Abstract
Crohn’s disease (CD) is a recurrent, chronic inflammatory condition of the gastrointestinal tract which is a clinical subtype of inflammatory bowel disease for which timely and non-invasive diagnosis in children remains a challenge. A novel predictive risk signature for pediatric CD diagnosis was constructed from bioinformatics analysis of six mRNAs, adenomatosis polyposis downregulated 1 (APCDD1), complement component 1r, mitogen-activated protein kinase kinase kinase kinase 5 (MAP3K5), lysophosphatidylcholine acyltransferase 1, sphingomyelin synthase 1 and transmembrane protein 184B, and validated using samples. Statistical evaluation was performed by support vector machine learning, weighted gene co-expression network analysis, differentially expressed genes and pathological assessment. Hematoxylin–eosin staining and immunohistochemistry results showed that APCDD1 was highly expressed in pediatric CD tissues. Evaluation by decision curve analysis and area under the curve indicated good predictive efficacy. Gene Ontology, Kyoto Encyclopedia of Genes and Genomes and gene set enrichment analysis confirmed the involvement of immune and cytokine signaling pathways. A predictive risk signature for pediatric CD is presented which represents a non-invasive supplementary tool for pediatric CD diagnosis.
Graphical abstract

1 Introduction
Crohn’s disease (CD) is a highly heterogeneous, recurrent chronic inflammatory condition of the gastrointestinal tract and is a clinical subtype of inflammatory bowel disease (IBD). The incidence of pediatric CD has shown a steep increase over the last 30 years [1], particularly in China since 2000 [2,3], and one in four patients diagnosed with IBD was under the age of 18. Clinical manifestations of pediatric CD tend to be more severe and active than those of adult CD, and long-term consequences may include growth retardation [4,5]. Early diagnosis improves treatment outcomes, as cure rates and treatment tolerance are better in younger children [6]. Thus, there is a need for additional diagnostic tools in the form of novel biomarkers to assist with timely and accurate diagnosis. Diagnoses depend on the assessment of clinical manifestations, laboratory tests, endoscopy, imaging and histopathology, but early clinical manifestations of nausea, vomiting, fever, abdominal pain and distention are nonspecific and atypical, making distinction from other abdominal diseases difficult [7]. Pediatric CD also produces nonspecific laboratory, endoscopic, radiological and histological findings. Therefore, diagnostic tools using novel biomarkers are essential for the early detection of pediatric CD.
Predictive risk signatures have been increasingly utilized for disease diagnosis, and pediatric CD pathogenesis is known to be related to individual gene profile variation [8] and expression of risk genes, especially in younger children [9,10]. Geographical variation is also seen in genetic predisposition to pediatric CD, and common mutations of nucleotide oligomerization domain (NOD2)/CARD15 present in Caucasian patients have not been identified in Asian Han and Zhuang populations [11,12]. Susceptibility loci studies, including multi-ethnic, multi-center cohort and whole-genome sequencing analysis, have identified predictive variants for IBD [13,14]. Ethnicity appears to influence susceptibility site outcomes, and mutations of lipopolysaccharide-responsive beige-like anchor protein and cytotoxic T lymphocyte-associated protein 4 have been indicated as rare variants related to early-onset IBD, especially in African American populations [14]. Some individual genetic markers of CD and IBD have been suggested for their diagnostic, prognostic and therapeutic value, but single genes give little information about the disease, and models composed of multiple genes may constitute a superior reflection of clinical features. However, little has been reported regarding predictive models for pediatric or adult CD.
Machine learning (ML), including random forest (RF), support vector machine (SVM), K-nearest neighborhood, and Naïve Bayes approaches, have been employed in social sciences and medical research. ML algorithms are flexible and scalable, making them suitable for diagnosis and risk stratification [15], with varying predictive power depending on the task and data type. A recent systematic review indicated the superiority of RF for disease prediction [16], and the non-invasive nature of ML makes it a promising auxiliary diagnostic tool for IBD.
A predictive risk signature was constructed from novel mRNA markers identified by weighted gene co-expression network analysis (WGCNA) and differentially expressed genes (DEGs) for pediatric CD diagnosis and validated by pathological assessment. The robustness of the current predictive risk signature and potential as a diagnostic tool for pediatric CD are demonstrated.
2 Materials and methods
2.1 Biopsy samples
Pediatric CD patients were recruited through the Pediatric Gastroenterology service of Tongji Hospital during 2021–2022. Written informed consent was given by all participants, and ethical approval was granted by the Tongji Hospital Ethics Board (TJ-IRB20220756). All patients were under 17 and assigned to a CD group, diagnosed according to the modified Porto criteria [17] with diagnosis confirmed by endoscopic biopsy or a control group of patients who were not diagnosed with CD. Tissue biopsies were collected by gastrointestinal endoscopy from gastrointestinal tract lesion sites and stained for pathological assessment. Detailed patient information is given in Table S1.
-
Informed consent: Informed consent was obtained from all individuals included in this study.
-
Ethical approval: The research related to human use has been complied with all the relevant national regulations and institutional policies and in accordance with the tenets of the Helsinki Declaration, and has been approved by the Tongji Hospital Ethics Board (TJ-IRB20220756).
2.2 Bioinformatics data information
The gene expression profile of dataset GSE10616, including 10 ulcerative colitis (UC), 13 colon-only CD, 18 ileocolonic CD and 11 normal samples, from the GEO online database (https://www.ncbi.nlm.nih.gov/geo/) and annotated by the platform Affymetrix GeneChip Human Genome U133 Plus 2.0 Array. Clinical information related to the dataset is given in Table S2.
2.3 Data preprocessing and DEG analysis
A total of 9,989 probes in the GSE10616 dataset were normalized and DEGs between CD and normal samples were identified using “limma” R package in R.
2.4 Establishment of weighted co-expressed gene modules
WGCNA is a well-established bioinformatics approach for building scale-free networks and conducting module analysis using gene expression profiles and was performed using the “WGCNA” and “pheatmap” R packages in R. Unavailable data and clinical subtypes of the dataset GSE10616 were eliminated to ensure that gene expression profiles from pediatric CD and healthy control samples only were included. A scale-free network was formed, and the most suitable soft threshold (β = 13) was determined according to the computed average connection. A topological overlap matrix (TOM) and corresponding dissimilarity TOM (dissTOM) were computed, and hierarchical clustering, based on dissTOM, was carried out in the form of a systematic clustering dendrogram. mRNAs from GSE10616 were categorized into 12 modules of 12 different colors with a minimum module size of 100. The correlation between clinical traits and module eigengenes in each module was calculated.
2.5 ML model development and construction of a nomogram
Two-stage selection was performed to identify the most relevant mRNAs for inclusion. Candidate mRNAs were selected from the intersection of DEGs and WGCNA hub genes and used to construct RF and SVM learning signatures. Five-fold cross-validation was used to verify the predictive performance of the signatures in the training cohort, and performance was evaluated by cumulative residual distribution analysis, boxplot distribution analysis and receiver operating characteristic (ROC) curve.
A nomogram shows the occurrence probability of individual clinical diagnosis through aggregating scores of multiple predictor variables and is a frequently used tool used in the calculation of disease diagnosis risk. A nomogram to predict the risk of pediatric CD diagnosis was constructed based on the DEGs and WGCNA analysis by the “rms” R package. Calibration plots and area under the curve were also calculated to assess nomogram accuracy in predicting risk.
2.6 Pathway enrichment analysis
The mRNAs in GSE10616 were analyzed by gene set enrichment analysis (GSEA) 4.2.1 software Kyoto Encyclopedia of Genes and Genomes (KEGG) pathway analysis performed and visualized by “clusterProfiler,” the “pathview” and the “ggplot2” R package to identify pathways enriched in DEGs between control and CD samples. DEGs were assigned to pathways by gene ontology (GO) analysis, visualized by “clusterProfiler,” the “topGO” and the “ggplot2” R package.
2.7 Hematoxylin–eosin staining (H&E) and immunohistochemistry (IHC) assay
Biopsy tissues were fixed with 4% paraformaldehyde for 48 h and covered with paraffin for sectioning into 4 μm sections and H&E staining (Servicebio, G1003, China) for histological analysis.
IHC of colon sections from lesion sites was performed to investigate the expression of adenomatosis polyposis downregulated 1 (APCDD1). Colon tissues were immersed in 4% paraformaldehyde for 24 h, embedded in paraffin, and sectioned and antigen retrieval was performed by boiling slides for 20 min in ethylene diamine tetraacetic acid citrate buffer (pH = 6.0). Sections were incubated with anti-APCDD1 antibody (Signalway antibody, 43286, China, 1:50) at 4°C overnight, washed with PBS/Tween20 buffer (pH = 7.4) and anti-rabbit secondary antibody added for 50 min at room temperature. The 3,3′-diaminobenzidine chromogenic reagent kit was used to visualize staining under the microscope (SOPTOP, CX40, China), and samples were analyzed by ImageJ software (NIH, bundled with 64-bit Java 1.8.0_172).
2.8 Statistical analysis
All data are expressed as mean ± SEM with Student’s t-test performed to determine statistical differences between groups. A value of p < 0.05 was considered statistically significant.
3 Results
3.1 Identification of differentially expressed mRNAs in pediatric CD and normal colon tissues
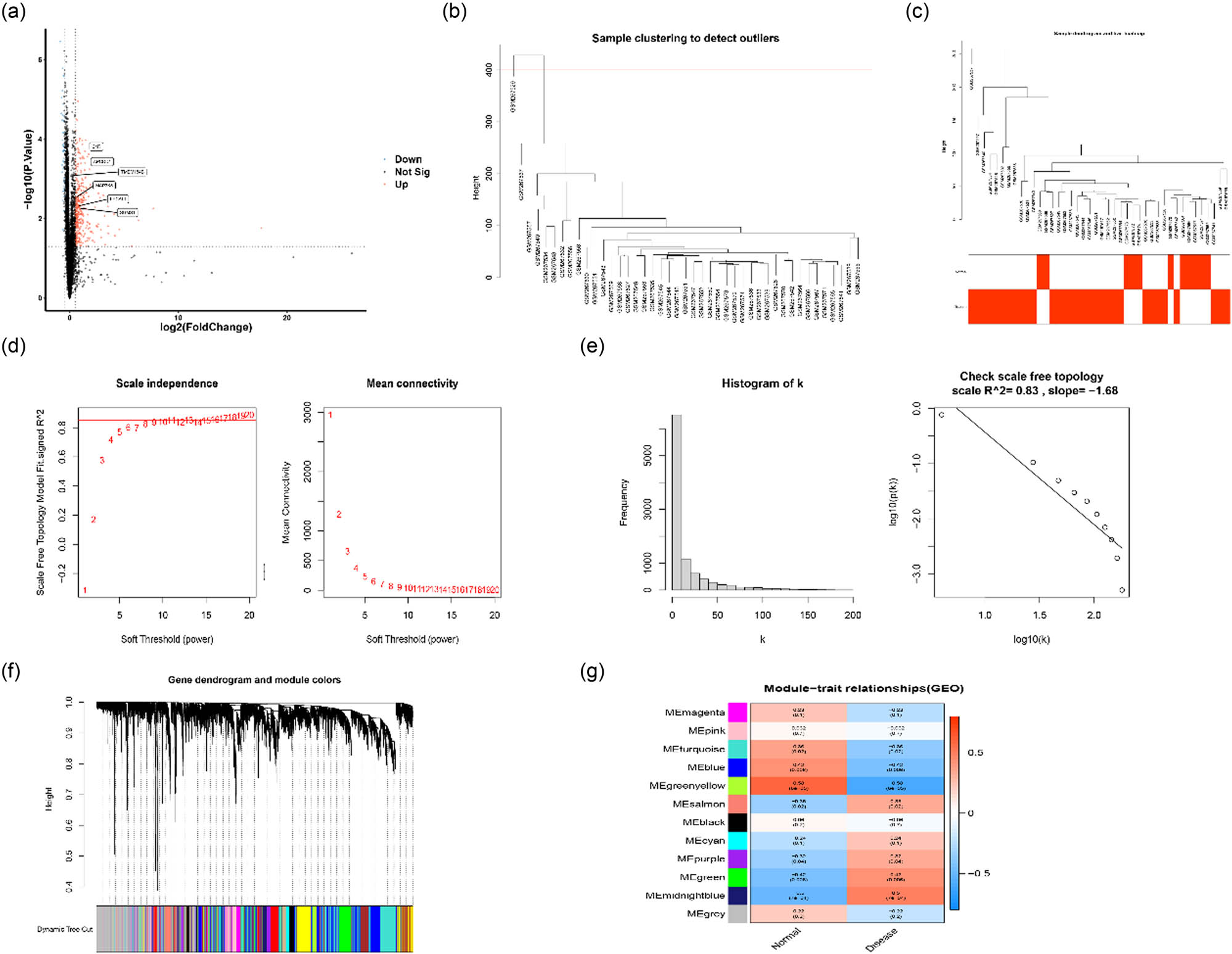
A total of 561 DEGs with p < 0.05 and |log Fold Change| (|log FC|) > 0.5 were identified from GSE10616, including 376 upregulated and 185 downregulated, and are shown in the volcano plot (Figure 1a).

DEGs and WGCNA analysis of pediatric CD and control groups (a) Volcano plot for mRNAs based on p-value < 0.05 and |log FC| > 0.5. (b) An outlier was detected when the critical value was 400. (c) Sample tree and corresponding clinical traits. Clustering was visualized by Pearson correlation coefficient calculation. (d) Identification of the best soft threshold for WGCNA. The mean connectivity was the best with a soft threshold of 13. (e) Construction of connection distribution histogram and checking of range-free topology (β = 13). (f) Dendrogram of all genes clustered utilizing a dissimilarity measure (1-TOM). (g) Identification of 12 modules related to the clinical traits of pediatric CD.
3.2 Weighted co-expression network construction and clinically significant module analysis
The weighted co-expression network was constructed utilizing the gene expression matrix and clinical information in dataset GSE10616 through the R package of “WGCNA.” Data scrubbing of the expression profile was performed to exclude unavailable data and clinical subtypes, including “Internal control” and “Ulcerative colitis,” to ensure the inclusion of only suitable samples and genes. One outlier sample (GSM267529) was screened out by Pearson correlation analysis with a height threshold of 400 (Figure 1b) to ensure the stability of the co-expression network. Sample clustering with clinical traits was established (Figure 1c), and the power of β = 13 was selected to be the soft-thresholding parameter to guarantee a scale-free network (Figure 1d and e). A hierarchical clustering tree was constructed to complete the recognition of the co-expression network (Figure 1f). Twelve gene modules were identified with a minimum module size of 100, and the correlation between clinical traits and modules was assessed by analyzing the eigengene of each module. The midnight blue module had the strongest correlation (r = 0.5, p = 7 × 10−4) with clinical traits (Figure 1g) and was selected for bioinformatics analysis of genes and DEGs.
A total of 283 mRNAs with the highest connectivity (gene significance >0.2 and module eigengene-based connectivity [datKME] >0.8) were defined as hub mRNAs, considered to have the greatest degree of association with pediatric CD onset, and were recruited into the hub mRNAs of the midnight blue module (Table S3).
3.3 Construction of predictive risk signature
The intersection of midnight blue hub mRNAs and DEGs, containing 155 gene symbols (Figure 2a). The intersection of the genes with p < 0.05 and |logFC| > 0.1 and the midnight blue hub mRNAs contained 199 mRNAs. By using these 199 mRNAs, a quantitative predictive signature assessment of pediatric CD risk. Six independent predictors were included APCDD1, complement component 1r (C1R), mitogen-activated protein kinase kinase kinase 5 (MAP3K5), lysophosphatidylcholine acyltransferase 1 (LPCAT1), sphingomyelin synthase 1 (SGMS1) and transmembrane protein 184B (TMEM184B). RF was shown to have the best performance through cumulative residual distribution analysis, boxplot distribution analysis (Figure 2b) and ROC curve (Figure 2c). Risk signature discrimination was calculated using a bootstrap-corrected C statistic, and the area under the ROC curve was 0.991. The top 30 candidate mRNAs were identified from the RF model and gene significance plot (Figure 2d and e) and a nomogram for quantitative predictive signature assessment of pediatric CD risk constructed from the six independent predictors by RF (Figure 2f). The p values, logFC and average gene expression rates are shown in Table S4, and risk estimates are generated by aggregation of scores of each predictor in the nomogram. The closeness of the solid and dotted lines indicates the accuracy of the prediction, and the predicted risk was shown to match the incidence by the calibration curve (Figure 2g). A decision curve analysis (DCA) diagram was plotted to refine the predictive signature, and the predictive signature showed good net benefit across the threshold probability range: 0.2–0.9 (Figure 2h). The clinical impact curve was plotted using the signature (Figure 2i), and good potential facilitation of clinical practice shown.

Establishment of a nomogram for risk prediction using the intersection between DEGs and the most clinically associated module in the WGCNA. (a) Intersection of hub mRNAs with DEGs, containing 155 mRNA symbols. (b) Cumulative residual distribution analysis and boxplot distribution analysis of RF and SVM. (c) ROC curve of RF and SVM. (d) Construction of RF model. (e) Gene significance of the top 30 candidate mRNAs. (f) Nomogram combining signatures with clinical traits. (g) Calibration curves comparing nomogram-predicted survival probabilities and measured survival probabilities of training and validation cohorts. y-axis: measured survival probabilities; x-axis: nomogram-predicted survival probabilities; dotted line: ideal prediction by an optimal signature; solid line: nomogram performance. (h) DCA of predicted nomogram signature. (i) Clinical impact curve.
C1R, MAP3K5, LPCAT1 and SGMS1 have previously been linked to IBD, but any association of APCDD1 and TMEM184B with IBD has not been reported [18,19,20,21]. Differential expression of the six predictor mRNAs between pediatric CD and healthy intestinal tissue from dataset GSE10616 was visualized in the volcano plot (Figure 1a).
3.4 Pathway enrichment analysis
Pathway enrichment analysis was performed on the 199 intersecting mRNAs to associate affected pathways with pediatric CD. GO enrichment analysis indicated biological processes (BP) to include T-cell activation, leukocyte cell–cell adhesion, positive regulation of cytokine production and extracellular matrix organization; cellular components (CC), signaling pathways, such as collagen-containing extracellular matrix and azurophil granule (Figure 3a) and molecular functions (MF), cytokine binding, immune receptor activity, growth factor activity, integrin binding and extracellular matrix constituent (Figure 3a). These findings are consistent with the immune and autoimmune implications of IBD. Immune cell infiltration analysis of dataset GSE10616 revealed increased infiltration of plasma cells and M1 macrophages (Figure S1). Increased collagen secretion and remodeling are pathophysiological components of the intestinal strictures and fistulas associated with CD, especially at the chronic stage [22]. KEGG analysis of the pediatric CD group indicated enrichment of cytokines and associated pathways (Figure 3b and c).

GO and KEGG pathway enrichment analysis of the intersected genes in pediatric CD and control groups. (a) GO analysis of the intersected genes by BP, CC and MF. y-axis: GO terms; x-axis: gene ratio of each GO term. (b) KEGG pathway enrichment analysis of the intersected genes. y-axis: KEGG terms; x-axis: gene ratio of each KEGG term. (c) KEGG pathway enrichment analysis of the intersected genes. y-axis: KEGG terms; x-axis: gene counts of each KEGG term.
GSEA showed pediatric CD samples to be enriched for pathways, such as cytokine–cytokine receptor interaction, chemokine signaling pathways, the intestinal immune network for IgA production and toll-like receptor signaling pathway (Figure 4a–d), indicating the possibility that mycobiota orchestrate gut fungal commensalism by inducing IgA antibodies [23]. Control samples were enriched for pathways related to fatty acid metabolism and steroid hormone biosynthesis (Figure 4e and f). Small intestinal epithelial cells from CD patients have previously shown evidence of impaired lipid peroxidation metabolism, and the abundant polyunsaturated fatty acid content of the Westernized diet may lead to enteritis [24]. The top 20 enriched pathways and genes are shown in Table S5.

GSEA analysis of genes in pediatric CD and healthy controls from the GSE10616 dataset. CD group genes were enriched in pathways including (a) cytokine-cytokine receptor interaction, (b) chemokine signaling pathways, (c) intestinal immune network for IgA production and (d) toll-like receptor signaling pathway. Healthy control group genes were enriched in pathways related to (e) fatty acid metabolism and (f) steroid hormone biosynthesis.
3.5 H&E staining, endoscopic evaluation and IHC validation of APCDD1 overexpression in pediatric CD lesion sites
H&E staining of CD gastrointestinal biopsies showed damage, including shortening of the intestinal villi, inflammatory cell infiltration and lymphoid follicular formation, compared with controls (Figure 5a). Multiple ulcer lesion sites could be seen during endoscopic examination of pediatric CD patients compared with normal mucosa in controls (Figure 5b).

H&E staining, endoscopic views and IHC validation of APCDD1 overexpression in pediatric CD lesion sites (a) H&E staining of control and CD samples (magnification ×400, scale bar = 25 μm). (b) Endoscopic views of control and CD groups. (c) Expression of APCDD1 in control and CD samples (n = 5, magnification ×400, scale bar = 25 μm). (d) Quantification of APCDD1 expression in healthy control and CD samples. Case1: terminal ileum; Case2: duodenal bulb; Case3: terminal ileum; Case4: descending colon; Case5: terminal ileum; Case6: descending colon. ***, p < 0.001.
IHC staining showed significant overexpression of APCDD1 in CD lesion tissues compared with controls, consistent with the results of bioinformatics analyses (Figure 5c and d).
4 Discussion
The pediatric CD is an increasing global health problem with rising rates in China over the last 20 years due to risk factors, such as the adoption of a Westernized diet and industrial environments. Early diagnosis of pediatric CD is likely to shorten the course of therapy and improve prognosis, but existing diagnostic methods rely on judgment of symptoms, laboratory findings and imaging features. Patients have often entered the chronic and recurring inflammation stage prior to diagnosis to the detriment of treatment [25], illustrating the need for complementary diagnostic tools and early screening tools.
Causes of pediatric CD are multifactorial, including gene mutation, immunity and environmental factors, with the first two being considered more significant [26]. Indeed, gene mutations and positive family history often lead to diagnosis at a younger age and a higher incidence of extra-intestinal manifestations.
Previous studies of predictive risk signatures for pediatric IBD have focused on complications and drug reactions, and some have shown correlations with pathways or molecules. There are a few studies on risk loci for pediatric IBD, but none has previously established a predictive risk signature for the diagnosis of pediatric CD.
The current study identified biomarkers from the gene expression profiles of dataset GSE10616 in the GEO database to establish a predictive risk signature. The midnight blue module from WGCNA analysis had the lowest p-value, and intersection with DEGs allowed a nomogram based on six mRNAs, four of which have been previously linked to IBD, to be constructed. APCDD1 had the highest gene significance in the risk signature and is an inhibitor of the Wnt/β-catenin signaling pathway and the target of the β-catenin/T-cell factor 4 complex with probable involvement in colorectal carcinogenesis [10]. The locus is a known variant in familial colorectal cancer patients [27] but has not previously been associated with IBD. C1R encodes a proteolytic subunit in the complement system C1 complex of the innate immune response and is involved in CD progression. The C1R is bound by glucocorticoid receptors and is a potential serum biomarker of response to glucocorticoid treatment in pediatric IBD [18]. LPCAT1 encodes an enzyme that converts lysophosphatidylcholine to phosphatidylcholine to regulate the number and size of lipid droplets and has been suggested as an indicator of UC remission [28]. SGMS1 was a predicted target of baicalin in a study of the baicalin sphingolipid-linked treatment of colitis [29]. TMEM184B encodes transmembrane protein 184B, a putative mitogen-activated protein kinase (MAPK)-activating protein, and was upregulated in antineutrophil cytoplasmic antibody-associated glomerulonephritis [30]. MAP3K5 or ASK1 was shown to induce c-Jun N-terminal kinase 1 (JNK/MAPK8/SAPK1) phosphorylation, leading to Bcl-2 activation of cell autophagy, and was associated with endoplasmic reticulum stress, making it a promising therapeutic target for IBD [20]. MAP3K5 is associated with autophagy-induced ER stress in IBD patients, allowing bacterial colonization of intestinal mucosa [31]. The current study showed that these six predictor mRNAs were upregulated in CD samples and were associated with pediatric CD progression.
A bioinformatics approach was used to intersect DEGs and genes with the highest clinical significance and module eigengene-based connectivity to determine a risk signature. The current novel bioinformatics study combined WGCNA, DEGs and risk signature, taking into account gene interaction network and expression profiles.
We acknowledge some deficiencies in the present study. Publicly available gene profile data were used, and the sample size of the external clinical cohort was small. Only APCDD1 was verified in our predictive risk signature, and other predictor mRNAs require validation. In vivo and in vitro experiments are also required to supplement the IHC analysis, such as Western blotting and qPCR to assess protein expression and transcription rate of the other five predictors in HCT116 and HT29 cell lines.
5 Conclusion
A predictive risk signature for the pediatric CD was constructed by bioinformatics methods based on six mRNAs to assist with the stratification and diagnosis of pediatric CD. Further investigation is required to combat pediatric CD.
-
Funding information: This work was supported by the Nature Science Foundation of Hubei Province (2020CFB685).
-
Author contributions: Y.Z. and Q.J. performed the literature search, analyzed the data, conducted experiments and drafted the manuscript. T.Y.S.Y. and M.S. conducted the experiments and analyzed the data. Y.R. and S.L. edited and revised the manuscript and conceived the study. The authors applied the approach for the sequence of authors.
-
Conflict of interest: Authors state no conflict of interest.
-
Data availability statement: The datasets generated during and/or analyzed during the current study are available from the corresponding author on reasonable request.
References
[1] Choe JY, Choi S, Song KH, Jang HJ, Choi KH, Yi DY, et al. Incidence and prevalence trends of pediatric inflammatory bowel disease in the Daegu-Kyungpook Province From 2017 to 2020. Front Pediatr. 2022;9:810173.10.3389/fped.2021.810173Search in Google Scholar PubMed PubMed Central
[2] Buie MJ, Quan J, Windsor JW, Coward S, Hansen TM, King JA, et al. Global hospitalization trends for Crohn’s disease and ulcerative colitis in the 21st century: A systematic review with temporal analyses. Clin Gastroenterol Hepatol. 2023;21(9):2211–21.10.1016/j.cgh.2022.06.030Search in Google Scholar PubMed
[3] Zhang Y, Liu J, Han X, Jiang H, Zhang L, Hu J, et al. Long-term trends in the burden of inflammatory bowel disease in China over three decades: A joinpoint regression and age-period-cohort analysis based on GBD 2019. Front Public Health. 2022;10:994619.10.3389/fpubh.2022.994619Search in Google Scholar PubMed PubMed Central
[4] Dhaliwal J, Walters TD, Mack DR, Huynh HQ, Jacobson K, Otley AR, et al. Phenotypic variation in paediatric inflammatory bowel disease by Age: A multicentre prospective inception cohort study of the canadian children IBD network. J Crohns Colitis. 2020;14(4):445–54.10.1093/ecco-jcc/jjz106Search in Google Scholar PubMed PubMed Central
[5] Salvador-Martín S, Melgarejo-Ortuño A, López-Fernández LA. Biomarkers for optimization and personalization of Anti-TNFs in pediatric inflammatory bowel disease. Pharmaceutics. 2021;13(11):1786.10.3390/pharmaceutics13111786Search in Google Scholar PubMed PubMed Central
[6] Noor NM, Sousa P, Paul S, Roblin X. Early diagnosis, early stratification, and early intervention to deliver precision medicine in IBD. Inflamm Bowel Dis. 2022;28(8):1254–64.10.1093/ibd/izab228Search in Google Scholar PubMed PubMed Central
[7] Fabian O, Klocperk A, Lerchova T, Jencova P, Stolova L, Belhajova M, et al. Serum and Mucosal CD30 in pediatric inflammatory bowel diseases: Useful biomarker for diagnosis and disease activity monitoring? Dig Dis Sci. 2022;68(2):460–70.10.1007/s10620-022-07677-4Search in Google Scholar PubMed
[8] Coughlan A, Wylde R, Lafferty L, Quinn S, Broderick A, Bourke B, et al. A rising incidence and poorer male outcomes characterise early onset paediatric inflammatory bowel disease. Aliment Pharmacol Ther. 2017;45(12):1534–41.10.1111/apt.14070Search in Google Scholar PubMed
[9] Kelsen JR, Conrad MA, Dawany N, Patel T, Shraim R, Merz A, et al. The unique disease course of children with very early onset-inflammatory bowel disease. Inflamm Bowel Dis. 2019;26(6):909–18.10.1093/ibd/izz214Search in Google Scholar PubMed PubMed Central
[10] Jezernik G, Mičetić-Turk D, Potočnik U. Molecular genetic architecture of monogenic pediatric IBD differs from complex pediatric and adult IBD. J Pers Med. 2020;10(4):243.10.3390/jpm10040243Search in Google Scholar PubMed PubMed Central
[11] Siddique I, Mustafa A, Khan I, Ziyab A, Altarrah M, Sulaiman R, et al. Detection of mutations in NOD2/CARD15 gene in Arab patients with Crohn’s disease. Saudi J Gastroenterol. 2021;27(4):240.10.4103/sjg.sjg_582_20Search in Google Scholar PubMed PubMed Central
[12] Cui G, Liu H, Xu G, Laugsand JB, Pang Z. Exploring Links Between Industrialization, Urbanization, and Chinese Inflammatory Bowel Disease. Front Med (Lausanne). 2021;8:757025.10.3389/fmed.2021.757025Search in Google Scholar PubMed PubMed Central
[13] Ananthakrishnan AN. IBD risk prediction using multi-ethnic polygenic risk scores. Nat Rev Gastroenterol Hepatol. 2021;18(4):217–8.10.1038/s41575-021-00425-5Search in Google Scholar PubMed
[14] Gettler K, Levantovsky R, Moscati A, Giri M, Wu Y, Hsu NY, et al. Common and Rare Variant Prediction and Penetrance of IBD in a Large, Multi-ethnic, Health System-based Biobank Cohort. Gastroenterology. 2021;160(5):1546–57.10.1053/j.gastro.2020.12.034Search in Google Scholar PubMed PubMed Central
[15] Seyed Tabib NS, Madgwick M, Sudhakar P, Verstockt B, Korcsmaros T, Vermeire S. Big data in IBD: big progress for clinical practice. Gut. 2020;69(8):1520–32.10.1136/gutjnl-2019-320065Search in Google Scholar PubMed PubMed Central
[16] Uddin S, Khan A, Hossain ME, Moni MA. Comparing different supervised machine learning algorithms for disease prediction. BMC Med Inform Decis Mak. 2019;19(1):281.10.1186/s12911-019-1004-8Search in Google Scholar PubMed PubMed Central
[17] Levine A, Koletzko S, Turner D, Escher JC, Cucchiara S, de Ridder L, et al. ESPGHAN revised porto criteria for the diagnosis of inflammatory bowel disease in children and adolescents. J Pediatr Gastroenterol Nutr. 2014;58(6):795–806.10.1097/MPG.0000000000000239Search in Google Scholar PubMed
[18] Heier CR, Fiorillo AA, Chaisson E, Gordish-Dressman H, Hathout Y, Damsker JM, et al. Identification of pathway-specific serum biomarkers of response to glucocorticoid and infliximab treatment in children with inflammatory bowel disease. Clin Transl Gastroenterol. 2016;7(9):e192.10.1038/ctg.2016.49Search in Google Scholar PubMed PubMed Central
[19] Fang K, Grisham MB, Kevil CG. Application of comparative transcriptional genomics to identify molecular targets for pediatric IBD. Front Immunol. 2015;6:165.10.3389/fimmu.2015.00165Search in Google Scholar PubMed PubMed Central
[20] Gao H, He C, Hua R, Guo Y, Wang B, Liang C, et al. Endoplasmic reticulum stress of gut enterocyte and intestinal diseases. Front Mol Biosci. 2022;9:817392.10.3389/fmolb.2022.817392Search in Google Scholar PubMed PubMed Central
[21] Wagenleiter SE, Jagiello P, Akkad DA, Arning L, Griga T, Klein W, et al. On the genetic involvement of apoptosis-related genes in Crohn’s disease as revealed by an extended association screen using 245 markers: no evidence for new predisposing factors. J Negat Results Biomed. 2005;4(1):8.10.1186/1477-5751-4-8Search in Google Scholar PubMed PubMed Central
[22] Bourgonje AR, Alexdottir MS, Otten AT, Loveikyte R, Bay‐Jensen A, Pehrsson M, et al. Serological biomarkers of type I, III and IV collagen turnover are associated with the presence and future progression of stricturing and penetrating Crohnʼs disease. Aliment Pharmacol Ther. 2022;56(4):675–93.10.1111/apt.17063Search in Google Scholar PubMed PubMed Central
[23] Doron I, Mesko M, Li XV, Kusakabe T, Leonardi I, Shaw DG, et al. Mycobiota-induced IgA antibodies regulate fungal commensalism in the gut and are dysregulated in Crohn’s disease. Nat Microbiol. 2021;6(12):1493–504.10.1038/s41564-021-00983-zSearch in Google Scholar PubMed PubMed Central
[24] Mayr L, Grabherr F, Schwärzler J, Reitmeier I, Sommer F, Gehmacher T, et al. Dietary lipids fuel GPX4-restricted enteritis resembling Crohn’s disease. Nat Commun. 2020;11(1):1775.10.1038/s41467-020-15646-6Search in Google Scholar PubMed PubMed Central
[25] Shi JT, Zhang Y, She Y, Goyal H, Wu ZQ, Xu HG. Diagnostic Utility of Non-invasive Tests for Inflammatory Bowel Disease: An Umbrella Review. Front Med (Lausanne). 2022;9:920732.10.3389/fmed.2022.920732Search in Google Scholar PubMed PubMed Central
[26] Hong J, Yang HR, Moon JS, Chang JY, Ko JS. Association of IL23R variants with crohn’s disease in Korean children. Front Pediatr. 2019;7:472.10.3389/fped.2019.00472Search in Google Scholar PubMed PubMed Central
[27] Skopelitou D, Miao B, Srivastava A, Kumar A, Kuświk M, Dymerska D, et al. Whole Exome Sequencing Identifies APCDD1 and HDAC5 Genes as potentially cancer predisposing in familial colorectal cancer. Int J Mol Sci. 2021;22(4):1837.10.3390/ijms22041837Search in Google Scholar PubMed PubMed Central
[28] Fenton CG, Taman H, Florholmen J, Sørbye SW, Paulssen RH. Transcriptional signatures that define ulcerative colitis in remission. Inflamm Bowel Dis. 2021;27(1):94–105.10.1093/ibd/izaa075Search in Google Scholar PubMed PubMed Central
[29] Wu Q, Wu X, Wang M, Liu K, Li Y, Ruan X, et al. Therapeutic mechanism of baicalin in experimental colitis analyzed using network pharmacology and metabolomics. Drug Des Devel Ther. 2023;17:1007–24.10.2147/DDDT.S399290Search in Google Scholar PubMed PubMed Central
[30] Xia MD, Yu RR, Chen DM. Identification of hub biomarkers and immune-related pathways participating in the progression of antineutrophil cytoplasmic antibody-associated glomerulonephritis. Front Immunol. 2022;12:809325.10.3389/fimmu.2021.809325Search in Google Scholar PubMed PubMed Central
[31] Wang W, Liu Z, Yue W, Zhu L, Zhong H, Yang C, et al. Mucosa-colonizing microbiota correlate with host autophagy signaling in patients with inflammatory bowel disease. Front Microbiol. 2022;13:875238.10.3389/fmicb.2022.875238Search in Google Scholar PubMed PubMed Central
© 2023 the author(s), published by De Gruyter
This work is licensed under the Creative Commons Attribution 4.0 International License.
Articles in the same Issue
- Biomedical Sciences
- Systemic investigation of inetetamab in combination with small molecules to treat HER2-overexpressing breast and gastric cancers
- Immunosuppressive treatment for idiopathic membranous nephropathy: An updated network meta-analysis
- Identifying two pathogenic variants in a patient with pigmented paravenous retinochoroidal atrophy
- Effects of phytoestrogens combined with cold stress on sperm parameters and testicular proteomics in rats
- A case of pulmonary embolism with bad warfarin anticoagulant effects caused by E. coli infection
- Neutrophilia with subclinical Cushing’s disease: A case report and literature review
- Isoimperatorin alleviates lipopolysaccharide-induced periodontitis by downregulating ERK1/2 and NF-κB pathways
- Immunoregulation of synovial macrophages for the treatment of osteoarthritis
- Novel CPLANE1 c.8948dupT (p.P2984Tfs*7) variant in a child patient with Joubert syndrome
- Antiphospholipid antibodies and the risk of thrombosis in myeloproliferative neoplasms
- Immunological responses of septic rats to combination therapy with thymosin α1 and vitamin C
- High glucose and high lipid induced mitochondrial dysfunction in JEG-3 cells through oxidative stress
- Pharmacological inhibition of the ubiquitin-specific protease 8 effectively suppresses glioblastoma cell growth
- Levocarnitine regulates the growth of angiotensin II-induced myocardial fibrosis cells via TIMP-1
- Age-related changes in peripheral T-cell subpopulations in elderly individuals: An observational study
- Single-cell transcription analysis reveals the tumor origin and heterogeneity of human bilateral renal clear cell carcinoma
- Identification of iron metabolism-related genes as diagnostic signatures in sepsis by blood transcriptomic analysis
- Long noncoding RNA ACART knockdown decreases 3T3-L1 preadipocyte proliferation and differentiation
- Surgery, adjuvant immunotherapy plus chemotherapy and radiotherapy for primary malignant melanoma of the parotid gland (PGMM): A case report
- Dosimetry comparison with helical tomotherapy, volumetric modulated arc therapy, and intensity-modulated radiotherapy for grade II gliomas: A single‑institution case series
- Soy isoflavone reduces LPS-induced acute lung injury via increasing aquaporin 1 and aquaporin 5 in rats
- Refractory hypokalemia with sexual dysplasia and infertility caused by 17α-hydroxylase deficiency and triple X syndrome: A case report
- Meta-analysis of cancer risk among end stage renal disease undergoing maintenance dialysis
- 6-Phosphogluconate dehydrogenase inhibition arrests growth and induces apoptosis in gastric cancer via AMPK activation and oxidative stress
- Experimental study on the optimization of ANM33 release in foam cells
- Primary retroperitoneal angiosarcoma: A case report
- Metabolomic analysis-identified 2-hydroxybutyric acid might be a key metabolite of severe preeclampsia
- Malignant pleural effusion diagnosis and therapy
- Effect of spaceflight on the phenotype and proteome of Escherichia coli
- Comparison of immunotherapy combined with stereotactic radiotherapy and targeted therapy for patients with brain metastases: A systemic review and meta-analysis
- Activation of hypermethylated P2RY1 mitigates gastric cancer by promoting apoptosis and inhibiting proliferation
- Association between the VEGFR-2 -604T/C polymorphism (rs2071559) and type 2 diabetic retinopathy
- The role of IL-31 and IL-34 in the diagnosis and treatment of chronic periodontitis
- Triple-negative mouse breast cancer initiating cells show high expression of beta1 integrin and increased malignant features
- mNGS facilitates the accurate diagnosis and antibiotic treatment of suspicious critical CNS infection in real practice: A retrospective study
- The apatinib and pemetrexed combination has antitumor and antiangiogenic effects against NSCLC
- Radiotherapy for primary thyroid adenoid cystic carcinoma
- Design and functional preliminary investigation of recombinant antigen EgG1Y162–EgG1Y162 against Echinococcus granulosus
- Effects of losartan in patients with NAFLD: A meta-analysis of randomized controlled trial
- Bibliometric analysis of METTL3: Current perspectives, highlights, and trending topics
- Performance comparison of three scaling algorithms in NMR-based metabolomics analysis
- PI3K/AKT/mTOR pathway and its related molecules participate in PROK1 silence-induced anti-tumor effects on pancreatic cancer
- The altered expression of cytoskeletal and synaptic remodeling proteins during epilepsy
- Effects of pegylated recombinant human granulocyte colony-stimulating factor on lymphocytes and white blood cells of patients with malignant tumor
- Prostatitis as initial manifestation of Chlamydia psittaci pneumonia diagnosed by metagenome next-generation sequencing: A case report
- NUDT21 relieves sevoflurane-induced neurological damage in rats by down-regulating LIMK2
- Association of interleukin-10 rs1800896, rs1800872, and interleukin-6 rs1800795 polymorphisms with squamous cell carcinoma risk: A meta-analysis
- Exosomal HBV-DNA for diagnosis and treatment monitoring of chronic hepatitis B
- Shear stress leads to the dysfunction of endothelial cells through the Cav-1-mediated KLF2/eNOS/ERK signaling pathway under physiological conditions
- Interaction between the PI3K/AKT pathway and mitochondrial autophagy in macrophages and the leukocyte count in rats with LPS-induced pulmonary infection
- Meta-analysis of the rs231775 locus polymorphism in the CTLA-4 gene and the susceptibility to Graves’ disease in children
- Cloning, subcellular localization and expression of phosphate transporter gene HvPT6 of hulless barley
- Coptisine mitigates diabetic nephropathy via repressing the NRLP3 inflammasome
- Significant elevated CXCL14 and decreased IL-39 levels in patients with tuberculosis
- Whole-exome sequencing applications in prenatal diagnosis of fetal bowel dilatation
- Gemella morbillorum infective endocarditis: A case report and literature review
- An unusual ectopic thymoma clonal evolution analysis: A case report
- Severe cumulative skin toxicity during toripalimab combined with vemurafenib following toripalimab alone
- Detection of V. vulnificus septic shock with ARDS using mNGS
- Novel rare genetic variants of familial and sporadic pulmonary atresia identified by whole-exome sequencing
- The influence and mechanistic action of sperm DNA fragmentation index on the outcomes of assisted reproduction technology
- Novel compound heterozygous mutations in TELO2 in an infant with You-Hoover-Fong syndrome: A case report and literature review
- ctDNA as a prognostic biomarker in resectable CLM: Systematic review and meta-analysis
- Diagnosis of primary amoebic meningoencephalitis by metagenomic next-generation sequencing: A case report
- Phylogenetic analysis of promoter regions of human Dolichol kinase (DOLK) and orthologous genes using bioinformatics tools
- Collagen changes in rabbit conjunctiva after conjunctival crosslinking
- Effects of NM23 transfection of human gastric carcinoma cells in mice
- Oral nifedipine and phytosterol, intravenous nicardipine, and oral nifedipine only: Three-arm, retrospective, cohort study for management of severe preeclampsia
- Case report of hepatic retiform hemangioendothelioma: A rare tumor treated with ultrasound-guided microwave ablation
- Curcumin induces apoptosis in human hepatocellular carcinoma cells by decreasing the expression of STAT3/VEGF/HIF-1α signaling
- Rare presentation of double-clonal Waldenström macroglobulinemia with pulmonary embolism: A case report
- Giant duplication of the transverse colon in an adult: A case report and literature review
- Ectopic thyroid tissue in the breast: A case report
- SDR16C5 promotes proliferation and migration and inhibits apoptosis in pancreatic cancer
- Vaginal metastasis from breast cancer: A case report
- Screening of the best time window for MSC transplantation to treat acute myocardial infarction with SDF-1α antibody-loaded targeted ultrasonic microbubbles: An in vivo study in miniswine
- Inhibition of TAZ impairs the migration ability of melanoma cells
- Molecular complexity analysis of the diagnosis of Gitelman syndrome in China
- Effects of maternal calcium and protein intake on the development and bone metabolism of offspring mice
- Identification of winter wheat pests and diseases based on improved convolutional neural network
- Ultra-multiplex PCR technique to guide treatment of Aspergillus-infected aortic valve prostheses
- Virtual high-throughput screening: Potential inhibitors targeting aminopeptidase N (CD13) and PIKfyve for SARS-CoV-2
- Immune checkpoint inhibitors in cancer patients with COVID-19
- Utility of methylene blue mixed with autologous blood in preoperative localization of pulmonary nodules and masses
- Integrated analysis of the microbiome and transcriptome in stomach adenocarcinoma
- Berberine suppressed sarcopenia insulin resistance through SIRT1-mediated mitophagy
- DUSP2 inhibits the progression of lupus nephritis in mice by regulating the STAT3 pathway
- Lung abscess by Fusobacterium nucleatum and Streptococcus spp. co-infection by mNGS: A case series
- Genetic alterations of KRAS and TP53 in intrahepatic cholangiocarcinoma associated with poor prognosis
- Granulomatous polyangiitis involving the fourth ventricle: Report of a rare case and a literature review
- Studying infant mortality: A demographic analysis based on data mining models
- Metaplastic breast carcinoma with osseous differentiation: A report of a rare case and literature review
- Protein Z modulates the metastasis of lung adenocarcinoma cells
- Inhibition of pyroptosis and apoptosis by capsaicin protects against LPS-induced acute kidney injury through TRPV1/UCP2 axis in vitro
- TAK-242, a toll-like receptor 4 antagonist, against brain injury by alleviates autophagy and inflammation in rats
- Primary mediastinum Ewing’s sarcoma with pleural effusion: A case report and literature review
- Association of ADRB2 gene polymorphisms and intestinal microbiota in Chinese Han adolescents
- Tanshinone IIA alleviates chondrocyte apoptosis and extracellular matrix degeneration by inhibiting ferroptosis
- Study on the cytokines related to SARS-Cov-2 in testicular cells and the interaction network between cells based on scRNA-seq data
- Effect of periostin on bone metabolic and autophagy factors during tooth eruption in mice
- HP1 induces ferroptosis of renal tubular epithelial cells through NRF2 pathway in diabetic nephropathy
- Intravaginal estrogen management in postmenopausal patients with vaginal squamous intraepithelial lesions along with CO2 laser ablation: A retrospective study
- Hepatocellular carcinoma cell differentiation trajectory predicts immunotherapy, potential therapeutic drugs, and prognosis of patients
- Effects of physical exercise on biomarkers of oxidative stress in healthy subjects: A meta-analysis of randomized controlled trials
- Identification of lysosome-related genes in connection with prognosis and immune cell infiltration for drug candidates in head and neck cancer
- Development of an instrument-free and low-cost ELISA dot-blot test to detect antibodies against SARS-CoV-2
- Research progress on gas signal molecular therapy for Parkinson’s disease
- Adiponectin inhibits TGF-β1-induced skin fibroblast proliferation and phenotype transformation via the p38 MAPK signaling pathway
- The G protein-coupled receptor-related gene signatures for predicting prognosis and immunotherapy response in bladder urothelial carcinoma
- α-Fetoprotein contributes to the malignant biological properties of AFP-producing gastric cancer
- CXCL12/CXCR4/CXCR7 axis in placenta tissues of patients with placenta previa
- Association between thyroid stimulating hormone levels and papillary thyroid cancer risk: A meta-analysis
- Significance of sTREM-1 and sST2 combined diagnosis for sepsis detection and prognosis prediction
- Diagnostic value of serum neuroactive substances in the acute exacerbation of chronic obstructive pulmonary disease complicated with depression
- Research progress of AMP-activated protein kinase and cardiac aging
- TRIM29 knockdown prevented the colon cancer progression through decreasing the ubiquitination levels of KRT5
- Cross-talk between gut microbiota and liver steatosis: Complications and therapeutic target
- Metastasis from small cell lung cancer to ovary: A case report
- The early diagnosis and pathogenic mechanisms of sepsis-related acute kidney injury
- The effect of NK cell therapy on sepsis secondary to lung cancer: A case report
- Erianin alleviates collagen-induced arthritis in mice by inhibiting Th17 cell differentiation
- Loss of ACOX1 in clear cell renal cell carcinoma and its correlation with clinical features
- Signalling pathways in the osteogenic differentiation of periodontal ligament stem cells
- Crosstalk between lactic acid and immune regulation and its value in the diagnosis and treatment of liver failure
- Clinicopathological features and differential diagnosis of gastric pleomorphic giant cell carcinoma
- Traumatic brain injury and rTMS-ERPs: Case report and literature review
- Extracellular fibrin promotes non-small cell lung cancer progression through integrin β1/PTEN/AKT signaling
- Knockdown of DLK4 inhibits non-small cell lung cancer tumor growth by downregulating CKS2
- The co-expression pattern of VEGFR-2 with indicators related to proliferation, apoptosis, and differentiation of anagen hair follicles
- Inflammation-related signaling pathways in tendinopathy
- CD4+ T cell count in HIV/TB co-infection and co-occurrence with HL: Case report and literature review
- Clinical analysis of severe Chlamydia psittaci pneumonia: Case series study
- Bioinformatics analysis to identify potential biomarkers for the pulmonary artery hypertension associated with the basement membrane
- Influence of MTHFR polymorphism, alone or in combination with smoking and alcohol consumption, on cancer susceptibility
- Catharanthus roseus (L.) G. Don counteracts the ampicillin resistance in multiple antibiotic-resistant Staphylococcus aureus by downregulation of PBP2a synthesis
- Combination of a bronchogenic cyst in the thoracic spinal canal with chronic myelocytic leukemia
- Bacterial lipoprotein plays an important role in the macrophage autophagy and apoptosis induced by Salmonella typhimurium and Staphylococcus aureus
- TCL1A+ B cells predict prognosis in triple-negative breast cancer through integrative analysis of single-cell and bulk transcriptomic data
- Ezrin promotes esophageal squamous cell carcinoma progression via the Hippo signaling pathway
- Ferroptosis: A potential target of macrophages in plaque vulnerability
- Predicting pediatric Crohn's disease based on six mRNA-constructed risk signature using comprehensive bioinformatic approaches
- Applications of genetic code expansion and photosensitive UAAs in studying membrane proteins
- HK2 contributes to the proliferation, migration, and invasion of diffuse large B-cell lymphoma cells by enhancing the ERK1/2 signaling pathway
- IL-17 in osteoarthritis: A narrative review
- Circadian cycle and neuroinflammation
- Probiotic management and inflammatory factors as a novel treatment in cirrhosis: A systematic review and meta-analysis
- Hemorrhagic meningioma with pulmonary metastasis: Case report and literature review
- SPOP regulates the expression profiles and alternative splicing events in human hepatocytes
- Knockdown of SETD5 inhibited glycolysis and tumor growth in gastric cancer cells by down-regulating Akt signaling pathway
- PTX3 promotes IVIG resistance-induced endothelial injury in Kawasaki disease by regulating the NF-κB pathway
- Pancreatic ectopic thyroid tissue: A case report and analysis of literature
- The prognostic impact of body mass index on female breast cancer patients in underdeveloped regions of northern China differs by menopause status and tumor molecular subtype
- Report on a case of liver-originating malignant melanoma of unknown primary
- Case report: Herbal treatment of neutropenic enterocolitis after chemotherapy for breast cancer
- The fibroblast growth factor–Klotho axis at molecular level
- Characterization of amiodarone action on currents in hERG-T618 gain-of-function mutations
- A case report of diagnosis and dynamic monitoring of Listeria monocytogenes meningitis with NGS
- Effect of autologous platelet-rich plasma on new bone formation and viability of a Marburg bone graft
- Small breast epithelial mucin as a useful prognostic marker for breast cancer patients
- Continuous non-adherent culture promotes transdifferentiation of human adipose-derived stem cells into retinal lineage
- Nrf3 alleviates oxidative stress and promotes the survival of colon cancer cells by activating AKT/BCL-2 signal pathway
- Favorable response to surufatinib in a patient with necrolytic migratory erythema: A case report
- Case report of atypical undernutrition of hypoproteinemia type
- Down-regulation of COL1A1 inhibits tumor-associated fibroblast activation and mediates matrix remodeling in the tumor microenvironment of breast cancer
- Sarcoma protein kinase inhibition alleviates liver fibrosis by promoting hepatic stellate cells ferroptosis
- Research progress of serum eosinophil in chronic obstructive pulmonary disease and asthma
- Clinicopathological characteristics of co-existing or mixed colorectal cancer and neuroendocrine tumor: Report of five cases
- Role of menopausal hormone therapy in the prevention of postmenopausal osteoporosis
- Precisional detection of lymph node metastasis using tFCM in colorectal cancer
- Advances in diagnosis and treatment of perimenopausal syndrome
- A study of forensic genetics: ITO index distribution and kinship judgment between two individuals
- Acute lupus pneumonitis resembling miliary tuberculosis: A case-based review
- Plasma levels of CD36 and glutathione as biomarkers for ruptured intracranial aneurysm
- Fractalkine modulates pulmonary angiogenesis and tube formation by modulating CX3CR1 and growth factors in PVECs
- Novel risk prediction models for deep vein thrombosis after thoracotomy and thoracoscopic lung cancer resections, involving coagulation and immune function
- Exploring the diagnostic markers of essential tremor: A study based on machine learning algorithms
- Evaluation of effects of small-incision approach treatment on proximal tibia fracture by deep learning algorithm-based magnetic resonance imaging
- An online diagnosis method for cancer lesions based on intelligent imaging analysis
- Medical imaging in rheumatoid arthritis: A review on deep learning approach
- Predictive analytics in smart healthcare for child mortality prediction using a machine learning approach
- Utility of neutrophil–lymphocyte ratio and platelet–lymphocyte ratio in predicting acute-on-chronic liver failure survival
- A biomedical decision support system for meta-analysis of bilateral upper-limb training in stroke patients with hemiplegia
- TNF-α and IL-8 levels are positively correlated with hypobaric hypoxic pulmonary hypertension and pulmonary vascular remodeling in rats
- Stochastic gradient descent optimisation for convolutional neural network for medical image segmentation
- Comparison of the prognostic value of four different critical illness scores in patients with sepsis-induced coagulopathy
- Application and teaching of computer molecular simulation embedded technology and artificial intelligence in drug research and development
- Hepatobiliary surgery based on intelligent image segmentation technology
- Value of brain injury-related indicators based on neural network in the diagnosis of neonatal hypoxic-ischemic encephalopathy
- Analysis of early diagnosis methods for asymmetric dementia in brain MR images based on genetic medical technology
- Early diagnosis for the onset of peri-implantitis based on artificial neural network
- Clinical significance of the detection of serum IgG4 and IgG4/IgG ratio in patients with thyroid-associated ophthalmopathy
- Forecast of pain degree of lumbar disc herniation based on back propagation neural network
- SPA-UNet: A liver tumor segmentation network based on fused multi-scale features
- Systematic evaluation of clinical efficacy of CYP1B1 gene polymorphism in EGFR mutant non-small cell lung cancer observed by medical image
- Rehabilitation effect of intelligent rehabilitation training system on hemiplegic limb spasms after stroke
- A novel approach for minimising anti-aliasing effects in EEG data acquisition
- ErbB4 promotes M2 activation of macrophages in idiopathic pulmonary fibrosis
- Clinical role of CYP1B1 gene polymorphism in prediction of postoperative chemotherapy efficacy in NSCLC based on individualized health model
- Lung nodule segmentation via semi-residual multi-resolution neural networks
- Evaluation of brain nerve function in ICU patients with Delirium by deep learning algorithm-based resting state MRI
- A data mining technique for detecting malignant mesothelioma cancer using multiple regression analysis
- Markov model combined with MR diffusion tensor imaging for predicting the onset of Alzheimer’s disease
- Effectiveness of the treatment of depression associated with cancer and neuroimaging changes in depression-related brain regions in patients treated with the mediator-deuterium acupuncture method
- Molecular mechanism of colorectal cancer and screening of molecular markers based on bioinformatics analysis
- Monitoring and evaluation of anesthesia depth status data based on neuroscience
- Exploring the conformational dynamics and thermodynamics of EGFR S768I and G719X + S768I mutations in non-small cell lung cancer: An in silico approaches
- Optimised feature selection-driven convolutional neural network using gray level co-occurrence matrix for detection of cervical cancer
- Incidence of different pressure patterns of spinal cerebellar ataxia and analysis of imaging and genetic diagnosis
- Pathogenic bacteria and treatment resistance in older cardiovascular disease patients with lung infection and risk prediction model
- Adoption value of support vector machine algorithm-based computed tomography imaging in the diagnosis of secondary pulmonary fungal infections in patients with malignant hematological disorders
- From slides to insights: Harnessing deep learning for prognostic survival prediction in human colorectal cancer histology
- Ecology and Environmental Science
- Monitoring of hourly carbon dioxide concentration under different land use types in arid ecosystem
- Comparing the differences of prokaryotic microbial community between pit walls and bottom from Chinese liquor revealed by 16S rRNA gene sequencing
- Effects of cadmium stress on fruits germination and growth of two herbage species
- Bamboo charcoal affects soil properties and bacterial community in tea plantations
- Optimization of biogas potential using kinetic models, response surface methodology, and instrumental evidence for biodegradation of tannery fleshings during anaerobic digestion
- Understory vegetation diversity patterns of Platycladus orientalis and Pinus elliottii communities in Central and Southern China
- Studies on macrofungi diversity and discovery of new species of Abortiporus from Baotianman World Biosphere Reserve
- Food Science
- Effect of berrycactus fruit (Myrtillocactus geometrizans) on glutamate, glutamine, and GABA levels in the frontal cortex of rats fed with a high-fat diet
- Guesstimate of thymoquinone diversity in Nigella sativa L. genotypes and elite varieties collected from Indian states using HPTLC technique
- Analysis of bacterial community structure of Fuzhuan tea with different processing techniques
- Untargeted metabolomics reveals sour jujube kernel benefiting the nutritional value and flavor of Morchella esculenta
- Mycobiota in Slovak wine grapes: A case study from the small Carpathians wine region
- Elemental analysis of Fadogia ancylantha leaves used as a nutraceutical in Mashonaland West Province, Zimbabwe
- Microbiological transglutaminase: Biotechnological application in the food industry
- Influence of solvent-free extraction of fish oil from catfish (Clarias magur) heads using a Taguchi orthogonal array design: A qualitative and quantitative approach
- Chromatographic analysis of the chemical composition and anticancer activities of Curcuma longa extract cultivated in Palestine
- The potential for the use of leghemoglobin and plant ferritin as sources of iron
- Investigating the association between dietary patterns and glycemic control among children and adolescents with T1DM
- Bioengineering and Biotechnology
- Biocompatibility and osteointegration capability of β-TCP manufactured by stereolithography 3D printing: In vitro study
- Clinical characteristics and the prognosis of diabetic foot in Tibet: A single center, retrospective study
- Agriculture
- Biofertilizer and NPSB fertilizer application effects on nodulation and productivity of common bean (Phaseolus vulgaris L.) at Sodo Zuria, Southern Ethiopia
- On correlation between canopy vegetation and growth indexes of maize varieties with different nitrogen efficiencies
- Exopolysaccharides from Pseudomonas tolaasii inhibit the growth of Pleurotus ostreatus mycelia
- A transcriptomic evaluation of the mechanism of programmed cell death of the replaceable bud in Chinese chestnut
- Melatonin enhances salt tolerance in sorghum by modulating photosynthetic performance, osmoregulation, antioxidant defense, and ion homeostasis
- Effects of plant density on alfalfa (Medicago sativa L.) seed yield in western Heilongjiang areas
- Identification of rice leaf diseases and deficiency disorders using a novel DeepBatch technique
- Artificial intelligence and internet of things oriented sustainable precision farming: Towards modern agriculture
- Animal Sciences
- Effect of ketogenic diet on exercise tolerance and transcriptome of gastrocnemius in mice
- Combined analysis of mRNA–miRNA from testis tissue in Tibetan sheep with different FecB genotypes
- Isolation, identification, and drug resistance of a partially isolated bacterium from the gill of Siniperca chuatsi
- Tracking behavioral changes of confined sows from the first mating to the third parity
- The sequencing of the key genes and end products in the TLR4 signaling pathway from the kidney of Rana dybowskii exposed to Aeromonas hydrophila
- Development of a new candidate vaccine against piglet diarrhea caused by Escherichia coli
- Plant Sciences
- Crown and diameter structure of pure Pinus massoniana Lamb. forest in Hunan province, China
- Genetic evaluation and germplasm identification analysis on ITS2, trnL-F, and psbA-trnH of alfalfa varieties germplasm resources
- Tissue culture and rapid propagation technology for Gentiana rhodantha
- Effects of cadmium on the synthesis of active ingredients in Salvia miltiorrhiza
- Cloning and expression analysis of VrNAC13 gene in mung bean
- Chlorate-induced molecular floral transition revealed by transcriptomes
- Effects of warming and drought on growth and development of soybean in Hailun region
- Effects of different light conditions on transient expression and biomass in Nicotiana benthamiana leaves
- Comparative analysis of the rhizosphere microbiome and medicinally active ingredients of Atractylodes lancea from different geographical origins
- Distinguish Dianthus species or varieties based on chloroplast genomes
- Comparative transcriptomes reveal molecular mechanisms of apple blossoms of different tolerance genotypes to chilling injury
- Study on fresh processing key technology and quality influence of Cut Ophiopogonis Radix based on multi-index evaluation
- An advanced approach for fig leaf disease detection and classification: Leveraging image processing and enhanced support vector machine methodology
- Erratum
- Erratum to “Protein Z modulates the metastasis of lung adenocarcinoma cells”
- Erratum to “BRCA1 subcellular localization regulated by PI3K signaling pathway in triple-negative breast cancer MDA-MB-231 cells and hormone-sensitive T47D cells”
- Retraction
- Retraction to “Protocatechuic acid attenuates cerebral aneurysm formation and progression by inhibiting TNF-alpha/Nrf-2/NF-kB-mediated inflammatory mechanisms in experimental rats”
Articles in the same Issue
- Biomedical Sciences
- Systemic investigation of inetetamab in combination with small molecules to treat HER2-overexpressing breast and gastric cancers
- Immunosuppressive treatment for idiopathic membranous nephropathy: An updated network meta-analysis
- Identifying two pathogenic variants in a patient with pigmented paravenous retinochoroidal atrophy
- Effects of phytoestrogens combined with cold stress on sperm parameters and testicular proteomics in rats
- A case of pulmonary embolism with bad warfarin anticoagulant effects caused by E. coli infection
- Neutrophilia with subclinical Cushing’s disease: A case report and literature review
- Isoimperatorin alleviates lipopolysaccharide-induced periodontitis by downregulating ERK1/2 and NF-κB pathways
- Immunoregulation of synovial macrophages for the treatment of osteoarthritis
- Novel CPLANE1 c.8948dupT (p.P2984Tfs*7) variant in a child patient with Joubert syndrome
- Antiphospholipid antibodies and the risk of thrombosis in myeloproliferative neoplasms
- Immunological responses of septic rats to combination therapy with thymosin α1 and vitamin C
- High glucose and high lipid induced mitochondrial dysfunction in JEG-3 cells through oxidative stress
- Pharmacological inhibition of the ubiquitin-specific protease 8 effectively suppresses glioblastoma cell growth
- Levocarnitine regulates the growth of angiotensin II-induced myocardial fibrosis cells via TIMP-1
- Age-related changes in peripheral T-cell subpopulations in elderly individuals: An observational study
- Single-cell transcription analysis reveals the tumor origin and heterogeneity of human bilateral renal clear cell carcinoma
- Identification of iron metabolism-related genes as diagnostic signatures in sepsis by blood transcriptomic analysis
- Long noncoding RNA ACART knockdown decreases 3T3-L1 preadipocyte proliferation and differentiation
- Surgery, adjuvant immunotherapy plus chemotherapy and radiotherapy for primary malignant melanoma of the parotid gland (PGMM): A case report
- Dosimetry comparison with helical tomotherapy, volumetric modulated arc therapy, and intensity-modulated radiotherapy for grade II gliomas: A single‑institution case series
- Soy isoflavone reduces LPS-induced acute lung injury via increasing aquaporin 1 and aquaporin 5 in rats
- Refractory hypokalemia with sexual dysplasia and infertility caused by 17α-hydroxylase deficiency and triple X syndrome: A case report
- Meta-analysis of cancer risk among end stage renal disease undergoing maintenance dialysis
- 6-Phosphogluconate dehydrogenase inhibition arrests growth and induces apoptosis in gastric cancer via AMPK activation and oxidative stress
- Experimental study on the optimization of ANM33 release in foam cells
- Primary retroperitoneal angiosarcoma: A case report
- Metabolomic analysis-identified 2-hydroxybutyric acid might be a key metabolite of severe preeclampsia
- Malignant pleural effusion diagnosis and therapy
- Effect of spaceflight on the phenotype and proteome of Escherichia coli
- Comparison of immunotherapy combined with stereotactic radiotherapy and targeted therapy for patients with brain metastases: A systemic review and meta-analysis
- Activation of hypermethylated P2RY1 mitigates gastric cancer by promoting apoptosis and inhibiting proliferation
- Association between the VEGFR-2 -604T/C polymorphism (rs2071559) and type 2 diabetic retinopathy
- The role of IL-31 and IL-34 in the diagnosis and treatment of chronic periodontitis
- Triple-negative mouse breast cancer initiating cells show high expression of beta1 integrin and increased malignant features
- mNGS facilitates the accurate diagnosis and antibiotic treatment of suspicious critical CNS infection in real practice: A retrospective study
- The apatinib and pemetrexed combination has antitumor and antiangiogenic effects against NSCLC
- Radiotherapy for primary thyroid adenoid cystic carcinoma
- Design and functional preliminary investigation of recombinant antigen EgG1Y162–EgG1Y162 against Echinococcus granulosus
- Effects of losartan in patients with NAFLD: A meta-analysis of randomized controlled trial
- Bibliometric analysis of METTL3: Current perspectives, highlights, and trending topics
- Performance comparison of three scaling algorithms in NMR-based metabolomics analysis
- PI3K/AKT/mTOR pathway and its related molecules participate in PROK1 silence-induced anti-tumor effects on pancreatic cancer
- The altered expression of cytoskeletal and synaptic remodeling proteins during epilepsy
- Effects of pegylated recombinant human granulocyte colony-stimulating factor on lymphocytes and white blood cells of patients with malignant tumor
- Prostatitis as initial manifestation of Chlamydia psittaci pneumonia diagnosed by metagenome next-generation sequencing: A case report
- NUDT21 relieves sevoflurane-induced neurological damage in rats by down-regulating LIMK2
- Association of interleukin-10 rs1800896, rs1800872, and interleukin-6 rs1800795 polymorphisms with squamous cell carcinoma risk: A meta-analysis
- Exosomal HBV-DNA for diagnosis and treatment monitoring of chronic hepatitis B
- Shear stress leads to the dysfunction of endothelial cells through the Cav-1-mediated KLF2/eNOS/ERK signaling pathway under physiological conditions
- Interaction between the PI3K/AKT pathway and mitochondrial autophagy in macrophages and the leukocyte count in rats with LPS-induced pulmonary infection
- Meta-analysis of the rs231775 locus polymorphism in the CTLA-4 gene and the susceptibility to Graves’ disease in children
- Cloning, subcellular localization and expression of phosphate transporter gene HvPT6 of hulless barley
- Coptisine mitigates diabetic nephropathy via repressing the NRLP3 inflammasome
- Significant elevated CXCL14 and decreased IL-39 levels in patients with tuberculosis
- Whole-exome sequencing applications in prenatal diagnosis of fetal bowel dilatation
- Gemella morbillorum infective endocarditis: A case report and literature review
- An unusual ectopic thymoma clonal evolution analysis: A case report
- Severe cumulative skin toxicity during toripalimab combined with vemurafenib following toripalimab alone
- Detection of V. vulnificus septic shock with ARDS using mNGS
- Novel rare genetic variants of familial and sporadic pulmonary atresia identified by whole-exome sequencing
- The influence and mechanistic action of sperm DNA fragmentation index on the outcomes of assisted reproduction technology
- Novel compound heterozygous mutations in TELO2 in an infant with You-Hoover-Fong syndrome: A case report and literature review
- ctDNA as a prognostic biomarker in resectable CLM: Systematic review and meta-analysis
- Diagnosis of primary amoebic meningoencephalitis by metagenomic next-generation sequencing: A case report
- Phylogenetic analysis of promoter regions of human Dolichol kinase (DOLK) and orthologous genes using bioinformatics tools
- Collagen changes in rabbit conjunctiva after conjunctival crosslinking
- Effects of NM23 transfection of human gastric carcinoma cells in mice
- Oral nifedipine and phytosterol, intravenous nicardipine, and oral nifedipine only: Three-arm, retrospective, cohort study for management of severe preeclampsia
- Case report of hepatic retiform hemangioendothelioma: A rare tumor treated with ultrasound-guided microwave ablation
- Curcumin induces apoptosis in human hepatocellular carcinoma cells by decreasing the expression of STAT3/VEGF/HIF-1α signaling
- Rare presentation of double-clonal Waldenström macroglobulinemia with pulmonary embolism: A case report
- Giant duplication of the transverse colon in an adult: A case report and literature review
- Ectopic thyroid tissue in the breast: A case report
- SDR16C5 promotes proliferation and migration and inhibits apoptosis in pancreatic cancer
- Vaginal metastasis from breast cancer: A case report
- Screening of the best time window for MSC transplantation to treat acute myocardial infarction with SDF-1α antibody-loaded targeted ultrasonic microbubbles: An in vivo study in miniswine
- Inhibition of TAZ impairs the migration ability of melanoma cells
- Molecular complexity analysis of the diagnosis of Gitelman syndrome in China
- Effects of maternal calcium and protein intake on the development and bone metabolism of offspring mice
- Identification of winter wheat pests and diseases based on improved convolutional neural network
- Ultra-multiplex PCR technique to guide treatment of Aspergillus-infected aortic valve prostheses
- Virtual high-throughput screening: Potential inhibitors targeting aminopeptidase N (CD13) and PIKfyve for SARS-CoV-2
- Immune checkpoint inhibitors in cancer patients with COVID-19
- Utility of methylene blue mixed with autologous blood in preoperative localization of pulmonary nodules and masses
- Integrated analysis of the microbiome and transcriptome in stomach adenocarcinoma
- Berberine suppressed sarcopenia insulin resistance through SIRT1-mediated mitophagy
- DUSP2 inhibits the progression of lupus nephritis in mice by regulating the STAT3 pathway
- Lung abscess by Fusobacterium nucleatum and Streptococcus spp. co-infection by mNGS: A case series
- Genetic alterations of KRAS and TP53 in intrahepatic cholangiocarcinoma associated with poor prognosis
- Granulomatous polyangiitis involving the fourth ventricle: Report of a rare case and a literature review
- Studying infant mortality: A demographic analysis based on data mining models
- Metaplastic breast carcinoma with osseous differentiation: A report of a rare case and literature review
- Protein Z modulates the metastasis of lung adenocarcinoma cells
- Inhibition of pyroptosis and apoptosis by capsaicin protects against LPS-induced acute kidney injury through TRPV1/UCP2 axis in vitro
- TAK-242, a toll-like receptor 4 antagonist, against brain injury by alleviates autophagy and inflammation in rats
- Primary mediastinum Ewing’s sarcoma with pleural effusion: A case report and literature review
- Association of ADRB2 gene polymorphisms and intestinal microbiota in Chinese Han adolescents
- Tanshinone IIA alleviates chondrocyte apoptosis and extracellular matrix degeneration by inhibiting ferroptosis
- Study on the cytokines related to SARS-Cov-2 in testicular cells and the interaction network between cells based on scRNA-seq data
- Effect of periostin on bone metabolic and autophagy factors during tooth eruption in mice
- HP1 induces ferroptosis of renal tubular epithelial cells through NRF2 pathway in diabetic nephropathy
- Intravaginal estrogen management in postmenopausal patients with vaginal squamous intraepithelial lesions along with CO2 laser ablation: A retrospective study
- Hepatocellular carcinoma cell differentiation trajectory predicts immunotherapy, potential therapeutic drugs, and prognosis of patients
- Effects of physical exercise on biomarkers of oxidative stress in healthy subjects: A meta-analysis of randomized controlled trials
- Identification of lysosome-related genes in connection with prognosis and immune cell infiltration for drug candidates in head and neck cancer
- Development of an instrument-free and low-cost ELISA dot-blot test to detect antibodies against SARS-CoV-2
- Research progress on gas signal molecular therapy for Parkinson’s disease
- Adiponectin inhibits TGF-β1-induced skin fibroblast proliferation and phenotype transformation via the p38 MAPK signaling pathway
- The G protein-coupled receptor-related gene signatures for predicting prognosis and immunotherapy response in bladder urothelial carcinoma
- α-Fetoprotein contributes to the malignant biological properties of AFP-producing gastric cancer
- CXCL12/CXCR4/CXCR7 axis in placenta tissues of patients with placenta previa
- Association between thyroid stimulating hormone levels and papillary thyroid cancer risk: A meta-analysis
- Significance of sTREM-1 and sST2 combined diagnosis for sepsis detection and prognosis prediction
- Diagnostic value of serum neuroactive substances in the acute exacerbation of chronic obstructive pulmonary disease complicated with depression
- Research progress of AMP-activated protein kinase and cardiac aging
- TRIM29 knockdown prevented the colon cancer progression through decreasing the ubiquitination levels of KRT5
- Cross-talk between gut microbiota and liver steatosis: Complications and therapeutic target
- Metastasis from small cell lung cancer to ovary: A case report
- The early diagnosis and pathogenic mechanisms of sepsis-related acute kidney injury
- The effect of NK cell therapy on sepsis secondary to lung cancer: A case report
- Erianin alleviates collagen-induced arthritis in mice by inhibiting Th17 cell differentiation
- Loss of ACOX1 in clear cell renal cell carcinoma and its correlation with clinical features
- Signalling pathways in the osteogenic differentiation of periodontal ligament stem cells
- Crosstalk between lactic acid and immune regulation and its value in the diagnosis and treatment of liver failure
- Clinicopathological features and differential diagnosis of gastric pleomorphic giant cell carcinoma
- Traumatic brain injury and rTMS-ERPs: Case report and literature review
- Extracellular fibrin promotes non-small cell lung cancer progression through integrin β1/PTEN/AKT signaling
- Knockdown of DLK4 inhibits non-small cell lung cancer tumor growth by downregulating CKS2
- The co-expression pattern of VEGFR-2 with indicators related to proliferation, apoptosis, and differentiation of anagen hair follicles
- Inflammation-related signaling pathways in tendinopathy
- CD4+ T cell count in HIV/TB co-infection and co-occurrence with HL: Case report and literature review
- Clinical analysis of severe Chlamydia psittaci pneumonia: Case series study
- Bioinformatics analysis to identify potential biomarkers for the pulmonary artery hypertension associated with the basement membrane
- Influence of MTHFR polymorphism, alone or in combination with smoking and alcohol consumption, on cancer susceptibility
- Catharanthus roseus (L.) G. Don counteracts the ampicillin resistance in multiple antibiotic-resistant Staphylococcus aureus by downregulation of PBP2a synthesis
- Combination of a bronchogenic cyst in the thoracic spinal canal with chronic myelocytic leukemia
- Bacterial lipoprotein plays an important role in the macrophage autophagy and apoptosis induced by Salmonella typhimurium and Staphylococcus aureus
- TCL1A+ B cells predict prognosis in triple-negative breast cancer through integrative analysis of single-cell and bulk transcriptomic data
- Ezrin promotes esophageal squamous cell carcinoma progression via the Hippo signaling pathway
- Ferroptosis: A potential target of macrophages in plaque vulnerability
- Predicting pediatric Crohn's disease based on six mRNA-constructed risk signature using comprehensive bioinformatic approaches
- Applications of genetic code expansion and photosensitive UAAs in studying membrane proteins
- HK2 contributes to the proliferation, migration, and invasion of diffuse large B-cell lymphoma cells by enhancing the ERK1/2 signaling pathway
- IL-17 in osteoarthritis: A narrative review
- Circadian cycle and neuroinflammation
- Probiotic management and inflammatory factors as a novel treatment in cirrhosis: A systematic review and meta-analysis
- Hemorrhagic meningioma with pulmonary metastasis: Case report and literature review
- SPOP regulates the expression profiles and alternative splicing events in human hepatocytes
- Knockdown of SETD5 inhibited glycolysis and tumor growth in gastric cancer cells by down-regulating Akt signaling pathway
- PTX3 promotes IVIG resistance-induced endothelial injury in Kawasaki disease by regulating the NF-κB pathway
- Pancreatic ectopic thyroid tissue: A case report and analysis of literature
- The prognostic impact of body mass index on female breast cancer patients in underdeveloped regions of northern China differs by menopause status and tumor molecular subtype
- Report on a case of liver-originating malignant melanoma of unknown primary
- Case report: Herbal treatment of neutropenic enterocolitis after chemotherapy for breast cancer
- The fibroblast growth factor–Klotho axis at molecular level
- Characterization of amiodarone action on currents in hERG-T618 gain-of-function mutations
- A case report of diagnosis and dynamic monitoring of Listeria monocytogenes meningitis with NGS
- Effect of autologous platelet-rich plasma on new bone formation and viability of a Marburg bone graft
- Small breast epithelial mucin as a useful prognostic marker for breast cancer patients
- Continuous non-adherent culture promotes transdifferentiation of human adipose-derived stem cells into retinal lineage
- Nrf3 alleviates oxidative stress and promotes the survival of colon cancer cells by activating AKT/BCL-2 signal pathway
- Favorable response to surufatinib in a patient with necrolytic migratory erythema: A case report
- Case report of atypical undernutrition of hypoproteinemia type
- Down-regulation of COL1A1 inhibits tumor-associated fibroblast activation and mediates matrix remodeling in the tumor microenvironment of breast cancer
- Sarcoma protein kinase inhibition alleviates liver fibrosis by promoting hepatic stellate cells ferroptosis
- Research progress of serum eosinophil in chronic obstructive pulmonary disease and asthma
- Clinicopathological characteristics of co-existing or mixed colorectal cancer and neuroendocrine tumor: Report of five cases
- Role of menopausal hormone therapy in the prevention of postmenopausal osteoporosis
- Precisional detection of lymph node metastasis using tFCM in colorectal cancer
- Advances in diagnosis and treatment of perimenopausal syndrome
- A study of forensic genetics: ITO index distribution and kinship judgment between two individuals
- Acute lupus pneumonitis resembling miliary tuberculosis: A case-based review
- Plasma levels of CD36 and glutathione as biomarkers for ruptured intracranial aneurysm
- Fractalkine modulates pulmonary angiogenesis and tube formation by modulating CX3CR1 and growth factors in PVECs
- Novel risk prediction models for deep vein thrombosis after thoracotomy and thoracoscopic lung cancer resections, involving coagulation and immune function
- Exploring the diagnostic markers of essential tremor: A study based on machine learning algorithms
- Evaluation of effects of small-incision approach treatment on proximal tibia fracture by deep learning algorithm-based magnetic resonance imaging
- An online diagnosis method for cancer lesions based on intelligent imaging analysis
- Medical imaging in rheumatoid arthritis: A review on deep learning approach
- Predictive analytics in smart healthcare for child mortality prediction using a machine learning approach
- Utility of neutrophil–lymphocyte ratio and platelet–lymphocyte ratio in predicting acute-on-chronic liver failure survival
- A biomedical decision support system for meta-analysis of bilateral upper-limb training in stroke patients with hemiplegia
- TNF-α and IL-8 levels are positively correlated with hypobaric hypoxic pulmonary hypertension and pulmonary vascular remodeling in rats
- Stochastic gradient descent optimisation for convolutional neural network for medical image segmentation
- Comparison of the prognostic value of four different critical illness scores in patients with sepsis-induced coagulopathy
- Application and teaching of computer molecular simulation embedded technology and artificial intelligence in drug research and development
- Hepatobiliary surgery based on intelligent image segmentation technology
- Value of brain injury-related indicators based on neural network in the diagnosis of neonatal hypoxic-ischemic encephalopathy
- Analysis of early diagnosis methods for asymmetric dementia in brain MR images based on genetic medical technology
- Early diagnosis for the onset of peri-implantitis based on artificial neural network
- Clinical significance of the detection of serum IgG4 and IgG4/IgG ratio in patients with thyroid-associated ophthalmopathy
- Forecast of pain degree of lumbar disc herniation based on back propagation neural network
- SPA-UNet: A liver tumor segmentation network based on fused multi-scale features
- Systematic evaluation of clinical efficacy of CYP1B1 gene polymorphism in EGFR mutant non-small cell lung cancer observed by medical image
- Rehabilitation effect of intelligent rehabilitation training system on hemiplegic limb spasms after stroke
- A novel approach for minimising anti-aliasing effects in EEG data acquisition
- ErbB4 promotes M2 activation of macrophages in idiopathic pulmonary fibrosis
- Clinical role of CYP1B1 gene polymorphism in prediction of postoperative chemotherapy efficacy in NSCLC based on individualized health model
- Lung nodule segmentation via semi-residual multi-resolution neural networks
- Evaluation of brain nerve function in ICU patients with Delirium by deep learning algorithm-based resting state MRI
- A data mining technique for detecting malignant mesothelioma cancer using multiple regression analysis
- Markov model combined with MR diffusion tensor imaging for predicting the onset of Alzheimer’s disease
- Effectiveness of the treatment of depression associated with cancer and neuroimaging changes in depression-related brain regions in patients treated with the mediator-deuterium acupuncture method
- Molecular mechanism of colorectal cancer and screening of molecular markers based on bioinformatics analysis
- Monitoring and evaluation of anesthesia depth status data based on neuroscience
- Exploring the conformational dynamics and thermodynamics of EGFR S768I and G719X + S768I mutations in non-small cell lung cancer: An in silico approaches
- Optimised feature selection-driven convolutional neural network using gray level co-occurrence matrix for detection of cervical cancer
- Incidence of different pressure patterns of spinal cerebellar ataxia and analysis of imaging and genetic diagnosis
- Pathogenic bacteria and treatment resistance in older cardiovascular disease patients with lung infection and risk prediction model
- Adoption value of support vector machine algorithm-based computed tomography imaging in the diagnosis of secondary pulmonary fungal infections in patients with malignant hematological disorders
- From slides to insights: Harnessing deep learning for prognostic survival prediction in human colorectal cancer histology
- Ecology and Environmental Science
- Monitoring of hourly carbon dioxide concentration under different land use types in arid ecosystem
- Comparing the differences of prokaryotic microbial community between pit walls and bottom from Chinese liquor revealed by 16S rRNA gene sequencing
- Effects of cadmium stress on fruits germination and growth of two herbage species
- Bamboo charcoal affects soil properties and bacterial community in tea plantations
- Optimization of biogas potential using kinetic models, response surface methodology, and instrumental evidence for biodegradation of tannery fleshings during anaerobic digestion
- Understory vegetation diversity patterns of Platycladus orientalis and Pinus elliottii communities in Central and Southern China
- Studies on macrofungi diversity and discovery of new species of Abortiporus from Baotianman World Biosphere Reserve
- Food Science
- Effect of berrycactus fruit (Myrtillocactus geometrizans) on glutamate, glutamine, and GABA levels in the frontal cortex of rats fed with a high-fat diet
- Guesstimate of thymoquinone diversity in Nigella sativa L. genotypes and elite varieties collected from Indian states using HPTLC technique
- Analysis of bacterial community structure of Fuzhuan tea with different processing techniques
- Untargeted metabolomics reveals sour jujube kernel benefiting the nutritional value and flavor of Morchella esculenta
- Mycobiota in Slovak wine grapes: A case study from the small Carpathians wine region
- Elemental analysis of Fadogia ancylantha leaves used as a nutraceutical in Mashonaland West Province, Zimbabwe
- Microbiological transglutaminase: Biotechnological application in the food industry
- Influence of solvent-free extraction of fish oil from catfish (Clarias magur) heads using a Taguchi orthogonal array design: A qualitative and quantitative approach
- Chromatographic analysis of the chemical composition and anticancer activities of Curcuma longa extract cultivated in Palestine
- The potential for the use of leghemoglobin and plant ferritin as sources of iron
- Investigating the association between dietary patterns and glycemic control among children and adolescents with T1DM
- Bioengineering and Biotechnology
- Biocompatibility and osteointegration capability of β-TCP manufactured by stereolithography 3D printing: In vitro study
- Clinical characteristics and the prognosis of diabetic foot in Tibet: A single center, retrospective study
- Agriculture
- Biofertilizer and NPSB fertilizer application effects on nodulation and productivity of common bean (Phaseolus vulgaris L.) at Sodo Zuria, Southern Ethiopia
- On correlation between canopy vegetation and growth indexes of maize varieties with different nitrogen efficiencies
- Exopolysaccharides from Pseudomonas tolaasii inhibit the growth of Pleurotus ostreatus mycelia
- A transcriptomic evaluation of the mechanism of programmed cell death of the replaceable bud in Chinese chestnut
- Melatonin enhances salt tolerance in sorghum by modulating photosynthetic performance, osmoregulation, antioxidant defense, and ion homeostasis
- Effects of plant density on alfalfa (Medicago sativa L.) seed yield in western Heilongjiang areas
- Identification of rice leaf diseases and deficiency disorders using a novel DeepBatch technique
- Artificial intelligence and internet of things oriented sustainable precision farming: Towards modern agriculture
- Animal Sciences
- Effect of ketogenic diet on exercise tolerance and transcriptome of gastrocnemius in mice
- Combined analysis of mRNA–miRNA from testis tissue in Tibetan sheep with different FecB genotypes
- Isolation, identification, and drug resistance of a partially isolated bacterium from the gill of Siniperca chuatsi
- Tracking behavioral changes of confined sows from the first mating to the third parity
- The sequencing of the key genes and end products in the TLR4 signaling pathway from the kidney of Rana dybowskii exposed to Aeromonas hydrophila
- Development of a new candidate vaccine against piglet diarrhea caused by Escherichia coli
- Plant Sciences
- Crown and diameter structure of pure Pinus massoniana Lamb. forest in Hunan province, China
- Genetic evaluation and germplasm identification analysis on ITS2, trnL-F, and psbA-trnH of alfalfa varieties germplasm resources
- Tissue culture and rapid propagation technology for Gentiana rhodantha
- Effects of cadmium on the synthesis of active ingredients in Salvia miltiorrhiza
- Cloning and expression analysis of VrNAC13 gene in mung bean
- Chlorate-induced molecular floral transition revealed by transcriptomes
- Effects of warming and drought on growth and development of soybean in Hailun region
- Effects of different light conditions on transient expression and biomass in Nicotiana benthamiana leaves
- Comparative analysis of the rhizosphere microbiome and medicinally active ingredients of Atractylodes lancea from different geographical origins
- Distinguish Dianthus species or varieties based on chloroplast genomes
- Comparative transcriptomes reveal molecular mechanisms of apple blossoms of different tolerance genotypes to chilling injury
- Study on fresh processing key technology and quality influence of Cut Ophiopogonis Radix based on multi-index evaluation
- An advanced approach for fig leaf disease detection and classification: Leveraging image processing and enhanced support vector machine methodology
- Erratum
- Erratum to “Protein Z modulates the metastasis of lung adenocarcinoma cells”
- Erratum to “BRCA1 subcellular localization regulated by PI3K signaling pathway in triple-negative breast cancer MDA-MB-231 cells and hormone-sensitive T47D cells”
- Retraction
- Retraction to “Protocatechuic acid attenuates cerebral aneurysm formation and progression by inhibiting TNF-alpha/Nrf-2/NF-kB-mediated inflammatory mechanisms in experimental rats”