Abstract
To investigate the mechanism of shear stress on endothelial cell dysfunction for providing a theoretical basis for the reduction of arteriovenous fistula dysfunction. The in vitro parallel plate flow chamber was used to form different forces and shear stress to mimic the hemodynamic changes in human umbilical vein endothelial cells, and the expression and distribution of krüppel-like factor 2 (KLF2), caveolin-1 (Cav-1), p-extracellular regulated protein kinase (p-ERK), and endothelial nitric oxide synthase (eNOS) were detected by immunofluorescence and real-time quantitative polymerase chain reaction. With the prolongation of the shear stress action time, the expression of KLF2 and eNOS increased gradually, while the expression of Cav-1 and p-ERK decreased gradually. In addition, after cells were exposed to oscillatory shear stress (OSS) and low shear stress, the expression of KLF2, Cav-1, and eNOS decreased and the expression of p-ERK increased. The expression of KLF2 increased gradually with the prolongation of action time, but it was still obviously lower than that of high shear stress. Following the block of Cav-1 expression by methyl β-cyclodextrin, eNOS expression decreased, and KLF2 and p-ERK expression increased. OSS may lead to endothelial cell dysfunction by Cav-1-mediated KLF2/eNOS/ERK signaling pathway.
1 Introduction
Shear stress is a fundamental determinant of vascular homeostasis, regulating vascular remodeling, cardiac development, and atherogenesis [1]. Shear stress can induce endothelial cells (ECs) intracellular signaling through integrin activation to regulate vascular remodeling [2]. The fluid shear stress is also the main factor leading to the dysfunction of ECs. Vascular ECs attach to the surface of blood vessels, which first feel vascular shear stress, leading to a series of pathophysiological changes such as vascular intimal hyperplasia, lumen stenosis, and arteriovenous fistula dysfunction [3]. Different forms of shear stress can cause ECs to produce different biological effects [4]. Under the action of various shearing forces, various receptors on the ECs membrane directly sense the changes of shear force, convert mechanical signals into chemical signals, and conduct transduction through various signal pathways, transcription factor regulation, target factor action, etc., thus leading to EC dysfunction [5]. At the same time, shear stress can directly act to activate or inhibit a variety of sensitive factors such as integrin family molecules, receptor tyrosine kinases, caveolin (Cav), G protein, certain ion channels, adhesion receptors, etc. on the surface of ECs to endothelial function [6]. Sensor molecules are extremely sensitive to changes in blood flow. When the changes in intravascular shear stress are felt, they will convert these perceived mechanical signals into chemical signals, thereby activating the corresponding signal transduction and affecting the morphology and function of ECs [7–9].
Studies have confirmed that many signal pathways including mitogen-activated protein kinase (MAPK) pathway, focal adhesion kinase (FAK) pathway, protein kinase C (PKC) pathway, GTPase pathway, nuclear factor kappa-B (NF-κB) pathway, etc., act on the downstream target factors, produce a series of pathophysiological effects, realize the remodeling of ECs, and change the results and functions of ECs [10]. Other sensitive factors such as krüppel-like factor 2 (KLF2) and nuclear factor-related factor 2 (NRF2) have also been paid more and more attention [11]. Under the action of laminar shear stress, sensitive factors are activated to exert anti-inflammatory, anti-coagulant, anti-oxidant, and anti-apoptotic effects. When exposed to low shear or oscillatory shear, the expression of transcription factors is inhibited and plays a role in promoting inflammation, coagulation, oxidation, apoptosis, and proliferation, resulting in abnormal endothelial function [12]. In the present study, the mechanism of shear stress upon the ECs dysfunction was explored and the impact of shear on KLF2, Cav-1/endothelial nitric oxide synthase (eNOS)/extracellular regulated protein kinase (ERK) signaling pathways was assessed, aiming to provide a theoretical basis for the reduction of ECs dysfunction.
2 Materials and methods
2.1 Culture of human umbilical vein endothelial cells (HUVECs)
Blood samples were collected from donors and informed consent was obtained from donors admitted to our hospital. HUVECs were isolated from blood samples of multiple donors, and cultured in Dulbecco’s modified Eagle’s medium (high sugar) with 10% fetal bovine serum and penicillin mixture under a 37°C, 5% CO2 cell incubator. The growth of ECs was observed every day. When ECs covered about 90% of the bottom of the culture flask, they were passed at a ratio of 1:3 in a 37°C, 5% CO2 incubator. Logarithmic growth phase cells were used for subsequent experiments (Figure 1).

Experimental setup of EC culture.
2.2 Shear stress model establishment
To simulate the shear stress, a parallel plate co-culture flow chamber (Glycotech, Gaithersburg, MD, USA) was chosen, and the protocol was established as previously described [13,14]. The final density of cells was 5 × 106/mL to 1 × 107/mL. A constant flow pump was used to establish a laminar flow model to simulate laminar flow shear stress, and a syringe pump was utilized to establish a reciprocating flow to simulate oscillating shear stress. Two kinds of shearing forces were set with different strengths and action times, and acted on the ECs in the parallel plate flow cavity shear stress. Therefore, the experiment was divided into five groups: control, high shear stress (HSS) group, low shear stress (LSS) group, normal shear stress (NSS) group, and oscillatory shear stress (OSS) group. Control: there was no shear stress. LSS group: a constant flow pump was used to simulate laminar shear stress, and the pump flow rate was set to 18 mL/min, which simulated LSS, and the intensity was 4 dyn/cm2. NSS group: the pump flow rate was set to 52 mL/min, which simulated normal shearing force, and the intensity was 12 dyn/cm2. HSS group: the pump flow rate was set at 86 mL/min, which simulated HSS, and the intensity was 20 dyn/cm2. OSS group: the action of the syringe pump generated periodic fluid movement, which simulated oscillating shear stress, with an intensity of 0 ± 4 dyn/cm2. The calculation formula of shear stress is FSS = 6μQ/wh 2, where μ is the viscosity of the blood viscosity, Q (mL/min) is the volumetric flow rate through the channel, h is the channel height (254 μm unless otherwise noted), and w is the channel width (1 cm unless otherwise noted).
2.3 Cav-1 disruptor treatment
The ECs were treated with a Cav-1 disruptor of methyl-β-cyclodextrin (MβCD; Cat. No. 122467; Seebio Biotech, Shanghai, China) at a concentration of 20 mM for approximately 12 h.
2.4 Immunofluorescence detection
Cells in the 24-well plates were kept in a 37°C, 5% CO2 cell incubator to continue culturing, and the cell growth in the orifice plate was observed every day. After the shear stress treatment, the cells were washed with phosphate-buffered saline (PBS) at 4°C three times (each 3 min). The cells were then fixed with 4% paraformaldehyde for 15 min, and the cells were washed with PBS at 4°C for three times (each 3 min). Then cells were permeabilized with 0.25% permeabilization solution (PFA), for 15 min. After permeabilization, the supernatant was discarded, and the cells were washed at 4°C with PBS buffer three times (each 3 min). The cells were fixed again with 4% paraformaldehyde for 7 min and washed three times at 4°C with PBS buffer (each 3 min). Before the cells were incubated with the primary antibody of goat anti-rabbit IgG (Cat. No. A23420; Abbkine, CA, USA), they were blocked with serum. After blocking, the serum was discarded, and cells were incubated with primary human antibodies (anti-CAV [ab192869], anti-eNOS [ab300071], anti-p-ERK [ab201015], and anti-KLF2 [ab236507], 1:50 dilution; Abcam Technology, Cambridge, UK) and placed in a refrigerator at 4°C overnight. On the next day, the supernatant was discarded and the cells were rinsed with PBS at 4°C for three times (each 3 min), and the secondary rabbit anti-human Cav-1 monoclonal antibody (1:1,000 dilution; Cat. No. 3627S; Novusbio, CO, USA) was added and incubated in a 37°C incubator for 60 min. The supernatant was discarded, and the cells were washed with PBS at 4°C three times (each 15 min). A small drop of 4′6-diamidino-2-phenylindole at a concentration of 1 g/mL was added to the cells to stain the nucleus of the cells. The processed cells were placed under a confocal microscope (Olympus, Tokyo, Japan) to observe the antigen expression and distribution characteristics, and kept in a humidified box at 4°C.
2.5 Real-time quantitative polymerase chain reaction (RT-qPCR)
RT-qPCR was used to measure the mRNA expressions of KLF2, Cav-1, p-ERK, and eNOS. First, reverse transcription was carried out according to the following temperature and time program: 37°C for 30 min, 42°C for 1 h, and 72°C for 15 min. After the reaction, the cDNA was diluted with sterilized double-distilled water (ten-fold dilution) and used for subsequent qPCR analysis or stored in the refrigerator at −20°C for further studies.
Total RNA extraction was extracted by the Trizol reagent method. Briefly, after the cultured HUVECs were circulated in a parallel plate flow chamber, the culture medium was centrifuged and discarded, and the cells were washed with PBS twice. Then, 1 mL Trizol reagent was added and kept at room temperature for 5 min for complete lysis. The homogenate was transferred to a 1.5 mL Eppendorf tube, and 200 mL of chloroform was added. Then it was centrifuged at 12,000 rpm under 4°C for 15 min, and approximately 500–600 mL of supernatant was collected into a 1.5 mL Eppendorf tube. An equal volume of isopropanol was added into the supernatant, shaken evenly, and kept at room temperature for 10 min, and then centrifuged at 4°C under 12,000 rpm for 10 min. The supernatant was discarded and RNA precipitate was collected. After rinsing with 75% ethanol, the precipitate was gently collected, and centrifuged at 7,500 rpm for 5 min at 4°C. The supernatant was discarded and kept at room temperature for 10 min so that the ethanol was fully volatilized and the precipitate could be dried naturally. A portion of 20–50 μL of nuclease-free water was added to fully dissolve the precipitate and kept still for 1–2 min to obtain the RNA solution. The accumulation of fluorescent signals was used to monitor the changes in the number of amplified products in each cycle of the entire PCR amplification reaction in real-time. Finally, quantitative analysis of the starting template was conducted through the analysis of the Ct value and standard curve.
The primer sequences (GENEWIZ Technology Inc., Suzhou, China) of each gene used in this experiment are as follows: KLF2, pre-primer 5′-CTGCTCTGTCTGCCTCCAAG-3′ (Forward) and 5′-CTGCTCTCCAGGTGGGTTTC-3′ (Reverse); Cav-1, primer 5′-AACCGCGACCCTAAACACCT-3′ (Forward) and 5′-CCTTCCAAATGCCGTCAAAA-3′ (Reverse); e-NOS, 5′-ACCCTGTGCCCTGCTTCA-3′ (Forward) and 5′-GCAGGGCAAGCTGGGATCGG-3′ (Reverse); GAPDH 5′-TGTCCCCACCCCCAATGTATC-3′ (Forward) and 5′-CTCCGATGCCTGCTTCACTACCTT-3′ (Reverse).
With GAPDH as an internal reference, RT-qPCR was performed. For each pair of gene primers, triple experiments were repeated in each template. Lin Reg PCR software (Academic Medical Centre, Amsterdam, Netherlands) was employed to analyze the results and compare the expression level of each gene in different samples.
2.6 Statistical analysis
Data were described as the mean ± standard deviation (mean ± SD) and analyzed statistically with Statistical Product and Service Solutions (SPSS) version 19.0 (SPSS, Inc., Chicago, IL, USA). One-way analysis of variance was used to detect the differences in changes between the groups of various treatments. GraphPad Prism5 was utilized for data sorting and analysis (GraphPad Software Inc., San Diego, CA). Comparison between measurement data was conducted by t-test. A p-value less than 0.05 was considered statistically significant.
-
Informed consent: Informed consent has been obtained from all individuals included in this study.
-
Ethical approval: The research related to human use has been complied with all the relevant national regulations, institutional policies and in accordance with the tenets of the Helsinki Declaration, and has been approved by the Ethics Committee of the 2nd Hospital of Tianjin Medical University.
3 Results
3.1 The effect of shear stress on the expression of KLF2 in HUVEC under physiological conditions
The expression level and distribution pattern of KLF2 in HUVEC were detected by immunofluorescence staining and RT-qPCR (Figure 2). According to immunofluorescence detection, KLF2 was mainly expressed in the nucleus. With the effect of shearing force, the expression of KLF2 also increased in the cytoplasm (p < 0.05; Figure 2a). RT-qPCR results showed that, compared with the physiological state, the expression level of KLF2 was up-regulated under the action of physiological intensity and high-intensity laminar shear stress. The expression level of KLF2 was gradually up-regulated with the extension of the action time (p < 0.05) and reached the highest at 24 h (p < 0.01). Furthermore, the expression of KLF2 under HSS was higher than that under NSS (p < 0.05) (Figure 2b).

Immunofluorescence staining and RT-qPCR evaluating the effects of shear forces on the expression of KLF2. Red color represents KLF2 and blue color denotes the controls. (a) Immunofluorescence staining detecting the influence of different shearing forces on the expression of KLF2. The pictures are all enlarged to 600×. (b) RT-PCR assessing the effect of shearing force on the expression of KLF2 mRNA. HSS: high-strength laminar shear force. NSS: normal shear stress. LSS: low-strength laminar shear force. OSS: oscillating shear force. Control: physiological environment. Three independent experiments were done in this study, and triplicates were performed for each group.
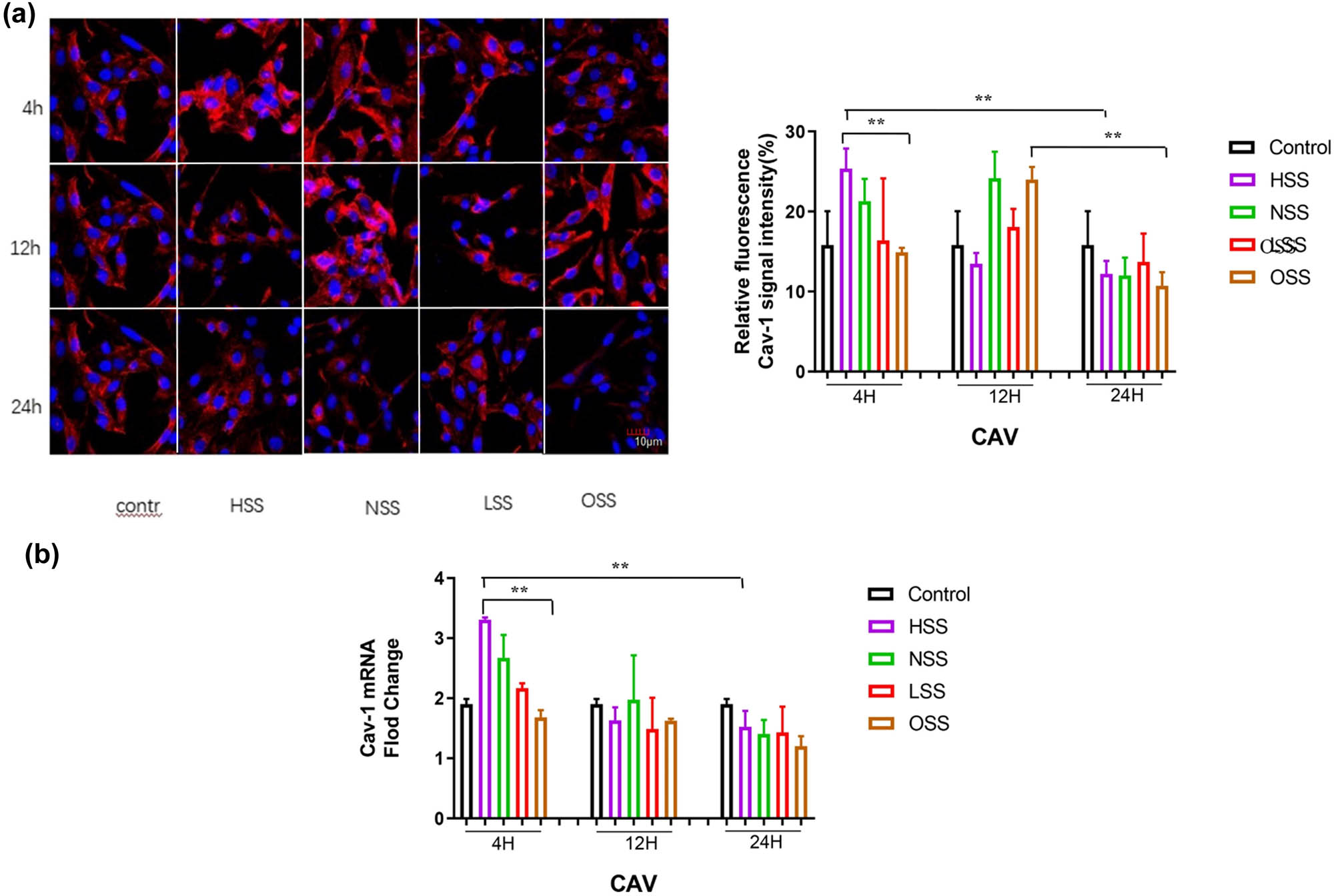
3.2 The effect of shear stress on the expression of Cav-1 in HUVEC under physiological conditions
The expression level and distribution pattern of Cav-1 in HUVEC were detected by immunofluorescence staining and RT-qPCR. As illustrated in Figure 3a, immunofluorescence staining revealed that Cav-1 protein was mainly uniformly expressed in the cell membrane and cytoplasm. The results of RT-qPCR demonstrated that, compared with the physiological state, the mRNA expression level of Cav-1 was up-regulated under the action of physiological intensity and HSS, which was significantly higher than that of LSS and OSS (p < 0.05). With the extension of the action time, the expression level of Cav-1 gradually down-regulated, and it was the lowest at 24 h (p < 0.01), and the decrease became more prominent when the HSS was applied. The Cav-1 expression level was the lowest under OSS among the five groups (p < 0.01) (Figure 3b).

Immunofluorescence staining and RT-qPCR assessing the effect of shear forces on the expression of Cav-1. Red color represents Cav-1 and blue color denotes the controls. (a) Immunofluorescence staining detecting the effect of different shearing forces on Cav-1 expression. The pictures are all enlarged to 600×. (b) RT-PCR evaluating the effect of shearing force on Cav-1 mRNA expression. HSS: high-strength laminar shear force. NSS: normal shear stress. LSS: low-strength laminar shear force. OSS: oscillating shear force. Control: physiological environment. Three independent experiments were done in this study, and triplicates were performed for each group.
3.3 Effect of shear stress on the expression of eNOS in HUVEC under physiological conditions
The protein and mRNA expression levels of eNOS in HUVEC were detected by immunofluorescence staining and RT-qPCR. Immunofluorescence staining showed that eNOS was mainly expressed in a granular form in the nucleus (Figure 4a). RT-qPCR indicated that, compared with the physiological state, the mRNA expression level of eNOS was up-regulated under the action of physiological intensity and HSS, which was significantly higher than that of LSS and OSS (p < 0.05). Under the action of HSS, the expression level of eNOS gradually increased and reached its highest at 24 h, which was significantly higher than that at 4 and 12 h (both p < 0.05). The expression level of eNOS under the action of HSS and OSS was significantly decreased (p < 0.05), as illustrated in Figure 4b.

Immunofluorescence staining and RT-PCR assessing the effects of different shearing forces on the expression of eNOS. Red color represents eNOS and blue color denotes the controls. (a) Immunofluorescence detecting the effect of different shearing forces on eNOS expression. The pictures are all enlarged to 600×. (b) RT-PCR evaluating the effect of shearing force on eNOS mRNA expression. HSS: high-strength laminar shear force. NSS: normal shear stress. LSS: low-strength laminar shear force. OSS: oscillating shear force. Control: physiological environment. Three independent experiments were done in this study, and triplicates were performed for each group.
3.4 The effect of shear stress on the expression of p-ERK in HUVEC under physiological conditions
The expression level and distribution pattern of p-ERK in HUVEC were detected by immunofluorescence staining. Regarding the distribution pattern, immunofluorescence staining revealed that p-ERK protein was mainly expressed unevenly in the nucleus (Figure 5a). RT-qPCR showed that, compared with the physiological state, the expression level of p-ERK was significantly down-regulated under the action of high-intensity LSS, LSS, and OSS (p < 0.05). With the extension of the action time, the expression of p-ERK under the action of HSS was slightly down-regulated without a significant difference (p > 0.05). Under the action of physiological shear stress, the expression of p-ERK was significantly higher than that of the high-shear stress group, but it did not change significantly over time (p > 0.05). Under the action of LSS, the expression of p-ERK decreased with time. The expression of p-ERK under the action of OSS was lower than that under the physiological state (p < 0.05), and gradually up-regulated with the extension of time, and the expression intensity was the highest at 24 h (p < 0.01), as shown in Figure 5b.

Immunofluorescence staining evaluating the effect of different shearing forces on ERK expression. Green color represents p-ERK and blue color denotes the controls. The picture shows the immunofluorescence detection of the effect of different shearing forces on p-ERK expression. The pictures are all enlarged to 600×. (a) Immunofluorescence detection of the effect of different shearing forces on p-ERK expression. (b) Evaluation of the effect of shearing force on p-ERK expression HSS: high-intensity laminar shear force. NSS: normal shear stress. LSS: low-intensity laminar shear force. OSS: oscillating shear force. Control: physiological environment. Three independent experiments were done in this study, and triplicates were performed for each group.
3.5 The effect of Cav-1 on the expression of KLF2, eNOS, and p-ERK under physiological conditions
Cav-1 structure was destroyed by agent MβCD at a concentration of 20 mM in the cultured ECs for 12 h, and gave a shock shear stress of 0 ± 4 dyn/cm2 for 24 h. Immunofluorescence staining was used to detect the expressions of Cav-1, KLF2, eNOS, and p-ERK in HUVEC. Cav-1 in the MβCD group was lower than that in the control group, indicating the block of Cav-1 expression. It was also showed that at 24 h after the same shock shear was applied, the relative protein expression levels of KLF2, eNOS, and p-ERK in the MβCD group were higher compared with those in the control group, as illustrated in Figure 6.

Effect of Cav-1 disruptor on the expression of KLF2/eNOS/ERK under oscillating shear force detected by immunofluorescence staining. Three independent experiments were done in this study, and triplicates were performed for each group.
4 Discussion
The effect of shear stress on ECs is direct and continuous, affecting the function and structure of ECs. The migration of ECs plays an important role in various physiological processes such as blood vessel damage and repair and angiogenesis. The migration of blood flow, cytoskeleton, extracellular matrix, and other inhibitory factors are affected [15,16]. Shear stress can directly regulate a variety of cytokines in ECs. When ECs are subjected to a shearing force, these genes will be regulated through signal transduction pathways to regulate EC function [17]. In this study, we found that shear stress, especially OSS, may affect the function of ECs by directly acting on the Cav-1-mediated KLF2/eNOS/ERK signaling pathway.
KLF2 plays an important role in anti-inflammatory, anti-thrombotic, angiogenesis, and endocrine functions [18]. Studies have found that KLF2 is a key transcription factor leading to vascular inflammation. In KLF2-deleted T cells, there is overexpression of inflammatory factors (such as IFN-γ, IL-4, and TNF-α), indicating that KLF2 can inhibit the expression of the above inflammatory factors [19]. Blood flow shear stress is the only factor that induces the expression of KLF2 in ECs under physiological conditions [20]. In animal experiments, the expression of KLF2 on the outside of the celiac artery was significantly reduced, which is consistent with the results of in vitro experiments [21]. Experiments have found that LSS can regulate the expression of KLF2 through the adenylate-activated protein kinase (AMPK) signaling pathway [22]. Laminar shear stress can regulate nucleoli and transcriptional regulation of KLF2 expression. OSS can also inhibit the synthesis and expression of KLF2 by regulating the expression of thioredoxin binding protein. The combination of P53 and the specific inhibitory sequence on the KLF2 promoter inhibits the expression of KLF2, promotes coagulation, apoptosis, and affects vasodilation, resulting in EC dysfunction [23]. In addition, studies on statin lipid-lowering drugs and resveratrol have confirmed that they can up-regulate the expression of KLF2, play anti-coagulation, anti-atherosclerosis, and other effects, and protect the function of vascular ECs. Under the action of oscillating shear stress, KLF2 expression is inhibited, inflammatory factors are overexpressed, and EC function is impaired. In these inflammatory factors, it is also found that TNFα and IL-1β can inhibit the expression of KLF2 in ECs, and further aggravate the inflammatory response [24].
Cav-1 is a surface marker protein of EC cavern structure, which is obviously regulated by shear stress, and plays an important role in signal transduction [25].
The caveolae is a mechanoreceptor, which can sensitively feel the change of vascular shear stress [26]. When the shear stress increases within the physiological range, the caveolae structure will increase significantly, nitric oxide (NO) release will increase, and blood vessels will expand [27]. There is no change in the number of Cav-1, but Cav-1 will gather up the edge of ECs under the action of fluid and adjust the activation of some signal pathways. If the shear stress is significantly reduced or OSS occurs, the expression of Cav-1 will be weakened, and under the action of HSS, the expression of Cav-1 will increase. In addition, the increase in tension will cause the Cav-1-related outer structure to separate from the membrane, the pits will be flattened, and the corresponding protein regulation and signal transduction functions will change [28]. In this study, the increase of shear stress under physiological strength increased the expression of Cav-1, while the expression of Cav-1 was inhibited under OSS. Combined with previous experimental results, it shows that Cav-1 may be involved in the signal transduction pathway in ECs induced by shear stress, and it plays an important role in the mechanical conduction process of hemodynamics.
NO, as a second messenger molecule with high free radical activity, plays an important role in the maintenance of vascular tension and the stable regulation of blood pressure [29]. Among the subtypes of NOS, eNOS has biological activity in its dimer structure and can be expressed in specific cells (vascular ECs), and plays a vital role in the regulation of vascular wall function through regulating vascular tension and blood flow distribution, inhibiting vascular smooth muscle cell proliferation and platelet adhesion, preventing thrombosis, promoting angiogenesis, and participating in vascular remodeling and vascularization damage repair [30]. The study found that in the mouse model of knocking out the eNOS gene, the endothelial dysfunction of the whole body of the mouse was found, the vasodilation effect was significantly weakened, and severe hypertension appeared [31]. The migration of ECs involves a large number of proteins and cytokines such as NO and FAK. Previous studies have found that hemodynamic changes can affect the balance of NO and oxygen free radicals, and high intensity and directed shear stress can play a beneficial role in re-endothelialization and inflammation, and also affect vascular external remodeling [32].
The expression of KLF2 can directly regulate the expression of eNOS, and the extracellular signal-regulated kinase (ERK) signaling pathway can also regulate the expression of eNOS. In a turbulent state, by regulating Cav-1 in caveolin, the membrane-bound eNOS cycle is inhibited. In this study, the expression of eNOS was significantly up-regulated under the action of high-intensity and physiological-intensity LSS with high intensity and physiological intensity, while it was inhibited under low-intensity shear stress and OSS. MAPKs pathway exist in cells and can be activated by shear stress. Among the three pathways of MAPKs, ERK is the most important signal transduction pathway and a common pathway for a variety of growth factors to regulate cell growth, proliferation, and differentiation [33]. Under LSS, the ERK pathway inhibits eNOS activity, reduces NO release, and participates in the proliferation and migration of smooth muscle cells, which ultimately leads to vascular damage and intimal hyperplasia [34]. After treatment with the caveolae structure-disrupting agent, the number of Cav-1 decreased, the intracellular caveolin increased, and ERK activity (p-ERK) was found to increase. When the endogenous caveolin is down-regulated, late ERK activity completely abates. The mechanical force acting on Cav causes the ROS system, MAPK-ERK system, NO system, and NF-кB system to convert signals into biological signals that act on cells and nuclei, leading to immediate and long-term vascular response, causing EC to divide and proliferate smooth muscle migration. In this study, the expression of Cav-1 was reduced and the expression of eNOS was weakened under the action of the Cav-1 structure disruptor, indicating that the expression of eNOS can be inhibited by reducing Cav-1.
5 Conclusions
Under physiological conditions and the action of high-strength and physiological-strength LSS, the expression of KLF2, Cav-1, and eNOS increases, and the expression of p-ERK decreases. Under physiological conditions, the expression levels of KLF2, Cav-1, and eNOS are reduced, and the expression of p-ERK is increased under the action of oscillating shear stress and low-intensity laminar shear stress. After the action of the Cav-1 structure destroyer, the expression of eNOS is weakened, and the expression of KLF2 and p-ERK is increased under the action of OSS. It is indicated that OSS may directly affect the function of ECs by directly acting on Cav-1-mediated KLF2/eNOS/ERK signaling pathway. These initial findings may result in the identification of novel therapeutic targets to improve ECs function.
-
Funding information: This work was supported by the National Natural Science Foundation of China (No. 81600591) and Tianjin Municipal Health Commission Integrated Traditional Chinese and Western Medicine Project (2021173).
-
Author contributions: All authors contributed to the study, conception, and design. Material preparation, data collection, and analysis were performed by Lihua Wang, Bingyue Wang, and Lan Jia. The first draft of the manuscript was written by Haibo Yu and Zhe Wang. Fang Wei and Aili Jiang carried out the experimental studies and literature research. All authors commented on previous versions of the manuscript. All authors read and approved the final manuscript.
-
Conflict of interest: Authors state no conflict of interest.
-
Data availability statement: The datasets generated during and/or analyzed during the current study are available from the corresponding author on reasonable request.
References
[1] Tzima E, Irani-Tehrani M, Kiosses WB, Dejana E, Schultz DA, Engelhardt B, et al. A mechanosensory complex that mediates the endothelial cell response to fluid shear stress. Nature. 2005;437(7057):426–31.10.1038/nature03952Search in Google Scholar PubMed
[2] Streuli CH, Akhtar N. Signal co-operation between integrins and other receptor systems. Biochem J. 2009;418(3):491–506.10.1042/BJ20081948Search in Google Scholar PubMed
[3] Brahmbhatt A, Remuzzi A, Franzoni M, Misra S. The molecular mechanisms of hemodialysis vascular access failure. Kidney Int. 2016;89(2):303–16.10.1016/j.kint.2015.12.019Search in Google Scholar PubMed PubMed Central
[4] Boulanger CM. Arteriosclerosis, throbosis, and vascular biology. Endothelium. 2016;36(4):e26–31.10.1161/ATVBAHA.116.306940Search in Google Scholar PubMed
[5] Lehoux S, Tedgui A. Shear and signal transduction in the endothelial cell. Med Sci (Paris). 2004;20(5):551–6.10.1051/medsci/2004205551Search in Google Scholar PubMed
[6] Ding Z, Liu S, Wang X, Deng X, Fan Y, Sun C, et al. Hemodynamic shear stress via ROS modulates PCSK9 expression in human vascular endothelial and smooth muscle cells and along the mouse aorta. Antioxid Redox Signal. 2015;22(9):760–71.10.1089/ars.2014.6054Search in Google Scholar PubMed PubMed Central
[7] Changhui R, Xiao L, Hongyan K. Interaction between endothelial cells and smooth muscle cells under shear stress. Med Biomech. 2015;30(2):185–91.Search in Google Scholar
[8] Salisbury D, Bronas U. Reactive oxygen and nitrogen species: impact on endothelial dysfunction. Nurs Res. 2015;64(1):53–66.10.1097/NNR.0000000000000068Search in Google Scholar PubMed
[9] Michaelis UR. Mechanisms of endothelial cell migration. Cell Mol Life Sci. 2014;71(21):4131–48.10.1007/s00018-014-1678-0Search in Google Scholar PubMed
[10] Dwyer SF, Gao L, Gelman IH. Identification of novel focal adhesion kinase substrates: role for FAK in NFκB signaling. Int J Biol Sci. 2015;11(4):404–10.10.7150/ijbs.10273Search in Google Scholar PubMed PubMed Central
[11] Locascio LE, Donoghue DJ. KIDs rule: regulatory phosphorylation of RTKs. Trends Biochem Sci. 2013;38(2):75–84.10.1016/j.tibs.2012.12.001Search in Google Scholar PubMed
[12] Melchior B, Frangos JA. Distinctive subcellular Akt-1 responses to shear stress in endothelial cells. J Cell Biochem. 2014;115(1):121–9.10.1002/jcb.24639Search in Google Scholar PubMed PubMed Central
[13] Charoenphol P, Huang RB, Eniola-Adefeso O. Potential role of size and hemodynamics in the efficacy of vascular-targeted spherical drug carriers. Biomaterials. 2010;31(6):1392–402.10.1016/j.biomaterials.2009.11.007Search in Google Scholar PubMed
[14] Namdee K, Carrasco-Teja M, Fish MB, Charoenphol P, Eniola-Adefeso O. Effect of variation in hemorheology between human and animal blood on the binding efficacy of vascular-targeted carriers. Sci Rep. 2015;5:11631.10.1038/srep11631Search in Google Scholar PubMed PubMed Central
[15] Ando J, Yamamoto K. Flow detection and calcium signalling in vascular endothelial cells. Cardiovasc Res. 2013;99:260–8.10.1093/cvr/cvt084Search in Google Scholar PubMed
[16] Zhou J, Lee PL, Lee CI, Wei SY, Lim SH, Lin TE, et al. BMP receptor-integrin interaction mediates responses of vascular endothelial Smad1/5 and proliferation to disturbed flow. J Thromb Haemost. 2013;11(4):741–55.10.1111/jth.12159Search in Google Scholar PubMed
[17] Sunamura M, Ishibashi H, Karino T. Flow patterns and preferred sites of intimal thickening in bypass-grafted arteries. Int Angiol. 2012;31(2):187–97.Search in Google Scholar
[18] Qiao C, Meng F, Jang I, Jo H, Chen YE, Zhang J. Deep transcriptomic profiling reveals the similarity between endothelial cells cultured under static and oscillatory shear stress conditions. Physiol Genomics. 2016;48:660–6.10.1152/physiolgenomics.00025.2016Search in Google Scholar PubMed PubMed Central
[19] Kumar A, Lin Z, SenBanerjee S, Jain MK. Tumor necrosis factor alpha-mediated reduction of KLF2 is due to inhibition of MEF2 by NF-kappaB and histone deacetylases. Mol Cell Biol. 2005;25(14):5893–903.10.1128/MCB.25.14.5893-5903.2005Search in Google Scholar PubMed PubMed Central
[20] Xu Z, Yoshida T, Wu L, Maiti D, Cebotaru L, Duh EJ. Transcription factor MEF2C suppresses endothelial cell inflammation via regulation of NF-κB and KLF2. J Cell Physiol. 2015;230(6):1310–20.10.1002/jcp.24870Search in Google Scholar PubMed PubMed Central
[21] Ohtani K, Vlachojannis GJ, Koyanagi M, Boeckel JN, Urbich C, Farcas R, et al. Epigenetic regulation of endothelial lineage committed genes in pro-angiogenic hematopoietic and endothelial progenitor cells. Circ Res. 2011;109(11):1219–29.10.1161/CIRCRESAHA.111.247304Search in Google Scholar PubMed
[22] Huang PE. Metabolic syndrome and cardiovascular disease. Trends Endocrinol Metab. 2009;20(6):295–302.10.1016/j.tem.2009.03.005Search in Google Scholar PubMed PubMed Central
[23] Zhang X, Ramírez CM, Aryal B, Madrigal-Matute J, Liu X, Diaz A, et al. Cav-1 (Caveolin-1) deficiency increases autophagy in the endothelium and attenuates vascular inflammation and atherosclerosis. Arterioscler Thromb Vasc Biol. 2020;40(6):1510–22.10.1161/ATVBAHA.120.314291Search in Google Scholar PubMed PubMed Central
[24] Chung JW, Kim DH, Oh MJ, Cho YH, Kim EH, Moon GJ, et al. Cav-1 (Caveolin-1) and arterial remodeling in adult moyamoya disease. Stroke. 2018;49(11):2597–604.10.1161/STROKEAHA.118.021888Search in Google Scholar PubMed
[25] de Souza GM, de Albuquerque Borborema ME, de Lucena TMC, da Silva Santos AF, de Lima BR, de Oliveira DC, et al. Caveolin-1 (CAV-1) up regulation in metabolic syndrome: all roads leading to the same end. Mol Biol Rep. 2020;47(11):9245–50.10.1007/s11033-020-05945-ySearch in Google Scholar PubMed
[26] Gu Y, Cai R, Zhang C, Xue Y, Pan Y, Wang J, et al. miR-132-3p boosts caveolae-mediated transcellular transport in glioma endothelial cells by targeting PTEN/PI3K/PKB/Src/Cav-1 signaling pathway. FASEB J. 2019;33(1):441–54.10.1096/fj.201800095RRSearch in Google Scholar PubMed
[27] Chao Y, Ye P, Zhu L, Kong X, Qu X, Zhang J, et al. Low shear stress induces endothelial reactive oxygen species via the AT1R/eNOS/NO pathway. J Cell Physiol. 2018;233(2):1384–95.10.1002/jcp.26016Search in Google Scholar PubMed
[28] Li B, Zhang J, Wang Z, Chen S. Ivabradine prevents low shear stress induced endothelial inflammation and oxidative stress via mTOR/eNOS pathway. PLoS One. 2016;11(2):e0149694.10.1371/journal.pone.0149694Search in Google Scholar PubMed PubMed Central
[29] Novodvorsky P, Chico TJA. The role of the transcription factor KLF2 in vascular development and disease. Prog Mol Biol Transl Sci. 2014;124:155–88.10.1016/B978-0-12-386930-2.00007-0Search in Google Scholar PubMed
[30] Le NT, Heo KS, Takei Y, Lee H, Woo CH, Chang E, et al. A crucial role for p90RSK-mediated reduction of ERK5 transcriptional activity in endothelial dysfunction and atherosclerosis. Circulation. 2013;127:486–99.10.1161/CIRCULATIONAHA.112.116988Search in Google Scholar PubMed PubMed Central
[31] Kumar S, Kim CW, Simmons RD, Jo H. Role of flow-sensitive microRNAs in endothelial dysfunction and atherosclerosis: mechanosensitive athero-miRs. Arterioscler Thromb Vasc Biol. 2014;34:2206–16.10.1161/ATVBAHA.114.303425Search in Google Scholar PubMed PubMed Central
[32] Warboys CM, de Luca A, Amini N, Luong L, Duckles H, Hsiao S, et al. Disturbed flow promotes endothelial senescence via a p53-dependent pathway. Arterioscler Thromb Vasc Biol. 2014;34:985–95.10.1161/ATVBAHA.114.303415Search in Google Scholar PubMed
[33] Liu P, Ying Y, Anderson RG. Platelet-derived growth factor activates mitogen-activated protein kinase in isolated caveolae. Proc Natl Acad Sci USA. 1997;94(25):13666–70.10.1073/pnas.94.25.13666Search in Google Scholar PubMed PubMed Central
[34] Fang Y, Davies PF. Site-specific microRNA-92a regulation of Kruppel-like factors 4 and 2 in atherosusceptible endothelium. Arterioscler Thromb Vasc Biol. 2012;32(4):979–87.10.1161/ATVBAHA.111.244053Search in Google Scholar PubMed PubMed Central
© 2023 the author(s), published by De Gruyter
This work is licensed under the Creative Commons Attribution 4.0 International License.
Articles in the same Issue
- Biomedical Sciences
- Systemic investigation of inetetamab in combination with small molecules to treat HER2-overexpressing breast and gastric cancers
- Immunosuppressive treatment for idiopathic membranous nephropathy: An updated network meta-analysis
- Identifying two pathogenic variants in a patient with pigmented paravenous retinochoroidal atrophy
- Effects of phytoestrogens combined with cold stress on sperm parameters and testicular proteomics in rats
- A case of pulmonary embolism with bad warfarin anticoagulant effects caused by E. coli infection
- Neutrophilia with subclinical Cushing’s disease: A case report and literature review
- Isoimperatorin alleviates lipopolysaccharide-induced periodontitis by downregulating ERK1/2 and NF-κB pathways
- Immunoregulation of synovial macrophages for the treatment of osteoarthritis
- Novel CPLANE1 c.8948dupT (p.P2984Tfs*7) variant in a child patient with Joubert syndrome
- Antiphospholipid antibodies and the risk of thrombosis in myeloproliferative neoplasms
- Immunological responses of septic rats to combination therapy with thymosin α1 and vitamin C
- High glucose and high lipid induced mitochondrial dysfunction in JEG-3 cells through oxidative stress
- Pharmacological inhibition of the ubiquitin-specific protease 8 effectively suppresses glioblastoma cell growth
- Levocarnitine regulates the growth of angiotensin II-induced myocardial fibrosis cells via TIMP-1
- Age-related changes in peripheral T-cell subpopulations in elderly individuals: An observational study
- Single-cell transcription analysis reveals the tumor origin and heterogeneity of human bilateral renal clear cell carcinoma
- Identification of iron metabolism-related genes as diagnostic signatures in sepsis by blood transcriptomic analysis
- Long noncoding RNA ACART knockdown decreases 3T3-L1 preadipocyte proliferation and differentiation
- Surgery, adjuvant immunotherapy plus chemotherapy and radiotherapy for primary malignant melanoma of the parotid gland (PGMM): A case report
- Dosimetry comparison with helical tomotherapy, volumetric modulated arc therapy, and intensity-modulated radiotherapy for grade II gliomas: A single‑institution case series
- Soy isoflavone reduces LPS-induced acute lung injury via increasing aquaporin 1 and aquaporin 5 in rats
- Refractory hypokalemia with sexual dysplasia and infertility caused by 17α-hydroxylase deficiency and triple X syndrome: A case report
- Meta-analysis of cancer risk among end stage renal disease undergoing maintenance dialysis
- 6-Phosphogluconate dehydrogenase inhibition arrests growth and induces apoptosis in gastric cancer via AMPK activation and oxidative stress
- Experimental study on the optimization of ANM33 release in foam cells
- Primary retroperitoneal angiosarcoma: A case report
- Metabolomic analysis-identified 2-hydroxybutyric acid might be a key metabolite of severe preeclampsia
- Malignant pleural effusion diagnosis and therapy
- Effect of spaceflight on the phenotype and proteome of Escherichia coli
- Comparison of immunotherapy combined with stereotactic radiotherapy and targeted therapy for patients with brain metastases: A systemic review and meta-analysis
- Activation of hypermethylated P2RY1 mitigates gastric cancer by promoting apoptosis and inhibiting proliferation
- Association between the VEGFR-2 -604T/C polymorphism (rs2071559) and type 2 diabetic retinopathy
- The role of IL-31 and IL-34 in the diagnosis and treatment of chronic periodontitis
- Triple-negative mouse breast cancer initiating cells show high expression of beta1 integrin and increased malignant features
- mNGS facilitates the accurate diagnosis and antibiotic treatment of suspicious critical CNS infection in real practice: A retrospective study
- The apatinib and pemetrexed combination has antitumor and antiangiogenic effects against NSCLC
- Radiotherapy for primary thyroid adenoid cystic carcinoma
- Design and functional preliminary investigation of recombinant antigen EgG1Y162–EgG1Y162 against Echinococcus granulosus
- Effects of losartan in patients with NAFLD: A meta-analysis of randomized controlled trial
- Bibliometric analysis of METTL3: Current perspectives, highlights, and trending topics
- Performance comparison of three scaling algorithms in NMR-based metabolomics analysis
- PI3K/AKT/mTOR pathway and its related molecules participate in PROK1 silence-induced anti-tumor effects on pancreatic cancer
- The altered expression of cytoskeletal and synaptic remodeling proteins during epilepsy
- Effects of pegylated recombinant human granulocyte colony-stimulating factor on lymphocytes and white blood cells of patients with malignant tumor
- Prostatitis as initial manifestation of Chlamydia psittaci pneumonia diagnosed by metagenome next-generation sequencing: A case report
- NUDT21 relieves sevoflurane-induced neurological damage in rats by down-regulating LIMK2
- Association of interleukin-10 rs1800896, rs1800872, and interleukin-6 rs1800795 polymorphisms with squamous cell carcinoma risk: A meta-analysis
- Exosomal HBV-DNA for diagnosis and treatment monitoring of chronic hepatitis B
- Shear stress leads to the dysfunction of endothelial cells through the Cav-1-mediated KLF2/eNOS/ERK signaling pathway under physiological conditions
- Interaction between the PI3K/AKT pathway and mitochondrial autophagy in macrophages and the leukocyte count in rats with LPS-induced pulmonary infection
- Meta-analysis of the rs231775 locus polymorphism in the CTLA-4 gene and the susceptibility to Graves’ disease in children
- Cloning, subcellular localization and expression of phosphate transporter gene HvPT6 of hulless barley
- Coptisine mitigates diabetic nephropathy via repressing the NRLP3 inflammasome
- Significant elevated CXCL14 and decreased IL-39 levels in patients with tuberculosis
- Whole-exome sequencing applications in prenatal diagnosis of fetal bowel dilatation
- Gemella morbillorum infective endocarditis: A case report and literature review
- An unusual ectopic thymoma clonal evolution analysis: A case report
- Severe cumulative skin toxicity during toripalimab combined with vemurafenib following toripalimab alone
- Detection of V. vulnificus septic shock with ARDS using mNGS
- Novel rare genetic variants of familial and sporadic pulmonary atresia identified by whole-exome sequencing
- The influence and mechanistic action of sperm DNA fragmentation index on the outcomes of assisted reproduction technology
- Novel compound heterozygous mutations in TELO2 in an infant with You-Hoover-Fong syndrome: A case report and literature review
- ctDNA as a prognostic biomarker in resectable CLM: Systematic review and meta-analysis
- Diagnosis of primary amoebic meningoencephalitis by metagenomic next-generation sequencing: A case report
- Phylogenetic analysis of promoter regions of human Dolichol kinase (DOLK) and orthologous genes using bioinformatics tools
- Collagen changes in rabbit conjunctiva after conjunctival crosslinking
- Effects of NM23 transfection of human gastric carcinoma cells in mice
- Oral nifedipine and phytosterol, intravenous nicardipine, and oral nifedipine only: Three-arm, retrospective, cohort study for management of severe preeclampsia
- Case report of hepatic retiform hemangioendothelioma: A rare tumor treated with ultrasound-guided microwave ablation
- Curcumin induces apoptosis in human hepatocellular carcinoma cells by decreasing the expression of STAT3/VEGF/HIF-1α signaling
- Rare presentation of double-clonal Waldenström macroglobulinemia with pulmonary embolism: A case report
- Giant duplication of the transverse colon in an adult: A case report and literature review
- Ectopic thyroid tissue in the breast: A case report
- SDR16C5 promotes proliferation and migration and inhibits apoptosis in pancreatic cancer
- Vaginal metastasis from breast cancer: A case report
- Screening of the best time window for MSC transplantation to treat acute myocardial infarction with SDF-1α antibody-loaded targeted ultrasonic microbubbles: An in vivo study in miniswine
- Inhibition of TAZ impairs the migration ability of melanoma cells
- Molecular complexity analysis of the diagnosis of Gitelman syndrome in China
- Effects of maternal calcium and protein intake on the development and bone metabolism of offspring mice
- Identification of winter wheat pests and diseases based on improved convolutional neural network
- Ultra-multiplex PCR technique to guide treatment of Aspergillus-infected aortic valve prostheses
- Virtual high-throughput screening: Potential inhibitors targeting aminopeptidase N (CD13) and PIKfyve for SARS-CoV-2
- Immune checkpoint inhibitors in cancer patients with COVID-19
- Utility of methylene blue mixed with autologous blood in preoperative localization of pulmonary nodules and masses
- Integrated analysis of the microbiome and transcriptome in stomach adenocarcinoma
- Berberine suppressed sarcopenia insulin resistance through SIRT1-mediated mitophagy
- DUSP2 inhibits the progression of lupus nephritis in mice by regulating the STAT3 pathway
- Lung abscess by Fusobacterium nucleatum and Streptococcus spp. co-infection by mNGS: A case series
- Genetic alterations of KRAS and TP53 in intrahepatic cholangiocarcinoma associated with poor prognosis
- Granulomatous polyangiitis involving the fourth ventricle: Report of a rare case and a literature review
- Studying infant mortality: A demographic analysis based on data mining models
- Metaplastic breast carcinoma with osseous differentiation: A report of a rare case and literature review
- Protein Z modulates the metastasis of lung adenocarcinoma cells
- Inhibition of pyroptosis and apoptosis by capsaicin protects against LPS-induced acute kidney injury through TRPV1/UCP2 axis in vitro
- TAK-242, a toll-like receptor 4 antagonist, against brain injury by alleviates autophagy and inflammation in rats
- Primary mediastinum Ewing’s sarcoma with pleural effusion: A case report and literature review
- Association of ADRB2 gene polymorphisms and intestinal microbiota in Chinese Han adolescents
- Tanshinone IIA alleviates chondrocyte apoptosis and extracellular matrix degeneration by inhibiting ferroptosis
- Study on the cytokines related to SARS-Cov-2 in testicular cells and the interaction network between cells based on scRNA-seq data
- Effect of periostin on bone metabolic and autophagy factors during tooth eruption in mice
- HP1 induces ferroptosis of renal tubular epithelial cells through NRF2 pathway in diabetic nephropathy
- Intravaginal estrogen management in postmenopausal patients with vaginal squamous intraepithelial lesions along with CO2 laser ablation: A retrospective study
- Hepatocellular carcinoma cell differentiation trajectory predicts immunotherapy, potential therapeutic drugs, and prognosis of patients
- Effects of physical exercise on biomarkers of oxidative stress in healthy subjects: A meta-analysis of randomized controlled trials
- Identification of lysosome-related genes in connection with prognosis and immune cell infiltration for drug candidates in head and neck cancer
- Development of an instrument-free and low-cost ELISA dot-blot test to detect antibodies against SARS-CoV-2
- Research progress on gas signal molecular therapy for Parkinson’s disease
- Adiponectin inhibits TGF-β1-induced skin fibroblast proliferation and phenotype transformation via the p38 MAPK signaling pathway
- The G protein-coupled receptor-related gene signatures for predicting prognosis and immunotherapy response in bladder urothelial carcinoma
- α-Fetoprotein contributes to the malignant biological properties of AFP-producing gastric cancer
- CXCL12/CXCR4/CXCR7 axis in placenta tissues of patients with placenta previa
- Association between thyroid stimulating hormone levels and papillary thyroid cancer risk: A meta-analysis
- Significance of sTREM-1 and sST2 combined diagnosis for sepsis detection and prognosis prediction
- Diagnostic value of serum neuroactive substances in the acute exacerbation of chronic obstructive pulmonary disease complicated with depression
- Research progress of AMP-activated protein kinase and cardiac aging
- TRIM29 knockdown prevented the colon cancer progression through decreasing the ubiquitination levels of KRT5
- Cross-talk between gut microbiota and liver steatosis: Complications and therapeutic target
- Metastasis from small cell lung cancer to ovary: A case report
- The early diagnosis and pathogenic mechanisms of sepsis-related acute kidney injury
- The effect of NK cell therapy on sepsis secondary to lung cancer: A case report
- Erianin alleviates collagen-induced arthritis in mice by inhibiting Th17 cell differentiation
- Loss of ACOX1 in clear cell renal cell carcinoma and its correlation with clinical features
- Signalling pathways in the osteogenic differentiation of periodontal ligament stem cells
- Crosstalk between lactic acid and immune regulation and its value in the diagnosis and treatment of liver failure
- Clinicopathological features and differential diagnosis of gastric pleomorphic giant cell carcinoma
- Traumatic brain injury and rTMS-ERPs: Case report and literature review
- Extracellular fibrin promotes non-small cell lung cancer progression through integrin β1/PTEN/AKT signaling
- Knockdown of DLK4 inhibits non-small cell lung cancer tumor growth by downregulating CKS2
- The co-expression pattern of VEGFR-2 with indicators related to proliferation, apoptosis, and differentiation of anagen hair follicles
- Inflammation-related signaling pathways in tendinopathy
- CD4+ T cell count in HIV/TB co-infection and co-occurrence with HL: Case report and literature review
- Clinical analysis of severe Chlamydia psittaci pneumonia: Case series study
- Bioinformatics analysis to identify potential biomarkers for the pulmonary artery hypertension associated with the basement membrane
- Influence of MTHFR polymorphism, alone or in combination with smoking and alcohol consumption, on cancer susceptibility
- Catharanthus roseus (L.) G. Don counteracts the ampicillin resistance in multiple antibiotic-resistant Staphylococcus aureus by downregulation of PBP2a synthesis
- Combination of a bronchogenic cyst in the thoracic spinal canal with chronic myelocytic leukemia
- Bacterial lipoprotein plays an important role in the macrophage autophagy and apoptosis induced by Salmonella typhimurium and Staphylococcus aureus
- TCL1A+ B cells predict prognosis in triple-negative breast cancer through integrative analysis of single-cell and bulk transcriptomic data
- Ezrin promotes esophageal squamous cell carcinoma progression via the Hippo signaling pathway
- Ferroptosis: A potential target of macrophages in plaque vulnerability
- Predicting pediatric Crohn's disease based on six mRNA-constructed risk signature using comprehensive bioinformatic approaches
- Applications of genetic code expansion and photosensitive UAAs in studying membrane proteins
- HK2 contributes to the proliferation, migration, and invasion of diffuse large B-cell lymphoma cells by enhancing the ERK1/2 signaling pathway
- IL-17 in osteoarthritis: A narrative review
- Circadian cycle and neuroinflammation
- Probiotic management and inflammatory factors as a novel treatment in cirrhosis: A systematic review and meta-analysis
- Hemorrhagic meningioma with pulmonary metastasis: Case report and literature review
- SPOP regulates the expression profiles and alternative splicing events in human hepatocytes
- Knockdown of SETD5 inhibited glycolysis and tumor growth in gastric cancer cells by down-regulating Akt signaling pathway
- PTX3 promotes IVIG resistance-induced endothelial injury in Kawasaki disease by regulating the NF-κB pathway
- Pancreatic ectopic thyroid tissue: A case report and analysis of literature
- The prognostic impact of body mass index on female breast cancer patients in underdeveloped regions of northern China differs by menopause status and tumor molecular subtype
- Report on a case of liver-originating malignant melanoma of unknown primary
- Case report: Herbal treatment of neutropenic enterocolitis after chemotherapy for breast cancer
- The fibroblast growth factor–Klotho axis at molecular level
- Characterization of amiodarone action on currents in hERG-T618 gain-of-function mutations
- A case report of diagnosis and dynamic monitoring of Listeria monocytogenes meningitis with NGS
- Effect of autologous platelet-rich plasma on new bone formation and viability of a Marburg bone graft
- Small breast epithelial mucin as a useful prognostic marker for breast cancer patients
- Continuous non-adherent culture promotes transdifferentiation of human adipose-derived stem cells into retinal lineage
- Nrf3 alleviates oxidative stress and promotes the survival of colon cancer cells by activating AKT/BCL-2 signal pathway
- Favorable response to surufatinib in a patient with necrolytic migratory erythema: A case report
- Case report of atypical undernutrition of hypoproteinemia type
- Down-regulation of COL1A1 inhibits tumor-associated fibroblast activation and mediates matrix remodeling in the tumor microenvironment of breast cancer
- Sarcoma protein kinase inhibition alleviates liver fibrosis by promoting hepatic stellate cells ferroptosis
- Research progress of serum eosinophil in chronic obstructive pulmonary disease and asthma
- Clinicopathological characteristics of co-existing or mixed colorectal cancer and neuroendocrine tumor: Report of five cases
- Role of menopausal hormone therapy in the prevention of postmenopausal osteoporosis
- Precisional detection of lymph node metastasis using tFCM in colorectal cancer
- Advances in diagnosis and treatment of perimenopausal syndrome
- A study of forensic genetics: ITO index distribution and kinship judgment between two individuals
- Acute lupus pneumonitis resembling miliary tuberculosis: A case-based review
- Plasma levels of CD36 and glutathione as biomarkers for ruptured intracranial aneurysm
- Fractalkine modulates pulmonary angiogenesis and tube formation by modulating CX3CR1 and growth factors in PVECs
- Novel risk prediction models for deep vein thrombosis after thoracotomy and thoracoscopic lung cancer resections, involving coagulation and immune function
- Exploring the diagnostic markers of essential tremor: A study based on machine learning algorithms
- Evaluation of effects of small-incision approach treatment on proximal tibia fracture by deep learning algorithm-based magnetic resonance imaging
- An online diagnosis method for cancer lesions based on intelligent imaging analysis
- Medical imaging in rheumatoid arthritis: A review on deep learning approach
- Predictive analytics in smart healthcare for child mortality prediction using a machine learning approach
- Utility of neutrophil–lymphocyte ratio and platelet–lymphocyte ratio in predicting acute-on-chronic liver failure survival
- A biomedical decision support system for meta-analysis of bilateral upper-limb training in stroke patients with hemiplegia
- TNF-α and IL-8 levels are positively correlated with hypobaric hypoxic pulmonary hypertension and pulmonary vascular remodeling in rats
- Stochastic gradient descent optimisation for convolutional neural network for medical image segmentation
- Comparison of the prognostic value of four different critical illness scores in patients with sepsis-induced coagulopathy
- Application and teaching of computer molecular simulation embedded technology and artificial intelligence in drug research and development
- Hepatobiliary surgery based on intelligent image segmentation technology
- Value of brain injury-related indicators based on neural network in the diagnosis of neonatal hypoxic-ischemic encephalopathy
- Analysis of early diagnosis methods for asymmetric dementia in brain MR images based on genetic medical technology
- Early diagnosis for the onset of peri-implantitis based on artificial neural network
- Clinical significance of the detection of serum IgG4 and IgG4/IgG ratio in patients with thyroid-associated ophthalmopathy
- Forecast of pain degree of lumbar disc herniation based on back propagation neural network
- SPA-UNet: A liver tumor segmentation network based on fused multi-scale features
- Systematic evaluation of clinical efficacy of CYP1B1 gene polymorphism in EGFR mutant non-small cell lung cancer observed by medical image
- Rehabilitation effect of intelligent rehabilitation training system on hemiplegic limb spasms after stroke
- A novel approach for minimising anti-aliasing effects in EEG data acquisition
- ErbB4 promotes M2 activation of macrophages in idiopathic pulmonary fibrosis
- Clinical role of CYP1B1 gene polymorphism in prediction of postoperative chemotherapy efficacy in NSCLC based on individualized health model
- Lung nodule segmentation via semi-residual multi-resolution neural networks
- Evaluation of brain nerve function in ICU patients with Delirium by deep learning algorithm-based resting state MRI
- A data mining technique for detecting malignant mesothelioma cancer using multiple regression analysis
- Markov model combined with MR diffusion tensor imaging for predicting the onset of Alzheimer’s disease
- Effectiveness of the treatment of depression associated with cancer and neuroimaging changes in depression-related brain regions in patients treated with the mediator-deuterium acupuncture method
- Molecular mechanism of colorectal cancer and screening of molecular markers based on bioinformatics analysis
- Monitoring and evaluation of anesthesia depth status data based on neuroscience
- Exploring the conformational dynamics and thermodynamics of EGFR S768I and G719X + S768I mutations in non-small cell lung cancer: An in silico approaches
- Optimised feature selection-driven convolutional neural network using gray level co-occurrence matrix for detection of cervical cancer
- Incidence of different pressure patterns of spinal cerebellar ataxia and analysis of imaging and genetic diagnosis
- Pathogenic bacteria and treatment resistance in older cardiovascular disease patients with lung infection and risk prediction model
- Adoption value of support vector machine algorithm-based computed tomography imaging in the diagnosis of secondary pulmonary fungal infections in patients with malignant hematological disorders
- From slides to insights: Harnessing deep learning for prognostic survival prediction in human colorectal cancer histology
- Ecology and Environmental Science
- Monitoring of hourly carbon dioxide concentration under different land use types in arid ecosystem
- Comparing the differences of prokaryotic microbial community between pit walls and bottom from Chinese liquor revealed by 16S rRNA gene sequencing
- Effects of cadmium stress on fruits germination and growth of two herbage species
- Bamboo charcoal affects soil properties and bacterial community in tea plantations
- Optimization of biogas potential using kinetic models, response surface methodology, and instrumental evidence for biodegradation of tannery fleshings during anaerobic digestion
- Understory vegetation diversity patterns of Platycladus orientalis and Pinus elliottii communities in Central and Southern China
- Studies on macrofungi diversity and discovery of new species of Abortiporus from Baotianman World Biosphere Reserve
- Food Science
- Effect of berrycactus fruit (Myrtillocactus geometrizans) on glutamate, glutamine, and GABA levels in the frontal cortex of rats fed with a high-fat diet
- Guesstimate of thymoquinone diversity in Nigella sativa L. genotypes and elite varieties collected from Indian states using HPTLC technique
- Analysis of bacterial community structure of Fuzhuan tea with different processing techniques
- Untargeted metabolomics reveals sour jujube kernel benefiting the nutritional value and flavor of Morchella esculenta
- Mycobiota in Slovak wine grapes: A case study from the small Carpathians wine region
- Elemental analysis of Fadogia ancylantha leaves used as a nutraceutical in Mashonaland West Province, Zimbabwe
- Microbiological transglutaminase: Biotechnological application in the food industry
- Influence of solvent-free extraction of fish oil from catfish (Clarias magur) heads using a Taguchi orthogonal array design: A qualitative and quantitative approach
- Chromatographic analysis of the chemical composition and anticancer activities of Curcuma longa extract cultivated in Palestine
- The potential for the use of leghemoglobin and plant ferritin as sources of iron
- Investigating the association between dietary patterns and glycemic control among children and adolescents with T1DM
- Bioengineering and Biotechnology
- Biocompatibility and osteointegration capability of β-TCP manufactured by stereolithography 3D printing: In vitro study
- Clinical characteristics and the prognosis of diabetic foot in Tibet: A single center, retrospective study
- Agriculture
- Biofertilizer and NPSB fertilizer application effects on nodulation and productivity of common bean (Phaseolus vulgaris L.) at Sodo Zuria, Southern Ethiopia
- On correlation between canopy vegetation and growth indexes of maize varieties with different nitrogen efficiencies
- Exopolysaccharides from Pseudomonas tolaasii inhibit the growth of Pleurotus ostreatus mycelia
- A transcriptomic evaluation of the mechanism of programmed cell death of the replaceable bud in Chinese chestnut
- Melatonin enhances salt tolerance in sorghum by modulating photosynthetic performance, osmoregulation, antioxidant defense, and ion homeostasis
- Effects of plant density on alfalfa (Medicago sativa L.) seed yield in western Heilongjiang areas
- Identification of rice leaf diseases and deficiency disorders using a novel DeepBatch technique
- Artificial intelligence and internet of things oriented sustainable precision farming: Towards modern agriculture
- Animal Sciences
- Effect of ketogenic diet on exercise tolerance and transcriptome of gastrocnemius in mice
- Combined analysis of mRNA–miRNA from testis tissue in Tibetan sheep with different FecB genotypes
- Isolation, identification, and drug resistance of a partially isolated bacterium from the gill of Siniperca chuatsi
- Tracking behavioral changes of confined sows from the first mating to the third parity
- The sequencing of the key genes and end products in the TLR4 signaling pathway from the kidney of Rana dybowskii exposed to Aeromonas hydrophila
- Development of a new candidate vaccine against piglet diarrhea caused by Escherichia coli
- Plant Sciences
- Crown and diameter structure of pure Pinus massoniana Lamb. forest in Hunan province, China
- Genetic evaluation and germplasm identification analysis on ITS2, trnL-F, and psbA-trnH of alfalfa varieties germplasm resources
- Tissue culture and rapid propagation technology for Gentiana rhodantha
- Effects of cadmium on the synthesis of active ingredients in Salvia miltiorrhiza
- Cloning and expression analysis of VrNAC13 gene in mung bean
- Chlorate-induced molecular floral transition revealed by transcriptomes
- Effects of warming and drought on growth and development of soybean in Hailun region
- Effects of different light conditions on transient expression and biomass in Nicotiana benthamiana leaves
- Comparative analysis of the rhizosphere microbiome and medicinally active ingredients of Atractylodes lancea from different geographical origins
- Distinguish Dianthus species or varieties based on chloroplast genomes
- Comparative transcriptomes reveal molecular mechanisms of apple blossoms of different tolerance genotypes to chilling injury
- Study on fresh processing key technology and quality influence of Cut Ophiopogonis Radix based on multi-index evaluation
- An advanced approach for fig leaf disease detection and classification: Leveraging image processing and enhanced support vector machine methodology
- Erratum
- Erratum to “Protein Z modulates the metastasis of lung adenocarcinoma cells”
- Erratum to “BRCA1 subcellular localization regulated by PI3K signaling pathway in triple-negative breast cancer MDA-MB-231 cells and hormone-sensitive T47D cells”
- Retraction
- Retraction to “Protocatechuic acid attenuates cerebral aneurysm formation and progression by inhibiting TNF-alpha/Nrf-2/NF-kB-mediated inflammatory mechanisms in experimental rats”
Articles in the same Issue
- Biomedical Sciences
- Systemic investigation of inetetamab in combination with small molecules to treat HER2-overexpressing breast and gastric cancers
- Immunosuppressive treatment for idiopathic membranous nephropathy: An updated network meta-analysis
- Identifying two pathogenic variants in a patient with pigmented paravenous retinochoroidal atrophy
- Effects of phytoestrogens combined with cold stress on sperm parameters and testicular proteomics in rats
- A case of pulmonary embolism with bad warfarin anticoagulant effects caused by E. coli infection
- Neutrophilia with subclinical Cushing’s disease: A case report and literature review
- Isoimperatorin alleviates lipopolysaccharide-induced periodontitis by downregulating ERK1/2 and NF-κB pathways
- Immunoregulation of synovial macrophages for the treatment of osteoarthritis
- Novel CPLANE1 c.8948dupT (p.P2984Tfs*7) variant in a child patient with Joubert syndrome
- Antiphospholipid antibodies and the risk of thrombosis in myeloproliferative neoplasms
- Immunological responses of septic rats to combination therapy with thymosin α1 and vitamin C
- High glucose and high lipid induced mitochondrial dysfunction in JEG-3 cells through oxidative stress
- Pharmacological inhibition of the ubiquitin-specific protease 8 effectively suppresses glioblastoma cell growth
- Levocarnitine regulates the growth of angiotensin II-induced myocardial fibrosis cells via TIMP-1
- Age-related changes in peripheral T-cell subpopulations in elderly individuals: An observational study
- Single-cell transcription analysis reveals the tumor origin and heterogeneity of human bilateral renal clear cell carcinoma
- Identification of iron metabolism-related genes as diagnostic signatures in sepsis by blood transcriptomic analysis
- Long noncoding RNA ACART knockdown decreases 3T3-L1 preadipocyte proliferation and differentiation
- Surgery, adjuvant immunotherapy plus chemotherapy and radiotherapy for primary malignant melanoma of the parotid gland (PGMM): A case report
- Dosimetry comparison with helical tomotherapy, volumetric modulated arc therapy, and intensity-modulated radiotherapy for grade II gliomas: A single‑institution case series
- Soy isoflavone reduces LPS-induced acute lung injury via increasing aquaporin 1 and aquaporin 5 in rats
- Refractory hypokalemia with sexual dysplasia and infertility caused by 17α-hydroxylase deficiency and triple X syndrome: A case report
- Meta-analysis of cancer risk among end stage renal disease undergoing maintenance dialysis
- 6-Phosphogluconate dehydrogenase inhibition arrests growth and induces apoptosis in gastric cancer via AMPK activation and oxidative stress
- Experimental study on the optimization of ANM33 release in foam cells
- Primary retroperitoneal angiosarcoma: A case report
- Metabolomic analysis-identified 2-hydroxybutyric acid might be a key metabolite of severe preeclampsia
- Malignant pleural effusion diagnosis and therapy
- Effect of spaceflight on the phenotype and proteome of Escherichia coli
- Comparison of immunotherapy combined with stereotactic radiotherapy and targeted therapy for patients with brain metastases: A systemic review and meta-analysis
- Activation of hypermethylated P2RY1 mitigates gastric cancer by promoting apoptosis and inhibiting proliferation
- Association between the VEGFR-2 -604T/C polymorphism (rs2071559) and type 2 diabetic retinopathy
- The role of IL-31 and IL-34 in the diagnosis and treatment of chronic periodontitis
- Triple-negative mouse breast cancer initiating cells show high expression of beta1 integrin and increased malignant features
- mNGS facilitates the accurate diagnosis and antibiotic treatment of suspicious critical CNS infection in real practice: A retrospective study
- The apatinib and pemetrexed combination has antitumor and antiangiogenic effects against NSCLC
- Radiotherapy for primary thyroid adenoid cystic carcinoma
- Design and functional preliminary investigation of recombinant antigen EgG1Y162–EgG1Y162 against Echinococcus granulosus
- Effects of losartan in patients with NAFLD: A meta-analysis of randomized controlled trial
- Bibliometric analysis of METTL3: Current perspectives, highlights, and trending topics
- Performance comparison of three scaling algorithms in NMR-based metabolomics analysis
- PI3K/AKT/mTOR pathway and its related molecules participate in PROK1 silence-induced anti-tumor effects on pancreatic cancer
- The altered expression of cytoskeletal and synaptic remodeling proteins during epilepsy
- Effects of pegylated recombinant human granulocyte colony-stimulating factor on lymphocytes and white blood cells of patients with malignant tumor
- Prostatitis as initial manifestation of Chlamydia psittaci pneumonia diagnosed by metagenome next-generation sequencing: A case report
- NUDT21 relieves sevoflurane-induced neurological damage in rats by down-regulating LIMK2
- Association of interleukin-10 rs1800896, rs1800872, and interleukin-6 rs1800795 polymorphisms with squamous cell carcinoma risk: A meta-analysis
- Exosomal HBV-DNA for diagnosis and treatment monitoring of chronic hepatitis B
- Shear stress leads to the dysfunction of endothelial cells through the Cav-1-mediated KLF2/eNOS/ERK signaling pathway under physiological conditions
- Interaction between the PI3K/AKT pathway and mitochondrial autophagy in macrophages and the leukocyte count in rats with LPS-induced pulmonary infection
- Meta-analysis of the rs231775 locus polymorphism in the CTLA-4 gene and the susceptibility to Graves’ disease in children
- Cloning, subcellular localization and expression of phosphate transporter gene HvPT6 of hulless barley
- Coptisine mitigates diabetic nephropathy via repressing the NRLP3 inflammasome
- Significant elevated CXCL14 and decreased IL-39 levels in patients with tuberculosis
- Whole-exome sequencing applications in prenatal diagnosis of fetal bowel dilatation
- Gemella morbillorum infective endocarditis: A case report and literature review
- An unusual ectopic thymoma clonal evolution analysis: A case report
- Severe cumulative skin toxicity during toripalimab combined with vemurafenib following toripalimab alone
- Detection of V. vulnificus septic shock with ARDS using mNGS
- Novel rare genetic variants of familial and sporadic pulmonary atresia identified by whole-exome sequencing
- The influence and mechanistic action of sperm DNA fragmentation index on the outcomes of assisted reproduction technology
- Novel compound heterozygous mutations in TELO2 in an infant with You-Hoover-Fong syndrome: A case report and literature review
- ctDNA as a prognostic biomarker in resectable CLM: Systematic review and meta-analysis
- Diagnosis of primary amoebic meningoencephalitis by metagenomic next-generation sequencing: A case report
- Phylogenetic analysis of promoter regions of human Dolichol kinase (DOLK) and orthologous genes using bioinformatics tools
- Collagen changes in rabbit conjunctiva after conjunctival crosslinking
- Effects of NM23 transfection of human gastric carcinoma cells in mice
- Oral nifedipine and phytosterol, intravenous nicardipine, and oral nifedipine only: Three-arm, retrospective, cohort study for management of severe preeclampsia
- Case report of hepatic retiform hemangioendothelioma: A rare tumor treated with ultrasound-guided microwave ablation
- Curcumin induces apoptosis in human hepatocellular carcinoma cells by decreasing the expression of STAT3/VEGF/HIF-1α signaling
- Rare presentation of double-clonal Waldenström macroglobulinemia with pulmonary embolism: A case report
- Giant duplication of the transverse colon in an adult: A case report and literature review
- Ectopic thyroid tissue in the breast: A case report
- SDR16C5 promotes proliferation and migration and inhibits apoptosis in pancreatic cancer
- Vaginal metastasis from breast cancer: A case report
- Screening of the best time window for MSC transplantation to treat acute myocardial infarction with SDF-1α antibody-loaded targeted ultrasonic microbubbles: An in vivo study in miniswine
- Inhibition of TAZ impairs the migration ability of melanoma cells
- Molecular complexity analysis of the diagnosis of Gitelman syndrome in China
- Effects of maternal calcium and protein intake on the development and bone metabolism of offspring mice
- Identification of winter wheat pests and diseases based on improved convolutional neural network
- Ultra-multiplex PCR technique to guide treatment of Aspergillus-infected aortic valve prostheses
- Virtual high-throughput screening: Potential inhibitors targeting aminopeptidase N (CD13) and PIKfyve for SARS-CoV-2
- Immune checkpoint inhibitors in cancer patients with COVID-19
- Utility of methylene blue mixed with autologous blood in preoperative localization of pulmonary nodules and masses
- Integrated analysis of the microbiome and transcriptome in stomach adenocarcinoma
- Berberine suppressed sarcopenia insulin resistance through SIRT1-mediated mitophagy
- DUSP2 inhibits the progression of lupus nephritis in mice by regulating the STAT3 pathway
- Lung abscess by Fusobacterium nucleatum and Streptococcus spp. co-infection by mNGS: A case series
- Genetic alterations of KRAS and TP53 in intrahepatic cholangiocarcinoma associated with poor prognosis
- Granulomatous polyangiitis involving the fourth ventricle: Report of a rare case and a literature review
- Studying infant mortality: A demographic analysis based on data mining models
- Metaplastic breast carcinoma with osseous differentiation: A report of a rare case and literature review
- Protein Z modulates the metastasis of lung adenocarcinoma cells
- Inhibition of pyroptosis and apoptosis by capsaicin protects against LPS-induced acute kidney injury through TRPV1/UCP2 axis in vitro
- TAK-242, a toll-like receptor 4 antagonist, against brain injury by alleviates autophagy and inflammation in rats
- Primary mediastinum Ewing’s sarcoma with pleural effusion: A case report and literature review
- Association of ADRB2 gene polymorphisms and intestinal microbiota in Chinese Han adolescents
- Tanshinone IIA alleviates chondrocyte apoptosis and extracellular matrix degeneration by inhibiting ferroptosis
- Study on the cytokines related to SARS-Cov-2 in testicular cells and the interaction network between cells based on scRNA-seq data
- Effect of periostin on bone metabolic and autophagy factors during tooth eruption in mice
- HP1 induces ferroptosis of renal tubular epithelial cells through NRF2 pathway in diabetic nephropathy
- Intravaginal estrogen management in postmenopausal patients with vaginal squamous intraepithelial lesions along with CO2 laser ablation: A retrospective study
- Hepatocellular carcinoma cell differentiation trajectory predicts immunotherapy, potential therapeutic drugs, and prognosis of patients
- Effects of physical exercise on biomarkers of oxidative stress in healthy subjects: A meta-analysis of randomized controlled trials
- Identification of lysosome-related genes in connection with prognosis and immune cell infiltration for drug candidates in head and neck cancer
- Development of an instrument-free and low-cost ELISA dot-blot test to detect antibodies against SARS-CoV-2
- Research progress on gas signal molecular therapy for Parkinson’s disease
- Adiponectin inhibits TGF-β1-induced skin fibroblast proliferation and phenotype transformation via the p38 MAPK signaling pathway
- The G protein-coupled receptor-related gene signatures for predicting prognosis and immunotherapy response in bladder urothelial carcinoma
- α-Fetoprotein contributes to the malignant biological properties of AFP-producing gastric cancer
- CXCL12/CXCR4/CXCR7 axis in placenta tissues of patients with placenta previa
- Association between thyroid stimulating hormone levels and papillary thyroid cancer risk: A meta-analysis
- Significance of sTREM-1 and sST2 combined diagnosis for sepsis detection and prognosis prediction
- Diagnostic value of serum neuroactive substances in the acute exacerbation of chronic obstructive pulmonary disease complicated with depression
- Research progress of AMP-activated protein kinase and cardiac aging
- TRIM29 knockdown prevented the colon cancer progression through decreasing the ubiquitination levels of KRT5
- Cross-talk between gut microbiota and liver steatosis: Complications and therapeutic target
- Metastasis from small cell lung cancer to ovary: A case report
- The early diagnosis and pathogenic mechanisms of sepsis-related acute kidney injury
- The effect of NK cell therapy on sepsis secondary to lung cancer: A case report
- Erianin alleviates collagen-induced arthritis in mice by inhibiting Th17 cell differentiation
- Loss of ACOX1 in clear cell renal cell carcinoma and its correlation with clinical features
- Signalling pathways in the osteogenic differentiation of periodontal ligament stem cells
- Crosstalk between lactic acid and immune regulation and its value in the diagnosis and treatment of liver failure
- Clinicopathological features and differential diagnosis of gastric pleomorphic giant cell carcinoma
- Traumatic brain injury and rTMS-ERPs: Case report and literature review
- Extracellular fibrin promotes non-small cell lung cancer progression through integrin β1/PTEN/AKT signaling
- Knockdown of DLK4 inhibits non-small cell lung cancer tumor growth by downregulating CKS2
- The co-expression pattern of VEGFR-2 with indicators related to proliferation, apoptosis, and differentiation of anagen hair follicles
- Inflammation-related signaling pathways in tendinopathy
- CD4+ T cell count in HIV/TB co-infection and co-occurrence with HL: Case report and literature review
- Clinical analysis of severe Chlamydia psittaci pneumonia: Case series study
- Bioinformatics analysis to identify potential biomarkers for the pulmonary artery hypertension associated with the basement membrane
- Influence of MTHFR polymorphism, alone or in combination with smoking and alcohol consumption, on cancer susceptibility
- Catharanthus roseus (L.) G. Don counteracts the ampicillin resistance in multiple antibiotic-resistant Staphylococcus aureus by downregulation of PBP2a synthesis
- Combination of a bronchogenic cyst in the thoracic spinal canal with chronic myelocytic leukemia
- Bacterial lipoprotein plays an important role in the macrophage autophagy and apoptosis induced by Salmonella typhimurium and Staphylococcus aureus
- TCL1A+ B cells predict prognosis in triple-negative breast cancer through integrative analysis of single-cell and bulk transcriptomic data
- Ezrin promotes esophageal squamous cell carcinoma progression via the Hippo signaling pathway
- Ferroptosis: A potential target of macrophages in plaque vulnerability
- Predicting pediatric Crohn's disease based on six mRNA-constructed risk signature using comprehensive bioinformatic approaches
- Applications of genetic code expansion and photosensitive UAAs in studying membrane proteins
- HK2 contributes to the proliferation, migration, and invasion of diffuse large B-cell lymphoma cells by enhancing the ERK1/2 signaling pathway
- IL-17 in osteoarthritis: A narrative review
- Circadian cycle and neuroinflammation
- Probiotic management and inflammatory factors as a novel treatment in cirrhosis: A systematic review and meta-analysis
- Hemorrhagic meningioma with pulmonary metastasis: Case report and literature review
- SPOP regulates the expression profiles and alternative splicing events in human hepatocytes
- Knockdown of SETD5 inhibited glycolysis and tumor growth in gastric cancer cells by down-regulating Akt signaling pathway
- PTX3 promotes IVIG resistance-induced endothelial injury in Kawasaki disease by regulating the NF-κB pathway
- Pancreatic ectopic thyroid tissue: A case report and analysis of literature
- The prognostic impact of body mass index on female breast cancer patients in underdeveloped regions of northern China differs by menopause status and tumor molecular subtype
- Report on a case of liver-originating malignant melanoma of unknown primary
- Case report: Herbal treatment of neutropenic enterocolitis after chemotherapy for breast cancer
- The fibroblast growth factor–Klotho axis at molecular level
- Characterization of amiodarone action on currents in hERG-T618 gain-of-function mutations
- A case report of diagnosis and dynamic monitoring of Listeria monocytogenes meningitis with NGS
- Effect of autologous platelet-rich plasma on new bone formation and viability of a Marburg bone graft
- Small breast epithelial mucin as a useful prognostic marker for breast cancer patients
- Continuous non-adherent culture promotes transdifferentiation of human adipose-derived stem cells into retinal lineage
- Nrf3 alleviates oxidative stress and promotes the survival of colon cancer cells by activating AKT/BCL-2 signal pathway
- Favorable response to surufatinib in a patient with necrolytic migratory erythema: A case report
- Case report of atypical undernutrition of hypoproteinemia type
- Down-regulation of COL1A1 inhibits tumor-associated fibroblast activation and mediates matrix remodeling in the tumor microenvironment of breast cancer
- Sarcoma protein kinase inhibition alleviates liver fibrosis by promoting hepatic stellate cells ferroptosis
- Research progress of serum eosinophil in chronic obstructive pulmonary disease and asthma
- Clinicopathological characteristics of co-existing or mixed colorectal cancer and neuroendocrine tumor: Report of five cases
- Role of menopausal hormone therapy in the prevention of postmenopausal osteoporosis
- Precisional detection of lymph node metastasis using tFCM in colorectal cancer
- Advances in diagnosis and treatment of perimenopausal syndrome
- A study of forensic genetics: ITO index distribution and kinship judgment between two individuals
- Acute lupus pneumonitis resembling miliary tuberculosis: A case-based review
- Plasma levels of CD36 and glutathione as biomarkers for ruptured intracranial aneurysm
- Fractalkine modulates pulmonary angiogenesis and tube formation by modulating CX3CR1 and growth factors in PVECs
- Novel risk prediction models for deep vein thrombosis after thoracotomy and thoracoscopic lung cancer resections, involving coagulation and immune function
- Exploring the diagnostic markers of essential tremor: A study based on machine learning algorithms
- Evaluation of effects of small-incision approach treatment on proximal tibia fracture by deep learning algorithm-based magnetic resonance imaging
- An online diagnosis method for cancer lesions based on intelligent imaging analysis
- Medical imaging in rheumatoid arthritis: A review on deep learning approach
- Predictive analytics in smart healthcare for child mortality prediction using a machine learning approach
- Utility of neutrophil–lymphocyte ratio and platelet–lymphocyte ratio in predicting acute-on-chronic liver failure survival
- A biomedical decision support system for meta-analysis of bilateral upper-limb training in stroke patients with hemiplegia
- TNF-α and IL-8 levels are positively correlated with hypobaric hypoxic pulmonary hypertension and pulmonary vascular remodeling in rats
- Stochastic gradient descent optimisation for convolutional neural network for medical image segmentation
- Comparison of the prognostic value of four different critical illness scores in patients with sepsis-induced coagulopathy
- Application and teaching of computer molecular simulation embedded technology and artificial intelligence in drug research and development
- Hepatobiliary surgery based on intelligent image segmentation technology
- Value of brain injury-related indicators based on neural network in the diagnosis of neonatal hypoxic-ischemic encephalopathy
- Analysis of early diagnosis methods for asymmetric dementia in brain MR images based on genetic medical technology
- Early diagnosis for the onset of peri-implantitis based on artificial neural network
- Clinical significance of the detection of serum IgG4 and IgG4/IgG ratio in patients with thyroid-associated ophthalmopathy
- Forecast of pain degree of lumbar disc herniation based on back propagation neural network
- SPA-UNet: A liver tumor segmentation network based on fused multi-scale features
- Systematic evaluation of clinical efficacy of CYP1B1 gene polymorphism in EGFR mutant non-small cell lung cancer observed by medical image
- Rehabilitation effect of intelligent rehabilitation training system on hemiplegic limb spasms after stroke
- A novel approach for minimising anti-aliasing effects in EEG data acquisition
- ErbB4 promotes M2 activation of macrophages in idiopathic pulmonary fibrosis
- Clinical role of CYP1B1 gene polymorphism in prediction of postoperative chemotherapy efficacy in NSCLC based on individualized health model
- Lung nodule segmentation via semi-residual multi-resolution neural networks
- Evaluation of brain nerve function in ICU patients with Delirium by deep learning algorithm-based resting state MRI
- A data mining technique for detecting malignant mesothelioma cancer using multiple regression analysis
- Markov model combined with MR diffusion tensor imaging for predicting the onset of Alzheimer’s disease
- Effectiveness of the treatment of depression associated with cancer and neuroimaging changes in depression-related brain regions in patients treated with the mediator-deuterium acupuncture method
- Molecular mechanism of colorectal cancer and screening of molecular markers based on bioinformatics analysis
- Monitoring and evaluation of anesthesia depth status data based on neuroscience
- Exploring the conformational dynamics and thermodynamics of EGFR S768I and G719X + S768I mutations in non-small cell lung cancer: An in silico approaches
- Optimised feature selection-driven convolutional neural network using gray level co-occurrence matrix for detection of cervical cancer
- Incidence of different pressure patterns of spinal cerebellar ataxia and analysis of imaging and genetic diagnosis
- Pathogenic bacteria and treatment resistance in older cardiovascular disease patients with lung infection and risk prediction model
- Adoption value of support vector machine algorithm-based computed tomography imaging in the diagnosis of secondary pulmonary fungal infections in patients with malignant hematological disorders
- From slides to insights: Harnessing deep learning for prognostic survival prediction in human colorectal cancer histology
- Ecology and Environmental Science
- Monitoring of hourly carbon dioxide concentration under different land use types in arid ecosystem
- Comparing the differences of prokaryotic microbial community between pit walls and bottom from Chinese liquor revealed by 16S rRNA gene sequencing
- Effects of cadmium stress on fruits germination and growth of two herbage species
- Bamboo charcoal affects soil properties and bacterial community in tea plantations
- Optimization of biogas potential using kinetic models, response surface methodology, and instrumental evidence for biodegradation of tannery fleshings during anaerobic digestion
- Understory vegetation diversity patterns of Platycladus orientalis and Pinus elliottii communities in Central and Southern China
- Studies on macrofungi diversity and discovery of new species of Abortiporus from Baotianman World Biosphere Reserve
- Food Science
- Effect of berrycactus fruit (Myrtillocactus geometrizans) on glutamate, glutamine, and GABA levels in the frontal cortex of rats fed with a high-fat diet
- Guesstimate of thymoquinone diversity in Nigella sativa L. genotypes and elite varieties collected from Indian states using HPTLC technique
- Analysis of bacterial community structure of Fuzhuan tea with different processing techniques
- Untargeted metabolomics reveals sour jujube kernel benefiting the nutritional value and flavor of Morchella esculenta
- Mycobiota in Slovak wine grapes: A case study from the small Carpathians wine region
- Elemental analysis of Fadogia ancylantha leaves used as a nutraceutical in Mashonaland West Province, Zimbabwe
- Microbiological transglutaminase: Biotechnological application in the food industry
- Influence of solvent-free extraction of fish oil from catfish (Clarias magur) heads using a Taguchi orthogonal array design: A qualitative and quantitative approach
- Chromatographic analysis of the chemical composition and anticancer activities of Curcuma longa extract cultivated in Palestine
- The potential for the use of leghemoglobin and plant ferritin as sources of iron
- Investigating the association between dietary patterns and glycemic control among children and adolescents with T1DM
- Bioengineering and Biotechnology
- Biocompatibility and osteointegration capability of β-TCP manufactured by stereolithography 3D printing: In vitro study
- Clinical characteristics and the prognosis of diabetic foot in Tibet: A single center, retrospective study
- Agriculture
- Biofertilizer and NPSB fertilizer application effects on nodulation and productivity of common bean (Phaseolus vulgaris L.) at Sodo Zuria, Southern Ethiopia
- On correlation between canopy vegetation and growth indexes of maize varieties with different nitrogen efficiencies
- Exopolysaccharides from Pseudomonas tolaasii inhibit the growth of Pleurotus ostreatus mycelia
- A transcriptomic evaluation of the mechanism of programmed cell death of the replaceable bud in Chinese chestnut
- Melatonin enhances salt tolerance in sorghum by modulating photosynthetic performance, osmoregulation, antioxidant defense, and ion homeostasis
- Effects of plant density on alfalfa (Medicago sativa L.) seed yield in western Heilongjiang areas
- Identification of rice leaf diseases and deficiency disorders using a novel DeepBatch technique
- Artificial intelligence and internet of things oriented sustainable precision farming: Towards modern agriculture
- Animal Sciences
- Effect of ketogenic diet on exercise tolerance and transcriptome of gastrocnemius in mice
- Combined analysis of mRNA–miRNA from testis tissue in Tibetan sheep with different FecB genotypes
- Isolation, identification, and drug resistance of a partially isolated bacterium from the gill of Siniperca chuatsi
- Tracking behavioral changes of confined sows from the first mating to the third parity
- The sequencing of the key genes and end products in the TLR4 signaling pathway from the kidney of Rana dybowskii exposed to Aeromonas hydrophila
- Development of a new candidate vaccine against piglet diarrhea caused by Escherichia coli
- Plant Sciences
- Crown and diameter structure of pure Pinus massoniana Lamb. forest in Hunan province, China
- Genetic evaluation and germplasm identification analysis on ITS2, trnL-F, and psbA-trnH of alfalfa varieties germplasm resources
- Tissue culture and rapid propagation technology for Gentiana rhodantha
- Effects of cadmium on the synthesis of active ingredients in Salvia miltiorrhiza
- Cloning and expression analysis of VrNAC13 gene in mung bean
- Chlorate-induced molecular floral transition revealed by transcriptomes
- Effects of warming and drought on growth and development of soybean in Hailun region
- Effects of different light conditions on transient expression and biomass in Nicotiana benthamiana leaves
- Comparative analysis of the rhizosphere microbiome and medicinally active ingredients of Atractylodes lancea from different geographical origins
- Distinguish Dianthus species or varieties based on chloroplast genomes
- Comparative transcriptomes reveal molecular mechanisms of apple blossoms of different tolerance genotypes to chilling injury
- Study on fresh processing key technology and quality influence of Cut Ophiopogonis Radix based on multi-index evaluation
- An advanced approach for fig leaf disease detection and classification: Leveraging image processing and enhanced support vector machine methodology
- Erratum
- Erratum to “Protein Z modulates the metastasis of lung adenocarcinoma cells”
- Erratum to “BRCA1 subcellular localization regulated by PI3K signaling pathway in triple-negative breast cancer MDA-MB-231 cells and hormone-sensitive T47D cells”
- Retraction
- Retraction to “Protocatechuic acid attenuates cerebral aneurysm formation and progression by inhibiting TNF-alpha/Nrf-2/NF-kB-mediated inflammatory mechanisms in experimental rats”