Abstract
Objectives
This study aims to elucidate the dynamic changes in lactate-related genes (LRGs) in microglia following ischemic stroke (IS) and their associations with immune cells.
Methods
We performed differential expression analysis on bulk-sequencing (GSE30655 and GSE35338) and scRNA-seq data (GSE174574) to identify differentially expressed genes. These genes were intersected with lactate genes from MSigDB to identify post-stroke LRGs. We used t-SNE to visualize LRG distribution across cell types and selected microglia for cell–cell communication, pseudo time, and functional enrichment analyses. These findings were integrated with the GSE225948 scRNA-seq dataset to examine LRG trends in the chronic phase of IS. Finally, CIBERSORT was used to explore immune cell infiltration changes and LRG-immune cell associations post-IS.
Results
Nine LRGs were identified, including Spp1, Per2, Col4a1, Sfxn4, C1qbp, Myc, Apln, Cdo1, and Cav1, with Spp1, C1qbp, and Myc highly expressed in microglia. C1qbp and Myc are crucial in the acute phase, while Spp1 impacts both acute and chronic phases of IS. Microglia subcluster analysis revealed four subclusters (MG0-MG3). Immune cell infiltration analysis showed significant associations between these genes and immune cells.
Conclusion
In summary, Spp1, C1qbp, and Myc are LRGs that are predominantly expressed in microglia and play regulatory roles in various stages of IS.
1 Introduction
Ischemic stroke (IS) is a prevalent and devastating condition that leads to significant disability and poses a substantial health burden, with many survivors facing long-term impairments and diminished quality of life [1]. Among the various types of strokes, IS constitutes approximately 80% and is caused by sudden blockage of the cerebral artery, often due to a blood clot or thrombus [2]. This blockage leads to ischemic damage, where the affected brain tissue does not receive adequate blood supply, causing cell death and permanent neurological impairment [3].
Microglia are crucial for the initiation and perpetuation of cerebral infarction through their adoption of distinct polarization states following ischemia, thereby exerting a substantial impact on the neuroinflammatory response and subsequent neuronal damage [4]. Following ischemia, microglia rapidly polarize into two distinct states: the pro-inflammatory M1 phenotype and the anti-inflammatory M2 phenotype [5]. The polarization of microglia is governed by a complex interplay of factors such as peroxisome proliferator-activated receptor γ (PPARγ) [6], the interferon regulatory factor (IRF) family [7], and Toll-like receptor 4 (TLR4) [8], which are key regulators of microglial polarization.
During cerebral ischemic acidosis, substantial lactate accumulation occurs intracellularly as the primary mode of energy metabolism shifts from aerobic to glycolytic processes to maintain ATP supply [9]. Furthermore, the permeation of lactate from peripheral blood into the brain, facilitated by a compromised blood–brain barrier, exacerbates lactate accumulation within the brain [10]. Lactate, once viewed solely as a metabolic byproduct, is now recognized for its pivotal role in cellular function and its potential as a therapeutic target, supported by recent research into lactate metabolism and its disease treatment implications [11]. The role of lactate in modulating cellular function is further underscored by its link to synaptic plasticity, a key area of investigation in central nervous system (CNS) pathologies [12]. Additionally, lactate serves as a precursor that promotes histone lactylation and influences histone lysine lactylation (Kla) levels [13]. Lactylation of histone lysine residues, a novel post-translational modification (PTM), can stimulate gene transcription within chromatin, enhance the expression of homeostatic genes like arginase 1 (Arg1), and induce a phenotypic shift in macrophages from M1 to M2 [14]. Recent single-cell RNA sequencing (scRNA-seq) analyses have demonstrated that microglia are capable of rapid metabolic reprogramming and the use of various bioenergetic substrates, suggesting a regulatory role for lactate in microglial function [15]. Moreover, the research underscores the influence of lactate on microglial function, potentially harnessed to modulate neuroinflammation and enhance brain health, a process that may be attributed to the reprogramming of microglial glycolysis [15,16]. In mice and microglia, the H3K9 lactylation site is a key site involved in histone lactylation, which further promotes glycolysis and induces neuronal injury [17]. Furthermore, lactate can modulate the microglia inflammatory responses and alleviate cerebral ischemia injury by inhibiting the CCL7/NF-κB signaling pathway induced by HIF-1α [18]. Overall, it is evident that lactate accumulation due to ischemia can impact the biological functions of microglia. Identifying the LRGs in microglia post-IS will aid in understanding which LRGs are involved in the reprogramming process of microglia.
The advent of scRNA-seq has marked a significant paradigm shift in our understanding of cellular heterogeneity and gene expression dynamics, particularly in the context of IS [19]. This technology enables detailed profiling of gene expression patterns at the single-cell level, elucidating cellular response diversity, identifying rare cell types, and revealing complex transcriptional programs that underpin biological processes [20]. Most importantly, scRNA-seq offers unique insights into cell subpopulations and their functions in pathophysiological processes, particularly in the context of IS [21].
The primary objective of this study was to identify LRGs by integrating bulk sequencing and scRNA-seq analyses. Furthermore, this study aimed to elucidate the role of LRGs in modulating microglial responses to IS and identify potential gene targets for manipulation to enhance neuroprotection or mitigate ischemic injury. This approach could pave the way for the development of innovative therapies that target metabolic pathways in microglia, potentially reducing the severity of ischemic injury and promoting neurological recovery in patients with stroke.
2 Materials and methods
2.1 Data acquisition
The research flow diagram is presented in Figure 1. The datasets utilized for our analysis were procured from the Gene Expression Omnibus (GEO) repository [22]. This public database archives and distributes high-throughput gene expression data. Specifically, we accessed two Series Matrix Files, GSE30655 and GSE35338, which were instrumental in our comparative genomic studies. Additionally, to facilitate the scRNA-seq analysis, we employed two single-cell data files identified as GSE174574 [23] and GSE225948 [24]. The overall description of these datasets is listed in Table 1. A total of 318 lactate-related genes (LRGs) were obtained from the Molecular Signatures Database [25] (http://www.gsea-msigdb.org/gsea/index.jsp).

Flowchart of this study.
Detailed information of the datasets used in this study
| GEO datasets | Platform | Sample source | Stroke cases | Control cases | Cohort type |
|---|---|---|---|---|---|
| GSE30655 | GPL1261 | Brain (Mus musculus) | 7 | 3 | Bulk RNA sequencing |
| GSE35338 | GPL1261 | Brain (Mus musculus) | 5 | 4 | Bulk RNA sequencing |
| GSE174574 | GPL21103 | Brain (Mus musculus) | 3 | 3 | Single-cell RNA sequencing |
| GSE225948 | GPL9057 | Brain (Mus musculus) | 4 | 4 | Single-cell RNA sequencing |
2.2 Data integration and batch effect correction
Normalization of the datasets GSE30655 and GSE35228 was conducted via the “limma” R package [26] to merge into a unified, comprehensive dataset. To address potential batch effects, which could introduce bias into our analysis, we employed the Combat method facilitated by the “sva” R package [27]. This method was specifically designed to adjust for unwanted variations owing to batch effects, thus enhancing the accuracy and validity of our findings.
2.3 Differential expression analysis and visualization
Differential expression analysis was applied to identify genes with significant changes in expression between stroke groups and sham groups using the “limma” package in R [26]. Genes were considered significantly differentially expressed if they exhibited an absolute log2 fold change (|logFC|) greater than 0.5 and an adjusted p-value less than 0.05. The results were visualized through volcano plot via “ggplot2” and heatmap via “pheatmap” R package, respectively.
2.4 Single-cell data processing and cell annotation
We utilized the GEO datasets GSE174574 and GSE225948 for single-cell RNA sequencing analysis. Following rigorous quality control to exclude low-quality cells and those with excessive mitochondrial DNA content, we implemented the “LogNormalize” method to normalize gene expression values and stabilize variance across the dataset. The “vst” method in Seurat was employed to identify highly variable genes, which were subsequently subjected to principal component analysis for dimensionality reduction and to elucidate major sources of variation. Clustering was conducted based on transcriptomic profiles, and batch effects were mitigated utilizing the harmony algorithm. The “FindAllMarkers” function in Seurat, corroborated with the previous published literature, facilitated the annotation of cell types within each cluster. Finally, t-SNE visualization offers a comprehensive two-dimensional representation of the cellular landscape, highlighting distinct cellular populations.
2.5 Ligand–receptor interaction analysis (CellChat)
The CellChat R package was utilized to analyze ligand–receptor interactions based on normalized gene expression profiles, which facilitated the quantification of communication strengths between distinct cell types and the identification of key cellular communicators. The constructed cell–cell communication network was visualized through various graphical representations to illustrate the interactions and their intensities, thereby providing insights into potential signaling pathways.
2.6 Microglial subtype identification
To refine the classification of microglial subtypes and track the expression patterns of Spp1, C1qbp, and Myc, we analyzed their distribution across subtypes and compared their expression levels between stroke groups and sham groups. The spatial distribution of these genes was visualized using t-SNE/UMAP, and violin plots were used to represent their expression profiles.
2.7 Gene set variation analysis (GSVA)
GSVA is a non-parametric, unsupervised method employed to evaluate gene set enrichment dynamics across samples within an expression dataset. For this analysis, genesets were extracted from the Molecular Signatures Database (MSigDB) database using the “msigdbr” R package. Subsequently, lactate-related genesets were identified by filtering the comprehensive gene set with the keyword “lactate.” All four microglial subclusters were analyzed using LRGs to elucidate the biological function of each microglial type in lactate metabolism.
2.8 Gene set enrichment analysis (GSEA) pathway enrichment analysis
To elucidate the biological functions of Spp1, C1qbp, and Myc, we utilized bulk sequencing data for GSEA. Initially, we stratified the expression matrix into high- and low-expression groups based on the variation in the expression levels of these three genes and subsequently performed differential analysis using the limma package. Following ENTREZID conversion, we conducted an analysis using the clusterProfiler package and ultimately selected the top five pathways by normalized enrichment score for visualization.
2.9 Functional enrichment analysis of microglia MG1
To explore the biological functions and pathways of microglia MG1, we performed a functional enrichment analysis of the top 50 differentially expressed genes (DEGs) from these cells. Utilizing the ClusterProfiler R package, we conducted a Gene Ontology (GO) analysis to identify significantly enriched GO terms, which were visualized as a bar plot where the height and color of each bar represent the enrichment scores and gene counts, respectively. For pathway analysis, we investigated the Kyoto Encyclopedia of Genes and Genomes (KEGG) pathways using the same package, and the results were depicted in a bubble chart with bubble sizes indicating the number of associated genes and color intensity reflecting the significance of enrichment. Additionally, we employed a chord diagram to visually map the interactions between key genes.
2.10 Pseudotime trajectory analysis
Pseudotime trajectory analysis was conducted via Monocle 2 (version 2.32) to explore the microglial subclusters and examine the expression dynamics of Spp1, C1qbp, and Myc within these subtypes across stroke and sham groups. Through pseudotime trajectory analysis, microglial cells were ordered along a developmental sequence from less mature to more mature states based on the expression of key marker genes. This analysis allowed us to track changes in the expression of Spp1, C1qbp, and Myc during cellular development, visualized through UMAP plots colored by pseudotime values.
2.11 Immune cell infiltration analysis
To study the disease immune microenvironment, we used the R package “CIBERSORT” to calculate immune cell infiltration based on the merged bulk-seq dataset. The results were visualized in stacked bar plots to illustrate the distribution of immune cells across samples and box plots to assess their variability. Spearman correlation coefficients were calculated to measure LRGs and immune cell correlations, and the results were visualized using a correlation heatmap. Finally, correlation lollipop chart were used to specifically analyze the associations between LRGs and 22 immune cells.
3 Results
3.1 Identification of DEGs in stroke mice
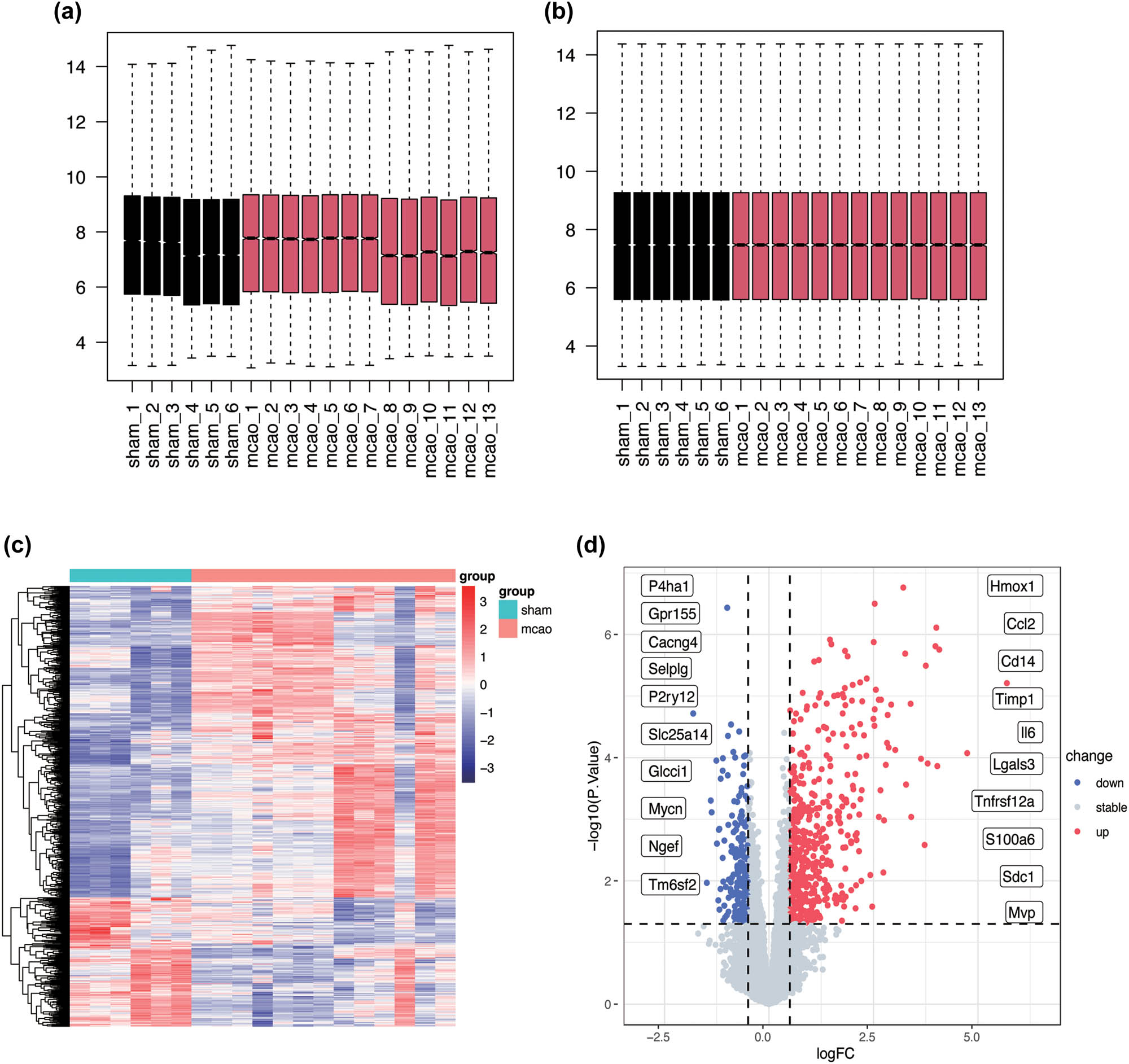
Box-plot analysis of the raw data demonstrated that the gene expression levels displayed heterogeneity across samples within both datasets (Figure 2a). This batch effect was subsequently mitigated through quantile normalization to ensure a more accurate comparison (Figure 2b). Using the selection criteria of |log2FC| > 0.5 and adjusted p-value <0.05, 682 DEGs were identified, comprising 482 upregulated and 200 downregulated genes (Figure 2c). The top ten upregulated and downregulated genes were selected for visualization using a volcano plot (Figure 2d).

Datasets normalization and differential analysis (a) and (b) Comparison of GSE30655 and GSE35388 before and after batch effect correction. (c) Heatmap of the DEGs between sham and MCAO samples; red represents up-regulated genes, and blue represents down-regulated genes. (d) The volcano plot illustrates the distribution of DEGs, with the top 10 significantly up-regulated (blue) and down-regulated (red) genes marked for emphasis.
3.2 Cell subpopulation annotation of single-cell data and lactate-related DEG identification
In the present study, we conducted a comprehensive scRNA-seq analysis to discern diverse cell populations within both the stroke and sham groups. The t-SNE plot shows the distribution and heterogeneity among the identified cell types (Figure 3a). Sixteen major cell types were annotated based on their specific marker genes and in accordance with previous studies [23], including astrocytes, capillary endothelial cells, CNS border-associated macrophages, ependymocytes, lymphocytes, microglia, monocytes, neural progenitor cells, oligodendrocytes, oligodendrocyte progenitor cells, and smooth muscle cells. The stacked bar plots (Figure 3b) depict the proportional changes in each cell type within the brains of the subjects who experienced IS. In the control group, capillary endothelial cells and microglial subset 1 were predominant, constituting >50% of the total cellular composition. In contrast, in the stroke groups, there was a significant upregulation in the expression of venous endothelial cells, microglia, and astrocytes. Subsequently, we performed differential expression analysis to compare the gene expression across each cell type within the two groups (Figure S1). Further intersecting these DEGs with bulk sequencing data, scRNA-seq results, and LRGs enabled us to successfully identify nine lactate-related differentially expressed genes (LR-DEGs) (Figure 3c). The t-SNE plot (Figure 3d) and bubble plot (Figure 3e) visualized the distribution and expression levels of the nine LR-DEGs across the 14 cell types. The box plot illustrates that in the stroke group, the expression levels of Spp1 and Cav1 were significantly elevated, whereas the expression level of Per2 was reduced (Figure 3f).

Cell subpopulation annotation of single-cell data and LR-DEG identification. (a) Cell annotation of 16 clusters, 16 clusters annotated into 14 cell types, astrocyte, capillary endothelial cells, CNS border-associated macrophages, ependymocytes, lymphocytes, microglia, monocyte-derived cells, neural progenitor cells, neutrophils, oligodendrocytes, pericytes, smooth muscle cells, perivascular fibroblast-like cells, and venous endothelial cells. (b) The cell ratio between sham MCAO groups. (c) Venn diagram displaying nine LR-DEGs in IS that overlapped bulk RNA sequencing analysis, single-cell RNA sequencing analysis, and LRGs. (d) and (e) The distribution and expression level of the nine LR-DEGs in cells; blue represents high expression in tSNE, and black represents low expression. The size of the circle represents the percentage it occupies. (f) The gene expression level of the nine LR-DEGs.
3.3 Intercellular communication analysis and signaling pathway analysis
To elucidate the intercellular relationships among the diverse cell types, we conducted an intercellular communication analysis. Figure 4a and 4b presents the cell–cell interaction network, with each node representing a distinct cell type. The edge interconnecting nodes denote the strength and frequency of interactions, with line thickness and density indicative of the extent of communication. Thicker lines imply more intense or frequent interactions. Notably, endothelial cells, microglia, and monocyte-derived cells occupy central positions within the network. Subsequently, we focused on intercellular communication between microglia and other cell types (Figure 4c). This analysis revealed significant interactions between microglia, monocyte-derived cells, and neutrophils, as evidenced by the robust edges connecting the corresponding nodes within the cell–cell interaction network. Figure S2 displays the overall communication conditions for all cell clusters in terms of quantity and strength. To reveal the biological functions associated with each cell type, we performed a comprehensive analysis of signaling pathways. The heatmap and circular plot (Figure 4d–f) illustrate the central role of microglia as primary signal emitters in the SPP1 pathway. Conversely, monocyte-derived cells have been identified as key signal recipients, underscoring their receptive roles in this biological interaction.

Intercellular communication analysis and signaling pathway analysis. (a) and (b) Circos diagrams illustrate the density of interactions between various pairs of cell types. The thickness of a line in the Circos plot corresponds to the intensity of interactions among distinct cell types. (c) Microglia communication with a diverse range of cell types. (d) and (e) The major signaling inputs and outputs among different cell types. (f) The circos diagram of Spp1 signaling pathway between different cell types.
3.4 Microglia subcluster analysis
To gain a comprehensive understanding of the regulatory functions of microglia at the onset of IS, we performed a subcluster analysis of the microglial population. Our findings demonstrated that microglia can be classified into four distinct subclusters (Figure 5a). In the sham group, MG0 was predominant, indicating that the majority of the cells were in a resting state. Conversely, in the MCAO group, MG1 was markedly increased and emerged as the predominant subcluster. This increase suggests the transition of these cells into an activated state, acting as effector cells that are critical for the pathogenesis of IS (Figure 5b). Additionally, the MCAO group showed elevated expression levels of Spp1, C1qbp, and Myc, which were primarily localized within MG1. Notably, C1qbp expression remained relatively stable across MG1 in both MCAO and sham groups 1-day post-stroke (Figure 5c). This observation implies that C1qbp may play a crucial role in the regulation of microglial resilience. Subsequently, we used the GSE225948 dataset to further explore the dynamic change of LRGs 14 days post-stroke. In this dataset, we observed a significant decrease in LRG expression levels at 14 days post-stroke compared to 1-day post-stroke, with C1qbp and Myc showing the most marked reductions, nearly returning to sham group levels (Figure S3c). Our results suggest that C1qbp and Myc are primarily active during the acute phase of IS. In contrast, the expression of Spp1 remains elevated in MG2 and MG3 at 14 days post-stroke, with levels similar to those on day 1 (Figure S3d–e). This indicates that Spp1 plays a key role in both the acute and chronic phases of IS. In summary, C1qbp and Myc are primarily involved in the acute response to IS, while Spp1 exerts neuroregulatory effects during both the acute and chronic phases of IS. GSVA analysis revealed that MG1 was highly enriched in lactate transmembrane transport and lactate transmembrane transporter activity, indicating that MG1 plays a vital role in lactate metabolism (Figure 5d).

Microglia subclusters analysis and functional enrichment analysis of cluster 1. (a) The four subclusters of microglia. (b) Microglia density changes by groups. (c) Distribution of the three key LR-DEGs in microglia and the expression level of these genes. (d) GSVA analysis of four microglia subclusters.
3.5 Functional enrichment analysis of the microglia MG1 and GSEA analysis of LRGs
GO (Figure 6a) and KEGG (Figure 6b) pathway analyses were performed to elucidate the biological functions specific to microglial MG1. Biological process (BP) analysis indicated that genes within this subcluster are primarily associated with “‘inflammatory response,” “immune response,” and “response to wounding,” highlighting the engagement of immune-related pathways. Furthermore, cellular component (CC) enrichment highlighted “plasma membrane” and “integral component of membrane,” suggesting a correlation between MG1 marker genes and membrane-associated structures. Molecular function (MF) enrichment emphasized “cytokine activity” and “receptor binding,” underscoring the critical role of cytokine signaling in mediating immune responses. KEGG pathway enrichment analysis further confirmed that pathways associated with immune responses and inflammation, particularly “cytokine–cytokine receptor interaction” and the “TNF signaling pathway,” were significantly enriched. This enrichment pattern suggests that microglial cells within MG1 are primarily involved in immune signaling and inflammatory processes. The chord diagram (Figure 6c–e) revealed the functional enrichment of the most highly expressed genes within MG1. The results revealed that Spp1 was significantly enriched across various functional processes, particularly in “immune cell migration,” “inflammation,” “acute-phase response,” and “cellular signal transduction.” GSEA of KEGG signaling pathways for the LRGs indicated that Spp1 is predominantly associated with the complement and coagulation cascades, IL-17 signaling pathway, and TNF signaling pathway. C1qbp was significantly enriched in endometrial cancer, glyoxylate and dicarboxylate metabolism, and proteasome pathways. Myc exhibited significant enrichment in glycosaminoglycan degradation, non-alcoholic fatty liver disease, and proteasome pathways (Figure 6f–h).

Functional enrichment analysis of the microglia MG1. (a) GO enrichment analysis of microglia MG1. (b) KEGG pathway enrichment analysis. (c)–(e). The chord diagram displays the connectivity between key genes and enriched GO terms. (f)–(h) GSEA of LRGs. KEGG signaling pathways involved in Spp1, C1qbp, and Myc.
3.6 Pseudotime analysis of microglial subpopulations
Pseudotime analysis revealed that microglia subcluster 0 (MG0) and microglia subcluster 1 (MG1) exhibit distinct trajectories along two principal components, suggesting that these subpopulations may represent divergent cellular states. This observation is consistent with prior research, which documented the upregulation of MG1 following IS concurrent with the downregulation of MG0 (Figure 7a). The pseudotime values presented in Figure 7b illustrate a temporal progression from MG0 to MG1, where darker blue shades represent earlier stages, and lighter shades represent later stages. The U-shaped trajectory suggests a dynamic transition between cellular states. The microglial transition can be characterized by three distinct states (Figure 7c): red cells (state 1) occupy the early pseudotime, green cells (state 2) form a compact cluster at the midpoint of the trajectory, and blue cells (state 3) predominate in the later pseudotime stages. The expression levels of Spp1, assessed in the late stage (Figure 7d) and MG1 (Figure 7e), highlight its critical role in microglial responses to IS, particularly in later stages of inflammation and tissue repair. Furthermore, the heatmap (Figure 7f) shows that Spp1 expression is maximized at cell fate of 2.

Single-cell trajectory analysis of microglia subclusters. (a)–(c). The three different differentiation states of microglia MG0 and MG1. (d) and (e) Dynamic expression of three key LR-DEGs across microglia states and subclusters. (f) Heatmap of LR-DEGs across different states.
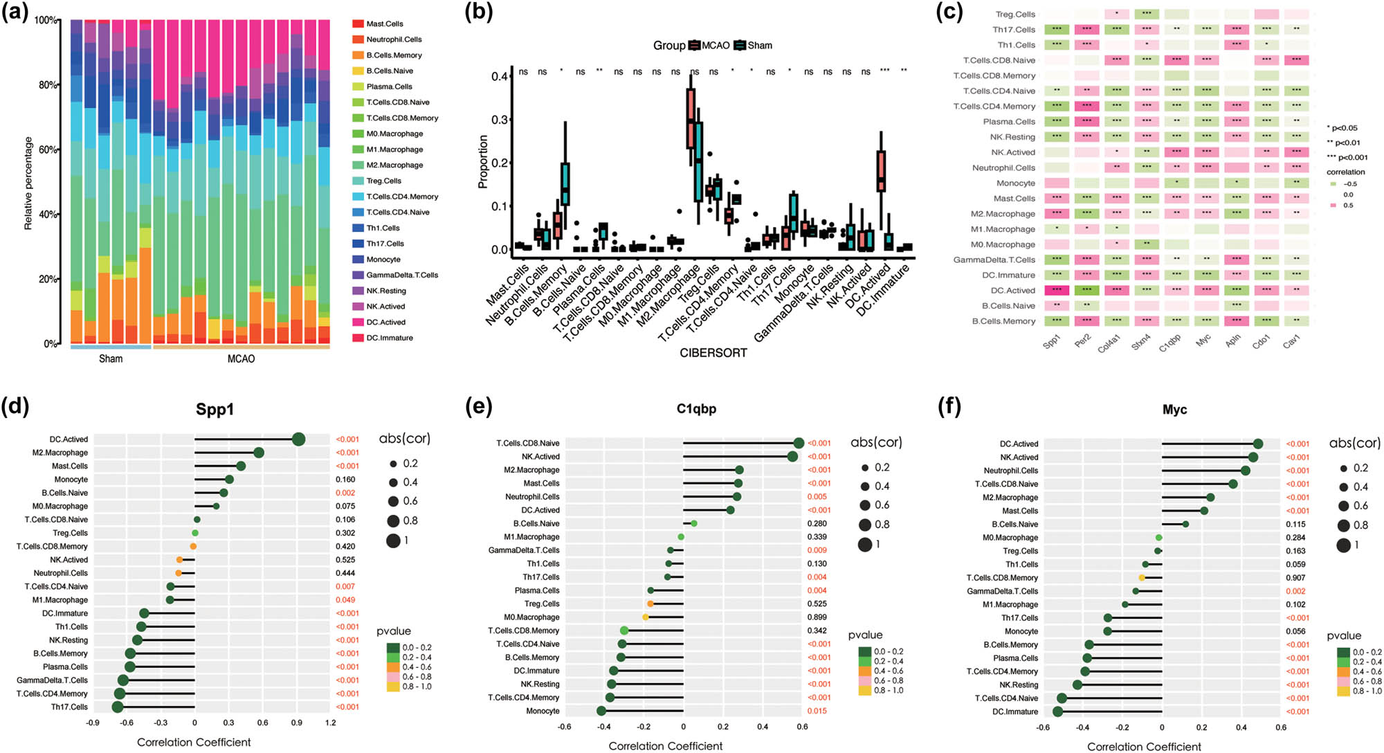
3.7 Immune cell infiltration
To quantitatively evaluate the immune cell landscape after IS, we employed CIBERSORT on the bulk RNA sequencing data. The analysis revealed that macrophages were the predominant immune cells in the MCAO group (Figure 8a). In contrast, the sham group displayed a more uniform distribution of immune cells with lower activation markers, suggesting a baseline or quiescent state. Further analysis using a box plot revealed significant differences in the abundance of various immune cell types between the MCAO and sham groups (Figure 8b). Notably, T cells (CD8 memory), M2 macrophages, and plasma cells significantly increased in the MCAO group, whereas immature dendritic cells (DCs) and activated NK cells markedly decreased. The correlation heatmap (Figure 8c) underscored the strong association between LRGs and immune cell infiltration (Figure S4). Spp1 showed a strong positive correlation with activated DCs (activated), M2 macrophages, and mast cells and a negative correlation with Th17. Cells, T cells, CD4 memory, and gamma delta T cells (Figure 8d). C1qbp was positively correlated with T cells CD8, naive and activated natural killer cells (inactivated) and negatively correlated with monocytes, T cells, CD4 memory, and resting natural killer cells (NK, resting) (Figure 8e). Myc expression was positively associated with activated DC cells, activated NK cells, and a negative association with immature DC cells, naive CD4 T cells, and resting NK cells (Figure 8f). In summary, the observed changes in immune cell proportions following IS, in conjunction with gene correlation analysis, suggest that lactate metabolism plays a crucial role in modulating immune response. These observations offer valuable insights into the complex molecular mechanisms governing neuroinflammation and the subsequent post-stroke recovery.

Immune cell infiltration. (a) Bar plot showing the composition of 21 types of immune cells across samples. (b) Correlation heatmap of 21 types of immune cells and LR-DEGs. Red indicates a positive correlation, and green indicates a negative correlation. *p-value <0.05, **p-value <0.01, and ***p-value <0.001. (c) Box plot of 21 types of immune cells across different samples. (d)–(f). Correlation between expression levels of the Spp1, C1qbp, and Myc. The larger the circle, the stronger the correlations.
4 Discussion
This study provides novel insights into the intricate relationship between lactate metabolism and microglial dynamics following IS. By integrating bulk sequencing and scRNA-seq, we systematically characterized the temporal expression trajectories of lactate-associated genes within microglia, highlighting dynamic changes in the expression levels of Spp1, C1qbp, and Myc during the late stages of post-ischemic recovery. These findings underscore the pivotal function of microglial lactate metabolism in the pathophysiology of stroke and offer promising therapeutic targets for modulating microglial responses in IS.
Lactate metabolism plays a crucial role in brain energy dynamics during and after an IS [28]. When oxygen levels are reduced due to ischemia, the brain shifts from oxidative phosphorylation to anaerobic glycolysis, leading to lactate accumulation [29]. Lactate, once considered merely a byproduct of anaerobic metabolism, has gained recognition as a significant metabolic substrate and signaling molecule that plays a crucial role in modulating immune and inflammatory responses in the brain [30]. Through our analysis, we identified nine LRGs that play a crucial role in modulating the reparative functions of various cell types in response to ischemic lesions. Specifically, Per2 and Cav1 have been shown to promote microglial polarization and inflammatory responses, which are essential for mitigating brain injury following ischemia [31,32]. Additionally, Col4a1, Apln, and Cav1 are significantly associated with the normal functioning of vascular endothelial cells and are critical for preserving the integrity of the blood–brain barrier (BBB). The aberrant expression of these genes may impair the recovery process after stroke [33,34]. Sfxn4 and Cdo1 are implicated in mitochondrial energy metabolism. We hypothesized that these genes may contribute to neuroprotection by enhancing mitochondrial biogenesis following IS [35,36]. Our findings revealed that these LRGs are predominantly expressed in monocyte-derived cells, astrocytes, microglia, and vascular endothelial cells, which are crucial for both health and disease. This distribution suggests that following IS, these genes contribute to maintaining cerebral homeostasis by preserving energy metabolism, antioxidant defenses, and anti-inflammatory processes.
Polarization of microglia is a critical process in the neuroinflammatory response following IS, and LRGs play a significant role in this process. Our results indicated that Spp1, C1qbp, and Myc are prominently enriched in microglial cells, which serve as the principal immune components of the CNS and are crucially involved in the pathogenesis of IS. The dynamic changes in the expression of these genes suggest their involvement in the transition of microglia from the MG0 microglia subcluster to the MG1 subcluster, underscoring the pivotal role of MG1 in the context of IS. Functional analysis of the MG1 subcluster revealed its crucial involvement in the immune response and anti-inflammatory activities. These cells play a significant role in modulating immune and inflammatory responses in the CNS post-ischemia. Therefore, we speculate that this transition is consistent with the polarization of microglia from a pro-inflammatory state to an anti-inflammatory state and that these three LRGs perform their neuroprotection at the late stage of IS.
Spp1, also known as osteopontin (OPN), is a multifunctional glycoprotein that is widely expressed in various tissues, including the CNS. Spp1 is significantly involved in modulating immune responses, inflammation, and tissue repair processes [37]. Post-IS, Spp1 expression is markedly upregulated in multiple cell types of the neurovascular unit, including microglia, endothelial cells, and astrocytes [38]. Elevated Spp1 expression plays a dual role: initially promoting a pro-inflammatory response aimed at clearing cellular debris and subsequently fostering a reparative environment that supports tissue healing [39]. Prior scRNA-seq studies have shown that certain subsets of microglia and macrophages exhibit increased Spp1 expression following ischemic events, which persist throughout the later stages of stroke recovery and play a critical role in mediating the transition from a pro-inflammatory to an anti-inflammatory microglial phenotype [40]. C1qbp is a multifunctional protein that plays a crucial role in diverse cellular processes and is primarily recognized for its regulatory function in the immune system. In addition to its immune functions, C1qbp is involved in energy metabolism by maintaining mitochondrial function, particularly in monocyte-derived cells and microglia. Within ischemic lesions, C1qbp upregulation enables microglia to meet increased metabolic demands and oxidative stress associated with neuroinflammation [41]. Myc is a key transcription factor that is essential for the regulation of cell cycle progression, apoptosis, and cellular transformation. In IS, Myc upregulation can mediate the transformation of microglia into dendritic-like cells, driven by the ERK/Myc signaling pathway. This pathway is crucial for microglial responses to ischemic injury, highlighting its role in post-stroke neuroinflammation [42]. Furthermore, it redirects metabolism towards oxidative phosphorylation under conditions of low glucose and high lactate levels, thereby promoting cell survival and function under hypoxic conditions by inhibiting glycolysis and increasing energy production [43]. Myc upregulation also promotes glycolysis and excessive lactic acid production by regulating the expression of GLUT1 and key glycolytic enzymes, including HK and PFK1 [44].
As the innate immune cell in the brain, microglia can exert its regulatory function in various diseases by interacting with other brain cells. In neurodegenerative disorders, microglia and neurons are interconnected primarily through the SPP1–ITGAV receptor–ligand pair, and this association is bidirectional. Additionally, microglia and astrocytes interact through the GAS6–MERTK and RELN–ITGB1 receptor–ligand pairs [45]. In an acute demyelination mouse model, activated astrocytes express multiple ligands, including Cx3cl1, Csf1, Il34, and Gas6, which act on both homeostatic and activated microglia, thereby potentially mediating microglial activation, recruitment, and enhancing their phagocytic activity [46,47]. It has also been reported that the Spp1 intercellular interaction pathway is significantly increased in mice with temporal lobe epilepsy. This interaction can be observed in all glial cells, with microglia and astrocytes displaying the strongest communication strength among others [48]. Gu et al. have also identified a microglial subcluster in rats with hemorrhagic stroke, characterized by the highest expression of Lcn2, Msr1, and Spp1 at 24 h post-stroke. These cells exhibit significant interactions with endothelial cells and participate in the inflammatory response. Furthermore, these microglia can also interact with neurons via the Lcn2-SLC22A17 signaling pathway to induce neuronal death [49]. In Alzheimer’s disease, specific transcription factors, such as MYC and CTNNB1, are altered in inhibitory neurons, leading to altered communication patterns between microglia and neurons. This microglia–neuron interaction may be mediated through the APOE–LRP8 ligand–receptor pair [50]. Although the analysis of cell–cell communication helps us understand the pattern of cellular interactions, it is, to some extent, unable to fully simulate the interconnections between cells in physiological and pathological conditions. First, when analyzing cell–cell communication, we use the point-to-point model of ligand–receptor to simulate cellular connections. However, under biological conditions, cellular connections are multi-dimensional, and relying solely on the ligand–receptor scale may not comprehensively reflect the strength of cellular interactions. Additionally, scRNA-seq analysis lacks spatial location information, and biological connections between cells often rely on spatial location. Moreover, scRNA-seq analysis lacks spatial location information, whereas biological connections between cells often rely on physical proximity. Although spatial transcriptomics can provide cell location information, it is difficult to accurately identify inter-cell interactions due to its low resolution. Cellular communication is a dynamic process, whereas scRNA-seq analysis primarily focuses on cellular changes at a specific point in time, failing to reflect changes in inter-cellular connections over time. Therefore, to achieve a comprehensive understanding of cellular interactions, we propose that the application of scRNA-seq analysis, combined with the verification of biological experiments, can provide solid evidence for understanding cellular communication.
Our findings indicate that C1qbp and Myc are predominantly expressed in the MG1 microglial subset post-ischemia and exhibit particularly high levels in the early stages of the disease, while in the chronic phase of IS, the expression level of these two genes is downregulated to the normal state. This observation suggests that C1qbp and Myc may serve as initiator genes in response to ischemic lesions, potentially inducing microglial polarization to counteract neuroinflammation. In contrast, Spp1 expression is upregulated at later stages of IS and will last for 2 weeks, suggesting a role for Spp1 in neurorestorative functions during the subsequent recovery phase following stroke.
Neuroinflammation following IS is triggered not only by resident immune cells but also by infiltrating immune cells from the peripheral immune system [51]. In our study, we characterized the post-IS infiltration patterns of immune cells and observed an increase in activated DCs and a concurrent decrease in memory B cells, plasma cells, memory CD4 T cells, and immature DCs. These findings highlight the dynamic and complex nature of the immune response after cerebral ischemia and demonstrate contrasting infiltration behaviors among specific immune cell populations. The elevated presence of activated DCs suggests a potential role in antigen presentation and the initiation of immune responses, while the diminished presence of other cell types, such as memory B cells and plasma cells, may indicate the resolution of initial inflammatory responses or a transition in the immune landscape towards a regulatory phenotype. These observations enhance our understanding of immune cell dynamics in the context of stroke and may inform the development of targeted immunomodulatory therapies.
In the present study, we employed an integrative approach of bulk-sequencing and scRNA-seq analyses to identify nine LRGs that exhibit dynamic expression patterns in microglia post-ischemia. By analyzing the distribution of these genes, we focused on temporal expression changes within microglia, potentially revealing the cellular response to IS. Additionally, by conducting a sub-clustering analysis of microglial populations, we delineated the phenotypic transitions of microglia at the onset of IS, thereby elucidating their biological functions throughout the disease process. However, our study has some limitations. The specific mechanisms underlying the action of these signature genes require further elucidation using both in vitro and in vivo experimental models.
5 Conclusion
In conclusion, through a series of bioinformatics analyses, we successfully identified nine signature genes (Spp1, Per2, Col4a1, Sfxn4, C1qbp, Myc, Apln, Cdo1, and Cav1) associated with IS and LRGs. Furthermore, three major LRGs are predominantly expressed in microglia and contribute to the polarization of these cells. Notably, the expression level of Spp1 increases significantly at the late stage of IS, suggesting that this gene may serve a neuroprotective function during later phases of the disease. Consequently, our findings provide novel insights for investigating dynamic alterations in LRGs within microglia. This discovery could facilitate the targeting of these LRGs at appropriate time points to modulate lactate metabolism, thereby potentially enhancing the therapeutic efficacy against IS.
-
Funding information: No funding was received for this study.
-
Author contributions: Jinzhong Yao: conceptualization, data curation, formal analysis, investigation, methodology, project administration, resources, software, validation, visualization, writing – original draft, and writing – review and editing. Huan Deng: conceptualization, data curation, formal analysis, investigation, methodology, and writing – original draft. Peng Wang: methodology. Zaisheng Qin and Bo Li: supervision, writing – review and editing.
-
Conflict of interest: The authors declare no conflict of interest.
-
Data availability statement: The dataset used in this study can be downloaded from GEO database.
References
[1] Du J, Zhai Y, Dong W, Che B, Miao M, Peng Y, et al. One-year disability trajectories and long-term cardiovascular events, recurrent stroke, and mortality after ischemic stroke. J Am Heart Assoc. 2024 Feb;13(3):e030702.10.1161/JAHA.123.030702Suche in Google Scholar PubMed PubMed Central
[2] Wu D, Liu Y. FM combined with NIHSS score contributes to early AIS diagnosis and differential diagnosis of cardiogenic and non-cardiogenic AIS. Clin Appl Thromb Hemost. 2021;27:10760296211000129.10.1177/10760296211000129Suche in Google Scholar PubMed PubMed Central
[3] Zhao Y, Zhang X, Chen X, Wei Y. Neuronal injuries in cerebral infarction and ischemic stroke:From mechanisms to treatment (Review). Int J Mol Med. 2022 Feb;49(2):15.10.3892/ijmm.2021.5070Suche in Google Scholar PubMed PubMed Central
[4] Zhang W, Tian T, Gong SX, Huang WQ, Zhou QY, Wang AP, et al. Microglia-associated neuroinflammation is a potential therapeutic target for ischemic stroke. Neural Regen Res. 2021 Jan;16(1):6–11.10.4103/1673-5374.286954Suche in Google Scholar PubMed PubMed Central
[5] Xiong XY, Liu L, Yang QW. Functions and mechanisms of microglia/macrophages in neuroinflammation and neurogenesis after stroke. Prog Neurobiol. 2016 Jul;142:23–44.10.1016/j.pneurobio.2016.05.001Suche in Google Scholar PubMed
[6] Yu Z, Sun D, Feng J, Tan W, Fang X, Zhao M, et al. MSX3 switches microglia polarization and protects from inflammation-induced demyelination. J Neurosci. 2015 Apr;35(16):6350–65.10.1523/JNEUROSCI.2468-14.2015Suche in Google Scholar PubMed PubMed Central
[7] Al Mamun A, Chauhan A, Qi S, Ngwa C, Xu Y, Sharmeen R, et al. Microglial IRF5-IRF4 regulatory axis regulates neuroinflammation after cerebral ischemia and impacts stroke outcomes. Proc Natl Acad Sci U S A. 2020 Jan;117(3):1742–52.10.1073/pnas.1914742117Suche in Google Scholar PubMed PubMed Central
[8] Liu R, Liao XY, Pan MX, Tang JC, Chen SF, Zhang Y, et al. Glycine exhibits neuroprotective effects in ischemic stroke in rats through the inhibition of M1 microglial polarization via the NF-κB p65/Hif-1α signaling pathway. J Immunol. 2019 Mar;202(6):1704–14.10.4049/jimmunol.1801166Suche in Google Scholar PubMed
[9] Cai M, Wang H, Song H, Yang R, Wang L, Xue X, et al. Lactate is answerable for brain function and treating brain diseases: Energy substrates and signal molecule. Front Nutr. 2022;9:800901.10.3389/fnut.2022.800901Suche in Google Scholar PubMed PubMed Central
[10] Bouzat P, Oddo M. Lactate and the injured brain: Friend or foe? Curr Opin Crit Care. 2014 Apr;20(2):133–40.10.1097/MCC.0000000000000072Suche in Google Scholar PubMed
[11] Yu H, Zhu T, Ma D, Cheng X, Wang S, Yao Y. The role of nonhistone lactylation in disease. Heliyon. 2024 Sep;10(18):e36296.10.1016/j.heliyon.2024.e36296Suche in Google Scholar PubMed PubMed Central
[12] Zhu W, Guo S, Sun J, Zhao Y, Liu C. Lactate and lactylation in cardiovascular diseases: Current progress and future perspectives. Metabolism. 2024 Sep;158:155957.10.1016/j.metabol.2024.155957Suche in Google Scholar PubMed
[13] Moreno-Yruela C, Bæk M, Monda F, Olsen CA. Chiral posttranslational modification to lysine ε-amino groups. Acc Chem Res. 2022 May;55(10):1456–66.10.1021/acs.accounts.2c00115Suche in Google Scholar PubMed
[14] Zhang D, Tang Z, Huang H, Zhou G, Cui C, Weng Y, et al. Metabolic regulation of gene expression by histone lactylation. Nature. 2019 Oct;574(7779):575–80.10.1038/s41586-019-1678-1Suche in Google Scholar PubMed PubMed Central
[15] Miao J, Chen L, Pan X, Li L, Zhao B, Lan J. Microglial metabolic reprogramming: Emerging insights and therapeutic strategies in neurodegenerative diseases. Cell Mol Neurobiol. 2023 Oct;43(7):3191–210.10.1007/s10571-023-01376-ySuche in Google Scholar PubMed PubMed Central
[16] Pan RY, He L, Zhang J, Liu X, Liao Y, Gao J, et al. Positive feedback regulation of microglial glucose metabolism by histone H4 lysine 12 lactylation in Alzheimer’s disease. Cell Metab. 2022 Apr;34(4):634–48.e6.10.1016/j.cmet.2022.02.013Suche in Google Scholar PubMed
[17] Si WY, Yang CL, Wei SL, Du T, Li LK, Dong J, et al. Therapeutic potential of microglial SMEK1 in regulating H3K9 lactylation in cerebral ischemia-reperfusion. Commun Biol. 2024 Dec;7(1):1701.10.1038/s42003-024-07425-6Suche in Google Scholar PubMed PubMed Central
[18] Zhang Y, Zhang S, Yang L, Zhang Y, Cheng Y, Jia P, et al. Lactate modulates microglial inflammatory responses through HIF-1α-mediated CCL7 signaling after cerebral ischemia in mice. Int Immunopharmacol. 2025 Jan;146:113801.10.1016/j.intimp.2024.113801Suche in Google Scholar PubMed
[19] Lee J, Hyeon DY, Hwang D. Single-cell multiomics: Technologies and data analysis methods. Exp Mol Med. 2020 Sep;52(9):1428–42.10.1038/s12276-020-0420-2Suche in Google Scholar PubMed PubMed Central
[20] Tirosh I, Izar B, Prakadan SM, Wadsworth MH, Treacy D, Trombetta JJ, et al. Dissecting the multicellular ecosystem of metastatic melanoma by single-cell RNA-seq. Science. 2016 Apr;352(6282):189–96.10.1126/science.aad0501Suche in Google Scholar PubMed PubMed Central
[21] Qiu M, Zong JB, He QW, Liu YX, Wan Y, Li M, et al. Cell heterogeneity uncovered by single-cell RNA sequencing offers potential therapeutic targets for ischemic stroke. Aging Dis. 2022 Oct;13(5):1436–54.10.14336/AD.2022.0212Suche in Google Scholar PubMed PubMed Central
[22] Edgar R, Domrachev M, Lash AE. Gene Expression omnibus: NCBI gene expression and hybridization array data repository. Nucleic Acids Res. 2002 Jan;30(1):207–10.10.1093/nar/30.1.207Suche in Google Scholar PubMed PubMed Central
[23] Zheng K, Lin L, Jiang W, Chen L, Zhang X, Zhang Q, et al. Single-cell RNA-seq reveals the transcriptional landscape in ischemic stroke. J Cereb Blood Flow Metab. 2022 Jan;42(1):56–73.10.1177/0271678X211026770Suche in Google Scholar PubMed PubMed Central
[24] Garcia-Bonilla L, Shahanoor Z, Sciortino R, Nazarzoda O, Racchumi G, Iadecola C, et al. Analysis of brain and blood single-cell transcriptomics in acute and subacute phases after experimental stroke. Nat Immunol. 2024 Feb;25(2):357–70.10.1038/s41590-023-01711-xSuche in Google Scholar PubMed
[25] Sun Z, Tao W, Guo X, Jing C, Zhang M, Wang Z, et al. Construction of a lactate-related prognostic signature for predicting prognosis, tumor microenvironment, and immune response in kidney renal clear cell carcinoma. Front Immunol. 2022;13:818984.10.3389/fimmu.2022.818984Suche in Google Scholar PubMed PubMed Central
[26] Ritchie ME, Phipson B, Wu D, Hu Y, Law CW, Shi W, et al. Limma powers differential expression analyses for RNA-sequencing and microarray studies. Nucleic Acids Res. 2015 Apr;43(7):e47.10.1093/nar/gkv007Suche in Google Scholar PubMed PubMed Central
[27] Leek JT, Johnson WE, Parker HS, Jaffe AE, Storey JD. The sva package for removing batch effects and other unwanted variation in high-throughput experiments. Bioinformatics. 2012 Mar;28(6):882–3.10.1093/bioinformatics/bts034Suche in Google Scholar PubMed PubMed Central
[28] Baranovicova E, Kalenska D, Kaplan P, Kovalska M, Tatarkova Z, Lehotsky J. Blood and brain metabolites after cerebral ischemia. Int J Mol Sci. 2023 Dec;24(24):17302.10.3390/ijms242417302Suche in Google Scholar PubMed PubMed Central
[29] Rich LR, Harris W, Brown AM. The role of brain glycogen in supporting physiological function. Front Neurosci. 2019 Nov;13:1176.10.3389/fnins.2019.01176Suche in Google Scholar PubMed PubMed Central
[30] Ye L, Jiang Y, Zhang M. Crosstalk between glucose metabolism, lactate production and immune response modulation. Cytokine Growth Factor Rev. 2022 Dec;68:81–92.10.1016/j.cytogfr.2022.11.001Suche in Google Scholar PubMed
[31] Eckel-Mahan KL, Patel VR, Mohney RP, Vignola KS, Baldi P, Sassone-Corsi P. Coordination of the transcriptome and metabolome by the circadian clock. Syst Biol 109:5541–6.10.1073/pnas.1118726109Suche in Google Scholar PubMed PubMed Central
[32] Fu Y, Moore XL, Lee MK, Fernández-Rojo MA, Parat MO, Parton RG, et al. Caveolin-1 plays a critical role in the differentiation of monocytes into macrophages. Arterioscler Thromb Vasc Biol. 2012 Sep;32(9):e117–25.10.1161/ATVBAHA.112.254151Suche in Google Scholar PubMed
[33] Meuwissen ME, Halley DJ, Smit LS, Lequin MH, Cobben JM, De Coo R, et al. The expanding phenotype of COL4A1 and COL4A2 mutations: Clinical data on 13 newly identified families and a review of the literature. Genet Med. 2015 Nov;17(11):843–53.10.1038/gim.2014.210Suche in Google Scholar PubMed
[34] Yang Z, Lin P, Chen B, Zhang X, Xiao W, Wu S, et al. Autophagy alleviates hypoxia-induced blood-brain barrier injury via regulation of CLDN5 (claudin 5). Autophagy. 2021 Oct;17(10):3048–67.10.1080/15548627.2020.1851897Suche in Google Scholar PubMed PubMed Central
[35] Chen M, Zhu JY, Mu WJ, Luo HY, Li Y, Li S, et al. Cdo1-Camkk2-AMPK axis confers the protective effects of exercise against NAFLD in mice. Nat Commun. 2023 Dec;14(1):8391.10.1038/s41467-023-44242-7Suche in Google Scholar PubMed PubMed Central
[36] Jackson TD, Crameri JJ, Muellner-Wong L, Frazier AE, Palmer CS, Formosa LE, et al. Sideroflexin 4 is a complex I assembly factor that interacts with the MCIA complex and is required for the assembly of the ND2 module. Proc Natl Acad Sci U S A. 2022 Mar;119(13):e2115566119.10.1073/pnas.2115566119Suche in Google Scholar PubMed PubMed Central
[37] Rosmus DD, Lange C, Ludwig F, Ajami B, Wieghofer P. The role of osteopontin in microglia biology: Current concepts and future perspectives. Biomedicines. 2022 Apr;10(4):840.10.3390/biomedicines10040840Suche in Google Scholar PubMed PubMed Central
[38] Spitzer D, Guérit S, Puetz T, Khel MI, Armbrust M, Dunst M, et al. Profiling the neurovascular unit unveils detrimental effects of osteopontin on the blood-brain barrier in acute ischemic stroke. Acta Neuropathol. 2022 Aug;144(2):305–37.10.1007/s00401-022-02452-1Suche in Google Scholar PubMed PubMed Central
[39] Yao C, Cao Y, Wang D, Lv Y, Liu Y, Gu X, et al. Single-cell sequencing reveals microglia induced angiogenesis by specific subsets of endothelial cells following spinal cord injury. FASEB J. 2022 Jul;36(7):e22393.10.1096/fj.202200337RSuche in Google Scholar PubMed
[40] Yim A, Smith C, Brown AM. Osteopontin/secreted phosphoprotein-1 harnesses glial-, immune-, and neuronal cell ligand-receptor interactions to sense and regulate acute and chronic neuroinflammation. Immunol Rev. 2022 Oct;311(1):224–33.10.1111/imr.13081Suche in Google Scholar PubMed PubMed Central
[41] Barna J, Dimén D, Puska G, Kovács D, Csikós V, Oláh S, et al. Complement component 1q subcomponent binding protein in the brain of the rat. Sci Rep. 2019 Mar;9(1):4597.10.1038/s41598-019-40788-zSuche in Google Scholar PubMed PubMed Central
[42] Zhang H, Zhang T, Wang D, Jiang Y, Guo T, Zhang Y, et al. IFN-γ regulates the transformation of microglia into dendritic-like cells via the ERK/c-myc signaling pathway during cerebral ischemia/reperfusion in mice. Neurochem Int. 2020 Dec;141:104860.10.1016/j.neuint.2020.104860Suche in Google Scholar PubMed
[43] Angelin A, Gil-de-Gómez L, Dahiya S, Jiao J, Guo L, Levine MH, et al. Foxp3 Reprograms T cell metabolism to function in low-glucose, high-lactate environments. Cell Metab. 2017 Jun;25(6):1282–93.e7.10.1016/j.cmet.2016.12.018Suche in Google Scholar PubMed PubMed Central
[44] San-Millán I, Brooks GA. Reexamining cancer metabolism: Lactate production for carcinogenesis could be the purpose and explanation of the Warburg effect. Carcinogenesis. 2017 Feb;38(2):119–33.10.1093/carcin/bgw127Suche in Google Scholar PubMed PubMed Central
[45] Zhang C, Tan G, Zhang Y, Zhong X, Zhao Z, Peng Y, et al. Comprehensive analyses of brain cell communications based on multiple scRNA‐seq and snRNA‐seq datasets for revealing novel mechanism in neurodegenerative diseases. CNS Neurosci Ther. 2023 Oct;29(10):2775–86.10.1111/cns.14280Suche in Google Scholar PubMed PubMed Central
[46] Schröder LJ, Mulenge F, Pavlou A, Skripuletz T, Stangel M, Gudi V, et al. Dynamics of reactive astrocytes fosters tissue regeneration after cuprizone‐induced demyelination. Glia. 2023 Nov;71(11):2573–90.10.1002/glia.24440Suche in Google Scholar PubMed
[47] Skripuletz T, Hackstette D, Bauer K, Gudi V, Pul R, Voss E, et al. Astrocytes regulate myelin clearance through recruitment of microglia during cuprizone-induced demyelination. Brain. 2013 Jan;136(1):147–67.10.1093/brain/aws262Suche in Google Scholar PubMed
[48] Liu Q, Shen C, Dai Y, Tang T, Hou C, Yang H, et al. Single-cell, single-nucleus and xenium-based spatial transcriptomics analyses reveal inflammatory activation and altered cell interactions in the hippocampus in mice with temporal lobe epilepsy. Biomark Res. 2024 Sep;12(1):103.10.1186/s40364-024-00636-3Suche in Google Scholar PubMed PubMed Central
[49] Gu L, Chen H, Geng R, Liang T, Chen Y, Wang Z, et al. Endothelial pyroptosis-driven microglial activation in choroid plexus mediates neuronal apoptosis in hemorrhagic stroke rats. Neurobiol Dis. 2024 Oct;201:106695.10.1016/j.nbd.2024.106695Suche in Google Scholar PubMed
[50] Soelter TM, Howton TC, Clark AD, Oza VH, Lasseigne BN. Altered glia-neuron communication in Alzheimer’s Disease affects WNT, p53, and NFkB signaling determined by snRNA-seq. Cell Commun Signal. 2024 Jun;22(1):317.10.1186/s12964-024-01686-8Suche in Google Scholar PubMed PubMed Central
[51] Wang H, Zhang S, Xie L, Zhong Z, Yan F. Neuroinflammation and peripheral immunity: Focus on ischemic stroke. Int Immunopharmacol. 2023 Jul;120:110332.10.1016/j.intimp.2023.110332Suche in Google Scholar PubMed
© 2025 the author(s), published by De Gruyter
This work is licensed under the Creative Commons Attribution 4.0 International License.
Artikel in diesem Heft
- Research Articles
- Network pharmacological analysis and in vitro testing of the rutin effects on triple-negative breast cancer
- Impact of diabetes on long-term survival in elderly liver cancer patients: A retrospective study
- Knockdown of CCNB1 alleviates high glucose-triggered trophoblast dysfunction during gestational diabetes via Wnt/β-catenin signaling pathway
- Risk factors for severe adverse drug reactions in hospitalized patients
- Analysis of the effect of ALA-PDT on macrophages in footpad model of mice infected with Fonsecaea monophora based on single-cell sequencing
- Development and validation of headspace gas chromatography with a flame ionization detector method for the determination of ethanol in the vitreous humor
- CMSP exerts anti-tumor effects on small cell lung cancer cells by inducing mitochondrial dysfunction and ferroptosis
- Predictive value of plasma sB7-H3 and YKL-40 in pediatric refractory Mycoplasma pneumoniae pneumonia
- Antiangiogenic potential of Elaeagnus umbellata extracts and molecular docking study by targeting VEGFR-2 pathway
- Comparison of the effectiveness of nurse-led preoperative counseling and postoperative follow-up care vs standard care for patients with gastric cancer
- Comparing the therapeutic efficacy of endoscopic minimally invasive surgery and traditional surgery for early-stage breast cancer: A meta-analysis
- Adhered macrophages as an additional marker of cardiomyocyte injury in biopsies of patients with dilated cardiomyopathy
- Association between statin administration and outcome in patients with sepsis: A retrospective study
- Exploration of the association between estimated glucose disposal rate and osteoarthritis in middle-aged and older adults: An analysis of NHANES data from 2011 to 2018
- A comparative analysis of the binary and multiclass classified chest X-ray images of pneumonia and COVID-19 with ML and DL models
- Lysophosphatidic acid 2 alleviates deep vein thrombosis via protective endothelial barrier function
- Transcription factor A, mitochondrial promotes lymph node metastasis and lymphangiogenesis in epithelial ovarian carcinoma
- Serum PM20D1 levels are associated with nutritional status and inflammatory factors in gastric cancer patients undergoing early enteral nutrition
- Hydromorphone reduced the incidence of emergence agitation after adenotonsillectomy in children with obstructive sleep apnea: A randomized, double-blind study
- Vitamin D replacement therapy may regulate sleep habits in patients with restless leg syndrome
- The first-line antihypertensive nitrendipine potentiated the therapeutic effect of oxaliplatin by downregulating CACNA1D in colorectal cancer
- Health literacy and health-related quality of life: The mediating role of irrational happiness
- Modulatory effects of Lycium barbarum polysaccharide on bone cell dynamics in osteoporosis
- Mechanism research on inhibition of gastric cancer in vitro by the extract of Pinellia ternata based on network pharmacology and cellular metabolomics
- Examination of the causal role of immune cells in non-alcoholic fatty liver disease by a bidirectional Mendelian randomization study
- Clinical analysis of ten cases of HIV infection combined with acute leukemia
- Investigating the cardioprotective potential of quercetin against tacrolimus-induced cardiotoxicity in Wistar rats: A mechanistic insights
- Clinical observation of probiotics combined with mesalazine and Yiyi Baitouweng Decoction retention enema in treating mild-to-moderate ulcerative colitis
- Diagnostic value of ratio of blood inflammation to coagulation markers in periprosthetic joint infection
- Sex-specific associations of sex hormone binding globulin and risk of bladder cancer
- Core muscle strength and stability-oriented breathing training reduces inter-recti distance in postpartum women
- The ERAS nursing care strategy for patients undergoing transsphenoidal endoscopic pituitary tumor resection: A randomized blinded controlled trial
- The serum IL-17A levels in patients with traumatic bowel rupture post-surgery and its predictive value for patient prognosis
- Impact of Kolb’s experiential learning theory-based nursing on caregiver burden and psychological state of caregivers of dementia patients
- Analysis of serum NLR combined with intraoperative margin condition to predict the prognosis of cervical HSIL patients undergoing LEEP surgery
- Commiphora gileadensis ameliorate infertility and erectile dysfunction in diabetic male mice
- The correlation between epithelial–mesenchymal transition classification and MMP2 expression of circulating tumor cells and prognosis of advanced or metastatic nasopharyngeal carcinoma
- Tetrahydropalmatine improves mitochondrial function in vascular smooth muscle cells of atherosclerosis in vitro by inhibiting Ras homolog gene family A/Rho-associated protein kinase-1 signaling pathway
- A cross-sectional study: Relationship between serum oxidative stress levels and arteriovenous fistula maturation in maintenance dialysis patients
- A comparative analysis of the impact of repeated administration of flavan 3-ol on brown, subcutaneous, and visceral adipose tissue
- Identifying early screening factors for depression in middle-aged and older adults: A cohort study
- Perform tumor-specific survival analysis for Merkel cell carcinoma patients undergoing surgical resection based on the SEER database by constructing a nomogram chart
- Unveiling the role of CXCL10 in pancreatic cancer progression: A novel prognostic indicator
- High-dose preoperative intraperitoneal erythropoietin and intravenous methylprednisolone in acute traumatic spinal cord injuries following decompression surgeries
- RAB39B: A novel biomarker for acute myeloid leukemia identified via multi-omics and functional validation
- Impact of peripheral conditioning on reperfusion injury following primary percutaneous coronary intervention in diabetic and non-diabetic STEMI patients
- Clinical efficacy of azacitidine in the treatment of middle- and high-risk myelodysplastic syndrome in middle-aged and elderly patients: A retrospective study
- The effect of ambulatory blood pressure load on mitral regurgitation in continuous ambulatory peritoneal dialysis patients
- Expression and clinical significance of ITGA3 in breast cancer
- Single-nucleus RNA sequencing reveals ARHGAP28 expression of podocytes as a biomarker in human diabetic nephropathy
- rSIG combined with NLR in the prognostic assessment of patients with multiple injuries
- Toxic metals and metalloids in collagen supplements of fish and jellyfish origin: Risk assessment for daily intake
- Exploring causal relationship between 41 inflammatory cytokines and marginal zone lymphoma: A bidirectional Mendelian randomization study
- Gender beliefs and legitimization of dating violence in adolescents
- Effect of serum IL-6, CRP, and MMP-9 levels on the efficacy of modified preperitoneal Kugel repair in patients with inguinal hernia
- Effect of smoking and smoking cessation on hematological parameters in polycythemic patients
- Pathogen surveillance and risk factors for pulmonary infection in patients with lung cancer: A retrospective single-center study
- Necroptosis of hippocampal neurons in paclitaxel chemotherapy-induced cognitive impairment mediates microglial activation via TLR4/MyD88 signaling pathway
- Celastrol suppresses neovascularization in rat aortic vascular endothelial cells stimulated by inflammatory tenocytes via modulating the NLRP3 pathway
- Cord-lamina angle and foraminal diameter as key predictors of C5 palsy after anterior cervical decompression and fusion surgery
- GATA1: A key biomarker for predicting the prognosis of patients with diffuse large B-cell lymphoma
- Influencing factors of false lumen thrombosis in type B aortic dissection: A single-center retrospective study
- MZB1 regulates the immune microenvironment and inhibits ovarian cancer cell migration
- Integrating experimental and network pharmacology to explore the pharmacological mechanisms of Dioscin against glioblastoma
- Trends in research on preterm birth in twin pregnancy based on bibliometrics
- Four-week IgE/baseline IgE ratio combined with tryptase predicts clinical outcome in omalizumab-treated children with moderate-to-severe asthma
- Single-cell transcriptomic analysis identifies a stress response Schwann cell subtype
- Acute pancreatitis risk in the diagnosis and management of inflammatory bowel disease: A critical focus
- Effect of subclinical esketamine on NLRP3 and cognitive dysfunction in elderly ischemic stroke patients
- Interleukin-37 mediates the anti-oral tumor activity in oral cancer through STAT3
- CA199 and CEA expression levels, and minimally invasive postoperative prognosis analysis in esophageal squamous carcinoma patients
- Efficacy of a novel drainage catheter in the treatment of CSF leak after posterior spine surgery: A retrospective cohort study
- Comprehensive biomedicine assessment of Apteranthes tuberculata extracts: Phytochemical analysis and multifaceted pharmacological evaluation in animal models
- Relation of time in range to severity of coronary artery disease in patients with type 2 diabetes: A cross-sectional study
- Dopamine attenuates ethanol-induced neuronal apoptosis by stimulating electrical activity in the developing rat retina
- Correlation between albumin levels during the third trimester and the risk of postpartum levator ani muscle rupture
- Factors associated with maternal attention and distraction during breastfeeding and childcare: A cross-sectional study in the west of Iran
- Mechanisms of hesperetin in treating metabolic dysfunction-associated steatosis liver disease via network pharmacology and in vitro experiments
- The law on oncological oblivion in the Italian and European context: How to best uphold the cancer patients’ rights to privacy and self-determination?
- The prognostic value of the neutrophil-to-lymphocyte ratio, platelet-to-lymphocyte ratio, and prognostic nutritional index for survival in patients with colorectal cancer
- Factors affecting the measurements of peripheral oxygen saturation values in healthy young adults
- Comparison and correlations between findings of hysteroscopy and vaginal color Doppler ultrasonography for detection of uterine abnormalities in patients with recurrent implantation failure
- The effects of different types of RAGT on balance function in stroke patients with low levels of independent walking in a convalescent rehabilitation hospital
- Causal relationship between asthma and ankylosing spondylitis: A bidirectional two-sample univariable and multivariable Mendelian randomization study
- Correlations of health literacy with individuals’ understanding and use of medications in Southern Taiwan
- Correlation of serum calprotectin with outcome of acute cerebral infarction
- Comparison of computed tomography and guided bronchoscopy in the diagnosis of pulmonary nodules: A systematic review and meta-analysis
- Curdione protects vascular endothelial cells and atherosclerosis via the regulation of DNMT1-mediated ERBB4 promoter methylation
- The identification of novel missense variant in ChAT gene in a patient with gestational diabetes denotes plausible genetic association
- Molecular genotyping of multi-system rare blood types in foreign blood donors based on DNA sequencing and its clinical significance
- Exploring the role of succinyl carnitine in the association between CD39⁺ CD4⁺ T cell and ulcerative colitis: A Mendelian randomization study
- Dexmedetomidine suppresses microglial activation in postoperative cognitive dysfunction via the mmu-miRNA-125/TRAF6 signaling axis
- Analysis of serum metabolomics in patients with different types of chronic heart failure
- Diagnostic value of hematological parameters in the early diagnosis of acute cholecystitis
- Pachymaran alleviates fat accumulation, hepatocyte degeneration, and injury in mice with nonalcoholic fatty liver disease
- Decrease in CD4 and CD8 lymphocytes are predictors of severe clinical picture and unfavorable outcome of the disease in patients with COVID-19
- METTL3 blocked the progression of diabetic retinopathy through m6A-modified SOX2
- The predictive significance of anti-RO-52 antibody in patients with interstitial pneumonia after treatment of malignant tumors
- Exploring cerebrospinal fluid metabolites, cognitive function, and brain atrophy: Insights from Mendelian randomization
- Development and validation of potential molecular subtypes and signatures of ocular sarcoidosis based on autophagy-related gene analysis
- Widespread venous thrombosis: Unveiling a complex case of Behçet’s disease with a literature perspective
- Uterine fibroid embolization: An analysis of clinical outcomes and impact on patients’ quality of life
- Discovery of lipid metabolism-related diagnostic biomarkers and construction of diagnostic model in steroid-induced osteonecrosis of femoral head
- Serum-derived exomiR-188-3p is a promising novel biomarker for early-stage ovarian cancer
- Enhancing chronic back pain management: A comparative study of ultrasound–MRI fusion guidance for paravertebral nerve block
- Peptide CCAT1-70aa promotes hepatocellular carcinoma proliferation and invasion via the MAPK/ERK pathway
- Electroacupuncture-induced reduction of myocardial ischemia–reperfusion injury via FTO-dependent m6A methylation modulation
- Hemorrhoids and cardiovascular disease: A bidirectional Mendelian randomization study
- Cell-free adipose extract inhibits hypertrophic scar formation through collagen remodeling and antiangiogenesis
- HALP score in Demodex blepharitis: A case–control study
- Assessment of SOX2 performance as a marker for circulating cancer stem-like cells (CCSCs) identification in advanced breast cancer patients using CytoTrack system
- Risk and prognosis for brain metastasis in primary metastatic cervical cancer patients: A population-based study
- Comparison of the two intestinal anastomosis methods in pediatric patients
- Factors influencing hematological toxicity and adverse effects of perioperative hyperthermic intraperitoneal vs intraperitoneal chemotherapy in gastrointestinal cancer
- Endotoxin tolerance inhibits NLRP3 inflammasome activation in macrophages of septic mice by restoring autophagic flux through TRIM26
- Lateral transperitoneal laparoscopic adrenalectomy: A single-centre experience of 21 procedures
- Petunidin attenuates lipopolysaccharide-induced retinal microglia inflammatory response in diabetic retinopathy by targeting OGT/NF-κB/LCN2 axis
- Procalcitonin and C-reactive protein as biomarkers for diagnosing and assessing the severity of acute cholecystitis
- Factors determining the number of sessions in successful extracorporeal shock wave lithotripsy patients
- Development of a nomogram for predicting cancer-specific survival in patients with renal pelvic cancer following surgery
- Inhibition of ATG7 promotes orthodontic tooth movement by regulating the RANKL/OPG ratio under compression force
- A machine learning-based prognostic model integrating mRNA stemness index, hypoxia, and glycolysis‑related biomarkers for colorectal cancer
- Glutathione attenuates sepsis-associated encephalopathy via dual modulation of NF-κB and PKA/CREB pathways
- FAHD1 prevents neuronal ferroptosis by modulating R-loop and the cGAS–STING pathway
- Association of placenta weight and morphology with term low birth weight: A case–control study
- Investigation of the pathogenic variants induced Sjogren’s syndrome in Turkish population
- Nucleotide metabolic abnormalities in post-COVID-19 condition and type 2 diabetes mellitus patients and their association with endocrine dysfunction
- TGF-β–Smad2/3 signaling in high-altitude pulmonary hypertension in rats: Role and mechanisms via macrophage M2 polarization
- Ultrasound-guided unilateral versus bilateral erector spinae plane block for postoperative analgesia of patients undergoing laparoscopic cholecystectomy
- Profiling gut microbiome dynamics in subacute thyroiditis: Implications for pathogenesis, diagnosis, and treatment
- Delta neutrophil index, CRP/albumin ratio, procalcitonin, immature granulocytes, and HALP score in acute appendicitis: Best performing biomarker?
- Anticancer activity mechanism of novelly synthesized and characterized benzofuran ring-linked 3-nitrophenyl chalcone derivative on colon cancer cells
- H2valdien3 arrests the cell cycle and induces apoptosis of gastric cancer
- Prognostic relevance of PRSS2 and its immune correlates in papillary thyroid carcinoma
- Association of SGLT2 inhibition with psychiatric disorders: A Mendelian randomization study
- Motivational interviewing for alcohol use reduction in Thai patients
- Luteolin alleviates oxygen-glucose deprivation/reoxygenation-induced neuron injury by regulating NLRP3/IL-1β signaling
- Polyphyllin II inhibits thyroid cancer cell growth by simultaneously inhibiting glycolysis and oxidative phosphorylation
- Relationship between the expression of copper death promoting factor SLC31A1 in papillary thyroid carcinoma and clinicopathological indicators and prognosis
- CSF2 polarized neutrophils and invaded renal cancer cells in vitro influence
- Proton pump inhibitors-induced thrombocytopenia: A systematic literature analysis of case reports
- The current status and influence factors of research ability among community nurses: A sequential qualitative–quantitative study
- OKAIN: A comprehensive oncology knowledge base for the interpretation of clinically actionable alterations
- The relationship between serum CA50, CA242, and SAA levels and clinical pathological characteristics and prognosis in patients with pancreatic cancer
- Identification and external validation of a prognostic signature based on hypoxia–glycolysis-related genes for kidney renal clear cell carcinoma
- Engineered RBC-derived nanovesicles functionalized with tumor-targeting ligands: A comparative study on breast cancer targeting efficiency and biocompatibility
- Relationship of resting echocardiography combined with serum micronutrients to the severity of low-gradient severe aortic stenosis
- Effect of vibration on pain during subcutaneous heparin injection: A randomized, single-blind, placebo-controlled trial
- The diagnostic performance of machine learning-based FFRCT for coronary artery disease: A meta-analysis
- Comparing biofeedback device vs diaphragmatic breathing for bloating relief: A randomized controlled trial
- Serum uric acid to albumin ratio and C-reactive protein as predictive biomarkers for chronic total occlusion and coronary collateral circulation quality
- Multiple organ scoring systems for predicting in-hospital mortality of sepsis patients in the intensive care unit
- Single-cell RNA sequencing data analysis of the inner ear in gentamicin-treated mice via intraperitoneal injection
- Suppression of cathepsin B attenuates myocardial injury via limiting cardiomyocyte apoptosis
- Influence of sevoflurane combined with propofol anesthesia on the anesthesia effect and adverse reactions in children with acute appendicitis
- Identification of hub genes related to acute kidney injury caused by sevoflurane anesthesia and endoplasmic reticulum stress
- Efficacy and safety of PD-1/PD-L1 inhibitors in pancreatic ductal adenocarcinoma: a systematic review and Meta-analysis of randomized controlled trials
- The value of diagnostic experience in O-RADS MRI score for ovarian-adnexal lesions
- Health education pathway for individuals with temporary enterostomies using patient journey mapping
- Serum TLR8 as a potential diagnostic biomarker of coronary heart disease
- Intraoperative temperature management and its effect on surgical outcomes in elderly patients undergoing lichtenstein unilateral inguinal hernia repair
- Immunohistochemical profiling and neuroepithelial heterogeneity in immature ovarian teratomas: a retrospective digital pathology-based study
- Associated risk factors and prevalence of human papillomavirus infection among females visiting tertiary care hospital: a cross-sectional study from Nepal
- Comparative evaluation of various disc elution methods for the detection of colistin-resistant gram-negative bacteria
- Effect of timing of cholecystectomy on weight loss after sleeve gastrectomy in morbidly obese individuals with cholelithiasis: a retrospective cohort study
- Causal association between ceramide levels and central precocious puberty: a mendelian randomization study
- Novel predictive model for colorectal liver metastases recurrence: a radiomics and clinical data approach
- Relationship between resident physicians’ perceived professional value and exposure to violence
- Multiple sclerosis and type 1 diabetes: a Mendelian randomization study of European ancestry
- Rapid pathogen identification in peritoneal dialysis effluent by MALDI-TOF MS following blood culture enrichment
- Comparison of open and percutaneous A1 pulley release in pediatric trigger thumb: a retrospective cohort study
- Impact of combined diaphragm-lung ultrasound assessment on postoperative respiratory function in patients under general anesthesia recovery
- Development and internal validation of a nomogram for predicting short-term prognosis in ICU patients with acute pyelonephritis
- The association between hypoxic burden and blood pressure in patients with obstructive sleep apnea
- Promotion of asthenozoospermia by C9orf72 through suppression of spermatogonia activity via fructose metabolism and mitophagy
- Review Articles
- The effects of enhanced external counter-pulsation on post-acute sequelae of COVID-19: A narrative review
- Diabetes-related cognitive impairment: Mechanisms, symptoms, and treatments
- Microscopic changes and gross morphology of placenta in women affected by gestational diabetes mellitus in dietary treatment: A systematic review
- Review of mechanisms and frontier applications in IL-17A-induced hypertension
- Research progress on the correlation between islet amyloid peptides and type 2 diabetes mellitus
- The safety and efficacy of BCG combined with mitomycin C compared with BCG monotherapy in patients with non-muscle-invasive bladder cancer: A systematic review and meta-analysis
- The application of augmented reality in robotic general surgery: A mini-review
- The effect of Greek mountain tea extract and wheat germ extract on peripheral blood flow and eicosanoid metabolism in mammals
- Neurogasobiology of migraine: Carbon monoxide, hydrogen sulfide, and nitric oxide as emerging pathophysiological trinacrium relevant to nociception regulation
- Plant polyphenols, terpenes, and terpenoids in oral health
- Laboratory medicine between technological innovation, rights safeguarding, and patient safety: A bioethical perspective
- End-of-life in cancer patients: Medicolegal implications and ethical challenges in Europe
- The maternal factors during pregnancy for intrauterine growth retardation: An umbrella review
- Intra-abdominal hypertension/abdominal compartment syndrome of pediatric patients in critical care settings
- PI3K/Akt pathway and neuroinflammation in sepsis-associated encephalopathy
- Screening of Group B Streptococcus in pregnancy: A systematic review for the laboratory detection
- Giant borderline ovarian tumours – review of the literature
- Leveraging artificial intelligence for collaborative care planning: Innovations and impacts in shared decision-making – A systematic review
- Cholera epidemiology analysis through the experience of the 1973 Naples epidemic
- Risk factors of frailty/sarcopenia in community older adults: Meta-analysis
- Supplement strategies for infertility in overweight women: Evidence and legal insights
- Scurvy, a not obsolete disorder: Clinical report in eight young children and literature review
- A meta-analysis of the effects of DBS on cognitive function in patients with advanced PD
- Protective role of selenium in sepsis: Mechanisms and potential therapeutic strategies
- Strategies for hyperkalemia management in dialysis patients: A systematic review
- C-reactive protein-to-albumin ratio in peripheral artery disease
- Research progress on autophagy and its roles in sepsis induced organ injury
- Neuronutrition in autism spectrum disorders
- Pumilio 2 in neural development, function, and specific neurological disorders
- Antibiotic prescribing patterns in general dental practice- a scoping review
- Clinical and medico-legal reflections on non-invasive prenatal testing
- Smartphone use and back pain: a narrative review of postural pathologies
- Targeting endothelial oxidative stress in hypertension
- Exploring links between acne and metabolic syndrome: a narrative review
- Case Reports
- Delayed graft function after renal transplantation
- Semaglutide treatment for type 2 diabetes in a patient with chronic myeloid leukemia: A case report and review of the literature
- Diverse electrophysiological demyelinating features in a late-onset glycogen storage disease type IIIa case
- Giant right atrial hemangioma presenting with ascites: A case report
- Laser excision of a large granular cell tumor of the vocal cord with subglottic extension: A case report
- EsoFLIP-assisted dilation for dysphagia in systemic sclerosis: Highlighting the role of multimodal esophageal evaluation
- Molecular hydrogen-rhodiola as an adjuvant therapy for ischemic stroke in internal carotid artery occlusion: A case report
- Coronary artery anomalies: A case of the “malignant” left coronary artery and its surgical management
- Combined VAT and retroperitoneoscopy for pleural empyema due to nephro-pleuric fistula in xanthogranulomatous pyelonephritis
- A rare case of Opalski syndrome with a suspected multiple sclerosis etiology
- Newly diagnosed B-cell acute lymphoblastic leukemia demonstrating localized bone marrow infiltration exclusively in the lower extremities
- Rapid Communication
- Biological properties of valve materials using RGD and EC
-
A single oral administration of flavanols enhances short
-term memory in mice along with increased brain-derived neurotrophic factor - Repeat influenza incidence across two consecutive influenza seasons
- Letter to the Editor
- Role of enhanced external counterpulsation in long COVID
- Expression of Concern
- Expression of concern “A ceRNA network mediated by LINC00475 in papillary thyroid carcinoma”
- Expression of concern “Notoginsenoside R1 alleviates spinal cord injury through the miR-301a/KLF7 axis to activate Wnt/β-catenin pathway”
- Expression of concern “circ_0020123 promotes cell proliferation and migration in lung adenocarcinoma via PDZD8”
- Corrigendum
- Corrigendum to “Empagliflozin improves aortic injury in obese mice by regulating fatty acid metabolism”
- Corrigendum to “Comparing the therapeutic efficacy of endoscopic minimally invasive surgery and traditional surgery for early-stage breast cancer: A meta-analysis”
- Corrigendum to “The progress of autoimmune hepatitis research and future challenges”
- Retraction
- Retraction of “miR-654-5p promotes gastric cancer progression via the GPRIN1/NF-κB pathway”
- Retraction of: “LncRNA CASC15 inhibition relieves renal fibrosis in diabetic nephropathy through downregulating SP-A by sponging to miR-424”
- Retraction of: “SCARA5 inhibits oral squamous cell carcinoma via inactivating the STAT3 and PI3K/AKT signaling pathways”
- Special Issue Advancements in oncology: bridging clinical and experimental research - Part II
- Unveiling novel biomarkers for platinum chemoresistance in ovarian cancer
- Lathyrol affects the expression of AR and PSA and inhibits the malignant behavior of RCC cells
- The era of increasing cancer survivorship: Trends in fertility preservation, medico-legal implications, and ethical challenges
- Bone scintigraphy and positron emission tomography in the early diagnosis of MRONJ
- Meta-analysis of clinical efficacy and safety of immunotherapy combined with chemotherapy in non-small cell lung cancer
- Special Issue Computational Intelligence Methodologies Meets Recurrent Cancers - Part IV
- Exploration of mRNA-modifying METTL3 oncogene as momentous prognostic biomarker responsible for colorectal cancer development
- Special Issue The evolving saga of RNAs from bench to bedside - Part III
- Interaction and verification of ferroptosis-related RNAs Rela and Stat3 in promoting sepsis-associated acute kidney injury
- The mRNA MOXD1: Link to oxidative stress and prognostic significance in gastric cancer
- Special Issue Exploring the biological mechanism of human diseases based on MultiOmics Technology - Part II
- Dynamic changes in lactate-related genes in microglia and their role in immune cell interactions after ischemic stroke
- A prognostic model correlated with fatty acid metabolism in Ewing’s sarcoma based on bioinformatics analysis
- Red cell distribution width predicts early kidney injury: A NHANES cross-sectional study
- Special Issue Diabetes mellitus: pathophysiology, complications & treatment
- Nutritional risk assessment and nutritional support in children with congenital diabetes during surgery
- Correlation of the differential expressions of RANK, RANKL, and OPG with obesity in the elderly population in Xinjiang
- A discussion on the application of fluorescence micro-optical sectioning tomography in the research of cognitive dysfunction in diabetes
- A review of brain research on T2DM-related cognitive dysfunction
- Metformin and estrogen modulation in LABC with T2DM: A 36-month randomized trial
- Special Issue Innovative Biomarker Discovery and Precision Medicine in Cancer Diagnostics
- CircASH1L-mediated tumor progression in triple-negative breast cancer: PI3K/AKT pathway mechanisms
Artikel in diesem Heft
- Research Articles
- Network pharmacological analysis and in vitro testing of the rutin effects on triple-negative breast cancer
- Impact of diabetes on long-term survival in elderly liver cancer patients: A retrospective study
- Knockdown of CCNB1 alleviates high glucose-triggered trophoblast dysfunction during gestational diabetes via Wnt/β-catenin signaling pathway
- Risk factors for severe adverse drug reactions in hospitalized patients
- Analysis of the effect of ALA-PDT on macrophages in footpad model of mice infected with Fonsecaea monophora based on single-cell sequencing
- Development and validation of headspace gas chromatography with a flame ionization detector method for the determination of ethanol in the vitreous humor
- CMSP exerts anti-tumor effects on small cell lung cancer cells by inducing mitochondrial dysfunction and ferroptosis
- Predictive value of plasma sB7-H3 and YKL-40 in pediatric refractory Mycoplasma pneumoniae pneumonia
- Antiangiogenic potential of Elaeagnus umbellata extracts and molecular docking study by targeting VEGFR-2 pathway
- Comparison of the effectiveness of nurse-led preoperative counseling and postoperative follow-up care vs standard care for patients with gastric cancer
- Comparing the therapeutic efficacy of endoscopic minimally invasive surgery and traditional surgery for early-stage breast cancer: A meta-analysis
- Adhered macrophages as an additional marker of cardiomyocyte injury in biopsies of patients with dilated cardiomyopathy
- Association between statin administration and outcome in patients with sepsis: A retrospective study
- Exploration of the association between estimated glucose disposal rate and osteoarthritis in middle-aged and older adults: An analysis of NHANES data from 2011 to 2018
- A comparative analysis of the binary and multiclass classified chest X-ray images of pneumonia and COVID-19 with ML and DL models
- Lysophosphatidic acid 2 alleviates deep vein thrombosis via protective endothelial barrier function
- Transcription factor A, mitochondrial promotes lymph node metastasis and lymphangiogenesis in epithelial ovarian carcinoma
- Serum PM20D1 levels are associated with nutritional status and inflammatory factors in gastric cancer patients undergoing early enteral nutrition
- Hydromorphone reduced the incidence of emergence agitation after adenotonsillectomy in children with obstructive sleep apnea: A randomized, double-blind study
- Vitamin D replacement therapy may regulate sleep habits in patients with restless leg syndrome
- The first-line antihypertensive nitrendipine potentiated the therapeutic effect of oxaliplatin by downregulating CACNA1D in colorectal cancer
- Health literacy and health-related quality of life: The mediating role of irrational happiness
- Modulatory effects of Lycium barbarum polysaccharide on bone cell dynamics in osteoporosis
- Mechanism research on inhibition of gastric cancer in vitro by the extract of Pinellia ternata based on network pharmacology and cellular metabolomics
- Examination of the causal role of immune cells in non-alcoholic fatty liver disease by a bidirectional Mendelian randomization study
- Clinical analysis of ten cases of HIV infection combined with acute leukemia
- Investigating the cardioprotective potential of quercetin against tacrolimus-induced cardiotoxicity in Wistar rats: A mechanistic insights
- Clinical observation of probiotics combined with mesalazine and Yiyi Baitouweng Decoction retention enema in treating mild-to-moderate ulcerative colitis
- Diagnostic value of ratio of blood inflammation to coagulation markers in periprosthetic joint infection
- Sex-specific associations of sex hormone binding globulin and risk of bladder cancer
- Core muscle strength and stability-oriented breathing training reduces inter-recti distance in postpartum women
- The ERAS nursing care strategy for patients undergoing transsphenoidal endoscopic pituitary tumor resection: A randomized blinded controlled trial
- The serum IL-17A levels in patients with traumatic bowel rupture post-surgery and its predictive value for patient prognosis
- Impact of Kolb’s experiential learning theory-based nursing on caregiver burden and psychological state of caregivers of dementia patients
- Analysis of serum NLR combined with intraoperative margin condition to predict the prognosis of cervical HSIL patients undergoing LEEP surgery
- Commiphora gileadensis ameliorate infertility and erectile dysfunction in diabetic male mice
- The correlation between epithelial–mesenchymal transition classification and MMP2 expression of circulating tumor cells and prognosis of advanced or metastatic nasopharyngeal carcinoma
- Tetrahydropalmatine improves mitochondrial function in vascular smooth muscle cells of atherosclerosis in vitro by inhibiting Ras homolog gene family A/Rho-associated protein kinase-1 signaling pathway
- A cross-sectional study: Relationship between serum oxidative stress levels and arteriovenous fistula maturation in maintenance dialysis patients
- A comparative analysis of the impact of repeated administration of flavan 3-ol on brown, subcutaneous, and visceral adipose tissue
- Identifying early screening factors for depression in middle-aged and older adults: A cohort study
- Perform tumor-specific survival analysis for Merkel cell carcinoma patients undergoing surgical resection based on the SEER database by constructing a nomogram chart
- Unveiling the role of CXCL10 in pancreatic cancer progression: A novel prognostic indicator
- High-dose preoperative intraperitoneal erythropoietin and intravenous methylprednisolone in acute traumatic spinal cord injuries following decompression surgeries
- RAB39B: A novel biomarker for acute myeloid leukemia identified via multi-omics and functional validation
- Impact of peripheral conditioning on reperfusion injury following primary percutaneous coronary intervention in diabetic and non-diabetic STEMI patients
- Clinical efficacy of azacitidine in the treatment of middle- and high-risk myelodysplastic syndrome in middle-aged and elderly patients: A retrospective study
- The effect of ambulatory blood pressure load on mitral regurgitation in continuous ambulatory peritoneal dialysis patients
- Expression and clinical significance of ITGA3 in breast cancer
- Single-nucleus RNA sequencing reveals ARHGAP28 expression of podocytes as a biomarker in human diabetic nephropathy
- rSIG combined with NLR in the prognostic assessment of patients with multiple injuries
- Toxic metals and metalloids in collagen supplements of fish and jellyfish origin: Risk assessment for daily intake
- Exploring causal relationship between 41 inflammatory cytokines and marginal zone lymphoma: A bidirectional Mendelian randomization study
- Gender beliefs and legitimization of dating violence in adolescents
- Effect of serum IL-6, CRP, and MMP-9 levels on the efficacy of modified preperitoneal Kugel repair in patients with inguinal hernia
- Effect of smoking and smoking cessation on hematological parameters in polycythemic patients
- Pathogen surveillance and risk factors for pulmonary infection in patients with lung cancer: A retrospective single-center study
- Necroptosis of hippocampal neurons in paclitaxel chemotherapy-induced cognitive impairment mediates microglial activation via TLR4/MyD88 signaling pathway
- Celastrol suppresses neovascularization in rat aortic vascular endothelial cells stimulated by inflammatory tenocytes via modulating the NLRP3 pathway
- Cord-lamina angle and foraminal diameter as key predictors of C5 palsy after anterior cervical decompression and fusion surgery
- GATA1: A key biomarker for predicting the prognosis of patients with diffuse large B-cell lymphoma
- Influencing factors of false lumen thrombosis in type B aortic dissection: A single-center retrospective study
- MZB1 regulates the immune microenvironment and inhibits ovarian cancer cell migration
- Integrating experimental and network pharmacology to explore the pharmacological mechanisms of Dioscin against glioblastoma
- Trends in research on preterm birth in twin pregnancy based on bibliometrics
- Four-week IgE/baseline IgE ratio combined with tryptase predicts clinical outcome in omalizumab-treated children with moderate-to-severe asthma
- Single-cell transcriptomic analysis identifies a stress response Schwann cell subtype
- Acute pancreatitis risk in the diagnosis and management of inflammatory bowel disease: A critical focus
- Effect of subclinical esketamine on NLRP3 and cognitive dysfunction in elderly ischemic stroke patients
- Interleukin-37 mediates the anti-oral tumor activity in oral cancer through STAT3
- CA199 and CEA expression levels, and minimally invasive postoperative prognosis analysis in esophageal squamous carcinoma patients
- Efficacy of a novel drainage catheter in the treatment of CSF leak after posterior spine surgery: A retrospective cohort study
- Comprehensive biomedicine assessment of Apteranthes tuberculata extracts: Phytochemical analysis and multifaceted pharmacological evaluation in animal models
- Relation of time in range to severity of coronary artery disease in patients with type 2 diabetes: A cross-sectional study
- Dopamine attenuates ethanol-induced neuronal apoptosis by stimulating electrical activity in the developing rat retina
- Correlation between albumin levels during the third trimester and the risk of postpartum levator ani muscle rupture
- Factors associated with maternal attention and distraction during breastfeeding and childcare: A cross-sectional study in the west of Iran
- Mechanisms of hesperetin in treating metabolic dysfunction-associated steatosis liver disease via network pharmacology and in vitro experiments
- The law on oncological oblivion in the Italian and European context: How to best uphold the cancer patients’ rights to privacy and self-determination?
- The prognostic value of the neutrophil-to-lymphocyte ratio, platelet-to-lymphocyte ratio, and prognostic nutritional index for survival in patients with colorectal cancer
- Factors affecting the measurements of peripheral oxygen saturation values in healthy young adults
- Comparison and correlations between findings of hysteroscopy and vaginal color Doppler ultrasonography for detection of uterine abnormalities in patients with recurrent implantation failure
- The effects of different types of RAGT on balance function in stroke patients with low levels of independent walking in a convalescent rehabilitation hospital
- Causal relationship between asthma and ankylosing spondylitis: A bidirectional two-sample univariable and multivariable Mendelian randomization study
- Correlations of health literacy with individuals’ understanding and use of medications in Southern Taiwan
- Correlation of serum calprotectin with outcome of acute cerebral infarction
- Comparison of computed tomography and guided bronchoscopy in the diagnosis of pulmonary nodules: A systematic review and meta-analysis
- Curdione protects vascular endothelial cells and atherosclerosis via the regulation of DNMT1-mediated ERBB4 promoter methylation
- The identification of novel missense variant in ChAT gene in a patient with gestational diabetes denotes plausible genetic association
- Molecular genotyping of multi-system rare blood types in foreign blood donors based on DNA sequencing and its clinical significance
- Exploring the role of succinyl carnitine in the association between CD39⁺ CD4⁺ T cell and ulcerative colitis: A Mendelian randomization study
- Dexmedetomidine suppresses microglial activation in postoperative cognitive dysfunction via the mmu-miRNA-125/TRAF6 signaling axis
- Analysis of serum metabolomics in patients with different types of chronic heart failure
- Diagnostic value of hematological parameters in the early diagnosis of acute cholecystitis
- Pachymaran alleviates fat accumulation, hepatocyte degeneration, and injury in mice with nonalcoholic fatty liver disease
- Decrease in CD4 and CD8 lymphocytes are predictors of severe clinical picture and unfavorable outcome of the disease in patients with COVID-19
- METTL3 blocked the progression of diabetic retinopathy through m6A-modified SOX2
- The predictive significance of anti-RO-52 antibody in patients with interstitial pneumonia after treatment of malignant tumors
- Exploring cerebrospinal fluid metabolites, cognitive function, and brain atrophy: Insights from Mendelian randomization
- Development and validation of potential molecular subtypes and signatures of ocular sarcoidosis based on autophagy-related gene analysis
- Widespread venous thrombosis: Unveiling a complex case of Behçet’s disease with a literature perspective
- Uterine fibroid embolization: An analysis of clinical outcomes and impact on patients’ quality of life
- Discovery of lipid metabolism-related diagnostic biomarkers and construction of diagnostic model in steroid-induced osteonecrosis of femoral head
- Serum-derived exomiR-188-3p is a promising novel biomarker for early-stage ovarian cancer
- Enhancing chronic back pain management: A comparative study of ultrasound–MRI fusion guidance for paravertebral nerve block
- Peptide CCAT1-70aa promotes hepatocellular carcinoma proliferation and invasion via the MAPK/ERK pathway
- Electroacupuncture-induced reduction of myocardial ischemia–reperfusion injury via FTO-dependent m6A methylation modulation
- Hemorrhoids and cardiovascular disease: A bidirectional Mendelian randomization study
- Cell-free adipose extract inhibits hypertrophic scar formation through collagen remodeling and antiangiogenesis
- HALP score in Demodex blepharitis: A case–control study
- Assessment of SOX2 performance as a marker for circulating cancer stem-like cells (CCSCs) identification in advanced breast cancer patients using CytoTrack system
- Risk and prognosis for brain metastasis in primary metastatic cervical cancer patients: A population-based study
- Comparison of the two intestinal anastomosis methods in pediatric patients
- Factors influencing hematological toxicity and adverse effects of perioperative hyperthermic intraperitoneal vs intraperitoneal chemotherapy in gastrointestinal cancer
- Endotoxin tolerance inhibits NLRP3 inflammasome activation in macrophages of septic mice by restoring autophagic flux through TRIM26
- Lateral transperitoneal laparoscopic adrenalectomy: A single-centre experience of 21 procedures
- Petunidin attenuates lipopolysaccharide-induced retinal microglia inflammatory response in diabetic retinopathy by targeting OGT/NF-κB/LCN2 axis
- Procalcitonin and C-reactive protein as biomarkers for diagnosing and assessing the severity of acute cholecystitis
- Factors determining the number of sessions in successful extracorporeal shock wave lithotripsy patients
- Development of a nomogram for predicting cancer-specific survival in patients with renal pelvic cancer following surgery
- Inhibition of ATG7 promotes orthodontic tooth movement by regulating the RANKL/OPG ratio under compression force
- A machine learning-based prognostic model integrating mRNA stemness index, hypoxia, and glycolysis‑related biomarkers for colorectal cancer
- Glutathione attenuates sepsis-associated encephalopathy via dual modulation of NF-κB and PKA/CREB pathways
- FAHD1 prevents neuronal ferroptosis by modulating R-loop and the cGAS–STING pathway
- Association of placenta weight and morphology with term low birth weight: A case–control study
- Investigation of the pathogenic variants induced Sjogren’s syndrome in Turkish population
- Nucleotide metabolic abnormalities in post-COVID-19 condition and type 2 diabetes mellitus patients and their association with endocrine dysfunction
- TGF-β–Smad2/3 signaling in high-altitude pulmonary hypertension in rats: Role and mechanisms via macrophage M2 polarization
- Ultrasound-guided unilateral versus bilateral erector spinae plane block for postoperative analgesia of patients undergoing laparoscopic cholecystectomy
- Profiling gut microbiome dynamics in subacute thyroiditis: Implications for pathogenesis, diagnosis, and treatment
- Delta neutrophil index, CRP/albumin ratio, procalcitonin, immature granulocytes, and HALP score in acute appendicitis: Best performing biomarker?
- Anticancer activity mechanism of novelly synthesized and characterized benzofuran ring-linked 3-nitrophenyl chalcone derivative on colon cancer cells
- H2valdien3 arrests the cell cycle and induces apoptosis of gastric cancer
- Prognostic relevance of PRSS2 and its immune correlates in papillary thyroid carcinoma
- Association of SGLT2 inhibition with psychiatric disorders: A Mendelian randomization study
- Motivational interviewing for alcohol use reduction in Thai patients
- Luteolin alleviates oxygen-glucose deprivation/reoxygenation-induced neuron injury by regulating NLRP3/IL-1β signaling
- Polyphyllin II inhibits thyroid cancer cell growth by simultaneously inhibiting glycolysis and oxidative phosphorylation
- Relationship between the expression of copper death promoting factor SLC31A1 in papillary thyroid carcinoma and clinicopathological indicators and prognosis
- CSF2 polarized neutrophils and invaded renal cancer cells in vitro influence
- Proton pump inhibitors-induced thrombocytopenia: A systematic literature analysis of case reports
- The current status and influence factors of research ability among community nurses: A sequential qualitative–quantitative study
- OKAIN: A comprehensive oncology knowledge base for the interpretation of clinically actionable alterations
- The relationship between serum CA50, CA242, and SAA levels and clinical pathological characteristics and prognosis in patients with pancreatic cancer
- Identification and external validation of a prognostic signature based on hypoxia–glycolysis-related genes for kidney renal clear cell carcinoma
- Engineered RBC-derived nanovesicles functionalized with tumor-targeting ligands: A comparative study on breast cancer targeting efficiency and biocompatibility
- Relationship of resting echocardiography combined with serum micronutrients to the severity of low-gradient severe aortic stenosis
- Effect of vibration on pain during subcutaneous heparin injection: A randomized, single-blind, placebo-controlled trial
- The diagnostic performance of machine learning-based FFRCT for coronary artery disease: A meta-analysis
- Comparing biofeedback device vs diaphragmatic breathing for bloating relief: A randomized controlled trial
- Serum uric acid to albumin ratio and C-reactive protein as predictive biomarkers for chronic total occlusion and coronary collateral circulation quality
- Multiple organ scoring systems for predicting in-hospital mortality of sepsis patients in the intensive care unit
- Single-cell RNA sequencing data analysis of the inner ear in gentamicin-treated mice via intraperitoneal injection
- Suppression of cathepsin B attenuates myocardial injury via limiting cardiomyocyte apoptosis
- Influence of sevoflurane combined with propofol anesthesia on the anesthesia effect and adverse reactions in children with acute appendicitis
- Identification of hub genes related to acute kidney injury caused by sevoflurane anesthesia and endoplasmic reticulum stress
- Efficacy and safety of PD-1/PD-L1 inhibitors in pancreatic ductal adenocarcinoma: a systematic review and Meta-analysis of randomized controlled trials
- The value of diagnostic experience in O-RADS MRI score for ovarian-adnexal lesions
- Health education pathway for individuals with temporary enterostomies using patient journey mapping
- Serum TLR8 as a potential diagnostic biomarker of coronary heart disease
- Intraoperative temperature management and its effect on surgical outcomes in elderly patients undergoing lichtenstein unilateral inguinal hernia repair
- Immunohistochemical profiling and neuroepithelial heterogeneity in immature ovarian teratomas: a retrospective digital pathology-based study
- Associated risk factors and prevalence of human papillomavirus infection among females visiting tertiary care hospital: a cross-sectional study from Nepal
- Comparative evaluation of various disc elution methods for the detection of colistin-resistant gram-negative bacteria
- Effect of timing of cholecystectomy on weight loss after sleeve gastrectomy in morbidly obese individuals with cholelithiasis: a retrospective cohort study
- Causal association between ceramide levels and central precocious puberty: a mendelian randomization study
- Novel predictive model for colorectal liver metastases recurrence: a radiomics and clinical data approach
- Relationship between resident physicians’ perceived professional value and exposure to violence
- Multiple sclerosis and type 1 diabetes: a Mendelian randomization study of European ancestry
- Rapid pathogen identification in peritoneal dialysis effluent by MALDI-TOF MS following blood culture enrichment
- Comparison of open and percutaneous A1 pulley release in pediatric trigger thumb: a retrospective cohort study
- Impact of combined diaphragm-lung ultrasound assessment on postoperative respiratory function in patients under general anesthesia recovery
- Development and internal validation of a nomogram for predicting short-term prognosis in ICU patients with acute pyelonephritis
- The association between hypoxic burden and blood pressure in patients with obstructive sleep apnea
- Promotion of asthenozoospermia by C9orf72 through suppression of spermatogonia activity via fructose metabolism and mitophagy
- Review Articles
- The effects of enhanced external counter-pulsation on post-acute sequelae of COVID-19: A narrative review
- Diabetes-related cognitive impairment: Mechanisms, symptoms, and treatments
- Microscopic changes and gross morphology of placenta in women affected by gestational diabetes mellitus in dietary treatment: A systematic review
- Review of mechanisms and frontier applications in IL-17A-induced hypertension
- Research progress on the correlation between islet amyloid peptides and type 2 diabetes mellitus
- The safety and efficacy of BCG combined with mitomycin C compared with BCG monotherapy in patients with non-muscle-invasive bladder cancer: A systematic review and meta-analysis
- The application of augmented reality in robotic general surgery: A mini-review
- The effect of Greek mountain tea extract and wheat germ extract on peripheral blood flow and eicosanoid metabolism in mammals
- Neurogasobiology of migraine: Carbon monoxide, hydrogen sulfide, and nitric oxide as emerging pathophysiological trinacrium relevant to nociception regulation
- Plant polyphenols, terpenes, and terpenoids in oral health
- Laboratory medicine between technological innovation, rights safeguarding, and patient safety: A bioethical perspective
- End-of-life in cancer patients: Medicolegal implications and ethical challenges in Europe
- The maternal factors during pregnancy for intrauterine growth retardation: An umbrella review
- Intra-abdominal hypertension/abdominal compartment syndrome of pediatric patients in critical care settings
- PI3K/Akt pathway and neuroinflammation in sepsis-associated encephalopathy
- Screening of Group B Streptococcus in pregnancy: A systematic review for the laboratory detection
- Giant borderline ovarian tumours – review of the literature
- Leveraging artificial intelligence for collaborative care planning: Innovations and impacts in shared decision-making – A systematic review
- Cholera epidemiology analysis through the experience of the 1973 Naples epidemic
- Risk factors of frailty/sarcopenia in community older adults: Meta-analysis
- Supplement strategies for infertility in overweight women: Evidence and legal insights
- Scurvy, a not obsolete disorder: Clinical report in eight young children and literature review
- A meta-analysis of the effects of DBS on cognitive function in patients with advanced PD
- Protective role of selenium in sepsis: Mechanisms and potential therapeutic strategies
- Strategies for hyperkalemia management in dialysis patients: A systematic review
- C-reactive protein-to-albumin ratio in peripheral artery disease
- Research progress on autophagy and its roles in sepsis induced organ injury
- Neuronutrition in autism spectrum disorders
- Pumilio 2 in neural development, function, and specific neurological disorders
- Antibiotic prescribing patterns in general dental practice- a scoping review
- Clinical and medico-legal reflections on non-invasive prenatal testing
- Smartphone use and back pain: a narrative review of postural pathologies
- Targeting endothelial oxidative stress in hypertension
- Exploring links between acne and metabolic syndrome: a narrative review
- Case Reports
- Delayed graft function after renal transplantation
- Semaglutide treatment for type 2 diabetes in a patient with chronic myeloid leukemia: A case report and review of the literature
- Diverse electrophysiological demyelinating features in a late-onset glycogen storage disease type IIIa case
- Giant right atrial hemangioma presenting with ascites: A case report
- Laser excision of a large granular cell tumor of the vocal cord with subglottic extension: A case report
- EsoFLIP-assisted dilation for dysphagia in systemic sclerosis: Highlighting the role of multimodal esophageal evaluation
- Molecular hydrogen-rhodiola as an adjuvant therapy for ischemic stroke in internal carotid artery occlusion: A case report
- Coronary artery anomalies: A case of the “malignant” left coronary artery and its surgical management
- Combined VAT and retroperitoneoscopy for pleural empyema due to nephro-pleuric fistula in xanthogranulomatous pyelonephritis
- A rare case of Opalski syndrome with a suspected multiple sclerosis etiology
- Newly diagnosed B-cell acute lymphoblastic leukemia demonstrating localized bone marrow infiltration exclusively in the lower extremities
- Rapid Communication
- Biological properties of valve materials using RGD and EC
-
A single oral administration of flavanols enhances short
-term memory in mice along with increased brain-derived neurotrophic factor - Repeat influenza incidence across two consecutive influenza seasons
- Letter to the Editor
- Role of enhanced external counterpulsation in long COVID
- Expression of Concern
- Expression of concern “A ceRNA network mediated by LINC00475 in papillary thyroid carcinoma”
- Expression of concern “Notoginsenoside R1 alleviates spinal cord injury through the miR-301a/KLF7 axis to activate Wnt/β-catenin pathway”
- Expression of concern “circ_0020123 promotes cell proliferation and migration in lung adenocarcinoma via PDZD8”
- Corrigendum
- Corrigendum to “Empagliflozin improves aortic injury in obese mice by regulating fatty acid metabolism”
- Corrigendum to “Comparing the therapeutic efficacy of endoscopic minimally invasive surgery and traditional surgery for early-stage breast cancer: A meta-analysis”
- Corrigendum to “The progress of autoimmune hepatitis research and future challenges”
- Retraction
- Retraction of “miR-654-5p promotes gastric cancer progression via the GPRIN1/NF-κB pathway”
- Retraction of: “LncRNA CASC15 inhibition relieves renal fibrosis in diabetic nephropathy through downregulating SP-A by sponging to miR-424”
- Retraction of: “SCARA5 inhibits oral squamous cell carcinoma via inactivating the STAT3 and PI3K/AKT signaling pathways”
- Special Issue Advancements in oncology: bridging clinical and experimental research - Part II
- Unveiling novel biomarkers for platinum chemoresistance in ovarian cancer
- Lathyrol affects the expression of AR and PSA and inhibits the malignant behavior of RCC cells
- The era of increasing cancer survivorship: Trends in fertility preservation, medico-legal implications, and ethical challenges
- Bone scintigraphy and positron emission tomography in the early diagnosis of MRONJ
- Meta-analysis of clinical efficacy and safety of immunotherapy combined with chemotherapy in non-small cell lung cancer
- Special Issue Computational Intelligence Methodologies Meets Recurrent Cancers - Part IV
- Exploration of mRNA-modifying METTL3 oncogene as momentous prognostic biomarker responsible for colorectal cancer development
- Special Issue The evolving saga of RNAs from bench to bedside - Part III
- Interaction and verification of ferroptosis-related RNAs Rela and Stat3 in promoting sepsis-associated acute kidney injury
- The mRNA MOXD1: Link to oxidative stress and prognostic significance in gastric cancer
- Special Issue Exploring the biological mechanism of human diseases based on MultiOmics Technology - Part II
- Dynamic changes in lactate-related genes in microglia and their role in immune cell interactions after ischemic stroke
- A prognostic model correlated with fatty acid metabolism in Ewing’s sarcoma based on bioinformatics analysis
- Red cell distribution width predicts early kidney injury: A NHANES cross-sectional study
- Special Issue Diabetes mellitus: pathophysiology, complications & treatment
- Nutritional risk assessment and nutritional support in children with congenital diabetes during surgery
- Correlation of the differential expressions of RANK, RANKL, and OPG with obesity in the elderly population in Xinjiang
- A discussion on the application of fluorescence micro-optical sectioning tomography in the research of cognitive dysfunction in diabetes
- A review of brain research on T2DM-related cognitive dysfunction
- Metformin and estrogen modulation in LABC with T2DM: A 36-month randomized trial
- Special Issue Innovative Biomarker Discovery and Precision Medicine in Cancer Diagnostics
- CircASH1L-mediated tumor progression in triple-negative breast cancer: PI3K/AKT pathway mechanisms