Assessment of SOX2 performance as a marker for circulating cancer stem-like cells (CCSCs) identification in advanced breast cancer patients using CytoTrack system
-
Małgorzata Szostakowska-Rodzoś
, Anna Fabisiewicz
, Izabella Myśliwy , Agnieszka Jagiełło-Gruszfeld , Aleksandra Konieczna and Ewa A. Grzybowska
Abstract
Background
Recent studies have highlighted that one of the main drivers for metastatic formation and resistance to the therapy are circulating tumor cells (CTCs) and cancer stem-like cells (CSCs). Measuring the CTCs has emerged as a non-invasive procedure for selecting the patients with higher risk of progression/relapse. However, still there are no methods enabling the identification of stem-like phenotype of the CTCs.
Methods
The image-based method was used for the identification of the circulating cancer stem-like cells (CCSCs) in metastatic breast cancer patients. The method was optimized using the CSCs established in the mammosphere culture of MCF-7 cells. Next the protocol was implemented to identify the CCSCs in samples collected from 60 patients.
Results
The recovery ratio for CCSCs identification using the established method was ∼60%. The CCSCs were identified as rare events accruing only in 2 patients out of 60, who participated in the study. Interestingly, the CCSCs were found only in CTC clusters. The analysis of SOX2 expression in formalin-fixed, paraffin-embedded material, revealed that the SOX2 expression was present in primary tumor samples.
Conclusion
The CCSCs presence was found to be a very rare event. The obtained results suggest that the CCSCs are mainly present in CTC clusters and stem-like reprograming of the cancer cells might occur early, in the primary tumor.
1 Introduction
Breast cancer (BC) is one of the most common female tumors diagnosed worldwide. In the US, BC represents 29% of all new cancer cases in women [1]. Biological subtypes of BC are classified according to the expression of steroid receptors (estrogen [ER) and progesterone [PR]) and human epidermal growth factor receptor 2 (HER2). Cancers that are positive for ER receptor (ER+) and/or PR receptor (PR+) are classified as luminal [2]. Luminal BC (ERα+) is known to have a more favorable prognosis in terms of 10-year survival than other subtypes. However, 10-year survival does not fully reflect the long-term survival and mortality of these cancers. Therefore, identifying the most effective diagnostic markers for the long-term prognosis is crucial in these malignancies.
Current predictive oncology research works are focused on non-invasive biomarkers for cancer recurrence and survival perdition. Most studies concentrate on analyzing blood markers like inflammation-based markers, albumin-to-globulin ratio or carbohydrate antigens [3,4] that had shown independent prediction value for various cancers, like colorectal cancer. However, as BCs, especially luminal BCs are considered “cold” inflammation malignancies, the utility of inflammation based-markers remains limited for specific subtypes of BC [5]. Other classical markers like cancer carcinoembryonic antigen and CA15-3, shown to be often associated with disease recurrence and metastasis [6] in BC, they have their limitations [7]. Another approach, represented by modified Glasgow prognostic score designed to assess the systemic inflammatory response, may further improve prognostic efficiency and has been shown to have an independent prognostic value in BC patients [8]. Comparing such classic serum-based indices with novel biomarkers like circulating tumor cells (CTCs)/circulating cancer stem-like cells (CCSCs) may further refine risk stratification strategies and guide personalized treatment approaches.
Precise prognosis for the patients with luminal BCs is difficult, because late relapses are common. Late relapse in a woman with ERα+ BCs is associated with the activation of dormant tumor cells at metastatic sites [9]. Dormant tumor cells display growth arrest that precludes proliferation, which lowers their sensitivity to the cytotoxic treatment. The presence of dormant, disseminated tumor cells (DTCs) has been shown to be associated with poorer prognosis, with 40–60% of patients with DTCs detected in bone marrow suffering from metastatic disease [10,11]. Thus, the detection of DTCs may be important for prognosis. However, the main challenge is the ability to correctly assess probability of DTCs reactivation, leading to metastatic progression.
One of the potential triggers of this process might be the cells’ reprogramming associated with the generation of cancer stem-like cells (CSCs). CSCs are a small population of tumor cells that are capable of self-renewal, producing heterogeneous lineages of cancer cells that comprise the tumor. CSCs are a unique biological subpopulation of cancer cells that could survive indefinitely [12]. One of the hallmarks of CSCs is the expression of stemness markers: SOX2, OCT4, and NANOG. From these markers, SOX2 is one of the most well-known for its association with the progression of cancers. It is known that SOX2 is a regulator of the pathways that regulate epithelial to mesenchymal transition, such as NF-κB, WNT, NOTCH, HEDGEHOG [13,14,15]. Despite growing knowledge about CSCs’ importance in cancer, it is still unclear at what stage of cancer progression these cells arise. However, it is suspected that because of the ability for self-renewal and high epithelial-mesenchymal plasticity, the stem-like phenotype might be present more in CTCs. Most of CTCs occur as circulating single cells; however, they might also appear as multicellular (>3 cells) groups, called clusters. CTC clusters have been shown to be even ten times rarer events than single CTCs, but most probably they have higher metastatic potential [16]. The detailed mechanism of CTC clusters origin and their cellular component is still unknown. Some studies have shown that CTC clusters might be somewhat a reservoir for CSCs as CD44 expression [17] and hypomethylation of stemness markers [18] have been observed in CTC clusters.
As the cancer-stem like cells are also known from their properties to form new metastases and drug resistance, it is believed that some fraction of CTCs might harbor the stemness properties and be classified as the CCSCs. However, the details of CCSCs’ metastasis potential and clinical value are still unknown. One of the most challenging issues in CCSCs characterization and studies is lack of validated methods for CCSCs identification. Despite the growing knowledge and the advancement in CTCs research, the methods for CSCs identification are still missing. Currently only few methods describing CCSCs were described: nanoparticle-mediated Raman imaging method for CCSC characterization [19], separation enrichment [20], and flow cytometry [21].
Here we report the new results on CCSCs identification in advanced BC patients, based on the SOX2 expression. We modified previously described protocol for CTCs detection [22] for identification of the SOX2-positive CTCs, as representatives of CCSCs. In this work, we present optimization of this method with the use of MCF-7-derived CSCs using CytoTrack system, as well as the pilot studies on patients’ samples.
2 Materials and methods
2.1 Cell culture
The MCF-7 cell line was chosen for this model as it is well-established luminal BC model with known tendency to from mammospheres with SOX2+ cells. MCF-7 cells (ATCC, passage 20–30) were cultured in DMEM Complete medium (Merck) with 10% heat-inactivated FBS, 100 µg/mL penicillin, and 100 µg/mL streptomycin. For spheroid culture of MCF-7 cell line, the single cell suspensions were seeded in density 4 × 104 cells/well into 6-well Corning Costar Ultra-Low attachment plates in 3dGRO Spheroid Medium (Merck) with 100 µg/mL penicillin and 100 µg/mL streptomycin. The single cell suspensions were made by filtering the cell culture with cell strainer of 40 µm. Spheroid culture was set in a starting volume of 2 mL of the medium. The half culture volume of fresh medium was added every 3 days. Sphere formation and stemness markers were evaluated after 7 days of sphere culture.
2.2 Reverse transcription qPCR (RT-qPCR)
The expression of the stemness marker SOX2 in mammosphere culture was confirmed by the RT-qPCR. After 7 days of sphere culture cells from mammosphere, 2D cell culture was harvested in the same time-points at the confluency of ∼70%. The RNA was isolated with the use of Universal RNA Purification Kit (EURx) according to the manufacturer’s protocol. 1 µg RNA was reverse transcribed with the use of NG dART RT kit (EURx) according to the manufacturer’s protocol. The success of the RT-PCR reaction was confirmed with the PCR reaction for GAPDH with the use of starters: forward 5′-GAAGGTGAAGGTCGGAGTC-3′; reverse 5′-GAAGATGGTGATGGGATTTC-3′. The reaction conditions were set as: 95oC for 5 min, followed by 25× cycles: 95°C for 30 s, 60°C for 30 s, 72°C for 30 s, ending with 72°C for 5 min and 4°C incubation. The qPCR reaction was performed in Applied Biosystems™ 7500 Fast (Applied Biosystems) thermocycler. The PCR reaction was set in 20 µL containing 100 ng cDNA, 2× TaqMan™ Gene Expression Master Mix (Applied Biosystems), ddH2O, 20× TaqMan Gene Expression assays: SOX2 (ThermoFisher, Hs04234836_s1) and GAPDH (ThermoFisher, Hs02786624_g1). The reaction conditions were: 95oC for 10 min followed by 45× cycles of 95°C for 30 s, 60°C for 60 s. All data with Ct value lower than 25 for GAPDH reference gene were excluded from the analysis. All samples were run in triplicates. Wells with high SD (>0.3) were excluded from the analysis. The change in SOX2 expression was calculated using ΔΔCt.
2.3 Biological sample collection
Sixty patients diagnosed with luminal metastatic BC (MBC) were selected for the study. The inclusion criteria for patients were: age >18, ongoing hormonal treatment, and identification of distant metastases. All participants signed the informed consent.
For spike-in experiments blood was collected from healthy volunteers. Formalin-fixed, paraffin-embedded (FFPE) primary cancer samples were collected from the archive of the Pathology Department in National Research Institute of Oncology. The study protocol was approved by the National Research Institute of Oncology Ethics Committee (84/2020).
2.4 Spike-in experiments
For optimization of the detection of the SOX2 positive cells, we calibrated the sample processing protocol using MCF-7 cells from 2D and mammosphere culture. The cells were counted and 100 cells were suspended in blood sample from healthy donor. The recovery ratio for identification of spiked cells was calculated as:
2.5 Sample processing
Blood samples were collected in the 9 mL EDTA tubes and processed within 2 h after collection. Samples were centrifuged at 2,500 × g for 10 min. The buffy coat containing nuclear cells, including tumor cells, were transferred to a new 15 mL tube. The residual erythrocytes were lysed with the use of FACS Lysing solution (BD Biosciences) and with incubation time 15 min in the room temperature. Then, the samples were centrifuged at 3,000 × g for 5 min. The lysis step was repeated, with the incubation time 10 min in room temperature and centrifugation at 3,000 × g for 5 min. Thereafter, cells were permeabilized with the saponin-based permeabilization buffer (0.5% saponin + 0.5% BSA + 0.01% sodium azide in 1× PBS), with incubation time 15 min in the room temperature followed by centrifugation at 3,000 × g for 5 min. Permeabilized cells were stained with the use of Alexa Fluor 488-conjugated pancytokeratin (pan-CK) antibody (final dilution 1:25), AlexFluor700 conjugated CD45 antibody (final dilution 1:50), PE conjugated E-Cadherin antibody (final dilution 1:50), eFluor660-conjugated SOX2 (final dilution 1:12), and 4,6-diamidino-2-phenylindole (DAPI) (final dilution 1:1,000). The antibodies stain was diluted using the perm/wash buffer (0.25% saponin + 1% BSA in 1× PBS). Samples were left in the antibodies over-night in the dark, at 4°C. Next stained cells were washed two times with perm/wash buffer, containing 1% BSA and centrifugated at 3,000 × g for 5 min. Washed and stained cells were resuspended in 1 mL of ultra-pure H2O and smeared on the glass disc in sterile conditions. The discs were left to dry overnight. Dried samples were mounted with glycerol-based mount medium (80% glycerol in Tris-HCl, pH = 8.5 with 0.5% N-propyl gallate) and fixed with the use of fixogum. Prepared samples were stored in −80°C until CytoTrack analysis. Detailed materials, including buffer solutions and antibodies source are listed in Table S1.
2.6 CTCs identification
All samples were processed as described above and analyzed on CytoTrack system. For analysis the glass disc containing stained cells was mounted in the mounting arm with a spring-lock mechanism. Focus plan was obtained based on the DAPI channel, at eight places on the disc. Scanning was performed with 488 nm Argon-Neon laser, in a spiral pattern with a bandwidth of 10μm, a process taking ∼5 min. All signals from the Alexa Fluor 488 emission channel were recorded and listed in the hotspot table. Recorded events were visually inspected by the operator. The criteria for CTC identification were set as: nearly round size with ≥6 µm diameter, visible nucleus, pan-CK signal, and negative surface stain for CD45. Detected cells with the above criteria were identified as CTCs. Clusters were defined as group of ≥3 cells, with at least three visible nuclei in DAPI channel, with at least three cells identified as CTCs. For SOX2+ CTCs identification, we established the following criteria: nearly round size with ≥6 µm diameter, visible nucleus, pan-CK signal, positive surface stain for E-cadherin, and positive nuclei for SOX2. Cells matching these criteria were defined as SOX2+ CTCs.
2.7 Immunohistochemistry (IHC)
IHC staining was performed on 3-μm FFPE tissue sections using Envision Detection System (DAKO, Glostrup, Denmark). Tissue sections were deparaffinized with xylene and rehydrated in a series of ethanol solutions of decreasing concentration. Heat-induced epitope retrieval was applied by incubating the samples in Target Retrieval Solution pH 6 (DAKO) in a 96°C water bath, for 30 min. Cooled slides were treated with a Blocker of Endogenous Peroxidase (DAKO) for 5 min and then incubated with the primary rabbit monoclonal antibody SOX2 (C70B1, Cell Signaling Technology) in dilution 1:100 for 1 h in room temperature. The color reaction was developed with 3,3′-diaminobenzidine tetrahydrochloride (Dako) as a substrate. Nuclear contrast was achieved by using hematoxylin counterstaining.
2.8 Statistical analysis
The categorical data generated in the study were analyzed via U-Mann Whitney or Kruskal–Wallis non-parametric tests. The primary end point was overall survival (OS) in relation to CTCs presence. The OS was defined as the time from the date of blood collection to death from any cause. If an outcome was not reached during the observation time, the variables were censored. Kaplan–Meier plots and the log-rank tests were used to illustrate and compare survival between subgroups.
-
Ethics statement: The study was conducted in accordance with the Declaration of Helsinki, and approved by the Ethics Committee of the Maria Sklodowska-Curie National Research Institute of Oncology (84/2020). All participants read and signed the informed consent.
3 Results
3.1 Identification of the SOX2+ tumor cells
The spheres were evaluated every 2 days to check for the overgrowth of the sphere (>200 µm diameter). The spheroids were passaged every 14 days. The mean sphere diameter on the 7th day of culture was ∼173 µm (Figure 1a). The SOX2 expression was measured on the 7th day of the spheroid culture, as previously we identified this time-point as the most optimal for SOX2 evaluation [23]. The elevated SOX2 expression in cells was confirmed via qPCR (Figure 1b). Next, the cells with confirmed SOX2 expression were used for the CCSCs identification optimization.

The results from sphere formation assay and recovery ratio for identification of SOX2+ cells in blood sample. (a) The microscopic images of MCF-7-derived spheres in different time-points of the mammosphere formation assay. (b) The expression of SOX2 measured via qPCR on 7th day of sphere formation; **p-value <0.01. (c) The recovery ratio of panCK + cells (tumor cells) and SOX2+ tumor cells determined during the spike-in experiments. (d) The images from CytoTrack system with identified SOX2+ cells in spike-in experiments.
The cells from cell cultures: SOX2-culture (2D) and SOX2 + culture (mammosphere) were used in the spike-in experiments and optimization of the protocol. During the optimization process the most challenging was identification of the SOX2 staining as antibodies tend to not penetrate the nucleus. Therefore, the proper parameters of the permeabilization buffer and permeabilization time were optimized. Further optimizations included antibodies dilution, incubation time, and conditions. The final protocol described in the methods section was chosen as the one with the best performance. Using this protocol the recovery ratio for spike in experiments was as follows:
81% for MCF-7 2D cells and 84% for MCF-7 mammosphere cells. The mean recovery ratio for SOX2+ cells identification was: 4% for MCF-7 2D cells and 60% for MCF-7 mammosphere cells (Figure 1c and d). The low recovery ratio of the SOX2+ cells might be associated with the necessity of determining the stain location (nuclear).
3.2 Patients characteristics
Overall, 60 patients were enrolled in the study; however, samples from 5 patients were discarded due to the technical issues. Therefore, in the final analysis, data from 55 patients were used. The median age of patients was 66 (range 35–84), all patients were previously treated with antiestrogen therapy, 69% of patients received radiotherapy and >80% of patients were treated with the CDK4/6 inhibitors and chemotherapy as adjuvant therapy. The detailed patients group characterization is presented in Table 1.
Clinical characteristics of the patients group
| Age | |
| <66 | 27 |
| ≥66 | 28 |
| HER2 status | |
| HER2+ | 4 |
| HER− | 49 |
| N/D | 2 |
| No. of meta sites | |
| 1 | 30 |
| 2 | 16 |
| ≥3 | 9 |
| Meta sites | |
| Bones | 37 |
| Liver | 15 |
| Lung | 14 |
| Other | 17 |
| Histological subtype | |
| NST | 41 |
| Lobular | 5 |
| Other | 9 |
| Treatment | |
| HTH | 4 |
| HTH + CHTH | 7 |
| HTH + CDK4/6 | 7 |
| HTH + CHTH + CDK4/6 | 37 |
| Radiotherapy | |
| RTH+ | 38 |
| RTH− | 17 |
3.3 CTC identification and SOX2 detection in patient samples
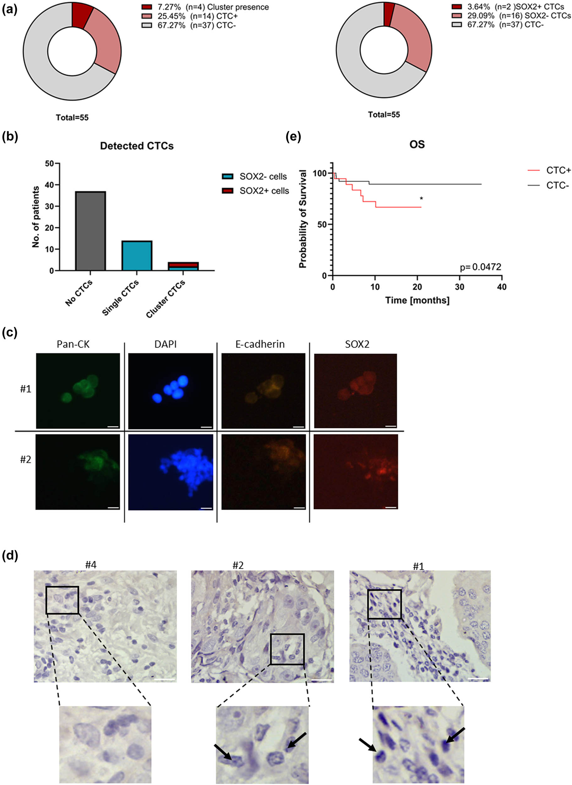
The CTCs were detected in ∼33% of advanced BC patients. The CCSCs, defined as CTCs with detectable SOX2 expression, were detected in samples from two patients (Figure 2b). These CCSCs were only detected in CTC clusters, suggesting the importance of CTC clusters in CSCs generation. The CTC clusters were detected in four patients.

The consolidated data from CTCs detection, where (a) The frequency of CTCs+ patients with detailed CTC clusters positive patients (left panel) and detailed SOX2+ CTCs patients (right panel). (b) The number of patients with SOX2+ CTCs detected; (c) The SOX2+ detected cells in patients; the patient number is stated on the left: #1 and #2. (d) The SOX2 expression detected in the FFPE samples of patients: patient #4 SOX2 negative sample; patient #2 SOX2 positive with low SOX2 expression (red arrows); patient #3 SOX2 positive patient (red arrows). (e) The prognostic value of the detected CTCs for the OS.
The primary tumor samples FFPEs were collected for 40 patients included in the studies. For 15 samples without CTCs in blood sample, the FFPE samples were not available. The SOX2 protein expression was found to be a very rare event. Overall, we detected very low nucleus expression of SOX2 in samples derived from two patients. Interestingly, these patients were also identified with the SOX2+ CTCs and clusters. This might suggest that CSCs transformation occurs early in the cancer progression and this phenotype might be maintained during progression.
As the potential CCSCs were detected only in two patients, the data are not suitable for survival analysis considering the CCSCs value in the BC prognosis. The CTCs presence was identified as a significant prognostic marker for OS (Figure 2e), which complies with the majority of research.
4 Discussion
Since the current tools for long-term prognosis in luminal BC patients lack the required precision, there is a need for more universal approach and the identification of the new non-invasive biomarkers.
In this report, we presented a novel method for CCSCs identification based on previously described CytoTrack system [22,24]. This EpCAM independent system for CTCs identification proved to be a useful tool in liquid biopsy research [22]. It has two advantages over the other systems based on immune detection: it does not eliminate any cells and it allows for the additional recognition of the markers other than standard CTC detection. In the approach presented here, this possibility was utilized to recognize stem cell marker SOX2, which represents an alternative for the surface markers used so far (CD133, CD24, and CD44) [25,26,27].
The recovery ratio for the SOX2+ cells detection in this study was low (∼60%). This might be associated with the specific mechanisms behind CSCs generation in mammosphere culture. Despite the overall upregulation of the SOX2 expression, it is possible that in the mammosphere model, only a fraction of cells transforms into CSCs. The other reason for relatively low recovery ratio of CCSCs via this method might be the technical difficulty associated with nuclear staining for SOX2. Thus, further optimization of the staining presents the opportunity for detecting larger population of SOX2+ cells.
In our study, we observed CCSCs identified as SOX2+ as the rare events occurring only in two patients (3.64%). In contrary, some previous studies describe CCSCs as more frequent for advanced BC patients, e.g., in ∼44% [25] of MBC patients. However, the other study was using different stem marker (CD133) for CCSCs identification. It was described before that while SOX2 and CD133 are both considered stemness markers, their expression is independent, and their clinical relevance might differ. SOX2 expression was found to be positively correlated with the regional lymph nodes metastasis, while the same was not found for CD133 expression [28]. Interestingly, while analyzing samples from patients, we detected SOX2 expression only in CTC clusters. Our data reporting SOX2 expression exclusively in CTC clusters confirm some previous findings concerning CTC clusters, reported by Gkountela et al. [18], who analyzed the methylation profiles of single and cluster CTCs. They observed that binding sites for stemness- and proliferation-associated transcription factors are specifically hypomethylated in CTC clusters, including binding sites for SOX2 [18]. This change in methylation should result in activation and expression of SOX2 specifically in CTC clusters. Other studies also reported that population of CSCs is found in CTC clusters [17]. These studies, as well as our data might suggest that the CTC clusters are the main reservoir of CSCs in cancer progression. It is also worth to point out that when cells are grown in non-adherent conditions, forming mammospheres, which bear some resemblance to CTC clusters, they display elevated expression of stem cell markers. These properties may be important for the survival of tumor cells in the harsh conditions of the bloodstream. Further studies addressing this issue with large group of patients should be done for better understanding of clusters’ role in CSCs maintenance.
Interestingly, IHC studies of the matching primary tumor samples revealed SOX2 presence only in the samples from patients who also had SOX2 + CTC clusters, suggesting that CSCs marker expression occurred early in cancer progression.
Overall, our studies highlight the difficulty of identification of the CCSCs in blood samples from advanced BC patients using SOX2 as a marker. Nevertheless, we determined that probable reservoir for CSCs are CTC clusters, highlighting the importance of further studies associated with the clinical value of CTC clusters on large cohort of patients.
We identified small group of patients and low recovery ratio for CCSCs as the main limitations of our studies.
In conclusion, novel biomarkers like CTCs/CCSCs offer a promise for better prognosis, but need further development. Additionally, their combined use with other markers, like inflammation-based score determination may further improve prognosis [29].
-
Funding information: This research was funded by Polish National Science Center (Grant Number 2019/33/N/NZ5/00758).
-
Author contributions: Study design and conceptualization: M.Sz.-R. and E.A.G.; selection of patients for the study and collection of clinical data: A.J.-G. and A.K.; CTCs detection, data analysis, and statistical analysis: M.Sz.-R.; FFPE analysis: I.M.; writing, redaction, and figures preparation: M.Sz.-R., A.F., E.A.G., and I.M. All authors have read and agreed to the published version of the manuscript.
-
Conflict of interest: Małgorzata Szostakowska-Rodzoś is an Assistant Editor in Open Medicine. This did not interfere with the peer-review process. The rest of the authors declare no conflict of interests.
-
Data availability statement: The data supporting the findings of this study are available within the article and its supplementary materials. Additional data related to the study can be requested from the corresponding author upon reasonable request.
References
[1] Siegel RL, Miller KD, Jemal A. Cancer statistics, 2016. CA Cancer J Clin. 2016;66(1):7–30.10.3322/caac.21332Search in Google Scholar PubMed
[2] Nielsen TO, Hsu FD, Jensen K, Cheang M, Karaca G, Hu Z, et al. Immunohistochemical and clinical characterization of the basal-like subtype of invasive breast carcinoma. Clin Cancer Res. 2004;10(16):5367–74.10.1158/1078-0432.CCR-04-0220Search in Google Scholar PubMed
[3] Li K, Chen Y, Zhang Z, Wang K, Sulayman S, Zeng X, et al. Preoperative pan-immuno-inflammatory values and albumin-to-globulin ratio predict the prognosis of stage I-III colorectal cancer. Sci Rep. 2025;15(1):11517.10.1038/s41598-025-96592-5Search in Google Scholar PubMed PubMed Central
[4] Li K, Zeng X, Zhang Z, Wang K, Pan Y, Wu Z, et al. Pan‑immune‑inflammatory values predict survival in patients after radical surgery for non‑metastatic colorectal cancer: A retrospective study. Oncol Lett. 2025;29(4):197.10.3892/ol.2025.14943Search in Google Scholar PubMed PubMed Central
[5] Pang J, Ding N, Yin N, Xiao Z. Systemic immune-inflammation index as a prognostic marker in HER2-positive breast cancer patients undergoing trastuzumab therapy. Sci Rep. 2024;14(1):6578.10.1038/s41598-024-57343-0Search in Google Scholar PubMed PubMed Central
[6] Uygur MM, Gumus M. The utility of serum tumor markers CEA and CA 15-3 for breast cancer prognosis and their association with clinicopathological parameters. Cancer Treat Res Commun. 2021;28:100402.10.1016/j.ctarc.2021.100402Search in Google Scholar PubMed
[7] Duffy MJ, Evoy D, McDermott EW. CA 15-3: uses and limitation as a biomarker for breast cancer. Clin Chim Acta. 2010;411(23–24):1869–74.10.1016/j.cca.2010.08.039Search in Google Scholar PubMed
[8] Chen Y, Zhang B, Wang X, Chen Y, Anwar M, Fan J, et al. Prognostic value of preoperative modified Glasgow prognostic score in predicting overall survival in breast cancer patients: A retrospective cohort study. Oncol Lett. 2025;29(4):180.10.3892/ol.2025.14926Search in Google Scholar PubMed PubMed Central
[9] Copson E, Eccles B, Maishman T, Gerty S, Stanton L, Cutress RI, et al. Prospective observational study of breast cancer treatment outcomes for UK women aged 18-40 years at diagnosis: the POSH study. J Natl Cancer Inst. 2013;105(13):978–88.10.1093/jnci/djt134Search in Google Scholar PubMed
[10] Banys-Paluchowski M, Fehm T, Janni W, Solomayer EF, Hartkopf A. Circulating and disseminated tumor cells in breast carcinoma: Report from the consensus conference on tumor cell dissemination during the 39th annual meeting of the German Society of Senology, Berlin, 27 June 2019. Geburtshilfe Frauenheilkd. 2019;79(12):1320–7.10.1055/a-1031-1120Search in Google Scholar PubMed PubMed Central
[11] Banys M, Krawczyk N, Fehm T. The role and clinical relevance of disseminated tumor cells in breast cancer. Cancers (Basel). 2014;6(1):143–52.10.3390/cancers6010143Search in Google Scholar PubMed PubMed Central
[12] Friedmann-Morvinski D, Verma IM. Dedifferentiation and reprogramming: origins of cancer stem cells. EMBO Rep. 2014;15(3):244–53.10.1002/embr.201338254Search in Google Scholar PubMed PubMed Central
[13] Leung EY, Askarian-Amiri ME, Sarkar D, Ferraro-Peyret C, Joseph WR, Finlay GJ, et al. Endocrine therapy of estrogen receptor-positive breast cancer cells: Early differential effects on stem cell markers. Front Oncol. 2017;7:184.10.3389/fonc.2017.00184Search in Google Scholar PubMed PubMed Central
[14] Boyer LA, Lee TI, Cole MF, Johnstone SE, Levine SS, Zucker JP, et al. Core transcriptional regulatory circuitry in human embryonic stem cells. Cell. 2005;122(6):947–56.10.1016/j.cell.2005.08.020Search in Google Scholar PubMed PubMed Central
[15] Yang L, Shi P, Zhao G, Xu J, Peng W, Zhang J, et al. Targeting cancer stem cell pathways for cancer therapy. Signal Transduct Target Ther. 2020;5(1):8.10.1038/s41392-020-0110-5Search in Google Scholar PubMed PubMed Central
[16] Aceto N, Bardia A, Miyamoto DT, Donaldson MC, Wittner BS, Spencer JA, et al. Circulating tumor cell clusters are oligoclonal precursors of breast cancer metastasis. Cell. 2014;158(5):1110–22.10.1016/j.cell.2014.07.013Search in Google Scholar PubMed PubMed Central
[17] Liu X, Taftaf R, Kawaguchi M, Chang YF, Chen W, Entenberg D, et al. Homophilic CD44 interactions mediate tumor cell aggregation and polyclonal metastasis in patient-derived breast cancer models. Cancer Discov. 2019;9(1):96–113.10.1158/2159-8290.CD-18-0065Search in Google Scholar PubMed PubMed Central
[18] Gkountela S, Castro-Giner F, Szczerba BM, Vetter M, Landin J, Scherrer R, et al. Circulating tumor cell clustering shapes DNA methylation to enable metastasis seeding. Cell. 2019;176(1–2):98–112.e14.10.1016/j.cell.2018.11.046Search in Google Scholar PubMed PubMed Central
[19] Cho HY, Hossain MK, Lee JH, Han J, Lee HJ, Kim KJ, et al. Selective isolation and noninvasive analysis of circulating cancer stem cells through Raman imaging. Biosens Bioelectron. 2018;102:372–82.10.1016/j.bios.2017.11.049Search in Google Scholar PubMed
[20] Kantara C, O’Connell MR, Luthra G, Gajjar A, Sarkar S, Ullrich RL, et al. Methods for detecting circulating cancer stem cells (CCSCs) as a novel approach for diagnosis of colon cancer relapse/metastasis. Lab Invest. 2015;95(1):100–12.10.1038/labinvest.2014.133Search in Google Scholar PubMed PubMed Central
[21] Skurikhin EG, Ermakova N, Zhukova M, Pershina O, Pan E, Pakhomova A, et al. Analysis of circulating tumor and cancer stem cells provides new opportunities in diagnosis and treatment of small cell lung cancer. Int J Mol Sci. 2022;23(18):10853.10.3390/ijms231810853Search in Google Scholar PubMed PubMed Central
[22] Szostakowska-Rodzos M, Fabisiewicz A, Wakula M, Tabor S, Szafron L, Jagiello-Gruszfeld A, et al. Longitudinal analysis of circulating tumor cell numbers improves tracking metastatic breast cancer progression. Sci Rep. 2024;14(1):12924.10.1038/s41598-024-63679-4Search in Google Scholar PubMed PubMed Central
[23] Szostakowska-Rodzos M, Chmielarczyk M, Zacharska W, Fabisiewicz A, Kurzyk A, Mysliwy I, et al. Plasticity of expression of stem cell and EMT markers in breast cancer cells in 2D and 3D culture depend on the spatial parameters of cell growth; Mathematical modeling of mechanical stress in cell culture in relation to ECM stiffness. Bioeng (Basel). 2025;12(2):147.10.3390/bioengineering12020147Search in Google Scholar PubMed PubMed Central
[24] Gogenur M, Hillig T, Gogenur I. CytoTrack analysis reveals low presence of circulating tumor cells in the perioperative period in patients with non-metastatic colorectal cancer. Anticancer Res. 2017;37(6):3099–103.10.21873/anticanres.11666Search in Google Scholar PubMed
[25] Chang PH, Lee CH, Wu TM, Yeh KY, Wang HM, Huang WK, et al. Association of early changes of circulating cancer stem-like cells with survival among patients with metastatic breast cancer. Ther Adv Med Oncol. 2022;14:17588359221110182.10.1177/17588359221110182Search in Google Scholar PubMed PubMed Central
[26] Jaggupilli A, Elkord E. Significance of CD44 and CD24 as cancer stem cell markers: an enduring ambiguity. Clin Dev Immunol. 2012;2012:708036.10.1155/2012/708036Search in Google Scholar PubMed PubMed Central
[27] Huang JL, Oshi M, Endo I, Takabe K. Clinical relevance of stem cell surface markers CD133, CD24, and CD44 in colorectal cancer. Am J Cancer Res. 2021;11(10):5141–54.Search in Google Scholar
[28] Fauziah D, Sutrisno S, Mastutik G. Correlation of CD133 and SOX2 expression with regional lymph nodes metastatic status in invasive breast carcinoma of no special type. Indones J Cancer. 2021;15(1):4–10.10.33371/ijoc.v15i1.750Search in Google Scholar
[29] Miklikova S, Minarik G, Sedlackova T, Plava J, Cihova M, Jurisova S, et al. Inflammation-based scores increase the prognostic value of circulating tumor cells in primary breast cancer. Cancers (Basel). 2020;12(5):1134.10.3390/cancers12051134Search in Google Scholar PubMed PubMed Central
© 2025 the author(s), published by De Gruyter
This work is licensed under the Creative Commons Attribution 4.0 International License.
Articles in the same Issue
- Research Articles
- Network pharmacological analysis and in vitro testing of the rutin effects on triple-negative breast cancer
- Impact of diabetes on long-term survival in elderly liver cancer patients: A retrospective study
- Knockdown of CCNB1 alleviates high glucose-triggered trophoblast dysfunction during gestational diabetes via Wnt/β-catenin signaling pathway
- Risk factors for severe adverse drug reactions in hospitalized patients
- Analysis of the effect of ALA-PDT on macrophages in footpad model of mice infected with Fonsecaea monophora based on single-cell sequencing
- Development and validation of headspace gas chromatography with a flame ionization detector method for the determination of ethanol in the vitreous humor
- CMSP exerts anti-tumor effects on small cell lung cancer cells by inducing mitochondrial dysfunction and ferroptosis
- Predictive value of plasma sB7-H3 and YKL-40 in pediatric refractory Mycoplasma pneumoniae pneumonia
- Antiangiogenic potential of Elaeagnus umbellata extracts and molecular docking study by targeting VEGFR-2 pathway
- Comparison of the effectiveness of nurse-led preoperative counseling and postoperative follow-up care vs standard care for patients with gastric cancer
- Comparing the therapeutic efficacy of endoscopic minimally invasive surgery and traditional surgery for early-stage breast cancer: A meta-analysis
- Adhered macrophages as an additional marker of cardiomyocyte injury in biopsies of patients with dilated cardiomyopathy
- Association between statin administration and outcome in patients with sepsis: A retrospective study
- Exploration of the association between estimated glucose disposal rate and osteoarthritis in middle-aged and older adults: An analysis of NHANES data from 2011 to 2018
- A comparative analysis of the binary and multiclass classified chest X-ray images of pneumonia and COVID-19 with ML and DL models
- Lysophosphatidic acid 2 alleviates deep vein thrombosis via protective endothelial barrier function
- Transcription factor A, mitochondrial promotes lymph node metastasis and lymphangiogenesis in epithelial ovarian carcinoma
- Serum PM20D1 levels are associated with nutritional status and inflammatory factors in gastric cancer patients undergoing early enteral nutrition
- Hydromorphone reduced the incidence of emergence agitation after adenotonsillectomy in children with obstructive sleep apnea: A randomized, double-blind study
- Vitamin D replacement therapy may regulate sleep habits in patients with restless leg syndrome
- The first-line antihypertensive nitrendipine potentiated the therapeutic effect of oxaliplatin by downregulating CACNA1D in colorectal cancer
- Health literacy and health-related quality of life: The mediating role of irrational happiness
- Modulatory effects of Lycium barbarum polysaccharide on bone cell dynamics in osteoporosis
- Mechanism research on inhibition of gastric cancer in vitro by the extract of Pinellia ternata based on network pharmacology and cellular metabolomics
- Examination of the causal role of immune cells in non-alcoholic fatty liver disease by a bidirectional Mendelian randomization study
- Clinical analysis of ten cases of HIV infection combined with acute leukemia
- Investigating the cardioprotective potential of quercetin against tacrolimus-induced cardiotoxicity in Wistar rats: A mechanistic insights
- Clinical observation of probiotics combined with mesalazine and Yiyi Baitouweng Decoction retention enema in treating mild-to-moderate ulcerative colitis
- Diagnostic value of ratio of blood inflammation to coagulation markers in periprosthetic joint infection
- Sex-specific associations of sex hormone binding globulin and risk of bladder cancer
- Core muscle strength and stability-oriented breathing training reduces inter-recti distance in postpartum women
- The ERAS nursing care strategy for patients undergoing transsphenoidal endoscopic pituitary tumor resection: A randomized blinded controlled trial
- The serum IL-17A levels in patients with traumatic bowel rupture post-surgery and its predictive value for patient prognosis
- Impact of Kolb’s experiential learning theory-based nursing on caregiver burden and psychological state of caregivers of dementia patients
- Analysis of serum NLR combined with intraoperative margin condition to predict the prognosis of cervical HSIL patients undergoing LEEP surgery
- Commiphora gileadensis ameliorate infertility and erectile dysfunction in diabetic male mice
- The correlation between epithelial–mesenchymal transition classification and MMP2 expression of circulating tumor cells and prognosis of advanced or metastatic nasopharyngeal carcinoma
- Tetrahydropalmatine improves mitochondrial function in vascular smooth muscle cells of atherosclerosis in vitro by inhibiting Ras homolog gene family A/Rho-associated protein kinase-1 signaling pathway
- A cross-sectional study: Relationship between serum oxidative stress levels and arteriovenous fistula maturation in maintenance dialysis patients
- A comparative analysis of the impact of repeated administration of flavan 3-ol on brown, subcutaneous, and visceral adipose tissue
- Identifying early screening factors for depression in middle-aged and older adults: A cohort study
- Perform tumor-specific survival analysis for Merkel cell carcinoma patients undergoing surgical resection based on the SEER database by constructing a nomogram chart
- Unveiling the role of CXCL10 in pancreatic cancer progression: A novel prognostic indicator
- High-dose preoperative intraperitoneal erythropoietin and intravenous methylprednisolone in acute traumatic spinal cord injuries following decompression surgeries
- RAB39B: A novel biomarker for acute myeloid leukemia identified via multi-omics and functional validation
- Impact of peripheral conditioning on reperfusion injury following primary percutaneous coronary intervention in diabetic and non-diabetic STEMI patients
- Clinical efficacy of azacitidine in the treatment of middle- and high-risk myelodysplastic syndrome in middle-aged and elderly patients: A retrospective study
- The effect of ambulatory blood pressure load on mitral regurgitation in continuous ambulatory peritoneal dialysis patients
- Expression and clinical significance of ITGA3 in breast cancer
- Single-nucleus RNA sequencing reveals ARHGAP28 expression of podocytes as a biomarker in human diabetic nephropathy
- rSIG combined with NLR in the prognostic assessment of patients with multiple injuries
- Toxic metals and metalloids in collagen supplements of fish and jellyfish origin: Risk assessment for daily intake
- Exploring causal relationship between 41 inflammatory cytokines and marginal zone lymphoma: A bidirectional Mendelian randomization study
- Gender beliefs and legitimization of dating violence in adolescents
- Effect of serum IL-6, CRP, and MMP-9 levels on the efficacy of modified preperitoneal Kugel repair in patients with inguinal hernia
- Effect of smoking and smoking cessation on hematological parameters in polycythemic patients
- Pathogen surveillance and risk factors for pulmonary infection in patients with lung cancer: A retrospective single-center study
- Necroptosis of hippocampal neurons in paclitaxel chemotherapy-induced cognitive impairment mediates microglial activation via TLR4/MyD88 signaling pathway
- Celastrol suppresses neovascularization in rat aortic vascular endothelial cells stimulated by inflammatory tenocytes via modulating the NLRP3 pathway
- Cord-lamina angle and foraminal diameter as key predictors of C5 palsy after anterior cervical decompression and fusion surgery
- GATA1: A key biomarker for predicting the prognosis of patients with diffuse large B-cell lymphoma
- Influencing factors of false lumen thrombosis in type B aortic dissection: A single-center retrospective study
- MZB1 regulates the immune microenvironment and inhibits ovarian cancer cell migration
- Integrating experimental and network pharmacology to explore the pharmacological mechanisms of Dioscin against glioblastoma
- Trends in research on preterm birth in twin pregnancy based on bibliometrics
- Four-week IgE/baseline IgE ratio combined with tryptase predicts clinical outcome in omalizumab-treated children with moderate-to-severe asthma
- Single-cell transcriptomic analysis identifies a stress response Schwann cell subtype
- Acute pancreatitis risk in the diagnosis and management of inflammatory bowel disease: A critical focus
- Effect of subclinical esketamine on NLRP3 and cognitive dysfunction in elderly ischemic stroke patients
- Interleukin-37 mediates the anti-oral tumor activity in oral cancer through STAT3
- CA199 and CEA expression levels, and minimally invasive postoperative prognosis analysis in esophageal squamous carcinoma patients
- Efficacy of a novel drainage catheter in the treatment of CSF leak after posterior spine surgery: A retrospective cohort study
- Comprehensive biomedicine assessment of Apteranthes tuberculata extracts: Phytochemical analysis and multifaceted pharmacological evaluation in animal models
- Relation of time in range to severity of coronary artery disease in patients with type 2 diabetes: A cross-sectional study
- Dopamine attenuates ethanol-induced neuronal apoptosis by stimulating electrical activity in the developing rat retina
- Correlation between albumin levels during the third trimester and the risk of postpartum levator ani muscle rupture
- Factors associated with maternal attention and distraction during breastfeeding and childcare: A cross-sectional study in the west of Iran
- Mechanisms of hesperetin in treating metabolic dysfunction-associated steatosis liver disease via network pharmacology and in vitro experiments
- The law on oncological oblivion in the Italian and European context: How to best uphold the cancer patients’ rights to privacy and self-determination?
- The prognostic value of the neutrophil-to-lymphocyte ratio, platelet-to-lymphocyte ratio, and prognostic nutritional index for survival in patients with colorectal cancer
- Factors affecting the measurements of peripheral oxygen saturation values in healthy young adults
- Comparison and correlations between findings of hysteroscopy and vaginal color Doppler ultrasonography for detection of uterine abnormalities in patients with recurrent implantation failure
- The effects of different types of RAGT on balance function in stroke patients with low levels of independent walking in a convalescent rehabilitation hospital
- Causal relationship between asthma and ankylosing spondylitis: A bidirectional two-sample univariable and multivariable Mendelian randomization study
- Correlations of health literacy with individuals’ understanding and use of medications in Southern Taiwan
- Correlation of serum calprotectin with outcome of acute cerebral infarction
- Comparison of computed tomography and guided bronchoscopy in the diagnosis of pulmonary nodules: A systematic review and meta-analysis
- Curdione protects vascular endothelial cells and atherosclerosis via the regulation of DNMT1-mediated ERBB4 promoter methylation
- The identification of novel missense variant in ChAT gene in a patient with gestational diabetes denotes plausible genetic association
- Molecular genotyping of multi-system rare blood types in foreign blood donors based on DNA sequencing and its clinical significance
- Exploring the role of succinyl carnitine in the association between CD39⁺ CD4⁺ T cell and ulcerative colitis: A Mendelian randomization study
- Dexmedetomidine suppresses microglial activation in postoperative cognitive dysfunction via the mmu-miRNA-125/TRAF6 signaling axis
- Analysis of serum metabolomics in patients with different types of chronic heart failure
- Diagnostic value of hematological parameters in the early diagnosis of acute cholecystitis
- Pachymaran alleviates fat accumulation, hepatocyte degeneration, and injury in mice with nonalcoholic fatty liver disease
- Decrease in CD4 and CD8 lymphocytes are predictors of severe clinical picture and unfavorable outcome of the disease in patients with COVID-19
- METTL3 blocked the progression of diabetic retinopathy through m6A-modified SOX2
- The predictive significance of anti-RO-52 antibody in patients with interstitial pneumonia after treatment of malignant tumors
- Exploring cerebrospinal fluid metabolites, cognitive function, and brain atrophy: Insights from Mendelian randomization
- Development and validation of potential molecular subtypes and signatures of ocular sarcoidosis based on autophagy-related gene analysis
- Widespread venous thrombosis: Unveiling a complex case of Behçet’s disease with a literature perspective
- Uterine fibroid embolization: An analysis of clinical outcomes and impact on patients’ quality of life
- Discovery of lipid metabolism-related diagnostic biomarkers and construction of diagnostic model in steroid-induced osteonecrosis of femoral head
- Serum-derived exomiR-188-3p is a promising novel biomarker for early-stage ovarian cancer
- Enhancing chronic back pain management: A comparative study of ultrasound–MRI fusion guidance for paravertebral nerve block
- Peptide CCAT1-70aa promotes hepatocellular carcinoma proliferation and invasion via the MAPK/ERK pathway
- Electroacupuncture-induced reduction of myocardial ischemia–reperfusion injury via FTO-dependent m6A methylation modulation
- Hemorrhoids and cardiovascular disease: A bidirectional Mendelian randomization study
- Cell-free adipose extract inhibits hypertrophic scar formation through collagen remodeling and antiangiogenesis
- HALP score in Demodex blepharitis: A case–control study
- Assessment of SOX2 performance as a marker for circulating cancer stem-like cells (CCSCs) identification in advanced breast cancer patients using CytoTrack system
- Risk and prognosis for brain metastasis in primary metastatic cervical cancer patients: A population-based study
- Comparison of the two intestinal anastomosis methods in pediatric patients
- Factors influencing hematological toxicity and adverse effects of perioperative hyperthermic intraperitoneal vs intraperitoneal chemotherapy in gastrointestinal cancer
- Endotoxin tolerance inhibits NLRP3 inflammasome activation in macrophages of septic mice by restoring autophagic flux through TRIM26
- Lateral transperitoneal laparoscopic adrenalectomy: A single-centre experience of 21 procedures
- Petunidin attenuates lipopolysaccharide-induced retinal microglia inflammatory response in diabetic retinopathy by targeting OGT/NF-κB/LCN2 axis
- Procalcitonin and C-reactive protein as biomarkers for diagnosing and assessing the severity of acute cholecystitis
- Factors determining the number of sessions in successful extracorporeal shock wave lithotripsy patients
- Development of a nomogram for predicting cancer-specific survival in patients with renal pelvic cancer following surgery
- Inhibition of ATG7 promotes orthodontic tooth movement by regulating the RANKL/OPG ratio under compression force
- A machine learning-based prognostic model integrating mRNA stemness index, hypoxia, and glycolysis‑related biomarkers for colorectal cancer
- Glutathione attenuates sepsis-associated encephalopathy via dual modulation of NF-κB and PKA/CREB pathways
- FAHD1 prevents neuronal ferroptosis by modulating R-loop and the cGAS–STING pathway
- Association of placenta weight and morphology with term low birth weight: A case–control study
- Investigation of the pathogenic variants induced Sjogren’s syndrome in Turkish population
- Nucleotide metabolic abnormalities in post-COVID-19 condition and type 2 diabetes mellitus patients and their association with endocrine dysfunction
- TGF-β–Smad2/3 signaling in high-altitude pulmonary hypertension in rats: Role and mechanisms via macrophage M2 polarization
- Ultrasound-guided unilateral versus bilateral erector spinae plane block for postoperative analgesia of patients undergoing laparoscopic cholecystectomy
- Profiling gut microbiome dynamics in subacute thyroiditis: Implications for pathogenesis, diagnosis, and treatment
- Delta neutrophil index, CRP/albumin ratio, procalcitonin, immature granulocytes, and HALP score in acute appendicitis: Best performing biomarker?
- Anticancer activity mechanism of novelly synthesized and characterized benzofuran ring-linked 3-nitrophenyl chalcone derivative on colon cancer cells
- H2valdien3 arrests the cell cycle and induces apoptosis of gastric cancer
- Prognostic relevance of PRSS2 and its immune correlates in papillary thyroid carcinoma
- Association of SGLT2 inhibition with psychiatric disorders: A Mendelian randomization study
- Motivational interviewing for alcohol use reduction in Thai patients
- Luteolin alleviates oxygen-glucose deprivation/reoxygenation-induced neuron injury by regulating NLRP3/IL-1β signaling
- Polyphyllin II inhibits thyroid cancer cell growth by simultaneously inhibiting glycolysis and oxidative phosphorylation
- Relationship between the expression of copper death promoting factor SLC31A1 in papillary thyroid carcinoma and clinicopathological indicators and prognosis
- CSF2 polarized neutrophils and invaded renal cancer cells in vitro influence
- Proton pump inhibitors-induced thrombocytopenia: A systematic literature analysis of case reports
- The current status and influence factors of research ability among community nurses: A sequential qualitative–quantitative study
- OKAIN: A comprehensive oncology knowledge base for the interpretation of clinically actionable alterations
- The relationship between serum CA50, CA242, and SAA levels and clinical pathological characteristics and prognosis in patients with pancreatic cancer
- Identification and external validation of a prognostic signature based on hypoxia–glycolysis-related genes for kidney renal clear cell carcinoma
- Engineered RBC-derived nanovesicles functionalized with tumor-targeting ligands: A comparative study on breast cancer targeting efficiency and biocompatibility
- Relationship of resting echocardiography combined with serum micronutrients to the severity of low-gradient severe aortic stenosis
- Effect of vibration on pain during subcutaneous heparin injection: A randomized, single-blind, placebo-controlled trial
- The diagnostic performance of machine learning-based FFRCT for coronary artery disease: A meta-analysis
- Comparing biofeedback device vs diaphragmatic breathing for bloating relief: A randomized controlled trial
- Serum uric acid to albumin ratio and C-reactive protein as predictive biomarkers for chronic total occlusion and coronary collateral circulation quality
- Multiple organ scoring systems for predicting in-hospital mortality of sepsis patients in the intensive care unit
- Single-cell RNA sequencing data analysis of the inner ear in gentamicin-treated mice via intraperitoneal injection
- Suppression of cathepsin B attenuates myocardial injury via limiting cardiomyocyte apoptosis
- Influence of sevoflurane combined with propofol anesthesia on the anesthesia effect and adverse reactions in children with acute appendicitis
- Identification of hub genes related to acute kidney injury caused by sevoflurane anesthesia and endoplasmic reticulum stress
- Efficacy and safety of PD-1/PD-L1 inhibitors in pancreatic ductal adenocarcinoma: a systematic review and Meta-analysis of randomized controlled trials
- The value of diagnostic experience in O-RADS MRI score for ovarian-adnexal lesions
- Health education pathway for individuals with temporary enterostomies using patient journey mapping
- Serum TLR8 as a potential diagnostic biomarker of coronary heart disease
- Intraoperative temperature management and its effect on surgical outcomes in elderly patients undergoing lichtenstein unilateral inguinal hernia repair
- Immunohistochemical profiling and neuroepithelial heterogeneity in immature ovarian teratomas: a retrospective digital pathology-based study
- Associated risk factors and prevalence of human papillomavirus infection among females visiting tertiary care hospital: a cross-sectional study from Nepal
- Comparative evaluation of various disc elution methods for the detection of colistin-resistant gram-negative bacteria
- Effect of timing of cholecystectomy on weight loss after sleeve gastrectomy in morbidly obese individuals with cholelithiasis: a retrospective cohort study
- Causal association between ceramide levels and central precocious puberty: a mendelian randomization study
- Novel predictive model for colorectal liver metastases recurrence: a radiomics and clinical data approach
- Relationship between resident physicians’ perceived professional value and exposure to violence
- Multiple sclerosis and type 1 diabetes: a Mendelian randomization study of European ancestry
- Rapid pathogen identification in peritoneal dialysis effluent by MALDI-TOF MS following blood culture enrichment
- Comparison of open and percutaneous A1 pulley release in pediatric trigger thumb: a retrospective cohort study
- Impact of combined diaphragm-lung ultrasound assessment on postoperative respiratory function in patients under general anesthesia recovery
- Development and internal validation of a nomogram for predicting short-term prognosis in ICU patients with acute pyelonephritis
- The association between hypoxic burden and blood pressure in patients with obstructive sleep apnea
- Promotion of asthenozoospermia by C9orf72 through suppression of spermatogonia activity via fructose metabolism and mitophagy
- Review Articles
- The effects of enhanced external counter-pulsation on post-acute sequelae of COVID-19: A narrative review
- Diabetes-related cognitive impairment: Mechanisms, symptoms, and treatments
- Microscopic changes and gross morphology of placenta in women affected by gestational diabetes mellitus in dietary treatment: A systematic review
- Review of mechanisms and frontier applications in IL-17A-induced hypertension
- Research progress on the correlation between islet amyloid peptides and type 2 diabetes mellitus
- The safety and efficacy of BCG combined with mitomycin C compared with BCG monotherapy in patients with non-muscle-invasive bladder cancer: A systematic review and meta-analysis
- The application of augmented reality in robotic general surgery: A mini-review
- The effect of Greek mountain tea extract and wheat germ extract on peripheral blood flow and eicosanoid metabolism in mammals
- Neurogasobiology of migraine: Carbon monoxide, hydrogen sulfide, and nitric oxide as emerging pathophysiological trinacrium relevant to nociception regulation
- Plant polyphenols, terpenes, and terpenoids in oral health
- Laboratory medicine between technological innovation, rights safeguarding, and patient safety: A bioethical perspective
- End-of-life in cancer patients: Medicolegal implications and ethical challenges in Europe
- The maternal factors during pregnancy for intrauterine growth retardation: An umbrella review
- Intra-abdominal hypertension/abdominal compartment syndrome of pediatric patients in critical care settings
- PI3K/Akt pathway and neuroinflammation in sepsis-associated encephalopathy
- Screening of Group B Streptococcus in pregnancy: A systematic review for the laboratory detection
- Giant borderline ovarian tumours – review of the literature
- Leveraging artificial intelligence for collaborative care planning: Innovations and impacts in shared decision-making – A systematic review
- Cholera epidemiology analysis through the experience of the 1973 Naples epidemic
- Risk factors of frailty/sarcopenia in community older adults: Meta-analysis
- Supplement strategies for infertility in overweight women: Evidence and legal insights
- Scurvy, a not obsolete disorder: Clinical report in eight young children and literature review
- A meta-analysis of the effects of DBS on cognitive function in patients with advanced PD
- Protective role of selenium in sepsis: Mechanisms and potential therapeutic strategies
- Strategies for hyperkalemia management in dialysis patients: A systematic review
- C-reactive protein-to-albumin ratio in peripheral artery disease
- Research progress on autophagy and its roles in sepsis induced organ injury
- Neuronutrition in autism spectrum disorders
- Pumilio 2 in neural development, function, and specific neurological disorders
- Antibiotic prescribing patterns in general dental practice- a scoping review
- Clinical and medico-legal reflections on non-invasive prenatal testing
- Smartphone use and back pain: a narrative review of postural pathologies
- Targeting endothelial oxidative stress in hypertension
- Exploring links between acne and metabolic syndrome: a narrative review
- Case Reports
- Delayed graft function after renal transplantation
- Semaglutide treatment for type 2 diabetes in a patient with chronic myeloid leukemia: A case report and review of the literature
- Diverse electrophysiological demyelinating features in a late-onset glycogen storage disease type IIIa case
- Giant right atrial hemangioma presenting with ascites: A case report
- Laser excision of a large granular cell tumor of the vocal cord with subglottic extension: A case report
- EsoFLIP-assisted dilation for dysphagia in systemic sclerosis: Highlighting the role of multimodal esophageal evaluation
- Molecular hydrogen-rhodiola as an adjuvant therapy for ischemic stroke in internal carotid artery occlusion: A case report
- Coronary artery anomalies: A case of the “malignant” left coronary artery and its surgical management
- Combined VAT and retroperitoneoscopy for pleural empyema due to nephro-pleuric fistula in xanthogranulomatous pyelonephritis
- A rare case of Opalski syndrome with a suspected multiple sclerosis etiology
- Newly diagnosed B-cell acute lymphoblastic leukemia demonstrating localized bone marrow infiltration exclusively in the lower extremities
- Rapid Communication
- Biological properties of valve materials using RGD and EC
-
A single oral administration of flavanols enhances short
-term memory in mice along with increased brain-derived neurotrophic factor - Repeat influenza incidence across two consecutive influenza seasons
- Letter to the Editor
- Role of enhanced external counterpulsation in long COVID
- Expression of Concern
- Expression of concern “A ceRNA network mediated by LINC00475 in papillary thyroid carcinoma”
- Expression of concern “Notoginsenoside R1 alleviates spinal cord injury through the miR-301a/KLF7 axis to activate Wnt/β-catenin pathway”
- Expression of concern “circ_0020123 promotes cell proliferation and migration in lung adenocarcinoma via PDZD8”
- Corrigendum
- Corrigendum to “Empagliflozin improves aortic injury in obese mice by regulating fatty acid metabolism”
- Corrigendum to “Comparing the therapeutic efficacy of endoscopic minimally invasive surgery and traditional surgery for early-stage breast cancer: A meta-analysis”
- Corrigendum to “The progress of autoimmune hepatitis research and future challenges”
- Retraction
- Retraction of “miR-654-5p promotes gastric cancer progression via the GPRIN1/NF-κB pathway”
- Retraction of: “LncRNA CASC15 inhibition relieves renal fibrosis in diabetic nephropathy through downregulating SP-A by sponging to miR-424”
- Retraction of: “SCARA5 inhibits oral squamous cell carcinoma via inactivating the STAT3 and PI3K/AKT signaling pathways”
- Special Issue Advancements in oncology: bridging clinical and experimental research - Part II
- Unveiling novel biomarkers for platinum chemoresistance in ovarian cancer
- Lathyrol affects the expression of AR and PSA and inhibits the malignant behavior of RCC cells
- The era of increasing cancer survivorship: Trends in fertility preservation, medico-legal implications, and ethical challenges
- Bone scintigraphy and positron emission tomography in the early diagnosis of MRONJ
- Meta-analysis of clinical efficacy and safety of immunotherapy combined with chemotherapy in non-small cell lung cancer
- Special Issue Computational Intelligence Methodologies Meets Recurrent Cancers - Part IV
- Exploration of mRNA-modifying METTL3 oncogene as momentous prognostic biomarker responsible for colorectal cancer development
- Special Issue The evolving saga of RNAs from bench to bedside - Part III
- Interaction and verification of ferroptosis-related RNAs Rela and Stat3 in promoting sepsis-associated acute kidney injury
- The mRNA MOXD1: Link to oxidative stress and prognostic significance in gastric cancer
- Special Issue Exploring the biological mechanism of human diseases based on MultiOmics Technology - Part II
- Dynamic changes in lactate-related genes in microglia and their role in immune cell interactions after ischemic stroke
- A prognostic model correlated with fatty acid metabolism in Ewing’s sarcoma based on bioinformatics analysis
- Red cell distribution width predicts early kidney injury: A NHANES cross-sectional study
- Special Issue Diabetes mellitus: pathophysiology, complications & treatment
- Nutritional risk assessment and nutritional support in children with congenital diabetes during surgery
- Correlation of the differential expressions of RANK, RANKL, and OPG with obesity in the elderly population in Xinjiang
- A discussion on the application of fluorescence micro-optical sectioning tomography in the research of cognitive dysfunction in diabetes
- A review of brain research on T2DM-related cognitive dysfunction
- Metformin and estrogen modulation in LABC with T2DM: A 36-month randomized trial
- Special Issue Innovative Biomarker Discovery and Precision Medicine in Cancer Diagnostics
- CircASH1L-mediated tumor progression in triple-negative breast cancer: PI3K/AKT pathway mechanisms
Articles in the same Issue
- Research Articles
- Network pharmacological analysis and in vitro testing of the rutin effects on triple-negative breast cancer
- Impact of diabetes on long-term survival in elderly liver cancer patients: A retrospective study
- Knockdown of CCNB1 alleviates high glucose-triggered trophoblast dysfunction during gestational diabetes via Wnt/β-catenin signaling pathway
- Risk factors for severe adverse drug reactions in hospitalized patients
- Analysis of the effect of ALA-PDT on macrophages in footpad model of mice infected with Fonsecaea monophora based on single-cell sequencing
- Development and validation of headspace gas chromatography with a flame ionization detector method for the determination of ethanol in the vitreous humor
- CMSP exerts anti-tumor effects on small cell lung cancer cells by inducing mitochondrial dysfunction and ferroptosis
- Predictive value of plasma sB7-H3 and YKL-40 in pediatric refractory Mycoplasma pneumoniae pneumonia
- Antiangiogenic potential of Elaeagnus umbellata extracts and molecular docking study by targeting VEGFR-2 pathway
- Comparison of the effectiveness of nurse-led preoperative counseling and postoperative follow-up care vs standard care for patients with gastric cancer
- Comparing the therapeutic efficacy of endoscopic minimally invasive surgery and traditional surgery for early-stage breast cancer: A meta-analysis
- Adhered macrophages as an additional marker of cardiomyocyte injury in biopsies of patients with dilated cardiomyopathy
- Association between statin administration and outcome in patients with sepsis: A retrospective study
- Exploration of the association between estimated glucose disposal rate and osteoarthritis in middle-aged and older adults: An analysis of NHANES data from 2011 to 2018
- A comparative analysis of the binary and multiclass classified chest X-ray images of pneumonia and COVID-19 with ML and DL models
- Lysophosphatidic acid 2 alleviates deep vein thrombosis via protective endothelial barrier function
- Transcription factor A, mitochondrial promotes lymph node metastasis and lymphangiogenesis in epithelial ovarian carcinoma
- Serum PM20D1 levels are associated with nutritional status and inflammatory factors in gastric cancer patients undergoing early enteral nutrition
- Hydromorphone reduced the incidence of emergence agitation after adenotonsillectomy in children with obstructive sleep apnea: A randomized, double-blind study
- Vitamin D replacement therapy may regulate sleep habits in patients with restless leg syndrome
- The first-line antihypertensive nitrendipine potentiated the therapeutic effect of oxaliplatin by downregulating CACNA1D in colorectal cancer
- Health literacy and health-related quality of life: The mediating role of irrational happiness
- Modulatory effects of Lycium barbarum polysaccharide on bone cell dynamics in osteoporosis
- Mechanism research on inhibition of gastric cancer in vitro by the extract of Pinellia ternata based on network pharmacology and cellular metabolomics
- Examination of the causal role of immune cells in non-alcoholic fatty liver disease by a bidirectional Mendelian randomization study
- Clinical analysis of ten cases of HIV infection combined with acute leukemia
- Investigating the cardioprotective potential of quercetin against tacrolimus-induced cardiotoxicity in Wistar rats: A mechanistic insights
- Clinical observation of probiotics combined with mesalazine and Yiyi Baitouweng Decoction retention enema in treating mild-to-moderate ulcerative colitis
- Diagnostic value of ratio of blood inflammation to coagulation markers in periprosthetic joint infection
- Sex-specific associations of sex hormone binding globulin and risk of bladder cancer
- Core muscle strength and stability-oriented breathing training reduces inter-recti distance in postpartum women
- The ERAS nursing care strategy for patients undergoing transsphenoidal endoscopic pituitary tumor resection: A randomized blinded controlled trial
- The serum IL-17A levels in patients with traumatic bowel rupture post-surgery and its predictive value for patient prognosis
- Impact of Kolb’s experiential learning theory-based nursing on caregiver burden and psychological state of caregivers of dementia patients
- Analysis of serum NLR combined with intraoperative margin condition to predict the prognosis of cervical HSIL patients undergoing LEEP surgery
- Commiphora gileadensis ameliorate infertility and erectile dysfunction in diabetic male mice
- The correlation between epithelial–mesenchymal transition classification and MMP2 expression of circulating tumor cells and prognosis of advanced or metastatic nasopharyngeal carcinoma
- Tetrahydropalmatine improves mitochondrial function in vascular smooth muscle cells of atherosclerosis in vitro by inhibiting Ras homolog gene family A/Rho-associated protein kinase-1 signaling pathway
- A cross-sectional study: Relationship between serum oxidative stress levels and arteriovenous fistula maturation in maintenance dialysis patients
- A comparative analysis of the impact of repeated administration of flavan 3-ol on brown, subcutaneous, and visceral adipose tissue
- Identifying early screening factors for depression in middle-aged and older adults: A cohort study
- Perform tumor-specific survival analysis for Merkel cell carcinoma patients undergoing surgical resection based on the SEER database by constructing a nomogram chart
- Unveiling the role of CXCL10 in pancreatic cancer progression: A novel prognostic indicator
- High-dose preoperative intraperitoneal erythropoietin and intravenous methylprednisolone in acute traumatic spinal cord injuries following decompression surgeries
- RAB39B: A novel biomarker for acute myeloid leukemia identified via multi-omics and functional validation
- Impact of peripheral conditioning on reperfusion injury following primary percutaneous coronary intervention in diabetic and non-diabetic STEMI patients
- Clinical efficacy of azacitidine in the treatment of middle- and high-risk myelodysplastic syndrome in middle-aged and elderly patients: A retrospective study
- The effect of ambulatory blood pressure load on mitral regurgitation in continuous ambulatory peritoneal dialysis patients
- Expression and clinical significance of ITGA3 in breast cancer
- Single-nucleus RNA sequencing reveals ARHGAP28 expression of podocytes as a biomarker in human diabetic nephropathy
- rSIG combined with NLR in the prognostic assessment of patients with multiple injuries
- Toxic metals and metalloids in collagen supplements of fish and jellyfish origin: Risk assessment for daily intake
- Exploring causal relationship between 41 inflammatory cytokines and marginal zone lymphoma: A bidirectional Mendelian randomization study
- Gender beliefs and legitimization of dating violence in adolescents
- Effect of serum IL-6, CRP, and MMP-9 levels on the efficacy of modified preperitoneal Kugel repair in patients with inguinal hernia
- Effect of smoking and smoking cessation on hematological parameters in polycythemic patients
- Pathogen surveillance and risk factors for pulmonary infection in patients with lung cancer: A retrospective single-center study
- Necroptosis of hippocampal neurons in paclitaxel chemotherapy-induced cognitive impairment mediates microglial activation via TLR4/MyD88 signaling pathway
- Celastrol suppresses neovascularization in rat aortic vascular endothelial cells stimulated by inflammatory tenocytes via modulating the NLRP3 pathway
- Cord-lamina angle and foraminal diameter as key predictors of C5 palsy after anterior cervical decompression and fusion surgery
- GATA1: A key biomarker for predicting the prognosis of patients with diffuse large B-cell lymphoma
- Influencing factors of false lumen thrombosis in type B aortic dissection: A single-center retrospective study
- MZB1 regulates the immune microenvironment and inhibits ovarian cancer cell migration
- Integrating experimental and network pharmacology to explore the pharmacological mechanisms of Dioscin against glioblastoma
- Trends in research on preterm birth in twin pregnancy based on bibliometrics
- Four-week IgE/baseline IgE ratio combined with tryptase predicts clinical outcome in omalizumab-treated children with moderate-to-severe asthma
- Single-cell transcriptomic analysis identifies a stress response Schwann cell subtype
- Acute pancreatitis risk in the diagnosis and management of inflammatory bowel disease: A critical focus
- Effect of subclinical esketamine on NLRP3 and cognitive dysfunction in elderly ischemic stroke patients
- Interleukin-37 mediates the anti-oral tumor activity in oral cancer through STAT3
- CA199 and CEA expression levels, and minimally invasive postoperative prognosis analysis in esophageal squamous carcinoma patients
- Efficacy of a novel drainage catheter in the treatment of CSF leak after posterior spine surgery: A retrospective cohort study
- Comprehensive biomedicine assessment of Apteranthes tuberculata extracts: Phytochemical analysis and multifaceted pharmacological evaluation in animal models
- Relation of time in range to severity of coronary artery disease in patients with type 2 diabetes: A cross-sectional study
- Dopamine attenuates ethanol-induced neuronal apoptosis by stimulating electrical activity in the developing rat retina
- Correlation between albumin levels during the third trimester and the risk of postpartum levator ani muscle rupture
- Factors associated with maternal attention and distraction during breastfeeding and childcare: A cross-sectional study in the west of Iran
- Mechanisms of hesperetin in treating metabolic dysfunction-associated steatosis liver disease via network pharmacology and in vitro experiments
- The law on oncological oblivion in the Italian and European context: How to best uphold the cancer patients’ rights to privacy and self-determination?
- The prognostic value of the neutrophil-to-lymphocyte ratio, platelet-to-lymphocyte ratio, and prognostic nutritional index for survival in patients with colorectal cancer
- Factors affecting the measurements of peripheral oxygen saturation values in healthy young adults
- Comparison and correlations between findings of hysteroscopy and vaginal color Doppler ultrasonography for detection of uterine abnormalities in patients with recurrent implantation failure
- The effects of different types of RAGT on balance function in stroke patients with low levels of independent walking in a convalescent rehabilitation hospital
- Causal relationship between asthma and ankylosing spondylitis: A bidirectional two-sample univariable and multivariable Mendelian randomization study
- Correlations of health literacy with individuals’ understanding and use of medications in Southern Taiwan
- Correlation of serum calprotectin with outcome of acute cerebral infarction
- Comparison of computed tomography and guided bronchoscopy in the diagnosis of pulmonary nodules: A systematic review and meta-analysis
- Curdione protects vascular endothelial cells and atherosclerosis via the regulation of DNMT1-mediated ERBB4 promoter methylation
- The identification of novel missense variant in ChAT gene in a patient with gestational diabetes denotes plausible genetic association
- Molecular genotyping of multi-system rare blood types in foreign blood donors based on DNA sequencing and its clinical significance
- Exploring the role of succinyl carnitine in the association between CD39⁺ CD4⁺ T cell and ulcerative colitis: A Mendelian randomization study
- Dexmedetomidine suppresses microglial activation in postoperative cognitive dysfunction via the mmu-miRNA-125/TRAF6 signaling axis
- Analysis of serum metabolomics in patients with different types of chronic heart failure
- Diagnostic value of hematological parameters in the early diagnosis of acute cholecystitis
- Pachymaran alleviates fat accumulation, hepatocyte degeneration, and injury in mice with nonalcoholic fatty liver disease
- Decrease in CD4 and CD8 lymphocytes are predictors of severe clinical picture and unfavorable outcome of the disease in patients with COVID-19
- METTL3 blocked the progression of diabetic retinopathy through m6A-modified SOX2
- The predictive significance of anti-RO-52 antibody in patients with interstitial pneumonia after treatment of malignant tumors
- Exploring cerebrospinal fluid metabolites, cognitive function, and brain atrophy: Insights from Mendelian randomization
- Development and validation of potential molecular subtypes and signatures of ocular sarcoidosis based on autophagy-related gene analysis
- Widespread venous thrombosis: Unveiling a complex case of Behçet’s disease with a literature perspective
- Uterine fibroid embolization: An analysis of clinical outcomes and impact on patients’ quality of life
- Discovery of lipid metabolism-related diagnostic biomarkers and construction of diagnostic model in steroid-induced osteonecrosis of femoral head
- Serum-derived exomiR-188-3p is a promising novel biomarker for early-stage ovarian cancer
- Enhancing chronic back pain management: A comparative study of ultrasound–MRI fusion guidance for paravertebral nerve block
- Peptide CCAT1-70aa promotes hepatocellular carcinoma proliferation and invasion via the MAPK/ERK pathway
- Electroacupuncture-induced reduction of myocardial ischemia–reperfusion injury via FTO-dependent m6A methylation modulation
- Hemorrhoids and cardiovascular disease: A bidirectional Mendelian randomization study
- Cell-free adipose extract inhibits hypertrophic scar formation through collagen remodeling and antiangiogenesis
- HALP score in Demodex blepharitis: A case–control study
- Assessment of SOX2 performance as a marker for circulating cancer stem-like cells (CCSCs) identification in advanced breast cancer patients using CytoTrack system
- Risk and prognosis for brain metastasis in primary metastatic cervical cancer patients: A population-based study
- Comparison of the two intestinal anastomosis methods in pediatric patients
- Factors influencing hematological toxicity and adverse effects of perioperative hyperthermic intraperitoneal vs intraperitoneal chemotherapy in gastrointestinal cancer
- Endotoxin tolerance inhibits NLRP3 inflammasome activation in macrophages of septic mice by restoring autophagic flux through TRIM26
- Lateral transperitoneal laparoscopic adrenalectomy: A single-centre experience of 21 procedures
- Petunidin attenuates lipopolysaccharide-induced retinal microglia inflammatory response in diabetic retinopathy by targeting OGT/NF-κB/LCN2 axis
- Procalcitonin and C-reactive protein as biomarkers for diagnosing and assessing the severity of acute cholecystitis
- Factors determining the number of sessions in successful extracorporeal shock wave lithotripsy patients
- Development of a nomogram for predicting cancer-specific survival in patients with renal pelvic cancer following surgery
- Inhibition of ATG7 promotes orthodontic tooth movement by regulating the RANKL/OPG ratio under compression force
- A machine learning-based prognostic model integrating mRNA stemness index, hypoxia, and glycolysis‑related biomarkers for colorectal cancer
- Glutathione attenuates sepsis-associated encephalopathy via dual modulation of NF-κB and PKA/CREB pathways
- FAHD1 prevents neuronal ferroptosis by modulating R-loop and the cGAS–STING pathway
- Association of placenta weight and morphology with term low birth weight: A case–control study
- Investigation of the pathogenic variants induced Sjogren’s syndrome in Turkish population
- Nucleotide metabolic abnormalities in post-COVID-19 condition and type 2 diabetes mellitus patients and their association with endocrine dysfunction
- TGF-β–Smad2/3 signaling in high-altitude pulmonary hypertension in rats: Role and mechanisms via macrophage M2 polarization
- Ultrasound-guided unilateral versus bilateral erector spinae plane block for postoperative analgesia of patients undergoing laparoscopic cholecystectomy
- Profiling gut microbiome dynamics in subacute thyroiditis: Implications for pathogenesis, diagnosis, and treatment
- Delta neutrophil index, CRP/albumin ratio, procalcitonin, immature granulocytes, and HALP score in acute appendicitis: Best performing biomarker?
- Anticancer activity mechanism of novelly synthesized and characterized benzofuran ring-linked 3-nitrophenyl chalcone derivative on colon cancer cells
- H2valdien3 arrests the cell cycle and induces apoptosis of gastric cancer
- Prognostic relevance of PRSS2 and its immune correlates in papillary thyroid carcinoma
- Association of SGLT2 inhibition with psychiatric disorders: A Mendelian randomization study
- Motivational interviewing for alcohol use reduction in Thai patients
- Luteolin alleviates oxygen-glucose deprivation/reoxygenation-induced neuron injury by regulating NLRP3/IL-1β signaling
- Polyphyllin II inhibits thyroid cancer cell growth by simultaneously inhibiting glycolysis and oxidative phosphorylation
- Relationship between the expression of copper death promoting factor SLC31A1 in papillary thyroid carcinoma and clinicopathological indicators and prognosis
- CSF2 polarized neutrophils and invaded renal cancer cells in vitro influence
- Proton pump inhibitors-induced thrombocytopenia: A systematic literature analysis of case reports
- The current status and influence factors of research ability among community nurses: A sequential qualitative–quantitative study
- OKAIN: A comprehensive oncology knowledge base for the interpretation of clinically actionable alterations
- The relationship between serum CA50, CA242, and SAA levels and clinical pathological characteristics and prognosis in patients with pancreatic cancer
- Identification and external validation of a prognostic signature based on hypoxia–glycolysis-related genes for kidney renal clear cell carcinoma
- Engineered RBC-derived nanovesicles functionalized with tumor-targeting ligands: A comparative study on breast cancer targeting efficiency and biocompatibility
- Relationship of resting echocardiography combined with serum micronutrients to the severity of low-gradient severe aortic stenosis
- Effect of vibration on pain during subcutaneous heparin injection: A randomized, single-blind, placebo-controlled trial
- The diagnostic performance of machine learning-based FFRCT for coronary artery disease: A meta-analysis
- Comparing biofeedback device vs diaphragmatic breathing for bloating relief: A randomized controlled trial
- Serum uric acid to albumin ratio and C-reactive protein as predictive biomarkers for chronic total occlusion and coronary collateral circulation quality
- Multiple organ scoring systems for predicting in-hospital mortality of sepsis patients in the intensive care unit
- Single-cell RNA sequencing data analysis of the inner ear in gentamicin-treated mice via intraperitoneal injection
- Suppression of cathepsin B attenuates myocardial injury via limiting cardiomyocyte apoptosis
- Influence of sevoflurane combined with propofol anesthesia on the anesthesia effect and adverse reactions in children with acute appendicitis
- Identification of hub genes related to acute kidney injury caused by sevoflurane anesthesia and endoplasmic reticulum stress
- Efficacy and safety of PD-1/PD-L1 inhibitors in pancreatic ductal adenocarcinoma: a systematic review and Meta-analysis of randomized controlled trials
- The value of diagnostic experience in O-RADS MRI score for ovarian-adnexal lesions
- Health education pathway for individuals with temporary enterostomies using patient journey mapping
- Serum TLR8 as a potential diagnostic biomarker of coronary heart disease
- Intraoperative temperature management and its effect on surgical outcomes in elderly patients undergoing lichtenstein unilateral inguinal hernia repair
- Immunohistochemical profiling and neuroepithelial heterogeneity in immature ovarian teratomas: a retrospective digital pathology-based study
- Associated risk factors and prevalence of human papillomavirus infection among females visiting tertiary care hospital: a cross-sectional study from Nepal
- Comparative evaluation of various disc elution methods for the detection of colistin-resistant gram-negative bacteria
- Effect of timing of cholecystectomy on weight loss after sleeve gastrectomy in morbidly obese individuals with cholelithiasis: a retrospective cohort study
- Causal association between ceramide levels and central precocious puberty: a mendelian randomization study
- Novel predictive model for colorectal liver metastases recurrence: a radiomics and clinical data approach
- Relationship between resident physicians’ perceived professional value and exposure to violence
- Multiple sclerosis and type 1 diabetes: a Mendelian randomization study of European ancestry
- Rapid pathogen identification in peritoneal dialysis effluent by MALDI-TOF MS following blood culture enrichment
- Comparison of open and percutaneous A1 pulley release in pediatric trigger thumb: a retrospective cohort study
- Impact of combined diaphragm-lung ultrasound assessment on postoperative respiratory function in patients under general anesthesia recovery
- Development and internal validation of a nomogram for predicting short-term prognosis in ICU patients with acute pyelonephritis
- The association between hypoxic burden and blood pressure in patients with obstructive sleep apnea
- Promotion of asthenozoospermia by C9orf72 through suppression of spermatogonia activity via fructose metabolism and mitophagy
- Review Articles
- The effects of enhanced external counter-pulsation on post-acute sequelae of COVID-19: A narrative review
- Diabetes-related cognitive impairment: Mechanisms, symptoms, and treatments
- Microscopic changes and gross morphology of placenta in women affected by gestational diabetes mellitus in dietary treatment: A systematic review
- Review of mechanisms and frontier applications in IL-17A-induced hypertension
- Research progress on the correlation between islet amyloid peptides and type 2 diabetes mellitus
- The safety and efficacy of BCG combined with mitomycin C compared with BCG monotherapy in patients with non-muscle-invasive bladder cancer: A systematic review and meta-analysis
- The application of augmented reality in robotic general surgery: A mini-review
- The effect of Greek mountain tea extract and wheat germ extract on peripheral blood flow and eicosanoid metabolism in mammals
- Neurogasobiology of migraine: Carbon monoxide, hydrogen sulfide, and nitric oxide as emerging pathophysiological trinacrium relevant to nociception regulation
- Plant polyphenols, terpenes, and terpenoids in oral health
- Laboratory medicine between technological innovation, rights safeguarding, and patient safety: A bioethical perspective
- End-of-life in cancer patients: Medicolegal implications and ethical challenges in Europe
- The maternal factors during pregnancy for intrauterine growth retardation: An umbrella review
- Intra-abdominal hypertension/abdominal compartment syndrome of pediatric patients in critical care settings
- PI3K/Akt pathway and neuroinflammation in sepsis-associated encephalopathy
- Screening of Group B Streptococcus in pregnancy: A systematic review for the laboratory detection
- Giant borderline ovarian tumours – review of the literature
- Leveraging artificial intelligence for collaborative care planning: Innovations and impacts in shared decision-making – A systematic review
- Cholera epidemiology analysis through the experience of the 1973 Naples epidemic
- Risk factors of frailty/sarcopenia in community older adults: Meta-analysis
- Supplement strategies for infertility in overweight women: Evidence and legal insights
- Scurvy, a not obsolete disorder: Clinical report in eight young children and literature review
- A meta-analysis of the effects of DBS on cognitive function in patients with advanced PD
- Protective role of selenium in sepsis: Mechanisms and potential therapeutic strategies
- Strategies for hyperkalemia management in dialysis patients: A systematic review
- C-reactive protein-to-albumin ratio in peripheral artery disease
- Research progress on autophagy and its roles in sepsis induced organ injury
- Neuronutrition in autism spectrum disorders
- Pumilio 2 in neural development, function, and specific neurological disorders
- Antibiotic prescribing patterns in general dental practice- a scoping review
- Clinical and medico-legal reflections on non-invasive prenatal testing
- Smartphone use and back pain: a narrative review of postural pathologies
- Targeting endothelial oxidative stress in hypertension
- Exploring links between acne and metabolic syndrome: a narrative review
- Case Reports
- Delayed graft function after renal transplantation
- Semaglutide treatment for type 2 diabetes in a patient with chronic myeloid leukemia: A case report and review of the literature
- Diverse electrophysiological demyelinating features in a late-onset glycogen storage disease type IIIa case
- Giant right atrial hemangioma presenting with ascites: A case report
- Laser excision of a large granular cell tumor of the vocal cord with subglottic extension: A case report
- EsoFLIP-assisted dilation for dysphagia in systemic sclerosis: Highlighting the role of multimodal esophageal evaluation
- Molecular hydrogen-rhodiola as an adjuvant therapy for ischemic stroke in internal carotid artery occlusion: A case report
- Coronary artery anomalies: A case of the “malignant” left coronary artery and its surgical management
- Combined VAT and retroperitoneoscopy for pleural empyema due to nephro-pleuric fistula in xanthogranulomatous pyelonephritis
- A rare case of Opalski syndrome with a suspected multiple sclerosis etiology
- Newly diagnosed B-cell acute lymphoblastic leukemia demonstrating localized bone marrow infiltration exclusively in the lower extremities
- Rapid Communication
- Biological properties of valve materials using RGD and EC
-
A single oral administration of flavanols enhances short
-term memory in mice along with increased brain-derived neurotrophic factor - Repeat influenza incidence across two consecutive influenza seasons
- Letter to the Editor
- Role of enhanced external counterpulsation in long COVID
- Expression of Concern
- Expression of concern “A ceRNA network mediated by LINC00475 in papillary thyroid carcinoma”
- Expression of concern “Notoginsenoside R1 alleviates spinal cord injury through the miR-301a/KLF7 axis to activate Wnt/β-catenin pathway”
- Expression of concern “circ_0020123 promotes cell proliferation and migration in lung adenocarcinoma via PDZD8”
- Corrigendum
- Corrigendum to “Empagliflozin improves aortic injury in obese mice by regulating fatty acid metabolism”
- Corrigendum to “Comparing the therapeutic efficacy of endoscopic minimally invasive surgery and traditional surgery for early-stage breast cancer: A meta-analysis”
- Corrigendum to “The progress of autoimmune hepatitis research and future challenges”
- Retraction
- Retraction of “miR-654-5p promotes gastric cancer progression via the GPRIN1/NF-κB pathway”
- Retraction of: “LncRNA CASC15 inhibition relieves renal fibrosis in diabetic nephropathy through downregulating SP-A by sponging to miR-424”
- Retraction of: “SCARA5 inhibits oral squamous cell carcinoma via inactivating the STAT3 and PI3K/AKT signaling pathways”
- Special Issue Advancements in oncology: bridging clinical and experimental research - Part II
- Unveiling novel biomarkers for platinum chemoresistance in ovarian cancer
- Lathyrol affects the expression of AR and PSA and inhibits the malignant behavior of RCC cells
- The era of increasing cancer survivorship: Trends in fertility preservation, medico-legal implications, and ethical challenges
- Bone scintigraphy and positron emission tomography in the early diagnosis of MRONJ
- Meta-analysis of clinical efficacy and safety of immunotherapy combined with chemotherapy in non-small cell lung cancer
- Special Issue Computational Intelligence Methodologies Meets Recurrent Cancers - Part IV
- Exploration of mRNA-modifying METTL3 oncogene as momentous prognostic biomarker responsible for colorectal cancer development
- Special Issue The evolving saga of RNAs from bench to bedside - Part III
- Interaction and verification of ferroptosis-related RNAs Rela and Stat3 in promoting sepsis-associated acute kidney injury
- The mRNA MOXD1: Link to oxidative stress and prognostic significance in gastric cancer
- Special Issue Exploring the biological mechanism of human diseases based on MultiOmics Technology - Part II
- Dynamic changes in lactate-related genes in microglia and their role in immune cell interactions after ischemic stroke
- A prognostic model correlated with fatty acid metabolism in Ewing’s sarcoma based on bioinformatics analysis
- Red cell distribution width predicts early kidney injury: A NHANES cross-sectional study
- Special Issue Diabetes mellitus: pathophysiology, complications & treatment
- Nutritional risk assessment and nutritional support in children with congenital diabetes during surgery
- Correlation of the differential expressions of RANK, RANKL, and OPG with obesity in the elderly population in Xinjiang
- A discussion on the application of fluorescence micro-optical sectioning tomography in the research of cognitive dysfunction in diabetes
- A review of brain research on T2DM-related cognitive dysfunction
- Metformin and estrogen modulation in LABC with T2DM: A 36-month randomized trial
- Special Issue Innovative Biomarker Discovery and Precision Medicine in Cancer Diagnostics
- CircASH1L-mediated tumor progression in triple-negative breast cancer: PI3K/AKT pathway mechanisms