Abstract
Background
Postoperative cognitive dysfunction (POCD) is driven in part by microglial activation and the resulting neuroinflammatory response. Emerging evidence suggests that microRNAs regulate key inflammatory pathways in the central nervous system. In this study, we examined the role of the mmu‑miR‑125a/TRAF6 signaling axis in microglial activation under inflammatory conditions induced by lipopolysaccharide (LPS) and surgical trauma and evaluated whether dexmedetomidine (DEX) modulates this pathway to alleviate POCD.
Methods
Murine microglial cells were treated with LPS to induce activation. Expression levels of mmu‑miR‑125a and TRAF6 were quantified by qRT‑PCR and Western blotting. Bioinformatic prediction of miRNA binding sites was performed, and a luciferase reporter assay was used to confirm direct targeting of TRAF6 by mmu‑miR‑125a. Adult mice underwent standardized surgical trauma to induce POCD. Brain tissues were analyzed for microglial activation markers, cytokine levels, and expression of mmu‑miR‑125a and TRAF6. DEX was administered in both in vitro and in vivo models. The effects on cytokine release, microglial activation, and the mmu‑miR‑125a/TRAF6 axis were assessed.
Results
Our findings revealed significant alterations in the expression levels of TRAF6 and mmu-miR-125a during LPS-induced microglial activation. Through bioinformatics analysis and experimental validation, we identified TRAF6 as a direct target of mmu-miR-125a. The mmu-miR-125a/TRAF6 axis was found to be crucial for regulating microglial activation both in vitro, using an LPS-induced model, and in vivo, using a surgical trauma-induced POCD model. Moreover, we demonstrated that DEX, an alpha-2 adrenergic receptor agonist, effectively modulated the inflammatory cytokine release by targeting the mmu-miR-125a/TRAF6 axis in both models. The administration of DEX significantly suppressed microglial activation and TRAF6 expression, effects that were reversed by the inhibition of mmu-miR-125a.
Conclusion
Our study provides new insights into the molecular mechanisms underlying microglial activation and highlights the therapeutic potential of targeting the mmu-miR-125a/TRAF6 axis to alleviate neuroinflammation by the administration of DEX in POCD.
1 Introduction
Elderly patients are highly susceptible to brain function disorders following surgery, which is collectively referred to as postoperative cognitive dysfunction (POCD) [1]. POCD was first identified in elderly patients following cardiac surgery, but recent studies have shown a high incidence in patients undergoing other types of surgeries as well [2–4]. Reports indicate that the incidence of POCD 7 days after non-cardiac surgery in patients over 60 years old is 25.8%, and the incidence 3 months postoperatively is approximately 9.9% [5]. In contrast, the overall incidence of POCD after cardiac surgery can reach 51% [6]. POCD leads to delayed patient recovery, increased complications, loss of self-care ability, prolonged hospitalization, increased medical costs, and a series of medical, social, and economic issues. The exact pathogenesis of POCD remains unclear; it is often the result of multiple factors acting together and is directly associated with vascular damage and inflammation, with the extent of damage positively correlated with vascular and inflammatory responses [7]. The immune response triggered by surgery is most likely the “trigger point” causing POCD. The inflammatory response plays a crucial role in the occurrence and development of POCD [8,9]. Neuroinflammation is a significant factor leading to cognitive impairment and is also closely related to neurodegenerative diseases in the elderly, such as Alzheimer’s disease (AD), Parkinson’s disease (PD), Huntington’s disease, multiple sclerosis (MS), and amyotrophic lateral sclerosis [10,11].
TRAF6 (TNF receptor-associated factor 6), a member of the TRAF family of proteins, was first reported to be involved in inflammatory signaling pathways [12]. TRAF6 acts as an adaptor protein, mediating signals induced by the TNF receptor family, including TNFR. TRAF6 recognizes and binds to signals such as CD40 on receptor cells, subsequently activating NF-kB and MAPK, playing a crucial role in immune responses [13]. Studies have shown that lipopolysaccharide (LPS)-induced activation of dendritic cells leads to the production of TNF-alpha and IL-13, a process mediated by the TLR4/MyD88/TRAF6 signaling pathway [14]. TRAF6 can activate TNF-alpha, which in turn induces the production of inflammatory factors such as IL-6 and IL-8. Pharmacological interventions targeting the function of TRAF6 can modulate local inflammation [15]. Therefore, regulating TRAF6 can, to some extent, control the inflammatory process; however, the role and the regulatory mechanism of TRAF6-involved inflammatory response in POCD remain unclear.
In recent years, numerous international reports have indicated that dexmedetomidine (DEX) has a certain interventional effect on cognitive dysfunction in elderly patients after general anesthesia [16]. Data confirm that the incidence of delirium and coma observed with DEX use is significantly lower than that in the control group, and survival time is prolonged, with only 6% of the general anesthesia patients experiencing postoperative delirium [17]. In contrast, the incidence of postoperative delirium is as high as 45% when general anesthesia is administered with drugs such as propofol or midazolam [18]. DEX is a new generation of highly selective α2-adrenergic receptor agonists, which exerts dose-dependent sedative and hypnotic effects, similar to the action of remifentanil during anesthesia [19]. It also exerts analgesic and sympatholytic effects by activating α2 receptors located in the central nervous system and peripherally, thereby inhibiting the stress response [20]. Recently, DEX has also been found to have anti-inflammatory effects [21,22], although the mechanism of these effects remains unknown.
To elucidate the mechanism by which DEX regulates POCD, this study aims to further investigate through in vitro experiments, as well as an in vivo mouse model of POCD induced by surgical anesthesia, to determine the effects of TRAF6-mediated neuroinflammation.
2 Methods and materials
2.1 Animals and ethics
BALB/c mice were obtained from the Guangdong Medical Laboratory Animal Center in Guangzhou, China. They were kept under specific pathogen-free (SPF) conditions, with a 12-h light/dark cycle in rooms where temperature and humidity were controlled. The mouse was allowed to acclimate to their new environment for 1 week before any experiments began. All procedures involving the animals followed the NIH Guide for the Care and Use of Laboratory Animals and received approval from Shantou University.
2.2 Cell culture and transfection
BV-2 murine microglial cell lines, obtained from the Cell Bank of the Chinese Academy of Sciences (Shanghai, China), were cultured in DMEM/F12 medium with 10% FBS in a humidified atmosphere at 37°C with 5% CO2. The cells were transfected with mmu-miR-125a mimics, inhibitors (50 nM), or negative controls (Genepharma Biotechnology, Shanghai, China) using Lipofectamine 2000 (Invitrogen, Carlsbad, CA, USA). For primary microglial cell culturing, cells were isolated from the brains of 1-day-old SD BALB/c mice pups, following a previously established method [23]. After 10 days, the mixed culture, which included microglia, astrocytes, and oligodendrocytes, was centrifuged at 220 rpm for 2 h. The supernatants were transferred to new cell culture plates, and non-adherent cells, mainly astrocytes and oligodendrocytes, were removed after 15 min. Then, the cells were cultured and treated as BV2 cells. For LPS treatment, LPS (InvivoGen, Hong Kong, China; cat no. #tlrl-eblps, final concentration 50 or 100 ng/mL diluted in culture medium) was added to the cell culture for 24 h. For DEX (Selleckchem, CA, USA, cat no. #S3075) administration, a final concentration of 1 μM in DMSO was added prior to the addition of LPS.
2.3 RT-qPCR
Total RNA was extracted with TRIzol (Invitrogen, Carlsbad, CA, USA) as per the manufacturer’s instructions and reverse-transcribed with a cDNA synthesis kit (Thermo Fisher Scientific). After that, the SYBR premix ExTaq II kit (TaKaRa, Dalian, China) was used to perform the RT-qPCR according to the manufacturer’s procedure. Relative mmu-miR-125a and TRAF6 mRNA expression values were normalized to U6 and GAPDH using the delta-delta-Ct method. The primers were TRAF6 forward, 5′-TTTCCCTGACGGTAAAGTGCCC-3′, TRAF6 reverse, 5′-ACCTGGCACTTCTGGAAAGGAC-3′; mmu-miR-125a forward, 5′-CCCTGAGACCCTTTAACC-3′, mmu-miR-125a reverse, 5′-GAACATGTCTGCGTATCTC-3′.
2.4 Western blotting
Protein concentration was measured using the BCA protein concentration detection kit from Aspen (Wuhan, China). Equal amounts of protein were separated on 10% SDS-PAGE and transferred to a PVDF membrane. The membrane was incubated overnight at 4°C with the following primary antibodies: anti-TRAF6 (66498-1-Ig, 1:1,000; Proteintech, Rosemont, IL, USA) and GAPDH (60004-1-Ig, 1:10,000; Proteintech). The membrane was then incubated with a secondary antibody (A0216, 1:5,000; Beyotime, Shanghai, China) at room temperature. Bands were visualized using an enhanced chemiluminescence detection kit, and their intensities were analyzed.
2.5 Dual luciferase reporter assay
Online tools such as TargetScan [24] were used to search for the potential binding site between mmu-miR-125 and TRAF6. Then, the 3′-UTR sequence of TRAF6, either containing the predicted miR-125 binding site (WT) or a mutated version (MUT), as indicated in Figure 2a, was synthesized by GenePharm (Shanghai, China) and inserted into the pmirGLO vector (Promega, Madison, WI, USA). Cells were then co-transfected with a negative control and a mmu-miR-125a mimic. After 48 h, a dual-luciferase reporter assay was performed following the manufacturer’s instructions.
2.6 Immunofluorescence assay
Mice were anesthetized and then underwent cardiac perfusion with PBS, followed by a 4% paraformaldehyde (PFA) solution for fixation. Then, the tissues were dehydrated, embedded, and slices were prepared at a thickness of 20 μm and stored at −80°C for preservation. For immunofluorescence staining, the frozen brain sections were washed three times with PBS, blocked with 10% goat serum at 37°C for 1 h, and incubated overnight at 4°C with an anti-Iba-1 antibody (1:500, Cell Signaling Technology, USA). The sections were then incubated with Alexa Fluor 488-conjugated goat anti-rabbit IgG (1:500, Beyotime, Shanghai, China) at 37°C for 1 h. Following staining with DAPI in an anti-fluorescence quenching solution, images were captured using a laser scanning confocal microscope (ZEISS, Oberkochen, Germany).
2.7 ELISA
To measure the expression levels of TNF-α, IL-6, and IL-1β in BV2 cell lysates or serum levels of surgical treated mice following treatments, supernatants from these samples were analyzed using an ELISA kit according to the manufacturer’s instructions (R&D Biosciences, San Diego, CA, USA).
2.8 Animal POCD model
The commonly used surgical trauma model of POCD was implemented following established protocols [23]. First, the mice were anesthetized using halothane [29], and a longitudinal incision of 6 cm was made along the dorsal midline and another 5 cm along the abdominal midline. The intestines were then exteriorized and left exposed for 5 min. To prevent infection, polysporin (Pfizer, Markham, Ontario, Canada) was applied to the surgical site. In the sham-operated group, mice were also anesthetized, and their abdominal and dorsal regions were shaved and cleaned, but no incisions were made. Both groups were kept under halothane anesthesia for the same duration. A concentration of 50 μg/kg of Dex was selected for this model accordingly [25].
2.9 Open field test
The open field test was applied as previously reported [26,27]. Briefly, each group included at least three BALB/c mice, and mice were placed in an open field arena for a duration of 10 min. Seven days post-surgery, they were returned to the arena. Using ANY-maze tracking software, the duration spent by the mice in the corner, border, and center areas, as well as their overall travel distance, was recorded and measured.
2.10 Statistical analysis
Data are presented as mean ± standard error from at least three independent experiments and were analyzed using SPSS software version 21.0 (SPSS Inc., Chicago, IL, USA). Statistical analysis involved analysis of variance (ANOVA) followed by the Bonferroni post hoc test for multiple comparisons. For single comparisons between two groups, an unpaired Student’s t-test was used. A P-value of less than 0.05 was considered statistically significant.
3 Results
3.1 TRAF6 is upregulated while mmu-miR-125a is downregulated during LPS-induced microglial activation
To explore the role of TRAF6 and mmu-miR-125a during the inflammatory response, we applied a commonly used cellular model with LPS administration [23]. BV2 cells and primarily cultured microglia cells were treated with 50 or 100 ng/mL LPS. Then, cells were harvested and subjected to western blotting or RT-qPCR assays. As shown in Figure 1a and b, compared to the control group, the treatment of LPS significantly induced the upregulation of the TRAF6 protein level in BV2 cells. Moreover, the mmu-miR-125b expression, revealed by RT-qPCR, was markedly downregulated under the treatment of LPS (Figure 1c). The upregulation of TRAF6 and the downregulation of mmu-miR-125b were also observed in cultured primary microglia cells, showing a negative relationship between the two (Figure 1d–f). These data suggest that TRAF6 and mmu-miR-125a were involved in LPS-induced microglial activation.

TRAF6 is upregulated while mmu-miR-125a is downregulated during LPS-induced microglial activation. (a)–(c) BV2 cells were cultured and treated with LPS at the indicated concentration. Then, the cells were subjected to western blotting to detect the level of TRAF6 (a) and (b) and mmu-miR-125a (c). (d)–(f) Primarily cultured microglial cells were treated with LPS, and the cells were harvested for the detection of the TRAF6 protein level (d) and (e) with western blotting and RT-qPCR of mmu-miR-125a. ANOVA, **P < 0.01; ***P < 0.001; ****P < 0.0001.
3.2 TRAF6 is a direct target of mmu-miR-125a
To further investigate the regulatory mechanism of TRAF6 in the inflammatory response, we utilized bioinformatics tools such as TargetScan [24] to identify potential miRNAs that target TRAF6. As illustrated in Figure 2a, bioinformatics analysis of the mouse database identified that the sequence of mmu-miR-125a matched with the 3′-UTR region of TRAF6, suggesting a potential regulatory relationship. To investigate this further, the matched sequence of the WT 3′-UTR and a mutated clone (MUT, as shown in Figure 1a) was cloned into a luciferase reporter vector for subsequent dual luciferase reporter assays. Figure 2b shows that, compared to scrambled mimic NC (the control group), transfection of the mmu-miR-125a mimic significantly reduced the luciferase activity of the TRAF6 WT reporter in BV2 cells, while it did not affect the TRAF6 MUT reporter. Additionally, transfection with mmu-miR-125a mimic (compared to the mimic NC group) significantly decreased the mRNA (Figure 2c) and protein levels (Figure 2d and e) of TRAF6, whereas transfection with the mmu-miR-125a inhibitor (compared to the inhibitor of the NC group) increased these levels. These results indicate that TRAF6 is a direct target of mmu-miR-125a in BV2 cells.

TRAF6 is a direct target of mmu-miR-125a. (a) The sequence of the TRAF6 3′ UTR region matched with mmu-miR-125a and the constructed mutant. (b) BV2 cells were transfected with TRAF6 wild type (WT) and mutant (MUT) luciferase reporter plasmids, together with mimic NC or mmu-miR-125a mimics. The relative luciferase activity is shown. (c) The mRNA level by RT-qPCR was detected by the transfection of the indicated miR-125a fragments or the controls. (d) and (e) The protein level of TRAF6 was detected by western blotting under the treatment as in (c). Student’s t-test between two groups, **P < 0.01.
3.3 DEX attenuates LPS-induced microglia activation via modulating the mmu-miR-125a/TRAF6 axis
Previous reports showed that DEX revealed the protective role in neuronal dysfunction [28] and microglial activation [29,30]; however, whether DEX functions via the mmu-miR-125a/TRAF6 axis remains to be further explored. As shown in Figure 3a and b, compared to the PBS control, LPS administration in BV2 cells significantly induced the upregulation of TRAF6, which could be counteracted by the treatment of DEX (group 3). However, this impact of DEX could be further inhibited by the transfection of the mmu-miR-125a inhibitor, inducing the re-upregulation of the TRAF6 level. We further explored the changes in the inflammatory response indicators in the culture media upon these treatments. By the application of ELISA assay, LPS treatment-induced upregulation of TNF-alpha (Figure 3c), IL-6 (Figure 3d), and IL-1beta (Figure 3e) could be suppressed by the treatment with DEX, but further restored by the transfection of the mmu-miR-125a inhibitor. These data suggest that DEX attenuates LPS-induced inflammatory response via modulating the mmu-miR-125a/TRAF6 axis.

Dexmedetomidine attenuates LPS-induced microglia activation via modulating the mmu-miR-125a/TRAF6 axis. (a) and (b) BV2 cells were treated with LPS and DEX or miR-125a inhibitor, then the cell lysates were subjected to western blotting for determining the TRAF6 level (fold changes). The supernatant from the same treatment was subjected to an ELISA assay to detect the secreted levels of TNF-alpha (c), IL-6 (d), and IL-1beta (e). ANOVA multiple comparisons, *P < 0.05; **P < 0.01; ***P < 0.001.
3.4 DEX alleviates neuroinflammation in a POCD surgical trauma model via the mmu-miR-125a/TRAF6 axis
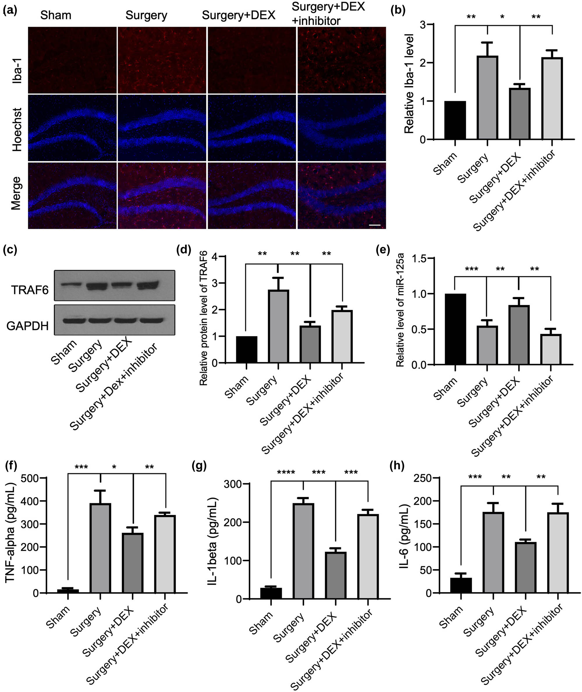
To further determine the effect of DEX on neuroinflammation in vivo, we established a mouse model of surgical trauma, as previously reported [23,31]. As shown in Figure 4a and b, the immunofluorescence staining of Iba-1 revealed that, compared to the Sham control group, the surgical model significantly induced microglial activation in the mouse hippocampus. The administration of DEX markedly suppressed this microglial activation, an effect that was counteracted by the injection of a mmu-miR-125a inhibitor (Figure 4a and b). Western blot analysis demonstrated that the protein level of TRAF6 increased following surgery compared to the Sham group, but this increase was suppressed by DEX administration (Figure 4c and d). The injection of the mmu-miR-125a inhibitor reversed the downregulation of TRAF6. RT-qPCR revealed that the endogenous level of mmu-miR-125a was reduced following the POCD surgical model, but it could be upregulated by DEX administration and suppressed by the co-injection of a mmu-miR-125a inhibitor (Figure 4e). To further illustrate the impact of DEX, animals were subjected to an open field test to determine the locomotion, exploratory activity, and anxiety-like behavior changes in POCD models [26,27]. As shown in Figure 5, surgical-induced POCD mice spent less time in the central area and showed reduced central distance. Application of DEX significantly alleviates these changes, with increased central time and distance, which could again be abolished by the administration of the miR-125a inhibitor (Figure 5c and d). These data suggest that DEX alleviates neuroinflammation in this POCD surgical trauma model via regulating the mmu-miR-125a/TRAF6 axis.

Dexmedetomidine alleviates neuroinflammation in a POCD surgical trauma model via the mmu-miR-125a/TRAF6 axis. (a) and (b) A POCD surgical trauma model was established, and then mice were treated with Dex or injected with the mmu-miR-125a inhibitor. The Sham group was used as the control group of the surgery group. After surgery or pharmacal administration, the hippocampus tissues were subjected to immunohistochemistry to detect the level of Iba-1 (red, for activated microglia). (c) and (d) The protein level of TRAF6 and mmu-miR-125a (e) in the hippocampus was detected and quantified as relative fold changes. The serum level from treated mice was collected to detect the level of TNF-alpha (f), IL-6 (g), and IL-1beta (h). Scale bar, 20 μm. ANOVA multiple comparisons, *P < 0.05; **P < 0.01; ***P < 0.001; ****P < 0.0001.

The open field test. Mice were treated as in Figure 4, and then subjected to an open field test. Then, the central distance, central time, and central vs total distance were collected and calculated (n = 6). (a) The representative images in each group are shown. (b)–(d) Statistical data. ANOVA multiple comparisons; *P < 0.05; **P < 0.01; ***P < 0.001; ****P < 0.0001.
4 Discussion
In the present study, we demonstrated that the expression levels of TRAF6 and mmu-miR-125a were significantly altered during LPS-induced microglial activation and inflammatory response. TRAF6 was identified as a direct target of mmu-miR-125a, and the mmu-miR-125a/TRAF6 axis played a crucial role in microglial activation in both the LPS-induced model in vitro and the surgical trauma-induced POCD model in vivo. Additionally, DEX regulated inflammatory cytokine release by modulating the mmu-miR-125a/TRAF6 axis in both settings. Targeting the miR-125a/TRAF6 axis may alleviate microglial activation-related neuroinflammation and offer a potential therapeutic strategy for the clinical treatment of POCD.
POCD is a common complication following surgery, particularly affecting elderly patients [32]. It is characterized by a decline in cognitive function, including memory and learning abilities [33]. Recent research has focused on the role of microRNAs (miRNAs) in the pathogenesis and potential treatment of POCD. For example, miR-190a-3p is significantly associated with POCD and regulates the gene Tiam1, which is involved in pathways related to psychiatric disorders and brain development [34]. miR-572 is downregulated in POCD and regulates the expression of NCAM1, aiding in the restoration of cognitive function [35]. miR-181b-5p attenuates POCD by reducing hippocampal neuroinflammation and targeting proinflammatory mediators like TNF-α [36]. Also, the circRNA-associated-ceRNA network is involved in the regulation of POCD, such as CircRNA-associated-ceRNA networks, involving miRNAs such as mmu-miR-298-5P, play a role in POCD by modulating pathways like Wnt and VEGF signaling [37,38]. Moreover, lncRNAs’ interactions with miRNA are involved in POCD; for example, lncRNA NONMMUT055714 acts as a sponge for miR-7684-5p, protecting against POCD by regulating SORLA and reducing neuroinflammation and neuronal apoptosis [39,40]. For potential clinical applications, preoperative serum levels of miR-155 can independently predict the occurrence of POCD after surgery [41]. Thus, the relationship between miRNAs and POCD is multifaceted, involving the regulation of genes and pathways associated with neuroinflammation, neuronal apoptosis, and cognitive function. MiRNAs play crucial roles in the development and potential treatment of POCD. Although the role of miR-125a in inflammation has been widely reported [42,43], the impact of miR-125a in POCD remains to be explored. Here, we found that mmu-miR-125a was involved in LPS-induced inflammatory response and surgery trauma-induced POCD mice. The results are consistent with the above observations.
TRAF6 is a critical adaptor protein involved in the regulation of inflammatory responses [44]. It plays a significant role in various signaling pathways, particularly those mediated by Toll-like receptors (TLRs) and cytokine receptors [45]. Understanding the relationship between TRAF6 and the inflammatory response is essential for developing therapeutic strategies to manage inflammation-related diseases. TRAF6 is crucial for TLR-mediated signaling, leading to the production of pro-inflammatory cytokines [46]. TRAF6 is essential for maintaining immune homeostasis by regulating T-cell responses and preventing excessive inflammation [47]. TRAF6 is involved in the production of inflammatory cytokines through its interaction with various signaling molecules, such as GSK3β and NF-κB [48,49]. TRAF6 phosphorylation by MST4 kinase suppresses its oligomerization and autoubiquitination, thereby reducing inflammation [50]. Moreover, TRAF6 contributes to chronic inflammatory pain by regulating microglial activation in the spinal cord [51].
On the other hand, TRAF6 is an E3 ubiquitin ligase that activates NF-κB and MAPK pathways, which may contribute to the regulation of POCD, for example, by mediating K63-linked polyubiquitination of signaling intermediates. In neuroinflammation following traumatic brain injury (TBI), TRAF6 drives NF-κB and MAPK activation in astrocytes, increasing pro-inflammatory chemokines like CCL2 and CXCL10. Inhibition of TRAF6 via RNAi or pharmacological blockers (e.g., MAPK/NF-κB inhibitors) reduces neuroinflammation and secondary neuronal damage [52]. TRAF6’s K63-linked ubiquitination suppresses NF-κB/MAPK activation and reduces cytokine production in macrophages [53]. Also, TRIM60-mediated SUMOylation of TAB2 (a TRAF6-binding partner) suppresses TRAF6–TAK1 complex formation, inhibiting MAPK/NF-κB signaling in LPS-induced inflammation [54]. Enhanced TRAF6 signaling in astrocytes activates JNK and NF-κB through K63 ubiquitination, inhibits autophagy, and reduces neuroprotective effects, leading to decreased ROS clearance capacity and neuronal damage [55]. As to POCD, miR-146a is reported to be associated with cognitive decline by suppressing hippocampal neuroinflammation in mice, via regulation of the IRAK1/TRAF6/NF-κB pathway [56]. Here, our data indicated that TRAF6 was upregulated in LPS-induced inflammatory response and the surgical trauma POCD mice model. DEX treatment suppressed the protein level of TRAF6 and the subsequent inflammation. Targeting TRAF6 and its regulatory mechanisms offers promising therapeutic potential for managing neuroinflammatory conditions.
DEX has been investigated for its potential ability to mitigate POCD. DEX administration can improve cognitive scores, such as Mini-Mental State Examination (MMSE) and Montreal Cognitive Assessment (MoCA) scores at 24 and 72 h post-operation [18]. Meta-analyses and clinical trials indicate DEX use is associated with a lower incidence of POCD on the first and seventh postoperative days, with higher MMSE scores compared to control groups [57,58]. Intraoperative DEX infusion reduced the incidence of POCD compared to esmolol in patients undergoing middle ear surgery under hypotensive anesthesia [59]. DEX treatment reduces inflammatory factors, such as serum levels of S100β, neuron-specific enolase (NSE), norepinephrine, cortisol, interleukin-6 (IL-6), and tumor necrosis factor-alpha (TNF-α) in POCD patients [57]. DEX reduced hippocampal neuron apoptosis, neuroinflammation, and cognitive impairment in aged mice, suggesting a protective role against POCD via the miR-381/EGR1/p53 signaling pathway [60]. However, some studies showed that there is no significant difference in postoperative delirium and cognitive performance between DEX and placebo groups [61,62], highlighting the importance of timing and context in DEX administration. Thus, the effect of DEX application in the treatment of POCD remains to be further explored. Consistent with the previous positive reports, our data suggest that DEX administration significantly suppressed the inflammatory response in both the LPS cell model and surgical trauma mice model, via targeting the mmu-miR-125a/TRAF6 axis.
In general, our findings demonstrated that the involvement of TRAF6 and mmu-miR-125a during LPS-induced microglial activation and inflammatory response. TRAF6 is a direct target of mmu-miR-125a during the processes, and DEX alleviates inflammation via modulating the mmu-miR-125a/TRAF6 axis in both in vitro and in vivo models. DEX shows promise in reducing the severity of POCD through its neuroprotective and anti-inflammatory effects.
Acknowledgments
None.
-
Funding information: This work was supported by the Scientific Research and Cultivation Project of Meizhou People’s Hospital (#PY-C20210020), Science and Technology Plan of Meizhou City (#2022B47), Science and Technology Projects in Guangzhou (No. 2023A03J0798), Medical and Health Research Projects of Meizhou City (No. 2025-B-117), and Guangzhou Science and Technology Basic and Applied Basic Research Project (No. 202201011430).
-
Author contributions: ZX and KZ designed the study. ZX, WC, HL, WZ, XW, MC, and PB performed the experiments. KZ, WC, MC, and PB analyzed the data. ZX and KZ wrote the paper with input from all authors.
-
Conflict of interest: The authors state that no conflict of interest.
-
Data availability statement: The data that support the findings of this study are available on request from the corresponding author.
References
[1] Sieber F, Neufeld KJ, Gottschalk A, Bigelow GE, Oh ES, Rosenberg PB, et al. Depth of sedation as an interventional target to reduce postoperative delirium: mortality and functional outcomes of the Strategy to Reduce the Incidence of Postoperative Delirium in Elderly Patients randomised clinical trial. Br J Anaesth. 2019;122(4):480–9.10.1016/j.bja.2018.12.021Suche in Google Scholar PubMed PubMed Central
[2] Hudetz JA, Patterson KM, Byrne AJ, Pagel PS, Warltier DC. Postoperative delirium is associated with postoperative cognitive dysfunction at one week after cardiac surgery with cardiopulmonary bypass. Psychol Rep. 2009;105(3 Pt 1):921–32.10.2466/PR0.105.3.921-932Suche in Google Scholar PubMed
[3] Martin JF, Melo RO, Sousa LP. Postoperative cognitive dysfunction after cardiac surgery. Rev Bras Cir Cardiovasc. 2008;23(2):245–55.10.1590/S0102-76382008000200015Suche in Google Scholar PubMed
[4] Newman S, Stygall J, Hirani S, Shaefi S, Maze M. Postoperative cognitive dysfunction after noncardiac surgery: A systematic review. Anesthesiology. 2007;106(3):572–90.10.1097/00000542-200703000-00023Suche in Google Scholar PubMed
[5] Moller JT, Cluitmans P, Rasmussen LS, Houx P, Rasmussen H, Canet J, et al. Long-term postoperative cognitive dysfunction in the elderly ISPOCD1 study. ISPOCD investigators. International Study of Post-Operative Cognitive Dysfunction. Lancet. 1998;351(9106):857–61.10.1016/S0140-6736(97)07382-0Suche in Google Scholar PubMed
[6] Deiner S, Silverstein JH. Postoperative delirium and cognitive dysfunction. Br J Anaesth. 2009;103(Suppl 1):i41–6.10.1093/bja/aep291Suche in Google Scholar PubMed PubMed Central
[7] Combs CK. Inflammation and microglia actions in Alzheimer’s disease. J Neuroimmune Pharmacol. 2009;4(4):380–8.10.1007/s11481-009-9165-3Suche in Google Scholar PubMed
[8] Schopf S, von Ahnen T, von Ahnen M, Schardey HM, Wirth U. New insights into the pathophysiology of postoperative hemorrhage in thyroid surgery: An experimental study in a porcine model. Surgery. 2018;164(3):518–24.10.1016/j.surg.2018.05.022Suche in Google Scholar PubMed
[9] Krenk L, Rasmussen LS, Kehlet H. New insights into the pathophysiology of postoperative cognitive dysfunction. Acta Anaesthesiol Scand. 2010;54(8):951–6.10.1111/j.1399-6576.2010.02268.xSuche in Google Scholar PubMed
[10] Allison DJ, Ditor DS. The common inflammatory etiology of depression and cognitive impairment: a therapeutic target. J Neuroinflammation. 2014;11:151.10.1186/s12974-014-0151-1Suche in Google Scholar PubMed PubMed Central
[11] Nguyen MD, Julien JP, Rivest S. Innate immunity: the missing link in neuroprotection and neurodegeneration? Nat Rev Neurosci. 2002;3(3):216–27.10.1038/nrn752Suche in Google Scholar PubMed
[12] Verstak B, Nagpal K, Bottomley SP, Golenbock DT, Hertzog PJ, Mansell A. MyD88 adapter-like (Mal)/TIRAP interaction with TRAF6 is critical for TLR2- and TLR4-mediated NF-kappaB proinflammatory responses. J Biol Chem. 2009;284(36):24192–203.10.1074/jbc.M109.023044Suche in Google Scholar PubMed PubMed Central
[13] Fukushima T, Matsuzawa S, Kress CL, Bruey JM, Krajewska M, Lefebvre S, et al. Ubiquitin-conjugating enzyme Ubc13 is a critical component of TNF receptor-associated factor (TRAF)-mediated inflammatory responses. Proc Natl Acad Sci U S A. 2007;104(15):6371–6.10.1073/pnas.0700548104Suche in Google Scholar PubMed PubMed Central
[14] Yang YJ, Chen W, Carrigan SO, Chen WM, Roth K, Akiyama T, et al. TRAF6 specifically contributes to FcepsilonRI-mediated cytokine production but not mast cell degranulation. J Biol Chem. 2008;283(46):32110–8.10.1074/jbc.M802610200Suche in Google Scholar PubMed
[15] Purkerson JM, Smith RS, Pollock SJ, Phipps RP. The TRAF6, but not the TRAF2/3, binding domain of CD40 is required for cytokine production in human lung fibroblasts. Eur J Immunol. 2005;35(10):2920–8.10.1002/eji.200526219Suche in Google Scholar PubMed
[16] Delaney M, Pepin J, Somes J. Emergency department delirium screening improves care and reduces revisits for the older adult patient. J Emerg Nurs. 2015;41(6):521–4.10.1016/j.jen.2015.08.013Suche in Google Scholar PubMed
[17] Han JH, Wilson A, Ely EW. Delirium in the older emergency department patient: a quiet epidemic. Emerg Med Clin North Am. 2010;28(3):611–31.10.1016/j.emc.2010.03.005Suche in Google Scholar PubMed PubMed Central
[18] Zhang Y, He ST, Nie B, Li XY, Wang DX. Emergence delirium is associated with increased postoperative delirium in elderly: A prospective observational study. J Anesth. 2020;34(5):675–87.10.1007/s00540-020-02805-8Suche in Google Scholar PubMed PubMed Central
[19] Schenarts CL, Burton JH, Riker RR. Adrenocortical dysfunction following etomidate induction in emergency department patients. Acad Emerg Med. 2001;8(1):1–7.10.1111/j.1553-2712.2001.tb00537.xSuche in Google Scholar PubMed
[20] Rohan D, Buggy DJ, Crowley S, Ling FK, Gallagher H, Regan C, et al. Increased incidence of postoperative cognitive dysfunction 24 hr after minor surgery in the elderly. Can J Anaesth. 2005;52(2):137–42.10.1007/BF03027718Suche in Google Scholar PubMed
[21] Yamanaka D, Kawano T, Nishigaki A, Aoyama B, Tateiwa H, Shigematsu-Locatelli M, et al. Preventive effects of dexmedetomidine on the development of cognitive dysfunction following systemic inflammation in aged rats. J Anesth. 2017;31(1):25–35.10.1007/s00540-016-2264-4Suche in Google Scholar PubMed
[22] Li Y, He R, Chen S, Qu Y. Effect of dexmedetomidine on early postoperative cognitive dysfunction and peri-operative inflammation in elderly patients undergoing laparoscopic cholecystectomy. Exp Ther Med. 2015;10(5):1635–42.10.3892/etm.2015.2726Suche in Google Scholar PubMed PubMed Central
[23] Barrientos RM, Hein AM, Frank MG, Watkins LR, Maier SF. Intracisternal interleukin-1 receptor antagonist prevents postoperative cognitive decline and neuroinflammatory response in aged rats. J Neurosci. 2012;32(42):14641–8.10.1523/JNEUROSCI.2173-12.2012Suche in Google Scholar PubMed PubMed Central
[24] Agarwal V, Bell GW, Nam JW, Bartel DP. Predicting effective microRNA target sites in mammalian mRNAs. Elife. 2015;4:e05005.10.7554/eLife.05005Suche in Google Scholar PubMed PubMed Central
[25] Si Y, Zhang Y, Han L, Chen L, Xu Y, Sun F, et al. Dexmedetomidine acts via the JAK2/STAT3 pathway to attenuate isoflurane-induced neurocognitive deficits in senile mice. PLoS One. 2016;11(10):e0164763.10.1371/journal.pone.0164763Suche in Google Scholar PubMed PubMed Central
[26] Liu C, Wu J, Li M, Gao R, Zhang X, Ye-Lehmann S, et al. Smad7 in the hippocampus contributes to memory impairment in aged mice after anesthesia and surgery. J Neuroinflamm. 2023;20(1):175.10.1186/s12974-023-02849-zSuche in Google Scholar PubMed PubMed Central
[27] Zhong J, Li J, Miao C, Zuo Z. A novel individual-based determination of postoperative cognitive dysfunction in mice. Aging Dis. 2020;11(5):1133–45.10.14336/AD.2019.1029Suche in Google Scholar PubMed PubMed Central
[28] Zeng W, Zhang C, Long Q, Li Y. Dexmedetomidine alleviates LPS-induced neuronal dysfunction by modulating the AKT/GSK-3beta/CRMP-2 pathway in hippocampal neurons. Neuropsychiatr Dis Treat. 2021;17:671–80.10.2147/NDT.S297365Suche in Google Scholar PubMed PubMed Central
[29] Wu Z, Wang H, Shi Z, Li Y. Dexmedetomidine mitigates microglial activation associated with postoperative cognitive dysfunction by modulating the microRNA-103a-3p/VAMP1 axis. Neural Plast. 2022;2022:1353778.10.1155/2022/1353778Suche in Google Scholar PubMed PubMed Central
[30] He G, He Y, Ni H, Wang K, Zhu Y, Bao Y. Dexmedetomidine attenuates neuroinflammation and microglia activation in LPS-stimulated BV2 microglia cells through targeting circ-Shank3/miR-140-3p/TLR4 axis. Eur J Histochem. 2023;67(3):3766.10.4081/ejh.2023.3766Suche in Google Scholar PubMed PubMed Central
[31] Wang J, Li J, Sheng X, Zhao H, Cao XD, Wang YQ, et al. Beta-adrenoceptor mediated surgery-induced production of pro-inflammatory cytokines in rat microglia cells. J Neuroimmunol. 2010;223(1–2):77–83.10.1016/j.jneuroim.2010.04.006Suche in Google Scholar PubMed
[32] Tsai TL, Sands LP, Leung JM. An update on postoperative cognitive dysfunction. Adv Anesth. 2010;28(1):269–84.10.1016/j.aan.2010.09.003Suche in Google Scholar PubMed PubMed Central
[33] Peng W, Lu W, Jiang X, Xiong C, Chai H, Cai L, et al. Current progress on neuroinflammation-mediated postoperative cognitive dysfunction: An update. Curr Mol Med. 2023;23(10):1077–86.10.2174/1566524023666221118140523Suche in Google Scholar PubMed
[34] Liu Q, Hou A, Zhang Y, Guo Y, Li J, Yao Y, et al. MiR-190a potentially ameliorates postoperative cognitive dysfunction by regulating Tiam1. BMC Genomics. 2019;20(1):670.10.1186/s12864-019-6035-0Suche in Google Scholar PubMed PubMed Central
[35] Yu X, Liu S, Li J, Fan X, Chen Y, Bi X, et al. MicroRNA-572 improves early post-operative cognitive dysfunction by down-regulating neural cell adhesion molecule 1. PLoS One. 2015;10(2):e0118511.10.1371/journal.pone.0118511Suche in Google Scholar PubMed PubMed Central
[36] Lu Y, Xu X, Dong R, Sun L, Chen L, Zhang Z, et al. MicroRNA-181b-5p attenuates early postoperative cognitive dysfunction by suppressing hippocampal neuroinflammation in mice. Cytokine. 2019;120:41–53.10.1016/j.cyto.2019.04.005Suche in Google Scholar PubMed
[37] Wang W, Huo P, Zhang L, Lv G, Xia Z. Decoding competitive endogenous RNA regulatory network in postoperative cognitive dysfunction. Front Neurosci. 2022;16:972918.10.3389/fnins.2022.972918Suche in Google Scholar PubMed PubMed Central
[38] Zhang MX, Lin JR, Yang ST, Zou J, Xue Y, Feng CZ, et al. Characterization of circRNA-associated-ceRNA networks involved in the pathogenesis of postoperative cognitive dysfunction in aging mice. Front Aging Neurosci. 2022;14:727805.10.3389/fnagi.2022.727805Suche in Google Scholar PubMed PubMed Central
[39] Wei C, Luo T, Zou S, Zhou X, Shen W, Ji X, et al. Differentially expressed lncRNAs and miRNAs with associated ceRNA networks in aged mice with postoperative cognitive dysfunction. Oncotarget. 2017;8(34):55901–14.10.18632/oncotarget.18362Suche in Google Scholar PubMed PubMed Central
[40] Wei C, Sun Y, Wang J, Lin D, Cui V, Shi H, et al. LncRNA NONMMUT055714 acts as the sponge of microRNA-7684-5p to protect against postoperative cognitive dysfunction. Aging (Albany NY). 2021;13(9):12552–64.10.18632/aging.202932Suche in Google Scholar PubMed PubMed Central
[41] Wu C, Wang R, Li X, Chen J. Preoperative serum microRNA-155 expression independently predicts postoperative cognitive dysfunction after laparoscopic surgery for colon cancer. Med Sci Monit. 2016;22:4503–8.10.12659/MSM.898397Suche in Google Scholar
[42] Smith S, Wu PW, Seo JJ, Fernando T, Jin M, Contreras J, et al. IL-16/miR-125a axis controls neutrophil recruitment in pristane-induced lung inflammation. JCI Insight. 2018;3(15):e120798.10.1172/jci.insight.120798Suche in Google Scholar PubMed PubMed Central
[43] Hwang SJ, Ahn BJ, Shin MW, Song YS, Choi Y, Oh GT, et al. miR-125a-5p attenuates macrophage-mediated vascular dysfunction by targeting Ninjurin1. Cell Death Differ. 2022;29(6):1199–210.10.1038/s41418-021-00911-ySuche in Google Scholar PubMed PubMed Central
[44] Thomas R. The TRAF6-NF kappa B signaling pathway in autoimmunity: Not just inflammation. Arthrit Res Ther. 2005;7(4):170–3.10.1186/ar1784Suche in Google Scholar PubMed PubMed Central
[45] Dou Y, Tian X, Zhang J, Wang Z, Chen G. Roles of TRAF6 in central nervous system. Curr Neuropharmacol. 2018;16(9):1306–13.10.2174/1570159X16666180412094655Suche in Google Scholar PubMed PubMed Central
[46] Hacker H, Redecke V, Blagoev B, Kratchmarova I, Hsu LC, Wang GG, et al. Specificity in toll-like receptor signalling through distinct effector functions of TRAF3 and TRAF6. Nature. 2006;439(7073):204–7.10.1038/nature04369Suche in Google Scholar PubMed
[47] King CG, Kobayashi T, Cejas PJ, Kim T, Yoon K, Kim GK, et al. TRAF6 is a T cell-intrinsic negative regulator required for the maintenance of immune homeostasis. Nat Med. 2006;12(9):1088–92.10.1038/nm1449Suche in Google Scholar PubMed
[48] Ko R, Park JH, Ha H, Choi Y, Lee SY. Glycogen synthase kinase 3beta ubiquitination by TRAF6 regulates TLR3-mediated pro-inflammatory cytokine production. Nat Commun. 2015;6:6765.10.1038/ncomms7765Suche in Google Scholar PubMed PubMed Central
[49] Zeng KW, Liao LX, Lv HN, Song FJ, Yu Q, Dong X, et al. Natural small molecule FMHM inhibits lipopolysaccharide-induced inflammatory response by promoting TRAF6 degradation via K48-linked polyubiquitination. Sci Rep. 2015;5:14715.10.1038/srep14715Suche in Google Scholar PubMed PubMed Central
[50] Jiao S, Zhang Z, Li C, Huang M, Shi Z, Wang Y, et al. The kinase MST4 limits inflammatory responses through direct phosphorylation of the adaptor TRAF6. Nat Immunol. 2015;16(3):246–57.10.1038/ni.3097Suche in Google Scholar PubMed
[51] Lu Y, Cao DL, Ma LJ, Gao YJ. TRAF6 contributes to CFA-induced spinal microglial activation and chronic inflammatory pain in mice. Cell Mol Neurobiol. 2022;42(5):1543–55.10.1007/s10571-021-01045-ySuche in Google Scholar PubMed PubMed Central
[52] Huang H, Xia A, Sun L, Lu C, Liu Y, Zhu Z, et al. Pathogenic functions of tumor necrosis factor receptor-associated factor 6 signaling following traumatic brain injury. Front Mol Neurosci. 2021;14:629910.10.3389/fnmol.2021.629910Suche in Google Scholar PubMed PubMed Central
[53] Wu Y, Wang Q, Li M, Lao J, Tang H, Ming S, et al. SLAMF7 regulates the inflammatory response in macrophages during polymicrobial sepsis. J Clin Invest. 2023;133(6):e150224.10.1172/JCI150224Suche in Google Scholar PubMed PubMed Central
[54] Gu Z, Chen X, Yang W, Qi Y, Yu H, Wang X, et al. The SUMOylation of TAB2 mediated by TRIM60 inhibits MAPK/NF-kappaB activation and the innate immune response. Cell Mol Immunol. 2021;18(8):1981–94.10.1038/s41423-020-00564-wSuche in Google Scholar PubMed PubMed Central
[55] Lin K, Zhou D, Li M, Meng J, He F, Yang X, et al. Echinococcus granulosus cyst fluid suppresses inflammatory responses by inhibiting TRAF6 signalling in macrophages. Parasitology. 2021;148(7):887–94.10.1017/S0031182021000548Suche in Google Scholar PubMed PubMed Central
[56] Chen L, Dong R, Lu Y, Zhou Y, Li K, Zhang Z, et al. MicroRNA-146a protects against cognitive decline induced by surgical trauma by suppressing hippocampal neuroinflammation in mice. Brain Behav Immun. 2019;78:188–201.10.1016/j.bbi.2019.01.020Suche in Google Scholar PubMed
[57] Lei D, Sha Y, Wen S, Xie S, Liu L, Han C. Dexmedetomidine may reduce IL-6 level and the risk of postoperative cognitive dysfunction in patients after surgery: A meta-analysis. Dose Response. 2020;18(1):1559325820902345.10.1177/1559325820902345Suche in Google Scholar PubMed PubMed Central
[58] Yang Z, Wu A, Zhang M. Effects of dexmedetomidine on early cognitive function in elderly patients after abdominal surgery: A meta-analysis. Minerva Anestesiol. 2023;89(11):1034–41.10.23736/S0375-9393.23.17399-8Suche in Google Scholar PubMed
[59] Bahr MH, Rashwan DAE, Kasem SA. The effect of dexmedetomidine and esmolol on early postoperative cognitive dysfunction after middle ear surgery under hypotensive technique: A comparative, randomized, double-blind study. Anesth Pain Med. 2021;11(1):e107659.10.5812/aapm.107659Suche in Google Scholar PubMed PubMed Central
[60] Wang YL, Zhang Y, Cai DS. Dexmedetomidine ameliorates postoperative cognitive dysfunction via the microRNA-381-mediated EGR1/p53 axis. Mol Neurobiol. 2021;58(10):5052–66.10.1007/s12035-021-02417-7Suche in Google Scholar PubMed
[61] Carr ZJ, Cios TJ, Potter KF, Swick JT. Does dexmedetomidine ameliorate postoperative cognitive dysfunction? A brief review of the recent literature. Curr Neurol Neurosci Rep. 2018;18(10):64.10.1007/s11910-018-0873-zSuche in Google Scholar PubMed
[62] Deiner S, Luo X, Lin HM, Sessler DI, Saager L, Sieber FE, et al. Intraoperative infusion of dexmedetomidine for prevention of postoperative delirium and cognitive dysfunction in elderly patients undergoing major elective noncardiac surgery: A randomized clinical trial. JAMA Surg. 2017;152(8):e171505.10.1001/jamasurg.2017.1505Suche in Google Scholar PubMed PubMed Central
© 2025 the author(s), published by De Gruyter
This work is licensed under the Creative Commons Attribution 4.0 International License.
Artikel in diesem Heft
- Research Articles
- Network pharmacological analysis and in vitro testing of the rutin effects on triple-negative breast cancer
- Impact of diabetes on long-term survival in elderly liver cancer patients: A retrospective study
- Knockdown of CCNB1 alleviates high glucose-triggered trophoblast dysfunction during gestational diabetes via Wnt/β-catenin signaling pathway
- Risk factors for severe adverse drug reactions in hospitalized patients
- Analysis of the effect of ALA-PDT on macrophages in footpad model of mice infected with Fonsecaea monophora based on single-cell sequencing
- Development and validation of headspace gas chromatography with a flame ionization detector method for the determination of ethanol in the vitreous humor
- CMSP exerts anti-tumor effects on small cell lung cancer cells by inducing mitochondrial dysfunction and ferroptosis
- Predictive value of plasma sB7-H3 and YKL-40 in pediatric refractory Mycoplasma pneumoniae pneumonia
- Antiangiogenic potential of Elaeagnus umbellata extracts and molecular docking study by targeting VEGFR-2 pathway
- Comparison of the effectiveness of nurse-led preoperative counseling and postoperative follow-up care vs standard care for patients with gastric cancer
- Comparing the therapeutic efficacy of endoscopic minimally invasive surgery and traditional surgery for early-stage breast cancer: A meta-analysis
- Adhered macrophages as an additional marker of cardiomyocyte injury in biopsies of patients with dilated cardiomyopathy
- Association between statin administration and outcome in patients with sepsis: A retrospective study
- Exploration of the association between estimated glucose disposal rate and osteoarthritis in middle-aged and older adults: An analysis of NHANES data from 2011 to 2018
- A comparative analysis of the binary and multiclass classified chest X-ray images of pneumonia and COVID-19 with ML and DL models
- Lysophosphatidic acid 2 alleviates deep vein thrombosis via protective endothelial barrier function
- Transcription factor A, mitochondrial promotes lymph node metastasis and lymphangiogenesis in epithelial ovarian carcinoma
- Serum PM20D1 levels are associated with nutritional status and inflammatory factors in gastric cancer patients undergoing early enteral nutrition
- Hydromorphone reduced the incidence of emergence agitation after adenotonsillectomy in children with obstructive sleep apnea: A randomized, double-blind study
- Vitamin D replacement therapy may regulate sleep habits in patients with restless leg syndrome
- The first-line antihypertensive nitrendipine potentiated the therapeutic effect of oxaliplatin by downregulating CACNA1D in colorectal cancer
- Health literacy and health-related quality of life: The mediating role of irrational happiness
- Modulatory effects of Lycium barbarum polysaccharide on bone cell dynamics in osteoporosis
- Mechanism research on inhibition of gastric cancer in vitro by the extract of Pinellia ternata based on network pharmacology and cellular metabolomics
- Examination of the causal role of immune cells in non-alcoholic fatty liver disease by a bidirectional Mendelian randomization study
- Clinical analysis of ten cases of HIV infection combined with acute leukemia
- Investigating the cardioprotective potential of quercetin against tacrolimus-induced cardiotoxicity in Wistar rats: A mechanistic insights
- Clinical observation of probiotics combined with mesalazine and Yiyi Baitouweng Decoction retention enema in treating mild-to-moderate ulcerative colitis
- Diagnostic value of ratio of blood inflammation to coagulation markers in periprosthetic joint infection
- Sex-specific associations of sex hormone binding globulin and risk of bladder cancer
- Core muscle strength and stability-oriented breathing training reduces inter-recti distance in postpartum women
- The ERAS nursing care strategy for patients undergoing transsphenoidal endoscopic pituitary tumor resection: A randomized blinded controlled trial
- The serum IL-17A levels in patients with traumatic bowel rupture post-surgery and its predictive value for patient prognosis
- Impact of Kolb’s experiential learning theory-based nursing on caregiver burden and psychological state of caregivers of dementia patients
- Analysis of serum NLR combined with intraoperative margin condition to predict the prognosis of cervical HSIL patients undergoing LEEP surgery
- Commiphora gileadensis ameliorate infertility and erectile dysfunction in diabetic male mice
- The correlation between epithelial–mesenchymal transition classification and MMP2 expression of circulating tumor cells and prognosis of advanced or metastatic nasopharyngeal carcinoma
- Tetrahydropalmatine improves mitochondrial function in vascular smooth muscle cells of atherosclerosis in vitro by inhibiting Ras homolog gene family A/Rho-associated protein kinase-1 signaling pathway
- A cross-sectional study: Relationship between serum oxidative stress levels and arteriovenous fistula maturation in maintenance dialysis patients
- A comparative analysis of the impact of repeated administration of flavan 3-ol on brown, subcutaneous, and visceral adipose tissue
- Identifying early screening factors for depression in middle-aged and older adults: A cohort study
- Perform tumor-specific survival analysis for Merkel cell carcinoma patients undergoing surgical resection based on the SEER database by constructing a nomogram chart
- Unveiling the role of CXCL10 in pancreatic cancer progression: A novel prognostic indicator
- High-dose preoperative intraperitoneal erythropoietin and intravenous methylprednisolone in acute traumatic spinal cord injuries following decompression surgeries
- RAB39B: A novel biomarker for acute myeloid leukemia identified via multi-omics and functional validation
- Impact of peripheral conditioning on reperfusion injury following primary percutaneous coronary intervention in diabetic and non-diabetic STEMI patients
- Clinical efficacy of azacitidine in the treatment of middle- and high-risk myelodysplastic syndrome in middle-aged and elderly patients: A retrospective study
- The effect of ambulatory blood pressure load on mitral regurgitation in continuous ambulatory peritoneal dialysis patients
- Expression and clinical significance of ITGA3 in breast cancer
- Single-nucleus RNA sequencing reveals ARHGAP28 expression of podocytes as a biomarker in human diabetic nephropathy
- rSIG combined with NLR in the prognostic assessment of patients with multiple injuries
- Toxic metals and metalloids in collagen supplements of fish and jellyfish origin: Risk assessment for daily intake
- Exploring causal relationship between 41 inflammatory cytokines and marginal zone lymphoma: A bidirectional Mendelian randomization study
- Gender beliefs and legitimization of dating violence in adolescents
- Effect of serum IL-6, CRP, and MMP-9 levels on the efficacy of modified preperitoneal Kugel repair in patients with inguinal hernia
- Effect of smoking and smoking cessation on hematological parameters in polycythemic patients
- Pathogen surveillance and risk factors for pulmonary infection in patients with lung cancer: A retrospective single-center study
- Necroptosis of hippocampal neurons in paclitaxel chemotherapy-induced cognitive impairment mediates microglial activation via TLR4/MyD88 signaling pathway
- Celastrol suppresses neovascularization in rat aortic vascular endothelial cells stimulated by inflammatory tenocytes via modulating the NLRP3 pathway
- Cord-lamina angle and foraminal diameter as key predictors of C5 palsy after anterior cervical decompression and fusion surgery
- GATA1: A key biomarker for predicting the prognosis of patients with diffuse large B-cell lymphoma
- Influencing factors of false lumen thrombosis in type B aortic dissection: A single-center retrospective study
- MZB1 regulates the immune microenvironment and inhibits ovarian cancer cell migration
- Integrating experimental and network pharmacology to explore the pharmacological mechanisms of Dioscin against glioblastoma
- Trends in research on preterm birth in twin pregnancy based on bibliometrics
- Four-week IgE/baseline IgE ratio combined with tryptase predicts clinical outcome in omalizumab-treated children with moderate-to-severe asthma
- Single-cell transcriptomic analysis identifies a stress response Schwann cell subtype
- Acute pancreatitis risk in the diagnosis and management of inflammatory bowel disease: A critical focus
- Effect of subclinical esketamine on NLRP3 and cognitive dysfunction in elderly ischemic stroke patients
- Interleukin-37 mediates the anti-oral tumor activity in oral cancer through STAT3
- CA199 and CEA expression levels, and minimally invasive postoperative prognosis analysis in esophageal squamous carcinoma patients
- Efficacy of a novel drainage catheter in the treatment of CSF leak after posterior spine surgery: A retrospective cohort study
- Comprehensive biomedicine assessment of Apteranthes tuberculata extracts: Phytochemical analysis and multifaceted pharmacological evaluation in animal models
- Relation of time in range to severity of coronary artery disease in patients with type 2 diabetes: A cross-sectional study
- Dopamine attenuates ethanol-induced neuronal apoptosis by stimulating electrical activity in the developing rat retina
- Correlation between albumin levels during the third trimester and the risk of postpartum levator ani muscle rupture
- Factors associated with maternal attention and distraction during breastfeeding and childcare: A cross-sectional study in the west of Iran
- Mechanisms of hesperetin in treating metabolic dysfunction-associated steatosis liver disease via network pharmacology and in vitro experiments
- The law on oncological oblivion in the Italian and European context: How to best uphold the cancer patients’ rights to privacy and self-determination?
- The prognostic value of the neutrophil-to-lymphocyte ratio, platelet-to-lymphocyte ratio, and prognostic nutritional index for survival in patients with colorectal cancer
- Factors affecting the measurements of peripheral oxygen saturation values in healthy young adults
- Comparison and correlations between findings of hysteroscopy and vaginal color Doppler ultrasonography for detection of uterine abnormalities in patients with recurrent implantation failure
- The effects of different types of RAGT on balance function in stroke patients with low levels of independent walking in a convalescent rehabilitation hospital
- Causal relationship between asthma and ankylosing spondylitis: A bidirectional two-sample univariable and multivariable Mendelian randomization study
- Correlations of health literacy with individuals’ understanding and use of medications in Southern Taiwan
- Correlation of serum calprotectin with outcome of acute cerebral infarction
- Comparison of computed tomography and guided bronchoscopy in the diagnosis of pulmonary nodules: A systematic review and meta-analysis
- Curdione protects vascular endothelial cells and atherosclerosis via the regulation of DNMT1-mediated ERBB4 promoter methylation
- The identification of novel missense variant in ChAT gene in a patient with gestational diabetes denotes plausible genetic association
- Molecular genotyping of multi-system rare blood types in foreign blood donors based on DNA sequencing and its clinical significance
- Exploring the role of succinyl carnitine in the association between CD39⁺ CD4⁺ T cell and ulcerative colitis: A Mendelian randomization study
- Dexmedetomidine suppresses microglial activation in postoperative cognitive dysfunction via the mmu-miRNA-125/TRAF6 signaling axis
- Analysis of serum metabolomics in patients with different types of chronic heart failure
- Diagnostic value of hematological parameters in the early diagnosis of acute cholecystitis
- Pachymaran alleviates fat accumulation, hepatocyte degeneration, and injury in mice with nonalcoholic fatty liver disease
- Decrease in CD4 and CD8 lymphocytes are predictors of severe clinical picture and unfavorable outcome of the disease in patients with COVID-19
- METTL3 blocked the progression of diabetic retinopathy through m6A-modified SOX2
- The predictive significance of anti-RO-52 antibody in patients with interstitial pneumonia after treatment of malignant tumors
- Exploring cerebrospinal fluid metabolites, cognitive function, and brain atrophy: Insights from Mendelian randomization
- Development and validation of potential molecular subtypes and signatures of ocular sarcoidosis based on autophagy-related gene analysis
- Widespread venous thrombosis: Unveiling a complex case of Behçet’s disease with a literature perspective
- Uterine fibroid embolization: An analysis of clinical outcomes and impact on patients’ quality of life
- Discovery of lipid metabolism-related diagnostic biomarkers and construction of diagnostic model in steroid-induced osteonecrosis of femoral head
- Serum-derived exomiR-188-3p is a promising novel biomarker for early-stage ovarian cancer
- Enhancing chronic back pain management: A comparative study of ultrasound–MRI fusion guidance for paravertebral nerve block
- Peptide CCAT1-70aa promotes hepatocellular carcinoma proliferation and invasion via the MAPK/ERK pathway
- Electroacupuncture-induced reduction of myocardial ischemia–reperfusion injury via FTO-dependent m6A methylation modulation
- Hemorrhoids and cardiovascular disease: A bidirectional Mendelian randomization study
- Cell-free adipose extract inhibits hypertrophic scar formation through collagen remodeling and antiangiogenesis
- HALP score in Demodex blepharitis: A case–control study
- Assessment of SOX2 performance as a marker for circulating cancer stem-like cells (CCSCs) identification in advanced breast cancer patients using CytoTrack system
- Risk and prognosis for brain metastasis in primary metastatic cervical cancer patients: A population-based study
- Comparison of the two intestinal anastomosis methods in pediatric patients
- Factors influencing hematological toxicity and adverse effects of perioperative hyperthermic intraperitoneal vs intraperitoneal chemotherapy in gastrointestinal cancer
- Endotoxin tolerance inhibits NLRP3 inflammasome activation in macrophages of septic mice by restoring autophagic flux through TRIM26
- Lateral transperitoneal laparoscopic adrenalectomy: A single-centre experience of 21 procedures
- Petunidin attenuates lipopolysaccharide-induced retinal microglia inflammatory response in diabetic retinopathy by targeting OGT/NF-κB/LCN2 axis
- Procalcitonin and C-reactive protein as biomarkers for diagnosing and assessing the severity of acute cholecystitis
- Factors determining the number of sessions in successful extracorporeal shock wave lithotripsy patients
- Development of a nomogram for predicting cancer-specific survival in patients with renal pelvic cancer following surgery
- Inhibition of ATG7 promotes orthodontic tooth movement by regulating the RANKL/OPG ratio under compression force
- A machine learning-based prognostic model integrating mRNA stemness index, hypoxia, and glycolysis‑related biomarkers for colorectal cancer
- Glutathione attenuates sepsis-associated encephalopathy via dual modulation of NF-κB and PKA/CREB pathways
- FAHD1 prevents neuronal ferroptosis by modulating R-loop and the cGAS–STING pathway
- Association of placenta weight and morphology with term low birth weight: A case–control study
- Investigation of the pathogenic variants induced Sjogren’s syndrome in Turkish population
- Nucleotide metabolic abnormalities in post-COVID-19 condition and type 2 diabetes mellitus patients and their association with endocrine dysfunction
- TGF-β–Smad2/3 signaling in high-altitude pulmonary hypertension in rats: Role and mechanisms via macrophage M2 polarization
- Ultrasound-guided unilateral versus bilateral erector spinae plane block for postoperative analgesia of patients undergoing laparoscopic cholecystectomy
- Profiling gut microbiome dynamics in subacute thyroiditis: Implications for pathogenesis, diagnosis, and treatment
- Delta neutrophil index, CRP/albumin ratio, procalcitonin, immature granulocytes, and HALP score in acute appendicitis: Best performing biomarker?
- Anticancer activity mechanism of novelly synthesized and characterized benzofuran ring-linked 3-nitrophenyl chalcone derivative on colon cancer cells
- H2valdien3 arrests the cell cycle and induces apoptosis of gastric cancer
- Prognostic relevance of PRSS2 and its immune correlates in papillary thyroid carcinoma
- Association of SGLT2 inhibition with psychiatric disorders: A Mendelian randomization study
- Motivational interviewing for alcohol use reduction in Thai patients
- Luteolin alleviates oxygen-glucose deprivation/reoxygenation-induced neuron injury by regulating NLRP3/IL-1β signaling
- Polyphyllin II inhibits thyroid cancer cell growth by simultaneously inhibiting glycolysis and oxidative phosphorylation
- Relationship between the expression of copper death promoting factor SLC31A1 in papillary thyroid carcinoma and clinicopathological indicators and prognosis
- CSF2 polarized neutrophils and invaded renal cancer cells in vitro influence
- Proton pump inhibitors-induced thrombocytopenia: A systematic literature analysis of case reports
- The current status and influence factors of research ability among community nurses: A sequential qualitative–quantitative study
- OKAIN: A comprehensive oncology knowledge base for the interpretation of clinically actionable alterations
- The relationship between serum CA50, CA242, and SAA levels and clinical pathological characteristics and prognosis in patients with pancreatic cancer
- Identification and external validation of a prognostic signature based on hypoxia–glycolysis-related genes for kidney renal clear cell carcinoma
- Engineered RBC-derived nanovesicles functionalized with tumor-targeting ligands: A comparative study on breast cancer targeting efficiency and biocompatibility
- Relationship of resting echocardiography combined with serum micronutrients to the severity of low-gradient severe aortic stenosis
- Effect of vibration on pain during subcutaneous heparin injection: A randomized, single-blind, placebo-controlled trial
- The diagnostic performance of machine learning-based FFRCT for coronary artery disease: A meta-analysis
- Comparing biofeedback device vs diaphragmatic breathing for bloating relief: A randomized controlled trial
- Serum uric acid to albumin ratio and C-reactive protein as predictive biomarkers for chronic total occlusion and coronary collateral circulation quality
- Multiple organ scoring systems for predicting in-hospital mortality of sepsis patients in the intensive care unit
- Single-cell RNA sequencing data analysis of the inner ear in gentamicin-treated mice via intraperitoneal injection
- Suppression of cathepsin B attenuates myocardial injury via limiting cardiomyocyte apoptosis
- Influence of sevoflurane combined with propofol anesthesia on the anesthesia effect and adverse reactions in children with acute appendicitis
- Identification of hub genes related to acute kidney injury caused by sevoflurane anesthesia and endoplasmic reticulum stress
- Efficacy and safety of PD-1/PD-L1 inhibitors in pancreatic ductal adenocarcinoma: a systematic review and Meta-analysis of randomized controlled trials
- The value of diagnostic experience in O-RADS MRI score for ovarian-adnexal lesions
- Health education pathway for individuals with temporary enterostomies using patient journey mapping
- Serum TLR8 as a potential diagnostic biomarker of coronary heart disease
- Intraoperative temperature management and its effect on surgical outcomes in elderly patients undergoing lichtenstein unilateral inguinal hernia repair
- Immunohistochemical profiling and neuroepithelial heterogeneity in immature ovarian teratomas: a retrospective digital pathology-based study
- Associated risk factors and prevalence of human papillomavirus infection among females visiting tertiary care hospital: a cross-sectional study from Nepal
- Comparative evaluation of various disc elution methods for the detection of colistin-resistant gram-negative bacteria
- Effect of timing of cholecystectomy on weight loss after sleeve gastrectomy in morbidly obese individuals with cholelithiasis: a retrospective cohort study
- Causal association between ceramide levels and central precocious puberty: a mendelian randomization study
- Novel predictive model for colorectal liver metastases recurrence: a radiomics and clinical data approach
- Relationship between resident physicians’ perceived professional value and exposure to violence
- Multiple sclerosis and type 1 diabetes: a Mendelian randomization study of European ancestry
- Rapid pathogen identification in peritoneal dialysis effluent by MALDI-TOF MS following blood culture enrichment
- Comparison of open and percutaneous A1 pulley release in pediatric trigger thumb: a retrospective cohort study
- Impact of combined diaphragm-lung ultrasound assessment on postoperative respiratory function in patients under general anesthesia recovery
- Development and internal validation of a nomogram for predicting short-term prognosis in ICU patients with acute pyelonephritis
- The association between hypoxic burden and blood pressure in patients with obstructive sleep apnea
- Promotion of asthenozoospermia by C9orf72 through suppression of spermatogonia activity via fructose metabolism and mitophagy
- Review Articles
- The effects of enhanced external counter-pulsation on post-acute sequelae of COVID-19: A narrative review
- Diabetes-related cognitive impairment: Mechanisms, symptoms, and treatments
- Microscopic changes and gross morphology of placenta in women affected by gestational diabetes mellitus in dietary treatment: A systematic review
- Review of mechanisms and frontier applications in IL-17A-induced hypertension
- Research progress on the correlation between islet amyloid peptides and type 2 diabetes mellitus
- The safety and efficacy of BCG combined with mitomycin C compared with BCG monotherapy in patients with non-muscle-invasive bladder cancer: A systematic review and meta-analysis
- The application of augmented reality in robotic general surgery: A mini-review
- The effect of Greek mountain tea extract and wheat germ extract on peripheral blood flow and eicosanoid metabolism in mammals
- Neurogasobiology of migraine: Carbon monoxide, hydrogen sulfide, and nitric oxide as emerging pathophysiological trinacrium relevant to nociception regulation
- Plant polyphenols, terpenes, and terpenoids in oral health
- Laboratory medicine between technological innovation, rights safeguarding, and patient safety: A bioethical perspective
- End-of-life in cancer patients: Medicolegal implications and ethical challenges in Europe
- The maternal factors during pregnancy for intrauterine growth retardation: An umbrella review
- Intra-abdominal hypertension/abdominal compartment syndrome of pediatric patients in critical care settings
- PI3K/Akt pathway and neuroinflammation in sepsis-associated encephalopathy
- Screening of Group B Streptococcus in pregnancy: A systematic review for the laboratory detection
- Giant borderline ovarian tumours – review of the literature
- Leveraging artificial intelligence for collaborative care planning: Innovations and impacts in shared decision-making – A systematic review
- Cholera epidemiology analysis through the experience of the 1973 Naples epidemic
- Risk factors of frailty/sarcopenia in community older adults: Meta-analysis
- Supplement strategies for infertility in overweight women: Evidence and legal insights
- Scurvy, a not obsolete disorder: Clinical report in eight young children and literature review
- A meta-analysis of the effects of DBS on cognitive function in patients with advanced PD
- Protective role of selenium in sepsis: Mechanisms and potential therapeutic strategies
- Strategies for hyperkalemia management in dialysis patients: A systematic review
- C-reactive protein-to-albumin ratio in peripheral artery disease
- Research progress on autophagy and its roles in sepsis induced organ injury
- Neuronutrition in autism spectrum disorders
- Pumilio 2 in neural development, function, and specific neurological disorders
- Antibiotic prescribing patterns in general dental practice- a scoping review
- Clinical and medico-legal reflections on non-invasive prenatal testing
- Smartphone use and back pain: a narrative review of postural pathologies
- Targeting endothelial oxidative stress in hypertension
- Exploring links between acne and metabolic syndrome: a narrative review
- Case Reports
- Delayed graft function after renal transplantation
- Semaglutide treatment for type 2 diabetes in a patient with chronic myeloid leukemia: A case report and review of the literature
- Diverse electrophysiological demyelinating features in a late-onset glycogen storage disease type IIIa case
- Giant right atrial hemangioma presenting with ascites: A case report
- Laser excision of a large granular cell tumor of the vocal cord with subglottic extension: A case report
- EsoFLIP-assisted dilation for dysphagia in systemic sclerosis: Highlighting the role of multimodal esophageal evaluation
- Molecular hydrogen-rhodiola as an adjuvant therapy for ischemic stroke in internal carotid artery occlusion: A case report
- Coronary artery anomalies: A case of the “malignant” left coronary artery and its surgical management
- Combined VAT and retroperitoneoscopy for pleural empyema due to nephro-pleuric fistula in xanthogranulomatous pyelonephritis
- A rare case of Opalski syndrome with a suspected multiple sclerosis etiology
- Newly diagnosed B-cell acute lymphoblastic leukemia demonstrating localized bone marrow infiltration exclusively in the lower extremities
- Rapid Communication
- Biological properties of valve materials using RGD and EC
-
A single oral administration of flavanols enhances short
-term memory in mice along with increased brain-derived neurotrophic factor - Repeat influenza incidence across two consecutive influenza seasons
- Letter to the Editor
- Role of enhanced external counterpulsation in long COVID
- Expression of Concern
- Expression of concern “A ceRNA network mediated by LINC00475 in papillary thyroid carcinoma”
- Expression of concern “Notoginsenoside R1 alleviates spinal cord injury through the miR-301a/KLF7 axis to activate Wnt/β-catenin pathway”
- Expression of concern “circ_0020123 promotes cell proliferation and migration in lung adenocarcinoma via PDZD8”
- Corrigendum
- Corrigendum to “Empagliflozin improves aortic injury in obese mice by regulating fatty acid metabolism”
- Corrigendum to “Comparing the therapeutic efficacy of endoscopic minimally invasive surgery and traditional surgery for early-stage breast cancer: A meta-analysis”
- Corrigendum to “The progress of autoimmune hepatitis research and future challenges”
- Retraction
- Retraction of “miR-654-5p promotes gastric cancer progression via the GPRIN1/NF-κB pathway”
- Retraction of: “LncRNA CASC15 inhibition relieves renal fibrosis in diabetic nephropathy through downregulating SP-A by sponging to miR-424”
- Retraction of: “SCARA5 inhibits oral squamous cell carcinoma via inactivating the STAT3 and PI3K/AKT signaling pathways”
- Special Issue Advancements in oncology: bridging clinical and experimental research - Part II
- Unveiling novel biomarkers for platinum chemoresistance in ovarian cancer
- Lathyrol affects the expression of AR and PSA and inhibits the malignant behavior of RCC cells
- The era of increasing cancer survivorship: Trends in fertility preservation, medico-legal implications, and ethical challenges
- Bone scintigraphy and positron emission tomography in the early diagnosis of MRONJ
- Meta-analysis of clinical efficacy and safety of immunotherapy combined with chemotherapy in non-small cell lung cancer
- Special Issue Computational Intelligence Methodologies Meets Recurrent Cancers - Part IV
- Exploration of mRNA-modifying METTL3 oncogene as momentous prognostic biomarker responsible for colorectal cancer development
- Special Issue The evolving saga of RNAs from bench to bedside - Part III
- Interaction and verification of ferroptosis-related RNAs Rela and Stat3 in promoting sepsis-associated acute kidney injury
- The mRNA MOXD1: Link to oxidative stress and prognostic significance in gastric cancer
- Special Issue Exploring the biological mechanism of human diseases based on MultiOmics Technology - Part II
- Dynamic changes in lactate-related genes in microglia and their role in immune cell interactions after ischemic stroke
- A prognostic model correlated with fatty acid metabolism in Ewing’s sarcoma based on bioinformatics analysis
- Red cell distribution width predicts early kidney injury: A NHANES cross-sectional study
- Special Issue Diabetes mellitus: pathophysiology, complications & treatment
- Nutritional risk assessment and nutritional support in children with congenital diabetes during surgery
- Correlation of the differential expressions of RANK, RANKL, and OPG with obesity in the elderly population in Xinjiang
- A discussion on the application of fluorescence micro-optical sectioning tomography in the research of cognitive dysfunction in diabetes
- A review of brain research on T2DM-related cognitive dysfunction
- Metformin and estrogen modulation in LABC with T2DM: A 36-month randomized trial
- Special Issue Innovative Biomarker Discovery and Precision Medicine in Cancer Diagnostics
- CircASH1L-mediated tumor progression in triple-negative breast cancer: PI3K/AKT pathway mechanisms
Artikel in diesem Heft
- Research Articles
- Network pharmacological analysis and in vitro testing of the rutin effects on triple-negative breast cancer
- Impact of diabetes on long-term survival in elderly liver cancer patients: A retrospective study
- Knockdown of CCNB1 alleviates high glucose-triggered trophoblast dysfunction during gestational diabetes via Wnt/β-catenin signaling pathway
- Risk factors for severe adverse drug reactions in hospitalized patients
- Analysis of the effect of ALA-PDT on macrophages in footpad model of mice infected with Fonsecaea monophora based on single-cell sequencing
- Development and validation of headspace gas chromatography with a flame ionization detector method for the determination of ethanol in the vitreous humor
- CMSP exerts anti-tumor effects on small cell lung cancer cells by inducing mitochondrial dysfunction and ferroptosis
- Predictive value of plasma sB7-H3 and YKL-40 in pediatric refractory Mycoplasma pneumoniae pneumonia
- Antiangiogenic potential of Elaeagnus umbellata extracts and molecular docking study by targeting VEGFR-2 pathway
- Comparison of the effectiveness of nurse-led preoperative counseling and postoperative follow-up care vs standard care for patients with gastric cancer
- Comparing the therapeutic efficacy of endoscopic minimally invasive surgery and traditional surgery for early-stage breast cancer: A meta-analysis
- Adhered macrophages as an additional marker of cardiomyocyte injury in biopsies of patients with dilated cardiomyopathy
- Association between statin administration and outcome in patients with sepsis: A retrospective study
- Exploration of the association between estimated glucose disposal rate and osteoarthritis in middle-aged and older adults: An analysis of NHANES data from 2011 to 2018
- A comparative analysis of the binary and multiclass classified chest X-ray images of pneumonia and COVID-19 with ML and DL models
- Lysophosphatidic acid 2 alleviates deep vein thrombosis via protective endothelial barrier function
- Transcription factor A, mitochondrial promotes lymph node metastasis and lymphangiogenesis in epithelial ovarian carcinoma
- Serum PM20D1 levels are associated with nutritional status and inflammatory factors in gastric cancer patients undergoing early enteral nutrition
- Hydromorphone reduced the incidence of emergence agitation after adenotonsillectomy in children with obstructive sleep apnea: A randomized, double-blind study
- Vitamin D replacement therapy may regulate sleep habits in patients with restless leg syndrome
- The first-line antihypertensive nitrendipine potentiated the therapeutic effect of oxaliplatin by downregulating CACNA1D in colorectal cancer
- Health literacy and health-related quality of life: The mediating role of irrational happiness
- Modulatory effects of Lycium barbarum polysaccharide on bone cell dynamics in osteoporosis
- Mechanism research on inhibition of gastric cancer in vitro by the extract of Pinellia ternata based on network pharmacology and cellular metabolomics
- Examination of the causal role of immune cells in non-alcoholic fatty liver disease by a bidirectional Mendelian randomization study
- Clinical analysis of ten cases of HIV infection combined with acute leukemia
- Investigating the cardioprotective potential of quercetin against tacrolimus-induced cardiotoxicity in Wistar rats: A mechanistic insights
- Clinical observation of probiotics combined with mesalazine and Yiyi Baitouweng Decoction retention enema in treating mild-to-moderate ulcerative colitis
- Diagnostic value of ratio of blood inflammation to coagulation markers in periprosthetic joint infection
- Sex-specific associations of sex hormone binding globulin and risk of bladder cancer
- Core muscle strength and stability-oriented breathing training reduces inter-recti distance in postpartum women
- The ERAS nursing care strategy for patients undergoing transsphenoidal endoscopic pituitary tumor resection: A randomized blinded controlled trial
- The serum IL-17A levels in patients with traumatic bowel rupture post-surgery and its predictive value for patient prognosis
- Impact of Kolb’s experiential learning theory-based nursing on caregiver burden and psychological state of caregivers of dementia patients
- Analysis of serum NLR combined with intraoperative margin condition to predict the prognosis of cervical HSIL patients undergoing LEEP surgery
- Commiphora gileadensis ameliorate infertility and erectile dysfunction in diabetic male mice
- The correlation between epithelial–mesenchymal transition classification and MMP2 expression of circulating tumor cells and prognosis of advanced or metastatic nasopharyngeal carcinoma
- Tetrahydropalmatine improves mitochondrial function in vascular smooth muscle cells of atherosclerosis in vitro by inhibiting Ras homolog gene family A/Rho-associated protein kinase-1 signaling pathway
- A cross-sectional study: Relationship between serum oxidative stress levels and arteriovenous fistula maturation in maintenance dialysis patients
- A comparative analysis of the impact of repeated administration of flavan 3-ol on brown, subcutaneous, and visceral adipose tissue
- Identifying early screening factors for depression in middle-aged and older adults: A cohort study
- Perform tumor-specific survival analysis for Merkel cell carcinoma patients undergoing surgical resection based on the SEER database by constructing a nomogram chart
- Unveiling the role of CXCL10 in pancreatic cancer progression: A novel prognostic indicator
- High-dose preoperative intraperitoneal erythropoietin and intravenous methylprednisolone in acute traumatic spinal cord injuries following decompression surgeries
- RAB39B: A novel biomarker for acute myeloid leukemia identified via multi-omics and functional validation
- Impact of peripheral conditioning on reperfusion injury following primary percutaneous coronary intervention in diabetic and non-diabetic STEMI patients
- Clinical efficacy of azacitidine in the treatment of middle- and high-risk myelodysplastic syndrome in middle-aged and elderly patients: A retrospective study
- The effect of ambulatory blood pressure load on mitral regurgitation in continuous ambulatory peritoneal dialysis patients
- Expression and clinical significance of ITGA3 in breast cancer
- Single-nucleus RNA sequencing reveals ARHGAP28 expression of podocytes as a biomarker in human diabetic nephropathy
- rSIG combined with NLR in the prognostic assessment of patients with multiple injuries
- Toxic metals and metalloids in collagen supplements of fish and jellyfish origin: Risk assessment for daily intake
- Exploring causal relationship between 41 inflammatory cytokines and marginal zone lymphoma: A bidirectional Mendelian randomization study
- Gender beliefs and legitimization of dating violence in adolescents
- Effect of serum IL-6, CRP, and MMP-9 levels on the efficacy of modified preperitoneal Kugel repair in patients with inguinal hernia
- Effect of smoking and smoking cessation on hematological parameters in polycythemic patients
- Pathogen surveillance and risk factors for pulmonary infection in patients with lung cancer: A retrospective single-center study
- Necroptosis of hippocampal neurons in paclitaxel chemotherapy-induced cognitive impairment mediates microglial activation via TLR4/MyD88 signaling pathway
- Celastrol suppresses neovascularization in rat aortic vascular endothelial cells stimulated by inflammatory tenocytes via modulating the NLRP3 pathway
- Cord-lamina angle and foraminal diameter as key predictors of C5 palsy after anterior cervical decompression and fusion surgery
- GATA1: A key biomarker for predicting the prognosis of patients with diffuse large B-cell lymphoma
- Influencing factors of false lumen thrombosis in type B aortic dissection: A single-center retrospective study
- MZB1 regulates the immune microenvironment and inhibits ovarian cancer cell migration
- Integrating experimental and network pharmacology to explore the pharmacological mechanisms of Dioscin against glioblastoma
- Trends in research on preterm birth in twin pregnancy based on bibliometrics
- Four-week IgE/baseline IgE ratio combined with tryptase predicts clinical outcome in omalizumab-treated children with moderate-to-severe asthma
- Single-cell transcriptomic analysis identifies a stress response Schwann cell subtype
- Acute pancreatitis risk in the diagnosis and management of inflammatory bowel disease: A critical focus
- Effect of subclinical esketamine on NLRP3 and cognitive dysfunction in elderly ischemic stroke patients
- Interleukin-37 mediates the anti-oral tumor activity in oral cancer through STAT3
- CA199 and CEA expression levels, and minimally invasive postoperative prognosis analysis in esophageal squamous carcinoma patients
- Efficacy of a novel drainage catheter in the treatment of CSF leak after posterior spine surgery: A retrospective cohort study
- Comprehensive biomedicine assessment of Apteranthes tuberculata extracts: Phytochemical analysis and multifaceted pharmacological evaluation in animal models
- Relation of time in range to severity of coronary artery disease in patients with type 2 diabetes: A cross-sectional study
- Dopamine attenuates ethanol-induced neuronal apoptosis by stimulating electrical activity in the developing rat retina
- Correlation between albumin levels during the third trimester and the risk of postpartum levator ani muscle rupture
- Factors associated with maternal attention and distraction during breastfeeding and childcare: A cross-sectional study in the west of Iran
- Mechanisms of hesperetin in treating metabolic dysfunction-associated steatosis liver disease via network pharmacology and in vitro experiments
- The law on oncological oblivion in the Italian and European context: How to best uphold the cancer patients’ rights to privacy and self-determination?
- The prognostic value of the neutrophil-to-lymphocyte ratio, platelet-to-lymphocyte ratio, and prognostic nutritional index for survival in patients with colorectal cancer
- Factors affecting the measurements of peripheral oxygen saturation values in healthy young adults
- Comparison and correlations between findings of hysteroscopy and vaginal color Doppler ultrasonography for detection of uterine abnormalities in patients with recurrent implantation failure
- The effects of different types of RAGT on balance function in stroke patients with low levels of independent walking in a convalescent rehabilitation hospital
- Causal relationship between asthma and ankylosing spondylitis: A bidirectional two-sample univariable and multivariable Mendelian randomization study
- Correlations of health literacy with individuals’ understanding and use of medications in Southern Taiwan
- Correlation of serum calprotectin with outcome of acute cerebral infarction
- Comparison of computed tomography and guided bronchoscopy in the diagnosis of pulmonary nodules: A systematic review and meta-analysis
- Curdione protects vascular endothelial cells and atherosclerosis via the regulation of DNMT1-mediated ERBB4 promoter methylation
- The identification of novel missense variant in ChAT gene in a patient with gestational diabetes denotes plausible genetic association
- Molecular genotyping of multi-system rare blood types in foreign blood donors based on DNA sequencing and its clinical significance
- Exploring the role of succinyl carnitine in the association between CD39⁺ CD4⁺ T cell and ulcerative colitis: A Mendelian randomization study
- Dexmedetomidine suppresses microglial activation in postoperative cognitive dysfunction via the mmu-miRNA-125/TRAF6 signaling axis
- Analysis of serum metabolomics in patients with different types of chronic heart failure
- Diagnostic value of hematological parameters in the early diagnosis of acute cholecystitis
- Pachymaran alleviates fat accumulation, hepatocyte degeneration, and injury in mice with nonalcoholic fatty liver disease
- Decrease in CD4 and CD8 lymphocytes are predictors of severe clinical picture and unfavorable outcome of the disease in patients with COVID-19
- METTL3 blocked the progression of diabetic retinopathy through m6A-modified SOX2
- The predictive significance of anti-RO-52 antibody in patients with interstitial pneumonia after treatment of malignant tumors
- Exploring cerebrospinal fluid metabolites, cognitive function, and brain atrophy: Insights from Mendelian randomization
- Development and validation of potential molecular subtypes and signatures of ocular sarcoidosis based on autophagy-related gene analysis
- Widespread venous thrombosis: Unveiling a complex case of Behçet’s disease with a literature perspective
- Uterine fibroid embolization: An analysis of clinical outcomes and impact on patients’ quality of life
- Discovery of lipid metabolism-related diagnostic biomarkers and construction of diagnostic model in steroid-induced osteonecrosis of femoral head
- Serum-derived exomiR-188-3p is a promising novel biomarker for early-stage ovarian cancer
- Enhancing chronic back pain management: A comparative study of ultrasound–MRI fusion guidance for paravertebral nerve block
- Peptide CCAT1-70aa promotes hepatocellular carcinoma proliferation and invasion via the MAPK/ERK pathway
- Electroacupuncture-induced reduction of myocardial ischemia–reperfusion injury via FTO-dependent m6A methylation modulation
- Hemorrhoids and cardiovascular disease: A bidirectional Mendelian randomization study
- Cell-free adipose extract inhibits hypertrophic scar formation through collagen remodeling and antiangiogenesis
- HALP score in Demodex blepharitis: A case–control study
- Assessment of SOX2 performance as a marker for circulating cancer stem-like cells (CCSCs) identification in advanced breast cancer patients using CytoTrack system
- Risk and prognosis for brain metastasis in primary metastatic cervical cancer patients: A population-based study
- Comparison of the two intestinal anastomosis methods in pediatric patients
- Factors influencing hematological toxicity and adverse effects of perioperative hyperthermic intraperitoneal vs intraperitoneal chemotherapy in gastrointestinal cancer
- Endotoxin tolerance inhibits NLRP3 inflammasome activation in macrophages of septic mice by restoring autophagic flux through TRIM26
- Lateral transperitoneal laparoscopic adrenalectomy: A single-centre experience of 21 procedures
- Petunidin attenuates lipopolysaccharide-induced retinal microglia inflammatory response in diabetic retinopathy by targeting OGT/NF-κB/LCN2 axis
- Procalcitonin and C-reactive protein as biomarkers for diagnosing and assessing the severity of acute cholecystitis
- Factors determining the number of sessions in successful extracorporeal shock wave lithotripsy patients
- Development of a nomogram for predicting cancer-specific survival in patients with renal pelvic cancer following surgery
- Inhibition of ATG7 promotes orthodontic tooth movement by regulating the RANKL/OPG ratio under compression force
- A machine learning-based prognostic model integrating mRNA stemness index, hypoxia, and glycolysis‑related biomarkers for colorectal cancer
- Glutathione attenuates sepsis-associated encephalopathy via dual modulation of NF-κB and PKA/CREB pathways
- FAHD1 prevents neuronal ferroptosis by modulating R-loop and the cGAS–STING pathway
- Association of placenta weight and morphology with term low birth weight: A case–control study
- Investigation of the pathogenic variants induced Sjogren’s syndrome in Turkish population
- Nucleotide metabolic abnormalities in post-COVID-19 condition and type 2 diabetes mellitus patients and their association with endocrine dysfunction
- TGF-β–Smad2/3 signaling in high-altitude pulmonary hypertension in rats: Role and mechanisms via macrophage M2 polarization
- Ultrasound-guided unilateral versus bilateral erector spinae plane block for postoperative analgesia of patients undergoing laparoscopic cholecystectomy
- Profiling gut microbiome dynamics in subacute thyroiditis: Implications for pathogenesis, diagnosis, and treatment
- Delta neutrophil index, CRP/albumin ratio, procalcitonin, immature granulocytes, and HALP score in acute appendicitis: Best performing biomarker?
- Anticancer activity mechanism of novelly synthesized and characterized benzofuran ring-linked 3-nitrophenyl chalcone derivative on colon cancer cells
- H2valdien3 arrests the cell cycle and induces apoptosis of gastric cancer
- Prognostic relevance of PRSS2 and its immune correlates in papillary thyroid carcinoma
- Association of SGLT2 inhibition with psychiatric disorders: A Mendelian randomization study
- Motivational interviewing for alcohol use reduction in Thai patients
- Luteolin alleviates oxygen-glucose deprivation/reoxygenation-induced neuron injury by regulating NLRP3/IL-1β signaling
- Polyphyllin II inhibits thyroid cancer cell growth by simultaneously inhibiting glycolysis and oxidative phosphorylation
- Relationship between the expression of copper death promoting factor SLC31A1 in papillary thyroid carcinoma and clinicopathological indicators and prognosis
- CSF2 polarized neutrophils and invaded renal cancer cells in vitro influence
- Proton pump inhibitors-induced thrombocytopenia: A systematic literature analysis of case reports
- The current status and influence factors of research ability among community nurses: A sequential qualitative–quantitative study
- OKAIN: A comprehensive oncology knowledge base for the interpretation of clinically actionable alterations
- The relationship between serum CA50, CA242, and SAA levels and clinical pathological characteristics and prognosis in patients with pancreatic cancer
- Identification and external validation of a prognostic signature based on hypoxia–glycolysis-related genes for kidney renal clear cell carcinoma
- Engineered RBC-derived nanovesicles functionalized with tumor-targeting ligands: A comparative study on breast cancer targeting efficiency and biocompatibility
- Relationship of resting echocardiography combined with serum micronutrients to the severity of low-gradient severe aortic stenosis
- Effect of vibration on pain during subcutaneous heparin injection: A randomized, single-blind, placebo-controlled trial
- The diagnostic performance of machine learning-based FFRCT for coronary artery disease: A meta-analysis
- Comparing biofeedback device vs diaphragmatic breathing for bloating relief: A randomized controlled trial
- Serum uric acid to albumin ratio and C-reactive protein as predictive biomarkers for chronic total occlusion and coronary collateral circulation quality
- Multiple organ scoring systems for predicting in-hospital mortality of sepsis patients in the intensive care unit
- Single-cell RNA sequencing data analysis of the inner ear in gentamicin-treated mice via intraperitoneal injection
- Suppression of cathepsin B attenuates myocardial injury via limiting cardiomyocyte apoptosis
- Influence of sevoflurane combined with propofol anesthesia on the anesthesia effect and adverse reactions in children with acute appendicitis
- Identification of hub genes related to acute kidney injury caused by sevoflurane anesthesia and endoplasmic reticulum stress
- Efficacy and safety of PD-1/PD-L1 inhibitors in pancreatic ductal adenocarcinoma: a systematic review and Meta-analysis of randomized controlled trials
- The value of diagnostic experience in O-RADS MRI score for ovarian-adnexal lesions
- Health education pathway for individuals with temporary enterostomies using patient journey mapping
- Serum TLR8 as a potential diagnostic biomarker of coronary heart disease
- Intraoperative temperature management and its effect on surgical outcomes in elderly patients undergoing lichtenstein unilateral inguinal hernia repair
- Immunohistochemical profiling and neuroepithelial heterogeneity in immature ovarian teratomas: a retrospective digital pathology-based study
- Associated risk factors and prevalence of human papillomavirus infection among females visiting tertiary care hospital: a cross-sectional study from Nepal
- Comparative evaluation of various disc elution methods for the detection of colistin-resistant gram-negative bacteria
- Effect of timing of cholecystectomy on weight loss after sleeve gastrectomy in morbidly obese individuals with cholelithiasis: a retrospective cohort study
- Causal association between ceramide levels and central precocious puberty: a mendelian randomization study
- Novel predictive model for colorectal liver metastases recurrence: a radiomics and clinical data approach
- Relationship between resident physicians’ perceived professional value and exposure to violence
- Multiple sclerosis and type 1 diabetes: a Mendelian randomization study of European ancestry
- Rapid pathogen identification in peritoneal dialysis effluent by MALDI-TOF MS following blood culture enrichment
- Comparison of open and percutaneous A1 pulley release in pediatric trigger thumb: a retrospective cohort study
- Impact of combined diaphragm-lung ultrasound assessment on postoperative respiratory function in patients under general anesthesia recovery
- Development and internal validation of a nomogram for predicting short-term prognosis in ICU patients with acute pyelonephritis
- The association between hypoxic burden and blood pressure in patients with obstructive sleep apnea
- Promotion of asthenozoospermia by C9orf72 through suppression of spermatogonia activity via fructose metabolism and mitophagy
- Review Articles
- The effects of enhanced external counter-pulsation on post-acute sequelae of COVID-19: A narrative review
- Diabetes-related cognitive impairment: Mechanisms, symptoms, and treatments
- Microscopic changes and gross morphology of placenta in women affected by gestational diabetes mellitus in dietary treatment: A systematic review
- Review of mechanisms and frontier applications in IL-17A-induced hypertension
- Research progress on the correlation between islet amyloid peptides and type 2 diabetes mellitus
- The safety and efficacy of BCG combined with mitomycin C compared with BCG monotherapy in patients with non-muscle-invasive bladder cancer: A systematic review and meta-analysis
- The application of augmented reality in robotic general surgery: A mini-review
- The effect of Greek mountain tea extract and wheat germ extract on peripheral blood flow and eicosanoid metabolism in mammals
- Neurogasobiology of migraine: Carbon monoxide, hydrogen sulfide, and nitric oxide as emerging pathophysiological trinacrium relevant to nociception regulation
- Plant polyphenols, terpenes, and terpenoids in oral health
- Laboratory medicine between technological innovation, rights safeguarding, and patient safety: A bioethical perspective
- End-of-life in cancer patients: Medicolegal implications and ethical challenges in Europe
- The maternal factors during pregnancy for intrauterine growth retardation: An umbrella review
- Intra-abdominal hypertension/abdominal compartment syndrome of pediatric patients in critical care settings
- PI3K/Akt pathway and neuroinflammation in sepsis-associated encephalopathy
- Screening of Group B Streptococcus in pregnancy: A systematic review for the laboratory detection
- Giant borderline ovarian tumours – review of the literature
- Leveraging artificial intelligence for collaborative care planning: Innovations and impacts in shared decision-making – A systematic review
- Cholera epidemiology analysis through the experience of the 1973 Naples epidemic
- Risk factors of frailty/sarcopenia in community older adults: Meta-analysis
- Supplement strategies for infertility in overweight women: Evidence and legal insights
- Scurvy, a not obsolete disorder: Clinical report in eight young children and literature review
- A meta-analysis of the effects of DBS on cognitive function in patients with advanced PD
- Protective role of selenium in sepsis: Mechanisms and potential therapeutic strategies
- Strategies for hyperkalemia management in dialysis patients: A systematic review
- C-reactive protein-to-albumin ratio in peripheral artery disease
- Research progress on autophagy and its roles in sepsis induced organ injury
- Neuronutrition in autism spectrum disorders
- Pumilio 2 in neural development, function, and specific neurological disorders
- Antibiotic prescribing patterns in general dental practice- a scoping review
- Clinical and medico-legal reflections on non-invasive prenatal testing
- Smartphone use and back pain: a narrative review of postural pathologies
- Targeting endothelial oxidative stress in hypertension
- Exploring links between acne and metabolic syndrome: a narrative review
- Case Reports
- Delayed graft function after renal transplantation
- Semaglutide treatment for type 2 diabetes in a patient with chronic myeloid leukemia: A case report and review of the literature
- Diverse electrophysiological demyelinating features in a late-onset glycogen storage disease type IIIa case
- Giant right atrial hemangioma presenting with ascites: A case report
- Laser excision of a large granular cell tumor of the vocal cord with subglottic extension: A case report
- EsoFLIP-assisted dilation for dysphagia in systemic sclerosis: Highlighting the role of multimodal esophageal evaluation
- Molecular hydrogen-rhodiola as an adjuvant therapy for ischemic stroke in internal carotid artery occlusion: A case report
- Coronary artery anomalies: A case of the “malignant” left coronary artery and its surgical management
- Combined VAT and retroperitoneoscopy for pleural empyema due to nephro-pleuric fistula in xanthogranulomatous pyelonephritis
- A rare case of Opalski syndrome with a suspected multiple sclerosis etiology
- Newly diagnosed B-cell acute lymphoblastic leukemia demonstrating localized bone marrow infiltration exclusively in the lower extremities
- Rapid Communication
- Biological properties of valve materials using RGD and EC
-
A single oral administration of flavanols enhances short
-term memory in mice along with increased brain-derived neurotrophic factor - Repeat influenza incidence across two consecutive influenza seasons
- Letter to the Editor
- Role of enhanced external counterpulsation in long COVID
- Expression of Concern
- Expression of concern “A ceRNA network mediated by LINC00475 in papillary thyroid carcinoma”
- Expression of concern “Notoginsenoside R1 alleviates spinal cord injury through the miR-301a/KLF7 axis to activate Wnt/β-catenin pathway”
- Expression of concern “circ_0020123 promotes cell proliferation and migration in lung adenocarcinoma via PDZD8”
- Corrigendum
- Corrigendum to “Empagliflozin improves aortic injury in obese mice by regulating fatty acid metabolism”
- Corrigendum to “Comparing the therapeutic efficacy of endoscopic minimally invasive surgery and traditional surgery for early-stage breast cancer: A meta-analysis”
- Corrigendum to “The progress of autoimmune hepatitis research and future challenges”
- Retraction
- Retraction of “miR-654-5p promotes gastric cancer progression via the GPRIN1/NF-κB pathway”
- Retraction of: “LncRNA CASC15 inhibition relieves renal fibrosis in diabetic nephropathy through downregulating SP-A by sponging to miR-424”
- Retraction of: “SCARA5 inhibits oral squamous cell carcinoma via inactivating the STAT3 and PI3K/AKT signaling pathways”
- Special Issue Advancements in oncology: bridging clinical and experimental research - Part II
- Unveiling novel biomarkers for platinum chemoresistance in ovarian cancer
- Lathyrol affects the expression of AR and PSA and inhibits the malignant behavior of RCC cells
- The era of increasing cancer survivorship: Trends in fertility preservation, medico-legal implications, and ethical challenges
- Bone scintigraphy and positron emission tomography in the early diagnosis of MRONJ
- Meta-analysis of clinical efficacy and safety of immunotherapy combined with chemotherapy in non-small cell lung cancer
- Special Issue Computational Intelligence Methodologies Meets Recurrent Cancers - Part IV
- Exploration of mRNA-modifying METTL3 oncogene as momentous prognostic biomarker responsible for colorectal cancer development
- Special Issue The evolving saga of RNAs from bench to bedside - Part III
- Interaction and verification of ferroptosis-related RNAs Rela and Stat3 in promoting sepsis-associated acute kidney injury
- The mRNA MOXD1: Link to oxidative stress and prognostic significance in gastric cancer
- Special Issue Exploring the biological mechanism of human diseases based on MultiOmics Technology - Part II
- Dynamic changes in lactate-related genes in microglia and their role in immune cell interactions after ischemic stroke
- A prognostic model correlated with fatty acid metabolism in Ewing’s sarcoma based on bioinformatics analysis
- Red cell distribution width predicts early kidney injury: A NHANES cross-sectional study
- Special Issue Diabetes mellitus: pathophysiology, complications & treatment
- Nutritional risk assessment and nutritional support in children with congenital diabetes during surgery
- Correlation of the differential expressions of RANK, RANKL, and OPG with obesity in the elderly population in Xinjiang
- A discussion on the application of fluorescence micro-optical sectioning tomography in the research of cognitive dysfunction in diabetes
- A review of brain research on T2DM-related cognitive dysfunction
- Metformin and estrogen modulation in LABC with T2DM: A 36-month randomized trial
- Special Issue Innovative Biomarker Discovery and Precision Medicine in Cancer Diagnostics
- CircASH1L-mediated tumor progression in triple-negative breast cancer: PI3K/AKT pathway mechanisms