Single-nucleus RNA sequencing reveals ARHGAP28 expression of podocytes as a biomarker in human diabetic nephropathy
-
Fengxia Zhang
, Xianhu Tang , Zhimei Zeng , Chunyu Cao , Caocui Yun , Yue Shen , Chaohong Nie , Ying Xiong , Mao Chulian , Yueheng Wuund Ruiquan Xu
Abstract
Introduction
Diabetic kidney disease (DKD) represents serious diabetes-associated complications, and podocyte loss is an important histologic sign of DKD. The cellular and molecular profiles of podocytes in DKD have yet to be fully elucidated.
Methods
This study analyzed kidney-related single-nucleus RNA-seq datasets (GSE131882, GSE121862, and GSE141115) and human diabetic kidney glomeruli transcriptome profiling (GSE30122). ARHGAP28 expression was validated by western blot and immunohistochemistry.
Results
In human kidney tissues, 154 differentially expressed genes (DEGs) were identified in podocytes, which were enriched in biological processes related to nephron development and extracellular matrix–receptor interactions. Similarly, in the mouse kidney, 344 DEGs were found, clustering in pathways associated with renal development and signaling mechanisms like PI3K/Akt (phosphatidylinositol-3 kinase/protein kinase B) and PPAR (peroxisome proliferator-activated receptor). In diabetic human kidney glomeruli, 438 DEGs were identified, showing significant enrichment in pathways related to diabetic nephropathy. Venn analysis revealed 22 DEGs common across human and mouse podocytes and diabetic glomeruli, with ARHGAP28 being notably overexpressed in podocytes. The diabetic nephropathy model using db/db mice showed that ARHGAP28 expression was significantly upregulated in the kidney cortex and glomeruli. In vitro studies using a high-glucose podocyte model corroborated these findings.
Conclusions
Collectively, this study provides an insight into the function and diagnosis of DKD and indicates that ARHGAP28 in podocytes is a potential biomarker of DKD.
1 Introduction
Globally, diabetes is the main reason for renal failure. Complications of the kidney microvascular are common in diabetic patients, leading to proteinuria [1–4], which induced ∼35% of the diabetic cases progressing into diabetic nephropathy (diabetic kidney disease [DKD]) [5–8]. Pathological features of DKD include glomerular basement membrane thickening, mesangial expansion, and podocyte loss, which ultimately lead to end-stage renal disease [9,10]. Podocyte injury is an essential factor leading to the occurrence and progression of DKD [11–15]. Because of the complexity of metabolic disorders, the treatment will be more difficult than other kidney diseases once diabetes has developed into DKD. Therefore, understanding the molecular mechanism of renal podocytes is crucial for the clinical treatment of DKD.
Although RNA sequencing has been used in several studies of DKD, relatively little is known about pathways and cell types that contribute to DKD progression. Single-nucleus RNA sequencing (snRNA-seq) is a powerful tool for deciphering the cellular landscape for complex tissues, which can significantly advance the characterization of cell-type diversity and composition and advance our knowledge in biological systems [16,17]. For example, Wilson et al. revealed the single-cell transcriptomic landscape of early human DKD [18]. Nevertheless, more specific analysis and research for underlying genetic mechanism of early DKD remain rare. Deciphering single-cell atlas in DKD provides a valuable data resource for illustrating DKD from multiple perspectives and opens up the possibility of developing new and more targeted treatment methods for DKD.
This investigation aimed to verify the vital role of podocytes and potential biomarkers in DKD based on kidney-related single-nucleus RNA-seq datasets (GSE131882, GSE121862, and GSE141115), human diabetic kidney glomeruli transcriptome profiling (GSE30122), and integrated bioinformatics analysis. The snRNA-seq datasets of human DKD were downloaded from a public database. The essential differentially expressed genes (DEGs) in podocytes were identified, and functional enrichment analysis was performed to dig out the core signaling pathways. In addition, the potential genetic biomarker in DKD was also identified and verified using a db/db mice model and a podocyte model. The identification of podocytes and potential biomarker offers the possibility for preventing or substantially delaying the onset of DKD.
2 Materials and methods
2.1 Data acquisition
The scRNA-seq datasets of DKD samples included in this study for analysis (Accession numbers GSE131882 [18], GSE121862 [19], GSE141115 [20], and GSE30122) were downloaded from NCBI’s Gene Expression Omnibus (GEO, http://www.ncbi.nlm.nih.gov/geo/). GSE131882 included three early human DKD samples and three control samples. GSE121862 included two kidney regions (cortex and medulla) obtained from 15 different individuals. GSE141115 comprised 12 single nuclei using healthy adult mouse kidneys, with 3 biological replicates included per condition. Transcriptome profiling by an array of GSE30122 contained 19 DKD samples and 50 corresponding controls, and the glomerulus samples were used for analysis in this study.
2.2 Cell clustering and DEGs
The R software packages Seurat (4.3.0) and clusterProfiler (4.6.0) were used to process data. We filtered out the genes expressed in less than three cells and cells with less than 500 genes. The data were for single-nuclear sequencing, so mitochondrial gene filtering was not involved. Then, the top 2,000 hypervariable genes (HVGS) were calculated by normalized (log-normalized) and scaled and analyzed by integration with canonical correlation analysis. First, principal component analysis (PCA) was run, and the first 30 principal components (PCs) were selected with a resolution of 0.5 for clustering. The cell type annotation was based on a typical marker. We calculated the threshold of marker gene with “min.pct” = 0.25 and “log FC threshold” = 0.25 (FC = fold change). The differential genes were identified with a threshold P value <0.05. Subgroup cells were extracted from the total cells, and the PCA and clustering were recalculated. The first five PCs were used for clustering with a resolution of 0.2.
2.3 Differential expression analysis
The differentially expressed mRNAs in podocytes were identified based on expression profiling. Quality control, normalization, differential analysis, and enrichment analysis of the original data were carried out using the Affy algorithm, with the criterion |log2(FC)| >2 and P < 0.05.
2.4 Functional enrichment analysis
ClusterProfile in R was utilized to conduct gene ontology (GO) and Kyoto Encyclopedia of Genes and Genomes (KEGG) analyses [21]. P-value < 0.05 was set as the cut-off criterion. Gene set enrichment analysis (GSEA) was performed using GSEA software [22]. The H (hallmark) gene sets were downloaded from the molecular signatures database (MSigDB) (https://www.gsea-msigdb.org/gsea/msigdb/), and gene sets were rated by the gene set variation analysis (GSVA) method and using the GSEABase algorithm.
2.5 Clinical samples
Renal biopsy specimens from patients diagnosed with type 2 diabetic nephropathy were collected from the First Affiliated Hospital of Gannan Medical University. The diagnosis of diabetic nephropathy was confirmed for all specimens based on biopsy results. Additionally, adjacent normal tissue specimens were obtained from patients undergoing renal cancer resection at the same institution. All collected specimens were processed and preserved in paraffin for subsequent analyses. This study was approved by the Ethics Committee of the First Affiliated Hospital of Gannan Medical University. Written informed consent was obtained from all participants prior to specimen collection.
2.6 Animal model
Eight-week-old C57BLKS/J db/db diabetic (n = 6) and db/m (n = 6) normal male mice were obtained from the Model Animal Research Center of Nanjing University (Nanjing, China). All animals were maintained in a temperature-controlled room at the animal center of South China Agricultural University Institutional Animal Care. All experimental protocols were performed in accordance with the Ethics Review Committee for Animal Experimentation of South China Agricultural University (No. 2020D077). After 24 weeks, the serum samples (extracted from eyeballs), 24 h urine samples, and kidney tissues were collected for further study.
2.7 Periodic acid-Shiff (PAS) staining
PAS staining was used to detect glycogen and other polysaccharide substances. Briefly, the renal tissue was collected and soaked in 10% neutral-buffered formalin (NBF). The kidney tissue was embedded in wax and sectioned, and then it was dewaxed with water to prepare paraffin sections (4 μm). After being washed with double-distilled water (ddH2O) for 2 min, the slices were dripped with a solution of PA and oxidized for 5 min. Slices were instilled with the Schiff reagent and infected for 15 min. Then, hematoxylin staining solution was added dropwise to stain the nucleus for 2 min. The stained sections were washed with running water for 5 min and then differentiated with an acidic ethanol differentiation solution. Next, the slices were washed with Scott’s reverse blue water for 3 min. The final slices were sealed with neutral gum.
2.8 Immunohistochemistry
The kidney tissue was fixed in 4% paraformaldehyde for 24 h. The embedded paraffin blocks were sliced and dewaxed. Then, immunohistochemical staining was performed. The sodium citrate antigen repair solution was added to the sample and fixed with microwaves for 30 min, allowing it to cool naturally at room temperature. A solution of 3% H2O2 and 5% BSA blocking solution were dripped onto a glass slide and incubated at room temperature and at 37°C in the dark for 30 min. The sealing liquid was gently shaken, and the prepared first antibody ARHGAP28 (1:100; rabbit, 84642; Novus) was added to the slide and incubated for 2 days in a wet box at 4°C. The biotin-labeled goat anti-rabbit IgG (No. KIT-9710; Servicebio) was added, and the slides were placed in an incubator and incubated at 37°C for 30 min. 3,3′-Diaminobenzidine chromogenic solution was added to stain the specimen until a brown color is visible under a microscope. The sample was re-stained with hematoxylin for 5 min, then stained with PBS for 5 min until the blue color returned, immersed in anhydrous ethanol for 10 min, and washed with xylene for 10 min. Finally, the sample was dried and sealed with neutral gum.
2.9 Podocyte culture
Human glomerular podocytes were cultured in Dulbecco’s modified Eagle medium high glucose complete medium in type-I collagen coated flasks at 33°C in RPMI-1640 supplemented with 10% fetal bovine serum and 50 U/mL γ-interferon (IFN-γ). To induce differentiation, podocytes were cultured at 37°C in the absence of IFN-γ for 10–14 days. Podocytes were divided into two groups: HG and NG groups. The HG group was incubated with 30.0 mmol/L glucose and NG group with 5.3 mmol/L glucose for 48 h. After treatment, podocytes were collected for mRNA or protein extraction.
2.10 Quantitative reverse-transcription polymerase chain reaction (qRT-PCR)
RNA in cells or tissues was extracted with Trizol. The concentration and purity of RNA were determined with NanoDrop 2000C. RNA were reverse-transcribed into cDNA using the PCR kit. Then, the qRT-PCR was conducted according to the following settings: 95°C for 35 s, 60°C for 30 s, 95°C for 10 s, and 65°C for 5 s. After the reaction, the amplification curve and the fusion curve were confirmed, and the 2-△△CT (CT = threshold cycle) value representing the relative expression of mRNA was calculated. The sequences synthesized by Fuzhou Shangya Biosynthesis are as follows:
GAPDH-F: 5′-TGTGTCCGTCGTGGA TCTGA-3′,
GAPDH-R: 5′-TTGCTGTTGAAGTCGCAGGAG-3′
ARHGAP28-F: 5′-TTAGTCGCTCCAACTCTCAAGC-3′,
ARHGAP28-R: 5′-GATACTCTCAATTTCCCGCAGG-3′.
2.11 Western blot analysis
Two groups of podocytes with different glucose concentrations were lysed with RIPA lysis buffer. Protein concentrations were quantified using the Bradford assay kit (Beyotime). They were separated by 9% sodium dodecyl sulfate-polyacrylamide gel electrophoresis with 30 μg protein. Then, they were transferred to the polyvinylidene fluoride (PVDF) membrane (Amersham Biosciences, CA, USA). After blocking, the membrane was incubated overnight with the ARHGAP28 antibody (1:100; rabbit, 84642; Novus) at 4°C. After washing, Goat anti-rabbit IgG (1:10,000, Jackson ImmunoResearch Labs, West grove, PA, USA) bound with horseradish peroxidase was added, and the samples were cultured at room temperature for 1 h. PVDF films were washed and developed with ECL Plus Western blotting reagent (Pluslight, Forever Lighting, China) and then exposed to X-ray films (Kodak, Rochester, NY, USA). The developed strips were quantified by BandScan software.
2.12 Statistical analysis
Statistical analyses were conducted using GraphPad Prism 7.0 (GraphPad, La Jolla, CA, USA). Unpaired t tests were used to compare the mean values between groups. All results are presented as mean ± standard deviation (SD). P < 0.05 was considered to be statistically significant.
-
Informed consent: The patients/participants provided their written informed consent to participate in this study. Written informed consent was obtained from the individual(s) for the publication of any potentially identifiable images or data included in this article.
-
Ethical approval: The animal study protocol was approved by the Ethics Review Committee for Animal Experimentation of First Affiliated Hospital of Gannan Medical University (No. 2020D077). The collection of clinical samples was approved by the Ethics Committee of First Affiliated Hospital of Gannan Medical University (No. 2024168).
3 Results
3.1 Single-nucleus analysis reveals DEGs of podocytes in the adult human kidney
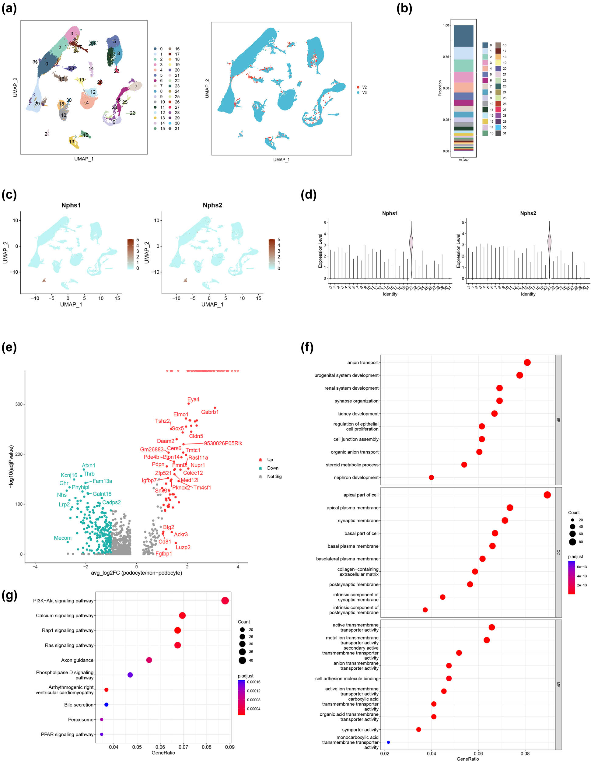
The single-nucleus expression profiling of the adult human kidney (GSE131882 and GSE121862) was downloaded from the GEO database to perform the bioinformatics analysis. As shown in Figure 1a, a total of 20 cell clusters in human kidney tissue were identified and presented in the uniform manifold approximation and projection (UMAP) method. The cell composition of the 20 clusters in the adult human kidney is presented in Figure 1b. Focusing on the expression level of markers of podocytes, cluster 12 was identified as the podocyte in the adult kidney (Figure 1c and d). Furthermore, the DEGs between the podocyte and non-podocyte types were screened out. As shown in Figure 1e, 154 DEGs were identified, which included the 126 upregulated and 28 downregulated DEGs (screening criteria: P < 0.05 and |avg_log2FC| >1). To further investigate the function of these DEGs, enrichment analysis was performed. The enrichment of GO terms indicated that these DEGs were clustered in the biological process associated with kidney and nephron development (Figure 1f). The enrichment of KEGG pathways revealed that DEGs participated in the extracellular matrix (ECM)–receptor interaction (Figure 1g), which is also related to chronic kidney disease [23]. These results reveal that DEGs of podocytes participate in nephron development in the adult human kidney.

Single-nucleus analysis of the adult human kidney (GSE121862 and GSE131882) and DEGs of podocytes. (a) Cell clusters of adult human kidney and source of the datasets. (b) Cell composition of adult human kidney. (c) Expression of podocyte markers (feature plot). (d) Expression of podocyte markers (violin plot). (e) Volcano plot of DEGs (podocytes vs non-podocytes). (f) GO enrichment of podocyte DEGs (top ten terms). (g) KEGG enrichment of podocyte DEGs.
3.2 Single-nucleus analysis reveals DEGs of podocytes in the adult mouse kidney
In the next step, we subsequently explored the single-nucleus expression profiling in the adult mouse kidney. Based on the single-nucleus datasets of GSE141115, a total of 32 clusters were identified in the adult mouse kidney (Figure 2a). The cell composition of adult mouse kidney is presented in Figure 2b. According to the expression signatures of podocyte markers, cluster 21 was identified to be the podocyte (Figure 2c and d). To screen out characteristic genes of podocytes at the molecular level, the DEGs in-between the podocyte and non-podocyte types were identified. As shown in Figure 2e, 122 upregulated and 222 downregulated DEGs were screened out (screening criteria: P < 0.05 and |avg_log2FC| >1). These DEGs were clustered in GO terms for renal system, kidney, and nephron development (Figure 2f). In addition, these DEGs were enriched in PI3K/Akt (phosphatidylinositol-3 kinase/protein kinase B), calcium, Rap1 (Ras-related protein 1), and PPAR (peroxisome proliferator-activated receptor) signaling pathways based on KEGG enrichment analysis (Figure 2g). The results of single-nucleus analysis reveal that DEGs of podocytes participate in nephron development in the adult mouse kidney.

Single-nucleus analysis of adult mouse kidney (GSE141115) and DEGs of podocytes. (a) Cell clusters of adult mouse kidney and sequencing protocol of the datasets. (b) Cell composition of adult mouse kidney. (c) Expression of podocyte markers (feature plot). (d) Expression of podocyte markers (violin plot). (e) Volcano plot of DEGs (podocytes vs non-podocytes). (f) GO enrichment of podocyte DEGs (top ten terms). (g) KEGG enrichment of podocyte DEGs (top 10 terms).
3.3 Identification of DEGs in human diabetic kidney glomeruli
Glomerular podocytes are essential in maintaining the glomerular filtration barrier function [24]. Hence, the diabetic human kidney glomeruli microarray dataset (GSE30122) was downloaded for further analysis. As shown in Figure 3a, the volcano plot demonstrated that 323 upregulated DEGs and 115 downregulated DEGs in-between the diabetic human kidney and control human kidney samples were identified (screening criteria: P < 0.05 and |avg_log2FC| >1). Clustering relationships between samples or genes are displayed in a heat map (Figure 3c). The DEGs were used to conduct the GO enrichment, and the biological process of neutrophil was significantly enriched (Figure 3b). Hyperglycemia can affect the adhesion, chemotaxis, phagocytosis, and bactericidal effects of neutrophils [25]. Furthermore, the GSEA enrichment of DEGs was also conducted, and diabetic nephropathy associated pathway was significantly activated (Figure 3d). These results illustrate the vital role of DEGs in diabetic human kidney glomeruli to participate in diabetic nephropathy.

DEGs of diabetic human kidney glomeruli microarray dataset (GSE30122). (a) Volcano plot of DEGs. (b) GO BP enrichment of DEGs. (c) Heatmap of DEG expression. (d) GSEA enrichment of DEGs.
3.4 ARHGAP28 is highly expressed in podocytes in single-cell data of kidney
To find out the vital DEGs that are commonly expressed in human podocytes, human orthologs of DEGs of mouse podocytes, and diabetic kidney glomeruli DEGs, Venn analysis was performed. As illustrated in Figure 4a, the overlap of 3 parts of DEGs were presented, and 22 common DEGs were identified, including ARHGAP28, MAGI2, NPHS1, SYNPO, TSPAN2, and so on. Expression of 22 overlapping common DEGs in human single-cell datasets is shown in a violin plot, and all cells were grouped into podocytes and non-podocytes (Figure 4b and c). Based on the expression level of the 22 overlapping common DEGs in podocytes and non-podocytes, ARHGAP28 was found to be remarkably highly expressed in podocytes. The expression level of ARHGAP28 was obviously presented in cluster 12 (podocyte) in the UMAP of human single-cell data (Figure 4d). Besides, the expression of ARHGAP28 in mouse single-cell data was obviously observed in cluster 21 (podocytes) (Figure 4e). The sub-clusters of human podocytes (Figure 4f) and expression of ARHGAP28 in human podocyte sub-clusters (feature plot) (Figure 4g) were shown. The sub-clusters of human podocytes (Figure 4h) and expression of ARHGAP28 in mouse podocyte sub-clusters (feature plot) (Figure 4i) were also shown. The above proofs reveal that ARHGAP28 is highly expressed in podocytes in single-cell data of human diabetic kidney.

Narrow down target genes and ARHGAP28 expression in single-cell data. (a) Overlap between DEGs of human podocytes, human orthologs of DEGs of mouse podocytes, and diabetic kidney glomeruli DEGs. (b) Expression of 22 overlap genes in human single-cell data (violin plot); all cells are grouped into podocytes and non-podocytes. (c) Expression of 22 overlap genes in mouse single-cell data (violin plot); all cells are grouped into podocytes and non-podocytes. (d) Expression of ARHGP28 in human single cell data (feature plot). (e) Expression of ARHGAP28 in mouse single cell data (feature plot). (f) Sub-clusters of human podocytes. (g) Expression of ARHGAP28 in human podocyte sub-clusters (feature plot). (h) Sub-clusters of mouse podocytes. (i) Expression of ARHGAP28 in mouse podocyte sub-clusters (feature plot).
3.5 ARHGAP28 is highly expressed in the DKD animal model and the podocyte model
Further, in order to verify the expression level of ARHGAP28 in DKD, we used db/db diabetic mice to construct a DKD animal model. As shown in Figure 5a, the body weight is enhanced in db/db diabetic mice compared with controls. In addition, a significantly increased concentration of biomarkers of renal injury (blood glucose and urine albumin/creatinine) was observed in the db/db diabetic mice model (Figure 5b and d). Besides, obvious glomerular injury was observed in histopathological examination, such as glomerular hyaline droplets and increased mesangial matrix (Figure 5e and f). These results implied the successful construction of the db/db diabetic mice model.

DKD modeling. (a) Body weight, (b) blood glucose, (c) serum creatinine, (d) urine albumin/creatinine, (e) semi-quantitative analysis of mesangial matrix, (f) representative photomicrographs of PAS staining of glomeruli of db/db mice and nondiabetic mice. *P < 0.05. Scale bar = 25 µm.
Western blot analysis showed that ARHGAP28 protein was significantly upregulated in the mouse kidney cortex in the db/db group compared to the normal group (Figure 6a and b). The immunohistochemical staining of glomerular ARHGAP28 from mouse kidney sections is presented in Figure 6c, and significantly higher protein levels of ARHGAP28 were detected in db/db mouse kidney tissues compared to normal tissues (Figure 6d). Consistently, ARHGAP28 protein expression was higher in the human kidney tissues from DKD patients than that from controls (Figure S1). In in vitro studies, we established a DKD cellular model by treating the podocytes with high glucose, and we consistently found that ARHGAP28 expression in podocytes stimulated by high glucose was higher than that in controls (Figure 6e). These results indicate that ARHGAP28 was a highly expressed gene and a potential biomarker in DKD in vitro and in vivo.

Validation of ARHGAP28 in DKD. (a) Western blot gel showing ARHGAP28 protein expression in the mouse kidney cortex. (b) Semiquantitative analysis of ARHGAP28 protein expression in the mouse kidney cortex. (c) Images of glomerular ARHGAP28 immunohistochemical staining from mouse kidney sections. (d) Semi-quantitative analysis of ARHGAP28 immunohistochemical staining from mouse kidney sections. *P < 0.05. Scale bar = 25 µm. Red arrows indicate the positive staining of ARHGAP28. (e) Podocytes were cultured in vitro and stimulated by high glucose. Expression of mRNA of ARHGAP28 in the treated group and normal control group was tested by qPCR. *P < 0.05.
4 Discussion
DKD is a serious diabetic complication and a major cause of end-stage renal disease [26]. Histologic signs of diabetic nephropathy include glomerular basement membrane thickening, mesangial expansion, and podocyte loss, resulting in subsequent end-stage renal disease [27]. To date, DKD is characterized by damage to both the glomerulus and tubulointerstitium [28]. However, the accompanying gene changes in specific cells that precede overt DKD is poorly understood. Newer genetic markers for early-stage DKD are urgently needed. The snRNA-seq is a precise tool to reveal complex and rare cell populations and track distinct cell lineage trajectories in development [29,30]. This method has attracted the researchers’ attention and increasingly used in disease studies [31]. Here, analysis based on snRNA-seq data sets was performed to further explore the central remodeling cell subtypes and potential biomarkers in DKD.
Podocytes are an important cell type in DKD. Glomerular podocytes are an essential glomerular filtration barrier. As severe podocyte injury results in proteinuria in patients with DKD, the investigation of genetic biomarkers in podocytes provides a deeper understanding for novel diagnosis and treatment [32]. Structural changes or injuries in podocytes are related to renal injury leading to severe renal insufficiency and DKD [33]. In addition, Mahtal et al. recently revealed the intricate relation of endothelial cells with podocytes. During DKD, endothelial cells and podocytes are stressed and damaged [1]. In this study, we identified podocytes as significant cell type in DKD.
Podocyte loss is an important histologic sign of DKD [34]. However, the signaling pathways of podocyte loss contributing to DKD progression are not fully understood. Our investigation identified DEGs in podocytes. Enrichment analysis of DEGs indicated that DEGs in podocytes may be involved in kidney/nephron development. The GSEA results indicate that the diabetic nephropathy associated pathway was significantly activated when the DEGs of podocytes were upregulated. Hence, we focused on the potential contribution of DEGs in podocytes to single-cell data of kidneys. Single-nucleus RNA sequencing of both human and mouse kidneys revealed that ARHGAP28 is among the top DEGs in podocytes, with its expression particularly enriched in processes linked to nephron development and ECM–receptor interactions – pathways crucial for maintaining kidney structure and function. Further analysis of diabetic human kidney glomeruli demonstrated that ARHGAP28 is also highly upregulated in diabetic conditions, suggesting its potential role in the pathogenesis of diabetic nephropathy. Venn analysis identified ARHGAP28 as one of the 22 DEGs common to human and mouse podocytes and diabetic kidney glomeruli, highlighting its conserved function across species and disease models. Given its consistent overexpression in both normal and diabetic conditions, ARHGAP28 emerges as a prime candidate for functional assays to explore its role in podocyte biology and its potential as a therapeutic target in kidney diseases.
ARHGAP28 is a critical Rho GTPase activating protein that regulates the formation and migration of the cytoskeleton by converting the active state of RhoA into an inactive state [35]. This protein is mainly located in the cytoplasm and is highly expressed in various cell types, including podocytes in the kidney, hepatic stellate cells in the liver, outer root sheath cells in the skin, and sperm cells in the testes. Research has found that the promoter region of ARHGAP28 exhibits significant methylation in colon cancer cells with high metastatic potential. This change may lead to the persistent activation of RhoA, thereby affecting the metastatic potential of cancer cells [36]. Additionally, ARHGAP28 is also associated with the recurrence and progression of breast cancer [37]. In the development of meningiomas, ARHGAP28 plays an important role, particularly in pathways related to cell migration and invasiveness [38,39]. Its variation may cause vasoconstriction and spasms in cerebral blood vessels, leading to migraine and potentially exacerbated inflammatory responses in the brain [40]. Although ARHGAP28 has significant impacts on various physiological and disease processes, there are currently no reports on its role in the development of DKD, especially concerning podocyte injury. This phenomenon highlights the importance and urgency of further exploring the relationship between ARHGAP28 and DKD. ARHGAP28 is important in Rho-mediated cell adhesion establishment [41]. Yeung et al. revealed that ARHGAP28 is a RhoGAP that inactivates RhoA and downregulates stress fibers [36]. Stress fibers are contractile actomyosin bundles and are associated with actin cables that span along the foot processes [42]. Rho family are modulators of actin cytoskeletal dynamics [43]. Podocyte actin cytoskeleton is involved in kidney podocyte functions [44,45]. Saito et al. indicated that afadin modulates RhoA/Rho-associated protein kinase signaling to affect actin stress fibers in kidney podocytes [46]. These pieces of evidence may suggest that ARHGAP28 is of great importance in podocytes. In our results, the expression of ARHGAP28 in podocytes was elevated compared to controls. Biochemical analysis and immunochemical results confirmed this result. For the first time, we identified ARHGAP28 as a potential genetic biomarker of DKD.
5 Conclusions
In summary, we revealed podocytes as the essential cell subtype, which plays an essential role in the regulation of DKD based on single-nucleus-sequencing analysis and bioinformatics analysis. Podocytes are involved in kidney and nephron development. ARHGAP28 is a potential biomarker of podocytes involved in the pathogenesis of DKD. This study provides an insight into the disease progression or signaling pathways amenable to intervention in DKD. Further clinical validation to explore the underlying mechanism of ARHGAP28 in podocytes of DKD is needed.
-
Funding information: The authors disclosed the receipt of the following financial support for the research, authorship, and/or publication of this article: Jiangxi Provincial Department of Science and Technology (202130649), the Foundation of Health Commission of Jiangxi Province (No.202310786), the Foundation of Jiangxi Educational Committee (No.190828), Science and Technology Plan of Jiangxi Provincial Health Commission, China (SKJP220211649), and the First Affiliated Hospital of Gannan Medical University’s Hospital Level Science and Technology Plan (YJZD202010).
-
Author contributions: Study conception and design: RX and YW; data collection: FZ and XT; analysis and interpretation of results: ZZ, CC, CY, YS, CN, YX, MC, and YW; draft manuscript: FZ, YW, and RX. All authors reviewed the results and approved the final version of the manuscript.
-
Conflict of interest: The authors declare that they have no competing interests.
-
Data availability statement: Any images or counts for graphs are considered as raw data and should be made available from the corresponding author on reasonable request.
References
[1] Mahtal N, Lenoir O, Tharaux P. Glomerular endothelial cell crosstalk with podocytes in diabetic kidney disease. Front Med. 2021;8:659013.10.3389/fmed.2021.659013Suche in Google Scholar PubMed PubMed Central
[2] Jha R, Lopez-Trevino S, Kankanamalage HR, Jha JC. Diabetes and renal complications: An overview on pathophysiology, biomarkers and therapeutic interventions. Biomedicines. 2024;12(5):1098.10.3390/biomedicines12051098Suche in Google Scholar PubMed PubMed Central
[3] Fang Z, Liu R, Xie J, He JC. Molecular mechanism of renal lipid accumulation in diabetic kidney disease. J Cell Mol Med. 2024;28(11):e18364.10.1111/jcmm.18364Suche in Google Scholar PubMed PubMed Central
[4] Deng L, Shi C, Li R, Zhang Y, Wangc X, Cai G, et al. The mechanisms underlying Chinese medicines to treat inflammation in diabetic kidney disease. J Ethnopharmacol. 2024;7:118424.10.1016/j.jep.2024.118424Suche in Google Scholar PubMed
[5] Ruiz-Ortega M, Rodrigues-Diez RR, Lavoz C, Rayego-Mateos S. Special issue “Diabetic nephropathy: Diagnosis, prevention and treatment”. J Clin Med. 2020;9(3):813.10.3390/jcm9030813Suche in Google Scholar PubMed PubMed Central
[6] Nakagawa T, Tanabe K, Croker BP, Johnson RJ, Grant MB, Kosugi T, et al. Endothelial dysfunction as a potential contributor in diabetic nephropathy. Nat Rev Nephrol. 2011;7(1):36–44.10.1038/nrneph.2010.152Suche in Google Scholar PubMed PubMed Central
[7] Soltani-Fard E, Taghvimi S, Karimi F, Vahedi F, Khatami SH, Behrooj H, et al. Urinary biomarkers in diabetic nephropathy. Clin Chim Acta. 2024;561:119762.10.1016/j.cca.2024.119762Suche in Google Scholar PubMed
[8] Cheng G, Liu Y, Guo R, Wang H, Zhang W, Wang Y. Molecular mechanisms of gut microbiota in diabetic nephropathy. Diabetes Res Clin Pract. 2024;213:111726.10.1016/j.diabres.2024.111726Suche in Google Scholar PubMed
[9] Qi C, Mao X, Zhang Z, Wu H. Classification and differential diagnosis of diabetic nephropathy. J Diabetes Res. 2017;2017:8637138.10.1155/2017/8637138Suche in Google Scholar PubMed PubMed Central
[10] Singh DK, Winocour P, Farrington K. Oxidative stress in early diabetic nephropathy: fueling the fire. Nat Rev Endocrinol. 2011;7(3):176–84.10.1038/nrendo.2010.212Suche in Google Scholar PubMed
[11] Tung C, Hsu Y, Shih Y, Chang P, Lin C. Glomerular mesangial cell and podocyte injuries in diabetic nephropathy. Nephrology (Carlton, Vic). 2018;32–7.Suche in Google Scholar
[12] Dai H, Liu Q, Liu B. Research progress on mechanism of podocyte depletion in diabetic nephropathy. J Diabetes Res. 2017;2017:2615286.10.1155/2017/2615286Suche in Google Scholar PubMed PubMed Central
[13] Barutta F, Bellini S, Gruden G. Mechanisms of podocyte injury and implications for diabetic nephropathy. Clin Sci (London, England: 1979). 2022;136(7):493–520.10.1042/CS20210625Suche in Google Scholar PubMed PubMed Central
[14] Li X, Gao L, Li X, Xia J, Pan Y, Bai C. Autophagy, pyroptosis and ferroptosis are rising stars in the pathogenesis of diabetic nephropathy. Diabetes Metab Syndr Obes. 2024;17:1289–99.10.2147/DMSO.S450695Suche in Google Scholar PubMed PubMed Central
[15] Gong L, Wang R, Wang X, Liu J, Han Z, Li Q, et al. Research progress of natural active compounds on improving podocyte function to reduce proteinuria in diabetic kidney disease. Ren Fail. 2023;45(2):2290930.10.1080/0886022X.2023.2290930Suche in Google Scholar PubMed PubMed Central
[16] Ding J, Adiconis X, Simmons S, Kowalczyk M, Hession C, Marjanovic N, et al. Systematic comparison of single-cell and single-nucleus RNA-sequencing methods. Nat Biotechnol. 2020;38(6):737–46.10.1038/s41587-020-0465-8Suche in Google Scholar PubMed PubMed Central
[17] Alvarez M, Benhammou J, Darci-Maher N, French S, Han S, Sinsheimer J, et al. Human liver single nucleus and single cell RNA sequencing identify a hepatocellular carcinoma-associated cell-type affecting survival. Genome Med. 2022;14(1):50.10.1186/s13073-022-01055-5Suche in Google Scholar PubMed PubMed Central
[18] Wilson P, Wu H, Kirita Y, Uchimura K, Ledru N, Rennke H, et al. The single-cell transcriptomic landscape of early human diabetic nephropathy. Proc Natl Acad Sci U S A. 2019;116(39):19619–25.10.1073/pnas.1908706116Suche in Google Scholar PubMed PubMed Central
[19] Lake B, Chen S, Hoshi M, Plongthongkum N, Salamon D, Knoten A, et al. A single-nucleus RNA-sequencing pipeline to decipher the molecular anatomy and pathophysiology of human kidneys. Nat Commun. 2019;10(1):2832.10.1038/s41467-019-10861-2Suche in Google Scholar PubMed PubMed Central
[20] Denisenko E, Guo B, Jones M, Hou R, de Kock L, Lassmann T, et al. Systematic assessment of tissue dissociation and storage biases in single-cell and single-nucleus RNA-seq workflows. Genome Biol. 2020;21(1):130.10.1186/s13059-020-02048-6Suche in Google Scholar PubMed PubMed Central
[21] Yu G, Wang LG, Han Y, He QY. clusterProfiler: An R package for comparing biological themes among gene clusters. Omics. 2012;16(5):284–7.10.1089/omi.2011.0118Suche in Google Scholar PubMed PubMed Central
[22] Subramanian A, Tamayo P, Mootha VK, Mukherjee S, Ebert BL, Gillette MA, et al. Gene set enrichment analysis: A knowledge-based approach for interpreting genome-wide expression profiles. Proc Natl Acad Sci U S A. 2005;102(43):15545–50.10.1073/pnas.0506580102Suche in Google Scholar PubMed PubMed Central
[23] Yu W, Li Y, Wang Z, Liu L, Liu J, Ding F, et al. Transcriptomic changes in human renal proximal tubular cells revealed under hypoxic conditions by RNA sequencing. Int J Mol Med. 2016;38(3):894–902.10.3892/ijmm.2016.2677Suche in Google Scholar PubMed
[24] Nagata M. Podocyte injury and its consequences. Kidney Int. 2016;89(6):1221–30.10.1016/j.kint.2016.01.012Suche in Google Scholar PubMed
[25] Fainsod-Levi T, Gershkovitz M, Völs S, Kumar S, Khawaled S, Sagiv J, et al. Hyperglycemia impairs neutrophil mobilization leading to enhanced metastatic seeding. Cell Rep. 2017;21(9):2384–92.10.1016/j.celrep.2017.11.010Suche in Google Scholar PubMed
[26] Colhoun HM, Marcovecchio ML. Biomarkers of diabetic kidney disease. Diabetologia. Clinical and Experimental Diabetes and Metabolism = Organ of the European Association for the Study of Diabetes (EASD). 2018;61:996–1011.10.1007/s00125-018-4567-5Suche in Google Scholar PubMed PubMed Central
[27] Lin J, Susztak K. Podocytes: The weakest link in diabetic kidney disease? Curr Diabetes Rep. 2016;16(5):45.10.1007/s11892-016-0735-5Suche in Google Scholar PubMed PubMed Central
[28] Ioannou K. Diabetic nephropathy: Is it always there? Assumptions, weaknesses and pitfalls in the diagnosis. Hormones (Athens). 2017;16(4):351–61.10.14310/horm.2002.1755Suche in Google Scholar PubMed
[29] Zhu Y, Huang Y, Tan Y, Zhao W, Tian Q. Single-cell RNA sequencing in hematological diseases. Proteomics. 2020;20:e1900228.10.1002/pmic.201900228Suche in Google Scholar PubMed
[30] Hwang B, Lee J, Bang D. Author correction: Single-cell RNA sequencing technologies and bioinformatics pipelines. Exp Mol Med. 2021;53(5):1005.10.1038/s12276-021-00615-wSuche in Google Scholar PubMed PubMed Central
[31] Hedlund E, Deng Q. Single-cell RNA sequencing: Technical advancements and biological applications. Mol Asp Med. 2018;59:36–46.10.1016/j.mam.2017.07.003Suche in Google Scholar PubMed
[32] Yasuda-Yamahara M, Kume S, Tagawa A, Maegawa H, Uzu T. Emerging role of podocyte autophagy in the progression of diabetic nephropathy. Autophagy. 2015;11(12):2385–6.10.1080/15548627.2015.1115173Suche in Google Scholar PubMed PubMed Central
[33] Tung C-W, Hsu Y-C, Shih Y-H, Chang P-J, Lin C-L. Glomerular mesangial cell and podocyte injuries in diabetic nephropathy. Nephrology (Carlton). 2018;23(Suppl 4):32–7.10.1111/nep.13451Suche in Google Scholar PubMed
[34] Zhu W, Li Y, Zeng H, Liu X, Sun Y, Jiang L, et al. Carnosine alleviates podocyte injury in diabetic nephropathy by targeting caspase-1-mediated pyroptosis. Int Immunopharmacol. 2021;101:108236.10.1016/j.intimp.2021.108236Suche in Google Scholar PubMed
[35] Kasuya K, Nagakawa Y, Hosokawa Y, Sahara Y, Takishita C, Nakajima T, et al. RhoA activity increases due to hypermethylation of ARHGAP28 in a highly liver-metastatic colon cancer cell line. Biomed Rep. 2016;4(3):335–9.10.3892/br.2016.582Suche in Google Scholar PubMed PubMed Central
[36] Yeung CY, Taylor SH, Garva R, Holmes DF, Zeef LA, Soininen R, et al. Arhgap28 is a RhoGAP that inactivates RhoA and downregulates stress fibers. PLoS One. 2014;9(9):e107036.10.1371/journal.pone.0107036Suche in Google Scholar PubMed PubMed Central
[37] Jeon S, Sung H, Choi J-Y, Song M, Park SK, Yoo K-Y, et al. Abstract 1656: Genome wide identification of susceptibility loci in breast cancer survival. Cancer Res. 2012;72(8_Suppl):1656.10.1158/1538-7445.AM2012-1656Suche in Google Scholar
[38] Schulten HJ, Hussein D. Array expression meta-analysis of cancer stem cell genes identifies upregulation of PODXL especially in DCC low expression meningiomas. PLoS One. 2019;14(5):e0215452.10.1371/journal.pone.0215452Suche in Google Scholar PubMed PubMed Central
[39] Fèvre-Montange M, Champier J, Durand A, Wierinckx A, Honnorat J, Guyotat J, et al. Microarray gene expression profiling in meningiomas: Differential expression according to grade or histopathological subtype. Int J Oncol. 2009;35(6):1395–407.10.3892/ijo_00000457Suche in Google Scholar PubMed
[40] Jiang Y, Wu R, Chen C, You ZF, Luo X, Wang XP. Six novel rare non-synonymous mutations for migraine without aura identified by exome sequencing. J Neurogenet. 2015;29(4):188–94.10.3109/01677063.2015.1122787Suche in Google Scholar PubMed
[41] Wang L, Li Y, Lyu Y, Wen H, Feng C. Association between copy-number alteration of + 20q, -14q and -18p and cross-sensitivity to tyrosine kinase inhibitors in clear-cell renal cell carcinoma. Cancer Cell Int. 2020;20:482.10.1186/s12935-020-01585-1Suche in Google Scholar PubMed PubMed Central
[42] Pellegrin S, Mellor H. Actin stress fibres. J Cell Sci. 2007;120(Pt 20):3491–9.10.1242/jcs.018473Suche in Google Scholar PubMed
[43] Kistler A, Altintas M, Reiser J. Podocyte GTPases regulate kidney filter dynamics. Kidney Int. 2012;81(11):1053–5.10.1038/ki.2012.12Suche in Google Scholar PubMed PubMed Central
[44] Ichimura K, Kurihara H, Sakai T. Actin filament organization of foot processes in vertebrate glomerular podocytes. Cell Tissue Res. 2007;329(3):541–57.10.1007/s00441-007-0440-4Suche in Google Scholar PubMed
[45] Ichimura K, Kurihara H, Sakai T. Actin filament organization of foot processes in rat podocytes. J Histochem Cytochem: Off J Histochem Soc. 2003;51(12):1589–600.10.1177/002215540305101203Suche in Google Scholar PubMed
[46] Saito K, Shiino T, Kurihara H, Harita Y, Hattori S, Ohta Y. Afadin regulates RhoA/Rho-associated protein kinase signaling to control formation of actin stress fibers in kidney podocytes. Cytoskeleton (Hoboken, NJ). 2015;72(3):146–56.10.1002/cm.21211Suche in Google Scholar PubMed
© 2025 the author(s), published by De Gruyter
This work is licensed under the Creative Commons Attribution 4.0 International License.
Artikel in diesem Heft
- Research Articles
- Network pharmacological analysis and in vitro testing of the rutin effects on triple-negative breast cancer
- Impact of diabetes on long-term survival in elderly liver cancer patients: A retrospective study
- Knockdown of CCNB1 alleviates high glucose-triggered trophoblast dysfunction during gestational diabetes via Wnt/β-catenin signaling pathway
- Risk factors for severe adverse drug reactions in hospitalized patients
- Analysis of the effect of ALA-PDT on macrophages in footpad model of mice infected with Fonsecaea monophora based on single-cell sequencing
- Development and validation of headspace gas chromatography with a flame ionization detector method for the determination of ethanol in the vitreous humor
- CMSP exerts anti-tumor effects on small cell lung cancer cells by inducing mitochondrial dysfunction and ferroptosis
- Predictive value of plasma sB7-H3 and YKL-40 in pediatric refractory Mycoplasma pneumoniae pneumonia
- Antiangiogenic potential of Elaeagnus umbellata extracts and molecular docking study by targeting VEGFR-2 pathway
- Comparison of the effectiveness of nurse-led preoperative counseling and postoperative follow-up care vs standard care for patients with gastric cancer
- Comparing the therapeutic efficacy of endoscopic minimally invasive surgery and traditional surgery for early-stage breast cancer: A meta-analysis
- Adhered macrophages as an additional marker of cardiomyocyte injury in biopsies of patients with dilated cardiomyopathy
- Association between statin administration and outcome in patients with sepsis: A retrospective study
- Exploration of the association between estimated glucose disposal rate and osteoarthritis in middle-aged and older adults: An analysis of NHANES data from 2011 to 2018
- A comparative analysis of the binary and multiclass classified chest X-ray images of pneumonia and COVID-19 with ML and DL models
- Lysophosphatidic acid 2 alleviates deep vein thrombosis via protective endothelial barrier function
- Transcription factor A, mitochondrial promotes lymph node metastasis and lymphangiogenesis in epithelial ovarian carcinoma
- Serum PM20D1 levels are associated with nutritional status and inflammatory factors in gastric cancer patients undergoing early enteral nutrition
- Hydromorphone reduced the incidence of emergence agitation after adenotonsillectomy in children with obstructive sleep apnea: A randomized, double-blind study
- Vitamin D replacement therapy may regulate sleep habits in patients with restless leg syndrome
- The first-line antihypertensive nitrendipine potentiated the therapeutic effect of oxaliplatin by downregulating CACNA1D in colorectal cancer
- Health literacy and health-related quality of life: The mediating role of irrational happiness
- Modulatory effects of Lycium barbarum polysaccharide on bone cell dynamics in osteoporosis
- Mechanism research on inhibition of gastric cancer in vitro by the extract of Pinellia ternata based on network pharmacology and cellular metabolomics
- Examination of the causal role of immune cells in non-alcoholic fatty liver disease by a bidirectional Mendelian randomization study
- Clinical analysis of ten cases of HIV infection combined with acute leukemia
- Investigating the cardioprotective potential of quercetin against tacrolimus-induced cardiotoxicity in Wistar rats: A mechanistic insights
- Clinical observation of probiotics combined with mesalazine and Yiyi Baitouweng Decoction retention enema in treating mild-to-moderate ulcerative colitis
- Diagnostic value of ratio of blood inflammation to coagulation markers in periprosthetic joint infection
- Sex-specific associations of sex hormone binding globulin and risk of bladder cancer
- Core muscle strength and stability-oriented breathing training reduces inter-recti distance in postpartum women
- The ERAS nursing care strategy for patients undergoing transsphenoidal endoscopic pituitary tumor resection: A randomized blinded controlled trial
- The serum IL-17A levels in patients with traumatic bowel rupture post-surgery and its predictive value for patient prognosis
- Impact of Kolb’s experiential learning theory-based nursing on caregiver burden and psychological state of caregivers of dementia patients
- Analysis of serum NLR combined with intraoperative margin condition to predict the prognosis of cervical HSIL patients undergoing LEEP surgery
- Commiphora gileadensis ameliorate infertility and erectile dysfunction in diabetic male mice
- The correlation between epithelial–mesenchymal transition classification and MMP2 expression of circulating tumor cells and prognosis of advanced or metastatic nasopharyngeal carcinoma
- Tetrahydropalmatine improves mitochondrial function in vascular smooth muscle cells of atherosclerosis in vitro by inhibiting Ras homolog gene family A/Rho-associated protein kinase-1 signaling pathway
- A cross-sectional study: Relationship between serum oxidative stress levels and arteriovenous fistula maturation in maintenance dialysis patients
- A comparative analysis of the impact of repeated administration of flavan 3-ol on brown, subcutaneous, and visceral adipose tissue
- Identifying early screening factors for depression in middle-aged and older adults: A cohort study
- Perform tumor-specific survival analysis for Merkel cell carcinoma patients undergoing surgical resection based on the SEER database by constructing a nomogram chart
- Unveiling the role of CXCL10 in pancreatic cancer progression: A novel prognostic indicator
- High-dose preoperative intraperitoneal erythropoietin and intravenous methylprednisolone in acute traumatic spinal cord injuries following decompression surgeries
- RAB39B: A novel biomarker for acute myeloid leukemia identified via multi-omics and functional validation
- Impact of peripheral conditioning on reperfusion injury following primary percutaneous coronary intervention in diabetic and non-diabetic STEMI patients
- Clinical efficacy of azacitidine in the treatment of middle- and high-risk myelodysplastic syndrome in middle-aged and elderly patients: A retrospective study
- The effect of ambulatory blood pressure load on mitral regurgitation in continuous ambulatory peritoneal dialysis patients
- Expression and clinical significance of ITGA3 in breast cancer
- Single-nucleus RNA sequencing reveals ARHGAP28 expression of podocytes as a biomarker in human diabetic nephropathy
- rSIG combined with NLR in the prognostic assessment of patients with multiple injuries
- Toxic metals and metalloids in collagen supplements of fish and jellyfish origin: Risk assessment for daily intake
- Exploring causal relationship between 41 inflammatory cytokines and marginal zone lymphoma: A bidirectional Mendelian randomization study
- Gender beliefs and legitimization of dating violence in adolescents
- Effect of serum IL-6, CRP, and MMP-9 levels on the efficacy of modified preperitoneal Kugel repair in patients with inguinal hernia
- Effect of smoking and smoking cessation on hematological parameters in polycythemic patients
- Pathogen surveillance and risk factors for pulmonary infection in patients with lung cancer: A retrospective single-center study
- Necroptosis of hippocampal neurons in paclitaxel chemotherapy-induced cognitive impairment mediates microglial activation via TLR4/MyD88 signaling pathway
- Celastrol suppresses neovascularization in rat aortic vascular endothelial cells stimulated by inflammatory tenocytes via modulating the NLRP3 pathway
- Cord-lamina angle and foraminal diameter as key predictors of C5 palsy after anterior cervical decompression and fusion surgery
- GATA1: A key biomarker for predicting the prognosis of patients with diffuse large B-cell lymphoma
- Influencing factors of false lumen thrombosis in type B aortic dissection: A single-center retrospective study
- MZB1 regulates the immune microenvironment and inhibits ovarian cancer cell migration
- Integrating experimental and network pharmacology to explore the pharmacological mechanisms of Dioscin against glioblastoma
- Trends in research on preterm birth in twin pregnancy based on bibliometrics
- Four-week IgE/baseline IgE ratio combined with tryptase predicts clinical outcome in omalizumab-treated children with moderate-to-severe asthma
- Single-cell transcriptomic analysis identifies a stress response Schwann cell subtype
- Acute pancreatitis risk in the diagnosis and management of inflammatory bowel disease: A critical focus
- Effect of subclinical esketamine on NLRP3 and cognitive dysfunction in elderly ischemic stroke patients
- Interleukin-37 mediates the anti-oral tumor activity in oral cancer through STAT3
- CA199 and CEA expression levels, and minimally invasive postoperative prognosis analysis in esophageal squamous carcinoma patients
- Efficacy of a novel drainage catheter in the treatment of CSF leak after posterior spine surgery: A retrospective cohort study
- Comprehensive biomedicine assessment of Apteranthes tuberculata extracts: Phytochemical analysis and multifaceted pharmacological evaluation in animal models
- Relation of time in range to severity of coronary artery disease in patients with type 2 diabetes: A cross-sectional study
- Dopamine attenuates ethanol-induced neuronal apoptosis by stimulating electrical activity in the developing rat retina
- Correlation between albumin levels during the third trimester and the risk of postpartum levator ani muscle rupture
- Factors associated with maternal attention and distraction during breastfeeding and childcare: A cross-sectional study in the west of Iran
- Mechanisms of hesperetin in treating metabolic dysfunction-associated steatosis liver disease via network pharmacology and in vitro experiments
- The law on oncological oblivion in the Italian and European context: How to best uphold the cancer patients’ rights to privacy and self-determination?
- The prognostic value of the neutrophil-to-lymphocyte ratio, platelet-to-lymphocyte ratio, and prognostic nutritional index for survival in patients with colorectal cancer
- Factors affecting the measurements of peripheral oxygen saturation values in healthy young adults
- Comparison and correlations between findings of hysteroscopy and vaginal color Doppler ultrasonography for detection of uterine abnormalities in patients with recurrent implantation failure
- The effects of different types of RAGT on balance function in stroke patients with low levels of independent walking in a convalescent rehabilitation hospital
- Causal relationship between asthma and ankylosing spondylitis: A bidirectional two-sample univariable and multivariable Mendelian randomization study
- Correlations of health literacy with individuals’ understanding and use of medications in Southern Taiwan
- Correlation of serum calprotectin with outcome of acute cerebral infarction
- Comparison of computed tomography and guided bronchoscopy in the diagnosis of pulmonary nodules: A systematic review and meta-analysis
- Curdione protects vascular endothelial cells and atherosclerosis via the regulation of DNMT1-mediated ERBB4 promoter methylation
- The identification of novel missense variant in ChAT gene in a patient with gestational diabetes denotes plausible genetic association
- Molecular genotyping of multi-system rare blood types in foreign blood donors based on DNA sequencing and its clinical significance
- Exploring the role of succinyl carnitine in the association between CD39⁺ CD4⁺ T cell and ulcerative colitis: A Mendelian randomization study
- Dexmedetomidine suppresses microglial activation in postoperative cognitive dysfunction via the mmu-miRNA-125/TRAF6 signaling axis
- Analysis of serum metabolomics in patients with different types of chronic heart failure
- Diagnostic value of hematological parameters in the early diagnosis of acute cholecystitis
- Pachymaran alleviates fat accumulation, hepatocyte degeneration, and injury in mice with nonalcoholic fatty liver disease
- Decrease in CD4 and CD8 lymphocytes are predictors of severe clinical picture and unfavorable outcome of the disease in patients with COVID-19
- METTL3 blocked the progression of diabetic retinopathy through m6A-modified SOX2
- The predictive significance of anti-RO-52 antibody in patients with interstitial pneumonia after treatment of malignant tumors
- Exploring cerebrospinal fluid metabolites, cognitive function, and brain atrophy: Insights from Mendelian randomization
- Development and validation of potential molecular subtypes and signatures of ocular sarcoidosis based on autophagy-related gene analysis
- Widespread venous thrombosis: Unveiling a complex case of Behçet’s disease with a literature perspective
- Uterine fibroid embolization: An analysis of clinical outcomes and impact on patients’ quality of life
- Discovery of lipid metabolism-related diagnostic biomarkers and construction of diagnostic model in steroid-induced osteonecrosis of femoral head
- Serum-derived exomiR-188-3p is a promising novel biomarker for early-stage ovarian cancer
- Enhancing chronic back pain management: A comparative study of ultrasound–MRI fusion guidance for paravertebral nerve block
- Peptide CCAT1-70aa promotes hepatocellular carcinoma proliferation and invasion via the MAPK/ERK pathway
- Electroacupuncture-induced reduction of myocardial ischemia–reperfusion injury via FTO-dependent m6A methylation modulation
- Hemorrhoids and cardiovascular disease: A bidirectional Mendelian randomization study
- Cell-free adipose extract inhibits hypertrophic scar formation through collagen remodeling and antiangiogenesis
- HALP score in Demodex blepharitis: A case–control study
- Assessment of SOX2 performance as a marker for circulating cancer stem-like cells (CCSCs) identification in advanced breast cancer patients using CytoTrack system
- Risk and prognosis for brain metastasis in primary metastatic cervical cancer patients: A population-based study
- Comparison of the two intestinal anastomosis methods in pediatric patients
- Factors influencing hematological toxicity and adverse effects of perioperative hyperthermic intraperitoneal vs intraperitoneal chemotherapy in gastrointestinal cancer
- Endotoxin tolerance inhibits NLRP3 inflammasome activation in macrophages of septic mice by restoring autophagic flux through TRIM26
- Lateral transperitoneal laparoscopic adrenalectomy: A single-centre experience of 21 procedures
- Petunidin attenuates lipopolysaccharide-induced retinal microglia inflammatory response in diabetic retinopathy by targeting OGT/NF-κB/LCN2 axis
- Procalcitonin and C-reactive protein as biomarkers for diagnosing and assessing the severity of acute cholecystitis
- Factors determining the number of sessions in successful extracorporeal shock wave lithotripsy patients
- Development of a nomogram for predicting cancer-specific survival in patients with renal pelvic cancer following surgery
- Inhibition of ATG7 promotes orthodontic tooth movement by regulating the RANKL/OPG ratio under compression force
- A machine learning-based prognostic model integrating mRNA stemness index, hypoxia, and glycolysis‑related biomarkers for colorectal cancer
- Glutathione attenuates sepsis-associated encephalopathy via dual modulation of NF-κB and PKA/CREB pathways
- FAHD1 prevents neuronal ferroptosis by modulating R-loop and the cGAS–STING pathway
- Association of placenta weight and morphology with term low birth weight: A case–control study
- Investigation of the pathogenic variants induced Sjogren’s syndrome in Turkish population
- Nucleotide metabolic abnormalities in post-COVID-19 condition and type 2 diabetes mellitus patients and their association with endocrine dysfunction
- TGF-β–Smad2/3 signaling in high-altitude pulmonary hypertension in rats: Role and mechanisms via macrophage M2 polarization
- Ultrasound-guided unilateral versus bilateral erector spinae plane block for postoperative analgesia of patients undergoing laparoscopic cholecystectomy
- Profiling gut microbiome dynamics in subacute thyroiditis: Implications for pathogenesis, diagnosis, and treatment
- Delta neutrophil index, CRP/albumin ratio, procalcitonin, immature granulocytes, and HALP score in acute appendicitis: Best performing biomarker?
- Anticancer activity mechanism of novelly synthesized and characterized benzofuran ring-linked 3-nitrophenyl chalcone derivative on colon cancer cells
- H2valdien3 arrests the cell cycle and induces apoptosis of gastric cancer
- Prognostic relevance of PRSS2 and its immune correlates in papillary thyroid carcinoma
- Association of SGLT2 inhibition with psychiatric disorders: A Mendelian randomization study
- Motivational interviewing for alcohol use reduction in Thai patients
- Luteolin alleviates oxygen-glucose deprivation/reoxygenation-induced neuron injury by regulating NLRP3/IL-1β signaling
- Polyphyllin II inhibits thyroid cancer cell growth by simultaneously inhibiting glycolysis and oxidative phosphorylation
- Relationship between the expression of copper death promoting factor SLC31A1 in papillary thyroid carcinoma and clinicopathological indicators and prognosis
- CSF2 polarized neutrophils and invaded renal cancer cells in vitro influence
- Proton pump inhibitors-induced thrombocytopenia: A systematic literature analysis of case reports
- The current status and influence factors of research ability among community nurses: A sequential qualitative–quantitative study
- OKAIN: A comprehensive oncology knowledge base for the interpretation of clinically actionable alterations
- The relationship between serum CA50, CA242, and SAA levels and clinical pathological characteristics and prognosis in patients with pancreatic cancer
- Identification and external validation of a prognostic signature based on hypoxia–glycolysis-related genes for kidney renal clear cell carcinoma
- Engineered RBC-derived nanovesicles functionalized with tumor-targeting ligands: A comparative study on breast cancer targeting efficiency and biocompatibility
- Relationship of resting echocardiography combined with serum micronutrients to the severity of low-gradient severe aortic stenosis
- Effect of vibration on pain during subcutaneous heparin injection: A randomized, single-blind, placebo-controlled trial
- The diagnostic performance of machine learning-based FFRCT for coronary artery disease: A meta-analysis
- Comparing biofeedback device vs diaphragmatic breathing for bloating relief: A randomized controlled trial
- Serum uric acid to albumin ratio and C-reactive protein as predictive biomarkers for chronic total occlusion and coronary collateral circulation quality
- Multiple organ scoring systems for predicting in-hospital mortality of sepsis patients in the intensive care unit
- Single-cell RNA sequencing data analysis of the inner ear in gentamicin-treated mice via intraperitoneal injection
- Suppression of cathepsin B attenuates myocardial injury via limiting cardiomyocyte apoptosis
- Influence of sevoflurane combined with propofol anesthesia on the anesthesia effect and adverse reactions in children with acute appendicitis
- Identification of hub genes related to acute kidney injury caused by sevoflurane anesthesia and endoplasmic reticulum stress
- Efficacy and safety of PD-1/PD-L1 inhibitors in pancreatic ductal adenocarcinoma: a systematic review and Meta-analysis of randomized controlled trials
- The value of diagnostic experience in O-RADS MRI score for ovarian-adnexal lesions
- Health education pathway for individuals with temporary enterostomies using patient journey mapping
- Serum TLR8 as a potential diagnostic biomarker of coronary heart disease
- Intraoperative temperature management and its effect on surgical outcomes in elderly patients undergoing lichtenstein unilateral inguinal hernia repair
- Immunohistochemical profiling and neuroepithelial heterogeneity in immature ovarian teratomas: a retrospective digital pathology-based study
- Associated risk factors and prevalence of human papillomavirus infection among females visiting tertiary care hospital: a cross-sectional study from Nepal
- Comparative evaluation of various disc elution methods for the detection of colistin-resistant gram-negative bacteria
- Effect of timing of cholecystectomy on weight loss after sleeve gastrectomy in morbidly obese individuals with cholelithiasis: a retrospective cohort study
- Causal association between ceramide levels and central precocious puberty: a mendelian randomization study
- Novel predictive model for colorectal liver metastases recurrence: a radiomics and clinical data approach
- Relationship between resident physicians’ perceived professional value and exposure to violence
- Multiple sclerosis and type 1 diabetes: a Mendelian randomization study of European ancestry
- Rapid pathogen identification in peritoneal dialysis effluent by MALDI-TOF MS following blood culture enrichment
- Comparison of open and percutaneous A1 pulley release in pediatric trigger thumb: a retrospective cohort study
- Impact of combined diaphragm-lung ultrasound assessment on postoperative respiratory function in patients under general anesthesia recovery
- Development and internal validation of a nomogram for predicting short-term prognosis in ICU patients with acute pyelonephritis
- The association between hypoxic burden and blood pressure in patients with obstructive sleep apnea
- Promotion of asthenozoospermia by C9orf72 through suppression of spermatogonia activity via fructose metabolism and mitophagy
- Review Articles
- The effects of enhanced external counter-pulsation on post-acute sequelae of COVID-19: A narrative review
- Diabetes-related cognitive impairment: Mechanisms, symptoms, and treatments
- Microscopic changes and gross morphology of placenta in women affected by gestational diabetes mellitus in dietary treatment: A systematic review
- Review of mechanisms and frontier applications in IL-17A-induced hypertension
- Research progress on the correlation between islet amyloid peptides and type 2 diabetes mellitus
- The safety and efficacy of BCG combined with mitomycin C compared with BCG monotherapy in patients with non-muscle-invasive bladder cancer: A systematic review and meta-analysis
- The application of augmented reality in robotic general surgery: A mini-review
- The effect of Greek mountain tea extract and wheat germ extract on peripheral blood flow and eicosanoid metabolism in mammals
- Neurogasobiology of migraine: Carbon monoxide, hydrogen sulfide, and nitric oxide as emerging pathophysiological trinacrium relevant to nociception regulation
- Plant polyphenols, terpenes, and terpenoids in oral health
- Laboratory medicine between technological innovation, rights safeguarding, and patient safety: A bioethical perspective
- End-of-life in cancer patients: Medicolegal implications and ethical challenges in Europe
- The maternal factors during pregnancy for intrauterine growth retardation: An umbrella review
- Intra-abdominal hypertension/abdominal compartment syndrome of pediatric patients in critical care settings
- PI3K/Akt pathway and neuroinflammation in sepsis-associated encephalopathy
- Screening of Group B Streptococcus in pregnancy: A systematic review for the laboratory detection
- Giant borderline ovarian tumours – review of the literature
- Leveraging artificial intelligence for collaborative care planning: Innovations and impacts in shared decision-making – A systematic review
- Cholera epidemiology analysis through the experience of the 1973 Naples epidemic
- Risk factors of frailty/sarcopenia in community older adults: Meta-analysis
- Supplement strategies for infertility in overweight women: Evidence and legal insights
- Scurvy, a not obsolete disorder: Clinical report in eight young children and literature review
- A meta-analysis of the effects of DBS on cognitive function in patients with advanced PD
- Protective role of selenium in sepsis: Mechanisms and potential therapeutic strategies
- Strategies for hyperkalemia management in dialysis patients: A systematic review
- C-reactive protein-to-albumin ratio in peripheral artery disease
- Research progress on autophagy and its roles in sepsis induced organ injury
- Neuronutrition in autism spectrum disorders
- Pumilio 2 in neural development, function, and specific neurological disorders
- Antibiotic prescribing patterns in general dental practice- a scoping review
- Clinical and medico-legal reflections on non-invasive prenatal testing
- Smartphone use and back pain: a narrative review of postural pathologies
- Targeting endothelial oxidative stress in hypertension
- Exploring links between acne and metabolic syndrome: a narrative review
- Case Reports
- Delayed graft function after renal transplantation
- Semaglutide treatment for type 2 diabetes in a patient with chronic myeloid leukemia: A case report and review of the literature
- Diverse electrophysiological demyelinating features in a late-onset glycogen storage disease type IIIa case
- Giant right atrial hemangioma presenting with ascites: A case report
- Laser excision of a large granular cell tumor of the vocal cord with subglottic extension: A case report
- EsoFLIP-assisted dilation for dysphagia in systemic sclerosis: Highlighting the role of multimodal esophageal evaluation
- Molecular hydrogen-rhodiola as an adjuvant therapy for ischemic stroke in internal carotid artery occlusion: A case report
- Coronary artery anomalies: A case of the “malignant” left coronary artery and its surgical management
- Combined VAT and retroperitoneoscopy for pleural empyema due to nephro-pleuric fistula in xanthogranulomatous pyelonephritis
- A rare case of Opalski syndrome with a suspected multiple sclerosis etiology
- Newly diagnosed B-cell acute lymphoblastic leukemia demonstrating localized bone marrow infiltration exclusively in the lower extremities
- Rapid Communication
- Biological properties of valve materials using RGD and EC
-
A single oral administration of flavanols enhances short
-term memory in mice along with increased brain-derived neurotrophic factor - Repeat influenza incidence across two consecutive influenza seasons
- Letter to the Editor
- Role of enhanced external counterpulsation in long COVID
- Expression of Concern
- Expression of concern “A ceRNA network mediated by LINC00475 in papillary thyroid carcinoma”
- Expression of concern “Notoginsenoside R1 alleviates spinal cord injury through the miR-301a/KLF7 axis to activate Wnt/β-catenin pathway”
- Expression of concern “circ_0020123 promotes cell proliferation and migration in lung adenocarcinoma via PDZD8”
- Corrigendum
- Corrigendum to “Empagliflozin improves aortic injury in obese mice by regulating fatty acid metabolism”
- Corrigendum to “Comparing the therapeutic efficacy of endoscopic minimally invasive surgery and traditional surgery for early-stage breast cancer: A meta-analysis”
- Corrigendum to “The progress of autoimmune hepatitis research and future challenges”
- Retraction
- Retraction of “miR-654-5p promotes gastric cancer progression via the GPRIN1/NF-κB pathway”
- Retraction of: “LncRNA CASC15 inhibition relieves renal fibrosis in diabetic nephropathy through downregulating SP-A by sponging to miR-424”
- Retraction of: “SCARA5 inhibits oral squamous cell carcinoma via inactivating the STAT3 and PI3K/AKT signaling pathways”
- Special Issue Advancements in oncology: bridging clinical and experimental research - Part II
- Unveiling novel biomarkers for platinum chemoresistance in ovarian cancer
- Lathyrol affects the expression of AR and PSA and inhibits the malignant behavior of RCC cells
- The era of increasing cancer survivorship: Trends in fertility preservation, medico-legal implications, and ethical challenges
- Bone scintigraphy and positron emission tomography in the early diagnosis of MRONJ
- Meta-analysis of clinical efficacy and safety of immunotherapy combined with chemotherapy in non-small cell lung cancer
- Special Issue Computational Intelligence Methodologies Meets Recurrent Cancers - Part IV
- Exploration of mRNA-modifying METTL3 oncogene as momentous prognostic biomarker responsible for colorectal cancer development
- Special Issue The evolving saga of RNAs from bench to bedside - Part III
- Interaction and verification of ferroptosis-related RNAs Rela and Stat3 in promoting sepsis-associated acute kidney injury
- The mRNA MOXD1: Link to oxidative stress and prognostic significance in gastric cancer
- Special Issue Exploring the biological mechanism of human diseases based on MultiOmics Technology - Part II
- Dynamic changes in lactate-related genes in microglia and their role in immune cell interactions after ischemic stroke
- A prognostic model correlated with fatty acid metabolism in Ewing’s sarcoma based on bioinformatics analysis
- Red cell distribution width predicts early kidney injury: A NHANES cross-sectional study
- Special Issue Diabetes mellitus: pathophysiology, complications & treatment
- Nutritional risk assessment and nutritional support in children with congenital diabetes during surgery
- Correlation of the differential expressions of RANK, RANKL, and OPG with obesity in the elderly population in Xinjiang
- A discussion on the application of fluorescence micro-optical sectioning tomography in the research of cognitive dysfunction in diabetes
- A review of brain research on T2DM-related cognitive dysfunction
- Metformin and estrogen modulation in LABC with T2DM: A 36-month randomized trial
- Special Issue Innovative Biomarker Discovery and Precision Medicine in Cancer Diagnostics
- CircASH1L-mediated tumor progression in triple-negative breast cancer: PI3K/AKT pathway mechanisms
Artikel in diesem Heft
- Research Articles
- Network pharmacological analysis and in vitro testing of the rutin effects on triple-negative breast cancer
- Impact of diabetes on long-term survival in elderly liver cancer patients: A retrospective study
- Knockdown of CCNB1 alleviates high glucose-triggered trophoblast dysfunction during gestational diabetes via Wnt/β-catenin signaling pathway
- Risk factors for severe adverse drug reactions in hospitalized patients
- Analysis of the effect of ALA-PDT on macrophages in footpad model of mice infected with Fonsecaea monophora based on single-cell sequencing
- Development and validation of headspace gas chromatography with a flame ionization detector method for the determination of ethanol in the vitreous humor
- CMSP exerts anti-tumor effects on small cell lung cancer cells by inducing mitochondrial dysfunction and ferroptosis
- Predictive value of plasma sB7-H3 and YKL-40 in pediatric refractory Mycoplasma pneumoniae pneumonia
- Antiangiogenic potential of Elaeagnus umbellata extracts and molecular docking study by targeting VEGFR-2 pathway
- Comparison of the effectiveness of nurse-led preoperative counseling and postoperative follow-up care vs standard care for patients with gastric cancer
- Comparing the therapeutic efficacy of endoscopic minimally invasive surgery and traditional surgery for early-stage breast cancer: A meta-analysis
- Adhered macrophages as an additional marker of cardiomyocyte injury in biopsies of patients with dilated cardiomyopathy
- Association between statin administration and outcome in patients with sepsis: A retrospective study
- Exploration of the association between estimated glucose disposal rate and osteoarthritis in middle-aged and older adults: An analysis of NHANES data from 2011 to 2018
- A comparative analysis of the binary and multiclass classified chest X-ray images of pneumonia and COVID-19 with ML and DL models
- Lysophosphatidic acid 2 alleviates deep vein thrombosis via protective endothelial barrier function
- Transcription factor A, mitochondrial promotes lymph node metastasis and lymphangiogenesis in epithelial ovarian carcinoma
- Serum PM20D1 levels are associated with nutritional status and inflammatory factors in gastric cancer patients undergoing early enteral nutrition
- Hydromorphone reduced the incidence of emergence agitation after adenotonsillectomy in children with obstructive sleep apnea: A randomized, double-blind study
- Vitamin D replacement therapy may regulate sleep habits in patients with restless leg syndrome
- The first-line antihypertensive nitrendipine potentiated the therapeutic effect of oxaliplatin by downregulating CACNA1D in colorectal cancer
- Health literacy and health-related quality of life: The mediating role of irrational happiness
- Modulatory effects of Lycium barbarum polysaccharide on bone cell dynamics in osteoporosis
- Mechanism research on inhibition of gastric cancer in vitro by the extract of Pinellia ternata based on network pharmacology and cellular metabolomics
- Examination of the causal role of immune cells in non-alcoholic fatty liver disease by a bidirectional Mendelian randomization study
- Clinical analysis of ten cases of HIV infection combined with acute leukemia
- Investigating the cardioprotective potential of quercetin against tacrolimus-induced cardiotoxicity in Wistar rats: A mechanistic insights
- Clinical observation of probiotics combined with mesalazine and Yiyi Baitouweng Decoction retention enema in treating mild-to-moderate ulcerative colitis
- Diagnostic value of ratio of blood inflammation to coagulation markers in periprosthetic joint infection
- Sex-specific associations of sex hormone binding globulin and risk of bladder cancer
- Core muscle strength and stability-oriented breathing training reduces inter-recti distance in postpartum women
- The ERAS nursing care strategy for patients undergoing transsphenoidal endoscopic pituitary tumor resection: A randomized blinded controlled trial
- The serum IL-17A levels in patients with traumatic bowel rupture post-surgery and its predictive value for patient prognosis
- Impact of Kolb’s experiential learning theory-based nursing on caregiver burden and psychological state of caregivers of dementia patients
- Analysis of serum NLR combined with intraoperative margin condition to predict the prognosis of cervical HSIL patients undergoing LEEP surgery
- Commiphora gileadensis ameliorate infertility and erectile dysfunction in diabetic male mice
- The correlation between epithelial–mesenchymal transition classification and MMP2 expression of circulating tumor cells and prognosis of advanced or metastatic nasopharyngeal carcinoma
- Tetrahydropalmatine improves mitochondrial function in vascular smooth muscle cells of atherosclerosis in vitro by inhibiting Ras homolog gene family A/Rho-associated protein kinase-1 signaling pathway
- A cross-sectional study: Relationship between serum oxidative stress levels and arteriovenous fistula maturation in maintenance dialysis patients
- A comparative analysis of the impact of repeated administration of flavan 3-ol on brown, subcutaneous, and visceral adipose tissue
- Identifying early screening factors for depression in middle-aged and older adults: A cohort study
- Perform tumor-specific survival analysis for Merkel cell carcinoma patients undergoing surgical resection based on the SEER database by constructing a nomogram chart
- Unveiling the role of CXCL10 in pancreatic cancer progression: A novel prognostic indicator
- High-dose preoperative intraperitoneal erythropoietin and intravenous methylprednisolone in acute traumatic spinal cord injuries following decompression surgeries
- RAB39B: A novel biomarker for acute myeloid leukemia identified via multi-omics and functional validation
- Impact of peripheral conditioning on reperfusion injury following primary percutaneous coronary intervention in diabetic and non-diabetic STEMI patients
- Clinical efficacy of azacitidine in the treatment of middle- and high-risk myelodysplastic syndrome in middle-aged and elderly patients: A retrospective study
- The effect of ambulatory blood pressure load on mitral regurgitation in continuous ambulatory peritoneal dialysis patients
- Expression and clinical significance of ITGA3 in breast cancer
- Single-nucleus RNA sequencing reveals ARHGAP28 expression of podocytes as a biomarker in human diabetic nephropathy
- rSIG combined with NLR in the prognostic assessment of patients with multiple injuries
- Toxic metals and metalloids in collagen supplements of fish and jellyfish origin: Risk assessment for daily intake
- Exploring causal relationship between 41 inflammatory cytokines and marginal zone lymphoma: A bidirectional Mendelian randomization study
- Gender beliefs and legitimization of dating violence in adolescents
- Effect of serum IL-6, CRP, and MMP-9 levels on the efficacy of modified preperitoneal Kugel repair in patients with inguinal hernia
- Effect of smoking and smoking cessation on hematological parameters in polycythemic patients
- Pathogen surveillance and risk factors for pulmonary infection in patients with lung cancer: A retrospective single-center study
- Necroptosis of hippocampal neurons in paclitaxel chemotherapy-induced cognitive impairment mediates microglial activation via TLR4/MyD88 signaling pathway
- Celastrol suppresses neovascularization in rat aortic vascular endothelial cells stimulated by inflammatory tenocytes via modulating the NLRP3 pathway
- Cord-lamina angle and foraminal diameter as key predictors of C5 palsy after anterior cervical decompression and fusion surgery
- GATA1: A key biomarker for predicting the prognosis of patients with diffuse large B-cell lymphoma
- Influencing factors of false lumen thrombosis in type B aortic dissection: A single-center retrospective study
- MZB1 regulates the immune microenvironment and inhibits ovarian cancer cell migration
- Integrating experimental and network pharmacology to explore the pharmacological mechanisms of Dioscin against glioblastoma
- Trends in research on preterm birth in twin pregnancy based on bibliometrics
- Four-week IgE/baseline IgE ratio combined with tryptase predicts clinical outcome in omalizumab-treated children with moderate-to-severe asthma
- Single-cell transcriptomic analysis identifies a stress response Schwann cell subtype
- Acute pancreatitis risk in the diagnosis and management of inflammatory bowel disease: A critical focus
- Effect of subclinical esketamine on NLRP3 and cognitive dysfunction in elderly ischemic stroke patients
- Interleukin-37 mediates the anti-oral tumor activity in oral cancer through STAT3
- CA199 and CEA expression levels, and minimally invasive postoperative prognosis analysis in esophageal squamous carcinoma patients
- Efficacy of a novel drainage catheter in the treatment of CSF leak after posterior spine surgery: A retrospective cohort study
- Comprehensive biomedicine assessment of Apteranthes tuberculata extracts: Phytochemical analysis and multifaceted pharmacological evaluation in animal models
- Relation of time in range to severity of coronary artery disease in patients with type 2 diabetes: A cross-sectional study
- Dopamine attenuates ethanol-induced neuronal apoptosis by stimulating electrical activity in the developing rat retina
- Correlation between albumin levels during the third trimester and the risk of postpartum levator ani muscle rupture
- Factors associated with maternal attention and distraction during breastfeeding and childcare: A cross-sectional study in the west of Iran
- Mechanisms of hesperetin in treating metabolic dysfunction-associated steatosis liver disease via network pharmacology and in vitro experiments
- The law on oncological oblivion in the Italian and European context: How to best uphold the cancer patients’ rights to privacy and self-determination?
- The prognostic value of the neutrophil-to-lymphocyte ratio, platelet-to-lymphocyte ratio, and prognostic nutritional index for survival in patients with colorectal cancer
- Factors affecting the measurements of peripheral oxygen saturation values in healthy young adults
- Comparison and correlations between findings of hysteroscopy and vaginal color Doppler ultrasonography for detection of uterine abnormalities in patients with recurrent implantation failure
- The effects of different types of RAGT on balance function in stroke patients with low levels of independent walking in a convalescent rehabilitation hospital
- Causal relationship between asthma and ankylosing spondylitis: A bidirectional two-sample univariable and multivariable Mendelian randomization study
- Correlations of health literacy with individuals’ understanding and use of medications in Southern Taiwan
- Correlation of serum calprotectin with outcome of acute cerebral infarction
- Comparison of computed tomography and guided bronchoscopy in the diagnosis of pulmonary nodules: A systematic review and meta-analysis
- Curdione protects vascular endothelial cells and atherosclerosis via the regulation of DNMT1-mediated ERBB4 promoter methylation
- The identification of novel missense variant in ChAT gene in a patient with gestational diabetes denotes plausible genetic association
- Molecular genotyping of multi-system rare blood types in foreign blood donors based on DNA sequencing and its clinical significance
- Exploring the role of succinyl carnitine in the association between CD39⁺ CD4⁺ T cell and ulcerative colitis: A Mendelian randomization study
- Dexmedetomidine suppresses microglial activation in postoperative cognitive dysfunction via the mmu-miRNA-125/TRAF6 signaling axis
- Analysis of serum metabolomics in patients with different types of chronic heart failure
- Diagnostic value of hematological parameters in the early diagnosis of acute cholecystitis
- Pachymaran alleviates fat accumulation, hepatocyte degeneration, and injury in mice with nonalcoholic fatty liver disease
- Decrease in CD4 and CD8 lymphocytes are predictors of severe clinical picture and unfavorable outcome of the disease in patients with COVID-19
- METTL3 blocked the progression of diabetic retinopathy through m6A-modified SOX2
- The predictive significance of anti-RO-52 antibody in patients with interstitial pneumonia after treatment of malignant tumors
- Exploring cerebrospinal fluid metabolites, cognitive function, and brain atrophy: Insights from Mendelian randomization
- Development and validation of potential molecular subtypes and signatures of ocular sarcoidosis based on autophagy-related gene analysis
- Widespread venous thrombosis: Unveiling a complex case of Behçet’s disease with a literature perspective
- Uterine fibroid embolization: An analysis of clinical outcomes and impact on patients’ quality of life
- Discovery of lipid metabolism-related diagnostic biomarkers and construction of diagnostic model in steroid-induced osteonecrosis of femoral head
- Serum-derived exomiR-188-3p is a promising novel biomarker for early-stage ovarian cancer
- Enhancing chronic back pain management: A comparative study of ultrasound–MRI fusion guidance for paravertebral nerve block
- Peptide CCAT1-70aa promotes hepatocellular carcinoma proliferation and invasion via the MAPK/ERK pathway
- Electroacupuncture-induced reduction of myocardial ischemia–reperfusion injury via FTO-dependent m6A methylation modulation
- Hemorrhoids and cardiovascular disease: A bidirectional Mendelian randomization study
- Cell-free adipose extract inhibits hypertrophic scar formation through collagen remodeling and antiangiogenesis
- HALP score in Demodex blepharitis: A case–control study
- Assessment of SOX2 performance as a marker for circulating cancer stem-like cells (CCSCs) identification in advanced breast cancer patients using CytoTrack system
- Risk and prognosis for brain metastasis in primary metastatic cervical cancer patients: A population-based study
- Comparison of the two intestinal anastomosis methods in pediatric patients
- Factors influencing hematological toxicity and adverse effects of perioperative hyperthermic intraperitoneal vs intraperitoneal chemotherapy in gastrointestinal cancer
- Endotoxin tolerance inhibits NLRP3 inflammasome activation in macrophages of septic mice by restoring autophagic flux through TRIM26
- Lateral transperitoneal laparoscopic adrenalectomy: A single-centre experience of 21 procedures
- Petunidin attenuates lipopolysaccharide-induced retinal microglia inflammatory response in diabetic retinopathy by targeting OGT/NF-κB/LCN2 axis
- Procalcitonin and C-reactive protein as biomarkers for diagnosing and assessing the severity of acute cholecystitis
- Factors determining the number of sessions in successful extracorporeal shock wave lithotripsy patients
- Development of a nomogram for predicting cancer-specific survival in patients with renal pelvic cancer following surgery
- Inhibition of ATG7 promotes orthodontic tooth movement by regulating the RANKL/OPG ratio under compression force
- A machine learning-based prognostic model integrating mRNA stemness index, hypoxia, and glycolysis‑related biomarkers for colorectal cancer
- Glutathione attenuates sepsis-associated encephalopathy via dual modulation of NF-κB and PKA/CREB pathways
- FAHD1 prevents neuronal ferroptosis by modulating R-loop and the cGAS–STING pathway
- Association of placenta weight and morphology with term low birth weight: A case–control study
- Investigation of the pathogenic variants induced Sjogren’s syndrome in Turkish population
- Nucleotide metabolic abnormalities in post-COVID-19 condition and type 2 diabetes mellitus patients and their association with endocrine dysfunction
- TGF-β–Smad2/3 signaling in high-altitude pulmonary hypertension in rats: Role and mechanisms via macrophage M2 polarization
- Ultrasound-guided unilateral versus bilateral erector spinae plane block for postoperative analgesia of patients undergoing laparoscopic cholecystectomy
- Profiling gut microbiome dynamics in subacute thyroiditis: Implications for pathogenesis, diagnosis, and treatment
- Delta neutrophil index, CRP/albumin ratio, procalcitonin, immature granulocytes, and HALP score in acute appendicitis: Best performing biomarker?
- Anticancer activity mechanism of novelly synthesized and characterized benzofuran ring-linked 3-nitrophenyl chalcone derivative on colon cancer cells
- H2valdien3 arrests the cell cycle and induces apoptosis of gastric cancer
- Prognostic relevance of PRSS2 and its immune correlates in papillary thyroid carcinoma
- Association of SGLT2 inhibition with psychiatric disorders: A Mendelian randomization study
- Motivational interviewing for alcohol use reduction in Thai patients
- Luteolin alleviates oxygen-glucose deprivation/reoxygenation-induced neuron injury by regulating NLRP3/IL-1β signaling
- Polyphyllin II inhibits thyroid cancer cell growth by simultaneously inhibiting glycolysis and oxidative phosphorylation
- Relationship between the expression of copper death promoting factor SLC31A1 in papillary thyroid carcinoma and clinicopathological indicators and prognosis
- CSF2 polarized neutrophils and invaded renal cancer cells in vitro influence
- Proton pump inhibitors-induced thrombocytopenia: A systematic literature analysis of case reports
- The current status and influence factors of research ability among community nurses: A sequential qualitative–quantitative study
- OKAIN: A comprehensive oncology knowledge base for the interpretation of clinically actionable alterations
- The relationship between serum CA50, CA242, and SAA levels and clinical pathological characteristics and prognosis in patients with pancreatic cancer
- Identification and external validation of a prognostic signature based on hypoxia–glycolysis-related genes for kidney renal clear cell carcinoma
- Engineered RBC-derived nanovesicles functionalized with tumor-targeting ligands: A comparative study on breast cancer targeting efficiency and biocompatibility
- Relationship of resting echocardiography combined with serum micronutrients to the severity of low-gradient severe aortic stenosis
- Effect of vibration on pain during subcutaneous heparin injection: A randomized, single-blind, placebo-controlled trial
- The diagnostic performance of machine learning-based FFRCT for coronary artery disease: A meta-analysis
- Comparing biofeedback device vs diaphragmatic breathing for bloating relief: A randomized controlled trial
- Serum uric acid to albumin ratio and C-reactive protein as predictive biomarkers for chronic total occlusion and coronary collateral circulation quality
- Multiple organ scoring systems for predicting in-hospital mortality of sepsis patients in the intensive care unit
- Single-cell RNA sequencing data analysis of the inner ear in gentamicin-treated mice via intraperitoneal injection
- Suppression of cathepsin B attenuates myocardial injury via limiting cardiomyocyte apoptosis
- Influence of sevoflurane combined with propofol anesthesia on the anesthesia effect and adverse reactions in children with acute appendicitis
- Identification of hub genes related to acute kidney injury caused by sevoflurane anesthesia and endoplasmic reticulum stress
- Efficacy and safety of PD-1/PD-L1 inhibitors in pancreatic ductal adenocarcinoma: a systematic review and Meta-analysis of randomized controlled trials
- The value of diagnostic experience in O-RADS MRI score for ovarian-adnexal lesions
- Health education pathway for individuals with temporary enterostomies using patient journey mapping
- Serum TLR8 as a potential diagnostic biomarker of coronary heart disease
- Intraoperative temperature management and its effect on surgical outcomes in elderly patients undergoing lichtenstein unilateral inguinal hernia repair
- Immunohistochemical profiling and neuroepithelial heterogeneity in immature ovarian teratomas: a retrospective digital pathology-based study
- Associated risk factors and prevalence of human papillomavirus infection among females visiting tertiary care hospital: a cross-sectional study from Nepal
- Comparative evaluation of various disc elution methods for the detection of colistin-resistant gram-negative bacteria
- Effect of timing of cholecystectomy on weight loss after sleeve gastrectomy in morbidly obese individuals with cholelithiasis: a retrospective cohort study
- Causal association between ceramide levels and central precocious puberty: a mendelian randomization study
- Novel predictive model for colorectal liver metastases recurrence: a radiomics and clinical data approach
- Relationship between resident physicians’ perceived professional value and exposure to violence
- Multiple sclerosis and type 1 diabetes: a Mendelian randomization study of European ancestry
- Rapid pathogen identification in peritoneal dialysis effluent by MALDI-TOF MS following blood culture enrichment
- Comparison of open and percutaneous A1 pulley release in pediatric trigger thumb: a retrospective cohort study
- Impact of combined diaphragm-lung ultrasound assessment on postoperative respiratory function in patients under general anesthesia recovery
- Development and internal validation of a nomogram for predicting short-term prognosis in ICU patients with acute pyelonephritis
- The association between hypoxic burden and blood pressure in patients with obstructive sleep apnea
- Promotion of asthenozoospermia by C9orf72 through suppression of spermatogonia activity via fructose metabolism and mitophagy
- Review Articles
- The effects of enhanced external counter-pulsation on post-acute sequelae of COVID-19: A narrative review
- Diabetes-related cognitive impairment: Mechanisms, symptoms, and treatments
- Microscopic changes and gross morphology of placenta in women affected by gestational diabetes mellitus in dietary treatment: A systematic review
- Review of mechanisms and frontier applications in IL-17A-induced hypertension
- Research progress on the correlation between islet amyloid peptides and type 2 diabetes mellitus
- The safety and efficacy of BCG combined with mitomycin C compared with BCG monotherapy in patients with non-muscle-invasive bladder cancer: A systematic review and meta-analysis
- The application of augmented reality in robotic general surgery: A mini-review
- The effect of Greek mountain tea extract and wheat germ extract on peripheral blood flow and eicosanoid metabolism in mammals
- Neurogasobiology of migraine: Carbon monoxide, hydrogen sulfide, and nitric oxide as emerging pathophysiological trinacrium relevant to nociception regulation
- Plant polyphenols, terpenes, and terpenoids in oral health
- Laboratory medicine between technological innovation, rights safeguarding, and patient safety: A bioethical perspective
- End-of-life in cancer patients: Medicolegal implications and ethical challenges in Europe
- The maternal factors during pregnancy for intrauterine growth retardation: An umbrella review
- Intra-abdominal hypertension/abdominal compartment syndrome of pediatric patients in critical care settings
- PI3K/Akt pathway and neuroinflammation in sepsis-associated encephalopathy
- Screening of Group B Streptococcus in pregnancy: A systematic review for the laboratory detection
- Giant borderline ovarian tumours – review of the literature
- Leveraging artificial intelligence for collaborative care planning: Innovations and impacts in shared decision-making – A systematic review
- Cholera epidemiology analysis through the experience of the 1973 Naples epidemic
- Risk factors of frailty/sarcopenia in community older adults: Meta-analysis
- Supplement strategies for infertility in overweight women: Evidence and legal insights
- Scurvy, a not obsolete disorder: Clinical report in eight young children and literature review
- A meta-analysis of the effects of DBS on cognitive function in patients with advanced PD
- Protective role of selenium in sepsis: Mechanisms and potential therapeutic strategies
- Strategies for hyperkalemia management in dialysis patients: A systematic review
- C-reactive protein-to-albumin ratio in peripheral artery disease
- Research progress on autophagy and its roles in sepsis induced organ injury
- Neuronutrition in autism spectrum disorders
- Pumilio 2 in neural development, function, and specific neurological disorders
- Antibiotic prescribing patterns in general dental practice- a scoping review
- Clinical and medico-legal reflections on non-invasive prenatal testing
- Smartphone use and back pain: a narrative review of postural pathologies
- Targeting endothelial oxidative stress in hypertension
- Exploring links between acne and metabolic syndrome: a narrative review
- Case Reports
- Delayed graft function after renal transplantation
- Semaglutide treatment for type 2 diabetes in a patient with chronic myeloid leukemia: A case report and review of the literature
- Diverse electrophysiological demyelinating features in a late-onset glycogen storage disease type IIIa case
- Giant right atrial hemangioma presenting with ascites: A case report
- Laser excision of a large granular cell tumor of the vocal cord with subglottic extension: A case report
- EsoFLIP-assisted dilation for dysphagia in systemic sclerosis: Highlighting the role of multimodal esophageal evaluation
- Molecular hydrogen-rhodiola as an adjuvant therapy for ischemic stroke in internal carotid artery occlusion: A case report
- Coronary artery anomalies: A case of the “malignant” left coronary artery and its surgical management
- Combined VAT and retroperitoneoscopy for pleural empyema due to nephro-pleuric fistula in xanthogranulomatous pyelonephritis
- A rare case of Opalski syndrome with a suspected multiple sclerosis etiology
- Newly diagnosed B-cell acute lymphoblastic leukemia demonstrating localized bone marrow infiltration exclusively in the lower extremities
- Rapid Communication
- Biological properties of valve materials using RGD and EC
-
A single oral administration of flavanols enhances short
-term memory in mice along with increased brain-derived neurotrophic factor - Repeat influenza incidence across two consecutive influenza seasons
- Letter to the Editor
- Role of enhanced external counterpulsation in long COVID
- Expression of Concern
- Expression of concern “A ceRNA network mediated by LINC00475 in papillary thyroid carcinoma”
- Expression of concern “Notoginsenoside R1 alleviates spinal cord injury through the miR-301a/KLF7 axis to activate Wnt/β-catenin pathway”
- Expression of concern “circ_0020123 promotes cell proliferation and migration in lung adenocarcinoma via PDZD8”
- Corrigendum
- Corrigendum to “Empagliflozin improves aortic injury in obese mice by regulating fatty acid metabolism”
- Corrigendum to “Comparing the therapeutic efficacy of endoscopic minimally invasive surgery and traditional surgery for early-stage breast cancer: A meta-analysis”
- Corrigendum to “The progress of autoimmune hepatitis research and future challenges”
- Retraction
- Retraction of “miR-654-5p promotes gastric cancer progression via the GPRIN1/NF-κB pathway”
- Retraction of: “LncRNA CASC15 inhibition relieves renal fibrosis in diabetic nephropathy through downregulating SP-A by sponging to miR-424”
- Retraction of: “SCARA5 inhibits oral squamous cell carcinoma via inactivating the STAT3 and PI3K/AKT signaling pathways”
- Special Issue Advancements in oncology: bridging clinical and experimental research - Part II
- Unveiling novel biomarkers for platinum chemoresistance in ovarian cancer
- Lathyrol affects the expression of AR and PSA and inhibits the malignant behavior of RCC cells
- The era of increasing cancer survivorship: Trends in fertility preservation, medico-legal implications, and ethical challenges
- Bone scintigraphy and positron emission tomography in the early diagnosis of MRONJ
- Meta-analysis of clinical efficacy and safety of immunotherapy combined with chemotherapy in non-small cell lung cancer
- Special Issue Computational Intelligence Methodologies Meets Recurrent Cancers - Part IV
- Exploration of mRNA-modifying METTL3 oncogene as momentous prognostic biomarker responsible for colorectal cancer development
- Special Issue The evolving saga of RNAs from bench to bedside - Part III
- Interaction and verification of ferroptosis-related RNAs Rela and Stat3 in promoting sepsis-associated acute kidney injury
- The mRNA MOXD1: Link to oxidative stress and prognostic significance in gastric cancer
- Special Issue Exploring the biological mechanism of human diseases based on MultiOmics Technology - Part II
- Dynamic changes in lactate-related genes in microglia and their role in immune cell interactions after ischemic stroke
- A prognostic model correlated with fatty acid metabolism in Ewing’s sarcoma based on bioinformatics analysis
- Red cell distribution width predicts early kidney injury: A NHANES cross-sectional study
- Special Issue Diabetes mellitus: pathophysiology, complications & treatment
- Nutritional risk assessment and nutritional support in children with congenital diabetes during surgery
- Correlation of the differential expressions of RANK, RANKL, and OPG with obesity in the elderly population in Xinjiang
- A discussion on the application of fluorescence micro-optical sectioning tomography in the research of cognitive dysfunction in diabetes
- A review of brain research on T2DM-related cognitive dysfunction
- Metformin and estrogen modulation in LABC with T2DM: A 36-month randomized trial
- Special Issue Innovative Biomarker Discovery and Precision Medicine in Cancer Diagnostics
- CircASH1L-mediated tumor progression in triple-negative breast cancer: PI3K/AKT pathway mechanisms