Abstract
Background
Sarcoidosis is characterized by the proliferation of noncaseating granulomas and presents as a complex chronic inflammatory disease. Autophagy plays a crucial role in the initiation, progression, and treatment resistance of various cancers. Despite the recognized importance of autophagy, the involvement of autophagy-related genes (ARGs) in the pathophysiology of ocular sarcoidosis (OS) remains largely unexplored.
Methods
We intersected differentially expressed genes with a curated list of 177 ARGs to identify candidates potentially involved in OS. Advanced methodologies, including GSEA and GSVA, were employed to explore the biological functions. Further refinement using Lasso regression and SVM-RFE allowed for the identification of key hub genes and the assessment of their diagnostic potential for OS.
Results
Our investigation identified 11 ARGs (DRAM1, SOGA1, ATG16L2, FYCO1, ATG7, ATG12, ATG14, KIAA0226, KIAA1324, KIAA1324L, and KIAA0226L) closely associated with OS. Functional analyses revealed their involvement in processes such as extracellular stimulus, response to nutrient levels, and positive regulation of catabolic process. Importantly, the diagnostic capabilities of these ARGs demonstrated significant efficacy in distinguishing OS from unaffected states.
Conclusions
Through rigorous bioinformatics analyses, this study identifies 11 ARGs as novel biomarker candidates for OS, elucidating their potential roles in the disease’s pathogenesis.
1 Introduction
Sarcoidosis is a systemic granulomatous disorder marked by non-caseating epithelioid granulomas across multiple organs. Its etiology remains poorly understood, arising from complex interactions between immune dysregulation and environmental exposures, particularly infectious agents [1]. Ocular sarcoidosis (OS) reflects the clinical heterogeneity of the disease, ranging from isolated ocular involvement to manifestations that precede or accompany systemic disease [2]. Diagnosis remains challenging due to the variable sensitivity of current tests and the frequent reliance on tissue biopsy for definitive histological confirmation [3]. Ocular involvement occurs in approximately 7–60% of cases, with posterior segment disease often portending central nervous system involvement [4]. The diagnostic process is further complicated by the clinical mimicry of OS with other ocular inflammatory conditions [5]. Histopathologically, the identification of non-necrotizing granulomas and the exclusion of infectious or foreign material by negative staining remain the gold standard. Given these diagnostic limitations, elucidating the molecular underpinnings of OS is critical [6]. A mechanistic understanding of its pathophysiology is key to developing targeted therapies that may reduce disease recurrence and improve clinical outcomes, ultimately advancing the management of sarcoidosis.
Autophagy is a conserved cellular process that degrades cytoplasmic components via the lysosomal pathway, playing a pivotal role in cellular self-renewal, homeostasis, and – in certain contexts – programmed cell death [7,8]. Mounting evidence highlights its essential function in preserving intracellular integrity and regulating diverse physiological processes. Dysregulation of autophagy, whether through excessive activation or suppression, has been implicated in the pathogenesis of numerous diseases, including cancer and pulmonary disorders. While autophagy-related genes (ARGs) are known to influence tumor initiation and progression, their precise contributions remain incompletely characterized [9,10]. Beyond its metabolic and catabolic roles, autophagy is intricately involved in immune regulation. It is essential for antigen processing and presentation via major histocompatibility complex class II molecules, thereby facilitating T-cell activation and adaptive immune responses [11]. In the innate immune system, autophagy modulates the activity of macrophages and dendritic cells, enhancing their capacity to detect and eliminate pathogens. Notably, autophagy intersects with apoptotic pathways, shaping immune cell survival and function [12]. During lymphocyte development, it contributes to the clearance of aberrant or superfluous cells, ensuring immune homeostasis. Conversely, impaired autophagy is associated with autoimmune and infectious diseases, where pathogens may evade immune clearance by subverting autophagic mechanisms [13]. Deciphering the intricate crosstalk between autophagy and immunity is crucial for advancing novel immunotherapeutic strategies.
The advent of high-throughput transcriptomic sequencing, combined with comprehensive clinical annotations from the OS Initiative, has enabled unprecedented exploration of the transcriptional dynamics and molecular networks underlying OS [14,15,16]. Bioinformatic interrogation of these rich datasets has yielded critical insights into the multifactorial pathophysiology of OS. However, the specific roles of ARGs in OS remain underexplored. To address this gap, the present study aimed to systematically analyze OS-associated GEO datasets to elucidate the functional relevance of ARGs in OS pathogenesis, as illustrated in Figure 1.

Framework.
2 Materials and methods
We adopted the methodologies delineated by Wu et al. in 2023 [17].
2.1 Raw data and differentially expressed genes (DEGs)
We utilized two foundational datasets from the GEO series, GSE58331 and GSE105149. GSE58331 was used for training, while GSE105149 was reserved for validation. Additionally, the MSigDB provided a comprehensive list of 307 ARGs (Table S1). mRNA profiles were extracted using Perl scripts to match and sort transcriptional data from GSE58331. Following normalization, DEGs among the ARGs were identified using stringent criteria: FDR < 0.05 and |log2FC| ≥ 1. Pearson’s correlation coefficient was then employed, using the corrplot package in R.
2.2 Development of a predictive model, immune cell infiltration, and functional enrichment analysis
To explore the biological relevance and pathway engagement of DEGs, we performed GO and KEGG analyses. We utilized the R programming environment to investigate the influence of differentially expressed ARGs on BP, MF, and CC. For model optimization, Lasso regression analysis was implemented using the glmnet package, enhanced through rigorous cross-validation procedures. Further validation was achieved through the deployment of the SVM-RFE algorithm, facilitated by the e1071 package, meticulously crafting a robust machine learning model. The reliability and accuracy of our model were stringently assessed via cross-validation, focusing on minimizing error rates and ensuring predictive consistency. Through the utilization of the ggplot2 package, our analysis prioritized DEGs, pinpointing pivotal genes crucial for disease classification. Moreover, the employment of the CIBERSORT algorithm enabled detailed analysis of immune cell composition, providing profound insights into the immunological milieu pertinent to the pathology under investigation.
2.3 Gene set enrichment and variation analyses and drug–gene interaction insights
To decipher functional dynamics and pathway deviations in diverse biological samples, we applied GSEA and GSVA. Using the R platform, we analyzed the impact of differentially expressed ARGs on BP, MF, and CC and related pathways. This provided a comprehensive view of their involvement in disease pathophysiology. Recognizing the critical role of validated biomarkers in therapeutic design, precise drug–gene interaction predictions are paramount. For this purpose, we leveraged the DGIdb to forecast potential interactions for pivotal hub genes, thereby informing potential therapeutic targets.
2.4 Assembly of an mRNA–miRNA–lncRNA regulatory network
Non-coding RNA transcripts are crucial determinants in the genetic regulatory framework. miRNAs orchestrate gene expression by modulating mRNA stability and translation, whereas lncRNAs, which exceed 200 nucleotides in length, influence cellular mechanisms through chromosomal modifications, transcriptional activation, and molecular interference. Recent evidence underscores a sophisticated interaction between miRNAs and lncRNAs, manifesting in competitive binding dynamics with other regulatory molecules. This interaction model, referred to as the ceRNA hypothesis, elucidates how lncRNAs modulate gene expression by miRNA sequestration. To construct this regulatory network, we extracted validated miRNA–lncRNA–target interactions from databases such as miRTarBase and PrognoScan, providing a rich resource for understanding these complex regulatory relationships.
-
Ethical approval: This manuscript is not a clinical trial; hence, the ethics approval and consent to participation are not applicable.
3 Results
3.1 Identification and enrichment analysis of DEGs
Among the 25 ARGs analyzed, a subset showed significant differences in expression levels between treatment and control groups, specifically genes such as ATG2A, ATG101, KIAA1324, ATG7, DRAM1, ATG16L2, KIAA0226, and KIAA0226L in the treatment group, while genes like TG4C, ATG12, ATG14, ATG5, ATG2B, SOGA1, FYCO1, and WIPI2 in the control group (Figure 2a). These DEGs were further analyzed for correlation, and a correlation matrix was visualized (Figure 2b) (Table S2). GO enrichment analysis identified 120 core targets. MFs primarily included phospholipid binding (GO:0005543), phosphatidylinositol binding (GO:0035091), and GTPase binding (GO:0051020). CCs are mainly involved in vacuolar membrane (GO:0005774), endocytic vesicle (GO:0030139), and extrinsic component of membrane (GO:0019898). BPs mainly included response to extracellular stimulus (GO:0009991), response to nutrient levels (GO:0031667), and positive regulation of catabolic process (GO:0009896). KEGG analysis revealed that overexpressed genes were primarily involved in the regulation of autophagy (hsa04140) and RIG-I-like receptor signaling pathway (hsa04622) (Figure 3 and Tables S3 and S4).

Principal component analysis. (a) Difference analysis. (b) Correlation analysis. (c) GO. (d) KEGG.

The ARG signature. (a) Regression of Lasso. (b) Cross-validation. (c and d) Accuracy and error. (e) Venn. (f) AUC of 11 hub genes. (g) AUC of the training group.
3.2 Model construction
We employed a comprehensive methodology involving Lasso regression analysis and Cox proportional hazards regression analysis (Figure 3a and b). Subsequently, we constructed a machine learning model using SVM-RFE to validate the predictive accuracy and reliability of the model. This model demonstrated impressive accuracy (0.94) with a minimal error rate of 0.06 (Figure 3c and d). A cross-reference of five ARGs identified through both Lasso and SVM methodologies was performed (Figure 3e). Comparative analysis with these five hub genes revealed significantly high area under the curve (AUC) values, indicating robust predictive power: DRAM1 (AUC = 0.912), SOGA1 (AUC = 0.893), ATG16L2 (AUC = 0.917), FYCO1 (AUC = 0.981), ATG7 (AUC = 0.815), ATG12 (AUC = 0.815), ATG14 (AUC = 0.893), KIAA0226 (AUC = 0.665), KIAA1324 (AUC = 0.771), KIAA1324L (AUC = 0.771), and KIAA0226L (AUC = 0.823) (Figure 3f). Notably, an AUC of 1.000 (95% confidence interval [CI]: 1.000–1.000) was achieved in the GSE58331 dataset (Figure 3g; Table 1 and Table S4).
The characteristics of model
| Label | Lasso | SVM-RFE |
|---|---|---|
| Sensitivity | 1 | 1 |
| Specificity | 0.875 | 0.75 |
| Pos pred value | 0.916666667 | 0.846153846 |
| Neg pred value | 1 | 1 |
| Precision | 0.916666667 | 0.846153846 |
| Recall | 1 | 1 |
| F1 | 0.956521739 | 0.916666667 |
| Prevalence | 0.578947368 | 0.578947368 |
| Detection rate | 0.578947368 | 0.578947368 |
| Detection prevalence | 0.631578947 | 0.684210526 |
| Balanced accuracy | 0.9375 | 0.875 |
3.3 GSEA analysis
Through literature review and sensitivity analysis within the model, we identified ATG16L2 and DRAM1 as potentially the most relevant genes to OS. In terms of GO analysis, ATG16L2 mainly involves BP cellular response to interferon gamma, BP leukocyte cell–cell adhesion, and BP myeloid leukocyte activation. DRAM1 mainly involves BP regulation of innate immune response, BP regulation of response to biotic stimulus, and BP response to interferon gamma (Figure 4a). In KEGG analysis, ATG16L2 is primarily associated with leishmania infection, nod-like receptor signaling pathway, and spliceosome, while DRAM1 is linked to nod-like receptor signaling pathway, spliceosome, and toll-like receptor signaling pathway (Figure 4b) (Table S5).

GSEA analysis in ATG16L2 and DRAM1. (a) GO. (b) KEGG.
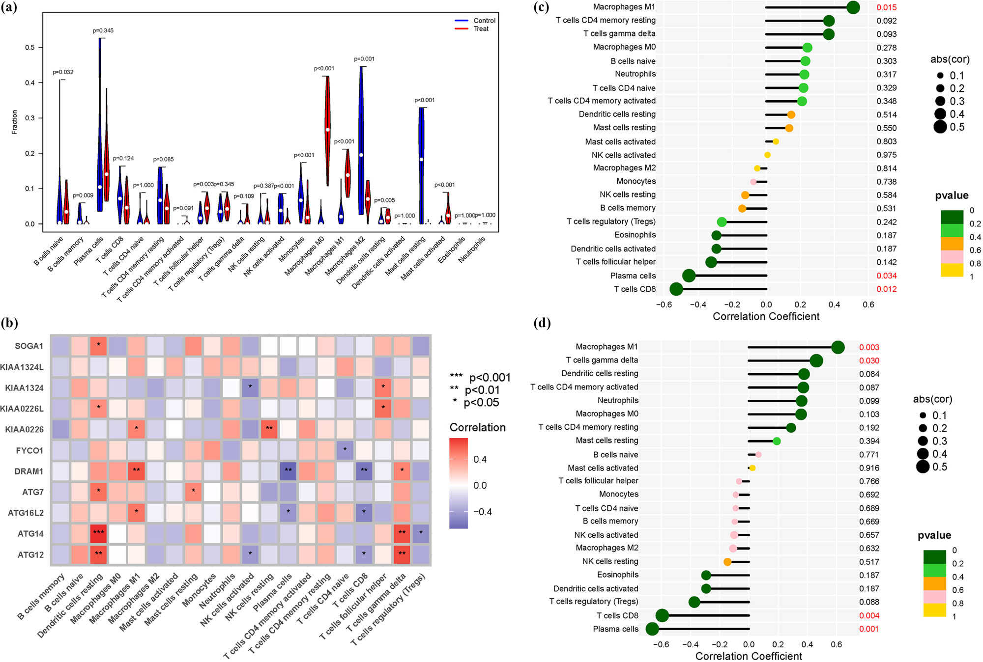
3.4 Immunological environment in OS
The immunological milieu plays a pivotal role in the initiation and progression of OS. We utilized a violin plot to depict the distribution of immune cell levels. In the treatment group, there was a marked elevation in the expression of naive B cells, memory B cells, follicular helper T cells, resting NK cells, M0 macrophages, and activated mast cells. Conversely, the control group showed significantly higher levels of memory cells, activated NK cells, M2 macrophages, and resting mast cells (Figure 5a). Further, we performed a correlation analysis between these genes and immune cells (Figure 5b). Additionally, we separately analyzed the immune infiltration patterns of ATG16L2 and DRAM1 (Figure 5c and d).

Immunological environment. (a) Immune cell. (b) Correlation between ARGs and immune cells. (c) ATG16L2. (d) DRAM1.
3.5 GSVA analysis
ATG16L2 mainly involves BP cellular response to heparin, MF CCR6 chemokine receptor binding, CC troponin complex, BP lacrimal gland development, BP acetate ester transport, CC microvesicle, BP flavone metabolic process, BP flavonoid glucuronidation, and BP xenobiotic glucuronidation. DRAM1 mainly involves MF structural constituent of tooth enamel, CC microvesicle, BP regulation of response to drug, BP flavonoid glucuronidation, BP negative regulation of feeding behavior, BP flavone metabolic process, CC troponin complex, BP acetate ester transport, and BP xenobiotic glucuronidation (Figure 6a). In terms of KEGG analysis, ATG16L2 mainly involves limonene and pinene degradation, drug metabolism – other enzymes, butanoate metabolism, neuroactive ligand receptor interaction, maturity onset diabetes of the young, olfactory transduction, basal cell carcinoma, hedgehog signaling pathway, glycine serine and threonine metabolism, and glycosphingolipid biosynthesis lacto and neolacto series. DRAM1 mainly involves butanoate metabolism, drug metabolism – other enzymes, neuroactive ligand receptor interaction, olfactory transduction, glycine serine and threonine metabolism, glycosphingolipid biosynthesis lacto and neolacto series, hedgehog signaling pathway, basal cell carcinoma, maturity onset diabetes of the young (Figure 6b).

GSVA analysis in ATG16L2 and DRAM1. (a) GO. (b) KEGG.
3.6 Drug–gene interactions and construction of miRNA–lncRNA shared genes network
The 11 hub genes predicted one drug (cisplatin). We conducted searches in three databases to identify 289 miRNAs and 376 lncRNAs linked with OS (Tables S10 and S11). Table S6 demonstrates the matching of these genes against the corresponding miRNA database. The databases used for this search were miRanda [18], miRDB [19], and TargetScan [20]. Each match with the relevant miRNA in these databases was assigned a score of 1. Notably, a match in all three databases received a score of 3. The corresponding lncRNA data were obtained by matching the miRNAs with the spongeScan database. The miRNA–lncRNA–gene interaction network was established by intersecting datasets with shared genes identified through Lasso regression and SVM-RFE. This comprehensive network encompasses 271 lncRNAs, 225 miRNAs, and several common genes, prominently featuring 7 hub genes: FYCO1, KIAA1324L, ATG7, KIAA1324, DRAM1, ATG16L2, and ATG12 (Figure 7).

miRNAs–lncRNAs shared genes network. Note: Red circles are mRNAs, blue quadrangles are miRNAs, and green triangles are lncRNAs.
3.7 Validation of hub genes
We used GSE105149 for validation of the hub genes. However, among the five ARGs, only ATG16L2 and DRAM1 showed significant differences in the GSE105149 analysis (Figure 8). Upon recalibration of the data, we observed differences in sample sizes between the two datasets, as well as differences in patient sources, which may have contributed to bias in the results.

Validation of hub genes.
3.8 Model verification
The boxplots illustrated the residual expression patterns of these genes in OS (Figure 9a). There were differences in the proportions of the four different modes (Figure 9b and c). The diagnostic capacity of the ARGs in distinguishing OS from control samples revealed a satisfactory diagnostic value, with an AUC of RF: 1.000; SVM: 1.000; XGB: 1.000; and GLM: 1.000 (Figure 9d). Additionally, an AUC of 1.000 (95% CI 1.000–1.000) was achieved in GSE105149 (Figure 9e).

Model verification. (a) Residual expression patterns. (b and c) Model expression patterns. (d) AUC of the model. (e) AUC of the test group.
4 Discussion
Ophthalmic disturbances are prevalent in a significant proportion of sarcoidosis patients, affecting 30–60% of cases. OS may occur independently, without systemic manifestations, or as the primary site of affliction, accompanied by limited symptoms in other regions [21]. Although OS can affect any part of the eye, uveitis is the most common form, impacting 20–30% of those diagnosed with sarcoidosis [22]. The burden of these symptoms is considerable, affecting patients’ physical and psychological well-being and imposing substantial economic costs. Ocular complications can lead to reduced visual function, pain, discomfort, and diminished quality of life [23]. Addressing the challenges of OS necessitates a multidisciplinary approach involving ophthalmologists, pulmonologists, rheumatologists, and other relevant specialists to ensure comprehensive care. Accurate and timely diagnosis of OS is critical to prevent irreversible damage and optimize treatment outcomes [24]. Autophagy, as a critical intracellular degradation and recycling mechanism, maintains the health of ocular tissues by regulating cellular homeostasis and removing damaged organelles and proteins. In glaucoma, autophagy mitigates neuronal death and optic nerve damage by clearing damaged retinal ganglion cells and mitochondria. Studies have shown that activation of autophagy helps protect retinal cells, reducing cellular stress and damage caused by elevated intraocular pressure [25]. In age-related macular degeneration (AMD), impaired autophagy is considered a key factor in the degeneration and death of retinal pigment epithelial cells. Defective autophagy may lead to the accumulation of harmful intracellular substances, exacerbating retinal damage and macular degeneration [26]. Enhancing autophagic activity is viewed as a potential therapeutic strategy to clear accumulated pathogenic proteins and lipids, thereby protecting retinal cells. Moreover, in diabetic retinopathy, autophagy plays a crucial role. Under hyperglycemic conditions, dysregulated autophagy may contribute to retinal vascular abnormalities and neurodegenerative changes. Modulating autophagy pathways could effectively alleviate retinal damage caused by diabetes and protect visual function [27]. In summary, autophagy is pivotal in the pathogenesis and progression of various ocular diseases. A deeper understanding of the relationship between autophagy and eye diseases will aid in the development of novel therapeutic approaches to preserve vision and ocular health. Our investigation elucidated the significant interactions between these genes and specific transcription factors within the context of angiogenesis. A thorough review of existing literature highlighted the pivotal roles of ATG16L2 and DRAM1 genes in the interface between OS and ARGs. Further analysis of their biological functions demonstrated their involvement in various immune-related processes, such as epithelial cell migration, tissue migration, and broader epithelium dynamics. These findings suggest that ARGs may exert extensive regulatory influence across diverse biological pathways, particularly in immune modulation.
ATG16L2 and DRAM1 are genes that have been increasingly recognized for their roles in a variety of pathological conditions, including ocular diseases. Their involvement in extracellular matrix remodeling and immune responses, respectively, underscores their importance in disease mechanisms. The genes ATG16L2 and DRAM1 have been identified as significant contributors to the pathogenesis of various diseases through their roles in autophagy. The ATG16L2 gene encodes a protein that is integral to the autophagy process, which is essential for maintaining cellular homeostasis and removing damaged organelles [28]. Dysregulation of ATG16L2, due to mutations or altered expression, can lead to autophagic dysfunction, which is implicated in a range of disorders, including AMD and retinitis pigmentosa [29]. DRAM1, another key player in autophagy, encodes a protein that is critical for the formation and maturation of autophagosomes. Functional impairments in DRAM1 are associated with the pathogenesis of several degenerative diseases, notably glaucoma and diabetic retinopathy. In these conditions, abnormal DRAM1 expression can induce cellular stress and apoptosis, thereby exacerbating disease progression [30]. Thus, aberrations in ATG16L2 and DRAM1 may facilitate the development of diseases by disrupting autophagic pathways. These discoveries not only deepen our understanding of the molecular mechanisms driving these conditions but also suggest potential therapeutic targets. Continued research is essential to elucidate the precise roles of these genes across various pathological states and to assess their viability as therapeutic targets. This body of evidence reveals a nuanced interplay between ATG16L2 and DRAM1 in regulating retinal function and intraocular pressure, offering fresh insights into the pathophysiology of ocular diseases. Our study, supported by dataset GSE105149, delves into the roles of these genes in OS, suggesting that angiogenesis-related traits could serve as potential prognostic indicators. This comprehension paves the way for novel approaches in managing and treating ocular diseases, underscoring the importance of ATG16L2 and DRAM1 in preserving ocular health.
In the intricate landscape of OS, an expanding body of evidence is challenging the traditional view that links an enhanced immune response solely to CD4 cell activity. Instead, a more complex picture is emerging, one that includes pre-existing T-regulatory cells and a blend of both proinflammatory and regulatory elements, such as variations in cytokine levels [31]. This complexity may underlie a disordered immune reconstitution, rendering individuals more vulnerable to opportunistic infections – whether existing, latent, or previously managed [32]. As a result, diseases such as tuberculosis, cytomegalovirus infections, progressive multifocal leukoencephalopathy, kaposis sarcoma, and various autoimmune disorders may become exacerbated or escape detection. Notably, cytomegalovirus retinitis emerges as a leading opportunistic infection associated with immunological recovery uveitis [33,34]. Emerging therapeutic strategies that aim to increase intracellular cAMP levels offer a promising avenue for mitigating chronic inflammation. Small-molecule phosphodiesterase 4 inhibitors, which prevent cAMP degradation, have shown efficacy in a range of inflammatory conditions, including inflammatory bowel disease, atopic dermatitis, and rheumatoid arthritis [35,36]. Expanding on our prior research, we investigated the expression patterns of ARGs in the immune environment. Strikingly, our observations revealed significant expression in various cell types within the treated group, including naive B cells, memory B cells, follicular helper T cells, resting NK cells, etc. Through bioinformatics validation, we identified abnormal gene expression signatures linked to dysregulated immune responses in OS patients, offering crucial insights into the disease mechanisms.
The exploration of biomarkers in the context of OS has been notably limited, with the intricate relationship between metabolic processes and ocular diseases only recently beginning to emerge through bioinformatics analyses [37,38,39]. In the rapidly evolving field of OS research, Liu et al. recently identified hub genes associated with the condition using WGCNA. Similarly, Hu et al. developed a bioinformatics model for thyroid eye disease, pinpointing 11 key genes. Huang et al. made significant strides by identifying six crucial genes central to diabetic retinopathy through sophisticated bioinformatics analyses, complemented by in vivo validation. Despite these advancements, the intersection between angiogenesis and OS remains largely unexplored. Our study aims to address this gap by investigating cell metabolism and examining ARGs extracted from GEO datasets. This innovative approach distinguishes our work, offering novel theoretical perspectives and methodological innovations. However, our study has limitations. A deeper understanding of the molecular dynamics linking ARGs with OS is crucial. Both in vivo and in vitro studies hold immense potential for unraveling these complexities, suggesting numerous avenues for future research. Additionally, exploring the correlation between prognostic genes and ARGs in the context of OS is essential.
5 Conclusion
The pathogenesis and progression of OS involve complex, multifactorial interactions among various targets, pathways, signaling molecules, and regulatory frameworks. Among these, ATG16L2 and DRAM1 are pivotal, exerting significant influence on the angiogenesis program.
-
Funding information: Financial support was provided by the National Natural Science Foundation of China (30772824 and 81574031); Key Laboratory of TCM Prevention and Treatment of Ent Diseases of Hunan Province (2017TP1018); Changsha Science and Technology Plan Project (K1501014-31 and KC1704005); Central government financial support for the construction of local universities (2018–2019); State Administration of Traditional Chinese Medicine Key Discipline of Ophthalmology construction project; Key discipline construction project of TCM Five Senses Science in Hunan Province; Hunan Graduate Research Innovation Project (CX20240072); and “Yifang” Graduate Innovation Project, Hunan University of Chinese Medicine (2022YF01).
-
Author contributions: Zixuan Wu drafted and revised the manuscript. Xi Long and Kang Tan were in charge of data collection. Zixuan Wu and Xi Long were in charge of the design of the frame. Xiaolei Yao and Qinghua Peng conceived and designed this article, were in charge of syntax modification, and revised the manuscript. All the authors have read and agreed to the final version of the manuscript.
-
Conflict of interest: The authors states no conflict of interest.
-
Data availability statement: The datasets generated during and/or analyzed during the current study are available in the Supplementary appendix.
References
[1] Mochizuki M, Smith JR, Takase H, Kaburaki T, Acharya NR, Rao NA. Revised criteria of International Workshop on Ocular Sarcoidosis (IWOS) for the diagnosis of ocular sarcoidosis. Br J Ophthalmol. 2019;103(10):1418–22. 10.1136/bjophthalmol-2018-313356.Suche in Google Scholar PubMed
[2] Wakefield D, Zierhut M. Controversy: Ocular sarcoidosis. Ocul Immunol Inflamm. 2010;18(1):5–9. 10.3109/09273941003597276.Suche in Google Scholar PubMed
[3] Matsou A, Tsaousis KT. Management of chronic ocular sarcoidosis: challenges and solutions. Clin Ophthalmol (Auckland, NZ). 2018;12:519–32. 10.2147/OPTH.S128949.Suche in Google Scholar PubMed PubMed Central
[4] Conti ML, Osaki MH, SantAnna AE, Osaki TH. Orbitopalpebral and ocular sarcoidosis: what does the ophthalmologist need to know. Br J Ophthalmol. 2022;106(2):156–64. 10.1136/bjophthalmol-2020-317423.Suche in Google Scholar PubMed
[5] Hwang DK, Sheu SJ. An update on the diagnosis and management of ocular sarcoidosis. Curr Opin Ophthalmol. 2020;31(6):521–31. 10.1097/ICU.0000000000000704.Suche in Google Scholar PubMed
[6] Rao A, Hwang J, Wen J, Edminster S, Sibug-Saber M, Rao N, et al. Clinico-pathologic correlation in ocular sarcoidosis. Am J Ophthalmol Case Rep. 2024;36:102220. 10.1016/j.ajoc.2024.102220.Suche in Google Scholar PubMed PubMed Central
[7] Song B, Yan X, Li R, Zhang H. Ghrelin ameliorates chronic obstructive pulmonary disease-associated infllammation and autophagy. Biotechnol Appl Biochem. 2021;68(2):356–65. 10.1002/bab.1933.Suche in Google Scholar PubMed
[8] Zhao H, Wang Y, Qiu T, Liu W, Yao P. Autophagy, an important therapeutic target for pulmonary fibrosis diseases. Clin Chim Acta. International Journal of Clinical Chemistry. 2020;502:139–47. 10.1016/j.cca.2019.12.016.Suche in Google Scholar PubMed
[9] Liao SX, Zhang LY, Shi LM, Hu HY, Gu YH, Wang TH, et al. Integrating bulk and single-cell RNA sequencing data: unveiling RNA methylation and autophagy-related signatures in chronic obstructive pulmonary disease patients. Sci Rep. 2025;15(1):4005. 10.1038/s41598-025-87437-2.Suche in Google Scholar PubMed PubMed Central
[10] Nam HJ, Han JH, Yu J, Cho CS, Kim D, Kim YE, et al. Autophagy induction enhances homologous recombination-associated CRISPR-Cas9 gene editing. Nucleic Acids Res. 2025;53(7):gkaf258. 10.1093/nar/gkaf258.Suche in Google Scholar PubMed PubMed Central
[11] Liao SX, Sun PP, Gu YH, Rao XM, Zhang LY, Ou-Yang Y. Autophagy and pulmonary disease. Ther Adv Respir Dis. 2019;13:1753466619890538. 10.1177/1753466619890538.Suche in Google Scholar PubMed PubMed Central
[12] Sun S, Shen Y, Wang J, Li J, Cao J, Zhang J. Identification and validation of autophagy-related genes in chronic obstructive pulmonary disease. Int J Chron Obstruct Pulmon Dis. 2021;16:67–78. 10.2147/COPD.S288428.Suche in Google Scholar PubMed PubMed Central
[13] Li X, He S, Ma B. Autophagy and autophagy-related proteins in cancer. Mol Cancer. 2020;19(1):12. 10.1186/s12943-020-1138-4.Suche in Google Scholar PubMed PubMed Central
[14] Li P, Yi N, Ding CS. Research on classification diagnosis model of psoriasis based on deep residual network. Digital Chin Med. 2021;4(2):92–101.10.1016/j.dcmed.2021.06.003Suche in Google Scholar
[15] Peng CD, Wang L, Jiang DM, Yang N, Chen RM, Dong CG. Establishing and validating a spotted tongue recognition and extraction model based on multiscale convolutional neural network. Digital Chin Med. 2022;5(1):49–58.10.1016/j.dcmed.2022.03.005Suche in Google Scholar
[16] Zhou XY, Yang SW, Ou JT. Screening influencing factors of blood stasis constitution in traditional Chinese medicine. Digital Chin Med. 2022;5(2):169–77.10.1016/j.dcmed.2022.06.006Suche in Google Scholar
[17] Wu Z, Liu P, Huang B, Deng S, Song Z, Huang X, et al. A novel Alzheimers disease prognostic signature: identification and analysis of glutamine metabolism genes in immunogenicity and immunotherapy efficacy. Sci Rep. 2023;13(1):6895. 10.1038/s41598-023-33277-x.Suche in Google Scholar PubMed PubMed Central
[18] De Carvalho TR, Giaretta AA, Teixeira BF, Martins LB. New bioacoustic and distributional data on Bokermannohyla sapiranga Brandao et al., 2012 (Anura: Hylidae): Revisiting its diagnosis in comparison with B. pseudopseudis (Miranda-Ribeiro, 1937). Zootaxa. 2013;3746:383–92. 10.11646/zootaxa.3746.2.8.Suche in Google Scholar PubMed
[19] Chen Y, Wang X. miRDB: An online database for prediction of functional microRNA targets. Nucleic Acids Res. 2020;48(D1):D127–31. 10.1093/nar/gkz757.Suche in Google Scholar PubMed PubMed Central
[20] Mon-Lopez D, Tejero-Gonzalez CM. Validity and reliability of the TargetScan ISSF Pistol & Rifle application for measuring shooting performance. Scand J Med Sci Sports. 2019;29(11):1707–12. 10.1111/sms.13515.Suche in Google Scholar PubMed
[21] Leinonen S. Ocular sarcoidosis, to screen or not to screen? Front Med (Lausanne). 2024;11:1348435. 10.3389/fmed.2024.1348435.Suche in Google Scholar PubMed PubMed Central
[22] Liu HM, Lai YJ, Chiu FY, Chan WC. Ocular sarcoidosis masquerading as acute retinal necrosis: Two case reports. Retin Cases Brief Rep. 2024. 10.1097/ICB.0000000000001639.Suche in Google Scholar PubMed
[23] Rosenbaum JT, Pasadhika S. Ocular sarcoidosis. Clin Chest Med. 2024;45(1):59–70. 10.1016/j.ccm.2023.08.003.Suche in Google Scholar PubMed
[24] Zaher S, Kozyreff A, Pothen L, Yildiz H. Ocular sarcoidosis as initial presentation of the disease: Clinical characteristics and risk factors associated with disease recurrence. Ocul Immunol Inflamm. 2025;33(2):287–94. 10.1080/09273948.2024.2404077.Suche in Google Scholar PubMed
[25] Galluzzi L, Green DR. Autophagy-independent functions of the autophagy machinery. Cell. 2019;177(7):1682–99. 10.1016/j.cell.2019.05.026.Suche in Google Scholar PubMed PubMed Central
[26] Lamark T, Johansen T. Mechanisms of selective autophagy. Annu Rev Cell Dev Biol. 2021;37:143–69. 10.1146/annurev-cellbio-120219-035530.Suche in Google Scholar PubMed
[27] Guseva EA, Tereshchenkov AG, Kamzeeva PN, Myasnikov BP, Slushko GK, Belyaev ES, et al. AMPK-specific autophagy activator based on 1,3-diaza-2-oxophenoxazine. Bioorg Chem. 2025;162:108588. 10.1016/j.bioorg.2025.108588.Suche in Google Scholar PubMed
[28] Rangel M, Kong J, Bhatt V, Khayati K, Guo JY. Autophagy and tumorigenesis. FEBS J. 2022;289(22):7177–98. 10.1111/febs.16125.Suche in Google Scholar PubMed PubMed Central
[29] Lee S, Hwang N, Seok BG, Lee S, Lee SJ, Chung SW. Autophagy mediates an amplification loop during ferroptosis. Cell Death Dis. 2023;14(7):464. 10.1038/s41419-023-05978-8.Suche in Google Scholar PubMed PubMed Central
[30] Kapczinski F, Montezano BB, Nardi AE, Lledo PM, Katsimpardi L. Autophagy-based antidepressants? Braz J Psychiatry (Sao Paulo, Brazil: 1999). 2023;45(3):203–4. 10.47626/1516-4446-2023-3127.Suche in Google Scholar PubMed PubMed Central
[31] Flogel U, Schluter A, Jacoby C, Temme S, Banga JP, Eckstein A, et al. Multimodal assessment of orbital immune cell infiltration and tissue remodeling during development of graves disease by (1) H(19) F MRI. Magn Reson Med. 2018;80(2):711-8. 10.1002/mrm.27064.Suche in Google Scholar PubMed
[32] Ding X, Cao Y, Xing Y, Ge S, Lin M, Li J. TIMP-1 mediates inflammatory and immune response to IL-6 in adult orbital xanthogranulomatous disease. Ocul Immunol Inflamm. 2020;28(2):288–97. 10.1080/09273948.2019.1581227.Suche in Google Scholar PubMed
[33] Sagiv O, Kandl TJ, Thakar SD, Thuro BA, Busaidy NL, Cabanillas M, et al. Extraocular muscle enlargement and thyroid eye disease-like orbital inflammation associated with immune checkpoint inhibitor therapy in cancer patients. Ophthalmic Plast Reconstr Surg. 2019;35(1):50–2. 10.1097/IOP.0000000000001161.Suche in Google Scholar PubMed
[34] Manta A, Ugradar S, Murta F, Ezra D, Cormack I. Immune reconstitution inflammatory syndrome in a case of nonspecific orbital inflammation. Ophthalmic Plast Reconstr Surg. 2018;34(2):e54–6. 10.1097/IOP.0000000000001022.Suche in Google Scholar PubMed
[35] Su Y, Ding J, Yang F, He C, Xu Y, Zhu X, et al. The regulatory role of PDE4B in the progression of inflammatory function study. Front Pharmacol. 2022;13:982130. 10.3389/fphar.2022.982130.Suche in Google Scholar PubMed PubMed Central
[36] Zheng XY, Chen JC, Xie QM, Chen JQ, Tang HF. Anti‑inflammatory effect of ciclamilast in an allergic model involving the expression of PDE4B. Mol Med Rep. 2019;19(3):1728–38. 10.3892/mmr.2019.9802.Suche in Google Scholar PubMed
[37] Ma X, Xie J, Li B, Shan H, Jia Z, Liu W, et al. Weighted gene co-expression network analysis and single-cell sequence analysis uncover immune landscape and reveal hub genes of necroptosis in macrophages in myocardial ischaemia-reperfusion injury. Int Immunopharmacol. 2024;140:112761. 10.1016/j.intimp.2024.112761.Suche in Google Scholar PubMed
[38] Hu J, Zhou S, Guo W. Construction of the coexpression network involved in the pathogenesis of thyroid eye disease via bioinformatics analysis. Hum Genomics. 2022;16(1):38. 10.1186/s40246-022-00412-0.Suche in Google Scholar PubMed PubMed Central
[39] Wu Z, Fang C, Hu Y, Peng X, Zhang Z, Yao X, et al. Bioinformatic validation and machine learning-based exploration of purine metabolism-related gene signatures in the context of immunotherapeutic strategies for nonspecific orbital inflammation. Front Immunol. 2024;15:1318316. 10.3389/fimmu.2024.1318316.Suche in Google Scholar PubMed PubMed Central
© 2025 the author(s), published by De Gruyter
This work is licensed under the Creative Commons Attribution 4.0 International License.
Artikel in diesem Heft
- Research Articles
- Network pharmacological analysis and in vitro testing of the rutin effects on triple-negative breast cancer
- Impact of diabetes on long-term survival in elderly liver cancer patients: A retrospective study
- Knockdown of CCNB1 alleviates high glucose-triggered trophoblast dysfunction during gestational diabetes via Wnt/β-catenin signaling pathway
- Risk factors for severe adverse drug reactions in hospitalized patients
- Analysis of the effect of ALA-PDT on macrophages in footpad model of mice infected with Fonsecaea monophora based on single-cell sequencing
- Development and validation of headspace gas chromatography with a flame ionization detector method for the determination of ethanol in the vitreous humor
- CMSP exerts anti-tumor effects on small cell lung cancer cells by inducing mitochondrial dysfunction and ferroptosis
- Predictive value of plasma sB7-H3 and YKL-40 in pediatric refractory Mycoplasma pneumoniae pneumonia
- Antiangiogenic potential of Elaeagnus umbellata extracts and molecular docking study by targeting VEGFR-2 pathway
- Comparison of the effectiveness of nurse-led preoperative counseling and postoperative follow-up care vs standard care for patients with gastric cancer
- Comparing the therapeutic efficacy of endoscopic minimally invasive surgery and traditional surgery for early-stage breast cancer: A meta-analysis
- Adhered macrophages as an additional marker of cardiomyocyte injury in biopsies of patients with dilated cardiomyopathy
- Association between statin administration and outcome in patients with sepsis: A retrospective study
- Exploration of the association between estimated glucose disposal rate and osteoarthritis in middle-aged and older adults: An analysis of NHANES data from 2011 to 2018
- A comparative analysis of the binary and multiclass classified chest X-ray images of pneumonia and COVID-19 with ML and DL models
- Lysophosphatidic acid 2 alleviates deep vein thrombosis via protective endothelial barrier function
- Transcription factor A, mitochondrial promotes lymph node metastasis and lymphangiogenesis in epithelial ovarian carcinoma
- Serum PM20D1 levels are associated with nutritional status and inflammatory factors in gastric cancer patients undergoing early enteral nutrition
- Hydromorphone reduced the incidence of emergence agitation after adenotonsillectomy in children with obstructive sleep apnea: A randomized, double-blind study
- Vitamin D replacement therapy may regulate sleep habits in patients with restless leg syndrome
- The first-line antihypertensive nitrendipine potentiated the therapeutic effect of oxaliplatin by downregulating CACNA1D in colorectal cancer
- Health literacy and health-related quality of life: The mediating role of irrational happiness
- Modulatory effects of Lycium barbarum polysaccharide on bone cell dynamics in osteoporosis
- Mechanism research on inhibition of gastric cancer in vitro by the extract of Pinellia ternata based on network pharmacology and cellular metabolomics
- Examination of the causal role of immune cells in non-alcoholic fatty liver disease by a bidirectional Mendelian randomization study
- Clinical analysis of ten cases of HIV infection combined with acute leukemia
- Investigating the cardioprotective potential of quercetin against tacrolimus-induced cardiotoxicity in Wistar rats: A mechanistic insights
- Clinical observation of probiotics combined with mesalazine and Yiyi Baitouweng Decoction retention enema in treating mild-to-moderate ulcerative colitis
- Diagnostic value of ratio of blood inflammation to coagulation markers in periprosthetic joint infection
- Sex-specific associations of sex hormone binding globulin and risk of bladder cancer
- Core muscle strength and stability-oriented breathing training reduces inter-recti distance in postpartum women
- The ERAS nursing care strategy for patients undergoing transsphenoidal endoscopic pituitary tumor resection: A randomized blinded controlled trial
- The serum IL-17A levels in patients with traumatic bowel rupture post-surgery and its predictive value for patient prognosis
- Impact of Kolb’s experiential learning theory-based nursing on caregiver burden and psychological state of caregivers of dementia patients
- Analysis of serum NLR combined with intraoperative margin condition to predict the prognosis of cervical HSIL patients undergoing LEEP surgery
- Commiphora gileadensis ameliorate infertility and erectile dysfunction in diabetic male mice
- The correlation between epithelial–mesenchymal transition classification and MMP2 expression of circulating tumor cells and prognosis of advanced or metastatic nasopharyngeal carcinoma
- Tetrahydropalmatine improves mitochondrial function in vascular smooth muscle cells of atherosclerosis in vitro by inhibiting Ras homolog gene family A/Rho-associated protein kinase-1 signaling pathway
- A cross-sectional study: Relationship between serum oxidative stress levels and arteriovenous fistula maturation in maintenance dialysis patients
- A comparative analysis of the impact of repeated administration of flavan 3-ol on brown, subcutaneous, and visceral adipose tissue
- Identifying early screening factors for depression in middle-aged and older adults: A cohort study
- Perform tumor-specific survival analysis for Merkel cell carcinoma patients undergoing surgical resection based on the SEER database by constructing a nomogram chart
- Unveiling the role of CXCL10 in pancreatic cancer progression: A novel prognostic indicator
- High-dose preoperative intraperitoneal erythropoietin and intravenous methylprednisolone in acute traumatic spinal cord injuries following decompression surgeries
- RAB39B: A novel biomarker for acute myeloid leukemia identified via multi-omics and functional validation
- Impact of peripheral conditioning on reperfusion injury following primary percutaneous coronary intervention in diabetic and non-diabetic STEMI patients
- Clinical efficacy of azacitidine in the treatment of middle- and high-risk myelodysplastic syndrome in middle-aged and elderly patients: A retrospective study
- The effect of ambulatory blood pressure load on mitral regurgitation in continuous ambulatory peritoneal dialysis patients
- Expression and clinical significance of ITGA3 in breast cancer
- Single-nucleus RNA sequencing reveals ARHGAP28 expression of podocytes as a biomarker in human diabetic nephropathy
- rSIG combined with NLR in the prognostic assessment of patients with multiple injuries
- Toxic metals and metalloids in collagen supplements of fish and jellyfish origin: Risk assessment for daily intake
- Exploring causal relationship between 41 inflammatory cytokines and marginal zone lymphoma: A bidirectional Mendelian randomization study
- Gender beliefs and legitimization of dating violence in adolescents
- Effect of serum IL-6, CRP, and MMP-9 levels on the efficacy of modified preperitoneal Kugel repair in patients with inguinal hernia
- Effect of smoking and smoking cessation on hematological parameters in polycythemic patients
- Pathogen surveillance and risk factors for pulmonary infection in patients with lung cancer: A retrospective single-center study
- Necroptosis of hippocampal neurons in paclitaxel chemotherapy-induced cognitive impairment mediates microglial activation via TLR4/MyD88 signaling pathway
- Celastrol suppresses neovascularization in rat aortic vascular endothelial cells stimulated by inflammatory tenocytes via modulating the NLRP3 pathway
- Cord-lamina angle and foraminal diameter as key predictors of C5 palsy after anterior cervical decompression and fusion surgery
- GATA1: A key biomarker for predicting the prognosis of patients with diffuse large B-cell lymphoma
- Influencing factors of false lumen thrombosis in type B aortic dissection: A single-center retrospective study
- MZB1 regulates the immune microenvironment and inhibits ovarian cancer cell migration
- Integrating experimental and network pharmacology to explore the pharmacological mechanisms of Dioscin against glioblastoma
- Trends in research on preterm birth in twin pregnancy based on bibliometrics
- Four-week IgE/baseline IgE ratio combined with tryptase predicts clinical outcome in omalizumab-treated children with moderate-to-severe asthma
- Single-cell transcriptomic analysis identifies a stress response Schwann cell subtype
- Acute pancreatitis risk in the diagnosis and management of inflammatory bowel disease: A critical focus
- Effect of subclinical esketamine on NLRP3 and cognitive dysfunction in elderly ischemic stroke patients
- Interleukin-37 mediates the anti-oral tumor activity in oral cancer through STAT3
- CA199 and CEA expression levels, and minimally invasive postoperative prognosis analysis in esophageal squamous carcinoma patients
- Efficacy of a novel drainage catheter in the treatment of CSF leak after posterior spine surgery: A retrospective cohort study
- Comprehensive biomedicine assessment of Apteranthes tuberculata extracts: Phytochemical analysis and multifaceted pharmacological evaluation in animal models
- Relation of time in range to severity of coronary artery disease in patients with type 2 diabetes: A cross-sectional study
- Dopamine attenuates ethanol-induced neuronal apoptosis by stimulating electrical activity in the developing rat retina
- Correlation between albumin levels during the third trimester and the risk of postpartum levator ani muscle rupture
- Factors associated with maternal attention and distraction during breastfeeding and childcare: A cross-sectional study in the west of Iran
- Mechanisms of hesperetin in treating metabolic dysfunction-associated steatosis liver disease via network pharmacology and in vitro experiments
- The law on oncological oblivion in the Italian and European context: How to best uphold the cancer patients’ rights to privacy and self-determination?
- The prognostic value of the neutrophil-to-lymphocyte ratio, platelet-to-lymphocyte ratio, and prognostic nutritional index for survival in patients with colorectal cancer
- Factors affecting the measurements of peripheral oxygen saturation values in healthy young adults
- Comparison and correlations between findings of hysteroscopy and vaginal color Doppler ultrasonography for detection of uterine abnormalities in patients with recurrent implantation failure
- The effects of different types of RAGT on balance function in stroke patients with low levels of independent walking in a convalescent rehabilitation hospital
- Causal relationship between asthma and ankylosing spondylitis: A bidirectional two-sample univariable and multivariable Mendelian randomization study
- Correlations of health literacy with individuals’ understanding and use of medications in Southern Taiwan
- Correlation of serum calprotectin with outcome of acute cerebral infarction
- Comparison of computed tomography and guided bronchoscopy in the diagnosis of pulmonary nodules: A systematic review and meta-analysis
- Curdione protects vascular endothelial cells and atherosclerosis via the regulation of DNMT1-mediated ERBB4 promoter methylation
- The identification of novel missense variant in ChAT gene in a patient with gestational diabetes denotes plausible genetic association
- Molecular genotyping of multi-system rare blood types in foreign blood donors based on DNA sequencing and its clinical significance
- Exploring the role of succinyl carnitine in the association between CD39⁺ CD4⁺ T cell and ulcerative colitis: A Mendelian randomization study
- Dexmedetomidine suppresses microglial activation in postoperative cognitive dysfunction via the mmu-miRNA-125/TRAF6 signaling axis
- Analysis of serum metabolomics in patients with different types of chronic heart failure
- Diagnostic value of hematological parameters in the early diagnosis of acute cholecystitis
- Pachymaran alleviates fat accumulation, hepatocyte degeneration, and injury in mice with nonalcoholic fatty liver disease
- Decrease in CD4 and CD8 lymphocytes are predictors of severe clinical picture and unfavorable outcome of the disease in patients with COVID-19
- METTL3 blocked the progression of diabetic retinopathy through m6A-modified SOX2
- The predictive significance of anti-RO-52 antibody in patients with interstitial pneumonia after treatment of malignant tumors
- Exploring cerebrospinal fluid metabolites, cognitive function, and brain atrophy: Insights from Mendelian randomization
- Development and validation of potential molecular subtypes and signatures of ocular sarcoidosis based on autophagy-related gene analysis
- Widespread venous thrombosis: Unveiling a complex case of Behçet’s disease with a literature perspective
- Uterine fibroid embolization: An analysis of clinical outcomes and impact on patients’ quality of life
- Discovery of lipid metabolism-related diagnostic biomarkers and construction of diagnostic model in steroid-induced osteonecrosis of femoral head
- Serum-derived exomiR-188-3p is a promising novel biomarker for early-stage ovarian cancer
- Enhancing chronic back pain management: A comparative study of ultrasound–MRI fusion guidance for paravertebral nerve block
- Peptide CCAT1-70aa promotes hepatocellular carcinoma proliferation and invasion via the MAPK/ERK pathway
- Electroacupuncture-induced reduction of myocardial ischemia–reperfusion injury via FTO-dependent m6A methylation modulation
- Hemorrhoids and cardiovascular disease: A bidirectional Mendelian randomization study
- Cell-free adipose extract inhibits hypertrophic scar formation through collagen remodeling and antiangiogenesis
- HALP score in Demodex blepharitis: A case–control study
- Assessment of SOX2 performance as a marker for circulating cancer stem-like cells (CCSCs) identification in advanced breast cancer patients using CytoTrack system
- Risk and prognosis for brain metastasis in primary metastatic cervical cancer patients: A population-based study
- Comparison of the two intestinal anastomosis methods in pediatric patients
- Factors influencing hematological toxicity and adverse effects of perioperative hyperthermic intraperitoneal vs intraperitoneal chemotherapy in gastrointestinal cancer
- Endotoxin tolerance inhibits NLRP3 inflammasome activation in macrophages of septic mice by restoring autophagic flux through TRIM26
- Lateral transperitoneal laparoscopic adrenalectomy: A single-centre experience of 21 procedures
- Petunidin attenuates lipopolysaccharide-induced retinal microglia inflammatory response in diabetic retinopathy by targeting OGT/NF-κB/LCN2 axis
- Procalcitonin and C-reactive protein as biomarkers for diagnosing and assessing the severity of acute cholecystitis
- Factors determining the number of sessions in successful extracorporeal shock wave lithotripsy patients
- Development of a nomogram for predicting cancer-specific survival in patients with renal pelvic cancer following surgery
- Inhibition of ATG7 promotes orthodontic tooth movement by regulating the RANKL/OPG ratio under compression force
- A machine learning-based prognostic model integrating mRNA stemness index, hypoxia, and glycolysis‑related biomarkers for colorectal cancer
- Glutathione attenuates sepsis-associated encephalopathy via dual modulation of NF-κB and PKA/CREB pathways
- FAHD1 prevents neuronal ferroptosis by modulating R-loop and the cGAS–STING pathway
- Association of placenta weight and morphology with term low birth weight: A case–control study
- Investigation of the pathogenic variants induced Sjogren’s syndrome in Turkish population
- Nucleotide metabolic abnormalities in post-COVID-19 condition and type 2 diabetes mellitus patients and their association with endocrine dysfunction
- TGF-β–Smad2/3 signaling in high-altitude pulmonary hypertension in rats: Role and mechanisms via macrophage M2 polarization
- Ultrasound-guided unilateral versus bilateral erector spinae plane block for postoperative analgesia of patients undergoing laparoscopic cholecystectomy
- Profiling gut microbiome dynamics in subacute thyroiditis: Implications for pathogenesis, diagnosis, and treatment
- Delta neutrophil index, CRP/albumin ratio, procalcitonin, immature granulocytes, and HALP score in acute appendicitis: Best performing biomarker?
- Anticancer activity mechanism of novelly synthesized and characterized benzofuran ring-linked 3-nitrophenyl chalcone derivative on colon cancer cells
- H2valdien3 arrests the cell cycle and induces apoptosis of gastric cancer
- Prognostic relevance of PRSS2 and its immune correlates in papillary thyroid carcinoma
- Association of SGLT2 inhibition with psychiatric disorders: A Mendelian randomization study
- Motivational interviewing for alcohol use reduction in Thai patients
- Luteolin alleviates oxygen-glucose deprivation/reoxygenation-induced neuron injury by regulating NLRP3/IL-1β signaling
- Polyphyllin II inhibits thyroid cancer cell growth by simultaneously inhibiting glycolysis and oxidative phosphorylation
- Relationship between the expression of copper death promoting factor SLC31A1 in papillary thyroid carcinoma and clinicopathological indicators and prognosis
- CSF2 polarized neutrophils and invaded renal cancer cells in vitro influence
- Proton pump inhibitors-induced thrombocytopenia: A systematic literature analysis of case reports
- The current status and influence factors of research ability among community nurses: A sequential qualitative–quantitative study
- OKAIN: A comprehensive oncology knowledge base for the interpretation of clinically actionable alterations
- The relationship between serum CA50, CA242, and SAA levels and clinical pathological characteristics and prognosis in patients with pancreatic cancer
- Identification and external validation of a prognostic signature based on hypoxia–glycolysis-related genes for kidney renal clear cell carcinoma
- Engineered RBC-derived nanovesicles functionalized with tumor-targeting ligands: A comparative study on breast cancer targeting efficiency and biocompatibility
- Relationship of resting echocardiography combined with serum micronutrients to the severity of low-gradient severe aortic stenosis
- Effect of vibration on pain during subcutaneous heparin injection: A randomized, single-blind, placebo-controlled trial
- The diagnostic performance of machine learning-based FFRCT for coronary artery disease: A meta-analysis
- Comparing biofeedback device vs diaphragmatic breathing for bloating relief: A randomized controlled trial
- Serum uric acid to albumin ratio and C-reactive protein as predictive biomarkers for chronic total occlusion and coronary collateral circulation quality
- Multiple organ scoring systems for predicting in-hospital mortality of sepsis patients in the intensive care unit
- Single-cell RNA sequencing data analysis of the inner ear in gentamicin-treated mice via intraperitoneal injection
- Suppression of cathepsin B attenuates myocardial injury via limiting cardiomyocyte apoptosis
- Influence of sevoflurane combined with propofol anesthesia on the anesthesia effect and adverse reactions in children with acute appendicitis
- Identification of hub genes related to acute kidney injury caused by sevoflurane anesthesia and endoplasmic reticulum stress
- Efficacy and safety of PD-1/PD-L1 inhibitors in pancreatic ductal adenocarcinoma: a systematic review and Meta-analysis of randomized controlled trials
- The value of diagnostic experience in O-RADS MRI score for ovarian-adnexal lesions
- Health education pathway for individuals with temporary enterostomies using patient journey mapping
- Serum TLR8 as a potential diagnostic biomarker of coronary heart disease
- Intraoperative temperature management and its effect on surgical outcomes in elderly patients undergoing lichtenstein unilateral inguinal hernia repair
- Immunohistochemical profiling and neuroepithelial heterogeneity in immature ovarian teratomas: a retrospective digital pathology-based study
- Associated risk factors and prevalence of human papillomavirus infection among females visiting tertiary care hospital: a cross-sectional study from Nepal
- Comparative evaluation of various disc elution methods for the detection of colistin-resistant gram-negative bacteria
- Effect of timing of cholecystectomy on weight loss after sleeve gastrectomy in morbidly obese individuals with cholelithiasis: a retrospective cohort study
- Causal association between ceramide levels and central precocious puberty: a mendelian randomization study
- Novel predictive model for colorectal liver metastases recurrence: a radiomics and clinical data approach
- Relationship between resident physicians’ perceived professional value and exposure to violence
- Multiple sclerosis and type 1 diabetes: a Mendelian randomization study of European ancestry
- Rapid pathogen identification in peritoneal dialysis effluent by MALDI-TOF MS following blood culture enrichment
- Comparison of open and percutaneous A1 pulley release in pediatric trigger thumb: a retrospective cohort study
- Impact of combined diaphragm-lung ultrasound assessment on postoperative respiratory function in patients under general anesthesia recovery
- Development and internal validation of a nomogram for predicting short-term prognosis in ICU patients with acute pyelonephritis
- The association between hypoxic burden and blood pressure in patients with obstructive sleep apnea
- Promotion of asthenozoospermia by C9orf72 through suppression of spermatogonia activity via fructose metabolism and mitophagy
- Review Articles
- The effects of enhanced external counter-pulsation on post-acute sequelae of COVID-19: A narrative review
- Diabetes-related cognitive impairment: Mechanisms, symptoms, and treatments
- Microscopic changes and gross morphology of placenta in women affected by gestational diabetes mellitus in dietary treatment: A systematic review
- Review of mechanisms and frontier applications in IL-17A-induced hypertension
- Research progress on the correlation between islet amyloid peptides and type 2 diabetes mellitus
- The safety and efficacy of BCG combined with mitomycin C compared with BCG monotherapy in patients with non-muscle-invasive bladder cancer: A systematic review and meta-analysis
- The application of augmented reality in robotic general surgery: A mini-review
- The effect of Greek mountain tea extract and wheat germ extract on peripheral blood flow and eicosanoid metabolism in mammals
- Neurogasobiology of migraine: Carbon monoxide, hydrogen sulfide, and nitric oxide as emerging pathophysiological trinacrium relevant to nociception regulation
- Plant polyphenols, terpenes, and terpenoids in oral health
- Laboratory medicine between technological innovation, rights safeguarding, and patient safety: A bioethical perspective
- End-of-life in cancer patients: Medicolegal implications and ethical challenges in Europe
- The maternal factors during pregnancy for intrauterine growth retardation: An umbrella review
- Intra-abdominal hypertension/abdominal compartment syndrome of pediatric patients in critical care settings
- PI3K/Akt pathway and neuroinflammation in sepsis-associated encephalopathy
- Screening of Group B Streptococcus in pregnancy: A systematic review for the laboratory detection
- Giant borderline ovarian tumours – review of the literature
- Leveraging artificial intelligence for collaborative care planning: Innovations and impacts in shared decision-making – A systematic review
- Cholera epidemiology analysis through the experience of the 1973 Naples epidemic
- Risk factors of frailty/sarcopenia in community older adults: Meta-analysis
- Supplement strategies for infertility in overweight women: Evidence and legal insights
- Scurvy, a not obsolete disorder: Clinical report in eight young children and literature review
- A meta-analysis of the effects of DBS on cognitive function in patients with advanced PD
- Protective role of selenium in sepsis: Mechanisms and potential therapeutic strategies
- Strategies for hyperkalemia management in dialysis patients: A systematic review
- C-reactive protein-to-albumin ratio in peripheral artery disease
- Research progress on autophagy and its roles in sepsis induced organ injury
- Neuronutrition in autism spectrum disorders
- Pumilio 2 in neural development, function, and specific neurological disorders
- Antibiotic prescribing patterns in general dental practice- a scoping review
- Clinical and medico-legal reflections on non-invasive prenatal testing
- Smartphone use and back pain: a narrative review of postural pathologies
- Targeting endothelial oxidative stress in hypertension
- Exploring links between acne and metabolic syndrome: a narrative review
- Case Reports
- Delayed graft function after renal transplantation
- Semaglutide treatment for type 2 diabetes in a patient with chronic myeloid leukemia: A case report and review of the literature
- Diverse electrophysiological demyelinating features in a late-onset glycogen storage disease type IIIa case
- Giant right atrial hemangioma presenting with ascites: A case report
- Laser excision of a large granular cell tumor of the vocal cord with subglottic extension: A case report
- EsoFLIP-assisted dilation for dysphagia in systemic sclerosis: Highlighting the role of multimodal esophageal evaluation
- Molecular hydrogen-rhodiola as an adjuvant therapy for ischemic stroke in internal carotid artery occlusion: A case report
- Coronary artery anomalies: A case of the “malignant” left coronary artery and its surgical management
- Combined VAT and retroperitoneoscopy for pleural empyema due to nephro-pleuric fistula in xanthogranulomatous pyelonephritis
- A rare case of Opalski syndrome with a suspected multiple sclerosis etiology
- Newly diagnosed B-cell acute lymphoblastic leukemia demonstrating localized bone marrow infiltration exclusively in the lower extremities
- Rapid Communication
- Biological properties of valve materials using RGD and EC
-
A single oral administration of flavanols enhances short
-term memory in mice along with increased brain-derived neurotrophic factor - Repeat influenza incidence across two consecutive influenza seasons
- Letter to the Editor
- Role of enhanced external counterpulsation in long COVID
- Expression of Concern
- Expression of concern “A ceRNA network mediated by LINC00475 in papillary thyroid carcinoma”
- Expression of concern “Notoginsenoside R1 alleviates spinal cord injury through the miR-301a/KLF7 axis to activate Wnt/β-catenin pathway”
- Expression of concern “circ_0020123 promotes cell proliferation and migration in lung adenocarcinoma via PDZD8”
- Corrigendum
- Corrigendum to “Empagliflozin improves aortic injury in obese mice by regulating fatty acid metabolism”
- Corrigendum to “Comparing the therapeutic efficacy of endoscopic minimally invasive surgery and traditional surgery for early-stage breast cancer: A meta-analysis”
- Corrigendum to “The progress of autoimmune hepatitis research and future challenges”
- Retraction
- Retraction of “miR-654-5p promotes gastric cancer progression via the GPRIN1/NF-κB pathway”
- Retraction of: “LncRNA CASC15 inhibition relieves renal fibrosis in diabetic nephropathy through downregulating SP-A by sponging to miR-424”
- Retraction of: “SCARA5 inhibits oral squamous cell carcinoma via inactivating the STAT3 and PI3K/AKT signaling pathways”
- Special Issue Advancements in oncology: bridging clinical and experimental research - Part II
- Unveiling novel biomarkers for platinum chemoresistance in ovarian cancer
- Lathyrol affects the expression of AR and PSA and inhibits the malignant behavior of RCC cells
- The era of increasing cancer survivorship: Trends in fertility preservation, medico-legal implications, and ethical challenges
- Bone scintigraphy and positron emission tomography in the early diagnosis of MRONJ
- Meta-analysis of clinical efficacy and safety of immunotherapy combined with chemotherapy in non-small cell lung cancer
- Special Issue Computational Intelligence Methodologies Meets Recurrent Cancers - Part IV
- Exploration of mRNA-modifying METTL3 oncogene as momentous prognostic biomarker responsible for colorectal cancer development
- Special Issue The evolving saga of RNAs from bench to bedside - Part III
- Interaction and verification of ferroptosis-related RNAs Rela and Stat3 in promoting sepsis-associated acute kidney injury
- The mRNA MOXD1: Link to oxidative stress and prognostic significance in gastric cancer
- Special Issue Exploring the biological mechanism of human diseases based on MultiOmics Technology - Part II
- Dynamic changes in lactate-related genes in microglia and their role in immune cell interactions after ischemic stroke
- A prognostic model correlated with fatty acid metabolism in Ewing’s sarcoma based on bioinformatics analysis
- Red cell distribution width predicts early kidney injury: A NHANES cross-sectional study
- Special Issue Diabetes mellitus: pathophysiology, complications & treatment
- Nutritional risk assessment and nutritional support in children with congenital diabetes during surgery
- Correlation of the differential expressions of RANK, RANKL, and OPG with obesity in the elderly population in Xinjiang
- A discussion on the application of fluorescence micro-optical sectioning tomography in the research of cognitive dysfunction in diabetes
- A review of brain research on T2DM-related cognitive dysfunction
- Metformin and estrogen modulation in LABC with T2DM: A 36-month randomized trial
- Special Issue Innovative Biomarker Discovery and Precision Medicine in Cancer Diagnostics
- CircASH1L-mediated tumor progression in triple-negative breast cancer: PI3K/AKT pathway mechanisms
Artikel in diesem Heft
- Research Articles
- Network pharmacological analysis and in vitro testing of the rutin effects on triple-negative breast cancer
- Impact of diabetes on long-term survival in elderly liver cancer patients: A retrospective study
- Knockdown of CCNB1 alleviates high glucose-triggered trophoblast dysfunction during gestational diabetes via Wnt/β-catenin signaling pathway
- Risk factors for severe adverse drug reactions in hospitalized patients
- Analysis of the effect of ALA-PDT on macrophages in footpad model of mice infected with Fonsecaea monophora based on single-cell sequencing
- Development and validation of headspace gas chromatography with a flame ionization detector method for the determination of ethanol in the vitreous humor
- CMSP exerts anti-tumor effects on small cell lung cancer cells by inducing mitochondrial dysfunction and ferroptosis
- Predictive value of plasma sB7-H3 and YKL-40 in pediatric refractory Mycoplasma pneumoniae pneumonia
- Antiangiogenic potential of Elaeagnus umbellata extracts and molecular docking study by targeting VEGFR-2 pathway
- Comparison of the effectiveness of nurse-led preoperative counseling and postoperative follow-up care vs standard care for patients with gastric cancer
- Comparing the therapeutic efficacy of endoscopic minimally invasive surgery and traditional surgery for early-stage breast cancer: A meta-analysis
- Adhered macrophages as an additional marker of cardiomyocyte injury in biopsies of patients with dilated cardiomyopathy
- Association between statin administration and outcome in patients with sepsis: A retrospective study
- Exploration of the association between estimated glucose disposal rate and osteoarthritis in middle-aged and older adults: An analysis of NHANES data from 2011 to 2018
- A comparative analysis of the binary and multiclass classified chest X-ray images of pneumonia and COVID-19 with ML and DL models
- Lysophosphatidic acid 2 alleviates deep vein thrombosis via protective endothelial barrier function
- Transcription factor A, mitochondrial promotes lymph node metastasis and lymphangiogenesis in epithelial ovarian carcinoma
- Serum PM20D1 levels are associated with nutritional status and inflammatory factors in gastric cancer patients undergoing early enteral nutrition
- Hydromorphone reduced the incidence of emergence agitation after adenotonsillectomy in children with obstructive sleep apnea: A randomized, double-blind study
- Vitamin D replacement therapy may regulate sleep habits in patients with restless leg syndrome
- The first-line antihypertensive nitrendipine potentiated the therapeutic effect of oxaliplatin by downregulating CACNA1D in colorectal cancer
- Health literacy and health-related quality of life: The mediating role of irrational happiness
- Modulatory effects of Lycium barbarum polysaccharide on bone cell dynamics in osteoporosis
- Mechanism research on inhibition of gastric cancer in vitro by the extract of Pinellia ternata based on network pharmacology and cellular metabolomics
- Examination of the causal role of immune cells in non-alcoholic fatty liver disease by a bidirectional Mendelian randomization study
- Clinical analysis of ten cases of HIV infection combined with acute leukemia
- Investigating the cardioprotective potential of quercetin against tacrolimus-induced cardiotoxicity in Wistar rats: A mechanistic insights
- Clinical observation of probiotics combined with mesalazine and Yiyi Baitouweng Decoction retention enema in treating mild-to-moderate ulcerative colitis
- Diagnostic value of ratio of blood inflammation to coagulation markers in periprosthetic joint infection
- Sex-specific associations of sex hormone binding globulin and risk of bladder cancer
- Core muscle strength and stability-oriented breathing training reduces inter-recti distance in postpartum women
- The ERAS nursing care strategy for patients undergoing transsphenoidal endoscopic pituitary tumor resection: A randomized blinded controlled trial
- The serum IL-17A levels in patients with traumatic bowel rupture post-surgery and its predictive value for patient prognosis
- Impact of Kolb’s experiential learning theory-based nursing on caregiver burden and psychological state of caregivers of dementia patients
- Analysis of serum NLR combined with intraoperative margin condition to predict the prognosis of cervical HSIL patients undergoing LEEP surgery
- Commiphora gileadensis ameliorate infertility and erectile dysfunction in diabetic male mice
- The correlation between epithelial–mesenchymal transition classification and MMP2 expression of circulating tumor cells and prognosis of advanced or metastatic nasopharyngeal carcinoma
- Tetrahydropalmatine improves mitochondrial function in vascular smooth muscle cells of atherosclerosis in vitro by inhibiting Ras homolog gene family A/Rho-associated protein kinase-1 signaling pathway
- A cross-sectional study: Relationship between serum oxidative stress levels and arteriovenous fistula maturation in maintenance dialysis patients
- A comparative analysis of the impact of repeated administration of flavan 3-ol on brown, subcutaneous, and visceral adipose tissue
- Identifying early screening factors for depression in middle-aged and older adults: A cohort study
- Perform tumor-specific survival analysis for Merkel cell carcinoma patients undergoing surgical resection based on the SEER database by constructing a nomogram chart
- Unveiling the role of CXCL10 in pancreatic cancer progression: A novel prognostic indicator
- High-dose preoperative intraperitoneal erythropoietin and intravenous methylprednisolone in acute traumatic spinal cord injuries following decompression surgeries
- RAB39B: A novel biomarker for acute myeloid leukemia identified via multi-omics and functional validation
- Impact of peripheral conditioning on reperfusion injury following primary percutaneous coronary intervention in diabetic and non-diabetic STEMI patients
- Clinical efficacy of azacitidine in the treatment of middle- and high-risk myelodysplastic syndrome in middle-aged and elderly patients: A retrospective study
- The effect of ambulatory blood pressure load on mitral regurgitation in continuous ambulatory peritoneal dialysis patients
- Expression and clinical significance of ITGA3 in breast cancer
- Single-nucleus RNA sequencing reveals ARHGAP28 expression of podocytes as a biomarker in human diabetic nephropathy
- rSIG combined with NLR in the prognostic assessment of patients with multiple injuries
- Toxic metals and metalloids in collagen supplements of fish and jellyfish origin: Risk assessment for daily intake
- Exploring causal relationship between 41 inflammatory cytokines and marginal zone lymphoma: A bidirectional Mendelian randomization study
- Gender beliefs and legitimization of dating violence in adolescents
- Effect of serum IL-6, CRP, and MMP-9 levels on the efficacy of modified preperitoneal Kugel repair in patients with inguinal hernia
- Effect of smoking and smoking cessation on hematological parameters in polycythemic patients
- Pathogen surveillance and risk factors for pulmonary infection in patients with lung cancer: A retrospective single-center study
- Necroptosis of hippocampal neurons in paclitaxel chemotherapy-induced cognitive impairment mediates microglial activation via TLR4/MyD88 signaling pathway
- Celastrol suppresses neovascularization in rat aortic vascular endothelial cells stimulated by inflammatory tenocytes via modulating the NLRP3 pathway
- Cord-lamina angle and foraminal diameter as key predictors of C5 palsy after anterior cervical decompression and fusion surgery
- GATA1: A key biomarker for predicting the prognosis of patients with diffuse large B-cell lymphoma
- Influencing factors of false lumen thrombosis in type B aortic dissection: A single-center retrospective study
- MZB1 regulates the immune microenvironment and inhibits ovarian cancer cell migration
- Integrating experimental and network pharmacology to explore the pharmacological mechanisms of Dioscin against glioblastoma
- Trends in research on preterm birth in twin pregnancy based on bibliometrics
- Four-week IgE/baseline IgE ratio combined with tryptase predicts clinical outcome in omalizumab-treated children with moderate-to-severe asthma
- Single-cell transcriptomic analysis identifies a stress response Schwann cell subtype
- Acute pancreatitis risk in the diagnosis and management of inflammatory bowel disease: A critical focus
- Effect of subclinical esketamine on NLRP3 and cognitive dysfunction in elderly ischemic stroke patients
- Interleukin-37 mediates the anti-oral tumor activity in oral cancer through STAT3
- CA199 and CEA expression levels, and minimally invasive postoperative prognosis analysis in esophageal squamous carcinoma patients
- Efficacy of a novel drainage catheter in the treatment of CSF leak after posterior spine surgery: A retrospective cohort study
- Comprehensive biomedicine assessment of Apteranthes tuberculata extracts: Phytochemical analysis and multifaceted pharmacological evaluation in animal models
- Relation of time in range to severity of coronary artery disease in patients with type 2 diabetes: A cross-sectional study
- Dopamine attenuates ethanol-induced neuronal apoptosis by stimulating electrical activity in the developing rat retina
- Correlation between albumin levels during the third trimester and the risk of postpartum levator ani muscle rupture
- Factors associated with maternal attention and distraction during breastfeeding and childcare: A cross-sectional study in the west of Iran
- Mechanisms of hesperetin in treating metabolic dysfunction-associated steatosis liver disease via network pharmacology and in vitro experiments
- The law on oncological oblivion in the Italian and European context: How to best uphold the cancer patients’ rights to privacy and self-determination?
- The prognostic value of the neutrophil-to-lymphocyte ratio, platelet-to-lymphocyte ratio, and prognostic nutritional index for survival in patients with colorectal cancer
- Factors affecting the measurements of peripheral oxygen saturation values in healthy young adults
- Comparison and correlations between findings of hysteroscopy and vaginal color Doppler ultrasonography for detection of uterine abnormalities in patients with recurrent implantation failure
- The effects of different types of RAGT on balance function in stroke patients with low levels of independent walking in a convalescent rehabilitation hospital
- Causal relationship between asthma and ankylosing spondylitis: A bidirectional two-sample univariable and multivariable Mendelian randomization study
- Correlations of health literacy with individuals’ understanding and use of medications in Southern Taiwan
- Correlation of serum calprotectin with outcome of acute cerebral infarction
- Comparison of computed tomography and guided bronchoscopy in the diagnosis of pulmonary nodules: A systematic review and meta-analysis
- Curdione protects vascular endothelial cells and atherosclerosis via the regulation of DNMT1-mediated ERBB4 promoter methylation
- The identification of novel missense variant in ChAT gene in a patient with gestational diabetes denotes plausible genetic association
- Molecular genotyping of multi-system rare blood types in foreign blood donors based on DNA sequencing and its clinical significance
- Exploring the role of succinyl carnitine in the association between CD39⁺ CD4⁺ T cell and ulcerative colitis: A Mendelian randomization study
- Dexmedetomidine suppresses microglial activation in postoperative cognitive dysfunction via the mmu-miRNA-125/TRAF6 signaling axis
- Analysis of serum metabolomics in patients with different types of chronic heart failure
- Diagnostic value of hematological parameters in the early diagnosis of acute cholecystitis
- Pachymaran alleviates fat accumulation, hepatocyte degeneration, and injury in mice with nonalcoholic fatty liver disease
- Decrease in CD4 and CD8 lymphocytes are predictors of severe clinical picture and unfavorable outcome of the disease in patients with COVID-19
- METTL3 blocked the progression of diabetic retinopathy through m6A-modified SOX2
- The predictive significance of anti-RO-52 antibody in patients with interstitial pneumonia after treatment of malignant tumors
- Exploring cerebrospinal fluid metabolites, cognitive function, and brain atrophy: Insights from Mendelian randomization
- Development and validation of potential molecular subtypes and signatures of ocular sarcoidosis based on autophagy-related gene analysis
- Widespread venous thrombosis: Unveiling a complex case of Behçet’s disease with a literature perspective
- Uterine fibroid embolization: An analysis of clinical outcomes and impact on patients’ quality of life
- Discovery of lipid metabolism-related diagnostic biomarkers and construction of diagnostic model in steroid-induced osteonecrosis of femoral head
- Serum-derived exomiR-188-3p is a promising novel biomarker for early-stage ovarian cancer
- Enhancing chronic back pain management: A comparative study of ultrasound–MRI fusion guidance for paravertebral nerve block
- Peptide CCAT1-70aa promotes hepatocellular carcinoma proliferation and invasion via the MAPK/ERK pathway
- Electroacupuncture-induced reduction of myocardial ischemia–reperfusion injury via FTO-dependent m6A methylation modulation
- Hemorrhoids and cardiovascular disease: A bidirectional Mendelian randomization study
- Cell-free adipose extract inhibits hypertrophic scar formation through collagen remodeling and antiangiogenesis
- HALP score in Demodex blepharitis: A case–control study
- Assessment of SOX2 performance as a marker for circulating cancer stem-like cells (CCSCs) identification in advanced breast cancer patients using CytoTrack system
- Risk and prognosis for brain metastasis in primary metastatic cervical cancer patients: A population-based study
- Comparison of the two intestinal anastomosis methods in pediatric patients
- Factors influencing hematological toxicity and adverse effects of perioperative hyperthermic intraperitoneal vs intraperitoneal chemotherapy in gastrointestinal cancer
- Endotoxin tolerance inhibits NLRP3 inflammasome activation in macrophages of septic mice by restoring autophagic flux through TRIM26
- Lateral transperitoneal laparoscopic adrenalectomy: A single-centre experience of 21 procedures
- Petunidin attenuates lipopolysaccharide-induced retinal microglia inflammatory response in diabetic retinopathy by targeting OGT/NF-κB/LCN2 axis
- Procalcitonin and C-reactive protein as biomarkers for diagnosing and assessing the severity of acute cholecystitis
- Factors determining the number of sessions in successful extracorporeal shock wave lithotripsy patients
- Development of a nomogram for predicting cancer-specific survival in patients with renal pelvic cancer following surgery
- Inhibition of ATG7 promotes orthodontic tooth movement by regulating the RANKL/OPG ratio under compression force
- A machine learning-based prognostic model integrating mRNA stemness index, hypoxia, and glycolysis‑related biomarkers for colorectal cancer
- Glutathione attenuates sepsis-associated encephalopathy via dual modulation of NF-κB and PKA/CREB pathways
- FAHD1 prevents neuronal ferroptosis by modulating R-loop and the cGAS–STING pathway
- Association of placenta weight and morphology with term low birth weight: A case–control study
- Investigation of the pathogenic variants induced Sjogren’s syndrome in Turkish population
- Nucleotide metabolic abnormalities in post-COVID-19 condition and type 2 diabetes mellitus patients and their association with endocrine dysfunction
- TGF-β–Smad2/3 signaling in high-altitude pulmonary hypertension in rats: Role and mechanisms via macrophage M2 polarization
- Ultrasound-guided unilateral versus bilateral erector spinae plane block for postoperative analgesia of patients undergoing laparoscopic cholecystectomy
- Profiling gut microbiome dynamics in subacute thyroiditis: Implications for pathogenesis, diagnosis, and treatment
- Delta neutrophil index, CRP/albumin ratio, procalcitonin, immature granulocytes, and HALP score in acute appendicitis: Best performing biomarker?
- Anticancer activity mechanism of novelly synthesized and characterized benzofuran ring-linked 3-nitrophenyl chalcone derivative on colon cancer cells
- H2valdien3 arrests the cell cycle and induces apoptosis of gastric cancer
- Prognostic relevance of PRSS2 and its immune correlates in papillary thyroid carcinoma
- Association of SGLT2 inhibition with psychiatric disorders: A Mendelian randomization study
- Motivational interviewing for alcohol use reduction in Thai patients
- Luteolin alleviates oxygen-glucose deprivation/reoxygenation-induced neuron injury by regulating NLRP3/IL-1β signaling
- Polyphyllin II inhibits thyroid cancer cell growth by simultaneously inhibiting glycolysis and oxidative phosphorylation
- Relationship between the expression of copper death promoting factor SLC31A1 in papillary thyroid carcinoma and clinicopathological indicators and prognosis
- CSF2 polarized neutrophils and invaded renal cancer cells in vitro influence
- Proton pump inhibitors-induced thrombocytopenia: A systematic literature analysis of case reports
- The current status and influence factors of research ability among community nurses: A sequential qualitative–quantitative study
- OKAIN: A comprehensive oncology knowledge base for the interpretation of clinically actionable alterations
- The relationship between serum CA50, CA242, and SAA levels and clinical pathological characteristics and prognosis in patients with pancreatic cancer
- Identification and external validation of a prognostic signature based on hypoxia–glycolysis-related genes for kidney renal clear cell carcinoma
- Engineered RBC-derived nanovesicles functionalized with tumor-targeting ligands: A comparative study on breast cancer targeting efficiency and biocompatibility
- Relationship of resting echocardiography combined with serum micronutrients to the severity of low-gradient severe aortic stenosis
- Effect of vibration on pain during subcutaneous heparin injection: A randomized, single-blind, placebo-controlled trial
- The diagnostic performance of machine learning-based FFRCT for coronary artery disease: A meta-analysis
- Comparing biofeedback device vs diaphragmatic breathing for bloating relief: A randomized controlled trial
- Serum uric acid to albumin ratio and C-reactive protein as predictive biomarkers for chronic total occlusion and coronary collateral circulation quality
- Multiple organ scoring systems for predicting in-hospital mortality of sepsis patients in the intensive care unit
- Single-cell RNA sequencing data analysis of the inner ear in gentamicin-treated mice via intraperitoneal injection
- Suppression of cathepsin B attenuates myocardial injury via limiting cardiomyocyte apoptosis
- Influence of sevoflurane combined with propofol anesthesia on the anesthesia effect and adverse reactions in children with acute appendicitis
- Identification of hub genes related to acute kidney injury caused by sevoflurane anesthesia and endoplasmic reticulum stress
- Efficacy and safety of PD-1/PD-L1 inhibitors in pancreatic ductal adenocarcinoma: a systematic review and Meta-analysis of randomized controlled trials
- The value of diagnostic experience in O-RADS MRI score for ovarian-adnexal lesions
- Health education pathway for individuals with temporary enterostomies using patient journey mapping
- Serum TLR8 as a potential diagnostic biomarker of coronary heart disease
- Intraoperative temperature management and its effect on surgical outcomes in elderly patients undergoing lichtenstein unilateral inguinal hernia repair
- Immunohistochemical profiling and neuroepithelial heterogeneity in immature ovarian teratomas: a retrospective digital pathology-based study
- Associated risk factors and prevalence of human papillomavirus infection among females visiting tertiary care hospital: a cross-sectional study from Nepal
- Comparative evaluation of various disc elution methods for the detection of colistin-resistant gram-negative bacteria
- Effect of timing of cholecystectomy on weight loss after sleeve gastrectomy in morbidly obese individuals with cholelithiasis: a retrospective cohort study
- Causal association between ceramide levels and central precocious puberty: a mendelian randomization study
- Novel predictive model for colorectal liver metastases recurrence: a radiomics and clinical data approach
- Relationship between resident physicians’ perceived professional value and exposure to violence
- Multiple sclerosis and type 1 diabetes: a Mendelian randomization study of European ancestry
- Rapid pathogen identification in peritoneal dialysis effluent by MALDI-TOF MS following blood culture enrichment
- Comparison of open and percutaneous A1 pulley release in pediatric trigger thumb: a retrospective cohort study
- Impact of combined diaphragm-lung ultrasound assessment on postoperative respiratory function in patients under general anesthesia recovery
- Development and internal validation of a nomogram for predicting short-term prognosis in ICU patients with acute pyelonephritis
- The association between hypoxic burden and blood pressure in patients with obstructive sleep apnea
- Promotion of asthenozoospermia by C9orf72 through suppression of spermatogonia activity via fructose metabolism and mitophagy
- Review Articles
- The effects of enhanced external counter-pulsation on post-acute sequelae of COVID-19: A narrative review
- Diabetes-related cognitive impairment: Mechanisms, symptoms, and treatments
- Microscopic changes and gross morphology of placenta in women affected by gestational diabetes mellitus in dietary treatment: A systematic review
- Review of mechanisms and frontier applications in IL-17A-induced hypertension
- Research progress on the correlation between islet amyloid peptides and type 2 diabetes mellitus
- The safety and efficacy of BCG combined with mitomycin C compared with BCG monotherapy in patients with non-muscle-invasive bladder cancer: A systematic review and meta-analysis
- The application of augmented reality in robotic general surgery: A mini-review
- The effect of Greek mountain tea extract and wheat germ extract on peripheral blood flow and eicosanoid metabolism in mammals
- Neurogasobiology of migraine: Carbon monoxide, hydrogen sulfide, and nitric oxide as emerging pathophysiological trinacrium relevant to nociception regulation
- Plant polyphenols, terpenes, and terpenoids in oral health
- Laboratory medicine between technological innovation, rights safeguarding, and patient safety: A bioethical perspective
- End-of-life in cancer patients: Medicolegal implications and ethical challenges in Europe
- The maternal factors during pregnancy for intrauterine growth retardation: An umbrella review
- Intra-abdominal hypertension/abdominal compartment syndrome of pediatric patients in critical care settings
- PI3K/Akt pathway and neuroinflammation in sepsis-associated encephalopathy
- Screening of Group B Streptococcus in pregnancy: A systematic review for the laboratory detection
- Giant borderline ovarian tumours – review of the literature
- Leveraging artificial intelligence for collaborative care planning: Innovations and impacts in shared decision-making – A systematic review
- Cholera epidemiology analysis through the experience of the 1973 Naples epidemic
- Risk factors of frailty/sarcopenia in community older adults: Meta-analysis
- Supplement strategies for infertility in overweight women: Evidence and legal insights
- Scurvy, a not obsolete disorder: Clinical report in eight young children and literature review
- A meta-analysis of the effects of DBS on cognitive function in patients with advanced PD
- Protective role of selenium in sepsis: Mechanisms and potential therapeutic strategies
- Strategies for hyperkalemia management in dialysis patients: A systematic review
- C-reactive protein-to-albumin ratio in peripheral artery disease
- Research progress on autophagy and its roles in sepsis induced organ injury
- Neuronutrition in autism spectrum disorders
- Pumilio 2 in neural development, function, and specific neurological disorders
- Antibiotic prescribing patterns in general dental practice- a scoping review
- Clinical and medico-legal reflections on non-invasive prenatal testing
- Smartphone use and back pain: a narrative review of postural pathologies
- Targeting endothelial oxidative stress in hypertension
- Exploring links between acne and metabolic syndrome: a narrative review
- Case Reports
- Delayed graft function after renal transplantation
- Semaglutide treatment for type 2 diabetes in a patient with chronic myeloid leukemia: A case report and review of the literature
- Diverse electrophysiological demyelinating features in a late-onset glycogen storage disease type IIIa case
- Giant right atrial hemangioma presenting with ascites: A case report
- Laser excision of a large granular cell tumor of the vocal cord with subglottic extension: A case report
- EsoFLIP-assisted dilation for dysphagia in systemic sclerosis: Highlighting the role of multimodal esophageal evaluation
- Molecular hydrogen-rhodiola as an adjuvant therapy for ischemic stroke in internal carotid artery occlusion: A case report
- Coronary artery anomalies: A case of the “malignant” left coronary artery and its surgical management
- Combined VAT and retroperitoneoscopy for pleural empyema due to nephro-pleuric fistula in xanthogranulomatous pyelonephritis
- A rare case of Opalski syndrome with a suspected multiple sclerosis etiology
- Newly diagnosed B-cell acute lymphoblastic leukemia demonstrating localized bone marrow infiltration exclusively in the lower extremities
- Rapid Communication
- Biological properties of valve materials using RGD and EC
-
A single oral administration of flavanols enhances short
-term memory in mice along with increased brain-derived neurotrophic factor - Repeat influenza incidence across two consecutive influenza seasons
- Letter to the Editor
- Role of enhanced external counterpulsation in long COVID
- Expression of Concern
- Expression of concern “A ceRNA network mediated by LINC00475 in papillary thyroid carcinoma”
- Expression of concern “Notoginsenoside R1 alleviates spinal cord injury through the miR-301a/KLF7 axis to activate Wnt/β-catenin pathway”
- Expression of concern “circ_0020123 promotes cell proliferation and migration in lung adenocarcinoma via PDZD8”
- Corrigendum
- Corrigendum to “Empagliflozin improves aortic injury in obese mice by regulating fatty acid metabolism”
- Corrigendum to “Comparing the therapeutic efficacy of endoscopic minimally invasive surgery and traditional surgery for early-stage breast cancer: A meta-analysis”
- Corrigendum to “The progress of autoimmune hepatitis research and future challenges”
- Retraction
- Retraction of “miR-654-5p promotes gastric cancer progression via the GPRIN1/NF-κB pathway”
- Retraction of: “LncRNA CASC15 inhibition relieves renal fibrosis in diabetic nephropathy through downregulating SP-A by sponging to miR-424”
- Retraction of: “SCARA5 inhibits oral squamous cell carcinoma via inactivating the STAT3 and PI3K/AKT signaling pathways”
- Special Issue Advancements in oncology: bridging clinical and experimental research - Part II
- Unveiling novel biomarkers for platinum chemoresistance in ovarian cancer
- Lathyrol affects the expression of AR and PSA and inhibits the malignant behavior of RCC cells
- The era of increasing cancer survivorship: Trends in fertility preservation, medico-legal implications, and ethical challenges
- Bone scintigraphy and positron emission tomography in the early diagnosis of MRONJ
- Meta-analysis of clinical efficacy and safety of immunotherapy combined with chemotherapy in non-small cell lung cancer
- Special Issue Computational Intelligence Methodologies Meets Recurrent Cancers - Part IV
- Exploration of mRNA-modifying METTL3 oncogene as momentous prognostic biomarker responsible for colorectal cancer development
- Special Issue The evolving saga of RNAs from bench to bedside - Part III
- Interaction and verification of ferroptosis-related RNAs Rela and Stat3 in promoting sepsis-associated acute kidney injury
- The mRNA MOXD1: Link to oxidative stress and prognostic significance in gastric cancer
- Special Issue Exploring the biological mechanism of human diseases based on MultiOmics Technology - Part II
- Dynamic changes in lactate-related genes in microglia and their role in immune cell interactions after ischemic stroke
- A prognostic model correlated with fatty acid metabolism in Ewing’s sarcoma based on bioinformatics analysis
- Red cell distribution width predicts early kidney injury: A NHANES cross-sectional study
- Special Issue Diabetes mellitus: pathophysiology, complications & treatment
- Nutritional risk assessment and nutritional support in children with congenital diabetes during surgery
- Correlation of the differential expressions of RANK, RANKL, and OPG with obesity in the elderly population in Xinjiang
- A discussion on the application of fluorescence micro-optical sectioning tomography in the research of cognitive dysfunction in diabetes
- A review of brain research on T2DM-related cognitive dysfunction
- Metformin and estrogen modulation in LABC with T2DM: A 36-month randomized trial
- Special Issue Innovative Biomarker Discovery and Precision Medicine in Cancer Diagnostics
- CircASH1L-mediated tumor progression in triple-negative breast cancer: PI3K/AKT pathway mechanisms