Abstract
Background
Papillary thyroid carcinoma (PTC) generally exhibits favorable prognosis; however, a subset of patients remains at risk for recurrence. Serine protease 2 (PRSS2) was an oncogenic factor in several solid tumors, yet its expression profile and functional role in PTC remain poorly defined. This study aimed to investigate the expression level of PRSS2 in PTC and its prognostic significance, as well as explore its potential involvement in immune regulatory mechanisms.
Methods
PTC specimens from thyroidectomy patients were analyzed by transcriptomic analysis, quantitative real-time PCR, and immunohistochemistry. Differential gene expression and survival analyses were performed by integrating data from TCGA and GEO databases. Pearson correlation analysis was utilized to evaluate associations between PRSS2 and immune-related genes.
Results
PRSS2 was upregulated in PTC tissues. High PRSS2 expression was associated with better survival (HR = 3.253; 95% CI: 1.155–9.160), especially in patients aged ≥62 and stage II/III. Patients with low PRSS2 and high BRAF expression exhibited a markedly reduced 5-year overall survival rate. PRSS2 also showed significant positive correlations with multiple immune-related genes, including a moderate to strong correlation with T-cell receptor beta variable (TRBV) region genes (R = 0.58–0.72), CD40, and transforming growth factor beta-stimulated clone 22 domain 1.
Conclusions
PRSS2 is upregulated in PTC and is associated with favorable prognosis. Its association with TRBV and other immune-related genes suggests a correlation with tumor immune microenvironment. Further studies are needed to elucidate the biological functions of PRSS2 in PTC and to assess therapeutic potential.
1 Introduction
Papillary thyroid carcinoma (PTC), while generally associated with a favorable prognosis, exhibits marked clinical heterogeneity. A subset of patients presents with highly aggressive clinical features, accounting for nearly half of PTC-related mortality [1,2]. This underscores the importance of identifying molecular biomarkers with predictive and prognostic value, which could enable more precise risk stratification in clinical practice [3].
Serine protease 2 (PRSS2), also known as anionic trypsinogen or trypsinogen-2, is a zymogen that can be proteolytically activated into tumor-associated trypsin-2 (TAT-2), an enzymatically active trypsin isoform implicated in protein degradation. Originally identified in the pancreas, aberrant overexpression of PRSS2 has been shown to induce pancreatitis [4]. Subsequent studies have confirmed that PRSS2 is also expressed in the gastrointestinal tract, urine, serum, lung tissue, vitreous humor, retina, immune, and inflammatory cells. Clinically, PRSS2 is significantly upregulated in various digestive system tumors (e.g., pancreatic, gastric, cholangiocarcinoma, and colorectal cancers) [5–9], as well as in non-digestive system tumors such as breast, prostate, and ovarian cancers [10,11]. And, high PRSS2 expression is strongly associated with poor prognosis in gastric [9], breast, and prostate cancers [11]. Moreover, elevated serum levels of TAT-2 have been identified as an adverse prognostic factor in colorectal cancer patients over the age of 66, particularly in cases involving left-sided lesions [8].
According to the “seed and soil” hypothesis, tumor progression is determined by both the intrinsic properties of cancer cells (the “seed”) [12] and the surrounding tumor microenvironment (the “soil”) [13]. Intriguingly, PRSS2 has also been implicated in immune rejection during organ transplantation [14] and in hyperactivation of CD8⁺ T cells [15], suggesting that its role in tumorigenesis may be more complex. Nevertheless, the clinical significance and regulatory mechanisms of PRSS2 expression in PTC remain poorly understood and require further investigation.
In this study, we compared the expression levels of PRSS2 between PTC tissues and adjacent non-tumor tissues and assessed its association with prognosis using data from the TCGA database. Notably, although PRSS2 expression was upregulated in PTC, it was associated with favorable clinical outcomes. Given the relatively indolent character of PTC, we further explored the potential functional role of PRSS2 in PTC pathophysiology through data mining and literature analysis.
2 Materials and methods
2.1 Collection and preservation of samples
Patient specimens were collected following approval from the TingLin Hospital and after obtaining written informed consent, during the period from January 1, 2022 to December 31, 2023. Twenty-two cases of PTC were diagnosed by two independent pathologists using histopathology. None of the patients had received preoperative radiotherapy, immunotherapy, or neoadjuvant chemotherapy. All patients underwent thyroidectomy. Freshly resected specimens were promptly snap-frozen in liquid nitrogen for preservation.
2.2 RNA-seq analysis and differentially expressed gene (DEGs) identification
Tissue specimens were homogenized in liquid nitrogen, followed by total RNA extraction with TRIzol. RNA purity and integrity were subsequently evaluated using a NanoDrop spectrophotometer. mRNA was enriched using Oligo(dT) magnetic beads, followed by fragmentation with the NEBNext Magnesium RNA Fragmentation Module (New England Biolabs, E6150S). cDNA was generated from the fragmented RNA and amplified to construct sequencing libraries with an average insert size of approximately 300 ± 50 bp. Sequencing was performed on the Illumina NovaSeq™ 6000 platform (LC Bio Technology Co., Ltd, Hangzhou, China).
Raw reads were subjected to quality control to remove adapter sequences and low-quality reads, generating clean reads. These clean reads were aligned to the reference genome using Hisat2. Intergroup comparisons were performed using Student’s t-test, and genes with P < 0.05 were subjected to false discovery rate (FDR) correction using the Benjamini–Hochberg method. DEGs were defined as those with FDR <0.05 and |log₂(fold change)| > 1.0. Gene expression levels were quantified as fragments per kilobase per million mapped fragments (FPKM). Functional annotation of DEGs was performed using the Gene Ontology (GO) database, and signaling pathway enrichment analysis was conducted using the Kyoto Encyclopedia of Genes and Genomes (KEGG) database.
2.3 Quantitative reverse transcription-polymerase chain reaction (qRT-PCR)
Using the RNA-Quick Purification Kit (Yishan Biotechnology, Cat# ES-RN001) from Shanghai Yishan Biotechnology Co., Ltd, total RNA was extracted. The PrimeScript RT Master Mix from Roche Diagnostics in Basel, Switzerland, was used for reverse transcription. PCR was performed using BeyoFast SYBR Green qPCR Mix (2X; High ROX; Beyotime Biotechnology Inc., Shanghai, China). Sequences of PCR primers were CAGCCGGACTCTGGACAATG (forward) and GACACGCGGGAATTGATGAC (reverse) for PRSS2 and TCATCACCATTGGCAATGAG (forward) and CACTGTGTTGGCGTACAGGT (reverse) for β-actin. After initial denaturation at 95°C for 1 min, the amplification was performed with 40 cycles of denaturation at 95°C for 10 s and annealing/extension at 60°C for 30 s. The threshold cycle (Ct) was determined using the 7300 real-time PCR system (version 1.4, Applied Biosystems; Thermo Fisher Scientific, Inc., Waltham, MA, USA). β-actin was used as an internal control for normalization and 2−(∆∆Ct) was calculated for the expression level of target genes. Experiments were repeated at least three times.
2.4 Immunohistochemistry (IHC) staining
IHC was performed with slight modifications as previously described in the literature [16]. In brief, the primary antibody applied was anti-PRSS2 (Proteintech, 15005-1-AP), and the negative control was phosphate-buffered saline. PRSS2 positivity was classified as 0 (0–5%), 1 (5–25%), 2 (26–50%), 3 (51–75%), and 4 (76–100%) according to the percentage of tumor cells. The intensity of immunostaining was classified as 0 (negative), 1 (weak), 2 (moderate), and 3 (strong). The final PRSS2 expression was low (0–2) or high (3–7) according to the sum of the positive cell rate and staining intensity score.
2.5 DEG expression analysis
Gene expression level of PRSS2 and B-Raf proto-oncogene (BRAF) were obtained from the TCGA database (https://portal.gdc.cancer.gov/). RNA-seq data, originally in FPKM format, were converted to transcripts per million (TPM) reads format and subsequently log2-transformed using the R software package. GraphPad Prism 8.0.2 was utilized for data visualization. Based on ascending TPM values, a series of cutoffs were applied to stratify patients into high- and low-expression groups, followed by 5-year overall survival analyses. The cutoff was iteratively adjusted, and P-values were calculated using the log-rank test. The cutoff yielding the minimum P-value corresponded to TPM = 1.1 for PRSS2 and TPM = 8.0 for BRAF, which were defined as the optimal thresholds. About 59% of patients (n = 290) and 58% of patients (n = 289) were classified into the PRSS2 and BRAF high-expression groups, respectively.
2.6 cBioPortal for cancer genomics dataset
cBioPortal (http://cbioportal.org) draws data from several authoritative databases, including the Gene Expression Omnibus (GEO; http://www.ncbi.nlm.nih.gov/geo/) and TCGA database. cBioPortal is a web resource for exploring, visualizing, and analyzing multidimensional cancer genomics data. The genomic profile of each gene includes mutations, putative copy-number alterations, and mRNA expression z-scores. The z score for each gene represents the normalized mRNA expression calculated using RNA-seq by expectation-maximization method.
2.7 Statistical analysis
All data were processed with the software GraphPad Prism 8.0.2. Student’s t-test and paired Student’s t-test were carried out for comparisons between two groups. Survival curve analysis was performed using the log-rank test. The optimal cutoff value was determined by testing different expression thresholds. To investigate the intrinsic mechanisms of PRSS2 expression in PTC tissues, Pearson coefficients were calculated to assess correlation between genes. When the absolute value of the Pearson’s correlation coefficient was larger, the correlation was stronger. This study selected genes with an absolute value of the Pearson’s correlation coefficient >0.3. P < 0.05 was considered to indicate a statistically significant difference.
3 Results
3.1 High expression of PRSS2 in PTC
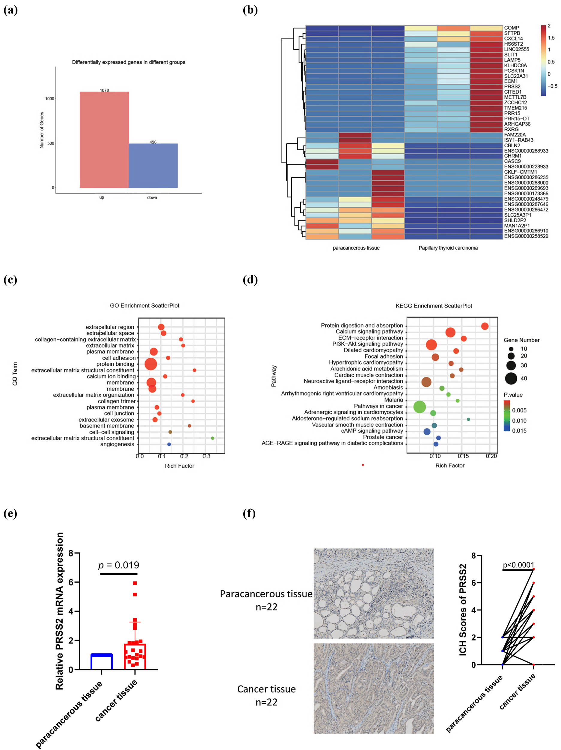
The next-generation sequencing result showed that, a total of 1,574 DEGs were identified in PTC compared to paracancerous tissues, including 1,078 upregulated and 496 downregulated DEGs (Figure 1a and b). Subsequent enrichment analysis was performed on the DEGs. GO enrichment revealed that most terms were associated with the extracellular microenvironment including protein binding, extracellular region/space, extracellular matrix, and collagen-containing extracellular matrix (Figure 1c). KEGG pathway analysis demonstrated significant enrichment in pathways related to extracellular matrix remodeling and signal transduction, such as protein digestion and absorption, ECM–receptor interaction, and the PI3K–Akt signaling pathway (Figure 1d). The qRT-PCR (n = 22) and IHC (n = 22) results were consistent with the RNA-Seq data, indicating that PRSS2 expression was markedly elevated in PTC compared to paracancerous tissues (Figure 1e and f). Additionally, serum PRSS2 levels showed no significant difference between 23 PTC patients and 26 controls (data not shown).

PRSS2 expression in papillary thyroid carcinoma. (a) Statistical analysis and (b) clustering heatmap of DEGs based on RNA-seq data comparing PTC tissues and adjacent non-tumorous tissues. (c) GO enrichment analysis and (d) KEGG pathway classification and functional enrichment of the DEGs. (e) qRT-PCR and (f) immunohistochemical analysis of PRSS2 expression in PTC and adjacent non-tumorous tissues.
3.2 High PRSS2 expression is significantly associated with improved survival in PTC
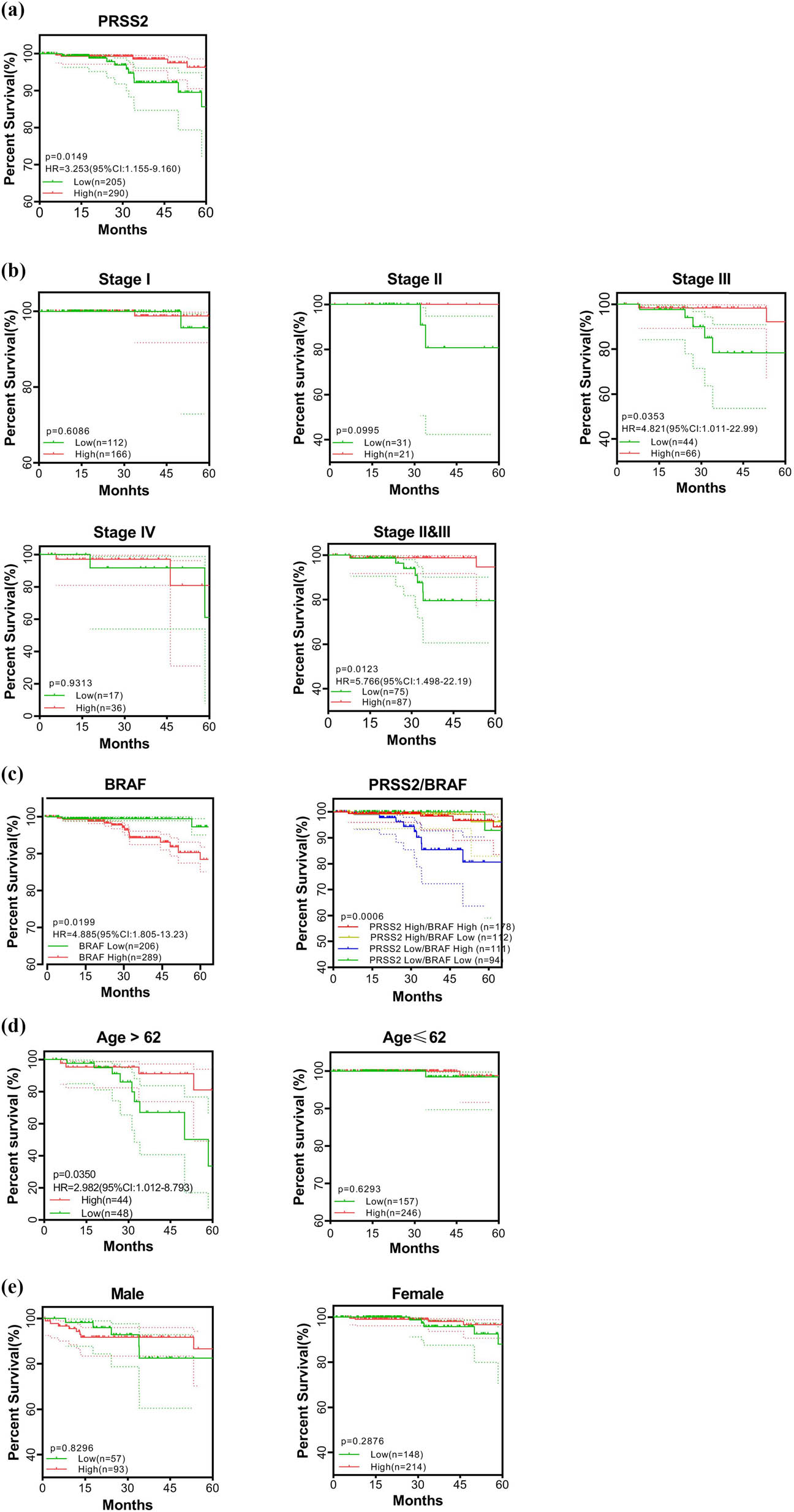
Using tissue samples from 495 PTC patients in TCGA, patients were continuously stratified by PRSS2 expression, identifying TPM = 1.1 as the optimal prognostic cutoff. Subsequently, clinical data from 290 patients with high PRSS2 expression and 205 with low expression were analyzed to assess its prognostic relevance in PTC. High PRSS2 expression was significantly associated with better survival percent (HR = 3.253; 95% CI: 1.155–9.160; P = 0.0149, Figure 2a).

Prognostic significance of PRSS2 in papillary thyroid carcinoma patients. (a) Overall survival analysis stratified by PRSS2 expression levels. (b) Subgroup analyses of overall survival based on PRSS2 expression and clinical stage. (c) Overall survival analysis stratified by BRAF expression levels (left) and subgroup analyses on PRSS2/BRAF expression (right). (d) and (e) Subgroup analyses of overall survival based on PRSS2 expression, further stratified by age (d) and sex (e). HR: hazard ratio; CI: confidence interval.
Based on the optimal PRSS2 stratification, multivariate analysis incorporating patient age, sex, and clinical stage was conducted to identify the most significant factor combinations influencing prognosis associated with PRSS2 expression levels. In Figure 2b, analysis of overall survival stratified by PRSS2 expression levels and clinical stage showed that in stage III patients, high PRSS2 expression correlated with improved survival percent (P = 0.0353), whereas in stage II, a similar trend was observed but did not reach statistical significance (P = 0.0995, Figure 2b). No statistical association was found in stage I or IV (P = 0.6086 and 0.9313, respectively, Figure 2b). Clinically, stage I PTC is generally characterized by localized tumors without aggressive evidence, whereas stage II and III tumors may still be confined to the thyroid gland but exhibit more aggressive behavior. Stage IV typically indicates extrathyroidal extension or distant metastasis. Based on this clinical rationale, we combined stage II and III cases and observed a significant survival advantage in patients with high PRSS2 expression (P = 0.0123, Figure 2b).
Analysis of BRAF expression revealed that high expression correlates with poorer prognosis (P = 0.0199, Figure 2c). Further stratification combining PRSS2 and BRAF expression divided PTC patients into four subgroups, with the PRSS2 low/BRAF high group exhibiting the lowest 5-year overall survival, while the other three groups showed similar outcomes (P = 0.0006, Figure 2c). This stratification demonstrates strong potential as a prognostic indicator.
In age-stratified analysis, high PRSS2 expression was linked to better prognosis in patients over 62 years (HR = 2.982; 95% CI: 1.012–8.793; P = 0.0350, Figure 2d), but not in younger individuals (P = 0.6293, Figure 2d). Despite a higher incidence of PTC in females, PRSS2 expression was not significantly associated with survival in either sex (Figure 2e).
3.3 DEGs in PTC and GO and KEGG enrichment analyses
DEGs analysis between PTC and adjacent non-tumorous tissues was conducted using data from both the TCGA (Figure 3a and b) and GEO (Figure S1a and b) databases. The results revealed that PRSS2 was significantly upregulated in PTC (Figure 3b). GO and KEGG enrichment analyses were then performed on the DEGs, with results presented as dot plots (Figures 3c–f and S1c–f). Notably, among the top 30 KEGG pathways enriched by the upregulated DEGs in the TCGA dataset, 15 pathways (50%) were related to immune responses (Figure 3d). Similarly, in the GEO dataset, 12 out of top 20 pathways (60%) were immune-associated (Figure S1d). These indicated a pronounced immunological enrichment tendency. Several pathways, including complement and coagulation cascades, Th17 cell differentiation, leukocyte transendothelial migration, and hematopoietic cell lineage, were consistently enriched across both datasets.

DEGs analysis of papillary thyroid carcinoma based on TCGA database. (a) Statistical analysis of DEGs between papillary thyroid carcinoma and adjacent normal tissues. (b) Heatmap of the top 50 significantly upregulated and downregulated DEGs. (c)–(f) Functional enrichment analysis of upregulated and downregulated genes based on KEGG pathway and GO term annotations.
3.4 PRSS2 co-expression genes
Given the involvement of PTC DEGs in immune-related regulation, we further analyzed the correlation between PRSS2 and immune-associated genes using TCGA data and Pearson analysis. PRSS2 expression was significantly positively correlated with several immune-related genes (P < 0.05), including T-cell receptor beta variable (TRBV) region genes (Figure 4a), CD40 (Figure 4b), and transforming growth factor beta-stimulated clone 22 domain 1 (TSC22D1) (Figure 4c). Among them, PRSS2 showed moderate to strong correlations with multiple TRBV genes (R = 0.58–0.72), with TRBV7-1 exhibiting the highest correlation (R = 0.7163).

Correlation between PRSS2 expression and immune activation-related genes. Scatter plots showing significant positive correlations between PRSS2 expression and TRBV (a), CD40 (b), and TSC22D1 (c).
4 Discussion
Transcriptomic analysis revealed that PRSS2 expression is significantly elevated in PTC tissues compared to adjacent normal tissues, validated at both mRNA and protein levels. Analysis of TCGA database further indicated that high PRSS2 expression correlates with better survival, particularly among elderly patients (≥62 years) and those at intermediate clinical stages (stage II and III).
However, previous studies have reported that elevated PRSS2 expression correlates with poor prognosis in gastric [9], breast, and prostate cancers [11], and promotes epithelial–mesenchymal transition in gastric cancer by upregulating MMP-9 [17]. In contrast, the association between high PRSS2 expression and favorable prognosis in PTC suggests that its oncogenic role may not be straightforwardly evident in the context of PTC, and that its biological function might be influenced by the specific tumor microenvironment and pathological state.
Enrichment analysis of upregulated DEGs from GEO and TCGA datasets consistently highlighted strong immune-related signatures. Among the KEGG pathways significantly enriched in both databases were hematopoietic cell lineage, neutrophil (granulocyte chemotaxis, neutrophil degranulation, neutrophil activation involved in immune response), Th17 cell differentiation, leukocyte transendothelial migration, and complement and coagulation cascades – all of which represent classical immune regulatory mechanisms. Pathways enriched exclusively in a single database also demonstrated distinct immune relevance. In innate immunity, enriched pathways included phagosome, platelet degranulation, and virus receptor activity. For adaptive immunity, enrichment was observed in MHC class II receptor activity, immunoglobulin binding, Fc epsilon RI signaling pathway, intestinal immune network for IgA production, and allograft rejection. Additionally, pathways involved in immune cell recruitment and activation, such as cytokine–cytokine receptor interaction, chemokine signaling pathway, and cell adhesion molecules, were also significantly enriched. Inflammatory-related signaling cascades, including the NF-κB signaling pathway, asthma, and rheumatoid arthritis, as well as infection-related pathways tied to immune responses – tuberculosis, human papillomavirus infection, and pathogenic Escherichia coli infection – were likewise prominently enriched.
This widespread enrichment of immune-related pathways indicates that the immune microenvironment in PTC is not suppressed; on the contrary, it may be actively engaged. Such an immunological landscape could offer a plausible explanation for the observation that high PRSS2 expression is associated with better prognosis in PTC. Indeed, PTC has been categorized as an “inflammatory” immune subtype, characterized by substantial immune cell infiltration within the tumor tissue [18], a notion supported by our findings. Furthermore, previous studies consistent with our view have reported that PTC tumors in patients <45 years old and in stage I/II harbor greater lymphocytic infiltration than those in older patients (≥45 years) or in advanced stages (III/IV) [19].
PRSS2 is linked to several enriched pathways mentioned above. PRSS2 is the most highly expressed serine protease in the hematopoietic microenvironment and closely related to hematopoietic lineages. PRSS2 shows exceptionally high expression in CD34⁺ hematopoietic stem cells, multipotent progenitors, and common myeloid progenitors, with levels 147-fold higher than in CD34⁻ cells and significantly exceeding other serine protease isoforms [20]. Moreover, PRSS2 is involved in allograft rejection; serum PRSS2 markedly increases during chronic antibody-mediated rejection in kidney transplant recipients [21]. These findings may provide insights into the concurrent immune pathway enrichment and PRSS2 overexpression in PTC.
Within this immunological context, PRSS2 expression showed a strong positive correlation with several immune activation-related genes, including TRBV, CD40, and TSC22D1. Notably, the correlation with TRBV was the most pronounced. Pearson correlation analysis revealed moderate to strong positive associations between PRSS2 and various TRBV gene segments, including TRBV5-4, TRBV6-7, TRBV7-1, and TRBV7-4, with R-value exceeding 0.58. In particular, the correlation between PRSS2 and TRBV7-1 reached r = 0.72, indicating a strong positive correlation.
The TRBV gene family encodes the variable regions of the T-cell receptor (TCR) β chain and is a key genetic module responsible for shaping TCR diversity and mediating antigen recognition by T lymphocytes. TRBV usage is tightly linked to immunological activity [22]. In anti-tumor immunity, T cells serve as the principal effector population of the adaptive immune response, and the functional engagement of TCRs – composed in part by TRBV segments – is essential for tumor antigen recognition and cytotoxic targeting [23–25]. Previous studies have demonstrated that restricted TRBV usage is associated with impaired T cell immunity [23] and correlates with reduced survival in tumor contexts [24].
It is noteworthy that both PRSS2 and TRBV genes are located within chromosome7q35. In other species, such as rabbit (Oryctolagus cuniculus) and chicken (Gallus gallus), experimental evidence has demonstrated genomic colocalization of PRSS2 with TRBV genes. For instance, in the TCRβ locus of chicken, three PRSS2 genes are dispersed throughout the region, with one PRSS2 gene situated immediately downstream of the TRBV gene, forming a repeated gene structure [26]. Similarly, in rabbits, five PRSS family genes have been identified within the TCRβ locus, with four residing downstream of the TRBV1 gene [27]. In the human genome, PRSS2 also resides downstream of the TRBV cluster. Moreover, the PRSS1–PRSS2 haplotype overlaps extensive regions of the TCRβ locus [27].
Such colocalization implies possible regulatory interactions between PRSS2 and TRBV, possibly influencing gene stability and transcriptional coordination. For example, in Philadelphia chromosome-negative adult T-cell acute lymphoblastic leukemia, biallelic deletion of PRSS1 and PRSS2 has been observed in patients with clonal rearrangements within the TCRβ locus [25]. Additionally, in pancreatitis, the PRSS1–PRSS2 haplotype may affect TRBV composition and immunophenotype. Specifically, the expression of TRBV29-1 has been reported to correlate more strongly with the PRSS1–PRSS2 haplotype than with PRSS2 expression itself [28]. Collectively, the genomic colocalization of PRSS2 and TRBV gene segments may partially explain the moderate-to-strong positive correlations observed in PTC, and further suggest a potential link between PRSS2 expression and immune phenotype.
CD40 is a cell surface co-stimulatory receptor belonging to the tumor necrosis factor receptor superfamily. It is predominantly expressed on antigen-presenting cells, including dendritic cells, macrophages, and B lymphocytes, where it plays a pivotal role in modulating and activating both innate and adaptive immune responses [29]. CD40 has emerged as a promising target in tumor immunotherapy and has advanced to Phase I and II clinical trials. CD40 agonists have demonstrated antitumor efficacy in monotherapy (Phase I) [30] and enhanced immune responses in combination therapies (Phase II) [31]. In this study, PRSS2 expression showed a positive correlation with CD40. Given the well-established role of CD40 in antitumor immunity, this correlation suggests that PRSS2 may participate in the regulation of the tumor immune microenvironment. Supporting this, a study on canine insulinoma metastases reported a 20–70-fold upregulation of PRSS2 transcripts, accompanied by localized expression of CD40–CD40L in the tumor microenvironment [32]. Together, these findings provide preliminary evidence implicating PRSS2 in tumor–immune interactions.
TSC22D1 is a member of the TSC22D family, is downregulated in glioblastoma, salivary gland, prostate, and cervical cancers [33]. It has been characterized as a candidate tumor suppressor and a transcriptional regulator [34]. The TSC22D family is known to contribute to cellular homeostasis and immune regulation [35]. Notably, TSC22D3 (also known as GILZ) is a key mediator of glucocorticoid-induced immunomodulation and anti-inflammatory responses, and its expression is associated with immune cell infiltration [36]. Moreover, in HIV-infected patients, the methylation status of TSC22D1 has been linked to HIV-associated inflammation [37].
In contrast to gastric cancer, where PRSS2 promotes tumor invasiveness activity, high PRSS2 expression in PTC aligns with enhanced antitumor immunity activity. Tumor progression is driven by both intrinsic malignant traits and extrinsic microenvironmental factors. In PTC, the tumor microenvironment exhibits a relatively active immune profile. The significant correlations between PRSS2 expression and a range of immune effector molecules suggest its potential involvement in immunoregulatory processes. Collectively, despite its high expression in PTC, PRSS2 appears to be intricately involved in immune modulation, which may contribute to a more favorable tumor immune contexture and better clinical outcomes.
A limitation of this study is that no statistically significant difference in serum PRSS2 levels was observed between PTC patients and healthy controls within the small cohort. This may be due to PRSS2 expression across multiple normal tissues, with extremely high specificity in the pancreas, which heavily influences serum PRSS2 abundance. Since serum protein levels reflect cumulative expression from various tissues, the modest upregulation of PRSS2 in thyroid cancer tissue (approximately 2–4-fold compared to paracancerous tissue, Figure 1e and f) may be insufficient to notably alter serum concentrations and can be masked by high-expression tissues. Additionally, the small sample size may limit the detection of differences.
Furthermore, this retrospective study utilized tissue samples from surgically treated PTC patients, potentially introducing selection bias and limiting generalizability to the broader PTC population. Therefore, larger prospective, multicenter cohort studies combined with immune-related functional validation experiments are warranted to confirm these findings and elucidate underlying biological mechanisms.
5 Conclusion
This study demonstrates that PRSS2 is upregulated in PTC and is associated with improved prognosis in patients aged ≥62 years and those with stage II/III. Low PRSS2/high BRAF expression showed reduced 5-year overall survival. Its correlations with key immune-related genes, including TRBV, CD40, and TSC22D1, suggest that PRSS2 may be involved in tumor immune regulation, potentially contributing to improved clinical outcomes.
-
Funding information: This research was funded by the “Climbing Plan” Key Specialty of Medical Discipline of Jinshan District Health System, 7th Cycle (Category B, No. JSZK2023B04).
-
Author contributions: J.G. and M.W. provided funding and supervised the study; W.L. performed the experiments; L.Z. collected and analyzed the data; W.L. and L.Z. wrote the manuscript; J.G. reviewed the manuscript; X.J. provided and prepared the samples; X.K. assisted in the experiments; W.L. and L.Z. are the first co-authors and contributed equally to this study; J.G. and M.W. are the corresponding authors of this study. All authors read and approved the final manuscript.
-
Conflict of interest: The authors state no conflict of interest.
-
Data availability statement: The data supporting this study’s findings are available from the corresponding author upon reasonable request.
References
[1] Grogan RH, Kaplan SP, Cao H, Weiss RE, Degroot LJ, Simon CA, et al. A study of recurrence and death from papillary thyroid cancer with 27 years of median follow-up. Surgery. 2013;154(6):1436–46. discussion 46-7.10.1016/j.surg.2013.07.008Search in Google Scholar PubMed
[2] Haugen BR, Alexander EK, Bible KC, Doherty GM, Mandel SJ, Nikiforov YE, et al. American thyroid association management guidelines for adult patients with thyroid nodules and differentiated thyroid cancer. Thyroid. 2015;26(1):1–13. 2016.10.1089/thy.2015.0020Search in Google Scholar PubMed PubMed Central
[3] Zhong LK, Gan XX, Deng XY, Shen F, Feng JH, Cai WS, et al. Potential five-mRNA signature model for the prediction of prognosis in patients with papillary thyroid carcinoma. Oncol Lett. 2020;20(3):2302–10.10.3892/ol.2020.11781Search in Google Scholar PubMed PubMed Central
[4] Wan J, Haddock A, Edenfield B, Ji B, Bi Y. Transgenic expression of human PRSS2 exacerbates pancreatitis in mice. Gut. 2020;69(11):2051–2.10.1136/gutjnl-2019-320399Search in Google Scholar PubMed PubMed Central
[5] Lempinen M, Isoniemi H, Mäkisalo H, Nordin A, Halme L, Arola J, et al. Enhanced detection of cholangiocarcinoma with serum trypsinogen-2 in patients with severe bile duct strictures. J Hepatol. 2007;47(5):677–83.10.1016/j.jhep.2007.05.017Search in Google Scholar PubMed
[6] Cao J, Xia C, Cui T, Guo H, Li H, Ren Y, et al. Correlations between serum trypsinogen-2 and pancreatic cancer. Hepato-gastroenterology. 2015;62(138):435–40.Search in Google Scholar
[7] Narasimhan A, Shahda S, Kays JK, Perkins SM, Cheng L, Schloss KNH, et al. Identification of potential serum protein biomarkers and pathways for pancreatic cancer cachexia using an aptamer-based discovery platform. Cancers (Basel). 2020;12(12):3787.10.3390/cancers12123787Search in Google Scholar PubMed PubMed Central
[8] Björkman K, Kaprio T, Beilmann-Lehtonen I, Stenman UH, Böckelman C, Haglund C. TATI, TAT-2, and CRP as prognostic factors in colorectal cancer. Oncology. 2022;100(1):22–30.10.1159/000518956Search in Google Scholar PubMed
[9] Qin H, Zhang S, Shen L, Mao C, Gao G, Wang H. High expression of serine protease 2 (PRSS2) associated with invasion, metastasis, and proliferation in gastric cancer. Aging. 2023;15(7):2473–84.10.18632/aging.204604Search in Google Scholar PubMed PubMed Central
[10] Paju A, Vartiainen J, Haglund C, Itkonen O, von Boguslawski K, Leminen A, et al. Expression of trypsinogen-1, trypsinogen-2, and tumor-associated trypsin inhibitor in ovarian cancer: prognostic study on tissue and serum. Clin Cancer Res: Off J Amer Assoc Cancer Res. 2004;10(14):4761–8.10.1158/1078-0432.CCR-0204-03Search in Google Scholar PubMed
[11] Sui L, Wang S, Ganguly D, El Rayes TP, Askeland C, Børretzen A, et al. PRSS2 remodels the tumor microenvironment via repression of Tsp1 to stimulate tumor growth and progression. Nat Commun. 2022;13(1):7959.10.1038/s41467-022-35649-9Search in Google Scholar PubMed PubMed Central
[12] Liu Q, Zhang H, Jiang X, Qian C, Liu Z, Luo D. Factors involved in cancer metastasis: a better understanding to “seed and soil” hypothesis. Mol Cancer. 2017;16(1):176.10.1186/s12943-017-0742-4Search in Google Scholar PubMed PubMed Central
[13] Sanegre S, Lucantoni F, Burgos-Panadero R, de La Cruz-Merino L, Noguera R, Álvaro Naranjo T. Integrating the tumor microenvironment into cancer therapy. Cancers. 2020;12(6):1677.10.3390/cancers12061677Search in Google Scholar PubMed PubMed Central
[14] Bruschi M, Granata S, Leone F, Barberio L, Candiano G, Pontrelli P, et al. Omics data integration analysis identified new biological insights into chronic antibody-mediated rejection (CAMR). J Transl Med. 2025;23(1):209.Search in Google Scholar
[15] Zhang Y, Zhang Y, Ge H, Li N, Liu C, Wang T, et al. Identification of potential pathogenic genes for severe aplastic anemia by whole-exome sequencing. J Clin Lab Anal. 2022;36(5):e24438.10.1002/jcla.24438Search in Google Scholar PubMed PubMed Central
[16] Koskensalo S, Hagström J, Louhimo J, Stenman U-H, Haglund C. Tumour-associated trypsin inhibitor TATI is a prognostic marker in colorectal cancer. Oncology. 2012;82(4):234–41.10.1159/000336080Search in Google Scholar PubMed
[17] Wang F, Yi J, Chen Y, Bai X, Lu C, Feng S, et al. PRSS2 regulates EMT and metastasis via MMP-9 in gastric cancer. Acta Histochem. 2023;125(6):152071.10.1016/j.acthis.2023.152071Search in Google Scholar PubMed
[18] Ferrari SM, Fallahi P, Galdiero MR, Ruffilli I, Elia G, Ragusa F, et al. Immune and inflammatory cells in thyroid cancer microenvironment. Int J Mol Sci. 2019;20(18):4413.10.3390/ijms20184413Search in Google Scholar PubMed PubMed Central
[19] Cai Y, Zhao L, Zhang Y, Luo D. Association between blood inflammatory indicators and prognosis of papillary thyroid carcinoma: a narrative review. Gland Surg. 2024;13(6):1088–96.10.21037/gs-24-72Search in Google Scholar PubMed PubMed Central
[20] Barresi V, Di Bella V, Lo Nigro L, Privitera AP, Bonaccorso P, Scuderi C, et al. Temporary serine protease inhibition and the role of SPINK2 in human bone marrow. iScience. 2023;26(6):106949.10.1016/j.isci.2023.106949Search in Google Scholar PubMed PubMed Central
[21] Bruschi M, Granata S, Leone F, Barberio L, Candiano G, Pontrelli P, et al. Omics data integration analysis identified new biological insights into chronic antibody-mediated rejection (CAMR). J Transl Med. 2025;23(1):209.10.1186/s12967-025-06203-0Search in Google Scholar PubMed PubMed Central
[22] Mao XF, Chen XP, Jin YB, Cui JH, Pan YM, Lai CY, et al. The variations of TRBV genes usages in the peripheral blood of a healthy population are associated with their evolution and single nucleotide polymorphisms. Hum Immunol. 2019;80(3):195–203.10.1016/j.humimm.2018.12.007Search in Google Scholar PubMed
[23] Li Y, Geng S, Du X, Chen S, Yang L, Wu X, et al. Restricted TRBV repertoire in CD4+ and CD8+ T-cell subsets from CML patients. Hematology. 2011;16(1):43–9.10.1179/102453311X12902908411634Search in Google Scholar PubMed
[24] Arndt MF, Koohestani DM, Chobrutskiy BI, Mihyu MM, Diaz M, Gozlan EC, et al. TRBV and TRBJ usage, when paired with specific HLA alleles, associates with distinct head and neck cancer survival rates. Hum Immunol. 2020;81(12):692–6.10.1016/j.humimm.2020.08.007Search in Google Scholar PubMed
[25] Risinskaya N, Abdulpatakhov A, Chabaeva Y, Aleshina O, Gladysheva M, Nikulina E, et al. Biallelic loss of 7q34 (TRB) and 9p21.3 (CDKN2A/2B) in adult pH-negative acute T-lymphoblastic leukemia. Int J Mol Sci. 2024;25(19):10482.10.3390/ijms251910482Search in Google Scholar PubMed PubMed Central
[26] Zhang T, Liu G, Wei Z, Wang Y, Kang L, Jiang Y, et al. Genomic organization of the chicken TCRβ locus originated by duplication of a Vβ segment combined with a trypsinogen gene. Veterinary Immunol Immunopathol. 2020;219:109974.10.1016/j.vetimm.2019.109974Search in Google Scholar PubMed
[27] Antonacci R, Giannico F, Ciccarese S, Massari S. Genomic characteristics of the T cell receptor (TRB) locus in the rabbit (Oryctolagus cuniculus) revealed by comparative and phylogenetic analyses. Immunogenetics. 2014;66(4):255–66.10.1007/s00251-013-0754-1Search in Google Scholar PubMed
[28] Fu D, Blobner BM, Greer PJ, Lafyatis R, Bellin MD, Whitcomb DC. Pancreatitis-associated PRSS1-PRSS2 haplotype alters T-cell receptor beta (TRB) repertoire more strongly than PRSS1 expression. Gastroenterology. 2023;164(2):289–92.e4.10.1053/j.gastro.2022.09.036Search in Google Scholar PubMed PubMed Central
[29] McVey JC, Beatty GL. Facts and hopes of CD40 agonists in cancer immunotherapy. Clin Cancer Res. 2025;31(11):2079–87.10.1158/1078-0432.CCR-24-1660Search in Google Scholar PubMed PubMed Central
[30] Coveler AL, Smith DC, Phillips T, Curti BD, Goel S, Mehta AN, et al. Phase 1 dose-escalation study of SEA-CD40: a non-fucosylated CD40 agonist, in advanced solid tumors and lymphomas. J Immunother Cancer. 2023;11(6):e005584.10.1136/jitc-2022-005584Search in Google Scholar PubMed PubMed Central
[31] Weiss SA, Sznol M, Shaheen M, Berciano-Guerrero M, Couselo EM, Rodríguez-Abreu D, et al. A Phase II trial of the CD40 agonistic antibody sotigalimab (APX005M) in combination with nivolumab in subjects with metastatic melanoma with confirmed disease progression on anti-PD-1 therapy. Clin Cancer Res. 2024;30(1):74–81.10.1158/1078-0432.CCR-23-0475Search in Google Scholar PubMed PubMed Central
[32] Wallace MD, Herrtage ME, Gostelow R, Owen L, Rutherford L, Hughes K, et al. Single-cell transcriptomic analysis of canine insulinoma reveals distinct sub-populations of insulin-expressing cancer cells. Vet Oncol. 2025;2(1):13.10.1186/s44356-025-00026-3Search in Google Scholar PubMed PubMed Central
[33] Wu X, Yamada-Mabuchi M, Morris EJ, Tanwar PS, Dobens L, Gluderer S, et al. The Drosophila homolog of human tumor suppressor TSC-22 promotes cellular growth, proliferation, and survival. Proc Natl Acad Sci U S A. 2008;105(14):5414–9.10.1073/pnas.0800945105Search in Google Scholar PubMed PubMed Central
[34] Vargas DM, De Bastiani MA, Zimmer ER, Klamt F. Alzheimer’s disease master regulators analysis: search for potential molecular targets and drug repositioning candidates. Alzheimer’s Res Ther. 2018;10(1):59.10.1186/s13195-018-0394-7Search in Google Scholar PubMed PubMed Central
[35] Pépin A, Biola-Vidamment A, Latré de Laté P, Espinasse MA, Godot V, Pallardy M. TSC-22D proteins: new regulators of cell homeostasis?. Med Sci. 2015;31(1):75–83.10.1051/medsci/20153101016Search in Google Scholar PubMed
[36] Xu X, Sun R, Li Y, Wang J, Zhang M, Xiong X, et al. Comprehensive bioinformatic analysis of the expression and prognostic significance of TSC22D domain family genes in adult acute myeloid leukemia. BMC Med Genomics. 2023;16(1):117.10.1186/s12920-023-01550-7Search in Google Scholar PubMed PubMed Central
[37] Mathur R, Hui Q, Huang Y, Gwinn M, So-Armah K, Freiberg MS, et al. DNA methylation markers of type 2 diabetes mellitus among male veterans with or without human immunodeficiency virus infection. J Infect Dis. 2019;219(12):1959–62.10.1093/infdis/jiz023Search in Google Scholar PubMed PubMed Central
© 2025 the author(s), published by De Gruyter
This work is licensed under the Creative Commons Attribution 4.0 International License.
Articles in the same Issue
- Research Articles
- Network pharmacological analysis and in vitro testing of the rutin effects on triple-negative breast cancer
- Impact of diabetes on long-term survival in elderly liver cancer patients: A retrospective study
- Knockdown of CCNB1 alleviates high glucose-triggered trophoblast dysfunction during gestational diabetes via Wnt/β-catenin signaling pathway
- Risk factors for severe adverse drug reactions in hospitalized patients
- Analysis of the effect of ALA-PDT on macrophages in footpad model of mice infected with Fonsecaea monophora based on single-cell sequencing
- Development and validation of headspace gas chromatography with a flame ionization detector method for the determination of ethanol in the vitreous humor
- CMSP exerts anti-tumor effects on small cell lung cancer cells by inducing mitochondrial dysfunction and ferroptosis
- Predictive value of plasma sB7-H3 and YKL-40 in pediatric refractory Mycoplasma pneumoniae pneumonia
- Antiangiogenic potential of Elaeagnus umbellata extracts and molecular docking study by targeting VEGFR-2 pathway
- Comparison of the effectiveness of nurse-led preoperative counseling and postoperative follow-up care vs standard care for patients with gastric cancer
- Comparing the therapeutic efficacy of endoscopic minimally invasive surgery and traditional surgery for early-stage breast cancer: A meta-analysis
- Adhered macrophages as an additional marker of cardiomyocyte injury in biopsies of patients with dilated cardiomyopathy
- Association between statin administration and outcome in patients with sepsis: A retrospective study
- Exploration of the association between estimated glucose disposal rate and osteoarthritis in middle-aged and older adults: An analysis of NHANES data from 2011 to 2018
- A comparative analysis of the binary and multiclass classified chest X-ray images of pneumonia and COVID-19 with ML and DL models
- Lysophosphatidic acid 2 alleviates deep vein thrombosis via protective endothelial barrier function
- Transcription factor A, mitochondrial promotes lymph node metastasis and lymphangiogenesis in epithelial ovarian carcinoma
- Serum PM20D1 levels are associated with nutritional status and inflammatory factors in gastric cancer patients undergoing early enteral nutrition
- Hydromorphone reduced the incidence of emergence agitation after adenotonsillectomy in children with obstructive sleep apnea: A randomized, double-blind study
- Vitamin D replacement therapy may regulate sleep habits in patients with restless leg syndrome
- The first-line antihypertensive nitrendipine potentiated the therapeutic effect of oxaliplatin by downregulating CACNA1D in colorectal cancer
- Health literacy and health-related quality of life: The mediating role of irrational happiness
- Modulatory effects of Lycium barbarum polysaccharide on bone cell dynamics in osteoporosis
- Mechanism research on inhibition of gastric cancer in vitro by the extract of Pinellia ternata based on network pharmacology and cellular metabolomics
- Examination of the causal role of immune cells in non-alcoholic fatty liver disease by a bidirectional Mendelian randomization study
- Clinical analysis of ten cases of HIV infection combined with acute leukemia
- Investigating the cardioprotective potential of quercetin against tacrolimus-induced cardiotoxicity in Wistar rats: A mechanistic insights
- Clinical observation of probiotics combined with mesalazine and Yiyi Baitouweng Decoction retention enema in treating mild-to-moderate ulcerative colitis
- Diagnostic value of ratio of blood inflammation to coagulation markers in periprosthetic joint infection
- Sex-specific associations of sex hormone binding globulin and risk of bladder cancer
- Core muscle strength and stability-oriented breathing training reduces inter-recti distance in postpartum women
- The ERAS nursing care strategy for patients undergoing transsphenoidal endoscopic pituitary tumor resection: A randomized blinded controlled trial
- The serum IL-17A levels in patients with traumatic bowel rupture post-surgery and its predictive value for patient prognosis
- Impact of Kolb’s experiential learning theory-based nursing on caregiver burden and psychological state of caregivers of dementia patients
- Analysis of serum NLR combined with intraoperative margin condition to predict the prognosis of cervical HSIL patients undergoing LEEP surgery
- Commiphora gileadensis ameliorate infertility and erectile dysfunction in diabetic male mice
- The correlation between epithelial–mesenchymal transition classification and MMP2 expression of circulating tumor cells and prognosis of advanced or metastatic nasopharyngeal carcinoma
- Tetrahydropalmatine improves mitochondrial function in vascular smooth muscle cells of atherosclerosis in vitro by inhibiting Ras homolog gene family A/Rho-associated protein kinase-1 signaling pathway
- A cross-sectional study: Relationship between serum oxidative stress levels and arteriovenous fistula maturation in maintenance dialysis patients
- A comparative analysis of the impact of repeated administration of flavan 3-ol on brown, subcutaneous, and visceral adipose tissue
- Identifying early screening factors for depression in middle-aged and older adults: A cohort study
- Perform tumor-specific survival analysis for Merkel cell carcinoma patients undergoing surgical resection based on the SEER database by constructing a nomogram chart
- Unveiling the role of CXCL10 in pancreatic cancer progression: A novel prognostic indicator
- High-dose preoperative intraperitoneal erythropoietin and intravenous methylprednisolone in acute traumatic spinal cord injuries following decompression surgeries
- RAB39B: A novel biomarker for acute myeloid leukemia identified via multi-omics and functional validation
- Impact of peripheral conditioning on reperfusion injury following primary percutaneous coronary intervention in diabetic and non-diabetic STEMI patients
- Clinical efficacy of azacitidine in the treatment of middle- and high-risk myelodysplastic syndrome in middle-aged and elderly patients: A retrospective study
- The effect of ambulatory blood pressure load on mitral regurgitation in continuous ambulatory peritoneal dialysis patients
- Expression and clinical significance of ITGA3 in breast cancer
- Single-nucleus RNA sequencing reveals ARHGAP28 expression of podocytes as a biomarker in human diabetic nephropathy
- rSIG combined with NLR in the prognostic assessment of patients with multiple injuries
- Toxic metals and metalloids in collagen supplements of fish and jellyfish origin: Risk assessment for daily intake
- Exploring causal relationship between 41 inflammatory cytokines and marginal zone lymphoma: A bidirectional Mendelian randomization study
- Gender beliefs and legitimization of dating violence in adolescents
- Effect of serum IL-6, CRP, and MMP-9 levels on the efficacy of modified preperitoneal Kugel repair in patients with inguinal hernia
- Effect of smoking and smoking cessation on hematological parameters in polycythemic patients
- Pathogen surveillance and risk factors for pulmonary infection in patients with lung cancer: A retrospective single-center study
- Necroptosis of hippocampal neurons in paclitaxel chemotherapy-induced cognitive impairment mediates microglial activation via TLR4/MyD88 signaling pathway
- Celastrol suppresses neovascularization in rat aortic vascular endothelial cells stimulated by inflammatory tenocytes via modulating the NLRP3 pathway
- Cord-lamina angle and foraminal diameter as key predictors of C5 palsy after anterior cervical decompression and fusion surgery
- GATA1: A key biomarker for predicting the prognosis of patients with diffuse large B-cell lymphoma
- Influencing factors of false lumen thrombosis in type B aortic dissection: A single-center retrospective study
- MZB1 regulates the immune microenvironment and inhibits ovarian cancer cell migration
- Integrating experimental and network pharmacology to explore the pharmacological mechanisms of Dioscin against glioblastoma
- Trends in research on preterm birth in twin pregnancy based on bibliometrics
- Four-week IgE/baseline IgE ratio combined with tryptase predicts clinical outcome in omalizumab-treated children with moderate-to-severe asthma
- Single-cell transcriptomic analysis identifies a stress response Schwann cell subtype
- Acute pancreatitis risk in the diagnosis and management of inflammatory bowel disease: A critical focus
- Effect of subclinical esketamine on NLRP3 and cognitive dysfunction in elderly ischemic stroke patients
- Interleukin-37 mediates the anti-oral tumor activity in oral cancer through STAT3
- CA199 and CEA expression levels, and minimally invasive postoperative prognosis analysis in esophageal squamous carcinoma patients
- Efficacy of a novel drainage catheter in the treatment of CSF leak after posterior spine surgery: A retrospective cohort study
- Comprehensive biomedicine assessment of Apteranthes tuberculata extracts: Phytochemical analysis and multifaceted pharmacological evaluation in animal models
- Relation of time in range to severity of coronary artery disease in patients with type 2 diabetes: A cross-sectional study
- Dopamine attenuates ethanol-induced neuronal apoptosis by stimulating electrical activity in the developing rat retina
- Correlation between albumin levels during the third trimester and the risk of postpartum levator ani muscle rupture
- Factors associated with maternal attention and distraction during breastfeeding and childcare: A cross-sectional study in the west of Iran
- Mechanisms of hesperetin in treating metabolic dysfunction-associated steatosis liver disease via network pharmacology and in vitro experiments
- The law on oncological oblivion in the Italian and European context: How to best uphold the cancer patients’ rights to privacy and self-determination?
- The prognostic value of the neutrophil-to-lymphocyte ratio, platelet-to-lymphocyte ratio, and prognostic nutritional index for survival in patients with colorectal cancer
- Factors affecting the measurements of peripheral oxygen saturation values in healthy young adults
- Comparison and correlations between findings of hysteroscopy and vaginal color Doppler ultrasonography for detection of uterine abnormalities in patients with recurrent implantation failure
- The effects of different types of RAGT on balance function in stroke patients with low levels of independent walking in a convalescent rehabilitation hospital
- Causal relationship between asthma and ankylosing spondylitis: A bidirectional two-sample univariable and multivariable Mendelian randomization study
- Correlations of health literacy with individuals’ understanding and use of medications in Southern Taiwan
- Correlation of serum calprotectin with outcome of acute cerebral infarction
- Comparison of computed tomography and guided bronchoscopy in the diagnosis of pulmonary nodules: A systematic review and meta-analysis
- Curdione protects vascular endothelial cells and atherosclerosis via the regulation of DNMT1-mediated ERBB4 promoter methylation
- The identification of novel missense variant in ChAT gene in a patient with gestational diabetes denotes plausible genetic association
- Molecular genotyping of multi-system rare blood types in foreign blood donors based on DNA sequencing and its clinical significance
- Exploring the role of succinyl carnitine in the association between CD39⁺ CD4⁺ T cell and ulcerative colitis: A Mendelian randomization study
- Dexmedetomidine suppresses microglial activation in postoperative cognitive dysfunction via the mmu-miRNA-125/TRAF6 signaling axis
- Analysis of serum metabolomics in patients with different types of chronic heart failure
- Diagnostic value of hematological parameters in the early diagnosis of acute cholecystitis
- Pachymaran alleviates fat accumulation, hepatocyte degeneration, and injury in mice with nonalcoholic fatty liver disease
- Decrease in CD4 and CD8 lymphocytes are predictors of severe clinical picture and unfavorable outcome of the disease in patients with COVID-19
- METTL3 blocked the progression of diabetic retinopathy through m6A-modified SOX2
- The predictive significance of anti-RO-52 antibody in patients with interstitial pneumonia after treatment of malignant tumors
- Exploring cerebrospinal fluid metabolites, cognitive function, and brain atrophy: Insights from Mendelian randomization
- Development and validation of potential molecular subtypes and signatures of ocular sarcoidosis based on autophagy-related gene analysis
- Widespread venous thrombosis: Unveiling a complex case of Behçet’s disease with a literature perspective
- Uterine fibroid embolization: An analysis of clinical outcomes and impact on patients’ quality of life
- Discovery of lipid metabolism-related diagnostic biomarkers and construction of diagnostic model in steroid-induced osteonecrosis of femoral head
- Serum-derived exomiR-188-3p is a promising novel biomarker for early-stage ovarian cancer
- Enhancing chronic back pain management: A comparative study of ultrasound–MRI fusion guidance for paravertebral nerve block
- Peptide CCAT1-70aa promotes hepatocellular carcinoma proliferation and invasion via the MAPK/ERK pathway
- Electroacupuncture-induced reduction of myocardial ischemia–reperfusion injury via FTO-dependent m6A methylation modulation
- Hemorrhoids and cardiovascular disease: A bidirectional Mendelian randomization study
- Cell-free adipose extract inhibits hypertrophic scar formation through collagen remodeling and antiangiogenesis
- HALP score in Demodex blepharitis: A case–control study
- Assessment of SOX2 performance as a marker for circulating cancer stem-like cells (CCSCs) identification in advanced breast cancer patients using CytoTrack system
- Risk and prognosis for brain metastasis in primary metastatic cervical cancer patients: A population-based study
- Comparison of the two intestinal anastomosis methods in pediatric patients
- Factors influencing hematological toxicity and adverse effects of perioperative hyperthermic intraperitoneal vs intraperitoneal chemotherapy in gastrointestinal cancer
- Endotoxin tolerance inhibits NLRP3 inflammasome activation in macrophages of septic mice by restoring autophagic flux through TRIM26
- Lateral transperitoneal laparoscopic adrenalectomy: A single-centre experience of 21 procedures
- Petunidin attenuates lipopolysaccharide-induced retinal microglia inflammatory response in diabetic retinopathy by targeting OGT/NF-κB/LCN2 axis
- Procalcitonin and C-reactive protein as biomarkers for diagnosing and assessing the severity of acute cholecystitis
- Factors determining the number of sessions in successful extracorporeal shock wave lithotripsy patients
- Development of a nomogram for predicting cancer-specific survival in patients with renal pelvic cancer following surgery
- Inhibition of ATG7 promotes orthodontic tooth movement by regulating the RANKL/OPG ratio under compression force
- A machine learning-based prognostic model integrating mRNA stemness index, hypoxia, and glycolysis‑related biomarkers for colorectal cancer
- Glutathione attenuates sepsis-associated encephalopathy via dual modulation of NF-κB and PKA/CREB pathways
- FAHD1 prevents neuronal ferroptosis by modulating R-loop and the cGAS–STING pathway
- Association of placenta weight and morphology with term low birth weight: A case–control study
- Investigation of the pathogenic variants induced Sjogren’s syndrome in Turkish population
- Nucleotide metabolic abnormalities in post-COVID-19 condition and type 2 diabetes mellitus patients and their association with endocrine dysfunction
- TGF-β–Smad2/3 signaling in high-altitude pulmonary hypertension in rats: Role and mechanisms via macrophage M2 polarization
- Ultrasound-guided unilateral versus bilateral erector spinae plane block for postoperative analgesia of patients undergoing laparoscopic cholecystectomy
- Profiling gut microbiome dynamics in subacute thyroiditis: Implications for pathogenesis, diagnosis, and treatment
- Delta neutrophil index, CRP/albumin ratio, procalcitonin, immature granulocytes, and HALP score in acute appendicitis: Best performing biomarker?
- Anticancer activity mechanism of novelly synthesized and characterized benzofuran ring-linked 3-nitrophenyl chalcone derivative on colon cancer cells
- H2valdien3 arrests the cell cycle and induces apoptosis of gastric cancer
- Prognostic relevance of PRSS2 and its immune correlates in papillary thyroid carcinoma
- Association of SGLT2 inhibition with psychiatric disorders: A Mendelian randomization study
- Motivational interviewing for alcohol use reduction in Thai patients
- Luteolin alleviates oxygen-glucose deprivation/reoxygenation-induced neuron injury by regulating NLRP3/IL-1β signaling
- Polyphyllin II inhibits thyroid cancer cell growth by simultaneously inhibiting glycolysis and oxidative phosphorylation
- Relationship between the expression of copper death promoting factor SLC31A1 in papillary thyroid carcinoma and clinicopathological indicators and prognosis
- CSF2 polarized neutrophils and invaded renal cancer cells in vitro influence
- Proton pump inhibitors-induced thrombocytopenia: A systematic literature analysis of case reports
- The current status and influence factors of research ability among community nurses: A sequential qualitative–quantitative study
- OKAIN: A comprehensive oncology knowledge base for the interpretation of clinically actionable alterations
- The relationship between serum CA50, CA242, and SAA levels and clinical pathological characteristics and prognosis in patients with pancreatic cancer
- Identification and external validation of a prognostic signature based on hypoxia–glycolysis-related genes for kidney renal clear cell carcinoma
- Engineered RBC-derived nanovesicles functionalized with tumor-targeting ligands: A comparative study on breast cancer targeting efficiency and biocompatibility
- Relationship of resting echocardiography combined with serum micronutrients to the severity of low-gradient severe aortic stenosis
- Effect of vibration on pain during subcutaneous heparin injection: A randomized, single-blind, placebo-controlled trial
- The diagnostic performance of machine learning-based FFRCT for coronary artery disease: A meta-analysis
- Comparing biofeedback device vs diaphragmatic breathing for bloating relief: A randomized controlled trial
- Serum uric acid to albumin ratio and C-reactive protein as predictive biomarkers for chronic total occlusion and coronary collateral circulation quality
- Multiple organ scoring systems for predicting in-hospital mortality of sepsis patients in the intensive care unit
- Single-cell RNA sequencing data analysis of the inner ear in gentamicin-treated mice via intraperitoneal injection
- Suppression of cathepsin B attenuates myocardial injury via limiting cardiomyocyte apoptosis
- Influence of sevoflurane combined with propofol anesthesia on the anesthesia effect and adverse reactions in children with acute appendicitis
- Identification of hub genes related to acute kidney injury caused by sevoflurane anesthesia and endoplasmic reticulum stress
- Efficacy and safety of PD-1/PD-L1 inhibitors in pancreatic ductal adenocarcinoma: a systematic review and Meta-analysis of randomized controlled trials
- The value of diagnostic experience in O-RADS MRI score for ovarian-adnexal lesions
- Health education pathway for individuals with temporary enterostomies using patient journey mapping
- Serum TLR8 as a potential diagnostic biomarker of coronary heart disease
- Intraoperative temperature management and its effect on surgical outcomes in elderly patients undergoing lichtenstein unilateral inguinal hernia repair
- Immunohistochemical profiling and neuroepithelial heterogeneity in immature ovarian teratomas: a retrospective digital pathology-based study
- Associated risk factors and prevalence of human papillomavirus infection among females visiting tertiary care hospital: a cross-sectional study from Nepal
- Comparative evaluation of various disc elution methods for the detection of colistin-resistant gram-negative bacteria
- Effect of timing of cholecystectomy on weight loss after sleeve gastrectomy in morbidly obese individuals with cholelithiasis: a retrospective cohort study
- Causal association between ceramide levels and central precocious puberty: a mendelian randomization study
- Novel predictive model for colorectal liver metastases recurrence: a radiomics and clinical data approach
- Relationship between resident physicians’ perceived professional value and exposure to violence
- Multiple sclerosis and type 1 diabetes: a Mendelian randomization study of European ancestry
- Rapid pathogen identification in peritoneal dialysis effluent by MALDI-TOF MS following blood culture enrichment
- Comparison of open and percutaneous A1 pulley release in pediatric trigger thumb: a retrospective cohort study
- Impact of combined diaphragm-lung ultrasound assessment on postoperative respiratory function in patients under general anesthesia recovery
- Development and internal validation of a nomogram for predicting short-term prognosis in ICU patients with acute pyelonephritis
- The association between hypoxic burden and blood pressure in patients with obstructive sleep apnea
- Promotion of asthenozoospermia by C9orf72 through suppression of spermatogonia activity via fructose metabolism and mitophagy
- Review Articles
- The effects of enhanced external counter-pulsation on post-acute sequelae of COVID-19: A narrative review
- Diabetes-related cognitive impairment: Mechanisms, symptoms, and treatments
- Microscopic changes and gross morphology of placenta in women affected by gestational diabetes mellitus in dietary treatment: A systematic review
- Review of mechanisms and frontier applications in IL-17A-induced hypertension
- Research progress on the correlation between islet amyloid peptides and type 2 diabetes mellitus
- The safety and efficacy of BCG combined with mitomycin C compared with BCG monotherapy in patients with non-muscle-invasive bladder cancer: A systematic review and meta-analysis
- The application of augmented reality in robotic general surgery: A mini-review
- The effect of Greek mountain tea extract and wheat germ extract on peripheral blood flow and eicosanoid metabolism in mammals
- Neurogasobiology of migraine: Carbon monoxide, hydrogen sulfide, and nitric oxide as emerging pathophysiological trinacrium relevant to nociception regulation
- Plant polyphenols, terpenes, and terpenoids in oral health
- Laboratory medicine between technological innovation, rights safeguarding, and patient safety: A bioethical perspective
- End-of-life in cancer patients: Medicolegal implications and ethical challenges in Europe
- The maternal factors during pregnancy for intrauterine growth retardation: An umbrella review
- Intra-abdominal hypertension/abdominal compartment syndrome of pediatric patients in critical care settings
- PI3K/Akt pathway and neuroinflammation in sepsis-associated encephalopathy
- Screening of Group B Streptococcus in pregnancy: A systematic review for the laboratory detection
- Giant borderline ovarian tumours – review of the literature
- Leveraging artificial intelligence for collaborative care planning: Innovations and impacts in shared decision-making – A systematic review
- Cholera epidemiology analysis through the experience of the 1973 Naples epidemic
- Risk factors of frailty/sarcopenia in community older adults: Meta-analysis
- Supplement strategies for infertility in overweight women: Evidence and legal insights
- Scurvy, a not obsolete disorder: Clinical report in eight young children and literature review
- A meta-analysis of the effects of DBS on cognitive function in patients with advanced PD
- Protective role of selenium in sepsis: Mechanisms and potential therapeutic strategies
- Strategies for hyperkalemia management in dialysis patients: A systematic review
- C-reactive protein-to-albumin ratio in peripheral artery disease
- Research progress on autophagy and its roles in sepsis induced organ injury
- Neuronutrition in autism spectrum disorders
- Pumilio 2 in neural development, function, and specific neurological disorders
- Antibiotic prescribing patterns in general dental practice- a scoping review
- Clinical and medico-legal reflections on non-invasive prenatal testing
- Smartphone use and back pain: a narrative review of postural pathologies
- Targeting endothelial oxidative stress in hypertension
- Exploring links between acne and metabolic syndrome: a narrative review
- Case Reports
- Delayed graft function after renal transplantation
- Semaglutide treatment for type 2 diabetes in a patient with chronic myeloid leukemia: A case report and review of the literature
- Diverse electrophysiological demyelinating features in a late-onset glycogen storage disease type IIIa case
- Giant right atrial hemangioma presenting with ascites: A case report
- Laser excision of a large granular cell tumor of the vocal cord with subglottic extension: A case report
- EsoFLIP-assisted dilation for dysphagia in systemic sclerosis: Highlighting the role of multimodal esophageal evaluation
- Molecular hydrogen-rhodiola as an adjuvant therapy for ischemic stroke in internal carotid artery occlusion: A case report
- Coronary artery anomalies: A case of the “malignant” left coronary artery and its surgical management
- Combined VAT and retroperitoneoscopy for pleural empyema due to nephro-pleuric fistula in xanthogranulomatous pyelonephritis
- A rare case of Opalski syndrome with a suspected multiple sclerosis etiology
- Newly diagnosed B-cell acute lymphoblastic leukemia demonstrating localized bone marrow infiltration exclusively in the lower extremities
- Rapid Communication
- Biological properties of valve materials using RGD and EC
-
A single oral administration of flavanols enhances short
-term memory in mice along with increased brain-derived neurotrophic factor - Repeat influenza incidence across two consecutive influenza seasons
- Letter to the Editor
- Role of enhanced external counterpulsation in long COVID
- Expression of Concern
- Expression of concern “A ceRNA network mediated by LINC00475 in papillary thyroid carcinoma”
- Expression of concern “Notoginsenoside R1 alleviates spinal cord injury through the miR-301a/KLF7 axis to activate Wnt/β-catenin pathway”
- Expression of concern “circ_0020123 promotes cell proliferation and migration in lung adenocarcinoma via PDZD8”
- Corrigendum
- Corrigendum to “Empagliflozin improves aortic injury in obese mice by regulating fatty acid metabolism”
- Corrigendum to “Comparing the therapeutic efficacy of endoscopic minimally invasive surgery and traditional surgery for early-stage breast cancer: A meta-analysis”
- Corrigendum to “The progress of autoimmune hepatitis research and future challenges”
- Retraction
- Retraction of “miR-654-5p promotes gastric cancer progression via the GPRIN1/NF-κB pathway”
- Retraction of: “LncRNA CASC15 inhibition relieves renal fibrosis in diabetic nephropathy through downregulating SP-A by sponging to miR-424”
- Retraction of: “SCARA5 inhibits oral squamous cell carcinoma via inactivating the STAT3 and PI3K/AKT signaling pathways”
- Special Issue Advancements in oncology: bridging clinical and experimental research - Part II
- Unveiling novel biomarkers for platinum chemoresistance in ovarian cancer
- Lathyrol affects the expression of AR and PSA and inhibits the malignant behavior of RCC cells
- The era of increasing cancer survivorship: Trends in fertility preservation, medico-legal implications, and ethical challenges
- Bone scintigraphy and positron emission tomography in the early diagnosis of MRONJ
- Meta-analysis of clinical efficacy and safety of immunotherapy combined with chemotherapy in non-small cell lung cancer
- Special Issue Computational Intelligence Methodologies Meets Recurrent Cancers - Part IV
- Exploration of mRNA-modifying METTL3 oncogene as momentous prognostic biomarker responsible for colorectal cancer development
- Special Issue The evolving saga of RNAs from bench to bedside - Part III
- Interaction and verification of ferroptosis-related RNAs Rela and Stat3 in promoting sepsis-associated acute kidney injury
- The mRNA MOXD1: Link to oxidative stress and prognostic significance in gastric cancer
- Special Issue Exploring the biological mechanism of human diseases based on MultiOmics Technology - Part II
- Dynamic changes in lactate-related genes in microglia and their role in immune cell interactions after ischemic stroke
- A prognostic model correlated with fatty acid metabolism in Ewing’s sarcoma based on bioinformatics analysis
- Red cell distribution width predicts early kidney injury: A NHANES cross-sectional study
- Special Issue Diabetes mellitus: pathophysiology, complications & treatment
- Nutritional risk assessment and nutritional support in children with congenital diabetes during surgery
- Correlation of the differential expressions of RANK, RANKL, and OPG with obesity in the elderly population in Xinjiang
- A discussion on the application of fluorescence micro-optical sectioning tomography in the research of cognitive dysfunction in diabetes
- A review of brain research on T2DM-related cognitive dysfunction
- Metformin and estrogen modulation in LABC with T2DM: A 36-month randomized trial
- Special Issue Innovative Biomarker Discovery and Precision Medicine in Cancer Diagnostics
- CircASH1L-mediated tumor progression in triple-negative breast cancer: PI3K/AKT pathway mechanisms
Articles in the same Issue
- Research Articles
- Network pharmacological analysis and in vitro testing of the rutin effects on triple-negative breast cancer
- Impact of diabetes on long-term survival in elderly liver cancer patients: A retrospective study
- Knockdown of CCNB1 alleviates high glucose-triggered trophoblast dysfunction during gestational diabetes via Wnt/β-catenin signaling pathway
- Risk factors for severe adverse drug reactions in hospitalized patients
- Analysis of the effect of ALA-PDT on macrophages in footpad model of mice infected with Fonsecaea monophora based on single-cell sequencing
- Development and validation of headspace gas chromatography with a flame ionization detector method for the determination of ethanol in the vitreous humor
- CMSP exerts anti-tumor effects on small cell lung cancer cells by inducing mitochondrial dysfunction and ferroptosis
- Predictive value of plasma sB7-H3 and YKL-40 in pediatric refractory Mycoplasma pneumoniae pneumonia
- Antiangiogenic potential of Elaeagnus umbellata extracts and molecular docking study by targeting VEGFR-2 pathway
- Comparison of the effectiveness of nurse-led preoperative counseling and postoperative follow-up care vs standard care for patients with gastric cancer
- Comparing the therapeutic efficacy of endoscopic minimally invasive surgery and traditional surgery for early-stage breast cancer: A meta-analysis
- Adhered macrophages as an additional marker of cardiomyocyte injury in biopsies of patients with dilated cardiomyopathy
- Association between statin administration and outcome in patients with sepsis: A retrospective study
- Exploration of the association between estimated glucose disposal rate and osteoarthritis in middle-aged and older adults: An analysis of NHANES data from 2011 to 2018
- A comparative analysis of the binary and multiclass classified chest X-ray images of pneumonia and COVID-19 with ML and DL models
- Lysophosphatidic acid 2 alleviates deep vein thrombosis via protective endothelial barrier function
- Transcription factor A, mitochondrial promotes lymph node metastasis and lymphangiogenesis in epithelial ovarian carcinoma
- Serum PM20D1 levels are associated with nutritional status and inflammatory factors in gastric cancer patients undergoing early enteral nutrition
- Hydromorphone reduced the incidence of emergence agitation after adenotonsillectomy in children with obstructive sleep apnea: A randomized, double-blind study
- Vitamin D replacement therapy may regulate sleep habits in patients with restless leg syndrome
- The first-line antihypertensive nitrendipine potentiated the therapeutic effect of oxaliplatin by downregulating CACNA1D in colorectal cancer
- Health literacy and health-related quality of life: The mediating role of irrational happiness
- Modulatory effects of Lycium barbarum polysaccharide on bone cell dynamics in osteoporosis
- Mechanism research on inhibition of gastric cancer in vitro by the extract of Pinellia ternata based on network pharmacology and cellular metabolomics
- Examination of the causal role of immune cells in non-alcoholic fatty liver disease by a bidirectional Mendelian randomization study
- Clinical analysis of ten cases of HIV infection combined with acute leukemia
- Investigating the cardioprotective potential of quercetin against tacrolimus-induced cardiotoxicity in Wistar rats: A mechanistic insights
- Clinical observation of probiotics combined with mesalazine and Yiyi Baitouweng Decoction retention enema in treating mild-to-moderate ulcerative colitis
- Diagnostic value of ratio of blood inflammation to coagulation markers in periprosthetic joint infection
- Sex-specific associations of sex hormone binding globulin and risk of bladder cancer
- Core muscle strength and stability-oriented breathing training reduces inter-recti distance in postpartum women
- The ERAS nursing care strategy for patients undergoing transsphenoidal endoscopic pituitary tumor resection: A randomized blinded controlled trial
- The serum IL-17A levels in patients with traumatic bowel rupture post-surgery and its predictive value for patient prognosis
- Impact of Kolb’s experiential learning theory-based nursing on caregiver burden and psychological state of caregivers of dementia patients
- Analysis of serum NLR combined with intraoperative margin condition to predict the prognosis of cervical HSIL patients undergoing LEEP surgery
- Commiphora gileadensis ameliorate infertility and erectile dysfunction in diabetic male mice
- The correlation between epithelial–mesenchymal transition classification and MMP2 expression of circulating tumor cells and prognosis of advanced or metastatic nasopharyngeal carcinoma
- Tetrahydropalmatine improves mitochondrial function in vascular smooth muscle cells of atherosclerosis in vitro by inhibiting Ras homolog gene family A/Rho-associated protein kinase-1 signaling pathway
- A cross-sectional study: Relationship between serum oxidative stress levels and arteriovenous fistula maturation in maintenance dialysis patients
- A comparative analysis of the impact of repeated administration of flavan 3-ol on brown, subcutaneous, and visceral adipose tissue
- Identifying early screening factors for depression in middle-aged and older adults: A cohort study
- Perform tumor-specific survival analysis for Merkel cell carcinoma patients undergoing surgical resection based on the SEER database by constructing a nomogram chart
- Unveiling the role of CXCL10 in pancreatic cancer progression: A novel prognostic indicator
- High-dose preoperative intraperitoneal erythropoietin and intravenous methylprednisolone in acute traumatic spinal cord injuries following decompression surgeries
- RAB39B: A novel biomarker for acute myeloid leukemia identified via multi-omics and functional validation
- Impact of peripheral conditioning on reperfusion injury following primary percutaneous coronary intervention in diabetic and non-diabetic STEMI patients
- Clinical efficacy of azacitidine in the treatment of middle- and high-risk myelodysplastic syndrome in middle-aged and elderly patients: A retrospective study
- The effect of ambulatory blood pressure load on mitral regurgitation in continuous ambulatory peritoneal dialysis patients
- Expression and clinical significance of ITGA3 in breast cancer
- Single-nucleus RNA sequencing reveals ARHGAP28 expression of podocytes as a biomarker in human diabetic nephropathy
- rSIG combined with NLR in the prognostic assessment of patients with multiple injuries
- Toxic metals and metalloids in collagen supplements of fish and jellyfish origin: Risk assessment for daily intake
- Exploring causal relationship between 41 inflammatory cytokines and marginal zone lymphoma: A bidirectional Mendelian randomization study
- Gender beliefs and legitimization of dating violence in adolescents
- Effect of serum IL-6, CRP, and MMP-9 levels on the efficacy of modified preperitoneal Kugel repair in patients with inguinal hernia
- Effect of smoking and smoking cessation on hematological parameters in polycythemic patients
- Pathogen surveillance and risk factors for pulmonary infection in patients with lung cancer: A retrospective single-center study
- Necroptosis of hippocampal neurons in paclitaxel chemotherapy-induced cognitive impairment mediates microglial activation via TLR4/MyD88 signaling pathway
- Celastrol suppresses neovascularization in rat aortic vascular endothelial cells stimulated by inflammatory tenocytes via modulating the NLRP3 pathway
- Cord-lamina angle and foraminal diameter as key predictors of C5 palsy after anterior cervical decompression and fusion surgery
- GATA1: A key biomarker for predicting the prognosis of patients with diffuse large B-cell lymphoma
- Influencing factors of false lumen thrombosis in type B aortic dissection: A single-center retrospective study
- MZB1 regulates the immune microenvironment and inhibits ovarian cancer cell migration
- Integrating experimental and network pharmacology to explore the pharmacological mechanisms of Dioscin against glioblastoma
- Trends in research on preterm birth in twin pregnancy based on bibliometrics
- Four-week IgE/baseline IgE ratio combined with tryptase predicts clinical outcome in omalizumab-treated children with moderate-to-severe asthma
- Single-cell transcriptomic analysis identifies a stress response Schwann cell subtype
- Acute pancreatitis risk in the diagnosis and management of inflammatory bowel disease: A critical focus
- Effect of subclinical esketamine on NLRP3 and cognitive dysfunction in elderly ischemic stroke patients
- Interleukin-37 mediates the anti-oral tumor activity in oral cancer through STAT3
- CA199 and CEA expression levels, and minimally invasive postoperative prognosis analysis in esophageal squamous carcinoma patients
- Efficacy of a novel drainage catheter in the treatment of CSF leak after posterior spine surgery: A retrospective cohort study
- Comprehensive biomedicine assessment of Apteranthes tuberculata extracts: Phytochemical analysis and multifaceted pharmacological evaluation in animal models
- Relation of time in range to severity of coronary artery disease in patients with type 2 diabetes: A cross-sectional study
- Dopamine attenuates ethanol-induced neuronal apoptosis by stimulating electrical activity in the developing rat retina
- Correlation between albumin levels during the third trimester and the risk of postpartum levator ani muscle rupture
- Factors associated with maternal attention and distraction during breastfeeding and childcare: A cross-sectional study in the west of Iran
- Mechanisms of hesperetin in treating metabolic dysfunction-associated steatosis liver disease via network pharmacology and in vitro experiments
- The law on oncological oblivion in the Italian and European context: How to best uphold the cancer patients’ rights to privacy and self-determination?
- The prognostic value of the neutrophil-to-lymphocyte ratio, platelet-to-lymphocyte ratio, and prognostic nutritional index for survival in patients with colorectal cancer
- Factors affecting the measurements of peripheral oxygen saturation values in healthy young adults
- Comparison and correlations between findings of hysteroscopy and vaginal color Doppler ultrasonography for detection of uterine abnormalities in patients with recurrent implantation failure
- The effects of different types of RAGT on balance function in stroke patients with low levels of independent walking in a convalescent rehabilitation hospital
- Causal relationship between asthma and ankylosing spondylitis: A bidirectional two-sample univariable and multivariable Mendelian randomization study
- Correlations of health literacy with individuals’ understanding and use of medications in Southern Taiwan
- Correlation of serum calprotectin with outcome of acute cerebral infarction
- Comparison of computed tomography and guided bronchoscopy in the diagnosis of pulmonary nodules: A systematic review and meta-analysis
- Curdione protects vascular endothelial cells and atherosclerosis via the regulation of DNMT1-mediated ERBB4 promoter methylation
- The identification of novel missense variant in ChAT gene in a patient with gestational diabetes denotes plausible genetic association
- Molecular genotyping of multi-system rare blood types in foreign blood donors based on DNA sequencing and its clinical significance
- Exploring the role of succinyl carnitine in the association between CD39⁺ CD4⁺ T cell and ulcerative colitis: A Mendelian randomization study
- Dexmedetomidine suppresses microglial activation in postoperative cognitive dysfunction via the mmu-miRNA-125/TRAF6 signaling axis
- Analysis of serum metabolomics in patients with different types of chronic heart failure
- Diagnostic value of hematological parameters in the early diagnosis of acute cholecystitis
- Pachymaran alleviates fat accumulation, hepatocyte degeneration, and injury in mice with nonalcoholic fatty liver disease
- Decrease in CD4 and CD8 lymphocytes are predictors of severe clinical picture and unfavorable outcome of the disease in patients with COVID-19
- METTL3 blocked the progression of diabetic retinopathy through m6A-modified SOX2
- The predictive significance of anti-RO-52 antibody in patients with interstitial pneumonia after treatment of malignant tumors
- Exploring cerebrospinal fluid metabolites, cognitive function, and brain atrophy: Insights from Mendelian randomization
- Development and validation of potential molecular subtypes and signatures of ocular sarcoidosis based on autophagy-related gene analysis
- Widespread venous thrombosis: Unveiling a complex case of Behçet’s disease with a literature perspective
- Uterine fibroid embolization: An analysis of clinical outcomes and impact on patients’ quality of life
- Discovery of lipid metabolism-related diagnostic biomarkers and construction of diagnostic model in steroid-induced osteonecrosis of femoral head
- Serum-derived exomiR-188-3p is a promising novel biomarker for early-stage ovarian cancer
- Enhancing chronic back pain management: A comparative study of ultrasound–MRI fusion guidance for paravertebral nerve block
- Peptide CCAT1-70aa promotes hepatocellular carcinoma proliferation and invasion via the MAPK/ERK pathway
- Electroacupuncture-induced reduction of myocardial ischemia–reperfusion injury via FTO-dependent m6A methylation modulation
- Hemorrhoids and cardiovascular disease: A bidirectional Mendelian randomization study
- Cell-free adipose extract inhibits hypertrophic scar formation through collagen remodeling and antiangiogenesis
- HALP score in Demodex blepharitis: A case–control study
- Assessment of SOX2 performance as a marker for circulating cancer stem-like cells (CCSCs) identification in advanced breast cancer patients using CytoTrack system
- Risk and prognosis for brain metastasis in primary metastatic cervical cancer patients: A population-based study
- Comparison of the two intestinal anastomosis methods in pediatric patients
- Factors influencing hematological toxicity and adverse effects of perioperative hyperthermic intraperitoneal vs intraperitoneal chemotherapy in gastrointestinal cancer
- Endotoxin tolerance inhibits NLRP3 inflammasome activation in macrophages of septic mice by restoring autophagic flux through TRIM26
- Lateral transperitoneal laparoscopic adrenalectomy: A single-centre experience of 21 procedures
- Petunidin attenuates lipopolysaccharide-induced retinal microglia inflammatory response in diabetic retinopathy by targeting OGT/NF-κB/LCN2 axis
- Procalcitonin and C-reactive protein as biomarkers for diagnosing and assessing the severity of acute cholecystitis
- Factors determining the number of sessions in successful extracorporeal shock wave lithotripsy patients
- Development of a nomogram for predicting cancer-specific survival in patients with renal pelvic cancer following surgery
- Inhibition of ATG7 promotes orthodontic tooth movement by regulating the RANKL/OPG ratio under compression force
- A machine learning-based prognostic model integrating mRNA stemness index, hypoxia, and glycolysis‑related biomarkers for colorectal cancer
- Glutathione attenuates sepsis-associated encephalopathy via dual modulation of NF-κB and PKA/CREB pathways
- FAHD1 prevents neuronal ferroptosis by modulating R-loop and the cGAS–STING pathway
- Association of placenta weight and morphology with term low birth weight: A case–control study
- Investigation of the pathogenic variants induced Sjogren’s syndrome in Turkish population
- Nucleotide metabolic abnormalities in post-COVID-19 condition and type 2 diabetes mellitus patients and their association with endocrine dysfunction
- TGF-β–Smad2/3 signaling in high-altitude pulmonary hypertension in rats: Role and mechanisms via macrophage M2 polarization
- Ultrasound-guided unilateral versus bilateral erector spinae plane block for postoperative analgesia of patients undergoing laparoscopic cholecystectomy
- Profiling gut microbiome dynamics in subacute thyroiditis: Implications for pathogenesis, diagnosis, and treatment
- Delta neutrophil index, CRP/albumin ratio, procalcitonin, immature granulocytes, and HALP score in acute appendicitis: Best performing biomarker?
- Anticancer activity mechanism of novelly synthesized and characterized benzofuran ring-linked 3-nitrophenyl chalcone derivative on colon cancer cells
- H2valdien3 arrests the cell cycle and induces apoptosis of gastric cancer
- Prognostic relevance of PRSS2 and its immune correlates in papillary thyroid carcinoma
- Association of SGLT2 inhibition with psychiatric disorders: A Mendelian randomization study
- Motivational interviewing for alcohol use reduction in Thai patients
- Luteolin alleviates oxygen-glucose deprivation/reoxygenation-induced neuron injury by regulating NLRP3/IL-1β signaling
- Polyphyllin II inhibits thyroid cancer cell growth by simultaneously inhibiting glycolysis and oxidative phosphorylation
- Relationship between the expression of copper death promoting factor SLC31A1 in papillary thyroid carcinoma and clinicopathological indicators and prognosis
- CSF2 polarized neutrophils and invaded renal cancer cells in vitro influence
- Proton pump inhibitors-induced thrombocytopenia: A systematic literature analysis of case reports
- The current status and influence factors of research ability among community nurses: A sequential qualitative–quantitative study
- OKAIN: A comprehensive oncology knowledge base for the interpretation of clinically actionable alterations
- The relationship between serum CA50, CA242, and SAA levels and clinical pathological characteristics and prognosis in patients with pancreatic cancer
- Identification and external validation of a prognostic signature based on hypoxia–glycolysis-related genes for kidney renal clear cell carcinoma
- Engineered RBC-derived nanovesicles functionalized with tumor-targeting ligands: A comparative study on breast cancer targeting efficiency and biocompatibility
- Relationship of resting echocardiography combined with serum micronutrients to the severity of low-gradient severe aortic stenosis
- Effect of vibration on pain during subcutaneous heparin injection: A randomized, single-blind, placebo-controlled trial
- The diagnostic performance of machine learning-based FFRCT for coronary artery disease: A meta-analysis
- Comparing biofeedback device vs diaphragmatic breathing for bloating relief: A randomized controlled trial
- Serum uric acid to albumin ratio and C-reactive protein as predictive biomarkers for chronic total occlusion and coronary collateral circulation quality
- Multiple organ scoring systems for predicting in-hospital mortality of sepsis patients in the intensive care unit
- Single-cell RNA sequencing data analysis of the inner ear in gentamicin-treated mice via intraperitoneal injection
- Suppression of cathepsin B attenuates myocardial injury via limiting cardiomyocyte apoptosis
- Influence of sevoflurane combined with propofol anesthesia on the anesthesia effect and adverse reactions in children with acute appendicitis
- Identification of hub genes related to acute kidney injury caused by sevoflurane anesthesia and endoplasmic reticulum stress
- Efficacy and safety of PD-1/PD-L1 inhibitors in pancreatic ductal adenocarcinoma: a systematic review and Meta-analysis of randomized controlled trials
- The value of diagnostic experience in O-RADS MRI score for ovarian-adnexal lesions
- Health education pathway for individuals with temporary enterostomies using patient journey mapping
- Serum TLR8 as a potential diagnostic biomarker of coronary heart disease
- Intraoperative temperature management and its effect on surgical outcomes in elderly patients undergoing lichtenstein unilateral inguinal hernia repair
- Immunohistochemical profiling and neuroepithelial heterogeneity in immature ovarian teratomas: a retrospective digital pathology-based study
- Associated risk factors and prevalence of human papillomavirus infection among females visiting tertiary care hospital: a cross-sectional study from Nepal
- Comparative evaluation of various disc elution methods for the detection of colistin-resistant gram-negative bacteria
- Effect of timing of cholecystectomy on weight loss after sleeve gastrectomy in morbidly obese individuals with cholelithiasis: a retrospective cohort study
- Causal association between ceramide levels and central precocious puberty: a mendelian randomization study
- Novel predictive model for colorectal liver metastases recurrence: a radiomics and clinical data approach
- Relationship between resident physicians’ perceived professional value and exposure to violence
- Multiple sclerosis and type 1 diabetes: a Mendelian randomization study of European ancestry
- Rapid pathogen identification in peritoneal dialysis effluent by MALDI-TOF MS following blood culture enrichment
- Comparison of open and percutaneous A1 pulley release in pediatric trigger thumb: a retrospective cohort study
- Impact of combined diaphragm-lung ultrasound assessment on postoperative respiratory function in patients under general anesthesia recovery
- Development and internal validation of a nomogram for predicting short-term prognosis in ICU patients with acute pyelonephritis
- The association between hypoxic burden and blood pressure in patients with obstructive sleep apnea
- Promotion of asthenozoospermia by C9orf72 through suppression of spermatogonia activity via fructose metabolism and mitophagy
- Review Articles
- The effects of enhanced external counter-pulsation on post-acute sequelae of COVID-19: A narrative review
- Diabetes-related cognitive impairment: Mechanisms, symptoms, and treatments
- Microscopic changes and gross morphology of placenta in women affected by gestational diabetes mellitus in dietary treatment: A systematic review
- Review of mechanisms and frontier applications in IL-17A-induced hypertension
- Research progress on the correlation between islet amyloid peptides and type 2 diabetes mellitus
- The safety and efficacy of BCG combined with mitomycin C compared with BCG monotherapy in patients with non-muscle-invasive bladder cancer: A systematic review and meta-analysis
- The application of augmented reality in robotic general surgery: A mini-review
- The effect of Greek mountain tea extract and wheat germ extract on peripheral blood flow and eicosanoid metabolism in mammals
- Neurogasobiology of migraine: Carbon monoxide, hydrogen sulfide, and nitric oxide as emerging pathophysiological trinacrium relevant to nociception regulation
- Plant polyphenols, terpenes, and terpenoids in oral health
- Laboratory medicine between technological innovation, rights safeguarding, and patient safety: A bioethical perspective
- End-of-life in cancer patients: Medicolegal implications and ethical challenges in Europe
- The maternal factors during pregnancy for intrauterine growth retardation: An umbrella review
- Intra-abdominal hypertension/abdominal compartment syndrome of pediatric patients in critical care settings
- PI3K/Akt pathway and neuroinflammation in sepsis-associated encephalopathy
- Screening of Group B Streptococcus in pregnancy: A systematic review for the laboratory detection
- Giant borderline ovarian tumours – review of the literature
- Leveraging artificial intelligence for collaborative care planning: Innovations and impacts in shared decision-making – A systematic review
- Cholera epidemiology analysis through the experience of the 1973 Naples epidemic
- Risk factors of frailty/sarcopenia in community older adults: Meta-analysis
- Supplement strategies for infertility in overweight women: Evidence and legal insights
- Scurvy, a not obsolete disorder: Clinical report in eight young children and literature review
- A meta-analysis of the effects of DBS on cognitive function in patients with advanced PD
- Protective role of selenium in sepsis: Mechanisms and potential therapeutic strategies
- Strategies for hyperkalemia management in dialysis patients: A systematic review
- C-reactive protein-to-albumin ratio in peripheral artery disease
- Research progress on autophagy and its roles in sepsis induced organ injury
- Neuronutrition in autism spectrum disorders
- Pumilio 2 in neural development, function, and specific neurological disorders
- Antibiotic prescribing patterns in general dental practice- a scoping review
- Clinical and medico-legal reflections on non-invasive prenatal testing
- Smartphone use and back pain: a narrative review of postural pathologies
- Targeting endothelial oxidative stress in hypertension
- Exploring links between acne and metabolic syndrome: a narrative review
- Case Reports
- Delayed graft function after renal transplantation
- Semaglutide treatment for type 2 diabetes in a patient with chronic myeloid leukemia: A case report and review of the literature
- Diverse electrophysiological demyelinating features in a late-onset glycogen storage disease type IIIa case
- Giant right atrial hemangioma presenting with ascites: A case report
- Laser excision of a large granular cell tumor of the vocal cord with subglottic extension: A case report
- EsoFLIP-assisted dilation for dysphagia in systemic sclerosis: Highlighting the role of multimodal esophageal evaluation
- Molecular hydrogen-rhodiola as an adjuvant therapy for ischemic stroke in internal carotid artery occlusion: A case report
- Coronary artery anomalies: A case of the “malignant” left coronary artery and its surgical management
- Combined VAT and retroperitoneoscopy for pleural empyema due to nephro-pleuric fistula in xanthogranulomatous pyelonephritis
- A rare case of Opalski syndrome with a suspected multiple sclerosis etiology
- Newly diagnosed B-cell acute lymphoblastic leukemia demonstrating localized bone marrow infiltration exclusively in the lower extremities
- Rapid Communication
- Biological properties of valve materials using RGD and EC
-
A single oral administration of flavanols enhances short
-term memory in mice along with increased brain-derived neurotrophic factor - Repeat influenza incidence across two consecutive influenza seasons
- Letter to the Editor
- Role of enhanced external counterpulsation in long COVID
- Expression of Concern
- Expression of concern “A ceRNA network mediated by LINC00475 in papillary thyroid carcinoma”
- Expression of concern “Notoginsenoside R1 alleviates spinal cord injury through the miR-301a/KLF7 axis to activate Wnt/β-catenin pathway”
- Expression of concern “circ_0020123 promotes cell proliferation and migration in lung adenocarcinoma via PDZD8”
- Corrigendum
- Corrigendum to “Empagliflozin improves aortic injury in obese mice by regulating fatty acid metabolism”
- Corrigendum to “Comparing the therapeutic efficacy of endoscopic minimally invasive surgery and traditional surgery for early-stage breast cancer: A meta-analysis”
- Corrigendum to “The progress of autoimmune hepatitis research and future challenges”
- Retraction
- Retraction of “miR-654-5p promotes gastric cancer progression via the GPRIN1/NF-κB pathway”
- Retraction of: “LncRNA CASC15 inhibition relieves renal fibrosis in diabetic nephropathy through downregulating SP-A by sponging to miR-424”
- Retraction of: “SCARA5 inhibits oral squamous cell carcinoma via inactivating the STAT3 and PI3K/AKT signaling pathways”
- Special Issue Advancements in oncology: bridging clinical and experimental research - Part II
- Unveiling novel biomarkers for platinum chemoresistance in ovarian cancer
- Lathyrol affects the expression of AR and PSA and inhibits the malignant behavior of RCC cells
- The era of increasing cancer survivorship: Trends in fertility preservation, medico-legal implications, and ethical challenges
- Bone scintigraphy and positron emission tomography in the early diagnosis of MRONJ
- Meta-analysis of clinical efficacy and safety of immunotherapy combined with chemotherapy in non-small cell lung cancer
- Special Issue Computational Intelligence Methodologies Meets Recurrent Cancers - Part IV
- Exploration of mRNA-modifying METTL3 oncogene as momentous prognostic biomarker responsible for colorectal cancer development
- Special Issue The evolving saga of RNAs from bench to bedside - Part III
- Interaction and verification of ferroptosis-related RNAs Rela and Stat3 in promoting sepsis-associated acute kidney injury
- The mRNA MOXD1: Link to oxidative stress and prognostic significance in gastric cancer
- Special Issue Exploring the biological mechanism of human diseases based on MultiOmics Technology - Part II
- Dynamic changes in lactate-related genes in microglia and their role in immune cell interactions after ischemic stroke
- A prognostic model correlated with fatty acid metabolism in Ewing’s sarcoma based on bioinformatics analysis
- Red cell distribution width predicts early kidney injury: A NHANES cross-sectional study
- Special Issue Diabetes mellitus: pathophysiology, complications & treatment
- Nutritional risk assessment and nutritional support in children with congenital diabetes during surgery
- Correlation of the differential expressions of RANK, RANKL, and OPG with obesity in the elderly population in Xinjiang
- A discussion on the application of fluorescence micro-optical sectioning tomography in the research of cognitive dysfunction in diabetes
- A review of brain research on T2DM-related cognitive dysfunction
- Metformin and estrogen modulation in LABC with T2DM: A 36-month randomized trial
- Special Issue Innovative Biomarker Discovery and Precision Medicine in Cancer Diagnostics
- CircASH1L-mediated tumor progression in triple-negative breast cancer: PI3K/AKT pathway mechanisms