Abstract
Glioma is the most common primary brain tumor. Filamin-binding LIM protein 1 (FBLIM1) has been identified in multiple cancers and is suspected of playing a part in the development of tumors. However, the potential function of FBLIM1 mRNA in glioma has not been investigated. In this study, the clinical information and transcriptome data of glioma patients were, respectively, retrieved from the TCGA and CGGA databases. The expression level of FBLIM1 mRNA was shown to be aberrant in a wide variety of malignancies. Significantly, when glioma samples were compared to normal brain samples, FBLIM1 expression was shown to be significantly elevated in the former. A poor prognosis was related to high FBLIM1 expression, which was linked to more advanced clinical stages. Notably, multivariate analyses demonstrated that FBLIM1 expression was an independent predictor for the overall survival of glioma patients. Immune infiltration analysis disclosed that FBLIM1 expression had relevance with many immune cells. The results of RT-PCR suggested that FBLIM1 expression was markedly elevated in glioma specimens. Functional experiments unveiled that the knockdown of FBLIM1 mRNA suppressed glioma cell proliferation. In general, we initially discovered that FBLIM1 mRNA might be a possible prognostic marker in glioma.
1 Introduction
Primary central nervous system cancers account for approximately 1.6% of cancers diagnosed annually around the world, with gliomas being the most frequent histological type [1]. Gliomas are primary brain tumors that can originate from either glial or neuronal progenitor cells. The risk of developing gliomas increases with age, with the highest rates occurring in people over the age of 75 [2]. Glioblastomas are responsible for around 70–75% of all gliomas, whereas low-grade gliomas (LGGs) are responsible for approximately 20–25% of all gliomas [3,4]. Despite the discovery of some prognostic indicators including lncRNA FOXD1-AS1 and hemodynamic change, the prognosis for patients who have a high-grade glioma is often less favorable than that of patients with other types of gliomas [5]. Patients diagnosed with LGG have a survival time range of 1–15 years, but those diagnosed with glioblastoma have a survival time median of just 16 months [6]. It has been established that glioblastoma has the potential to be very aggressive. Although significant headway has been achieved in the development of innovative therapies for the treatment of cancer, very few treatments have been authorized for the treatment of LGG, and the outlook for LGG patients continues to be dismal [7,8]. Furthermore, as glioblastoma typically remains asymptomatic in its early stages, the majority of individuals are not diagnosed until they reach advanced disease stages or develop distant metastases [9,10]. Consequently, the discovery of new molecular markers and prognostic indicators for glioma is very necessary in order to improve therapy results and reduce the burden of illness.
Filamin binding LIM protein 1 (FBLIM1) was considered an essential component of cell-extracellular matrix adhesions. It has been discovered that filamins, as cytoplasmic proteins cross-linking actin filaments can coordinate the interaction between the cytoskeleton and the epidermal growth factor receptor (EGFR) [11]. Meanwhile, FBLIM1 is associated with inflammation-associated diseases, such as chronic recurrent multifocal osteomyelitis, and exists in numerous forms of malignancies, involving the brain, breast, liver, and other sites [12,13,14]. Moreover, chronic recurrent multifocal osteomyelitis is among the conditions that can be attributed to FBLIM1. A recent study by Cox et al. provides support for the notion that FBLIM1, a gene responsible for encoding a protein involved in bone remodeling, plays a crucial role in the development of sterile bone inflammation. Through whole-exome sequencing, researchers successfully identified a homozygous mutation within the filamin-binding region of FBLIM1 in an affected child who had parents with a blood relation [15]. Unfortunately, there is limited information on the role of FBLIM1 in cancers. According to the findings of a recent study, FBLIM1 is abundantly expressed in oral cancer [16]. Furthermore, inhibiting FBLIM1 was revealed to hinder oral cancer cell proliferative, migratory, and invasive properties via modulating the pathway that is controlled by EGFR. It has not been determined, to the best of our knowledge, whether FBLIM1 was expressed or functions in gliomas.
Many different cell components make up a solid tumor. These cell components include fibroblasts, macrophages, lymphocytes stromal cells, endothelial cells, cancer cells, hematopoietic cells, and smooth muscle cells [17,18]. The most indispensable components required for the creation and development of a tumor are immune cells and stromal cells, among other cell types [19]. How the components of tumor microenvironment (TEM) interact with one another and behave is of the utmost importance to the analysis of tumors [20,21]. Recent research has demonstrated that both stromal cell activity and its interaction with tumor cells contribute to tumor growth, invasion of surrounding tissue, and dissemination throughout the body [22,23]. In addition, the stromal cells have the potential to secrete cytokines, chemokines, and growth factors, all of which notably impact the features of the tumor. Because of the strong connection between the growth of LGG and immunity, LGG cells have the ability to generate a significant number of cytokines. These cytokines encourage diverse immune cells to enter the tumor, which accordingly provides a TME. Glioma patients who have poor prognosis are closely related to immune cells [24,25]. Tumor-associated macrophages (TEM) are implicated in glioma development, relapse, aggressiveness, and the response to therapy. Glioma patients often face a poor prognosis. Given the unique advantages it offers in the treatment of various malignancies, immuno-oncology is currently attracting significant clinical attention. Immune-infiltrating cells and immune-related genes both play crucial roles within the TEM, contributing to the determination of patient prognosis and providing strong rationale for immunotherapy.
In this study, we aimed to explore the expression, clinical significance, and potential function of FBLIM1 in glioma patients. First, we compared the differential FBLIM1 expression in normal tissues and glioma samples using the glioma RNA-seq data provided by TCGA and CGGA. Then, we explored the connection between the levels of FBLIM1 expression and the clinical pathological characteristics of glioma. In addition, we investigated the potential role that FBLIM1 plays in glioma prognosis. In addition, we carried out gene enrichment analysis to investigate and reveal its potential functions. In the end, we deciphered the connection between immune infiltration and FBLIM1 expression, as well as its mechanism in the process of developing and promoting glioma. In summary, this study provided valuable insights into the biological characteristics of gliomas and potential therapeutic targets. By elucidating the expression, clinical significance, potential functions, and its association with immune infiltration of FBLIM1, this research had the potential to offer new insights and strategies for the diagnosis and treatment of gliomas. These findings may have a positive impact on improving patient prognosis and survival rates.
2 Materials and methods
2.1 Cell culture and transfection
Glioma cell lines (normal human astrocyte (NHA), U251, and LN229 cells) and NHA cells were acquired from the American Type Culture Collection (Manassas, VA, USA) and cultivated with 10% fetal bovine serum-contained Dulbecco’s modified Eagle’s medium. SiRNA targeting FBLIM1 as well as controls devoid of target sequence were procured from Shanghai GenePharma Co., Ltd. Using the protocol provided by the manufacturer of Lipofectamine® 2000 (Invitrogen; Thermo Fisher Scientific, Inc., CA, USA), siRNAs were introduced into cells via transfection using this product.
2.2 RNA isolation, reverse transcription, and qPCR
The isolation of the total RNA was achieved by following the protocol provided by the manufacturer of the TRIzol reagent (Invitrogen, Carlsbad, CA, USA) and using their product. PrimeScript RT Master Mix (Takara, Japan) was implemented to carry out the process of reverse transcription of mRNAs. qPCR was carried out with the use of SYBR Green (Takara, Japan) in accordance with the guidelines provided by the manufacturer. The findings were standardized with respect to the expression of GADPH, and the calculations were carried out using the 2-Cq technique. All experiments were in triplicate. Primer sequences were as follows: FBLIM1 forward: 5′-TGTAGCCGTGAGTGAGGAAGT-3, FBLIM1 reverse: 5′-CAGGTGTCTTTGTGGGAAGCA-3′; GAPDH forward: 5′-GGAGCGAGATCCCTCCAAAAT-3′, GAPDH reverse: 5′-GGCTGTTGTCATACTTCTCATGG-3′.
2.3 Cell proliferation assays
Cell proliferation was determined using a Cell Counting Kit-8 (CCK-8, Beyotime Institute of Biotechnology, Shanghai, China) according to the manufacturer’s instructions. For the CCK-8 assay, 2 × 104 cells/well were seeded in a 96-well plate for 24 h and were transiently transfected with si-FBLIM1 or scramble siRNA. Subsequently, at multiple time points (0, 1, 2, and 3 days after transfection), 10 microliters of the Cell Counting Kit solution were added to each well. This solution contains a tetrazolium salt (WST-8) that is reduced by cellular dehydrogenases to formazan in viable cells. The 96-well plate was then incubated for 2 h at 37°C to allow the CCK-8 reagent to interact with the cells. Following incubation, the absorbance values at each time point were measured at 450 nm using a microplate reader. The absorbance values obtained were directly proportional to the number of viable cells in each well and were used to assess cell proliferation over time. To ensure the reliability of our findings, all experiments were biologically repeated a minimum of three times.
2.4 Data sets
The RNA-seq data of LGG samples, at level 3, as well as clinical data, were acquired from the UCSC Xena1 database. By using a genome tissue expression (GTEx), researchers were able to collect data on gene expression in normal tissues. Normalized gene expression was assessed using the Log2-based transformation, with the fragments per kilobase of transcript per million mapped reads as units of measurement. Then, the “sva” package of the R program was employed to normalize the RNA expression profiles and eliminate the batch effects. Principal component analysis was used for both the GTEx and TCGA datasets (https://portal.gdc.cancer.gov/) in order to identify batch effects. In addition, we accessed the CGGA database (http://cgga.org.cn/) and retrieved the RNA-Seq and clinical information of 749 glioma samples. In the TCGA database, we selected a dataset relevant to gliomas. We verified that the chosen dataset includes clinical information such as patient age, gender, survival time, and RNA-seq data from glioma tissues. Depending on the research questions, further sample selection was conducted, such as filtering for specific subtypes of gliomas or samples related to specific treatment regimens. For the CGGA database, we also selected a dataset related to gliomas and ensured that it included both clinical information and transcriptome data from glioma tissues. For clinical data, we conducted data cleaning and standardization, handling missing values and outliers. Additionally, we created relevant clinical features based on the characteristics of gliomas, such as staging and tumor size. For transcriptome data, quality control procedures were implemented to exclude samples of poor quality. We applied normalization methods to ensure data comparability and performed gene expression filtering or transformations as needed.
2.5 FBLIM1 differential expression in glioma tissues
In order to calculate the differential expression of FBLIM1, boxplots, and scatter plots were produced with the disease state as the variable. The disease state in question was either tumor or normal. Receiver operating characteristic (ROC) curves were employed in order to estimate the diagnostic performance of FBLIM1. The statistical ranking for FBLIM1 expression that was high or low, respectively, was characterized as FBLIM1-high or FBLIM1-low depending on whether it was above or below the median value.
2.6 Association of FBLIM1 with prognosis
The overall survival (OS), disease-specific survival (DSS), and progression-free interval (PFI) were key assessment factors for the relevance between FBLIM1 expression and the glioma’s prognosis. mRNA expression levels were employed in conjunction with the log-rank test to determine survival rates, which were estimated by the Kaplan–Meier plot. The parameters that were chosen were as follows: mRNA (RNA-seq) for pan-cancer, and patients were divided by their median age. To address the importance of FBLIM1 mRNA expression in glioma from a predictive standpoint, we performed univariate and multivariate Cox analyses based on the TCGA dataset. The cut-off value was determined to be the level of FBLIM1 mRNA expression that was found in the median. The independent predictive significance of FBLIM1 mRNA expression levels was subsequently validated by using multivariate Cox analysis. Multivariate Cox analysis is a statistical technique used in survival analysis and epidemiology. It extends the traditional univariate Cox proportional hazards regression by allowing the simultaneous analysis of multiple independent variables (covariates) to assess their impact on the time to an event, typically a survival time or time to a specific outcome, while accounting for censoring.
2.7 Identification of differently expressed genes (DEGs) between FBLIM1-low and -high expression glioma groups
DEGs between samples with low FBLIM1 and high FBLIM1 expression from the TCGA database were evaluated with DESeq2 (4.0) software using the Student’s t-test. It was determined that genes met the criterion for statistical significance when the absolute log (FC) was >2, and the adj p-value <0.05.
2.8 Functional enrichment analysis
ClusterProfiler is an R package used for bioinformatics and biological data analysis. It is employed for functional enrichment analysis and visualization of high-throughput biological data. ClusterProfiler assists researchers in understanding the biological significance of gene sets, particularly in high-throughput gene expression analysis [26]. For functional enrichment analysis, the ClusterProfiler package of the R program was utilized, and the GO biological processes and KEGG pathways that met the criteria for significance (q-value of at least 0.01) were utilized. In addition, the threshold conditions were a significance level of p-value < 0.05 and an adjusted p-value < 0.05.
2.9 Immune infiltration analysis
The infiltration of 24 distinct types of immune cells into glioma samples was examined with the Spearman correlation analysis. These immune cell types were identified following the published immunocytes characteristics. SsGSEA (single-sample Gene Set Enrichment Analysis) is a method used in bioinformatics and biological data analysis to assess the enrichment of gene sets in individual samples. It is developed based on the traditional gene set enrichment analysis (GSEA) and is commonly used for analyzing high-throughput gene expression data from single samples, such as RNA-seq data. This analysis was implemented by ssGSEA in glioma samples with the GSVA package. Scatter plots illustrate the relationship that exists between the expression of FBLIM1 and certain immune cells. The enrichment score of each immunocyte was compared between the FBLIM1-high samples and the FBLIM1-low samples using the Wilcoxon rank-sum test.
2.10 Statistical methods
R software (4.0.2, Boston, Massachusetts, USA) or GraphPad Prism 6 (GraphPad Prism, San Diego, CA, USA) were used for all analyses. Statistical differences between groups were evaluated using the Student’s paired two-tailed t-test. Adjusted p-values < 0.05, p-values < 0.05, and FC > 2 were utilized as statistical thresholds.
3 Results
3.1 FBLIM1 mRNA expression was distinctly upregulated in glioma
Initially, FBLIM1 mRNA expression in the tumor samples of GTEx coupled with TCGA and the corresponding normal samples of TCGA were compared for the pan-cancer analysis by the Wilcoxon rank sum test. As shown in Figure 1a and b, we observed that FBLIM1 exhibited a dysregulated level in many types of tumors. However, the expression trend of FBLIM1 was different in different tumors, suggesting that it may serve as a tumor promotor or a tumor suppressor according to the types of tumors. Importantly, we observed that FBLIM1 expression was notably elevated in glioma specimens versus non-tumor specimens (Figure 1c). To further explore the diagnostic value of FBLIM1 expression for glioma, we performed ROC assays and found that FBLIM1 could effectively distinguish glioma specimens from normal tissue samples (AUC: 0.826; 95% CI: 0.807–0.845; p < 0.001, Figure 1d). Moreover, FBLIM1 expression was revealed to be distinctly increased in GBM specimens compared with LGG specimens (Figure 1e). Meanwhile, the findings of ROC assays also substantiated the diagnostic value of FBLIM1 in screening GBM specimens from LGG specimens with an AUC of 0.797 (Figure 1f).

FBLIM1 expression was distinctly increased in glioma. (a and b) FBLIM1 expression levels in various cancer types from TCGA data and GTEx. (c) FBLIM1 levels in glioma and normal brain specimens. (d) A ROC curve was created for testing the importance of FBLIM1 for identifying glioma tissues. (e) FBLIM1 expression in glioma specimens with different clinical stages. (f) ROC assays were employed to examine the diagnostic power of FBLIM1 levels in screening glioma specimens with G3–G4 from glioma specimens with G2.
3.2 Association with FBLIM1 expression and clinicopathological factors
We estimated the possible link between FBLIM1 expression and clinical factors. FBLIM1 expression did not show a distinct difference between female patients and male patients (Figure 2a), while it showed a higher level in patients with age >60 in contrast to those with age <60 (Figure 2b). Moreover, GBM patients showed a higher level of FBLIM1 (Figure 2c). In addition, there was a dysregulated level of FBLIM1 in glioma patients with different 1p/19q codeletion (Figure 2d) and IDH status (Figure 2e). For statistical analysis, the patients were classified into the FBLIM1 high-expression (n = 348) and low-expression groups (n = 348) based on the mean value of FBLIM1 expression. In order to explore the association between FBLIM1 expression and clinicopathologic features in glioma, we manually divided glioma patients into two groups (high and low-expression groups) based on the mean expression of FBLIM1. Table 1 shows that FBLIM1 expression had a relation with age, histological type, WHO grade, 1p/19q codeletion, IDH status, and primary therapy outcome (all p < 0.05). Our findings suggested the essentiality of FBLIM1 in the clinical progression of glioma patients.

Relation with FBLIM1 levels and clinicopathological traits, consisting of (a) gender, (b) age, (c) histological type, (d) 1p/19q codeletion, and (e) IDH status.
Correlation between FBLIM1 and clinicopathological parameters
| Characteristics | Low expression of FBLIM1 | High expression of FBLIM1 | p |
|---|---|---|---|
| n | 348 | 348 | |
| Age, n (%) | <0.001 | ||
| ≤60 | 303 (43.5%) | 250 (35.9%) | |
| >60 | 45 (6.5%) | 98 (14.1%) | |
| Gender, n (%) | 0.939 | ||
| Female | 148 (21.3%) | 150 (21.6%) | |
| Male | 200 (28.7%) | 198 (28.4%) | |
| Histological type, n (%) | <0.001 | ||
| Astrocytoma | 109 (15.7%) | 86 (12.4%) | |
| Glioblastoma | 10 (1.4%) | 158 (22.7%) | |
| Oligoastrocytoma | 88 (12.6%) | 46 (6.6%) | |
| Oligodendroglioma | 141 (20.3%) | 58 (8.3%) | |
| WHO grade, n (%) | <0.001 | ||
| G2 | 171 (26.9%) | 53 (8.3%) | |
| G3 | 121 (19.1%) | 122 (19.2%) | |
| G4 | 10 (1.6%) | 158 (24.9%) | |
| IDH status, n (%) | <0.001 | ||
| WT | 58 (8.5%) | 188 (27.4%) | |
| Mut | 288 (42%) | 152 (22.2%) | |
| 1p/19q codeletion, n (%) | <0.001 | ||
| Codel | 134 (19.4%) | 37 (5.4%) | |
| Non-codel | 214 (31.1%) | 304 (44.1%) | |
| Primary therapy outcome, n (%) | <0.001 | ||
| PD | 49 (10.6%) | 63 (13.6%) | |
| SD | 98 (21.2%) | 49 (10.6%) | |
| PR | 41 (8.9%) | 23 (5%) | |
| CR | 102 (22.1%) | 37 (8%) | |
| Age, median (IQR) | 41 (33, 52.25) | 52 (37, 62) | <0.001 |
Bold values indicates the significance values (p).
3.3 FBLIM1 expression is survival-associated
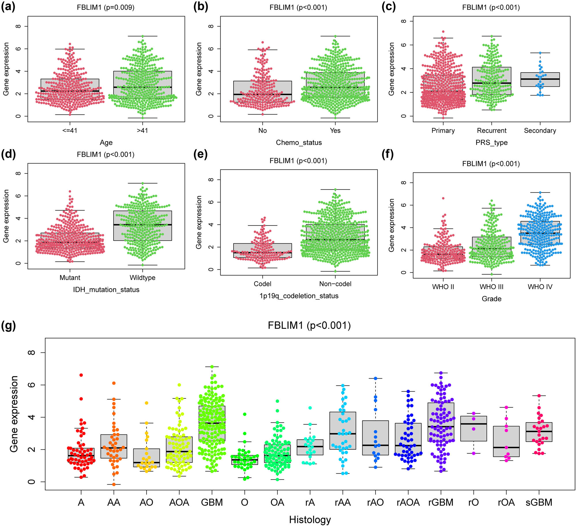
The cohorts contained the low-and high-expression subgroups following the median expression of FBLIM1. On the basis of the KM plot in TCGA, patients with high FBLIM1 expression exhibited shorter OS (Figure 3a), DSS (Figure 3b), and PFI (Figure 3c) in comparison to those with low FBLIM1 expression. Moreover, the predictive power of FBLIM1 expression was estimated by the ROC analysis, which unveiled that FBLIM1 expression could, respectively, forecast the 1-year (0.772), 3-year (0.788), and 5-year (0.729) survival of glioma patients (Figure 3d) in an effective way. In addition, a similar result was witnessed in DSS (Figure 3e) and PFI (Figure 3f). We further performed multivariate assays to validate the prognostic value of FBLIM1 expression and observed that FBLIM1 expression was a prognostic factor for OS (p = 0.032, Table 2) and PFI (p = 0.005, Table 3) while DSS (p = 0.151, Table 4) was not. On the other hand, the prognostic power of the FBLIM1 level was assessed in glioma patients from the CGGA datasets. Patients with high FBLIM1 levels exhibited a shorter OS in contrast to those with a low level (Figure 4a). Time–ROC assays also confirmed the strong ability to forecast the clinical outcomes of glioma patients (Figure 4b). Importantly, multivariate assays also validated that FBLIM1 level was regarded as a prognostic factor for OS for glioma patients (Figures 4c and d). We also observed based on the CGGA datasets that FBLIM1 level was linked to age, IDH_mutation_status, Chemo_status, PRS_type, 1p19q_codeletion_status, grade, and histology (Figure 5a–g).

Influences of differential FBLIM1 levels on the glioma patients’ prognosis. (a–c) Kaplan–Meier curves of OS, DSS, and PFI between the FBLIM1-high and -low level cohorts. (d–f) ROC curves of 1-, 3-, and 5-year OS, DSS, and PFI.
Univariate and multivariate Cox’s Hazard analysis on possible prognostic factors for OS of glioma patients
| Characteristics | Total (N) | Univariate analysis | Multivariate analysis | ||
|---|---|---|---|---|---|
| Hazard ratio (95% CI) | p value | Hazard ratio (95% CI) | p value | ||
| Age | 695 | ||||
| ≤60 | 552 | Reference | |||
| >60 | 143 | 4.668 (3.598–6.056) | <0.001 | 1.893 (1.409–2.545) | <0.001 |
| Gender | 695 | ||||
| Female | 297 | Reference | |||
| Male | 398 | 1.262 (0.988–1.610) | 0.062 | 1.331 (1.013–1.747) | 0.040 |
| WHO grade | 634 | ||||
| G2 | 223 | Reference | |||
| G3 and G4 | 411 | 5.642 (3.926–8.109) | <0.001 | 2.069 (1.363–3.139) | <0.001 |
| IDH status | 685 | ||||
| WT | 246 | Reference | |||
| Mut | 439 | 0.117 (0.090–0.152) | <0.001 | 0.221 (0.153–0.320) | <0.001 |
| 1p/19q codeletion | 688 | ||||
| Codel | 170 | Reference | |||
| Non-codel | 518 | 4.428 (2.885–6.799) | <0.001 | 1.418 (0.851–2.362) | 0.180 |
| FBLIM1 | 695 | ||||
| Low | 347 | Reference | |||
| High | 348 | 3.581 (2.724–4.709) | <0.001 | 1.444 (1.033–2.020) | 0.032 |
Bold values indicates the significance values (p).
Univariate and multivariate Cox’s Hazard analysis on possible prognostic factors for progress free interval of glioma patients
| Characteristics | Total (N) | Univariate analysis | Multivariate analysis | ||
|---|---|---|---|---|---|
| Hazard ratio (95% CI) | P value | Hazard ratio (95% CI) | P value | ||
| Age | 695 | ||||
| <=60 | 552 | Reference | |||
| >60 | 143 | 2.873 (2.268–3.640) | <0.001 | 1.255 (0.957–1.644) | 0.100 |
| Gender | 695 | ||||
| Female | 297 | Reference | |||
| Male | 398 | 1.083 (0.875–1.342) | 0.463 | ||
| WHO grade | 634 | ||||
| G2 | 223 | Reference | |||
| G3&G4 | 411 | 2.751 (2.112–3.583) | <0.001 | 1.191 (0.870–1.632) | 0.276 |
| IDH status | 685 | ||||
| WT | 246 | Reference | |||
| Mut | 439 | 0.151 (0.119–0.191) | <0.001 | 0.206 (0.149–0.283) | <0.001 |
| 1p/19q codeletion | 688 | ||||
| Codel | 170 | Reference | |||
| Non-codel | 518 | 3.373 (2.438–4.666) | <0.001 | 1.332 (0.906–1.959) | 0.145 |
| FBLIM1 | 695 | ||||
| Low | 347 | Reference | |||
| High | 348 | 2.640 (2.112–3.301) | <0.001 | 1.482 (1.127–1.949) | 0.005 |
Bold values indicates the significance values (p).
Univariate and multivariate Cox’s hazard analysis on possible prognostic factors for disease-specific survival of glioma patients
| Characteristics | Total (N) | Univariate analysis | Multivariate analysis | ||
|---|---|---|---|---|---|
| Hazard ratio (95% CI) | p value | Hazard ratio (95% CI) | p value | ||
| Age | 674 | ||||
| ≤60 | 541 | Reference | |||
| >60 | 133 | 4.500 (3.409–5.940) | <0.001 | 1.792 (1.307–2.457) | <0.001 |
| Gender | 674 | ||||
| Female | 289 | Reference | |||
| Male | 385 | 1.248 (0.965–1.614) | 0.092 | 1.287 (0.961–1.723) | 0.091 |
| WHO grade | 614 | ||||
| G2 | 220 | Reference | |||
| G3&G4 | 394 | 5.816 (3.956–8.551) | <0.001 | 2.104 (1.349–3.283) | 0.001 |
| IDH status | 664 | ||||
| WT | 232 | Reference | |||
| Mut | 432 | 0.110 (0.083–0.146) | <0.001 | 0.203 (0.138–0.300) | <0.001 |
| 1p/19q codeletion | 668 | ||||
| Codel | 169 | Reference | |||
| Non-codel | 499 | 4.987 (3.117–7.978) | <0.001 | 1.571 (0.900–2.742) | 0.112 |
| FBLIM1 | 674 | ||||
| Low | 344 | Reference | |||
| High | 330 | 3.367 (2.537–4.468) | <0.001 | 1.289 (0.911–1.824) | 0.151 |
Bold values indicates the significance values (p).

The prognostic value of FBLIM1 levels in glioma patients using CGGA datasets (n = 749). (a) Kaplan–Meier curves for OS in glioma patients with glioma grouped following FBLIM1 expression. (b) ROC curve analysis of FBLIM1. (c and d) Univariate and multivariate analysis of FBLIM1.

Relevance with FBLIM1 levels and clinicopathological traits, consisting of (a) age, (b) Chemo_status, (c) PRS_type, (d) 1p19q_codeletion_status, (e) IDH_mutation_status, (f) grade, and (g) histology.
3.4 Functional enrichment analysis of DEGs between FBLIM1-low and -high expression glioma groups
To explore the possible function of FBLIM1 in glioma, we screened DEGs between FBLIM1-low and -high expression glioma groups, and 420 DEGs were identified. Then, we performed GO analysis and found that 420 DEGs were mainly associated with skeletal system development, secretory granule lumen, extracellular structure organization, extracellular matrix organization, extracellular matrix structural constituent, collagen trimer, receptor-ligand activity, collagen-containing extracellular matrix, and signaling receptor activator activity (Figure 6a). The results of KEGG indicated that 420 DEGs were majorly enriched in the PI3K-Akt signaling pathway, neutrophil extracellular trap formation, ECM–receptor interaction, proteoglycans in cancer, transcriptional misregulation in cancer, and cytokine–cytokine receptor interaction (Figure 6b). DO assays showed that 420 DEGs were mainly associated with lung disease, female reproductive organ cancer, urinary system disease, kidney disease, integumentary system disease, and musculoskeletal system cancer (Figure 6c).

Functional enrichment analysis results. (a) GO analysis outcomes of DEGs, and the topmost seven terms of every category were displayed. (b) The topmost 20 pathways of KEGG analysis. (c) Disease ontology enrichment analysis.
3.5 FBLIM1 expression correlates to immune infiltration
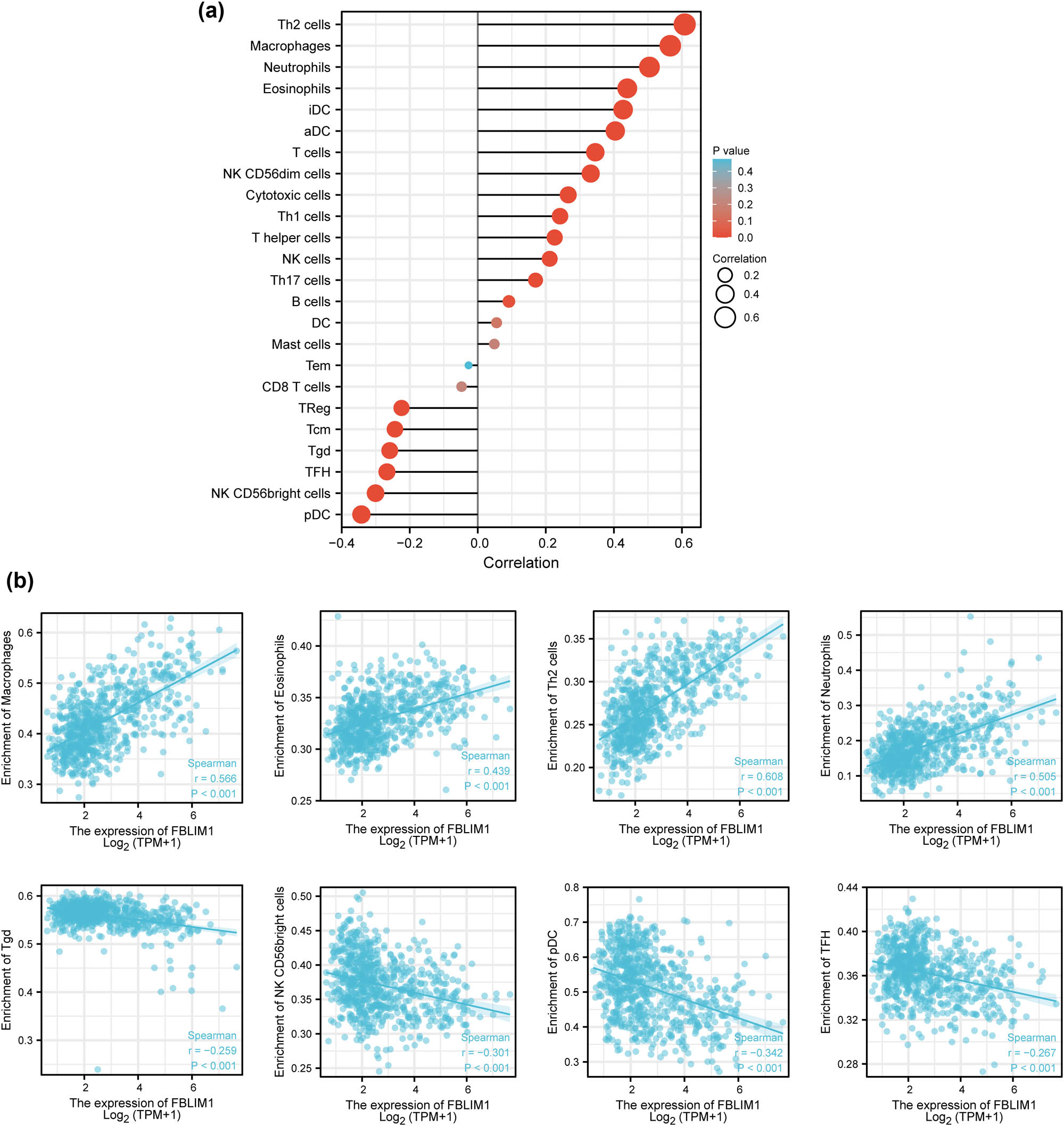
The relevance between FBLIM1 expression and the ssGSEA-quantified level of immune cell infiltration was processed using Spearman’s correlation. FBLIM1 level was linked to many immune cells, including Th2 cells, macrophages, neutrophils, TFH, pDC, and NK CD56 bright cells (Figure 7a and b)

(a and b) FBLIM1 levels were linked to the immune infiltration in the TME.
3.6 Oncogenic roles of FBLIM1 in glioma
To examine FBLIM1 expression in glioma, we performed RT-PCR and found that the FBLIM1 level was distinctly elevated in three glioma cells compared with normal brain cells (Figure 8a). In addition, the si-FBLIM1’s transfection efficiency in U251 and LN229 cells was further demonstrated by RT-PCR (Figure 8b). Finally, we performed CCK-8 assays and observed that the knockdown of FBLIM1 distinctly suppressed the proliferation of U251 and LN229 cells (Figure 8c).

FBLIM1 knockdown suppressed glioma cell proliferation. (a) RT-PCR was applied to examine FBLIM1 levels in three glioma cells and NHA cells. (b) FBLIM1 expression was decreased in glioma after the transfection of si-FBLIM1. (c) CCK-8 analysis was employed for elucidating the function of FBLIM1 knockdown on U251 and LN229 cell proliferation.
4 Discussion
High mortality and disability rates are associated with glioma, which is the most frequent primary brain tumor seen in adults and has a high incidence rate [27]. At present, surgical intervention, postoperative adjuvant chemotherapy, and radiation therapy are the cardinal treatment for glioma [28]. Even when using a variety of different therapy approaches at the same time, the prognosis for glioma patients is currently quite dismal [29]. The identification of prognostic molecular biomarkers that might give explanations about glioma development and progression has been the subject of a great number of significant attempts in recent years [30,31]. Targeted therapy, aiming to specifically target genes within tumor cells to improve patient prognoses, is promising for innovative approaches to eradicate glioma cells and expand treatment possibilities. Consequently, the exploration of novel molecular targets that prove effective in the diagnosis and treatment of glioma is of utmost importance.
Recently, several studies have focused on molecular targeted therapy, leading to the identification of genes associated with the diagnosis, treatment, and prognosis of glioma. For instance, Jiang et al. reported that the restoration of CLCF1 is associated with immunosuppression and poor prognosis in gliomas, highlighting its significant prognostic value. CLCF1 may potentially serve two important roles as a promising target linked to immunotherapy outcomes: suppressing tumor development and synergizing with immunotherapy [32]. Sun et al. found that in comparison to the controls, high-grade gliomas, and IDH wild-type gliomas exhibited a distinct elevated MXRA5 level. The ROC findings found that MXRA5 has the potential to function as an indicator for the mesenchymal subtype of glioblastoma multiforme. The expression of MXRA5 was shown to have a strong correlation with the levels of expression of immune checkpoint molecules and macrophage infiltration associated with tumors. High MXRA5 expression might act as an independent signal of a bad prognosis in glioma [33]. However, many glioma-related genes have not been investigated. In our work, we found a novel glioma-related gene FBLIM1, which is highly expressed in many types of tumors, including glioma. Previously, a study reported that when compared with their normal counterparts, OSCC-derived cell lines and actual OSCC specimens exhibited much higher levels of FBLIM1 expression than their normal counterparts did. Also, a correlation was found between the expression of FBLIM1 and the size of the main tumor and its vascular invasion. Oral cancer cells were much less able to proliferate, migrate, and invade when FBLIM1 was knocked down, and this suppression was achieved by modification of the EGFR pathway. Based on these findings, FBLIM1 may be an oncogene that contributes to the development of oral cancer. We highlighted that high FBLIM1 expression had relevance with poor clinical prognosis in both TCGA and CGGA datasets. FBLIM1 might be a prognostic index in glioma following the univariate and multivariate Cox analyses. Based on functional enrichment analysis, FBLIM1 may play multiple significant roles in glioma. These DEGs covered a wide range of functional areas, including skeletal system development, extracellular matrix structure, and cell signaling pathways. KEGG analysis indicated that these DEGs are enriched in several key signaling pathways, such as the PI3K-Akt signaling pathway, immune-related pathways, and cancer-related pathways, suggesting their potential involvement in glioma growth, infiltration, and immune responses. Furthermore, DO analysis revealed that these DEGs are associated with various diseases and disease systems, including cancer, urinary system diseases, and lung diseases. These findings suggest that these FBLIM1 may not only have critical functions in glioma but may also be relevant to other diseases. In addition, we also provided evidence that the knockdown of FBLIM1 distinctly suppressed the biological functions of glioma cells. Collectively, our study underlined that FBLIM1 was elevated in glioma, and FBLIM1 had prognostic power in glioma, signifying that glioma had vital modulatory functions in gliomas.
Notably, TME plays a part in tumor development. There are two types of solid tumors, namely hot tumors and cold tumors, which may be categorized immunologically [34,35]. Cancer immunotherapy is only effective in hot tumors but not cold tumors. Immunologically cool tumors are distinguished by a low mutation burden, a low immune cell infiltration, and larger numbers of myeloid-derived suppressor cells [36]. Based on this, immunologically cold tumors have worse clinical responses to the blocking of immune checkpoints. Yet, preliminary research has indicated that cool tumors may be converted into hot tumors. The development of a method to transform immunologically cool tumors into hot tumors depends on understanding the underlying mechanism of these conditions [37,38]. Tumor immunotherapies, including chimeric antigen receptor T-cell immunotherapy and anti-PD-1/PD-L1/CTLA-4 monoclonal antibodies, have received a lot of focus as an integral aspect of combination therapy in recent years [39]. Unlike targeted therapies or chemotherapy, immunotherapy has unique properties, which does not directly target cancer cells. In contrast, this treatment, through the antigen–antibody response, recruits and activates central immune-protective T cells to detect and kill cancer cells. Sadly, immunotherapy is not successful in treating every patient, particularly glioma patients. In this study, we found that the expression of FBLIM1 was positively associated with Th2 cells, macrophages, neutrophils, eosinophils, iDC, aDC, and T cells, while negatively associated with pDC, TFH, Tgd, Tcm, and NK CD56 bright cells. Tumor-associated macrophages, often featured with activated macrophages, are pivotal components of the TEM and linked to poor prognosis in other types of tumors. Surprisingly, our research revealed that a large macrophage and neutrophil infiltration was linked to a poor outcome. The intricacy of the TEM is shown by the fact that various cell types in the TEM can certainly impact the creation of invadopodium and intravasation by tumor cells. More research is required to fully understand the connection between FBLIM1 expression and immunoregulatory cells.
Several limitations are also demonstrated in our study. Initially, because the current research was carried out based on RNA sequences retrieved from a single database, and because the comprehensiveness of the data cannot be ensured, controlled and multi-center studies are necessary. Second, tumor tissues from the TCGA database had a larger number than normal tissues. Third, RNA sequencing data were the primary foundation for most of our findings. Due to the absence of information on the expression levels of other proteins except for FBLIM1, we were unable to investigate the direct mechanism by which FBLIM1 contributes to the progression of glioma.
5 Conclusion
Overall, FBLIM1 mRNA was shown to be significantly expressed in glioma, and its potential as a predictor of a positive result for glioma is being investigated. In glioma, it plays a part in the control of tumor promotor pathways as well as the infiltration of immune cells by tumoral tissue. The current findings point to the possibility that FBLIM1 mRNA might be employed as a potential target to forecast glioma patients’ tumor stage and prognosis, as well as a novel pharmacological target to enhance treatment outcomes and to find new cancer treatments.
Acknowledgements
None.
-
Funding information: None.
-
Author contributions: Yifan Deng, Yanyang Tu, and Gang Zhu conceived and designed the study; Yifan Deng, Kailiang Zeng, Diancheng Wu, Yunzhi Ling, Yu Tian, and Shumin Fang performed the experiments; Yifan Deng and Yanyang Tu wrote the manuscript; and Yi Zheng, Xiaocong Jiang, and Yifan Deng performed statistical analysis of data. All authors read and approved the final manuscript.
-
Conflict of interest: The authors declare that they have no conflict of interests.
-
Data availability statement: The original data can be obtained from the corresponding authors upon reasonable requests.
References
[1] Grimm SA, Chamberlain MC. Brainstem glioma: a review. Curr Neurol Neurosci Rep. 2013;13(5):346.10.1007/s11910-013-0346-3Search in Google Scholar PubMed
[2] Gusyatiner O, Hegi ME. Glioma epigenetics: From subclassification to novel treatment options. Semin Cancer Biol. 2018;51:50–8.10.1016/j.semcancer.2017.11.010Search in Google Scholar PubMed
[3] Wang G, Wang J, Niu C, Zhao Y, Wu P. Neutrophils: New Critical regulators of glioma. Front Immunol. 2022;13:927233.10.3389/fimmu.2022.927233Search in Google Scholar PubMed PubMed Central
[4] Ren Z, Wen J, Mo Y, Zhang P, Chen H, Wen J. A systematic review and meta-analysis of fluorescent-guided resection and therapy-based photodynamics on the survival of patients with glioma. Lasers Med Sci. 2022;37(2):789–97.10.1007/s10103-021-03426-7Search in Google Scholar PubMed
[5] Suvà ML, Tirosh I. The glioma stem cell model in the era of single-cell genomics. Cancer Cell. 2020;37(5):630–6.10.1016/j.ccell.2020.04.001Search in Google Scholar PubMed
[6] Ryall S, Tabori U, Hawkins C. Pediatric low-grade glioma in the era of molecular diagnostics. Acta Neuropathol Commun. 2020;8(1):30.10.1186/s40478-020-00902-zSearch in Google Scholar PubMed PubMed Central
[7] Huang B, Li X, Li Y, Zhang J, Zong Z, Zhang H. Current immunotherapies for glioblastoma multiforme. Front Immunol. 2020;11:603911.10.3389/fimmu.2020.603911Search in Google Scholar PubMed PubMed Central
[8] Cao H, Xiao X, Hua J, Huang G, He W, Qin J, et al. The added value of inflow-based vascular-space-occupancy and diffusion-weighted imaging in preoperative grading of gliomas. Neuro-Degener Dis. 2020;20(4):123–30.10.1159/000512545Search in Google Scholar PubMed
[9] Fudaba H, Wakimoto H. Oncolytic virus therapy for malignant gliomas: entering the new era. Expert Opin Biol Ther. 2023;23(3):269–82.10.1080/14712598.2023.2184256Search in Google Scholar PubMed
[10] Duzan A, Reinken D, McGomery TL, Ferencz NM, Plummer JM, Basti MM. Endocannabinoids are potential inhibitors of glioblastoma multiforme proliferation. J Integr Med. 2023;21(2):120–9.10.1016/j.joim.2023.01.005Search in Google Scholar PubMed
[11] Ishizuka K, Tabata H, Ito H, Kushima I, Noda M, Yoshimi A, et al. Possible involvement of a cell adhesion molecule, Migfilin, in brain development and pathogenesis of autism spectrum disorders. J Neurosci Res. 2018;96(5):789–802.10.1002/jnr.24194Search in Google Scholar PubMed
[12] Cox AJ, Darbro BW, Laxer RM, Velez G, Bing X, Finer AL, et al. Recessive coding and regulatory mutations in FBLIM1 underlie the pathogenesis of chronic recurrent multifocal osteomyelitis (CRMO). PLoS One. 2017;12(3):e0169687.10.1371/journal.pone.0169687Search in Google Scholar PubMed PubMed Central
[13] Cox AJ, Ferguson PJ. Update on the genetics of nonbacterial osteomyelitis in humans. Curr Opin Rheumatol. 2018;30(5):521–5.10.1097/BOR.0000000000000530Search in Google Scholar PubMed
[14] O’Leary D, Killeen OG, Wilson AG. Genetics of chronic nonbacterial osteomyelitis in the irish population: no significant association with rare FBLIM1 variants. Pediatr Rheumatol Online J. 2021;19(1):32.10.1186/s12969-021-00533-1Search in Google Scholar PubMed PubMed Central
[15] Cox AJ, Zhao Y, Ferguson PJ. Chronic recurrent multifocal osteomyelitis and related diseases-update on pathogenesis. Curr Rheumatol Rep. 2017;19(4):18.10.1007/s11926-017-0645-9Search in Google Scholar PubMed PubMed Central
[16] Toeda Y, Kasamatsu A, Koike K, Endo-Sakamoto Y, Fushimi K, Kasama H, et al. FBLIM1 enhances oral cancer malignancy via modulation of the epidermal growth factor receptor pathway. Mol Carcinog. 2018;57(12):1690–7.10.1002/mc.22889Search in Google Scholar PubMed
[17] Hinshaw DC, Shevde LA. The tumor microenvironment innately modulates cancer progression. Cancer Res. 2019;79(18):4557–66.10.1158/0008-5472.CAN-18-3962Search in Google Scholar PubMed PubMed Central
[18] Wu T, Dai Y. Tumor microenvironment and therapeutic response. Cancer Lett. 2017;387:61–8.10.1016/j.canlet.2016.01.043Search in Google Scholar PubMed
[19] Pan Y, Yu Y, Wang X, Zhang T. Tumor-associated macrophages in tumor immunity. Front Immunol. 2020;11:583084.10.3389/fimmu.2020.583084Search in Google Scholar PubMed PubMed Central
[20] Corn KC, Windham MA, Rafat M. Lipids in the tumor microenvironment: From cancer progression to treatment. Prog Lipid Res. 2020;80:101055.10.1016/j.plipres.2020.101055Search in Google Scholar PubMed PubMed Central
[21] Aponte-López A, Muñoz-Cruz S. Mast cells in the tumor microenvironment. Adv Exp Med Biol. 2020;1273:159–73.10.1007/978-3-030-49270-0_9Search in Google Scholar PubMed
[22] Nakamura K, Smyth MJ. Myeloid immunosuppression and immune checkpoints in the tumor microenvironment. Cell Mol Immunol. 2020;17(1):1–12.10.1038/s41423-019-0306-1Search in Google Scholar PubMed PubMed Central
[23] Pan Z, Tian Y, Niu G, Cao C. Role of microRNAs in remodeling the tumor microenvironment (Review). Int J Oncol. 2020;56(2):407–16.10.3892/ijo.2019.4952Search in Google Scholar PubMed PubMed Central
[24] Zhang Q, Guan G, Cheng P, Cheng W, Yang L, Wu A. Characterization of an endoplasmic reticulum stress-related signature to evaluate immune features and predict prognosis in glioma. J Cell Mol Med. 2021;25(8):3870–84.10.1111/jcmm.16321Search in Google Scholar PubMed PubMed Central
[25] Ghouzlani A, Kandoussi S, Tall M, Reddy KP, Rafii S, Badou A. Immune checkpoint inhibitors in human glioma microenvironment. Front Immunol. 2021;12:679425.10.3389/fimmu.2021.679425Search in Google Scholar PubMed PubMed Central
[26] Yu G, Wang LG, Han Y, He QY. clusterProfiler: an R package for comparing biological themes among gene clusters. Omics J Integr Biol. 2012;16(5):284–7.10.1089/omi.2011.0118Search in Google Scholar PubMed PubMed Central
[27] Bi J, Chowdhry S, Wu S, Zhang W, Masui K, Mischel PS. Altered cellular metabolism in gliomas - an emerging landscape of actionable co-dependency targets. Nat Rev Cancer. 2020;20(1):57–70.10.1038/s41568-019-0226-5Search in Google Scholar PubMed
[28] Wood MD, Halfpenny AM, Moore SR. Applications of molecular neuro-oncology - a review of diffuse glioma integrated diagnosis and emerging molecular entities. Diagn Pathol. 2019;14(1):29.10.1186/s13000-019-0802-8Search in Google Scholar PubMed PubMed Central
[29] Esparragosa I, Díez-Valle R, Tejada S, Gállego Pérez-Larraya J. Management of diffuse glioma. Presse Med (Paris, France: 1983). 2018;47(11–12 Pt 2):e199–212.10.1016/j.lpm.2018.04.014Search in Google Scholar PubMed
[30] Xie T, Li B, Liu H, Zhang C, Wang Y, Chen Z, et al. Long non-coding RNA as a potential biomarker for prognosis of glioma: A protocol for systematic review and meta-analysis. Medicine. 2021;100(33):e26921.10.1097/MD.0000000000026921Search in Google Scholar PubMed PubMed Central
[31] Colquhoun A. Cell biology-metabolic crosstalk in glioma. Int J Biochem Cell Biol. 2017;89:171–81.10.1016/j.biocel.2017.05.022Search in Google Scholar PubMed
[32] Jiang Y, Ji Q, Long X, Wang P, Tu Z, Zhang X, et al. CLCF1 Is a novel potential immune-related target with predictive value for prognosis and immunotherapy response in glioma. Front Immunol. 2022;13:810832.10.3389/fimmu.2022.810832Search in Google Scholar PubMed PubMed Central
[33] Sun JZ, Zhang JH, Li JB, Yuan F, Tong LQ, Wang XY, et al. MXRA5 is a novel immune-related biomarker that predicts poor prognosis in glioma. Dis Markers. 2021;2021:6680883.10.1155/2021/6680883Search in Google Scholar PubMed PubMed Central
[34] Terrén I, Orrantia A, Vitallé J, Zenarruzabeitia O, Borrego F. NK cell metabolism and tumor microenvironment. Front Immunol. 2019;10:2278.10.3389/fimmu.2019.02278Search in Google Scholar PubMed PubMed Central
[35] Reina-Campos M, Moscat J, Diaz-Meco M. Metabolism shapes the tumor microenvironment. Curr Opin Cell Biol. 2017;48:47–53.10.1016/j.ceb.2017.05.006Search in Google Scholar PubMed PubMed Central
[36] Osipov A, Saung MT, Zheng L, Murphy AG. Small molecule immunomodulation: the tumor microenvironment and overcoming immune escape. J Immunotherapy Cancer. 2019;7(1):224.10.1186/s40425-019-0667-0Search in Google Scholar PubMed PubMed Central
[37] Tiwari A, Trivedi R, Lin SY. Tumor microenvironment: barrier or opportunity towards effective cancer therapy. J Biomed Sci. 2022;29(1):83.10.1186/s12929-022-00866-3Search in Google Scholar PubMed PubMed Central
[38] Yu DL, Lou ZP, Ma FY, Najafi M. The interactions of paclitaxel with tumour microenvironment. Int Immunopharmacol. 2022;105:108555.10.1016/j.intimp.2022.108555Search in Google Scholar PubMed
[39] Pansy K, Uhl B, Krstic J, Szmyra M, Fechter K, Santiso A, et al. Immune regulatory processes of the tumor microenvironment under malignant conditions. Int J Mol Sci. 2021;22(24):13311.10.3390/ijms222413311Search in Google Scholar PubMed PubMed Central
© 2023 the author(s), published by De Gruyter
This work is licensed under the Creative Commons Attribution 4.0 International License.
Articles in the same Issue
- Research Articles
- Exosomes derived from mesenchymal stem cells overexpressing miR-210 inhibits neuronal inflammation and contribute to neurite outgrowth through modulating microglia polarization
- Current situation of acute ST-segment elevation myocardial infarction in a county hospital chest pain center during an epidemic of novel coronavirus pneumonia
- circ-IARS depletion inhibits the progression of non-small-cell lung cancer by circ-IARS/miR-1252-5p/HDGF ceRNA pathway
- circRNA ITGA7 restrains growth and enhances radiosensitivity by up-regulating SMAD4 in colorectal carcinoma
- WDR79 promotes aerobic glycolysis of pancreatic ductal adenocarcinoma (PDAC) by the suppression of SIRT4
- Up-regulation of collagen type V alpha 2 (COL5A2) promotes malignant phenotypes in gastric cancer cell via inducing epithelial–mesenchymal transition (EMT)
- Inhibition of TERC inhibits neural apoptosis and inflammation in spinal cord injury through Akt activation and p-38 inhibition via the miR-34a-5p/XBP-1 axis
- 3D-printed polyether-ether-ketone/n-TiO2 composite enhances the cytocompatibility and osteogenic differentiation of MC3T3-E1 cells by downregulating miR-154-5p
- Propofol-mediated circ_0000735 downregulation restrains tumor growth by decreasing integrin-β1 expression in non-small cell lung cancer
- PVT1/miR-16/CCND1 axis regulates gastric cancer progression
- Silencing of circ_002136 sensitizes gastric cancer to paclitaxel by targeting the miR-16-5p/HMGA1 axis
- Short-term outcomes after simultaneous gastrectomy plus cholecystectomy in gastric cancer: A pooling up analysis
- SCARA5 inhibits oral squamous cell carcinoma via inactivating the STAT3 and PI3K/AKT signaling pathways
- Molecular mechanism by which the Notch signaling pathway regulates autophagy in a rat model of pulmonary fibrosis in pigeon breeder’s lung
- lncRNA TPT1-AS1 promotes cell migration and invasion in esophageal squamous-cell carcinomas by regulating the miR-26a/HMGA1 axis
- SIRT1/APE1 promotes the viability of gastric cancer cells by inhibiting p53 to suppress ferroptosis
- Glycoprotein non-metastatic melanoma B interacts with epidermal growth factor receptor to regulate neural stem cell survival and differentiation
- Treatments for brain metastases from EGFR/ALK-negative/unselected NSCLC: A network meta-analysis
- Association of osteoporosis and skeletal muscle loss with serum type I collagen carboxyl-terminal peptide β glypeptide: A cross-sectional study in elder Chinese population
- circ_0000376 knockdown suppresses non-small cell lung cancer cell tumor properties by the miR-545-3p/PDPK1 pathway
- Delivery in a vertical birth chair supported by freedom of movement during labor: A randomized control trial
- UBE2J1 knockdown promotes cell apoptosis in endometrial cancer via regulating PI3K/AKT and MDM2/p53 signaling
- Metabolic resuscitation therapy in critically ill patients with sepsis and septic shock: A pilot prospective randomized controlled trial
- Lycopene ameliorates locomotor activity and urinary frequency induced by pelvic venous congestion in rats
- UHRF1-induced connexin26 methylation is involved in hearing damage triggered by intermittent hypoxia in neonatal rats
- LINC00511 promotes melanoma progression by targeting miR-610/NUCB2
- Ultra-high-performance liquid chromatography-tandem mass spectrometry analysis of serum metabolomic characteristics in people with different vitamin D levels
- Role of Jumonji domain-containing protein D3 and its inhibitor GSK-J4 in Hashimoto’s thyroiditis
- circ_0014736 induces GPR4 to regulate the biological behaviors of human placental trophoblast cells through miR-942-5p in preeclampsia
- Monitoring of sirolimus in the whole blood samples from pediatric patients with lymphatic anomalies
- Effects of osteogenic growth peptide C-terminal pentapeptide and its analogue on bone remodeling in an osteoporosis rat model
- A novel autophagy-related long non-coding RNAs signature predicting progression-free interval and I-131 therapy benefits in papillary thyroid carcinoma
- WGCNA-based identification of potential targets and pathways in response to treatment in locally advanced breast cancer patients
- Radiomics model using preoperative computed tomography angiography images to differentiate new from old emboli of acute lower limb arterial embolism
- Dysregulated lncRNAs are involved in the progress of myocardial infarction by constructing regulatory networks
- Single-arm trial to evaluate the efficacy and safety of baclofen in treatment of intractable hiccup caused by malignant tumor chemotherapy
- Genetic polymorphisms of MRPS30-DT and NINJ2 may influence lung cancer risk
- Efficacy of immune checkpoint inhibitors in patients with KRAS-mutant advanced non-small cell lung cancer: A retrospective analysis
- Pyroptosis-based risk score predicts prognosis and drug sensitivity in lung adenocarcinoma
- Upregulation of lncRNA LANCL1-AS1 inhibits the progression of non-small-cell lung cancer via the miR-3680-3p/GMFG axis
- CircRANBP17 modulated KDM1A to regulate neuroblastoma progression by sponging miR-27b-3p
- Exosomal miR-93-5p regulated the progression of osteoarthritis by targeting ADAMTS9
- Downregulation of RBM17 enhances cisplatin sensitivity and inhibits cell invasion in human hypopharyngeal cancer cells
- HDAC5-mediated PRAME regulates the proliferation, migration, invasion, and EMT of laryngeal squamous cell carcinoma via the PI3K/AKT/mTOR signaling pathway
- The association between sleep duration, quality, and nonalcoholic fatty liver disease: A cross-sectional study
- Myostatin silencing inhibits podocyte apoptosis in membranous nephropathy through Smad3/PKA/NOX4 signaling pathway
- A novel long noncoding RNA AC125257.1 facilitates colorectal cancer progression by targeting miR-133a-3p/CASC5 axis
- Impact of omicron wave and associated control measures in Shanghai on health management and psychosocial well-being of patients with chronic conditions
- Clinicopathological characteristics and prognosis of young patients aged ≤45 years old with non-small cell lung cancer
- TMT-based comprehensive proteomic profiling identifies serum prognostic signatures of acute myeloid leukemia
- The dose limits of teeth protection for patients with nasopharyngeal carcinoma undergoing radiotherapy based on the early oral health-related quality of life
- miR-30b-5p targeting GRIN2A inhibits hippocampal damage in epilepsy
- Long non-coding RNA AL137789.1 promoted malignant biological behaviors and immune escape of pancreatic carcinoma cells
- IRF6 and FGF1 polymorphisms in non-syndromic cleft lip with or without cleft palate in the Polish population
- Comprehensive analysis of the role of SFXN family in breast cancer
- Efficacy of bronchoscopic intratumoral injection of endostar and cisplatin in lung squamous cell carcinoma patients underwent conventional chemoradiotherapy
- Silencing of long noncoding RNA MIAT inhibits the viability and proliferation of breast cancer cells by promoting miR-378a-5p expression
- AG1024, an IGF-1 receptor inhibitor, ameliorates renal injury in rats with diabetic nephropathy via the SOCS/JAK2/STAT pathway
- Downregulation of KIAA1199 alleviated the activation, proliferation, and migration of hepatic stellate cells by the inhibition of epithelial–mesenchymal transition
- Exendin-4 regulates the MAPK and WNT signaling pathways to alleviate the osteogenic inhibition of periodontal ligament stem cells in a high glucose environment
- Inhibition of glycolysis represses the growth and alleviates the endoplasmic reticulum stress of breast cancer cells by regulating TMTC3
- The function of lncRNA EMX2OS/miR-653-5p and its regulatory mechanism in lung adenocarcinoma
- Tectorigenin alleviates the apoptosis and inflammation in spinal cord injury cell model through inhibiting insulin-like growth factor-binding protein 6
- Ultrasound examination supporting CT or MRI in the evaluation of cervical lymphadenopathy in patients with irradiation-treated head and neck cancer
- F-box and WD repeat domain containing 7 inhibits the activation of hepatic stellate cells by degrading delta-like ligand 1 to block Notch signaling pathway
- Knockdown of circ_0005615 enhances the radiosensitivity of colorectal cancer by regulating the miR-665/NOTCH1 axis
- Long noncoding RNA Mhrt alleviates angiotensin II-induced cardiac hypertrophy phenotypes by mediating the miR-765/Wnt family member 7B pathway
- Effect of miR-499-5p/SOX6 axis on atrial fibrosis in rats with atrial fibrillation
- Cholesterol induces inflammation and reduces glucose utilization
- circ_0004904 regulates the trophoblast cell in preeclampsia via miR-19b-3p/ARRDC3 axis
- NECAB3 promotes the migration and invasion of liver cancer cells through HIF-1α/RIT1 signaling pathway
- The poor performance of cardiovascular risk scores in identifying patients with idiopathic inflammatory myopathies at high cardiovascular risk
- miR-2053 inhibits the growth of ovarian cancer cells by downregulating SOX4
- Nucleophosmin 1 associating with engulfment and cell motility protein 1 regulates hepatocellular carcinoma cell chemotaxis and metastasis
- α-Hederin regulates macrophage polarization to relieve sepsis-induced lung and liver injuries in mice
- Changes of microbiota level in urinary tract infections: A meta-analysis
- Identification of key enzalutamide-resistance-related genes in castration-resistant prostate cancer and verification of RAD51 functions
- Falls during oxaliplatin-based chemotherapy for gastrointestinal malignancies – (lessons learned from) a prospective study
- Outcomes of low-risk birth care during the Covid-19 pandemic: A cohort study from a tertiary care center in Lithuania
- Vitamin D protects intestines from liver cirrhosis-induced inflammation and oxidative stress by inhibiting the TLR4/MyD88/NF-κB signaling pathway
- Integrated transcriptome analysis identifies APPL1/RPS6KB2/GALK1 as immune-related metastasis factors in breast cancer
- Genomic analysis of immunogenic cell death-related subtypes for predicting prognosis and immunotherapy outcomes in glioblastoma multiforme
- Circular RNA Circ_0038467 promotes the maturation of miRNA-203 to increase lipopolysaccharide-induced apoptosis of chondrocytes
- An economic evaluation of fine-needle cytology as the primary diagnostic tool in the diagnosis of lymphadenopathy
- Midazolam impedes lung carcinoma cell proliferation and migration via EGFR/MEK/ERK signaling pathway
- Network pharmacology combined with molecular docking and experimental validation to reveal the pharmacological mechanism of naringin against renal fibrosis
- PTPN12 down-regulated by miR-146b-3p gene affects the malignant progression of laryngeal squamous cell carcinoma
- miR-141-3p accelerates ovarian cancer progression and promotes M2-like macrophage polarization by targeting the Keap1-Nrf2 pathway
- lncRNA OIP5-AS1 attenuates the osteoarthritis progression in IL-1β-stimulated chondrocytes
- Overexpression of LINC00607 inhibits cell growth and aggressiveness by regulating the miR-1289/EFNA5 axis in non-small-cell lung cancer
- Subjective well-being in informal caregivers during the COVID-19 pandemic
- Nrf2 protects against myocardial ischemia-reperfusion injury in diabetic rats by inhibiting Drp1-mediated mitochondrial fission
- Unfolded protein response inhibits KAT2B/MLKL-mediated necroptosis of hepatocytes by promoting BMI1 level to ubiquitinate KAT2B
- Bladder cancer screening: The new selection and prediction model
- circNFATC3 facilitated the progression of oral squamous cell carcinoma via the miR-520h/LDHA axis
- Prone position effect in intensive care patients with SARS-COV-2 pneumonia
- Clinical observation on the efficacy of Tongdu Tuina manipulation in the treatment of primary enuresis in children
- Dihydroartemisinin ameliorates cerebral I/R injury in rats via regulating VWF and autophagy-mediated SIRT1/FOXO1 pathway
- Knockdown of circ_0113656 assuages oxidized low-density lipoprotein-induced vascular smooth muscle cell injury through the miR-188-3p/IGF2 pathway
- Low Ang-(1–7) and high des-Arg9 bradykinin serum levels are correlated with cardiovascular risk factors in patients with COVID-19
- Effect of maternal age and body mass index on induction of labor with oral misoprostol for premature rupture of membrane at term: A retrospective cross-sectional study
- Potential protective effects of Huanglian Jiedu Decoction against COVID-19-associated acute kidney injury: A network-based pharmacological and molecular docking study
- Clinical significance of serum MBD3 detection in girls with central precocious puberty
- Clinical features of varicella-zoster virus caused neurological diseases detected by metagenomic next-generation sequencing
- Collagen treatment of complex anorectal fistula: 3 years follow-up
- LncRNA CASC15 inhibition relieves renal fibrosis in diabetic nephropathy through down-regulating SP-A by sponging to miR-424
- Efficacy analysis of empirical bismuth quadruple therapy, high-dose dual therapy, and resistance gene-based triple therapy as a first-line Helicobacter pylori eradication regimen – An open-label, randomized trial
- SMOC2 plays a role in heart failure via regulating TGF-β1/Smad3 pathway-mediated autophagy
- A prospective cohort study of the impact of chronic disease on fall injuries in middle-aged and older adults
- circRNA THBS1 silencing inhibits the malignant biological behavior of cervical cancer cells via the regulation of miR-543/HMGB2 axis
- hsa_circ_0000285 sponging miR-582-3p promotes neuroblastoma progression by regulating the Wnt/β-catenin signaling pathway
- Long non-coding RNA GNAS-AS1 knockdown inhibits proliferation and epithelial–mesenchymal transition of lung adenocarcinoma cells via the microRNA-433-3p/Rab3A axis
- lncRNA UCA1 regulates miR-132/Lrrfip1 axis to promote vascular smooth muscle cell proliferation
- Twenty-four-color full spectrum flow cytometry panel for minimal residual disease detection in acute myeloid leukemia
- Hsa-miR-223-3p participates in the process of anthracycline-induced cardiomyocyte damage by regulating NFIA gene
- Anti-inflammatory effect of ApoE23 on Salmonella typhimurium-induced sepsis in mice
- Analysis of somatic mutations and key driving factors of cervical cancer progression
- Hsa_circ_0028007 regulates the progression of nasopharyngeal carcinoma through the miR-1179/SQLE axis
- Variations in sexual function after laparoendoscopic single-site hysterectomy in women with benign gynecologic diseases
- Effects of pharmacological delay with roxadustat on multi-territory perforator flap survival in rats
- Analysis of heroin effects on calcium channels in rat cardiomyocytes based on transcriptomics and metabolomics
- Risk factors of recurrent bacterial vaginosis among women of reproductive age: A cross-sectional study
- Alkbh5 plays indispensable roles in maintaining self-renewal of hematopoietic stem cells
- Study to compare the effect of casirivimab and imdevimab, remdesivir, and favipiravir on progression and multi-organ function of hospitalized COVID-19 patients
- Correlation between microvessel maturity and ISUP grades assessed using contrast-enhanced transrectal ultrasonography in prostate cancer
- The protective effect of caffeic acid phenethyl ester in the nephrotoxicity induced by α-cypermethrin
- Norepinephrine alleviates cyclosporin A-induced nephrotoxicity by enhancing the expression of SFRP1
- Effect of RUNX1/FOXP3 axis on apoptosis of T and B lymphocytes and immunosuppression in sepsis
- The function of Foxp1 represses β-adrenergic receptor transcription in the occurrence and development of bladder cancer through STAT3 activity
- Risk model and validation of carbapenem-resistant Klebsiella pneumoniae infection in patients with cerebrovascular disease in the ICU
- Calycosin protects against chronic prostatitis in rats via inhibition of the p38MAPK/NF-κB pathway
- Pan-cancer analysis of the PDE4DIP gene with potential prognostic and immunotherapeutic values in multiple cancers including acute myeloid leukemia
- The safety and immunogenicity to inactivated COVID-19 vaccine in patients with hyperlipemia
- Circ-UBR4 regulates the proliferation, migration, inflammation, and apoptosis in ox-LDL-induced vascular smooth muscle cells via miR-515-5p/IGF2 axis
- Clinical characteristics of current COVID-19 rehabilitation outpatients in China
- Luteolin alleviates ulcerative colitis in rats via regulating immune response, oxidative stress, and metabolic profiling
- miR-199a-5p inhibits aortic valve calcification by targeting ATF6 and GRP78 in valve interstitial cells
- The application of iliac fascia space block combined with esketamine intravenous general anesthesia in PFNA surgery of the elderly: A prospective, single-center, controlled trial
- Elevated blood acetoacetate levels reduce major adverse cardiac and cerebrovascular events risk in acute myocardial infarction
- The effects of progesterone on the healing of obstetric anal sphincter damage in female rats
- Identification of cuproptosis-related genes for predicting the development of prostate cancer
- Lumican silencing ameliorates β-glycerophosphate-mediated vascular smooth muscle cell calcification by attenuating the inhibition of APOB on KIF2C activity
- Targeting PTBP1 blocks glutamine metabolism to improve the cisplatin sensitivity of hepatocarcinoma cells through modulating the mRNA stability of glutaminase
- A single center prospective study: Influences of different hip flexion angles on the measurement of lumbar spine bone mineral density by dual energy X-ray absorptiometry
- Clinical analysis of AN69ST membrane continuous venous hemofiltration in the treatment of severe sepsis
- Antibiotics therapy combined with probiotics administered intravaginally for the treatment of bacterial vaginosis: A systematic review and meta-analysis
- Construction of a ceRNA network to reveal a vascular invasion associated prognostic model in hepatocellular carcinoma
- A pan-cancer analysis of STAT3 expression and genetic alterations in human tumors
- A prognostic signature based on seven T-cell-related cell clustering genes in bladder urothelial carcinoma
- Pepsin concentration in oral lavage fluid of rabbit reflux model constructed by dilating the lower esophageal sphincter
- The antihypertensive felodipine shows synergistic activity with immune checkpoint blockade and inhibits tumor growth via NFAT1 in LUSC
- Tanshinone IIA attenuates valvular interstitial cells’ calcification induced by oxidized low density lipoprotein via reducing endoplasmic reticulum stress
- AS-IV enhances the antitumor effects of propofol in NSCLC cells by inhibiting autophagy
- Establishment of two oxaliplatin-resistant gallbladder cancer cell lines and comprehensive analysis of dysregulated genes
- Trial protocol: Feasibility of neuromodulation with connectivity-guided intermittent theta-burst stimulation for improving cognition in multiple sclerosis
- LncRNA LINC00592 mediates the promoter methylation of WIF1 to promote the development of bladder cancer
- Factors associated with gastrointestinal dysmotility in critically ill patients
- Mechanisms by which spinal cord stimulation intervenes in atrial fibrillation: The involvement of the endothelin-1 and nerve growth factor/p75NTR pathways
- Analysis of two-gene signatures and related drugs in small-cell lung cancer by bioinformatics
- Silencing USP19 alleviates cigarette smoke extract-induced mitochondrial dysfunction in BEAS-2B cells by targeting FUNDC1
- Menstrual irregularities associated with COVID-19 vaccines among women in Saudi Arabia: A survey during 2022
- Ferroptosis involves in Schwann cell death in diabetic peripheral neuropathy
- The effect of AQP4 on tau protein aggregation in neurodegeneration and persistent neuroinflammation after cerebral microinfarcts
- Activation of UBEC2 by transcription factor MYBL2 affects DNA damage and promotes gastric cancer progression and cisplatin resistance
- Analysis of clinical characteristics in proximal and distal reflux monitoring among patients with gastroesophageal reflux disease
- Exosomal circ-0020887 and circ-0009590 as novel biomarkers for the diagnosis and prediction of short-term adverse cardiovascular outcomes in STEMI patients
- Upregulated microRNA-429 confers endometrial stromal cell dysfunction by targeting HIF1AN and regulating the HIF1A/VEGF pathway
- Bibliometrics and knowledge map analysis of ultrasound-guided regional anesthesia
- Knockdown of NUPR1 inhibits angiogenesis in lung cancer through IRE1/XBP1 and PERK/eIF2α/ATF4 signaling pathways
- D-dimer trends predict COVID-19 patient’s prognosis: A retrospective chart review study
- WTAP affects intracranial aneurysm progression by regulating m6A methylation modification
- Using of endoscopic polypectomy in patients with diagnosed malignant colorectal polyp – The cross-sectional clinical study
- Anti-S100A4 antibody administration alleviates bronchial epithelial–mesenchymal transition in asthmatic mice
- Prognostic evaluation of system immune-inflammatory index and prognostic nutritional index in double expressor diffuse large B-cell lymphoma
- Prevalence and antibiogram of bacteria causing urinary tract infection among patients with chronic kidney disease
- Reactive oxygen species within the vaginal space: An additional promoter of cervical intraepithelial neoplasia and uterine cervical cancer development?
- Identification of disulfidptosis-related genes and immune infiltration in lower-grade glioma
- A new technique for uterine-preserving pelvic organ prolapse surgery: Laparoscopic rectus abdominis hysteropexy for uterine prolapse by comparing with traditional techniques
- Self-isolation of an Italian long-term care facility during COVID-19 pandemic: A comparison study on care-related infectious episodes
- A comparative study on the overlapping effects of clinically applicable therapeutic interventions in patients with central nervous system damage
- Low intensity extracorporeal shockwave therapy for chronic pelvic pain syndrome: Long-term follow-up
- The diagnostic accuracy of touch imprint cytology for sentinel lymph node metastases of breast cancer: An up-to-date meta-analysis of 4,073 patients
- Mortality associated with Sjögren’s syndrome in the United States in the 1999–2020 period: A multiple cause-of-death study
- CircMMP11 as a prognostic biomarker mediates miR-361-3p/HMGB1 axis to accelerate malignant progression of hepatocellular carcinoma
- Analysis of the clinical characteristics and prognosis of adult de novo acute myeloid leukemia (none APL) with PTPN11 mutations
- KMT2A maintains stemness of gastric cancer cells through regulating Wnt/β-catenin signaling-activated transcriptional factor KLF11
- Evaluation of placental oxygenation by near-infrared spectroscopy in relation to ultrasound maturation grade in physiological term pregnancies
- The role of ultrasonographic findings for PIK3CA-mutated, hormone receptor-positive, human epidermal growth factor receptor-2-negative breast cancer
- Construction of immunogenic cell death-related molecular subtypes and prognostic signature in colorectal cancer
- Long-term prognostic value of high-sensitivity cardiac troponin-I in patients with idiopathic dilated cardiomyopathy
- Establishing a novel Fanconi anemia signaling pathway-associated prognostic model and tumor clustering for pediatric acute myeloid leukemia patients
- Integrative bioinformatics analysis reveals STAT2 as a novel biomarker of inflammation-related cardiac dysfunction in atrial fibrillation
- Adipose-derived stem cells repair radiation-induced chronic lung injury via inhibiting TGF-β1/Smad 3 signaling pathway
- Real-world practice of idiopathic pulmonary fibrosis: Results from a 2000–2016 cohort
- lncRNA LENGA sponges miR-378 to promote myocardial fibrosis in atrial fibrillation
- Diagnostic value of urinary Tamm-Horsfall protein and 24 h urine osmolality for recurrent calcium oxalate stones of the upper urinary tract: Cross-sectional study
- The value of color Doppler ultrasonography combined with serum tumor markers in differential diagnosis of gastric stromal tumor and gastric cancer
- The spike protein of SARS-CoV-2 induces inflammation and EMT of lung epithelial cells and fibroblasts through the upregulation of GADD45A
- Mycophenolate mofetil versus cyclophosphamide plus in patients with connective tissue disease-associated interstitial lung disease: Efficacy and safety analysis
- MiR-1278 targets CALD1 and suppresses the progression of gastric cancer via the MAPK pathway
- Metabolomic analysis of serum short-chain fatty acid concentrations in a mouse of MPTP-induced Parkinson’s disease after dietary supplementation with branched-chain amino acids
- Cimifugin inhibits adipogenesis and TNF-α-induced insulin resistance in 3T3-L1 cells
- Predictors of gastrointestinal complaints in patients on metformin therapy
- Prescribing patterns in patients with chronic obstructive pulmonary disease and atrial fibrillation
- A retrospective analysis of the effect of latent tuberculosis infection on clinical pregnancy outcomes of in vitro fertilization–fresh embryo transferred in infertile women
- Appropriateness and clinical outcomes of short sustained low-efficiency dialysis: A national experience
- miR-29 regulates metabolism by inhibiting JNK-1 expression in non-obese patients with type 2 diabetes mellitus and NAFLD
- Clinical features and management of lymphoepithelial cyst
- Serum VEGF, high-sensitivity CRP, and cystatin-C assist in the diagnosis of type 2 diabetic retinopathy complicated with hyperuricemia
- ENPP1 ameliorates vascular calcification via inhibiting the osteogenic transformation of VSMCs and generating PPi
- Significance of monitoring the levels of thyroid hormone antibodies and glucose and lipid metabolism antibodies in patients suffer from type 2 diabetes
- The causal relationship between immune cells and different kidney diseases: A Mendelian randomization study
- Interleukin 33, soluble suppression of tumorigenicity 2, interleukin 27, and galectin 3 as predictors for outcome in patients admitted to intensive care units
- Identification of diagnostic immune-related gene biomarkers for predicting heart failure after acute myocardial infarction
- Long-term administration of probiotics prevents gastrointestinal mucosal barrier dysfunction in septic mice partly by upregulating the 5-HT degradation pathway
- miR-192 inhibits the activation of hepatic stellate cells by targeting Rictor
- Diagnostic and prognostic value of MR-pro ADM, procalcitonin, and copeptin in sepsis
- Review Articles
- Prenatal diagnosis of fetal defects and its implications on the delivery mode
- Electromagnetic fields exposure on fetal and childhood abnormalities: Systematic review and meta-analysis
- Characteristics of antibiotic resistance mechanisms and genes of Klebsiella pneumoniae
- Saddle pulmonary embolism in the setting of COVID-19 infection: A systematic review of case reports and case series
- Vitamin C and epigenetics: A short physiological overview
- Ebselen: A promising therapy protecting cardiomyocytes from excess iron in iron-overloaded thalassemia patients
- Aspirin versus LMWH for VTE prophylaxis after orthopedic surgery
- Mechanism of rhubarb in the treatment of hyperlipidemia: A recent review
- Surgical management and outcomes of traumatic global brachial plexus injury: A concise review and our center approach
- The progress of autoimmune hepatitis research and future challenges
- METTL16 in human diseases: What should we do next?
- New insights into the prevention of ureteral stents encrustation
- VISTA as a prospective immune checkpoint in gynecological malignant tumors: A review of the literature
- Case Reports
- Mycobacterium xenopi infection of the kidney and lymph nodes: A case report
- Genetic mutation of SLC6A20 (c.1072T > C) in a family with nephrolithiasis: A case report
- Chronic hepatitis B complicated with secondary hemochromatosis was cured clinically: A case report
- Liver abscess complicated with multiple organ invasive infection caused by hematogenous disseminated hypervirulent Klebsiella pneumoniae: A case report
- Urokinase-based lock solutions for catheter salvage: A case of an upcoming kidney transplant recipient
- Two case reports of maturity-onset diabetes of the young type 3 caused by the hepatocyte nuclear factor 1α gene mutation
- Immune checkpoint inhibitor-related pancreatitis: What is known and what is not
- Does total hip arthroplasty result in intercostal nerve injury? A case report and literature review
- Clinicopathological characteristics and diagnosis of hepatic sinusoidal obstruction syndrome caused by Tusanqi – Case report and literature review
- Synchronous triple primary gastrointestinal malignant tumors treated with laparoscopic surgery: A case report
- CT-guided percutaneous microwave ablation combined with bone cement injection for the treatment of transverse metastases: A case report
- Malignant hyperthermia: Report on a successful rescue of a case with the highest temperature of 44.2°C
- Anesthetic management of fetal pulmonary valvuloplasty: A case report
- Rapid Communication
- Impact of COVID-19 lockdown on glycemic levels during pregnancy: A retrospective analysis
- Erratum
- Erratum to “Inhibition of miR-21 improves pulmonary vascular responses in bronchopulmonary dysplasia by targeting the DDAH1/ADMA/NO pathway”
- Erratum to: “Fer exacerbates renal fibrosis and can be targeted by miR-29c-3p”
- Retraction
- Retraction of “Study to compare the effect of casirivimab and imdevimab, remdesivir, and favipiravir on progression and multi-organ function of hospitalized COVID-19 patients”
- Retraction of “circ_0062491 alleviates periodontitis via the miR-142-5p/IGF1 axis”
- Retraction of “miR-223-3p alleviates TGF-β-induced epithelial-mesenchymal transition and extracellular matrix deposition by targeting SP3 in endometrial epithelial cells”
- Retraction of “SLCO4A1-AS1 mediates pancreatic cancer development via miR-4673/KIF21B axis”
- Retraction of “circRNA_0001679/miR-338-3p/DUSP16 axis aggravates acute lung injury”
- Retraction of “lncRNA ACTA2-AS1 inhibits malignant phenotypes of gastric cancer cells”
- Special issue Linking Pathobiological Mechanisms to Clinical Application for cardiovascular diseases
- Effect of cardiac rehabilitation therapy on depressed patients with cardiac insufficiency after cardiac surgery
- Special issue The evolving saga of RNAs from bench to bedside - Part I
- FBLIM1 mRNA is a novel prognostic biomarker and is associated with immune infiltrates in glioma
- Special Issue Computational Intelligence Methodologies Meets Recurrent Cancers - Part III
- Development of a machine learning-based signature utilizing inflammatory response genes for predicting prognosis and immune microenvironment in ovarian cancer
Articles in the same Issue
- Research Articles
- Exosomes derived from mesenchymal stem cells overexpressing miR-210 inhibits neuronal inflammation and contribute to neurite outgrowth through modulating microglia polarization
- Current situation of acute ST-segment elevation myocardial infarction in a county hospital chest pain center during an epidemic of novel coronavirus pneumonia
- circ-IARS depletion inhibits the progression of non-small-cell lung cancer by circ-IARS/miR-1252-5p/HDGF ceRNA pathway
- circRNA ITGA7 restrains growth and enhances radiosensitivity by up-regulating SMAD4 in colorectal carcinoma
- WDR79 promotes aerobic glycolysis of pancreatic ductal adenocarcinoma (PDAC) by the suppression of SIRT4
- Up-regulation of collagen type V alpha 2 (COL5A2) promotes malignant phenotypes in gastric cancer cell via inducing epithelial–mesenchymal transition (EMT)
- Inhibition of TERC inhibits neural apoptosis and inflammation in spinal cord injury through Akt activation and p-38 inhibition via the miR-34a-5p/XBP-1 axis
- 3D-printed polyether-ether-ketone/n-TiO2 composite enhances the cytocompatibility and osteogenic differentiation of MC3T3-E1 cells by downregulating miR-154-5p
- Propofol-mediated circ_0000735 downregulation restrains tumor growth by decreasing integrin-β1 expression in non-small cell lung cancer
- PVT1/miR-16/CCND1 axis regulates gastric cancer progression
- Silencing of circ_002136 sensitizes gastric cancer to paclitaxel by targeting the miR-16-5p/HMGA1 axis
- Short-term outcomes after simultaneous gastrectomy plus cholecystectomy in gastric cancer: A pooling up analysis
- SCARA5 inhibits oral squamous cell carcinoma via inactivating the STAT3 and PI3K/AKT signaling pathways
- Molecular mechanism by which the Notch signaling pathway regulates autophagy in a rat model of pulmonary fibrosis in pigeon breeder’s lung
- lncRNA TPT1-AS1 promotes cell migration and invasion in esophageal squamous-cell carcinomas by regulating the miR-26a/HMGA1 axis
- SIRT1/APE1 promotes the viability of gastric cancer cells by inhibiting p53 to suppress ferroptosis
- Glycoprotein non-metastatic melanoma B interacts with epidermal growth factor receptor to regulate neural stem cell survival and differentiation
- Treatments for brain metastases from EGFR/ALK-negative/unselected NSCLC: A network meta-analysis
- Association of osteoporosis and skeletal muscle loss with serum type I collagen carboxyl-terminal peptide β glypeptide: A cross-sectional study in elder Chinese population
- circ_0000376 knockdown suppresses non-small cell lung cancer cell tumor properties by the miR-545-3p/PDPK1 pathway
- Delivery in a vertical birth chair supported by freedom of movement during labor: A randomized control trial
- UBE2J1 knockdown promotes cell apoptosis in endometrial cancer via regulating PI3K/AKT and MDM2/p53 signaling
- Metabolic resuscitation therapy in critically ill patients with sepsis and septic shock: A pilot prospective randomized controlled trial
- Lycopene ameliorates locomotor activity and urinary frequency induced by pelvic venous congestion in rats
- UHRF1-induced connexin26 methylation is involved in hearing damage triggered by intermittent hypoxia in neonatal rats
- LINC00511 promotes melanoma progression by targeting miR-610/NUCB2
- Ultra-high-performance liquid chromatography-tandem mass spectrometry analysis of serum metabolomic characteristics in people with different vitamin D levels
- Role of Jumonji domain-containing protein D3 and its inhibitor GSK-J4 in Hashimoto’s thyroiditis
- circ_0014736 induces GPR4 to regulate the biological behaviors of human placental trophoblast cells through miR-942-5p in preeclampsia
- Monitoring of sirolimus in the whole blood samples from pediatric patients with lymphatic anomalies
- Effects of osteogenic growth peptide C-terminal pentapeptide and its analogue on bone remodeling in an osteoporosis rat model
- A novel autophagy-related long non-coding RNAs signature predicting progression-free interval and I-131 therapy benefits in papillary thyroid carcinoma
- WGCNA-based identification of potential targets and pathways in response to treatment in locally advanced breast cancer patients
- Radiomics model using preoperative computed tomography angiography images to differentiate new from old emboli of acute lower limb arterial embolism
- Dysregulated lncRNAs are involved in the progress of myocardial infarction by constructing regulatory networks
- Single-arm trial to evaluate the efficacy and safety of baclofen in treatment of intractable hiccup caused by malignant tumor chemotherapy
- Genetic polymorphisms of MRPS30-DT and NINJ2 may influence lung cancer risk
- Efficacy of immune checkpoint inhibitors in patients with KRAS-mutant advanced non-small cell lung cancer: A retrospective analysis
- Pyroptosis-based risk score predicts prognosis and drug sensitivity in lung adenocarcinoma
- Upregulation of lncRNA LANCL1-AS1 inhibits the progression of non-small-cell lung cancer via the miR-3680-3p/GMFG axis
- CircRANBP17 modulated KDM1A to regulate neuroblastoma progression by sponging miR-27b-3p
- Exosomal miR-93-5p regulated the progression of osteoarthritis by targeting ADAMTS9
- Downregulation of RBM17 enhances cisplatin sensitivity and inhibits cell invasion in human hypopharyngeal cancer cells
- HDAC5-mediated PRAME regulates the proliferation, migration, invasion, and EMT of laryngeal squamous cell carcinoma via the PI3K/AKT/mTOR signaling pathway
- The association between sleep duration, quality, and nonalcoholic fatty liver disease: A cross-sectional study
- Myostatin silencing inhibits podocyte apoptosis in membranous nephropathy through Smad3/PKA/NOX4 signaling pathway
- A novel long noncoding RNA AC125257.1 facilitates colorectal cancer progression by targeting miR-133a-3p/CASC5 axis
- Impact of omicron wave and associated control measures in Shanghai on health management and psychosocial well-being of patients with chronic conditions
- Clinicopathological characteristics and prognosis of young patients aged ≤45 years old with non-small cell lung cancer
- TMT-based comprehensive proteomic profiling identifies serum prognostic signatures of acute myeloid leukemia
- The dose limits of teeth protection for patients with nasopharyngeal carcinoma undergoing radiotherapy based on the early oral health-related quality of life
- miR-30b-5p targeting GRIN2A inhibits hippocampal damage in epilepsy
- Long non-coding RNA AL137789.1 promoted malignant biological behaviors and immune escape of pancreatic carcinoma cells
- IRF6 and FGF1 polymorphisms in non-syndromic cleft lip with or without cleft palate in the Polish population
- Comprehensive analysis of the role of SFXN family in breast cancer
- Efficacy of bronchoscopic intratumoral injection of endostar and cisplatin in lung squamous cell carcinoma patients underwent conventional chemoradiotherapy
- Silencing of long noncoding RNA MIAT inhibits the viability and proliferation of breast cancer cells by promoting miR-378a-5p expression
- AG1024, an IGF-1 receptor inhibitor, ameliorates renal injury in rats with diabetic nephropathy via the SOCS/JAK2/STAT pathway
- Downregulation of KIAA1199 alleviated the activation, proliferation, and migration of hepatic stellate cells by the inhibition of epithelial–mesenchymal transition
- Exendin-4 regulates the MAPK and WNT signaling pathways to alleviate the osteogenic inhibition of periodontal ligament stem cells in a high glucose environment
- Inhibition of glycolysis represses the growth and alleviates the endoplasmic reticulum stress of breast cancer cells by regulating TMTC3
- The function of lncRNA EMX2OS/miR-653-5p and its regulatory mechanism in lung adenocarcinoma
- Tectorigenin alleviates the apoptosis and inflammation in spinal cord injury cell model through inhibiting insulin-like growth factor-binding protein 6
- Ultrasound examination supporting CT or MRI in the evaluation of cervical lymphadenopathy in patients with irradiation-treated head and neck cancer
- F-box and WD repeat domain containing 7 inhibits the activation of hepatic stellate cells by degrading delta-like ligand 1 to block Notch signaling pathway
- Knockdown of circ_0005615 enhances the radiosensitivity of colorectal cancer by regulating the miR-665/NOTCH1 axis
- Long noncoding RNA Mhrt alleviates angiotensin II-induced cardiac hypertrophy phenotypes by mediating the miR-765/Wnt family member 7B pathway
- Effect of miR-499-5p/SOX6 axis on atrial fibrosis in rats with atrial fibrillation
- Cholesterol induces inflammation and reduces glucose utilization
- circ_0004904 regulates the trophoblast cell in preeclampsia via miR-19b-3p/ARRDC3 axis
- NECAB3 promotes the migration and invasion of liver cancer cells through HIF-1α/RIT1 signaling pathway
- The poor performance of cardiovascular risk scores in identifying patients with idiopathic inflammatory myopathies at high cardiovascular risk
- miR-2053 inhibits the growth of ovarian cancer cells by downregulating SOX4
- Nucleophosmin 1 associating with engulfment and cell motility protein 1 regulates hepatocellular carcinoma cell chemotaxis and metastasis
- α-Hederin regulates macrophage polarization to relieve sepsis-induced lung and liver injuries in mice
- Changes of microbiota level in urinary tract infections: A meta-analysis
- Identification of key enzalutamide-resistance-related genes in castration-resistant prostate cancer and verification of RAD51 functions
- Falls during oxaliplatin-based chemotherapy for gastrointestinal malignancies – (lessons learned from) a prospective study
- Outcomes of low-risk birth care during the Covid-19 pandemic: A cohort study from a tertiary care center in Lithuania
- Vitamin D protects intestines from liver cirrhosis-induced inflammation and oxidative stress by inhibiting the TLR4/MyD88/NF-κB signaling pathway
- Integrated transcriptome analysis identifies APPL1/RPS6KB2/GALK1 as immune-related metastasis factors in breast cancer
- Genomic analysis of immunogenic cell death-related subtypes for predicting prognosis and immunotherapy outcomes in glioblastoma multiforme
- Circular RNA Circ_0038467 promotes the maturation of miRNA-203 to increase lipopolysaccharide-induced apoptosis of chondrocytes
- An economic evaluation of fine-needle cytology as the primary diagnostic tool in the diagnosis of lymphadenopathy
- Midazolam impedes lung carcinoma cell proliferation and migration via EGFR/MEK/ERK signaling pathway
- Network pharmacology combined with molecular docking and experimental validation to reveal the pharmacological mechanism of naringin against renal fibrosis
- PTPN12 down-regulated by miR-146b-3p gene affects the malignant progression of laryngeal squamous cell carcinoma
- miR-141-3p accelerates ovarian cancer progression and promotes M2-like macrophage polarization by targeting the Keap1-Nrf2 pathway
- lncRNA OIP5-AS1 attenuates the osteoarthritis progression in IL-1β-stimulated chondrocytes
- Overexpression of LINC00607 inhibits cell growth and aggressiveness by regulating the miR-1289/EFNA5 axis in non-small-cell lung cancer
- Subjective well-being in informal caregivers during the COVID-19 pandemic
- Nrf2 protects against myocardial ischemia-reperfusion injury in diabetic rats by inhibiting Drp1-mediated mitochondrial fission
- Unfolded protein response inhibits KAT2B/MLKL-mediated necroptosis of hepatocytes by promoting BMI1 level to ubiquitinate KAT2B
- Bladder cancer screening: The new selection and prediction model
- circNFATC3 facilitated the progression of oral squamous cell carcinoma via the miR-520h/LDHA axis
- Prone position effect in intensive care patients with SARS-COV-2 pneumonia
- Clinical observation on the efficacy of Tongdu Tuina manipulation in the treatment of primary enuresis in children
- Dihydroartemisinin ameliorates cerebral I/R injury in rats via regulating VWF and autophagy-mediated SIRT1/FOXO1 pathway
- Knockdown of circ_0113656 assuages oxidized low-density lipoprotein-induced vascular smooth muscle cell injury through the miR-188-3p/IGF2 pathway
- Low Ang-(1–7) and high des-Arg9 bradykinin serum levels are correlated with cardiovascular risk factors in patients with COVID-19
- Effect of maternal age and body mass index on induction of labor with oral misoprostol for premature rupture of membrane at term: A retrospective cross-sectional study
- Potential protective effects of Huanglian Jiedu Decoction against COVID-19-associated acute kidney injury: A network-based pharmacological and molecular docking study
- Clinical significance of serum MBD3 detection in girls with central precocious puberty
- Clinical features of varicella-zoster virus caused neurological diseases detected by metagenomic next-generation sequencing
- Collagen treatment of complex anorectal fistula: 3 years follow-up
- LncRNA CASC15 inhibition relieves renal fibrosis in diabetic nephropathy through down-regulating SP-A by sponging to miR-424
- Efficacy analysis of empirical bismuth quadruple therapy, high-dose dual therapy, and resistance gene-based triple therapy as a first-line Helicobacter pylori eradication regimen – An open-label, randomized trial
- SMOC2 plays a role in heart failure via regulating TGF-β1/Smad3 pathway-mediated autophagy
- A prospective cohort study of the impact of chronic disease on fall injuries in middle-aged and older adults
- circRNA THBS1 silencing inhibits the malignant biological behavior of cervical cancer cells via the regulation of miR-543/HMGB2 axis
- hsa_circ_0000285 sponging miR-582-3p promotes neuroblastoma progression by regulating the Wnt/β-catenin signaling pathway
- Long non-coding RNA GNAS-AS1 knockdown inhibits proliferation and epithelial–mesenchymal transition of lung adenocarcinoma cells via the microRNA-433-3p/Rab3A axis
- lncRNA UCA1 regulates miR-132/Lrrfip1 axis to promote vascular smooth muscle cell proliferation
- Twenty-four-color full spectrum flow cytometry panel for minimal residual disease detection in acute myeloid leukemia
- Hsa-miR-223-3p participates in the process of anthracycline-induced cardiomyocyte damage by regulating NFIA gene
- Anti-inflammatory effect of ApoE23 on Salmonella typhimurium-induced sepsis in mice
- Analysis of somatic mutations and key driving factors of cervical cancer progression
- Hsa_circ_0028007 regulates the progression of nasopharyngeal carcinoma through the miR-1179/SQLE axis
- Variations in sexual function after laparoendoscopic single-site hysterectomy in women with benign gynecologic diseases
- Effects of pharmacological delay with roxadustat on multi-territory perforator flap survival in rats
- Analysis of heroin effects on calcium channels in rat cardiomyocytes based on transcriptomics and metabolomics
- Risk factors of recurrent bacterial vaginosis among women of reproductive age: A cross-sectional study
- Alkbh5 plays indispensable roles in maintaining self-renewal of hematopoietic stem cells
- Study to compare the effect of casirivimab and imdevimab, remdesivir, and favipiravir on progression and multi-organ function of hospitalized COVID-19 patients
- Correlation between microvessel maturity and ISUP grades assessed using contrast-enhanced transrectal ultrasonography in prostate cancer
- The protective effect of caffeic acid phenethyl ester in the nephrotoxicity induced by α-cypermethrin
- Norepinephrine alleviates cyclosporin A-induced nephrotoxicity by enhancing the expression of SFRP1
- Effect of RUNX1/FOXP3 axis on apoptosis of T and B lymphocytes and immunosuppression in sepsis
- The function of Foxp1 represses β-adrenergic receptor transcription in the occurrence and development of bladder cancer through STAT3 activity
- Risk model and validation of carbapenem-resistant Klebsiella pneumoniae infection in patients with cerebrovascular disease in the ICU
- Calycosin protects against chronic prostatitis in rats via inhibition of the p38MAPK/NF-κB pathway
- Pan-cancer analysis of the PDE4DIP gene with potential prognostic and immunotherapeutic values in multiple cancers including acute myeloid leukemia
- The safety and immunogenicity to inactivated COVID-19 vaccine in patients with hyperlipemia
- Circ-UBR4 regulates the proliferation, migration, inflammation, and apoptosis in ox-LDL-induced vascular smooth muscle cells via miR-515-5p/IGF2 axis
- Clinical characteristics of current COVID-19 rehabilitation outpatients in China
- Luteolin alleviates ulcerative colitis in rats via regulating immune response, oxidative stress, and metabolic profiling
- miR-199a-5p inhibits aortic valve calcification by targeting ATF6 and GRP78 in valve interstitial cells
- The application of iliac fascia space block combined with esketamine intravenous general anesthesia in PFNA surgery of the elderly: A prospective, single-center, controlled trial
- Elevated blood acetoacetate levels reduce major adverse cardiac and cerebrovascular events risk in acute myocardial infarction
- The effects of progesterone on the healing of obstetric anal sphincter damage in female rats
- Identification of cuproptosis-related genes for predicting the development of prostate cancer
- Lumican silencing ameliorates β-glycerophosphate-mediated vascular smooth muscle cell calcification by attenuating the inhibition of APOB on KIF2C activity
- Targeting PTBP1 blocks glutamine metabolism to improve the cisplatin sensitivity of hepatocarcinoma cells through modulating the mRNA stability of glutaminase
- A single center prospective study: Influences of different hip flexion angles on the measurement of lumbar spine bone mineral density by dual energy X-ray absorptiometry
- Clinical analysis of AN69ST membrane continuous venous hemofiltration in the treatment of severe sepsis
- Antibiotics therapy combined with probiotics administered intravaginally for the treatment of bacterial vaginosis: A systematic review and meta-analysis
- Construction of a ceRNA network to reveal a vascular invasion associated prognostic model in hepatocellular carcinoma
- A pan-cancer analysis of STAT3 expression and genetic alterations in human tumors
- A prognostic signature based on seven T-cell-related cell clustering genes in bladder urothelial carcinoma
- Pepsin concentration in oral lavage fluid of rabbit reflux model constructed by dilating the lower esophageal sphincter
- The antihypertensive felodipine shows synergistic activity with immune checkpoint blockade and inhibits tumor growth via NFAT1 in LUSC
- Tanshinone IIA attenuates valvular interstitial cells’ calcification induced by oxidized low density lipoprotein via reducing endoplasmic reticulum stress
- AS-IV enhances the antitumor effects of propofol in NSCLC cells by inhibiting autophagy
- Establishment of two oxaliplatin-resistant gallbladder cancer cell lines and comprehensive analysis of dysregulated genes
- Trial protocol: Feasibility of neuromodulation with connectivity-guided intermittent theta-burst stimulation for improving cognition in multiple sclerosis
- LncRNA LINC00592 mediates the promoter methylation of WIF1 to promote the development of bladder cancer
- Factors associated with gastrointestinal dysmotility in critically ill patients
- Mechanisms by which spinal cord stimulation intervenes in atrial fibrillation: The involvement of the endothelin-1 and nerve growth factor/p75NTR pathways
- Analysis of two-gene signatures and related drugs in small-cell lung cancer by bioinformatics
- Silencing USP19 alleviates cigarette smoke extract-induced mitochondrial dysfunction in BEAS-2B cells by targeting FUNDC1
- Menstrual irregularities associated with COVID-19 vaccines among women in Saudi Arabia: A survey during 2022
- Ferroptosis involves in Schwann cell death in diabetic peripheral neuropathy
- The effect of AQP4 on tau protein aggregation in neurodegeneration and persistent neuroinflammation after cerebral microinfarcts
- Activation of UBEC2 by transcription factor MYBL2 affects DNA damage and promotes gastric cancer progression and cisplatin resistance
- Analysis of clinical characteristics in proximal and distal reflux monitoring among patients with gastroesophageal reflux disease
- Exosomal circ-0020887 and circ-0009590 as novel biomarkers for the diagnosis and prediction of short-term adverse cardiovascular outcomes in STEMI patients
- Upregulated microRNA-429 confers endometrial stromal cell dysfunction by targeting HIF1AN and regulating the HIF1A/VEGF pathway
- Bibliometrics and knowledge map analysis of ultrasound-guided regional anesthesia
- Knockdown of NUPR1 inhibits angiogenesis in lung cancer through IRE1/XBP1 and PERK/eIF2α/ATF4 signaling pathways
- D-dimer trends predict COVID-19 patient’s prognosis: A retrospective chart review study
- WTAP affects intracranial aneurysm progression by regulating m6A methylation modification
- Using of endoscopic polypectomy in patients with diagnosed malignant colorectal polyp – The cross-sectional clinical study
- Anti-S100A4 antibody administration alleviates bronchial epithelial–mesenchymal transition in asthmatic mice
- Prognostic evaluation of system immune-inflammatory index and prognostic nutritional index in double expressor diffuse large B-cell lymphoma
- Prevalence and antibiogram of bacteria causing urinary tract infection among patients with chronic kidney disease
- Reactive oxygen species within the vaginal space: An additional promoter of cervical intraepithelial neoplasia and uterine cervical cancer development?
- Identification of disulfidptosis-related genes and immune infiltration in lower-grade glioma
- A new technique for uterine-preserving pelvic organ prolapse surgery: Laparoscopic rectus abdominis hysteropexy for uterine prolapse by comparing with traditional techniques
- Self-isolation of an Italian long-term care facility during COVID-19 pandemic: A comparison study on care-related infectious episodes
- A comparative study on the overlapping effects of clinically applicable therapeutic interventions in patients with central nervous system damage
- Low intensity extracorporeal shockwave therapy for chronic pelvic pain syndrome: Long-term follow-up
- The diagnostic accuracy of touch imprint cytology for sentinel lymph node metastases of breast cancer: An up-to-date meta-analysis of 4,073 patients
- Mortality associated with Sjögren’s syndrome in the United States in the 1999–2020 period: A multiple cause-of-death study
- CircMMP11 as a prognostic biomarker mediates miR-361-3p/HMGB1 axis to accelerate malignant progression of hepatocellular carcinoma
- Analysis of the clinical characteristics and prognosis of adult de novo acute myeloid leukemia (none APL) with PTPN11 mutations
- KMT2A maintains stemness of gastric cancer cells through regulating Wnt/β-catenin signaling-activated transcriptional factor KLF11
- Evaluation of placental oxygenation by near-infrared spectroscopy in relation to ultrasound maturation grade in physiological term pregnancies
- The role of ultrasonographic findings for PIK3CA-mutated, hormone receptor-positive, human epidermal growth factor receptor-2-negative breast cancer
- Construction of immunogenic cell death-related molecular subtypes and prognostic signature in colorectal cancer
- Long-term prognostic value of high-sensitivity cardiac troponin-I in patients with idiopathic dilated cardiomyopathy
- Establishing a novel Fanconi anemia signaling pathway-associated prognostic model and tumor clustering for pediatric acute myeloid leukemia patients
- Integrative bioinformatics analysis reveals STAT2 as a novel biomarker of inflammation-related cardiac dysfunction in atrial fibrillation
- Adipose-derived stem cells repair radiation-induced chronic lung injury via inhibiting TGF-β1/Smad 3 signaling pathway
- Real-world practice of idiopathic pulmonary fibrosis: Results from a 2000–2016 cohort
- lncRNA LENGA sponges miR-378 to promote myocardial fibrosis in atrial fibrillation
- Diagnostic value of urinary Tamm-Horsfall protein and 24 h urine osmolality for recurrent calcium oxalate stones of the upper urinary tract: Cross-sectional study
- The value of color Doppler ultrasonography combined with serum tumor markers in differential diagnosis of gastric stromal tumor and gastric cancer
- The spike protein of SARS-CoV-2 induces inflammation and EMT of lung epithelial cells and fibroblasts through the upregulation of GADD45A
- Mycophenolate mofetil versus cyclophosphamide plus in patients with connective tissue disease-associated interstitial lung disease: Efficacy and safety analysis
- MiR-1278 targets CALD1 and suppresses the progression of gastric cancer via the MAPK pathway
- Metabolomic analysis of serum short-chain fatty acid concentrations in a mouse of MPTP-induced Parkinson’s disease after dietary supplementation with branched-chain amino acids
- Cimifugin inhibits adipogenesis and TNF-α-induced insulin resistance in 3T3-L1 cells
- Predictors of gastrointestinal complaints in patients on metformin therapy
- Prescribing patterns in patients with chronic obstructive pulmonary disease and atrial fibrillation
- A retrospective analysis of the effect of latent tuberculosis infection on clinical pregnancy outcomes of in vitro fertilization–fresh embryo transferred in infertile women
- Appropriateness and clinical outcomes of short sustained low-efficiency dialysis: A national experience
- miR-29 regulates metabolism by inhibiting JNK-1 expression in non-obese patients with type 2 diabetes mellitus and NAFLD
- Clinical features and management of lymphoepithelial cyst
- Serum VEGF, high-sensitivity CRP, and cystatin-C assist in the diagnosis of type 2 diabetic retinopathy complicated with hyperuricemia
- ENPP1 ameliorates vascular calcification via inhibiting the osteogenic transformation of VSMCs and generating PPi
- Significance of monitoring the levels of thyroid hormone antibodies and glucose and lipid metabolism antibodies in patients suffer from type 2 diabetes
- The causal relationship between immune cells and different kidney diseases: A Mendelian randomization study
- Interleukin 33, soluble suppression of tumorigenicity 2, interleukin 27, and galectin 3 as predictors for outcome in patients admitted to intensive care units
- Identification of diagnostic immune-related gene biomarkers for predicting heart failure after acute myocardial infarction
- Long-term administration of probiotics prevents gastrointestinal mucosal barrier dysfunction in septic mice partly by upregulating the 5-HT degradation pathway
- miR-192 inhibits the activation of hepatic stellate cells by targeting Rictor
- Diagnostic and prognostic value of MR-pro ADM, procalcitonin, and copeptin in sepsis
- Review Articles
- Prenatal diagnosis of fetal defects and its implications on the delivery mode
- Electromagnetic fields exposure on fetal and childhood abnormalities: Systematic review and meta-analysis
- Characteristics of antibiotic resistance mechanisms and genes of Klebsiella pneumoniae
- Saddle pulmonary embolism in the setting of COVID-19 infection: A systematic review of case reports and case series
- Vitamin C and epigenetics: A short physiological overview
- Ebselen: A promising therapy protecting cardiomyocytes from excess iron in iron-overloaded thalassemia patients
- Aspirin versus LMWH for VTE prophylaxis after orthopedic surgery
- Mechanism of rhubarb in the treatment of hyperlipidemia: A recent review
- Surgical management and outcomes of traumatic global brachial plexus injury: A concise review and our center approach
- The progress of autoimmune hepatitis research and future challenges
- METTL16 in human diseases: What should we do next?
- New insights into the prevention of ureteral stents encrustation
- VISTA as a prospective immune checkpoint in gynecological malignant tumors: A review of the literature
- Case Reports
- Mycobacterium xenopi infection of the kidney and lymph nodes: A case report
- Genetic mutation of SLC6A20 (c.1072T > C) in a family with nephrolithiasis: A case report
- Chronic hepatitis B complicated with secondary hemochromatosis was cured clinically: A case report
- Liver abscess complicated with multiple organ invasive infection caused by hematogenous disseminated hypervirulent Klebsiella pneumoniae: A case report
- Urokinase-based lock solutions for catheter salvage: A case of an upcoming kidney transplant recipient
- Two case reports of maturity-onset diabetes of the young type 3 caused by the hepatocyte nuclear factor 1α gene mutation
- Immune checkpoint inhibitor-related pancreatitis: What is known and what is not
- Does total hip arthroplasty result in intercostal nerve injury? A case report and literature review
- Clinicopathological characteristics and diagnosis of hepatic sinusoidal obstruction syndrome caused by Tusanqi – Case report and literature review
- Synchronous triple primary gastrointestinal malignant tumors treated with laparoscopic surgery: A case report
- CT-guided percutaneous microwave ablation combined with bone cement injection for the treatment of transverse metastases: A case report
- Malignant hyperthermia: Report on a successful rescue of a case with the highest temperature of 44.2°C
- Anesthetic management of fetal pulmonary valvuloplasty: A case report
- Rapid Communication
- Impact of COVID-19 lockdown on glycemic levels during pregnancy: A retrospective analysis
- Erratum
- Erratum to “Inhibition of miR-21 improves pulmonary vascular responses in bronchopulmonary dysplasia by targeting the DDAH1/ADMA/NO pathway”
- Erratum to: “Fer exacerbates renal fibrosis and can be targeted by miR-29c-3p”
- Retraction
- Retraction of “Study to compare the effect of casirivimab and imdevimab, remdesivir, and favipiravir on progression and multi-organ function of hospitalized COVID-19 patients”
- Retraction of “circ_0062491 alleviates periodontitis via the miR-142-5p/IGF1 axis”
- Retraction of “miR-223-3p alleviates TGF-β-induced epithelial-mesenchymal transition and extracellular matrix deposition by targeting SP3 in endometrial epithelial cells”
- Retraction of “SLCO4A1-AS1 mediates pancreatic cancer development via miR-4673/KIF21B axis”
- Retraction of “circRNA_0001679/miR-338-3p/DUSP16 axis aggravates acute lung injury”
- Retraction of “lncRNA ACTA2-AS1 inhibits malignant phenotypes of gastric cancer cells”
- Special issue Linking Pathobiological Mechanisms to Clinical Application for cardiovascular diseases
- Effect of cardiac rehabilitation therapy on depressed patients with cardiac insufficiency after cardiac surgery
- Special issue The evolving saga of RNAs from bench to bedside - Part I
- FBLIM1 mRNA is a novel prognostic biomarker and is associated with immune infiltrates in glioma
- Special Issue Computational Intelligence Methodologies Meets Recurrent Cancers - Part III
- Development of a machine learning-based signature utilizing inflammatory response genes for predicting prognosis and immune microenvironment in ovarian cancer