Abstract
Propofol, an intravenous anesthetic agent, exerts an anti-tumor peculiarity in multifarious tumors. Circular RNA hsa_circ_0000735 (circ_0000735) is involved in non-small cell lung cancer (NSCLC) progression. The purpose of this study is to investigate whether propofol can curb NSCLC progression via regulating circ_0000735 expression. Cell viability, proliferation, apoptosis, and invasion were detected using 3-(4,5-dimethylthiazol-2-yl)-2,5-diphenyltetrazolium bromide, 5-ethynyl-2′-deoxyuridine, flow cytometry, and transwell assays. Evaluation of protein levels was performed using western blotting or immunohistochemistry. Detection of circ_0000735 in tissue samples and cells was carried out using a real-time quantitative polymerase chain reaction. The molecular mechanisms associated with circ_0000735 were predicted by bioinformatics analysis and verified by dual-luciferase reporter assays. The relationship between propofol and circ_0000735 in vivo was verified by xenograft models. The results showed that circ_0000735 was overexpressed in NSCLC samples and cells. Propofol treatment overtly decreased circ_0000735 expression in NSCLC cells and repressed NSCLC cell viability, proliferation, invasion, and facilitated NSCLC cell apoptosis, but these effects mediated by propofol were counteracted by circ_0000735 overexpression. Circ_0000735 functioned as a miR-153-3p sponge and regulated integrin-β1 (ITGB1) expression via adsorbing miR-153-3p. ITGB1 overexpression reversed circ_0000735 silencing-mediated effects on NSCLC cell viability, proliferation, invasion, and apoptosis. In conclusion, propofol restrained NSCLC growth by downregulating circ_0000735, which functioned as a miR-153-3p sponge and regulated ITGB1 expression via adsorbing miR-153-3p. This study provides evidence to support that propofol curbs NSCLC progression by regulating circRNA expression.
1 Introduction
Currently, surgery is still the main treatment for cancer. A series of studies uncover that the management of anesthetics during surgery is related to the prognosis of cancer [1,2]. Retrospective clinical studies manifest that the prognosis of cancer surgery with intravenous anesthesia is better than that with inhalation anesthesia [3,4]. Propofol (2,6-diisopropylphenol), an intravenous anesthetic agent, is the most extensively used for induction and maintenance of anesthesia [5]. Recently, many studies have uncovered that propofol plays an anti-tumor peculiarity in multifarious tumors [6]. Also, propofol anesthesia is implicated in better survival in stage I non-small cell lung cancer (NSCLC) patients who underwent radical surgery [7]. However, the mechanisms by which propofol regulates NSCLC progression are unclear.
Circular RNAs (circRNAs), endogenous biomolecules, show differential expression among different species, developmental stages, and pathologies. They are characterized by a covalently closed loop structure produced by a special type of alternative splicing [8]. Most circRNAs have known functions to sequester proteins or microRNAs (miRs), translate to produce polypeptides, regulate transcription, and interfere with splicing [9]. Also, the deregulation of circRNAs is associated with the tumorigenesis of many cancers [10]. Recently, several studies have revealed that circRNAs participate in the repressive effect of propofol on tumor growth. For instance, propofol restrained tumorigenesis through downregulation of circ_PVT1 in gastric cancer [11], circ_TADA2A and circ_ERBB2 in lung cancer [12,13], and circ_VPS13C in ovarian cancer [14]. In contrast, propofol postponed tumor progression via upregulation of circ_0026344 in colorectal cancer [15]. CircRNA hsa_circ_0000735 (circ_0000735), located on chr17: 3802927-3808661, is generated from the P2RX1 gene. A previous study manifested that circ_0000735 exerted a tumor-promoting activity in NSCLC [16]. However, whether propofol can restrain progression by changing circ_0000735 expression is unclear.
Accordingly, the purpose of the research was to check whether propofol can curb NSCLC progression via regulating circ_0000735 expression.
2 Materials and methods
2.1 Surgical specimens
Thirty-two NSCLC patients were enrolled in the research after obtaining written informed consent. Lung tumors and paired non-tumor adjacent samples were collected during surgery at Hulunbeier Municipal People’s Hospital. The patients did not receive any preoperative treatment.
-
Ethics approval and consent to participate: Written informed consent was obtained from patients with approval by the Institutional Review Board in Hulunbeier Municipal People’s Hospital.
2.2 Cell culture
Human bronchial epithelial-like cells (HBE) (Procell, Wuhan, China), NSCLC cell lines H1299 and A549 (Procell), as well as HEK-293T cells (Procell) were cultured in Roswell Park Memorial Institute-1640 Medium, Ham’s F-12K, or Dulbecco’s Modified Eagle Medium supplemented with 10% FBS (Procell) and 1% penicillin/streptomycin (Procell) under the appropriate conditions (5% carbon dioxide and 37°C).
2.3 Propofol treatment
Dissolution of propofol (Sigma, St Louis, MO, USA) was performed using 10% intralipid (Astra-Zeneca, London, UK), followed by diluting with serum-free medium to a stock concentration of 0.4 mg/mL. For propofol treatment, the cells were cultured in the complete medium containing diverse doses of propofol (5, 10, and 15 μg/mL).
2.4 Plasmid construction and oligonucleotides
Full-length sequences of circ_0000735 and integrin-β1 (ITGB1) were, respectively, cloned into the empty pCD5-ciR vector (Geneseed, Guangzhou, China) and pcDNA vector (Thermo Fisher, Waltham, MA, USA) to establish pCD5-ciR-circ_0000735 (circ_0000735) and pcDNA-ITGB1 (ITGB1) plasmids. All oligonucleotides were synthesized by Sangon Biotech Co., Ltd (Shanghai, China), including a siRNA targeting circ_0000735 (si-circ_0000735), miR-153-3p inhibitor (anti-miR-153-3p), miR-153-3p mimic (miR-153-3p), and their negative controls si-NC, anti-miR-NC, and miR-NC. Transfection of the cells with oligonucleotides and/or plasmids was executed with Lipofectamine 3000 (Thermo Fisher). HEK-293T cells were transfected with the recombinant pLKO.1 vector (Addgene, Cambridge, MA, USA) carrying sh-circ_0000735 or sh-NC (1 μg) along with psPAX2 packaging plasmid (750 ng) and pMD2.G envelope plasmid (250 ng). Lentivirus particles from HEK-293T cells were collected and then used to infect A549 cells under polybrene (8 µg/mL, Sigma).
2.5 Detection of cell viability
After transfection, the cells were cultured in the complete medium containing diverse doses of propofol for 48 h. Following this, 10 μL 3-(4,5-dimethylthiazol-2-yl)-2,5-diphenyltetrazolium bromide (MTT) solution (Roche, Basel, Switzerland) was added. Then, 100 μL of dimethyl sulfoxide was used to dissolve the purple crystals. The optical density was evaluated using a microplate reader VarioSkan Flash (Thermo Scientific).
2.6 5-Ethynyl-2′-deoxyuridine (EdU) assay
Detection of cell proliferation was executed using an EdU Detection Kit (Ribobio, Guangzhou, China) according to the manufacturer’s protocol. Staining of the nucleus was performed with the 4’,6-diamidino-2-phenylindole solution (Thermo Fisher), and the proportion of EdU-positive cells was observed using fluorescence microscopy (Olympus, Tokyo, Japan).
2.7 Flow cytometry assay
Assessment of cell apoptosis was carried out using the Annexin V-FITC Apoptosis Detection Kit (Sigma). Briefly, the cells were washed and re-suspended in binding buffer. Next, the cells were incubated in the dark with Annexin V-FITC solution and propidium iodide solution, followed by flow cytometry analysis with an LSRII Fortessa flow cytometer (BD Biosciences, San Jose, CA, USA). Apoptotic rate was the sum of the early and late apoptotic rates.
2.8 Transwell invasion assay
Invasion capacity was evaluated using the CHEMICON Cell Invasion Assay Kit (ECM550, Sigma). In short, about 5 × 105 cells were seeded on the top of the invasion chamber after 24 h of transfection. The cells were stained with 0.1% crystal violet (Sigma) after another 24 h of incubation. The number of invading cells was counted using an inverted microscope (Olympus, Tokyo, Japan).
2.9 Western blotting
Tissue specimens and cultured cells were lysed in ice-cold radio immunoprecipitation assay buffer solution. After centrifugation (10,000g, 10 min), the supernatants were collected, followed by quantifying with the BCA Protein Assay Kit (Beyotime). Proteins in equal concentration were electrophoresed in polyacrylamide gels and transferred onto nitrocellulose membranes (Thermo Fisher). Incubation with antibodies recognizing MMP9 (ab137867, 1:1,000, Abcam, Cambridge, MA, USA), Cleaved-caspase3 (ab32042, 1:500, Abcam), ITGB1 (ab134179, 1:1,000, Abcam), and GAPDH (ab128915, 1:10,000, Abcam) was carried for 16 h at 4°C after blocking with 5% milk. Membranes were then incubated with a secondary antibody (ab205718, 1:10,000, Abcam). Bands were detected using a chemiluminescence system (Thermo Fisher), followed by quantification using the ImageJ software (v1.8.0; NIH).
2.10 RNA isolation, RNase R digestion, complementary DNA synthesis, and real-time quantitative polymerase chain reaction (RT-qPCR)
Total RNA in tissue specimens and cultured cells was isolated using TRIzol™ Plus RNA Purification Kit (Thermo Fisher). Isolation of cytoplasmic and nuclear RNA from NSCLC cells was performed using the Cytoplasmic & Nuclear RNA Purification Kit (Norgen, Thorold, ON, Canada) in accordance with the manufacturer’s operating procedures. For RNase R digestion, total RNA derived from NSCLC cells was digested with 3 U/mg RNase R (Thermo Fisher). The reverse transcription reaction was performed using the HiScript III 1st Strand cDNA Synthesis Kit (Vazyme, Nanjing, China) or miRNA 1st Strand cDNA Synthesis Kit (Vazyme). After mixing AceQ SYBR qPCR Master Mix (Vazyme) with complementary DNA, qPCR was run on the Roche Applied Science LightCyclerTM 480 (Roche, Basel, Switzerland). Relative RNA levels of genes were calculated by the 2−ΔΔCt method using U6 or GAPDH as the reference gene for normalization. Primer sequences are listed in Table 1.
Primer sequences used for RT-qPCR
| Genes | Primer sequences (5′–3′) |
|---|---|
| circ_0000735 | Forward (F): 5′-GGCACTGCAGACCCATCTAT-3′ |
| Reverse (R): 5′-AGGCCCTTGAGTTTCACAGA-3′ | |
| P2RX1 | F: 5′-CCTCATCAGCAGTGTCTCTGTG-3′ |
| R: 5′-CATGACCACGAAGGAGTTGTCC-3′ | |
| GAPDH | F: 5′-AGAAGGCTGGGGCTCATTTG-3′ |
| R: 5′-AGGGGCCATCCACAGTCTTC-3′ | |
| ITGB1 | F: 5′-GGATTCTCCAGAAGGTGGTTTCG-3′ |
| R: 5′-TGCCACCAAGTTTCCCATCTCC-3′ | |
| miR-153-3p | F: 5′-CGCGTTGCATAGTCACAAAA-3′ |
| R: 5′-AGTGCAGGGTCCGAGGTATT-3′ | |
| U6 | F: 5′-CTCGCTTCGGCAGCACA-3′ |
| R: 5′-AACGCTTCACGAATTTGCGT-3′ |
2.11 Dual-luciferase reporter assay
Fragments of wild-type circ_0000735 and 3′-UTR of ITGB1 mRNA containing the putative miR-153-3p binding sites and their mutant sequences were inserted into the psiCHECK-2 vector (Promega, Madison, WI, USA) to establish WT-circ_0000735, MUT-circ_0000735, WT-ITGB1 3′-UTR, and MUT-ITGB1 3′-UTR luciferase reporters, respectively. NSCLC cells were co-transfected with miR-153-3p mimic or miR-NC and a luciferase reporter vector. Two days later, the luciferase activities were measured using a dual-luciferase assay system (Promega).
2.12 In vivo experiments
The animal experiments were conducted with the approval of the Animal Ethics Committee of Hulunbeier Municipal People’s Hospital. Thirty-two BALB/c nude mice (Vital River Laboratory, Beijing, China) were randomly divided into four groups (eight mice in each group). Then, 16 mice in two groups were injected with A549 cells transduced with sh-NC and treated with intralipid or propofol. Analogously, 16 mice in two groups were injected with A549 cells transduced with sh-circ_0000735 and treated with intralipid or propofol. From Day 7, mice were treated with propofol (45 mg/kg) every 3 days via tail vein injection, and intralipid acted as vehicle control. Tumor volume was measured every 3 days (volume = (length × width2)/2) from propofol administration. Mice were maintained for 22 days before being sacrificed, following the appropriate protocols. Xenograft tumors were excised for subsequent analysis.
2.13 Immunohistochemistry (IHC)
Detection of ITGB1 protein in xenograft tumors was performed using IHC analysis as described previously [17]. Paraffin-embedded xenograft tissue sections were incubated with anti-ITGB1 (#ab134179, 1:100, Abcam), anti-Ki67 (#ab243878, 1:500, Abcam), or anti-MMP9 (#ab137867, 1:1,000, Abcam) antibodies.
2.14 Statistical analysis
All experiments were performed with a minimum of n = 3 biological replicates and n = 3 technical replicates. Results were represented as mean ± standard deviation using GraphPad Prism 8 (GraphPad Software, San Diego, CA, USA). Significance was assessed using Student’s t-tests (comparing data between two variances) or analysis of variance (comparing data with three or more variances) with Tukey’s post hoc test. Asterisks indicate significant differences between experimental groups (*P < 0.05, **P < 0.01, ***P < 0.001, and ****P < 0.0001).
3 Results
3.1 Propofol restrained proliferation, invasion, and induced apoptosis of NSCLC cells
To evaluate the changes in NSCLC cell viability in response to anesthesia by propofol, we treated NSCLC cells with drug concentration gradients. Data in Figure 1a–c present that propofol restrained NSCLC cell viability in a concentration-dependent manner, but it did not affect the viability of HBE cells. Next, we assessed the impacts of propofol on NSCLC cell proliferation, apoptosis, and invasion. EdU assays exhibited that propofol significantly repressed NSCLC cell proliferation as its dose increases (Figure 1d). Flow cytometry assays showed that propofol led to a prominent increase in the proportion of apoptotic cells as its concentration increases (Figure 1e). Transwell invasion assays displayed that propofol resulted in a concentration-dependent suppression of NSCLC cell invasion (Figure 1f). We then assessed the protein levels of Cleaved-caspase3 and MMP9 in NSCLC cells in response to anesthesia by propofol. As shown in Figure 1g, propofol elevated the Cleaved-caspase3 protein level in NSCLC cells in a concentration-dependent manner. In contrast, propofol caused a marked decrease in the MMP9 protein level in a concentration-dependent manner (Figure 1h). Collectively, these results manifested that propofol restrained proliferation, invasion, and induced apoptosis of NSCLC cells as its concentration increases.

Propofol curbed cell proliferation, invasion, and induced cell apoptosis in NSCLC cells. (a) Cell viability was evaluated by MTT assays. The HBE cell line was subjected to 5, 10, and 15 μg/mL propofol for 48 h (n = 3). (b–f) Viability, proliferation, apoptosis, and invasion of NSCLC cells treated with 5, 10, and 15 μg/mL propofol were determined using MTT, EdU, flow cytometry, and transwell assays (n = 3). (g and h) Relative protein levels of Cleaved-caspase3 and MMP9 in NSCLC cells treated with 5, 10, and 15 μg/mL propofol were detected using western blotting (n = 3). *P < 0.01, **P < 0.01, ***P < 0.001, and ****P < 0.0001.
3.2 circ_0000735 was overexpressed in NSCLC
To validate the changes in circ_0000735 expression in NSCLC tissues and cells, we carried out RT-qPCR analysis with divergent primers. The results showed a particularly strong enhancement of circ_0000735 in NSCLC tissues and cells compared to their respective controls (Figure 2a and b). Resistance to the RNase R exonuclease was used to test the form of circ_0000735. We observed a prominent decrease in linear P2RX1 after RNase R treatment, but circ_0000735 was resistant to RNase R digestion, manifesting that circ_0000735 was more stable than its linear cognate mRNA (Figure 2c and d). A nuclear mass separation assay exhibited a dominantly cytoplasmic distribution of circ_0000735 (Figure 2e and f). Collectively, these results suggested that circ_0000735 expression was elevated in NSCLC.

circ_0000735 was upregulated in NSCLC. (a and b) Relative expression of circ_0000735 in NSCLC tissues (n = 32) and cells (n = 3) was detected using RT-qPCR. (c and d) Relative expression of circ_0000735 in RNase R-digested NSCLC cell RNA was evaluated using RT-qPCR (n = 3). (e and f) After cell fractionation, the level of circ_0000735 in the nuclear and cytoplasmic fractions was analyzed using RT-qPCR (n = 3). U6 and GAPDH served as a positive control for nuclear and cytoplasmic fractions, respectively. ***P < 0.001 and ****P < 0.0001.
3.3 Propofol controlled NSCLC cell proliferation, invasion, and apoptosis by regulating circ_0000735 expression
To verify the involvement of propofol and circ_0000735 in NSCLC cell proliferation, invasion, and apoptosis, we detected circ_0000735 expression in propofol-treated NSCLC cells. The results exhibited that propofol caused a distinct decrease in circ_0000735 expression, and 10 μg/mL of propofol was used for subsequent analysis (Figure 3a). Next, the circ_0000735 overexpression plasmid was constructed to explore the effects of circ_0000735 overexpression on proliferation, invasion, and apoptosis of propofol-treated NSCLC cells. After transfection, circ_0000735 was highly expressed in NSCLC cells (Figure 3b). Also, the downregulation of circ_0000735 in NSCLC cells caused by propofol was reversed after circ_0000735 introduction (Figure 3c). Also, exogenous circ_0000735 overturned propofol-mediated impacts on NSCLC cell proliferation, apoptosis, and invasion (Figure 3d–g). As expected, circ_0000735 overexpression reversed the elevation of Cleaved-caspase3 and the decrease of MMP9 in propofol-treated NSCLC cells (Figure 3h–j). Together, these results indicated that propofol curbed NSCLC cell proliferation, invasion, and induced NSCLC cell apoptosis via repressing circ_0000735 expression.

Propofol controlled cell proliferation, invasion, and apoptosis in NSCLC cells via regulating circ_0000735 expression. (a) Relative expression of circ_0000735 in NSCLC cells treated with 5, 10, and 15 μg/mL propofol was detected using RT-qPCR (n = 3). (b) Relative expression of circ_0000735 in NSCLC cells transfected with circ_0000735 or pCD5-ciR was evaluated using RT-qPCR (n = 3). (c) Influence of exogenous circ_0000735 on circ_0000735 expression in propofol-treated NSCLC cells was determined by RT-qPCR (n = 3). (d–g) Impacts of exogenous circ_0000735 on propofol-treated NSCLC cell viability, proliferation, apoptosis, and invasion were determined using MTT, EdU, flow cytometry, and transwell assays (n = 3). (h–j) Effects of exogenous circ_0000735 on protein levels of Cleaved-caspase3 and MMP9 in propofol-treated NSCLC cells were analyzed using western blotting (n = 3). **P < 0.01, ***P < 0.001, and ****P < 0.0001.
3.4 circ_0000735 was identified as a miR-153-3p decoy
To further investigate the function of circ_0000735, we searched for miRs that might interact with circ_0000735. Through software prediction (Starbase2.0), we discovered that circ_0000735 had a complementary sequence to the miR-153-3p seed region (Figure 4a). To verify this hypothesis, NSCLC cells were overexpressed with miR-153-3p (Figure 4b). Dual-luciferase reporter assay revealed a marked decrease in the luciferase activity in NSCLC cells co-transfected with the WT-circ_0000735 reporter and miR-153-3p mimic, but there was no difference change in NSCLC cells co-transfected with the MUT-circ_0000735 reporter and miR-153-3p mimic (Figure 4c and d). As expected, miR-153-3p was lowly expressed in NSCLC tissues and it was negatively correlated with circ_0000735 expression (Figure 4e and f). Similar results were obtained with miR-153-3p in NSCLC cells (Figure 4g). MiR-153-3p overexpression decreased NSCLC cell viability, proliferation, elevated NSCLC cell apoptosis, and repressed NSCLC cell invasion (Figure A1a–d). Additionally, miR-153-3p was highly expressed in propofol-treated NSCLC cells as propofol dose increases (Figure A2a). The transfection efficiency of miR-153-3p inhibitor is presented in Figure A2b. Moreover, miR-153-3p inhibitor impaired the elevation of miR-153-3p in NSCLC cells mediated by propofol (Figure A2c). Also, miR-153-3p silencing reversed the impacts of propofol on NSCLC cell proliferation, apoptosis, and invasion (Figure A2d–g). And miR-153-3p knockdown overturned propofol-mediated effects on protein levels of Cleaved-caspase3 and MMP9 (Figure A2h–j). To assess the effect of circ_0000735 on miR-153-3p expression, we then designed a siRNA against circ_0000735. The interference efficiency of si-circ_0000735 is presented in Figure 4h. The exogenous circ_0000735 decreased miR-153-3p expression in NSCLC cells. In contrast, circ_0000735 silencing elevated miR-153-3p expression in NSCLC cells (Figure 4i). These results indicated that circ_0000735 acted as a miR-153-3p decoy.

circ_0000735 served as a miR-153-3p decoy. (a) Representative sequence alignment of circ_0000735 with miR-153-3p. (b) RT-qPCR analysis of the transfection efficiency of miR-153-3p mimic (n = 3). (c and d) Analysis of the luciferase activities of the WT-circ_0000735 and MUT-circ_0000735 reporters in NSCLC cells with miR-153-3p mimic or miR-NC by dual-luciferase reporter assays (n = 3). (e) Evaluation of miR-153-3p in NSCLC tissues (n = 32) using RT-qPCR. (f) Correlation of circ_0000735 and miR-153-3p in NSCLC tissues was analyzed by Pearson’s correlation analysis. (g) Detection of miR-153-3p in NSCLC cells using RT-qPCR (n = 3). (h) Analysis of the interference efficiency of si-circ_0000735 using RT-qPCR (n = 3). (i) Impacts of circ_0000735 inhibition and overexpression on miR-153-3p expression were assessed using RT-qPCR (n = 3). ***P < 0.001 and ****P < 0.0001.
3.5 ITGB1 was a target of miR-153-3p transfected
We further explored the downstream mechanism of miR-153-3p. Based on bioinformatics analysis and preliminary experiments, ITGB1 was selected as a candidate gene. Sequence alignment of wild-type and mutant 3′-UTR of ITGB1 with miR-153-3p are shown in Figure 5a. Also, miR-153-3p mimic strongly decreased the luciferase activity of the WT-ITGB1 3′-UTR reporter but not the MUT-ITGB1 3′-UTR reporter (Figure 5b and c). Furthermore, the level of ITGB1 mRNA was upregulated in NSCLC tissues and it was negatively correlated with miR-153-3p (Figure 5d and e). Also, there was a prominent increase in the ITGB1 protein level in NSCLC tissues and cells (Figure 5f and g). In addition, propofol caused an obvious decrease in the ITGB1 protein level as its dose increases (Figure A3a). We then constructed the ITGB1 overexpression plasmid to explore the effects of ITGB1 overexpression on propofol-treated NSCLC cells. The transfection efficiency of the ITGB1 overexpression plasmid is shown in Figure A3b. Also, ectopic expression of ITGB1 rescued the downregulation of ITGB1 in propofol-treated NSCLC cells (Figure A3c). Moreover, upregulation of ITGB1 rescued propofol-mediated effects on NSCLC cell proliferation, apoptosis, and invasion (Figure A3d–g). In addition, the changes in the protein levels of Cleaved-caspase-3 and MMP9 in NSCLC cells mediated by propofol were overturned after ITGB1 overexpression (Figure A3h–j). As expected, miR-153-3p mimic repressed the ITGB1 protein level in NSCLC cells, while miR-153-3p inhibitor exerted an opposing effect (Figure 3h). Accordingly, these results indicated that ITGB1 acted as a miR-153-3p target.

ITGB1 acted as a miR-153-3p target. (a) Sequence alignment of wild-type and mutant 3′-UTR of ITGB1 with miR-153-3p. (b and c) Luciferase activities of the WT-ITGB1 3′-UTR and MUT-ITGB1 3′-UTR reporters in NSCLC cells with miR-153-3p mimic or miR-NC were determined by dual-luciferase reporter assays (n = 3). (d) RT-qPCR analysis of ITGB1 mRNA in NSCLC tissues (n = 32). (e) Correlation of ITGB1 mRNA and miR-153-3p in NSCLC tissues was analyzed by Pearson’s correlation analysis. (f and g) Western blotting assessment of the ITGB1 protein level in NSCLC tissues (n = 32) and cells (n = 3). (h) Western blotting analysis of the effects of miR-153-3p inhibitor and mimic on the protein level of ITGB1 (n = 3). ***P < 0.001 and ****P < 0.0001.
3.6 circ_0000735 controlled NSCLC cell proliferation, apoptosis, and invasion via ITGB1
We then conducted rescue experiments to identify whether circ_0000735 modulated NSCLC cell proliferation, apoptosis, and invasion via ITGB1. The results exhibited that transfection with si-circ_0000735 repressed cell viability, proliferation, and promoted cell apoptosis in NSCLC cells, but these effects caused by circ_0000735 knockdown were reversed by overexpression of ITGB1 (Figure 6a–c). Also, ectopic expression of ITGB1 overturned the repressive effect of circ_0000735 silencing on NSCLC cell invasion (Figure 6d). We also observed an overt increase in the Cleaved-caspase-3 protein level and a distinct reduction in the MMP9 protein level in si-circ_0000735-transfected NSCLC cells, but these trends were rescued by ITGB1 overexpression (Figure 6e and f). Collectively, these results manifested that circ_0000735 modulated NSCLC cell proliferation, apoptosis, and invasion via ITGB1.

circ_0000735 regulated NSCLC cell proliferation, apoptosis, and invasion via ITGB1. (a–d) Effects of ITGB1 upregulation on si-circ_0000735-transfected NSCLC cell viability, proliferation, apoptosis, and invasion were determined using MTT, EdU, flow cytometry, and transwell assays (n = 3). (e and f) Western blotting analysis of the effects of ITGB1 overexpression on protein levels of Cleaved-caspase3 and MMP9 in si-circ_0000735-transfected NSCLC cells (n = 3). *P < 0.05, **P < 0.01, ***P < 0.001, and ****P < 0.0001.
3.7 Propofol modulated ITGB1 expression via the circ_0000735/miR-153-3p axis
Considering the above findings, we further explored whether circ_0000735 regulated ITGB1 expression via adsorbing miR-153-3p. Data in Figure 7a display that transection with miR-153-3p inhibitor rescued the downregulation of ITGB1 in NSCLC cells caused by circ_0000735 inhibition. Also, ectopic expression of circ_0000735 overturned the decrease in the ITGB1 protein level in NSCLC cells mediated by propofol (Figure 7b). Together, these results suggested that propofol regulated ITGB1 expression via the circ_0000735/miR-153-3p axis.

Propofol regulated ITGB1 expression via the circ_0000735/miR-153-3p axis. (a) Western blotting analysis of the effect of miR-153-3p inhibitor on the protein level of ITGB1 in si-circ_0000735-transfected NSCLC cells (n = 3). (b) Western blotting evaluation of the effect of circ_0000735 upregulation on the protein level of ITGB1 in propofol-treated NSCLC cells (n = 3). ***P < 0.001 and ****P < 0.0001.
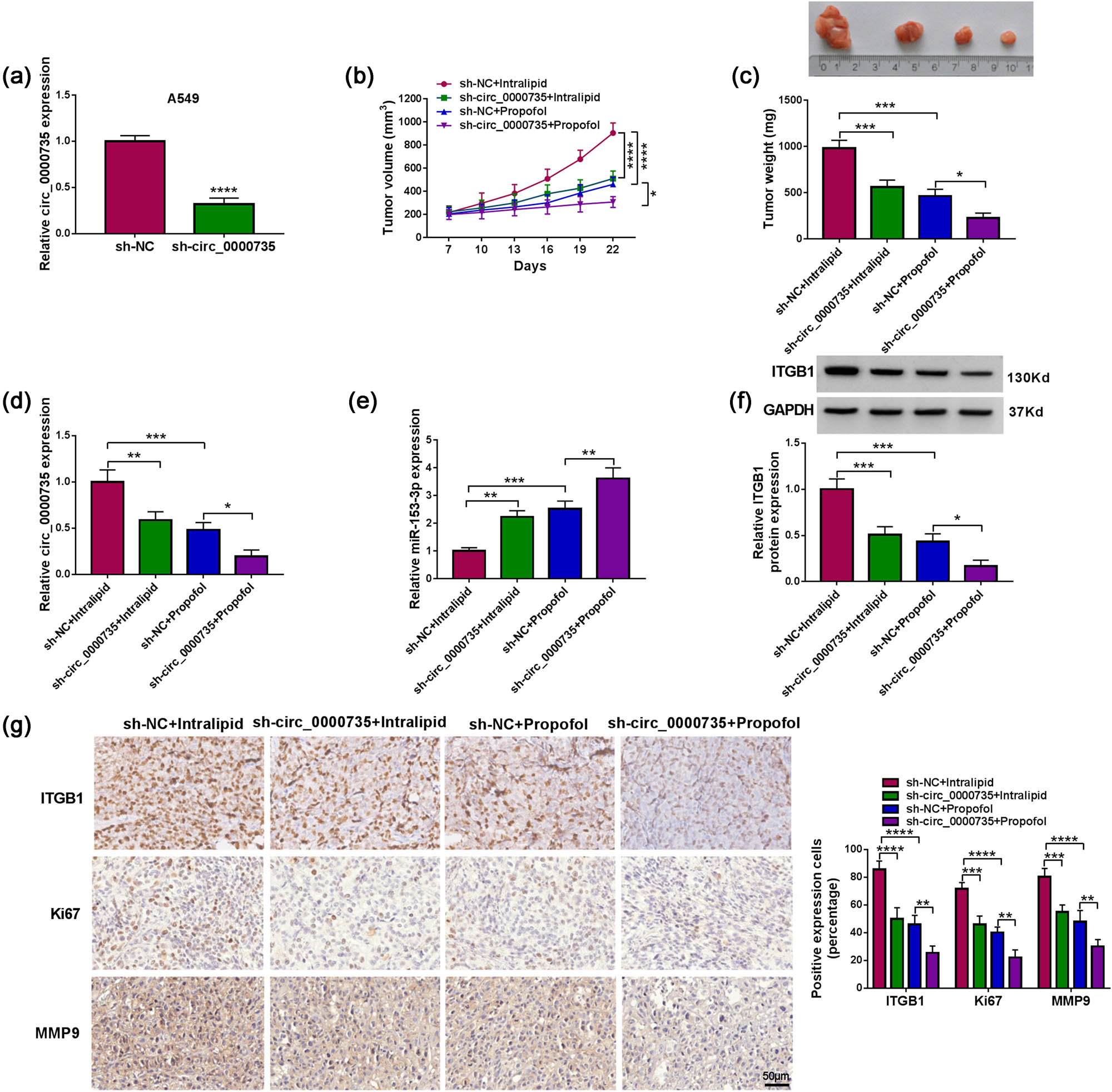
3.8 Propofol repressed A549 cell growth via downregulating circ_0000735 in vivo
To validate the above findings, we constructed xenograft tumor models. A549 cells stably expressing sh-circ_0000735 or sh-NC were constructed and the knockdown efficiency of sh-circ_0000735 is displayed in Figure 8a. The volume and weight of xenograft tumors derived from the sh-circ_0000735 + intralipid group were smaller and lighter than those from the sh-NC + intralipid group, indicating that circ_0000735 silencing decreased tumor growth in vivo (Figure 8b and c). We also observed that propofol treatment reduced the tumor volume and weight of mice in the sh-NC group, and the volume and weight of these tumors were further reduced after the silence of circ_0000735 (Figure 8b and c). Both propofol treatment and circ_0000735 silencing decreased circ_0000735 and ITGB1 levels while elevated miR-153-3p levels in xenograft tumors, but these trends mediated by propofol treatment were further strengthened after circ_0000735 silencing (Figure 8d–f). Consistently, both propofol treatment and circ_0000735 silencing reduced the number of ITGB1/Ki67/MMP9-positive cells in xenograft tumors, and the number of ITGB1/Ki67/MMP9-positive cells in the propofol treatment group was further reduced after circ_0000735 silencing (Figure 8g). Collectively, these results manifested that propofol repressed NSCLC cell growth via downregulating circ_0000735 in vivo.

Propofol decreased xenograft tumor growth via downregulating circ_0000735 in vivo. (a) RT-qPCR analysis of circ_0000735 in A549 cells carrying sh-circ_0000735 or sh-NC (n = 3). (b and c) Growth curves, representative images, and weights of xenograft tumors in sh-NC + intralipid, sh-circ_0000735 + intralipid, sh-NC + propofol, and sh-circ_0000735 + propofol groups (n = 8). (d and e) Analysis of circ_0017639, miR-153-3p, and ITGB1 in xenograft tumors derived from sh-NC + intralipid, sh-circ_0000735 + intralipid, sh-NC + propofol, and sh-circ_0000735 + propofol groups by RT-qPCR or western blotting (n = 3). (g) Analysis of ITGB1, Ki67, or MMP9 in xenograft tumors derived from sh-NC + intralipid, sh-circ_0000735 + intralipid, sh-NC + propofol, and sh-circ_0000735 + propofol groups using IHC (n = 3). *P < 0.05, **P < 0.01, ***P < 0.001, and ****P < 0.0001.
4 Discussion
Recently, the anti-tumor activity of propofol in cancer has garnered significant interest [18]. Some researchers have revealed that propofol restrained cell malignant phenotypes via downregulating FOXM1 through regulating the circ_RHOT1/miR-326 axis in NSCLC [19] and the circ_TADA2A/miR-155-3p axis [12] or circ_ERBB2/miR-7-5p axis [13] in lung cancer. Our work uncovered that propofol repressed NSCLC cell malignant phenotypes through downregulating ITGB1 by regulation of the circ_0000735/miR-153-3p axis, at least in part.
Previous studies have demonstrated that circ_0000735 exerts an oncogenic role in diverse cancers. Zheng et al. manifested that circ_0000735 facilitated cell invasion and proliferation via sequestration of miR-502-5p [20]. Also, upregulated circ_0000735 decreased cell sensitivity to docetaxel via functioning as a miR-7 sponge in prostate cancer [21]. Furthermore, high circ_0000735 expression could forecast the severity of NSCLC, and circ_0000735 upregulation promoted NSCLC cell malignant phenotypes via sponging miR-1182 and miR-1179 [22]. Also, circ_0000735 elevated BMPER or FAM83F expression via adsorbing miR-940 or miR-635, respectively, thus facilitating NSCLC progression [16,23]. Consistent with the previous studies [16,22,23], circ_0000735 was overexpressed in NSCLC in our study. Moreover, propofol caused a decrease in circ_0000735 expression in NSCLC cells. Upregulation of circ_0000735 reversed the suppressive impacts of propofol on NSCLC cell viability, proliferation, invasion, and the promoting influence of propofol on NSCLC cell apoptosis. Also, propofol decreased xenograft tumor growth, and circ_0000735 expression was lower in xenograft tumors derived from mice treated with propofol. Hence, we inferred that propofol curbed NSCLC cell malignant phenotypes by downregulating circ_0000735.
Through bioinformatics analysis and dual-luciferase reporter assays, circ_0000735 was identified as a miR-153-3p sponge. It was reported that miR-153-3p played an anti-tumor activity in various cancers, such as medullary thyroid cancer [24], cervical cancer [25], and oral squamous cell cancer [26]. Also, miR-153-3p upregulation mediated by NEAT1 knockdown suppressed NSCLC cell malignant phenotypes [27]. Moreover, miR-153-3p repressed NSCLC growth and stem cell-like phenotype by targeting Jagged1 [28]. Here, propofol resulted in an increase in miR-153-3p expression in NSCLC cells, and miR-153-3p silencing reversed propofol-mediated effects on NSCLC cell viability, proliferation, invasion, and apoptosis. These results manifested that propofol might restrain NSCLC cell malignant phenotypes by regulating the circ_0000735/miR-153-3p axis.
The integrin family includes a group of heterodimeric cell surface transmembrane proteins that can mediate cell–cell and cell–matrix interactions [29]. ITGB1, a subunit of the integrin family, is aberrantly overexpressed in solid tumors and is related to the poor prognosis of diverse cancers [30]. A series of studies have revealed that ITGB1 acted as an oncogene in NSCLC [31–33]. The downregulation of ITGB1 mediated by miR-374b [34], miR-134 [35], and miR-384 [36] repressed NSCLC cell malignant phenotypes. Here, ITGB1 served as a miR-153-3p target, and propofol led to a decrease in the ITGB1 protein level. Moreover, ITGB1 upregulation offset propofol-mediated impacts on NSCLC cell viability, proliferation, invasion, and apoptosis. Importantly, propofol regulated ITGB1 expression by regulation of the circ_0000735/miR-153-3p axis. Thus, we inferred that propofol regulated NSCLC progression through regulation of the circ_0000735/miR-153-3p/ITGB1 axis.
All in all, propofol restrained NSCLC progression through downregulating circ_0000735, which regulated ITGB1 expression through functioning as a decoy of miR-153-3p. The research validates the inhibiting effect of propofol on NSCLC cell growth and offers a novel mechanism by which propofol represses NSCLC progression by the circ_0000735/miR-153-3p/ITGB1 axis.
Acknowledgement
None.
-
Funding information: None.
-
Conflict of interest: The authors declare that they have no conflicts of interest.
-
Data availability statement: Please contact the correspondence author for the data request.
Appendix

Overexpression of miR-153-3p lowered NSCLC cell malignancy. (a–d) The viability, proliferation, apoptosis, and invasion of NSCLC cells transfected with miR-NC or miR-153-3p were assessed by MTT, EdU, flow cytometry, and transwell assays (n = 3). ***P < 0.001 and ****P < 0.0001.

Propofol controlled NSCLC cell proliferation, invasion, and apoptosis by miR-153-3p. (a) Detection of miR-153-3p in NSCLC cells treated with 5, 10, and 15 μg/mL propofol using RT-qPCR (n = 3). (b) Assessment of the transfection efficiency of miR-153-3p inhibitor using RT-qPCR (n = 3). (c) Influence of miR-153-3p inhibitor on miR-153-3p expression in propofol-treated NSCLC cells was evaluated using RT-qPCR (n = 3). (d–g) Effects of miR-153-3p silencing on propofol-treated NSCLC cell viability, proliferation, apoptosis, and invasion were evaluated using MTT, EdU, flow cytometry, and transwell assays (n = 3). (h–j) Western blotting analysis of the impacts of miR-153-3p knockdown on protein levels of Cleaved-caspase3 and MMP9 in propofol-treated NSCLC cells (n = 3). *P < 0.01, **P < 0.01, ***P < 0.001, and ****P < 0.0001.

Propofol modulated NSCLC cell proliferation, invasion, and apoptosis by ITGB1. (a) Detection of ITGB1 protein in NSCLC cells treated with 5, 10, and 15 μg/mL propofol using western blotting (n = 3). (b) Assessment of the transfection efficiency of the ITGB1 overexpression plasmid using western blotting (n = 3). (c) Effect of ITGB1 overexpression on the protein level of ITGB1 in propofol-treated NSCLC cells was analyzed using western blotting (n = 3). (d–g) Effects of ITGB1 upregulation on propofol-treated NSCLC cell viability, proliferation, apoptosis, and invasion were determined using MTT, EdU, flow cytometry, and transwell assays (n = 3). (h–j) Western blotting evaluation of the effects of ITGB1 overexpression on protein levels of Cleaved-caspase3 and MMP9 in propofol-treated NSCLC cells (n = 3). **P < 0.01, ***P<0.001, and ****P < 0.0001.
References
[1] Jin Z, Li R, Liu J, Lin J. Long-term prognosis after cancer surgery with inhalational anesthesia and total intravenous anesthesia: a systematic review and meta-analysis. Int J Physiol Pathophysiol Pharmacol. 2019;11:83–94.Search in Google Scholar
[2] Yap A, Lopez-Olivo MA, Dubowitz J, Hiller J, Riedel B. Anesthetic technique and cancer outcomes: a meta-analysis of total intravenous versus volatile anesthesia. Can J Anaesth. 2019;66:546–61. 10.1007/s12630-019-01330-x.Search in Google Scholar PubMed
[3] Soltanizadeh S, Degett TH, Gögenur I. Outcomes of cancer surgery after inhalational and intravenous anesthesia: a systematic review. J Clin Anesth. 2017;42:19–25. 10.1016/j.jclinane.2017.08.001.Search in Google Scholar PubMed
[4] Li R, Liu H, Dilger JP, Lin J. Effect of propofol on breast cancer cell, the immune system, and patient outcome. BMC Anesthesiol. 2018;18:77. 10.1186/s12871-018-0543-3.Search in Google Scholar PubMed PubMed Central
[5] Sahinovic MM, Struys M, Absalom AR. Clinical pharmacokinetics and pharmacodynamics of propofol. Clin Pharmacokinet. 2018;57:1539–58. 10.1007/s40262-018-0672-3.Search in Google Scholar PubMed PubMed Central
[6] Jiang S, Liu Y, Huang L, Zhang F, Kang R. Effects of propofol on cancer development and chemotherapy: potential mechanisms. Eur J Pharmacol. 2018;831:46–51. 10.1016/j.ejphar.2018.04.009.Search in Google Scholar PubMed
[7] Hayasaka K, Shiono S, Miyata S, Takaoka S, Endoh M, Okada Y. Prognostic significance of propofol-based intravenous anesthesia in early-stage lung cancer surgery. Surg Today. 2021;51:1300–8. 10.1007/s00595-020-02216-y.Search in Google Scholar PubMed
[8] Ebbesen KK, Hansen TB, Kjems J. Insights into circular RNA biology. RNA Biol. 2017;14:1035–45. 10.1080/15476286.2016.1271524.Search in Google Scholar PubMed PubMed Central
[9] Li X, Yang L, Chen LL. The biogenesis, functions, and challenges of circular RNAs. Mol Cell. 2018;71:428–42. 10.1016/j.molcel.2018.06.034.Search in Google Scholar PubMed
[10] Lei B, Tian Z, Fan W, Ni B. Circular RNA: a novel biomarker and therapeutic target for human cancers. Int J Med Sci. 2019;16:292–301. 10.7150/ijms.28047.Search in Google Scholar PubMed PubMed Central
[11] Sui H, Zhu C, Li Z, Yang J. Propofol suppresses gastric cancer tumorigenesis by modulating the circular RNA‑PVT1/miR-195-5p/E26 oncogene homolog 1 axis. Oncol Rep. 2020;44:1736–46. 10.3892/or.2020.7725.Search in Google Scholar PubMed
[12] Zhao H, Wei H, He J, Wang D, Li W, Wang Y, et al. Propofol disrupts cell carcinogenesis and aerobic glycolysis by regulating circTADA2A/miR-455-3p/FOXM1 axis in lung cancer. Cell Cycle. 2020;19:2538–52. 10.1080/15384101.2020.1810393.Search in Google Scholar PubMed PubMed Central
[13] Gao J, Ding C, Zhou J, Wu G, Han Z, Li J, et al. Propofol suppresses lung cancer tumorigenesis by modulating the circ-ERBB2/miR-7-5p/FOXM1 axis. Thorac Cancer. 2021;12:824–34. 10.1111/1759-7714.13856.Search in Google Scholar PubMed PubMed Central
[14] Lu H, Zheng G, Gao X, Chen C, Zhou M, Zhang L. Propofol suppresses cell viability, cell cycle progression and motility and induces cell apoptosis of ovarian cancer cells through suppressing MEK/ERK signaling via targeting circVPS13C/miR-145 axis. J Ovarian Res. 2021;14:30. 10.1186/s13048-021-00775-3.Search in Google Scholar PubMed PubMed Central
[15] Cui X, Feng J, Wu J, Zhang X, Ding M. Propofol postpones colorectal cancer development through circ_0026344/miR-645/Akt/mTOR signal pathway. Open Med (Wars). 2021;16:570–80. 10.1515/med-2021-0254.Search in Google Scholar PubMed PubMed Central
[16] Huang W, Xu X, Liu M, Cui W, Peng G. Downregulation of Hsa_circ_0000735 inhibits the proliferation, migration, invasion, and glycolysis in non-small-cell lung cancer by targeting miR-940/BMPER axis. Onco Targets Ther. 2020;13:8427–39. 10.2147/ott.s253474.Search in Google Scholar
[17] Esteves P, Dard L, Brillac A, Hubert C, Sarlak S, Rousseau B, et al. Nuclear control of lung cancer cells migration, invasion and bioenergetics by eukaryotic translation initiation factor 3F. Oncogene. 2020;39:617–36. 10.1038/s41388-019-1009-x.Search in Google Scholar PubMed PubMed Central
[18] Xu Y, Pan S, Jiang W, Xue F, Zhu X. Effects of propofol on the development of cancer in humans. Cell Prolif. 2020;53:e12867. 10.1111/cpr.12867.Search in Google Scholar PubMed PubMed Central
[19] Zhang Q, Cheng F, Zhang Z, Wang B, Zhang X. Propofol suppresses non-small cell lung cancer tumorigenesis by regulation of circ-RHOT1/miR-326/FOXM1 axis. Life Sci. 2021;119042. 10.1016/j.lfs.2021.119042.Search in Google Scholar PubMed
[20] Zheng H, Yang C, Tang J. Cyclic RNA circ_0000735 sponges miR-502-5p to promote bladder cancer cell proliferation and invasion and inhibit apoptosis. Int J Clin Exp Pathol. 2020;13:2994–3003.Search in Google Scholar
[21] Gao Y, Liu J, Huan J, Che F. Downregulation of circular RNA hsa_circ_0000735 boosts prostate cancer sensitivity to docetaxel via sponging miR-7. Cancer Cell Int. 2020;20:334. 10.1186/s12935-020-01421-6.Search in Google Scholar PubMed PubMed Central
[22] Li W, Jiang W, Liu T, Lv J, Guan J. Enhanced expression of circ_0000735 forecasts clinical severity in NSCLC and promotes cell progression via sponging miR-1179 and miR-1182. Biochem Biophys Res Commun. 2019;510:467–71. 10.1016/j.bbrc.2019.01.134.Search in Google Scholar PubMed
[23] Tai G, Zhang M, Liu F. Circ_0000735 enhances the proliferation, metastasis and glycolysis of non-small cell lung cancer by regulating the miR-635/FAM83F axis. Exp Lung Res. 2021;47:136–48. 10.1080/01902148.2021.1881188.Search in Google Scholar PubMed
[24] Joo LJS, Weiss J, Gill AJ, Clifton-Bligh R, Brahmbhatt H, MacDiarmid JA, et al. RET kinase-regulated MicroRNA-153-3p improves therapeutic efficacy in medullary thyroid carcinoma. Thyroid. 2019;29:830–44. 10.1089/thy.2018.0525.Search in Google Scholar PubMed
[25] Ma H, Tian T, Liu X, Xia M, Chen C, Mai L, et al. Upregulated circ_0005576 facilitates cervical cancer progression via the miR-153/KIF20A axis. Biomed Pharmacother. 2019;118:109311. 10.1016/j.biopha.2019.109311.Search in Google Scholar PubMed
[26] Chang AC, Lien MY, Tsai MH, Hua CH, Tang CH. WISP-1 promotes epithelial–mesenchymal transition in oral squamous cell carcinoma cells via the miR-153-3p/Snail axis. Cancers (Basel). 2019;11:1903. 10.3390/cancers11121903.Search in Google Scholar PubMed PubMed Central
[27] Zhao L, Bi M, Zhang H, Shi M. Downregulation of NEAT1 suppresses cell proliferation, migration, and invasion in NSCLC via sponging miR-153-3p. Cancer Biother Radiopharm. 2020;35:362–70. 10.1089/cbr.2019.3119.Search in Google Scholar PubMed
[28] Zhao G, Zhang Y, Zhao Z, Cai H, Zhao X, Yang T, et al. MiR-153 reduces stem cell-like phenotype and tumor growth of lung adenocarcinoma by targeting Jagged1. Stem Cell Res Ther. 2020;11:170. 10.1186/s13287-020-01679-7.Search in Google Scholar PubMed PubMed Central
[29] Hynes RO. Integrins: bidirectional, allosteric signaling machines. Cell. 2002;110:673–87. 10.1016/s0092-8674(02)00971-6.Search in Google Scholar PubMed
[30] Sun Q, Zhou C, Ma R, Guo Q, Huang H, Hao J, et al. Prognostic value of increased integrin-beta 1 expression in solid cancers: a meta-analysis. Onco Targets Ther. 2018;11:1787–99. 10.2147/ott.s155279.Search in Google Scholar PubMed PubMed Central
[31] Xu ZL, Zhang M, Chen SX, Qiu M, Zhang Q, Gao LP, et al. MicroRNA-424-5p inhibits the development of non-small cell LCa by binding to ITGB1. Eur Rev Med Pharmacol Sci. 2019;23:8921–30. 10.26355/eurrev_201910_19289.Search in Google Scholar PubMed
[32] Zhang C, Wu S, Song R, Liu C. Long noncoding RNA NR2F1-AS1 promotes the malignancy of non-small cell lung cancer via sponging microRNA-493-5p and thereby increasing ITGB1 expression. Aging (Albany NY). 2020;13:7660–75. 10.18632/aging.103564.Search in Google Scholar PubMed PubMed Central
[33] Li Y, Sun C, Tan Y, Zhang H, Li Y, Zou H. ITGB1 enhances the Radioresistance of human non-small cell lung cancer cells by modulating the DNA damage response and YAP1-induced epithelial–mesenchymal transition. Int J Biol Sci. 2021;17:635–50. 10.7150/ijbs.52319.Search in Google Scholar PubMed PubMed Central
[34] Zhao M, Tong C, Hao Z. MicroRNA-374b mediates the initiation of non-small cell lung cancer by regulating ITGB1 and p53 expressions. Thorac Cancer. 2020;11:1670–8. 10.1111/1759-7714.13457.Search in Google Scholar PubMed PubMed Central
[35] Qin Q, Wei F, Zhang J, Li B. miR-134 suppresses the migration and invasion of non-small cell lung cancer by targeting ITGB1. Oncol Rep. 2017;37:823–30. 10.18632/oncotarget.1765010.3892/or.2017.5350.Search in Google Scholar
[36] Xu X, Zhang X, Zhang Y, Wang Z. Curcumin suppresses the malignancy of non-small cell lung cancer by modulating the circ-PRKCA/miR-384/ITGB1 pathway. Biomed Pharmacother. 2021;138:111439. 10.1016/j.biopha.2021.111439.Search in Google Scholar PubMed
© 2023 the author(s), published by De Gruyter
This work is licensed under the Creative Commons Attribution 4.0 International License.
Articles in the same Issue
- Research Articles
- Exosomes derived from mesenchymal stem cells overexpressing miR-210 inhibits neuronal inflammation and contribute to neurite outgrowth through modulating microglia polarization
- Current situation of acute ST-segment elevation myocardial infarction in a county hospital chest pain center during an epidemic of novel coronavirus pneumonia
- circ-IARS depletion inhibits the progression of non-small-cell lung cancer by circ-IARS/miR-1252-5p/HDGF ceRNA pathway
- circRNA ITGA7 restrains growth and enhances radiosensitivity by up-regulating SMAD4 in colorectal carcinoma
- WDR79 promotes aerobic glycolysis of pancreatic ductal adenocarcinoma (PDAC) by the suppression of SIRT4
- Up-regulation of collagen type V alpha 2 (COL5A2) promotes malignant phenotypes in gastric cancer cell via inducing epithelial–mesenchymal transition (EMT)
- Inhibition of TERC inhibits neural apoptosis and inflammation in spinal cord injury through Akt activation and p-38 inhibition via the miR-34a-5p/XBP-1 axis
- 3D-printed polyether-ether-ketone/n-TiO2 composite enhances the cytocompatibility and osteogenic differentiation of MC3T3-E1 cells by downregulating miR-154-5p
- Propofol-mediated circ_0000735 downregulation restrains tumor growth by decreasing integrin-β1 expression in non-small cell lung cancer
- PVT1/miR-16/CCND1 axis regulates gastric cancer progression
- Silencing of circ_002136 sensitizes gastric cancer to paclitaxel by targeting the miR-16-5p/HMGA1 axis
- Short-term outcomes after simultaneous gastrectomy plus cholecystectomy in gastric cancer: A pooling up analysis
- SCARA5 inhibits oral squamous cell carcinoma via inactivating the STAT3 and PI3K/AKT signaling pathways
- Molecular mechanism by which the Notch signaling pathway regulates autophagy in a rat model of pulmonary fibrosis in pigeon breeder’s lung
- lncRNA TPT1-AS1 promotes cell migration and invasion in esophageal squamous-cell carcinomas by regulating the miR-26a/HMGA1 axis
- SIRT1/APE1 promotes the viability of gastric cancer cells by inhibiting p53 to suppress ferroptosis
- Glycoprotein non-metastatic melanoma B interacts with epidermal growth factor receptor to regulate neural stem cell survival and differentiation
- Treatments for brain metastases from EGFR/ALK-negative/unselected NSCLC: A network meta-analysis
- Association of osteoporosis and skeletal muscle loss with serum type I collagen carboxyl-terminal peptide β glypeptide: A cross-sectional study in elder Chinese population
- circ_0000376 knockdown suppresses non-small cell lung cancer cell tumor properties by the miR-545-3p/PDPK1 pathway
- Delivery in a vertical birth chair supported by freedom of movement during labor: A randomized control trial
- UBE2J1 knockdown promotes cell apoptosis in endometrial cancer via regulating PI3K/AKT and MDM2/p53 signaling
- Metabolic resuscitation therapy in critically ill patients with sepsis and septic shock: A pilot prospective randomized controlled trial
- Lycopene ameliorates locomotor activity and urinary frequency induced by pelvic venous congestion in rats
- UHRF1-induced connexin26 methylation is involved in hearing damage triggered by intermittent hypoxia in neonatal rats
- LINC00511 promotes melanoma progression by targeting miR-610/NUCB2
- Ultra-high-performance liquid chromatography-tandem mass spectrometry analysis of serum metabolomic characteristics in people with different vitamin D levels
- Role of Jumonji domain-containing protein D3 and its inhibitor GSK-J4 in Hashimoto’s thyroiditis
- circ_0014736 induces GPR4 to regulate the biological behaviors of human placental trophoblast cells through miR-942-5p in preeclampsia
- Monitoring of sirolimus in the whole blood samples from pediatric patients with lymphatic anomalies
- Effects of osteogenic growth peptide C-terminal pentapeptide and its analogue on bone remodeling in an osteoporosis rat model
- A novel autophagy-related long non-coding RNAs signature predicting progression-free interval and I-131 therapy benefits in papillary thyroid carcinoma
- WGCNA-based identification of potential targets and pathways in response to treatment in locally advanced breast cancer patients
- Radiomics model using preoperative computed tomography angiography images to differentiate new from old emboli of acute lower limb arterial embolism
- Dysregulated lncRNAs are involved in the progress of myocardial infarction by constructing regulatory networks
- Single-arm trial to evaluate the efficacy and safety of baclofen in treatment of intractable hiccup caused by malignant tumor chemotherapy
- Genetic polymorphisms of MRPS30-DT and NINJ2 may influence lung cancer risk
- Efficacy of immune checkpoint inhibitors in patients with KRAS-mutant advanced non-small cell lung cancer: A retrospective analysis
- Pyroptosis-based risk score predicts prognosis and drug sensitivity in lung adenocarcinoma
- Upregulation of lncRNA LANCL1-AS1 inhibits the progression of non-small-cell lung cancer via the miR-3680-3p/GMFG axis
- CircRANBP17 modulated KDM1A to regulate neuroblastoma progression by sponging miR-27b-3p
- Exosomal miR-93-5p regulated the progression of osteoarthritis by targeting ADAMTS9
- Downregulation of RBM17 enhances cisplatin sensitivity and inhibits cell invasion in human hypopharyngeal cancer cells
- HDAC5-mediated PRAME regulates the proliferation, migration, invasion, and EMT of laryngeal squamous cell carcinoma via the PI3K/AKT/mTOR signaling pathway
- The association between sleep duration, quality, and nonalcoholic fatty liver disease: A cross-sectional study
- Myostatin silencing inhibits podocyte apoptosis in membranous nephropathy through Smad3/PKA/NOX4 signaling pathway
- A novel long noncoding RNA AC125257.1 facilitates colorectal cancer progression by targeting miR-133a-3p/CASC5 axis
- Impact of omicron wave and associated control measures in Shanghai on health management and psychosocial well-being of patients with chronic conditions
- Clinicopathological characteristics and prognosis of young patients aged ≤45 years old with non-small cell lung cancer
- TMT-based comprehensive proteomic profiling identifies serum prognostic signatures of acute myeloid leukemia
- The dose limits of teeth protection for patients with nasopharyngeal carcinoma undergoing radiotherapy based on the early oral health-related quality of life
- miR-30b-5p targeting GRIN2A inhibits hippocampal damage in epilepsy
- Long non-coding RNA AL137789.1 promoted malignant biological behaviors and immune escape of pancreatic carcinoma cells
- IRF6 and FGF1 polymorphisms in non-syndromic cleft lip with or without cleft palate in the Polish population
- Comprehensive analysis of the role of SFXN family in breast cancer
- Efficacy of bronchoscopic intratumoral injection of endostar and cisplatin in lung squamous cell carcinoma patients underwent conventional chemoradiotherapy
- Silencing of long noncoding RNA MIAT inhibits the viability and proliferation of breast cancer cells by promoting miR-378a-5p expression
- AG1024, an IGF-1 receptor inhibitor, ameliorates renal injury in rats with diabetic nephropathy via the SOCS/JAK2/STAT pathway
- Downregulation of KIAA1199 alleviated the activation, proliferation, and migration of hepatic stellate cells by the inhibition of epithelial–mesenchymal transition
- Exendin-4 regulates the MAPK and WNT signaling pathways to alleviate the osteogenic inhibition of periodontal ligament stem cells in a high glucose environment
- Inhibition of glycolysis represses the growth and alleviates the endoplasmic reticulum stress of breast cancer cells by regulating TMTC3
- The function of lncRNA EMX2OS/miR-653-5p and its regulatory mechanism in lung adenocarcinoma
- Tectorigenin alleviates the apoptosis and inflammation in spinal cord injury cell model through inhibiting insulin-like growth factor-binding protein 6
- Ultrasound examination supporting CT or MRI in the evaluation of cervical lymphadenopathy in patients with irradiation-treated head and neck cancer
- F-box and WD repeat domain containing 7 inhibits the activation of hepatic stellate cells by degrading delta-like ligand 1 to block Notch signaling pathway
- Knockdown of circ_0005615 enhances the radiosensitivity of colorectal cancer by regulating the miR-665/NOTCH1 axis
- Long noncoding RNA Mhrt alleviates angiotensin II-induced cardiac hypertrophy phenotypes by mediating the miR-765/Wnt family member 7B pathway
- Effect of miR-499-5p/SOX6 axis on atrial fibrosis in rats with atrial fibrillation
- Cholesterol induces inflammation and reduces glucose utilization
- circ_0004904 regulates the trophoblast cell in preeclampsia via miR-19b-3p/ARRDC3 axis
- NECAB3 promotes the migration and invasion of liver cancer cells through HIF-1α/RIT1 signaling pathway
- The poor performance of cardiovascular risk scores in identifying patients with idiopathic inflammatory myopathies at high cardiovascular risk
- miR-2053 inhibits the growth of ovarian cancer cells by downregulating SOX4
- Nucleophosmin 1 associating with engulfment and cell motility protein 1 regulates hepatocellular carcinoma cell chemotaxis and metastasis
- α-Hederin regulates macrophage polarization to relieve sepsis-induced lung and liver injuries in mice
- Changes of microbiota level in urinary tract infections: A meta-analysis
- Identification of key enzalutamide-resistance-related genes in castration-resistant prostate cancer and verification of RAD51 functions
- Falls during oxaliplatin-based chemotherapy for gastrointestinal malignancies – (lessons learned from) a prospective study
- Outcomes of low-risk birth care during the Covid-19 pandemic: A cohort study from a tertiary care center in Lithuania
- Vitamin D protects intestines from liver cirrhosis-induced inflammation and oxidative stress by inhibiting the TLR4/MyD88/NF-κB signaling pathway
- Integrated transcriptome analysis identifies APPL1/RPS6KB2/GALK1 as immune-related metastasis factors in breast cancer
- Genomic analysis of immunogenic cell death-related subtypes for predicting prognosis and immunotherapy outcomes in glioblastoma multiforme
- Circular RNA Circ_0038467 promotes the maturation of miRNA-203 to increase lipopolysaccharide-induced apoptosis of chondrocytes
- An economic evaluation of fine-needle cytology as the primary diagnostic tool in the diagnosis of lymphadenopathy
- Midazolam impedes lung carcinoma cell proliferation and migration via EGFR/MEK/ERK signaling pathway
- Network pharmacology combined with molecular docking and experimental validation to reveal the pharmacological mechanism of naringin against renal fibrosis
- PTPN12 down-regulated by miR-146b-3p gene affects the malignant progression of laryngeal squamous cell carcinoma
- miR-141-3p accelerates ovarian cancer progression and promotes M2-like macrophage polarization by targeting the Keap1-Nrf2 pathway
- lncRNA OIP5-AS1 attenuates the osteoarthritis progression in IL-1β-stimulated chondrocytes
- Overexpression of LINC00607 inhibits cell growth and aggressiveness by regulating the miR-1289/EFNA5 axis in non-small-cell lung cancer
- Subjective well-being in informal caregivers during the COVID-19 pandemic
- Nrf2 protects against myocardial ischemia-reperfusion injury in diabetic rats by inhibiting Drp1-mediated mitochondrial fission
- Unfolded protein response inhibits KAT2B/MLKL-mediated necroptosis of hepatocytes by promoting BMI1 level to ubiquitinate KAT2B
- Bladder cancer screening: The new selection and prediction model
- circNFATC3 facilitated the progression of oral squamous cell carcinoma via the miR-520h/LDHA axis
- Prone position effect in intensive care patients with SARS-COV-2 pneumonia
- Clinical observation on the efficacy of Tongdu Tuina manipulation in the treatment of primary enuresis in children
- Dihydroartemisinin ameliorates cerebral I/R injury in rats via regulating VWF and autophagy-mediated SIRT1/FOXO1 pathway
- Knockdown of circ_0113656 assuages oxidized low-density lipoprotein-induced vascular smooth muscle cell injury through the miR-188-3p/IGF2 pathway
- Low Ang-(1–7) and high des-Arg9 bradykinin serum levels are correlated with cardiovascular risk factors in patients with COVID-19
- Effect of maternal age and body mass index on induction of labor with oral misoprostol for premature rupture of membrane at term: A retrospective cross-sectional study
- Potential protective effects of Huanglian Jiedu Decoction against COVID-19-associated acute kidney injury: A network-based pharmacological and molecular docking study
- Clinical significance of serum MBD3 detection in girls with central precocious puberty
- Clinical features of varicella-zoster virus caused neurological diseases detected by metagenomic next-generation sequencing
- Collagen treatment of complex anorectal fistula: 3 years follow-up
- LncRNA CASC15 inhibition relieves renal fibrosis in diabetic nephropathy through down-regulating SP-A by sponging to miR-424
- Efficacy analysis of empirical bismuth quadruple therapy, high-dose dual therapy, and resistance gene-based triple therapy as a first-line Helicobacter pylori eradication regimen – An open-label, randomized trial
- SMOC2 plays a role in heart failure via regulating TGF-β1/Smad3 pathway-mediated autophagy
- A prospective cohort study of the impact of chronic disease on fall injuries in middle-aged and older adults
- circRNA THBS1 silencing inhibits the malignant biological behavior of cervical cancer cells via the regulation of miR-543/HMGB2 axis
- hsa_circ_0000285 sponging miR-582-3p promotes neuroblastoma progression by regulating the Wnt/β-catenin signaling pathway
- Long non-coding RNA GNAS-AS1 knockdown inhibits proliferation and epithelial–mesenchymal transition of lung adenocarcinoma cells via the microRNA-433-3p/Rab3A axis
- lncRNA UCA1 regulates miR-132/Lrrfip1 axis to promote vascular smooth muscle cell proliferation
- Twenty-four-color full spectrum flow cytometry panel for minimal residual disease detection in acute myeloid leukemia
- Hsa-miR-223-3p participates in the process of anthracycline-induced cardiomyocyte damage by regulating NFIA gene
- Anti-inflammatory effect of ApoE23 on Salmonella typhimurium-induced sepsis in mice
- Analysis of somatic mutations and key driving factors of cervical cancer progression
- Hsa_circ_0028007 regulates the progression of nasopharyngeal carcinoma through the miR-1179/SQLE axis
- Variations in sexual function after laparoendoscopic single-site hysterectomy in women with benign gynecologic diseases
- Effects of pharmacological delay with roxadustat on multi-territory perforator flap survival in rats
- Analysis of heroin effects on calcium channels in rat cardiomyocytes based on transcriptomics and metabolomics
- Risk factors of recurrent bacterial vaginosis among women of reproductive age: A cross-sectional study
- Alkbh5 plays indispensable roles in maintaining self-renewal of hematopoietic stem cells
- Study to compare the effect of casirivimab and imdevimab, remdesivir, and favipiravir on progression and multi-organ function of hospitalized COVID-19 patients
- Correlation between microvessel maturity and ISUP grades assessed using contrast-enhanced transrectal ultrasonography in prostate cancer
- The protective effect of caffeic acid phenethyl ester in the nephrotoxicity induced by α-cypermethrin
- Norepinephrine alleviates cyclosporin A-induced nephrotoxicity by enhancing the expression of SFRP1
- Effect of RUNX1/FOXP3 axis on apoptosis of T and B lymphocytes and immunosuppression in sepsis
- The function of Foxp1 represses β-adrenergic receptor transcription in the occurrence and development of bladder cancer through STAT3 activity
- Risk model and validation of carbapenem-resistant Klebsiella pneumoniae infection in patients with cerebrovascular disease in the ICU
- Calycosin protects against chronic prostatitis in rats via inhibition of the p38MAPK/NF-κB pathway
- Pan-cancer analysis of the PDE4DIP gene with potential prognostic and immunotherapeutic values in multiple cancers including acute myeloid leukemia
- The safety and immunogenicity to inactivated COVID-19 vaccine in patients with hyperlipemia
- Circ-UBR4 regulates the proliferation, migration, inflammation, and apoptosis in ox-LDL-induced vascular smooth muscle cells via miR-515-5p/IGF2 axis
- Clinical characteristics of current COVID-19 rehabilitation outpatients in China
- Luteolin alleviates ulcerative colitis in rats via regulating immune response, oxidative stress, and metabolic profiling
- miR-199a-5p inhibits aortic valve calcification by targeting ATF6 and GRP78 in valve interstitial cells
- The application of iliac fascia space block combined with esketamine intravenous general anesthesia in PFNA surgery of the elderly: A prospective, single-center, controlled trial
- Elevated blood acetoacetate levels reduce major adverse cardiac and cerebrovascular events risk in acute myocardial infarction
- The effects of progesterone on the healing of obstetric anal sphincter damage in female rats
- Identification of cuproptosis-related genes for predicting the development of prostate cancer
- Lumican silencing ameliorates β-glycerophosphate-mediated vascular smooth muscle cell calcification by attenuating the inhibition of APOB on KIF2C activity
- Targeting PTBP1 blocks glutamine metabolism to improve the cisplatin sensitivity of hepatocarcinoma cells through modulating the mRNA stability of glutaminase
- A single center prospective study: Influences of different hip flexion angles on the measurement of lumbar spine bone mineral density by dual energy X-ray absorptiometry
- Clinical analysis of AN69ST membrane continuous venous hemofiltration in the treatment of severe sepsis
- Antibiotics therapy combined with probiotics administered intravaginally for the treatment of bacterial vaginosis: A systematic review and meta-analysis
- Construction of a ceRNA network to reveal a vascular invasion associated prognostic model in hepatocellular carcinoma
- A pan-cancer analysis of STAT3 expression and genetic alterations in human tumors
- A prognostic signature based on seven T-cell-related cell clustering genes in bladder urothelial carcinoma
- Pepsin concentration in oral lavage fluid of rabbit reflux model constructed by dilating the lower esophageal sphincter
- The antihypertensive felodipine shows synergistic activity with immune checkpoint blockade and inhibits tumor growth via NFAT1 in LUSC
- Tanshinone IIA attenuates valvular interstitial cells’ calcification induced by oxidized low density lipoprotein via reducing endoplasmic reticulum stress
- AS-IV enhances the antitumor effects of propofol in NSCLC cells by inhibiting autophagy
- Establishment of two oxaliplatin-resistant gallbladder cancer cell lines and comprehensive analysis of dysregulated genes
- Trial protocol: Feasibility of neuromodulation with connectivity-guided intermittent theta-burst stimulation for improving cognition in multiple sclerosis
- LncRNA LINC00592 mediates the promoter methylation of WIF1 to promote the development of bladder cancer
- Factors associated with gastrointestinal dysmotility in critically ill patients
- Mechanisms by which spinal cord stimulation intervenes in atrial fibrillation: The involvement of the endothelin-1 and nerve growth factor/p75NTR pathways
- Analysis of two-gene signatures and related drugs in small-cell lung cancer by bioinformatics
- Silencing USP19 alleviates cigarette smoke extract-induced mitochondrial dysfunction in BEAS-2B cells by targeting FUNDC1
- Menstrual irregularities associated with COVID-19 vaccines among women in Saudi Arabia: A survey during 2022
- Ferroptosis involves in Schwann cell death in diabetic peripheral neuropathy
- The effect of AQP4 on tau protein aggregation in neurodegeneration and persistent neuroinflammation after cerebral microinfarcts
- Activation of UBEC2 by transcription factor MYBL2 affects DNA damage and promotes gastric cancer progression and cisplatin resistance
- Analysis of clinical characteristics in proximal and distal reflux monitoring among patients with gastroesophageal reflux disease
- Exosomal circ-0020887 and circ-0009590 as novel biomarkers for the diagnosis and prediction of short-term adverse cardiovascular outcomes in STEMI patients
- Upregulated microRNA-429 confers endometrial stromal cell dysfunction by targeting HIF1AN and regulating the HIF1A/VEGF pathway
- Bibliometrics and knowledge map analysis of ultrasound-guided regional anesthesia
- Knockdown of NUPR1 inhibits angiogenesis in lung cancer through IRE1/XBP1 and PERK/eIF2α/ATF4 signaling pathways
- D-dimer trends predict COVID-19 patient’s prognosis: A retrospective chart review study
- WTAP affects intracranial aneurysm progression by regulating m6A methylation modification
- Using of endoscopic polypectomy in patients with diagnosed malignant colorectal polyp – The cross-sectional clinical study
- Anti-S100A4 antibody administration alleviates bronchial epithelial–mesenchymal transition in asthmatic mice
- Prognostic evaluation of system immune-inflammatory index and prognostic nutritional index in double expressor diffuse large B-cell lymphoma
- Prevalence and antibiogram of bacteria causing urinary tract infection among patients with chronic kidney disease
- Reactive oxygen species within the vaginal space: An additional promoter of cervical intraepithelial neoplasia and uterine cervical cancer development?
- Identification of disulfidptosis-related genes and immune infiltration in lower-grade glioma
- A new technique for uterine-preserving pelvic organ prolapse surgery: Laparoscopic rectus abdominis hysteropexy for uterine prolapse by comparing with traditional techniques
- Self-isolation of an Italian long-term care facility during COVID-19 pandemic: A comparison study on care-related infectious episodes
- A comparative study on the overlapping effects of clinically applicable therapeutic interventions in patients with central nervous system damage
- Low intensity extracorporeal shockwave therapy for chronic pelvic pain syndrome: Long-term follow-up
- The diagnostic accuracy of touch imprint cytology for sentinel lymph node metastases of breast cancer: An up-to-date meta-analysis of 4,073 patients
- Mortality associated with Sjögren’s syndrome in the United States in the 1999–2020 period: A multiple cause-of-death study
- CircMMP11 as a prognostic biomarker mediates miR-361-3p/HMGB1 axis to accelerate malignant progression of hepatocellular carcinoma
- Analysis of the clinical characteristics and prognosis of adult de novo acute myeloid leukemia (none APL) with PTPN11 mutations
- KMT2A maintains stemness of gastric cancer cells through regulating Wnt/β-catenin signaling-activated transcriptional factor KLF11
- Evaluation of placental oxygenation by near-infrared spectroscopy in relation to ultrasound maturation grade in physiological term pregnancies
- The role of ultrasonographic findings for PIK3CA-mutated, hormone receptor-positive, human epidermal growth factor receptor-2-negative breast cancer
- Construction of immunogenic cell death-related molecular subtypes and prognostic signature in colorectal cancer
- Long-term prognostic value of high-sensitivity cardiac troponin-I in patients with idiopathic dilated cardiomyopathy
- Establishing a novel Fanconi anemia signaling pathway-associated prognostic model and tumor clustering for pediatric acute myeloid leukemia patients
- Integrative bioinformatics analysis reveals STAT2 as a novel biomarker of inflammation-related cardiac dysfunction in atrial fibrillation
- Adipose-derived stem cells repair radiation-induced chronic lung injury via inhibiting TGF-β1/Smad 3 signaling pathway
- Real-world practice of idiopathic pulmonary fibrosis: Results from a 2000–2016 cohort
- lncRNA LENGA sponges miR-378 to promote myocardial fibrosis in atrial fibrillation
- Diagnostic value of urinary Tamm-Horsfall protein and 24 h urine osmolality for recurrent calcium oxalate stones of the upper urinary tract: Cross-sectional study
- The value of color Doppler ultrasonography combined with serum tumor markers in differential diagnosis of gastric stromal tumor and gastric cancer
- The spike protein of SARS-CoV-2 induces inflammation and EMT of lung epithelial cells and fibroblasts through the upregulation of GADD45A
- Mycophenolate mofetil versus cyclophosphamide plus in patients with connective tissue disease-associated interstitial lung disease: Efficacy and safety analysis
- MiR-1278 targets CALD1 and suppresses the progression of gastric cancer via the MAPK pathway
- Metabolomic analysis of serum short-chain fatty acid concentrations in a mouse of MPTP-induced Parkinson’s disease after dietary supplementation with branched-chain amino acids
- Cimifugin inhibits adipogenesis and TNF-α-induced insulin resistance in 3T3-L1 cells
- Predictors of gastrointestinal complaints in patients on metformin therapy
- Prescribing patterns in patients with chronic obstructive pulmonary disease and atrial fibrillation
- A retrospective analysis of the effect of latent tuberculosis infection on clinical pregnancy outcomes of in vitro fertilization–fresh embryo transferred in infertile women
- Appropriateness and clinical outcomes of short sustained low-efficiency dialysis: A national experience
- miR-29 regulates metabolism by inhibiting JNK-1 expression in non-obese patients with type 2 diabetes mellitus and NAFLD
- Clinical features and management of lymphoepithelial cyst
- Serum VEGF, high-sensitivity CRP, and cystatin-C assist in the diagnosis of type 2 diabetic retinopathy complicated with hyperuricemia
- ENPP1 ameliorates vascular calcification via inhibiting the osteogenic transformation of VSMCs and generating PPi
- Significance of monitoring the levels of thyroid hormone antibodies and glucose and lipid metabolism antibodies in patients suffer from type 2 diabetes
- The causal relationship between immune cells and different kidney diseases: A Mendelian randomization study
- Interleukin 33, soluble suppression of tumorigenicity 2, interleukin 27, and galectin 3 as predictors for outcome in patients admitted to intensive care units
- Identification of diagnostic immune-related gene biomarkers for predicting heart failure after acute myocardial infarction
- Long-term administration of probiotics prevents gastrointestinal mucosal barrier dysfunction in septic mice partly by upregulating the 5-HT degradation pathway
- miR-192 inhibits the activation of hepatic stellate cells by targeting Rictor
- Diagnostic and prognostic value of MR-pro ADM, procalcitonin, and copeptin in sepsis
- Review Articles
- Prenatal diagnosis of fetal defects and its implications on the delivery mode
- Electromagnetic fields exposure on fetal and childhood abnormalities: Systematic review and meta-analysis
- Characteristics of antibiotic resistance mechanisms and genes of Klebsiella pneumoniae
- Saddle pulmonary embolism in the setting of COVID-19 infection: A systematic review of case reports and case series
- Vitamin C and epigenetics: A short physiological overview
- Ebselen: A promising therapy protecting cardiomyocytes from excess iron in iron-overloaded thalassemia patients
- Aspirin versus LMWH for VTE prophylaxis after orthopedic surgery
- Mechanism of rhubarb in the treatment of hyperlipidemia: A recent review
- Surgical management and outcomes of traumatic global brachial plexus injury: A concise review and our center approach
- The progress of autoimmune hepatitis research and future challenges
- METTL16 in human diseases: What should we do next?
- New insights into the prevention of ureteral stents encrustation
- VISTA as a prospective immune checkpoint in gynecological malignant tumors: A review of the literature
- Case Reports
- Mycobacterium xenopi infection of the kidney and lymph nodes: A case report
- Genetic mutation of SLC6A20 (c.1072T > C) in a family with nephrolithiasis: A case report
- Chronic hepatitis B complicated with secondary hemochromatosis was cured clinically: A case report
- Liver abscess complicated with multiple organ invasive infection caused by hematogenous disseminated hypervirulent Klebsiella pneumoniae: A case report
- Urokinase-based lock solutions for catheter salvage: A case of an upcoming kidney transplant recipient
- Two case reports of maturity-onset diabetes of the young type 3 caused by the hepatocyte nuclear factor 1α gene mutation
- Immune checkpoint inhibitor-related pancreatitis: What is known and what is not
- Does total hip arthroplasty result in intercostal nerve injury? A case report and literature review
- Clinicopathological characteristics and diagnosis of hepatic sinusoidal obstruction syndrome caused by Tusanqi – Case report and literature review
- Synchronous triple primary gastrointestinal malignant tumors treated with laparoscopic surgery: A case report
- CT-guided percutaneous microwave ablation combined with bone cement injection for the treatment of transverse metastases: A case report
- Malignant hyperthermia: Report on a successful rescue of a case with the highest temperature of 44.2°C
- Anesthetic management of fetal pulmonary valvuloplasty: A case report
- Rapid Communication
- Impact of COVID-19 lockdown on glycemic levels during pregnancy: A retrospective analysis
- Erratum
- Erratum to “Inhibition of miR-21 improves pulmonary vascular responses in bronchopulmonary dysplasia by targeting the DDAH1/ADMA/NO pathway”
- Erratum to: “Fer exacerbates renal fibrosis and can be targeted by miR-29c-3p”
- Retraction
- Retraction of “Study to compare the effect of casirivimab and imdevimab, remdesivir, and favipiravir on progression and multi-organ function of hospitalized COVID-19 patients”
- Retraction of “circ_0062491 alleviates periodontitis via the miR-142-5p/IGF1 axis”
- Retraction of “miR-223-3p alleviates TGF-β-induced epithelial-mesenchymal transition and extracellular matrix deposition by targeting SP3 in endometrial epithelial cells”
- Retraction of “SLCO4A1-AS1 mediates pancreatic cancer development via miR-4673/KIF21B axis”
- Retraction of “circRNA_0001679/miR-338-3p/DUSP16 axis aggravates acute lung injury”
- Retraction of “lncRNA ACTA2-AS1 inhibits malignant phenotypes of gastric cancer cells”
- Special issue Linking Pathobiological Mechanisms to Clinical Application for cardiovascular diseases
- Effect of cardiac rehabilitation therapy on depressed patients with cardiac insufficiency after cardiac surgery
- Special issue The evolving saga of RNAs from bench to bedside - Part I
- FBLIM1 mRNA is a novel prognostic biomarker and is associated with immune infiltrates in glioma
- Special Issue Computational Intelligence Methodologies Meets Recurrent Cancers - Part III
- Development of a machine learning-based signature utilizing inflammatory response genes for predicting prognosis and immune microenvironment in ovarian cancer
Articles in the same Issue
- Research Articles
- Exosomes derived from mesenchymal stem cells overexpressing miR-210 inhibits neuronal inflammation and contribute to neurite outgrowth through modulating microglia polarization
- Current situation of acute ST-segment elevation myocardial infarction in a county hospital chest pain center during an epidemic of novel coronavirus pneumonia
- circ-IARS depletion inhibits the progression of non-small-cell lung cancer by circ-IARS/miR-1252-5p/HDGF ceRNA pathway
- circRNA ITGA7 restrains growth and enhances radiosensitivity by up-regulating SMAD4 in colorectal carcinoma
- WDR79 promotes aerobic glycolysis of pancreatic ductal adenocarcinoma (PDAC) by the suppression of SIRT4
- Up-regulation of collagen type V alpha 2 (COL5A2) promotes malignant phenotypes in gastric cancer cell via inducing epithelial–mesenchymal transition (EMT)
- Inhibition of TERC inhibits neural apoptosis and inflammation in spinal cord injury through Akt activation and p-38 inhibition via the miR-34a-5p/XBP-1 axis
- 3D-printed polyether-ether-ketone/n-TiO2 composite enhances the cytocompatibility and osteogenic differentiation of MC3T3-E1 cells by downregulating miR-154-5p
- Propofol-mediated circ_0000735 downregulation restrains tumor growth by decreasing integrin-β1 expression in non-small cell lung cancer
- PVT1/miR-16/CCND1 axis regulates gastric cancer progression
- Silencing of circ_002136 sensitizes gastric cancer to paclitaxel by targeting the miR-16-5p/HMGA1 axis
- Short-term outcomes after simultaneous gastrectomy plus cholecystectomy in gastric cancer: A pooling up analysis
- SCARA5 inhibits oral squamous cell carcinoma via inactivating the STAT3 and PI3K/AKT signaling pathways
- Molecular mechanism by which the Notch signaling pathway regulates autophagy in a rat model of pulmonary fibrosis in pigeon breeder’s lung
- lncRNA TPT1-AS1 promotes cell migration and invasion in esophageal squamous-cell carcinomas by regulating the miR-26a/HMGA1 axis
- SIRT1/APE1 promotes the viability of gastric cancer cells by inhibiting p53 to suppress ferroptosis
- Glycoprotein non-metastatic melanoma B interacts with epidermal growth factor receptor to regulate neural stem cell survival and differentiation
- Treatments for brain metastases from EGFR/ALK-negative/unselected NSCLC: A network meta-analysis
- Association of osteoporosis and skeletal muscle loss with serum type I collagen carboxyl-terminal peptide β glypeptide: A cross-sectional study in elder Chinese population
- circ_0000376 knockdown suppresses non-small cell lung cancer cell tumor properties by the miR-545-3p/PDPK1 pathway
- Delivery in a vertical birth chair supported by freedom of movement during labor: A randomized control trial
- UBE2J1 knockdown promotes cell apoptosis in endometrial cancer via regulating PI3K/AKT and MDM2/p53 signaling
- Metabolic resuscitation therapy in critically ill patients with sepsis and septic shock: A pilot prospective randomized controlled trial
- Lycopene ameliorates locomotor activity and urinary frequency induced by pelvic venous congestion in rats
- UHRF1-induced connexin26 methylation is involved in hearing damage triggered by intermittent hypoxia in neonatal rats
- LINC00511 promotes melanoma progression by targeting miR-610/NUCB2
- Ultra-high-performance liquid chromatography-tandem mass spectrometry analysis of serum metabolomic characteristics in people with different vitamin D levels
- Role of Jumonji domain-containing protein D3 and its inhibitor GSK-J4 in Hashimoto’s thyroiditis
- circ_0014736 induces GPR4 to regulate the biological behaviors of human placental trophoblast cells through miR-942-5p in preeclampsia
- Monitoring of sirolimus in the whole blood samples from pediatric patients with lymphatic anomalies
- Effects of osteogenic growth peptide C-terminal pentapeptide and its analogue on bone remodeling in an osteoporosis rat model
- A novel autophagy-related long non-coding RNAs signature predicting progression-free interval and I-131 therapy benefits in papillary thyroid carcinoma
- WGCNA-based identification of potential targets and pathways in response to treatment in locally advanced breast cancer patients
- Radiomics model using preoperative computed tomography angiography images to differentiate new from old emboli of acute lower limb arterial embolism
- Dysregulated lncRNAs are involved in the progress of myocardial infarction by constructing regulatory networks
- Single-arm trial to evaluate the efficacy and safety of baclofen in treatment of intractable hiccup caused by malignant tumor chemotherapy
- Genetic polymorphisms of MRPS30-DT and NINJ2 may influence lung cancer risk
- Efficacy of immune checkpoint inhibitors in patients with KRAS-mutant advanced non-small cell lung cancer: A retrospective analysis
- Pyroptosis-based risk score predicts prognosis and drug sensitivity in lung adenocarcinoma
- Upregulation of lncRNA LANCL1-AS1 inhibits the progression of non-small-cell lung cancer via the miR-3680-3p/GMFG axis
- CircRANBP17 modulated KDM1A to regulate neuroblastoma progression by sponging miR-27b-3p
- Exosomal miR-93-5p regulated the progression of osteoarthritis by targeting ADAMTS9
- Downregulation of RBM17 enhances cisplatin sensitivity and inhibits cell invasion in human hypopharyngeal cancer cells
- HDAC5-mediated PRAME regulates the proliferation, migration, invasion, and EMT of laryngeal squamous cell carcinoma via the PI3K/AKT/mTOR signaling pathway
- The association between sleep duration, quality, and nonalcoholic fatty liver disease: A cross-sectional study
- Myostatin silencing inhibits podocyte apoptosis in membranous nephropathy through Smad3/PKA/NOX4 signaling pathway
- A novel long noncoding RNA AC125257.1 facilitates colorectal cancer progression by targeting miR-133a-3p/CASC5 axis
- Impact of omicron wave and associated control measures in Shanghai on health management and psychosocial well-being of patients with chronic conditions
- Clinicopathological characteristics and prognosis of young patients aged ≤45 years old with non-small cell lung cancer
- TMT-based comprehensive proteomic profiling identifies serum prognostic signatures of acute myeloid leukemia
- The dose limits of teeth protection for patients with nasopharyngeal carcinoma undergoing radiotherapy based on the early oral health-related quality of life
- miR-30b-5p targeting GRIN2A inhibits hippocampal damage in epilepsy
- Long non-coding RNA AL137789.1 promoted malignant biological behaviors and immune escape of pancreatic carcinoma cells
- IRF6 and FGF1 polymorphisms in non-syndromic cleft lip with or without cleft palate in the Polish population
- Comprehensive analysis of the role of SFXN family in breast cancer
- Efficacy of bronchoscopic intratumoral injection of endostar and cisplatin in lung squamous cell carcinoma patients underwent conventional chemoradiotherapy
- Silencing of long noncoding RNA MIAT inhibits the viability and proliferation of breast cancer cells by promoting miR-378a-5p expression
- AG1024, an IGF-1 receptor inhibitor, ameliorates renal injury in rats with diabetic nephropathy via the SOCS/JAK2/STAT pathway
- Downregulation of KIAA1199 alleviated the activation, proliferation, and migration of hepatic stellate cells by the inhibition of epithelial–mesenchymal transition
- Exendin-4 regulates the MAPK and WNT signaling pathways to alleviate the osteogenic inhibition of periodontal ligament stem cells in a high glucose environment
- Inhibition of glycolysis represses the growth and alleviates the endoplasmic reticulum stress of breast cancer cells by regulating TMTC3
- The function of lncRNA EMX2OS/miR-653-5p and its regulatory mechanism in lung adenocarcinoma
- Tectorigenin alleviates the apoptosis and inflammation in spinal cord injury cell model through inhibiting insulin-like growth factor-binding protein 6
- Ultrasound examination supporting CT or MRI in the evaluation of cervical lymphadenopathy in patients with irradiation-treated head and neck cancer
- F-box and WD repeat domain containing 7 inhibits the activation of hepatic stellate cells by degrading delta-like ligand 1 to block Notch signaling pathway
- Knockdown of circ_0005615 enhances the radiosensitivity of colorectal cancer by regulating the miR-665/NOTCH1 axis
- Long noncoding RNA Mhrt alleviates angiotensin II-induced cardiac hypertrophy phenotypes by mediating the miR-765/Wnt family member 7B pathway
- Effect of miR-499-5p/SOX6 axis on atrial fibrosis in rats with atrial fibrillation
- Cholesterol induces inflammation and reduces glucose utilization
- circ_0004904 regulates the trophoblast cell in preeclampsia via miR-19b-3p/ARRDC3 axis
- NECAB3 promotes the migration and invasion of liver cancer cells through HIF-1α/RIT1 signaling pathway
- The poor performance of cardiovascular risk scores in identifying patients with idiopathic inflammatory myopathies at high cardiovascular risk
- miR-2053 inhibits the growth of ovarian cancer cells by downregulating SOX4
- Nucleophosmin 1 associating with engulfment and cell motility protein 1 regulates hepatocellular carcinoma cell chemotaxis and metastasis
- α-Hederin regulates macrophage polarization to relieve sepsis-induced lung and liver injuries in mice
- Changes of microbiota level in urinary tract infections: A meta-analysis
- Identification of key enzalutamide-resistance-related genes in castration-resistant prostate cancer and verification of RAD51 functions
- Falls during oxaliplatin-based chemotherapy for gastrointestinal malignancies – (lessons learned from) a prospective study
- Outcomes of low-risk birth care during the Covid-19 pandemic: A cohort study from a tertiary care center in Lithuania
- Vitamin D protects intestines from liver cirrhosis-induced inflammation and oxidative stress by inhibiting the TLR4/MyD88/NF-κB signaling pathway
- Integrated transcriptome analysis identifies APPL1/RPS6KB2/GALK1 as immune-related metastasis factors in breast cancer
- Genomic analysis of immunogenic cell death-related subtypes for predicting prognosis and immunotherapy outcomes in glioblastoma multiforme
- Circular RNA Circ_0038467 promotes the maturation of miRNA-203 to increase lipopolysaccharide-induced apoptosis of chondrocytes
- An economic evaluation of fine-needle cytology as the primary diagnostic tool in the diagnosis of lymphadenopathy
- Midazolam impedes lung carcinoma cell proliferation and migration via EGFR/MEK/ERK signaling pathway
- Network pharmacology combined with molecular docking and experimental validation to reveal the pharmacological mechanism of naringin against renal fibrosis
- PTPN12 down-regulated by miR-146b-3p gene affects the malignant progression of laryngeal squamous cell carcinoma
- miR-141-3p accelerates ovarian cancer progression and promotes M2-like macrophage polarization by targeting the Keap1-Nrf2 pathway
- lncRNA OIP5-AS1 attenuates the osteoarthritis progression in IL-1β-stimulated chondrocytes
- Overexpression of LINC00607 inhibits cell growth and aggressiveness by regulating the miR-1289/EFNA5 axis in non-small-cell lung cancer
- Subjective well-being in informal caregivers during the COVID-19 pandemic
- Nrf2 protects against myocardial ischemia-reperfusion injury in diabetic rats by inhibiting Drp1-mediated mitochondrial fission
- Unfolded protein response inhibits KAT2B/MLKL-mediated necroptosis of hepatocytes by promoting BMI1 level to ubiquitinate KAT2B
- Bladder cancer screening: The new selection and prediction model
- circNFATC3 facilitated the progression of oral squamous cell carcinoma via the miR-520h/LDHA axis
- Prone position effect in intensive care patients with SARS-COV-2 pneumonia
- Clinical observation on the efficacy of Tongdu Tuina manipulation in the treatment of primary enuresis in children
- Dihydroartemisinin ameliorates cerebral I/R injury in rats via regulating VWF and autophagy-mediated SIRT1/FOXO1 pathway
- Knockdown of circ_0113656 assuages oxidized low-density lipoprotein-induced vascular smooth muscle cell injury through the miR-188-3p/IGF2 pathway
- Low Ang-(1–7) and high des-Arg9 bradykinin serum levels are correlated with cardiovascular risk factors in patients with COVID-19
- Effect of maternal age and body mass index on induction of labor with oral misoprostol for premature rupture of membrane at term: A retrospective cross-sectional study
- Potential protective effects of Huanglian Jiedu Decoction against COVID-19-associated acute kidney injury: A network-based pharmacological and molecular docking study
- Clinical significance of serum MBD3 detection in girls with central precocious puberty
- Clinical features of varicella-zoster virus caused neurological diseases detected by metagenomic next-generation sequencing
- Collagen treatment of complex anorectal fistula: 3 years follow-up
- LncRNA CASC15 inhibition relieves renal fibrosis in diabetic nephropathy through down-regulating SP-A by sponging to miR-424
- Efficacy analysis of empirical bismuth quadruple therapy, high-dose dual therapy, and resistance gene-based triple therapy as a first-line Helicobacter pylori eradication regimen – An open-label, randomized trial
- SMOC2 plays a role in heart failure via regulating TGF-β1/Smad3 pathway-mediated autophagy
- A prospective cohort study of the impact of chronic disease on fall injuries in middle-aged and older adults
- circRNA THBS1 silencing inhibits the malignant biological behavior of cervical cancer cells via the regulation of miR-543/HMGB2 axis
- hsa_circ_0000285 sponging miR-582-3p promotes neuroblastoma progression by regulating the Wnt/β-catenin signaling pathway
- Long non-coding RNA GNAS-AS1 knockdown inhibits proliferation and epithelial–mesenchymal transition of lung adenocarcinoma cells via the microRNA-433-3p/Rab3A axis
- lncRNA UCA1 regulates miR-132/Lrrfip1 axis to promote vascular smooth muscle cell proliferation
- Twenty-four-color full spectrum flow cytometry panel for minimal residual disease detection in acute myeloid leukemia
- Hsa-miR-223-3p participates in the process of anthracycline-induced cardiomyocyte damage by regulating NFIA gene
- Anti-inflammatory effect of ApoE23 on Salmonella typhimurium-induced sepsis in mice
- Analysis of somatic mutations and key driving factors of cervical cancer progression
- Hsa_circ_0028007 regulates the progression of nasopharyngeal carcinoma through the miR-1179/SQLE axis
- Variations in sexual function after laparoendoscopic single-site hysterectomy in women with benign gynecologic diseases
- Effects of pharmacological delay with roxadustat on multi-territory perforator flap survival in rats
- Analysis of heroin effects on calcium channels in rat cardiomyocytes based on transcriptomics and metabolomics
- Risk factors of recurrent bacterial vaginosis among women of reproductive age: A cross-sectional study
- Alkbh5 plays indispensable roles in maintaining self-renewal of hematopoietic stem cells
- Study to compare the effect of casirivimab and imdevimab, remdesivir, and favipiravir on progression and multi-organ function of hospitalized COVID-19 patients
- Correlation between microvessel maturity and ISUP grades assessed using contrast-enhanced transrectal ultrasonography in prostate cancer
- The protective effect of caffeic acid phenethyl ester in the nephrotoxicity induced by α-cypermethrin
- Norepinephrine alleviates cyclosporin A-induced nephrotoxicity by enhancing the expression of SFRP1
- Effect of RUNX1/FOXP3 axis on apoptosis of T and B lymphocytes and immunosuppression in sepsis
- The function of Foxp1 represses β-adrenergic receptor transcription in the occurrence and development of bladder cancer through STAT3 activity
- Risk model and validation of carbapenem-resistant Klebsiella pneumoniae infection in patients with cerebrovascular disease in the ICU
- Calycosin protects against chronic prostatitis in rats via inhibition of the p38MAPK/NF-κB pathway
- Pan-cancer analysis of the PDE4DIP gene with potential prognostic and immunotherapeutic values in multiple cancers including acute myeloid leukemia
- The safety and immunogenicity to inactivated COVID-19 vaccine in patients with hyperlipemia
- Circ-UBR4 regulates the proliferation, migration, inflammation, and apoptosis in ox-LDL-induced vascular smooth muscle cells via miR-515-5p/IGF2 axis
- Clinical characteristics of current COVID-19 rehabilitation outpatients in China
- Luteolin alleviates ulcerative colitis in rats via regulating immune response, oxidative stress, and metabolic profiling
- miR-199a-5p inhibits aortic valve calcification by targeting ATF6 and GRP78 in valve interstitial cells
- The application of iliac fascia space block combined with esketamine intravenous general anesthesia in PFNA surgery of the elderly: A prospective, single-center, controlled trial
- Elevated blood acetoacetate levels reduce major adverse cardiac and cerebrovascular events risk in acute myocardial infarction
- The effects of progesterone on the healing of obstetric anal sphincter damage in female rats
- Identification of cuproptosis-related genes for predicting the development of prostate cancer
- Lumican silencing ameliorates β-glycerophosphate-mediated vascular smooth muscle cell calcification by attenuating the inhibition of APOB on KIF2C activity
- Targeting PTBP1 blocks glutamine metabolism to improve the cisplatin sensitivity of hepatocarcinoma cells through modulating the mRNA stability of glutaminase
- A single center prospective study: Influences of different hip flexion angles on the measurement of lumbar spine bone mineral density by dual energy X-ray absorptiometry
- Clinical analysis of AN69ST membrane continuous venous hemofiltration in the treatment of severe sepsis
- Antibiotics therapy combined with probiotics administered intravaginally for the treatment of bacterial vaginosis: A systematic review and meta-analysis
- Construction of a ceRNA network to reveal a vascular invasion associated prognostic model in hepatocellular carcinoma
- A pan-cancer analysis of STAT3 expression and genetic alterations in human tumors
- A prognostic signature based on seven T-cell-related cell clustering genes in bladder urothelial carcinoma
- Pepsin concentration in oral lavage fluid of rabbit reflux model constructed by dilating the lower esophageal sphincter
- The antihypertensive felodipine shows synergistic activity with immune checkpoint blockade and inhibits tumor growth via NFAT1 in LUSC
- Tanshinone IIA attenuates valvular interstitial cells’ calcification induced by oxidized low density lipoprotein via reducing endoplasmic reticulum stress
- AS-IV enhances the antitumor effects of propofol in NSCLC cells by inhibiting autophagy
- Establishment of two oxaliplatin-resistant gallbladder cancer cell lines and comprehensive analysis of dysregulated genes
- Trial protocol: Feasibility of neuromodulation with connectivity-guided intermittent theta-burst stimulation for improving cognition in multiple sclerosis
- LncRNA LINC00592 mediates the promoter methylation of WIF1 to promote the development of bladder cancer
- Factors associated with gastrointestinal dysmotility in critically ill patients
- Mechanisms by which spinal cord stimulation intervenes in atrial fibrillation: The involvement of the endothelin-1 and nerve growth factor/p75NTR pathways
- Analysis of two-gene signatures and related drugs in small-cell lung cancer by bioinformatics
- Silencing USP19 alleviates cigarette smoke extract-induced mitochondrial dysfunction in BEAS-2B cells by targeting FUNDC1
- Menstrual irregularities associated with COVID-19 vaccines among women in Saudi Arabia: A survey during 2022
- Ferroptosis involves in Schwann cell death in diabetic peripheral neuropathy
- The effect of AQP4 on tau protein aggregation in neurodegeneration and persistent neuroinflammation after cerebral microinfarcts
- Activation of UBEC2 by transcription factor MYBL2 affects DNA damage and promotes gastric cancer progression and cisplatin resistance
- Analysis of clinical characteristics in proximal and distal reflux monitoring among patients with gastroesophageal reflux disease
- Exosomal circ-0020887 and circ-0009590 as novel biomarkers for the diagnosis and prediction of short-term adverse cardiovascular outcomes in STEMI patients
- Upregulated microRNA-429 confers endometrial stromal cell dysfunction by targeting HIF1AN and regulating the HIF1A/VEGF pathway
- Bibliometrics and knowledge map analysis of ultrasound-guided regional anesthesia
- Knockdown of NUPR1 inhibits angiogenesis in lung cancer through IRE1/XBP1 and PERK/eIF2α/ATF4 signaling pathways
- D-dimer trends predict COVID-19 patient’s prognosis: A retrospective chart review study
- WTAP affects intracranial aneurysm progression by regulating m6A methylation modification
- Using of endoscopic polypectomy in patients with diagnosed malignant colorectal polyp – The cross-sectional clinical study
- Anti-S100A4 antibody administration alleviates bronchial epithelial–mesenchymal transition in asthmatic mice
- Prognostic evaluation of system immune-inflammatory index and prognostic nutritional index in double expressor diffuse large B-cell lymphoma
- Prevalence and antibiogram of bacteria causing urinary tract infection among patients with chronic kidney disease
- Reactive oxygen species within the vaginal space: An additional promoter of cervical intraepithelial neoplasia and uterine cervical cancer development?
- Identification of disulfidptosis-related genes and immune infiltration in lower-grade glioma
- A new technique for uterine-preserving pelvic organ prolapse surgery: Laparoscopic rectus abdominis hysteropexy for uterine prolapse by comparing with traditional techniques
- Self-isolation of an Italian long-term care facility during COVID-19 pandemic: A comparison study on care-related infectious episodes
- A comparative study on the overlapping effects of clinically applicable therapeutic interventions in patients with central nervous system damage
- Low intensity extracorporeal shockwave therapy for chronic pelvic pain syndrome: Long-term follow-up
- The diagnostic accuracy of touch imprint cytology for sentinel lymph node metastases of breast cancer: An up-to-date meta-analysis of 4,073 patients
- Mortality associated with Sjögren’s syndrome in the United States in the 1999–2020 period: A multiple cause-of-death study
- CircMMP11 as a prognostic biomarker mediates miR-361-3p/HMGB1 axis to accelerate malignant progression of hepatocellular carcinoma
- Analysis of the clinical characteristics and prognosis of adult de novo acute myeloid leukemia (none APL) with PTPN11 mutations
- KMT2A maintains stemness of gastric cancer cells through regulating Wnt/β-catenin signaling-activated transcriptional factor KLF11
- Evaluation of placental oxygenation by near-infrared spectroscopy in relation to ultrasound maturation grade in physiological term pregnancies
- The role of ultrasonographic findings for PIK3CA-mutated, hormone receptor-positive, human epidermal growth factor receptor-2-negative breast cancer
- Construction of immunogenic cell death-related molecular subtypes and prognostic signature in colorectal cancer
- Long-term prognostic value of high-sensitivity cardiac troponin-I in patients with idiopathic dilated cardiomyopathy
- Establishing a novel Fanconi anemia signaling pathway-associated prognostic model and tumor clustering for pediatric acute myeloid leukemia patients
- Integrative bioinformatics analysis reveals STAT2 as a novel biomarker of inflammation-related cardiac dysfunction in atrial fibrillation
- Adipose-derived stem cells repair radiation-induced chronic lung injury via inhibiting TGF-β1/Smad 3 signaling pathway
- Real-world practice of idiopathic pulmonary fibrosis: Results from a 2000–2016 cohort
- lncRNA LENGA sponges miR-378 to promote myocardial fibrosis in atrial fibrillation
- Diagnostic value of urinary Tamm-Horsfall protein and 24 h urine osmolality for recurrent calcium oxalate stones of the upper urinary tract: Cross-sectional study
- The value of color Doppler ultrasonography combined with serum tumor markers in differential diagnosis of gastric stromal tumor and gastric cancer
- The spike protein of SARS-CoV-2 induces inflammation and EMT of lung epithelial cells and fibroblasts through the upregulation of GADD45A
- Mycophenolate mofetil versus cyclophosphamide plus in patients with connective tissue disease-associated interstitial lung disease: Efficacy and safety analysis
- MiR-1278 targets CALD1 and suppresses the progression of gastric cancer via the MAPK pathway
- Metabolomic analysis of serum short-chain fatty acid concentrations in a mouse of MPTP-induced Parkinson’s disease after dietary supplementation with branched-chain amino acids
- Cimifugin inhibits adipogenesis and TNF-α-induced insulin resistance in 3T3-L1 cells
- Predictors of gastrointestinal complaints in patients on metformin therapy
- Prescribing patterns in patients with chronic obstructive pulmonary disease and atrial fibrillation
- A retrospective analysis of the effect of latent tuberculosis infection on clinical pregnancy outcomes of in vitro fertilization–fresh embryo transferred in infertile women
- Appropriateness and clinical outcomes of short sustained low-efficiency dialysis: A national experience
- miR-29 regulates metabolism by inhibiting JNK-1 expression in non-obese patients with type 2 diabetes mellitus and NAFLD
- Clinical features and management of lymphoepithelial cyst
- Serum VEGF, high-sensitivity CRP, and cystatin-C assist in the diagnosis of type 2 diabetic retinopathy complicated with hyperuricemia
- ENPP1 ameliorates vascular calcification via inhibiting the osteogenic transformation of VSMCs and generating PPi
- Significance of monitoring the levels of thyroid hormone antibodies and glucose and lipid metabolism antibodies in patients suffer from type 2 diabetes
- The causal relationship between immune cells and different kidney diseases: A Mendelian randomization study
- Interleukin 33, soluble suppression of tumorigenicity 2, interleukin 27, and galectin 3 as predictors for outcome in patients admitted to intensive care units
- Identification of diagnostic immune-related gene biomarkers for predicting heart failure after acute myocardial infarction
- Long-term administration of probiotics prevents gastrointestinal mucosal barrier dysfunction in septic mice partly by upregulating the 5-HT degradation pathway
- miR-192 inhibits the activation of hepatic stellate cells by targeting Rictor
- Diagnostic and prognostic value of MR-pro ADM, procalcitonin, and copeptin in sepsis
- Review Articles
- Prenatal diagnosis of fetal defects and its implications on the delivery mode
- Electromagnetic fields exposure on fetal and childhood abnormalities: Systematic review and meta-analysis
- Characteristics of antibiotic resistance mechanisms and genes of Klebsiella pneumoniae
- Saddle pulmonary embolism in the setting of COVID-19 infection: A systematic review of case reports and case series
- Vitamin C and epigenetics: A short physiological overview
- Ebselen: A promising therapy protecting cardiomyocytes from excess iron in iron-overloaded thalassemia patients
- Aspirin versus LMWH for VTE prophylaxis after orthopedic surgery
- Mechanism of rhubarb in the treatment of hyperlipidemia: A recent review
- Surgical management and outcomes of traumatic global brachial plexus injury: A concise review and our center approach
- The progress of autoimmune hepatitis research and future challenges
- METTL16 in human diseases: What should we do next?
- New insights into the prevention of ureteral stents encrustation
- VISTA as a prospective immune checkpoint in gynecological malignant tumors: A review of the literature
- Case Reports
- Mycobacterium xenopi infection of the kidney and lymph nodes: A case report
- Genetic mutation of SLC6A20 (c.1072T > C) in a family with nephrolithiasis: A case report
- Chronic hepatitis B complicated with secondary hemochromatosis was cured clinically: A case report
- Liver abscess complicated with multiple organ invasive infection caused by hematogenous disseminated hypervirulent Klebsiella pneumoniae: A case report
- Urokinase-based lock solutions for catheter salvage: A case of an upcoming kidney transplant recipient
- Two case reports of maturity-onset diabetes of the young type 3 caused by the hepatocyte nuclear factor 1α gene mutation
- Immune checkpoint inhibitor-related pancreatitis: What is known and what is not
- Does total hip arthroplasty result in intercostal nerve injury? A case report and literature review
- Clinicopathological characteristics and diagnosis of hepatic sinusoidal obstruction syndrome caused by Tusanqi – Case report and literature review
- Synchronous triple primary gastrointestinal malignant tumors treated with laparoscopic surgery: A case report
- CT-guided percutaneous microwave ablation combined with bone cement injection for the treatment of transverse metastases: A case report
- Malignant hyperthermia: Report on a successful rescue of a case with the highest temperature of 44.2°C
- Anesthetic management of fetal pulmonary valvuloplasty: A case report
- Rapid Communication
- Impact of COVID-19 lockdown on glycemic levels during pregnancy: A retrospective analysis
- Erratum
- Erratum to “Inhibition of miR-21 improves pulmonary vascular responses in bronchopulmonary dysplasia by targeting the DDAH1/ADMA/NO pathway”
- Erratum to: “Fer exacerbates renal fibrosis and can be targeted by miR-29c-3p”
- Retraction
- Retraction of “Study to compare the effect of casirivimab and imdevimab, remdesivir, and favipiravir on progression and multi-organ function of hospitalized COVID-19 patients”
- Retraction of “circ_0062491 alleviates periodontitis via the miR-142-5p/IGF1 axis”
- Retraction of “miR-223-3p alleviates TGF-β-induced epithelial-mesenchymal transition and extracellular matrix deposition by targeting SP3 in endometrial epithelial cells”
- Retraction of “SLCO4A1-AS1 mediates pancreatic cancer development via miR-4673/KIF21B axis”
- Retraction of “circRNA_0001679/miR-338-3p/DUSP16 axis aggravates acute lung injury”
- Retraction of “lncRNA ACTA2-AS1 inhibits malignant phenotypes of gastric cancer cells”
- Special issue Linking Pathobiological Mechanisms to Clinical Application for cardiovascular diseases
- Effect of cardiac rehabilitation therapy on depressed patients with cardiac insufficiency after cardiac surgery
- Special issue The evolving saga of RNAs from bench to bedside - Part I
- FBLIM1 mRNA is a novel prognostic biomarker and is associated with immune infiltrates in glioma
- Special Issue Computational Intelligence Methodologies Meets Recurrent Cancers - Part III
- Development of a machine learning-based signature utilizing inflammatory response genes for predicting prognosis and immune microenvironment in ovarian cancer