Abstract
This study aims to comprehensively investigate the role of coagulation factor II thrombin receptor (F2R) in breast cancer (BC) and to evaluate its potential as a biomarker in this context. Data on female BC were retrieved from the TCGA database. Comparative analyses were performed, including enrichment analysis, tumor immune microenvironment analysis, drug sensitivity testing, molecular docking, and cell-based experiments, to assess the expression and function of F2R in BC. Statistical analyses and graphical representations were conducted using R software. The study confirmed a significant upregulation of F2R in BC, which was associated with a more favorable prognosis. Clinical correlation analysis revealed a strong association between F2R expression and key clinical parameters, such as estrogen receptor and progesterone receptor status. Additionally, genes co-expressed with F2R were significantly linked to various biological processes, including cell cycle regulation, oxidative phosphorylation, ribosomal function, and extracellular matrix interactions. F2R also showed associations with immune modulators, particularly CD200 and NRP1. Drug sensitivity analysis, molecular docking, and cell experiments consistently demonstrated positive correlations between F2R expression and sensitivity to dasatinib. This study underscores the potential of F2R as a valuable biomarker in BC, providing insights into the molecular mechanisms underlying tumorigenesis.
Graphical abstract

1 Introduction
Breast cancer (BC) remains a prevalent malignancy, contributing significantly to global mortality and morbidity rates [1]. China, in particular, has the highest incidence and mortality rates of BC worldwide, accounting for 17.6% of global BC cases and 15.6% of BC-related deaths [2]. Despite advances in detection and treatment, there is a persistent shortage of reliable biomarkers for early screening and diagnosis of BC. The advent of high-throughput sequencing has markedly improved the identification of a wide array of genes that may serve as early-stage markers for BC. For instance, similar to TRIM28, elevated levels of TRIM28 are closely associated with BC metastasis and treatment outcomes [3,4]. The molecular mechanisms underlying these associations are complex and multifaceted [5,6]. Thus, there remains a critical need to identify key driver genes that significantly influence the immune microenvironment and progression of BC. Increasing efforts are being devoted to identifying core genes associated with BC through RNA-seq data from the TCGA database. Detailed analyses of these core genes, exploration of the potential impact of competing endogenous RNA (ceRNA) networks on BC prognosis, and evaluation of immune-targeted drug sensitivity through the TCGA database offer substantial potential for enhancing targeted therapies, prognostic assessments, and diagnostic processes in BC.
Coagulation factor II thrombin receptor (F2R), a member of the protease-activated receptor (PAR) family, functions as an evolutionarily conserved regulator of cell polarity, primarily observed in polarized cells. PAR proteins, including F2R, engage in cross-regulatory interactions with other polarity complexes, contributing to the establishment of stable cellular asymmetry. These interactions also influence the distribution of PAR proteins in response to stimuli such as cytoskeletal transport, reflecting their dynamic nature throughout evolution [7]. Previous studies have demonstrated increased F2R expression in various tumors, including lung adenocarcinoma, glioma, melanoma, and gastric cancer [8,9,10,11,12]. In these contexts, elevated F2R expression has been closely linked to the biological progression of malignancies, including angiogenesis, invasion, and proliferation. However, research on the role of F2R in BC remains limited. The present study aims to investigate the prognostic implications and underlying mechanisms of F2R in BC.
Using bioinformatics analyses of sequencing data from the TCGA database, we examined regulatory pathways and disease networks associated with BC. A comparative analysis of differentially expressed genes (DEGs) in individuals with BC was performed using specimen data from the TCGA. The expression profiles were correlated with survival outcomes. RNA analysis included specimens from 680 individuals with BC and 112 healthy controls. To further elucidate the biological role of F2R in BC, gene set enrichment analysis (GSEA) and Gene Ontology (GO)/Kyoto Encyclopedia of Genes and Genomes (KEGG) enrichment analysis were employed to uncover underlying molecular interactions. A systematic screening of microRNAs (miRNAs) and long noncoding RNAs (lncRNAs) upstream of F2R was conducted, establishing a ceRNA network to clarify F2R’s potential regulatory role in BC development. Additionally, the prognostic significance of F2R in BC was investigated, along with a comprehensive evaluation of its potential clinical applications. The findings of this study contribute to the identification of new prognostic biomarkers and provide insights into mechanisms that may influence BC prognosis. In vitro experiments were also conducted to support these findings.
2 Materials and methods
2.1 Data collection and screening
RNA-seq data and clinical information for BC were retrieved from the TCGA database. After excluding samples with incomplete clinical information, the final dataset comprised 680 samples from individuals with BC and 112 samples from healthy individuals as controls. Detailed information on the 680 individuals with BC is provided in Table 1.
Clinical characteristics of 680 patients with BC
| Characteristics | N (%) |
|---|---|
| Age | |
| ≤65 | 494 (72.65) |
| >65 | 186 (27.35) |
| Stage | |
| I | 116 (17.06) |
| II | 396 (58.24) |
| III | 160 (23.53) |
| IV | 8 (1.18) |
| T classification | |
| T1 | 172 (25.29) |
| T2 | 403 (59.26) |
| T3 | 87 (12.79) |
| T4 | 18 (2.65) |
| N classification | |
| N0 | 331 (48.68) |
| N1 | 221 (32.50) |
| N2 | 84 (12.35) |
| N3 | 44 (6.47) |
| PR | |
| Negative | 226 (33.24) |
| Positive | 454 (66.76) |
| ER | |
| Negative | 156 (22.94) |
| Positive | 524 (77.06) |
| Her-2 | |
| Negative | 528 (77.65) |
| Positive | 152 (22.35) |
| Survival status | |
| Death | 70 (10.29) |
| Alive | 610 (89.71) |
2.2 Differential expression analysis of F2R in BC
The TIMER database, which includes comprehensive genetic data from various sources such as the TCGA, encompassing a total of 10,897 samples [13], was utilized to perform a pan-cancer analysis of F2R expression. Expression data for F2R were extracted and analyzed across the 680 samples from patients with BC, 112 healthy controls, and 112 paired samples using the “Limma” R package [14].
2.3 F2R protein expression level validation
To validate F2R protein expression levels in both BC and healthy control tissue specimens, immunohistochemistry (IHC) data from the Human Protein Atlas (HPA) website (https://www.proteinatlas.org/) were analyzed.
2.4 Correlation analysis between F2R and clinical traits
Clinical data from patients with BC, including parameters such as T/N stage, overall stage, PR/ER/Her-2 status, and age, were integrated with F2R expression levels for a comprehensive analysis. Logistic regression analysis was conducted using R (Version 4.3.2) to assess the relationship between clinical parameters in patients with BC and F2R expression. A p-value of less than 0.05 was considered statistically significant.
2.5 Prognostic analysis
The “Survival” and “Survminer” R packages were employed to investigate the correlation between BC survival outcomes and F2R expression. Further validation was conducted using the KM plotter database [15]. The results are presented using survival curves, including log-rank p-values and hazard ratios (HR).
2.6 Functional enrichment analysis
GO, KEGG, and GSEA analyses were conducted to assess the functional pathway enrichment associated with F2R. These analyses were conducted using the R packages “Clusterprofiler” and “org.Hs.eg.db” [16]. A significance threshold of p-value <0.05 was applied for the analyses.
2.7 Immune cells infiltration analysis
To quantitatively assess the relative expression levels of F2R across 28 immune cell types in humans, single-sample genome enrichment analysis was conducted using the R package “GSVA” [17]. Additionally, the infiltration levels of 22 distinct immune cell types in lung cancer were quantified using the R package “CIBERSORT.” A significance threshold of p < 0.05 was applied to both analyses.
2.8 ceRNA regulatory network construction
The interactions between F2R mRNA and miRNAs were analyzed using the miRDB, miRanda, and TargetScanHuman databases. Only mRNA–miRNA pairings supported by all three databases were retained for further analysis. Subsequently, the spongeScan online database was employed to predict lncRNA-miRNA pairs based on the previously identified F2R mRNA-miRNA interactions. The interactive relationships among F2R mRNA, miRNAs, and lncRNAs were visualized using Cytoscape 3.10.2 software.
2.9 Therapeutic analysis
BC specimens were categorized into low and high F2R expression groups based on the median value of F2R expression. The Genomics of Drug Sensitivity in Cancer (GDSC) database and the “pRRophetic” package were utilized to assess tumor chemosensitivity [18]. The IC50 values of chemotherapeutic drugs were determined using a regression-based approach, with the accuracy of the regression model assessed through 10-fold cross-validation on the GDSC training dataset. Default parameters were applied, including “combat” for batch effect correction and the averaging of replicate gene expression data. Additionally, gene expression data from the Cancer Cell Line Encyclopedia (CCLE) and drug sensitivity data from the CellMiner database were used to investigate the relationship between F2R expression and drug responses in tumor cell lines [19].
2.10 Molecular docking
Molecular docking was performed to explore the interaction between F2R and candidate drugs. The molecular structures of the drugs were obtained from PubChem, while the 3D protein structure of F2R was sourced from the Protein Data Bank (PDB). Using PyMOL software, the initial ligands and water molecules were removed from the target protein structure. The target proteins were then prepared for docking by hydrogenation, charge calculation, and nonpolar hydrogen combination using AutoDock Tools 1.5.6. Docking analysis between F2R and the drugs was conducted using AutoDock Vina 1.2.0 software [20]. The docking results were saved in PDBQT format and visualized using PyMOL software.
2.11 Cell culture
In this study, both healthy breast epithelial cells (MCF-12A) and BC cells (MCF-7) were cultured in DMEM supplemented with 10% fetal bovine serum at 37°C with 5% CO2. Experimental procedures were carried out using cells in the logarithmic growth phase.
2.12 Quantitative PCR
Total RNA was extracted using TRIzol reagent (Invitrogen, USA) according to the manufacturer’s instructions. cDNA synthesis was subsequently performed using a corresponding kit (Ambion; Thermo Fisher Scientific, Inc.), following the recommended protocol. Quantitative PCR (qPCR) was conducted using a commercially available kit, with each experiment replicated three times for consistency. The primers used for qPCR were as follows F2R: forward sequence: 5ʹ-CCACCTTAGATCCCCGGTCAT-3ʹ, reverse sequence: 5ʹ-GTGGGAGGCTGACTACAAACA-3ʹ. GAPDH: forward sequence: 5ʹ-AAAGCCTGCCGGTGACTAA-3ʹ, reverse sequence: 5ʹ-AGAGTTAAAAGCAGCCCTGG-3ʹ. GAPDH was utilized as the reference gene for normalizing the mRNA expression levels of F2R.
2.13 Cell proliferation assay
Cell viability was assessed using the MTT assay, following standard protocols. Optical density at 490 nm (OD490) was measured at specified time points. Cells were treated with various concentrations of dasatinib (Selleck, S1021), ranging from 50 μM/L to 0 μM/L. The ratio of cell viability (%) was calculated using the formula: (Test group OD490 − Empty control OD490)/(Control group OD490 − Empty control OD490) × 100%. The half-maximal inhibitory concentration (IC50) was determined using GraphPad Prism 8.0 software.
2.14 Cell migration assays
Cell migration ability was assessed using a wound-healing assay. Cells were seeded in 6-well plates and allowed to reach approximately 100% confluence. A sterile (yellow) pipette tip was used to create a straight scratch across the cell monolayer. Following this, 6 μM/L dasatinib was added to the plates. The initial scratch distance (D0) and the distance at 48 h (D48) were measured using a Nikon TS100 microscope. The cell migration distance at 48 h was calculated as the difference between D0 and D48. The 48-h cell migration ratio (%) was calculated as the 48-h cell migration distance divided by D0, multiplied by 100%.
2.15 Measurement of F2R
F2R levels were measured using the Human PAR1 ELISA Kit (Invitrogen, EH358RB) following the standard protocols. A 100 μL protein sample was added to each well of a micro-ELISA plate and incubated for 2.5 h at room temperature. Subsequently, 100 μL of biotinylated detection F2R antibody was added to each well and incubated for 1 h at room temperature with gentle shaking. Following this, 100 μL of HRP-conjugated diluent was added to each well and incubated for 45 min at room temperature with gentle shaking. Next, 100 μL of tumor mutational burden (TMB) substrate was added, and the plate was incubated for 30 min at room temperature in the dark with gentle shaking. Finally, the reaction was terminated by adding 50 μL of stop solution, and the absorbance was promptly measured at λ = 450 nm within a strict 2-min timeframe.
2.16 Statistical analysis
Statistical analysis was performed using GraphPad Prism 9.0 and R (version 4.3.3), utilizing the ggpubr, ggplot2, and limma packages for data analysis and visualization. The Wilcoxon signed-rank test was used to evaluate F2R expression in paired samples, while the Wilcoxon rank-sum test was employed for unpaired samples. The relationship between clinical features and F2R expression was analyzed using the limma package, with ggpubr employed for generating graphs. Survival outcomes were evaluated using Kaplan–Meier (K–M) analysis. Additionally, CIBERSORT was utilized to estimate the abundances of 22 infiltrating immune cell types within the tumor microenvironment (TME) based on gene profiles of patients with BC obtained from TCGA. Concurrently, the ESTIMATE algorithm was utilized to derive matrix and immune scores from the same datasets, which were then graphically represented. Stromal and immune scores were compared across various clinicopathological cohorts using the Wilcoxon test, with statistical significance defined as p < 0.05.
3 Result
3.1 Disparities in F2R expression patterns between BC and other cancer types
To explore the differences in F2R expression between tumor and healthy tissues, F2R mRNA levels were analyzed across various cancer types and their corresponding controls using data from the TIMER database. In addition to BC, significant elevations in F2R mRNA levels were observed in several other cancer types, including colon cancer, stomach cancer, head and neck cancer, lung adenocarcinoma (LUAD), thyroid cancer, bile duct cancer, esophageal cancer, lung squamous cell carcinoma (LUSC), kidney clear cell carcinoma (KIRC), and kidney chromophobe (KICH). However, there were significantly lower levels in LUAD, KICH, and LUSC compared to their respective healthy tissues (Figure 1a).

Significant increase in F2R expression level in BC samples. (a) F2R expression across various tumor tissues in the TCGA database analyzed using the online TIMER tool. (b) and (c) F2R expression elevated in BC based on the TCGA data set. (d) and (e) F2R protein expression in both normal and tumor tissues of BC examined using immunohistochemistry (IHC) data.
Further analysis of F2R mRNA expression was conducted in 680 patients with BC and 112 healthy controls with complete clinical data. The results revealed a notable increase in F2R expression levels in BC samples compared to the control group (Figure 1b). In paired samples, the analysis consistently demonstrated higher levels of F2R in the tumor group compared to the corresponding control group (Figure 1c). Additionally, F2R protein expression was examined in both healthy and BC tumor tissues using IHC data. The analysis revealed distinct F2R staining patterns, with weak F2R staining observed in healthy tissues and notably strong F2R staining evident in tumor tissues (Figure 1d–e).
3.2 F2R expression and its relationship to patient prognosis and clinicopathological characteristics in BC
The relationship between F2R gene expression and clinicopathological variables in patients with BC was further investigated. Patients were divided into two groups based on their F2R expression levels, and relevant parameters were analyzed alongside dichotomized F2R expression (high/low) using thermographic analysis. Statistically significant associations were found between F2R expression and patient age, clinical stage, N stage, progesterone receptor (PR) status, and estrogen receptor (ER) status (p < 0.05) (Figure 2a).

Expression of F2R correlates with the prognosis and clinicopathological characteristics of patients with BC. (a) Clinical data analysis using thermal imaging in patients with BC with varying levels of F2R expression reveals a significant correlation between F2R expression and key clinicopathological parameters such as age, stage, N stage, PR status, ER status, and Her2 status. (b)–(h) Furthermore, F2R expression is positively correlated with histological grade, pathological stage, T stage, and N stage, but not with age, gender, or M stage. (i) Analysis of TCGA dataset demonstrates that patients with BC with high F2R expression exhibit significantly longer overall survival compared to those with low F2R expression. (j) The prognostic significance of F2R in BC is confirmed through validation using data from the K–M Plotter website. *p < 0.5, **p < 0.01, ***p < 0.001.
Subsequently, F2R mRNA expression was assessed across groups categorized by age, clinical stage, T/N stages, and ER/PR/Her-2 status. The results demonstrated a significant association between F2R overexpression and age (≤65 and >65, p = 0.00019), PR status (negative and positive, p = 9.5 × 10−13), as well as estrogen receptor (ER) status (negative and positive, p = 2.2 × 10−14) (Figure 2b–h). Notably, F2R gene expression was found to be influenced by clinical factors such as age, PR, and ER. K–M survival curves indicated that patients with high F2R expression had longer survival compared to the low F2R group (p = 0.047) (Figure 2i). These findings were corroborated using the K–M Plotter, which confirmed that patients with BC with high F2R expression experienced longer survival times (Figure 2j).
3.3 F2R‑related pathways evaluated using GSEA, GO, and KEGG
To comprehensively investigate the role of F2R in BC, genes strongly associated with F2R (correlation coefficient >0.6) were screened in BC using the Pearson’s correlation analysis. The representative F2R-related genes are depicted in Figure 3a. A total of 1,407 DEGs were identified between the high- and low-expression F2R groups, categorized by the median expression value of F2R under the condition of false discovery rate <0.05 and |LogFC| > = 1.

Gene enrichment analysis to identify pathways associated with F2R. (a) Genes highly correlated with F2R (correlation coefficient >0.6) were identified in BC using Pearson’s correlation analysis. (b) A subset of 76 DEGs exhibiting a strong correlation with F2R were selected for further investigation. (c) Gene ontology (GO) enrichment analysis was performed to explore the functional characteristics of F2R-related DEGs. (d) KEGG enrichment analysis was conducted to identify pathways associated with F2R-related DEGs. (e) GSEA was utilized to elucidate the signal pathways associated with F2R mRNA expression in BC.
Subsequently, a subset of 76 DEGs, which displayed a robust correlation with F2R, was selected for in-depth investigation (Figure 3b). This selection focused on genes most closely associated with F2R, allowing for a more detailed examination of their potential roles and interactions in BC. To elucidate the functional significance of selected F2R-related markers, comprehensive analyses were conducted using GO and KEGG pathway enrichment methods.
GO analysis revealed that DEGs associated with F2R were primarily enriched in categories related to cell communication. Notable terms included “external encapsulating structure organization,” “extracellular matrix organization,” “extracellular structure organization,” “response to transforming growth factor beta,” and “cell–substrate adhesion,” indicating a potential role in mediating cell–cell interactions (Figure 3c). KEGG analysis provided additional insights, highlighting enrichment in numerous pathways pivotal for cell regulation and communication. Notable terms included “external encapsulating structure organization,” “extracellular matrix organization,” “extracellular structure organization,” “response to transforming growth factor beta,” and “cell–substrate adhesion,” indicating a potential role in mediating cell-cell interactions (Figure 3c).
To further investigate the potential modulatory mechanisms of F2R in BC, GSEA was conducted. The results indicated that F2R mRNA expression is associated with key biological processes and pathways, including the cell cycle, ECM receptor interaction, ribosome, Parkinson’s disease, DNA replication, and oxidative phosphorylation (Figure 3e).
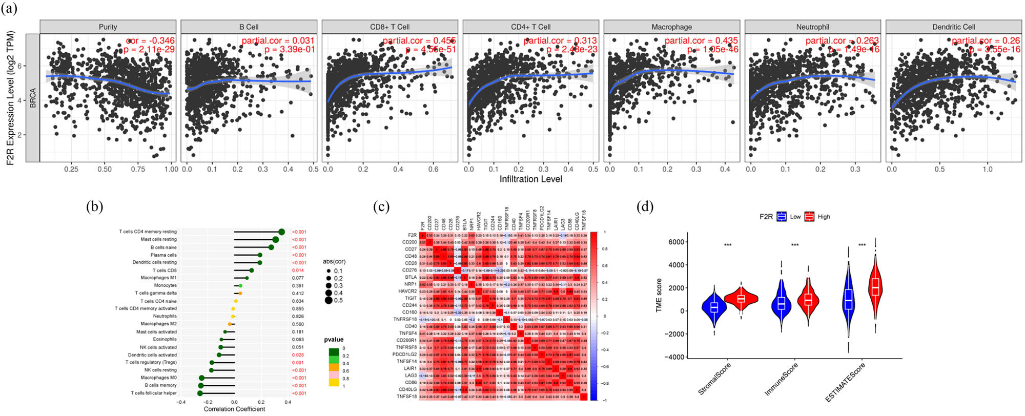
3.4 Correlation between immune cell infiltration and F2R expression
The composition of immune cells in the TME and their correlation with F2R expression in BC were analyzed using data from the TIMER database, as illustrated in Figure 4a. Patients with BC were then categorized into low and high F2R expression groups. The relationship between F2R expression and immune cell infiltration was examined using CIBERSORT, revealing significant differences in immune cell abundances between the two groups. Notably, the high F2R expression group showed a marked increase in the abundance of CD4 memory cells, mast cells, B cells, plasma cells, and dendritic cells. In contrast, the low F2R expression group had higher levels of T follicular helper cells, memory B cells, M0 macrophages, and NK cells (Figure 4b).

Potential involvement of F2R in immune regulation and infiltration within cancerous tissues. (a) By utilizing the online TIMER tool, correlation analysis was conducted between F2R expression levels and diverse immune cells in BC tissues. (b) CIBERSORT was employed to assess the correlation between F2R expression and 22 immune cell types across 680 samples of BC. (c) Examination of the correlation between F2R expression and immune checkpoint genes was conducted. (d) The expression levels of F2R in BC were categorized into low and high groups, followed by the analysis of immune infiltration using Stromalscores and Immunocore in both groups. ***p < 0.001.
A linear relationship analysis between immune checkpoint genes (ICPs) and F2R expression revealed a positive modulatory association, indicating that F2R expression may influence the regulation of ICPs (Figure 4c). Additionally, an analysis of stromal and immune cell infiltration across the groups revealed significant differences in stromal/immune/ESTIMATE scores, all of which were markedly higher in the high F2R expression group (Figure 4d).
Given the critical role of TMB in tumorigenesis and progression, the relationship between F2R expression and TMB was also investigated, along with the relationship between F2R expression and specific gene mutations in BC. The results demonstrated a significant association, with higher F2R expression in BC corresponding to lower TMB (Figure 5a). Furthermore, when comparing the low and high F2R expression groups, the high F2R expression group exhibited reduced TMB (Figure 5b). Analysis of specific gene mutations revealed notable differences in the frequency of mutations in genes such as PIK3CA, TP53, TTN, and CDH1 between the high and low F2R expression groups (Figure 5c and d).

Association between F2R expression and TMB. (a) Elevated F2R expression in BC correlates with decreased TMB. (b) Elevated F2R expression in BC is correlated with decreased TMB. (c) and (d) Waterfall plot illustrating gene mutations in low and high F2R expression groups in BC samples. (e) Identification of upstream miRNAs and lncRNAs regulating F2R expression and construction of the ceRNA network diagram.
3.5 LncRNA–miRNA–mRNA ceRNA regulatory network
Based on the ceRNA hypothesis, which suggests that miRNAs regulate gene expression by targeting mRNA, and lncRNAs modulate this process by binding to miRNAs, a ceRNA network targeting F2R was constructed using bioinformatic approaches. As depicted in Figure 5e, the ceRNA regulatory network includes 11 miRNA nodes. F2R was identified as being regulated by the following miRNAs: hsa-miR-590-3p, hsa-miR-29a-5p, hsa-miR-367-5p, hsa-miR-450b-5p, hsa-miR-570-3p, hsa-let-7f-2-3p, hsa-miR-129-5p, hsa-miR-33b-3p, hsa-miR-181a-5p, hsa-miR-335-3p, and hsa-miR-452-3p. These miRNAs were, in turn, regulated by various lncRNAs.
3.6 Correlation analysis between drug sensitivity and F2R expression
Numerous studies have focused on identifying biomarkers associated with susceptibility and resistance to anticancer drugs. In this study, sensitivity in BC was analyzed by comparing high and low F2R expression groups. The relationship between F2R expression and IC50 values for commonly used BC treatments was evaluated using the pRRophetic R package. The analysis revealed a positive correlation between F2R expression and sensitivity to several chemical compounds, including sunitinib, crizotinib, pazopanib, TAE684, AC220, saracatinib, PD−0325901, MG−132, temsirolimus, dasatinib, WH−4−023, and TGX221 (Figure 6a–l).

Predicted drug responsiveness in low and high F2R expression groups. (a)–(l) Exemplary drugs displaying heightened sensitivity in high-F2R expression groups, encompassing sunitinib, crizotinib, pazopanib, TAE684, AC220, saracatinib, PD-0325901, MG-132, temsirolimus, dasatinib, WH-4-023, and TGX221.
Further analysis was conducted using data from the CCLE to explore the relationship between F2R expression and drug sensitivity. The CellMiner database was utilized to assess F2R responsiveness to commonly used antitumor drugs. Correlation analysis indicated a significant association between F2R expression and the sensitivity of 12 drugs (Figure 7). Specifically, F2R expression positively correlated with sensitivity to simvastatin, procarbazine, and dasatinib, while showing a negative association with dexrazoxane and fulvestrant. It is important to note that some of the drugs demonstrating sensitivity to F2R expression have not undergone extensive clinical testing. Further research is required to fully evaluate their potential as viable candidates for therapeutic interventions.

Correlation plot illustrating the relationship between F2R gene expression and drug sensitivity in tumor cell lines. Positive correlation indicates that higher F2R expression is associated with increased drug sensitivity, while negative correlation suggests that higher F2R expression is linked to decreased drug sensitivity. The x-axis represents gene expression levels, while the y-axis represents drug sensitivity.
3.7 Molecular docking results
Given the significant correlation between F2R expression and sensitivity to dasatinib, molecular docking experiments were conducted to analyze the interaction between F2R and dasatinib. The results indicated that stronger binding correlates with lower energy levels between the two entities. The top four molecular docking sites demonstrated successful binding within the docking pocket, suggesting favorable docking activity between the target proteins. Specifically, the binding energy values of dasatinib and F2R were all ≤−8 kcal/mol, with the lowest binding free energy recorded at −8.1 kcal/mol (Figure 8a–d).

Molecular docking analysis to assess the interaction between F2R and dasatinib and an evaluation of dasatinib’s impact on MCF-7 cells. (a)–(d) Top four molecular docking sites between F2R and dasatinib. (e) Comparison of F2R mRNA expression levels in MCF-12A and MCF-7 cells. (f)–(j) The MTT assay was employed to determine the IC50 of dasatinib in MCF-7 cells and assess cell viability following treatment with 6 and 8 μM/L dasatinib. Additionally, the cellular state of MCF-7 cells treated with 6 μM/L dasatinib for 48 h was observed, and a scratch assay was conducted to evaluate the migration ability of MCF-7 cells treated with the same concentration of dasatinib for 48 h. Furthermore, the levels of F2R protein in MCF-7 cells after treatment with 6 μM/L dasatinib for 48 h were measured using the F2R ELISA Kit. **p < 0.01, ***p < 0.001, ###p < 0.001.
3.8 High expression of F2R in MCF-7 cells and its association with dasatinib in regulating cell proliferation and migration
To verify F2R expression in BC, experiments were conducted using MCF-7 cells. qRT-PCR demonstrated a significant upregulation of F2R expression in MCF-7 cells compared to MCF-12A (Figure 8e), consistent with the IHC analysis results (Figure 1d–e). To evaluate the cytotoxic impact of dasatinib on BC cell proliferation, MCF-7 cells were treated to varying concentrations of dasatinib for 24, 48, and 72 h, and cell viability was assessed using the MTT assay. The results indicated that dasatinib’s inhibitory effect on cell growth was concentration-dependent. At the highest concentration tested (50,000 nM), dasatinib significantly inhibited cell growth. The IC50 of dasatinib in MCF-7 cells was determined to be 6,674 nM/L (Figure 8f). Cells treated with dasatinib showed a significant decrease in cell survival compared to the control group (Figure 8g), underscoring the effectiveness of dasatinib in inhibiting cell growth. Representative images illustrating the cellular states are presented in Figure 8h.
Furthermore, dasatinib effectively inhibited cell migration compared to the control group, as shown in Figure 8i. Notably, intracellular F2R protein expression levels decreased in cells treated with dasatinib for 48 h compared to the control group (Figure 8j). These in vitro experiments underscore the potent biological activity of dasatinib against MCF-7 cells and suggest a strong association between F2R expression and the regulation of MCF-7 cell migration, invasion, and proliferation. The findings support the potential of F2R as a novel therapeutic target, particularly in BC, offering promising opportunities for inhibiting tumor progression and advancing targeted therapies in BC treatment.
4 Discussion
The exploration of biomarkers and molecular targets is pivotal for the early detection and treatment of BC. Through comprehensive bioinformatics analysis of TCGA data, we identified genes associated with BC pathogenesis and prognosis, notably revealing a significant increase in F2R expression. This finding prompted further investigation into F2R’s role in BC initiation and progression. The elevated expression of F2R in BC, compared to other tumor types, suggests that F2R may have a unique function within the biological context of BC. Understanding whether the role of F2R in BC significantly differs from its functions in other cancer types is essential for unraveling the complexities of BC and could pave the way for personalized therapeutic strategies.
The prognostic value of F2R in BC introduces a novel approach to patient classification and treatment strategies. Our study found a strong correlation between high F2R expression and improved survival outcomes, suggesting that elevated F2R expression is associated with a favorable prognosis in BC. This trend is consistent with observations in liver cancer, where high F2R expression also correlates with a positive prognosis [21]. However, in other cancers such as pancreatic cancer and gastric cancer, high F2R expression is associated with poor prognosis [22,12]. The differences in the prognostic implications of F2R expression across various tumor types can be attributed to variations in the aggressiveness of these malignancies. BC and liver cancer, which are generally less aggressive than gastric and pancreatic cancers, may exhibit different responses to F2R expression.
The high F2R expression in BC could broaden the range of available treatment options, potentially enhancing drug sensitivity and treatment efficacy, and thereby improving patient survival. Elevated F2R expression in BC tissues may act as a barrier to malignant progression, thus prolonging survival. Identifying F2R as a prognostic biomarker underscores its importance in guiding treatment decisions and the development of targeted therapies. Considering F2R expression in treatment planning reinforces its role in personalized treatment strategies. Our analysis of the impact of F2R on clinicopathological parameters in BC patients revealed that elevated F2R expression levels were particularly notable among those with ER + and/or PR + BC. This finding was corroborated by experiments on MCF-7 cells, where F2R levels were significantly higher compared to MCF-12A cells, especially in cells positive for ER and PR.
F2R demonstrates multifaceted mechanisms of action within tumors. For instance, in liver cancer, F2R influences the efficacy of PD-1 immunotherapy through the JAK2/STAT1 signaling pathway [21]. Additionally, in lung adenocarcinoma, F2R has been identified as a promoter of tumor angiogenesis via the EGFR pathway [23].
ECM receptor and PI3K-Akt pathways are pivotal in tumor initiation, progression, and treatment [24,25,26,27]. Enrichment analysis identified correlations between F2R and these pathways. These findings suggest that F2R is involved in BC cell proliferation and invasion, indicating its potential as a target for BC therapies. Exploring the synergistic effects of F2R-targeted treatments with existing modalities, such as chemotherapy and immunotherapy, holds promise for improving clinical outcomes. Such investigations may lead to combination therapies with enhanced efficacy while minimizing adverse effects.
The TME plays a critical role in the survival of tumor cells, significantly influencing their proliferation, metastasis, immune evasion, and treatment resistance [28,29]. Targeting the TME has thus become a central focus in cancer research and clinical practice [30]. Investigating F2R within the TME, particularly its interactions with immune cells, presents opportunities for immunomodulation. Targeting F2R could potentially reshape tumor-immune dynamics, thereby enhancing the efficacy of immunotherapy in BC. Translating these findings into clinical applications is crucial, as it provides evidence on the efficacy and safety of F2R-targeted therapies. This could lead to the development of novel therapeutic approaches for patients with BC.
Tumor immunotherapy has demonstrated considerable efficacy in various solid tumors and is regarded as a groundbreaking advancement. However, the clinical response rates remain relatively low [31]. Immune checkpoints are currently critical for determining a patient’s eligibility for immunotherapy, with TMB being closely associated with immune checkpoint inhibitors (ICIs). High TMB (TMB-H) has been suggested as a predictor of ICI response [32,33]. However, TMB-H has not consistently predicted responses to immune checkpoint blockade across various cancer types, including BC, prostate cancer, and glioma [34]. In the current study, a significant association was observed between increased F2R expression and reduced TMB in patients with BC. Additionally, F2R expression showed a strong positive correlation with immune checkpoint molecules such as CD200 and NRP1. Previous studies have indicated that elevated expression of CD200 and NRP1 can enhance the efficacy of immunotherapy [35,36]. These findings suggest that while TMB may provide some insight, it may be an incomplete biomarker for evaluating the effectiveness of ICIs.
The impact of immune cell infiltration on the prognosis and treatment response of BC is increasingly recognized [37,38,39,40]. The CIBERSORT analysis indicated that high F2R expression in BC correlates with increased levels of memory CD4+ T cells, mast cells, dendritic cells, and plasma cells. Conversely, low F2R expression is associated with natural killer (NK) cells, M0 macrophages, and memory B cells. The activation of CD4+ T cells, known for their role in modulating cytolytic activities and enhancing the responses of B cells and CD8+ T cells, suggests a complex interaction in the progression of BC [41]. The linkage between F2R and immune pathways underscores its significant role as an immune regulator. High F2R expression activates tumor-related immune cells, leading to potentially improved outcomes for patients with BC. Thus, F2R emerges as a critical prognostic marker and a regulator of immune responses in BC.
Drug sensitivity analysis and molecular docking are essential methodologies in drug discovery and development, facilitating the identification of more efficacious therapeutic agents and enhancing treatment precision. The current study revealed a heightened sensitivity of dasatinib to F2R, suggesting its promising application in BC therapy. Additionally, in vitro experiments underscored the significant biological impacts of dasatinib on the BC cell line MCF-7, further emphasizing F2R as a potential therapeutic target. These findings emphasize the potential of dasatinib and F2R-targeted approaches in the treatment of BC.
In conclusion, this study advances the understanding of F2R’s role in BC by combining bioinformatics analysis with in vitro cell experiments. This integrated approach allows for a more precise exploration of BC pathogenesis and potential therapeutic targets. The findings provide a strong molecular basis and open new avenues for further experimental investigations. However, certain limitations must be acknowledged. The reliance on public databases and published literature may introduce biases, and the quality of data could affect the results. Therefore, rigorous statistical methods are essential for interpreting the findings accurately. Nevertheless, the consistency observed across databases and experiments enhances the reliability of the conclusions. Future research should focus on investigating the cellular biological functions and dasatinib sensitivity of BC cell lines following F2R knockdown or overexpression.
5 Conclusion
By utilizing bioinformatics analysis, we investigated the relationship between increased F2R expression and the progression of BC, evaluating its potential as a prognostic marker and its influence on BC-related pathways. The findings underscore key aspects of BC prevention and prognosis by revealing a complex lncRNA-miRNA-mRNA ceRNA network centered around F2R. This network analysis offers preliminary insights into the role of F2R in the early stages and progression of BC. GSEA directly linked F2R-related signaling pathways with tumor progression, further emphasizing its significance. Experimental validations reinforced the potential of F2R as a predictive biomarker and its viability as a target for immunotherapy in BC. Additionally, further research elucidated the biological mechanisms that contribute to elevated F2R expression during BC progression. These findings highlight the importance of F2R in BC pathogenesis and suggest its potential utility in guiding future therapeutic strategies.
Acknowledgments
The authors gratefully acknowledge the Timer, Kaplan-Meier plotter, HPA, and TCGA database for providing a platform to upload and access valuable datasets.
-
Funding information: National Natural Science Foundation of China (No. 81572916).
-
Author contributions: Conception and design of the research: Yan-Ming Dong, Guo-Qiang Bao; acquisition of data: Yan-Ming Dong; analysis and interpretation of the data: Yan-Ming Dong; statistical analysis: Yan-Ming Dong; obtaining financing: Guo-Qiang Bao; writing of the manuscript: Yan-Ming Dong; critical revision of the manuscript for intellectual content: Guo-Qiang Bao. All authors read and approved the final draft.
-
Conflict of interest: Authors state no conflict of interest.
-
Data availability statement: The datasets generated during and/or analyzed during the current study are available from the corresponding author on reasonable request. The analyzed data have been retrieved from the following databases: http://www.ncbi.nlm.nih.gov/geo, https://docs.gdc.cancer.gov/.
References
[1] Sung H, Ferlay J, Siegel RL, Laversanne M, Soerjomataram I, Jemal A, et al. Global cancer statistics 2020: GLOBOCAN estimates of incidence and mortality worldwide for 36 cancers in 185 countries. CA Cancer J Clin. 2021 May;71(3):209–49. 10.3322/caac.21660.Search in Google Scholar PubMed
[2] Kocarnik JM, Compton K, Dean FE, Fu W, Gaw BL, Harvey JD, et al. Global Burden of DiseaseCancer Collaboration. Cancer incidence, mortality, years of life lost, years lived with disability, and disability-adjusted life years for 29 cancer groups from 2010 to 2019: a systematic analysis for the global burden of disease study 2019. JAMA Oncol. 2019;8(3):420–44. 10.1001/jamaoncol.2021.6987.Search in Google Scholar PubMed PubMed Central
[3] Wei C, Cheng J, Zhou B, Zhu L, Khan MA, He T, et al. Tripartite motif containing 28 (TRIM28) promotes breast cancer metastasis by stabilizing TWIST1 protein. Sci Rep. 2016 Jul;6:29822. 10.1038/srep29822.Search in Google Scholar PubMed PubMed Central
[4] Yang Y, Tan S, Han Y, Huang L, Yang R, Hu Z, et al. The role of tripartite motif-containing 28 in cancer progression and its therapeutic potentials. Front Oncol. 2023 Jan;13:1100134. 10.3389/fonc.2023.1100134.Search in Google Scholar PubMed PubMed Central
[5] Du Q, Stow EC, LaCoste D, Freeman B, Baddoo M, Shareef AM, et al. A novel role of TRIM28 B box domain in L1 retrotransposition and ORF2p-mediated cDNA synthesis. Nucleic Acids Res. 2023;51(9):4429–50. 10.1093/nar/gkad247.Search in Google Scholar PubMed PubMed Central
[6] Kumar J, Kaur G, Ren R, Lu Y, Lin K, Li J, et al. KRAB domain of ZFP568 disrupts TRIM28-mediated abnormal interactions in cancer cells. NAR Cancer. 2020;2(2):zcaa007. 10.1093/narcan/zcaa007.Search in Google Scholar PubMed PubMed Central
[7] Goehring NW, Hoege C, Grill SW, Hyman AA. PAR proteins diffuse freely across the anterior-posterior boundary in polarized C. elegans embryos. J Cell Biol. 2011;193(3):583–94. 10.1083/jcb.201011094.Search in Google Scholar PubMed PubMed Central
[8] Smoktunowicz N, Platé M, Stern AO, D’Antongiovanni V, Robinson E, Chudasama V, et al. TGFβ upregulates PAR-1 expression and signalling responses in A549 lung adenocarcinoma cells. Oncotarget. 2016;7(40):65471–84. 10.18632/oncotarget.11472.Search in Google Scholar PubMed PubMed Central
[9] Zhang Y, Zhan H, Xu W, Yuan Z, Lu P, Zhan L, et al. Upregulation of matrix metalloproteinase-1 and proteinase-activated receptor-1 promotes the progression of human gliomas. Pathol Res Pract. 2011 Jan;207(1):24–9. 10.1016/j.prp.2010.10.003. Epub 2010 Nov 18. PMID: 21087829.Search in Google Scholar PubMed
[10] Auvergne R, Wu C, Connell A, Au S, Cornwell A, Osipovitch M, et al. PAR1 inhibition suppresses the self-renewal and growth of A2B5-defined glioma progenitor cells and their derived gliomas in vivo. Oncogene. 2016;35(29):3817–28. 10.1038/onc.2015.452.Search in Google Scholar PubMed PubMed Central
[11] Tellez C, Bar-Eli M. Role and regulation of the thrombin receptor (PAR-1) in human melanoma. Oncogene. 2003 May;22(20):3130–7. 10.1038/sj.onc.1206453. PMID: 12789289.Search in Google Scholar PubMed
[12] Wu X, Wang S, Wang C, Wu C, Zhao Z. Bioinformatics analysis identifies coagulation factor II receptor as a potential biomarker in stomach adenocarcinoma. Sci Rep. 2024 Jan;14(1):2468. 10.1038/s41598-024-52397-6. PMID: 38291086; PMCID: PMC10827804.Search in Google Scholar PubMed PubMed Central
[13] Li T, Fan J, Wang B, Traugh N, Chen Q, Liu JS, et al. TIMER: A Web Server for Comprehensive Analysis of Tumor-Infiltrating Immune Cells. Cancer Res. 2017 Nov;77(21):e108–10. 10.1158/0008-5472.CAN-17-0307. PMID: 29092952; PMCID: PMC6042652.Search in Google Scholar PubMed PubMed Central
[14] Ritchie ME, Phipson B, Wu D, Hu Y, Law CW, Shi W, et al. limma powers differential expression analyses for RNA-sequencing and microarray studies. Nucleic Acids Res. 2015;43(7):e47. 10.1093/nar/gkv007.Search in Google Scholar PubMed PubMed Central
[15] Nagy Á, Lánczky A, Menyhárt O, Győrffy B. Validation of miRNA prognostic power in hepatocellular carcinoma using expression data of independent datasets. Sci Rep. 2018 Jun;8(1):9227. 10.1038/s41598-018-27521-y.Search in Google Scholar PubMed PubMed Central
[16] Wu T, Hu E, Xu S, Chen M, Guo P, Dai Z, et al. clusterProfiler 4.0: A universal enrichment tool for interpreting omics data. Innovation. 2021 Jul;2(3):100141. 10.1016/j.xinn.2021.100141.Search in Google Scholar PubMed PubMed Central
[17] Hänzelmann S, Castelo R, Guinney J. GSVA: gene set variation analysis for microarray and RNA-seq data. BMC Bioinf. 2013 Jan;14:7. 10.1186/1471-2105-14-7.Search in Google Scholar PubMed PubMed Central
[18] Geeleher P, Cox N, Huang RS. pRRophetic: an R package for prediction of clinical chemotherapeutic response from tumor gene expression levels. PLoS One. 2014 Sep;9(9):e107468. 10.1371/journal.pone.0107468.Search in Google Scholar PubMed PubMed Central
[19] Reinhold WC, Sunshine M, Liu H, Varma S, Kohn KW, Morris J, et al. CellMiner: a web-based suite of genomic and pharmacologic tools to explore transcript and drug patterns in the NCI-60 cell line set. Cancer Res. 2012 Jul;72(14):3499–511. 10.1158/0008-5472.CAN-12-1370.Search in Google Scholar PubMed PubMed Central
[20] Eberhardt J, Santos-Martins D, Tillack AF, Forli S. AutoDock Vina 1.2.0: New Docking Methods, Expanded Force Field, and Python Bindings. J Chem Inf Model. 2021 Aug;61(8):3891–8. 10.1021/acs.jcim.1c00203.Search in Google Scholar PubMed PubMed Central
[21] Gao Y, Xu Q, Li X, Guo Y, Zhang B, Jin Y, et al. Heterogeneity induced GZMA-F2R communication inefficient impairs antitumor immunotherapy of PD-1 mAb through JAK2/STAT1 signal suppression in hepatocellular carcinoma. Cell Death Dis. 2022;13(3):213. 10.1038/s41419-022-04654-7. Published 2022 Mar 7.Search in Google Scholar PubMed PubMed Central
[22] Queiroz KC, Shi K, Duitman J, Aberson HL, Wilmink JW, van Noesel CJ, et al. Protease-activated receptor-1 drives pancreatic cancer progression and chemoresistance. Int J Cancer. 2014 Nov;135(10):2294–304. 10.1002/ijc.28726. Epub 2014 Jun 19. PMID: 24436106.Search in Google Scholar PubMed
[23] Li Y, Huang H, Chen X, Yu N, Ye X, Chen L, et al. PAR2 promotes tumor-associated angiogenesis in lung adenocarcinoma through activating EGFR pathway. Tissue Cell. 2022 Dec;79:101918.10.1016/j.tice.2022.101918Search in Google Scholar PubMed
[24] Lu ZH, Ding Y, Wang YJ, Chen C, Yao XR, Yuan XM, et al. Early administration of Wumei Wan inhibit myeloid-derived suppressor cells via PI3K/Akt pathway and amino acids metabolism to prevent colitis-associated colorectal cancer. J Ethnopharmacol. 2024;333:118260. 10.1016/j.jep.2024.118260.Search in Google Scholar PubMed
[25] Yan W, Hu W, Song Y, Liu X, Zhou Z, Li W, et al. Differential network analysis reveals the key role of the ECM-receptor pathway in α-particle-induced malignant transformation. Mol Ther Nucleic Acids. 2024;35(3):102260. 10.1016/j.omtn.2024.102260. Published 2024 Jun 17.Search in Google Scholar PubMed PubMed Central
[26] Vitale DL, Parnigoni A, Viola M, Karousou E, Sevic I, Moretto P, et al. Deciphering drug resistance: investigating the emerging role of hyaluronan metabolism and signaling and tumor extracellular matrix in cancer chemotherapy. Int J Mol Sci. 2024;25(14):7607. 10.3390/ijms25147607. Published 2024 Jul 11.Search in Google Scholar PubMed PubMed Central
[27] Wang J, Jiang H. A novel mitochondrial function-associated programmed cell death-related prognostic signature for predicting the prognosis of early breast cancer. Front Genet. 2024;15:1406426. 10.3389/fgene.2024.1406426. Published 2024 Jul 2.Search in Google Scholar PubMed PubMed Central
[28] Guo X, Song J, Liu M, Ou X, Guo Y. The interplay between the tumor microenvironment and tumor-derived small extracellular vesicles in cancer development and therapeutic response. Cancer Biol Ther. 2024;25(1):2356831. 10.1080/15384047.2024.2356831.Search in Google Scholar PubMed PubMed Central
[29] Wang Y, Peng L, Wang F. M6A-mediated molecular patterns and tumor microenvironment infiltration characterization in nasopharyngeal carcinoma. Cancer Biol Ther. 2024;25(1):2333590. 10.1080/15384047.2024.2333590.Search in Google Scholar PubMed PubMed Central
[30] Xiao Y, Yu D. Tumor microenvironment as a therapeutic target in cancer. Pharmacol Ther. 2021 May;221:107753. 10.1016/j.pharmthera.2020.107753.Search in Google Scholar PubMed PubMed Central
[31] Hu C, Li Q, Xiang L, Luo Y, Li S, An J, et al. Comprehensive pan-cancer analysis unveils the significant prognostic value and potential role in immune microenvironment modulation of TRIB3. Comput Struct Biotechnol J. 2023;23:234–50. 10.1016/j.csbj.2023.11.043. Published 2023 Nov 30.Search in Google Scholar PubMed PubMed Central
[32] Snyder A, McGranahan N. The importance of ancestry to understanding tumor mutation burden in cancer. Cancer Cell. 2022 Oct 10;40(10):1076–8. 10.1016/j.ccell.2022.09.004.Search in Google Scholar PubMed
[33] Jardim DL, Goodman A, de Melo Gagliato D, Kurzrock R. The challenges of tumor mutational burden as an immunotherapy biomarker. Cancer Cell. 2021 Feb;39(2):154–73. 10.1016/j.ccell.2020.10.001.Search in Google Scholar PubMed PubMed Central
[34] McGrail DJ, Pilié PG, Rashid NU, Voorwerk L, Slagter M, Kok M, et al. High tumor mutation burden fails to predict immune checkpoint blockade response across all cancer types. Ann Oncol. 2021 May;32(5):661–72. 10.1016/j.annonc.2021.02.006.Search in Google Scholar PubMed PubMed Central
[35] Tang Y, Liu W, Kadu S, Johnson O, Hasanali ZS, Kelly A, et al. Exploiting the CD200-CD200R immune checkpoint axis in multiple myeloma to enhance CAR T-cell therapy. Blood. 2024;143(2):139–51. 10.1182/blood.2022018658.Search in Google Scholar PubMed PubMed Central
[36] Grebinoski S, Pieklo G, Zhang Q, Visperas A, Cui J, Goulet J, et al. Regulatory T cell insufficiency in autoimmune diabetes is driven by selective loss of neuropilin-1 on intraislet regulatory T cells. J Immunol. 2024;213(6):779–94. 10.4049/jimmunol.2300216. Published online August 7.Search in Google Scholar PubMed PubMed Central
[37] Dieci MV, Miglietta F, Guarneri V. Immune infiltrates in breast cancer: recent updates and clinical implications. Cells. 2021 Jan;10(2):223. 10.3390/cells10020223.Search in Google Scholar PubMed PubMed Central
[38] fNalio Ramos R, Missolo-Koussou Y, Gerber-Ferder Y, Bromley CP, Bugatti M, Núñez NG, et al. Tissue-resident FOLR2+ macrophages associate with CD8+ T cell infiltration in human breast cancer. Cell. 2022;185(7):1189–207.e25. 10.1016/j.cell.2022.02.021.Search in Google Scholar PubMed
[39] Virassamy B, Caramia F, Savas P, Sant S, Wang J, Christo SN, et al. Intratumoral CD8+ T cells with a tissue-resident memory phenotype mediate local immunity and immune checkpoint responses in breast cancer. Cancer Cell. 2023;41(3):585–601.e8. 10.1016/j.ccell.2023.01.004.Search in Google Scholar PubMed
[40] Zhao Y, Liu Z, Liu G, Zhang Y, Liu S, Gan D, et al. Neutrophils resist ferroptosis and promote breast cancer metastasis through aconitate decarboxylase 1. Cell Metab. 2023;35(10):1688–703.e10. 10.1016/j.cmet.2023.09.004.Search in Google Scholar PubMed PubMed Central
[41] Zhai Y, Liu X, Huang Z, Zhang J, Stalin A, Tan Y, et al. Data mining combines bioinformatics discover immunoinfiltration-related gene SERPINE1 as a biomarker for diagnosis and prognosis of stomach adenocarcinoma. Sci Rep. 2023;13(1):1373. 10.1038/s41598-023-28234-7. Published 2023 Jan 25.Search in Google Scholar PubMed PubMed Central
© 2024 the author(s), published by De Gruyter
This work is licensed under the Creative Commons Attribution 4.0 International License.
Articles in the same Issue
- Biomedical Sciences
- Constitutive and evoked release of ATP in adult mouse olfactory epithelium
- LARP1 knockdown inhibits cultured gastric carcinoma cell cycle progression and metastatic behavior
- PEGylated porcine–human recombinant uricase: A novel fusion protein with improved efficacy and safety for the treatment of hyperuricemia and renal complications
- Research progress on ocular complications caused by type 2 diabetes mellitus and the function of tears and blepharons
- The role and mechanism of esketamine in preventing and treating remifentanil-induced hyperalgesia based on the NMDA receptor–CaMKII pathway
- Brucella infection combined with Nocardia infection: A case report and literature review
- Detection of serum interleukin-18 level and neutrophil/lymphocyte ratio in patients with antineutrophil cytoplasmic antibody-associated vasculitis and its clinical significance
- Ang-1, Ang-2, and Tie2 are diagnostic biomarkers for Henoch-Schönlein purpura and pediatric-onset systemic lupus erythematous
- PTTG1 induces pancreatic cancer cell proliferation and promotes aerobic glycolysis by regulating c-myc
- Role of serum B-cell-activating factor and interleukin-17 as biomarkers in the classification of interstitial pneumonia with autoimmune features
- Effectiveness and safety of a mumps containing vaccine in preventing laboratory-confirmed mumps cases from 2002 to 2017: A meta-analysis
- Low levels of sex hormone-binding globulin predict an increased breast cancer risk and its underlying molecular mechanisms
- A case of Trousseau syndrome: Screening, detection and complication
- Application of the integrated airway humidification device enhances the humidification effect of the rabbit tracheotomy model
- Preparation of Cu2+/TA/HAP composite coating with anti-bacterial and osteogenic potential on 3D-printed porous Ti alloy scaffolds for orthopedic applications
- Aquaporin-8 promotes human dermal fibroblasts to counteract hydrogen peroxide-induced oxidative damage: A novel target for management of skin aging
- Current research and evidence gaps on placental development in iron deficiency anemia
- Single-nucleotide polymorphism rs2910829 in PDE4D is related to stroke susceptibility in Chinese populations: The results of a meta-analysis
- Pheochromocytoma-induced myocardial infarction: A case report
- Kaempferol regulates apoptosis and migration of neural stem cells to attenuate cerebral infarction by O‐GlcNAcylation of β-catenin
- Sirtuin 5 regulates acute myeloid leukemia cell viability and apoptosis by succinylation modification of glycine decarboxylase
- Apigenin 7-glucoside impedes hypoxia-induced malignant phenotypes of cervical cancer cells in a p16-dependent manner
- KAT2A changes the function of endometrial stromal cells via regulating the succinylation of ENO1
- Current state of research on copper complexes in the treatment of breast cancer
- Exploring antioxidant strategies in the pathogenesis of ALS
- Helicobacter pylori causes gastric dysbacteriosis in chronic gastritis patients
- IL-33/soluble ST2 axis is associated with radiation-induced cardiac injury
- The predictive value of serum NLR, SII, and OPNI for lymph node metastasis in breast cancer patients with internal mammary lymph nodes after thoracoscopic surgery
- Carrying SNP rs17506395 (T > G) in TP63 gene and CCR5Δ32 mutation associated with the occurrence of breast cancer in Burkina Faso
- P2X7 receptor: A receptor closely linked with sepsis-associated encephalopathy
- Probiotics for inflammatory bowel disease: Is there sufficient evidence?
- Identification of KDM4C as a gene conferring drug resistance in multiple myeloma
- Microbial perspective on the skin–gut axis and atopic dermatitis
- Thymosin α1 combined with XELOX improves immune function and reduces serum tumor markers in colorectal cancer patients after radical surgery
- Highly specific vaginal microbiome signature for gynecological cancers
- Sample size estimation for AQP4-IgG seropositive optic neuritis: Retinal damage detection by optical coherence tomography
- The effects of SDF-1 combined application with VEGF on femoral distraction osteogenesis in rats
- Fabrication and characterization of gold nanoparticles using alginate: In vitro and in vivo assessment of its administration effects with swimming exercise on diabetic rats
- Mitigating digestive disorders: Action mechanisms of Mediterranean herbal active compounds
- Distribution of CYP2D6 and CYP2C19 gene polymorphisms in Han and Uygur populations with breast cancer in Xinjiang, China
- VSP-2 attenuates secretion of inflammatory cytokines induced by LPS in BV2 cells by mediating the PPARγ/NF-κB signaling pathway
- Factors influencing spontaneous hypothermia after emergency trauma and the construction of a predictive model
- Long-term administration of morphine specifically alters the level of protein expression in different brain regions and affects the redox state
- Application of metagenomic next-generation sequencing technology in the etiological diagnosis of peritoneal dialysis-associated peritonitis
- Clinical diagnosis, prevention, and treatment of neurodyspepsia syndrome using intelligent medicine
- Case report: Successful bronchoscopic interventional treatment of endobronchial leiomyomas
- Preliminary investigation into the genetic etiology of short stature in children through whole exon sequencing of the core family
- Cystic adenomyoma of the uterus: Case report and literature review
- Mesoporous silica nanoparticles as a drug delivery mechanism
- Dynamic changes in autophagy activity in different degrees of pulmonary fibrosis in mice
- Vitamin D deficiency and inflammatory markers in type 2 diabetes: Big data insights
- Lactate-induced IGF1R protein lactylation promotes proliferation and metabolic reprogramming of lung cancer cells
- Meta-analysis on the efficacy of allogeneic hematopoietic stem cell transplantation to treat malignant lymphoma
- Mitochondrial DNA drives neuroinflammation through the cGAS-IFN signaling pathway in the spinal cord of neuropathic pain mice
- Application value of artificial intelligence algorithm-based magnetic resonance multi-sequence imaging in staging diagnosis of cervical cancer
- Embedded monitoring system and teaching of artificial intelligence online drug component recognition
- Investigation into the association of FNDC1 and ADAMTS12 gene expression with plumage coloration in Muscovy ducks
- Yak meat content in feed and its impact on the growth of rats
- A rare case of Richter transformation with breast involvement: A case report and literature review
- First report of Nocardia wallacei infection in an immunocompetent patient in Zhejiang province
- Rhodococcus equi and Brucella pulmonary mass in immunocompetent: A case report and literature review
- Downregulation of RIP3 ameliorates the left ventricular mechanics and function after myocardial infarction via modulating NF-κB/NLRP3 pathway
- Evaluation of the role of some non-enzymatic antioxidants among Iraqi patients with non-alcoholic fatty liver disease
- The role of Phafin proteins in cell signaling pathways and diseases
- Ten-year anemia as initial manifestation of Castleman disease in the abdominal cavity: A case report
- Coexistence of hereditary spherocytosis with SPTB P.Trp1150 gene variant and Gilbert syndrome: A case report and literature review
- Utilization of convolutional neural networks to analyze microscopic images for high-throughput screening of mesenchymal stem cells
- Exploratory evaluation supported by experimental and modeling approaches of Inula viscosa root extract as a potent corrosion inhibitor for mild steel in a 1 M HCl solution
- Imaging manifestations of ductal adenoma of the breast: A case report
- Gut microbiota and sleep: Interaction mechanisms and therapeutic prospects
- Isomangiferin promotes the migration and osteogenic differentiation of rat bone marrow mesenchymal stem cells
- Prognostic value and microenvironmental crosstalk of exosome-related signatures in human epidermal growth factor receptor 2 positive breast cancer
- Circular RNAs as potential biomarkers for male severe sepsis
- Knockdown of Stanniocalcin-1 inhibits growth and glycolysis in oral squamous cell carcinoma cells
- The expression and biological role of complement C1s in esophageal squamous cell carcinoma
- A novel GNAS mutation in pseudohypoparathyroidism type 1a with articular flexion deformity: A case report
- Predictive value of serum magnesium levels for prognosis in patients with non-small cell lung cancer undergoing EGFR-TKI therapy
- HSPB1 alleviates acute-on-chronic liver failure via the P53/Bax pathway
- IgG4-related disease complicated by PLA2R-associated membranous nephropathy: A case report
- Baculovirus-mediated endostatin and angiostatin activation of autophagy through the AMPK/AKT/mTOR pathway inhibits angiogenesis in hepatocellular carcinoma
- Metformin mitigates osteoarthritis progression by modulating the PI3K/AKT/mTOR signaling pathway and enhancing chondrocyte autophagy
- Evaluation of the activity of antimicrobial peptides against bacterial vaginosis
- Atypical presentation of γ/δ mycosis fungoides with an unusual phenotype and SOCS1 mutation
- Analysis of the microecological mechanism of diabetic kidney disease based on the theory of “gut–kidney axis”: A systematic review
- Omega-3 fatty acids prevent gestational diabetes mellitus via modulation of lipid metabolism
- Refractory hypertension complicated with Turner syndrome: A case report
- Interaction of ncRNAs and the PI3K/AKT/mTOR pathway: Implications for osteosarcoma
- Association of low attenuation area scores with pulmonary function and clinical prognosis in patients with chronic obstructive pulmonary disease
- Long non-coding RNAs in bone formation: Key regulators and therapeutic prospects
- The deubiquitinating enzyme USP35 regulates the stability of NRF2 protein
- Neutrophil-to-lymphocyte ratio and platelet-to-lymphocyte ratio as potential diagnostic markers for rebleeding in patients with esophagogastric variceal bleeding
- G protein-coupled receptor 1 participating in the mechanism of mediating gestational diabetes mellitus by phosphorylating the AKT pathway
- LL37-mtDNA regulates viability, apoptosis, inflammation, and autophagy in lipopolysaccharide-treated RLE-6TN cells by targeting Hsp90aa1
- The analgesic effect of paeoniflorin: A focused review
- Chemical composition’s effect on Solanum nigrum Linn.’s antioxidant capacity and erythrocyte protection: Bioactive components and molecular docking analysis
- Knockdown of HCK promotes HREC cell viability and inner blood–retinal barrier integrity by regulating the AMPK signaling pathway
- The role of rapamycin in the PINK1/Parkin signaling pathway in mitophagy in podocytes
- Laryngeal non-Hodgkin lymphoma: Report of four cases and review of the literature
- Clinical value of macrogenome next-generation sequencing on infections
- Overview of dendritic cells and related pathways in autoimmune uveitis
- TAK-242 alleviates diabetic cardiomyopathy via inhibiting pyroptosis and TLR4/CaMKII/NLRP3 pathway
- Hypomethylation in promoters of PGC-1α involved in exercise-driven skeletal muscular alterations in old age
- Profile and antimicrobial susceptibility patterns of bacteria isolated from effluents of Kolladiba and Debark hospitals
- The expression and clinical significance of syncytin-1 in serum exosomes of hepatocellular carcinoma patients
- A histomorphometric study to evaluate the therapeutic effects of biosynthesized silver nanoparticles on the kidneys infected with Plasmodium chabaudi
- PGRMC1 and PAQR4 are promising molecular targets for a rare subtype of ovarian cancer
- Analysis of MDA, SOD, TAOC, MNCV, SNCV, and TSS scores in patients with diabetes peripheral neuropathy
- SLIT3 deficiency promotes non-small cell lung cancer progression by modulating UBE2C/WNT signaling
- The relationship between TMCO1 and CALR in the pathological characteristics of prostate cancer and its effect on the metastasis of prostate cancer cells
- Heterogeneous nuclear ribonucleoprotein K is a potential target for enhancing the chemosensitivity of nasopharyngeal carcinoma
- PHB2 alleviates retinal pigment epithelium cell fibrosis by suppressing the AGE–RAGE pathway
- Anti-γ-aminobutyric acid-B receptor autoimmune encephalitis with syncope as the initial symptom: Case report and literature review
- Comparative analysis of chloroplast genome of Lonicera japonica cv. Damaohua
- Human umbilical cord mesenchymal stem cells regulate glutathione metabolism depending on the ERK–Nrf2–HO-1 signal pathway to repair phosphoramide mustard-induced ovarian cancer cells
- Electroacupuncture on GB acupoints improves osteoporosis via the estradiol–PI3K–Akt signaling pathway
- Renalase protects against podocyte injury by inhibiting oxidative stress and apoptosis in diabetic nephropathy
- Review: Dicranostigma leptopodum: A peculiar plant of Papaveraceae
- Combination effect of flavonoids attenuates lung cancer cell proliferation by inhibiting the STAT3 and FAK signaling pathway
- Renal microangiopathy and immune complex glomerulonephritis induced by anti-tumour agents: A case report
- Correlation analysis of AVPR1a and AVPR2 with abnormal water and sodium and potassium metabolism in rats
- Gastrointestinal health anti-diarrheal mixture relieves spleen deficiency-induced diarrhea through regulating gut microbiota
- Myriad factors and pathways influencing tumor radiotherapy resistance
- Exploring the effects of culture conditions on Yapsin (YPS) gene expression in Nakaseomyces glabratus
- Screening of prognostic core genes based on cell–cell interaction in the peripheral blood of patients with sepsis
- Coagulation factor II thrombin receptor as a promising biomarker in breast cancer management
- Ileocecal mucinous carcinoma misdiagnosed as incarcerated hernia: A case report
- Methyltransferase like 13 promotes malignant behaviors of bladder cancer cells through targeting PI3K/ATK signaling pathway
- The debate between electricity and heat, efficacy and safety of irreversible electroporation and radiofrequency ablation in the treatment of liver cancer: A meta-analysis
- ZAG promotes colorectal cancer cell proliferation and epithelial–mesenchymal transition by promoting lipid synthesis
- Baicalein inhibits NLRP3 inflammasome activation and mitigates placental inflammation and oxidative stress in gestational diabetes mellitus
- Impact of SWCNT-conjugated senna leaf extract on breast cancer cells: A potential apoptotic therapeutic strategy
- MFAP5 inhibits the malignant progression of endometrial cancer cells in vitro
- Major ozonated autohemotherapy promoted functional recovery following spinal cord injury in adult rats via the inhibition of oxidative stress and inflammation
- Axodendritic targeting of TAU and MAP2 and microtubule polarization in iPSC-derived versus SH-SY5Y-derived human neurons
- Differential expression of phosphoinositide 3-kinase/protein kinase B and Toll-like receptor/nuclear factor kappa B signaling pathways in experimental obesity Wistar rat model
- The therapeutic potential of targeting Oncostatin M and the interleukin-6 family in retinal diseases: A comprehensive review
- BA inhibits LPS-stimulated inflammatory response and apoptosis in human middle ear epithelial cells by regulating the Nf-Kb/Iκbα axis
- Role of circRMRP and circRPL27 in chronic obstructive pulmonary disease
- Investigating the role of hyperexpressed HCN1 in inducing myocardial infarction through activation of the NF-κB signaling pathway
- Characterization of phenolic compounds and evaluation of anti-diabetic potential in Cannabis sativa L. seeds: In vivo, in vitro, and in silico studies
- Quantitative immunohistochemistry analysis of breast Ki67 based on artificial intelligence
- Ecology and Environmental Science
- Screening of different growth conditions of Bacillus subtilis isolated from membrane-less microbial fuel cell toward antimicrobial activity profiling
- Degradation of a mixture of 13 polycyclic aromatic hydrocarbons by commercial effective microorganisms
- Evaluation of the impact of two citrus plants on the variation of Panonychus citri (Acari: Tetranychidae) and beneficial phytoseiid mites
- Prediction of present and future distribution areas of Juniperus drupacea Labill and determination of ethnobotany properties in Antalya Province, Türkiye
- Population genetics of Todarodes pacificus (Cephalopoda: Ommastrephidae) in the northwest Pacific Ocean via GBS sequencing
- A comparative analysis of dendrometric, macromorphological, and micromorphological characteristics of Pistacia atlantica subsp. atlantica and Pistacia terebinthus in the middle Atlas region of Morocco
- Macrofungal sporocarp community in the lichen Scots pine forests
- Assessing the proximate compositions of indigenous forage species in Yemen’s pastoral rangelands
- Food Science
- Gut microbiota changes associated with low-carbohydrate diet intervention for obesity
- Reexamination of Aspergillus cristatus phylogeny in dark tea: Characteristics of the mitochondrial genome
- Differences in the flavonoid composition of the leaves, fruits, and branches of mulberry are distinguished based on a plant metabolomics approach
- Investigating the impact of wet rendering (solventless method) on PUFA-rich oil from catfish (Clarias magur) viscera
- Non-linear associations between cardiovascular metabolic indices and metabolic-associated fatty liver disease: A cross-sectional study in the US population (2017–2020)
- Knockdown of USP7 alleviates atherosclerosis in ApoE-deficient mice by regulating EZH2 expression
- Utility of dairy microbiome as a tool for authentication and traceability
- Agriculture
- Enhancing faba bean (Vicia faba L.) productivity through establishing the area-specific fertilizer rate recommendation in southwest Ethiopia
- Impact of novel herbicide based on synthetic auxins and ALS inhibitor on weed control
- Perspectives of pteridophytes microbiome for bioremediation in agricultural applications
- Fertilizer application parameters for drip-irrigated peanut based on the fertilizer effect function established from a “3414” field trial
- Improving the productivity and profitability of maize (Zea mays L.) using optimum blended inorganic fertilization
- Application of leaf multispectral analyzer in comparison to hyperspectral device to assess the diversity of spectral reflectance indices in wheat genotypes
- Animal Sciences
- Knockdown of ANP32E inhibits colorectal cancer cell growth and glycolysis by regulating the AKT/mTOR pathway
- Development of a detection chip for major pathogenic drug-resistant genes and drug targets in bovine respiratory system diseases
- Exploration of the genetic influence of MYOT and MB genes on the plumage coloration of Muscovy ducks
- Transcriptome analysis of adipose tissue in grazing cattle: Identifying key regulators of fat metabolism
- Comparison of nutritional value of the wild and cultivated spiny loaches at three growth stages
- Transcriptomic analysis of liver immune response in Chinese spiny frog (Quasipaa spinosa) infected with Proteus mirabilis
- Disruption of BCAA degradation is a critical characteristic of diabetic cardiomyopathy revealed by integrated transcriptome and metabolome analysis
- Plant Sciences
- Effect of long-term in-row branch covering on soil microorganisms in pear orchards
- Photosynthetic physiological characteristics, growth performance, and element concentrations reveal the calcicole–calcifuge behaviors of three Camellia species
- Transcriptome analysis reveals the mechanism of NaHCO3 promoting tobacco leaf maturation
- Bioinformatics, expression analysis, and functional verification of allene oxide synthase gene HvnAOS1 and HvnAOS2 in qingke
- Water, nitrogen, and phosphorus coupling improves gray jujube fruit quality and yield
- Improving grape fruit quality through soil conditioner: Insights from RNA-seq analysis of Cabernet Sauvignon roots
- Role of Embinin in the reabsorption of nucleus pulposus in lumbar disc herniation: Promotion of nucleus pulposus neovascularization and apoptosis of nucleus pulposus cells
- Revealing the effects of amino acid, organic acid, and phytohormones on the germination of tomato seeds under salinity stress
- Combined effects of nitrogen fertilizer and biochar on the growth, yield, and quality of pepper
- Comprehensive phytochemical and toxicological analysis of Chenopodium ambrosioides (L.) fractions
- Impact of “3414” fertilization on the yield and quality of greenhouse tomatoes
- Exploring the coupling mode of water and fertilizer for improving growth, fruit quality, and yield of the pear in the arid region
- Metagenomic analysis of endophytic bacteria in seed potato (Solanum tuberosum)
- Antibacterial, antifungal, and phytochemical properties of Salsola kali ethanolic extract
- Exploring the hepatoprotective properties of citronellol: In vitro and in silico studies on ethanol-induced damage in HepG2 cells
- Enhanced osmotic dehydration of watermelon rind using honey–sucrose solutions: A study on pre-treatment efficacy and mass transfer kinetics
- Effects of exogenous 2,4-epibrassinolide on photosynthetic traits of 53 cowpea varieties under NaCl stress
- Comparative transcriptome analysis of maize (Zea mays L.) seedlings in response to copper stress
- An optimization method for measuring the stomata in cassava (Manihot esculenta Crantz) under multiple abiotic stresses
- Fosinopril inhibits Ang II-induced VSMC proliferation, phenotype transformation, migration, and oxidative stress through the TGF-β1/Smad signaling pathway
- Antioxidant and antimicrobial activities of Salsola imbricata methanolic extract and its phytochemical characterization
- Bioengineering and Biotechnology
- Absorbable calcium and phosphorus bioactive membranes promote bone marrow mesenchymal stem cells osteogenic differentiation for bone regeneration
- New advances in protein engineering for industrial applications: Key takeaways
- An overview of the production and use of Bacillus thuringiensis toxin
- Research progress of nanoparticles in diagnosis and treatment of hepatocellular carcinoma
- Bioelectrochemical biosensors for water quality assessment and wastewater monitoring
- PEI/MMNs@LNA-542 nanoparticles alleviate ICU-acquired weakness through targeted autophagy inhibition and mitochondrial protection
- Unleashing of cytotoxic effects of thymoquinone-bovine serum albumin nanoparticles on A549 lung cancer cells
- Erratum
- Erratum to “Investigating the association between dietary patterns and glycemic control among children and adolescents with T1DM”
- Erratum to “Activation of hypermethylated P2RY1 mitigates gastric cancer by promoting apoptosis and inhibiting proliferation”
- Retraction
- Retraction to “MiR-223-3p regulates cell viability, migration, invasion, and apoptosis of non-small cell lung cancer cells by targeting RHOB”
- Retraction to “A data mining technique for detecting malignant mesothelioma cancer using multiple regression analysis”
- Special Issue on Advances in Neurodegenerative Disease Research and Treatment
- Transplantation of human neural stem cell prevents symptomatic motor behavior disability in a rat model of Parkinson’s disease
- Special Issue on Multi-omics
- Inflammasome complex genes with clinical relevance suggest potential as therapeutic targets for anti-tumor drugs in clear cell renal cell carcinoma
- Gastroesophageal varices in primary biliary cholangitis with anti-centromere antibody positivity: Early onset?
Articles in the same Issue
- Biomedical Sciences
- Constitutive and evoked release of ATP in adult mouse olfactory epithelium
- LARP1 knockdown inhibits cultured gastric carcinoma cell cycle progression and metastatic behavior
- PEGylated porcine–human recombinant uricase: A novel fusion protein with improved efficacy and safety for the treatment of hyperuricemia and renal complications
- Research progress on ocular complications caused by type 2 diabetes mellitus and the function of tears and blepharons
- The role and mechanism of esketamine in preventing and treating remifentanil-induced hyperalgesia based on the NMDA receptor–CaMKII pathway
- Brucella infection combined with Nocardia infection: A case report and literature review
- Detection of serum interleukin-18 level and neutrophil/lymphocyte ratio in patients with antineutrophil cytoplasmic antibody-associated vasculitis and its clinical significance
- Ang-1, Ang-2, and Tie2 are diagnostic biomarkers for Henoch-Schönlein purpura and pediatric-onset systemic lupus erythematous
- PTTG1 induces pancreatic cancer cell proliferation and promotes aerobic glycolysis by regulating c-myc
- Role of serum B-cell-activating factor and interleukin-17 as biomarkers in the classification of interstitial pneumonia with autoimmune features
- Effectiveness and safety of a mumps containing vaccine in preventing laboratory-confirmed mumps cases from 2002 to 2017: A meta-analysis
- Low levels of sex hormone-binding globulin predict an increased breast cancer risk and its underlying molecular mechanisms
- A case of Trousseau syndrome: Screening, detection and complication
- Application of the integrated airway humidification device enhances the humidification effect of the rabbit tracheotomy model
- Preparation of Cu2+/TA/HAP composite coating with anti-bacterial and osteogenic potential on 3D-printed porous Ti alloy scaffolds for orthopedic applications
- Aquaporin-8 promotes human dermal fibroblasts to counteract hydrogen peroxide-induced oxidative damage: A novel target for management of skin aging
- Current research and evidence gaps on placental development in iron deficiency anemia
- Single-nucleotide polymorphism rs2910829 in PDE4D is related to stroke susceptibility in Chinese populations: The results of a meta-analysis
- Pheochromocytoma-induced myocardial infarction: A case report
- Kaempferol regulates apoptosis and migration of neural stem cells to attenuate cerebral infarction by O‐GlcNAcylation of β-catenin
- Sirtuin 5 regulates acute myeloid leukemia cell viability and apoptosis by succinylation modification of glycine decarboxylase
- Apigenin 7-glucoside impedes hypoxia-induced malignant phenotypes of cervical cancer cells in a p16-dependent manner
- KAT2A changes the function of endometrial stromal cells via regulating the succinylation of ENO1
- Current state of research on copper complexes in the treatment of breast cancer
- Exploring antioxidant strategies in the pathogenesis of ALS
- Helicobacter pylori causes gastric dysbacteriosis in chronic gastritis patients
- IL-33/soluble ST2 axis is associated with radiation-induced cardiac injury
- The predictive value of serum NLR, SII, and OPNI for lymph node metastasis in breast cancer patients with internal mammary lymph nodes after thoracoscopic surgery
- Carrying SNP rs17506395 (T > G) in TP63 gene and CCR5Δ32 mutation associated with the occurrence of breast cancer in Burkina Faso
- P2X7 receptor: A receptor closely linked with sepsis-associated encephalopathy
- Probiotics for inflammatory bowel disease: Is there sufficient evidence?
- Identification of KDM4C as a gene conferring drug resistance in multiple myeloma
- Microbial perspective on the skin–gut axis and atopic dermatitis
- Thymosin α1 combined with XELOX improves immune function and reduces serum tumor markers in colorectal cancer patients after radical surgery
- Highly specific vaginal microbiome signature for gynecological cancers
- Sample size estimation for AQP4-IgG seropositive optic neuritis: Retinal damage detection by optical coherence tomography
- The effects of SDF-1 combined application with VEGF on femoral distraction osteogenesis in rats
- Fabrication and characterization of gold nanoparticles using alginate: In vitro and in vivo assessment of its administration effects with swimming exercise on diabetic rats
- Mitigating digestive disorders: Action mechanisms of Mediterranean herbal active compounds
- Distribution of CYP2D6 and CYP2C19 gene polymorphisms in Han and Uygur populations with breast cancer in Xinjiang, China
- VSP-2 attenuates secretion of inflammatory cytokines induced by LPS in BV2 cells by mediating the PPARγ/NF-κB signaling pathway
- Factors influencing spontaneous hypothermia after emergency trauma and the construction of a predictive model
- Long-term administration of morphine specifically alters the level of protein expression in different brain regions and affects the redox state
- Application of metagenomic next-generation sequencing technology in the etiological diagnosis of peritoneal dialysis-associated peritonitis
- Clinical diagnosis, prevention, and treatment of neurodyspepsia syndrome using intelligent medicine
- Case report: Successful bronchoscopic interventional treatment of endobronchial leiomyomas
- Preliminary investigation into the genetic etiology of short stature in children through whole exon sequencing of the core family
- Cystic adenomyoma of the uterus: Case report and literature review
- Mesoporous silica nanoparticles as a drug delivery mechanism
- Dynamic changes in autophagy activity in different degrees of pulmonary fibrosis in mice
- Vitamin D deficiency and inflammatory markers in type 2 diabetes: Big data insights
- Lactate-induced IGF1R protein lactylation promotes proliferation and metabolic reprogramming of lung cancer cells
- Meta-analysis on the efficacy of allogeneic hematopoietic stem cell transplantation to treat malignant lymphoma
- Mitochondrial DNA drives neuroinflammation through the cGAS-IFN signaling pathway in the spinal cord of neuropathic pain mice
- Application value of artificial intelligence algorithm-based magnetic resonance multi-sequence imaging in staging diagnosis of cervical cancer
- Embedded monitoring system and teaching of artificial intelligence online drug component recognition
- Investigation into the association of FNDC1 and ADAMTS12 gene expression with plumage coloration in Muscovy ducks
- Yak meat content in feed and its impact on the growth of rats
- A rare case of Richter transformation with breast involvement: A case report and literature review
- First report of Nocardia wallacei infection in an immunocompetent patient in Zhejiang province
- Rhodococcus equi and Brucella pulmonary mass in immunocompetent: A case report and literature review
- Downregulation of RIP3 ameliorates the left ventricular mechanics and function after myocardial infarction via modulating NF-κB/NLRP3 pathway
- Evaluation of the role of some non-enzymatic antioxidants among Iraqi patients with non-alcoholic fatty liver disease
- The role of Phafin proteins in cell signaling pathways and diseases
- Ten-year anemia as initial manifestation of Castleman disease in the abdominal cavity: A case report
- Coexistence of hereditary spherocytosis with SPTB P.Trp1150 gene variant and Gilbert syndrome: A case report and literature review
- Utilization of convolutional neural networks to analyze microscopic images for high-throughput screening of mesenchymal stem cells
- Exploratory evaluation supported by experimental and modeling approaches of Inula viscosa root extract as a potent corrosion inhibitor for mild steel in a 1 M HCl solution
- Imaging manifestations of ductal adenoma of the breast: A case report
- Gut microbiota and sleep: Interaction mechanisms and therapeutic prospects
- Isomangiferin promotes the migration and osteogenic differentiation of rat bone marrow mesenchymal stem cells
- Prognostic value and microenvironmental crosstalk of exosome-related signatures in human epidermal growth factor receptor 2 positive breast cancer
- Circular RNAs as potential biomarkers for male severe sepsis
- Knockdown of Stanniocalcin-1 inhibits growth and glycolysis in oral squamous cell carcinoma cells
- The expression and biological role of complement C1s in esophageal squamous cell carcinoma
- A novel GNAS mutation in pseudohypoparathyroidism type 1a with articular flexion deformity: A case report
- Predictive value of serum magnesium levels for prognosis in patients with non-small cell lung cancer undergoing EGFR-TKI therapy
- HSPB1 alleviates acute-on-chronic liver failure via the P53/Bax pathway
- IgG4-related disease complicated by PLA2R-associated membranous nephropathy: A case report
- Baculovirus-mediated endostatin and angiostatin activation of autophagy through the AMPK/AKT/mTOR pathway inhibits angiogenesis in hepatocellular carcinoma
- Metformin mitigates osteoarthritis progression by modulating the PI3K/AKT/mTOR signaling pathway and enhancing chondrocyte autophagy
- Evaluation of the activity of antimicrobial peptides against bacterial vaginosis
- Atypical presentation of γ/δ mycosis fungoides with an unusual phenotype and SOCS1 mutation
- Analysis of the microecological mechanism of diabetic kidney disease based on the theory of “gut–kidney axis”: A systematic review
- Omega-3 fatty acids prevent gestational diabetes mellitus via modulation of lipid metabolism
- Refractory hypertension complicated with Turner syndrome: A case report
- Interaction of ncRNAs and the PI3K/AKT/mTOR pathway: Implications for osteosarcoma
- Association of low attenuation area scores with pulmonary function and clinical prognosis in patients with chronic obstructive pulmonary disease
- Long non-coding RNAs in bone formation: Key regulators and therapeutic prospects
- The deubiquitinating enzyme USP35 regulates the stability of NRF2 protein
- Neutrophil-to-lymphocyte ratio and platelet-to-lymphocyte ratio as potential diagnostic markers for rebleeding in patients with esophagogastric variceal bleeding
- G protein-coupled receptor 1 participating in the mechanism of mediating gestational diabetes mellitus by phosphorylating the AKT pathway
- LL37-mtDNA regulates viability, apoptosis, inflammation, and autophagy in lipopolysaccharide-treated RLE-6TN cells by targeting Hsp90aa1
- The analgesic effect of paeoniflorin: A focused review
- Chemical composition’s effect on Solanum nigrum Linn.’s antioxidant capacity and erythrocyte protection: Bioactive components and molecular docking analysis
- Knockdown of HCK promotes HREC cell viability and inner blood–retinal barrier integrity by regulating the AMPK signaling pathway
- The role of rapamycin in the PINK1/Parkin signaling pathway in mitophagy in podocytes
- Laryngeal non-Hodgkin lymphoma: Report of four cases and review of the literature
- Clinical value of macrogenome next-generation sequencing on infections
- Overview of dendritic cells and related pathways in autoimmune uveitis
- TAK-242 alleviates diabetic cardiomyopathy via inhibiting pyroptosis and TLR4/CaMKII/NLRP3 pathway
- Hypomethylation in promoters of PGC-1α involved in exercise-driven skeletal muscular alterations in old age
- Profile and antimicrobial susceptibility patterns of bacteria isolated from effluents of Kolladiba and Debark hospitals
- The expression and clinical significance of syncytin-1 in serum exosomes of hepatocellular carcinoma patients
- A histomorphometric study to evaluate the therapeutic effects of biosynthesized silver nanoparticles on the kidneys infected with Plasmodium chabaudi
- PGRMC1 and PAQR4 are promising molecular targets for a rare subtype of ovarian cancer
- Analysis of MDA, SOD, TAOC, MNCV, SNCV, and TSS scores in patients with diabetes peripheral neuropathy
- SLIT3 deficiency promotes non-small cell lung cancer progression by modulating UBE2C/WNT signaling
- The relationship between TMCO1 and CALR in the pathological characteristics of prostate cancer and its effect on the metastasis of prostate cancer cells
- Heterogeneous nuclear ribonucleoprotein K is a potential target for enhancing the chemosensitivity of nasopharyngeal carcinoma
- PHB2 alleviates retinal pigment epithelium cell fibrosis by suppressing the AGE–RAGE pathway
- Anti-γ-aminobutyric acid-B receptor autoimmune encephalitis with syncope as the initial symptom: Case report and literature review
- Comparative analysis of chloroplast genome of Lonicera japonica cv. Damaohua
- Human umbilical cord mesenchymal stem cells regulate glutathione metabolism depending on the ERK–Nrf2–HO-1 signal pathway to repair phosphoramide mustard-induced ovarian cancer cells
- Electroacupuncture on GB acupoints improves osteoporosis via the estradiol–PI3K–Akt signaling pathway
- Renalase protects against podocyte injury by inhibiting oxidative stress and apoptosis in diabetic nephropathy
- Review: Dicranostigma leptopodum: A peculiar plant of Papaveraceae
- Combination effect of flavonoids attenuates lung cancer cell proliferation by inhibiting the STAT3 and FAK signaling pathway
- Renal microangiopathy and immune complex glomerulonephritis induced by anti-tumour agents: A case report
- Correlation analysis of AVPR1a and AVPR2 with abnormal water and sodium and potassium metabolism in rats
- Gastrointestinal health anti-diarrheal mixture relieves spleen deficiency-induced diarrhea through regulating gut microbiota
- Myriad factors and pathways influencing tumor radiotherapy resistance
- Exploring the effects of culture conditions on Yapsin (YPS) gene expression in Nakaseomyces glabratus
- Screening of prognostic core genes based on cell–cell interaction in the peripheral blood of patients with sepsis
- Coagulation factor II thrombin receptor as a promising biomarker in breast cancer management
- Ileocecal mucinous carcinoma misdiagnosed as incarcerated hernia: A case report
- Methyltransferase like 13 promotes malignant behaviors of bladder cancer cells through targeting PI3K/ATK signaling pathway
- The debate between electricity and heat, efficacy and safety of irreversible electroporation and radiofrequency ablation in the treatment of liver cancer: A meta-analysis
- ZAG promotes colorectal cancer cell proliferation and epithelial–mesenchymal transition by promoting lipid synthesis
- Baicalein inhibits NLRP3 inflammasome activation and mitigates placental inflammation and oxidative stress in gestational diabetes mellitus
- Impact of SWCNT-conjugated senna leaf extract on breast cancer cells: A potential apoptotic therapeutic strategy
- MFAP5 inhibits the malignant progression of endometrial cancer cells in vitro
- Major ozonated autohemotherapy promoted functional recovery following spinal cord injury in adult rats via the inhibition of oxidative stress and inflammation
- Axodendritic targeting of TAU and MAP2 and microtubule polarization in iPSC-derived versus SH-SY5Y-derived human neurons
- Differential expression of phosphoinositide 3-kinase/protein kinase B and Toll-like receptor/nuclear factor kappa B signaling pathways in experimental obesity Wistar rat model
- The therapeutic potential of targeting Oncostatin M and the interleukin-6 family in retinal diseases: A comprehensive review
- BA inhibits LPS-stimulated inflammatory response and apoptosis in human middle ear epithelial cells by regulating the Nf-Kb/Iκbα axis
- Role of circRMRP and circRPL27 in chronic obstructive pulmonary disease
- Investigating the role of hyperexpressed HCN1 in inducing myocardial infarction through activation of the NF-κB signaling pathway
- Characterization of phenolic compounds and evaluation of anti-diabetic potential in Cannabis sativa L. seeds: In vivo, in vitro, and in silico studies
- Quantitative immunohistochemistry analysis of breast Ki67 based on artificial intelligence
- Ecology and Environmental Science
- Screening of different growth conditions of Bacillus subtilis isolated from membrane-less microbial fuel cell toward antimicrobial activity profiling
- Degradation of a mixture of 13 polycyclic aromatic hydrocarbons by commercial effective microorganisms
- Evaluation of the impact of two citrus plants on the variation of Panonychus citri (Acari: Tetranychidae) and beneficial phytoseiid mites
- Prediction of present and future distribution areas of Juniperus drupacea Labill and determination of ethnobotany properties in Antalya Province, Türkiye
- Population genetics of Todarodes pacificus (Cephalopoda: Ommastrephidae) in the northwest Pacific Ocean via GBS sequencing
- A comparative analysis of dendrometric, macromorphological, and micromorphological characteristics of Pistacia atlantica subsp. atlantica and Pistacia terebinthus in the middle Atlas region of Morocco
- Macrofungal sporocarp community in the lichen Scots pine forests
- Assessing the proximate compositions of indigenous forage species in Yemen’s pastoral rangelands
- Food Science
- Gut microbiota changes associated with low-carbohydrate diet intervention for obesity
- Reexamination of Aspergillus cristatus phylogeny in dark tea: Characteristics of the mitochondrial genome
- Differences in the flavonoid composition of the leaves, fruits, and branches of mulberry are distinguished based on a plant metabolomics approach
- Investigating the impact of wet rendering (solventless method) on PUFA-rich oil from catfish (Clarias magur) viscera
- Non-linear associations between cardiovascular metabolic indices and metabolic-associated fatty liver disease: A cross-sectional study in the US population (2017–2020)
- Knockdown of USP7 alleviates atherosclerosis in ApoE-deficient mice by regulating EZH2 expression
- Utility of dairy microbiome as a tool for authentication and traceability
- Agriculture
- Enhancing faba bean (Vicia faba L.) productivity through establishing the area-specific fertilizer rate recommendation in southwest Ethiopia
- Impact of novel herbicide based on synthetic auxins and ALS inhibitor on weed control
- Perspectives of pteridophytes microbiome for bioremediation in agricultural applications
- Fertilizer application parameters for drip-irrigated peanut based on the fertilizer effect function established from a “3414” field trial
- Improving the productivity and profitability of maize (Zea mays L.) using optimum blended inorganic fertilization
- Application of leaf multispectral analyzer in comparison to hyperspectral device to assess the diversity of spectral reflectance indices in wheat genotypes
- Animal Sciences
- Knockdown of ANP32E inhibits colorectal cancer cell growth and glycolysis by regulating the AKT/mTOR pathway
- Development of a detection chip for major pathogenic drug-resistant genes and drug targets in bovine respiratory system diseases
- Exploration of the genetic influence of MYOT and MB genes on the plumage coloration of Muscovy ducks
- Transcriptome analysis of adipose tissue in grazing cattle: Identifying key regulators of fat metabolism
- Comparison of nutritional value of the wild and cultivated spiny loaches at three growth stages
- Transcriptomic analysis of liver immune response in Chinese spiny frog (Quasipaa spinosa) infected with Proteus mirabilis
- Disruption of BCAA degradation is a critical characteristic of diabetic cardiomyopathy revealed by integrated transcriptome and metabolome analysis
- Plant Sciences
- Effect of long-term in-row branch covering on soil microorganisms in pear orchards
- Photosynthetic physiological characteristics, growth performance, and element concentrations reveal the calcicole–calcifuge behaviors of three Camellia species
- Transcriptome analysis reveals the mechanism of NaHCO3 promoting tobacco leaf maturation
- Bioinformatics, expression analysis, and functional verification of allene oxide synthase gene HvnAOS1 and HvnAOS2 in qingke
- Water, nitrogen, and phosphorus coupling improves gray jujube fruit quality and yield
- Improving grape fruit quality through soil conditioner: Insights from RNA-seq analysis of Cabernet Sauvignon roots
- Role of Embinin in the reabsorption of nucleus pulposus in lumbar disc herniation: Promotion of nucleus pulposus neovascularization and apoptosis of nucleus pulposus cells
- Revealing the effects of amino acid, organic acid, and phytohormones on the germination of tomato seeds under salinity stress
- Combined effects of nitrogen fertilizer and biochar on the growth, yield, and quality of pepper
- Comprehensive phytochemical and toxicological analysis of Chenopodium ambrosioides (L.) fractions
- Impact of “3414” fertilization on the yield and quality of greenhouse tomatoes
- Exploring the coupling mode of water and fertilizer for improving growth, fruit quality, and yield of the pear in the arid region
- Metagenomic analysis of endophytic bacteria in seed potato (Solanum tuberosum)
- Antibacterial, antifungal, and phytochemical properties of Salsola kali ethanolic extract
- Exploring the hepatoprotective properties of citronellol: In vitro and in silico studies on ethanol-induced damage in HepG2 cells
- Enhanced osmotic dehydration of watermelon rind using honey–sucrose solutions: A study on pre-treatment efficacy and mass transfer kinetics
- Effects of exogenous 2,4-epibrassinolide on photosynthetic traits of 53 cowpea varieties under NaCl stress
- Comparative transcriptome analysis of maize (Zea mays L.) seedlings in response to copper stress
- An optimization method for measuring the stomata in cassava (Manihot esculenta Crantz) under multiple abiotic stresses
- Fosinopril inhibits Ang II-induced VSMC proliferation, phenotype transformation, migration, and oxidative stress through the TGF-β1/Smad signaling pathway
- Antioxidant and antimicrobial activities of Salsola imbricata methanolic extract and its phytochemical characterization
- Bioengineering and Biotechnology
- Absorbable calcium and phosphorus bioactive membranes promote bone marrow mesenchymal stem cells osteogenic differentiation for bone regeneration
- New advances in protein engineering for industrial applications: Key takeaways
- An overview of the production and use of Bacillus thuringiensis toxin
- Research progress of nanoparticles in diagnosis and treatment of hepatocellular carcinoma
- Bioelectrochemical biosensors for water quality assessment and wastewater monitoring
- PEI/MMNs@LNA-542 nanoparticles alleviate ICU-acquired weakness through targeted autophagy inhibition and mitochondrial protection
- Unleashing of cytotoxic effects of thymoquinone-bovine serum albumin nanoparticles on A549 lung cancer cells
- Erratum
- Erratum to “Investigating the association between dietary patterns and glycemic control among children and adolescents with T1DM”
- Erratum to “Activation of hypermethylated P2RY1 mitigates gastric cancer by promoting apoptosis and inhibiting proliferation”
- Retraction
- Retraction to “MiR-223-3p regulates cell viability, migration, invasion, and apoptosis of non-small cell lung cancer cells by targeting RHOB”
- Retraction to “A data mining technique for detecting malignant mesothelioma cancer using multiple regression analysis”
- Special Issue on Advances in Neurodegenerative Disease Research and Treatment
- Transplantation of human neural stem cell prevents symptomatic motor behavior disability in a rat model of Parkinson’s disease
- Special Issue on Multi-omics
- Inflammasome complex genes with clinical relevance suggest potential as therapeutic targets for anti-tumor drugs in clear cell renal cell carcinoma
- Gastroesophageal varices in primary biliary cholangitis with anti-centromere antibody positivity: Early onset?