Methyltransferase like 13 promotes malignant behaviors of bladder cancer cells through targeting PI3K/ATK signaling pathway
-
Jun Zhang
, Jiejie He , Ziyang Qiang , Junli Zhang , Fengchen Hao , Shiqi Song , Xiuying Chen , Wei Maund Yan Li
Abstract
Bladder cancer (BC) is the tenth most common tumor worldwide, characterized by high incidence rates and mortality. This study aimed to explore the role of Methyltransferase like 13 (METTL13) in BC cells. J82 and T24 cells were cultured for in vitro experiments. Cell viability, migration, and invasion were assessed using CCK-8 and transwell assays. Senescence-associated beta-galactosidase (SA-β-gal) levels were detected using a β-galactosidase staining kit. METTL13 and cell cycle-related protein levels were quantified using RT-qPCR and Western blotting. The results showed that METTL13 was upregulated in BC cells. Silencing METTL13 decreased cell viability, migration, and invasion in BC cells, whereas METTL13 overexpression increased these parameters. Additionally, METTL13 knockdown inhibited the phosphorylation levels of PI3K, AKT, and mTOR. Inhibition of the PI3K/AKT pathway reversed the effects of METTL13 on cell viability, migration, invasion, and cell cycle-related proteins in BC cells. In vivo experiments showed that METTL13 knockdown inhibited tumor growth and development. In conclusion, this study demonstrated that METTL13 promoted the malignant behaviors of BC cells through activation of the PI3K/AKT signaling pathway. METTL13 may be a promising therapeutic target for BC in the future.
Graphical abstract
1 Introduction
Bladder cancer (BC) ranks as the tenth most common malignancy worldwide, characterized by high incidence rates and mortality [1]. Approximately 90% of the BC cases are urothelial carcinomas, with roughly 75% being non-muscle-invasive, and 25% presenting as muscle-invasive or metastatic BC [2,3]. The postoperative recurrence rate for non-muscle-invasive BC can reach up to 70%, potentially progressing to muscle-invasive disease. BC carries a poor prognosis, with a 5-year overall survival rate of less than 50% [4]. Given the high recurrence rate following surgical resection, there is an urgent need to develop new therapies based on the unique molecular background of BC.
METTL13, located at 1q24.3, was initially identified from rat brain as a suppressor of nuclear apoptosis [5]. Subsequent research has demonstrated that immunogenic METTL13 plays a role in the occurrence of multiple diseases, including various cancers [5,6]. In liver [7], pancreatic [8], gastric [9], and breast cancer [10], METTL13 is highly expressed and is associated with poor patient survival. In recent years, due to two distinct seven-β-strand methyltransferase (MTase) structural domains (MT13-C and MT13-N), METTL13 methylates the N-terminus and Lys55 of eEF1A, respectively, facilitating the synthesis of specific amino acids with high specificity, which contributes to a pro-cancer effect and is ubiquitous in mammalian cells and tissues [6,11,12]. METTL13 can directly or indirectly activate multiple molecular signaling pathways, contributing to the development of various diseases, including those involving KRAS [6]. Although METTL13 has been demonstrated to be an important oncogene in various cancers, one study also confirmed its tumor-suppressive function in renal cell carcinoma [13]. These studies indicate that METTL13 exhibits specificity across different types of tumors. As a potential target for triggering various cancer progressions, it is necessary to fully explore the potential mechanisms of METTL13 in tumor development. However, to date, the specific mechanisms of METTL13 in BC have not yet been elucidated.
The phosphatidylinositol 3-kinase (PI3K)/AKT pathway plays a crucial role in cell growth, proliferation, and survival. The PI3K/AKT signaling pathway is upregulated in many types of cancer [14], including BC [15]. Based on promising preclinical findings, inhibitors targeting the PI3K/AKT signaling pathway are currently considered as therapeutic strategies for BC, either as monotherapies or in combination with cytotoxic drugs [16,17].
Current therapeutic options for BC include surgery, chemotherapy, immunotherapy, and bacillus Calmette-Guérin therapy [18]. While these treatments have improved outcomes, they often come with significant side effects and do not prevent recurrence in many cases. For example, the use of checkpoint inhibitors in advanced BC has shown benefits, but response rates are limited, and resistance can develop over time [19]. While surgical resection remains the gold standard for early-stage disease, the high recurrence rate and the development of resistance to chemotherapy and immunotherapy highlight the necessity for novel therapeutic targets. Targeting METTL13 in BC cells, specifically through its interaction with the PI3K/AKT signaling pathway, represents a promising approach to address these challenges. By understanding how METTL13 influences malignancy, we aim to develop more effective and personalized therapies that can overcome the limitations of current treatment modalities.
Through bioinformatics analysis, we found that METTL13 was closely related to the activation of the PI3K/AKT signaling pathway. Therefore, this study aimed to explore the role of METTL13 in BC progression both in vitro and in vivo. We hypothesized that METTL13 might promote BC development through the activation of the PI3K/AKT signaling pathway.
2 Materials and methods
2.1 Bioinformatics analysis
Genes positively correlated with METTL13 in BC were analyzed using the UALCAN online database (https://ualcan.path.uab.edu/index.html) and the top 25 genes were listed. Then these METTL13-related genes were used for kyoto encyclopedia of genes and genomes (KEGG) pathway enrichment analysis (https://david.ncifcrf.gov/). The result was represented as a bubble chart.
2.2 Cell culture and treatment
Human ureteral epithelial cells (SV-HUC-1) and BC cell lines, including J82 and T24, were provided by Procell Life Science Co., Ltd. (Wuhan, China). SV-HUC-1 cells were cultured in Ham’s F-12K medium (MacGene, China) supplemented with 10% fetal bovine serum (FBS) (Gibco, MA, USA). J82 and T24 cells were cultured in RPMI-1640 medium (Gibco, MA, USA) supplemented with 10% FBS. All cells were maintained in a humidified atmosphere containing 5% CO2 at 37°C. To inhibit the PI3K/AKT signaling pathway, the cells were treated with 20 μM LY294002 for 3 days [20].
The short hairpin RNA targeting METTL13 (sh-METTL13), METTL13 overexpressing plasmids (METTL13), and their respective negative controls (sh-NC and vector) were synthesized by GenePharma (Shanghai, China). Transfection was performed when the cells reached approximately 90% confluence using Lipofectamine 3000 (Thermo Fisher Scientific, MA, USA) according to the manufacturer’s instructions. The transfection efficiency was assessed by performing real-time quantitative PCR (RT-qPCR) 24–48 h post-transfection.
2.3 RT-qPCR
Total RNA was extracted from BC cells using TRIzol reagent (Thermo Fisher Scientific, USA). RNA was reverse-transcribed using PrimeScript™ RT Master Mix (Takara, Japan) and analyzed via RT-qPCR using SYBR Premix Ex Taq™ (Takara, Japan). Relative mRNA expression level was calculated by the 2−ΔΔCt method using GAPDH as the internal control. The primers used in this study are exhibited in Table 1.
Primer sequences
| Gene | Primer | Sequence (5′–3′) | Product size (bp) | Annealing temp (°C) | GenBank |
|---|---|---|---|---|---|
| METTL13 | Forward | CAGGAGGTTGATTACAGTGGC | 91 | 60.5 | NM_014955 |
| Reverse | CTCCATGACTCTAGCCGACA | ||||
| GAPDH | Forward | GGAGCGAGATCCCTCCAAAAT | 197 | 61.6 | NM_001256799 |
| Reverse | GGCTGTTGTCATACTTCTCATGG |
2.4 Assessment of cell viability
Cell viability was evaluated by CCK-8 assay. J82 and T24 cells were seeded into 96-well plates (5,000 cells/well). After treatment, 10 μL of CCK-8 reagent (Beyotime, Shanghai, China) was added to each well and incubated with the cells for 1–2 h. Absorbance was measured at 450 nm using a spectrophotometer (Shimadzu, Japan).
2.5 Transwell assay
Transwell chambers (8 μm pore size; Corning, Corning, NY, USA) with or without Matrigel were used to assess cell invasion and migration. Cell suspension in serum-free dulbecco's modified eagle medium (DMEM) was added in the top chambers, and serum-containing DMEM was added in the bottom chambers. The cells were cultured at 37°C with 5% CO2 for 24 h. After culturing, the invaded and migrated cells were fixed with 4% paraformaldehyde and stained with crystal violet for 20 min. The stained cells were viewed under a light microscope.
2.6 Western blot
Cells were lysed using radio immunoprecipitation assay lysis buffer (Beyotime, Shanghai, China) on ice to obtain protein extracts. Protein samples were subjected to SDS-PAGE for separation. The separated proteins were then transferred onto polyvinylidene fluoride membranes (Millipore, USA). The membranes were blocked with 5% non-fat dry milk for 2 h. Next, the membranes were incubated with primary antibodies against cyclin A (1:1,500), cyclin B1 (1:1,500), CDK2 (1:1,500), and GAPDH (1:3,000) overnight at 4°C. Subsequently, the membranes were incubated with the appropriate secondary antibody (1:5,000) for 2 h at room temperature. All antibodies were purchased from Abcam (USA). Protein expression was detected using an enhanced chemiluminescence kit (Beyotime, Shanghai, China). The levels of target proteins were normalized using GAPDH as an internal reference.
2.7 Determination of SA-β-Gal activity
The cells were inoculated into 6-well plates with 1 × 105 cells/well and incubated for 48 h. Staining was performed using a β-galactosidase staining kit. First, the cells were washed with PBS, followed by fixation with 1 mL of staining fixative solution and incubation in a 37°C and 5% CO2 incubator for 15 min. After fixation, the cells were washed three times with PBS. Subsequently, a staining solution consisting of Solution A (10 μL/well), Solution B (10 μL/well), Solution C (930 μL/well), and X-Gal solution (50 μL/well) was added. Then the cells were incubated in a CO2-free incubator overnight. Finally, the cells were photographed with an inverted fluorescence microscope to assess intracellular SA-β-Gal activity.
2.8 In vivo experiments
BALB/c nude mice (female, 5 weeks old) were purchased from Charles River (Beijing, China) and randomly divided into two groups: sh-NC and sh-METTL13, with six mice in each group. T24 cells transfected with sh-NC or sh-METTL13 (5 × 106 cells/100 μL) were subcutaneously injected into the flanks of the BALB/c nude mice. All tumor size was measured every week, and the volume of tumors was calculated as the formula: V = 0.52 × a 2 × b (V stands for the volume of the tumor, a is the smallest diameter, and b is the largest diameter). After 4 weeks, all mice were euthanized by intraperitoneal injection of 160 mg/kg pentobarbital sodium. The tumor samples were photographed, weighed, and collected for histological examination (H&E staining).
-
Ethical approval: The research related to animal use has been complied with all the relevant national regulations and institutional policies for the care and use of animals, and has been approved by the Ethics Committee of Affiliated Hospital of Qinghai University (approval no. P-SL-2023-463).
2.9 Statistical analysis
All experiments were conducted independently three times, and the results were presented as mean ± SD using GraphPad Prism 7.04 software (GraphPad Software, Inc.). Data analysis was performed using SPSS 19.0 software (SPSS, Inc., Chicago, IL, USA) with t-tests or one-way ANOVA to compare differences between two or multiple groups. P < 0.05 was considered statistically significant.
3 Results
3.1 METTL13 promoted the cell viability, migration, and invasion of J82 and T24 cells
First, we detected the METTL13 levels in normal bladder epithelial cells and BC cells. The METTL13 levels were significantly higher in J82 and T24 cells compared to normal bladder epithelial cells (Figure 1). Subsequently, J82 and T24 cells were transfected with sh-METTL13 and a METTL13 overexpression vector. RT-qPCR results confirmed that sh-METTL13 transfection decreased the METTL13 levels, while METTL13 overexpression vector transfection increased the METTL13 levels in J82 and T24 cells (Figure 2a). Next, we found that METTL13 knockdown decreased the cell viability (Figure 2b), migration (Figure 2c and d), and invasion (Figure 2e and f) of J82 and T24 cells. Conversely, METTL13 overexpression increased the cell viability (Figure 2b), migration (Figure 2c and d), and invasion (Figure 2e and f) of J82 and T24 cells. These results indicated that METTL13 expression levels were positively associated with the malignant behavior of BC cells.

METTL13 was upregulated in BC cells. The METTL13 levels in SV-HUC, J82, and T24 cells were detected by RT-qPCR assay.

METTL13 promoted the cell viability, migration, and invasion of J82 and T24 cells. (a) Knockout and overexpression efficiency of sh-METTL13 and METTL13 overexpressed plasmids were tested by RT-qPCR. After METTL13 knockdown and overexpression, the cell viability (b), migration (c) and (d) and invasion (e) and (f) abilities of J82 and T24 cells were detected by CCK-8 and Transwell assay. Sh-NC, shRNA negative control. Sh-METTL13, shRNA METTL13. METTL13, METTL13 overexpressed plasmids. Vector, empty overexpressed plasmids.
3.2 METTL13 knockdown inhibited the BC development in vivo
To explore the role of METTL13 downregulation in tumor growth in vivo, stable sh-METTL13-transfected T24 cells and corresponding control cells were subcutaneously injected into the flanks of nude mice. The results showed that knockdown of METTL13 in T24 cells significantly decreased tumor growth, as evidenced by reduced tumor weight (Figure 3a and b) and volume (Figure 3c) in vivo compared to the control cells. Histological examination using H&E staining revealed that the tumor tissue in the sh-NC group displayed more mitotic figures with no obvious signs of necrosis. In contrast, the sh-METTL13 group showed pyknotic or fragmented nuclei with fewer mitotic figures, and focal tumor cell necrosis was observed (Figure 3d). These results suggested that METTL13 may play a critical role in BC carcinogenesis.

METTL13 knockdown inhibited the BC development in vivo. (a) The images of the tumor samples in the sh-NC and sh-METTL13 mice. (b) The weight (b) and volume (c) of the tumor samples in the sh-NC and sh-METTL13 mice. (d) HE staining of the tumor samples in the sh-NC and sh-METTL13 mice. Sh-NC, shRNA negative control. Sh-METTL13, shRNA METTL13. HE, hematoxylin-eosin.
3.3 METTL13 was closely related to PI3K/AKT signaling pathway
Next, through the UALCAN online database, we obtained genes positively correlated with METTL13 in BC and listed the top 25 genes (Figure 4a). Through KEGG pathway analysis, these METTL13-related genes were found to be enriched in 31 key signaling pathways, including the cellular senescence pathway (Figure 4b). In the process of cellular senescence, the PI3K/AKT signaling pathway played a key role [21]. We then found that METTL13 knockdown significantly decreased the protein levels of p-PI3K, p-AKT, and p-mTOR in J82 and T24 cells (Figure 4c), indicating that METTL13 knockdown inhibited the activation of the PI3K/AKT signaling pathway.

METTL13 was closey related to PI3K/AKT signaling pathway. (a) Genes positively correlated with METTL13 in BC were analyzed using the UALCAN online database and the top 25 genes were listed. (b) KEGG analysis of Genes positively correlated with METTL13 in BC. (c) Protein levels of PI3K, AKT, and mTOR in the METTL13 knockdown J82 and T24 cells were detected by Western blot analysis. Sh-NC, shRNA negative control. Sh-METTL13, shRNA METTL13.
3.4 LY294002 treatment reversed the role of METTL13 overexpression in the J82 and T24 cells
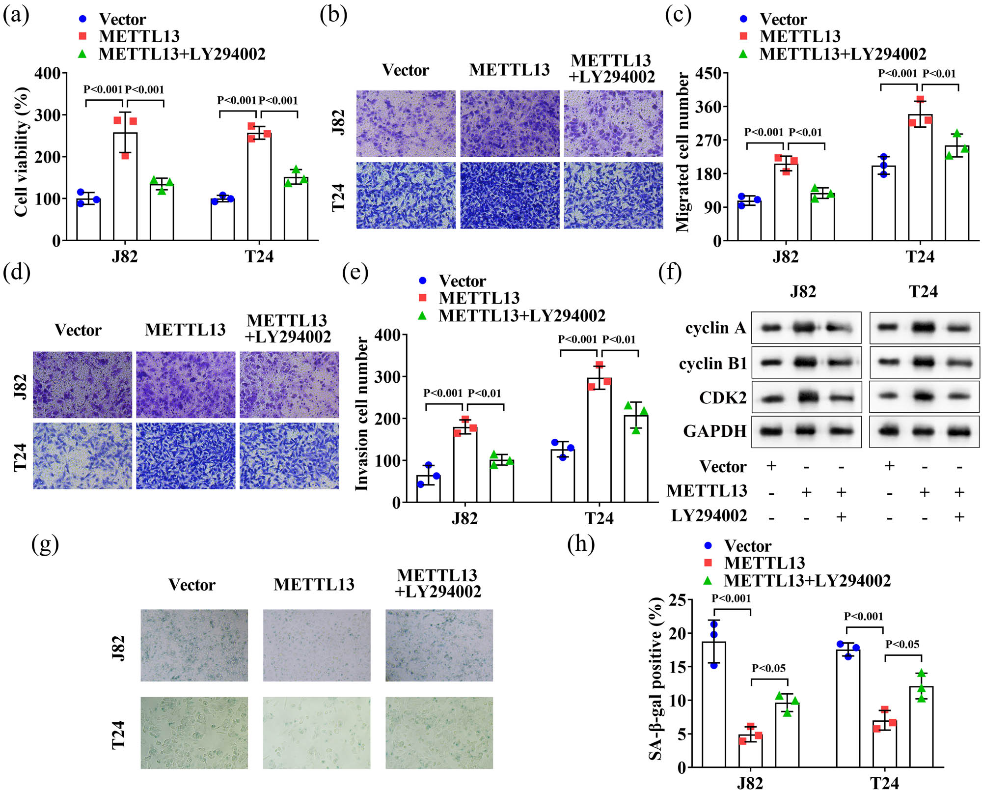
LY294002 is a known inhibitor of the PI3K/AKT pathway [22]. Here, we used LY294002 to treat METTL13-overexpressing J82 and T24 cells to explore whether METTL13 participates in regulating cell viability, migration, and invasion by modulating the PI3K/AKT signaling pathway. After METTL13 overexpression, the cell viability (Figure 5a), migration (Figure 5b and c), and invasion (Figure 5d and e) of the J82 and T24 cells were significantly increased. Treatment with LY294002 significantly decreased the cell viability (Figure 5a), migration (Figure 5b and c), and invasion (Figure 5d and e) abilities. Furthermore, Western blot analysis indicated that METTL13 overexpression significantly increased the protein levels of cyclin A, cyclin B1, and CDK2 in J82 and T24 cells, and LY294002 treatment significantly decreased these levels (Figure 5f). Additionally, METTL13 overexpression significantly decreased the SA-β-gal levels in J82 and T24 cells, whereas LY294002 treatment significantly increased these levels (Figure 5g and h). These results indicated that METTL13 promoted the malignant behaviors of BC cells through activation of the PI3K/AKT signaling pathway.

LY294002 treatment reversed the role of METTL13 overexpression in the J82 and T24 cells. (a) The J82 and T24 cells were treated with METTL13 overexpressed plasmids and PI3K/AKT pathway inhibitor (LY294002). Then the cell viability (a), migration (b) and (c) and invasion (d) and (e) abilities of J82 and T24 cells were detected by CCK-8 and Transwell assays. (f) The protein levels of cyclin A, cyclin B1, and CDK2 of J82 and T24 cells were detected by Western blot analysis. (g) and (h) The SA-β-gal levels of J82 and T24 cells were detected by β-galactosidase staining kit. METTL13, METTL13 overexpressed plasmids. Vector, empty overexpressed plasmids. LY294002, PI3K/AKT pathway inhibitor. SA-β-gal, senescence-associated β-galactosidase.
4 Discussion
In the present study, we found that METTL13 was upregulated in BC cells. Mechanistically, we demonstrated that METTL13 knockdown inhibited the malignant behaviors of BC cells, while METTL13 overexpression promoted these behaviors. Importantly, inhibiting the PI3K/AKT signaling pathway reversed the role of METTL13 in BC cells.
METTL13, a member of the N-terminal protein MTase family, has been shown by numerous studies to promote the development of various cancers [23]. METTL13 is involved in cell apoptosis, stem cell biology, and various cellular signaling and metabolic pathways [11]. In head and neck squamous cell carcinoma, METTL3 was significantly upregulated and negatively associated with clinical prognosis. METTL13 overexpression markedly promoted epithelial–mesenchymal transition and induced the malignant behaviors of cancer cells [24]. In gastric cancer, Wu et al. [9] confirmed that high expression of METTL13 was closely associated with tumor size and T classification. METTL13 knockdown inhibited gastric cancer cell proliferation and metastasis both in vivo and in vitro. However, conversely, Liu et al. [13] found that METTL13 was downregulated in clear cell renal cell carcinoma tissues. Overexpression of METTL13 decreased the proliferation, migration, and invasion of clear cell renal cell carcinoma cells and inhibited the development of epithelial–mesenchymal transition. We speculated that the contradictory roles of METTL13 in cancers may lie in its different modification mechanisms across specific organs. Here, we also found that METTL13 was highly expressed in BC cells. METTL13 overexpression promoted the cell viability, migration, and invasion of BC cells. In addition, the results of our in vivo experiments showed that METTL13 knockdown inhibited the growth of BC tumors. Our findings further confirmed the oncogenic role of METTL13 in BC.
Subsequently, through the UALCAN online database, we identified that genes positively correlated with METTL13 in BC. The KEGG analysis results showed that these genes were enriched in 31 key signaling pathways. Among these pathways, the cellular senescence pathway has a particularly close relationship with BC development. On the other hand, during the cellular senescence process, the PI3K/AKT signaling pathway plays an important role [25]. Numerous studies have demonstrated that activation of the PI3K/AKT signaling pathway accelerated the cell cycle, promotes cell growth, and inhibits cellular senescence [26,27]. In the context of BC development, many studies have shown that inhibiting the PI3K/AKT signaling pathway prevents the malignant behaviors of cancer cells and reduces the growth rate of tumor tissues. For example, Chi et al. [15] found that TEAD4, a member of the TEA domain (TEAD) transcription factors family, promoted the metastasis of cancer cells and the development of epithelial–mesenchymal transition via the PI3K/AKT pathway. Zhu et al. [28] confirmed that the METTL3/YTHDF1 axis, mediating m6A methylation, regulated the proliferation and cisplatin sensitivity of BC cells through targeting the PI3K/AKT pathway. Here, we found that METTL13 knockdown inhibited the PI3K/AKT signaling pathway. Interestingly, treatment with LY294002, a PI3K/AKT pathway inhibitor, reversed the effects of METTL13 overexpression on the cell viability, migration, and invasion of BC cells. In addition, considering the relationship between METTL13 and the cellular senescence pathway, we further analyzed the effect of METTL13 on the expression levels of cell cycle-related proteins and SA-β-gal levels. We found that METTL13 overexpression significantly increased the protein levels of cyclin A, cyclin B1, and CDK2 and decreased SA-β-gal levels in BC cells, while LY294002 treatment significantly reversed these changes. These results suggested that METTL13 may induce malignant cell behavior and ultimately exacerbate tumor progression by activating the PI3K/AKT signaling pathway.
However, there are some limitations to this study. Due to constraints in hospital resources, we were unable to obtain sufficient clinical samples to conduct comprehensive clinical studies. Furthermore, additional research is needed to elucidate the specific mechanism by which METTL13 regulates the PI3K/AKT signaling pathway. Although our study did not involve a clinical trial, the potential for future clinical applications is an important consideration. Given the involvement of METTL13 in the PI3K/AKT signaling pathway, drugs that target this pathway, such as PI3K inhibitors (e.g., alpelisib) [29] and AKT inhibitors (e.g., ipatasertib) [30], could be evaluated for their potential to indirectly affect METTL13 activity. Additionally, efforts to identify direct inhibitors of METTL13 could be pursued in preclinical models, paving the way for clinical trials to assess their safety and efficacy in BC patients. Although specific therapies targeting METTL13 have not yet been developed, our findings may pave the way for future research into such targeted therapies. We plan to conduct further investigations into the sensitivity of METTL13 to existing medications and explore potential synergies with other therapeutic strategies.
In conclusion, we have identified a novel METTL13/PI3K/AKT signaling pathway that contributes to BC cell growth, migration, and invasion. METTL13 may emerge as a promising therapeutic biomarker for BC in the future.
Acknowledgments
We acknowledge and appreciate our colleagues for their valuable suggestions and technical assistance for this study.
-
Funding information: This work was supported by the “Kunlun Talent – High-end Innovation and Entrepreneurial Talents” 2020 Top Talent project of Qinghai Province, China.
-
Author contributions: All authors accepted the responsibility for the content of the manuscript and consented to its submission, reviewed all the results, and approved the final version of the manuscript. J.Z. and J.H. are first authors, they contributed equally to this work. Y.L. and W.M. are the corresponding authors. Y.L. and W.M. contributed to the study concept and design. J.Z. and J.H. performed these experiments. Z.Q., J.Z., F.H., S.S., and X.C. contributed significantly to analysis. J.Z. and J.H. wrote the manuscript. J.Z., Y.L., and W.M. revised and edited the manuscript. Y.L. is the direct director of the first authors.
-
Conflict of interest: Authors state no conflict of interest.
-
Data availability statement: The datasets generated during and/or analyzed during the current study are available from the corresponding author on reasonable request.
References
[1] Compérat E, Amin MB, Cathomas R, Choudhury A, De Santis M, Kamat A, et al. Current best practice for bladder cancer: a narrative review of diagnostics and treatments. Lancet. 2022;400(10364):1712–21.10.1016/S0140-6736(22)01188-6Suche in Google Scholar PubMed
[2] Patel VG, Oh WK, Galsky MD. Treatment of muscle‐invasive and advanced bladder cancer in 2020. CA: Cancer J Clin. 2020;70(5):404–23.10.3322/caac.21631Suche in Google Scholar PubMed
[3] Lobo N, Afferi L, Moschini M, Mostafid H, Porten S, Psutka SP, et al. Epidemiology, screening, and prevention of bladder cancer. Eur Urol Oncol. 2022;5(6):628–39.10.1016/j.euo.2022.10.003Suche in Google Scholar PubMed
[4] Shangguan W, Hu J, Xie Y, Chen Z, Zhong Q, Zheng Z, et al. Conditional survival of trimodal therapy for nonmetastatic muscle-invasive bladder cancer: A SEER database analysis. Cancer Med. 2022;11(12):2356–65.10.1002/cam4.4625Suche in Google Scholar PubMed PubMed Central
[5] Yu S, Sun Z, Wang X, Ju T, Wang C, Liu Y, et al. Mettl13 protects against cardiac contractile dysfunction by negatively regulating C-Cbl-mediated ubiquitination of SERCA2a in ischemic heart failure. Sci China Life Sci. 2023;66(12):2786–804.10.1007/s11427-022-2351-1Suche in Google Scholar PubMed
[6] Liu S, Hausmann S, Carlson SM, Fuentes ME, Francis JW, Pillai R, et al. METTL13 methylation of eEF1A increases translational output to promote tumorigenesis. Cell. 2019 24;176(3):491–504.e21.10.1016/j.cell.2018.11.038Suche in Google Scholar PubMed PubMed Central
[7] Li L, Zheng YL, Jiang C, Fang S, Zeng TT, Zhu YH, et al. HN1L-mediated transcriptional axis AP-2γ/METTL13/TCF3-ZEB1 drives tumor growth and metastasis in hepatocellular carcinoma. Cell Death Differ. 2019;26(11):2268–83.10.1038/s41418-019-0301-1Suche in Google Scholar PubMed PubMed Central
[8] Tian J, Zhu Y, Rao M, Cai Y, Lu Z, Zou D, et al. N6-methyladenosine mRNA methylation of PIK3CB regulates AKT signalling to promote PTEN-deficient pancreatic cancer progression. Gut. 2020;69(12):2180–92.10.1136/gutjnl-2019-320179Suche in Google Scholar PubMed
[9] Wu Q, Hu Q, Hai Y, Li Y, Gao Y. METTL13 facilitates cell growth and metastasis in gastric cancer via an eEF1A/HN1L positive feedback circuit. J Cell Commun Signal. 2023;17(1):121–35.10.1007/s12079-022-00687-xSuche in Google Scholar PubMed PubMed Central
[10] Wang SM, Ye M, Zhou J, Ni SM, Wei QC. FEAT expression correlates with tumor size, PR status, HER2 expression, Ki67 index, and molecular subtype and predicts recurrence in breast cancer. Neoplasma. 2017;64(1):123–30.10.4149/neo_2017_115Suche in Google Scholar PubMed
[11] Jakobsson ME, Małecki JM, Halabelian L, Nilges BS, Pinto R, Kudithipudi S, et al. The dual methyltransferase METTL13 targets N terminus and Lys55 of eEF1A and modulates codon-specific translation rates. Nat Commun. 2018;9(1):3411.10.1038/s41467-018-05646-ySuche in Google Scholar PubMed PubMed Central
[12] Huang F, Chotiner JK, Steward O. The mRNA for elongation factor 1alpha is localized in dendrites and translated in response to treatments that induce long-term depression. J Neurosci. 2005;25(31):7199–209.10.1523/JNEUROSCI.1779-05.2005Suche in Google Scholar PubMed PubMed Central
[13] Liu Z, Sun T, Piao C, Zhang Z, Kong C. METTL13 inhibits progression of clear cell renal cell carcinoma with repression on PI3K/AKT/mTOR/HIF-1α pathway and c-Myc expression. J Transl Med. 2021;19(1):209.10.1186/s12967-021-02879-2Suche in Google Scholar PubMed PubMed Central
[14] Tewari D, Patni P, Bishayee A, Sah AN, Bishayee A. Natural products targeting the PI3K-Akt-mTOR signaling pathway in cancer: A novel therapeutic strategy. Semin Cancer Biol. 2022;80:1–17.10.1016/j.semcancer.2019.12.008Suche in Google Scholar PubMed
[15] Chi M, Liu J, Mei C, Shi Y, Liu N, Jiang X, et al. TEAD4 functions as a prognostic biomarker and triggers EMT via PI3K/AKT pathway in bladder cancer. J Exp Clin Cancer Res. 2022;41(1):175.10.1186/s13046-022-02377-3Suche in Google Scholar PubMed PubMed Central
[16] Khan K, Quispe C, Javed Z, Iqbal MJ, Sadia H, Raza S, et al. Resveratrol, curcumin, paclitaxel and miRNAs mediated regulation of PI3K/Akt/mTOR pathway: go four better to treat bladder cancer. Cancer Cell Int. 2020;20(1):560.10.1186/s12935-020-01660-7Suche in Google Scholar PubMed PubMed Central
[17] Hao J, Zhang W, Huang Z. Bupivacaine modulates the apoptosis and ferroptosis in bladder cancer via phosphatidylinositol 3-kinase (PI3K)/AKT pathway. Bioengineered. 2022;13(3):6794–806.10.1080/21655979.2022.2036909Suche in Google Scholar PubMed PubMed Central
[18] Garioni M, Tschan VJ, Blukacz L, Nuciforo S, Parmentier R, Roma L, et al. Patient-derived organoids identify tailored therapeutic options and determinants of plasticity in sarcomatoid urothelial bladder cancer. NPJ Precis Oncol. 2023;7(1):112.10.1038/s41698-023-00466-wSuche in Google Scholar PubMed PubMed Central
[19] Robertson AG, Meghani K, Cooley LF, McLaughlin KA, Fall LA, Yu Y, et al. Expression-based subtypes define pathologic response to neoadjuvant immune-checkpoint inhibitors in muscle-invasive bladder cancer. Nat Commun. 2023;14(1):2126.10.1038/s41467-023-37568-9Suche in Google Scholar PubMed PubMed Central
[20] Luo L, Jian X, Sun H, Qin J, Wang Y, Zhang J, et al. Cartilage endplate stem cells inhibit intervertebral disc degeneration by releasing exosomes to nucleus pulposus cells to activate Akt/autophagy. Stem Cell. 2021 Apr;39(4):467–81. 10.1002/stem.3322. Epub 2021 Jan 18. Erratum in: Stem Cells. 2021;39(12):E6.Suche in Google Scholar PubMed PubMed Central
[21] Tang Q, Markby GR, MacNair AJ, Tang K, Tkacz M, Parys M, et al. TGF-β-induced PI3K/AKT/mTOR pathway controls myofibroblast differentiation and secretory phenotype of valvular interstitial cells through the modulation of cellular senescence in a naturally occurring in vitro canine model of myxomatous mitral valve disease. Cell Prolif. 2023;56(6):e13435.10.1111/cpr.13435Suche in Google Scholar PubMed PubMed Central
[22] Wang Y, Kuramitsu Y, Baron B, Kitagawa T, Tokuda K, Akada J, et al. PI3K inhibitor LY294002, as opposed to wortmannin, enhances AKT phosphorylation in gemcitabine-resistant pancreatic cancer cells. Int J Oncol. 2017;50(2):606–12.10.3892/ijo.2016.3804Suche in Google Scholar PubMed
[23] Jakobsson ME. Structure, activity and function of the dual protein lysine and protein N-Terminal methyltransferase METTL13. Life (Basel). 2021;11(11):1121.10.3390/life11111121Suche in Google Scholar PubMed PubMed Central
[24] Wang X, Li K, Wan Y, Chen F, Cheng M, Xiong G, et al. Methyltransferase like 13 mediates the translation of Snail in head and neck squamous cell carcinoma. Int J Oral Sci. 2021;13(1):26.10.1038/s41368-021-00130-8Suche in Google Scholar PubMed PubMed Central
[25] Mercurio L, Bailey J, Glick AB, Dellambra E, Scarponi C, Pallotta S, et al. RAS-activated PI3K/AKT signaling sustains cellular senescence via P53/P21 axis in experimental models of psoriasis. J Dermatol Sci. 2024;115(1):21–32.10.1016/j.jdermsci.2024.03.002Suche in Google Scholar PubMed
[26] Zhang Z, Jing D, Xuan B, Zhang Z, Wu W, Shao Z. Cellular senescence-driven transcriptional reprogramming of the MAFB/NOTCH3 axis activates the PI3K/AKT pathway and promotes osteosarcoma progression. Genes Dis. 2023 Mar;11(2):952–63. 10.1016/j.gendis.2023.02.028, Erratum in: Genes Dis. 2023;11(3):101177.Suche in Google Scholar PubMed PubMed Central
[27] Zhang W, Wu N, Wang H, Mao G, Yan X, Zhang F, et al. Sulfated fuco-manno-glucuronogalactan alleviates pancreatic beta cell senescence via PI3K/AKT/FoxO1 pathway. Int J Biol Macromol. 2023;236:123846.10.1016/j.ijbiomac.2023.123846Suche in Google Scholar PubMed
[28] Zhu J, Tong H, Sun Y, Li T, Yang G, He W. YTHDF1 promotes bladder cancer cell proliferation via the METTL3/YTHDF1-RPN2-PI3K/AKT/mTOR Axis. Int J Mol Sci. 2023;24(8):6905.10.3390/ijms24086905Suche in Google Scholar PubMed PubMed Central
[29] Tau S, Miller TW. Alpelisib efficacy without cherry-PI3King mutations. Clin Cancer Res. 2023;29(6):989–90.10.1158/1078-0432.CCR-22-3411Suche in Google Scholar PubMed PubMed Central
[30] Shi Z, Wulfkuhle J, Nowicka M, Gallagher RI, Saura C, Nuciforo PG, et al. Functional mapping of AKT signaling and biomarkers of response from the FAIRLANE trial of neoadjuvant ipatasertib plus paclitaxel for triple-negative breast cancer. Clin Cancer Res. 2022;28(5):993–1003.10.1158/1078-0432.CCR-21-2498Suche in Google Scholar PubMed PubMed Central
© 2024 the author(s), published by De Gruyter
This work is licensed under the Creative Commons Attribution 4.0 International License.
Artikel in diesem Heft
- Biomedical Sciences
- Constitutive and evoked release of ATP in adult mouse olfactory epithelium
- LARP1 knockdown inhibits cultured gastric carcinoma cell cycle progression and metastatic behavior
- PEGylated porcine–human recombinant uricase: A novel fusion protein with improved efficacy and safety for the treatment of hyperuricemia and renal complications
- Research progress on ocular complications caused by type 2 diabetes mellitus and the function of tears and blepharons
- The role and mechanism of esketamine in preventing and treating remifentanil-induced hyperalgesia based on the NMDA receptor–CaMKII pathway
- Brucella infection combined with Nocardia infection: A case report and literature review
- Detection of serum interleukin-18 level and neutrophil/lymphocyte ratio in patients with antineutrophil cytoplasmic antibody-associated vasculitis and its clinical significance
- Ang-1, Ang-2, and Tie2 are diagnostic biomarkers for Henoch-Schönlein purpura and pediatric-onset systemic lupus erythematous
- PTTG1 induces pancreatic cancer cell proliferation and promotes aerobic glycolysis by regulating c-myc
- Role of serum B-cell-activating factor and interleukin-17 as biomarkers in the classification of interstitial pneumonia with autoimmune features
- Effectiveness and safety of a mumps containing vaccine in preventing laboratory-confirmed mumps cases from 2002 to 2017: A meta-analysis
- Low levels of sex hormone-binding globulin predict an increased breast cancer risk and its underlying molecular mechanisms
- A case of Trousseau syndrome: Screening, detection and complication
- Application of the integrated airway humidification device enhances the humidification effect of the rabbit tracheotomy model
- Preparation of Cu2+/TA/HAP composite coating with anti-bacterial and osteogenic potential on 3D-printed porous Ti alloy scaffolds for orthopedic applications
- Aquaporin-8 promotes human dermal fibroblasts to counteract hydrogen peroxide-induced oxidative damage: A novel target for management of skin aging
- Current research and evidence gaps on placental development in iron deficiency anemia
- Single-nucleotide polymorphism rs2910829 in PDE4D is related to stroke susceptibility in Chinese populations: The results of a meta-analysis
- Pheochromocytoma-induced myocardial infarction: A case report
- Kaempferol regulates apoptosis and migration of neural stem cells to attenuate cerebral infarction by O‐GlcNAcylation of β-catenin
- Sirtuin 5 regulates acute myeloid leukemia cell viability and apoptosis by succinylation modification of glycine decarboxylase
- Apigenin 7-glucoside impedes hypoxia-induced malignant phenotypes of cervical cancer cells in a p16-dependent manner
- KAT2A changes the function of endometrial stromal cells via regulating the succinylation of ENO1
- Current state of research on copper complexes in the treatment of breast cancer
- Exploring antioxidant strategies in the pathogenesis of ALS
- Helicobacter pylori causes gastric dysbacteriosis in chronic gastritis patients
- IL-33/soluble ST2 axis is associated with radiation-induced cardiac injury
- The predictive value of serum NLR, SII, and OPNI for lymph node metastasis in breast cancer patients with internal mammary lymph nodes after thoracoscopic surgery
- Carrying SNP rs17506395 (T > G) in TP63 gene and CCR5Δ32 mutation associated with the occurrence of breast cancer in Burkina Faso
- P2X7 receptor: A receptor closely linked with sepsis-associated encephalopathy
- Probiotics for inflammatory bowel disease: Is there sufficient evidence?
- Identification of KDM4C as a gene conferring drug resistance in multiple myeloma
- Microbial perspective on the skin–gut axis and atopic dermatitis
- Thymosin α1 combined with XELOX improves immune function and reduces serum tumor markers in colorectal cancer patients after radical surgery
- Highly specific vaginal microbiome signature for gynecological cancers
- Sample size estimation for AQP4-IgG seropositive optic neuritis: Retinal damage detection by optical coherence tomography
- The effects of SDF-1 combined application with VEGF on femoral distraction osteogenesis in rats
- Fabrication and characterization of gold nanoparticles using alginate: In vitro and in vivo assessment of its administration effects with swimming exercise on diabetic rats
- Mitigating digestive disorders: Action mechanisms of Mediterranean herbal active compounds
- Distribution of CYP2D6 and CYP2C19 gene polymorphisms in Han and Uygur populations with breast cancer in Xinjiang, China
- VSP-2 attenuates secretion of inflammatory cytokines induced by LPS in BV2 cells by mediating the PPARγ/NF-κB signaling pathway
- Factors influencing spontaneous hypothermia after emergency trauma and the construction of a predictive model
- Long-term administration of morphine specifically alters the level of protein expression in different brain regions and affects the redox state
- Application of metagenomic next-generation sequencing technology in the etiological diagnosis of peritoneal dialysis-associated peritonitis
- Clinical diagnosis, prevention, and treatment of neurodyspepsia syndrome using intelligent medicine
- Case report: Successful bronchoscopic interventional treatment of endobronchial leiomyomas
- Preliminary investigation into the genetic etiology of short stature in children through whole exon sequencing of the core family
- Cystic adenomyoma of the uterus: Case report and literature review
- Mesoporous silica nanoparticles as a drug delivery mechanism
- Dynamic changes in autophagy activity in different degrees of pulmonary fibrosis in mice
- Vitamin D deficiency and inflammatory markers in type 2 diabetes: Big data insights
- Lactate-induced IGF1R protein lactylation promotes proliferation and metabolic reprogramming of lung cancer cells
- Meta-analysis on the efficacy of allogeneic hematopoietic stem cell transplantation to treat malignant lymphoma
- Mitochondrial DNA drives neuroinflammation through the cGAS-IFN signaling pathway in the spinal cord of neuropathic pain mice
- Application value of artificial intelligence algorithm-based magnetic resonance multi-sequence imaging in staging diagnosis of cervical cancer
- Embedded monitoring system and teaching of artificial intelligence online drug component recognition
- Investigation into the association of FNDC1 and ADAMTS12 gene expression with plumage coloration in Muscovy ducks
- Yak meat content in feed and its impact on the growth of rats
- A rare case of Richter transformation with breast involvement: A case report and literature review
- First report of Nocardia wallacei infection in an immunocompetent patient in Zhejiang province
- Rhodococcus equi and Brucella pulmonary mass in immunocompetent: A case report and literature review
- Downregulation of RIP3 ameliorates the left ventricular mechanics and function after myocardial infarction via modulating NF-κB/NLRP3 pathway
- Evaluation of the role of some non-enzymatic antioxidants among Iraqi patients with non-alcoholic fatty liver disease
- The role of Phafin proteins in cell signaling pathways and diseases
- Ten-year anemia as initial manifestation of Castleman disease in the abdominal cavity: A case report
- Coexistence of hereditary spherocytosis with SPTB P.Trp1150 gene variant and Gilbert syndrome: A case report and literature review
- Utilization of convolutional neural networks to analyze microscopic images for high-throughput screening of mesenchymal stem cells
- Exploratory evaluation supported by experimental and modeling approaches of Inula viscosa root extract as a potent corrosion inhibitor for mild steel in a 1 M HCl solution
- Imaging manifestations of ductal adenoma of the breast: A case report
- Gut microbiota and sleep: Interaction mechanisms and therapeutic prospects
- Isomangiferin promotes the migration and osteogenic differentiation of rat bone marrow mesenchymal stem cells
- Prognostic value and microenvironmental crosstalk of exosome-related signatures in human epidermal growth factor receptor 2 positive breast cancer
- Circular RNAs as potential biomarkers for male severe sepsis
- Knockdown of Stanniocalcin-1 inhibits growth and glycolysis in oral squamous cell carcinoma cells
- The expression and biological role of complement C1s in esophageal squamous cell carcinoma
- A novel GNAS mutation in pseudohypoparathyroidism type 1a with articular flexion deformity: A case report
- Predictive value of serum magnesium levels for prognosis in patients with non-small cell lung cancer undergoing EGFR-TKI therapy
- HSPB1 alleviates acute-on-chronic liver failure via the P53/Bax pathway
- IgG4-related disease complicated by PLA2R-associated membranous nephropathy: A case report
- Baculovirus-mediated endostatin and angiostatin activation of autophagy through the AMPK/AKT/mTOR pathway inhibits angiogenesis in hepatocellular carcinoma
- Metformin mitigates osteoarthritis progression by modulating the PI3K/AKT/mTOR signaling pathway and enhancing chondrocyte autophagy
- Evaluation of the activity of antimicrobial peptides against bacterial vaginosis
- Atypical presentation of γ/δ mycosis fungoides with an unusual phenotype and SOCS1 mutation
- Analysis of the microecological mechanism of diabetic kidney disease based on the theory of “gut–kidney axis”: A systematic review
- Omega-3 fatty acids prevent gestational diabetes mellitus via modulation of lipid metabolism
- Refractory hypertension complicated with Turner syndrome: A case report
- Interaction of ncRNAs and the PI3K/AKT/mTOR pathway: Implications for osteosarcoma
- Association of low attenuation area scores with pulmonary function and clinical prognosis in patients with chronic obstructive pulmonary disease
- Long non-coding RNAs in bone formation: Key regulators and therapeutic prospects
- The deubiquitinating enzyme USP35 regulates the stability of NRF2 protein
- Neutrophil-to-lymphocyte ratio and platelet-to-lymphocyte ratio as potential diagnostic markers for rebleeding in patients with esophagogastric variceal bleeding
- G protein-coupled receptor 1 participating in the mechanism of mediating gestational diabetes mellitus by phosphorylating the AKT pathway
- LL37-mtDNA regulates viability, apoptosis, inflammation, and autophagy in lipopolysaccharide-treated RLE-6TN cells by targeting Hsp90aa1
- The analgesic effect of paeoniflorin: A focused review
- Chemical composition’s effect on Solanum nigrum Linn.’s antioxidant capacity and erythrocyte protection: Bioactive components and molecular docking analysis
- Knockdown of HCK promotes HREC cell viability and inner blood–retinal barrier integrity by regulating the AMPK signaling pathway
- The role of rapamycin in the PINK1/Parkin signaling pathway in mitophagy in podocytes
- Laryngeal non-Hodgkin lymphoma: Report of four cases and review of the literature
- Clinical value of macrogenome next-generation sequencing on infections
- Overview of dendritic cells and related pathways in autoimmune uveitis
- TAK-242 alleviates diabetic cardiomyopathy via inhibiting pyroptosis and TLR4/CaMKII/NLRP3 pathway
- Hypomethylation in promoters of PGC-1α involved in exercise-driven skeletal muscular alterations in old age
- Profile and antimicrobial susceptibility patterns of bacteria isolated from effluents of Kolladiba and Debark hospitals
- The expression and clinical significance of syncytin-1 in serum exosomes of hepatocellular carcinoma patients
- A histomorphometric study to evaluate the therapeutic effects of biosynthesized silver nanoparticles on the kidneys infected with Plasmodium chabaudi
- PGRMC1 and PAQR4 are promising molecular targets for a rare subtype of ovarian cancer
- Analysis of MDA, SOD, TAOC, MNCV, SNCV, and TSS scores in patients with diabetes peripheral neuropathy
- SLIT3 deficiency promotes non-small cell lung cancer progression by modulating UBE2C/WNT signaling
- The relationship between TMCO1 and CALR in the pathological characteristics of prostate cancer and its effect on the metastasis of prostate cancer cells
- Heterogeneous nuclear ribonucleoprotein K is a potential target for enhancing the chemosensitivity of nasopharyngeal carcinoma
- PHB2 alleviates retinal pigment epithelium cell fibrosis by suppressing the AGE–RAGE pathway
- Anti-γ-aminobutyric acid-B receptor autoimmune encephalitis with syncope as the initial symptom: Case report and literature review
- Comparative analysis of chloroplast genome of Lonicera japonica cv. Damaohua
- Human umbilical cord mesenchymal stem cells regulate glutathione metabolism depending on the ERK–Nrf2–HO-1 signal pathway to repair phosphoramide mustard-induced ovarian cancer cells
- Electroacupuncture on GB acupoints improves osteoporosis via the estradiol–PI3K–Akt signaling pathway
- Renalase protects against podocyte injury by inhibiting oxidative stress and apoptosis in diabetic nephropathy
- Review: Dicranostigma leptopodum: A peculiar plant of Papaveraceae
- Combination effect of flavonoids attenuates lung cancer cell proliferation by inhibiting the STAT3 and FAK signaling pathway
- Renal microangiopathy and immune complex glomerulonephritis induced by anti-tumour agents: A case report
- Correlation analysis of AVPR1a and AVPR2 with abnormal water and sodium and potassium metabolism in rats
- Gastrointestinal health anti-diarrheal mixture relieves spleen deficiency-induced diarrhea through regulating gut microbiota
- Myriad factors and pathways influencing tumor radiotherapy resistance
- Exploring the effects of culture conditions on Yapsin (YPS) gene expression in Nakaseomyces glabratus
- Screening of prognostic core genes based on cell–cell interaction in the peripheral blood of patients with sepsis
- Coagulation factor II thrombin receptor as a promising biomarker in breast cancer management
- Ileocecal mucinous carcinoma misdiagnosed as incarcerated hernia: A case report
- Methyltransferase like 13 promotes malignant behaviors of bladder cancer cells through targeting PI3K/ATK signaling pathway
- The debate between electricity and heat, efficacy and safety of irreversible electroporation and radiofrequency ablation in the treatment of liver cancer: A meta-analysis
- ZAG promotes colorectal cancer cell proliferation and epithelial–mesenchymal transition by promoting lipid synthesis
- Baicalein inhibits NLRP3 inflammasome activation and mitigates placental inflammation and oxidative stress in gestational diabetes mellitus
- Impact of SWCNT-conjugated senna leaf extract on breast cancer cells: A potential apoptotic therapeutic strategy
- MFAP5 inhibits the malignant progression of endometrial cancer cells in vitro
- Major ozonated autohemotherapy promoted functional recovery following spinal cord injury in adult rats via the inhibition of oxidative stress and inflammation
- Axodendritic targeting of TAU and MAP2 and microtubule polarization in iPSC-derived versus SH-SY5Y-derived human neurons
- Differential expression of phosphoinositide 3-kinase/protein kinase B and Toll-like receptor/nuclear factor kappa B signaling pathways in experimental obesity Wistar rat model
- The therapeutic potential of targeting Oncostatin M and the interleukin-6 family in retinal diseases: A comprehensive review
- BA inhibits LPS-stimulated inflammatory response and apoptosis in human middle ear epithelial cells by regulating the Nf-Kb/Iκbα axis
- Role of circRMRP and circRPL27 in chronic obstructive pulmonary disease
- Investigating the role of hyperexpressed HCN1 in inducing myocardial infarction through activation of the NF-κB signaling pathway
- Characterization of phenolic compounds and evaluation of anti-diabetic potential in Cannabis sativa L. seeds: In vivo, in vitro, and in silico studies
- Quantitative immunohistochemistry analysis of breast Ki67 based on artificial intelligence
- Ecology and Environmental Science
- Screening of different growth conditions of Bacillus subtilis isolated from membrane-less microbial fuel cell toward antimicrobial activity profiling
- Degradation of a mixture of 13 polycyclic aromatic hydrocarbons by commercial effective microorganisms
- Evaluation of the impact of two citrus plants on the variation of Panonychus citri (Acari: Tetranychidae) and beneficial phytoseiid mites
- Prediction of present and future distribution areas of Juniperus drupacea Labill and determination of ethnobotany properties in Antalya Province, Türkiye
- Population genetics of Todarodes pacificus (Cephalopoda: Ommastrephidae) in the northwest Pacific Ocean via GBS sequencing
- A comparative analysis of dendrometric, macromorphological, and micromorphological characteristics of Pistacia atlantica subsp. atlantica and Pistacia terebinthus in the middle Atlas region of Morocco
- Macrofungal sporocarp community in the lichen Scots pine forests
- Assessing the proximate compositions of indigenous forage species in Yemen’s pastoral rangelands
- Food Science
- Gut microbiota changes associated with low-carbohydrate diet intervention for obesity
- Reexamination of Aspergillus cristatus phylogeny in dark tea: Characteristics of the mitochondrial genome
- Differences in the flavonoid composition of the leaves, fruits, and branches of mulberry are distinguished based on a plant metabolomics approach
- Investigating the impact of wet rendering (solventless method) on PUFA-rich oil from catfish (Clarias magur) viscera
- Non-linear associations between cardiovascular metabolic indices and metabolic-associated fatty liver disease: A cross-sectional study in the US population (2017–2020)
- Knockdown of USP7 alleviates atherosclerosis in ApoE-deficient mice by regulating EZH2 expression
- Utility of dairy microbiome as a tool for authentication and traceability
- Agriculture
- Enhancing faba bean (Vicia faba L.) productivity through establishing the area-specific fertilizer rate recommendation in southwest Ethiopia
- Impact of novel herbicide based on synthetic auxins and ALS inhibitor on weed control
- Perspectives of pteridophytes microbiome for bioremediation in agricultural applications
- Fertilizer application parameters for drip-irrigated peanut based on the fertilizer effect function established from a “3414” field trial
- Improving the productivity and profitability of maize (Zea mays L.) using optimum blended inorganic fertilization
- Application of leaf multispectral analyzer in comparison to hyperspectral device to assess the diversity of spectral reflectance indices in wheat genotypes
- Animal Sciences
- Knockdown of ANP32E inhibits colorectal cancer cell growth and glycolysis by regulating the AKT/mTOR pathway
- Development of a detection chip for major pathogenic drug-resistant genes and drug targets in bovine respiratory system diseases
- Exploration of the genetic influence of MYOT and MB genes on the plumage coloration of Muscovy ducks
- Transcriptome analysis of adipose tissue in grazing cattle: Identifying key regulators of fat metabolism
- Comparison of nutritional value of the wild and cultivated spiny loaches at three growth stages
- Transcriptomic analysis of liver immune response in Chinese spiny frog (Quasipaa spinosa) infected with Proteus mirabilis
- Disruption of BCAA degradation is a critical characteristic of diabetic cardiomyopathy revealed by integrated transcriptome and metabolome analysis
- Plant Sciences
- Effect of long-term in-row branch covering on soil microorganisms in pear orchards
- Photosynthetic physiological characteristics, growth performance, and element concentrations reveal the calcicole–calcifuge behaviors of three Camellia species
- Transcriptome analysis reveals the mechanism of NaHCO3 promoting tobacco leaf maturation
- Bioinformatics, expression analysis, and functional verification of allene oxide synthase gene HvnAOS1 and HvnAOS2 in qingke
- Water, nitrogen, and phosphorus coupling improves gray jujube fruit quality and yield
- Improving grape fruit quality through soil conditioner: Insights from RNA-seq analysis of Cabernet Sauvignon roots
- Role of Embinin in the reabsorption of nucleus pulposus in lumbar disc herniation: Promotion of nucleus pulposus neovascularization and apoptosis of nucleus pulposus cells
- Revealing the effects of amino acid, organic acid, and phytohormones on the germination of tomato seeds under salinity stress
- Combined effects of nitrogen fertilizer and biochar on the growth, yield, and quality of pepper
- Comprehensive phytochemical and toxicological analysis of Chenopodium ambrosioides (L.) fractions
- Impact of “3414” fertilization on the yield and quality of greenhouse tomatoes
- Exploring the coupling mode of water and fertilizer for improving growth, fruit quality, and yield of the pear in the arid region
- Metagenomic analysis of endophytic bacteria in seed potato (Solanum tuberosum)
- Antibacterial, antifungal, and phytochemical properties of Salsola kali ethanolic extract
- Exploring the hepatoprotective properties of citronellol: In vitro and in silico studies on ethanol-induced damage in HepG2 cells
- Enhanced osmotic dehydration of watermelon rind using honey–sucrose solutions: A study on pre-treatment efficacy and mass transfer kinetics
- Effects of exogenous 2,4-epibrassinolide on photosynthetic traits of 53 cowpea varieties under NaCl stress
- Comparative transcriptome analysis of maize (Zea mays L.) seedlings in response to copper stress
- An optimization method for measuring the stomata in cassava (Manihot esculenta Crantz) under multiple abiotic stresses
- Fosinopril inhibits Ang II-induced VSMC proliferation, phenotype transformation, migration, and oxidative stress through the TGF-β1/Smad signaling pathway
- Antioxidant and antimicrobial activities of Salsola imbricata methanolic extract and its phytochemical characterization
- Bioengineering and Biotechnology
- Absorbable calcium and phosphorus bioactive membranes promote bone marrow mesenchymal stem cells osteogenic differentiation for bone regeneration
- New advances in protein engineering for industrial applications: Key takeaways
- An overview of the production and use of Bacillus thuringiensis toxin
- Research progress of nanoparticles in diagnosis and treatment of hepatocellular carcinoma
- Bioelectrochemical biosensors for water quality assessment and wastewater monitoring
- PEI/MMNs@LNA-542 nanoparticles alleviate ICU-acquired weakness through targeted autophagy inhibition and mitochondrial protection
- Unleashing of cytotoxic effects of thymoquinone-bovine serum albumin nanoparticles on A549 lung cancer cells
- Erratum
- Erratum to “Investigating the association between dietary patterns and glycemic control among children and adolescents with T1DM”
- Erratum to “Activation of hypermethylated P2RY1 mitigates gastric cancer by promoting apoptosis and inhibiting proliferation”
- Retraction
- Retraction to “MiR-223-3p regulates cell viability, migration, invasion, and apoptosis of non-small cell lung cancer cells by targeting RHOB”
- Retraction to “A data mining technique for detecting malignant mesothelioma cancer using multiple regression analysis”
- Special Issue on Advances in Neurodegenerative Disease Research and Treatment
- Transplantation of human neural stem cell prevents symptomatic motor behavior disability in a rat model of Parkinson’s disease
- Special Issue on Multi-omics
- Inflammasome complex genes with clinical relevance suggest potential as therapeutic targets for anti-tumor drugs in clear cell renal cell carcinoma
- Gastroesophageal varices in primary biliary cholangitis with anti-centromere antibody positivity: Early onset?
Artikel in diesem Heft
- Biomedical Sciences
- Constitutive and evoked release of ATP in adult mouse olfactory epithelium
- LARP1 knockdown inhibits cultured gastric carcinoma cell cycle progression and metastatic behavior
- PEGylated porcine–human recombinant uricase: A novel fusion protein with improved efficacy and safety for the treatment of hyperuricemia and renal complications
- Research progress on ocular complications caused by type 2 diabetes mellitus and the function of tears and blepharons
- The role and mechanism of esketamine in preventing and treating remifentanil-induced hyperalgesia based on the NMDA receptor–CaMKII pathway
- Brucella infection combined with Nocardia infection: A case report and literature review
- Detection of serum interleukin-18 level and neutrophil/lymphocyte ratio in patients with antineutrophil cytoplasmic antibody-associated vasculitis and its clinical significance
- Ang-1, Ang-2, and Tie2 are diagnostic biomarkers for Henoch-Schönlein purpura and pediatric-onset systemic lupus erythematous
- PTTG1 induces pancreatic cancer cell proliferation and promotes aerobic glycolysis by regulating c-myc
- Role of serum B-cell-activating factor and interleukin-17 as biomarkers in the classification of interstitial pneumonia with autoimmune features
- Effectiveness and safety of a mumps containing vaccine in preventing laboratory-confirmed mumps cases from 2002 to 2017: A meta-analysis
- Low levels of sex hormone-binding globulin predict an increased breast cancer risk and its underlying molecular mechanisms
- A case of Trousseau syndrome: Screening, detection and complication
- Application of the integrated airway humidification device enhances the humidification effect of the rabbit tracheotomy model
- Preparation of Cu2+/TA/HAP composite coating with anti-bacterial and osteogenic potential on 3D-printed porous Ti alloy scaffolds for orthopedic applications
- Aquaporin-8 promotes human dermal fibroblasts to counteract hydrogen peroxide-induced oxidative damage: A novel target for management of skin aging
- Current research and evidence gaps on placental development in iron deficiency anemia
- Single-nucleotide polymorphism rs2910829 in PDE4D is related to stroke susceptibility in Chinese populations: The results of a meta-analysis
- Pheochromocytoma-induced myocardial infarction: A case report
- Kaempferol regulates apoptosis and migration of neural stem cells to attenuate cerebral infarction by O‐GlcNAcylation of β-catenin
- Sirtuin 5 regulates acute myeloid leukemia cell viability and apoptosis by succinylation modification of glycine decarboxylase
- Apigenin 7-glucoside impedes hypoxia-induced malignant phenotypes of cervical cancer cells in a p16-dependent manner
- KAT2A changes the function of endometrial stromal cells via regulating the succinylation of ENO1
- Current state of research on copper complexes in the treatment of breast cancer
- Exploring antioxidant strategies in the pathogenesis of ALS
- Helicobacter pylori causes gastric dysbacteriosis in chronic gastritis patients
- IL-33/soluble ST2 axis is associated with radiation-induced cardiac injury
- The predictive value of serum NLR, SII, and OPNI for lymph node metastasis in breast cancer patients with internal mammary lymph nodes after thoracoscopic surgery
- Carrying SNP rs17506395 (T > G) in TP63 gene and CCR5Δ32 mutation associated with the occurrence of breast cancer in Burkina Faso
- P2X7 receptor: A receptor closely linked with sepsis-associated encephalopathy
- Probiotics for inflammatory bowel disease: Is there sufficient evidence?
- Identification of KDM4C as a gene conferring drug resistance in multiple myeloma
- Microbial perspective on the skin–gut axis and atopic dermatitis
- Thymosin α1 combined with XELOX improves immune function and reduces serum tumor markers in colorectal cancer patients after radical surgery
- Highly specific vaginal microbiome signature for gynecological cancers
- Sample size estimation for AQP4-IgG seropositive optic neuritis: Retinal damage detection by optical coherence tomography
- The effects of SDF-1 combined application with VEGF on femoral distraction osteogenesis in rats
- Fabrication and characterization of gold nanoparticles using alginate: In vitro and in vivo assessment of its administration effects with swimming exercise on diabetic rats
- Mitigating digestive disorders: Action mechanisms of Mediterranean herbal active compounds
- Distribution of CYP2D6 and CYP2C19 gene polymorphisms in Han and Uygur populations with breast cancer in Xinjiang, China
- VSP-2 attenuates secretion of inflammatory cytokines induced by LPS in BV2 cells by mediating the PPARγ/NF-κB signaling pathway
- Factors influencing spontaneous hypothermia after emergency trauma and the construction of a predictive model
- Long-term administration of morphine specifically alters the level of protein expression in different brain regions and affects the redox state
- Application of metagenomic next-generation sequencing technology in the etiological diagnosis of peritoneal dialysis-associated peritonitis
- Clinical diagnosis, prevention, and treatment of neurodyspepsia syndrome using intelligent medicine
- Case report: Successful bronchoscopic interventional treatment of endobronchial leiomyomas
- Preliminary investigation into the genetic etiology of short stature in children through whole exon sequencing of the core family
- Cystic adenomyoma of the uterus: Case report and literature review
- Mesoporous silica nanoparticles as a drug delivery mechanism
- Dynamic changes in autophagy activity in different degrees of pulmonary fibrosis in mice
- Vitamin D deficiency and inflammatory markers in type 2 diabetes: Big data insights
- Lactate-induced IGF1R protein lactylation promotes proliferation and metabolic reprogramming of lung cancer cells
- Meta-analysis on the efficacy of allogeneic hematopoietic stem cell transplantation to treat malignant lymphoma
- Mitochondrial DNA drives neuroinflammation through the cGAS-IFN signaling pathway in the spinal cord of neuropathic pain mice
- Application value of artificial intelligence algorithm-based magnetic resonance multi-sequence imaging in staging diagnosis of cervical cancer
- Embedded monitoring system and teaching of artificial intelligence online drug component recognition
- Investigation into the association of FNDC1 and ADAMTS12 gene expression with plumage coloration in Muscovy ducks
- Yak meat content in feed and its impact on the growth of rats
- A rare case of Richter transformation with breast involvement: A case report and literature review
- First report of Nocardia wallacei infection in an immunocompetent patient in Zhejiang province
- Rhodococcus equi and Brucella pulmonary mass in immunocompetent: A case report and literature review
- Downregulation of RIP3 ameliorates the left ventricular mechanics and function after myocardial infarction via modulating NF-κB/NLRP3 pathway
- Evaluation of the role of some non-enzymatic antioxidants among Iraqi patients with non-alcoholic fatty liver disease
- The role of Phafin proteins in cell signaling pathways and diseases
- Ten-year anemia as initial manifestation of Castleman disease in the abdominal cavity: A case report
- Coexistence of hereditary spherocytosis with SPTB P.Trp1150 gene variant and Gilbert syndrome: A case report and literature review
- Utilization of convolutional neural networks to analyze microscopic images for high-throughput screening of mesenchymal stem cells
- Exploratory evaluation supported by experimental and modeling approaches of Inula viscosa root extract as a potent corrosion inhibitor for mild steel in a 1 M HCl solution
- Imaging manifestations of ductal adenoma of the breast: A case report
- Gut microbiota and sleep: Interaction mechanisms and therapeutic prospects
- Isomangiferin promotes the migration and osteogenic differentiation of rat bone marrow mesenchymal stem cells
- Prognostic value and microenvironmental crosstalk of exosome-related signatures in human epidermal growth factor receptor 2 positive breast cancer
- Circular RNAs as potential biomarkers for male severe sepsis
- Knockdown of Stanniocalcin-1 inhibits growth and glycolysis in oral squamous cell carcinoma cells
- The expression and biological role of complement C1s in esophageal squamous cell carcinoma
- A novel GNAS mutation in pseudohypoparathyroidism type 1a with articular flexion deformity: A case report
- Predictive value of serum magnesium levels for prognosis in patients with non-small cell lung cancer undergoing EGFR-TKI therapy
- HSPB1 alleviates acute-on-chronic liver failure via the P53/Bax pathway
- IgG4-related disease complicated by PLA2R-associated membranous nephropathy: A case report
- Baculovirus-mediated endostatin and angiostatin activation of autophagy through the AMPK/AKT/mTOR pathway inhibits angiogenesis in hepatocellular carcinoma
- Metformin mitigates osteoarthritis progression by modulating the PI3K/AKT/mTOR signaling pathway and enhancing chondrocyte autophagy
- Evaluation of the activity of antimicrobial peptides against bacterial vaginosis
- Atypical presentation of γ/δ mycosis fungoides with an unusual phenotype and SOCS1 mutation
- Analysis of the microecological mechanism of diabetic kidney disease based on the theory of “gut–kidney axis”: A systematic review
- Omega-3 fatty acids prevent gestational diabetes mellitus via modulation of lipid metabolism
- Refractory hypertension complicated with Turner syndrome: A case report
- Interaction of ncRNAs and the PI3K/AKT/mTOR pathway: Implications for osteosarcoma
- Association of low attenuation area scores with pulmonary function and clinical prognosis in patients with chronic obstructive pulmonary disease
- Long non-coding RNAs in bone formation: Key regulators and therapeutic prospects
- The deubiquitinating enzyme USP35 regulates the stability of NRF2 protein
- Neutrophil-to-lymphocyte ratio and platelet-to-lymphocyte ratio as potential diagnostic markers for rebleeding in patients with esophagogastric variceal bleeding
- G protein-coupled receptor 1 participating in the mechanism of mediating gestational diabetes mellitus by phosphorylating the AKT pathway
- LL37-mtDNA regulates viability, apoptosis, inflammation, and autophagy in lipopolysaccharide-treated RLE-6TN cells by targeting Hsp90aa1
- The analgesic effect of paeoniflorin: A focused review
- Chemical composition’s effect on Solanum nigrum Linn.’s antioxidant capacity and erythrocyte protection: Bioactive components and molecular docking analysis
- Knockdown of HCK promotes HREC cell viability and inner blood–retinal barrier integrity by regulating the AMPK signaling pathway
- The role of rapamycin in the PINK1/Parkin signaling pathway in mitophagy in podocytes
- Laryngeal non-Hodgkin lymphoma: Report of four cases and review of the literature
- Clinical value of macrogenome next-generation sequencing on infections
- Overview of dendritic cells and related pathways in autoimmune uveitis
- TAK-242 alleviates diabetic cardiomyopathy via inhibiting pyroptosis and TLR4/CaMKII/NLRP3 pathway
- Hypomethylation in promoters of PGC-1α involved in exercise-driven skeletal muscular alterations in old age
- Profile and antimicrobial susceptibility patterns of bacteria isolated from effluents of Kolladiba and Debark hospitals
- The expression and clinical significance of syncytin-1 in serum exosomes of hepatocellular carcinoma patients
- A histomorphometric study to evaluate the therapeutic effects of biosynthesized silver nanoparticles on the kidneys infected with Plasmodium chabaudi
- PGRMC1 and PAQR4 are promising molecular targets for a rare subtype of ovarian cancer
- Analysis of MDA, SOD, TAOC, MNCV, SNCV, and TSS scores in patients with diabetes peripheral neuropathy
- SLIT3 deficiency promotes non-small cell lung cancer progression by modulating UBE2C/WNT signaling
- The relationship between TMCO1 and CALR in the pathological characteristics of prostate cancer and its effect on the metastasis of prostate cancer cells
- Heterogeneous nuclear ribonucleoprotein K is a potential target for enhancing the chemosensitivity of nasopharyngeal carcinoma
- PHB2 alleviates retinal pigment epithelium cell fibrosis by suppressing the AGE–RAGE pathway
- Anti-γ-aminobutyric acid-B receptor autoimmune encephalitis with syncope as the initial symptom: Case report and literature review
- Comparative analysis of chloroplast genome of Lonicera japonica cv. Damaohua
- Human umbilical cord mesenchymal stem cells regulate glutathione metabolism depending on the ERK–Nrf2–HO-1 signal pathway to repair phosphoramide mustard-induced ovarian cancer cells
- Electroacupuncture on GB acupoints improves osteoporosis via the estradiol–PI3K–Akt signaling pathway
- Renalase protects against podocyte injury by inhibiting oxidative stress and apoptosis in diabetic nephropathy
- Review: Dicranostigma leptopodum: A peculiar plant of Papaveraceae
- Combination effect of flavonoids attenuates lung cancer cell proliferation by inhibiting the STAT3 and FAK signaling pathway
- Renal microangiopathy and immune complex glomerulonephritis induced by anti-tumour agents: A case report
- Correlation analysis of AVPR1a and AVPR2 with abnormal water and sodium and potassium metabolism in rats
- Gastrointestinal health anti-diarrheal mixture relieves spleen deficiency-induced diarrhea through regulating gut microbiota
- Myriad factors and pathways influencing tumor radiotherapy resistance
- Exploring the effects of culture conditions on Yapsin (YPS) gene expression in Nakaseomyces glabratus
- Screening of prognostic core genes based on cell–cell interaction in the peripheral blood of patients with sepsis
- Coagulation factor II thrombin receptor as a promising biomarker in breast cancer management
- Ileocecal mucinous carcinoma misdiagnosed as incarcerated hernia: A case report
- Methyltransferase like 13 promotes malignant behaviors of bladder cancer cells through targeting PI3K/ATK signaling pathway
- The debate between electricity and heat, efficacy and safety of irreversible electroporation and radiofrequency ablation in the treatment of liver cancer: A meta-analysis
- ZAG promotes colorectal cancer cell proliferation and epithelial–mesenchymal transition by promoting lipid synthesis
- Baicalein inhibits NLRP3 inflammasome activation and mitigates placental inflammation and oxidative stress in gestational diabetes mellitus
- Impact of SWCNT-conjugated senna leaf extract on breast cancer cells: A potential apoptotic therapeutic strategy
- MFAP5 inhibits the malignant progression of endometrial cancer cells in vitro
- Major ozonated autohemotherapy promoted functional recovery following spinal cord injury in adult rats via the inhibition of oxidative stress and inflammation
- Axodendritic targeting of TAU and MAP2 and microtubule polarization in iPSC-derived versus SH-SY5Y-derived human neurons
- Differential expression of phosphoinositide 3-kinase/protein kinase B and Toll-like receptor/nuclear factor kappa B signaling pathways in experimental obesity Wistar rat model
- The therapeutic potential of targeting Oncostatin M and the interleukin-6 family in retinal diseases: A comprehensive review
- BA inhibits LPS-stimulated inflammatory response and apoptosis in human middle ear epithelial cells by regulating the Nf-Kb/Iκbα axis
- Role of circRMRP and circRPL27 in chronic obstructive pulmonary disease
- Investigating the role of hyperexpressed HCN1 in inducing myocardial infarction through activation of the NF-κB signaling pathway
- Characterization of phenolic compounds and evaluation of anti-diabetic potential in Cannabis sativa L. seeds: In vivo, in vitro, and in silico studies
- Quantitative immunohistochemistry analysis of breast Ki67 based on artificial intelligence
- Ecology and Environmental Science
- Screening of different growth conditions of Bacillus subtilis isolated from membrane-less microbial fuel cell toward antimicrobial activity profiling
- Degradation of a mixture of 13 polycyclic aromatic hydrocarbons by commercial effective microorganisms
- Evaluation of the impact of two citrus plants on the variation of Panonychus citri (Acari: Tetranychidae) and beneficial phytoseiid mites
- Prediction of present and future distribution areas of Juniperus drupacea Labill and determination of ethnobotany properties in Antalya Province, Türkiye
- Population genetics of Todarodes pacificus (Cephalopoda: Ommastrephidae) in the northwest Pacific Ocean via GBS sequencing
- A comparative analysis of dendrometric, macromorphological, and micromorphological characteristics of Pistacia atlantica subsp. atlantica and Pistacia terebinthus in the middle Atlas region of Morocco
- Macrofungal sporocarp community in the lichen Scots pine forests
- Assessing the proximate compositions of indigenous forage species in Yemen’s pastoral rangelands
- Food Science
- Gut microbiota changes associated with low-carbohydrate diet intervention for obesity
- Reexamination of Aspergillus cristatus phylogeny in dark tea: Characteristics of the mitochondrial genome
- Differences in the flavonoid composition of the leaves, fruits, and branches of mulberry are distinguished based on a plant metabolomics approach
- Investigating the impact of wet rendering (solventless method) on PUFA-rich oil from catfish (Clarias magur) viscera
- Non-linear associations between cardiovascular metabolic indices and metabolic-associated fatty liver disease: A cross-sectional study in the US population (2017–2020)
- Knockdown of USP7 alleviates atherosclerosis in ApoE-deficient mice by regulating EZH2 expression
- Utility of dairy microbiome as a tool for authentication and traceability
- Agriculture
- Enhancing faba bean (Vicia faba L.) productivity through establishing the area-specific fertilizer rate recommendation in southwest Ethiopia
- Impact of novel herbicide based on synthetic auxins and ALS inhibitor on weed control
- Perspectives of pteridophytes microbiome for bioremediation in agricultural applications
- Fertilizer application parameters for drip-irrigated peanut based on the fertilizer effect function established from a “3414” field trial
- Improving the productivity and profitability of maize (Zea mays L.) using optimum blended inorganic fertilization
- Application of leaf multispectral analyzer in comparison to hyperspectral device to assess the diversity of spectral reflectance indices in wheat genotypes
- Animal Sciences
- Knockdown of ANP32E inhibits colorectal cancer cell growth and glycolysis by regulating the AKT/mTOR pathway
- Development of a detection chip for major pathogenic drug-resistant genes and drug targets in bovine respiratory system diseases
- Exploration of the genetic influence of MYOT and MB genes on the plumage coloration of Muscovy ducks
- Transcriptome analysis of adipose tissue in grazing cattle: Identifying key regulators of fat metabolism
- Comparison of nutritional value of the wild and cultivated spiny loaches at three growth stages
- Transcriptomic analysis of liver immune response in Chinese spiny frog (Quasipaa spinosa) infected with Proteus mirabilis
- Disruption of BCAA degradation is a critical characteristic of diabetic cardiomyopathy revealed by integrated transcriptome and metabolome analysis
- Plant Sciences
- Effect of long-term in-row branch covering on soil microorganisms in pear orchards
- Photosynthetic physiological characteristics, growth performance, and element concentrations reveal the calcicole–calcifuge behaviors of three Camellia species
- Transcriptome analysis reveals the mechanism of NaHCO3 promoting tobacco leaf maturation
- Bioinformatics, expression analysis, and functional verification of allene oxide synthase gene HvnAOS1 and HvnAOS2 in qingke
- Water, nitrogen, and phosphorus coupling improves gray jujube fruit quality and yield
- Improving grape fruit quality through soil conditioner: Insights from RNA-seq analysis of Cabernet Sauvignon roots
- Role of Embinin in the reabsorption of nucleus pulposus in lumbar disc herniation: Promotion of nucleus pulposus neovascularization and apoptosis of nucleus pulposus cells
- Revealing the effects of amino acid, organic acid, and phytohormones on the germination of tomato seeds under salinity stress
- Combined effects of nitrogen fertilizer and biochar on the growth, yield, and quality of pepper
- Comprehensive phytochemical and toxicological analysis of Chenopodium ambrosioides (L.) fractions
- Impact of “3414” fertilization on the yield and quality of greenhouse tomatoes
- Exploring the coupling mode of water and fertilizer for improving growth, fruit quality, and yield of the pear in the arid region
- Metagenomic analysis of endophytic bacteria in seed potato (Solanum tuberosum)
- Antibacterial, antifungal, and phytochemical properties of Salsola kali ethanolic extract
- Exploring the hepatoprotective properties of citronellol: In vitro and in silico studies on ethanol-induced damage in HepG2 cells
- Enhanced osmotic dehydration of watermelon rind using honey–sucrose solutions: A study on pre-treatment efficacy and mass transfer kinetics
- Effects of exogenous 2,4-epibrassinolide on photosynthetic traits of 53 cowpea varieties under NaCl stress
- Comparative transcriptome analysis of maize (Zea mays L.) seedlings in response to copper stress
- An optimization method for measuring the stomata in cassava (Manihot esculenta Crantz) under multiple abiotic stresses
- Fosinopril inhibits Ang II-induced VSMC proliferation, phenotype transformation, migration, and oxidative stress through the TGF-β1/Smad signaling pathway
- Antioxidant and antimicrobial activities of Salsola imbricata methanolic extract and its phytochemical characterization
- Bioengineering and Biotechnology
- Absorbable calcium and phosphorus bioactive membranes promote bone marrow mesenchymal stem cells osteogenic differentiation for bone regeneration
- New advances in protein engineering for industrial applications: Key takeaways
- An overview of the production and use of Bacillus thuringiensis toxin
- Research progress of nanoparticles in diagnosis and treatment of hepatocellular carcinoma
- Bioelectrochemical biosensors for water quality assessment and wastewater monitoring
- PEI/MMNs@LNA-542 nanoparticles alleviate ICU-acquired weakness through targeted autophagy inhibition and mitochondrial protection
- Unleashing of cytotoxic effects of thymoquinone-bovine serum albumin nanoparticles on A549 lung cancer cells
- Erratum
- Erratum to “Investigating the association between dietary patterns and glycemic control among children and adolescents with T1DM”
- Erratum to “Activation of hypermethylated P2RY1 mitigates gastric cancer by promoting apoptosis and inhibiting proliferation”
- Retraction
- Retraction to “MiR-223-3p regulates cell viability, migration, invasion, and apoptosis of non-small cell lung cancer cells by targeting RHOB”
- Retraction to “A data mining technique for detecting malignant mesothelioma cancer using multiple regression analysis”
- Special Issue on Advances in Neurodegenerative Disease Research and Treatment
- Transplantation of human neural stem cell prevents symptomatic motor behavior disability in a rat model of Parkinson’s disease
- Special Issue on Multi-omics
- Inflammasome complex genes with clinical relevance suggest potential as therapeutic targets for anti-tumor drugs in clear cell renal cell carcinoma
- Gastroesophageal varices in primary biliary cholangitis with anti-centromere antibody positivity: Early onset?