Abstract
Acute myeloid leukemia (AML) is a blood system malignancy where sirtuin 5 (SIRT5) is abnormally expressed in AML cell lines. This study aimed to investigate the SIRT5 effects on the viability and apoptosis of AML cell lines. The mRNA and protein expression levels of succinylation regulatory enzyme in clinical samples and AML cell lines were detected by real-time quantitative polymerase chain reaction and western blotting while cell viability was measured using cell counting kit-8 assay. The apoptosis rate was assessed with flow cytometry. The interaction between SIRT5 and glycine decarboxylase (GLDC) was determined by co-immunoprecipitation and immunofluorescence staining techniques. Results indicated higher mRNA and protein expression levels of SIRT5 in clinical AML samples of AML than in normal subjects. Similarly, cell viability was inhibited, and apoptosis was promoted by downregulating SIRT5, in addition to inhibition of SIRT5-mediated GLDC succinylation. Moreover, rescue experiment results showed that GLDC reversed the effects of SIRT5 knockdown on cell viability and apoptosis. These results, in combination with SIRT5 and GLDC interactions, suggested that SIRT5 was involved in mediating AML development through GLDC succinylation. SIRT5 inhibits GLDC succinylation to promote viability and inhibit apoptosis of AML cells, suggesting that SIRT5 encourages the development of AML.
Graphical abstract

1 Introduction
Leukemia can be categorized based on immunological and morphological characteristics, cytogenic disorders, and different cell types into myeloid and lymphocytic, while acute and chronic leukemia is based on disease progression [1]. Acute myeloid leukemia (AML) is a malignancy of the human blood system and is a common form of acute leukemia, accounting for 80% of cases [2,3]. Its occurrence is independent of age and is characterized by abnormal self-renewal of leukocyte DNA and clonal expansion of leukocytes due to mutations in proliferation and differentiation [4]. The AML suffers a poor prognosis with less than 30% of a 5-year overall survival rate [5]. The available clinical treatment strategies include radiotherapy, chemotherapy, and surgery [6], which fail to ensure a complete cure due to associated high side effects and easy drug resistance emergence [7]. It is, thus, imperative to design a clinical treatment plan with targeted therapeutic outcomes per tumor pathogenesis [8]. Our study is therefore envisaged to improve AML prognosis and provide novel therapeutic targets to improve AML-targeted therapy.
Succinylation modification refers to the covalent binding of succinyl-coenzyme A (CoA) to protein lysine residues which is regarded as a novel post-translational modification [9] and widely exists in cells and participates in a variety of life activities [10]. Succinylation is also involved in metabolizing glucose, lipids, and amino acids via modulating gene expression and protease activity [11]. Several studies have shown that succinylation modification of substrate proteins or signaling pathways promotes or inhibits the progression of various cancers, such as thyroid, breast, gastric, and prostate [9,12–14]. However, the regulation pathway and mechanisms of succinylation modification in the occurrence and development of AML remain unknown.
Sirtuin 5 (SIRT5) is one of the desuccinylates [15], located within the mitochondria of cells, and belongs to the evolutionarily conserved Sirtuin family [16], and possesses unique enzymatic activity compared to other sirtuin family members. It has been reported to possess affinity toward negatively charged acyl groups, catalyzes deglutamylation and desuccinylation, and exhibits weak deacetylase activity [17], in addition to its neuro- and cardio-protective effects [18,19]. Moreover, SIRT5 activators or inhibitors could also be used clinically as effective drug targets for different cancers, such as liver, prostate, and breast [20–22]. It has been reported in a study that SIRT5 was abnormally expressed in AML cell lines [23]; however, the specific regulatory mechanism and the complete molecular route of SIRT5 in AML are not yet elucidated.
Glycine decarboxylase (GLDC), a mitochondrial pyridoxal 5ʹ-phosphate (PLP)-dependent enzyme, catalyzes the first step in glycine catabolism [24]. Abnormally expressed GLDC induces glycine accumulation, leading to neural tube defects and nonketotic hyperglycemia [25,26]. Recent studies demonstrated that GLDC was overexpressed in various cancers and plays a fundamental role in tumor growth, e.g., high levels of GLDC in non-small cell lung cancer-initiating cells are important for tumorigenesis through promoting pyrimidine biosynthesis, glycolysis, and sarcosine production [27]. Similarly, GLDC expression was significantly elevated in MYCN-amplified neuroblastomas, further promoting excessive cell proliferation [28]. However, the role of GLDC in AML has not been reported. Before conducting this study comprehensively, we conducted a preliminary experiment and found that SIRT5 can regulate the succinylation modification level of GLDC.
Therefore, this study aimed to investigate the specific SIRT5 mechanisms during AML progression. It is speculated that SIRT5 may be a pivotal regulator to mediate the viability and apoptosis of AML cells by regulating GLDC succinylation.
2 Materials and methods
2.1 Clinical sample collection
The blood samples were collected from 33 AML patients and 25 normal healthy volunteers. All patients were diagnosed with AML as per FAB and World Health Organization (WHO) typing criteria in our hospital. This study was approved by the Ethics Committee of our hospital and all participants signed informed consent before blood collection. Blood samples were handled strictly according to the Declaration of Helsinki.
-
Informed consent: Informed consent has been obtained from all individuals included in this study.
-
Ethics approval: The research related to human use has been complied with all the relevant national regulations, institutional policies and in accordance with the tenets of the Helsinki Declaration, and has been approved by the Ethics Committee of The Second Affiliated Hospital of Guizhou Medical University.
2.2 Culture of AML cells
AML cells including HL-60 and KG1a were purchased from ATCC (USA). HL-60 and KG1a cells were maintained with Dulbecco’s modified eagle medium (Gibco, NY, USA) containing 10% fetal bovine serum (Sigma, St Louis, MO, USA) and 1% penicillin/streptomycin (Sigma, St Louis, MO, USA). All cell lines were cultured in an incubator at 37°C with 5% CO2.
2.3 Cell transfection
Short hairpin RNA SIRT5 (sh-SIRT5), over-expression SIRT5 plasmid (SIRT5), over-expression GLDC plasmid (GLDC), and negative controls (sh-NC or vector) were synthesized in RiboBio (Guangzhou, China). When the fusion degree of HL-60 and KG1a cell lines was about 80%, Lipofectamine™ 2000 (Invitrogen, State of California, USA) was utilized to perform cell transfection. The cells were transfected with 100 ng shRNA and 30 μg over-expression plasmids. Forty-eight hours after transfection, transfected cells were collected.
2.4 Real-time quantitative PCR (qRT-PCR)
TRIzol reagent (Invitrogen, CA, USA) was used to extract total RNA from blood and cells. The BeyoRT™ III M-MLV (Beyotime, Shanghai, China) was used for RNA reverse transcription. PCR amplification was determined using the TB Green® Premix Ex Taq™ II (Takara, Dalian, China) on the CFX96 TOUCH real-time PCR instrument (Bio-RAD, California, USA). mRNA expression was calculated using the 2−△△Ct method. GAPDH was the internal standard. All primer sequences are available in Table 1.
Primers used in our work
| Name | Sequence (5ʹ–3′) |
|---|---|
| CPT1A-F | ATGCGCTACTCCCTGAAAGTG |
| CPT1A-R | GTGGCACGACTCATCTTGC |
| KAT2A-F | CTCTGCCTTAACTACTGGAAGC |
| KAT2A-R | GCCATCTGGTGTAATTGACCTTG |
| KAT3B-F | CGTTGCCCTATCTCCGTCTC |
| KAT3B-R | GGGAGCAATCGGGTAATTTTCC |
| SIRT5-F | TGGAGGAGGTTGACAGAGAGC |
| SIRT5-R | CTGCTGGGTACACCACAGA |
| SIRT7-F | AGAAGCGTTAGTGCTGCCG |
| SIRT7-R | GAGCCCGTCACAGTTCTGAG |
| GLDC-F | ATTTCTCGTTGATCCCCGTTG |
| GLDC-R | CACAGGGTAACTTCAGCTCAG |
| GAPDH-F | ATTGTTGCCATCAATGACCC |
| GAPDH-R | AGTAGAGGCAGGGATGATGT |
2.5 Western blot
Modified western blot assay, as previously described, was used for determination of protein expression levels [29]. RIPA lysis buffer (Beyotime, Shanghai, China) was used to obtain total proteins from AML cells. Total proteins from blood samples were obtained using a whole blood protein extraction kit (Baiaoleibo, Beijing, China). After measuring protein concentration using the Pierce BCA Protein Assay Kit (Invitrogen, CA, USA), SDS-PAGE (ThermoFisher Scientific, CA, USA) was used to separate proteins. After constant pressure electrophoresis, proteins were transferred to the Immobilon-E PVDF membrane (Merck, Darmstadt, Germany). After cleaning the membrane with PBS three times, the membrane was incubated with BSA solution for 2 h at room temperature, and incubated with the primary antibodies at 4°C. Then, the goat anti-rabbit IgG H&L (HRP) was incubated with the membrane for 2 h at room temperature. Following washing with PBST, the blot was visualized using the Enhanced ECL Chemiluminescent Substrate kit (Yeasen Biotechnology, Shanghai, China).
The antibodies used in this study include anti-CPT1A (1:1,500, ab220789; Abcam, Cambridge, UK), anti-KAT2A (1:1,200, ab217876; Abcam), anti-KAT3B (1:2,000, ab275378; Abcam), anti-SIRT5 (1:1,000, ab259967; Abcam), anti-SIRT7 (1:2,000, ab259968; Abcam), anti-GLDC (1:1,000, ab204087; Abcam), anti-succinyllysine rabbit pAb (1:1,000, PTM-401; PTM Biolabs), anti-GADPH (1:3,000, ab9485; Abcam), and goat anti-rabbit IgG H&L (HRP) (1:2,000, ab205718; Abcam).
For GLDC protein stability determination, SIRT5 overexpressed AML cells were treated with 100 μg/mL cycloheximide. The protein levels of GLDC were detected by western blot at 0, 8, 16, 24 h, respectively.
2.6 Immunofluorescence (IF) staining
Cells were washed with PBS, immobilized with 4% paraformaldehyde for 20 min, permeabilized in 0.5% triton X-100 (Beyotime, Shanghai, China), blocked with 5% BSA, followed by incubation with primary antibodies (anti-SIRT5 and anti-GLDC) overnight at 4°C. After incubation with goat anti-mouse IgG H&L (Alexa Fluor® 488, ab150113; Abcam) (green) and goat anti-rabbit IgG H&L (Alexa Fluor® 647, ab150077; Abcam) (red), 4-6-diamidino-2-phenylindole (DAPI; Beyotime, Shanghai, China) (blue) was applied to stain cell nuclei. Finally, images were obtained using confocal microscopy (Leica, Germany).
2.7 Apoptosis assay
The apoptosis rate was determined using a modified flow cytometric method as described previously [29]. Briefly, HL-60 and KG1a cells at a density of 1
2.8 TUNEL staining
A one-step TUNEL kit (Beyotime, Shanghai, China) was used for TUNEL staining of AML cell lines. After the treatment, cells were incubated with fluorescein-dUTP (Invitrogen, CA, USA) to stain apoptotic cell nuclei and DAPI (5 mg/mL) to stain all cell nuclei at room temperature for 3 min. The slides were imaged under a confocal microscope at least five random separate fields.
2.9 Cell counting kit-8 (CCK-8)
According to the manufacturer’s protocol of a CCK-8 kit (Beyotime, Shanghai, China), the transfected HL-60 and KG1a cell lines (3 × 103 cells/well) were treated with 10 μL CCK-8 solution for 2 h. The absorbance was detected using a microplate reader at 450 nm.
2.10 Co-immunoprecipitation (Co-IP)
The interaction between SIRT5 and GLDC was detected by Pierce’s classic magnetic bead IP/Co-IP kit (ThermoFisher, CA, USA) combined with western blotting. The cells were lysed with Co-IP lysis buffer, followed by incubating cell lysates and antibodies in test tubes overnight at 4°C to form immunoprecipitation complexes. The pre-treated protein A/G beads were then added to each tube and incubated again under ambient conditions for 1 h. Finally, a western blot was carried out using the supernatant containing the target antigen collected by magnetic scaffold.
2.11 Statistical analyses
Data were represented as mean ± standard deviation. Statistical differences between two and among multiple groups were calculated using Student’s t-test and one-way ANOVA, respectively. p < 0.05 was statistically different.
3 Results
3.1 SIRT5 expression is upregulated in patients with AML
The expressions of succinyl transferases (KAT2A, KAT3B, and CPT1A) and desuccinylates (SIRT5 and SIRT7) for exploring succinylation modification effects on AML patients in blood samples of all participants. The qRT-PCR results showed that the mRNA expressions of KAT2A, KAT3B, CPT1A, and SIRT7 in blood samples of AML patients and healthy volunteers were insignificantly different (Figure 1a–c and e). Nevertheless, the mRNA expression of SIRT5 was significantly elevated in AML clinical samples (Figure 1d) compared to normal individuals, which was also similarly found in western blotting results (Figure 1f), indicating that the SIRT5 levels were significantly higher in AML patients; hence, it was speculated that SIRT5 was a key regulator during AML development.

SIRT5 was highly expressed in clinical samples of AML. (a–e) mRNA expression levels of CPT1A, KAT2A, KAT3B, SIRT5, and SIRT7 in clinical samples of AML were detected by qRT-PCR. (f) Protein expression levels of CPT1A, KAT2A, KAT3B, SIRT5, and SIRT7 in clinical samples of AML were detected by western blot and the exemplary western blot images are shown (three samples). **p < 0.01; ns: no significant difference.
3.2 SIRT5 knockdown suppresses viability and facilitates apoptosis of AML cells
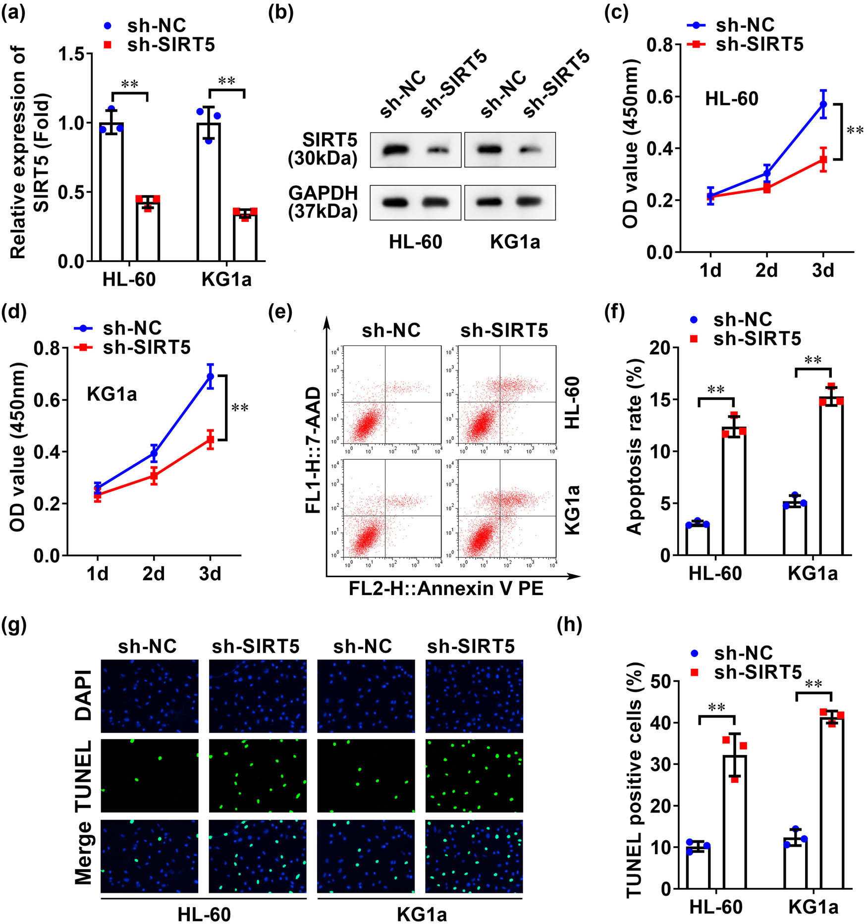
To confirm the role of SIRT5 in AML cells, the SIRT5 expression in AML cells was knocked down, and results showed that mRNA expressions of SIRT5 in HL-60 and KG1a cell lines after sh-SIRT5 transfection were significantly reduced (Figure 2a), in addition to considerably decreased protein levels (Figure 2b). These results indicated the successful transfection of sh-SIRT5. It was then proceeded by examining the post-sh-SIRT5 transfection cellular functions in AML cell lines, and results are shown in Figure 2c and d, indicating a significant inhibition of cell viability in both cell lines. Moreover, flow cytometric analysis (Figure 2e and f) and TUNEL staining (Figure 2g and h) revealed significantly elevated rates of apoptosis in both cell lines following SIRT5 knockdown.

SIRT5 knockdown inhibited the viability and promoted apoptosis of AML cell lines. (a) qRT-PCR and (b) western blotting were used to detect the transfection efficiency of sh-SIRT5 in HL-60 and KG1a cell lines. CCK-8 detected the activity of (c) HL-60 and (d) KG1a cell lines. The apoptosis of HL-60 and KG1a cell lines was detected by flow cytometry (e and f) and TUNEL staining (g and h). **p < 0.01.
3.3 SIRT5 modifies GLDC succinylation
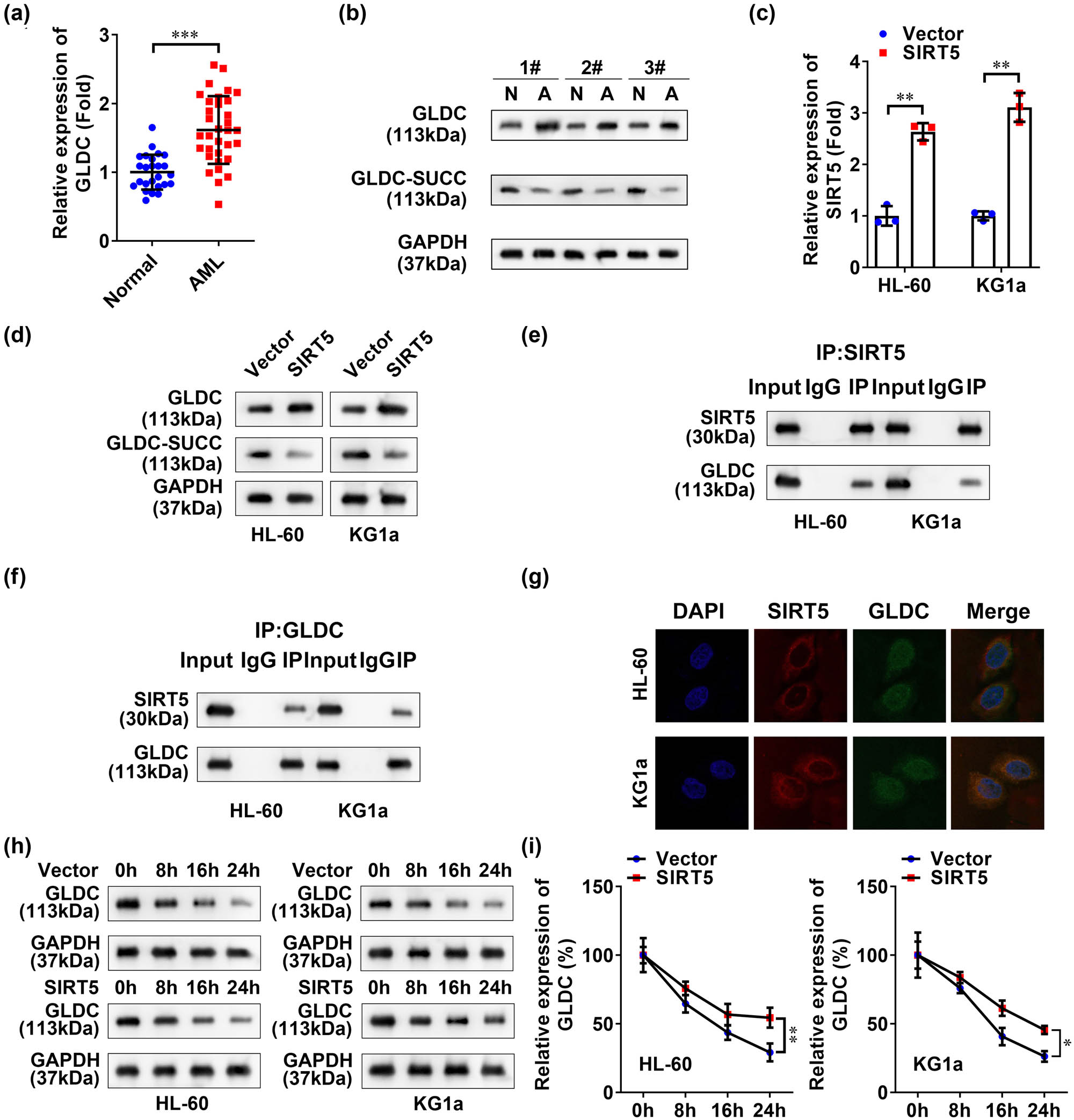
To elucidate the mechanism of SIRT5-mediated viability and apoptosis, GLDC levels regulated by SIRT5 were investigated. As shown in Figure 3a, GLDC mRNA levels were increased in the AML patients. In addition, the protein levels of FLDC were increased, while the succinylation levels of GLDC were decreased in the AML patients (Figure 3b). After SIRT5 overexpressed vector transfection, the SIRT5 mRNA levels were significantly increased in AML cell lines (Figure 3c). GLDC protein levels were increased when SIRT5 was overexpressed in AML cell lines, while the succinylation levels of GLDC (GLDC-SUCC) were decreased, suggesting that SIRT5 overexpression affected GLDC succinylation (Figure 3d). Moreover, analyzing binding patterns using Co-IP analysis of SIRT5 and GLDC (Figure 3e and f) showed that SIRT5 interacted with GLDC in both cell lines. Similarly, IF staining showed SIRT5 was co-located with GLDC within the nucleus (Figure 3g), which further cemented the speculation of SIRT5 and GLDC interaction. Furthermore, we found that SIRT5 overexpression inhibited the GLDC protein degradation in the AML cell lines, indicating SIRT5 enhanced the protein stability of GLDC (Figure 3h and i). All these results demonstrated that SIRT5 was involved in promoting GLDC desuccinylation in AML cells.

SIRT5 modified GLDC by succinylation. (a) mRNA levels of GLDC in clinical samples of AML were detected by qRT-PCR. (b) Protein expression and succinylation levels of GLDC in clinical samples of AML were detected by western blot and the exemplary western blot images are shown (three samples). (c) Overexpression efficiency of SIRT5 was detected by RT-qPCR. (d) Protein expression levels of GLDC and GLDC-SUCC after SIRT5 overexpression were detected by western blot. (e and f) Co-IP and western blot analysis were used to evaluate the interaction between GLDC and SIRT5. (g) IF staining was used to evaluate the binding between SIRT5 and GLDC. (h and i) Protein stability of GLDC in the SIRT5 overexpressed AML cell lines was detected by western blot. ***p < 0.001.
3.4 SIRT5 regulates GLDC-mediated viability and apoptosis of AML cells
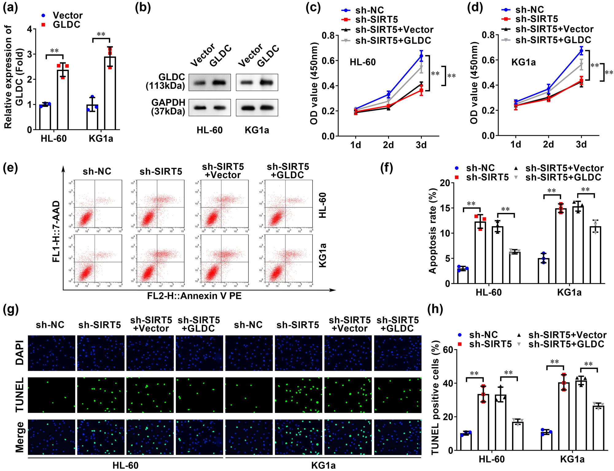
To further explore whether GLDC affects AML cellular processes, we analyzed the functional changes of HL-60 and KG1a cell lines after GLDC overexpression, and the results are shown in Figure 4a and b. The results demonstrated that GLDC levels were significantly increased in AML cell lines after GLDC transfection, cementing the successful transfection of GLDC overexpression plasmid into AML cell lines. As shown in Figure 4c and d, GLDC overexpression promoted cell viability in both cell lines, which was inhibited by SIRT5 knockdown. Additionally, flow cytometric analysis (Figure 4e and f) and TUNEL staining (Figure 4g and h) showed that GLDC overexpression inhibited apoptosis in both cell lines, which was promoted by SIRT5 knockdown. These results demonstrated that GLDC promoted AML cell viability and inhibited apoptosis, which was regulated by SIRT5.

SIRT5 regulated AML cell viability and apoptosis by regulating GLDC. (a) qRT-PCR and (b) western blotting were used to detect the transfection efficiency of GLDC in HL-60 and KG1a cell lines. CCK-8 assays were used to detect the activity of (c) HL-60 and (d) KG1a cell lines. The apoptosis of HL-60 and KG1a cell lines was detected by flow cytometry (e and f) and TUNEL staining (g and h). **p < 0.01.
4 Discussions
The process of succinylation has gained immense attention from researchers owing to its regulatory effect on various metabolic processes [30]. Our study aimed to analyze the specific regulatory mechanisms of desuccinylates and SIRT5 in the development of AML, and results showed that SIRT5 was involved in regulating AML cell viability and apoptosis by regulating GLDC succinylation modification.
AML is a fatal proliferative cancer caused by infinite clonal proliferation and differentiation loss of myeloid hematopoietic stem cells [31] with increasing incidence and mortality rates [32]. However, potential clinical targets for AML treatment have not been fully identified. Recently, succinylation has been shown to participate in many tumor cell processes, such as proliferation and apoptosis [33]. It was reported that the succinyl dehydrogenase complex regulated the development of AML by inhibiting the respiratory metabolism of AML cells [34], which was also confirmed in another study depicting that succinylation modifies the AML development [35]. Our results showed that desuccinylate SIRT5 expression was elevated in AML clinical samples, consistent with the study of Yan et al. [23], hence it was suggested that SIRT5 serves as a key regulator mediating AML development.
SIRT5 is the only known mitochondrial desuccinylates, belonging to the evolutionarily conservative sirtuin family [36], and is highly expressed in breast tumors, melanoma, and renal cell carcinoma [17,20,37,38]. Moreover, acetylation modification of SIRT6 in the same family has been proven to be a good target for leukemia therapy [39]. Similarly, NRD167, an inhibitor of SIRT5, has also been confirmed to improve the clinical outcomes of AML patients [40]. In our study, we found that knocking down SIRT5 in AML cell lines impeded cell viability and promoted apoptosis which was consistent with its functions in gastric cancer cells as reported earlier [41]. Moreover, our results showed that SIRT5 interacted with GLDC, a key enzyme regulating glycine, amino acid metabolism, and decomposing glycine into single carbon units, mediated its succinylation in AML cells [42]. It was reported that mTORC1 signaling was involved in inducing GLDC acetylation by SIRT3 in different tumors [43]. Our findings revealed for the first time that SIRT5 regulated GLDC succinylation.
GLDC expression is usually upregulated in tumor patients, playing a critical role in tumorigenesis and cancer progression, such as in breast and lung cancers, hepatocellular carcinoma, and leukemia [44–46]. It was revealed by Liu et al. that high GLDC expression inhibited stem cell injury in chronic myeloid leukemia [47], and was aberrantly expressed in AML clinical samples [42]. Our results of rescue experiments revealed that GLDC overexpression counteracted AMI cell viability and apoptosis regulated by SIRT5 knockdown. Combined with SIRT5 and GLDC interaction, it is suggested that SIRT5 was involved in mediating AML progression through the GLDC succinylation.
-
Funding information: Authors state no funding involved.
-
Author contributions: All authors contributed to the study conception and design. Material preparation, data collection, and analysis were performed by C.L. and H.L. The first draft of the manuscript was written by J.Z. and all authors commented on previous versions of the manuscript. All authors read and approved the final manuscript.
-
Conflict of interest: Authors state no conflict of interest.
-
Data availability statement: The datasets generated during and/or analyzed during the current study are available from the corresponding author on reasonable request.
References
[1] Čolović N, Denčić-Fekete M, Peruničić M, Jurišić V. Clinical characteristics and treatment outcome of hypocellular acute myeloid leukemia based on who classification. Indian J Hematol Blood Transfus. 2020;36:59–63. 10.1007/s12288-019-01161-2.Search in Google Scholar PubMed PubMed Central
[2] Ai H, Chao NJ, Rizzieri DA, Huang X, Spitzer TR, Wang J, et al. Expert consensus on microtransplant for acute myeloid leukemia in elderly patients – report from the international microtransplant interest group. Heliyon. 2023;9:e14924. 10.1016/j.heliyon.2023.e14924.Search in Google Scholar PubMed PubMed Central
[3] Naoe T, Saito A, Hosono N, Kasahara S, Muto H, Hatano K, et al. Immunoreactivity to WT1 peptide vaccine is associated with prognosis in elderly patients with acute myeloid leukemia: follow-up study of randomized phase II trial of OCV-501, an HLA class II-binding WT1 polypeptide. Cancer Immunol Immun. 2023;72(8):2865–71. 10.1007/s00262-023-03432-4.Search in Google Scholar PubMed PubMed Central
[4] Li Y, Solis-Ruiz J, Yang F, Long N, Tong CH, Lacbawan FL, et al. NGS-defined measurable residual disease (MRD) after initial chemotherapy as a prognostic biomarker for acute myeloid leukemia. Blood Cancer J. 2023;13:59. 10.1038/s41408-023-00833-7.Search in Google Scholar PubMed PubMed Central
[5] Shimony S, Stahl M, Stone RM. Acute myeloid leukemia: 2023 update on diagnosis, risk-stratification, and management. Am J Hematol. 2023;98:502–26. 10.1002/ajh.26822.Search in Google Scholar PubMed
[6] Thol F, Ganser A. Treatment of relapsed acute myeloid leukemia. Curr Treat OptiOn. 2020;21:66. 10.1007/s11864-020-00765-5.Search in Google Scholar PubMed PubMed Central
[7] Kantarjian H, Kadia T, DiNardo C, Daver N, Borthakur G, Jabbour E, et al. Acute myeloid leukemia: current progress and future directions. Blood Cancer J. 2021;11:41. 10.1038/s41408-021-00425-3.Search in Google Scholar PubMed PubMed Central
[8] Elgarten CW, Aplenc R. Pediatric acute myeloid leukemia: updates on biology, risk stratification, and therapy. Curr Opin Pediatr. 2020;32:57–66. 10.1097/MOP.0000000000000855.Search in Google Scholar PubMed
[9] Mu R, Ma Z, Lu C, Wang H, Cheng X, Tuo B, et al. Role of succinylation modification in thyroid cancer and breast cancer. Am J Cancer Res. 2021;11:4683–99.Search in Google Scholar
[10] Yang Y, Gibson GE. Succinylation links metabolism to protein functions. Neurochem Res. 2019;44:2346–59. 10.1007/s11064-019-02780-x.Search in Google Scholar PubMed PubMed Central
[11] Yang Y, Tapias V, Acosta D, Xu H, Chen H, Bhawal R, et al. Altered succinylation of mitochondrial proteins, app and tau in Alzheimer’s disease. Nat Commun. 2022;13:159. 10.1038/s41467-021-27572-2.Search in Google Scholar PubMed PubMed Central
[12] Li X, Zhang C, Zhao T, Su Z, Li M, Hu J, et al. Lysine-222 succinylation reduces lysosomal degradation of lactate dehydrogenase A and is increased in gastric cancer. J Exp Clin Cancer Res. 2020;39:172. 10.1186/s13046-020-01681-0.Search in Google Scholar PubMed PubMed Central
[13] Lu K, Han D. A review of the mechanism of succinylation in cancer. Medicine. 2022;101:e31493. 10.1097/MD.0000000000031493.Search in Google Scholar PubMed PubMed Central
[14] Zhang Z, Chen Y, Fang L, Zhao J, Deng S. The involvement of high succinylation modification in the development of prostate cancer. Front Oncol. 2022;12:1034605. 10.3389/fonc.2022.1034605.Search in Google Scholar PubMed PubMed Central
[15] Rardin MJ, He W, Nishida Y, Newman JC, Carrico C, Danielson SR, et al. SIRT5 regulates the mitochondrial lysine succinylome and metabolic networks. Cell Metab. 2013;18:920–33. 10.1016/j.cmet.2013.11.013.Search in Google Scholar PubMed PubMed Central
[16] Yihan L, Xiaojing W, Ao L, Chuanjie Z, Haofei W, Yan S, et al. SIRT5 functions as a tumor suppressor in renal cell carcinoma by reversing the Warburg effect. J Transl Med. 2021;19:521. 10.1186/s12967-021-03178-6.Search in Google Scholar PubMed PubMed Central
[17] Giblin W, Bringman-Rodenbarger L, Guo AH, Kumar S, Monovich AC, Mostafa AM, et al. The deacylase SIRT5 supports melanoma viability by influencing chromatin dynamics. J Clin Invest. 2021;131(12):e138926. 10.1172/JCI138926.Search in Google Scholar PubMed PubMed Central
[18] Wu S, Wei Y, Li J, Bai Y, Yin P, Wang S. SIRT5 represses neurotrophic pathways and Abeta production in Alzheimer’s disease by targeting autophagy. ACS Chem Neurosci. 2021;12:4428–37. 10.1021/acschemneuro.1c00468.Search in Google Scholar PubMed
[19] Zeng Z, Xu P, He Y, Yi Y, Liu Z, Cai J, et al. Acetylation of ATP5F1C mediates cardiomyocyte senescence via metabolic dysfunction in radiation-induced heart damage. Oxid Med Cell Longev. 2022;2022:4155565. 10.1155/2022/4155565.Search in Google Scholar PubMed PubMed Central
[20] Abril Y, Fernandez IR, Hong JY, Chiang YL, Kutateladze DA, Zhao Q, et al. Pharmacological and genetic perturbation establish SIRT5 as a promising target in breast cancer. Oncogene. 2021;40:1644–58. 10.1038/s41388-020-01637-w.Search in Google Scholar PubMed PubMed Central
[21] Chen XF, Tian MX, Sun RQ, Zhang ML, Zhou LS, Jin L, et al. SIRT5 inhibits peroxisomal ACOX1 to prevent oxidative damage and is downregulated in liver cancer. Embo Rep. 2018;19(5):e45124. 10.15252/embr.201745124.Search in Google Scholar PubMed PubMed Central
[22] Kwon OK, Bang IH, Choi SY, Jeon JM, Na A, Gao Y, et al. SIRT5 is the desuccinylase of LDHA as novel cancer metastatic stimulator in aggressive prostate cancer. Genomics Proteom Bioinform. 2022;21(1):177–89. 10.1016/j.gpb.2022.02.004.Search in Google Scholar PubMed PubMed Central
[23] Yan D, Franzini A, Pomicter AD, Halverson BJ, Antelope O, Mason CC, et al. SIRT5 is a druggable metabolic vulnerability in acute myeloid leukemia. Blood Cancer Discov. 2021;2:266–87. 10.1158/2643-3230.BCD-20-0168.Search in Google Scholar PubMed PubMed Central
[24] Mukha D, Fokra M, Feldman A, Sarvin B, Sarvin N, Nevo-Dinur K, et al. Glycine decarboxylase maintains mitochondrial protein lipoylation to support tumor growth. Cell Metab. 2022;34:775–82. 10.1016/j.cmet.2022.04.006.Search in Google Scholar PubMed PubMed Central
[25] Bravo-Alonso I, Navarrete R, Arribas-Carreira L, Perona A, Abia D, Couce ML, et al. Nonketotic hyperglycinemia: functional assessment of missense variants in GLDC to understand phenotypes of the disease. Hum Mutat. 2017;38:678–91. 10.1002/humu.23208.Search in Google Scholar PubMed
[26] Pai YJ, Leung KY, Savery D, Hutchin T, Prunty H, Heales S, et al. Glycine decarboxylase deficiency causes neural tube defects and features of non-ketotic hyperglycinemia in mice. Nat Commun. 2015;6:6388. 10.1038/ncomms7388.Search in Google Scholar PubMed PubMed Central
[27] Zhang WC, Shyh-Chang N, Yang H, Rai A, Umashankar S, Ma S, et al. Glycine decarboxylase activity drives non-small cell lung cancer tumor-initiating cells and tumorigenesis. Cell. 2012;148:259–72. 10.1016/j.cell.2011.11.050.Search in Google Scholar PubMed
[28] Alptekin A, Ye B, Yu Y, Poole CJ, van Riggelen J, Zha Y, et al. Glycine decarboxylase is a transcriptional target of MYCN required for neuroblastoma cell proliferation and tumorigenicity. Oncogene. 2019;38:7504–20. 10.1038/s41388-019-0967-3.Search in Google Scholar PubMed PubMed Central
[29] Jurisic V, Srdic-Rajic T, Konjevic G, Bogdanovic G, Colic M. Tnf-alpha induced apoptosis is accompanied with rapid CD30 and slower CD45 shedding from k-562 cells. J Membr Biol. 2011;239:115–22. 10.1007/s00232-010-9309-7.Search in Google Scholar PubMed
[30] Tong Y, Guo D, Lin S, Liang J, Yang D, Ma C, et al. SUCLA2-coupled regulation of GLS succinylation and activity counteracts oxidative stress in tumor cells. Mol Cell. 2021;81:2303–16. 10.1016/j.molcel.2021.04.002.Search in Google Scholar PubMed
[31] Rubnitz JE, Kaspers G. How I treat pediatric acute myeloid leukemia. Blood. 2021;138:1009–18. 10.1182/blood.2021011694.Search in Google Scholar PubMed
[32] Jann JC, Tothova Z. Cohesin mutations in myeloid malignancies. Blood. 2021;138:649–61. 10.1182/blood.2019004259.Search in Google Scholar PubMed PubMed Central
[33] Zorro SL, Haas M, Le Gras S, Nitsch S, Mourao A, Geerlof A, et al. Succinylation of H3K122 destabilizes nucleosomes and enhances transcription. Embo Rep. 2021;22:e51009. 10.15252/embr.202051009.Search in Google Scholar PubMed PubMed Central
[34] Erdem A, Marin S, Pereira-Martins DA, Geugien M, Cunningham A, Pruis MG, et al. Inhibition of the succinyl dehydrogenase complex in acute myeloid leukemia leads to a lactate-fuelled respiratory metabolic vulnerability. Nat Commun. 2022;13:2013. 10.1038/s41467-022-29639-0.Search in Google Scholar PubMed PubMed Central
[35] Gu Y, Yang R, Yang Y, Zhao Y, Wakeham A, Li WY, et al. IDH1 mutation contributes to myeloid dysplasia in mice by disturbing heme biosynthesis and erythropoiesis. Blood. 2021;137:945–58. 10.1182/blood.2020007075.Search in Google Scholar PubMed
[36] Kumar S, Lombard DB. Functions of the sirtuin deacylase SIRT5 in normal physiology and pathobiology. Crit Rev Biochem Mol. 2018;53:311–34. 10.1080/10409238.2018.1458071.Search in Google Scholar PubMed PubMed Central
[37] He S, Jia Q, Zhou L, Wang Z, Li M. SIRT5 is involved in the proliferation and metastasis of breast cancer by promoting aerobic glycolysis. Pathol – Res Pract. 2022;235:153943. 10.1016/j.prp.2022.153943.Search in Google Scholar PubMed
[38] Ma Y, Qi Y, Wang L, Zheng Z, Zhang Y, Zheng J. SIRT5-mediated sdha desuccinylation promotes clear cell renal cell carcinoma tumorigenesis. Free Radic Bio Med. 2019;134:458–67. 10.1016/j.freeradbiomed.2019.01.030.Search in Google Scholar PubMed
[39] Carraway HE, Malkaram SA, Cen Y, Shatnawi A, Fan J, Ali H, et al. Activation of SIRT6 by DNA hypomethylating agents and clinical consequences on combination therapy in leukemia. Sci Rep-UK. 2020;10:10325. 10.1038/s41598-020-67170-8.Search in Google Scholar PubMed PubMed Central
[40] Li M, Melnick AM. Non-oncogene addiction to SIRT5 in acute myeloid leukemia. Blood Cancer Discov. 2021;2:198–200. 10.1158/2643-3230.BCD-21-0026.Search in Google Scholar PubMed PubMed Central
[41] Wu ZP, Fang HX. Expression of SIRT5 protein in gastric cancer cells. J Biol Reg Homeostat Agents. 2019;33:1675. 10.23812/19-184-A.Search in Google Scholar PubMed
[42] Mezginejad F, Mohammadi MH, Khadem P, Farsani MA. Evaluation of LKB1 and serine-glycine metabolism pathway genes (SHMT1 and GLDC) expression in AML. Indian J Hematol Blood Transfus. 2021;37:249–55. 10.1007/s12288-020-01329-1.Search in Google Scholar PubMed PubMed Central
[43] Liu R, Zeng LW, Gong R, Yuan F, Shu HB, Li S. MTORC1 activity regulates post-translational modifications of glycine decarboxylase to modulate glycine metabolism and tumorigenesis. Nat Commun. 2021;12:4227. 10.1038/s41467-021-24321-3.Search in Google Scholar PubMed PubMed Central
[44] Woo CC, Kaur K, Chan WX, Teo XQ, Lee T. Inhibiting glycine decarboxylase suppresses pyruvate-to-lactate metabolism in lung cancer cells. Front Oncol. 2018;8:196. 10.3389/fonc.2018.00196.Search in Google Scholar PubMed PubMed Central
[45] Xie H, Yan T, Lu X, Du Y, Xu S, Kong Y, et al. GLDC mitigated by miR-30e regulates cell proliferation and tumor immune infiltration in TNBC. Front Immunol. 2022;13:1033367. 10.3389/fimmu.2022.1033367.Search in Google Scholar PubMed PubMed Central
[46] Zhuang H, Li Q, Zhang X, Ma X, Wang Z, Liu Y, et al. Downregulation of glycine decarboxylase enhanced cofilin-mediated migration in hepatocellular carcinoma cells. Free Radic Biol Med. 2018;120:1–12. 10.1016/j.freeradbiomed.2018.03.003.Search in Google Scholar PubMed
[47] Liu C, Zou W, Nie D, Li S, Duan C, Zhou M, et al. Loss of PRMT7 reprograms glycine metabolism to selectively eradicate leukemia stem cells in CML. Cell Metab. 2022;34:818–35. 10.1016/j.cmet.2022.04.004.Search in Google Scholar PubMed
© 2024 the author(s), published by De Gruyter
This work is licensed under the Creative Commons Attribution 4.0 International License.
Articles in the same Issue
- Biomedical Sciences
- Constitutive and evoked release of ATP in adult mouse olfactory epithelium
- LARP1 knockdown inhibits cultured gastric carcinoma cell cycle progression and metastatic behavior
- PEGylated porcine–human recombinant uricase: A novel fusion protein with improved efficacy and safety for the treatment of hyperuricemia and renal complications
- Research progress on ocular complications caused by type 2 diabetes mellitus and the function of tears and blepharons
- The role and mechanism of esketamine in preventing and treating remifentanil-induced hyperalgesia based on the NMDA receptor–CaMKII pathway
- Brucella infection combined with Nocardia infection: A case report and literature review
- Detection of serum interleukin-18 level and neutrophil/lymphocyte ratio in patients with antineutrophil cytoplasmic antibody-associated vasculitis and its clinical significance
- Ang-1, Ang-2, and Tie2 are diagnostic biomarkers for Henoch-Schönlein purpura and pediatric-onset systemic lupus erythematous
- PTTG1 induces pancreatic cancer cell proliferation and promotes aerobic glycolysis by regulating c-myc
- Role of serum B-cell-activating factor and interleukin-17 as biomarkers in the classification of interstitial pneumonia with autoimmune features
- Effectiveness and safety of a mumps containing vaccine in preventing laboratory-confirmed mumps cases from 2002 to 2017: A meta-analysis
- Low levels of sex hormone-binding globulin predict an increased breast cancer risk and its underlying molecular mechanisms
- A case of Trousseau syndrome: Screening, detection and complication
- Application of the integrated airway humidification device enhances the humidification effect of the rabbit tracheotomy model
- Preparation of Cu2+/TA/HAP composite coating with anti-bacterial and osteogenic potential on 3D-printed porous Ti alloy scaffolds for orthopedic applications
- Aquaporin-8 promotes human dermal fibroblasts to counteract hydrogen peroxide-induced oxidative damage: A novel target for management of skin aging
- Current research and evidence gaps on placental development in iron deficiency anemia
- Single-nucleotide polymorphism rs2910829 in PDE4D is related to stroke susceptibility in Chinese populations: The results of a meta-analysis
- Pheochromocytoma-induced myocardial infarction: A case report
- Kaempferol regulates apoptosis and migration of neural stem cells to attenuate cerebral infarction by O‐GlcNAcylation of β-catenin
- Sirtuin 5 regulates acute myeloid leukemia cell viability and apoptosis by succinylation modification of glycine decarboxylase
- Apigenin 7-glucoside impedes hypoxia-induced malignant phenotypes of cervical cancer cells in a p16-dependent manner
- KAT2A changes the function of endometrial stromal cells via regulating the succinylation of ENO1
- Current state of research on copper complexes in the treatment of breast cancer
- Exploring antioxidant strategies in the pathogenesis of ALS
- Helicobacter pylori causes gastric dysbacteriosis in chronic gastritis patients
- IL-33/soluble ST2 axis is associated with radiation-induced cardiac injury
- The predictive value of serum NLR, SII, and OPNI for lymph node metastasis in breast cancer patients with internal mammary lymph nodes after thoracoscopic surgery
- Carrying SNP rs17506395 (T > G) in TP63 gene and CCR5Δ32 mutation associated with the occurrence of breast cancer in Burkina Faso
- P2X7 receptor: A receptor closely linked with sepsis-associated encephalopathy
- Probiotics for inflammatory bowel disease: Is there sufficient evidence?
- Identification of KDM4C as a gene conferring drug resistance in multiple myeloma
- Microbial perspective on the skin–gut axis and atopic dermatitis
- Thymosin α1 combined with XELOX improves immune function and reduces serum tumor markers in colorectal cancer patients after radical surgery
- Highly specific vaginal microbiome signature for gynecological cancers
- Sample size estimation for AQP4-IgG seropositive optic neuritis: Retinal damage detection by optical coherence tomography
- The effects of SDF-1 combined application with VEGF on femoral distraction osteogenesis in rats
- Fabrication and characterization of gold nanoparticles using alginate: In vitro and in vivo assessment of its administration effects with swimming exercise on diabetic rats
- Mitigating digestive disorders: Action mechanisms of Mediterranean herbal active compounds
- Distribution of CYP2D6 and CYP2C19 gene polymorphisms in Han and Uygur populations with breast cancer in Xinjiang, China
- VSP-2 attenuates secretion of inflammatory cytokines induced by LPS in BV2 cells by mediating the PPARγ/NF-κB signaling pathway
- Factors influencing spontaneous hypothermia after emergency trauma and the construction of a predictive model
- Long-term administration of morphine specifically alters the level of protein expression in different brain regions and affects the redox state
- Application of metagenomic next-generation sequencing technology in the etiological diagnosis of peritoneal dialysis-associated peritonitis
- Clinical diagnosis, prevention, and treatment of neurodyspepsia syndrome using intelligent medicine
- Case report: Successful bronchoscopic interventional treatment of endobronchial leiomyomas
- Preliminary investigation into the genetic etiology of short stature in children through whole exon sequencing of the core family
- Cystic adenomyoma of the uterus: Case report and literature review
- Mesoporous silica nanoparticles as a drug delivery mechanism
- Dynamic changes in autophagy activity in different degrees of pulmonary fibrosis in mice
- Vitamin D deficiency and inflammatory markers in type 2 diabetes: Big data insights
- Lactate-induced IGF1R protein lactylation promotes proliferation and metabolic reprogramming of lung cancer cells
- Meta-analysis on the efficacy of allogeneic hematopoietic stem cell transplantation to treat malignant lymphoma
- Mitochondrial DNA drives neuroinflammation through the cGAS-IFN signaling pathway in the spinal cord of neuropathic pain mice
- Application value of artificial intelligence algorithm-based magnetic resonance multi-sequence imaging in staging diagnosis of cervical cancer
- Embedded monitoring system and teaching of artificial intelligence online drug component recognition
- Investigation into the association of FNDC1 and ADAMTS12 gene expression with plumage coloration in Muscovy ducks
- Yak meat content in feed and its impact on the growth of rats
- A rare case of Richter transformation with breast involvement: A case report and literature review
- First report of Nocardia wallacei infection in an immunocompetent patient in Zhejiang province
- Rhodococcus equi and Brucella pulmonary mass in immunocompetent: A case report and literature review
- Downregulation of RIP3 ameliorates the left ventricular mechanics and function after myocardial infarction via modulating NF-κB/NLRP3 pathway
- Evaluation of the role of some non-enzymatic antioxidants among Iraqi patients with non-alcoholic fatty liver disease
- The role of Phafin proteins in cell signaling pathways and diseases
- Ten-year anemia as initial manifestation of Castleman disease in the abdominal cavity: A case report
- Coexistence of hereditary spherocytosis with SPTB P.Trp1150 gene variant and Gilbert syndrome: A case report and literature review
- Utilization of convolutional neural networks to analyze microscopic images for high-throughput screening of mesenchymal stem cells
- Exploratory evaluation supported by experimental and modeling approaches of Inula viscosa root extract as a potent corrosion inhibitor for mild steel in a 1 M HCl solution
- Imaging manifestations of ductal adenoma of the breast: A case report
- Gut microbiota and sleep: Interaction mechanisms and therapeutic prospects
- Isomangiferin promotes the migration and osteogenic differentiation of rat bone marrow mesenchymal stem cells
- Prognostic value and microenvironmental crosstalk of exosome-related signatures in human epidermal growth factor receptor 2 positive breast cancer
- Circular RNAs as potential biomarkers for male severe sepsis
- Knockdown of Stanniocalcin-1 inhibits growth and glycolysis in oral squamous cell carcinoma cells
- The expression and biological role of complement C1s in esophageal squamous cell carcinoma
- A novel GNAS mutation in pseudohypoparathyroidism type 1a with articular flexion deformity: A case report
- Predictive value of serum magnesium levels for prognosis in patients with non-small cell lung cancer undergoing EGFR-TKI therapy
- HSPB1 alleviates acute-on-chronic liver failure via the P53/Bax pathway
- IgG4-related disease complicated by PLA2R-associated membranous nephropathy: A case report
- Baculovirus-mediated endostatin and angiostatin activation of autophagy through the AMPK/AKT/mTOR pathway inhibits angiogenesis in hepatocellular carcinoma
- Metformin mitigates osteoarthritis progression by modulating the PI3K/AKT/mTOR signaling pathway and enhancing chondrocyte autophagy
- Evaluation of the activity of antimicrobial peptides against bacterial vaginosis
- Atypical presentation of γ/δ mycosis fungoides with an unusual phenotype and SOCS1 mutation
- Analysis of the microecological mechanism of diabetic kidney disease based on the theory of “gut–kidney axis”: A systematic review
- Omega-3 fatty acids prevent gestational diabetes mellitus via modulation of lipid metabolism
- Refractory hypertension complicated with Turner syndrome: A case report
- Interaction of ncRNAs and the PI3K/AKT/mTOR pathway: Implications for osteosarcoma
- Association of low attenuation area scores with pulmonary function and clinical prognosis in patients with chronic obstructive pulmonary disease
- Long non-coding RNAs in bone formation: Key regulators and therapeutic prospects
- The deubiquitinating enzyme USP35 regulates the stability of NRF2 protein
- Neutrophil-to-lymphocyte ratio and platelet-to-lymphocyte ratio as potential diagnostic markers for rebleeding in patients with esophagogastric variceal bleeding
- G protein-coupled receptor 1 participating in the mechanism of mediating gestational diabetes mellitus by phosphorylating the AKT pathway
- LL37-mtDNA regulates viability, apoptosis, inflammation, and autophagy in lipopolysaccharide-treated RLE-6TN cells by targeting Hsp90aa1
- The analgesic effect of paeoniflorin: A focused review
- Chemical composition’s effect on Solanum nigrum Linn.’s antioxidant capacity and erythrocyte protection: Bioactive components and molecular docking analysis
- Knockdown of HCK promotes HREC cell viability and inner blood–retinal barrier integrity by regulating the AMPK signaling pathway
- The role of rapamycin in the PINK1/Parkin signaling pathway in mitophagy in podocytes
- Laryngeal non-Hodgkin lymphoma: Report of four cases and review of the literature
- Clinical value of macrogenome next-generation sequencing on infections
- Overview of dendritic cells and related pathways in autoimmune uveitis
- TAK-242 alleviates diabetic cardiomyopathy via inhibiting pyroptosis and TLR4/CaMKII/NLRP3 pathway
- Hypomethylation in promoters of PGC-1α involved in exercise-driven skeletal muscular alterations in old age
- Profile and antimicrobial susceptibility patterns of bacteria isolated from effluents of Kolladiba and Debark hospitals
- The expression and clinical significance of syncytin-1 in serum exosomes of hepatocellular carcinoma patients
- A histomorphometric study to evaluate the therapeutic effects of biosynthesized silver nanoparticles on the kidneys infected with Plasmodium chabaudi
- PGRMC1 and PAQR4 are promising molecular targets for a rare subtype of ovarian cancer
- Analysis of MDA, SOD, TAOC, MNCV, SNCV, and TSS scores in patients with diabetes peripheral neuropathy
- SLIT3 deficiency promotes non-small cell lung cancer progression by modulating UBE2C/WNT signaling
- The relationship between TMCO1 and CALR in the pathological characteristics of prostate cancer and its effect on the metastasis of prostate cancer cells
- Heterogeneous nuclear ribonucleoprotein K is a potential target for enhancing the chemosensitivity of nasopharyngeal carcinoma
- PHB2 alleviates retinal pigment epithelium cell fibrosis by suppressing the AGE–RAGE pathway
- Anti-γ-aminobutyric acid-B receptor autoimmune encephalitis with syncope as the initial symptom: Case report and literature review
- Comparative analysis of chloroplast genome of Lonicera japonica cv. Damaohua
- Human umbilical cord mesenchymal stem cells regulate glutathione metabolism depending on the ERK–Nrf2–HO-1 signal pathway to repair phosphoramide mustard-induced ovarian cancer cells
- Electroacupuncture on GB acupoints improves osteoporosis via the estradiol–PI3K–Akt signaling pathway
- Renalase protects against podocyte injury by inhibiting oxidative stress and apoptosis in diabetic nephropathy
- Review: Dicranostigma leptopodum: A peculiar plant of Papaveraceae
- Combination effect of flavonoids attenuates lung cancer cell proliferation by inhibiting the STAT3 and FAK signaling pathway
- Renal microangiopathy and immune complex glomerulonephritis induced by anti-tumour agents: A case report
- Correlation analysis of AVPR1a and AVPR2 with abnormal water and sodium and potassium metabolism in rats
- Gastrointestinal health anti-diarrheal mixture relieves spleen deficiency-induced diarrhea through regulating gut microbiota
- Myriad factors and pathways influencing tumor radiotherapy resistance
- Exploring the effects of culture conditions on Yapsin (YPS) gene expression in Nakaseomyces glabratus
- Screening of prognostic core genes based on cell–cell interaction in the peripheral blood of patients with sepsis
- Coagulation factor II thrombin receptor as a promising biomarker in breast cancer management
- Ileocecal mucinous carcinoma misdiagnosed as incarcerated hernia: A case report
- Methyltransferase like 13 promotes malignant behaviors of bladder cancer cells through targeting PI3K/ATK signaling pathway
- The debate between electricity and heat, efficacy and safety of irreversible electroporation and radiofrequency ablation in the treatment of liver cancer: A meta-analysis
- ZAG promotes colorectal cancer cell proliferation and epithelial–mesenchymal transition by promoting lipid synthesis
- Baicalein inhibits NLRP3 inflammasome activation and mitigates placental inflammation and oxidative stress in gestational diabetes mellitus
- Impact of SWCNT-conjugated senna leaf extract on breast cancer cells: A potential apoptotic therapeutic strategy
- MFAP5 inhibits the malignant progression of endometrial cancer cells in vitro
- Major ozonated autohemotherapy promoted functional recovery following spinal cord injury in adult rats via the inhibition of oxidative stress and inflammation
- Axodendritic targeting of TAU and MAP2 and microtubule polarization in iPSC-derived versus SH-SY5Y-derived human neurons
- Differential expression of phosphoinositide 3-kinase/protein kinase B and Toll-like receptor/nuclear factor kappa B signaling pathways in experimental obesity Wistar rat model
- The therapeutic potential of targeting Oncostatin M and the interleukin-6 family in retinal diseases: A comprehensive review
- BA inhibits LPS-stimulated inflammatory response and apoptosis in human middle ear epithelial cells by regulating the Nf-Kb/Iκbα axis
- Role of circRMRP and circRPL27 in chronic obstructive pulmonary disease
- Investigating the role of hyperexpressed HCN1 in inducing myocardial infarction through activation of the NF-κB signaling pathway
- Characterization of phenolic compounds and evaluation of anti-diabetic potential in Cannabis sativa L. seeds: In vivo, in vitro, and in silico studies
- Quantitative immunohistochemistry analysis of breast Ki67 based on artificial intelligence
- Ecology and Environmental Science
- Screening of different growth conditions of Bacillus subtilis isolated from membrane-less microbial fuel cell toward antimicrobial activity profiling
- Degradation of a mixture of 13 polycyclic aromatic hydrocarbons by commercial effective microorganisms
- Evaluation of the impact of two citrus plants on the variation of Panonychus citri (Acari: Tetranychidae) and beneficial phytoseiid mites
- Prediction of present and future distribution areas of Juniperus drupacea Labill and determination of ethnobotany properties in Antalya Province, Türkiye
- Population genetics of Todarodes pacificus (Cephalopoda: Ommastrephidae) in the northwest Pacific Ocean via GBS sequencing
- A comparative analysis of dendrometric, macromorphological, and micromorphological characteristics of Pistacia atlantica subsp. atlantica and Pistacia terebinthus in the middle Atlas region of Morocco
- Macrofungal sporocarp community in the lichen Scots pine forests
- Assessing the proximate compositions of indigenous forage species in Yemen’s pastoral rangelands
- Food Science
- Gut microbiota changes associated with low-carbohydrate diet intervention for obesity
- Reexamination of Aspergillus cristatus phylogeny in dark tea: Characteristics of the mitochondrial genome
- Differences in the flavonoid composition of the leaves, fruits, and branches of mulberry are distinguished based on a plant metabolomics approach
- Investigating the impact of wet rendering (solventless method) on PUFA-rich oil from catfish (Clarias magur) viscera
- Non-linear associations between cardiovascular metabolic indices and metabolic-associated fatty liver disease: A cross-sectional study in the US population (2017–2020)
- Knockdown of USP7 alleviates atherosclerosis in ApoE-deficient mice by regulating EZH2 expression
- Utility of dairy microbiome as a tool for authentication and traceability
- Agriculture
- Enhancing faba bean (Vicia faba L.) productivity through establishing the area-specific fertilizer rate recommendation in southwest Ethiopia
- Impact of novel herbicide based on synthetic auxins and ALS inhibitor on weed control
- Perspectives of pteridophytes microbiome for bioremediation in agricultural applications
- Fertilizer application parameters for drip-irrigated peanut based on the fertilizer effect function established from a “3414” field trial
- Improving the productivity and profitability of maize (Zea mays L.) using optimum blended inorganic fertilization
- Application of leaf multispectral analyzer in comparison to hyperspectral device to assess the diversity of spectral reflectance indices in wheat genotypes
- Animal Sciences
- Knockdown of ANP32E inhibits colorectal cancer cell growth and glycolysis by regulating the AKT/mTOR pathway
- Development of a detection chip for major pathogenic drug-resistant genes and drug targets in bovine respiratory system diseases
- Exploration of the genetic influence of MYOT and MB genes on the plumage coloration of Muscovy ducks
- Transcriptome analysis of adipose tissue in grazing cattle: Identifying key regulators of fat metabolism
- Comparison of nutritional value of the wild and cultivated spiny loaches at three growth stages
- Transcriptomic analysis of liver immune response in Chinese spiny frog (Quasipaa spinosa) infected with Proteus mirabilis
- Disruption of BCAA degradation is a critical characteristic of diabetic cardiomyopathy revealed by integrated transcriptome and metabolome analysis
- Plant Sciences
- Effect of long-term in-row branch covering on soil microorganisms in pear orchards
- Photosynthetic physiological characteristics, growth performance, and element concentrations reveal the calcicole–calcifuge behaviors of three Camellia species
- Transcriptome analysis reveals the mechanism of NaHCO3 promoting tobacco leaf maturation
- Bioinformatics, expression analysis, and functional verification of allene oxide synthase gene HvnAOS1 and HvnAOS2 in qingke
- Water, nitrogen, and phosphorus coupling improves gray jujube fruit quality and yield
- Improving grape fruit quality through soil conditioner: Insights from RNA-seq analysis of Cabernet Sauvignon roots
- Role of Embinin in the reabsorption of nucleus pulposus in lumbar disc herniation: Promotion of nucleus pulposus neovascularization and apoptosis of nucleus pulposus cells
- Revealing the effects of amino acid, organic acid, and phytohormones on the germination of tomato seeds under salinity stress
- Combined effects of nitrogen fertilizer and biochar on the growth, yield, and quality of pepper
- Comprehensive phytochemical and toxicological analysis of Chenopodium ambrosioides (L.) fractions
- Impact of “3414” fertilization on the yield and quality of greenhouse tomatoes
- Exploring the coupling mode of water and fertilizer for improving growth, fruit quality, and yield of the pear in the arid region
- Metagenomic analysis of endophytic bacteria in seed potato (Solanum tuberosum)
- Antibacterial, antifungal, and phytochemical properties of Salsola kali ethanolic extract
- Exploring the hepatoprotective properties of citronellol: In vitro and in silico studies on ethanol-induced damage in HepG2 cells
- Enhanced osmotic dehydration of watermelon rind using honey–sucrose solutions: A study on pre-treatment efficacy and mass transfer kinetics
- Effects of exogenous 2,4-epibrassinolide on photosynthetic traits of 53 cowpea varieties under NaCl stress
- Comparative transcriptome analysis of maize (Zea mays L.) seedlings in response to copper stress
- An optimization method for measuring the stomata in cassava (Manihot esculenta Crantz) under multiple abiotic stresses
- Fosinopril inhibits Ang II-induced VSMC proliferation, phenotype transformation, migration, and oxidative stress through the TGF-β1/Smad signaling pathway
- Antioxidant and antimicrobial activities of Salsola imbricata methanolic extract and its phytochemical characterization
- Bioengineering and Biotechnology
- Absorbable calcium and phosphorus bioactive membranes promote bone marrow mesenchymal stem cells osteogenic differentiation for bone regeneration
- New advances in protein engineering for industrial applications: Key takeaways
- An overview of the production and use of Bacillus thuringiensis toxin
- Research progress of nanoparticles in diagnosis and treatment of hepatocellular carcinoma
- Bioelectrochemical biosensors for water quality assessment and wastewater monitoring
- PEI/MMNs@LNA-542 nanoparticles alleviate ICU-acquired weakness through targeted autophagy inhibition and mitochondrial protection
- Unleashing of cytotoxic effects of thymoquinone-bovine serum albumin nanoparticles on A549 lung cancer cells
- Erratum
- Erratum to “Investigating the association between dietary patterns and glycemic control among children and adolescents with T1DM”
- Erratum to “Activation of hypermethylated P2RY1 mitigates gastric cancer by promoting apoptosis and inhibiting proliferation”
- Retraction
- Retraction to “MiR-223-3p regulates cell viability, migration, invasion, and apoptosis of non-small cell lung cancer cells by targeting RHOB”
- Retraction to “A data mining technique for detecting malignant mesothelioma cancer using multiple regression analysis”
- Special Issue on Advances in Neurodegenerative Disease Research and Treatment
- Transplantation of human neural stem cell prevents symptomatic motor behavior disability in a rat model of Parkinson’s disease
- Special Issue on Multi-omics
- Inflammasome complex genes with clinical relevance suggest potential as therapeutic targets for anti-tumor drugs in clear cell renal cell carcinoma
- Gastroesophageal varices in primary biliary cholangitis with anti-centromere antibody positivity: Early onset?
Articles in the same Issue
- Biomedical Sciences
- Constitutive and evoked release of ATP in adult mouse olfactory epithelium
- LARP1 knockdown inhibits cultured gastric carcinoma cell cycle progression and metastatic behavior
- PEGylated porcine–human recombinant uricase: A novel fusion protein with improved efficacy and safety for the treatment of hyperuricemia and renal complications
- Research progress on ocular complications caused by type 2 diabetes mellitus and the function of tears and blepharons
- The role and mechanism of esketamine in preventing and treating remifentanil-induced hyperalgesia based on the NMDA receptor–CaMKII pathway
- Brucella infection combined with Nocardia infection: A case report and literature review
- Detection of serum interleukin-18 level and neutrophil/lymphocyte ratio in patients with antineutrophil cytoplasmic antibody-associated vasculitis and its clinical significance
- Ang-1, Ang-2, and Tie2 are diagnostic biomarkers for Henoch-Schönlein purpura and pediatric-onset systemic lupus erythematous
- PTTG1 induces pancreatic cancer cell proliferation and promotes aerobic glycolysis by regulating c-myc
- Role of serum B-cell-activating factor and interleukin-17 as biomarkers in the classification of interstitial pneumonia with autoimmune features
- Effectiveness and safety of a mumps containing vaccine in preventing laboratory-confirmed mumps cases from 2002 to 2017: A meta-analysis
- Low levels of sex hormone-binding globulin predict an increased breast cancer risk and its underlying molecular mechanisms
- A case of Trousseau syndrome: Screening, detection and complication
- Application of the integrated airway humidification device enhances the humidification effect of the rabbit tracheotomy model
- Preparation of Cu2+/TA/HAP composite coating with anti-bacterial and osteogenic potential on 3D-printed porous Ti alloy scaffolds for orthopedic applications
- Aquaporin-8 promotes human dermal fibroblasts to counteract hydrogen peroxide-induced oxidative damage: A novel target for management of skin aging
- Current research and evidence gaps on placental development in iron deficiency anemia
- Single-nucleotide polymorphism rs2910829 in PDE4D is related to stroke susceptibility in Chinese populations: The results of a meta-analysis
- Pheochromocytoma-induced myocardial infarction: A case report
- Kaempferol regulates apoptosis and migration of neural stem cells to attenuate cerebral infarction by O‐GlcNAcylation of β-catenin
- Sirtuin 5 regulates acute myeloid leukemia cell viability and apoptosis by succinylation modification of glycine decarboxylase
- Apigenin 7-glucoside impedes hypoxia-induced malignant phenotypes of cervical cancer cells in a p16-dependent manner
- KAT2A changes the function of endometrial stromal cells via regulating the succinylation of ENO1
- Current state of research on copper complexes in the treatment of breast cancer
- Exploring antioxidant strategies in the pathogenesis of ALS
- Helicobacter pylori causes gastric dysbacteriosis in chronic gastritis patients
- IL-33/soluble ST2 axis is associated with radiation-induced cardiac injury
- The predictive value of serum NLR, SII, and OPNI for lymph node metastasis in breast cancer patients with internal mammary lymph nodes after thoracoscopic surgery
- Carrying SNP rs17506395 (T > G) in TP63 gene and CCR5Δ32 mutation associated with the occurrence of breast cancer in Burkina Faso
- P2X7 receptor: A receptor closely linked with sepsis-associated encephalopathy
- Probiotics for inflammatory bowel disease: Is there sufficient evidence?
- Identification of KDM4C as a gene conferring drug resistance in multiple myeloma
- Microbial perspective on the skin–gut axis and atopic dermatitis
- Thymosin α1 combined with XELOX improves immune function and reduces serum tumor markers in colorectal cancer patients after radical surgery
- Highly specific vaginal microbiome signature for gynecological cancers
- Sample size estimation for AQP4-IgG seropositive optic neuritis: Retinal damage detection by optical coherence tomography
- The effects of SDF-1 combined application with VEGF on femoral distraction osteogenesis in rats
- Fabrication and characterization of gold nanoparticles using alginate: In vitro and in vivo assessment of its administration effects with swimming exercise on diabetic rats
- Mitigating digestive disorders: Action mechanisms of Mediterranean herbal active compounds
- Distribution of CYP2D6 and CYP2C19 gene polymorphisms in Han and Uygur populations with breast cancer in Xinjiang, China
- VSP-2 attenuates secretion of inflammatory cytokines induced by LPS in BV2 cells by mediating the PPARγ/NF-κB signaling pathway
- Factors influencing spontaneous hypothermia after emergency trauma and the construction of a predictive model
- Long-term administration of morphine specifically alters the level of protein expression in different brain regions and affects the redox state
- Application of metagenomic next-generation sequencing technology in the etiological diagnosis of peritoneal dialysis-associated peritonitis
- Clinical diagnosis, prevention, and treatment of neurodyspepsia syndrome using intelligent medicine
- Case report: Successful bronchoscopic interventional treatment of endobronchial leiomyomas
- Preliminary investigation into the genetic etiology of short stature in children through whole exon sequencing of the core family
- Cystic adenomyoma of the uterus: Case report and literature review
- Mesoporous silica nanoparticles as a drug delivery mechanism
- Dynamic changes in autophagy activity in different degrees of pulmonary fibrosis in mice
- Vitamin D deficiency and inflammatory markers in type 2 diabetes: Big data insights
- Lactate-induced IGF1R protein lactylation promotes proliferation and metabolic reprogramming of lung cancer cells
- Meta-analysis on the efficacy of allogeneic hematopoietic stem cell transplantation to treat malignant lymphoma
- Mitochondrial DNA drives neuroinflammation through the cGAS-IFN signaling pathway in the spinal cord of neuropathic pain mice
- Application value of artificial intelligence algorithm-based magnetic resonance multi-sequence imaging in staging diagnosis of cervical cancer
- Embedded monitoring system and teaching of artificial intelligence online drug component recognition
- Investigation into the association of FNDC1 and ADAMTS12 gene expression with plumage coloration in Muscovy ducks
- Yak meat content in feed and its impact on the growth of rats
- A rare case of Richter transformation with breast involvement: A case report and literature review
- First report of Nocardia wallacei infection in an immunocompetent patient in Zhejiang province
- Rhodococcus equi and Brucella pulmonary mass in immunocompetent: A case report and literature review
- Downregulation of RIP3 ameliorates the left ventricular mechanics and function after myocardial infarction via modulating NF-κB/NLRP3 pathway
- Evaluation of the role of some non-enzymatic antioxidants among Iraqi patients with non-alcoholic fatty liver disease
- The role of Phafin proteins in cell signaling pathways and diseases
- Ten-year anemia as initial manifestation of Castleman disease in the abdominal cavity: A case report
- Coexistence of hereditary spherocytosis with SPTB P.Trp1150 gene variant and Gilbert syndrome: A case report and literature review
- Utilization of convolutional neural networks to analyze microscopic images for high-throughput screening of mesenchymal stem cells
- Exploratory evaluation supported by experimental and modeling approaches of Inula viscosa root extract as a potent corrosion inhibitor for mild steel in a 1 M HCl solution
- Imaging manifestations of ductal adenoma of the breast: A case report
- Gut microbiota and sleep: Interaction mechanisms and therapeutic prospects
- Isomangiferin promotes the migration and osteogenic differentiation of rat bone marrow mesenchymal stem cells
- Prognostic value and microenvironmental crosstalk of exosome-related signatures in human epidermal growth factor receptor 2 positive breast cancer
- Circular RNAs as potential biomarkers for male severe sepsis
- Knockdown of Stanniocalcin-1 inhibits growth and glycolysis in oral squamous cell carcinoma cells
- The expression and biological role of complement C1s in esophageal squamous cell carcinoma
- A novel GNAS mutation in pseudohypoparathyroidism type 1a with articular flexion deformity: A case report
- Predictive value of serum magnesium levels for prognosis in patients with non-small cell lung cancer undergoing EGFR-TKI therapy
- HSPB1 alleviates acute-on-chronic liver failure via the P53/Bax pathway
- IgG4-related disease complicated by PLA2R-associated membranous nephropathy: A case report
- Baculovirus-mediated endostatin and angiostatin activation of autophagy through the AMPK/AKT/mTOR pathway inhibits angiogenesis in hepatocellular carcinoma
- Metformin mitigates osteoarthritis progression by modulating the PI3K/AKT/mTOR signaling pathway and enhancing chondrocyte autophagy
- Evaluation of the activity of antimicrobial peptides against bacterial vaginosis
- Atypical presentation of γ/δ mycosis fungoides with an unusual phenotype and SOCS1 mutation
- Analysis of the microecological mechanism of diabetic kidney disease based on the theory of “gut–kidney axis”: A systematic review
- Omega-3 fatty acids prevent gestational diabetes mellitus via modulation of lipid metabolism
- Refractory hypertension complicated with Turner syndrome: A case report
- Interaction of ncRNAs and the PI3K/AKT/mTOR pathway: Implications for osteosarcoma
- Association of low attenuation area scores with pulmonary function and clinical prognosis in patients with chronic obstructive pulmonary disease
- Long non-coding RNAs in bone formation: Key regulators and therapeutic prospects
- The deubiquitinating enzyme USP35 regulates the stability of NRF2 protein
- Neutrophil-to-lymphocyte ratio and platelet-to-lymphocyte ratio as potential diagnostic markers for rebleeding in patients with esophagogastric variceal bleeding
- G protein-coupled receptor 1 participating in the mechanism of mediating gestational diabetes mellitus by phosphorylating the AKT pathway
- LL37-mtDNA regulates viability, apoptosis, inflammation, and autophagy in lipopolysaccharide-treated RLE-6TN cells by targeting Hsp90aa1
- The analgesic effect of paeoniflorin: A focused review
- Chemical composition’s effect on Solanum nigrum Linn.’s antioxidant capacity and erythrocyte protection: Bioactive components and molecular docking analysis
- Knockdown of HCK promotes HREC cell viability and inner blood–retinal barrier integrity by regulating the AMPK signaling pathway
- The role of rapamycin in the PINK1/Parkin signaling pathway in mitophagy in podocytes
- Laryngeal non-Hodgkin lymphoma: Report of four cases and review of the literature
- Clinical value of macrogenome next-generation sequencing on infections
- Overview of dendritic cells and related pathways in autoimmune uveitis
- TAK-242 alleviates diabetic cardiomyopathy via inhibiting pyroptosis and TLR4/CaMKII/NLRP3 pathway
- Hypomethylation in promoters of PGC-1α involved in exercise-driven skeletal muscular alterations in old age
- Profile and antimicrobial susceptibility patterns of bacteria isolated from effluents of Kolladiba and Debark hospitals
- The expression and clinical significance of syncytin-1 in serum exosomes of hepatocellular carcinoma patients
- A histomorphometric study to evaluate the therapeutic effects of biosynthesized silver nanoparticles on the kidneys infected with Plasmodium chabaudi
- PGRMC1 and PAQR4 are promising molecular targets for a rare subtype of ovarian cancer
- Analysis of MDA, SOD, TAOC, MNCV, SNCV, and TSS scores in patients with diabetes peripheral neuropathy
- SLIT3 deficiency promotes non-small cell lung cancer progression by modulating UBE2C/WNT signaling
- The relationship between TMCO1 and CALR in the pathological characteristics of prostate cancer and its effect on the metastasis of prostate cancer cells
- Heterogeneous nuclear ribonucleoprotein K is a potential target for enhancing the chemosensitivity of nasopharyngeal carcinoma
- PHB2 alleviates retinal pigment epithelium cell fibrosis by suppressing the AGE–RAGE pathway
- Anti-γ-aminobutyric acid-B receptor autoimmune encephalitis with syncope as the initial symptom: Case report and literature review
- Comparative analysis of chloroplast genome of Lonicera japonica cv. Damaohua
- Human umbilical cord mesenchymal stem cells regulate glutathione metabolism depending on the ERK–Nrf2–HO-1 signal pathway to repair phosphoramide mustard-induced ovarian cancer cells
- Electroacupuncture on GB acupoints improves osteoporosis via the estradiol–PI3K–Akt signaling pathway
- Renalase protects against podocyte injury by inhibiting oxidative stress and apoptosis in diabetic nephropathy
- Review: Dicranostigma leptopodum: A peculiar plant of Papaveraceae
- Combination effect of flavonoids attenuates lung cancer cell proliferation by inhibiting the STAT3 and FAK signaling pathway
- Renal microangiopathy and immune complex glomerulonephritis induced by anti-tumour agents: A case report
- Correlation analysis of AVPR1a and AVPR2 with abnormal water and sodium and potassium metabolism in rats
- Gastrointestinal health anti-diarrheal mixture relieves spleen deficiency-induced diarrhea through regulating gut microbiota
- Myriad factors and pathways influencing tumor radiotherapy resistance
- Exploring the effects of culture conditions on Yapsin (YPS) gene expression in Nakaseomyces glabratus
- Screening of prognostic core genes based on cell–cell interaction in the peripheral blood of patients with sepsis
- Coagulation factor II thrombin receptor as a promising biomarker in breast cancer management
- Ileocecal mucinous carcinoma misdiagnosed as incarcerated hernia: A case report
- Methyltransferase like 13 promotes malignant behaviors of bladder cancer cells through targeting PI3K/ATK signaling pathway
- The debate between electricity and heat, efficacy and safety of irreversible electroporation and radiofrequency ablation in the treatment of liver cancer: A meta-analysis
- ZAG promotes colorectal cancer cell proliferation and epithelial–mesenchymal transition by promoting lipid synthesis
- Baicalein inhibits NLRP3 inflammasome activation and mitigates placental inflammation and oxidative stress in gestational diabetes mellitus
- Impact of SWCNT-conjugated senna leaf extract on breast cancer cells: A potential apoptotic therapeutic strategy
- MFAP5 inhibits the malignant progression of endometrial cancer cells in vitro
- Major ozonated autohemotherapy promoted functional recovery following spinal cord injury in adult rats via the inhibition of oxidative stress and inflammation
- Axodendritic targeting of TAU and MAP2 and microtubule polarization in iPSC-derived versus SH-SY5Y-derived human neurons
- Differential expression of phosphoinositide 3-kinase/protein kinase B and Toll-like receptor/nuclear factor kappa B signaling pathways in experimental obesity Wistar rat model
- The therapeutic potential of targeting Oncostatin M and the interleukin-6 family in retinal diseases: A comprehensive review
- BA inhibits LPS-stimulated inflammatory response and apoptosis in human middle ear epithelial cells by regulating the Nf-Kb/Iκbα axis
- Role of circRMRP and circRPL27 in chronic obstructive pulmonary disease
- Investigating the role of hyperexpressed HCN1 in inducing myocardial infarction through activation of the NF-κB signaling pathway
- Characterization of phenolic compounds and evaluation of anti-diabetic potential in Cannabis sativa L. seeds: In vivo, in vitro, and in silico studies
- Quantitative immunohistochemistry analysis of breast Ki67 based on artificial intelligence
- Ecology and Environmental Science
- Screening of different growth conditions of Bacillus subtilis isolated from membrane-less microbial fuel cell toward antimicrobial activity profiling
- Degradation of a mixture of 13 polycyclic aromatic hydrocarbons by commercial effective microorganisms
- Evaluation of the impact of two citrus plants on the variation of Panonychus citri (Acari: Tetranychidae) and beneficial phytoseiid mites
- Prediction of present and future distribution areas of Juniperus drupacea Labill and determination of ethnobotany properties in Antalya Province, Türkiye
- Population genetics of Todarodes pacificus (Cephalopoda: Ommastrephidae) in the northwest Pacific Ocean via GBS sequencing
- A comparative analysis of dendrometric, macromorphological, and micromorphological characteristics of Pistacia atlantica subsp. atlantica and Pistacia terebinthus in the middle Atlas region of Morocco
- Macrofungal sporocarp community in the lichen Scots pine forests
- Assessing the proximate compositions of indigenous forage species in Yemen’s pastoral rangelands
- Food Science
- Gut microbiota changes associated with low-carbohydrate diet intervention for obesity
- Reexamination of Aspergillus cristatus phylogeny in dark tea: Characteristics of the mitochondrial genome
- Differences in the flavonoid composition of the leaves, fruits, and branches of mulberry are distinguished based on a plant metabolomics approach
- Investigating the impact of wet rendering (solventless method) on PUFA-rich oil from catfish (Clarias magur) viscera
- Non-linear associations between cardiovascular metabolic indices and metabolic-associated fatty liver disease: A cross-sectional study in the US population (2017–2020)
- Knockdown of USP7 alleviates atherosclerosis in ApoE-deficient mice by regulating EZH2 expression
- Utility of dairy microbiome as a tool for authentication and traceability
- Agriculture
- Enhancing faba bean (Vicia faba L.) productivity through establishing the area-specific fertilizer rate recommendation in southwest Ethiopia
- Impact of novel herbicide based on synthetic auxins and ALS inhibitor on weed control
- Perspectives of pteridophytes microbiome for bioremediation in agricultural applications
- Fertilizer application parameters for drip-irrigated peanut based on the fertilizer effect function established from a “3414” field trial
- Improving the productivity and profitability of maize (Zea mays L.) using optimum blended inorganic fertilization
- Application of leaf multispectral analyzer in comparison to hyperspectral device to assess the diversity of spectral reflectance indices in wheat genotypes
- Animal Sciences
- Knockdown of ANP32E inhibits colorectal cancer cell growth and glycolysis by regulating the AKT/mTOR pathway
- Development of a detection chip for major pathogenic drug-resistant genes and drug targets in bovine respiratory system diseases
- Exploration of the genetic influence of MYOT and MB genes on the plumage coloration of Muscovy ducks
- Transcriptome analysis of adipose tissue in grazing cattle: Identifying key regulators of fat metabolism
- Comparison of nutritional value of the wild and cultivated spiny loaches at three growth stages
- Transcriptomic analysis of liver immune response in Chinese spiny frog (Quasipaa spinosa) infected with Proteus mirabilis
- Disruption of BCAA degradation is a critical characteristic of diabetic cardiomyopathy revealed by integrated transcriptome and metabolome analysis
- Plant Sciences
- Effect of long-term in-row branch covering on soil microorganisms in pear orchards
- Photosynthetic physiological characteristics, growth performance, and element concentrations reveal the calcicole–calcifuge behaviors of three Camellia species
- Transcriptome analysis reveals the mechanism of NaHCO3 promoting tobacco leaf maturation
- Bioinformatics, expression analysis, and functional verification of allene oxide synthase gene HvnAOS1 and HvnAOS2 in qingke
- Water, nitrogen, and phosphorus coupling improves gray jujube fruit quality and yield
- Improving grape fruit quality through soil conditioner: Insights from RNA-seq analysis of Cabernet Sauvignon roots
- Role of Embinin in the reabsorption of nucleus pulposus in lumbar disc herniation: Promotion of nucleus pulposus neovascularization and apoptosis of nucleus pulposus cells
- Revealing the effects of amino acid, organic acid, and phytohormones on the germination of tomato seeds under salinity stress
- Combined effects of nitrogen fertilizer and biochar on the growth, yield, and quality of pepper
- Comprehensive phytochemical and toxicological analysis of Chenopodium ambrosioides (L.) fractions
- Impact of “3414” fertilization on the yield and quality of greenhouse tomatoes
- Exploring the coupling mode of water and fertilizer for improving growth, fruit quality, and yield of the pear in the arid region
- Metagenomic analysis of endophytic bacteria in seed potato (Solanum tuberosum)
- Antibacterial, antifungal, and phytochemical properties of Salsola kali ethanolic extract
- Exploring the hepatoprotective properties of citronellol: In vitro and in silico studies on ethanol-induced damage in HepG2 cells
- Enhanced osmotic dehydration of watermelon rind using honey–sucrose solutions: A study on pre-treatment efficacy and mass transfer kinetics
- Effects of exogenous 2,4-epibrassinolide on photosynthetic traits of 53 cowpea varieties under NaCl stress
- Comparative transcriptome analysis of maize (Zea mays L.) seedlings in response to copper stress
- An optimization method for measuring the stomata in cassava (Manihot esculenta Crantz) under multiple abiotic stresses
- Fosinopril inhibits Ang II-induced VSMC proliferation, phenotype transformation, migration, and oxidative stress through the TGF-β1/Smad signaling pathway
- Antioxidant and antimicrobial activities of Salsola imbricata methanolic extract and its phytochemical characterization
- Bioengineering and Biotechnology
- Absorbable calcium and phosphorus bioactive membranes promote bone marrow mesenchymal stem cells osteogenic differentiation for bone regeneration
- New advances in protein engineering for industrial applications: Key takeaways
- An overview of the production and use of Bacillus thuringiensis toxin
- Research progress of nanoparticles in diagnosis and treatment of hepatocellular carcinoma
- Bioelectrochemical biosensors for water quality assessment and wastewater monitoring
- PEI/MMNs@LNA-542 nanoparticles alleviate ICU-acquired weakness through targeted autophagy inhibition and mitochondrial protection
- Unleashing of cytotoxic effects of thymoquinone-bovine serum albumin nanoparticles on A549 lung cancer cells
- Erratum
- Erratum to “Investigating the association between dietary patterns and glycemic control among children and adolescents with T1DM”
- Erratum to “Activation of hypermethylated P2RY1 mitigates gastric cancer by promoting apoptosis and inhibiting proliferation”
- Retraction
- Retraction to “MiR-223-3p regulates cell viability, migration, invasion, and apoptosis of non-small cell lung cancer cells by targeting RHOB”
- Retraction to “A data mining technique for detecting malignant mesothelioma cancer using multiple regression analysis”
- Special Issue on Advances in Neurodegenerative Disease Research and Treatment
- Transplantation of human neural stem cell prevents symptomatic motor behavior disability in a rat model of Parkinson’s disease
- Special Issue on Multi-omics
- Inflammasome complex genes with clinical relevance suggest potential as therapeutic targets for anti-tumor drugs in clear cell renal cell carcinoma
- Gastroesophageal varices in primary biliary cholangitis with anti-centromere antibody positivity: Early onset?