Abstract
The mortality rate of acute-on-chronic liver failure (ACLF) remains significantly elevated; hence, this study aimed to investigate the impact of heat shock protein family B (small) member 1 (HSPB1) on ACLF in vivo and in vitro and the underlying mechanism. This study used the ACLF mouse model, and liver damage extent was studied employing Masson trichrome, hematoxylin and eosin (H&E), Sirius red staining, and serum biochemical indices. Similarly, hepatocyte injury in lipopolysaccharide (LPS)-induced L02 cells was evaluated using cell counting kit-8 assay, enzymatic activity, flow cytometry, and TUNEL assay, while the underlying mechanism was investigated using western blot. Results showed that the morphology of liver tissue in ACLF mice was changed and was characterized by cirrhosis, fibrosis, collagen fiber deposition, inflammatory cell infiltration, and elevated liver injury indices. Moreover, HSPB1 was upregulated in both ACLF patients and mice, where overexpressing HSPB1 was found to inhibit ACLF-induced liver damage. Similarly, the HSPB1 expression in LPS-treated L02 cell lines was also increased, where overexpressing HSPB1 was found to promote cell viability, inhibit liver injury-related enzyme activity, and suppress apoptosis. Mechanistic investigations revealed that HSPB1 was responsible for inhibiting p-P53 and Bax protein levels, where activated P53 counteracted HSPB1’s effects on cellular behaviors. In conclusion, HSPB1 attenuated ACLF-induced liver injury in vivo and inhibited LPS-induced hepatocyte damage in vitro, suggesting that HSPB1 may be a novel target for ACLF therapy.
1 Introduction
Acute-on-chronic liver failure (ACLF) is a clinical indication of acute liver decompensation based on chronic hepatopathy, typically characterized by systemic inflammation, extrahepatic organ injury, and a poor short-term prognosis [1], with significantly high global incidence and mortality [2]. The 28-day mortality in China due to ACLF has been reported to be close to 50% [3]. The primary causes of ACLF have been reported to be infections, alcohol consumption, hepatitis, and immunosuppression, and it can proceed to various complications, including bleeding, rehydration, hepatic encephalopathy, and secondary infection [4], with unavailability of specific ACLF therapeutic options. Liver transplantation has been regarded as the gold standard for treating ACLF, but it suffers limitations such as insufficient donors and challenging intensive care management of patients [5]. Therefore, it is imperative to understand ACLF pathogenesis to propose a novel treatment strategy.
Heat shock protein family B (small) member 1 (HSPB1), which belongs to the small heat shock protein, is upregulated when cells go into heat shock [6], where its constitutive expression increases resistance to stress and injury under pathological conditions [7]. HSPB1 has been reported to regulate cellular activity in response to stimulation due to its rapid phosphorylation [8]. Multiple biological functions have been reported for HSPB1, including cellular aging, by acting as a molecular chaperone to protect partially folded or unfolded proteins during stress in humans [9]. Moreover, it has also been found to exert a potent neuroprotective effect against brain injury [10], possesses anti-cancer effects by regulating ferroptosis [11], and has a prognosis value for cancers [11]. Similarly, elevated HSPB1 has recently been found to improve pathological changes in the brain during hepatic encephalopathy [12]. However, the role of HSPB1 in ACLF remains unexplored.
Therefore, this study aimed to investigate the effects of HSPB1 in ACLF animal and cell models and explore the underlying mechanisms. It was hypothesized that HSPB1 affects liver function both in vivo and in vitro, and the data are envisaged to provide a novel approach for treating ACLF.
2 Materials and methods
2.1 ACLF mice modeling
The animal protocol was approved by the Ethics Committee of Shenzhen Guangming District People’s Hospital. C57BL/6 J mice (male, 20–22 g) were housed at 22 ± 2°C, 12/12 h light/dark, 50–60% humidity. All mice were randomly divided into four groups: sham, ACLF model, model + negative control lentivirus (Lv-NC), and model + HSPB1 overexpression lentivirus (Lv-HSPB1), with six mice in each group. To establish the ACLF model, carbon tetrachloride (CCl4) was diluted in olive oil in a ratio of 1:10, and the mice were intraperitoneally injected with 0.2 ml/kg of CCl4 for 8 weeks, three times a week. Twenty-four hours after the last injection of CCl4, the mice in the model group were intraperitoneally injected with 320 mg/kg d-galactosamine (d-Gal) and 50 μg/kg lipopolysaccharide (LPS) (d-Gal and LPS were dissolved in normal saline) to cause acute injury. The mice in the sham group were injected with the same dose of normal saline at the same time. To overexpress HSPB1 in ACLF mice, Lv-HSPB1 and the control Lv-NC were purchased from Genepharma (China). During the 8th week of CCl4 infection, the mice were intravenously injected through the tail with 0.5 ml of 5 × 108 PFU/ml Lv-HSPB1 and Lv-NC twice a week. After d-Gal/LPS was injected for 6 h, serum was collected from all mice. Then, all mice were sacrificed, and liver tissues were obtained.
-
Ethical approval: The research related to animal use has been complied with all the relevant national regulations and institutional policies for the care and use of animals and has been approved by the Ethics Committee of Shenzhen Guangming District People’s Hospital.
2.2 H&E staining assay
Liver tissue was immobilized overnight in formalin and prepared into paraffin sections at 5-μm-thick. Paraffin sections were dewaxed and rehydrated. Then, the sections were stained with hematoxylin for 5 min, followed by stained with eosin for 1 min. The sections were visualized using a microscope (Leica, Germany).
2.3 Masson staining assay
Paraffin sections were dewaxed and rehydrated. The sections were stained using dyes from a Masson trichrome staining kit (Sbjbio, China) according to the manufacturer’s protocol. The results were visualized using a microscope. Masson stained area was quantified using Image J software.
2.4 Sirius red staining assay
Paraffin sections were dewaxed and rehydrated. The sections were stained with celestine blue dye for 10 min. Following washing with distilled water, the sections were stained with Sirius red for 1 h, then dehydrated and permeabilized. The sections were visualized using a microscope. Sirius red area was quantified using Image J software.
2.5 Detection of blood biochemical indices
Aspartate aminotransferase (AST), alanine aminotransferase (ALT), and total bilirubin (Tbil) levels and the percentage of neutrophils in the serum of mice were examined using an automatic biochemical analyzer (Beckman Coulter, USA).
2.6 Clinical samples
A total of 38 patients with ACLF participated in this study. Meantime, 38 patients with drug-induced liver injury were served as non-ACLF. The serum sample was collected from each subject. This study was approved by the Ethics Committee of Shenzhen Guangming District People’s Hospital. Written informed consent was obtained from all subjects.
-
Informed consent: Informed consent has been obtained from all individuals included in this study.
-
Ethical approval: The research related to human use has been complied with all the relevant national regulations, institutional policies and in accordance with the tenets of the Helsinki Declaration, and has been approved by the authors’ institutional review board or equivalent committee.
2.7 Cell culture
Human normal liver cells (L02) purchased from ATCC (USA) were cultured in RPMI-1640 containing 10% fetal bovine serum (Hakata, Japan). All cells were incubated at 37°C with 5% CO2.
2.8 Cell transfection
HSPB1 overexpression vector and empty vector were purchased from Genepharma. L02 cells were seeded into six-well plates at the density of 2 × 105 cells/well and transfected with these vectors using Lipofectamine 3000 (Invitrogen, USA). After 48 h, transfection efficiency was examined using quantitative real-time PCR (qRT-PCR).
2.9 Cell treatment
LPS (10.0 µg/ml) was used to treat L02 cells at 37°C for 24 h to induce hepatocyte damage. To activate P53, CBL0137 (150 nM; APExBIO, USA) was used to treat L02 cells for 24 h.
2.10 qRT-PCR
Total RNA was isolated from the serum and cells using Trizol reagent (Invitrogen). The first chain of cDNA was synthesized using the Golden 1st cDNA Synthesis Kit (HaiGene, China). A reverse transcription product was used to perform qPCR using RAPA3G SYBR Green qPCR Mix (HaiGene, China). The reaction conditions were 95°C for 5 min, followed by 40 cycles of 95°C for 10 s and 60°C for 20 s. The reaction instrument was a CFX96 Real-Time PCR system (Bio-Rad, USA). The expression of HSPB1 was calculated using the 2−ΔΔCt method, with GAPDH as the internal reference. The primers (5′–>3′) were used as follows: HSPB1 sense, CTCTGAAGGGTCCGAAGTGAT; anti-sense, ATTCCTGTGGTGGTCCAAAAC; GAPDH sense, GGAGCGAGATCCCTCCAAAAT; anti-sense, GGCTGTTGTCATACTTCTCATGG.
2.11 Cell Counting Kit-8 (CCK-8) assay
Cell viability was evaluated using a CCK-8 kit (Beyotime, China). Transfected L02 cells (2 × 103 cells) were seeded into 96-well plates and incubated with LPS for 24 h with or without CBL0137 treatment for 24 h. Afterward, a CCK-8 solution (10 µl) was added. After 4 h, the absorbance value was measured using a microplate reader at 450 nm (Bio-Rad, USA).
2.12 Detection of AST, ALT, and lactate dehydrogenase (LDH) activities
After LPS or CBL0137 treatment, AST activity was analyzed using AST or SGOT Activity Assay Kit (Biovision, USA); ALT activity was measured using ALT or SGPT Activity Assay Kit (Biovision); and LDH activity was detected using LDH Activity Assay Kit (Solabio, China) following the manufacturer’s protocol.
2.13 Flow cytometry
Cell apoptosis was evaluated using Annexin V-FITC/7AAD apoptosis detection kit (Procell, China). Briefly, cells (2 × 105 cells) were suspended in 500 μl of Annexin V binding buffer. Then, the cell suspension was incubated with Annexin V-FITC (5 μl) and 7-AAD solution (5 μl) for 15 min in the dark. Flow cytometry was conducted within 1 h.
2.14 TUNEL assay
After washing with PBS, the cells were fixed with 4% paraformaldehyde for 0.5 h, followed by permeabilized with 0.3% Triton X-100 for 5 min. Following blocking using 0.3% H2O2 for 20 min, the cells were incubated with TUNEL solution (50 μl) for 1 h at 37°C. The stained cells were visualized using a fluorescence microscope. DAPI was the reference for staining the nucleus.
2.15 Western blot
Following treatment, after washing with PBS, the cells were lysed using radioimmunoprecipitation assay lysis buffer on the ice. Protein concentration was tested by the BCA Protein Assay Kit (HaiGene). The lysate was run on the 10% SDS-PAGE for separation. Blocking was determined using 5% skim milk for 1 h. The membranes were incubated with primary antibodies at 4°C overnight and incubated with secondary antibody at 25°C for 2 h. The immune complexes were visualized by ultra-sensitive electrochemiluminescence solution (HaiGene). β-Actin was the internal reference. Gray analysis was assessed using Image J software. The antibodies (Abcam, USA) used here were as follows: anti-p53 (ab26, 1:500), anti-phosphorylated (p)-p53 (ab122898, 1:1,000), anti-Bax (ab3191, 1:250), anti-β-actin (ab8226, 1:1,000), and rabbit anti-mouse IgG (ab6728, 1:5,000).
2.16 Statistical analysis
All data are shown as mean ± SD. The differences among multiple groups or between two groups were analyzed by one-way ANOVA or Student’s t-test using GraphPad Prism 7 software. P < 0.05 is considered to be a significant difference.
3 Results
3.1 Overexpression of HSPB1 alleviated liver failure in ACLF mice
The in vivo levels of HSPB1 were found to be downregulated in ACLF patients compared to the non-ACLF group, as shown in Figure 1a. Similarly, they were found to be lowly expressed in ACLF mice while upregulated with LV-HSPB1 (Figure 1b). Multiple hepatic pathological changes including cirrhosis and fibrosis were observed in the ACLF model, which was found to be alleviated by HSPB1 (Figure 1c). H&E results indicated significant hepatic injury in the ACLF mouse model, including irregular cellular arrangement, necrotic areas, and inflammatory cell infiltration, which were improved following HSPB1 overexpression, cementing the HSPB1 role in inhibiting liver damage (Figure 1d). Masson trichrome histological data suggested that HSPB1 inhibited ACLF-induced collagen fiber deposition and inflammatory factors infiltration (Figure 1e and g). Similarly, Sirius red staining data showed that HSPB1 induced collagen fiber deposition in ACLF mice (Figure 1f and h). Moreover, serum indicators, including Tbil, AST, ALT levels, and neutrophil percentage, were elevated in ACLF mice, which were reduced with overexpressing HSPB1 (Figure 1i–l).

Overexpression of HSPB1 alleviated liver failure in the ACLF mice model. (a) HSPB1 expression in patients with or without ACLF. (b) HSPB1 expression in ACLF mice and LV-HSPB1 transfected model. (c) The liver samples were collected after the mice were sacrificed. Liver tissues were stained using (d) H&E, (e) Masson, and (f) Sirius red dyes. (g) Quantification of (d). (h) Quantification of (f). (i) Tbil, (j) AST, (k) ALT levels, and (l) the percentage of neutrophils in the serum of mice were detected. ***P < 0.001. ### P < 0.001.
3.2 Overexpression of HSPB1 ameliorates LPS-induced liver cell dysfunction
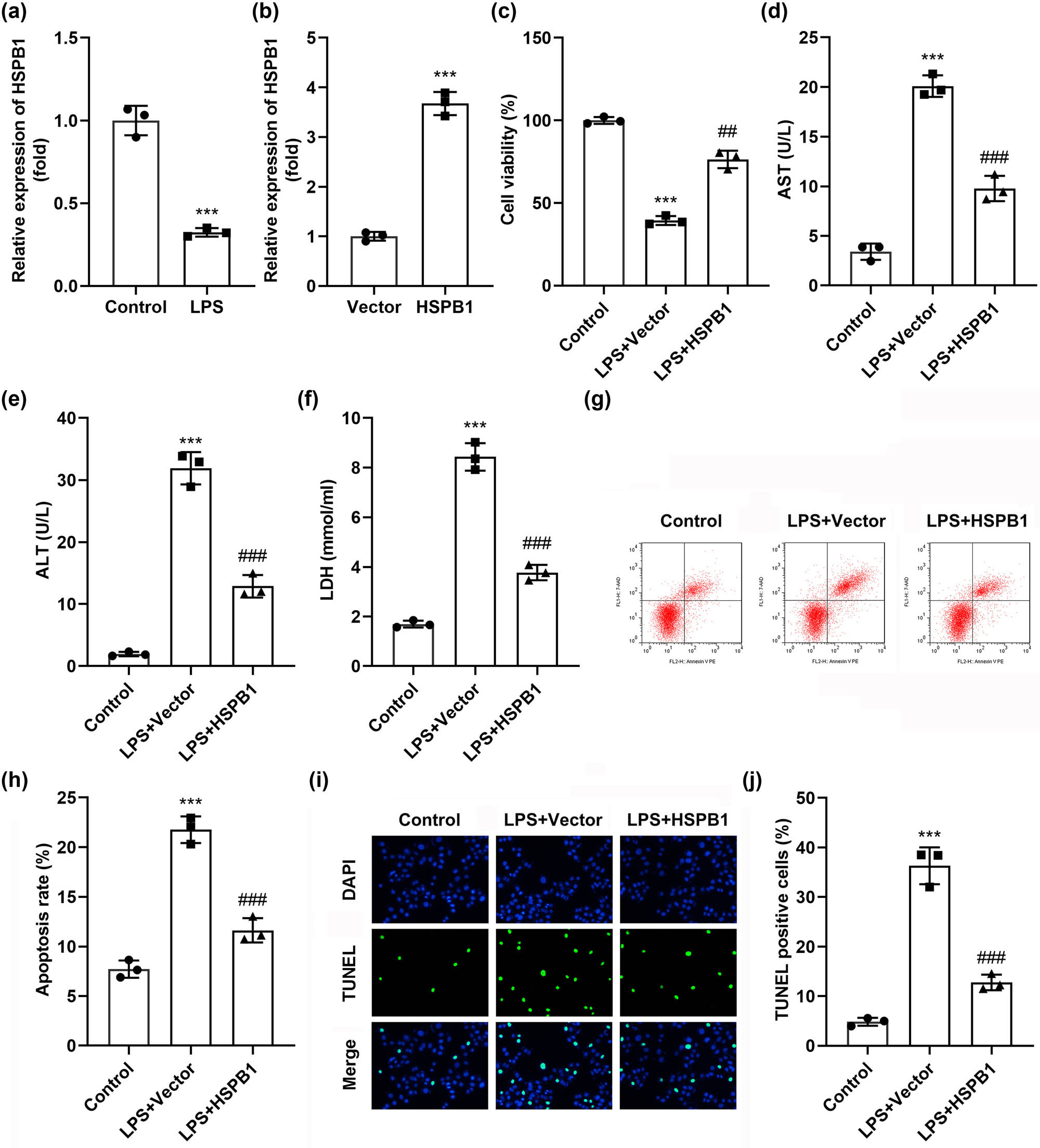
The HSPB1 level was found to be significantly downregulated post-LPS treatment in vitro (Figure 2a). The HSPB1 overexpressing vector was then transfected, which translated into significantly elevated HSPB1 expression (Figure 2b). Moreover, LPS treatment resulted in the inhibition of cell viability, which was markedly promoted by HSPB1, as shown in Figure 2c, in addition to significantly increased AST, ALT, and LDH activities, which were attenuated by overexpressing HSPB1 (Figure 2d–f). Flow cytometry and TUNNEL assay results showed that LPS treatment also facilitated cellular apoptosis, which was rescued by HSPB1 (Figure 2g–j).

Overexpression of HSPB1 ameliorates LPS-induced liver cell dysfunction. (a) The expression of HSPB1 in LPS-treated cells. (b) HSPB1 expression after transfection with HSPB1 overexpression vector. (c) CCK-8 assay analyzed cell viability. (d) AST, (e) ALT, and (f) LDH activities. (g) and (h) Flow cytometry evaluated cell apoptosis. (i, j) Cell apoptosis was evaluated by TUNEL assay. ***P < 0.001. ### P < 0.001. ## P < 0.01.
3.3 HSPB1 inactivates the P53/Bax pathway in vivo and in vitro
The HSPB1 mechanism in alleviating hepatic injury was evaluated by examining p-P53, P53, and Bax protein levels. Results showed that the levels of p-P53 and Bax were significantly elevated in ACLF mice and LPS-treated L02 cells, which were reversed by overexpressing HSPB1; however, the expression of P53 in all groups was insignificantly different (Figure 3a and b).

HSPB1 suppresses the activation of the P53/Bax pathway. (a) p-P53, P53, and Bax protein levels were detected and quantified in the liver tissues of mice. (b) p-P53, P53, and Bax protein levels were detected in L02 cells and quantified. ***P < 0.001. ### P < 0.001. ## P < 0.01.
3.4 HSPB1 alleviates LPS-induced hepatocyte injury via the P53/Bax pathway
Subsequently, P53/Bax pathways were activated by treating cells with CBL0137, which significantly reversed the reduction of P53 and Bax’s levels induced by HSPB1 in LPS-treated cells (Figure 4a and b), in addition to counteracting HSPB1-induced promotion of cell viability (Figure 4c). Similarly, HSPB1-induced inhibition of AST, ALT, and LDH activities in LPS-treated cells was rescued by CBL0137 treatment (Figure 4d–f), in addition to reversal of cellular apoptosis suppression induced by HSPB1 in LPS-treated cells (Figure 4g and h).

HSPB1 alleviates LPS-induced hepatocyte injury via the P53/Bax pathway. (a) and (b) The p-P53, P53, and Bax protein levels were tested in L02 cells and quantified. (c) CCK-8 assay evaluated cell viability. The activities of (d) AST, (e) ALT, and (f) LDH were assessed. (g) Flow cytometry and (h) TUNEL assay were conducted to analyze apoptosis. ***P < 0.001. ### P < 0.001. ## P < 0.01. && P < 0.01.
4 Discussion
ACLF is characterized by acute compensatory decompensation, organ failure, and a high short-term mortality rate. The underlying diseases of ACLF include cholestasis, metabolic liver disease, chronic hepatitis, and non-alcoholic or alcoholic steatohepatitis [13]. Patients with chronic cirrhosis and liver fibrosis are prone to developing ACLF, where inflammatory cell infiltration is regarded as the primary cause of tissue and organ damage [14]. Patients with cirrhosis typically exhibit neutropenia, whereas patients with ACLF demonstrate elevated neutrophil counts [15]. Similarly, the classical markers of liver damage (ALT, AST, and Tbil) are reported to be significantly elevated in ACLF mouse and rat models [16, 17]. Our results indicated an altered hepatic morphology in the ACLF mice model, accompanied by elevated Tbil, ALT, AST, and neutrophils, cementing successful ACLF model establishment, where ACLF was responsible for damaged liver in mice.
HSPB1 is associated with multiple diseases, such as atherosclerosis, inflammation, neuropathy, and malignancy, via regulating cell apoptosis, proliferation, autophagy, and metastasis [18–21]. HSPB1 has previously been found to exert hepatoprotective effects, such as HSPB1 being expressed in liver cells and inhibiting inflammatory injury [22]. Moreover, HSPB1 has also been found to exert an anti-viral effect through downstream anti-viral effector proteins during hepatitis B infection [23]. Conversely, high HSPB1 expressions have also been found to be associated with liver injury; its expressions were elevated in patients with liver cirrhosis, where knocking down HSPB1 alleviated fibrosis [24]. Similarly, higher HSPB1 expression was also found to be associated with NF-κB pathway-mediated liver inflammation responses [25]. However, whether HSPB1 promotes or inhibits liver damage in ACLF is unknown. Our results showed that HSPB1 was downregulated in ACLF patients and mice, where overexpressing HSPB1 alleviated ACLF-induced liver injury, suggesting HSPB1 could potentially improve liver function injury induced by ACLF. Then, we used an in vitro study to investigate how HSPB1 alleviated liver damage. The ACLF pathogenesis involves multiple cell death mechanisms such as apoptosis, pyroptosis, and necroptosis [26]. Here, we focused on the apoptosis of hepatocytes. Our data showed that overexpressing HSPB1 promoted cell viability and inhibited hepatocellular injury and apoptosis, suggesting that HSPB1 attenuated liver damage by suppressing liver cell apoptosis.
The molecular mechanisms of HSPB1 action via apoptosis regulators were studied based on the vital role of apoptosis in ACLF progression. P53 possesses the ability to induce cell apoptosis. Previous studies have revealed that P53-mediated apoptosis is involved in ACLF. For example, liver pathological damage was alleviated by suppressing liver cell apoptosis in ACLF rats through apoptosis pathways dependent or independent of P53 [27]. Similarly, San Huang Yin Chi decoction has also been found to prevent and treat ACLF by regulating the P53 apoptosis signaling pathway [28]. A pro-apoptotic gene, Bax, is a downstream factor of P53 that can be upregulated by activated P53 to trigger cell apoptosis [29]. The P53/Bax pathway was reported to be associated with numerous diseases, including cancers, acute hepatic injury, and neuronal injury [30–32], where Bax has been regarded as a key factor in facilitating cell apoptosis in ACLF [33, 34]. Hence, we analyzed the role of the P53/Bax axis in ACLF, where p-P53 and Bax were found to be upregulated in ACLF and LPS-treated cells, which HSPB1 hampered. Similarly, activation of the P53/Bax axis was found to reverse the protective effect of HSPB1 on liver cell injury and apoptosis, suggesting HSPB1 ameliorated liver cell damage, at least partly by inactivating the P53/Bax pathway. However, the relationship between P53 and Bax in ACLF remains unclear, in addition to how HSPB1 regulates P53 and Bax, which were the major limitations of this study and will be investigated in the future.
In conclusion, this study showed that HSPB1 expression was low in ACLF patients, mice, and LPS-induced L02 cells. HSPB1 overexpression partially prevented hepatocyte damage and apoptosis by deactivating the P53/Bax pathway, potentially reducing liver injury caused by ACLF, making HSPB1 a novel target for treating ACLF.
-
Funding information: This study was supported by the Special Fund for Economic Development of Guangming District (No. 2021R01009).
-
Author contributions: Z.Z. conceived the study; Z.Z. and J.G. conducted the experiments; J.Z. analyzed the data; Z.Z. was a major contributor to writing the manuscript. All authors read and approved the final manuscript.
-
Conflict of interest: Authors state no conflicts of interest.
-
Data availability statement: The datasets generated during and/or analyzed during the current study are available from the corresponding author on reasonable request.
References
[1] Abbas N, Rajoriya N, Elsharkawy AM, Chauhan A. Acute-on-chronic liver failure (ACLF) in 2022: have novel treatment paradigms already arrived? Expert Rev Gastroenterol Hepatol. 2022;16(7):639–52.Search in Google Scholar
[2] Mezzano G, Juanola A, Cardenas A, Mezey E, Hamilton JP, Pose E, et al. Global burden of disease: acute-on-chronic liver failure, a systematic review and meta-analysis. GUT. 2022;71(1):148–55.Search in Google Scholar
[3] Li H, Chen LY, Zhang NN, Li ST, Zeng B, Pavesi M, et al. Characteristics, diagnosis and prognosis of acute-on-chronic liver failure in cirrhosis associated to hepatitis B. Sci Rep. 2016;6:25487.Search in Google Scholar
[4] Khanam A, Kottilil S. Acute-on-chronic liver failure: pathophysiological mechanisms and management. Front Med (Lausanne). 2021;8:752875.Search in Google Scholar
[5] Karvellas CJ, Francoz C, Weiss E. Liver transplantation in acute-on-chronic liver failure. Transplantation. 2021;105(7):1471–81.Search in Google Scholar
[6] Talukder M, Bi SS, Lv MW, Ge J, Zhang C, Li JL. Involvement of the heat shock response (HSR) regulatory pathway in cadmium-elicited cerebral damage. Environ Sci Pollut Res Int. 2023;30(48):106648–59.Search in Google Scholar
[7] Chen K, Hou C, Xu L, Peng H, He C, Liu J, et al. HSPB1 regulates autophagy and apoptosis in vascular smooth muscle cells in arteriosclerosis obliterans. Cardiovasc Ther. 2022;2022:3889419.Search in Google Scholar
[8] Hoffman LM, Jensen CC, Beckerle MC. Phosphorylation of the small heat shock protein HspB1 regulates cytoskeletal recruitment and cell motility. Mol Biol Cell. 2022;33(11):r100.Search in Google Scholar
[9] Doshi BM, Hightower LE, Lee J. HSPB1, actin filament dynamics, and aging cells. Ann N Y Acad Sci. 2010;1197:76–84.Search in Google Scholar
[10] Yang F, Beltran-Lobo P, Sung K, Goldrick C, Croft CL, Nishimura A, et al. Reactive astrocytes secrete the chaperone HSPB1 to mediate neuroprotection. Sci Adv. 2024;10(12):k9884.Search in Google Scholar
[11] Long S, Peng F, Song B, Wang L, Chen J, Shang B. Heat shock protein beta 1 is a prognostic biomarker and correlated with immune infiltrates in hepatocellular carcinoma. Int J Gen Med. 2021;14:5483–92.Search in Google Scholar
[12] El-Baz FK, Elgohary R, Salama A. Amelioration of hepatic encephalopathy using Dunaliella salina microalgae in rats: modulation of hyperammonemia/TLR4. Biomed Res Int. 2021;2021:8843218.Search in Google Scholar
[13] Kim TY, Kim DJ. Acute-on-chronic liver failure. Clin Mol Hepatol. 2013;19(4):349–59.Search in Google Scholar
[14] Tyc O, Shi Y, Fan YC, Trebicka J, Xiang X. Editorial: Acute-on-chronic liver failure: systemic inflammation and immunosuppression. Front Immunol. 2023;14:1260749.Search in Google Scholar
[15] Casulleras M, Zhang IW, Lopez-Vicario C, Claria J. Leukocytes, systemic inflammation and immunopathology in acute-on-chronic liver failure. Cells-Basel. 2020;9(12):2632.Search in Google Scholar
[16] Nautiyal N, Maheshwari D, Tripathi DM, Kumar D, Kumari R, Gupta S, et al. Establishment of a murine model of acute-on-chronic liver failure with multi-organ dysfunction. Hepatol Int. 2021;15(6):1389–401.Search in Google Scholar
[17] Yuan HX, Su JR, Zhang QY, Zhao Y, Yu YH, Lou JL. Characterization of the clinical features in hbv-related acute-on-chronic liver failure. Altern Ther Health Med. 2022;28(2):65–9.Search in Google Scholar
[18] Shan R, Liu N, Yan Y, Liu B. Apoptosis, autophagy and atherosclerosis: Relationships and the role of Hsp27. Pharmacol Res. 2021;166:105169.Search in Google Scholar
[19] Oh A, Jeon S, Jeong MG, Kim HK, Kang J, Lee YS, et al. HSPB1 inhibitor J2 attenuates lung inflammation through direct modulation of Ym1 production and paracrine signaling. Biomed Pharmacother. 2021;143:112225.Search in Google Scholar
[20] Heilman PL, Song S, Miranda CJ, Meyer K, Srivastava AK, Knapp A, et al. HSPB1 mutations causing hereditary neuropathy in humans disrupt non-cell autonomous protection of motor neurons. Exp Neurol. 2017;297:101–9.Search in Google Scholar
[21] Peng X, Zhou Y, Chen Y, Tang L, Wang G, Jiang H, et al. Reduced LINC00551 expression promotes proliferation and invasion of esophageal squamous cancer by increase in HSP27 phosphorylation. J Cell Physiol. 2021;236(2):1418–31.Search in Google Scholar
[22] Fujisawa K, Yabuuchi C, Izawa T, Kuwamura M, Takasu N, Torii M, et al. Expression patterns of heat shock protein 25 in carbon tetrachloride-induced rat liver injury. Exp Toxicol Pathol. 2013;65(5):469–76.Search in Google Scholar
[23] Tong SW, Yang YX, Hu HD, An X, Ye F, Ren H, et al. HSPB1 is an intracellular antiviral factor against hepatitis B virus. J Cell Biochem. 2013;114(1):162–73.Search in Google Scholar
[24] Zhang XL, Zhang XY, Ge XQ, Liu MX. Mangiferin prevents hepatocyte epithelial-mesenchymal transition in liver fibrosis via targeting HSP27-mediated JAK2/STAT3 and TGF-beta1/Smad pathway. Phytother Res. 2022;36(11):4167–82.Search in Google Scholar
[25] Liu Y, Yu M, Cui J, Du Y, Teng X, Zhang Z. Heat shock proteins took part in oxidative stress-mediated inflammatory injury via NF-kappaB pathway in excess manganese-treated chicken livers. Ecotoxicol Environ Saf. 2021;226:112833.Search in Google Scholar
[26] Ye Q, Wang H, Chen Y, Zheng Y, Du Y, Ma C, et al. PANoptosis-like death in acute-on-chronic liver failure injury. Sci Rep. 2024;14(1):392.Search in Google Scholar
[27] Hou W, Hao Y, Yang W, Tian T, Fang P, Du Y, et al. The Jieduan-Niwan (JDNW) formula ameliorates hepatocyte apoptosis: a study of the inhibition of E2F1-mediated apoptosis signaling pathways in acute-on-chronic liver failure (ACLF) using rats. Drug Des Dev Ther. 2021;15:3845–62.Search in Google Scholar
[28] Diao J, Li H, Huang W, Ma W, Dai H, Liu Y, et al. SHYCD induces APE1/Ref-1 subcellular localization to regulate the p53-apoptosis signaling pathway in the prevention and treatment of acute on chronic liver failure. Oncotarget. 2017;8(49):84782–97.Search in Google Scholar
[29] Wang P, Guan D, Zhang XP, Liu F, Wang W. Modeling the regulation of p53 activation by HIF-1 upon hypoxia. Febs Lett. 2019;593(18):2596–611.Search in Google Scholar
[30] Liu Z, Wang Q, Bi Y, Chubarov AS, Li Y, Liu L, et al. Long non-coding RNA DINO promotes cisplatin sensitivity in lung adenocarcinoma via the p53-Bax axis. J Thorac Dis. 2023;15(4):2198–212.Search in Google Scholar
[31] Al HS, Al-Hashem F, Haidara MA, El KA, Kamar SS, Amin SN, et al. Resveratrol pretreatment ameliorates p53-bax axis and augments the survival biomarker B-cell lymphoma 2 modulated by paracetamol overdose in a rat model of acute liver injury. Pharmacology. 2020;105(1–2):39–46.Search in Google Scholar
[32] Yan H, Huang W, Rao J, Yuan J. miR-21 regulates ischemic neuronal injury via the p53/Bcl-2/Bax signaling pathway. Aging (Albany NY). 2021;13(18):22242–55.Search in Google Scholar
[33] Xue R, Zhu X, Jia L, Wu J, Yang J, Zhu Y, et al. Mitofusin2, a rising star in acute-on-chronic liver failure, triggers macroautophagy via the mTOR signalling pathway. J Cell Mol Med. 2019;23(11):7810–8.Search in Google Scholar
[34] Gao DD, Fu J, Qin B, Huang WX, Yang C, Jia B. Recombinant adenovirus containing hyper-interleukin-6 and hepatocyte growth factor ameliorates acute-on-chronic liver failure in rats. World J Gastroenterol. 2016;22(16):4136–48.Search in Google Scholar
© 2024 the author(s), published by De Gruyter
This work is licensed under the Creative Commons Attribution 4.0 International License.
Articles in the same Issue
- Biomedical Sciences
- Constitutive and evoked release of ATP in adult mouse olfactory epithelium
- LARP1 knockdown inhibits cultured gastric carcinoma cell cycle progression and metastatic behavior
- PEGylated porcine–human recombinant uricase: A novel fusion protein with improved efficacy and safety for the treatment of hyperuricemia and renal complications
- Research progress on ocular complications caused by type 2 diabetes mellitus and the function of tears and blepharons
- The role and mechanism of esketamine in preventing and treating remifentanil-induced hyperalgesia based on the NMDA receptor–CaMKII pathway
- Brucella infection combined with Nocardia infection: A case report and literature review
- Detection of serum interleukin-18 level and neutrophil/lymphocyte ratio in patients with antineutrophil cytoplasmic antibody-associated vasculitis and its clinical significance
- Ang-1, Ang-2, and Tie2 are diagnostic biomarkers for Henoch-Schönlein purpura and pediatric-onset systemic lupus erythematous
- PTTG1 induces pancreatic cancer cell proliferation and promotes aerobic glycolysis by regulating c-myc
- Role of serum B-cell-activating factor and interleukin-17 as biomarkers in the classification of interstitial pneumonia with autoimmune features
- Effectiveness and safety of a mumps containing vaccine in preventing laboratory-confirmed mumps cases from 2002 to 2017: A meta-analysis
- Low levels of sex hormone-binding globulin predict an increased breast cancer risk and its underlying molecular mechanisms
- A case of Trousseau syndrome: Screening, detection and complication
- Application of the integrated airway humidification device enhances the humidification effect of the rabbit tracheotomy model
- Preparation of Cu2+/TA/HAP composite coating with anti-bacterial and osteogenic potential on 3D-printed porous Ti alloy scaffolds for orthopedic applications
- Aquaporin-8 promotes human dermal fibroblasts to counteract hydrogen peroxide-induced oxidative damage: A novel target for management of skin aging
- Current research and evidence gaps on placental development in iron deficiency anemia
- Single-nucleotide polymorphism rs2910829 in PDE4D is related to stroke susceptibility in Chinese populations: The results of a meta-analysis
- Pheochromocytoma-induced myocardial infarction: A case report
- Kaempferol regulates apoptosis and migration of neural stem cells to attenuate cerebral infarction by O‐GlcNAcylation of β-catenin
- Sirtuin 5 regulates acute myeloid leukemia cell viability and apoptosis by succinylation modification of glycine decarboxylase
- Apigenin 7-glucoside impedes hypoxia-induced malignant phenotypes of cervical cancer cells in a p16-dependent manner
- KAT2A changes the function of endometrial stromal cells via regulating the succinylation of ENO1
- Current state of research on copper complexes in the treatment of breast cancer
- Exploring antioxidant strategies in the pathogenesis of ALS
- Helicobacter pylori causes gastric dysbacteriosis in chronic gastritis patients
- IL-33/soluble ST2 axis is associated with radiation-induced cardiac injury
- The predictive value of serum NLR, SII, and OPNI for lymph node metastasis in breast cancer patients with internal mammary lymph nodes after thoracoscopic surgery
- Carrying SNP rs17506395 (T > G) in TP63 gene and CCR5Δ32 mutation associated with the occurrence of breast cancer in Burkina Faso
- P2X7 receptor: A receptor closely linked with sepsis-associated encephalopathy
- Probiotics for inflammatory bowel disease: Is there sufficient evidence?
- Identification of KDM4C as a gene conferring drug resistance in multiple myeloma
- Microbial perspective on the skin–gut axis and atopic dermatitis
- Thymosin α1 combined with XELOX improves immune function and reduces serum tumor markers in colorectal cancer patients after radical surgery
- Highly specific vaginal microbiome signature for gynecological cancers
- Sample size estimation for AQP4-IgG seropositive optic neuritis: Retinal damage detection by optical coherence tomography
- The effects of SDF-1 combined application with VEGF on femoral distraction osteogenesis in rats
- Fabrication and characterization of gold nanoparticles using alginate: In vitro and in vivo assessment of its administration effects with swimming exercise on diabetic rats
- Mitigating digestive disorders: Action mechanisms of Mediterranean herbal active compounds
- Distribution of CYP2D6 and CYP2C19 gene polymorphisms in Han and Uygur populations with breast cancer in Xinjiang, China
- VSP-2 attenuates secretion of inflammatory cytokines induced by LPS in BV2 cells by mediating the PPARγ/NF-κB signaling pathway
- Factors influencing spontaneous hypothermia after emergency trauma and the construction of a predictive model
- Long-term administration of morphine specifically alters the level of protein expression in different brain regions and affects the redox state
- Application of metagenomic next-generation sequencing technology in the etiological diagnosis of peritoneal dialysis-associated peritonitis
- Clinical diagnosis, prevention, and treatment of neurodyspepsia syndrome using intelligent medicine
- Case report: Successful bronchoscopic interventional treatment of endobronchial leiomyomas
- Preliminary investigation into the genetic etiology of short stature in children through whole exon sequencing of the core family
- Cystic adenomyoma of the uterus: Case report and literature review
- Mesoporous silica nanoparticles as a drug delivery mechanism
- Dynamic changes in autophagy activity in different degrees of pulmonary fibrosis in mice
- Vitamin D deficiency and inflammatory markers in type 2 diabetes: Big data insights
- Lactate-induced IGF1R protein lactylation promotes proliferation and metabolic reprogramming of lung cancer cells
- Meta-analysis on the efficacy of allogeneic hematopoietic stem cell transplantation to treat malignant lymphoma
- Mitochondrial DNA drives neuroinflammation through the cGAS-IFN signaling pathway in the spinal cord of neuropathic pain mice
- Application value of artificial intelligence algorithm-based magnetic resonance multi-sequence imaging in staging diagnosis of cervical cancer
- Embedded monitoring system and teaching of artificial intelligence online drug component recognition
- Investigation into the association of FNDC1 and ADAMTS12 gene expression with plumage coloration in Muscovy ducks
- Yak meat content in feed and its impact on the growth of rats
- A rare case of Richter transformation with breast involvement: A case report and literature review
- First report of Nocardia wallacei infection in an immunocompetent patient in Zhejiang province
- Rhodococcus equi and Brucella pulmonary mass in immunocompetent: A case report and literature review
- Downregulation of RIP3 ameliorates the left ventricular mechanics and function after myocardial infarction via modulating NF-κB/NLRP3 pathway
- Evaluation of the role of some non-enzymatic antioxidants among Iraqi patients with non-alcoholic fatty liver disease
- The role of Phafin proteins in cell signaling pathways and diseases
- Ten-year anemia as initial manifestation of Castleman disease in the abdominal cavity: A case report
- Coexistence of hereditary spherocytosis with SPTB P.Trp1150 gene variant and Gilbert syndrome: A case report and literature review
- Utilization of convolutional neural networks to analyze microscopic images for high-throughput screening of mesenchymal stem cells
- Exploratory evaluation supported by experimental and modeling approaches of Inula viscosa root extract as a potent corrosion inhibitor for mild steel in a 1 M HCl solution
- Imaging manifestations of ductal adenoma of the breast: A case report
- Gut microbiota and sleep: Interaction mechanisms and therapeutic prospects
- Isomangiferin promotes the migration and osteogenic differentiation of rat bone marrow mesenchymal stem cells
- Prognostic value and microenvironmental crosstalk of exosome-related signatures in human epidermal growth factor receptor 2 positive breast cancer
- Circular RNAs as potential biomarkers for male severe sepsis
- Knockdown of Stanniocalcin-1 inhibits growth and glycolysis in oral squamous cell carcinoma cells
- The expression and biological role of complement C1s in esophageal squamous cell carcinoma
- A novel GNAS mutation in pseudohypoparathyroidism type 1a with articular flexion deformity: A case report
- Predictive value of serum magnesium levels for prognosis in patients with non-small cell lung cancer undergoing EGFR-TKI therapy
- HSPB1 alleviates acute-on-chronic liver failure via the P53/Bax pathway
- IgG4-related disease complicated by PLA2R-associated membranous nephropathy: A case report
- Baculovirus-mediated endostatin and angiostatin activation of autophagy through the AMPK/AKT/mTOR pathway inhibits angiogenesis in hepatocellular carcinoma
- Metformin mitigates osteoarthritis progression by modulating the PI3K/AKT/mTOR signaling pathway and enhancing chondrocyte autophagy
- Evaluation of the activity of antimicrobial peptides against bacterial vaginosis
- Atypical presentation of γ/δ mycosis fungoides with an unusual phenotype and SOCS1 mutation
- Analysis of the microecological mechanism of diabetic kidney disease based on the theory of “gut–kidney axis”: A systematic review
- Omega-3 fatty acids prevent gestational diabetes mellitus via modulation of lipid metabolism
- Refractory hypertension complicated with Turner syndrome: A case report
- Interaction of ncRNAs and the PI3K/AKT/mTOR pathway: Implications for osteosarcoma
- Association of low attenuation area scores with pulmonary function and clinical prognosis in patients with chronic obstructive pulmonary disease
- Long non-coding RNAs in bone formation: Key regulators and therapeutic prospects
- The deubiquitinating enzyme USP35 regulates the stability of NRF2 protein
- Neutrophil-to-lymphocyte ratio and platelet-to-lymphocyte ratio as potential diagnostic markers for rebleeding in patients with esophagogastric variceal bleeding
- G protein-coupled receptor 1 participating in the mechanism of mediating gestational diabetes mellitus by phosphorylating the AKT pathway
- LL37-mtDNA regulates viability, apoptosis, inflammation, and autophagy in lipopolysaccharide-treated RLE-6TN cells by targeting Hsp90aa1
- The analgesic effect of paeoniflorin: A focused review
- Chemical composition’s effect on Solanum nigrum Linn.’s antioxidant capacity and erythrocyte protection: Bioactive components and molecular docking analysis
- Knockdown of HCK promotes HREC cell viability and inner blood–retinal barrier integrity by regulating the AMPK signaling pathway
- The role of rapamycin in the PINK1/Parkin signaling pathway in mitophagy in podocytes
- Laryngeal non-Hodgkin lymphoma: Report of four cases and review of the literature
- Clinical value of macrogenome next-generation sequencing on infections
- Overview of dendritic cells and related pathways in autoimmune uveitis
- TAK-242 alleviates diabetic cardiomyopathy via inhibiting pyroptosis and TLR4/CaMKII/NLRP3 pathway
- Hypomethylation in promoters of PGC-1α involved in exercise-driven skeletal muscular alterations in old age
- Profile and antimicrobial susceptibility patterns of bacteria isolated from effluents of Kolladiba and Debark hospitals
- The expression and clinical significance of syncytin-1 in serum exosomes of hepatocellular carcinoma patients
- A histomorphometric study to evaluate the therapeutic effects of biosynthesized silver nanoparticles on the kidneys infected with Plasmodium chabaudi
- PGRMC1 and PAQR4 are promising molecular targets for a rare subtype of ovarian cancer
- Analysis of MDA, SOD, TAOC, MNCV, SNCV, and TSS scores in patients with diabetes peripheral neuropathy
- SLIT3 deficiency promotes non-small cell lung cancer progression by modulating UBE2C/WNT signaling
- The relationship between TMCO1 and CALR in the pathological characteristics of prostate cancer and its effect on the metastasis of prostate cancer cells
- Heterogeneous nuclear ribonucleoprotein K is a potential target for enhancing the chemosensitivity of nasopharyngeal carcinoma
- PHB2 alleviates retinal pigment epithelium cell fibrosis by suppressing the AGE–RAGE pathway
- Anti-γ-aminobutyric acid-B receptor autoimmune encephalitis with syncope as the initial symptom: Case report and literature review
- Comparative analysis of chloroplast genome of Lonicera japonica cv. Damaohua
- Human umbilical cord mesenchymal stem cells regulate glutathione metabolism depending on the ERK–Nrf2–HO-1 signal pathway to repair phosphoramide mustard-induced ovarian cancer cells
- Electroacupuncture on GB acupoints improves osteoporosis via the estradiol–PI3K–Akt signaling pathway
- Renalase protects against podocyte injury by inhibiting oxidative stress and apoptosis in diabetic nephropathy
- Review: Dicranostigma leptopodum: A peculiar plant of Papaveraceae
- Combination effect of flavonoids attenuates lung cancer cell proliferation by inhibiting the STAT3 and FAK signaling pathway
- Renal microangiopathy and immune complex glomerulonephritis induced by anti-tumour agents: A case report
- Correlation analysis of AVPR1a and AVPR2 with abnormal water and sodium and potassium metabolism in rats
- Gastrointestinal health anti-diarrheal mixture relieves spleen deficiency-induced diarrhea through regulating gut microbiota
- Myriad factors and pathways influencing tumor radiotherapy resistance
- Exploring the effects of culture conditions on Yapsin (YPS) gene expression in Nakaseomyces glabratus
- Screening of prognostic core genes based on cell–cell interaction in the peripheral blood of patients with sepsis
- Coagulation factor II thrombin receptor as a promising biomarker in breast cancer management
- Ileocecal mucinous carcinoma misdiagnosed as incarcerated hernia: A case report
- Methyltransferase like 13 promotes malignant behaviors of bladder cancer cells through targeting PI3K/ATK signaling pathway
- The debate between electricity and heat, efficacy and safety of irreversible electroporation and radiofrequency ablation in the treatment of liver cancer: A meta-analysis
- ZAG promotes colorectal cancer cell proliferation and epithelial–mesenchymal transition by promoting lipid synthesis
- Baicalein inhibits NLRP3 inflammasome activation and mitigates placental inflammation and oxidative stress in gestational diabetes mellitus
- Impact of SWCNT-conjugated senna leaf extract on breast cancer cells: A potential apoptotic therapeutic strategy
- MFAP5 inhibits the malignant progression of endometrial cancer cells in vitro
- Major ozonated autohemotherapy promoted functional recovery following spinal cord injury in adult rats via the inhibition of oxidative stress and inflammation
- Axodendritic targeting of TAU and MAP2 and microtubule polarization in iPSC-derived versus SH-SY5Y-derived human neurons
- Differential expression of phosphoinositide 3-kinase/protein kinase B and Toll-like receptor/nuclear factor kappa B signaling pathways in experimental obesity Wistar rat model
- The therapeutic potential of targeting Oncostatin M and the interleukin-6 family in retinal diseases: A comprehensive review
- BA inhibits LPS-stimulated inflammatory response and apoptosis in human middle ear epithelial cells by regulating the Nf-Kb/Iκbα axis
- Role of circRMRP and circRPL27 in chronic obstructive pulmonary disease
- Investigating the role of hyperexpressed HCN1 in inducing myocardial infarction through activation of the NF-κB signaling pathway
- Characterization of phenolic compounds and evaluation of anti-diabetic potential in Cannabis sativa L. seeds: In vivo, in vitro, and in silico studies
- Quantitative immunohistochemistry analysis of breast Ki67 based on artificial intelligence
- Ecology and Environmental Science
- Screening of different growth conditions of Bacillus subtilis isolated from membrane-less microbial fuel cell toward antimicrobial activity profiling
- Degradation of a mixture of 13 polycyclic aromatic hydrocarbons by commercial effective microorganisms
- Evaluation of the impact of two citrus plants on the variation of Panonychus citri (Acari: Tetranychidae) and beneficial phytoseiid mites
- Prediction of present and future distribution areas of Juniperus drupacea Labill and determination of ethnobotany properties in Antalya Province, Türkiye
- Population genetics of Todarodes pacificus (Cephalopoda: Ommastrephidae) in the northwest Pacific Ocean via GBS sequencing
- A comparative analysis of dendrometric, macromorphological, and micromorphological characteristics of Pistacia atlantica subsp. atlantica and Pistacia terebinthus in the middle Atlas region of Morocco
- Macrofungal sporocarp community in the lichen Scots pine forests
- Assessing the proximate compositions of indigenous forage species in Yemen’s pastoral rangelands
- Food Science
- Gut microbiota changes associated with low-carbohydrate diet intervention for obesity
- Reexamination of Aspergillus cristatus phylogeny in dark tea: Characteristics of the mitochondrial genome
- Differences in the flavonoid composition of the leaves, fruits, and branches of mulberry are distinguished based on a plant metabolomics approach
- Investigating the impact of wet rendering (solventless method) on PUFA-rich oil from catfish (Clarias magur) viscera
- Non-linear associations between cardiovascular metabolic indices and metabolic-associated fatty liver disease: A cross-sectional study in the US population (2017–2020)
- Knockdown of USP7 alleviates atherosclerosis in ApoE-deficient mice by regulating EZH2 expression
- Utility of dairy microbiome as a tool for authentication and traceability
- Agriculture
- Enhancing faba bean (Vicia faba L.) productivity through establishing the area-specific fertilizer rate recommendation in southwest Ethiopia
- Impact of novel herbicide based on synthetic auxins and ALS inhibitor on weed control
- Perspectives of pteridophytes microbiome for bioremediation in agricultural applications
- Fertilizer application parameters for drip-irrigated peanut based on the fertilizer effect function established from a “3414” field trial
- Improving the productivity and profitability of maize (Zea mays L.) using optimum blended inorganic fertilization
- Application of leaf multispectral analyzer in comparison to hyperspectral device to assess the diversity of spectral reflectance indices in wheat genotypes
- Animal Sciences
- Knockdown of ANP32E inhibits colorectal cancer cell growth and glycolysis by regulating the AKT/mTOR pathway
- Development of a detection chip for major pathogenic drug-resistant genes and drug targets in bovine respiratory system diseases
- Exploration of the genetic influence of MYOT and MB genes on the plumage coloration of Muscovy ducks
- Transcriptome analysis of adipose tissue in grazing cattle: Identifying key regulators of fat metabolism
- Comparison of nutritional value of the wild and cultivated spiny loaches at three growth stages
- Transcriptomic analysis of liver immune response in Chinese spiny frog (Quasipaa spinosa) infected with Proteus mirabilis
- Disruption of BCAA degradation is a critical characteristic of diabetic cardiomyopathy revealed by integrated transcriptome and metabolome analysis
- Plant Sciences
- Effect of long-term in-row branch covering on soil microorganisms in pear orchards
- Photosynthetic physiological characteristics, growth performance, and element concentrations reveal the calcicole–calcifuge behaviors of three Camellia species
- Transcriptome analysis reveals the mechanism of NaHCO3 promoting tobacco leaf maturation
- Bioinformatics, expression analysis, and functional verification of allene oxide synthase gene HvnAOS1 and HvnAOS2 in qingke
- Water, nitrogen, and phosphorus coupling improves gray jujube fruit quality and yield
- Improving grape fruit quality through soil conditioner: Insights from RNA-seq analysis of Cabernet Sauvignon roots
- Role of Embinin in the reabsorption of nucleus pulposus in lumbar disc herniation: Promotion of nucleus pulposus neovascularization and apoptosis of nucleus pulposus cells
- Revealing the effects of amino acid, organic acid, and phytohormones on the germination of tomato seeds under salinity stress
- Combined effects of nitrogen fertilizer and biochar on the growth, yield, and quality of pepper
- Comprehensive phytochemical and toxicological analysis of Chenopodium ambrosioides (L.) fractions
- Impact of “3414” fertilization on the yield and quality of greenhouse tomatoes
- Exploring the coupling mode of water and fertilizer for improving growth, fruit quality, and yield of the pear in the arid region
- Metagenomic analysis of endophytic bacteria in seed potato (Solanum tuberosum)
- Antibacterial, antifungal, and phytochemical properties of Salsola kali ethanolic extract
- Exploring the hepatoprotective properties of citronellol: In vitro and in silico studies on ethanol-induced damage in HepG2 cells
- Enhanced osmotic dehydration of watermelon rind using honey–sucrose solutions: A study on pre-treatment efficacy and mass transfer kinetics
- Effects of exogenous 2,4-epibrassinolide on photosynthetic traits of 53 cowpea varieties under NaCl stress
- Comparative transcriptome analysis of maize (Zea mays L.) seedlings in response to copper stress
- An optimization method for measuring the stomata in cassava (Manihot esculenta Crantz) under multiple abiotic stresses
- Fosinopril inhibits Ang II-induced VSMC proliferation, phenotype transformation, migration, and oxidative stress through the TGF-β1/Smad signaling pathway
- Antioxidant and antimicrobial activities of Salsola imbricata methanolic extract and its phytochemical characterization
- Bioengineering and Biotechnology
- Absorbable calcium and phosphorus bioactive membranes promote bone marrow mesenchymal stem cells osteogenic differentiation for bone regeneration
- New advances in protein engineering for industrial applications: Key takeaways
- An overview of the production and use of Bacillus thuringiensis toxin
- Research progress of nanoparticles in diagnosis and treatment of hepatocellular carcinoma
- Bioelectrochemical biosensors for water quality assessment and wastewater monitoring
- PEI/MMNs@LNA-542 nanoparticles alleviate ICU-acquired weakness through targeted autophagy inhibition and mitochondrial protection
- Unleashing of cytotoxic effects of thymoquinone-bovine serum albumin nanoparticles on A549 lung cancer cells
- Erratum
- Erratum to “Investigating the association between dietary patterns and glycemic control among children and adolescents with T1DM”
- Erratum to “Activation of hypermethylated P2RY1 mitigates gastric cancer by promoting apoptosis and inhibiting proliferation”
- Retraction
- Retraction to “MiR-223-3p regulates cell viability, migration, invasion, and apoptosis of non-small cell lung cancer cells by targeting RHOB”
- Retraction to “A data mining technique for detecting malignant mesothelioma cancer using multiple regression analysis”
- Special Issue on Advances in Neurodegenerative Disease Research and Treatment
- Transplantation of human neural stem cell prevents symptomatic motor behavior disability in a rat model of Parkinson’s disease
- Special Issue on Multi-omics
- Inflammasome complex genes with clinical relevance suggest potential as therapeutic targets for anti-tumor drugs in clear cell renal cell carcinoma
- Gastroesophageal varices in primary biliary cholangitis with anti-centromere antibody positivity: Early onset?
Articles in the same Issue
- Biomedical Sciences
- Constitutive and evoked release of ATP in adult mouse olfactory epithelium
- LARP1 knockdown inhibits cultured gastric carcinoma cell cycle progression and metastatic behavior
- PEGylated porcine–human recombinant uricase: A novel fusion protein with improved efficacy and safety for the treatment of hyperuricemia and renal complications
- Research progress on ocular complications caused by type 2 diabetes mellitus and the function of tears and blepharons
- The role and mechanism of esketamine in preventing and treating remifentanil-induced hyperalgesia based on the NMDA receptor–CaMKII pathway
- Brucella infection combined with Nocardia infection: A case report and literature review
- Detection of serum interleukin-18 level and neutrophil/lymphocyte ratio in patients with antineutrophil cytoplasmic antibody-associated vasculitis and its clinical significance
- Ang-1, Ang-2, and Tie2 are diagnostic biomarkers for Henoch-Schönlein purpura and pediatric-onset systemic lupus erythematous
- PTTG1 induces pancreatic cancer cell proliferation and promotes aerobic glycolysis by regulating c-myc
- Role of serum B-cell-activating factor and interleukin-17 as biomarkers in the classification of interstitial pneumonia with autoimmune features
- Effectiveness and safety of a mumps containing vaccine in preventing laboratory-confirmed mumps cases from 2002 to 2017: A meta-analysis
- Low levels of sex hormone-binding globulin predict an increased breast cancer risk and its underlying molecular mechanisms
- A case of Trousseau syndrome: Screening, detection and complication
- Application of the integrated airway humidification device enhances the humidification effect of the rabbit tracheotomy model
- Preparation of Cu2+/TA/HAP composite coating with anti-bacterial and osteogenic potential on 3D-printed porous Ti alloy scaffolds for orthopedic applications
- Aquaporin-8 promotes human dermal fibroblasts to counteract hydrogen peroxide-induced oxidative damage: A novel target for management of skin aging
- Current research and evidence gaps on placental development in iron deficiency anemia
- Single-nucleotide polymorphism rs2910829 in PDE4D is related to stroke susceptibility in Chinese populations: The results of a meta-analysis
- Pheochromocytoma-induced myocardial infarction: A case report
- Kaempferol regulates apoptosis and migration of neural stem cells to attenuate cerebral infarction by O‐GlcNAcylation of β-catenin
- Sirtuin 5 regulates acute myeloid leukemia cell viability and apoptosis by succinylation modification of glycine decarboxylase
- Apigenin 7-glucoside impedes hypoxia-induced malignant phenotypes of cervical cancer cells in a p16-dependent manner
- KAT2A changes the function of endometrial stromal cells via regulating the succinylation of ENO1
- Current state of research on copper complexes in the treatment of breast cancer
- Exploring antioxidant strategies in the pathogenesis of ALS
- Helicobacter pylori causes gastric dysbacteriosis in chronic gastritis patients
- IL-33/soluble ST2 axis is associated with radiation-induced cardiac injury
- The predictive value of serum NLR, SII, and OPNI for lymph node metastasis in breast cancer patients with internal mammary lymph nodes after thoracoscopic surgery
- Carrying SNP rs17506395 (T > G) in TP63 gene and CCR5Δ32 mutation associated with the occurrence of breast cancer in Burkina Faso
- P2X7 receptor: A receptor closely linked with sepsis-associated encephalopathy
- Probiotics for inflammatory bowel disease: Is there sufficient evidence?
- Identification of KDM4C as a gene conferring drug resistance in multiple myeloma
- Microbial perspective on the skin–gut axis and atopic dermatitis
- Thymosin α1 combined with XELOX improves immune function and reduces serum tumor markers in colorectal cancer patients after radical surgery
- Highly specific vaginal microbiome signature for gynecological cancers
- Sample size estimation for AQP4-IgG seropositive optic neuritis: Retinal damage detection by optical coherence tomography
- The effects of SDF-1 combined application with VEGF on femoral distraction osteogenesis in rats
- Fabrication and characterization of gold nanoparticles using alginate: In vitro and in vivo assessment of its administration effects with swimming exercise on diabetic rats
- Mitigating digestive disorders: Action mechanisms of Mediterranean herbal active compounds
- Distribution of CYP2D6 and CYP2C19 gene polymorphisms in Han and Uygur populations with breast cancer in Xinjiang, China
- VSP-2 attenuates secretion of inflammatory cytokines induced by LPS in BV2 cells by mediating the PPARγ/NF-κB signaling pathway
- Factors influencing spontaneous hypothermia after emergency trauma and the construction of a predictive model
- Long-term administration of morphine specifically alters the level of protein expression in different brain regions and affects the redox state
- Application of metagenomic next-generation sequencing technology in the etiological diagnosis of peritoneal dialysis-associated peritonitis
- Clinical diagnosis, prevention, and treatment of neurodyspepsia syndrome using intelligent medicine
- Case report: Successful bronchoscopic interventional treatment of endobronchial leiomyomas
- Preliminary investigation into the genetic etiology of short stature in children through whole exon sequencing of the core family
- Cystic adenomyoma of the uterus: Case report and literature review
- Mesoporous silica nanoparticles as a drug delivery mechanism
- Dynamic changes in autophagy activity in different degrees of pulmonary fibrosis in mice
- Vitamin D deficiency and inflammatory markers in type 2 diabetes: Big data insights
- Lactate-induced IGF1R protein lactylation promotes proliferation and metabolic reprogramming of lung cancer cells
- Meta-analysis on the efficacy of allogeneic hematopoietic stem cell transplantation to treat malignant lymphoma
- Mitochondrial DNA drives neuroinflammation through the cGAS-IFN signaling pathway in the spinal cord of neuropathic pain mice
- Application value of artificial intelligence algorithm-based magnetic resonance multi-sequence imaging in staging diagnosis of cervical cancer
- Embedded monitoring system and teaching of artificial intelligence online drug component recognition
- Investigation into the association of FNDC1 and ADAMTS12 gene expression with plumage coloration in Muscovy ducks
- Yak meat content in feed and its impact on the growth of rats
- A rare case of Richter transformation with breast involvement: A case report and literature review
- First report of Nocardia wallacei infection in an immunocompetent patient in Zhejiang province
- Rhodococcus equi and Brucella pulmonary mass in immunocompetent: A case report and literature review
- Downregulation of RIP3 ameliorates the left ventricular mechanics and function after myocardial infarction via modulating NF-κB/NLRP3 pathway
- Evaluation of the role of some non-enzymatic antioxidants among Iraqi patients with non-alcoholic fatty liver disease
- The role of Phafin proteins in cell signaling pathways and diseases
- Ten-year anemia as initial manifestation of Castleman disease in the abdominal cavity: A case report
- Coexistence of hereditary spherocytosis with SPTB P.Trp1150 gene variant and Gilbert syndrome: A case report and literature review
- Utilization of convolutional neural networks to analyze microscopic images for high-throughput screening of mesenchymal stem cells
- Exploratory evaluation supported by experimental and modeling approaches of Inula viscosa root extract as a potent corrosion inhibitor for mild steel in a 1 M HCl solution
- Imaging manifestations of ductal adenoma of the breast: A case report
- Gut microbiota and sleep: Interaction mechanisms and therapeutic prospects
- Isomangiferin promotes the migration and osteogenic differentiation of rat bone marrow mesenchymal stem cells
- Prognostic value and microenvironmental crosstalk of exosome-related signatures in human epidermal growth factor receptor 2 positive breast cancer
- Circular RNAs as potential biomarkers for male severe sepsis
- Knockdown of Stanniocalcin-1 inhibits growth and glycolysis in oral squamous cell carcinoma cells
- The expression and biological role of complement C1s in esophageal squamous cell carcinoma
- A novel GNAS mutation in pseudohypoparathyroidism type 1a with articular flexion deformity: A case report
- Predictive value of serum magnesium levels for prognosis in patients with non-small cell lung cancer undergoing EGFR-TKI therapy
- HSPB1 alleviates acute-on-chronic liver failure via the P53/Bax pathway
- IgG4-related disease complicated by PLA2R-associated membranous nephropathy: A case report
- Baculovirus-mediated endostatin and angiostatin activation of autophagy through the AMPK/AKT/mTOR pathway inhibits angiogenesis in hepatocellular carcinoma
- Metformin mitigates osteoarthritis progression by modulating the PI3K/AKT/mTOR signaling pathway and enhancing chondrocyte autophagy
- Evaluation of the activity of antimicrobial peptides against bacterial vaginosis
- Atypical presentation of γ/δ mycosis fungoides with an unusual phenotype and SOCS1 mutation
- Analysis of the microecological mechanism of diabetic kidney disease based on the theory of “gut–kidney axis”: A systematic review
- Omega-3 fatty acids prevent gestational diabetes mellitus via modulation of lipid metabolism
- Refractory hypertension complicated with Turner syndrome: A case report
- Interaction of ncRNAs and the PI3K/AKT/mTOR pathway: Implications for osteosarcoma
- Association of low attenuation area scores with pulmonary function and clinical prognosis in patients with chronic obstructive pulmonary disease
- Long non-coding RNAs in bone formation: Key regulators and therapeutic prospects
- The deubiquitinating enzyme USP35 regulates the stability of NRF2 protein
- Neutrophil-to-lymphocyte ratio and platelet-to-lymphocyte ratio as potential diagnostic markers for rebleeding in patients with esophagogastric variceal bleeding
- G protein-coupled receptor 1 participating in the mechanism of mediating gestational diabetes mellitus by phosphorylating the AKT pathway
- LL37-mtDNA regulates viability, apoptosis, inflammation, and autophagy in lipopolysaccharide-treated RLE-6TN cells by targeting Hsp90aa1
- The analgesic effect of paeoniflorin: A focused review
- Chemical composition’s effect on Solanum nigrum Linn.’s antioxidant capacity and erythrocyte protection: Bioactive components and molecular docking analysis
- Knockdown of HCK promotes HREC cell viability and inner blood–retinal barrier integrity by regulating the AMPK signaling pathway
- The role of rapamycin in the PINK1/Parkin signaling pathway in mitophagy in podocytes
- Laryngeal non-Hodgkin lymphoma: Report of four cases and review of the literature
- Clinical value of macrogenome next-generation sequencing on infections
- Overview of dendritic cells and related pathways in autoimmune uveitis
- TAK-242 alleviates diabetic cardiomyopathy via inhibiting pyroptosis and TLR4/CaMKII/NLRP3 pathway
- Hypomethylation in promoters of PGC-1α involved in exercise-driven skeletal muscular alterations in old age
- Profile and antimicrobial susceptibility patterns of bacteria isolated from effluents of Kolladiba and Debark hospitals
- The expression and clinical significance of syncytin-1 in serum exosomes of hepatocellular carcinoma patients
- A histomorphometric study to evaluate the therapeutic effects of biosynthesized silver nanoparticles on the kidneys infected with Plasmodium chabaudi
- PGRMC1 and PAQR4 are promising molecular targets for a rare subtype of ovarian cancer
- Analysis of MDA, SOD, TAOC, MNCV, SNCV, and TSS scores in patients with diabetes peripheral neuropathy
- SLIT3 deficiency promotes non-small cell lung cancer progression by modulating UBE2C/WNT signaling
- The relationship between TMCO1 and CALR in the pathological characteristics of prostate cancer and its effect on the metastasis of prostate cancer cells
- Heterogeneous nuclear ribonucleoprotein K is a potential target for enhancing the chemosensitivity of nasopharyngeal carcinoma
- PHB2 alleviates retinal pigment epithelium cell fibrosis by suppressing the AGE–RAGE pathway
- Anti-γ-aminobutyric acid-B receptor autoimmune encephalitis with syncope as the initial symptom: Case report and literature review
- Comparative analysis of chloroplast genome of Lonicera japonica cv. Damaohua
- Human umbilical cord mesenchymal stem cells regulate glutathione metabolism depending on the ERK–Nrf2–HO-1 signal pathway to repair phosphoramide mustard-induced ovarian cancer cells
- Electroacupuncture on GB acupoints improves osteoporosis via the estradiol–PI3K–Akt signaling pathway
- Renalase protects against podocyte injury by inhibiting oxidative stress and apoptosis in diabetic nephropathy
- Review: Dicranostigma leptopodum: A peculiar plant of Papaveraceae
- Combination effect of flavonoids attenuates lung cancer cell proliferation by inhibiting the STAT3 and FAK signaling pathway
- Renal microangiopathy and immune complex glomerulonephritis induced by anti-tumour agents: A case report
- Correlation analysis of AVPR1a and AVPR2 with abnormal water and sodium and potassium metabolism in rats
- Gastrointestinal health anti-diarrheal mixture relieves spleen deficiency-induced diarrhea through regulating gut microbiota
- Myriad factors and pathways influencing tumor radiotherapy resistance
- Exploring the effects of culture conditions on Yapsin (YPS) gene expression in Nakaseomyces glabratus
- Screening of prognostic core genes based on cell–cell interaction in the peripheral blood of patients with sepsis
- Coagulation factor II thrombin receptor as a promising biomarker in breast cancer management
- Ileocecal mucinous carcinoma misdiagnosed as incarcerated hernia: A case report
- Methyltransferase like 13 promotes malignant behaviors of bladder cancer cells through targeting PI3K/ATK signaling pathway
- The debate between electricity and heat, efficacy and safety of irreversible electroporation and radiofrequency ablation in the treatment of liver cancer: A meta-analysis
- ZAG promotes colorectal cancer cell proliferation and epithelial–mesenchymal transition by promoting lipid synthesis
- Baicalein inhibits NLRP3 inflammasome activation and mitigates placental inflammation and oxidative stress in gestational diabetes mellitus
- Impact of SWCNT-conjugated senna leaf extract on breast cancer cells: A potential apoptotic therapeutic strategy
- MFAP5 inhibits the malignant progression of endometrial cancer cells in vitro
- Major ozonated autohemotherapy promoted functional recovery following spinal cord injury in adult rats via the inhibition of oxidative stress and inflammation
- Axodendritic targeting of TAU and MAP2 and microtubule polarization in iPSC-derived versus SH-SY5Y-derived human neurons
- Differential expression of phosphoinositide 3-kinase/protein kinase B and Toll-like receptor/nuclear factor kappa B signaling pathways in experimental obesity Wistar rat model
- The therapeutic potential of targeting Oncostatin M and the interleukin-6 family in retinal diseases: A comprehensive review
- BA inhibits LPS-stimulated inflammatory response and apoptosis in human middle ear epithelial cells by regulating the Nf-Kb/Iκbα axis
- Role of circRMRP and circRPL27 in chronic obstructive pulmonary disease
- Investigating the role of hyperexpressed HCN1 in inducing myocardial infarction through activation of the NF-κB signaling pathway
- Characterization of phenolic compounds and evaluation of anti-diabetic potential in Cannabis sativa L. seeds: In vivo, in vitro, and in silico studies
- Quantitative immunohistochemistry analysis of breast Ki67 based on artificial intelligence
- Ecology and Environmental Science
- Screening of different growth conditions of Bacillus subtilis isolated from membrane-less microbial fuel cell toward antimicrobial activity profiling
- Degradation of a mixture of 13 polycyclic aromatic hydrocarbons by commercial effective microorganisms
- Evaluation of the impact of two citrus plants on the variation of Panonychus citri (Acari: Tetranychidae) and beneficial phytoseiid mites
- Prediction of present and future distribution areas of Juniperus drupacea Labill and determination of ethnobotany properties in Antalya Province, Türkiye
- Population genetics of Todarodes pacificus (Cephalopoda: Ommastrephidae) in the northwest Pacific Ocean via GBS sequencing
- A comparative analysis of dendrometric, macromorphological, and micromorphological characteristics of Pistacia atlantica subsp. atlantica and Pistacia terebinthus in the middle Atlas region of Morocco
- Macrofungal sporocarp community in the lichen Scots pine forests
- Assessing the proximate compositions of indigenous forage species in Yemen’s pastoral rangelands
- Food Science
- Gut microbiota changes associated with low-carbohydrate diet intervention for obesity
- Reexamination of Aspergillus cristatus phylogeny in dark tea: Characteristics of the mitochondrial genome
- Differences in the flavonoid composition of the leaves, fruits, and branches of mulberry are distinguished based on a plant metabolomics approach
- Investigating the impact of wet rendering (solventless method) on PUFA-rich oil from catfish (Clarias magur) viscera
- Non-linear associations between cardiovascular metabolic indices and metabolic-associated fatty liver disease: A cross-sectional study in the US population (2017–2020)
- Knockdown of USP7 alleviates atherosclerosis in ApoE-deficient mice by regulating EZH2 expression
- Utility of dairy microbiome as a tool for authentication and traceability
- Agriculture
- Enhancing faba bean (Vicia faba L.) productivity through establishing the area-specific fertilizer rate recommendation in southwest Ethiopia
- Impact of novel herbicide based on synthetic auxins and ALS inhibitor on weed control
- Perspectives of pteridophytes microbiome for bioremediation in agricultural applications
- Fertilizer application parameters for drip-irrigated peanut based on the fertilizer effect function established from a “3414” field trial
- Improving the productivity and profitability of maize (Zea mays L.) using optimum blended inorganic fertilization
- Application of leaf multispectral analyzer in comparison to hyperspectral device to assess the diversity of spectral reflectance indices in wheat genotypes
- Animal Sciences
- Knockdown of ANP32E inhibits colorectal cancer cell growth and glycolysis by regulating the AKT/mTOR pathway
- Development of a detection chip for major pathogenic drug-resistant genes and drug targets in bovine respiratory system diseases
- Exploration of the genetic influence of MYOT and MB genes on the plumage coloration of Muscovy ducks
- Transcriptome analysis of adipose tissue in grazing cattle: Identifying key regulators of fat metabolism
- Comparison of nutritional value of the wild and cultivated spiny loaches at three growth stages
- Transcriptomic analysis of liver immune response in Chinese spiny frog (Quasipaa spinosa) infected with Proteus mirabilis
- Disruption of BCAA degradation is a critical characteristic of diabetic cardiomyopathy revealed by integrated transcriptome and metabolome analysis
- Plant Sciences
- Effect of long-term in-row branch covering on soil microorganisms in pear orchards
- Photosynthetic physiological characteristics, growth performance, and element concentrations reveal the calcicole–calcifuge behaviors of three Camellia species
- Transcriptome analysis reveals the mechanism of NaHCO3 promoting tobacco leaf maturation
- Bioinformatics, expression analysis, and functional verification of allene oxide synthase gene HvnAOS1 and HvnAOS2 in qingke
- Water, nitrogen, and phosphorus coupling improves gray jujube fruit quality and yield
- Improving grape fruit quality through soil conditioner: Insights from RNA-seq analysis of Cabernet Sauvignon roots
- Role of Embinin in the reabsorption of nucleus pulposus in lumbar disc herniation: Promotion of nucleus pulposus neovascularization and apoptosis of nucleus pulposus cells
- Revealing the effects of amino acid, organic acid, and phytohormones on the germination of tomato seeds under salinity stress
- Combined effects of nitrogen fertilizer and biochar on the growth, yield, and quality of pepper
- Comprehensive phytochemical and toxicological analysis of Chenopodium ambrosioides (L.) fractions
- Impact of “3414” fertilization on the yield and quality of greenhouse tomatoes
- Exploring the coupling mode of water and fertilizer for improving growth, fruit quality, and yield of the pear in the arid region
- Metagenomic analysis of endophytic bacteria in seed potato (Solanum tuberosum)
- Antibacterial, antifungal, and phytochemical properties of Salsola kali ethanolic extract
- Exploring the hepatoprotective properties of citronellol: In vitro and in silico studies on ethanol-induced damage in HepG2 cells
- Enhanced osmotic dehydration of watermelon rind using honey–sucrose solutions: A study on pre-treatment efficacy and mass transfer kinetics
- Effects of exogenous 2,4-epibrassinolide on photosynthetic traits of 53 cowpea varieties under NaCl stress
- Comparative transcriptome analysis of maize (Zea mays L.) seedlings in response to copper stress
- An optimization method for measuring the stomata in cassava (Manihot esculenta Crantz) under multiple abiotic stresses
- Fosinopril inhibits Ang II-induced VSMC proliferation, phenotype transformation, migration, and oxidative stress through the TGF-β1/Smad signaling pathway
- Antioxidant and antimicrobial activities of Salsola imbricata methanolic extract and its phytochemical characterization
- Bioengineering and Biotechnology
- Absorbable calcium and phosphorus bioactive membranes promote bone marrow mesenchymal stem cells osteogenic differentiation for bone regeneration
- New advances in protein engineering for industrial applications: Key takeaways
- An overview of the production and use of Bacillus thuringiensis toxin
- Research progress of nanoparticles in diagnosis and treatment of hepatocellular carcinoma
- Bioelectrochemical biosensors for water quality assessment and wastewater monitoring
- PEI/MMNs@LNA-542 nanoparticles alleviate ICU-acquired weakness through targeted autophagy inhibition and mitochondrial protection
- Unleashing of cytotoxic effects of thymoquinone-bovine serum albumin nanoparticles on A549 lung cancer cells
- Erratum
- Erratum to “Investigating the association between dietary patterns and glycemic control among children and adolescents with T1DM”
- Erratum to “Activation of hypermethylated P2RY1 mitigates gastric cancer by promoting apoptosis and inhibiting proliferation”
- Retraction
- Retraction to “MiR-223-3p regulates cell viability, migration, invasion, and apoptosis of non-small cell lung cancer cells by targeting RHOB”
- Retraction to “A data mining technique for detecting malignant mesothelioma cancer using multiple regression analysis”
- Special Issue on Advances in Neurodegenerative Disease Research and Treatment
- Transplantation of human neural stem cell prevents symptomatic motor behavior disability in a rat model of Parkinson’s disease
- Special Issue on Multi-omics
- Inflammasome complex genes with clinical relevance suggest potential as therapeutic targets for anti-tumor drugs in clear cell renal cell carcinoma
- Gastroesophageal varices in primary biliary cholangitis with anti-centromere antibody positivity: Early onset?