Home Physical Sciences Analyzing the 3D-MHD flow of a sodium alginate-based nanofluid flow containing alumina nanoparticles over a bi-directional extending sheet using variable porous medium and slip conditions
Article Open Access

Analyzing the 3D-MHD flow of a sodium alginate-based nanofluid flow containing alumina nanoparticles over a bi-directional extending sheet using variable porous medium and slip conditions

  • EMAIL logo
Published/Copyright: August 7, 2024
Become an author with De Gruyter Brill

Abstract

The sodium alginate (SA)-based nanofluid flow comprising alumina nanoparticles on a bi-directional extending sheet has many applications, which include thermal management, automotive radiators, industrial heat exchangers, conductive coatings, flexible electronics, electromagnetic shielding, solar panels, etc. A numerical study based on the SA-based nanofluid flow containing alumina nanoparticles over a bi-directional extending sheet in the presence of variable Darcy porous media has not yet been examined. Therefore, this study focuses on numerically investigating the flow behavior of a nanofluid of SA containing nanoparticles of alumina (Al2O3) over a bi-directional extending sheet. The variable Darcy porous media, magnetic field, thermal radiation, and thermal-dependent and space-dependent heat sources are applied to examine heat transfer flow. The velocity and thermal slip conditions have been used in the present model. The model is first shown as partial differential equations and is then converted to ordinary differential equations (ODEs). A numerical technique called bvp4c MATLAB function is applied to solve the modeled ODEs. The model is validated with previously published results. From the obtained results, it is found that high magnetic factor increases the thermal distribution, skin frictions, and heat transfer rate and reduces the velocity profiles along both directions. The Casson factor reduces the skin friction, heat transfer rate, and velocity profiles along both directions while increasing the thermal distribution. High velocities and temperature distributions of a SA-based nanofluid flow containing alumina nanoparticles are found for the scenario of no-slip condition when matched to the slip condition. It is concluded from the observed results that the percentage increase is higher for the no-slip conditions compared to the slip conditions.

Nomenclature

A , B , C

slips coefficients

b, c

stretching constants

B 0

strength of magnetic field

C p

specific heat

D a

Darcy parameter

m

particle diameter

M

magnetic factor

k

thermal conductivity

k

mean absorption coefficient

Pr

Prandtl number

P y

fluid yield stress

q 1 , q 2

thermal and space-dependent heat source coefficients

Q Td , Q Sd

thermal and space-dependent heat source coefficients

Rd

radiation factor

0

ambient porosity

u, v, w

flow components

u w , v w

stretching flow in x- and y-directions

υ f

kinematic viscosity

x, y, z

coordinates

μ

dynamic viscosity

ρ

density

σ

electrical conductivity

σ

Stefan–Boltzmann constant

ζ

volume fraction of the solid nanoparticle

β 1

ratio factor

α

velocity slip factor along primary direction

γ

velocity slip factor along the secondary direction

δ

thermal slip factor

β

Casson factor

Base fluid

SA

sodium alginate

Nanoparticle

Al2O3

alumina

Subscripts

F

base fluid

nf

nanofluid

S

nanoparticle

1 Introduction

Nanofluid flow, a burgeoning field in fluid dynamics and heat transfer, involves the mixing of nanoparticles in a pure fluid, offering remarkable enhancements in thermal conductivity as observed by Choi and Eastman [1]. This innovation has spurred extensive research due to its potential applications in numerous industries, including coolant of electric devices, and biomedical devices [2]. The unique characteristics of nanofluids, such as Brownian motion and increased surface area, lead to enhanced convective heat transfer coefficients and reduced width of the thermal layer at the boundary, thus significantly augmenting heat transfer rates compared to conventional fluids [3]. The impacts of nanofluid flow on thermal flow are intense, with notable improvements in heat dissipation and thermal management efficiency, ultimately leading to enhanced system performance and reliability [4]. It has been proved by Acharya et al. [5] that the existence of a nano-layer has augmented the thermal flow panels by 84.6% in comparison to the nanoparticles’ diameter; however, challenges remain in understanding the complex relationship between nanoparticle dispersion, fluid flow dynamics, and heat transfer mechanisms, as well as in optimizing nanofluid properties for specific applications while addressing concerns related to stability, sedimentation, and potential nanotoxicity. Despite these challenges, ongoing research endeavors continue to progress the nanofluid performance and its implications for heat transfer processes, paving the way for the development of novel thermal management solutions with enhanced efficiency and sustainability. Gherieb et al. [6] examined the dynamics of radiative and slip effects on Magnetohydrodynamics (MHD) nanofluid flow on a permeable surface and noticed that velocity distribution increased while thermal panels decreased with the increase in permeability factor and positive values of slip factor. Lone et al. [7] discussed the creation of entropy for nanofluid flow on a Riga sheet with nonlinearly convective effects. Asghar et al. [8] discussed mixed convective 2D radiative nanofluid flow on an exponentially shrinking surface with slip constraints and observed that thermal distribution has augmented in the second solution for the upsurge in the mixed convective factor while no variations have occurred in the first solution for the same phenomenon. Bhatti et al. [9] studied nanofluid flow on an elastic flat plate and applied this concept to solar energy systems. Asghar et al. [10] discussed the impacts of thermal radiations on 3D gyrating magnetized nanofluid flow and noticed that with the increase in magnetic factor and concentration of nanoparticles, there has been an increase in thermal profiles. Asghar et al. [11] inspected double solutions for convectively gyrating hybrid nanofluid flow on a linear contracting as well as elongating surface. Waqas et al. [12] noticed an augmentation in the heat transference phenomenon for nanofluid flow on an elongating sheet. Al-Kouz et al. [13] studied the thermal performance for radiative MHD tri-hybrid nanofluid flow on a vertical cylinder and noticed that the thermal characteristics increased augmented with the increase in the magnetic factor and nanoparticles’ concentration.

Non-Newtonian fluids, display viscosity that deviates with the applied stress or shear rate. This diverse category encompasses a wide range of materials, including shear-thinning fluids [14] (e.g., polymer solutions), shear-thickening fluids [15] (e.g., cornstarch in water), and viscoelastic fluids [16] (e.g., certain types of gels). In heat transfer processes, the rheological behavior of these fluids profoundly influences convective heat transfer rates and thermal boundary layer characteristics [17]. For instance, shear-thinning fluids display lessening viscosity for increasing shear rate, resulting in reduced flow resistance and enhanced heat transfer coefficients compared to Newtonian fluids [18]. Conversely, shear-thickening fluids experience viscosity increases under higher shear rates, leading to intensified flow resistance and altered convective heat transfer patterns. Viscoelastic fluids, characterized by both viscous and elastic properties, often exhibit complex flow phenomena such as vortex shedding and flow instabilities, significantly impacting heat transfer efficiency and heat distribution within the system. The rheological properties and flow performance of these fluids (non-Newtonian) are vital for optimizing thermal flow processes in various applications, including food processing, oil recovery, and biomedical engineering, where these fluids are frequently encountered [19]. Despite the challenges posed by their intricate behavior, advancements in computational modeling techniques and experimental methodologies continue to deepen our understanding of non-Newtonian fluid flow and its intricate interplay with heat transfer phenomena, fostering the development of more efficient and tailored heat transfer solutions for diverse industrial and technological applications. Nazeer et al. [20] analyzed numerically non-Newtonian multiphase fluid flow on an inclined conduit and noticed that flow has weakened with expansion in Hartman number. Biswal et al. [21] inspected magnetized radiative non-Newtonian fluid flow on the nonlinearly elongated surface using Dufour and Soret impacts.

MHD is a multidisciplinary field that discovers the behavior of electrically conducting fluids with the effects of magnetic fields, with significant implications for heat transfer processes [22]. In MHD, the interface of magnetic field and fluid motion leads to complex phenomena that profoundly influence heat transfer characteristics [23]. One of the primary effects is MHD convection, where a magnetic field alters the fluid flow patterns and heat transfer rates. This occurs due to the Lorentz force, which induces electric currents in the conducting fluid when subjected to both a temperature gradient and a magnetic field. These induced currents interact with the magnetic field and the fluid motion, modifying the heat transfer process. In some cases, MHD enhances heat transfer by promoting more efficient fluid mixing and convective heat transport [24]. However, MHD can also suppress turbulence, which may reduce heat transfer rates, particularly in scenarios involving turbulent flows. Additionally, MHD can be employed to reduce drag in conducting fluid systems, such as liquid metal cooling systems, thereby minimizing frictional losses and enhancing heat transfer efficiency [25]. Furthermore, MHD principles find application in the areas, where careful control of magnetic fields can improve heat transfer performance. In MHD power generation systems, which convert heat energy from high-temperature fluids such as plasma or molten metals into electrical energy, understanding and manipulating MHD effects are crucial for maximizing energy conversion efficiency [26]. The study of MHD and its impacts on thermal flow plays a vigorous role in various industrial, environmental, and engineering applications, shaping the design and optimization of systems involving conducting fluids and magnetic fields [27]. Tarakaramu et al. [28] studied MHD fluid flow with convective constraints and nonlinearly radiative effects along with thermal absorption. Mirzaei et al. [29] examined convective thermal transmission for MHD fluid flow in a circular channel using numerous constraints. Ayub et al. [30] scrutinized nanoscale thermal transference for trihybrid nanofluid flow on a gyrating heated surface. Botmart et al. [31] studied infinite share rate for nanofluid on a channel in cylindrical shape with effects of inclined magnetic field and activation energy. Lund et al. [32] discussed Casson magnetized hybrid nanofluid flow on a permeable surface with Joule heating as well as thermally radiative effects and established two distinct solutions for velocity ratio factor in contrast to copper-nanoparticles concentration and Casson factor.

A porous surface is a material that encompasses consistent void spaces, typically on or near its outermost layer. A variable porous medium describes a material that exhibits spatially varying characteristics related to its porosity, permeability, and other relevant properties. Variable porous media, characterized by spatially varying porosity [33], and other relevant properties, exert profound influences on heat transfer processes across a wide range of natural and engineered systems [34]. These variations introduce complexities in fluid flow patterns, thermal conductivity, and heat generation rates, leading to heterogeneous heat transfer phenomena. Spatial variability in porosity and permeability induces variations in convective heat transfer coefficients, promoting enhanced heat exchange in regions with higher fluid flow rates while impeding heat transfer in regions with lower flow rates [35]. Heterogeneous heat generation within the medium further complicates temperature distributions, influencing overall heat transfer rates. Thermal conductivity variations, stemming from changes in porosity and solid phase properties, introduce spatially dependent thermal resistance, affecting heat conduction within the medium [36]. Additionally, nonlinear thermal behavior may arise from phenomena such as thermal expansion or phase change, further influencing heat transfer processes. Understanding and analyzing these complex interactions require advanced mathematical modeling and numerical simulation techniques to accurately predict temperature distributions and optimize heat transfer efficiency in variable porous media systems. Reddy et al. [37] debated on thermal flow phenomenon for fluid flow on a permeable medium along an elongating cylinder. Hussain and Sheremet [38] examined convective and radiative fluid flow through a penetrable sheet with impacts of inclined magnetic effects. Khan et al. [39] discussed fluid flow on a porous sheet and noticed that with intensification in permeability effects, there is intensification in thermal flow panels. Gorai et al. [40] studied the time-dependent nanofluid flow on a medium with varying characteristics in the porosity of the surface.

Thermal radiation is an electromagnetic radiation emitted by the surfaces of objects due to their temperature. Thermal radiation exerts significant impacts on heat transfer processes in fluid flow scenarios on surfaces [41]. When a fluid moves on a surface, such as air over a heated object or water over a hot plate, thermal radiation backs the exchange of heat amid the fluid and sheet [42]. This radiation is emitted by the surface according to its temperature and emissivity and can be absorbed or scattered by the fluid. As the fluid engrosses radiations, its temperature increases, altering its density, viscosity, and thermal conductivity, thereby affecting fluid flow patterns and heat transfer characteristics [43]. Thermal radiation can influence boundary layer development, particularly in scenarios with high-temperature differentials, where radiative heating of the fluid near the surface can accelerate boundary layer growth and transition to turbulent flow [44]. Conversely, in cases where the fluid is optically thick and absorbs a significant portion of incident radiation, the temperature gradient near the surface may decrease, leading to reduced thermal boundary layer thickness and convective heat transfer rates. Furthermore, thermal radiation can interact with convective heat transfer mechanisms, such as forced convection from bulk fluid motion or natural convection due to buoyancy effects, altering temperature distributions and heat transfer coefficients along the surface. The relationship between thermal radiation and fluid flow is crucial for optimizing heat transfer processes in numerous applications in the field of engineering, including thermal management systems, and aerospace propulsion systems, where efficient heat transfer is essential for performance, safety, and reliability [45,46]. Guedri et al. [47] analyzed mathematically the thermally radiated fluid flow on a contracting surface with unsteady effects. Farooq et al. [48] studied the thermally radiated effects on nanofluid flowing on an elongating sheet and have solved the governing equation using a non-similar approach. Darvesh et al. [49] examined the rate of infinite share for the model of viscosity regarding cross-flow of fluid with impacts of nanoparticles and gyrotatic microorganisms on a 3D cylinder and have observed that with small changes in Brownian factor and nanoparticles’ concentration, there has been a reduction of 78.44% in microorganisms’ concentration. Asghar et al. [50] studied mixed convective 2D MHD nanofluid flow on an exponentially contracting surface with impacts of thermal and flow slip constraints.

Based on the above survey, it is certain that the numerical study of a sodium alginate (SA)-based nanofluid flow containing alumina nanoparticles over a bi-directional extending sheet in the presence of variable Darcy porous media has not been discussed. Therefore, in the present analysis, we have presented the numerical analysis of a nanofluid flow on a bi-directional extending sheet has been presented. The Casson model is incorporated to investigate the SA-based nanofluid flow containing alumina nanoparticles. The variable Darcy porous media, magnetic field, thermal radiation, and thermal-dependent and space-dependent heat sources are applied to examine heat transfer flow. The velocity and thermal slip conditions are used in this study.

2 Problem formulation

Assume the SA-based nanofluid flow comprising nanoparticles of Al2O3 on a bi-directional extending sheet. The Cartesian coordinate system (x, y, z) is taken such that the flow components (u, v, w) are chosen in x-, y-, and z-directions. The stretching velocities in x- and y-directions are u w = b x and v w = c y with b and c are fixed values. A magnetic field with strength B 0 is used along the z-axis which is perpendicular to the x- and y-axes as shown in Figure 1. Velocity and thermal slip conditions are applied to control the flow characteristics and enhance the thermal transfer by reducing the thermal performance at the boundary in various engineering applications. Furthermore, thermal radiation, thermal-dependent, and space-dependent heat sources are applied to investigate heat transfer flow. In the present analysis, the viscous dissipation, Joule heating, heat source, stretching/shrinking, and thermal and mass flux conditions are not taken into consideration. Following previous literature [33,51,52,53], the variable Darcy model is defined as:

(1) K ( z ) = m 2 ( z ) 3 ( 1 ( z ) ) 2 where ( z ) = 0 1 + 1 e x 2 m ,

where 1 and 2 are fixed (empirical) values, m is the diameter of the particle, and 0 is the ambient porosity. It should be noted that 0 , 1 , and 2 are chosen to be fixed during numerical simulation.

Figure 1 
               Geometrical representation of the flow problem.
Figure 1

Geometrical representation of the flow problem.

The non-Newtonian Casson model is incorporated in such a way that the nanofluid flow exhibits the non-Newtonian behavior. The rheological model for Casson nanofluid flow is defined as [54]:

(2) τ i j = 2 e i j μ + P y 2 π when π > π c 2 e i j μ + P y 2 π c when π c > π ,

where P y is the fluid yield stress, which is defined as P y = μ 2 π β .

This expression is reduced to

(3) μ b = μ ρ 1 + 1 β .

Using the above assumptions, we have [55,56]

(4) u x + v y + w z = 0 ,

(5) ρ nf u u x + v u y + w u z = μ nf 1 + 1 β 2 u z 2 σ nf B 0 2 u + μ nf K ( z ) u ,

(6) ρ nf u v x + v v y + w v z = μ nf 1 + 1 β 2 v z 2 σ nf B 0 2 v + μ nf K ( z ) v ,

(7) ( ρ C p ) nf u T x + v T y + w T z = k nf 2 T z 2 + 16 σ T 3 3 k 2 T z 2 + q 1 ( T T ) + q 2 ( T w T ) exp ( a η ) .

The constraints at the boundary are

(8) u = u w + A u z , v = v w + B v z , w = 0 , T = T w + C T z at z = 0 , u , v 0 , T T as z .

The thermophysical relations are described in Table 1.

Table 1

Thermophysical relations for the nanofluid [57,58]

Property Thermophysical relation
Dynamic viscosity μ nf μ f = 1 ( 1 ζ ) 2.5
Density ρ nf ρ f = ( 1 ζ ) + ζ ρ s ρ f
Heat capacitance ( ρ C p ) nf ( ρ C p ) f = ( 1 ζ ) + ζ ( ρ C p ) s ( ρ C p ) f
Electrical conductivity σ nf σ f = 1 + 3 σ s σ f 1 ζ σ s σ f + 2 σ s σ f 1 ζ
Thermal conductivity k nf k f = ( k s + 2 k f ) 2 ( k f k s ) ζ ( k s + 2 k f ) + ( k f k s ) ζ

The experimental values of the base fluid as well as nanoparticles are defined in Table 2.

Table 2

Experimental values of base fluid and nanoparticles [57]

Property SA Alumina nanoparticle
ρ 989 3,970
C p 4,175 765
k 0.6376 40
σ 2.60 × 10−4 1.0 × 10−10

The similarity variables are demarcated as [55,59]

(9) ξ = z c υ f , u = c x ( f ( ξ ) ) , v = c y g ( ξ ) , T = T + ( T w T ) θ ( ξ ) , w = c υ f ( f ( ξ ) + g ( ξ ) ) .

Using (9), the leading equations are transformed as

(10) 1 + 1 β f A 1 A 2 { f 2 ( f + g ) f } A 1 A 3 M 1 D a 1 0 1 + 1 e 2 ξ D a 2 0 3 1 + 1 e 2 ξ D a 3 f = 0 ,

(11) 1 + 1 β g A 1 A 2 { g 2 ( g + f ) g } A 1 A 3 M 1 D a 1 ε 0 1 + 1 e 2 ξ D a 2 0 3 1 + 1 e 2 ξ D a 3 g = 0 ,

(12) ( A 4 + Rd ) θ + Pr { A 5 ( f + g ) θ + Q Td θ + Q Sd exp ( a ξ ) } = 0 ,

With subjected conditions at boundaries

(13) f ( 0 ) = 0 , f ( 0 ) = 1 + f ( 0 ) α , g ( 0 ) = β 1 + g ( 0 ) γ , g ( 0 ) = 0 , θ ( 0 ) = 1 + θ ( 0 ) δ , g ( ) = 0 , f ( ) = 0 , θ ( ) = 0 .

The dimensionless emerging factors are defined as follows with their physical description in the nomenclature table:

(14) A 1 = μ f μ nf , A 2 = ρ nf ρ f , A 3 = σ nf σ f , A 4 = k nf k f , A 5 = ( ρ C p ) nf ( ρ C p ) f , Pr = ( μ f C p ) f k f , Rd = 16 σ T 3 3 k k f , β 1 = b c , Q Td = q 1 c ( ρ C p ) f , Q Sd = q 2 c ( ρ C p ) f , α = A c υ f , D a = v f α m 2 , M = σ f B 0 2 c ρ f , γ = B c υ f , δ = C c υ f .

Interested quantities

The skin frictions along x- and y-directions, and local Nusselt number are described as follows:

(15) C fx = τ wx ρ f u w 2 , C fy = τ wy ρ f u w 2 ,  Nu x = x q w k f ( T w T ) ,

where τ wx and τ wy are the shear stresses along the x- and y-directions, and q w is heat flux, mathematically these quantities are illustrated as:

(16) τ wx = μ nf 1 + 1 β u z z = 0 , τ wy = μ nf 1 + 1 β v z z = 0 , q w = k nf + 16 T 3 σ 3 k T z z = 0 .

Using similarity variables, equation (15) is reduced as follows:

(17) C fx = C fx Re x 1 / 2 = 1 A 1 1 + 1 β f ( 0 ) , C fy = C fy Re y 1 / 2 = 1 A 1 1 + 1 β g ( 0 ) , Nu = Nu x Re x 1 / 2 = ( A 4 + Rd ) θ ( 0 ) .

3 Numerical solution

The approach called the bvp4c MATLAB function is chosen to solve the modeled equations numerically. This technique can solve the linear and nonlinear system of equations with minimal struggle, the system of equations that cannot be solved by analytical technique. This method can solve the modeled equations much faster than other methods. This method allows us to introduce our error tolerance. For the present, the error tolerance is chosen as 10−6. To introduce this method, we have to transform the higher-order system of equations to first-order system of equations. Therefore, we have defined the following relations.

(18) f = δ ( 1 ) , f = δ ( 3 ) , f = δ ( 2 ) , f = δ ( 3 ) , g = δ ( 4 ) , g = δ ( 6 ) , g = δ ( 5 ) , g = δ ( 6 ) , θ = δ ( 8 ) , θ = δ ( 7 ) , θ = δ ( 8 ) .

Using equation (18), equations (10)–(13) are transformed as

(19) δ ( 3 ) = A 1 A 2 { ( δ ( 2 ) ) 2 ( δ ( 1 ) + δ ( 4 ) ) δ ( 3 ) } A 1 A 3 M 1 D a 1 0 1 + 1 e 2 ξ D a 2 0 3 1 + 1 e 2 ξ D a 3 δ ( 2 ) 1 + 1 β ,

(20) δ ( 6 ) = A 1 A 2 { ( δ ( 5 ) ) 2 ( δ ( 1 ) + δ ( 4 ) ) δ ( 6 ) } A 1 A 3 M 1 D a 1 ε 0 1 + 1 e 2 ξ D a 2 0 3 1 + 1 e 2 ξ D a 3 δ ( 5 ) 1 + 1 β ,

(21) δ ( 8 ) = Pr { A 5 ( δ ( 1 ) + δ ( 4 ) ) δ ( 8 ) + Q Td δ ( 7 ) + Q Sd exp ( a ξ ) } ( A 4 + Rd ) .

With subjected conditions at boundaries

(22) δ a ( 1 ) 0 , δ a ( 2 ) ( 1 + α δ a ( 3 ) ) , δ b ( 2 ) 0 , δ a ( 4 ) 0 , δ a ( 5 ) ( β 1 + γ δ a ( 6 ) ) , δ b ( 5 ) 0 , δ a ( 7 ) ( 1 + δ δ a ( 8 ) ) , δ b ( 7 ) 0 .

In equation (22), the subscripts a and b show the initial and boundary conditions, respectively. Similarly, equation (17) is reduced as

(23) C fx = C fx Re x 1 / 2 = 1 A 1 1 + 1 β δ ( 3 ) , C fy = C fy Re y 1 / 2 = 1 A 1 1 + 1 β δ ( 6 ) , Nu = Nu x Re x 1 / 2 = ( A 4 + Rd ) δ ( 8 ) .

4 Validation

Table 3 depicts the comparative results of θ ( 0 ) for higher values of Pr when ζ = 0.0 , β 1 = 0.0 , Rd = 0.0 , Q Td = 0.0 , Q Sd = 0.0 , α = 0.0 , M = 0.0 , γ = 0.0 , δ = 0.0 , and β . This means that the present model is reduced to a classical Newtonian one where the magnetic field, variable Darcy model, slip conditions, and other external forces are ignored. From the obtained results, we have seen that the current results have a close relation with the available work of Khan and Pop [60], Reddy Gorla and Sidawi [61], Al-Kouz and Owhaib [62], and Dawar et al. [57].

Table 3

Comparison of the results of θ ( 0 ) for higher values of Pr when ζ = 0.0 , β 1 = 0.0 , Rd = 0.0 , Q Td = 0.0 , Q Sd = 0.0 , α = 0.0 , M = 0.0 , γ = 0.0 , δ = 0.0 , and β

Pr 0.07 0.2 0.7 2.0 7.0
Khan and Pop [60] 0.0663 0.1691 0.4539 0.9113 1.8954
Reddy Gorla and Sidawi [61] 0.0654 0.1691 0.5349 0.9114 1.8905
Al-Kouz and Owhaib [62] 0.06562 0.16909 0.45392 0.91136 1.89542
Dawar et al. [57] 0.0156648056 0.1690886199 0.4539174275 0.9113613928 1.8954202000
Present results 0.0156648110 0.1690884321 0.4539172074 0.9113612264 1.8954201100

5 Discussion of results

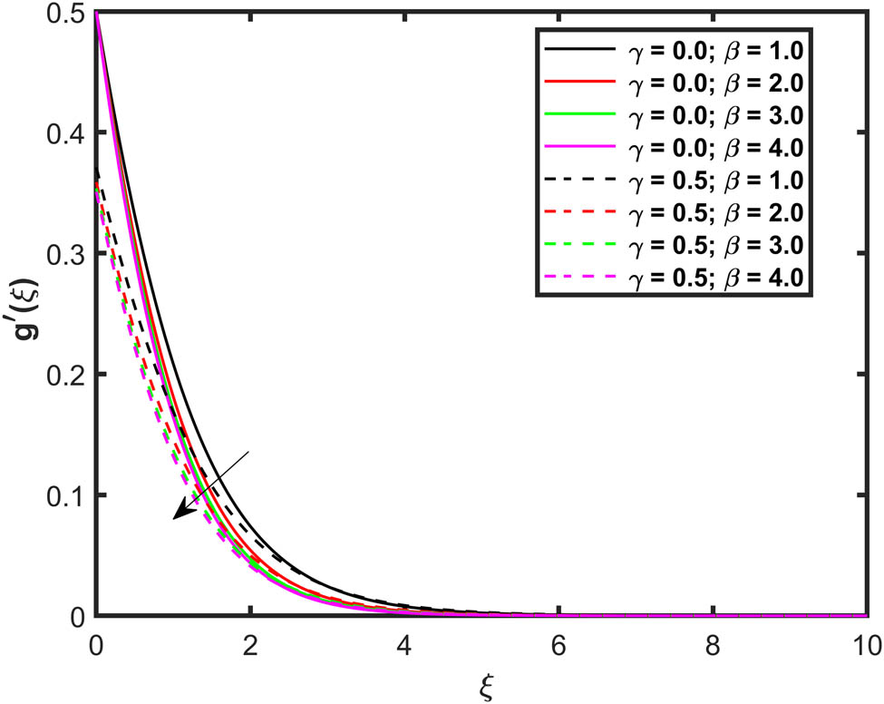
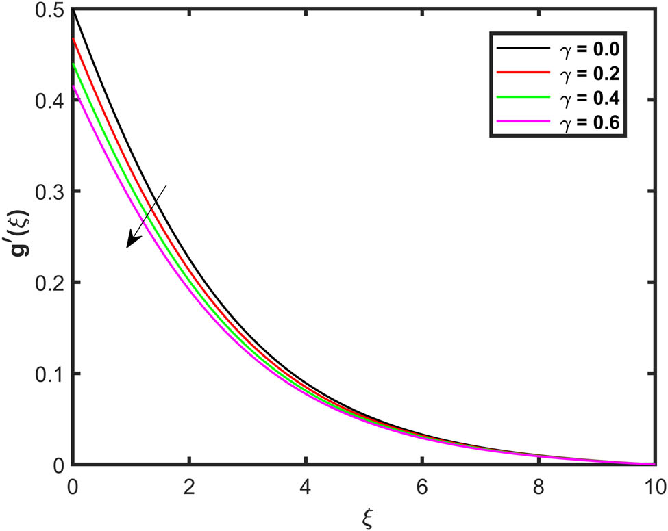
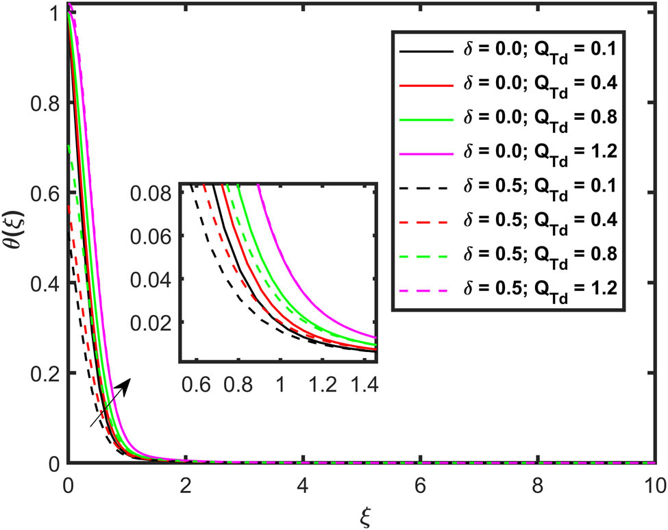
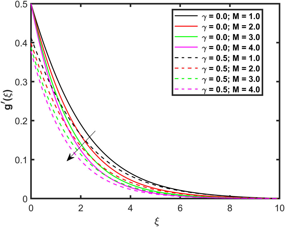
This paragraph deals with the obtained results in the present analysis of nanofluid flow on a bi-directional extending sheet and their physical discussion. The results are displayed in Tables 4 and 5 and Figures 215. The results are shown for both slip and no-slip constraints. The x-direction velocity factor is denoted by α , y-direction velocity parameter is denoted by γ , and the temperature slip parameter is denoted by δ . The slip conditions are applicable for the case when α > 0 , γ > 0 , and δ > 0 , while the no-slip conditions are applicable when α = 0 , γ = 0 , and δ = 0 . Table 4 portrays the effects of M , β , and β 1 on C fx and C fy , when α = 0.0 , α = 0.5 , γ = 0.0 , and γ = 0.5 . From this Table, we observed that the higher magnetic factor ( M ), Casson factor ( β ), and ratio factor ( β 1 ) increase C fx and C fy , whereas higher β reduces C fx and C fy for both slip ( α = 0.5 ) and no-slip ( α = 0.0 ) constraints. When M increases, the opposing force at the sheet’s surface, also called friction force, increases. This means that higher values of M increases the friction force and results in higher C fx and C fy for the scenarios ( α = 0.5 ) and ( α = 0.0 ). Table 5 shows the effects of Q Td , Q Sd , β , and M on Nu , when δ = 0.0 and δ = 0.5 . From this Table, we observed that the thermal-dependent heat source factor ( Q Td ), space-dependent heat source factor ( Q Sd ), and magnetic factor ( M ) increase while the higher Casson factor ( β ) reduces Nu for both slip ( δ = 0.5 ) and no-slip ( δ = 0.0 ) conditions. It is concluded from the observed results presented in Tables 4 and 5 that the percentage increase is higher for the no-slip conditions compared to the slip conditions. The details are presented in Figures 215. Figures 24 demonstrate the deviations in velocity ( f ( ξ ) , g ( ξ ) ) and temperature ( θ ( ξ ) ) profiles via magnetic factor ( M ) for both slip and no-slip conditions. From Figures 2 and 3, we found that the higher values of M reduces both f ( ξ ) and g ( ξ ) for scenarios ( α = 0.5 ) and ( α = 0.0 ). Physically, higher magnetic factor produces Lorentz force that opposes the fluid’s motion which results in reducing the velocity profiles for both slip and no-slip conditions. However, a higher reduction in the velocity profiles is found for ( α = 0.5 ) and ( α = 0.0 ). In the case of slip conditions, there exists a velocity gradient near the boundary which means that the particles of fluid are closer to the boundary and thus have slower velocity. In the case of magnetic field, the Lorentz force acts stronger on the particles of fluid near the boundary which shows that the velocity gradient is the greatest. Thus, high reductions in the velocity profiles are obtained. In the case of no-slip conditions, the velocity of fluid particles at the boundary is zero which shows that there is no velocity gradient. Although the Lorentz force still acts on the fluid particles but the effect is smaller than in the case of slip conditions. Thus, in conclusion, the reductions in velocity profiles are higher in the case of slip conditions. From Figure 4, we have found that the higher values of M increases θ ( ξ ) for both scenarios ( α = 0.5 ) and ( α = 0.0 ). The higher values of M increases θ ( ξ ) more in the absence of slip condition (no-slip) when compared to slip condition. Physically, the higher values of M increases the Lorentz force which significantly enhances the thermal distribution which results in higher thermal profile. In the case of no-slip condition, the particles of fluid that are in contact with the solid boundary have zero velocity relative to the surface, which leads to stronger friction at the surface and as a result, there is an enhancement in the heat transfer. In the case of slip conditions, the heat transfer is enhanced with the higher magnetic factor, but this impact is still lesser than in the scenario ( α = 0.5 ). Figures 57 portray the deviations in velocity ( f ( ξ ) , g ( ξ ) ) and temperature ( θ ( ξ ) ) profiles via Casson factor ( β ) for both slip and no-slip conditions. From Figures 5 and 6, we have found that higher values of β reduces both f ( ξ ) and g ( ξ ) for both the scenarios ( α = 0.5 ) and ( α = 0.0 ). The presence of the Casson factor shows the non-Newtonian behavior of the fluids with yield stress. In this case, the viscosity of the fluid is not constant but varies with the shear stress. As the Casson parameter increases, the resistance to the fluid flow becomes dominant, particularly at a lower shear rate, which results in reduction in the velocity profiles ( f ( ξ ) , g ( ξ ) ). In contrast, as the Casson factor increases, the temperature distribution increases. As discussed in the above figures, higher Casson factor increases resistance to the fluid, as a result, the higher internal resistance is determined. Thus, due to a higher internal resistance in a flow system, the thermal distribution is enhanced. Looking at the slip and no-slip conditions, the higher velocity and temperature distributions are found for the case of no-slip conditions when compared to the slip conditions. Figures 8 and 9 display the deviations in velocity profiles ( f ( ξ ) , g ( ξ ) ) via ratio parameter ( β 1 ) for both slip and no-slip conditions. From Figures 8 and 9, we have found that the higher values of β 1 reduces f ( ξ ) and increases g ( ξ ) for both scenarios ( α = 0.5 ) and ( α = 0.0 ). The ratio factor shows the relation between the stretching constants of the primary ( c ) and secondary ( b ) velocities. From this relation, we see that the ratio factor is directly related to the constant of secondary velocity and inversely related to the constant of primary velocity. By this relation, it is obvious that higher values of β 1 reduces f ( ξ ) while increases g ( ξ ) . Looking at the scenarios ( α = 0.5 ) and ( α = 0.0 ), the higher velocity is found for the scenario ( α = 0.0 ) when matched to the slip scenario. Figure 10 shows the variation in f ( ξ ) via slip parameter ( δ ). From this Figure, we can see that the higher values of α reduces f ( ξ ) . In scenario ( α > 0 ), there exists a velocity gradient near the boundary which means that the particles of fluid are closer to the boundary and thus have slower velocity. In the case of the no-slip condition ( α = 0 ), the velocity of fluid particles at the boundary is zero which shows that there is no velocity gradient as shown in Figure 10. Figure 11 shows the variation in g ( ξ ) via slip parameter ( γ ). From this Figure, we can see that the higher values of γ reduces g ( ξ ) . In the case of slip condition ( γ > 0 ), there exists a velocity gradient near the boundary which means that the particles of fluid are closer to the boundary and thus have slower velocity. In the case of the no-slip condition ( γ = 0 ), the velocity of fluid particles at the boundary is zero which shows that there is no velocity gradient as shown in Figure 11. Figure 12 displays the variation in θ ( ξ ) via slip parameter ( δ ). From this Figure, we can see that the higher values of δ reduces θ ( ξ ) . A temperature slip factor means that the fluid temperature at the solid surface is higher than the temperature of the solid surface itself. This indicates that there is a slip in temperature between the solid surface and fluid and as a result the heat transfer is enhanced. The higher heat transfer does not remain confined at the surface only but it also affects the thermal distribution within the porous medium. As a result, temperature slip enhances heat transmission close to the surface but loses effectiveness as one descends farther into the porous material. As a result, compared to a scenario without temperature slip, the temperature gradient across the medium is dropped overall as a result of the temperature slip parameter. Looking at the scenarios ( α = 0.5 ) and ( α = 0.0 ), the higher velocities and temperature profiles are found for scenario ( α = 0.0 ) when compared to the scenario ( α = 0.5 ). Figure 13 shows the variations in temperature profile ( θ ( ξ ) ) via radiation factor ( Rd ) for both scenarios ( α = 0.5 ) and ( α = 0.0 ). In this Figure, we detected that high values of Rd increases θ ( ξ ) for both scenarios ( α = 0.5 ) and ( α = 0.0 ). When Rd increases, there is maximum heat transmission occurring in a flow system. This means that additional heat is added to the flow system which consequently increases the thermal distribution. Looking at the slip and no-slip conditions, the higher temperature profile is found for the case of the no-slip condition when compared to the slip condition. Figures 14 and 15 show the variations in temperature profile ( θ ( ξ ) ) via space-dependent ( Q Sd ) and thermal-dependent ( Q Td ) heat sources for both scenarios ( α = 0.5 ) and ( α = 0.0 ). From these Figures, we observed that higher values of Q Sd and Q Td increase θ ( ξ ) for both scenarios ( α = 0.5 ) and ( α = 0.0 ). A heat source that relies on temperature for heat generation or absorption is known as a thermally dependent heat source. In general, the rate of heat generation or absorption increases with the temperature and vice versa. Because of the accelerated rate of heat creation in areas with thermally dependent heat sources, temperature tends to rise there. This may cause certain areas near the heat sources to get hotter than usual as shown in Figure 14. Similarly, increase in Q Sd , increases θ ( ξ ) as shown in Figure 15. Looking at the scenarios ( α = 0.5 ) and ( α = 0.0 ), a higher temperature profile is found for scenarios ( α = 0.5 ) when compared to scenario ( α = 0.0 ).

Table 4

Effects of M , β , and β 1 on C fx and C fy , when α = 0.0 , α = 0.5 , γ = 0.0 , and γ = 0.5

M β β 1 C fx C fy
α = 0.5 α = 0.0 Percentage increase ( α = 0.5 ) ( α = 0.0 ) ( α = 0.5 ) γ = 0.5 γ = 0.0 Percentage increase ( γ = 0.5 ) ( γ = 0.0 ) ( γ = 0.5 )
1.0 1.51211 2.46186 63 0.738401 1.150704 56
2.0 1.682701 2.872317 71 0.829569 1.367204 65
3.0 1.817558 3.23474 78 0.90035 1.556056 73
4.0 1.928548 3.562523 85 0.95796 1.725547 80
1.0 1.309297 2.031519 55 0.626648 0.91909 47
2.0 1.070322 1.744438 63 0.513991 0.787676 53
3.0 0.984416 1.638964 66 0.473402 0.73944 56
4.0 0.940037 1.583909 68 0.452413 0.714274 58
1.0 1.356637 2.128421 57 1.356637 2.128421 57
2.0 1.441038 2.308074 60 3.023132 5.234595 73
3.0 1.515118 2.473702 63 4.881147 9.091776 86
4.0 1.581318 2.628611 66 6.876749 13.58088 97
Table 5

Effects of Q Td , Q Sd , β , and M on Nu , when δ = 0.0 and δ = 0.5

Q Td Q Sd β M Nu
δ = 0.5 δ = 0.0 Percentage increase ( δ = 0.5 ) ( δ = 0.0 ) ( δ = 0.5 )
0.1 0.799088 1.368688 71
0.2 0.910912 1.638132 80
0.3 1.001175 1.880095 88
0.4 1.076019 2.100819 95
0.10 0.178862 0.289978 62
0.15 0.337814 0.547443 62
0.20 0.496765 0.804754 62
0.25 0.655722 1.062248 62
1.0 0.655722 1.062248 62
2.0 0.562694 0.889158 58
3.0 0.512931 0.800884 56
4.0 0.48159 0.74667 55
0.1 0.611055 0.976764 60
0.2 0.6261 1.005173 61
0.3 0.640981 1.033697 61
0.4 0.655722 1.062248 62
Figure 2 
               Effect of 
                     
                        
                        
                           M
                        
                        M
                     
                   on 
                     
                        
                        
                           
                              f
                              ′
                           
                           
                              
                                 (
                                 
                                    ξ
                                 
                                 )
                              
                           
                        
                        f^{\prime} (\xi )
                     
                  .
Figure 2

Effect of M on f ( ξ ) .

Figure 3 
               Effect of 
                     
                        
                        
                           M
                        
                        M
                     
                   on 
                     
                        
                        
                           
                              g
                              ′
                           
                           
                              
                                 (
                                 
                                    ξ
                                 
                                 )
                              
                           
                        
                        g^{\prime} (\xi )
                     
                  .
Figure 3

Effect of M on g ( ξ ) .

Figure 4 
               Effect of 
                     
                        
                        
                           M
                        
                        M
                     
                   on 
                     
                        
                        
                           θ
                           
                              
                                 (
                                 
                                    ξ
                                 
                                 )
                              
                           
                        
                        \theta (\xi )
                     
                  .
Figure 4

Effect of M on θ ( ξ ) .

Figure 5 
               Effect of 
                     
                        
                        
                           β
                        
                        \beta 
                     
                   on 
                     
                        
                        
                           
                              f
                              ′
                           
                           
                              
                                 (
                                 
                                    ξ
                                 
                                 )
                              
                           
                        
                        f^{\prime} (\xi )
                     
                  .
Figure 5

Effect of β on f ( ξ ) .

Figure 6 
               Effect of 
                     
                        
                        
                           β
                        
                        \beta 
                     
                   on 
                     
                        
                        
                           
                              g
                              ′
                           
                           
                              
                                 (
                                 
                                    ξ
                                 
                                 )
                              
                           
                        
                        g^{\prime} (\xi )
                     
                  .
Figure 6

Effect of β on g ( ξ ) .

Figure 7 
               Effect of 
                     
                        
                        
                           β
                        
                        \beta 
                     
                   on 
                     
                        
                        
                           θ
                           
                              
                                 (
                                 
                                    ξ
                                 
                                 )
                              
                           
                        
                        \theta (\xi )
                     
                  .
Figure 7

Effect of β on θ ( ξ ) .

Figure 8 
               Effect of 
                     
                        
                        
                           
                              
                                 β
                              
                              
                                 1
                              
                           
                        
                        {\beta }_{1}
                     
                   on 
                     
                        
                        
                           
                              f
                              ′
                           
                           
                              
                                 (
                                 
                                    ξ
                                 
                                 )
                              
                           
                        
                        f^{\prime} (\xi )
                     
                  .
Figure 8

Effect of β 1 on f ( ξ ) .

Figure 9 
               Effect of 
                     
                        
                        
                           
                              
                                 β
                              
                              
                                 1
                              
                           
                        
                        {\beta }_{1}
                     
                   on 
                     
                        
                        
                           
                              g
                              ′
                           
                           
                              
                                 (
                                 
                                    ξ
                                 
                                 )
                              
                           
                        
                        g^{\prime} (\xi )
                     
                  .
Figure 9

Effect of β 1 on g ( ξ ) .

Figure 10 
               Effect of 
                     
                        
                        
                           α
                        
                        \alpha 
                     
                   on 
                     
                        
                        
                           
                              f
                              ′
                           
                           
                              
                                 (
                                 
                                    ξ
                                 
                                 )
                              
                           
                        
                        f^{\prime} (\xi )
                     
                  .
Figure 10

Effect of α on f ( ξ ) .

Figure 11 
               Effect of 
                     
                        
                        
                           γ
                        
                        \gamma 
                     
                   on 
                     
                        
                        
                           
                              g
                              ′
                           
                           
                              
                                 (
                                 
                                    ξ
                                 
                                 )
                              
                           
                        
                        g^{\prime} (\xi )
                     
                  .
Figure 11

Effect of γ on g ( ξ ) .

Figure 12 
               Effect of 
                     
                        
                        
                           δ
                        
                        \delta 
                     
                   on 
                     
                        
                        
                           θ
                           
                              
                                 (
                                 
                                    ξ
                                 
                                 )
                              
                           
                        
                        \theta (\xi )
                     
                  .
Figure 12

Effect of δ on θ ( ξ ) .

Figure 13 
               Effect of 
                     
                        
                        
                           Rd
                        
                        \text{Rd}
                     
                   on 
                     
                        
                        
                           θ
                           
                              
                                 (
                                 
                                    ξ
                                 
                                 )
                              
                           
                        
                        \theta (\xi )
                     
                  .
Figure 13

Effect of Rd on θ ( ξ ) .

Figure 14 
               Effect of 
                     
                        
                        
                           
                              
                                 Q
                              
                              
                                 Sd
                              
                           
                        
                        {Q}_{\text{Sd}}
                     
                   on 
                     
                        
                        
                           θ
                           
                              
                                 (
                                 
                                    ξ
                                 
                                 )
                              
                           
                        
                        \theta (\xi )
                     
                  .
Figure 14

Effect of Q Sd on θ ( ξ ) .

Figure 15 
               Effect of 
                     
                        
                        
                           
                              
                                 Q
                              
                              
                                 Td
                              
                           
                        
                        {Q}_{\text{Td}}
                     
                   on 
                     
                        
                        
                           θ
                           
                              
                                 (
                                 
                                    ξ
                                 
                                 )
                              
                           
                        
                        \theta (\xi )
                     
                  .
Figure 15

Effect of Q Td on θ ( ξ ) .

6 Conclusion

In this analysis, the numerical investigation of a three-dimensional flow of SA-based nanofluid containing alumina nanoparticles (Al2O3) over a bi-directional extending sheet has been presented. The Cartesian coordinate system is chosen to solve the SA-based non-Newtonian Casson nanofluid flow. The variable Darcy porous media, magnetic field, thermal radiation, and thermal-dependent and space-dependent heat sources are applied to investigate heat transfer flow. The velocity slips and thermal slip conditions are also incorporated into the present model. Based on the present analysis, the following key points are obtained:

  • Higher magnetic parameter increases thermal distribution, skin friction, and heat transfer rate and reduces the velocity profiles along both directions.

  • The Casson parameter reduces the skin frictions, heat transfer rate, and velocity profiles along both directions while increasing thermal distribution.

  • The velocity ratio factor increases the skin friction and secondary velocity distribution while reducing the primary velocity distribution.

  • The primary velocity slip, secondary velocity slip, and thermal slip factors reduce the temperature and both the velocity distributions.

  • The space-dependent and thermal-dependent heat source factors increase the heat transfer rates and thermal distribution.

  • Higher velocities and temperature distributions of the three-dimensional flow of a SA-based nanofluid containing alumina nanoparticles are found for the case of the no-slip condition when compared to the slip condition.

  • It is concluded from the observed results presented in Tables 4 and 5 that the percentage increase is higher for the no-slip conditions compared to the slip conditions.

7 Future recommendations

In the future, the present work can be extended by considering viscous dissipation, Joule heating, heat sources, and stretching/shrinking, as well as thermal and mass flux conditions. Furthermore, different types of metallic and non-metallic nanoparticles, along with various base fluids over different physical surfaces, can be considered to investigate the flow behavior.

Acknowledgments

The author extends his appreciation to the Deputyship for Research & Innovation, Ministry of Education in Saudi Arabia for funding this research work through the project number INST225.

  1. Funding information: This work was funded by the Deputyship for Research & Innovation, Ministry of Education in Saudi Arabia through the project number INST225.

  2. Author contributions: The author has accepted responsibility for the entire content of this manuscript and approved its submission.

  3. Conflict of interest: The author states no conflict of interest.

  4. Data availability statement: The datasets generated and/or analysed during the current study are available from the corresponding author on reasonable request.

References

[1] Choi SUS, Eastman JA. Enhancing thermal conductivity of fluids with nanoparticles. 1995 Int Mech Eng Congr Exhib. San Fr CA, United States: 12–17 Nov 1995.Search in Google Scholar

[2] Hussain SM, Jamshed W, Safdar R, Shahzad F, Mohd Nasir NAA, Ullah I. Chemical reaction and thermal characteristics of Maxwell nanofluid flow-through solar collector as a potential solar energy cooling application: A modified Buongiorno’s model. Energy Env. 2022;0958305X221088113.10.1177/0958305X221088113Search in Google Scholar

[3] Shah Z, Khan A, Khan W, Alam MK, Islam S, Kumam P, et al. Micropolar gold blood nanofluid flow and radiative heat transfer between permeable channels. Comput Methods Prog Biomed. 2020;186:105197.10.1016/j.cmpb.2019.105197Search in Google Scholar PubMed

[4] Varun Kumar RS, Gunderi Dhananjaya P, Naveen Kumar R, Punith Gowda RJ, Prasannakumara BC. Modeling and theoretical investigation on Casson nanofluid flow over a curved stretching surface with the influence of magnetic field and chemical reaction. Int J Comput Methods Eng Sci Mech. 2022;23:12–9.10.1080/15502287.2021.1900451Search in Google Scholar

[5] Acharya N, Mabood F, Shahzad SA, Badruddin IA. Hydrothermal variations of radiative nanofluid flow by the influence of nanoparticles diameter and nanolayer. Int Commun Heat Mass Transf. 2022;130:105781.10.1016/j.icheatmasstransfer.2021.105781Search in Google Scholar

[6] Gherieb S, Kezzar M, Ayub A, Sari MR, Khan U, Muhammad T, et al. Insight into the dynamics of slip and radiative effect on magnetohydrodynamic flow of hybrid ferroparticles over a porous deformable sheet. ZAMM‐Journal Appl Math Mech Für Angew Math Und Mech. 2024;e202300729.10.1002/zamm.202300729Search in Google Scholar

[7] Lone SA, Khan A, Gul T, Mukhtar S, Alghamdi W, Ali I. Entropy generation for stagnation point dissipative hybrid nanofluid flow on a Riga plate with the influence of nonlinear convection using neural network approach. Colloid Polym Sci. 2024;1–26.10.1007/s00396-024-05227-0Search in Google Scholar

[8] Asghar A, Ying TY, Zaimi WMKAW. Two-dimensional mixed convection and radiative Al2O3-Cu/H2O hybrid nanofluid flow over a vertical exponentially shrinking sheet with partial slip conditions. CFD Lett. 2022;14:22–38.10.37934/cfdl.14.3.2238Search in Google Scholar

[9] Bhatti MM, Öztop HF, Ellahi R. Study of the magnetized hybrid nanofluid flow through a flat elastic surface with applications in solar energy. Mater (Basel). 2022;15:7507.10.3390/ma15217507Search in Google Scholar PubMed PubMed Central

[10] Asghar A, Lund LA, Shah Z, Vrinceanu N, Deebani W, Shutaywi M. Effect of thermal radiation on three-dimensional magnetized rotating flow of a hybrid nanofluid. Nanomaterials. 2022;12:1566.10.3390/nano12091566Search in Google Scholar PubMed PubMed Central

[11] Asghar A, Vrinceanu N, Ying TY, Lund LA, Shah Z, Tirth V. Dual solutions of convective rotating flow of three-dimensional hybrid nanofluid across the linear stretching/shrinking sheet. Alex Eng J. 2023;75:297–312.10.1016/j.aej.2023.05.089Search in Google Scholar

[12] Waqas H, Farooq U, Liu D, Abid M, Imran M, Muhammad T. Heat transfer analysis of hybrid nanofluid flow with thermal radiation through a stretching sheet: A comparative study. Int Commun Heat Mass Transf. 2022;138:106303. 10.1016/J.ICHEATMASSTRANSFER.2022.106303.Search in Google Scholar

[13] Al-Kouz W, Owhaib W, Ayub A, Souayeh B, Hader M, Homod RZ, et al. Thermal proficiency of magnetized and radiative cross-ternary hybrid nanofluid flow induced by a vertical cylinder. Open Phys. 2024;22:20230197.10.1515/phys-2023-0197Search in Google Scholar

[14] Ray PK, Bouvier D, Papageorgiou DT. Flow of shear-thinning liquids in channels with superhydrophobic surfaces. J Nonnewton Fluid Mech. 2023;319:105091.10.1016/j.jnnfm.2023.105091Search in Google Scholar

[15] Vishal G, Garg A, Sarkar J, Pattanayek SK. The channel flow of a real shear thickening fluid using the lattice Boltzmann simulation and the theoretical model. 2023.10.26434/chemrxiv-2023-zk1nnSearch in Google Scholar

[16] Hosseinzadeh K, Mardani MR, Paikar M, Hasibi A, Tavangar T, Nimafar M, et al. Investigation of second grade viscoelastic non-Newtonian nanofluid flow on the curve stretching surface in presence of MHD. Results Eng. 2023;17:100838.10.1016/j.rineng.2022.100838Search in Google Scholar

[17] Asghar Z, Khan MWS, Pasha AA, Rahman MM, Sankaralingam L, Alam MI. On non-Newtonian fluid flow generated via complex metachronal waves of cilia with magnetic, hall, and porous effects. Phys Fluids. 2023;35:093601.10.1063/5.0164439Search in Google Scholar

[18] Rahmani H, Larachi F, Taghavi SM. Modeling of shear flows over superhydrophobic surfaces: from Newtonian to non-Newtonian fluids. ACS Eng Au. 2024;4(2):166–92.10.1021/acsengineeringau.3c00048Search in Google Scholar PubMed PubMed Central

[19] Madhu J, Baili J, Kumar RN, Prasannakumara BC, Gowda RJP. Multilayer neural networks for studying three-dimensional flow of non-Newtonian fluid flow with the impact of magnetic dipole and gyrotactic microorganisms. Phys Scr. 2023;98:115228.10.1088/1402-4896/acfe5eSearch in Google Scholar

[20] Nazeer M, Alqarni MZ, Hussain F, Saleem S. Computational analysis of multiphase flow of non-Newtonian fluid through inclined channel: heat transfer analysis with perturbation method. Comput Part Mech. 2023;1–11.10.1007/s40571-023-00569-ySearch in Google Scholar

[21] Biswal MM, Swain K, Dash GC, Ojha K. Study of radiative magneto-non-Newtonian fluid flow over a nonlinearly elongating sheet with Soret and Dufour effects. Numer Heat Transf Part A Appl. 2023;83:331–42.10.1080/10407782.2022.2091379Search in Google Scholar

[22] Zaman SU, Nauman Aslam M, Hussain A. Chemically reactive MHD fluid flow along with thermophoresis and Brownian effects. Adv Mech Eng. 2023;15:16878132231193326.10.1177/16878132231193326Search in Google Scholar

[23] Ahmad S, Ali K, Castellanos HG, Aryanfar Y, Rashid FL, Hendy AS, et al. Complex dynamics of induced vortex formation and thermal-fluid coupling in tri-hybrid nanofluid under localized magnetic field: a novel study. Sci Rep. 2023;13:21140.10.1038/s41598-023-48386-wSearch in Google Scholar PubMed PubMed Central

[24] Ali K, Ahmad S, Ahmad S, Tayebi T. Impact of magnetic field localization on the vortex generation in hybrid nanofluid flow. J Therm Anal Calorim. 2023;1–18.10.1007/s10973-023-12104-5Search in Google Scholar

[25] Wang Y, Cheng K, Xu J, Jing W, Huang H, Qin J. A rapid performance prediction method for Two-Phase liquid metal MHD generators based on Quasi-One-Dimensional model. Therm Sci Eng Prog. 2024;47:102258.10.1016/j.tsep.2023.102258Search in Google Scholar

[26] Zhu S, Yu G, Jiang C, Wang T, Zhang L, Wu Z, et al. A novel thermoacoustically-driven liquid metal magnetohydrodynamic generator for future space power applications. Energy Convers Manag. 2022;258:115503.10.1016/j.enconman.2022.115503Search in Google Scholar

[27] Boujelbene M, Rehman S, Alqahtani S, Alshehery S, Eldin SM. Thermal transport and magnetohydrodynamics flow of generalized Newtonian nanofluid with inherent irreversibility between conduit with slip at the walls. Eng Appl Comput Fluid Mech. 2023;17:2182364.10.1080/19942060.2023.2182364Search in Google Scholar

[28] Tarakaramu N, Satya Narayana PV, Sivakumar N, Harish Babu D, Bhagya Lakshmi K. Convective conditions on 3D Magnetohydrodynamic (MHD) non-Newtonian nanofluid flow with nonlinear thermal radiation and heat absorption: A numerical analysis. J Nanofluids. 2023;12:448–57.10.1166/jon.2023.1939Search in Google Scholar

[29] Mirzaei A, Jalili P, Afifi MD, Jalili B, Ganji DD. Convection heat transfer of MHD fluid flow in the circular cavity with various obstacles: Finite element approach. Int J Thermofluids. 2023;20:100522.10.1016/j.ijft.2023.100522Search in Google Scholar

[30] Ayub A, Asjad MI, Al-Malki MAS, Khan S, Eldin SM, Abd El-Rahman M. Scrutiny of nanoscale heat transport with ion-slip and Hall current on ternary MHD cross nanofluid over heated rotating geometry. Case Stud. Therm Eng. 2024;53:103833.10.1016/j.csite.2023.103833Search in Google Scholar

[31] Botmart T, Ayub A, Sabir Z, Weera W, Sadat R, Ali MR. Infinite shear rate aspect of the cross-nanofluid over a cylindrical channel with activation energy and inclined magnetic dipole effects. Waves Random Complex Media. 2022;1–21.10.1080/17455030.2022.2160028Search in Google Scholar

[32] Lund LA, Asghar A, Rasool G, Yashkun U. Magnetized Casson SA-hybrid nanofluid flow over a permeable moving surface with thermal radiation and Joule heating effect. Case Stud Therm Eng. 2023;50:103510.10.1016/j.csite.2023.103510Search in Google Scholar

[33] Santos-Moreno M, Valencia-Negrete CV, Fernandez-Anaya G. Conformable derivatives in viscous flow describing fluid through porous medium with variable permeability. Fractals. 2022;30:2250178.10.1142/S0218348X2250178XSearch in Google Scholar

[34] Cherifa B, Mohamed B, Abderrahim M, Fatima-Zohra K. Unsteady natural convection in a porous square cavity saturated by nanofluid using buongiorno model: variable permeability effect on homogeneous porous medium. CFD Lett. 2022;14:42–61.10.37934/cfdl.14.7.4261Search in Google Scholar

[35] Trilok G, Kumar KK, Gnanasekaran N, Mobedi M. Numerical assessment of thermal characteristics of metal foams of orderly varied pore density and porosity under different convection regimes. Int J Therm Sci. 2022;172:107288.10.1016/j.ijthermalsci.2021.107288Search in Google Scholar

[36] Zhuang Y, Liu Z, Xu W. Effects of gradient porous metal foam on the melting performance and energy storage of composite phase change materials subjected to an internal heater: A numerical study and PIV experimental validation. Int J Heat Mass Transf. 2022;183:122081.10.1016/j.ijheatmasstransfer.2021.122081Search in Google Scholar

[37] Reddy YD, Goud BS, Nisar KS, Alshahrani B, Mahmoud M, Park C. Heat absorption/generation effect on MHD heat transfer fluid flow along a stretching cylinder with a porous medium. Alex Eng J. 2023;64:659–66.10.1016/j.aej.2022.08.049Search in Google Scholar

[38] Hussain M, Sheremet M. Convection analysis of the radiative nanofluid flow through porous media over a stretching surface with inclined magnetic field. Int Commun Heat Mass Transf. 2023;140:106559.10.1016/j.icheatmasstransfer.2022.106559Search in Google Scholar

[39] Khan A, Alyami MA, Alghamdi W, Alqarni MM, Yassen MF, Tag Eldin E. Thermal examination for the micropolar gold ± blood nanofluid flow through a permeable channel subject to gyrotactic microorganisms. Future. 2022;1:1.10.3389/fenrg.2022.993247Search in Google Scholar

[40] Gorai D, Duari PR, Das K. Influence of variable characteristic of the porous medium on unsteady nanofluid flow with melting heat transference. Numer Heat Transf Part A Appl. 2024;85:702–18.10.1080/10407782.2023.2191872Search in Google Scholar

[41] Yu D, Wang R. An optimal investigation of convective fluid flow suspended by carbon nanotubes and thermal radiation impact. Mathematics. 2022;10:1542.10.3390/math10091542Search in Google Scholar

[42] Sharma BK, Kumar A, Gandhi R, Bhatti MM, Mishra NK. Entropy generation and thermal radiation analysis of EMHD Jeffrey nanofluid flow: applications in solar energy. Nanomaterials. 2023;13:1–23. 10.3390/nano13030544.Search in Google Scholar PubMed PubMed Central

[43] Goud BS, Reddy YD, ADNAN. Numerical investigation of the dynamics of magnetized Casson fluid flow over a permeable wedge subject to dissipation and thermal radiations. Surf Rev Lett. 2023;2450054.10.1142/S0218625X24500549Search in Google Scholar

[44] Kodi R, Ravuri MR, Veeranna V, Khan MI, Abdullaev S, Tamam N. Hall current and thermal radiation effects of 3D rotating hybrid nanofluid reactive flow via stretched plate with internal heat absorption. Results Phys. 2023;53:106915.10.1016/j.rinp.2023.106915Search in Google Scholar

[45] Saraswathy M, Prakash D, Durgaprasad P. MHD micropolar fluid in a porous channel provoked by viscous dissipation and non-linear thermal radiation: an analytical approach. Mathematics. 2022;11:183.10.3390/math11010183Search in Google Scholar

[46] Tarakaramu N, Reddappa B, Radha G, Abduvalieva D, Sivakumar N, Awwad FA, et al. Thermal radiation and heat generation on three-dimensional Casson fluid motion via porous stretching surface with variable thermal conductivity. Open Phys. 2023;21:20230137.10.1515/phys-2023-0137Search in Google Scholar

[47] Guedri K, Mahmood Z, Fadhl BM, Makhdoum BM, Eldin SM, Khan U. Mathematical analysis of nonlinear thermal radiation and nanoparticle aggregation on unsteady MHD flow of micropolar nanofluid over shrinking sheet. Heliyon. 2023;9.10.1016/j.heliyon.2023.e14248Search in Google Scholar PubMed PubMed Central

[48] Farooq U, Jan A, Hussain M. Impact of thermal radiations, heat generation/absorption and porosity on MHD nanofluid flow towards an inclined stretching surface: Non-similar analysis. ZAMM – J Appl Math Mech/Zeitschrift Für Angew Math Und Mech. 2023;e202300306. 10.1002/ZAMM.202300306.Search in Google Scholar

[49] Darvesh A, Altamirano GC, Salas S AH, Sánchez Chero M, Carrión Barco G, Bringas Salvador JL, et al. Infinite shear rate viscosity model of cross fluid flow containing nanoparticles and motile gyrotactic microorganisms over 3-D cylinder. J Nanofluids. 2023;12:930–41.10.1166/jon.2023.1968Search in Google Scholar

[50] Asghar A, Ying TY, Zaimi K. Two-dimensional magnetized mixed convection hybrid nanofluid over a vertical exponentially shrinking sheet by thermal radiation, Joule heating, velocity and thermal slip conditions. J Adv Res Fluid Mech Therm Sci. 2022;95:159–79. 10.37934/ARFMTS.95.2.159179.Search in Google Scholar

[51] Nithiarasu P, Seetharamu KN, Sundararajan T. Natural convective heat transfer in a fluid saturated variable porosity medium. Int J Heat Mass Transf. 1997;40:3955–67.10.1016/S0017-9310(97)00008-2Search in Google Scholar

[52] Tlau L, Ontela S. Entropy analysis of hybrid nanofluid flow in a porous medium with variable permeability considering isothermal/isoflux conditions. Chin J Phys. 2022;80:239–52.10.1016/j.cjph.2022.10.001Search in Google Scholar

[53] Issa C, Chamkha AJ, Khanafer K. Natural convection from an inclined plate embedded in a variable porosity porous medium due to solar radiation. Int J Therm Sci. 2002;41(1):73–81.10.1016/S1290-0729(01)01305-9Search in Google Scholar

[54] Nakamura M, Sawada T. Numerical study on the flow of a non-Newtonian fluid through an axisymmetric stenosis. J Biomech Eng. 1988;110:137–43. 10.1115/1.3108418.Search in Google Scholar PubMed

[55] Dawar A, Wakif A, Saeed A, Shah Z, Muhammad T, Kumam P. Significance of Lorentz forces on Jeffrey nanofluid flows over a convectively heated flat surface featured by multiple velocity slips and dual stretching constraint: a homotopy analysis approach. J Comput Des Eng. 2022;9:564–82.10.1093/jcde/qwac019Search in Google Scholar

[56] Waqas H, Farooq U, Alqarni MS, Muhammad T. Numerical investigation for 3D bioconvection flow of Carreau nanofluid with heat source/sink and motile microorganisms. Alex Eng J. 2022;61:2366–75.10.1016/j.aej.2021.06.089Search in Google Scholar

[57] Dawar A, Islam S, Shah Z, Mahmuod SR. A passive control of Casson hybrid nanofluid flow over a curved surface with alumina and copper nanomaterials: A study on sodium alginate-based fluid. J Mol Liq. 2023;382:122018.10.1016/j.molliq.2023.122018Search in Google Scholar

[58] Dawar A, Thumma T, Islam S, Shah Z. Optimization of response function on hydromagnetic buoyancy-driven rotating flow considering particle diameter and interfacial layer effects: Homotopy and sensitivity analysis. Int Commun Heat Mass Transf. 2023;144:106770. 10.1016/J.ICHEATMASSTRANSFER.2023.106770.Search in Google Scholar

[59] Dawar A, Islam S, Shah Z. A comparative analysis of the performance of magnetised copper–copper oxide/water and copper–copper oxide/kerosene oil hybrid nanofluids flowing through an extending surface with velocity slips and thermal convective conditions. Int J Ambient Energy. 2022;43:7330–48. 10.1080/01430750.2022.2063387.Search in Google Scholar

[60] Khan WA, Pop I. Boundary-layer flow of a nanofluid past a stretching sheet. Int J Heat Mass Transf. 2010;53:2477–83.10.1016/j.ijheatmasstransfer.2010.01.032Search in Google Scholar

[61] Reddy Gorla RS, Sidawi I. Free convection on a vertical stretching surface with suction and blowing. Appl Sci Res. 1994;52:247–57.10.1007/BF00853952Search in Google Scholar

[62] Al-Kouz W, Owhaib W. Numerical analysis of Casson nanofluid three-dimensional flow over a rotating frame exposed to a prescribed heat flux with viscous heating. Sci Rep. 2022;12:1–17.10.1038/s41598-022-08211-2Search in Google Scholar PubMed PubMed Central

Received: 2024-04-25
Revised: 2024-06-05
Accepted: 2024-07-14
Published Online: 2024-08-07

© 2024 the author(s), published by De Gruyter

This work is licensed under the Creative Commons Attribution 4.0 International License.

Articles in the same Issue

  1. Research Articles
  2. Tension buckling and postbuckling of nanocomposite laminated plates with in-plane negative Poisson’s ratio
  3. Polyvinylpyrrolidone-stabilised gold nanoparticle coatings inhibit blood protein adsorption
  4. Energy and mass transmission through hybrid nanofluid flow passing over a spinning sphere with magnetic effect and heat source/sink
  5. Surface treatment with nano-silica and magnesium potassium phosphate cement co-action for enhancing recycled aggregate concrete
  6. Numerical investigation of thermal radiation with entropy generation effects in hybrid nanofluid flow over a shrinking/stretching sheet
  7. Enhancing the performance of thermal energy storage by adding nano-particles with paraffin phase change materials
  8. Using nano-CaCO3 and ceramic tile waste to design low-carbon ultra high performance concrete
  9. Numerical analysis of thermophoretic particle deposition in a magneto-Marangoni convective dusty tangent hyperbolic nanofluid flow – Thermal and magnetic features
  10. Dual numerical solutions of Casson SA–hybrid nanofluid toward a stagnation point flow over stretching/shrinking cylinder
  11. Single flake homo p–n diode of MoTe2 enabled by oxygen plasma doping
  12. Electrostatic self-assembly effect of Fe3O4 nanoparticles on performance of carbon nanotubes in cement-based materials
  13. Multi-scale alignment to buried atom-scale devices using Kelvin probe force microscopy
  14. Antibacterial, mechanical, and dielectric properties of hydroxyapatite cordierite/zirconia porous nanocomposites for use in bone tissue engineering applications
  15. Time-dependent Darcy–Forchheimer flow of Casson hybrid nanofluid comprising the CNTs through a Riga plate with nonlinear thermal radiation and viscous dissipation
  16. Durability prediction of geopolymer mortar reinforced with nanoparticles and PVA fiber using particle swarm optimized BP neural network
  17. Utilization of zein nano-based system for promoting antibiofilm and anti-virulence activities of curcumin against Pseudomonas aeruginosa
  18. Antibacterial effect of novel dental resin composites containing rod-like zinc oxide
  19. An extended model to assess Jeffery–Hamel blood flow through arteries with iron-oxide (Fe2O3) nanoparticles and melting effects: Entropy optimization analysis
  20. Comparative study of copper nanoparticles over radially stretching sheet with water and silicone oil
  21. Cementitious composites modified by nanocarbon fillers with cooperation effect possessing excellent self-sensing properties
  22. Confinement size effect on dielectric properties, antimicrobial activity, and recycling of TiO2 quantum dots via photodegradation processes of Congo red dye and real industrial textile wastewater
  23. Biogenic silver nanoparticles of Moringa oleifera leaf extract: Characterization and photocatalytic application
  24. Novel integrated structure and function of Mg–Gd neutron shielding materials
  25. Impact of multiple slips on thermally radiative peristaltic transport of Sisko nanofluid with double diffusion convection, viscous dissipation, and induced magnetic field
  26. Magnetized water-based hybrid nanofluid flow over an exponentially stretching sheet with thermal convective and mass flux conditions: HAM solution
  27. A numerical investigation of the two-dimensional magnetohydrodynamic water-based hybrid nanofluid flow composed of Fe3O4 and Au nanoparticles over a heated surface
  28. Development and modeling of an ultra-robust TPU-MWCNT foam with high flexibility and compressibility
  29. Effects of nanofillers on the physical, mechanical, and tribological behavior of carbon/kenaf fiber–reinforced phenolic composites
  30. Polymer nanocomposite for protecting photovoltaic cells from solar ultraviolet in space
  31. Study on the mechanical properties and microstructure of recycled concrete reinforced with basalt fibers and nano-silica in early low-temperature environments
  32. Synergistic effect of carbon nanotubes and polyvinyl alcohol on the mechanical performance and microstructure of cement mortar
  33. CFD analysis of paraffin-based hybrid (Co–Au) and trihybrid (Co–Au–ZrO2) nanofluid flow through a porous medium
  34. Forced convective tangent hyperbolic nanofluid flow subject to heat source/sink and Lorentz force over a permeable wedge: Numerical exploration
  35. Physiochemical and electrical activities of nano copper oxides synthesised via hydrothermal method utilising natural reduction agents for solar cell application
  36. A homotopic analysis of the blood-based bioconvection Carreau–Yasuda hybrid nanofluid flow over a stretching sheet with convective conditions
  37. In situ synthesis of reduced graphene oxide/SnIn4S8 nanocomposites with enhanced photocatalytic performance for pollutant degradation
  38. A coarse-grained Poisson–Nernst–Planck model for polyelectrolyte-modified nanofluidic diodes
  39. A numerical investigation of the magnetized water-based hybrid nanofluid flow over an extending sheet with a convective condition: Active and passive controls of nanoparticles
  40. The LyP-1 cyclic peptide modified mesoporous polydopamine nanospheres for targeted delivery of triptolide regulate the macrophage repolarization in atherosclerosis
  41. Synergistic effect of hydroxyapatite-magnetite nanocomposites in magnetic hyperthermia for bone cancer treatment
  42. The significance of quadratic thermal radiative scrutinization of a nanofluid flow across a microchannel with thermophoretic particle deposition effects
  43. Ferromagnetic effect on Casson nanofluid flow and transport phenomena across a bi-directional Riga sensor device: Darcy–Forchheimer model
  44. Performance of carbon nanomaterials incorporated with concrete exposed to high temperature
  45. Multicriteria-based optimization of roller compacted concrete pavement containing crumb rubber and nano-silica
  46. Revisiting hydrotalcite synthesis: Efficient combined mechanochemical/coprecipitation synthesis to design advanced tunable basic catalysts
  47. Exploration of irreversibility process and thermal energy of a tetra hybrid radiative binary nanofluid focusing on solar implementations
  48. Effect of graphene oxide on the properties of ternary limestone clay cement paste
  49. Improved mechanical properties of graphene-modified basalt fibre–epoxy composites
  50. Sodium titanate nanostructured modified by green synthesis of iron oxide for highly efficient photodegradation of dye contaminants
  51. Green synthesis of Vitis vinifera extract-appended magnesium oxide NPs for biomedical applications
  52. Differential study on the thermal–physical properties of metal and its oxide nanoparticle-formed nanofluids: Molecular dynamics simulation investigation of argon-based nanofluids
  53. Heat convection and irreversibility of magneto-micropolar hybrid nanofluids within a porous hexagonal-shaped enclosure having heated obstacle
  54. Numerical simulation and optimization of biological nanocomposite system for enhanced oil recovery
  55. Laser ablation and chemical vapor deposition to prepare a nanostructured PPy layer on the Ti surface
  56. Cilostazol niosomes-loaded transdermal gels: An in vitro and in vivo anti-aggregant and skin permeation activity investigations towards preparing an efficient nanoscale formulation
  57. Linear and nonlinear optical studies on successfully mixed vanadium oxide and zinc oxide nanoparticles synthesized by sol–gel technique
  58. Analytical investigation of convective phenomena with nonlinearity characteristics in nanostratified liquid film above an inclined extended sheet
  59. Optimization method for low-velocity impact identification in nanocomposite using genetic algorithm
  60. Analyzing the 3D-MHD flow of a sodium alginate-based nanofluid flow containing alumina nanoparticles over a bi-directional extending sheet using variable porous medium and slip conditions
  61. A comprehensive study of laser irradiated hydrothermally synthesized 2D layered heterostructure V2O5(1−x)MoS2(x) (X = 1–5%) nanocomposites for photocatalytic application
  62. Computational analysis of water-based silver, copper, and alumina hybrid nanoparticles over a stretchable sheet embedded in a porous medium with thermophoretic particle deposition effects
  63. A deep dive into AI integration and advanced nanobiosensor technologies for enhanced bacterial infection monitoring
  64. Effects of normal strain on pyramidal I and II 〈c + a〉 screw dislocation mobility and structure in single-crystal magnesium
  65. Computational study of cross-flow in entropy-optimized nanofluids
  66. Significance of nanoparticle aggregation for thermal transport over magnetized sensor surface
  67. A green and facile synthesis route of nanosize cupric oxide at room temperature
  68. Effect of annealing time on bending performance and microstructure of C19400 alloy strip
  69. Chitosan-based Mupirocin and Alkanna tinctoria extract nanoparticles for the management of burn wound: In vitro and in vivo characterization
  70. Electrospinning of MNZ/PLGA/SF nanofibers for periodontitis
  71. Photocatalytic degradation of methylene blue by Nd-doped titanium dioxide thin films
  72. Shell-core-structured electrospinning film with sequential anti-inflammatory and pro-neurogenic effects for peripheral nerve repairment
  73. Flow and heat transfer insights into a chemically reactive micropolar Williamson ternary hybrid nanofluid with cross-diffusion theory
  74. One-pot fabrication of open-spherical shapes based on the decoration of copper sulfide/poly-O-amino benzenethiol on copper oxide as a promising photocathode for hydrogen generation from the natural source of Red Sea water
  75. A penta-hybrid approach for modeling the nanofluid flow in a spatially dependent magnetic field
  76. Advancing sustainable agriculture: Metal-doped urea–hydroxyapatite hybrid nanofertilizer for agro-industry
  77. Utilizing Ziziphus spina-christi for eco-friendly synthesis of silver nanoparticles: Antimicrobial activity and promising application in wound healing
  78. Plant-mediated synthesis, characterization, and evaluation of a copper oxide/silicon dioxide nanocomposite by an antimicrobial study
  79. Effects of PVA fibers and nano-SiO2 on rheological properties of geopolymer mortar
  80. Investigating silver and alumina nanoparticles’ impact on fluid behavior over porous stretching surface
  81. Potential pharmaceutical applications and molecular docking study for green fabricated ZnO nanoparticles mediated Raphanus sativus: In vitro and in vivo study
  82. Effect of temperature and nanoparticle size on the interfacial layer thickness of TiO2–water nanofluids using molecular dynamics
  83. Characteristics of induced magnetic field on the time-dependent MHD nanofluid flow through parallel plates
  84. Flexural and vibration behaviours of novel covered CFRP composite joints with an MWCNT-modified adhesive
  85. Experimental research on mechanically and thermally activation of nano-kaolin to improve the properties of ultra-high-performance fiber-reinforced concrete
  86. Analysis of variable fluid properties for three-dimensional flow of ternary hybrid nanofluid on a stretching sheet with MHD effects
  87. Biodegradability of corn starch films containing nanocellulose fiber and thymol
  88. Toxicity assessment of copper oxide nanoparticles: In vivo study
  89. Some measures to enhance the energy output performances of triboelectric nanogenerators
  90. Reinforcement of graphene nanoplatelets on water uptake and thermomechanical behaviour of epoxy adhesive subjected to water ageing conditions
  91. Optimization of preparation parameters and testing verification of carbon nanotube suspensions used in concrete
  92. Max-phase Ti3SiC2 and diverse nanoparticle reinforcements for enhancement of the mechanical, dynamic, and microstructural properties of AA5083 aluminum alloy via FSP
  93. Advancing drug delivery: Neural network perspectives on nanoparticle-mediated treatments for cancerous tissues
  94. PEG-PLGA core–shell nanoparticles for the controlled delivery of picoplatin–hydroxypropyl β-cyclodextrin inclusion complex in triple-negative breast cancer: In vitro and in vivo study
  95. Conduction transportation from graphene to an insulative polymer medium: A novel approach for the conductivity of nanocomposites
  96. Review Articles
  97. Developments of terahertz metasurface biosensors: A literature review
  98. Overview of amorphous carbon memristor device, modeling, and applications for neuromorphic computing
  99. Advances in the synthesis of gold nanoclusters (AuNCs) of proteins extracted from nature
  100. A review of ternary polymer nanocomposites containing clay and calcium carbonate and their biomedical applications
  101. Recent advancements in polyoxometalate-functionalized fiber materials: A review
  102. Special contribution of atomic force microscopy in cell death research
  103. A comprehensive review of oral chitosan drug delivery systems: Applications for oral insulin delivery
  104. Cellular senescence and nanoparticle-based therapies: Current developments and perspectives
  105. Cyclodextrins-block copolymer drug delivery systems: From design and development to preclinical studies
  106. Micelle-based nanoparticles with stimuli-responsive properties for drug delivery
  107. Critical assessment of the thermal stability and degradation of chemically functionalized nanocellulose-based polymer nanocomposites
  108. Research progress in preparation technology of micro and nano titanium alloy powder
  109. Nanoformulations for lysozyme-based additives in animal feed: An alternative to fight antibiotic resistance spread
  110. Incorporation of organic photochromic molecules in mesoporous silica materials: Synthesis and applications
  111. A review on modeling of graphene and associated nanostructures reinforced concrete
  112. A review on strengthening mechanisms of carbon quantum dots-reinforced Cu-matrix nanocomposites
  113. Review on nanocellulose composites and CNFs assembled microfiber toward automotive applications
  114. Nanomaterial coating for layered lithium rich transition metal oxide cathode for lithium-ion battery
  115. Application of AgNPs in biomedicine: An overview and current trends
  116. Nanobiotechnology and microbial influence on cold adaptation in plants
  117. Hepatotoxicity of nanomaterials: From mechanism to therapeutic strategy
  118. Applications of micro-nanobubble and its influence on concrete properties: An in-depth review
  119. A comprehensive systematic literature review of ML in nanotechnology for sustainable development
  120. Exploiting the nanotechnological approaches for traditional Chinese medicine in childhood rhinitis: A review of future perspectives
  121. Twisto-photonics in two-dimensional materials: A comprehensive review
  122. Current advances of anticancer drugs based on solubilization technology
  123. Recent process of using nanoparticles in the T cell-based immunometabolic therapy
  124. Future prospects of gold nanoclusters in hydrogen storage systems and sustainable environmental treatment applications
  125. Preparation, types, and applications of one- and two-dimensional nanochannels and their transport properties for water and ions
  126. Microstructural, mechanical, and corrosion characteristics of Mg–Gd–x systems: A review of recent advancements
  127. Functionalized nanostructures and targeted delivery systems with a focus on plant-derived natural agents for COVID-19 therapy: A review and outlook
  128. Mapping evolution and trends of cell membrane-coated nanoparticles: A bibliometric analysis and scoping review
  129. Nanoparticles and their application in the diagnosis of hepatocellular carcinoma
  130. In situ growth of carbon nanotubes on fly ash substrates
  131. Structural performance of boards through nanoparticle reinforcement: An advance review
  132. Reinforcing mechanisms review of the graphene oxide on cement composites
  133. Seed regeneration aided by nanomaterials in a climate change scenario: A comprehensive review
  134. Surface-engineered quantum dot nanocomposites for neurodegenerative disorder remediation and avenue for neuroimaging
  135. Graphitic carbon nitride hybrid thin films for energy conversion: A mini-review on defect activation with different materials
  136. Nanoparticles and the treatment of hepatocellular carcinoma
  137. Special Issue on Advanced Nanomaterials and Composites for Energy Conversion and Storage - Part II
  138. Highly safe lithium vanadium oxide anode for fast-charging dendrite-free lithium-ion batteries
  139. Recent progress in nanomaterials of battery energy storage: A patent landscape analysis, technology updates, and future prospects
  140. Special Issue on Advanced Nanomaterials for Carbon Capture, Environment and Utilization for Energy Sustainability - Part II
  141. Calcium-, magnesium-, and yttrium-doped lithium nickel phosphate nanomaterials as high-performance catalysts for electrochemical water oxidation reaction
  142. Low alkaline vegetation concrete with silica fume and nano-fly ash composites to improve the planting properties and soil ecology
  143. Mesoporous silica-grafted deep eutectic solvent-based mixed matrix membranes for wastewater treatment: Synthesis and emerging pollutant removal performance
  144. Electrochemically prepared ultrathin two-dimensional graphitic nanosheets as cathodes for advanced Zn-based energy storage devices
  145. Enhanced catalytic degradation of amoxicillin by phyto-mediated synthesised ZnO NPs and ZnO-rGO hybrid nanocomposite: Assessment of antioxidant activity, adsorption, and thermodynamic analysis
  146. Incorporating GO in PI matrix to advance nanocomposite coating: An enhancing strategy to prevent corrosion
  147. Synthesis, characterization, thermal stability, and application of microporous hyper cross-linked polyphosphazenes with naphthylamine group for CO2 uptake
  148. Engineering in ceramic albite morphology by the addition of additives: Carbon nanotubes and graphene oxide for energy applications
  149. Nanoscale synergy: Optimizing energy storage with SnO2 quantum dots on ZnO hexagonal prisms for advanced supercapacitors
  150. Aging assessment of silicone rubber materials under corona discharge accompanied by humidity and UV radiation
  151. Tuning structural and electrical properties of Co-precipitated and Cu-incorporated nickel ferrite for energy applications
  152. Sodium alginate-supported AgSr nanoparticles for catalytic degradation of malachite green and methyl orange in aqueous medium
  153. An environmentally greener and reusability approach for bioenergy production using Mallotus philippensis (Kamala) seed oil feedstock via phytonanotechnology
  154. Micro-/nano-alumina trihydrate and -magnesium hydroxide fillers in RTV-SR composites under electrical and environmental stresses
  155. Mechanism exploration of ion-implanted epoxy on surface trap distribution: An approach to augment the vacuum flashover voltages
  156. Nanoscale engineering of semiconductor photocatalysts boosting charge separation for solar-driven H2 production: Recent advances and future perspective
  157. Excellent catalytic performance over reduced graphene-boosted novel nanoparticles for oxidative desulfurization of fuel oil
  158. Special Issue on Advances in Nanotechnology for Agriculture
  159. Deciphering the synergistic potential of mycogenic zinc oxide nanoparticles and bio-slurry formulation on phenology and physiology of Vigna radiata
  160. Nanomaterials: Cross-disciplinary applications in ornamental plants
  161. Special Issue on Catechol Based Nano and Microstructures
  162. Polydopamine films: Versatile but interface-dependent coatings
  163. In vitro anticancer activity of melanin-like nanoparticles for multimodal therapy of glioblastoma
  164. Poly-3,4-dihydroxybenzylidenhydrazine, a different analogue of polydopamine
  165. Chirality and self-assembly of structures derived from optically active 1,2-diaminocyclohexane and catecholamines
  166. Advancing resource sustainability with green photothermal materials: Insights from organic waste-derived and bioderived sources
  167. Bioinspired neuromelanin-like Pt(iv) polymeric nanoparticles for cancer treatment
  168. Special Issue on Implementing Nanotechnology for Smart Healthcare System
  169. Intelligent explainable optical sensing on Internet of nanorobots for disease detection
  170. Special Issue on Green Mono, Bi and Tri Metallic Nanoparticles for Biological and Environmental Applications
  171. Tracking success of interaction of green-synthesized Carbopol nanoemulgel (neomycin-decorated Ag/ZnO nanocomposite) with wound-based MDR bacteria
  172. Green synthesis of copper oxide nanoparticles using genus Inula and evaluation of biological therapeutics and environmental applications
  173. Biogenic fabrication and multifunctional therapeutic applications of silver nanoparticles synthesized from rose petal extract
  174. Metal oxides on the frontlines: Antimicrobial activity in plant-derived biometallic nanoparticles
  175. Controlling pore size during the synthesis of hydroxyapatite nanoparticles using CTAB by the sol–gel hydrothermal method and their biological activities
  176. Special Issue on State-of-Art Advanced Nanotechnology for Healthcare
  177. Applications of nanomedicine-integrated phototherapeutic agents in cancer theranostics: A comprehensive review of the current state of research
  178. Smart bionanomaterials for treatment and diagnosis of inflammatory bowel disease
  179. Beyond conventional therapy: Synthesis of multifunctional nanoparticles for rheumatoid arthritis therapy
Downloaded on 23.3.2026 from https://www.degruyterbrill.com/document/doi/10.1515/ntrev-2024-0077/html
Scroll to top button