Abstract
This research delves into the influence of H2Valdien derivatives on the proliferation, migration, and apoptosis induction in hepatoma carcinoma cells (HepG2, Huh-7, and SMMC-7721), with a specific emphasis on inhibiting epithelial–mesenchymal transition (EMT) through modulation of the Hedgehog (Hh) signaling pathway. Utilizing the cell counting kit-8 method, flow cytometry, TUNEL assay, wound healing, and transwell assays, we observed a dose-dependent growth arrest and apoptosis induction in HepG2, Huh-7, and SMMC-7721 cells. Notably, H2Valdien derivatives exhibited a capacity to reduce migration and invasion, impacting the expression of EMT-associated proteins such as N-cadherin, vimentin, and E-cadherin. Mechanistically, these derivatives demonstrated the inhibition of the Hh signaling pathway by inactivating Sonic Hh (Shh) and smoothened proteins. This study underscores the robust antiproliferative and apoptosis-inducing effects of H2Valdien derivatives on hepatoma carcinoma cells and elucidates their regulatory role in EMT through modulation of the Hh signaling pathway, providing valuable insights for potential therapeutic interventions.
1 Introduction
Liver cancer poses a significant global public health challenge, with approximately 906,000 new cases and 830,000 deaths reported in 2020. Ranking as the sixth most prevalent cancer worldwide, it stands as the third leading cause of cancer-related mortality [1,2]. Hepatocellular carcinoma, constituting 90% of all liver cancer cases, emerges as the predominant type. The lack of effective treatments for advanced-stage tumors contributes significantly to the unfavorable prognosis associated with hepatocellular carcinoma [3]. Established therapeutic modalities, including chemotherapy, surgery, and immunotherapy, demonstrate efficacy in managing liver cancer; however, the pursuit of novel therapeutic alternatives remains imperative. Natural substances offer promise in enhancing therapeutic impact while reducing systemic toxicity and adverse effects [4].
Schiff bases, primarily characterized by the presence of imine or methylimine functional groups (–RC═N–), represent a class of organic compounds synthesized through the reaction of primary amines with aldehydes or ketones under specific conditions. In our long-standing research, we have focused on exploring the application of Schiff base compounds in anti-tumor therapy. Schiff bases exhibit a wide range of biological activities, including antifungal, antibacterial, antimalarial, anti-inflammatory, and antiviral properties. Particularly noteworthy is their significant inhibitory effect on various tumor cells, holding crucial significance in the development of novel therapeutics [5–7]. As the primary structural components of Schiff base complexes, Schiff base ligands encompass a variety of forms, including rigid, cyclic, and flexible ligands. In recent years, there has been increasing research interest in flexible ligands, mainly due to their ease of synthesis, modifiable structures, facile modification, and interchangeability, offering versatile coordination modes and demonstrating high performance with biological activity.
In our previous study, we discovered Valdien, a Schiff base ligand derived from o-vanillin, exhibiting anti-tumor effects both in vitro and in vivo [8,9]. Additionally, related studies have indicated that Valdien can suppress the proliferation of breast cancer cells (MCF-7 and MDA-MB-231) in vitro by modulating the Wnt1/-catenin signaling pathway [10]. Valdien inhibits proliferation and induces apoptosis of colorectal cancer cells via upregulating tumor suppressor activity of p53 to inhibit Wnt/β-catenin signal pathway [11]. Furthermore, our research has identified the anti-tumor properties of H2Valdien, along with its protective effects against chemotherapy-induced liver damage [12]. Despite the advantage of small molecular weight of H2Valdien ligand, its insolubility in water, necessitating dissolution in dimethyl sulfoxide, limits its pharmaceutical applications. To overcome this challenge, our research group has undertaken the modification of the H2Valdien ligand, successfully synthesizing water-soluble derivatives of H2Valdien.
Through our investigations, we have found that H2Valdien derivatives can significantly inhibit the proliferation and migration of liver cancer cells. Additionally, we provide evidence for the first time suggesting that H2Valdien derivatives can induce epithelial–mesenchymal transition (EMT) in liver cancer cells by modulating Hedgehog (Hh) signaling pathways.
2 Materials and methods
2.1 Cell culture and reagents
The human hepatocellular carcinoma cell line HepG2 was kindly donated by the laboratory of Gansu University of Traditional Chinese Medicine, and the cell lines Huh-7 and SMMC-7721 were kindly donated by the laboratory of the Second Hospital of Lanzhou University. HepG2, Huh-7, and SMMC-7721 human hepatocellular carcinoma cells were cultured in Dulbecco's modified eagle medium (DMEM) (Shanghai Basalmedia Technologies Co., Ltd) with 10% fetal bovine serum (FBS), 100 U/mL penicillin, and 100 μg/mL streptomycin at 37°C in a 5% CO2 humidified atmosphere. The H2Valdien derivative, provided by Professor Song Pengfei (Northwest Normal University, China), was used in the study. Heat-inactivated FBS was supplied by Sijiqing Company Ltd, China. The Annexin V-PE apoptosis detection kit was purchased from Beyotime Institute of Biotechnology (Nanjing, China). Antibodies targeting EMT-related proteins (E-cadherin, N-cadherin, Vimentin) and Hh signaling pathway proteins (Smo, Shh) were obtained from Proteintech Group Inc., Chicago, IL, USA. The Hh signaling pathway inhibitor, Cyclopamine, was sourced from Abmole Bioscience Inc., Houston, USA.
-
Declarations: Hepatoma carcinoma cells HepG2, Huh-7, and SMMC-7721 derived from Gansu Provincial People’s Hospital Central Laboratory Cell Bank.
2.2 Cell counting kit-8 (CCK-8) assay
Logarithmic phase HepG2, Huh-7, and SMMC-7721 cell suspensions (1 × 104 cells/mL) were seeded in 96-well plates. After 24 h, medium replacement occurred, and H2Valdien derivatives (final concentrations: 0, 5, 10, 20, and 40 mg/L) were introduced. Following 24, 48, and 72 h of continuous culture, 10 μL CCK-8 (Abmole Bioscience Inc., Houston, USA) solution was added to each well. Post a 2 h incubation, absorbance at 450 nm was measured using a microplate reader. Cell proliferation rates (%) were calculated as (A drug group/A blank control group) × 100%, providing a precise quantification of H2Valdien derivatives’ impact on HepG2, Huh-7, and SMMC-7721 cell proliferation with scholarly acumen.
2.3 Wound healing assay
HepG2, Huh-7, and SMMC-7721 cells were trypsinized, resuspended in serum-free medium, and plated on six-well plates. Following an overnight incubation to achieve confluency, linear wounds were meticulously created in the cell monolayer using pipette tips. After removing debris, cells were washed to refine wound margins. H2Valdien derivatives (5, 10, 20, and 40 mg/L) were applied for incubation. Wounds were observed and photographed after 48 h of incubation using a light microscope (Olympus Life Science, Tokyo, Japan) at 40× magnification. The proportion of healed area was quantified using the formula: percent mobility rate = migrated cell surface area/total surface area × 100. This methodological approach provides a rigorous assessment of cell motility in response to H2Valdien derivatives, contributing to a comprehensive understanding of their impact on HepG2, Huh-7, and SMMC-7721 cellular dynamics.
2.4 Transwell assay
The undersurface of the Transwell apparatus (Corning Costar, Corning, NY, USA) was precoated with Matrigel (Corning Costar, Corning, NY, USA), diluted fivefold with basal media. Cells were seeded in the upper chamber at a density of 8 × 103 cells per well in 200 μL of serum-free DMEM medium containing H2Valdien derivatives (5, 10, 20, and 40 mg/L). The lower compartment was filled with 600 μL of DMEM medium supplemented with 10% FBS, serving as a chemoattractant. After a 48 h incubation, cells in the lower chamber were fixed with methanol and stained with 0.5% (w/v) crystal violet. Following removal of cells from the top layer, imaging of cells on the migrating layer was conducted using an inverted microscope (Olympus Life Science, Tokyo, Japan) at a magnification of ×200. Utilizing IMAGE-J software (Version 1.53r21, Bethesda, MD, USA), data were collected from nine randomly selected fields for quantification of attached and invaded cells. The average cell count per field of vision was then calculated, providing a rigorous and quantitative evaluation of the impact of H2Valdien derivatives on cell invasion dynamics.
2.5 Annexin V-FITC/PI double staining assay
HepG2 and Huh-7 cell suspensions (1 × 104 cells/mL) were plated at 500 μL per well in a six-well cell culture plate. After 24 h, the culture medium was replaced, and H2Valdien derivatives at concentrations of 0, 5, 10, 20, and 40 mg/L were introduced for intervention. Subsequently, cells were trypsinized (without ethylene diamine tetraacetic acid addition) and centrifuged (2,000 revolutions per minute for 5 min) after 48 h of continuous culture. Flow cytometric analysis of apoptosis levels was conducted following cell washing with phosphate buffered saline (PBS) solution and processing according to the Annexin V-FITC/PI kit operating instructions. This rigorous methodology ensures precise assessment and quantification of apoptotic events induced by varying concentrations of H2Valdien derivatives in HepG2 and Huh-7 cells.
2.6 TUNEL assay
TUNEL staining was used to detect apoptotic cells in liver cancer cells, and according to the manufacturer’s recommendations. A fluorescent microscope was used to observe the apoptotic cells. TUNEL-positive cells emit fluorescence signals under a fluorescence microscope, observed using suitable filter sets. Images are randomly captured to ensure representative data. TUNEL-positive cells are quantified within the images, and the total cell count in the same fields is determined, often with nuclear staining. The apoptosis percentage is calculated by dividing the TUNEL-positive cell count by the total cell count and multiplying by 100. Data from multiple fields are averaged, and statistical analysis is performed to assess experimental reproducibility and significance.
2.7 Western blotting analysis
HepG2 and Huh7 cells (1 × 105 cells/well) were treated with H2Valdien derivatives (5, 10, 20, and 40 mg/L) for 48 h at various concentrations. For western blot analysis, cells were isolated, cold PBS-rinsed, and lysed at 4°C in radio immunoprecipitation assay buffer (Beyotime, China) containing 1% phenylmethanesulfonyl fluoride. Protein concentration was determined using bicinchoninic acid testing (Solarbio, Beijing, China). Subsequently, the samples were mixed with loading buffer and boiled at 100°C for 10 min. Proteins were separated on a 10% sodium dodecyl sulfate-polyacrylamide gel electrophoresis and transferred to polyvinylidene fluoride membranes. After blocking with 5% skim milk for 2 h, membranes were incubated overnight at 4°C with primary antibodies. Following this, membranes underwent a second incubation with secondary antibodies at room temperature for an additional hour before enhanced chemiluminescence reaction was employed for blot detection. This meticulous western blotting procedure ensures accurate analysis of protein expression levels in response to H2Valdien derivatives, contributing to a comprehensive understanding of their molecular impact on HepG2 and Huh7 cells.
2.8 Quantitative reverse transcription PCR (qRT-PCR)
Total RNA was extracted from HepG2 cells treated with H2Valdien derivatives (5, 10, 20, and 40 mg/L) for 48 h using TRIzol (Thermo Fisher Scientific, Waltham, MA, USA). For cDNA synthesis, 2 µg of total RNA underwent reverse transcription with a cDNA Synthesis SuperMix for qRT-PCR (Yeasen, Shanghai, China). qRT-PCR was conducted to assess the expressions of E-cadherin, N-cadherin, and vimentin using SYBR Green PCR Master Mix (Yeasen, Shanghai, China). The qRT-PCR program settings included an initial denaturation for 5 min at 95°C, followed by denaturation for 10 s at 95°C and annealing for 30 s at 60°C for 40 reaction cycles. GAPDH served as a control gene, and data analysis was performed using the 2−ΔΔCq method. Table 1 provides the primer sequences employed in this study. This methodological approach ensures robust quantification and analysis of gene expression profiles in response to H2Valdien derivatives in HepG2 cells.
Primer sequences created in RT-qPCR
| Primer name | Primer sequence (5ʹ–3ʹ) | Products (bp) |
|---|---|---|
| GAPDH | 168 | |
| Forward | GGAAGCTTGTCATCAATGGAAATC | |
| Reverse | TGATGACCCTTTTGGCTCCC | |
| E-cadherin | 162 | |
| Forward | GAGAACGCATTGCCACATACAC | |
| Reverse | GAGCACCTTCCATGACAGACCC | |
| N-cadherin | 294 | |
| Forward | AAGAGGCAGAGACTTGCGAAAC | |
| Reverse | TGGAGTCACACTGGCAAACCTT | |
| Vimentin | 158 | |
| Forward | GGAGGAGATGCTTCAGAGAGAG | |
| Reverse | GGATTTCCTCTTCGTGGAGTTTC |
2.9 Statistical analysis
The results from each study underwent scrutiny via one-way analysis of variance (ANOVA) and are presented as mean ± standard deviation. Statistical analyses were conducted using SPSS version 23 (SPSS, Inc., Chicago, IL, USA). Significance levels were determined, and differences between groups were considered statistically significant if P < 0.05.
3 Results
3.1 H2Valdien derivative inhibits hepatoma carcinoma cell proliferation in vitro
Various concentrations (5, 10, 20, 40 mg/L) of H2Valdien derivatives (Figure 1a) were applied for 24, 48, and 72 h to hepatoma carcinoma cell lines HepG2, Huh-7, and SMMC-7721. The CCK-8 assay was employed to assess the potency of H2Valdien derivatives in inhibiting the proliferation of different hepatoma cells. Compared to control cells, the proliferation rate of hepatoma carcinoma cells exhibited a notable decrease with increasing concentrations and prolonged exposure to H2Valdien derivatives (Figure 1b). In the 48 h comparison among the three cell lines, it was observed that the inhibitory effect on proliferation was more pronounced in HepG2 cells with the application of H2Valdien derivatives (Figure 1c). These findings underscore the inhibitory impact of H2Valdien derivatives on hepatoma carcinoma cell proliferation, with distinct sensitivity variations among the cell lines.

H2Valdien derivatives’ effects on cytotoxicity and proliferation inhibition in liver cancer cell lines. (a) Chemical structures of H2Valdien derivatives. (b) H2Valdien derivatives were utilized to treat HepG2, Huh-7, and SMMC-7721 cells at multiple doses for 24, 48, and 72 h. The CCK-8 method was used to test cell viability. (c) Different cells were treated with H2Valdien derivatives for 48 h to compare the inhibition of cell proliferation by H2Valdien derivatives and then the cell viability was measured by the CCK-8 assay. Each set of data is presented as the mean ± SD of three independent experiments. *P < 0.05, **P < 0.01.
3.2 H2Valdien derivatives inhibit hepatoma carcinoma cell migration and invasion
In the context of the wound healing assay, the inhibitory effects of H2Valdien derivatives on hepatoma carcinoma cell migration were assessed by observing changes in scratch width, indicating alterations in cell mobility. The results (Figure 2a–c) reveal a pronounced, dose-dependent inhibition of hepatoma carcinoma cell migration upon exposure to H2Valdien derivatives for 48 h at concentrations of 5, 10, 20, and 40 mg/L. Notably, HepG2 cells exhibited the most significant migration inhibition, with the strongest effect observed at 40 mg/L (9.632 ± 8.134%), compared to Huh-7 (19.671 ± 1.351%) and SMMC-7721 (14.844 ± 4.733%) (Figure 2d). In tandem, invasion, a critical facet of tumor proliferation and metastasis, was investigated using Transwell assays to elucidate the impact of H2Valdien derivatives. Following a 48 h treatment with 5, 10, 20, and 40 mg/L of H2Valdien derivatives, a substantial reduction in hepatoma carcinoma cell invasion was observed, consistent with the results of wound healing tests. SMMC-7721 cells exhibited heightened sensitivity and stronger invasion inhibition, with the number of invaded cells decreasing from 910.889 ± 83.898 to 184.556 ± 15.742 at the H2Valdien derivative concentration of 40 mg/L (Figure 3a–d). In summary, H2Valdien derivatives exhibit a dose-dependent reduction in both cell migration and invasion, showcasing their potential as inhibitors of critical processes associated with hepatoma carcinoma progression.

Ability of H2Valdien derivatives to inhibit the migrate of HepG2, Huh-7, and SMMC-7721 cells. (a)–c) H2Valdien derivatives were used to cultivate HepG2, Huh-7, and SMMC-7721 cells for 48 h at various doses. The mobility ratio was measured using wound healing assays after photos were taken for 0 and 48 h, respectively. (d) The scratch width was quantified to calculate the migration inhibition force of the H2Valdien derivatives. Each set of data is presented as the mean ± SD of three independent experiments. *P < 0.05, **P < 0.01.

Ability of H2Valdien derivatives to inhibit the invasion of HepG2, Huh-7, and SMMC-7721 cells. (a)–(c) Following treatment of HepG2, Huh-7, and SMMC-7721 cells with different concentrations of H2Valdien derivatives for 48 h, invasion inhibition capacity was verified by the number of invaded cells. (d) The number of invaded cells was quantified. Each set of data is presented as the mean ± SD of three independent experiments. *P < 0.05, **P < 0.01.
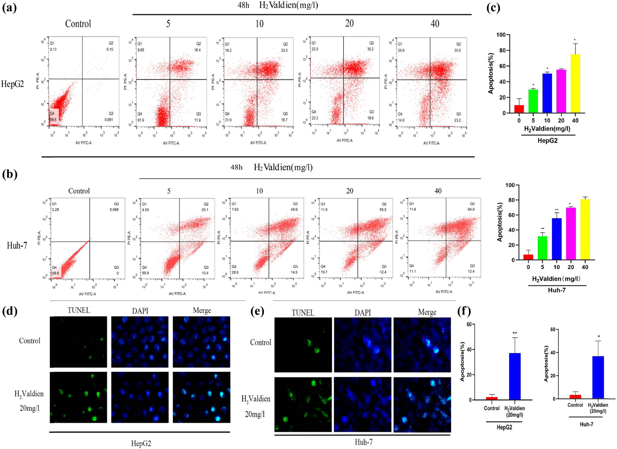
3.3 H2Valdien derivatives induce apoptosis in hepatoma carcinoma cells
The apoptotic potential of H2Valdien derivatives in HepG2 and Huh-7 cells was assessed through flow cytometry, utilizing PI and annexin V staining to distinguish between healthy, early/late apoptotic, and necrotic cells. Following a 48 h exposure to H2Valdien derivatives, both HepG2 and Huh-7 cells exhibited noteworthy apoptosis, demonstrating a dose-dependent trend (Figure 4a and b). Quantitative analysis revealed a higher induction of apoptosis in Huh-7 cells by H2Valdien derivatives (Figure 4c). To further validate the apoptotic induction, TUNEL staining was employed to detect the breakage of nuclear DNA during early apoptosis, confirming the impact of H2Valdien derivatives on hepatoma carcinoma cells. Notably, an increase in TUNEL-positive cells was observed after 48 h of treatment, indicating enhanced cellular apoptosis (Figure 4d and e). Software analysis and quantification of this assay revealed comparable apoptosis induction by H2Valdien derivatives in HepG2 and Huh-7 cells, reaching 36.850 ± 13.156 and 37.227 ± 12.088%, respectively, at a concentration of 20 mg/L (Figure 4f). These findings emphasize the significant apoptotic effect of H2Valdien derivatives in hepatoma carcinoma cells, offering promising insights into their potential therapeutic applications.

H2Valdien derivatives induces liver cancer HepG2 and Huh-7 cells apoptosis. (a) and (b) The HepG2 and Huh-7 cells were treated with H2Valdien derivatives (5, 10, 20, and 40 mg/L) for 48 h and then used Annexin V-FITC/PI double staining detected apoptosis. (c) Quantification of the sum of early apoptotic and late apoptotic cells. (d) and (e) The liver cancer cells treated with H2Valdien derivatives at 20 mg/L and incubation for 48 h was then measured by TUNEL staining. (f) Quantification of the number of apoptotic bodies measured in the TUNEL experiments. Each set of data is presented as the mean ± SD of three independent experiments. *P < 0.05, **P < 0.01.
3.4 H2Valdien derivatives modulate EMT-associated mRNA and proteins in hepatoma carcinoma cells
In the context of cancer pathophysiology, the evolution of neoplastic cells from epithelial to mesenchymal characteristics is recognized as a critical aspect of tumor progression. This transition involves the loss of E-cadherin expression and specific cytokeratins, accompanied by the activation of markers associated with the mesenchymal state, including N-cadherin, vimentin, fibronectin, and integrins 1 and 3. To investigate whether the suppressive effects of H2Valdien derivatives on EMT are linked to specific mRNA expression, qRT-PCR was employed to evaluate mRNA levels following 48 h of incubation with H2Valdien derivatives (5, 10, 20, and 40 mg/L).
The results revealed a dose-dependent downregulation of N-cadherin and vimentin mRNA levels, accompanied by an upregulation of E-cadherin expression. Interestingly, the signaling pathway inhibitor Cyclopamine exhibited a similar impact on E-cadherin, N-cadherin, and vimentin expression levels (Figure 5a and b). Further exploration through western blot analysis elucidated the influence of H2Valdien derivatives on key EMT-associated proteins in HepG2 and Huh7 cells. After a 48 h incubation with varying concentrations of H2Valdien derivatives, a significant upregulation of E-cadherin expression and a noteworthy downregulation of N-cadherin and vimentin expression were observed in a dose-dependent manner (Figure 5c and d). These findings underscore the inhibitory effect of H2Valdien derivatives on EMT progression in hepatoma cells, highlighting their potential as regulators of crucial molecular processes associated with tumor metastasis.

H2Valdien derivatives inhibited the mRNA and protein expression of Hh pathway and EMT markers in HepG2 and Huh-7 liver cancer cells. (a) EMT-associated mRNA expression was measured by RT-qPCR. (b) The corresponding mRNA expression was measured after the addition of the Hh signaling pathway inhibitors. (c) Different hepatoma carcinoma cells were treated with H2Valdien derivatives for 48 h, and the H2Valdien derivatives affected the different protein expressions in a dose-dependent manner used by western blot. (d) Quantification of protein expression after the addition of different concentrations of the H2Valdien derivatives. (e) Different protein expressions were detected in the same way after the addition of the signaling pathway inhibitors. (f) Quantification of the expression of the different proteins after the addition of the Hh signaling pathway inhibitors. Each set of data is presented as the mean ± SD of three independent experiments.*P < 0.05, **P < 0.01.
3.5 H2Valdien derivatives inhibit EMT in hepatoma cells via the Hh signaling pathway
The Hh signaling pathway plays diverse roles in cancer development and progression, influencing tumor growth, proliferation, and invasion through various mechanisms. Abnormal activation of the Hh signaling pathway is implicated in these processes, making it a potential target for anti-cancer therapies. The efficacy of H2Valdien derivatives in inhibiting both the Hh signaling pathway and EMT was investigated by exposing hepatoma carcinoma cells to different concentrations of H2Valdien derivatives for 48 h. Protein analysis revealed that Smo and Shh, key components of the Hh signaling pathway, exhibited significantly lower levels in the H2Valdien derivative groups compared to the control groups (Figure 5e and f). To validate the role of H2Valdien derivatives in the Hh signaling pathway, inhibitors of this pathway were introduced, leading to a reverse verification. The inhibitor groups demonstrated an increase in E-cadherin expression, coupled with a decrease in N-cadherin and vimentin compared to groups without signaling pathway inhibitors (Figure 5e and f). Collectively, these results suggest that H2Valdien derivatives inhibit EMT in hepatoma carcinoma cells through the modulation of the Hh signaling pathway, emphasizing their potential as therapeutic agents targeting key molecular pathways involved in cancer progression.
4 Discussion
The extensive expansion of Schiff bases, including various organometallic compounds and aspects of bioinorganic chemistry, is notable in recent research [13]. Under specific conditions, primary amines can react with aldehydes or ketones to form Schiff bases [7,14]. In the long-term research of our group, we have focused on exploring the application of Schiff bases in antitumor therapy. Previous studies have demonstrated that Valdien, which belongs to the Schiff base family, has significant antitumor effects against human non-Hodgkin’s lymphoma. However, the poor water solubility of Valdien limits its clinical application. Therefore, we synthesized Schiff base ligands, designed a novel ligand (H2Valdien) with high water solubility, and investigated its antitumor effect and potential mechanism of action against hepatocellular carcinoma.
To assess the cytotoxicity of H2Valdien derivatives on HepG2, Huh-7, and SMMC-7721 cells, a CCK-8 assay was conducted. Results indicate that H2Valdien derivatives inhibit hepatoma cell proliferation in a dose- and time-dependent manner, with stronger cytotoxic effects observed on HepG2 cells.
A significant portion of cancer-related deaths is attributed to tumor metastasis, where cancer cells spread from a primary site to distant organs [15]. The treatment of cancer often involves the use of both antimetastatic drugs and cytotoxic chemotherapy [16]. In this experiment, the impact of H2Valdien derivatives on the metastasis and invasion of hepatoma carcinoma cells were assessed through wound healing assays and transwell assays. The results indicate that H2Valdien derivatives dose-dependently inhibit the migration and invasion of hepatoma carcinoma cells.
Cellular apoptosis, a crucial process in maintaining homeostasis, plays a significant role in tumor development and is dysregulated in cancer [17,18]. Our study employed flow cytometry to measure early and late apoptosis in HepG2 and Huh-7 cells treated with H2Valdien derivatives. The results revealed that H2Valdien derivatives induced apoptosis in liver cancer cells, with an increasing number of early and late apoptotic cells as concentrations of the derivatives increased. Additionally, a TUNEL assay confirmed the induction of apoptosis by H2Valdien derivatives, supporting the findings of annexin V-FITC/PI assays.
EMT, a conserved pathway in development, enhances cancer cell motility, invasion, and resistance to apoptosis, contributing to carcinogenesis [19]. In EMT, the expression of the epithelial marker E-cadherin decreases or is absent, while N-cadherin expression increases [20]. E-cadherin acts as a tumor suppressor, influencing polarity, differentiation, migration, and stem cell traits [21]. N-cadherin-positive cancers are associated with increased aggressiveness, and it can override the suppressive function of E-cadherin [22]. Vimentin, a component of the intermediate filament family, is widely expressed in normal mesenchymal cells, maintaining cellular integrity and providing stress resistance [23].
The study revealed that H2Valdien derivatives exerted a dose-dependent inhibition of EMT in HepG2 and Huh-7 cells. This inhibitory effect was evidenced by a decrease in mesenchymal markers N-cadherin and Vimentin, along with an increase in the epithelial marker E-cadherin.
The Hh signaling pathway, comprising ligands such as Sonic Hh (Shh), Indian Hh (Ihh), and Desert Hh (Dhh), is initiated by the interaction of Hh receptors [24]. Certain cancer-causing forms of Shh are implicated in various cancers, including basal cell carcinomas, prostate adenocarcinomas, esophageal and stomach cancers, and pancreatic cancer [25]. In addition to activating the Gli transcription factors, Smo plays a crucial role in regulating the Hh pathway, influencing epithelial cell proliferation [26]. While primary liver cancers like cholangiocarcinoma and hepatocellular carcinoma may be influenced by Hh signals, research in liver cells is still in the early stages. Activation of the Hh receptor results in decreased quiescence/epithelial indicators and a gradual increase in myofibroblast-associated genes such as α-sma, vimentin, fibronectin, and snail [27]. The Hh signaling pathway is intricately connected to the EMT. Studies have demonstrated that activating the EMT pathway promotes metastasis through the Hh signaling pathway [28].
In summary, this study presents compelling evidence supporting the inhibitory effects of H2Valdien derivatives on the proliferation of liver cancer cells in vitro. The findings demonstrate that H2Valdien derivatives effectively hinder cell invasion, migration, and promote apoptosis while inhibiting EMT in hepatoma carcinoma cells by targeting the Hh signaling pathway. These results demonstrate the antitumor effects of H2Valdien and its possible mechanism of action, offering experimental support for their potential as treatments for liver cancer.
-
Funding information: This work was supported by the National Natural Science Foundation of China (81760537) and the National Health Commission Key Laboratory of Gastrointestinal Tumour Diagnosis and Treatment 2022 Master/Postdoctoral Fund Project (NHCDP2022005).
-
Author contributions: Xuhui Zhao and Xiangxiang Shao wrote the manuscript, Xiaomin Huang and Chunyan Dang performed the formal analysis, Ruilin Wang performed the validation, and Hongling Li performed the data analysis.
-
Conflict of interest: There are no conflicts of interest in this article.
-
Consent for publication: Not applicable.
-
Data availability statement: The datasets generated and/or analyzed during the current study are not publicly available but are available from the corresponding author on reasonable request.
References
[1] Forner A, Reig M, Bruix J. Hepatocellular carcinoma. Lancet. 2018 Mar;391(10127):1301–14.10.1016/S0140-6736(18)30010-2Suche in Google Scholar PubMed
[2] Sung H, Ferlay J, Siegel RL, Laversanne M, Soerjomataram I, Jemal A, et al. Global cancer statistics 2020: GLOBOCAN estimates of incidence and mortality worldwide for 36 cancers in 185 Countries. CA Cancer J Clin. 2021 May;7(3):209–49.10.3322/caac.21660Suche in Google Scholar PubMed
[3] Ahn JC, Teng PC, Chen PJ, Posadas E, Tseng HR, Lu SC, et al. Detection of circulating tumor cells and their implications as a biomarker for diagnosis, prognostication, and therapeutic monitoring in hepatocellular carcinoma. Hepatology. 2021 Jan;73(1):422–36.10.1002/hep.31165Suche in Google Scholar PubMed PubMed Central
[4] Anwanwan D, Singh SK, Singh S, Saikam V, Singh R. Challenges in liver cancer and possible treatment approaches. Biochim Biophys Acta Rev Cancer. 2020 Jan;1873(1):188314.10.1016/j.bbcan.2019.188314Suche in Google Scholar PubMed PubMed Central
[5] Matela G. Schiff bases and complexes: a review on anti-cancer activity. Anticancer Agents Med Chem. 2020;20(16):1908–17.10.2174/1871520620666200507091207Suche in Google Scholar PubMed
[6] Yusof ENM, Latif MAM, Tahir MIM, Sakoff JA, Simone MI, Page AJ, et al. o-Vanillin derived schiff bases and their organotin(IV) Compounds: synthesis, structural characterisation, in-silico studies and cytotoxicity. Int J Mol Sci. 2019 Feb 15;20(4):854.10.3390/ijms20040854Suche in Google Scholar PubMed PubMed Central
[7] Tadele KT, Tsega TW. Schiff bases and their metal complexes as potential anticancer candidates: a review of recent works. Anticancer Agents Med Chem. 2019;19(15):1786–95.10.2174/1871520619666190227171716Suche in Google Scholar PubMed
[8] Wang YH, Dong J, Zhai J, Zhang LF, Li HL. N1,N3-bis(3-methoxysalicylidene) diethylenetriamine induces apoptosis in colon cancer HCT-116 cells through inhibiting Wnt1/β-catenin signaling pathway[J]. Int J Clin Exp Pathol. 2017;10(1):10–22.Suche in Google Scholar
[9] Li HL, Feng TX, Ge B, Wang YH. Role of Valdien in proliferation and apoptosis of human non-Hodgkin’s lymphoma cells in vitro. Int J Clin Exp Med. 2018;11(12):13014–23.Suche in Google Scholar
[10] Li H, Dang C, Tai X, Xue L, Meng Y, et al. VALD-3, a Schiff base ligand synthesized from o-vanillin derivatives, induces cell cycle arrest and apoptosis in breast cancer cells by inhibiting the Wnt/β-catenin pathway. Sci Rep. 2021 Jul;11(1):14985.10.1038/s41598-021-94388-xSuche in Google Scholar PubMed PubMed Central
[11] Li H, Meng Y, Ma S, Dang C, Xue L. VALD-3 inhibits proliferation and induces apoptosis of colorectal cancer cells via upregulating tumor suppressor activity of p53 to inhibit Wnt/β-catenin signal pathway. Anticancer Drugs. 2021 Nov;32(10):1046–57.10.1097/CAD.0000000000001116Suche in Google Scholar PubMed
[12] Yan HW, Xiang JX, Hong LL. Hepatoprotective effects of mimic of manganese superoxide dismutase against carbon tetrachloride-induced hepatic injury. Int Immunopharmacol. 2014;22:277–85.10.1016/j.intimp.2014.06.016Suche in Google Scholar PubMed
[13] Kaushik S, Paliwal SK, Iyer MR, Patil VM. Promising schiff bases in antiviral drug design and discovery. Med Chem Res. 2023;32(6):1063–76.10.1007/s00044-023-03068-0Suche in Google Scholar PubMed PubMed Central
[14] Sztanke K, Maziarka A, Osinka A, Sztanke M. An insight into synthetic Schiff bases revealing antiproliferative activities in vitro. Bioorg Med Chem. 2013 Jul;21(13):3648–66.10.1016/j.bmc.2013.04.037Suche in Google Scholar PubMed
[15] Gerstberger S, Jiang Q, Ganesh K. Metastasis. Cell. 2023 Apr;186(8):1564–79.10.1016/j.cell.2023.03.003Suche in Google Scholar PubMed PubMed Central
[16] Chiang AC, Massagué J. Molecular basis of metastasis. N Engl J Med. 2008;359(26):2814–23.10.1056/NEJMra0805239Suche in Google Scholar PubMed PubMed Central
[17] Mitra S, Anand U, Sanyal R, Jha NK, Behl T, Mundhra A, et al. Neoechinulins: molecular, cellular, and functional attributes as promising therapeutics against cancer and other human diseases. Biomed Pharmacother. 2022 Jan;145:112378.10.1016/j.biopha.2021.112378Suche in Google Scholar PubMed
[18] Melnikova I, Golden J. Apoptosis-targeting therapies. Nat Rev Drug Discovery. 2004 Nov;3(11):905–6.10.1038/nrd1554Suche in Google Scholar PubMed
[19] Pastushenko I, Blanpain C. EMT transition states during tumor progression and metastasis. Trends Cell Biol. 2019 Mar;29(3):212–26.10.1016/j.tcb.2018.12.001Suche in Google Scholar PubMed
[20] Hotz HG, Hotz B, Buhr HJ. Genes associated with epithelial–mesenchymal transition: possible therapeutic targets in ductal pancreatic adenocarcinoma? Anticancer Agents Med Chem. 2011 Jun;11(5):448–54.10.2174/187152011795677436Suche in Google Scholar PubMed
[21] Serrano-Gomez SJ, Maziveyi M, Alahari SK. Regulation of epithelial–mesenchymal transition through epigenetic and post-translational modifications. Mol Cancer. 2016 Feb;15:18.10.1186/s12943-016-0502-xSuche in Google Scholar PubMed PubMed Central
[22] Cao ZQ, Wang Z, Leng P. Aberrant N-cadherin expression in cancer. Biomed Pharmacother. 2019 Oct;118:109320.10.1016/j.biopha.2019.109320Suche in Google Scholar PubMed
[23] Zhang Y, Zhang Y. Forkhead box C2 promotes the invasion ability of human trophoblast cells through Hedgehog (Hh) signaling pathway. Cell Biol Int. 2018 Jul;42(7):859–66.10.1002/cbin.10953Suche in Google Scholar PubMed
[24] Maghmomeh AO, El-Gayar AM, El-Karef A, Abdel-Rahman N. Arsenic trioxide and curcumin attenuate cisplatin-induced renal fibrosis in rats through targeting Hedgehog signaling. Naunyn Schmiedebergs Arch Pharmacol. 2020 Mar;393(3):303–13.10.1007/s00210-019-01734-ySuche in Google Scholar PubMed
[25] Jiang J. Hedgehog signaling mechanism and role in cancer. Semin Cancer Biol. 2022 Oct;85:107–22.10.1016/j.semcancer.2021.04.003Suche in Google Scholar PubMed PubMed Central
[26] Lou H, Li H, Huehn AR, Tarasova NI, Saleh B, Anderson SK, et al. Genetic and epigenetic regulation of the smoothened gene (SMO) in cancer cells. Cancers. 2020 Aug;12(8):2219.10.3390/cancers12082219Suche in Google Scholar PubMed PubMed Central
[27] Bose C, Das U, Kuilya TK, Mondal J, Bhadra J, Banerjee P, et al. Cananginone abrogates EMT in breast cancer cells through hedgehog signaling. Chem Biodiversity. 2022 May;19(5):e202100823.10.1002/cbdv.202100823Suche in Google Scholar PubMed
[28] Gong J, Wang C, Zhang F, Lan W. Effects of allocryptopine on the proliferation and epithelial–mesenchymal transition of oral squamous cell carcinoma through m6A mediated hedgehog signaling pathway. J Environ Pathol Toxicol Oncol. 2022;41(2):15–24.10.1615/JEnvironPatholToxicolOncol.2021039718Suche in Google Scholar PubMed
© 2024 the author(s), published by De Gruyter
This work is licensed under the Creative Commons Attribution 4.0 International License.
Artikel in diesem Heft
- Research Articles
- EDNRB inhibits the growth and migration of prostate cancer cells by activating the cGMP-PKG pathway
- STK11 (LKB1) mutation suppresses ferroptosis in lung adenocarcinoma by facilitating monounsaturated fatty acid synthesis
- Association of SOX6 gene polymorphisms with Kashin-Beck disease risk in the Chinese Han population
- The pyroptosis-related signature predicts prognosis and influences the tumor immune microenvironment in dedifferentiated liposarcoma
- METTL3 attenuates ferroptosis sensitivity in lung cancer via modulating TFRC
- Identification and validation of molecular subtypes and prognostic signature for stage I and stage II gastric cancer based on neutrophil extracellular traps
- Novel lumbar plexus block versus femoral nerve block for analgesia and motor recovery after total knee arthroplasty
- Correlation between ABCB1 and OLIG2 polymorphisms and the severity and prognosis of patients with cerebral infarction
- Study on the radiotherapy effect and serum neutral granulocyte lymphocyte ratio and inflammatory factor expression of nasopharyngeal carcinoma
- Transcriptome analysis of effects of Tecrl deficiency on cardiometabolic and calcium regulation in cardiac tissue
- Aflatoxin B1 induces infertility, fetal deformities, and potential therapies
- Serum levels of HMW adiponectin and its receptors are associated with cytokine levels and clinical characteristics in chronic obstructive pulmonary disease
- METTL3-mediated methylation of CYP2C19 mRNA may aggravate clopidogrel resistance in ischemic stroke patients
- Understand how machine learning impact lung cancer research from 2010 to 2021: A bibliometric analysis
- Pressure ulcers in German hospitals: Analysis of reimbursement and length of stay
- Metformin plus L-carnitine enhances brown/beige adipose tissue activity via Nrf2/HO-1 signaling to reduce lipid accumulation and inflammation in murine obesity
- Downregulation of carbonic anhydrase IX expression in mouse xenograft nasopharyngeal carcinoma model via doxorubicin nanobubble combined with ultrasound
- Feasibility of 3-dimensional printed models in simulated training and teaching of transcatheter aortic valve replacement
- miR-335-3p improves type II diabetes mellitus by IGF-1 regulating macrophage polarization
- The analyses of human MCPH1 DNA repair machinery and genetic variations
- Activation of Piezo1 increases the sensitivity of breast cancer to hyperthermia therapy
- Comprehensive analysis based on the disulfidptosis-related genes identifies hub genes and immune infiltration for pancreatic adenocarcinoma
- Changes of serum CA125 and PGE2 before and after high-intensity focused ultrasound combined with GnRH-a in treatment of patients with adenomyosis
- The clinical value of the hepatic venous pressure gradient in patients undergoing hepatic resection for hepatocellular carcinoma with or without liver cirrhosis
- Development and validation of a novel model to predict pulmonary embolism in cardiology suspected patients: A 10-year retrospective analysis
- Downregulation of lncRNA XLOC_032768 in diabetic patients predicts the occurrence of diabetic nephropathy
- Circ_0051428 targeting miR-885-3p/MMP2 axis enhances the malignancy of cervical cancer
- Effectiveness of ginkgo diterpene lactone meglumine on cognitive function in patients with acute ischemic stroke
- The construction of a novel prognostic prediction model for glioma based on GWAS-identified prognostic-related risk loci
- Evaluating the impact of childhood BMI on the risk of coronavirus disease 2019: A Mendelian randomization study
- Lactate dehydrogenase to albumin ratio is associated with in-hospital mortality in patients with acute heart failure: Data from the MIMIC-III database
- CD36-mediated podocyte lipotoxicity promotes foot process effacement
- Efficacy of etonogestrel subcutaneous implants versus the levonorgestrel-releasing intrauterine system in the conservative treatment of adenomyosis
- FLRT2 mediates chondrogenesis of nasal septal cartilage and mandibular condyle cartilage
- Challenges in treating primary immune thrombocytopenia patients undergoing COVID-19 vaccination: A retrospective study
- Let-7 family regulates HaCaT cell proliferation and apoptosis via the ΔNp63/PI3K/AKT pathway
- Phospholipid transfer protein ameliorates sepsis-induced cardiac dysfunction through NLRP3 inflammasome inhibition
- Postoperative cognitive dysfunction in elderly patients with colorectal cancer: A randomized controlled study comparing goal-directed and conventional fluid therapy
- Long-pulsed ultrasound-mediated microbubble thrombolysis in a rat model of microvascular obstruction
- High SEC61A1 expression predicts poor outcome of acute myeloid leukemia
- Comparison of polymerase chain reaction and next-generation sequencing with conventional urine culture for the diagnosis of urinary tract infections: A meta-analysis
- Secreted frizzled-related protein 5 protects against renal fibrosis by inhibiting Wnt/β-catenin pathway
- Pan-cancer and single-cell analysis of actin cytoskeleton genes related to disulfidptosis
- Overexpression of miR-532-5p restrains oxidative stress response of chondrocytes in nontraumatic osteonecrosis of the femoral head by inhibiting ABL1
- Autologous liver transplantation for unresectable hepatobiliary malignancies in enhanced recovery after surgery model
- Clinical analysis of incomplete rupture of the uterus secondary to previous cesarean section
- Abnormal sleep duration is associated with sarcopenia in older Chinese people: A large retrospective cross-sectional study
- No genetic causality between obesity and benign paroxysmal vertigo: A two-sample Mendelian randomization study
- Identification and validation of autophagy-related genes in SSc
- Long non-coding RNA SRA1 suppresses radiotherapy resistance in esophageal squamous cell carcinoma by modulating glycolytic reprogramming
- Evaluation of quality of life in patients with schizophrenia: An inpatient social welfare institution-based cross-sectional study
- The possible role of oxidative stress marker glutathione in the assessment of cognitive impairment in multiple sclerosis
- Compilation of a self-management assessment scale for postoperative patients with aortic dissection
- Left atrial appendage closure in conjunction with radiofrequency ablation: Effects on left atrial functioning in patients with paroxysmal atrial fibrillation
- Effect of anterior femoral cortical notch grade on postoperative function and complications during TKA surgery: A multicenter, retrospective study
- Clinical characteristics and assessment of risk factors in patients with influenza A-induced severe pneumonia after the prevalence of SARS-CoV-2
- Analgesia nociception index is an indicator of laparoscopic trocar insertion-induced transient nociceptive stimuli
- High STAT4 expression correlates with poor prognosis in acute myeloid leukemia and facilitates disease progression by upregulating VEGFA expression
- Factors influencing cardiovascular system-related post-COVID-19 sequelae: A single-center cohort study
- HOXD10 regulates intestinal permeability and inhibits inflammation of dextran sulfate sodium-induced ulcerative colitis through the inactivation of the Rho/ROCK/MMPs axis
- Mesenchymal stem cell-derived exosomal miR-26a induces ferroptosis, suppresses hepatic stellate cell activation, and ameliorates liver fibrosis by modulating SLC7A11
- Endovascular thrombectomy versus intravenous thrombolysis for primary distal, medium vessel occlusion in acute ischemic stroke
- ANO6 (TMEM16F) inhibits gastrointestinal stromal tumor growth and induces ferroptosis
- Prognostic value of EIF5A2 in solid tumors: A meta-analysis and bioinformatics analysis
- The role of enhanced expression of Cx43 in patients with ulcerative colitis
- Choosing a COVID-19 vaccination site might be driven by anxiety and body vigilance
- Role of ICAM-1 in triple-negative breast cancer
- Cost-effectiveness of ambroxol in the treatment of Gaucher disease type 2
- HLA-DRB5 promotes immune thrombocytopenia via activating CD8+ T cells
- Efficacy and factors of myofascial release therapy combined with electrical and magnetic stimulation in the treatment of chronic pelvic pain syndrome
- Efficacy of tacrolimus monotherapy in primary membranous nephropathy
- Mechanisms of Tripterygium wilfordii Hook F on treating rheumatoid arthritis explored by network pharmacology analysis and molecular docking
- FBXO45 levels regulated ferroptosis renal tubular epithelial cells in a model of diabetic nephropathy by PLK1
- Optimizing anesthesia strategies to NSCLC patients in VATS procedures: Insights from drug requirements and patient recovery patterns
- Alpha-lipoic acid upregulates the PPARγ/NRF2/GPX4 signal pathway to inhibit ferroptosis in the pathogenesis of unexplained recurrent pregnancy loss
- Correlation between fat-soluble vitamin levels and inflammatory factors in paediatric community-acquired pneumonia: A prospective study
- CD1d affects the proliferation, migration, and apoptosis of human papillary thyroid carcinoma TPC-1 cells via regulating MAPK/NF-κB signaling pathway
- miR-let-7a inhibits sympathetic nerve remodeling after myocardial infarction by downregulating the expression of nerve growth factor
- Immune response analysis of solid organ transplantation recipients inoculated with inactivated COVID-19 vaccine: A retrospective analysis
- The H2Valdien derivatives regulate the epithelial–mesenchymal transition of hepatoma carcinoma cells through the Hedgehog signaling pathway
- Clinical efficacy of dexamethasone combined with isoniazid in the treatment of tuberculous meningitis and its effect on peripheral blood T cell subsets
- Comparison of short-segment and long-segment fixation in treatment of degenerative scoliosis and analysis of factors associated with adjacent spondylolisthesis
- Lycopene inhibits pyroptosis of endothelial progenitor cells induced by ox-LDL through the AMPK/mTOR/NLRP3 pathway
- Methylation regulation for FUNDC1 stability in childhood leukemia was up-regulated and facilitates metastasis and reduces ferroptosis of leukemia through mitochondrial damage by FBXL2
- Correlation of single-fiber electromyography studies and functional status in patients with amyotrophic lateral sclerosis
- Risk factors of postoperative airway obstruction complications in children with oral floor mass
- Expression levels and clinical significance of serum miR-19a/CCL20 in patients with acute cerebral infarction
- Physical activity and mental health trends in Korean adolescents: Analyzing the impact of the COVID-19 pandemic from 2018 to 2022
- Evaluating anemia in HIV-infected patients using chest CT
- Ponticulus posticus and skeletal malocclusion: A pilot study in a Southern Italian pre-orthodontic court
- Causal association of circulating immune cells and lymphoma: A Mendelian randomization study
- Assessment of the renal function and fibrosis indexes of conventional western medicine with Chinese medicine for dredging collaterals on treating renal fibrosis: A systematic review and meta-analysis
- Comprehensive landscape of integrator complex subunits and their association with prognosis and tumor microenvironment in gastric cancer
- New target-HMGCR inhibitors for the treatment of primary sclerosing cholangitis: A drug Mendelian randomization study
- Population pharmacokinetics of meropenem in critically ill patients
- Comparison of the ability of newly inflammatory markers to predict complicated appendicitis
- Comparative morphology of the cruciate ligaments: A radiological study
- Immune landscape of hepatocellular carcinoma: The central role of TP53-inducible glycolysis and apoptosis regulator
- Serum SIRT3 levels in epilepsy patients and its association with clinical outcomes and severity: A prospective observational study
- SHP-1 mediates cigarette smoke extract-induced epithelial–mesenchymal transformation and inflammation in 16HBE cells
- Acute hyper-hypoxia accelerates the development of depression in mice via the IL-6/PGC1α/MFN2 signaling pathway
- The GJB3 correlates with the prognosis, immune cell infiltration, and therapeutic responses in lung adenocarcinoma
- Physical fitness and blood parameters outcomes of breast cancer survivor in a low-intensity circuit resistance exercise program
- Exploring anesthetic-induced gene expression changes and immune cell dynamics in atrial tissue post-coronary artery bypass graft surgery
- Empagliflozin improves aortic injury in obese mice by regulating fatty acid metabolism
- Analysis of the risk factors of the radiation-induced encephalopathy in nasopharyngeal carcinoma: A retrospective cohort study
- Reproductive outcomes in women with BRCA 1/2 germline mutations: A retrospective observational study and literature review
- Evaluation of upper airway ultrasonographic measurements in predicting difficult intubation: A cross-section of the Turkish population
- Prognostic and diagnostic value of circulating IGFBP2 in pancreatic cancer
- Postural stability after operative reconstruction of the AFTL in chronic ankle instability comparing three different surgical techniques
- Research trends related to emergence agitation in the post-anaesthesia care unit from 2001 to 2023: A bibliometric analysis
- Frequency and clinicopathological correlation of gastrointestinal polyps: A six-year single center experience
- ACSL4 mediates inflammatory bowel disease and contributes to LPS-induced intestinal epithelial cell dysfunction by activating ferroptosis and inflammation
- Affibody-based molecular probe 99mTc-(HE)3ZHER2:V2 for non-invasive HER2 detection in ovarian and breast cancer xenografts
- Effectiveness of nutritional support for clinical outcomes in gastric cancer patients: A meta-analysis of randomized controlled trials
- The relationship between IFN-γ, IL-10, IL-6 cytokines, and severity of the condition with serum zinc and Fe in children infected with Mycoplasma pneumoniae
- Paraquat disrupts the blood–brain barrier by increasing IL-6 expression and oxidative stress through the activation of PI3K/AKT signaling pathway
- Sleep quality associate with the increased prevalence of cognitive impairment in coronary artery disease patients: A retrospective case–control study
- Dioscin protects against chronic prostatitis through the TLR4/NF-κB pathway
- Association of polymorphisms in FBN1, MYH11, and TGF-β signaling-related genes with susceptibility of sporadic thoracic aortic aneurysm and dissection in the Zhejiang Han population
- Application value of multi-parameter magnetic resonance image-transrectal ultrasound cognitive fusion in prostate biopsy
- Laboratory variables‐based artificial neural network models for predicting fatty liver disease: A retrospective study
- Decreased BIRC5-206 promotes epithelial–mesenchymal transition in nasopharyngeal carcinoma through sponging miR-145-5p
- Sepsis induces the cardiomyocyte apoptosis and cardiac dysfunction through activation of YAP1/Serpine1/caspase-3 pathway
- Assessment of iron metabolism and iron deficiency in incident patients on incident continuous ambulatory peritoneal dialysis
- Tibial periosteum flap combined with autologous bone grafting in the treatment of Gustilo-IIIB/IIIC open tibial fractures
- The application of intravenous general anesthesia under nasopharyngeal airway assisted ventilation undergoing ureteroscopic holmium laser lithotripsy: A prospective, single-center, controlled trial
- Long intergenic noncoding RNA for IGF2BP2 stability suppresses gastric cancer cell apoptosis by inhibiting the maturation of microRNA-34a
- Role of FOXM1 and AURKB in regulating keratinocyte function in psoriasis
- Parental control attitudes over their pre-school children’s diet
- The role of auto-HSCT in extranodal natural killer/T cell lymphoma
- Significance of negative cervical cytology and positive HPV in the diagnosis of cervical lesions by colposcopy
- Echinacoside inhibits PASMCs calcium overload to prevent hypoxic pulmonary artery remodeling by regulating TRPC1/4/6 and calmodulin
- ADAR1 plays a protective role in proximal tubular cells under high glucose conditions by attenuating the PI3K/AKT/mTOR signaling pathway
- The risk of cancer among insulin glargine users in Lithuania: A retrospective population-based study
- The unusual location of primary hydatid cyst: A case series study
- Intraoperative changes in electrophysiological monitoring can be used to predict clinical outcomes in patients with spinal cavernous malformation
- Obesity and risk of placenta accreta spectrum: A meta-analysis
- Shikonin alleviates asthma phenotypes in mice via an airway epithelial STAT3-dependent mechanism
- NSUN6 and HTR7 disturbed the stability of carotid atherosclerotic plaques by regulating the immune responses of macrophages
- The effect of COVID-19 lockdown on admission rates in Maternity Hospital
- Temporal muscle thickness is not a prognostic predictor in patients with high-grade glioma, an experience at two centers in China
- Luteolin alleviates cerebral ischemia/reperfusion injury by regulating cell pyroptosis
- Therapeutic role of respiratory exercise in patients with tuberculous pleurisy
- Effects of CFTR-ENaC on spinal cord edema after spinal cord injury
- Irisin-regulated lncRNAs and their potential regulatory functions in chondrogenic differentiation of human mesenchymal stem cells
- DMD mutations in pediatric patients with phenotypes of Duchenne/Becker muscular dystrophy
- Combination of C-reactive protein and fibrinogen-to-albumin ratio as a novel predictor of all-cause mortality in heart failure patients
- Significant role and the underly mechanism of cullin-1 in chronic obstructive pulmonary disease
- Ferroptosis-related prognostic model of mantle cell lymphoma
- Observation of choking reaction and other related indexes in elderly painless fiberoptic bronchoscopy with transnasal high-flow humidification oxygen therapy
- A bibliometric analysis of Prader-Willi syndrome from 2002 to 2022
- The causal effects of childhood sunburn occasions on melanoma: A univariable and multivariable Mendelian randomization study
- Oxidative stress regulates glycogen synthase kinase-3 in lymphocytes of diabetes mellitus patients complicated with cerebral infarction
- Role of COX6C and NDUFB3 in septic shock and stroke
- Trends in disease burden of type 2 diabetes, stroke, and hypertensive heart disease attributable to high BMI in China: 1990–2019
- Purinergic P2X7 receptor mediates hyperoxia-induced injury in pulmonary microvascular endothelial cells via NLRP3-mediated pyroptotic pathway
- Investigating the role of oviductal mucosa–endometrial co-culture in modulating factors relevant to embryo implantation
- Analgesic effect of external oblique intercostal block in laparoscopic cholecystectomy: A retrospective study
- Elevated serum miR-142-5p correlates with ischemic lesions and both NSE and S100β in ischemic stroke patients
- Correlation between the mechanism of arteriopathy in IgA nephropathy and blood stasis syndrome: A cohort study
- Risk factors for progressive kyphosis after percutaneous kyphoplasty in osteoporotic vertebral compression fracture
- Predictive role of neuron-specific enolase and S100-β in early neurological deterioration and unfavorable prognosis in patients with ischemic stroke
- The potential risk factors of postoperative cognitive dysfunction for endovascular therapy in acute ischemic stroke with general anesthesia
- Fluoxetine inhibited RANKL-induced osteoclastic differentiation in vitro
- Detection of serum FOXM1 and IGF2 in patients with ARDS and their correlation with disease and prognosis
- Rhein promotes skin wound healing by activating the PI3K/AKT signaling pathway
- Differences in mortality risk by levels of physical activity among persons with disabilities in South Korea
- Review Articles
- Cutaneous signs of selected cardiovascular disorders: A narrative review
- XRCC1 and hOGG1 polymorphisms and endometrial carcinoma: A meta-analysis
- A narrative review on adverse drug reactions of COVID-19 treatments on the kidney
- Emerging role and function of SPDL1 in human health and diseases
- Adverse reactions of piperacillin: A literature review of case reports
- Molecular mechanism and intervention measures of microvascular complications in diabetes
- Regulation of mesenchymal stem cell differentiation by autophagy
- Molecular landscape of borderline ovarian tumours: A systematic review
- Advances in synthetic lethality modalities for glioblastoma multiforme
- Investigating hormesis, aging, and neurodegeneration: From bench to clinics
- Frankincense: A neuronutrient to approach Parkinson’s disease treatment
- Sox9: A potential regulator of cancer stem cells in osteosarcoma
- Early detection of cardiovascular risk markers through non-invasive ultrasound methodologies in periodontitis patients
- Advanced neuroimaging and criminal interrogation in lie detection
- Maternal factors for neural tube defects in offspring: An umbrella review
- The chemoprotective hormetic effects of rosmarinic acid
- CBD’s potential impact on Parkinson’s disease: An updated overview
- Progress in cytokine research for ARDS: A comprehensive review
- Utilizing reactive oxygen species-scavenging nanoparticles for targeting oxidative stress in the treatment of ischemic stroke: A review
- NRXN1-related disorders, attempt to better define clinical assessment
- Lidocaine infusion for the treatment of complex regional pain syndrome: Case series and literature review
- Trends and future directions of autophagy in osteosarcoma: A bibliometric analysis
- Iron in ventricular remodeling and aneurysms post-myocardial infarction
- Case Reports
- Sirolimus potentiated angioedema: A case report and review of the literature
- Identification of mixed anaerobic infections after inguinal hernia repair based on metagenomic next-generation sequencing: A case report
- Successful treatment with bortezomib in combination with dexamethasone in a middle-aged male with idiopathic multicentric Castleman’s disease: A case report
- Complete heart block associated with hepatitis A infection in a female child with fatal outcome
- Elevation of D-dimer in eosinophilic gastrointestinal diseases in the absence of venous thrombosis: A case series and literature review
- Four years of natural progressive course: A rare case report of juvenile Xp11.2 translocations renal cell carcinoma with TFE3 gene fusion
- Advancing prenatal diagnosis: Echocardiographic detection of Scimitar syndrome in China – A case series
- Outcomes and complications of hemodialysis in patients with renal cancer following bilateral nephrectomy
- Anti-HMGCR myopathy mimicking facioscapulohumeral muscular dystrophy
- Recurrent opportunistic infections in a HIV-negative patient with combined C6 and NFKB1 mutations: A case report, pedigree analysis, and literature review
- Letter to the Editor
- Letter to the Editor: Total parenteral nutrition-induced Wernicke’s encephalopathy after oncologic gastrointestinal surgery
- Erratum
- Erratum to “Bladder-embedded ectopic intrauterine device with calculus”
- Retraction
- Retraction of “XRCC1 and hOGG1 polymorphisms and endometrial carcinoma: A meta-analysis”
- Corrigendum
- Corrigendum to “Investigating hormesis, aging, and neurodegeneration: From bench to clinics”
- Corrigendum to “Frankincense: A neuronutrient to approach Parkinson’s disease treatment”
- Special Issue The evolving saga of RNAs from bench to bedside - Part II
- Machine-learning-based prediction of a diagnostic model using autophagy-related genes based on RNA sequencing for patients with papillary thyroid carcinoma
- Unlocking the future of hepatocellular carcinoma treatment: A comprehensive analysis of disulfidptosis-related lncRNAs for prognosis and drug screening
- Elevated mRNA level indicates FSIP1 promotes EMT and gastric cancer progression by regulating fibroblasts in tumor microenvironment
- Special Issue Advancements in oncology: bridging clinical and experimental research - Part I
- Ultrasound-guided transperineal vs transrectal prostate biopsy: A meta-analysis of diagnostic accuracy and complication rates
- Assessment of diagnostic value of unilateral systematic biopsy combined with targeted biopsy in detecting clinically significant prostate cancer
- SENP7 inhibits glioblastoma metastasis and invasion by dissociating SUMO2/3 binding to specific target proteins
- MARK1 suppress malignant progression of hepatocellular carcinoma and improves sorafenib resistance through negatively regulating POTEE
- Analysis of postoperative complications in bladder cancer patients
- Carboplatin combined with arsenic trioxide versus carboplatin combined with docetaxel treatment for LACC: A randomized, open-label, phase II clinical study
- Special Issue Exploring the biological mechanism of human diseases based on MultiOmics Technology - Part I
- Comprehensive pan-cancer investigation of carnosine dipeptidase 1 and its prospective prognostic significance in hepatocellular carcinoma
- Identification of signatures associated with microsatellite instability and immune characteristics to predict the prognostic risk of colon cancer
- Single-cell analysis identified key macrophage subpopulations associated with atherosclerosis
Artikel in diesem Heft
- Research Articles
- EDNRB inhibits the growth and migration of prostate cancer cells by activating the cGMP-PKG pathway
- STK11 (LKB1) mutation suppresses ferroptosis in lung adenocarcinoma by facilitating monounsaturated fatty acid synthesis
- Association of SOX6 gene polymorphisms with Kashin-Beck disease risk in the Chinese Han population
- The pyroptosis-related signature predicts prognosis and influences the tumor immune microenvironment in dedifferentiated liposarcoma
- METTL3 attenuates ferroptosis sensitivity in lung cancer via modulating TFRC
- Identification and validation of molecular subtypes and prognostic signature for stage I and stage II gastric cancer based on neutrophil extracellular traps
- Novel lumbar plexus block versus femoral nerve block for analgesia and motor recovery after total knee arthroplasty
- Correlation between ABCB1 and OLIG2 polymorphisms and the severity and prognosis of patients with cerebral infarction
- Study on the radiotherapy effect and serum neutral granulocyte lymphocyte ratio and inflammatory factor expression of nasopharyngeal carcinoma
- Transcriptome analysis of effects of Tecrl deficiency on cardiometabolic and calcium regulation in cardiac tissue
- Aflatoxin B1 induces infertility, fetal deformities, and potential therapies
- Serum levels of HMW adiponectin and its receptors are associated with cytokine levels and clinical characteristics in chronic obstructive pulmonary disease
- METTL3-mediated methylation of CYP2C19 mRNA may aggravate clopidogrel resistance in ischemic stroke patients
- Understand how machine learning impact lung cancer research from 2010 to 2021: A bibliometric analysis
- Pressure ulcers in German hospitals: Analysis of reimbursement and length of stay
- Metformin plus L-carnitine enhances brown/beige adipose tissue activity via Nrf2/HO-1 signaling to reduce lipid accumulation and inflammation in murine obesity
- Downregulation of carbonic anhydrase IX expression in mouse xenograft nasopharyngeal carcinoma model via doxorubicin nanobubble combined with ultrasound
- Feasibility of 3-dimensional printed models in simulated training and teaching of transcatheter aortic valve replacement
- miR-335-3p improves type II diabetes mellitus by IGF-1 regulating macrophage polarization
- The analyses of human MCPH1 DNA repair machinery and genetic variations
- Activation of Piezo1 increases the sensitivity of breast cancer to hyperthermia therapy
- Comprehensive analysis based on the disulfidptosis-related genes identifies hub genes and immune infiltration for pancreatic adenocarcinoma
- Changes of serum CA125 and PGE2 before and after high-intensity focused ultrasound combined with GnRH-a in treatment of patients with adenomyosis
- The clinical value of the hepatic venous pressure gradient in patients undergoing hepatic resection for hepatocellular carcinoma with or without liver cirrhosis
- Development and validation of a novel model to predict pulmonary embolism in cardiology suspected patients: A 10-year retrospective analysis
- Downregulation of lncRNA XLOC_032768 in diabetic patients predicts the occurrence of diabetic nephropathy
- Circ_0051428 targeting miR-885-3p/MMP2 axis enhances the malignancy of cervical cancer
- Effectiveness of ginkgo diterpene lactone meglumine on cognitive function in patients with acute ischemic stroke
- The construction of a novel prognostic prediction model for glioma based on GWAS-identified prognostic-related risk loci
- Evaluating the impact of childhood BMI on the risk of coronavirus disease 2019: A Mendelian randomization study
- Lactate dehydrogenase to albumin ratio is associated with in-hospital mortality in patients with acute heart failure: Data from the MIMIC-III database
- CD36-mediated podocyte lipotoxicity promotes foot process effacement
- Efficacy of etonogestrel subcutaneous implants versus the levonorgestrel-releasing intrauterine system in the conservative treatment of adenomyosis
- FLRT2 mediates chondrogenesis of nasal septal cartilage and mandibular condyle cartilage
- Challenges in treating primary immune thrombocytopenia patients undergoing COVID-19 vaccination: A retrospective study
- Let-7 family regulates HaCaT cell proliferation and apoptosis via the ΔNp63/PI3K/AKT pathway
- Phospholipid transfer protein ameliorates sepsis-induced cardiac dysfunction through NLRP3 inflammasome inhibition
- Postoperative cognitive dysfunction in elderly patients with colorectal cancer: A randomized controlled study comparing goal-directed and conventional fluid therapy
- Long-pulsed ultrasound-mediated microbubble thrombolysis in a rat model of microvascular obstruction
- High SEC61A1 expression predicts poor outcome of acute myeloid leukemia
- Comparison of polymerase chain reaction and next-generation sequencing with conventional urine culture for the diagnosis of urinary tract infections: A meta-analysis
- Secreted frizzled-related protein 5 protects against renal fibrosis by inhibiting Wnt/β-catenin pathway
- Pan-cancer and single-cell analysis of actin cytoskeleton genes related to disulfidptosis
- Overexpression of miR-532-5p restrains oxidative stress response of chondrocytes in nontraumatic osteonecrosis of the femoral head by inhibiting ABL1
- Autologous liver transplantation for unresectable hepatobiliary malignancies in enhanced recovery after surgery model
- Clinical analysis of incomplete rupture of the uterus secondary to previous cesarean section
- Abnormal sleep duration is associated with sarcopenia in older Chinese people: A large retrospective cross-sectional study
- No genetic causality between obesity and benign paroxysmal vertigo: A two-sample Mendelian randomization study
- Identification and validation of autophagy-related genes in SSc
- Long non-coding RNA SRA1 suppresses radiotherapy resistance in esophageal squamous cell carcinoma by modulating glycolytic reprogramming
- Evaluation of quality of life in patients with schizophrenia: An inpatient social welfare institution-based cross-sectional study
- The possible role of oxidative stress marker glutathione in the assessment of cognitive impairment in multiple sclerosis
- Compilation of a self-management assessment scale for postoperative patients with aortic dissection
- Left atrial appendage closure in conjunction with radiofrequency ablation: Effects on left atrial functioning in patients with paroxysmal atrial fibrillation
- Effect of anterior femoral cortical notch grade on postoperative function and complications during TKA surgery: A multicenter, retrospective study
- Clinical characteristics and assessment of risk factors in patients with influenza A-induced severe pneumonia after the prevalence of SARS-CoV-2
- Analgesia nociception index is an indicator of laparoscopic trocar insertion-induced transient nociceptive stimuli
- High STAT4 expression correlates with poor prognosis in acute myeloid leukemia and facilitates disease progression by upregulating VEGFA expression
- Factors influencing cardiovascular system-related post-COVID-19 sequelae: A single-center cohort study
- HOXD10 regulates intestinal permeability and inhibits inflammation of dextran sulfate sodium-induced ulcerative colitis through the inactivation of the Rho/ROCK/MMPs axis
- Mesenchymal stem cell-derived exosomal miR-26a induces ferroptosis, suppresses hepatic stellate cell activation, and ameliorates liver fibrosis by modulating SLC7A11
- Endovascular thrombectomy versus intravenous thrombolysis for primary distal, medium vessel occlusion in acute ischemic stroke
- ANO6 (TMEM16F) inhibits gastrointestinal stromal tumor growth and induces ferroptosis
- Prognostic value of EIF5A2 in solid tumors: A meta-analysis and bioinformatics analysis
- The role of enhanced expression of Cx43 in patients with ulcerative colitis
- Choosing a COVID-19 vaccination site might be driven by anxiety and body vigilance
- Role of ICAM-1 in triple-negative breast cancer
- Cost-effectiveness of ambroxol in the treatment of Gaucher disease type 2
- HLA-DRB5 promotes immune thrombocytopenia via activating CD8+ T cells
- Efficacy and factors of myofascial release therapy combined with electrical and magnetic stimulation in the treatment of chronic pelvic pain syndrome
- Efficacy of tacrolimus monotherapy in primary membranous nephropathy
- Mechanisms of Tripterygium wilfordii Hook F on treating rheumatoid arthritis explored by network pharmacology analysis and molecular docking
- FBXO45 levels regulated ferroptosis renal tubular epithelial cells in a model of diabetic nephropathy by PLK1
- Optimizing anesthesia strategies to NSCLC patients in VATS procedures: Insights from drug requirements and patient recovery patterns
- Alpha-lipoic acid upregulates the PPARγ/NRF2/GPX4 signal pathway to inhibit ferroptosis in the pathogenesis of unexplained recurrent pregnancy loss
- Correlation between fat-soluble vitamin levels and inflammatory factors in paediatric community-acquired pneumonia: A prospective study
- CD1d affects the proliferation, migration, and apoptosis of human papillary thyroid carcinoma TPC-1 cells via regulating MAPK/NF-κB signaling pathway
- miR-let-7a inhibits sympathetic nerve remodeling after myocardial infarction by downregulating the expression of nerve growth factor
- Immune response analysis of solid organ transplantation recipients inoculated with inactivated COVID-19 vaccine: A retrospective analysis
- The H2Valdien derivatives regulate the epithelial–mesenchymal transition of hepatoma carcinoma cells through the Hedgehog signaling pathway
- Clinical efficacy of dexamethasone combined with isoniazid in the treatment of tuberculous meningitis and its effect on peripheral blood T cell subsets
- Comparison of short-segment and long-segment fixation in treatment of degenerative scoliosis and analysis of factors associated with adjacent spondylolisthesis
- Lycopene inhibits pyroptosis of endothelial progenitor cells induced by ox-LDL through the AMPK/mTOR/NLRP3 pathway
- Methylation regulation for FUNDC1 stability in childhood leukemia was up-regulated and facilitates metastasis and reduces ferroptosis of leukemia through mitochondrial damage by FBXL2
- Correlation of single-fiber electromyography studies and functional status in patients with amyotrophic lateral sclerosis
- Risk factors of postoperative airway obstruction complications in children with oral floor mass
- Expression levels and clinical significance of serum miR-19a/CCL20 in patients with acute cerebral infarction
- Physical activity and mental health trends in Korean adolescents: Analyzing the impact of the COVID-19 pandemic from 2018 to 2022
- Evaluating anemia in HIV-infected patients using chest CT
- Ponticulus posticus and skeletal malocclusion: A pilot study in a Southern Italian pre-orthodontic court
- Causal association of circulating immune cells and lymphoma: A Mendelian randomization study
- Assessment of the renal function and fibrosis indexes of conventional western medicine with Chinese medicine for dredging collaterals on treating renal fibrosis: A systematic review and meta-analysis
- Comprehensive landscape of integrator complex subunits and their association with prognosis and tumor microenvironment in gastric cancer
- New target-HMGCR inhibitors for the treatment of primary sclerosing cholangitis: A drug Mendelian randomization study
- Population pharmacokinetics of meropenem in critically ill patients
- Comparison of the ability of newly inflammatory markers to predict complicated appendicitis
- Comparative morphology of the cruciate ligaments: A radiological study
- Immune landscape of hepatocellular carcinoma: The central role of TP53-inducible glycolysis and apoptosis regulator
- Serum SIRT3 levels in epilepsy patients and its association with clinical outcomes and severity: A prospective observational study
- SHP-1 mediates cigarette smoke extract-induced epithelial–mesenchymal transformation and inflammation in 16HBE cells
- Acute hyper-hypoxia accelerates the development of depression in mice via the IL-6/PGC1α/MFN2 signaling pathway
- The GJB3 correlates with the prognosis, immune cell infiltration, and therapeutic responses in lung adenocarcinoma
- Physical fitness and blood parameters outcomes of breast cancer survivor in a low-intensity circuit resistance exercise program
- Exploring anesthetic-induced gene expression changes and immune cell dynamics in atrial tissue post-coronary artery bypass graft surgery
- Empagliflozin improves aortic injury in obese mice by regulating fatty acid metabolism
- Analysis of the risk factors of the radiation-induced encephalopathy in nasopharyngeal carcinoma: A retrospective cohort study
- Reproductive outcomes in women with BRCA 1/2 germline mutations: A retrospective observational study and literature review
- Evaluation of upper airway ultrasonographic measurements in predicting difficult intubation: A cross-section of the Turkish population
- Prognostic and diagnostic value of circulating IGFBP2 in pancreatic cancer
- Postural stability after operative reconstruction of the AFTL in chronic ankle instability comparing three different surgical techniques
- Research trends related to emergence agitation in the post-anaesthesia care unit from 2001 to 2023: A bibliometric analysis
- Frequency and clinicopathological correlation of gastrointestinal polyps: A six-year single center experience
- ACSL4 mediates inflammatory bowel disease and contributes to LPS-induced intestinal epithelial cell dysfunction by activating ferroptosis and inflammation
- Affibody-based molecular probe 99mTc-(HE)3ZHER2:V2 for non-invasive HER2 detection in ovarian and breast cancer xenografts
- Effectiveness of nutritional support for clinical outcomes in gastric cancer patients: A meta-analysis of randomized controlled trials
- The relationship between IFN-γ, IL-10, IL-6 cytokines, and severity of the condition with serum zinc and Fe in children infected with Mycoplasma pneumoniae
- Paraquat disrupts the blood–brain barrier by increasing IL-6 expression and oxidative stress through the activation of PI3K/AKT signaling pathway
- Sleep quality associate with the increased prevalence of cognitive impairment in coronary artery disease patients: A retrospective case–control study
- Dioscin protects against chronic prostatitis through the TLR4/NF-κB pathway
- Association of polymorphisms in FBN1, MYH11, and TGF-β signaling-related genes with susceptibility of sporadic thoracic aortic aneurysm and dissection in the Zhejiang Han population
- Application value of multi-parameter magnetic resonance image-transrectal ultrasound cognitive fusion in prostate biopsy
- Laboratory variables‐based artificial neural network models for predicting fatty liver disease: A retrospective study
- Decreased BIRC5-206 promotes epithelial–mesenchymal transition in nasopharyngeal carcinoma through sponging miR-145-5p
- Sepsis induces the cardiomyocyte apoptosis and cardiac dysfunction through activation of YAP1/Serpine1/caspase-3 pathway
- Assessment of iron metabolism and iron deficiency in incident patients on incident continuous ambulatory peritoneal dialysis
- Tibial periosteum flap combined with autologous bone grafting in the treatment of Gustilo-IIIB/IIIC open tibial fractures
- The application of intravenous general anesthesia under nasopharyngeal airway assisted ventilation undergoing ureteroscopic holmium laser lithotripsy: A prospective, single-center, controlled trial
- Long intergenic noncoding RNA for IGF2BP2 stability suppresses gastric cancer cell apoptosis by inhibiting the maturation of microRNA-34a
- Role of FOXM1 and AURKB in regulating keratinocyte function in psoriasis
- Parental control attitudes over their pre-school children’s diet
- The role of auto-HSCT in extranodal natural killer/T cell lymphoma
- Significance of negative cervical cytology and positive HPV in the diagnosis of cervical lesions by colposcopy
- Echinacoside inhibits PASMCs calcium overload to prevent hypoxic pulmonary artery remodeling by regulating TRPC1/4/6 and calmodulin
- ADAR1 plays a protective role in proximal tubular cells under high glucose conditions by attenuating the PI3K/AKT/mTOR signaling pathway
- The risk of cancer among insulin glargine users in Lithuania: A retrospective population-based study
- The unusual location of primary hydatid cyst: A case series study
- Intraoperative changes in electrophysiological monitoring can be used to predict clinical outcomes in patients with spinal cavernous malformation
- Obesity and risk of placenta accreta spectrum: A meta-analysis
- Shikonin alleviates asthma phenotypes in mice via an airway epithelial STAT3-dependent mechanism
- NSUN6 and HTR7 disturbed the stability of carotid atherosclerotic plaques by regulating the immune responses of macrophages
- The effect of COVID-19 lockdown on admission rates in Maternity Hospital
- Temporal muscle thickness is not a prognostic predictor in patients with high-grade glioma, an experience at two centers in China
- Luteolin alleviates cerebral ischemia/reperfusion injury by regulating cell pyroptosis
- Therapeutic role of respiratory exercise in patients with tuberculous pleurisy
- Effects of CFTR-ENaC on spinal cord edema after spinal cord injury
- Irisin-regulated lncRNAs and their potential regulatory functions in chondrogenic differentiation of human mesenchymal stem cells
- DMD mutations in pediatric patients with phenotypes of Duchenne/Becker muscular dystrophy
- Combination of C-reactive protein and fibrinogen-to-albumin ratio as a novel predictor of all-cause mortality in heart failure patients
- Significant role and the underly mechanism of cullin-1 in chronic obstructive pulmonary disease
- Ferroptosis-related prognostic model of mantle cell lymphoma
- Observation of choking reaction and other related indexes in elderly painless fiberoptic bronchoscopy with transnasal high-flow humidification oxygen therapy
- A bibliometric analysis of Prader-Willi syndrome from 2002 to 2022
- The causal effects of childhood sunburn occasions on melanoma: A univariable and multivariable Mendelian randomization study
- Oxidative stress regulates glycogen synthase kinase-3 in lymphocytes of diabetes mellitus patients complicated with cerebral infarction
- Role of COX6C and NDUFB3 in septic shock and stroke
- Trends in disease burden of type 2 diabetes, stroke, and hypertensive heart disease attributable to high BMI in China: 1990–2019
- Purinergic P2X7 receptor mediates hyperoxia-induced injury in pulmonary microvascular endothelial cells via NLRP3-mediated pyroptotic pathway
- Investigating the role of oviductal mucosa–endometrial co-culture in modulating factors relevant to embryo implantation
- Analgesic effect of external oblique intercostal block in laparoscopic cholecystectomy: A retrospective study
- Elevated serum miR-142-5p correlates with ischemic lesions and both NSE and S100β in ischemic stroke patients
- Correlation between the mechanism of arteriopathy in IgA nephropathy and blood stasis syndrome: A cohort study
- Risk factors for progressive kyphosis after percutaneous kyphoplasty in osteoporotic vertebral compression fracture
- Predictive role of neuron-specific enolase and S100-β in early neurological deterioration and unfavorable prognosis in patients with ischemic stroke
- The potential risk factors of postoperative cognitive dysfunction for endovascular therapy in acute ischemic stroke with general anesthesia
- Fluoxetine inhibited RANKL-induced osteoclastic differentiation in vitro
- Detection of serum FOXM1 and IGF2 in patients with ARDS and their correlation with disease and prognosis
- Rhein promotes skin wound healing by activating the PI3K/AKT signaling pathway
- Differences in mortality risk by levels of physical activity among persons with disabilities in South Korea
- Review Articles
- Cutaneous signs of selected cardiovascular disorders: A narrative review
- XRCC1 and hOGG1 polymorphisms and endometrial carcinoma: A meta-analysis
- A narrative review on adverse drug reactions of COVID-19 treatments on the kidney
- Emerging role and function of SPDL1 in human health and diseases
- Adverse reactions of piperacillin: A literature review of case reports
- Molecular mechanism and intervention measures of microvascular complications in diabetes
- Regulation of mesenchymal stem cell differentiation by autophagy
- Molecular landscape of borderline ovarian tumours: A systematic review
- Advances in synthetic lethality modalities for glioblastoma multiforme
- Investigating hormesis, aging, and neurodegeneration: From bench to clinics
- Frankincense: A neuronutrient to approach Parkinson’s disease treatment
- Sox9: A potential regulator of cancer stem cells in osteosarcoma
- Early detection of cardiovascular risk markers through non-invasive ultrasound methodologies in periodontitis patients
- Advanced neuroimaging and criminal interrogation in lie detection
- Maternal factors for neural tube defects in offspring: An umbrella review
- The chemoprotective hormetic effects of rosmarinic acid
- CBD’s potential impact on Parkinson’s disease: An updated overview
- Progress in cytokine research for ARDS: A comprehensive review
- Utilizing reactive oxygen species-scavenging nanoparticles for targeting oxidative stress in the treatment of ischemic stroke: A review
- NRXN1-related disorders, attempt to better define clinical assessment
- Lidocaine infusion for the treatment of complex regional pain syndrome: Case series and literature review
- Trends and future directions of autophagy in osteosarcoma: A bibliometric analysis
- Iron in ventricular remodeling and aneurysms post-myocardial infarction
- Case Reports
- Sirolimus potentiated angioedema: A case report and review of the literature
- Identification of mixed anaerobic infections after inguinal hernia repair based on metagenomic next-generation sequencing: A case report
- Successful treatment with bortezomib in combination with dexamethasone in a middle-aged male with idiopathic multicentric Castleman’s disease: A case report
- Complete heart block associated with hepatitis A infection in a female child with fatal outcome
- Elevation of D-dimer in eosinophilic gastrointestinal diseases in the absence of venous thrombosis: A case series and literature review
- Four years of natural progressive course: A rare case report of juvenile Xp11.2 translocations renal cell carcinoma with TFE3 gene fusion
- Advancing prenatal diagnosis: Echocardiographic detection of Scimitar syndrome in China – A case series
- Outcomes and complications of hemodialysis in patients with renal cancer following bilateral nephrectomy
- Anti-HMGCR myopathy mimicking facioscapulohumeral muscular dystrophy
- Recurrent opportunistic infections in a HIV-negative patient with combined C6 and NFKB1 mutations: A case report, pedigree analysis, and literature review
- Letter to the Editor
- Letter to the Editor: Total parenteral nutrition-induced Wernicke’s encephalopathy after oncologic gastrointestinal surgery
- Erratum
- Erratum to “Bladder-embedded ectopic intrauterine device with calculus”
- Retraction
- Retraction of “XRCC1 and hOGG1 polymorphisms and endometrial carcinoma: A meta-analysis”
- Corrigendum
- Corrigendum to “Investigating hormesis, aging, and neurodegeneration: From bench to clinics”
- Corrigendum to “Frankincense: A neuronutrient to approach Parkinson’s disease treatment”
- Special Issue The evolving saga of RNAs from bench to bedside - Part II
- Machine-learning-based prediction of a diagnostic model using autophagy-related genes based on RNA sequencing for patients with papillary thyroid carcinoma
- Unlocking the future of hepatocellular carcinoma treatment: A comprehensive analysis of disulfidptosis-related lncRNAs for prognosis and drug screening
- Elevated mRNA level indicates FSIP1 promotes EMT and gastric cancer progression by regulating fibroblasts in tumor microenvironment
- Special Issue Advancements in oncology: bridging clinical and experimental research - Part I
- Ultrasound-guided transperineal vs transrectal prostate biopsy: A meta-analysis of diagnostic accuracy and complication rates
- Assessment of diagnostic value of unilateral systematic biopsy combined with targeted biopsy in detecting clinically significant prostate cancer
- SENP7 inhibits glioblastoma metastasis and invasion by dissociating SUMO2/3 binding to specific target proteins
- MARK1 suppress malignant progression of hepatocellular carcinoma and improves sorafenib resistance through negatively regulating POTEE
- Analysis of postoperative complications in bladder cancer patients
- Carboplatin combined with arsenic trioxide versus carboplatin combined with docetaxel treatment for LACC: A randomized, open-label, phase II clinical study
- Special Issue Exploring the biological mechanism of human diseases based on MultiOmics Technology - Part I
- Comprehensive pan-cancer investigation of carnosine dipeptidase 1 and its prospective prognostic significance in hepatocellular carcinoma
- Identification of signatures associated with microsatellite instability and immune characteristics to predict the prognostic risk of colon cancer
- Single-cell analysis identified key macrophage subpopulations associated with atherosclerosis