Abstract
The aim of our study is to explore the mechanism of transcription-4 (STAT4) in acute myeloid leukemia (AML). STAT4 level in AML bone marrow samples/cells was analyzed using bioinformatics and quantitative real-time PCR. The correlation between high STAT4 expression and the prognosis of AML patients was analyzed. The viability, apoptosis, and angiogenesis of AML cells were detected. The levels of STAT4, vascular endothelial growth factor A (VEGFA), and apoptosis-related proteins (Bcl-2 and Bax) in transfected AML cells were examined. STAT4 level was upregulated in AML. STAT4 silencing decreased the viability and angiogenesis, yet increased the apoptosis of AML cells, while overexpressed STAT4 did conversely. VEGFA silencing counteracted the impacts of overexpressed STAT4 upon promoting viability and angiogenesis as well as repressing the apoptosis of AML cells. High STAT4 expression was correlated with poor prognosis of AML patients and facilitated disease progression via upregulating VEGFA expression.
1 Introduction
Acute myeloid leukemia (AML) is a hematological malignant tumor characterized by uncontrolled proliferation of hematopoietic stem cells, which can lead to serious consequences such as hematopoietic insufficiency [1,2]. AML can occur at all ages, especially in the elderly, which is coupled with poor prognosis [3]. To date, the pathogenesis of AML is unknown, and previous studies confirm that the pathogenesis of AML may be related to factors, such as chemical poisons, ionizing radiation, and genetics [4,5,6]. Treatment methods for AML include chemotherapy, supportive care, and hematopoietic stem cell transplantation [7,8]. Combined chemotherapy can achieve sustained complete remission in some patients, but the recurrence rate is high, and the toxic and side effects of combined chemotherapy are greater [9,10]. At present, scientists have tried to develop a variety of small molecule targeted therapeutics; however, more in-depth studies should be performed to achieve better results [11]. Therefore, it is important to find new targets for the treatment of AML.
In recent years, with the development of sequencing technology and the application of targeted drugs, the pathogenesis of AML has been further studied [12]. Signal transducer and activator of transcription (STAT) is a kind of DNA-binding protein that plays an important role in immune response, growth, differentiation, proliferation, apoptosis, and tumorigenesis of cells [13,14,15]. Several scholars have shown that STAT5 and STAT3 promote tumorigenesis in myeloproliferative disorders and chronic myelogenous leukemia [16]. Dihydromyricetin enhances the differentiation of AML cells, which is dependent on the activation of the p38–STAT1 signaling pathway [17]. Furthermore, inhibition of the STAT/Ten-eleven translocation 1 axis can be used as a tantalizing therapeutic target in AML by regulating the Janus Associated Kinase (JAK)–STAT signaling [18,19]. STAT4, an important member of the STAT family, has also been found to be closely related to the development of some tumors and autoimmune diseases [20,21]. Zhao et al. found that STAT4 is a key transcription factor for ovarian cancer metastasis, activated STAT4 is overexpressed in epithelial cells of ovarian cancer, and STAT4 overexpression is associated with adverse outcomes of ovarian cancer patients [21]. Notably, it has been found that long non-coding RNAs, which are aberrantly expressed in AML tissues relative to that in normal tissues, can bind to transcription factor STAT4 in a higher ratio [22]. Nevertheless, the detailed mechanism for the involvement of STAT4 in AML awaits to be addressed.
STAT4 assigns a crucial role as a protein of JAK–STAT signaling, which promotes the angiogenesis of glioblastoma [23]. However, it was found that the JAK/STAT pathway is involved in the stimulation of vascular endothelial growth factor A (VEGFA) gene expression. Interestingly, VEGFA-mediated non-cell-intrinsic mechanism has been reported to be involved in murine AML [24]. In previous studies, VEGFA promoter possesses two potent binding positions (BS1 and BS2) for STAT3 [25]. VEGFA is also regulated as a downstream molecule of STAT1 and STAT5 [26,27,28,29]. Therefore, VEGFA was singled out as the downstream factor of STAT4 to dig out the effect of STAT4 on AML cells in this study.
Our current research aims to unveil the impacts of STAT4 upon AML cells by regulating VEGFA expression, so as to seek a potential therapeutic target for AML.
2 Methods and materials
2.1 Bioinformatics analysis
STAT4 expression in AML bone marrow samples and normal bone marrow samples was analyzed by GEPIA2 (http://gepia.cancer-pku.cn/) and based on the TCGA (https://portal.gdc.cancer.gov/) database.
2.2 Cell culture
Human AML cell lines including HL60 (CL-0110), KG1 (CL-0132), Kasumi-1 (CL-0556), and NB4 (CL-0676) were purchased from Procell (Wuhan, China), and normal bone marrow cell line HS-5 (CRL-11882) was ordered from American Type Culture Collection (ATCC; Maryland, USA). In addition, HL60 cells were maintained in HL60 cell-specific culture medium (CM-0110; Procell). Kasumi-1 cells were cultured in Kasumi-1 cell-specific culture medium (CM-0556; Procell). NB4 cells were seeded within NB4 cell-specific culture medium (CM-0676; Procell). KG1 and HS-5 cell lines were maintained in Dulbecco’s Modified Eagle’s Medium (30-2002; ATCC) containing 10% fetal bovine serum (FBS; C0227; Beyotime, Shanghai, China) and 1% penicillin–streptomycin solution (C0222; Beyotime). Moreover, human umbilical vein endothelial cells (HUVECs, CL-0122; Procell) were obtained for tube formation assay and cultivated in HUVEC-specific culture medium (CM-0122; Procell). All cell lines were cultured in the incubator (BC-J250; Boxun, Shanghai, China) at 37℃ with 5% CO2, and the culture medium was changed every 2 days.
2.3 Cells transfection
HL60 and NB4 cells (1 × 106 cells/well) were divided into two parts and grown in 6-well plates until reaching 80% confluence. In the first part, the plasmid overexpressing STAT4 which was cloned into pcDNA3.1 vector (VT1001; Youbio, Changsha, China), empty vector as the negative control (NC) for STAT4 overexpression plasmid, small-interfering RNA (siRNA) targeting STAT4 (siSTAT4; target sequence: 5′-TTGACAATTGCTTCATTTTAACC-3′), and negative control of siSTAT4 (siNC; 5′-UUCUCCGAACGUGUCACGUTT-3′) were synthesized by Genepharma (Shanghai, China) and transfected into HL60 and NB4 cells, respectively. In the second part, NC and siRNA targeting VEGFA (siVEGFA; target sequence: 5′-TGCTGGAATTTGATATTCATTGA-3′) or siNC, or STAT4 overexpression plasmid and siVEGFA or siNC were co-transfected into HL60 and NB4 cells, respectively. The transfection was performed with the Lipofectamine™ 3000 Transfection Reagent (L3000150; Thermo Fisher, Massachusetts, USA), and all cells were transfected for 48 h.
2.4 3-(4,5-Dimethylthiazol-2-yl)-2,5-diphenyltetrazolium bromide assay (MTT) assay
Normal bone marrow cell line HS-5, AML cell lines (HL60, KG1, Kasumi-1, and NB4), as well as transfected HL60 and NB4 cells were collected and cell concentration was adjusted. Then, cells were cultured in 96-well plates for 24 or 48 h according to the instructions of MTT assay kit (C0009S; Beyotime). Next, 10 μL of MTT solution was added to the sample wells for further 4 h of incubation in the incubator. Thereafter, the cells were treated with 100 μL of Formazan solution and cultured in an incubator until Formazan was completely dissolved. Finally, the optical density values of sample wells were determined at a wavelength of 570 nm using a microplate reader (PLUS 384; Molecular Devices, California, USA).
2.5 Flow cytometry assay
After the transfected HL60 and NB4 cells were cultured for 24 h, all cells from each group were collected into centrifuge tubes to prepare cell suspension with appropriate amount of culture medium and adjust the cell concentration. Following this, 5 × 105 cells were aspirated from each group of transfected cells and washed with phosphate-buffered solution (PBS) (P301981; Aladdin, Shanghai, China). After the cells were centrifuged (1,000 × g) with a centrifuge (75002401; Thermo Fisher) for 5 min, the supernatant was discarded and 195 μL of AnnexinV-FITC conjugate solution (C1062S; Beyotime) was added to resuspend the cells. Subsequently, appropriate amounts of propidium iodide and Annexin V-FITC were supplemented to the sample wells, respectively, and the cells were incubated in the dark at room temperature for 20 min. After the completion of incubation, the apoptotic rate of the cells was detected using a flow cytometer (NovoCyte; Agilent, California, USA).
2.6 Tube formation assay
Before the tube formation assay, the transfected HL60/NB4 cells and HUVECs were maintained in their corresponding specific culture media and cultured for 8 h to adjust the cell concentration. HUVECs were co-cultured with transfected HL60/NB4 cells in 24-well plates at a density of 2 × 104 cell/well and were placed onto the layer of thawed Matrigel (356234; Molecular Devices) within the medium. Afterwards, HUVECs and HL60/NB4 cells alone or in combination were cultured in an incubator at 37℃ for 24 h to form tubes. Finally, capillary-like structure formation was observed and photographed using an inverted optical microscope (magnification ×100; DMi8; Leica, Weztlar, Germany).
2.7 Quantitative real-time PCR (qPCR)
AML cells and normal cells were collected into a centrifuge tube. Then, appropriate amount of total RNA extractor TRIzol (B511311; Sangon Biotech, Shanghai, China) was added into the centrifuge tube to extract total RNA. Next, RNA purity was determined using NanoDrop™ Lite Spectrophotometer (ND-LITE-PR; Thermo Fisher). Reverse transcription of RNA into cDNA was performed using a reverse transcription kit (B639277; Sangon Biotech) according to the product instructions, and all procedures were implemented on ice. The reactions were performed on a qPCR system (11732-927; Applied Biosystems, Foster City, CA, USA) with a Hotstart HiTaq One-Step RT-PCR Mix (B110026; Sangon Biotech). All primer sequences in this experiment were provided in Table 1, the results were analyzed using the 2−ΔΔct method, and glyceraldehyde-3-phosphate dehydrogenase (GAPDH) was adopted as a reference gene.
All primers in RT-PCR experiments in this study
| ID | Forward sequence (5′–3′) | Reverse sequence (5′–3′) |
|---|---|---|
| STAT4 | TGTTGGCCCAATGGATTGAAA | GGAAACACGACCTAACTGTTCAT |
| Bcl-2 | GGTGGGGTCATGTGTGTGG | CGGTTCAGGTACTCAGTCATCC |
| Bax | CCCGAGAGGTCTTTTTCCGAG | CCAGCCCATGATGGTTCTGAT |
| VEGFA | AGGGCAGAATCATCACGAAGT | AGGGTCTCGATTGGATGGCA |
| GAPDH | GCAAGTTCAACGGCACAG | GCCAGTAGACTCCACGACAT |
2.8 Western blot
In this experiment, a total protein extraction kit (BB-3101; BestBio, Nanjing, China) was used to extract total protein from transfected HL60 and NB4 cells. Briefly, the transfected cells were collected and centrifuged (1,000 × g) for 5 min prior to the removal of the medium. Then, the cells were washed twice with PBS for 3 min each time. After that, the collected cells were placed on ice to prepare protein extraction working solution. Appropriate amount of protein lysate was added to the cells to extract total protein, subsequent to which the concentration was determined by a BCA protein kit (23229; Thermo Fisher). According to the molecular weight of the detected protein, the sodium dodecyl sulfate–polyacrylamide gel electrophoresis gel was prepared with a gel preparation kit (BB-3702; BestBio). Later, 20 μL of protein samples was added into the sample well of gel for the electrophoresis experiment. The protein was transferred onto polyvinylidene fluoride membrane (YA1701; Solarbio) and then blocked with 5% fat-free milk for 2 h. After that, the membrane was rinsed with Tris-HCl buffered saline with Tween-20 (TBST, ST673; Beyotime) and incubated with primary antibodies at room temperature for 1 h. Then, the membrane was further incubated with diluted secondary antibody at 4℃ for 14 h and washed using TBST. Thereafter, an enhanced chemiluminescence kit (32106; Thermo Fisher) was used for visualization after the protein bands were collected. Finally, data on the strips were further analyzed by the automatic chemiluminescence image analysis system (A44240; Thermo Fisher Scientific, USA). All information on antibodies used was listed in Table 2, and GAPDH was applied as the loading control.
All antibody information and sources in Western blot in this study
| ID | Catalog number | Company (country) | Molecular weight (kDa) | Dilution ratio |
|---|---|---|---|---|
| STAT4 | ab68156 | Abcam (Cambridge, UK) | 86 | 1/1,000 |
| Bcl-2 | ab182858 | Abcam (Cambridge, UK) | 26 | 1/2,000 |
| Bax | ab32503 | Abcam (Cambridge, UK) | 21 | 1/2,000 |
| VEGFA | ab46154 | Abcam (Cambridge, UK) | 27 | 1/10,000 |
| GAPDH | ab8245 | Abcam (Cambridge, UK) | 36 | 1/1,000 |
| Rabbit IgG | ab205718 | Abcam (Cambridge, UK) | 1/5,000 | |
| Mouse IgG | ab205719 | Abcam (Cambridge, UK) | 1/5,000 |
2.9 Statistical analysis
Statistical analysis was performed using SPSS 20.0. Measurement data were expressed as mean ± standard deviation (n = 3). The statistical significance of differences was evaluated using repeated measures analysis of variance (ANOVA) for analyzing multiple measurements of the same group at different time points or conditions, and data in multiple groups were compared using one-way ANOVA followed by a Tukey post hoc test. P < 0.05 was determined to be statistically significant.
3 Results
3.1 STAT4 expression was upregulated in AML and highly expressed STAT4 indicated poor prognosis of AML patients
Bioinformatics analysis showed that STAT4 expression was higher in AML bone marrow tissue samples than in normal bone marrow tissue samples (Figure 1a, P < 0.05). Meanwhile, survival analysis mirrored that high expression of STAT4 was positively correlated with poor prognosis of AML patients (Figure 1b). To verify the above predictions, STAT4 level in AML cells was examined. As delineated in Figure 1c, STAT4 level was upregulated in AML cells, when compared with that in the normal cells (P < 0.001). In addition, results of MTT showed that the viability of AML cell lines was markedly enhanced in comparison to that of the normal bone marrow cell line HS-5 (Figure 1d, P < 0.05).

STAT4 expression was upregulated in AML, and highly expressed STAT4 indicated the poor prognosis of AML patients. (a) The expression of STAT4 in AML was analyzed by GEPIA2. (b) The correlation between high STAT4 expression and the prognosis of AML patients was analyzed. (c) The expression of STAT4 in AML cell lines and HS-5 cells was examined by qPCR, and GAPDH was used as a reference gene. (d) The viability of AML cell lines and HS-5 cells was examined by MTT assay. + P < 0.05, ++ P < 0.01, +++ P < 0.001 vs HS-5 (AML: acute myeloid leukemia, GAPDH: glyceraldehyde-3-phosphate dehydrogenase, MTT: 3-(4,5-dimethylthiazol-2-yl)-2,5-diphenyltetrazolium bromide assay, qPCR: quantitative real-time PCR, STAT4: signal transducer and activator of transcription-4).
3.2 STAT4 silencing decreased the viability, angiogenesis as well as STAT4 and Bcl-2 levels, yet increased the apoptosis and Bax level in AML cells, while overexpressed STAT4 did conversely
The level of STAT4 in transfected HL60 and NB4 cells was detected. In the above two cells, STAT4 expression in the siSTAT4 group was markedly lower than that in the siNC group (Figure 2a–d P < 0.001), while STAT4 level in the STAT4 group was markedly higher than that in the NC group (Figure 2e–h, P < 0.001). Subsequently, the viability (Figure 3a–d) and apoptosis (Figure 4a and b) of AML cells were detected after transfection. It turned out that siSTAT4 markedly decreased the viability yet enhanced the apoptosis of AML cells in contrast to siNC (P < 0.05). On the contrary, overexpressed STAT4 increased the viability but decreased the apoptosis of AML cells relative to NC (P < 0.05). In addition, the expressions of apoptosis-related proteins (Bcl-2 and Bax) in transfected AML cells were examined (Figure 4c–f). Strikingly, siSTAT4 clearly reduced the Bcl-2 level yet boosted the Bax expression as compared to siNC (Figure 4c–d, P < 0.001). Inversely, overexpressed STAT4 significantly promoted the Bcl-2 level yet inhibited the Bax level in transfected AML cells in contrast to NC (Figure 4e–f, P < 0.001). Furthermore, STAT4 silencing decreased the angiogenesis of AML cells (Figure 5a, P < 0.001), whereas overexpressed STAT4 significantly promoted the angiogenesis ability of AML cells in contrast with NC (Figure 5b, P < 0.001).

SiSTAT4 decreased STAT4 expression, while overexpressed STAT4 did conversely in transfected HL60 and NB4 cells. (a) The expression of STAT4 in HL60 cells after transfection was examined by qPCR, and GAPDH was used as the loading gene. (b) The expression of STAT4 in HL60 cells after transfection was examined by Western blot, and GAPDH was adopted as the internal control. (c) The expression of STAT4 in NB4 cells after transfection was examined by qPCR, and GAPDH was employed as a loading gene. (d) The expression of STAT4 in NB4 cells after transfection was examined by Western blot, and GAPDH was utilized as the internal control. (e) The expression of STAT4 in HL60 cells after transfection was examined by qPCR, and GAPDH was harnessed as the reference gene. (f) The expression of STAT4 in HL60 cells after transfection was measured by Western blot, and GAPDH was exploited as the internal control. (g) The expression of STAT4 in NB4 cells after transfection was quantified by qPCR, and GAPDH was applied as the reference gene. (h) The expression of STAT4 in NB4 cells after transfection was determined by Western blot, and GAPDH was adopted as the loading control. *** P < 0.001 vs siNC; ^^^ P < 0.001 vs NC (NC: negative control, siSTAT4: siRNA targeting STAT4, siNC: negative control of siSTAT4).

STAT4 silencing decreased the viability, while overexpressed STAT4 did conversely in transfected AML cells. (a–d) The viability of HL60 and NB4 cells after transfection was examined by MTT assay. * P < 0.05, *** P < 0.001 vs siNC; ^ P < 0.05, ^^^ P < 0.001 vs NC.

STAT4 silencing decreased Bcl-2 level, yet increased apoptosis and Bax level in AML cells, while overexpressed STAT4 did conversely. (a and b) The apoptosis of HL60 and NB4 cells after transfection was examined by flow cytometry. (c) The expressions of Bcl-2 and Bax in HL60 cells after transfection were quantified by qPCR, and GAPDH was used as the reference gene. (d) The expressions of Bcl-2 and Bax in HL60 cells after transfection were detected by Western blot, and GAPDH was used as the loading control. (e) The expressions of Bcl-2 and Bax in NB4 cells after transfection were measured by qPCR, and GAPDH was used as the reference gene. (f) The expressions of Bcl-2 and Bax in NB4 cells after transfection were examined by Western blot, and GAPDH was used as the internal control. *** P < 0.001 vs siNC; ^^^ P < P < 0.001 vs NC.

STAT4 silencing decreased the angiogenesis and VEGFA level, while overexpressed STAT4 did conversely. (a and b) The angiogenesis of HL60 and NB4 cells after transfection was examined by tube formation assay under ×100 magnification. (c) The expressions of STAT4 and VEGFA in HL60 cells after transfection were tested by qPCR, and GAPDH was used as the reference gene. (d) The expressions of STAT4 and VEGFA in HL60 cells after transfection were determined by Western blot, and GAPDH was adopted as the internal control. (e) The expressions of STAT4 and VEGFA in NB4 cells after transfection were assayed by qPCR, and GAPDH was utilized as the reference gene. (f) The expressions of STAT4 and VEGFA in NB4 cells after transfection were measured by Western blot, and GAPDH was exploited as the loading control. *** P < 0.001 vs siNC; ^^^ P < 0.001 vs NC (VEGFA: vascular endothelial growth factor A).
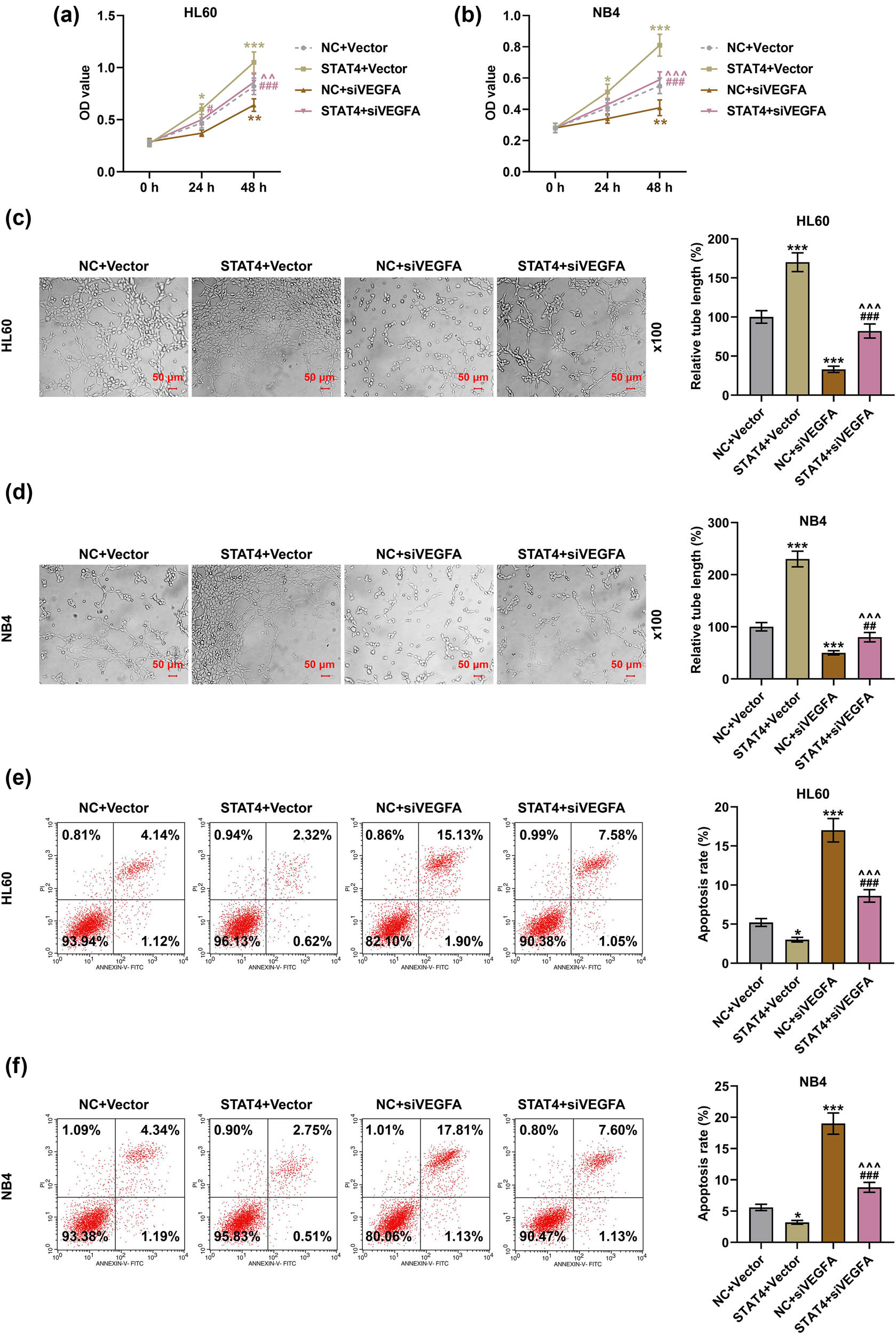
3.3 VEGFA silencing counteracted the effects of overexpressed STAT4 on promoting the viability, angiogenesis, and Bcl-2/VEGFA level as well as inhibiting the apoptosis and Bax level in AML cells
VEGFA is a key factor in the regulation of angiogenesis [30]. After transfection of siSTAT4, the levels of STAT4 and VEGFA were observed to be downregulated (Figure 5c–d, P < 0.001). However, transfection of STAT4 overexpression plasmid increased STAT4 and VEGFA expressions as compared with NC (Figure 5e, f, P < 0.001). To further determine the interactions between STAT4 and VEGFA on AML cells, NC and vector/siVEGFA, or STAT4 overexpression plasmid and vector/siVEGFA were co-transfected into HL60 and NB4 cells, respectively. Afterwards, the viability (Figure 6a and b), angiogenesis (Figure 6c and d), and apoptosis (Figure 6e and f) of transfected AML cells were measured. After transfection of STAT4 overexpression plasmid, the viability and angiogenesis of AML cells were boosted; yet, the apoptosis was diminished (P < 0.05). On the contrary, VEGFA silencing inhibited the viability and angiogenesis while promoting apoptosis of AML cells in comparison with treatment of NC and vector (P < 0.05). Further, siVEGFA reversed the effects of overexpressed STAT4 on the viability, angiogenesis, and apoptosis of AML cells (P < 0.01). Moreover, results from qPCR and Western blot suggested that in the presence of overexpressed STAT4, the levels of Bcl-2, STAT4, and VEGFA were raised, but the Bax level was lessened in HL60 and NB4 cells (Figure 7a–d, P < 0.001). Inversely, VEGFA silencing repressed Bcl-2 and VEGFA levels, while enhancing Bax level in HL60 and NB4 cells (P < 0.001). Meanwhile, siVEGFA counteracted the effects of overexpressed STAT4 on promoting Bcl-2 and VEGFA levels as well as inhibiting Bax level in AML cells (Figure 7a–d, P < 0.05).

VEGFA silencing counteracted the effects of overexpressed STAT4 on promoting the viability and angiogenesis as well as inhibiting the apoptosis of AML cells. (a and b) The viability of HL60 and NB4 cells after transfection was examined by MTT assay. (c and d) The angiogenesis of HL60 and NB4 cells after transfection was determined by tube formation assay under ×100 magnification. (e and f) The apoptosis of HL60 and NB4 cells after transfection was tested by flow cytometry. * P < 0.05, ** P < 0.01, *** P < 0.001 vs NC + vector; ^ P < 0.05, ^^ P < 0.01, ^^^ P < 0.001 vs STAT4 + vector; # P < 0.05, ## P < 0.01, ### P < 0.001 vs NC + siVEGFA (siVEGFA: siRNA targeting VEGFA, vector: negative control for siVEGFA).

VEGFA silencing counteracted the effects of overexpressed STAT4 on promoting Bcl-2 and VEGFA levels as well as inhibiting Bax level in AML cells. (a and b) The expressions of Bcl-2, Bax, STAT4, and VEGFA in transfected AML cells were examined by qPCR, and GAPDH was used as the reference gene. (c and d) The expressions of Bcl-2, Bax, STAT4, and VEGFA in transfected AML cells were tested by Western blot, and GAPDH was applied as the loading control. *** P < 0.001 vs NC + vector; ^^^ P < 0.001 vs STAT4 + vector; # P < 0.05, ## P < 0.01, ### P < 0.001 vs NC + siVEGFA.
4 Discussion
AML is a genetically heterogeneous clonal disease, whose previous treatment relies on cytotoxic drug-based chemotherapy regimens with difficulties of meeting the clinical treatment needs [31,32]. In recent years, the development of sequencing technology and the application of targeted drugs have provided a new direction for targeted therapy of AML and also brought great progress for the treatment of AML [33,34]. In recent years, great progress has been made in the research and development of inhibitors targeting fms-like tyrosine kinase 3 (FLT3) receptor kinase, and FLT3 inhibitors represented by Sorafenib and Midostaurin have been used for the treatment and research of AML [35]. However, single-drug therapy does not significantly improve the survival of AML patients with FLT3-internal tandem duplication mutation [35]. Therefore, it is important to find new therapeutic targets for AML.
Notably, STAT4 is the protein of STAT protein family, and closely related to the development of some tumors and autoimmune diseases, activated STAT4 is overexpressed in epithelial cells of ovarian cancer, and STAT4 overexpression is associated with adverse outcomes of ovarian cancer patients [20,21]. Recent discoveries have highlighted that miR-141-3p represses gastric cancer-induced transition of normal fibroblasts and BMSCs to cancer-associated fibroblasts by targeting STAT4 [36]. Also, high expression of STAT4 remarkably improves the survival rate of patients with breast cancer, especially in aggressive breast cancer subtypes [37]. Moreover, in hepatoma cells, a decrease in STAT4 level indicates a poor prognosis of patients and an enhanced proliferative capacity of cancer cells [38]. In addition, aberrantly expressed long non-coding RNAs in AML have a higher binding ratio to STAT4 [22]. In our experiment, likewise, we found through bioinformatics analysis that STAT4 expression was upregulated in AML, and highly expressed STAT4 indicated the poor prognosis of AML patients. STAT4 silencing decreased the viability and angiogenesis yet increased the apoptosis of AML cells, while overexpressed STAT4 did conversely. The above experimental results illustrated that STAT4 was closely related to the progression of AML. However, the detailed mechanism of STAT4 in AML needs to be further probed.
Increasing evidence has uncovered that Bcl-2 family proteins are closely related to the mitochondrial or intrinsic pathway of apoptosis, where Bcl-2 belongs to a pro-survival protein and Bax protein is a pro-apoptotic protein [39]. In our study, we found that siSTAT4 decreased Bcl-2 level yet increased Bax level in AML cells, while STAT4 upregulation generated a contrary result. It has been underlined that the secretion of tumor angiogenesis-related factors from tumor cells can promote the neovascularization, which is a mechanism for the rapid growth of tumors [40,41,42].
The process of tumor growth has been confirmed to depend on neovascularization which can provide the necessary oxygen and nutrients [43]. Remarkably, VEGFA plays a critical role in the process of angiogenesis [30]. In addition, suppression of VEGFA enhances the invasion and migration while inhibiting the apoptosis of breast cancer cells [44]. Moreover, in colorectal cancer, miR-150-5p inhibits tumor progression by targeting VEGFA; members of the STAT proteins, STAT1, STAT3, and STAT5, have been attested as regulators mediating the expression of VEGFA, involving the mechanisms of angiogenesis as well [25,26,27,28,29]. In our study, we found that the levels of STAT4 and VEGFA were downregulated after transfection of siSTAT4, and VEGFA silencing counteracted the effects of overexpressed STAT4 in AML cells, signifying that STAT4 promoted AML progression via upregulating VEGFA level. These findings provide a novel perspective on investigating the role of STAT4 in the progression of tumors.
Taken together, the role of STAT4 in facilitating AML progression is achieved through upregulating the VEGFA level. Our experimental results, to some extent, open up a new direction for the targeted therapy of AML.
Acknowledgements
N/A.
-
Funding information: N/A.
-
Author contributions: Substantial contributions to conception and design: Aohang Li, experiments performance: Aohang Li and Jingxuan Wu, data acquisition, data analysis, and interpretation: Jingxuan Wu, drafting the article or critically revising it for important intellectual content: Aohang Li, final approval of the version to be published: Aohang Li and Jingxuan Wu, and agreement to be accountable for all aspects of the work in ensuring that questions related to the accuracy or integrity of the work are appropriately investigated and resolved: Aohang Li and Jingxuan Wu.
-
Conflict of interest: The authors report there are no competing interests to declare.
-
Data availability statement: The analyzed data sets generated during the study are available from the corresponding author on reasonable request.
References
[1] Stief SM, Hanneforth AL, Weser S, Mattes R, Carlet M, Liu WH, et al. Loss of KDM6A confers drug resistance in acute myeloid leukemia. Leukemia. 2020;34(1):50–62.10.1038/s41375-019-0497-6Search in Google Scholar PubMed PubMed Central
[2] Sweta J, Khandelwal R, Srinitha S, Pancholi R, Adhikary R, Ali MA, et al. Identification of high-affinity small molecule targeting IDH2 for the clinical treatment of acute myeloid leukemia. Asian Pac J Cancer Prev. 2019;20(8):2287–97.10.31557/APJCP.2019.20.8.2287Search in Google Scholar PubMed PubMed Central
[3] Khan N, Patel D, Trivedi C, Kavani H, Pernes T, Medvedeva E, et al. Incidence of acute myeloid leukemia and myelodysplastic syndrome in patients with inflammatory bowel disease and the impact of thiopurines on their risk. Am J Gastroenterol. 2020;116(4):741–7.10.14309/ajg.0000000000001058Search in Google Scholar PubMed
[4] Linet MS, Gilbert ES, Vermeulen R, Dores GM, Yin SN, Portengen L, et al. Benzene exposure response and risk of myeloid neoplasms in chinese workers: a multicenter case-cohort study. J Natl Cancer Inst. 2019;111(5):465–74.10.1093/jnci/djy143Search in Google Scholar PubMed PubMed Central
[5] Gillies M, Haylock R, Hunter N, Zhang W. Risk of leukemia associated with protracted low-dose radiation exposure: updated results from the national registry for radiation workers study. Radiat Res. 2019;192(5):527–37.10.1667/RR15358.1Search in Google Scholar PubMed
[6] Narayanan D, Weinberg OK. How I investigate acute myeloid leukemia. Int J Lab Hematol. 2020;42(1):3–15.10.1111/ijlh.13135Search in Google Scholar PubMed
[7] Elgarten CW, Aplenc R. Pediatric acute myeloid leukemia: updates on biology, risk stratification, and therapy. Curr Opin Pediatr. 2020;32(1):57–66.10.1097/MOP.0000000000000855Search in Google Scholar PubMed
[8] Tzogani K, Penttila K, Lapvetelainen T, Hemmings R, Koenig J, Freire J, et al. EMA review of daunorubicin and cytarabine encapsulated in liposomes (Vyxeos, CPX-351) for the treatment of adults with newly diagnosed, therapy-related acute myeloid leukemia or acute myeloid leukemia with myelodysplasia-related changes. Oncologist. 2020;25(9):e1414–e20.10.1634/theoncologist.2019-0785Search in Google Scholar PubMed PubMed Central
[9] Estey EH. Acute myeloid leukemia: 2019 update on risk-stratification and management. Am J Hematol. 2018;93(10):1267–91.10.1002/ajh.25214Search in Google Scholar PubMed
[10] Qiu L, Zhou G, Cao S. Targeted inhibition of ULK1 enhances daunorubicin sensitivity in acute myeloid leukemia. Life Sci. 2020;243:117234.10.1016/j.lfs.2019.117234Search in Google Scholar PubMed
[11] Kiyoi H, Kawashima N, Ishikawa Y. FLT3 mutations in acute myeloid leukemia: Therapeutic paradigm beyond inhibitor development. Cancer Sci. 2020;111(2):312–22.10.1111/cas.14274Search in Google Scholar PubMed PubMed Central
[12] Zhao CX, Wang JM, Li JM, Zou SH, Chen FY, Liang AB, et al. Using next generation sequencing technology to analyze gene mutations in patients with acute myeloid leukemia and the impact on prognosis. Zhonghua Yi Xue Za Zhi. 2019;99(40):3145–51.Search in Google Scholar
[13] Liang Z, Wu G, Fan C, Xu J, Jiang S, Yan X, et al. The emerging role of signal transducer and activator of transcription 3 in cerebral ischemic and hemorrhagic stroke. Prog Neurobiol. 2016;137:1–16.10.1016/j.pneurobio.2015.11.001Search in Google Scholar PubMed
[14] Lee CJ, An HJ, Kim SM, Yoo SM, Park J, Lee GE, et al. FBXW7-mediated stability regulation of signal transducer and activator of transcription 2 in melanoma formation. Proc Natl Acad Sci USA. 2020;117(1):584–94.10.1073/pnas.1909879116Search in Google Scholar PubMed PubMed Central
[15] Mitchell TJ, John S. Signal transducer and activator of transcription (STAT) signalling and T-cell lymphomas. Immunology. 2005;114(3):301–12.10.1111/j.1365-2567.2005.02091.xSearch in Google Scholar PubMed PubMed Central
[16] Nishi M, Batsaikhan BE, Yoshikawa K, Higashijima J, Tokunaga T, Takasu C, et al. High STAT4 expression indicates better disease-free survival in patients with gastric cancer. Anticancer Res. 2017;37(12):6723–9.10.21873/anticanres.12131Search in Google Scholar PubMed
[17] He MH, Zhang Q, Shu G, Lin JC, Zhao L, Liang XX, et al. Dihydromyricetin sensitizes human acute myeloid leukemia cells to retinoic acid-induced myeloid differentiation by activating STAT1. Biochem Biophys Res Commun. 2018;495(2):1702–7.10.1016/j.bbrc.2017.12.030Search in Google Scholar PubMed
[18] Jiang X, Hu C, Ferchen K, Nie J, Cui X, Chen CH, et al. Targeted inhibition of STAT/TET1 axis as a therapeutic strategy for acute myeloid leukemia. Nat Commun. 2017;8(1):2099.10.1038/s41467-017-02290-wSearch in Google Scholar PubMed PubMed Central
[19] Venugopal S, Bar-Natan M, Mascarenhas JO. JAKs to STATs: A tantalizing therapeutic target in acute myeloid leukemia. Blood Rev. 2020;40:100634.10.1016/j.blre.2019.100634Search in Google Scholar PubMed
[20] Wu S, Wang M, Wang Y, Zhang M, He JQ. Polymorphisms of the STAT4 gene in the pathogenesis of tuberculosis. Biosci Rep. 2018;38(4):BSR20180498.10.1042/BSR20180498Search in Google Scholar PubMed PubMed Central
[21] Zhao L, Ji G, Le X, Luo Z, Wang C, Feng M, et al. An integrated analysis identifies STAT4 as a key regulator of ovarian cancer metastasis. Oncogene. 2017;36(24):3384–96.10.1038/onc.2016.487Search in Google Scholar PubMed
[22] Lei L, Xia S, Liu D, Li X, Feng J, Zhu Y, et al. Genome-wide characterization of lncRNAs in acute myeloid leukemia. Brief Bioinform. 2018;19(4):627–35.10.1093/bib/bbx007Search in Google Scholar PubMed PubMed Central
[23] Mao P, Wang T, Du C-W, Yu X, Wang M-D. CXCL5 promotes tumorigenesis and angiogenesis of glioblastoma via JAK-STAT/NF-κb signaling pathways. Molecular Biol Rep. 2023;50(10):8015–23.10.1007/s11033-023-08671-3Search in Google Scholar PubMed
[24] Liu J, Guo B, Chen Z, Wang N, Iacovino M, Cheng J, et al. miR-125b promotes MLL-AF9-driven murine acute myeloid leukemia involving a VEGFA-mediated non-cell-intrinsic mechanism. Blood. 2017;129(11):1491–502.10.1182/blood-2016-06-721027Search in Google Scholar PubMed PubMed Central
[25] Zhang L, Liu L, Li X. MiR-526b-3p mediates doxorubicin-induced cardiotoxicity by targeting STAT3 to inactivate VEGFA. Biomed Pharmacother = Biomed Pharmacother. 2020;123:109751.10.1016/j.biopha.2019.109751Search in Google Scholar PubMed
[26] Cheranov SY, Karpurapu M, Wang D, Zhang B, Venema RC, Rao GN. An essential role for SRC-activated STAT-3 in 14,15-EET-induced VEGF expression and angiogenesis. Blood. 2008;111(12):5581–91.10.1182/blood-2007-11-126680Search in Google Scholar PubMed PubMed Central
[27] Yokogami K, Yamashita S, Takeshima H. Hypoxia-induced decreases in SOCS3 increase STAT3 activation and upregulate VEGF gene expression. Brain Tumor Pathol. 2013;30(3):135–43.10.1007/s10014-012-0122-0Search in Google Scholar PubMed
[28] Yang X, Meyer K, Friedl A. STAT5 and prolactin participate in a positive autocrine feedback loop that promotes angiogenesis. J Biol Chem. 2013;288(29):21184–96.10.1074/jbc.M113.481119Search in Google Scholar PubMed PubMed Central
[29] Hu B, Wang J, Wu X, Chen Y, Yuan W, Chen H. Interleukin-17 upregulates vascular endothelial growth factor by activating the JAK/STAT pathway in nucleus pulposus cells. Joint Bone Spine. 2017;84(3):327–34.10.1016/j.jbspin.2016.05.014Search in Google Scholar PubMed
[30] Fatima LA, Campello RS, Santos RS, Freitas HS, Frank AP, Machado UF, et al. Estrogen receptor 1 (ESR1) regulates VEGFA in adipose tissue. Sci Rep. 2017;7(1):16716.10.1038/s41598-017-16686-7Search in Google Scholar PubMed PubMed Central
[31] Yang X, Wang J. Precision therapy for acute myeloid leukemia. J Hematol Oncol. 2018;11(1):3.10.1186/s13045-018-0603-7Search in Google Scholar PubMed PubMed Central
[32] Celik H, Lindblad KE, Popescu B, Gui G, Goswami M, Valdez J, et al. Highly multiplexed proteomic assessment of human bone marrow in acute myeloid leukemia. Blood Adv. 2020;4(2):367–79.10.1182/bloodadvances.2019001124Search in Google Scholar PubMed PubMed Central
[33] Godwin CD, Gale RP, Walter RB. Gemtuzumab ozogamicin in acute myeloid leukemia. Leukemia. 2017;31(9):1855–68.10.1038/leu.2017.187Search in Google Scholar PubMed
[34] Yilmaz M, Daver N. From DNA sequencing to clinical trials: finding new targeted drugs for acute myeloid leukemia. Drugs. 2019;79(11):1177–86.10.1007/s40265-019-01144-7Search in Google Scholar PubMed
[35] Larrosa-Garcia M, Baer MR. FLT3 Inhibitors in Acute Myeloid Leukemia: Current Status and Future Directions. Mol Cancer Ther. 2017;16(6):991–1001.10.1158/1535-7163.MCT-16-0876Search in Google Scholar PubMed PubMed Central
[36] Zhou Y, Zhong JH, Gong FS, Xiao J. MiR-141-3p suppresses gastric cancer induced transition of normal fibroblast and BMSC to cancer-associated fibroblasts via targeting STAT4. Exp Mol Pathol. 2019;107:85–94.10.1016/j.yexmp.2018.11.014Search in Google Scholar PubMed
[37] Nunez-Marrero A. Assessing the role of the interleukin-12/STAT4 axis in breast cancer by a bioinformatics approach. Int J Sci Basic Appl Res. 2019;48(2):38–52.Search in Google Scholar
[38] Wang G, Chen JH, Qiang Y, Wang DZ, Chen Z. Decreased STAT4 indicates poor prognosis and enhanced cell proliferation in hepatocellular carcinoma. World J Gastroenterol. 2015;21(13):3983–93.10.3748/wjg.v21.i13.3983Search in Google Scholar PubMed PubMed Central
[39] Dewson G. Characterizing Bcl-2 family protein conformation and oligomerization using cross-linking and antibody gel-shift in conjunction with native PAGE. Methods Mol Biol. 2016;1419:185–96.10.1007/978-1-4939-3581-9_14Search in Google Scholar PubMed
[40] Jeronimo A, Rodrigues G, Vilas-Boas F, Martins GG, Bagulho A, Real C. Hydrogen peroxide regulates angiogenesis-related factors in tumor cells. Biochem Cell Biol. 2017;95(6):679–85.10.1139/bcb-2017-0083Search in Google Scholar PubMed
[41] Wu XG, Zhou CF, Zhang YM, Yan RM, Wei WF, Chen XJ, et al. Cancer-derived exosomal miR-221-3p promotes angiogenesis by targeting THBS2 in cervical squamous cell carcinoma. Angiogenesis. 2019;22(3):397–410.10.1007/s10456-019-09665-1Search in Google Scholar PubMed
[42] Cao J, Liu X, Yang Y, Wei B, Li Q, Mao G, et al. Decylubiquinone suppresses breast cancer growth and metastasis by inhibiting angiogenesis via the ROS/p53/BAI1 signaling pathway. Angiogenesis. 2020;23(3):325–38.10.1007/s10456-020-09707-zSearch in Google Scholar PubMed
[43] Ramjiawan RR, Griffioen AW, Duda DG. Anti-angiogenesis for cancer revisited: Is there a role for combinations with immunotherapy? Angiogenesis. 2017;20(2):185–204.10.1007/s10456-017-9552-ySearch in Google Scholar PubMed PubMed Central
[44] Pu H, Zhang Q, Zhao C, Shi L, Wang Y, Wang J, et al. VEGFA involves in the use of fluvastatin and zoledronate against breast cancer. Pathol Oncol Res. 2018;24(3):557–65.10.1007/s12253-017-0277-4Search in Google Scholar PubMed
© 2024 the author(s), published by De Gruyter
This work is licensed under the Creative Commons Attribution 4.0 International License.
Articles in the same Issue
- Research Articles
- EDNRB inhibits the growth and migration of prostate cancer cells by activating the cGMP-PKG pathway
- STK11 (LKB1) mutation suppresses ferroptosis in lung adenocarcinoma by facilitating monounsaturated fatty acid synthesis
- Association of SOX6 gene polymorphisms with Kashin-Beck disease risk in the Chinese Han population
- The pyroptosis-related signature predicts prognosis and influences the tumor immune microenvironment in dedifferentiated liposarcoma
- METTL3 attenuates ferroptosis sensitivity in lung cancer via modulating TFRC
- Identification and validation of molecular subtypes and prognostic signature for stage I and stage II gastric cancer based on neutrophil extracellular traps
- Novel lumbar plexus block versus femoral nerve block for analgesia and motor recovery after total knee arthroplasty
- Correlation between ABCB1 and OLIG2 polymorphisms and the severity and prognosis of patients with cerebral infarction
- Study on the radiotherapy effect and serum neutral granulocyte lymphocyte ratio and inflammatory factor expression of nasopharyngeal carcinoma
- Transcriptome analysis of effects of Tecrl deficiency on cardiometabolic and calcium regulation in cardiac tissue
- Aflatoxin B1 induces infertility, fetal deformities, and potential therapies
- Serum levels of HMW adiponectin and its receptors are associated with cytokine levels and clinical characteristics in chronic obstructive pulmonary disease
- METTL3-mediated methylation of CYP2C19 mRNA may aggravate clopidogrel resistance in ischemic stroke patients
- Understand how machine learning impact lung cancer research from 2010 to 2021: A bibliometric analysis
- Pressure ulcers in German hospitals: Analysis of reimbursement and length of stay
- Metformin plus L-carnitine enhances brown/beige adipose tissue activity via Nrf2/HO-1 signaling to reduce lipid accumulation and inflammation in murine obesity
- Downregulation of carbonic anhydrase IX expression in mouse xenograft nasopharyngeal carcinoma model via doxorubicin nanobubble combined with ultrasound
- Feasibility of 3-dimensional printed models in simulated training and teaching of transcatheter aortic valve replacement
- miR-335-3p improves type II diabetes mellitus by IGF-1 regulating macrophage polarization
- The analyses of human MCPH1 DNA repair machinery and genetic variations
- Activation of Piezo1 increases the sensitivity of breast cancer to hyperthermia therapy
- Comprehensive analysis based on the disulfidptosis-related genes identifies hub genes and immune infiltration for pancreatic adenocarcinoma
- Changes of serum CA125 and PGE2 before and after high-intensity focused ultrasound combined with GnRH-a in treatment of patients with adenomyosis
- The clinical value of the hepatic venous pressure gradient in patients undergoing hepatic resection for hepatocellular carcinoma with or without liver cirrhosis
- Development and validation of a novel model to predict pulmonary embolism in cardiology suspected patients: A 10-year retrospective analysis
- Downregulation of lncRNA XLOC_032768 in diabetic patients predicts the occurrence of diabetic nephropathy
- Circ_0051428 targeting miR-885-3p/MMP2 axis enhances the malignancy of cervical cancer
- Effectiveness of ginkgo diterpene lactone meglumine on cognitive function in patients with acute ischemic stroke
- The construction of a novel prognostic prediction model for glioma based on GWAS-identified prognostic-related risk loci
- Evaluating the impact of childhood BMI on the risk of coronavirus disease 2019: A Mendelian randomization study
- Lactate dehydrogenase to albumin ratio is associated with in-hospital mortality in patients with acute heart failure: Data from the MIMIC-III database
- CD36-mediated podocyte lipotoxicity promotes foot process effacement
- Efficacy of etonogestrel subcutaneous implants versus the levonorgestrel-releasing intrauterine system in the conservative treatment of adenomyosis
- FLRT2 mediates chondrogenesis of nasal septal cartilage and mandibular condyle cartilage
- Challenges in treating primary immune thrombocytopenia patients undergoing COVID-19 vaccination: A retrospective study
- Let-7 family regulates HaCaT cell proliferation and apoptosis via the ΔNp63/PI3K/AKT pathway
- Phospholipid transfer protein ameliorates sepsis-induced cardiac dysfunction through NLRP3 inflammasome inhibition
- Postoperative cognitive dysfunction in elderly patients with colorectal cancer: A randomized controlled study comparing goal-directed and conventional fluid therapy
- Long-pulsed ultrasound-mediated microbubble thrombolysis in a rat model of microvascular obstruction
- High SEC61A1 expression predicts poor outcome of acute myeloid leukemia
- Comparison of polymerase chain reaction and next-generation sequencing with conventional urine culture for the diagnosis of urinary tract infections: A meta-analysis
- Secreted frizzled-related protein 5 protects against renal fibrosis by inhibiting Wnt/β-catenin pathway
- Pan-cancer and single-cell analysis of actin cytoskeleton genes related to disulfidptosis
- Overexpression of miR-532-5p restrains oxidative stress response of chondrocytes in nontraumatic osteonecrosis of the femoral head by inhibiting ABL1
- Autologous liver transplantation for unresectable hepatobiliary malignancies in enhanced recovery after surgery model
- Clinical analysis of incomplete rupture of the uterus secondary to previous cesarean section
- Abnormal sleep duration is associated with sarcopenia in older Chinese people: A large retrospective cross-sectional study
- No genetic causality between obesity and benign paroxysmal vertigo: A two-sample Mendelian randomization study
- Identification and validation of autophagy-related genes in SSc
- Long non-coding RNA SRA1 suppresses radiotherapy resistance in esophageal squamous cell carcinoma by modulating glycolytic reprogramming
- Evaluation of quality of life in patients with schizophrenia: An inpatient social welfare institution-based cross-sectional study
- The possible role of oxidative stress marker glutathione in the assessment of cognitive impairment in multiple sclerosis
- Compilation of a self-management assessment scale for postoperative patients with aortic dissection
- Left atrial appendage closure in conjunction with radiofrequency ablation: Effects on left atrial functioning in patients with paroxysmal atrial fibrillation
- Effect of anterior femoral cortical notch grade on postoperative function and complications during TKA surgery: A multicenter, retrospective study
- Clinical characteristics and assessment of risk factors in patients with influenza A-induced severe pneumonia after the prevalence of SARS-CoV-2
- Analgesia nociception index is an indicator of laparoscopic trocar insertion-induced transient nociceptive stimuli
- High STAT4 expression correlates with poor prognosis in acute myeloid leukemia and facilitates disease progression by upregulating VEGFA expression
- Factors influencing cardiovascular system-related post-COVID-19 sequelae: A single-center cohort study
- HOXD10 regulates intestinal permeability and inhibits inflammation of dextran sulfate sodium-induced ulcerative colitis through the inactivation of the Rho/ROCK/MMPs axis
- Mesenchymal stem cell-derived exosomal miR-26a induces ferroptosis, suppresses hepatic stellate cell activation, and ameliorates liver fibrosis by modulating SLC7A11
- Endovascular thrombectomy versus intravenous thrombolysis for primary distal, medium vessel occlusion in acute ischemic stroke
- ANO6 (TMEM16F) inhibits gastrointestinal stromal tumor growth and induces ferroptosis
- Prognostic value of EIF5A2 in solid tumors: A meta-analysis and bioinformatics analysis
- The role of enhanced expression of Cx43 in patients with ulcerative colitis
- Choosing a COVID-19 vaccination site might be driven by anxiety and body vigilance
- Role of ICAM-1 in triple-negative breast cancer
- Cost-effectiveness of ambroxol in the treatment of Gaucher disease type 2
- HLA-DRB5 promotes immune thrombocytopenia via activating CD8+ T cells
- Efficacy and factors of myofascial release therapy combined with electrical and magnetic stimulation in the treatment of chronic pelvic pain syndrome
- Efficacy of tacrolimus monotherapy in primary membranous nephropathy
- Mechanisms of Tripterygium wilfordii Hook F on treating rheumatoid arthritis explored by network pharmacology analysis and molecular docking
- FBXO45 levels regulated ferroptosis renal tubular epithelial cells in a model of diabetic nephropathy by PLK1
- Optimizing anesthesia strategies to NSCLC patients in VATS procedures: Insights from drug requirements and patient recovery patterns
- Alpha-lipoic acid upregulates the PPARγ/NRF2/GPX4 signal pathway to inhibit ferroptosis in the pathogenesis of unexplained recurrent pregnancy loss
- Correlation between fat-soluble vitamin levels and inflammatory factors in paediatric community-acquired pneumonia: A prospective study
- CD1d affects the proliferation, migration, and apoptosis of human papillary thyroid carcinoma TPC-1 cells via regulating MAPK/NF-κB signaling pathway
- miR-let-7a inhibits sympathetic nerve remodeling after myocardial infarction by downregulating the expression of nerve growth factor
- Immune response analysis of solid organ transplantation recipients inoculated with inactivated COVID-19 vaccine: A retrospective analysis
- The H2Valdien derivatives regulate the epithelial–mesenchymal transition of hepatoma carcinoma cells through the Hedgehog signaling pathway
- Clinical efficacy of dexamethasone combined with isoniazid in the treatment of tuberculous meningitis and its effect on peripheral blood T cell subsets
- Comparison of short-segment and long-segment fixation in treatment of degenerative scoliosis and analysis of factors associated with adjacent spondylolisthesis
- Lycopene inhibits pyroptosis of endothelial progenitor cells induced by ox-LDL through the AMPK/mTOR/NLRP3 pathway
- Methylation regulation for FUNDC1 stability in childhood leukemia was up-regulated and facilitates metastasis and reduces ferroptosis of leukemia through mitochondrial damage by FBXL2
- Correlation of single-fiber electromyography studies and functional status in patients with amyotrophic lateral sclerosis
- Risk factors of postoperative airway obstruction complications in children with oral floor mass
- Expression levels and clinical significance of serum miR-19a/CCL20 in patients with acute cerebral infarction
- Physical activity and mental health trends in Korean adolescents: Analyzing the impact of the COVID-19 pandemic from 2018 to 2022
- Evaluating anemia in HIV-infected patients using chest CT
- Ponticulus posticus and skeletal malocclusion: A pilot study in a Southern Italian pre-orthodontic court
- Causal association of circulating immune cells and lymphoma: A Mendelian randomization study
- Assessment of the renal function and fibrosis indexes of conventional western medicine with Chinese medicine for dredging collaterals on treating renal fibrosis: A systematic review and meta-analysis
- Comprehensive landscape of integrator complex subunits and their association with prognosis and tumor microenvironment in gastric cancer
- New target-HMGCR inhibitors for the treatment of primary sclerosing cholangitis: A drug Mendelian randomization study
- Population pharmacokinetics of meropenem in critically ill patients
- Comparison of the ability of newly inflammatory markers to predict complicated appendicitis
- Comparative morphology of the cruciate ligaments: A radiological study
- Immune landscape of hepatocellular carcinoma: The central role of TP53-inducible glycolysis and apoptosis regulator
- Serum SIRT3 levels in epilepsy patients and its association with clinical outcomes and severity: A prospective observational study
- SHP-1 mediates cigarette smoke extract-induced epithelial–mesenchymal transformation and inflammation in 16HBE cells
- Acute hyper-hypoxia accelerates the development of depression in mice via the IL-6/PGC1α/MFN2 signaling pathway
- The GJB3 correlates with the prognosis, immune cell infiltration, and therapeutic responses in lung adenocarcinoma
- Physical fitness and blood parameters outcomes of breast cancer survivor in a low-intensity circuit resistance exercise program
- Exploring anesthetic-induced gene expression changes and immune cell dynamics in atrial tissue post-coronary artery bypass graft surgery
- Empagliflozin improves aortic injury in obese mice by regulating fatty acid metabolism
- Analysis of the risk factors of the radiation-induced encephalopathy in nasopharyngeal carcinoma: A retrospective cohort study
- Reproductive outcomes in women with BRCA 1/2 germline mutations: A retrospective observational study and literature review
- Evaluation of upper airway ultrasonographic measurements in predicting difficult intubation: A cross-section of the Turkish population
- Prognostic and diagnostic value of circulating IGFBP2 in pancreatic cancer
- Postural stability after operative reconstruction of the AFTL in chronic ankle instability comparing three different surgical techniques
- Research trends related to emergence agitation in the post-anaesthesia care unit from 2001 to 2023: A bibliometric analysis
- Frequency and clinicopathological correlation of gastrointestinal polyps: A six-year single center experience
- ACSL4 mediates inflammatory bowel disease and contributes to LPS-induced intestinal epithelial cell dysfunction by activating ferroptosis and inflammation
- Affibody-based molecular probe 99mTc-(HE)3ZHER2:V2 for non-invasive HER2 detection in ovarian and breast cancer xenografts
- Effectiveness of nutritional support for clinical outcomes in gastric cancer patients: A meta-analysis of randomized controlled trials
- The relationship between IFN-γ, IL-10, IL-6 cytokines, and severity of the condition with serum zinc and Fe in children infected with Mycoplasma pneumoniae
- Paraquat disrupts the blood–brain barrier by increasing IL-6 expression and oxidative stress through the activation of PI3K/AKT signaling pathway
- Sleep quality associate with the increased prevalence of cognitive impairment in coronary artery disease patients: A retrospective case–control study
- Dioscin protects against chronic prostatitis through the TLR4/NF-κB pathway
- Association of polymorphisms in FBN1, MYH11, and TGF-β signaling-related genes with susceptibility of sporadic thoracic aortic aneurysm and dissection in the Zhejiang Han population
- Application value of multi-parameter magnetic resonance image-transrectal ultrasound cognitive fusion in prostate biopsy
- Laboratory variables‐based artificial neural network models for predicting fatty liver disease: A retrospective study
- Decreased BIRC5-206 promotes epithelial–mesenchymal transition in nasopharyngeal carcinoma through sponging miR-145-5p
- Sepsis induces the cardiomyocyte apoptosis and cardiac dysfunction through activation of YAP1/Serpine1/caspase-3 pathway
- Assessment of iron metabolism and iron deficiency in incident patients on incident continuous ambulatory peritoneal dialysis
- Tibial periosteum flap combined with autologous bone grafting in the treatment of Gustilo-IIIB/IIIC open tibial fractures
- The application of intravenous general anesthesia under nasopharyngeal airway assisted ventilation undergoing ureteroscopic holmium laser lithotripsy: A prospective, single-center, controlled trial
- Long intergenic noncoding RNA for IGF2BP2 stability suppresses gastric cancer cell apoptosis by inhibiting the maturation of microRNA-34a
- Role of FOXM1 and AURKB in regulating keratinocyte function in psoriasis
- Parental control attitudes over their pre-school children’s diet
- The role of auto-HSCT in extranodal natural killer/T cell lymphoma
- Significance of negative cervical cytology and positive HPV in the diagnosis of cervical lesions by colposcopy
- Echinacoside inhibits PASMCs calcium overload to prevent hypoxic pulmonary artery remodeling by regulating TRPC1/4/6 and calmodulin
- ADAR1 plays a protective role in proximal tubular cells under high glucose conditions by attenuating the PI3K/AKT/mTOR signaling pathway
- The risk of cancer among insulin glargine users in Lithuania: A retrospective population-based study
- The unusual location of primary hydatid cyst: A case series study
- Intraoperative changes in electrophysiological monitoring can be used to predict clinical outcomes in patients with spinal cavernous malformation
- Obesity and risk of placenta accreta spectrum: A meta-analysis
- Shikonin alleviates asthma phenotypes in mice via an airway epithelial STAT3-dependent mechanism
- NSUN6 and HTR7 disturbed the stability of carotid atherosclerotic plaques by regulating the immune responses of macrophages
- The effect of COVID-19 lockdown on admission rates in Maternity Hospital
- Temporal muscle thickness is not a prognostic predictor in patients with high-grade glioma, an experience at two centers in China
- Luteolin alleviates cerebral ischemia/reperfusion injury by regulating cell pyroptosis
- Therapeutic role of respiratory exercise in patients with tuberculous pleurisy
- Effects of CFTR-ENaC on spinal cord edema after spinal cord injury
- Irisin-regulated lncRNAs and their potential regulatory functions in chondrogenic differentiation of human mesenchymal stem cells
- DMD mutations in pediatric patients with phenotypes of Duchenne/Becker muscular dystrophy
- Combination of C-reactive protein and fibrinogen-to-albumin ratio as a novel predictor of all-cause mortality in heart failure patients
- Significant role and the underly mechanism of cullin-1 in chronic obstructive pulmonary disease
- Ferroptosis-related prognostic model of mantle cell lymphoma
- Observation of choking reaction and other related indexes in elderly painless fiberoptic bronchoscopy with transnasal high-flow humidification oxygen therapy
- A bibliometric analysis of Prader-Willi syndrome from 2002 to 2022
- The causal effects of childhood sunburn occasions on melanoma: A univariable and multivariable Mendelian randomization study
- Oxidative stress regulates glycogen synthase kinase-3 in lymphocytes of diabetes mellitus patients complicated with cerebral infarction
- Role of COX6C and NDUFB3 in septic shock and stroke
- Trends in disease burden of type 2 diabetes, stroke, and hypertensive heart disease attributable to high BMI in China: 1990–2019
- Purinergic P2X7 receptor mediates hyperoxia-induced injury in pulmonary microvascular endothelial cells via NLRP3-mediated pyroptotic pathway
- Investigating the role of oviductal mucosa–endometrial co-culture in modulating factors relevant to embryo implantation
- Analgesic effect of external oblique intercostal block in laparoscopic cholecystectomy: A retrospective study
- Elevated serum miR-142-5p correlates with ischemic lesions and both NSE and S100β in ischemic stroke patients
- Correlation between the mechanism of arteriopathy in IgA nephropathy and blood stasis syndrome: A cohort study
- Risk factors for progressive kyphosis after percutaneous kyphoplasty in osteoporotic vertebral compression fracture
- Predictive role of neuron-specific enolase and S100-β in early neurological deterioration and unfavorable prognosis in patients with ischemic stroke
- The potential risk factors of postoperative cognitive dysfunction for endovascular therapy in acute ischemic stroke with general anesthesia
- Fluoxetine inhibited RANKL-induced osteoclastic differentiation in vitro
- Detection of serum FOXM1 and IGF2 in patients with ARDS and their correlation with disease and prognosis
- Rhein promotes skin wound healing by activating the PI3K/AKT signaling pathway
- Differences in mortality risk by levels of physical activity among persons with disabilities in South Korea
- Review Articles
- Cutaneous signs of selected cardiovascular disorders: A narrative review
- XRCC1 and hOGG1 polymorphisms and endometrial carcinoma: A meta-analysis
- A narrative review on adverse drug reactions of COVID-19 treatments on the kidney
- Emerging role and function of SPDL1 in human health and diseases
- Adverse reactions of piperacillin: A literature review of case reports
- Molecular mechanism and intervention measures of microvascular complications in diabetes
- Regulation of mesenchymal stem cell differentiation by autophagy
- Molecular landscape of borderline ovarian tumours: A systematic review
- Advances in synthetic lethality modalities for glioblastoma multiforme
- Investigating hormesis, aging, and neurodegeneration: From bench to clinics
- Frankincense: A neuronutrient to approach Parkinson’s disease treatment
- Sox9: A potential regulator of cancer stem cells in osteosarcoma
- Early detection of cardiovascular risk markers through non-invasive ultrasound methodologies in periodontitis patients
- Advanced neuroimaging and criminal interrogation in lie detection
- Maternal factors for neural tube defects in offspring: An umbrella review
- The chemoprotective hormetic effects of rosmarinic acid
- CBD’s potential impact on Parkinson’s disease: An updated overview
- Progress in cytokine research for ARDS: A comprehensive review
- Utilizing reactive oxygen species-scavenging nanoparticles for targeting oxidative stress in the treatment of ischemic stroke: A review
- NRXN1-related disorders, attempt to better define clinical assessment
- Lidocaine infusion for the treatment of complex regional pain syndrome: Case series and literature review
- Trends and future directions of autophagy in osteosarcoma: A bibliometric analysis
- Iron in ventricular remodeling and aneurysms post-myocardial infarction
- Case Reports
- Sirolimus potentiated angioedema: A case report and review of the literature
- Identification of mixed anaerobic infections after inguinal hernia repair based on metagenomic next-generation sequencing: A case report
- Successful treatment with bortezomib in combination with dexamethasone in a middle-aged male with idiopathic multicentric Castleman’s disease: A case report
- Complete heart block associated with hepatitis A infection in a female child with fatal outcome
- Elevation of D-dimer in eosinophilic gastrointestinal diseases in the absence of venous thrombosis: A case series and literature review
- Four years of natural progressive course: A rare case report of juvenile Xp11.2 translocations renal cell carcinoma with TFE3 gene fusion
- Advancing prenatal diagnosis: Echocardiographic detection of Scimitar syndrome in China – A case series
- Outcomes and complications of hemodialysis in patients with renal cancer following bilateral nephrectomy
- Anti-HMGCR myopathy mimicking facioscapulohumeral muscular dystrophy
- Recurrent opportunistic infections in a HIV-negative patient with combined C6 and NFKB1 mutations: A case report, pedigree analysis, and literature review
- Letter to the Editor
- Letter to the Editor: Total parenteral nutrition-induced Wernicke’s encephalopathy after oncologic gastrointestinal surgery
- Erratum
- Erratum to “Bladder-embedded ectopic intrauterine device with calculus”
- Retraction
- Retraction of “XRCC1 and hOGG1 polymorphisms and endometrial carcinoma: A meta-analysis”
- Corrigendum
- Corrigendum to “Investigating hormesis, aging, and neurodegeneration: From bench to clinics”
- Corrigendum to “Frankincense: A neuronutrient to approach Parkinson’s disease treatment”
- Special Issue The evolving saga of RNAs from bench to bedside - Part II
- Machine-learning-based prediction of a diagnostic model using autophagy-related genes based on RNA sequencing for patients with papillary thyroid carcinoma
- Unlocking the future of hepatocellular carcinoma treatment: A comprehensive analysis of disulfidptosis-related lncRNAs for prognosis and drug screening
- Elevated mRNA level indicates FSIP1 promotes EMT and gastric cancer progression by regulating fibroblasts in tumor microenvironment
- Special Issue Advancements in oncology: bridging clinical and experimental research - Part I
- Ultrasound-guided transperineal vs transrectal prostate biopsy: A meta-analysis of diagnostic accuracy and complication rates
- Assessment of diagnostic value of unilateral systematic biopsy combined with targeted biopsy in detecting clinically significant prostate cancer
- SENP7 inhibits glioblastoma metastasis and invasion by dissociating SUMO2/3 binding to specific target proteins
- MARK1 suppress malignant progression of hepatocellular carcinoma and improves sorafenib resistance through negatively regulating POTEE
- Analysis of postoperative complications in bladder cancer patients
- Carboplatin combined with arsenic trioxide versus carboplatin combined with docetaxel treatment for LACC: A randomized, open-label, phase II clinical study
- Special Issue Exploring the biological mechanism of human diseases based on MultiOmics Technology - Part I
- Comprehensive pan-cancer investigation of carnosine dipeptidase 1 and its prospective prognostic significance in hepatocellular carcinoma
- Identification of signatures associated with microsatellite instability and immune characteristics to predict the prognostic risk of colon cancer
- Single-cell analysis identified key macrophage subpopulations associated with atherosclerosis
Articles in the same Issue
- Research Articles
- EDNRB inhibits the growth and migration of prostate cancer cells by activating the cGMP-PKG pathway
- STK11 (LKB1) mutation suppresses ferroptosis in lung adenocarcinoma by facilitating monounsaturated fatty acid synthesis
- Association of SOX6 gene polymorphisms with Kashin-Beck disease risk in the Chinese Han population
- The pyroptosis-related signature predicts prognosis and influences the tumor immune microenvironment in dedifferentiated liposarcoma
- METTL3 attenuates ferroptosis sensitivity in lung cancer via modulating TFRC
- Identification and validation of molecular subtypes and prognostic signature for stage I and stage II gastric cancer based on neutrophil extracellular traps
- Novel lumbar plexus block versus femoral nerve block for analgesia and motor recovery after total knee arthroplasty
- Correlation between ABCB1 and OLIG2 polymorphisms and the severity and prognosis of patients with cerebral infarction
- Study on the radiotherapy effect and serum neutral granulocyte lymphocyte ratio and inflammatory factor expression of nasopharyngeal carcinoma
- Transcriptome analysis of effects of Tecrl deficiency on cardiometabolic and calcium regulation in cardiac tissue
- Aflatoxin B1 induces infertility, fetal deformities, and potential therapies
- Serum levels of HMW adiponectin and its receptors are associated with cytokine levels and clinical characteristics in chronic obstructive pulmonary disease
- METTL3-mediated methylation of CYP2C19 mRNA may aggravate clopidogrel resistance in ischemic stroke patients
- Understand how machine learning impact lung cancer research from 2010 to 2021: A bibliometric analysis
- Pressure ulcers in German hospitals: Analysis of reimbursement and length of stay
- Metformin plus L-carnitine enhances brown/beige adipose tissue activity via Nrf2/HO-1 signaling to reduce lipid accumulation and inflammation in murine obesity
- Downregulation of carbonic anhydrase IX expression in mouse xenograft nasopharyngeal carcinoma model via doxorubicin nanobubble combined with ultrasound
- Feasibility of 3-dimensional printed models in simulated training and teaching of transcatheter aortic valve replacement
- miR-335-3p improves type II diabetes mellitus by IGF-1 regulating macrophage polarization
- The analyses of human MCPH1 DNA repair machinery and genetic variations
- Activation of Piezo1 increases the sensitivity of breast cancer to hyperthermia therapy
- Comprehensive analysis based on the disulfidptosis-related genes identifies hub genes and immune infiltration for pancreatic adenocarcinoma
- Changes of serum CA125 and PGE2 before and after high-intensity focused ultrasound combined with GnRH-a in treatment of patients with adenomyosis
- The clinical value of the hepatic venous pressure gradient in patients undergoing hepatic resection for hepatocellular carcinoma with or without liver cirrhosis
- Development and validation of a novel model to predict pulmonary embolism in cardiology suspected patients: A 10-year retrospective analysis
- Downregulation of lncRNA XLOC_032768 in diabetic patients predicts the occurrence of diabetic nephropathy
- Circ_0051428 targeting miR-885-3p/MMP2 axis enhances the malignancy of cervical cancer
- Effectiveness of ginkgo diterpene lactone meglumine on cognitive function in patients with acute ischemic stroke
- The construction of a novel prognostic prediction model for glioma based on GWAS-identified prognostic-related risk loci
- Evaluating the impact of childhood BMI on the risk of coronavirus disease 2019: A Mendelian randomization study
- Lactate dehydrogenase to albumin ratio is associated with in-hospital mortality in patients with acute heart failure: Data from the MIMIC-III database
- CD36-mediated podocyte lipotoxicity promotes foot process effacement
- Efficacy of etonogestrel subcutaneous implants versus the levonorgestrel-releasing intrauterine system in the conservative treatment of adenomyosis
- FLRT2 mediates chondrogenesis of nasal septal cartilage and mandibular condyle cartilage
- Challenges in treating primary immune thrombocytopenia patients undergoing COVID-19 vaccination: A retrospective study
- Let-7 family regulates HaCaT cell proliferation and apoptosis via the ΔNp63/PI3K/AKT pathway
- Phospholipid transfer protein ameliorates sepsis-induced cardiac dysfunction through NLRP3 inflammasome inhibition
- Postoperative cognitive dysfunction in elderly patients with colorectal cancer: A randomized controlled study comparing goal-directed and conventional fluid therapy
- Long-pulsed ultrasound-mediated microbubble thrombolysis in a rat model of microvascular obstruction
- High SEC61A1 expression predicts poor outcome of acute myeloid leukemia
- Comparison of polymerase chain reaction and next-generation sequencing with conventional urine culture for the diagnosis of urinary tract infections: A meta-analysis
- Secreted frizzled-related protein 5 protects against renal fibrosis by inhibiting Wnt/β-catenin pathway
- Pan-cancer and single-cell analysis of actin cytoskeleton genes related to disulfidptosis
- Overexpression of miR-532-5p restrains oxidative stress response of chondrocytes in nontraumatic osteonecrosis of the femoral head by inhibiting ABL1
- Autologous liver transplantation for unresectable hepatobiliary malignancies in enhanced recovery after surgery model
- Clinical analysis of incomplete rupture of the uterus secondary to previous cesarean section
- Abnormal sleep duration is associated with sarcopenia in older Chinese people: A large retrospective cross-sectional study
- No genetic causality between obesity and benign paroxysmal vertigo: A two-sample Mendelian randomization study
- Identification and validation of autophagy-related genes in SSc
- Long non-coding RNA SRA1 suppresses radiotherapy resistance in esophageal squamous cell carcinoma by modulating glycolytic reprogramming
- Evaluation of quality of life in patients with schizophrenia: An inpatient social welfare institution-based cross-sectional study
- The possible role of oxidative stress marker glutathione in the assessment of cognitive impairment in multiple sclerosis
- Compilation of a self-management assessment scale for postoperative patients with aortic dissection
- Left atrial appendage closure in conjunction with radiofrequency ablation: Effects on left atrial functioning in patients with paroxysmal atrial fibrillation
- Effect of anterior femoral cortical notch grade on postoperative function and complications during TKA surgery: A multicenter, retrospective study
- Clinical characteristics and assessment of risk factors in patients with influenza A-induced severe pneumonia after the prevalence of SARS-CoV-2
- Analgesia nociception index is an indicator of laparoscopic trocar insertion-induced transient nociceptive stimuli
- High STAT4 expression correlates with poor prognosis in acute myeloid leukemia and facilitates disease progression by upregulating VEGFA expression
- Factors influencing cardiovascular system-related post-COVID-19 sequelae: A single-center cohort study
- HOXD10 regulates intestinal permeability and inhibits inflammation of dextran sulfate sodium-induced ulcerative colitis through the inactivation of the Rho/ROCK/MMPs axis
- Mesenchymal stem cell-derived exosomal miR-26a induces ferroptosis, suppresses hepatic stellate cell activation, and ameliorates liver fibrosis by modulating SLC7A11
- Endovascular thrombectomy versus intravenous thrombolysis for primary distal, medium vessel occlusion in acute ischemic stroke
- ANO6 (TMEM16F) inhibits gastrointestinal stromal tumor growth and induces ferroptosis
- Prognostic value of EIF5A2 in solid tumors: A meta-analysis and bioinformatics analysis
- The role of enhanced expression of Cx43 in patients with ulcerative colitis
- Choosing a COVID-19 vaccination site might be driven by anxiety and body vigilance
- Role of ICAM-1 in triple-negative breast cancer
- Cost-effectiveness of ambroxol in the treatment of Gaucher disease type 2
- HLA-DRB5 promotes immune thrombocytopenia via activating CD8+ T cells
- Efficacy and factors of myofascial release therapy combined with electrical and magnetic stimulation in the treatment of chronic pelvic pain syndrome
- Efficacy of tacrolimus monotherapy in primary membranous nephropathy
- Mechanisms of Tripterygium wilfordii Hook F on treating rheumatoid arthritis explored by network pharmacology analysis and molecular docking
- FBXO45 levels regulated ferroptosis renal tubular epithelial cells in a model of diabetic nephropathy by PLK1
- Optimizing anesthesia strategies to NSCLC patients in VATS procedures: Insights from drug requirements and patient recovery patterns
- Alpha-lipoic acid upregulates the PPARγ/NRF2/GPX4 signal pathway to inhibit ferroptosis in the pathogenesis of unexplained recurrent pregnancy loss
- Correlation between fat-soluble vitamin levels and inflammatory factors in paediatric community-acquired pneumonia: A prospective study
- CD1d affects the proliferation, migration, and apoptosis of human papillary thyroid carcinoma TPC-1 cells via regulating MAPK/NF-κB signaling pathway
- miR-let-7a inhibits sympathetic nerve remodeling after myocardial infarction by downregulating the expression of nerve growth factor
- Immune response analysis of solid organ transplantation recipients inoculated with inactivated COVID-19 vaccine: A retrospective analysis
- The H2Valdien derivatives regulate the epithelial–mesenchymal transition of hepatoma carcinoma cells through the Hedgehog signaling pathway
- Clinical efficacy of dexamethasone combined with isoniazid in the treatment of tuberculous meningitis and its effect on peripheral blood T cell subsets
- Comparison of short-segment and long-segment fixation in treatment of degenerative scoliosis and analysis of factors associated with adjacent spondylolisthesis
- Lycopene inhibits pyroptosis of endothelial progenitor cells induced by ox-LDL through the AMPK/mTOR/NLRP3 pathway
- Methylation regulation for FUNDC1 stability in childhood leukemia was up-regulated and facilitates metastasis and reduces ferroptosis of leukemia through mitochondrial damage by FBXL2
- Correlation of single-fiber electromyography studies and functional status in patients with amyotrophic lateral sclerosis
- Risk factors of postoperative airway obstruction complications in children with oral floor mass
- Expression levels and clinical significance of serum miR-19a/CCL20 in patients with acute cerebral infarction
- Physical activity and mental health trends in Korean adolescents: Analyzing the impact of the COVID-19 pandemic from 2018 to 2022
- Evaluating anemia in HIV-infected patients using chest CT
- Ponticulus posticus and skeletal malocclusion: A pilot study in a Southern Italian pre-orthodontic court
- Causal association of circulating immune cells and lymphoma: A Mendelian randomization study
- Assessment of the renal function and fibrosis indexes of conventional western medicine with Chinese medicine for dredging collaterals on treating renal fibrosis: A systematic review and meta-analysis
- Comprehensive landscape of integrator complex subunits and their association with prognosis and tumor microenvironment in gastric cancer
- New target-HMGCR inhibitors for the treatment of primary sclerosing cholangitis: A drug Mendelian randomization study
- Population pharmacokinetics of meropenem in critically ill patients
- Comparison of the ability of newly inflammatory markers to predict complicated appendicitis
- Comparative morphology of the cruciate ligaments: A radiological study
- Immune landscape of hepatocellular carcinoma: The central role of TP53-inducible glycolysis and apoptosis regulator
- Serum SIRT3 levels in epilepsy patients and its association with clinical outcomes and severity: A prospective observational study
- SHP-1 mediates cigarette smoke extract-induced epithelial–mesenchymal transformation and inflammation in 16HBE cells
- Acute hyper-hypoxia accelerates the development of depression in mice via the IL-6/PGC1α/MFN2 signaling pathway
- The GJB3 correlates with the prognosis, immune cell infiltration, and therapeutic responses in lung adenocarcinoma
- Physical fitness and blood parameters outcomes of breast cancer survivor in a low-intensity circuit resistance exercise program
- Exploring anesthetic-induced gene expression changes and immune cell dynamics in atrial tissue post-coronary artery bypass graft surgery
- Empagliflozin improves aortic injury in obese mice by regulating fatty acid metabolism
- Analysis of the risk factors of the radiation-induced encephalopathy in nasopharyngeal carcinoma: A retrospective cohort study
- Reproductive outcomes in women with BRCA 1/2 germline mutations: A retrospective observational study and literature review
- Evaluation of upper airway ultrasonographic measurements in predicting difficult intubation: A cross-section of the Turkish population
- Prognostic and diagnostic value of circulating IGFBP2 in pancreatic cancer
- Postural stability after operative reconstruction of the AFTL in chronic ankle instability comparing three different surgical techniques
- Research trends related to emergence agitation in the post-anaesthesia care unit from 2001 to 2023: A bibliometric analysis
- Frequency and clinicopathological correlation of gastrointestinal polyps: A six-year single center experience
- ACSL4 mediates inflammatory bowel disease and contributes to LPS-induced intestinal epithelial cell dysfunction by activating ferroptosis and inflammation
- Affibody-based molecular probe 99mTc-(HE)3ZHER2:V2 for non-invasive HER2 detection in ovarian and breast cancer xenografts
- Effectiveness of nutritional support for clinical outcomes in gastric cancer patients: A meta-analysis of randomized controlled trials
- The relationship between IFN-γ, IL-10, IL-6 cytokines, and severity of the condition with serum zinc and Fe in children infected with Mycoplasma pneumoniae
- Paraquat disrupts the blood–brain barrier by increasing IL-6 expression and oxidative stress through the activation of PI3K/AKT signaling pathway
- Sleep quality associate with the increased prevalence of cognitive impairment in coronary artery disease patients: A retrospective case–control study
- Dioscin protects against chronic prostatitis through the TLR4/NF-κB pathway
- Association of polymorphisms in FBN1, MYH11, and TGF-β signaling-related genes with susceptibility of sporadic thoracic aortic aneurysm and dissection in the Zhejiang Han population
- Application value of multi-parameter magnetic resonance image-transrectal ultrasound cognitive fusion in prostate biopsy
- Laboratory variables‐based artificial neural network models for predicting fatty liver disease: A retrospective study
- Decreased BIRC5-206 promotes epithelial–mesenchymal transition in nasopharyngeal carcinoma through sponging miR-145-5p
- Sepsis induces the cardiomyocyte apoptosis and cardiac dysfunction through activation of YAP1/Serpine1/caspase-3 pathway
- Assessment of iron metabolism and iron deficiency in incident patients on incident continuous ambulatory peritoneal dialysis
- Tibial periosteum flap combined with autologous bone grafting in the treatment of Gustilo-IIIB/IIIC open tibial fractures
- The application of intravenous general anesthesia under nasopharyngeal airway assisted ventilation undergoing ureteroscopic holmium laser lithotripsy: A prospective, single-center, controlled trial
- Long intergenic noncoding RNA for IGF2BP2 stability suppresses gastric cancer cell apoptosis by inhibiting the maturation of microRNA-34a
- Role of FOXM1 and AURKB in regulating keratinocyte function in psoriasis
- Parental control attitudes over their pre-school children’s diet
- The role of auto-HSCT in extranodal natural killer/T cell lymphoma
- Significance of negative cervical cytology and positive HPV in the diagnosis of cervical lesions by colposcopy
- Echinacoside inhibits PASMCs calcium overload to prevent hypoxic pulmonary artery remodeling by regulating TRPC1/4/6 and calmodulin
- ADAR1 plays a protective role in proximal tubular cells under high glucose conditions by attenuating the PI3K/AKT/mTOR signaling pathway
- The risk of cancer among insulin glargine users in Lithuania: A retrospective population-based study
- The unusual location of primary hydatid cyst: A case series study
- Intraoperative changes in electrophysiological monitoring can be used to predict clinical outcomes in patients with spinal cavernous malformation
- Obesity and risk of placenta accreta spectrum: A meta-analysis
- Shikonin alleviates asthma phenotypes in mice via an airway epithelial STAT3-dependent mechanism
- NSUN6 and HTR7 disturbed the stability of carotid atherosclerotic plaques by regulating the immune responses of macrophages
- The effect of COVID-19 lockdown on admission rates in Maternity Hospital
- Temporal muscle thickness is not a prognostic predictor in patients with high-grade glioma, an experience at two centers in China
- Luteolin alleviates cerebral ischemia/reperfusion injury by regulating cell pyroptosis
- Therapeutic role of respiratory exercise in patients with tuberculous pleurisy
- Effects of CFTR-ENaC on spinal cord edema after spinal cord injury
- Irisin-regulated lncRNAs and their potential regulatory functions in chondrogenic differentiation of human mesenchymal stem cells
- DMD mutations in pediatric patients with phenotypes of Duchenne/Becker muscular dystrophy
- Combination of C-reactive protein and fibrinogen-to-albumin ratio as a novel predictor of all-cause mortality in heart failure patients
- Significant role and the underly mechanism of cullin-1 in chronic obstructive pulmonary disease
- Ferroptosis-related prognostic model of mantle cell lymphoma
- Observation of choking reaction and other related indexes in elderly painless fiberoptic bronchoscopy with transnasal high-flow humidification oxygen therapy
- A bibliometric analysis of Prader-Willi syndrome from 2002 to 2022
- The causal effects of childhood sunburn occasions on melanoma: A univariable and multivariable Mendelian randomization study
- Oxidative stress regulates glycogen synthase kinase-3 in lymphocytes of diabetes mellitus patients complicated with cerebral infarction
- Role of COX6C and NDUFB3 in septic shock and stroke
- Trends in disease burden of type 2 diabetes, stroke, and hypertensive heart disease attributable to high BMI in China: 1990–2019
- Purinergic P2X7 receptor mediates hyperoxia-induced injury in pulmonary microvascular endothelial cells via NLRP3-mediated pyroptotic pathway
- Investigating the role of oviductal mucosa–endometrial co-culture in modulating factors relevant to embryo implantation
- Analgesic effect of external oblique intercostal block in laparoscopic cholecystectomy: A retrospective study
- Elevated serum miR-142-5p correlates with ischemic lesions and both NSE and S100β in ischemic stroke patients
- Correlation between the mechanism of arteriopathy in IgA nephropathy and blood stasis syndrome: A cohort study
- Risk factors for progressive kyphosis after percutaneous kyphoplasty in osteoporotic vertebral compression fracture
- Predictive role of neuron-specific enolase and S100-β in early neurological deterioration and unfavorable prognosis in patients with ischemic stroke
- The potential risk factors of postoperative cognitive dysfunction for endovascular therapy in acute ischemic stroke with general anesthesia
- Fluoxetine inhibited RANKL-induced osteoclastic differentiation in vitro
- Detection of serum FOXM1 and IGF2 in patients with ARDS and their correlation with disease and prognosis
- Rhein promotes skin wound healing by activating the PI3K/AKT signaling pathway
- Differences in mortality risk by levels of physical activity among persons with disabilities in South Korea
- Review Articles
- Cutaneous signs of selected cardiovascular disorders: A narrative review
- XRCC1 and hOGG1 polymorphisms and endometrial carcinoma: A meta-analysis
- A narrative review on adverse drug reactions of COVID-19 treatments on the kidney
- Emerging role and function of SPDL1 in human health and diseases
- Adverse reactions of piperacillin: A literature review of case reports
- Molecular mechanism and intervention measures of microvascular complications in diabetes
- Regulation of mesenchymal stem cell differentiation by autophagy
- Molecular landscape of borderline ovarian tumours: A systematic review
- Advances in synthetic lethality modalities for glioblastoma multiforme
- Investigating hormesis, aging, and neurodegeneration: From bench to clinics
- Frankincense: A neuronutrient to approach Parkinson’s disease treatment
- Sox9: A potential regulator of cancer stem cells in osteosarcoma
- Early detection of cardiovascular risk markers through non-invasive ultrasound methodologies in periodontitis patients
- Advanced neuroimaging and criminal interrogation in lie detection
- Maternal factors for neural tube defects in offspring: An umbrella review
- The chemoprotective hormetic effects of rosmarinic acid
- CBD’s potential impact on Parkinson’s disease: An updated overview
- Progress in cytokine research for ARDS: A comprehensive review
- Utilizing reactive oxygen species-scavenging nanoparticles for targeting oxidative stress in the treatment of ischemic stroke: A review
- NRXN1-related disorders, attempt to better define clinical assessment
- Lidocaine infusion for the treatment of complex regional pain syndrome: Case series and literature review
- Trends and future directions of autophagy in osteosarcoma: A bibliometric analysis
- Iron in ventricular remodeling and aneurysms post-myocardial infarction
- Case Reports
- Sirolimus potentiated angioedema: A case report and review of the literature
- Identification of mixed anaerobic infections after inguinal hernia repair based on metagenomic next-generation sequencing: A case report
- Successful treatment with bortezomib in combination with dexamethasone in a middle-aged male with idiopathic multicentric Castleman’s disease: A case report
- Complete heart block associated with hepatitis A infection in a female child with fatal outcome
- Elevation of D-dimer in eosinophilic gastrointestinal diseases in the absence of venous thrombosis: A case series and literature review
- Four years of natural progressive course: A rare case report of juvenile Xp11.2 translocations renal cell carcinoma with TFE3 gene fusion
- Advancing prenatal diagnosis: Echocardiographic detection of Scimitar syndrome in China – A case series
- Outcomes and complications of hemodialysis in patients with renal cancer following bilateral nephrectomy
- Anti-HMGCR myopathy mimicking facioscapulohumeral muscular dystrophy
- Recurrent opportunistic infections in a HIV-negative patient with combined C6 and NFKB1 mutations: A case report, pedigree analysis, and literature review
- Letter to the Editor
- Letter to the Editor: Total parenteral nutrition-induced Wernicke’s encephalopathy after oncologic gastrointestinal surgery
- Erratum
- Erratum to “Bladder-embedded ectopic intrauterine device with calculus”
- Retraction
- Retraction of “XRCC1 and hOGG1 polymorphisms and endometrial carcinoma: A meta-analysis”
- Corrigendum
- Corrigendum to “Investigating hormesis, aging, and neurodegeneration: From bench to clinics”
- Corrigendum to “Frankincense: A neuronutrient to approach Parkinson’s disease treatment”
- Special Issue The evolving saga of RNAs from bench to bedside - Part II
- Machine-learning-based prediction of a diagnostic model using autophagy-related genes based on RNA sequencing for patients with papillary thyroid carcinoma
- Unlocking the future of hepatocellular carcinoma treatment: A comprehensive analysis of disulfidptosis-related lncRNAs for prognosis and drug screening
- Elevated mRNA level indicates FSIP1 promotes EMT and gastric cancer progression by regulating fibroblasts in tumor microenvironment
- Special Issue Advancements in oncology: bridging clinical and experimental research - Part I
- Ultrasound-guided transperineal vs transrectal prostate biopsy: A meta-analysis of diagnostic accuracy and complication rates
- Assessment of diagnostic value of unilateral systematic biopsy combined with targeted biopsy in detecting clinically significant prostate cancer
- SENP7 inhibits glioblastoma metastasis and invasion by dissociating SUMO2/3 binding to specific target proteins
- MARK1 suppress malignant progression of hepatocellular carcinoma and improves sorafenib resistance through negatively regulating POTEE
- Analysis of postoperative complications in bladder cancer patients
- Carboplatin combined with arsenic trioxide versus carboplatin combined with docetaxel treatment for LACC: A randomized, open-label, phase II clinical study
- Special Issue Exploring the biological mechanism of human diseases based on MultiOmics Technology - Part I
- Comprehensive pan-cancer investigation of carnosine dipeptidase 1 and its prospective prognostic significance in hepatocellular carcinoma
- Identification of signatures associated with microsatellite instability and immune characteristics to predict the prognostic risk of colon cancer
- Single-cell analysis identified key macrophage subpopulations associated with atherosclerosis