Abstract
Fiber sheath interaction protein 1 (FSIP1) plays a crucial role in cancer development and occurrence, but its influence on gastric cancer is still unclear. In this study, differential mRNA analysis was performed by TCGA database for the Limma analysis algorithm, and the gene ontology, the Kyoto Encyclopedia of Genes and Genomes, and the gene set enrichment analysis (GSEA) were used for bioinformatics functional enrichment analysis. A gastric cancer cell model with FSIP1 mRNA knockdown was constructed by RNA interference. Cell counting kit-8 and transwell migration/invasion assay were performed to verify the cell function, and western blotting was employed to confirm the expression of target genes. The GSEA analysis revealed that FSIP1 was associated with epithelial-mesenchymal transition (EMT). The high expression group also had a significant positive correlation with the markers of fibroblast in tumor microenvironment (TME). Western blotting showed that FSIP1 was generally upregulated in gastric cancer cell lines. FSIP1 mRNA knockdown cell lines inhibited gastric cells proliferation, migration, and metastasis in vitro, and the protein levels of EMT-related markers N-cadherin and vimentin were reduced. Our work proved that FSIP1 promoted EMT by regulating fibroblasts in the TME, thereby promoting the carcinogenic activity of cancer cells in proliferation, invasion, and migration. FSIP1 may take a role of the occurrence and could be a potential therapeutic target and offer a new insight into the underlying mechanism of gastric cancer.
1 Introduction
Gastric cancer is still one of the most prevalent cancers, with approximately 1,089 million new cases and approximately 768 million deaths each year [1]. In recent years, the diagnosis rate of early gastric cancer has increased to a certain extent. In Japan, approximately 50% of cases can be diagnosed early and 90% of cases can survive 5 years [2], nevertheless, due to the lack of evident characteristics of early gastric cancer, its detection rate is low, so, for most patients (>70%), gastric cancer was diagnosed in the advanced stage [3]. Therefore, it is difficult to improve the survival rate of most patients by early gastric cancer diagnosis methods.
Up to the present, the treatment methods for gastric cancer mainly include the combination of surgery, chemotherapy, molecular targeted therapy, and immunotherapy. These methods can reduce the size of the tumor and reduce the risk of recurrence and metastasis, but there are still patients with extensive metastasis and spread [4]. Even though chemotherapy improves the progression-free survival and overall survival, the median survival is usually less than 1 year in patients with advanced gastric cancer [5]. In the past decades, the incidence of gastric cancer has declined, but in most parts of the world, the overall 5-year relative survival rate of gastric cancer is only 20% [6]. The role of tumor microenvironment (TME) in tumor progression has attracted more and more clinical experts’ attention, and remarkable achievements have been made [7]. However, the mechanism of how TME promotes the occurrence and development of gastric cancer still needs more research and supplement. It is therefore of vital importance to understand the interaction and progression mechanism between gastric cancer and TME, identify effective prognostic factors, and find therapeutic targets in order to improve survival rates.
Our previous study reported that fiber sheath interaction protein 1 (FSIP1) was closely associated with gastric cancer progression and could construct a prognostic model based on expression levels. FSIP1 is a mRNA encoding protein, which is involved in the early development of spermatogonia [8]. protein, was highly expressed in a variety of cancer tissues, but not in normal tissues except testis and hypophysis [9,10,11,12]. And a few studies reported that FSIP1 may play a significant role in carcinogenicity and tumorigenesis [13,14,15,16,17]. This also indicated that FSIP1 is closely related to tumor progression. However, the exact role of FSIP1 in gastric cancer and its underlying mechanism have not been reported.
This study intends to construct FSIP1 silenced gastric cancer cell model by RNA interference technology, explore the influence of FSIP1 on the degree of malignancy of gastric cancer cell in vitro, and further elucidate the molecular mechanism of FSIP1 promoting the development of gastric cancer.
2 Materials and methods
2.1 Bioinformatic analysis
From the TCGA database (https://portal.gdc.cancer.gov/) we downloaded RNA-seq data from GC and normal stomach tissue. We used the “limma” package to perform differential mRNA analysis between the two groups, and removed mRNAs with a value of 0 in the expression profile dataset greater than 50%. Data calculations were performed using vomm, ImFit, and eBay methods. The different significances for each mRNA was finally obtained, in order to ensure that the results had obvious significance |log Foldchange| > 1.5 and the mRNA with false discovery rate (FDR) <0.05 was selected. For the gene ontology (GO) analysis of differential gene sets, we used the GO annotations of genes by “org.Hs.eg.db” package, respectively, showing the results of Biological process (BP), Cellular component (CC), and Molecular function (MF). For Kyoto Encyclopedia of Genes and Genomes (KEGG) analysis, we obtained the latest gene annotations of KEGG Pathway through KEGG rest API (https://www.kegg.jp/kegg/rest/keggapi.html), and finally performed enrichment analysis with “clusterProfiler” to obtain the results of gene set enrichment. The “clusterProfiler” package was also used in the gene set enrichment analysis (GSEA) to study pathways enriched in high-risk groups to investigate underlying mechanisms, the reference genome was the hallmark, and the selection condition was |normalized enrichment score| >1, nominal P-value <0.05 and FDR q-value <0.25.
2.2 Cell culture and cell transfection
Gastric cancer cell lines AGS, BGC-823, HGC-27, and MKN-28 cells (AGS is a medium-differentiated adenocarcinoma cell line, BGC-823 is a poorly differentiated adenocarcinoma cell line, HGC-27 is an undifferentiated adenocarcinoma cell line, and MKN-28 is a middle-differentiated tubular adenocarcinoma cell line) were purchased from Wuhan Procell Biotechnology Co., Ltd (China). In addition to the AGS cell line cultured with Ham’s F-12 complete medium (PM150810), other cells were cultured in RPMI-1640 (McCoy’s 5A medium PM150110) with 10% FBS (164210-50) and 1% penicillin-streptomycin solution (PB180120) at a CO2 concentration of 5% and a temperature of 37°C. In this study, we used the BGC-823 cell line to knock out FSIP1 to study the effect of FSIP1 on proliferation, migration and invasion of gastric cancer cells. Insert 20 µg lentivirus expression vector GV493 (Genechem, China) into the designed and synthesized anti-FSIP1 shRNA, together with 15 µg psPAX2 and 10 µg pMD2.G transfected 293T cells together. The shRNA sequences targeting FSIP1 are shown in Table 1. After 48 h, the cell supernatant was collected, and the concentrated lentiviral particles and polybrene were added to BGC-823 cells. When the number of infected cells was sufficient, cells were screened using different concentrations of purine.
Sequences of shRNA targeting FSIP1
| Name | Sequences of shRNA targeting FSIP1 |
|---|---|
| FSIP1-135-F | CCGGGCAAGCAACTTGAACTCTGGTCTCGAGACCAGAGTTCAAGTTGCTTGCTTTTTG |
| FSIP1-135-R | AATTCAAAAAGCAAGCAACTTGAACTCTGGTCTCGAGACCAGAGTTCAAGTTGCTTGC |
| FSIP1-590-F | CCGGCTCAGTGTTTCATACTCAAATCTCGAGATTTGAGTATGAAACACTGAGTTTTTG |
| FSIP1-590-R | AATTCAAAAACTCAGTGTTTCATACTCAAATCTCGAGATTTGAGTATGAAACACTGAG |
2.3 Western blotting
Protein samples of transfected cells FSIP1sh-1, FSIP1sh-2, and GES, AGS, BGC-823, HGC-27, and MKN-45 were prepared in RIPA buffer, and total proteins were isolated and quantified using the BCA Protein Detection Kit (Beyotime Institute of Biotechnology). The protein samples were boiled for 10 min, 20 µg sample were added to each channel of the 12% polyacrylamide gel, and after separation by SDS-PAGE electrophoresis, the proteins of different molecular weights in the gel were transferred to the PVDF membrane and sealed for 2 h using 5% skim milk powder. The protein membrane was incubated with rabbit polyclonal antibody FSIP1 (1:1,000, ABclonal, USA), rabbit monoclonal antibody N-Cadherin (1:1,000, ABclonal, USA), rabbit monoclonal antibody N-Cadherin (1:1,000, ABclonal, USA), and murine monoclonal antibody β-Tubulin (1:5,000, Proteintech, USA) overnight at 4°C. After the incubation was completed, the PVDF membrane was rinsed and the protein membrane was incubated with horseradish peroxidase-labeled secondary antibodies for 1 h at room temperature. The marker was then used (Gel Imager system, Bio-Rad, USA) to expose PVDF membranes and observed the relative expression of the analyzed proteins.
2.4 Cell counting kit-8 (CCK-8) assay
The effect of FSIP1 on the proliferation ability of tumor cells was assessed using CCK-8 assay. First, we transferred 4 × 103 BGC-823 cells to 96-well plates. A total of 100 μL of cell suspensions were added to each well, and after culturing in a 37°C incubator for 4 h, 10 μL of CCK-8 reagent (Dalian Bergolin Biotechnology Co., Ltd, Dalian, CN) was added to each well. After incubation for 4 h, the adsorption rate of the medium at a wavelength of 450 nm was measured with a microplate reader after 2 h. The detection at the specified time (24, 48, and 72 h) was repeated. Absorbance was measured for cell viability.
2.5 Transwell cell migration and invasion assays
The 24-well 8 μm pore size transwell plate (CoStar, USA, #3422) was used to detect cells’ migration and invasion ability. For the migration assays, we digested and centrifuged the cells of the experimental and control groups (sh-FSIP1, sh-NC) and resuspended them with a serum-free culture medium. We then performed a cell count on the cell suspension and diluted it, and finally added 200 μL of the cell suspension to the upper chamber (Density of 8 × 104 cells per 200 μL). Simultaneously, 900 μL of DMEM containing 10% serum were added to the lower chamber. After 24 h of incubation, the cells migrated to the lower surface, were fixed with crystal violet staining, and stained for 30 min. For the determination of cell invasive ability, we covered the surface of the upper chamber with Matrix (Corning, USA, #356234). The remaining steps are similar to the migration experiments. Finally, the experimental results were observed under the microscope. And we counted and photographed five randomly selected visual fields under the microscope.
2.6 Immunohistochemistry
Tissues from patients with gastric cancer immersed in wax and wax blocks were sectioned. They were dewaxed in xylene solution and then immersed in ethanol for gradient dehydration. The sections were then rinsed with water for 5 min, subsequently washed three times in PBS, and antigen-repaired with ethylenediaminetetraacetic acid at 120°C, pH 7.4 for 3 min, treated with 3% hydrogen peroxide for 45 min to remove endogenous peroxidase. The sections were incubated with goat serum (Boster, USA) for 1 h at room temperature to block section no-specificity. They were incubated with primary antibody (Rabbit Anti-FSIP1 antibody, Bioss, bs-8575R) at 4°C overnight and placed in a 37°C incubator for 45 min the next day, then washed with PBS and secondary antibody was added. After incubation with secondary antibodies, they were rinsed with PBS and stained with diaminobidine. Nuclei were stained with hematoxylin.
2.7 Statistical analysis
The data obtained from the experiments were represented by the mean value ± SD from at least three independent repetitions. SPSS 22.0 software (SPSS, USA) was used for statistical analysis. We then used a two-tailed Student’s T-test for between-group difference analysis. Pearson correlation analysis analyzed the correlation among multiple indexes. All bioinformatic analyses were performed using R Studio software (v4.0.2). The difference was statistically significant (P < 0.05).
-
Ethical approval: All plans followed were in accordance with the ethical standards of the Committee for the Responsibility of Human Subjects (institutional and national), as well as the 1964 Declaration of Helsinki and subsequent versions. This study was approved by the Ethics Committee of Harbin Medical University Cancer Hospital (Approval Number: SHGC-1029).
3 Results
3.1 Bioinformatics of FSIP1
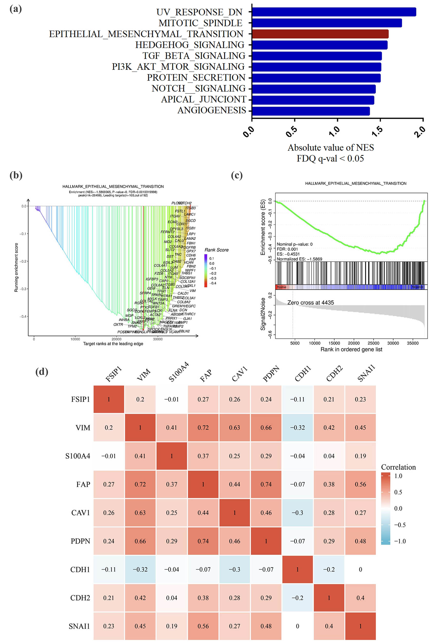
According to the disease-specific survival time of the TCGA dataset, the gastric cancer patients were divided into high and low expression groups according to the expression of FSIP1. Then, differential mRNA analysis was performed using Limma analysis method as algorithm (Figure 1), and the differential genes were analyzed by KEGG and GO functional enrichment analysis. The KEGG analysis showed that it was mainly involved in pathways in cancer, neuroactive ligand-receptor interaction, PI3K-Akt signaling pathway, calcium signaling pathway, and cAMP signaling pathway (Figure 2a). In addition, the GO analysis results showed that BP was mainly involved in system process, cell-cell signaling, cell adhesion, ion transport, G protein-coupled receptor signaling pathway, etc. (Figure 2b). In CC, it mainly participated in intrinsic component of membrane, integral component of membrane, intrinsic component of plasma membrane, integral component of plasma membrane, plasma membrane region, etc. (Figure 2c). In MF, it mainly participated in signaling receptor activity, transmembrane signaling receptor activity, transporter activity, transmembrane transporter activity and calcium ion binding (Figure 2d). The GSEA analysis showed that the high FSIP1 expression group was mainly involved in biological pathways such as UV_RESPONSE_DN pathway, mitotic spindle, epithelial mesenchymal transition (EMT), hedgehog signaling, and TGF-β signaling (Figure 3a and b). There was also a substantial correlation between the high FSIP1 expression group and EMT (Figure 3c). The expression of FSIP1 was positively correlated with fibroblasts-specific markers such as VIM, FAP, CAV1, PDPN, CDH2, and SNAI1 (Figure 3d).

The heat map of differentially expressed genes with high and low FSIP1 expression was obtained by Limma differential analysis.

(a) KEGG functional enrichment analysis of FSIP1 and its related differential genes in TCGA dataset. (b)–(d) GO functional enrichment analysis of FSIP1 and its related differential genes revealed the main BPs involved in BP, CC, and MF.

(a) and (b) The GSEA functional enrichment analysis of FSIP1. (c) The FSIP1 high-expression group was significantly correlated with EMT by the GSEA analysis. (d) The heat map of correlation between FSIP1 and fibrocyte-specific markers.
3.2 FSIP1 is generally upregulated in gastric cancer cell lines, cell line construction (knockdown of FSIP1 in BGC by RNA interference technology)
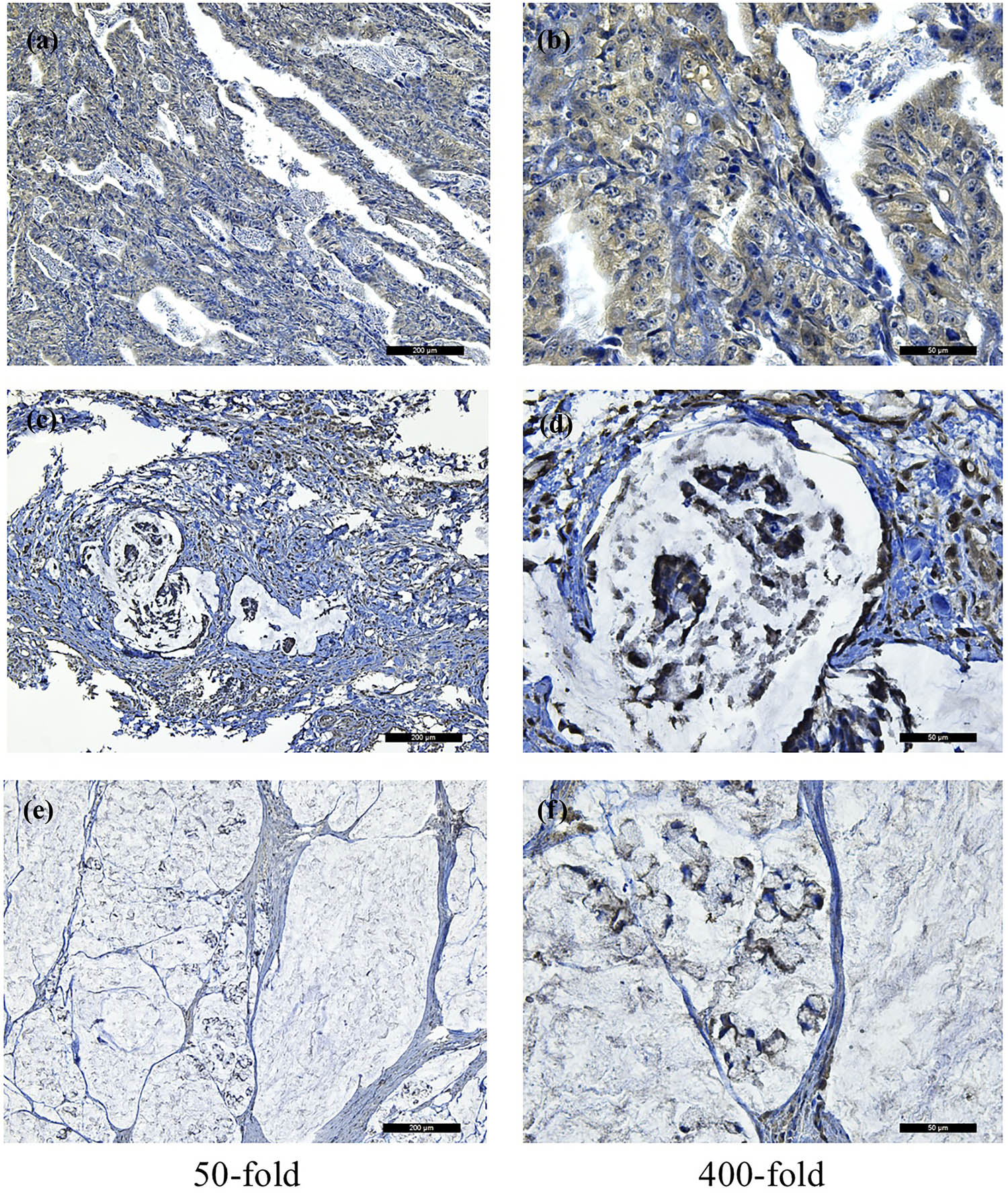
We found that FSIP1 was mainly expressed on the cell membrane of gastric cancer cells. Figure 4 shows the FSIP1 positive immunohistochemical expression in moderately differentiated carcinoma, poorly differentiated carcinoma and signet-ring cell carcinoma (Figure 4a–f). We studied the expression of FSIP1 in normal gastric mucosa epithelial cell lines (GES) and gastric cancer cell lines. We obtained the expression of FSIP1 through western blot, and found that in gastric cancer cell lines, FSIP1 protein level expression was generally upregulated (Figure 5a). In addition, we constructed the BGC FSIP1 knockdown cell lines using RNA interference technology, and then we found that FSIP1 expression was significantly knockdown by western blot analysis (Figure 5b).

FSIP1 positive immunohistochemical expression in moderately differentiated carcinoma at 50-fold (a) and 400-fold (b). FSIP1 positive immunohistochemical expression in poorly differentiated carcinoma at 50-fold (c) and 400-fold (d). FSIP1 positive immunohistochemical expression in signet-ring cell carcinoma at 50-fold (e) and 400-fold (f).

(a) Western blot showed the protein expression of FSIP1 in normal gastric epithelium and different gastric cancer cell lines. (b) Quantitative statistical analysis of FSIP1 protein expression level in normal gastric epithelium and different gastric cancer cell lines. (c) Western blot showed the knockdown of FSIP1 protein expression level in BGC-823 cell line. (d) Quantitative statistical analysis of FSIP1 protein expression level in BGC-823 transfected cell line. All experiments were repeated three times. *P < 0.05, **P < 0.01, ***P < 0.001.
3.3 Knockdown of FSIP1 inhibits proliferation, invasion, and metastasis of gastric cancer cells
In order to clarify whether FSIP1 is related to the growth of gastric cancer cells, we compared the proliferation ability of sh-NC and sh-FSIP1 cells by in vitro experiments. Downregulation of FSIP1 significantly inhibited the proliferation of gastric cancer cells, which is shown by CCK-8 assay detection and analysis (Figure 6a). To elucidate whether FSIP1 is associated with gastric cancer cells metastasis, we compared the migration and invasion abilities between sh-NC and sh-FSIP1 cells. Transwell migration assays showed that silencing of FSIP1 in BGC cell lines significantly reduced cell migration ability (Figure 6b). Furthermore, transwell invasion assay showed that the cell invasion ability of the sh-FSIP1 group was attenuated (Figure 6b). Taken together, FSIP1 can promote the proliferation, propagation, migration, and invasion of cancer cells.

(a) CCK-8 assay showed that downregulation of FSIP1 inhibited the proliferation of gastric cancer cells in BGC-823 cell line. (b) Transwell assays showed that downregulation of FSIP1 inhibited the migration and invasion of gastric cancer cells in BGC-823 cell line. All experiments were repeated three times. *P < 0.05, **P < 0.01, ***P < 0.001.
3.4 FSIP1 functions by regulating EMT
EMT is a crucial BP in which malignant tumor cells derived from epithelial cells acquire the ability to migrate and invade. In this study, in order to clarify whether FSIP1 is related to gastric cancer cells metastasis, we explored the effect of knockdown of FSIP1 on EMT-related markers, and we found that N-cadherin protein level and vimentin protein level were decreased in sh-FSIP1 cells (Figure 7). This suggests that FSIP1 supported the EMT of gastric cancer cells.

(a) Western blot showed the protein levels of N-cadherin and vimentin in NC group cells and sh-FSIP1 cells. (b) Quantitative statistical analysis of N-cadherin protein expression level in NC group cells and sh-FSIP1 cells. (c) Quantitative statistical analysis of vimentin protein expression level in NC group cells and sh-FSIP1 cell. All experiments were repeated three times. *P < 0.05, **P < 0.01, ***P < 0.001.
4 Discussion
Through previous studies, we established that the immunohistochemical expression level of FSIP1 in gastric cancer tissues was significantly higher than that in adjacent tissues, and the immunohistochemical expression of FSIP1 was associated with poor prognosis of gastric cancer patients. In this study, GO and KEGG analysis demonstrated that FSIP1 was related to EMT, which was an important signal pathway for tumor cell metastasis, and was involved in tumor cell proliferation and propagation. These findings were also verified in our subsequent western blot and cell invasion and migration experiments. In addition, FSIP1 was highly correlated with fibroblasts in the TME. These results also suggested that FSIP1 was closely related to gastric cancer progression and TME.
FSIP1 is a cytoskeletal structural protein of the sperm flagellin group [18]. Gamallat et al. [18] suggested that FSIP1 promotes spermatogenesis and plays an important role in acrosome biogenesis and flagellogenesis by weakening flagellar transport proteins. Some studies reported that FSIP1 may play an essential role in cell immortalization, tumorigenesis, and development. A study has found that FSIP1 can promote the proliferation and encroachment of ER+ and HER2+ breast cancer cells [19]. FSIP1 silencing inhibited the proliferation, propagation, and migration of triple-negative breast cancer cells (TNBC) in vitro and attenuated the growth of implanted tumors in vivo [20]. Liu et al. [21] showed that FSIP1 expression level may be an effective target for judging whether TNBC patients can be suitable for CDK4/6 inhibitor treatment. The activation of PI3K/AKT pathway can also be inhibited by knocking down FSIP1. And FSIP1 promoted the growth of bladder urothelial carcinoma cells by stimulating the PI3K/AKT signaling pathway, and inhibits tumor cell apoptosis [22]. These suggested to us that FSIP1 plays a major part in tumor progression. Our previous research confirmed that FSIP can serve as an effective biomarker for predicting the prognosis of gastric cancer patients [8]. The aim of this study is to explore the biological functions of FSIP1 in the progression of GC.
EMT plays a key role in tumor progression by promoting the invasion and proliferation of tumor cells and making them resistant to apoptosis [23]. Helicobacter pylori infection is a unique risk factor for gastric cancer, and some studies found that Helicobacter pylori increased EMT in gastric cancer through its cooperative network involving MMP-7, VEGF, and gastrin [24]. And some studies reported that gastric epithelial cells were co-cultured with CagA-positive Helicobacter pylori strains, and the expression of epithelial and mesenchymal cell markers were analyzed. These biomarkers of epithelial mesenchymal transition and CD44 related to tumor stem cells were up-regulated [25]. In this study, we detected that N-cadherin and vimentin were positively affected by FSIP1. These findings suggested that FSIP1 improves the metastasis of gastric cancer cells by promoting the EMT process. Our study also found a strong correlation between FSIP1 and fibroblasts. Drake et al. [26] found that carcinoma-associated fibroblasts (CAFs) were derived from tumor cells through EMT. Based on the above results, we believed that FSIP1 may promote EMT by regulating CAFs in the TME, thereby promoting gastric cancer progression.
TGF-β signaling pathway is an important pathway known to be closely related to tumor progression. In H. pylori patients, interferon-γ inhibits TGF-β1 signaling by increasing SMAD7 to downregulate the ongoing tissue damage Th1 reaction [27]. This is consistent with the tumor suppressor effect before tumor transformation. In many advanced tumors, TGF-β signaling has shifted from inhibiting cell proliferation to activating cells to undergo EMT [22]. And TGF-β1 is closely related to the invasion and metastasis of gastric cancer [28]. In this study, we showed that FSIP1 was related to the TGF-β signaling pathway by GO and KEGG analysis, which indicated that FSIP1 may regulate the development of gastric cancer by mediating or taking part in the TGF-β signaling pathway, but it was not tested in this study. We still need to explore in the follow-up research works.
In conclusion, we further studied the mRNA FSIP1 which was screened in previous studies and is associated with poor prognosis of gastric cancer. We found that FSIP1 can promote the proliferation, propagation, and migration of gastric cancer cells, and promote the occurrence of EMT by regulating fibroblasts in TME. We also noted that FSIP1 has some relationships with tumorigenesis and development-related pathways such as TGF-β. These findings indicated that FSIP1 plays vanguard roles in the progression of gastric cancer, and also suggested that the mRNA FSIP1 may become a potential target for the therapy of gastric cancer.
-
Funding information: This work was supported by Heilongjiang Postdoctoral Fund of Heilongjiang Province (No. LBH-Z16101), Heilongjiang Province Postdoctoral Research Start-up Fund (No. LBH-Q19123), and Haiyan Research Fund of Harbin Medical University Cancer Hospital (No. JJZD2023-05) from Qi You.
-
Author contributions: Yao Liu, Xinju Jiang, and Xiuchun Yan designed this study, and they contributed equally to this work. Xinju Jiang, Xiulan Bian, Yao Liu, and Shuo Yang mainly completed the basic experiments of this research. Yao Liu and Xiuchun Yan mainly participated in the bioinformatics analysis and statistics of this study. Yue Wang completed the English editing. Qi You and Lei Zhang revised the manuscript for important intellectual content.
-
Conflict of interest: The authors have no conflicts of interest in this research.
-
Data availability statement: The datasets used in this study are available from the corresponding author on reasonable request.
References
[1] Sung H, Ferlay J, Siegel RL, Laversanne M, Soerjomataram I, Jemal A, et al. Global cancer statistics 2020: GLOBOCAN estimates of incidence and mortality worldwide for 36 cancers in 185 countries. CA Cancer J Clin. 2021;71(3):209–49.10.3322/caac.21660Search in Google Scholar PubMed
[2] Luo M, Li L. Clinical utility of miniprobe endoscopic ultrasonography for prediction of invasion depth of early gastric cancer: A meta-analysis of diagnostic test from PRISMA guideline. Medicine. 2019;98(6):e14430.10.1097/MD.0000000000014430Search in Google Scholar PubMed PubMed Central
[3] Song Z, Wu Y, Yang J, Yang D, Fang X. Progress in the treatment of advanced gastric cancer. Tumour Biol. 2017;39(7):1010428317714626.10.1177/1010428317714626Search in Google Scholar PubMed
[4] Xie J, Fu L, Jin L. Immunotherapy of gastric cancer: Past, future perspective and challenges. Pathol Res Pract. 2021;218:153322.10.1016/j.prp.2020.153322Search in Google Scholar PubMed
[5] Wu HH, Lin WC, Tsai KW. Advances in molecular biomarkers for gastric cancer: miRNAs as emerging novel cancer markers. Expert Rev Mol Med. 2014;16:e1.10.1017/erm.2013.16Search in Google Scholar PubMed PubMed Central
[6] Karimi P, Islami F, Anandasabapathy S, Freedman ND, Kamangar F. Gastric cancer: descriptive epidemiology, risk factors, screening, and prevention. Cancer Epidemiol Biomarkers Prev. 2014;23(5):700–13.10.1158/1055-9965.EPI-13-1057Search in Google Scholar PubMed PubMed Central
[7] Goliwas KF, Deshane JS, Elmets CA, Athar M. Moving immune therapy forward targeting TME. Physiol Rev. 2021;101(2):417–25.10.1152/physrev.00008.2020Search in Google Scholar PubMed PubMed Central
[8] Yan X, Dai J, Han Y, You Q, Liu Y. FSIP1 is associated with poor prognosis and can be used to construct a prognostic model in gastric cancer. Dis Markers. 2022;2022:2478551.10.1155/2022/2478551Search in Google Scholar PubMed PubMed Central
[9] Brown PR, Miki K, Harper DB, Eddy EM. A-kinase anchoring protein 4 binding proteins in the fibrous sheath of the sperm flagellum. Biol Reprod. 2003;68(6):2241–8.10.1095/biolreprod.102.013466Search in Google Scholar PubMed
[10] Cappell KM, Sinnott R, Taus P, Maxfield K, Scarbrough M, Whitehurst AW. Multiple cancer testis antigens function to support tumor cell mitotic fidelity. Mol Cell Biol. 2012;32(20):4131–40.10.1128/MCB.00686-12Search in Google Scholar PubMed PubMed Central
[11] Chiriva-Internati M, Ferrari R, Yu Y, Hamrick C, Gagliano N, Grizzi F, et al. AKAP-4: a novel cancer testis antigen for multiple myeloma. Br J Haematol. 2008;140(4):465–8.10.1111/j.1365-2141.2007.06940.xSearch in Google Scholar PubMed
[12] Miller WR. Regulatory subunits of PKA and breast cancer. Ann N Y Acad Sci. 2002;968:37–48.10.1111/j.1749-6632.2002.tb04325.xSearch in Google Scholar PubMed
[13] Chapman KB, Prendes MJ, Kidd JL, Sternberg H, West MD, Wagner J. Elevated expression of cancer/testis antigen FSIP1 in ER-positive breast tumors. Biomark Med. 2013;7(4):601–11.10.2217/bmm.13.58Search in Google Scholar PubMed
[14] Chen M, Wu Y, Li W, Zhang X, Chen L, Zheng X, et al. Loss-of-function variants in FSIP1 identified by targeted sequencing are associated with one particular subtype of mucosal melanoma. Gene. 2020;759:144964.10.1016/j.gene.2020.144964Search in Google Scholar PubMed
[15] Li X, Song X, Ma J, Zhao Y, Jiang Q, Zhao Z, et al. FSIP1 is correlated with estrogen receptor status and poor prognosis. Mol Carcinog. 2020;59(1):126–35.10.1002/mc.23134Search in Google Scholar PubMed
[16] Liu T, Zhang H, Sun L, Zhao D, Liu P, Yan M, et al. FSIP1 binds HER2 directly to regulate breast cancer growth and invasiveness. Proc Natl Acad Sci U S A. 2017;114(29):7683–8.10.1073/pnas.1621486114Search in Google Scholar PubMed PubMed Central
[17] Yan M, Wang J, Ren Y, Li L, He W, Zhang Y, et al. Over-expression of FSIP1 promotes breast cancer progression and confers resistance to docetaxel via MRP1 stabilization. Cell Death Dis. 2019;10(3):204.10.1038/s41419-018-1248-8Search in Google Scholar PubMed PubMed Central
[18] Gamallat Y, Fang X, Mai H, Liu X, Li H, Zhou P, et al. Bi-allelic mutation in FSIP1 impairs acrosome vesicle formation and attenuates flagellogenesis in mice. Redox Biol. 2021;43:101969.10.1016/j.redox.2021.101969Search in Google Scholar PubMed PubMed Central
[19] Chen G, Sun L, Gu X, Ai L, Yang J, Zhang Z, et al. FSIP1 enhances the therapeutic sensitivity to CDK4/6 inhibitors in triple-negative breast cancer patients by activating the Nanog pathway. Sci China Life Sci 66(12):2805–17.10.1007/s11427-023-2343-ySearch in Google Scholar PubMed
[20] Zhang H, Luo M, Jin Z, Wang D, Sun M, Zhao X, et al. Expression and clinicopathological significance of FSIP1 in breast cancer. Oncotarget. 2015;6(12):10658–66.10.18632/oncotarget.3381Search in Google Scholar PubMed PubMed Central
[21] Liu C, Sun L, Yang J, Liu T, Yang Y, Kim SM, et al. FSIP1 regulates autophagy in breast cancer. Proc Natl Acad Sci U S A. 2018;115(51):13075–80.10.1073/pnas.1809681115Search in Google Scholar PubMed PubMed Central
[22] Knockdown of fibrous sheath interacting protein 1 expression reduces bladder urothelial carcinoma cell proliferation and induces apoptosis via inhibition of the PI3K/AKT pathway [Retraction]. Onco Targets Ther. 2022;15:85–6.10.2147/OTT.S358438Search in Google Scholar PubMed PubMed Central
[23] Hanahan D, Weinberg RA. Hallmarks of cancer: the next generation. Cell. 2011;144(5):646–74.10.1016/j.cell.2011.02.013Search in Google Scholar PubMed
[24] Yin Y, Grabowska AM, Clarke PA, Whelband E, Robinson K, Argent RH, et al. Helicobacter pylori potentiates epithelial:mesenchymal transition in gastric cancer: links to soluble HB-EGF, gastrin and matrix metalloproteinase-7. Gut. 2010;59(8):1037–45.10.1136/gut.2009.199794Search in Google Scholar PubMed PubMed Central
[25] Bessede E, Staedel C, Acuna Amador LA, Nguyen PH, Chambonnier L, Hatakeyama M, et al. Helicobacter pylori generates cells with cancer stem cell properties via epithelial-mesenchymal transition-like changes. Oncogene. 2014;33(32):4123–31.10.1038/onc.2013.380Search in Google Scholar PubMed
[26] Drake LE, Macleod KF. Tumour suppressor gene function in carcinoma-associated fibroblasts: from tumour cells via EMT and back again? J Pathol. 2014;232(3):283–8.10.1002/path.4298Search in Google Scholar PubMed PubMed Central
[27] Monteleone G, Del Vecchio Blanco G, Palmieri G, Vavassori P, Monteleone I, Colantoni A, et al. Induction and regulation of SMAD7 in the gastric mucosa of patients with Helicobacter pylori infection. Gastroenterology. 2004;126(3):674–82.10.1053/j.gastro.2003.11.048Search in Google Scholar PubMed
[28] Maehara Y, Kakeji Y, Kabashima A, Emi Y, Watanabe A, Akazawa K, et al. Role of transforming growth factor-beta 1 in invasion and metastasis in gastric carcinoma. J Clin Oncol. 1999;17(2):607–14.10.1200/JCO.1999.17.2.607Search in Google Scholar PubMed
© 2024 the author(s), published by De Gruyter
This work is licensed under the Creative Commons Attribution 4.0 International License.
Articles in the same Issue
- Research Articles
- EDNRB inhibits the growth and migration of prostate cancer cells by activating the cGMP-PKG pathway
- STK11 (LKB1) mutation suppresses ferroptosis in lung adenocarcinoma by facilitating monounsaturated fatty acid synthesis
- Association of SOX6 gene polymorphisms with Kashin-Beck disease risk in the Chinese Han population
- The pyroptosis-related signature predicts prognosis and influences the tumor immune microenvironment in dedifferentiated liposarcoma
- METTL3 attenuates ferroptosis sensitivity in lung cancer via modulating TFRC
- Identification and validation of molecular subtypes and prognostic signature for stage I and stage II gastric cancer based on neutrophil extracellular traps
- Novel lumbar plexus block versus femoral nerve block for analgesia and motor recovery after total knee arthroplasty
- Correlation between ABCB1 and OLIG2 polymorphisms and the severity and prognosis of patients with cerebral infarction
- Study on the radiotherapy effect and serum neutral granulocyte lymphocyte ratio and inflammatory factor expression of nasopharyngeal carcinoma
- Transcriptome analysis of effects of Tecrl deficiency on cardiometabolic and calcium regulation in cardiac tissue
- Aflatoxin B1 induces infertility, fetal deformities, and potential therapies
- Serum levels of HMW adiponectin and its receptors are associated with cytokine levels and clinical characteristics in chronic obstructive pulmonary disease
- METTL3-mediated methylation of CYP2C19 mRNA may aggravate clopidogrel resistance in ischemic stroke patients
- Understand how machine learning impact lung cancer research from 2010 to 2021: A bibliometric analysis
- Pressure ulcers in German hospitals: Analysis of reimbursement and length of stay
- Metformin plus L-carnitine enhances brown/beige adipose tissue activity via Nrf2/HO-1 signaling to reduce lipid accumulation and inflammation in murine obesity
- Downregulation of carbonic anhydrase IX expression in mouse xenograft nasopharyngeal carcinoma model via doxorubicin nanobubble combined with ultrasound
- Feasibility of 3-dimensional printed models in simulated training and teaching of transcatheter aortic valve replacement
- miR-335-3p improves type II diabetes mellitus by IGF-1 regulating macrophage polarization
- The analyses of human MCPH1 DNA repair machinery and genetic variations
- Activation of Piezo1 increases the sensitivity of breast cancer to hyperthermia therapy
- Comprehensive analysis based on the disulfidptosis-related genes identifies hub genes and immune infiltration for pancreatic adenocarcinoma
- Changes of serum CA125 and PGE2 before and after high-intensity focused ultrasound combined with GnRH-a in treatment of patients with adenomyosis
- The clinical value of the hepatic venous pressure gradient in patients undergoing hepatic resection for hepatocellular carcinoma with or without liver cirrhosis
- Development and validation of a novel model to predict pulmonary embolism in cardiology suspected patients: A 10-year retrospective analysis
- Downregulation of lncRNA XLOC_032768 in diabetic patients predicts the occurrence of diabetic nephropathy
- Circ_0051428 targeting miR-885-3p/MMP2 axis enhances the malignancy of cervical cancer
- Effectiveness of ginkgo diterpene lactone meglumine on cognitive function in patients with acute ischemic stroke
- The construction of a novel prognostic prediction model for glioma based on GWAS-identified prognostic-related risk loci
- Evaluating the impact of childhood BMI on the risk of coronavirus disease 2019: A Mendelian randomization study
- Lactate dehydrogenase to albumin ratio is associated with in-hospital mortality in patients with acute heart failure: Data from the MIMIC-III database
- CD36-mediated podocyte lipotoxicity promotes foot process effacement
- Efficacy of etonogestrel subcutaneous implants versus the levonorgestrel-releasing intrauterine system in the conservative treatment of adenomyosis
- FLRT2 mediates chondrogenesis of nasal septal cartilage and mandibular condyle cartilage
- Challenges in treating primary immune thrombocytopenia patients undergoing COVID-19 vaccination: A retrospective study
- Let-7 family regulates HaCaT cell proliferation and apoptosis via the ΔNp63/PI3K/AKT pathway
- Phospholipid transfer protein ameliorates sepsis-induced cardiac dysfunction through NLRP3 inflammasome inhibition
- Postoperative cognitive dysfunction in elderly patients with colorectal cancer: A randomized controlled study comparing goal-directed and conventional fluid therapy
- Long-pulsed ultrasound-mediated microbubble thrombolysis in a rat model of microvascular obstruction
- High SEC61A1 expression predicts poor outcome of acute myeloid leukemia
- Comparison of polymerase chain reaction and next-generation sequencing with conventional urine culture for the diagnosis of urinary tract infections: A meta-analysis
- Secreted frizzled-related protein 5 protects against renal fibrosis by inhibiting Wnt/β-catenin pathway
- Pan-cancer and single-cell analysis of actin cytoskeleton genes related to disulfidptosis
- Overexpression of miR-532-5p restrains oxidative stress response of chondrocytes in nontraumatic osteonecrosis of the femoral head by inhibiting ABL1
- Autologous liver transplantation for unresectable hepatobiliary malignancies in enhanced recovery after surgery model
- Clinical analysis of incomplete rupture of the uterus secondary to previous cesarean section
- Abnormal sleep duration is associated with sarcopenia in older Chinese people: A large retrospective cross-sectional study
- No genetic causality between obesity and benign paroxysmal vertigo: A two-sample Mendelian randomization study
- Identification and validation of autophagy-related genes in SSc
- Long non-coding RNA SRA1 suppresses radiotherapy resistance in esophageal squamous cell carcinoma by modulating glycolytic reprogramming
- Evaluation of quality of life in patients with schizophrenia: An inpatient social welfare institution-based cross-sectional study
- The possible role of oxidative stress marker glutathione in the assessment of cognitive impairment in multiple sclerosis
- Compilation of a self-management assessment scale for postoperative patients with aortic dissection
- Left atrial appendage closure in conjunction with radiofrequency ablation: Effects on left atrial functioning in patients with paroxysmal atrial fibrillation
- Effect of anterior femoral cortical notch grade on postoperative function and complications during TKA surgery: A multicenter, retrospective study
- Clinical characteristics and assessment of risk factors in patients with influenza A-induced severe pneumonia after the prevalence of SARS-CoV-2
- Analgesia nociception index is an indicator of laparoscopic trocar insertion-induced transient nociceptive stimuli
- High STAT4 expression correlates with poor prognosis in acute myeloid leukemia and facilitates disease progression by upregulating VEGFA expression
- Factors influencing cardiovascular system-related post-COVID-19 sequelae: A single-center cohort study
- HOXD10 regulates intestinal permeability and inhibits inflammation of dextran sulfate sodium-induced ulcerative colitis through the inactivation of the Rho/ROCK/MMPs axis
- Mesenchymal stem cell-derived exosomal miR-26a induces ferroptosis, suppresses hepatic stellate cell activation, and ameliorates liver fibrosis by modulating SLC7A11
- Endovascular thrombectomy versus intravenous thrombolysis for primary distal, medium vessel occlusion in acute ischemic stroke
- ANO6 (TMEM16F) inhibits gastrointestinal stromal tumor growth and induces ferroptosis
- Prognostic value of EIF5A2 in solid tumors: A meta-analysis and bioinformatics analysis
- The role of enhanced expression of Cx43 in patients with ulcerative colitis
- Choosing a COVID-19 vaccination site might be driven by anxiety and body vigilance
- Role of ICAM-1 in triple-negative breast cancer
- Cost-effectiveness of ambroxol in the treatment of Gaucher disease type 2
- HLA-DRB5 promotes immune thrombocytopenia via activating CD8+ T cells
- Efficacy and factors of myofascial release therapy combined with electrical and magnetic stimulation in the treatment of chronic pelvic pain syndrome
- Efficacy of tacrolimus monotherapy in primary membranous nephropathy
- Mechanisms of Tripterygium wilfordii Hook F on treating rheumatoid arthritis explored by network pharmacology analysis and molecular docking
- FBXO45 levels regulated ferroptosis renal tubular epithelial cells in a model of diabetic nephropathy by PLK1
- Optimizing anesthesia strategies to NSCLC patients in VATS procedures: Insights from drug requirements and patient recovery patterns
- Alpha-lipoic acid upregulates the PPARγ/NRF2/GPX4 signal pathway to inhibit ferroptosis in the pathogenesis of unexplained recurrent pregnancy loss
- Correlation between fat-soluble vitamin levels and inflammatory factors in paediatric community-acquired pneumonia: A prospective study
- CD1d affects the proliferation, migration, and apoptosis of human papillary thyroid carcinoma TPC-1 cells via regulating MAPK/NF-κB signaling pathway
- miR-let-7a inhibits sympathetic nerve remodeling after myocardial infarction by downregulating the expression of nerve growth factor
- Immune response analysis of solid organ transplantation recipients inoculated with inactivated COVID-19 vaccine: A retrospective analysis
- The H2Valdien derivatives regulate the epithelial–mesenchymal transition of hepatoma carcinoma cells through the Hedgehog signaling pathway
- Clinical efficacy of dexamethasone combined with isoniazid in the treatment of tuberculous meningitis and its effect on peripheral blood T cell subsets
- Comparison of short-segment and long-segment fixation in treatment of degenerative scoliosis and analysis of factors associated with adjacent spondylolisthesis
- Lycopene inhibits pyroptosis of endothelial progenitor cells induced by ox-LDL through the AMPK/mTOR/NLRP3 pathway
- Methylation regulation for FUNDC1 stability in childhood leukemia was up-regulated and facilitates metastasis and reduces ferroptosis of leukemia through mitochondrial damage by FBXL2
- Correlation of single-fiber electromyography studies and functional status in patients with amyotrophic lateral sclerosis
- Risk factors of postoperative airway obstruction complications in children with oral floor mass
- Expression levels and clinical significance of serum miR-19a/CCL20 in patients with acute cerebral infarction
- Physical activity and mental health trends in Korean adolescents: Analyzing the impact of the COVID-19 pandemic from 2018 to 2022
- Evaluating anemia in HIV-infected patients using chest CT
- Ponticulus posticus and skeletal malocclusion: A pilot study in a Southern Italian pre-orthodontic court
- Causal association of circulating immune cells and lymphoma: A Mendelian randomization study
- Assessment of the renal function and fibrosis indexes of conventional western medicine with Chinese medicine for dredging collaterals on treating renal fibrosis: A systematic review and meta-analysis
- Comprehensive landscape of integrator complex subunits and their association with prognosis and tumor microenvironment in gastric cancer
- New target-HMGCR inhibitors for the treatment of primary sclerosing cholangitis: A drug Mendelian randomization study
- Population pharmacokinetics of meropenem in critically ill patients
- Comparison of the ability of newly inflammatory markers to predict complicated appendicitis
- Comparative morphology of the cruciate ligaments: A radiological study
- Immune landscape of hepatocellular carcinoma: The central role of TP53-inducible glycolysis and apoptosis regulator
- Serum SIRT3 levels in epilepsy patients and its association with clinical outcomes and severity: A prospective observational study
- SHP-1 mediates cigarette smoke extract-induced epithelial–mesenchymal transformation and inflammation in 16HBE cells
- Acute hyper-hypoxia accelerates the development of depression in mice via the IL-6/PGC1α/MFN2 signaling pathway
- The GJB3 correlates with the prognosis, immune cell infiltration, and therapeutic responses in lung adenocarcinoma
- Physical fitness and blood parameters outcomes of breast cancer survivor in a low-intensity circuit resistance exercise program
- Exploring anesthetic-induced gene expression changes and immune cell dynamics in atrial tissue post-coronary artery bypass graft surgery
- Empagliflozin improves aortic injury in obese mice by regulating fatty acid metabolism
- Analysis of the risk factors of the radiation-induced encephalopathy in nasopharyngeal carcinoma: A retrospective cohort study
- Reproductive outcomes in women with BRCA 1/2 germline mutations: A retrospective observational study and literature review
- Evaluation of upper airway ultrasonographic measurements in predicting difficult intubation: A cross-section of the Turkish population
- Prognostic and diagnostic value of circulating IGFBP2 in pancreatic cancer
- Postural stability after operative reconstruction of the AFTL in chronic ankle instability comparing three different surgical techniques
- Research trends related to emergence agitation in the post-anaesthesia care unit from 2001 to 2023: A bibliometric analysis
- Frequency and clinicopathological correlation of gastrointestinal polyps: A six-year single center experience
- ACSL4 mediates inflammatory bowel disease and contributes to LPS-induced intestinal epithelial cell dysfunction by activating ferroptosis and inflammation
- Affibody-based molecular probe 99mTc-(HE)3ZHER2:V2 for non-invasive HER2 detection in ovarian and breast cancer xenografts
- Effectiveness of nutritional support for clinical outcomes in gastric cancer patients: A meta-analysis of randomized controlled trials
- The relationship between IFN-γ, IL-10, IL-6 cytokines, and severity of the condition with serum zinc and Fe in children infected with Mycoplasma pneumoniae
- Paraquat disrupts the blood–brain barrier by increasing IL-6 expression and oxidative stress through the activation of PI3K/AKT signaling pathway
- Sleep quality associate with the increased prevalence of cognitive impairment in coronary artery disease patients: A retrospective case–control study
- Dioscin protects against chronic prostatitis through the TLR4/NF-κB pathway
- Association of polymorphisms in FBN1, MYH11, and TGF-β signaling-related genes with susceptibility of sporadic thoracic aortic aneurysm and dissection in the Zhejiang Han population
- Application value of multi-parameter magnetic resonance image-transrectal ultrasound cognitive fusion in prostate biopsy
- Laboratory variables‐based artificial neural network models for predicting fatty liver disease: A retrospective study
- Decreased BIRC5-206 promotes epithelial–mesenchymal transition in nasopharyngeal carcinoma through sponging miR-145-5p
- Sepsis induces the cardiomyocyte apoptosis and cardiac dysfunction through activation of YAP1/Serpine1/caspase-3 pathway
- Assessment of iron metabolism and iron deficiency in incident patients on incident continuous ambulatory peritoneal dialysis
- Tibial periosteum flap combined with autologous bone grafting in the treatment of Gustilo-IIIB/IIIC open tibial fractures
- The application of intravenous general anesthesia under nasopharyngeal airway assisted ventilation undergoing ureteroscopic holmium laser lithotripsy: A prospective, single-center, controlled trial
- Long intergenic noncoding RNA for IGF2BP2 stability suppresses gastric cancer cell apoptosis by inhibiting the maturation of microRNA-34a
- Role of FOXM1 and AURKB in regulating keratinocyte function in psoriasis
- Parental control attitudes over their pre-school children’s diet
- The role of auto-HSCT in extranodal natural killer/T cell lymphoma
- Significance of negative cervical cytology and positive HPV in the diagnosis of cervical lesions by colposcopy
- Echinacoside inhibits PASMCs calcium overload to prevent hypoxic pulmonary artery remodeling by regulating TRPC1/4/6 and calmodulin
- ADAR1 plays a protective role in proximal tubular cells under high glucose conditions by attenuating the PI3K/AKT/mTOR signaling pathway
- The risk of cancer among insulin glargine users in Lithuania: A retrospective population-based study
- The unusual location of primary hydatid cyst: A case series study
- Intraoperative changes in electrophysiological monitoring can be used to predict clinical outcomes in patients with spinal cavernous malformation
- Obesity and risk of placenta accreta spectrum: A meta-analysis
- Shikonin alleviates asthma phenotypes in mice via an airway epithelial STAT3-dependent mechanism
- NSUN6 and HTR7 disturbed the stability of carotid atherosclerotic plaques by regulating the immune responses of macrophages
- The effect of COVID-19 lockdown on admission rates in Maternity Hospital
- Temporal muscle thickness is not a prognostic predictor in patients with high-grade glioma, an experience at two centers in China
- Luteolin alleviates cerebral ischemia/reperfusion injury by regulating cell pyroptosis
- Therapeutic role of respiratory exercise in patients with tuberculous pleurisy
- Effects of CFTR-ENaC on spinal cord edema after spinal cord injury
- Irisin-regulated lncRNAs and their potential regulatory functions in chondrogenic differentiation of human mesenchymal stem cells
- DMD mutations in pediatric patients with phenotypes of Duchenne/Becker muscular dystrophy
- Combination of C-reactive protein and fibrinogen-to-albumin ratio as a novel predictor of all-cause mortality in heart failure patients
- Significant role and the underly mechanism of cullin-1 in chronic obstructive pulmonary disease
- Ferroptosis-related prognostic model of mantle cell lymphoma
- Observation of choking reaction and other related indexes in elderly painless fiberoptic bronchoscopy with transnasal high-flow humidification oxygen therapy
- A bibliometric analysis of Prader-Willi syndrome from 2002 to 2022
- The causal effects of childhood sunburn occasions on melanoma: A univariable and multivariable Mendelian randomization study
- Oxidative stress regulates glycogen synthase kinase-3 in lymphocytes of diabetes mellitus patients complicated with cerebral infarction
- Role of COX6C and NDUFB3 in septic shock and stroke
- Trends in disease burden of type 2 diabetes, stroke, and hypertensive heart disease attributable to high BMI in China: 1990–2019
- Purinergic P2X7 receptor mediates hyperoxia-induced injury in pulmonary microvascular endothelial cells via NLRP3-mediated pyroptotic pathway
- Investigating the role of oviductal mucosa–endometrial co-culture in modulating factors relevant to embryo implantation
- Analgesic effect of external oblique intercostal block in laparoscopic cholecystectomy: A retrospective study
- Elevated serum miR-142-5p correlates with ischemic lesions and both NSE and S100β in ischemic stroke patients
- Correlation between the mechanism of arteriopathy in IgA nephropathy and blood stasis syndrome: A cohort study
- Risk factors for progressive kyphosis after percutaneous kyphoplasty in osteoporotic vertebral compression fracture
- Predictive role of neuron-specific enolase and S100-β in early neurological deterioration and unfavorable prognosis in patients with ischemic stroke
- The potential risk factors of postoperative cognitive dysfunction for endovascular therapy in acute ischemic stroke with general anesthesia
- Fluoxetine inhibited RANKL-induced osteoclastic differentiation in vitro
- Detection of serum FOXM1 and IGF2 in patients with ARDS and their correlation with disease and prognosis
- Rhein promotes skin wound healing by activating the PI3K/AKT signaling pathway
- Differences in mortality risk by levels of physical activity among persons with disabilities in South Korea
- Review Articles
- Cutaneous signs of selected cardiovascular disorders: A narrative review
- XRCC1 and hOGG1 polymorphisms and endometrial carcinoma: A meta-analysis
- A narrative review on adverse drug reactions of COVID-19 treatments on the kidney
- Emerging role and function of SPDL1 in human health and diseases
- Adverse reactions of piperacillin: A literature review of case reports
- Molecular mechanism and intervention measures of microvascular complications in diabetes
- Regulation of mesenchymal stem cell differentiation by autophagy
- Molecular landscape of borderline ovarian tumours: A systematic review
- Advances in synthetic lethality modalities for glioblastoma multiforme
- Investigating hormesis, aging, and neurodegeneration: From bench to clinics
- Frankincense: A neuronutrient to approach Parkinson’s disease treatment
- Sox9: A potential regulator of cancer stem cells in osteosarcoma
- Early detection of cardiovascular risk markers through non-invasive ultrasound methodologies in periodontitis patients
- Advanced neuroimaging and criminal interrogation in lie detection
- Maternal factors for neural tube defects in offspring: An umbrella review
- The chemoprotective hormetic effects of rosmarinic acid
- CBD’s potential impact on Parkinson’s disease: An updated overview
- Progress in cytokine research for ARDS: A comprehensive review
- Utilizing reactive oxygen species-scavenging nanoparticles for targeting oxidative stress in the treatment of ischemic stroke: A review
- NRXN1-related disorders, attempt to better define clinical assessment
- Lidocaine infusion for the treatment of complex regional pain syndrome: Case series and literature review
- Trends and future directions of autophagy in osteosarcoma: A bibliometric analysis
- Iron in ventricular remodeling and aneurysms post-myocardial infarction
- Case Reports
- Sirolimus potentiated angioedema: A case report and review of the literature
- Identification of mixed anaerobic infections after inguinal hernia repair based on metagenomic next-generation sequencing: A case report
- Successful treatment with bortezomib in combination with dexamethasone in a middle-aged male with idiopathic multicentric Castleman’s disease: A case report
- Complete heart block associated with hepatitis A infection in a female child with fatal outcome
- Elevation of D-dimer in eosinophilic gastrointestinal diseases in the absence of venous thrombosis: A case series and literature review
- Four years of natural progressive course: A rare case report of juvenile Xp11.2 translocations renal cell carcinoma with TFE3 gene fusion
- Advancing prenatal diagnosis: Echocardiographic detection of Scimitar syndrome in China – A case series
- Outcomes and complications of hemodialysis in patients with renal cancer following bilateral nephrectomy
- Anti-HMGCR myopathy mimicking facioscapulohumeral muscular dystrophy
- Recurrent opportunistic infections in a HIV-negative patient with combined C6 and NFKB1 mutations: A case report, pedigree analysis, and literature review
- Letter to the Editor
- Letter to the Editor: Total parenteral nutrition-induced Wernicke’s encephalopathy after oncologic gastrointestinal surgery
- Erratum
- Erratum to “Bladder-embedded ectopic intrauterine device with calculus”
- Retraction
- Retraction of “XRCC1 and hOGG1 polymorphisms and endometrial carcinoma: A meta-analysis”
- Corrigendum
- Corrigendum to “Investigating hormesis, aging, and neurodegeneration: From bench to clinics”
- Corrigendum to “Frankincense: A neuronutrient to approach Parkinson’s disease treatment”
- Special Issue The evolving saga of RNAs from bench to bedside - Part II
- Machine-learning-based prediction of a diagnostic model using autophagy-related genes based on RNA sequencing for patients with papillary thyroid carcinoma
- Unlocking the future of hepatocellular carcinoma treatment: A comprehensive analysis of disulfidptosis-related lncRNAs for prognosis and drug screening
- Elevated mRNA level indicates FSIP1 promotes EMT and gastric cancer progression by regulating fibroblasts in tumor microenvironment
- Special Issue Advancements in oncology: bridging clinical and experimental research - Part I
- Ultrasound-guided transperineal vs transrectal prostate biopsy: A meta-analysis of diagnostic accuracy and complication rates
- Assessment of diagnostic value of unilateral systematic biopsy combined with targeted biopsy in detecting clinically significant prostate cancer
- SENP7 inhibits glioblastoma metastasis and invasion by dissociating SUMO2/3 binding to specific target proteins
- MARK1 suppress malignant progression of hepatocellular carcinoma and improves sorafenib resistance through negatively regulating POTEE
- Analysis of postoperative complications in bladder cancer patients
- Carboplatin combined with arsenic trioxide versus carboplatin combined with docetaxel treatment for LACC: A randomized, open-label, phase II clinical study
- Special Issue Exploring the biological mechanism of human diseases based on MultiOmics Technology - Part I
- Comprehensive pan-cancer investigation of carnosine dipeptidase 1 and its prospective prognostic significance in hepatocellular carcinoma
- Identification of signatures associated with microsatellite instability and immune characteristics to predict the prognostic risk of colon cancer
- Single-cell analysis identified key macrophage subpopulations associated with atherosclerosis
Articles in the same Issue
- Research Articles
- EDNRB inhibits the growth and migration of prostate cancer cells by activating the cGMP-PKG pathway
- STK11 (LKB1) mutation suppresses ferroptosis in lung adenocarcinoma by facilitating monounsaturated fatty acid synthesis
- Association of SOX6 gene polymorphisms with Kashin-Beck disease risk in the Chinese Han population
- The pyroptosis-related signature predicts prognosis and influences the tumor immune microenvironment in dedifferentiated liposarcoma
- METTL3 attenuates ferroptosis sensitivity in lung cancer via modulating TFRC
- Identification and validation of molecular subtypes and prognostic signature for stage I and stage II gastric cancer based on neutrophil extracellular traps
- Novel lumbar plexus block versus femoral nerve block for analgesia and motor recovery after total knee arthroplasty
- Correlation between ABCB1 and OLIG2 polymorphisms and the severity and prognosis of patients with cerebral infarction
- Study on the radiotherapy effect and serum neutral granulocyte lymphocyte ratio and inflammatory factor expression of nasopharyngeal carcinoma
- Transcriptome analysis of effects of Tecrl deficiency on cardiometabolic and calcium regulation in cardiac tissue
- Aflatoxin B1 induces infertility, fetal deformities, and potential therapies
- Serum levels of HMW adiponectin and its receptors are associated with cytokine levels and clinical characteristics in chronic obstructive pulmonary disease
- METTL3-mediated methylation of CYP2C19 mRNA may aggravate clopidogrel resistance in ischemic stroke patients
- Understand how machine learning impact lung cancer research from 2010 to 2021: A bibliometric analysis
- Pressure ulcers in German hospitals: Analysis of reimbursement and length of stay
- Metformin plus L-carnitine enhances brown/beige adipose tissue activity via Nrf2/HO-1 signaling to reduce lipid accumulation and inflammation in murine obesity
- Downregulation of carbonic anhydrase IX expression in mouse xenograft nasopharyngeal carcinoma model via doxorubicin nanobubble combined with ultrasound
- Feasibility of 3-dimensional printed models in simulated training and teaching of transcatheter aortic valve replacement
- miR-335-3p improves type II diabetes mellitus by IGF-1 regulating macrophage polarization
- The analyses of human MCPH1 DNA repair machinery and genetic variations
- Activation of Piezo1 increases the sensitivity of breast cancer to hyperthermia therapy
- Comprehensive analysis based on the disulfidptosis-related genes identifies hub genes and immune infiltration for pancreatic adenocarcinoma
- Changes of serum CA125 and PGE2 before and after high-intensity focused ultrasound combined with GnRH-a in treatment of patients with adenomyosis
- The clinical value of the hepatic venous pressure gradient in patients undergoing hepatic resection for hepatocellular carcinoma with or without liver cirrhosis
- Development and validation of a novel model to predict pulmonary embolism in cardiology suspected patients: A 10-year retrospective analysis
- Downregulation of lncRNA XLOC_032768 in diabetic patients predicts the occurrence of diabetic nephropathy
- Circ_0051428 targeting miR-885-3p/MMP2 axis enhances the malignancy of cervical cancer
- Effectiveness of ginkgo diterpene lactone meglumine on cognitive function in patients with acute ischemic stroke
- The construction of a novel prognostic prediction model for glioma based on GWAS-identified prognostic-related risk loci
- Evaluating the impact of childhood BMI on the risk of coronavirus disease 2019: A Mendelian randomization study
- Lactate dehydrogenase to albumin ratio is associated with in-hospital mortality in patients with acute heart failure: Data from the MIMIC-III database
- CD36-mediated podocyte lipotoxicity promotes foot process effacement
- Efficacy of etonogestrel subcutaneous implants versus the levonorgestrel-releasing intrauterine system in the conservative treatment of adenomyosis
- FLRT2 mediates chondrogenesis of nasal septal cartilage and mandibular condyle cartilage
- Challenges in treating primary immune thrombocytopenia patients undergoing COVID-19 vaccination: A retrospective study
- Let-7 family regulates HaCaT cell proliferation and apoptosis via the ΔNp63/PI3K/AKT pathway
- Phospholipid transfer protein ameliorates sepsis-induced cardiac dysfunction through NLRP3 inflammasome inhibition
- Postoperative cognitive dysfunction in elderly patients with colorectal cancer: A randomized controlled study comparing goal-directed and conventional fluid therapy
- Long-pulsed ultrasound-mediated microbubble thrombolysis in a rat model of microvascular obstruction
- High SEC61A1 expression predicts poor outcome of acute myeloid leukemia
- Comparison of polymerase chain reaction and next-generation sequencing with conventional urine culture for the diagnosis of urinary tract infections: A meta-analysis
- Secreted frizzled-related protein 5 protects against renal fibrosis by inhibiting Wnt/β-catenin pathway
- Pan-cancer and single-cell analysis of actin cytoskeleton genes related to disulfidptosis
- Overexpression of miR-532-5p restrains oxidative stress response of chondrocytes in nontraumatic osteonecrosis of the femoral head by inhibiting ABL1
- Autologous liver transplantation for unresectable hepatobiliary malignancies in enhanced recovery after surgery model
- Clinical analysis of incomplete rupture of the uterus secondary to previous cesarean section
- Abnormal sleep duration is associated with sarcopenia in older Chinese people: A large retrospective cross-sectional study
- No genetic causality between obesity and benign paroxysmal vertigo: A two-sample Mendelian randomization study
- Identification and validation of autophagy-related genes in SSc
- Long non-coding RNA SRA1 suppresses radiotherapy resistance in esophageal squamous cell carcinoma by modulating glycolytic reprogramming
- Evaluation of quality of life in patients with schizophrenia: An inpatient social welfare institution-based cross-sectional study
- The possible role of oxidative stress marker glutathione in the assessment of cognitive impairment in multiple sclerosis
- Compilation of a self-management assessment scale for postoperative patients with aortic dissection
- Left atrial appendage closure in conjunction with radiofrequency ablation: Effects on left atrial functioning in patients with paroxysmal atrial fibrillation
- Effect of anterior femoral cortical notch grade on postoperative function and complications during TKA surgery: A multicenter, retrospective study
- Clinical characteristics and assessment of risk factors in patients with influenza A-induced severe pneumonia after the prevalence of SARS-CoV-2
- Analgesia nociception index is an indicator of laparoscopic trocar insertion-induced transient nociceptive stimuli
- High STAT4 expression correlates with poor prognosis in acute myeloid leukemia and facilitates disease progression by upregulating VEGFA expression
- Factors influencing cardiovascular system-related post-COVID-19 sequelae: A single-center cohort study
- HOXD10 regulates intestinal permeability and inhibits inflammation of dextran sulfate sodium-induced ulcerative colitis through the inactivation of the Rho/ROCK/MMPs axis
- Mesenchymal stem cell-derived exosomal miR-26a induces ferroptosis, suppresses hepatic stellate cell activation, and ameliorates liver fibrosis by modulating SLC7A11
- Endovascular thrombectomy versus intravenous thrombolysis for primary distal, medium vessel occlusion in acute ischemic stroke
- ANO6 (TMEM16F) inhibits gastrointestinal stromal tumor growth and induces ferroptosis
- Prognostic value of EIF5A2 in solid tumors: A meta-analysis and bioinformatics analysis
- The role of enhanced expression of Cx43 in patients with ulcerative colitis
- Choosing a COVID-19 vaccination site might be driven by anxiety and body vigilance
- Role of ICAM-1 in triple-negative breast cancer
- Cost-effectiveness of ambroxol in the treatment of Gaucher disease type 2
- HLA-DRB5 promotes immune thrombocytopenia via activating CD8+ T cells
- Efficacy and factors of myofascial release therapy combined with electrical and magnetic stimulation in the treatment of chronic pelvic pain syndrome
- Efficacy of tacrolimus monotherapy in primary membranous nephropathy
- Mechanisms of Tripterygium wilfordii Hook F on treating rheumatoid arthritis explored by network pharmacology analysis and molecular docking
- FBXO45 levels regulated ferroptosis renal tubular epithelial cells in a model of diabetic nephropathy by PLK1
- Optimizing anesthesia strategies to NSCLC patients in VATS procedures: Insights from drug requirements and patient recovery patterns
- Alpha-lipoic acid upregulates the PPARγ/NRF2/GPX4 signal pathway to inhibit ferroptosis in the pathogenesis of unexplained recurrent pregnancy loss
- Correlation between fat-soluble vitamin levels and inflammatory factors in paediatric community-acquired pneumonia: A prospective study
- CD1d affects the proliferation, migration, and apoptosis of human papillary thyroid carcinoma TPC-1 cells via regulating MAPK/NF-κB signaling pathway
- miR-let-7a inhibits sympathetic nerve remodeling after myocardial infarction by downregulating the expression of nerve growth factor
- Immune response analysis of solid organ transplantation recipients inoculated with inactivated COVID-19 vaccine: A retrospective analysis
- The H2Valdien derivatives regulate the epithelial–mesenchymal transition of hepatoma carcinoma cells through the Hedgehog signaling pathway
- Clinical efficacy of dexamethasone combined with isoniazid in the treatment of tuberculous meningitis and its effect on peripheral blood T cell subsets
- Comparison of short-segment and long-segment fixation in treatment of degenerative scoliosis and analysis of factors associated with adjacent spondylolisthesis
- Lycopene inhibits pyroptosis of endothelial progenitor cells induced by ox-LDL through the AMPK/mTOR/NLRP3 pathway
- Methylation regulation for FUNDC1 stability in childhood leukemia was up-regulated and facilitates metastasis and reduces ferroptosis of leukemia through mitochondrial damage by FBXL2
- Correlation of single-fiber electromyography studies and functional status in patients with amyotrophic lateral sclerosis
- Risk factors of postoperative airway obstruction complications in children with oral floor mass
- Expression levels and clinical significance of serum miR-19a/CCL20 in patients with acute cerebral infarction
- Physical activity and mental health trends in Korean adolescents: Analyzing the impact of the COVID-19 pandemic from 2018 to 2022
- Evaluating anemia in HIV-infected patients using chest CT
- Ponticulus posticus and skeletal malocclusion: A pilot study in a Southern Italian pre-orthodontic court
- Causal association of circulating immune cells and lymphoma: A Mendelian randomization study
- Assessment of the renal function and fibrosis indexes of conventional western medicine with Chinese medicine for dredging collaterals on treating renal fibrosis: A systematic review and meta-analysis
- Comprehensive landscape of integrator complex subunits and their association with prognosis and tumor microenvironment in gastric cancer
- New target-HMGCR inhibitors for the treatment of primary sclerosing cholangitis: A drug Mendelian randomization study
- Population pharmacokinetics of meropenem in critically ill patients
- Comparison of the ability of newly inflammatory markers to predict complicated appendicitis
- Comparative morphology of the cruciate ligaments: A radiological study
- Immune landscape of hepatocellular carcinoma: The central role of TP53-inducible glycolysis and apoptosis regulator
- Serum SIRT3 levels in epilepsy patients and its association with clinical outcomes and severity: A prospective observational study
- SHP-1 mediates cigarette smoke extract-induced epithelial–mesenchymal transformation and inflammation in 16HBE cells
- Acute hyper-hypoxia accelerates the development of depression in mice via the IL-6/PGC1α/MFN2 signaling pathway
- The GJB3 correlates with the prognosis, immune cell infiltration, and therapeutic responses in lung adenocarcinoma
- Physical fitness and blood parameters outcomes of breast cancer survivor in a low-intensity circuit resistance exercise program
- Exploring anesthetic-induced gene expression changes and immune cell dynamics in atrial tissue post-coronary artery bypass graft surgery
- Empagliflozin improves aortic injury in obese mice by regulating fatty acid metabolism
- Analysis of the risk factors of the radiation-induced encephalopathy in nasopharyngeal carcinoma: A retrospective cohort study
- Reproductive outcomes in women with BRCA 1/2 germline mutations: A retrospective observational study and literature review
- Evaluation of upper airway ultrasonographic measurements in predicting difficult intubation: A cross-section of the Turkish population
- Prognostic and diagnostic value of circulating IGFBP2 in pancreatic cancer
- Postural stability after operative reconstruction of the AFTL in chronic ankle instability comparing three different surgical techniques
- Research trends related to emergence agitation in the post-anaesthesia care unit from 2001 to 2023: A bibliometric analysis
- Frequency and clinicopathological correlation of gastrointestinal polyps: A six-year single center experience
- ACSL4 mediates inflammatory bowel disease and contributes to LPS-induced intestinal epithelial cell dysfunction by activating ferroptosis and inflammation
- Affibody-based molecular probe 99mTc-(HE)3ZHER2:V2 for non-invasive HER2 detection in ovarian and breast cancer xenografts
- Effectiveness of nutritional support for clinical outcomes in gastric cancer patients: A meta-analysis of randomized controlled trials
- The relationship between IFN-γ, IL-10, IL-6 cytokines, and severity of the condition with serum zinc and Fe in children infected with Mycoplasma pneumoniae
- Paraquat disrupts the blood–brain barrier by increasing IL-6 expression and oxidative stress through the activation of PI3K/AKT signaling pathway
- Sleep quality associate with the increased prevalence of cognitive impairment in coronary artery disease patients: A retrospective case–control study
- Dioscin protects against chronic prostatitis through the TLR4/NF-κB pathway
- Association of polymorphisms in FBN1, MYH11, and TGF-β signaling-related genes with susceptibility of sporadic thoracic aortic aneurysm and dissection in the Zhejiang Han population
- Application value of multi-parameter magnetic resonance image-transrectal ultrasound cognitive fusion in prostate biopsy
- Laboratory variables‐based artificial neural network models for predicting fatty liver disease: A retrospective study
- Decreased BIRC5-206 promotes epithelial–mesenchymal transition in nasopharyngeal carcinoma through sponging miR-145-5p
- Sepsis induces the cardiomyocyte apoptosis and cardiac dysfunction through activation of YAP1/Serpine1/caspase-3 pathway
- Assessment of iron metabolism and iron deficiency in incident patients on incident continuous ambulatory peritoneal dialysis
- Tibial periosteum flap combined with autologous bone grafting in the treatment of Gustilo-IIIB/IIIC open tibial fractures
- The application of intravenous general anesthesia under nasopharyngeal airway assisted ventilation undergoing ureteroscopic holmium laser lithotripsy: A prospective, single-center, controlled trial
- Long intergenic noncoding RNA for IGF2BP2 stability suppresses gastric cancer cell apoptosis by inhibiting the maturation of microRNA-34a
- Role of FOXM1 and AURKB in regulating keratinocyte function in psoriasis
- Parental control attitudes over their pre-school children’s diet
- The role of auto-HSCT in extranodal natural killer/T cell lymphoma
- Significance of negative cervical cytology and positive HPV in the diagnosis of cervical lesions by colposcopy
- Echinacoside inhibits PASMCs calcium overload to prevent hypoxic pulmonary artery remodeling by regulating TRPC1/4/6 and calmodulin
- ADAR1 plays a protective role in proximal tubular cells under high glucose conditions by attenuating the PI3K/AKT/mTOR signaling pathway
- The risk of cancer among insulin glargine users in Lithuania: A retrospective population-based study
- The unusual location of primary hydatid cyst: A case series study
- Intraoperative changes in electrophysiological monitoring can be used to predict clinical outcomes in patients with spinal cavernous malformation
- Obesity and risk of placenta accreta spectrum: A meta-analysis
- Shikonin alleviates asthma phenotypes in mice via an airway epithelial STAT3-dependent mechanism
- NSUN6 and HTR7 disturbed the stability of carotid atherosclerotic plaques by regulating the immune responses of macrophages
- The effect of COVID-19 lockdown on admission rates in Maternity Hospital
- Temporal muscle thickness is not a prognostic predictor in patients with high-grade glioma, an experience at two centers in China
- Luteolin alleviates cerebral ischemia/reperfusion injury by regulating cell pyroptosis
- Therapeutic role of respiratory exercise in patients with tuberculous pleurisy
- Effects of CFTR-ENaC on spinal cord edema after spinal cord injury
- Irisin-regulated lncRNAs and their potential regulatory functions in chondrogenic differentiation of human mesenchymal stem cells
- DMD mutations in pediatric patients with phenotypes of Duchenne/Becker muscular dystrophy
- Combination of C-reactive protein and fibrinogen-to-albumin ratio as a novel predictor of all-cause mortality in heart failure patients
- Significant role and the underly mechanism of cullin-1 in chronic obstructive pulmonary disease
- Ferroptosis-related prognostic model of mantle cell lymphoma
- Observation of choking reaction and other related indexes in elderly painless fiberoptic bronchoscopy with transnasal high-flow humidification oxygen therapy
- A bibliometric analysis of Prader-Willi syndrome from 2002 to 2022
- The causal effects of childhood sunburn occasions on melanoma: A univariable and multivariable Mendelian randomization study
- Oxidative stress regulates glycogen synthase kinase-3 in lymphocytes of diabetes mellitus patients complicated with cerebral infarction
- Role of COX6C and NDUFB3 in septic shock and stroke
- Trends in disease burden of type 2 diabetes, stroke, and hypertensive heart disease attributable to high BMI in China: 1990–2019
- Purinergic P2X7 receptor mediates hyperoxia-induced injury in pulmonary microvascular endothelial cells via NLRP3-mediated pyroptotic pathway
- Investigating the role of oviductal mucosa–endometrial co-culture in modulating factors relevant to embryo implantation
- Analgesic effect of external oblique intercostal block in laparoscopic cholecystectomy: A retrospective study
- Elevated serum miR-142-5p correlates with ischemic lesions and both NSE and S100β in ischemic stroke patients
- Correlation between the mechanism of arteriopathy in IgA nephropathy and blood stasis syndrome: A cohort study
- Risk factors for progressive kyphosis after percutaneous kyphoplasty in osteoporotic vertebral compression fracture
- Predictive role of neuron-specific enolase and S100-β in early neurological deterioration and unfavorable prognosis in patients with ischemic stroke
- The potential risk factors of postoperative cognitive dysfunction for endovascular therapy in acute ischemic stroke with general anesthesia
- Fluoxetine inhibited RANKL-induced osteoclastic differentiation in vitro
- Detection of serum FOXM1 and IGF2 in patients with ARDS and their correlation with disease and prognosis
- Rhein promotes skin wound healing by activating the PI3K/AKT signaling pathway
- Differences in mortality risk by levels of physical activity among persons with disabilities in South Korea
- Review Articles
- Cutaneous signs of selected cardiovascular disorders: A narrative review
- XRCC1 and hOGG1 polymorphisms and endometrial carcinoma: A meta-analysis
- A narrative review on adverse drug reactions of COVID-19 treatments on the kidney
- Emerging role and function of SPDL1 in human health and diseases
- Adverse reactions of piperacillin: A literature review of case reports
- Molecular mechanism and intervention measures of microvascular complications in diabetes
- Regulation of mesenchymal stem cell differentiation by autophagy
- Molecular landscape of borderline ovarian tumours: A systematic review
- Advances in synthetic lethality modalities for glioblastoma multiforme
- Investigating hormesis, aging, and neurodegeneration: From bench to clinics
- Frankincense: A neuronutrient to approach Parkinson’s disease treatment
- Sox9: A potential regulator of cancer stem cells in osteosarcoma
- Early detection of cardiovascular risk markers through non-invasive ultrasound methodologies in periodontitis patients
- Advanced neuroimaging and criminal interrogation in lie detection
- Maternal factors for neural tube defects in offspring: An umbrella review
- The chemoprotective hormetic effects of rosmarinic acid
- CBD’s potential impact on Parkinson’s disease: An updated overview
- Progress in cytokine research for ARDS: A comprehensive review
- Utilizing reactive oxygen species-scavenging nanoparticles for targeting oxidative stress in the treatment of ischemic stroke: A review
- NRXN1-related disorders, attempt to better define clinical assessment
- Lidocaine infusion for the treatment of complex regional pain syndrome: Case series and literature review
- Trends and future directions of autophagy in osteosarcoma: A bibliometric analysis
- Iron in ventricular remodeling and aneurysms post-myocardial infarction
- Case Reports
- Sirolimus potentiated angioedema: A case report and review of the literature
- Identification of mixed anaerobic infections after inguinal hernia repair based on metagenomic next-generation sequencing: A case report
- Successful treatment with bortezomib in combination with dexamethasone in a middle-aged male with idiopathic multicentric Castleman’s disease: A case report
- Complete heart block associated with hepatitis A infection in a female child with fatal outcome
- Elevation of D-dimer in eosinophilic gastrointestinal diseases in the absence of venous thrombosis: A case series and literature review
- Four years of natural progressive course: A rare case report of juvenile Xp11.2 translocations renal cell carcinoma with TFE3 gene fusion
- Advancing prenatal diagnosis: Echocardiographic detection of Scimitar syndrome in China – A case series
- Outcomes and complications of hemodialysis in patients with renal cancer following bilateral nephrectomy
- Anti-HMGCR myopathy mimicking facioscapulohumeral muscular dystrophy
- Recurrent opportunistic infections in a HIV-negative patient with combined C6 and NFKB1 mutations: A case report, pedigree analysis, and literature review
- Letter to the Editor
- Letter to the Editor: Total parenteral nutrition-induced Wernicke’s encephalopathy after oncologic gastrointestinal surgery
- Erratum
- Erratum to “Bladder-embedded ectopic intrauterine device with calculus”
- Retraction
- Retraction of “XRCC1 and hOGG1 polymorphisms and endometrial carcinoma: A meta-analysis”
- Corrigendum
- Corrigendum to “Investigating hormesis, aging, and neurodegeneration: From bench to clinics”
- Corrigendum to “Frankincense: A neuronutrient to approach Parkinson’s disease treatment”
- Special Issue The evolving saga of RNAs from bench to bedside - Part II
- Machine-learning-based prediction of a diagnostic model using autophagy-related genes based on RNA sequencing for patients with papillary thyroid carcinoma
- Unlocking the future of hepatocellular carcinoma treatment: A comprehensive analysis of disulfidptosis-related lncRNAs for prognosis and drug screening
- Elevated mRNA level indicates FSIP1 promotes EMT and gastric cancer progression by regulating fibroblasts in tumor microenvironment
- Special Issue Advancements in oncology: bridging clinical and experimental research - Part I
- Ultrasound-guided transperineal vs transrectal prostate biopsy: A meta-analysis of diagnostic accuracy and complication rates
- Assessment of diagnostic value of unilateral systematic biopsy combined with targeted biopsy in detecting clinically significant prostate cancer
- SENP7 inhibits glioblastoma metastasis and invasion by dissociating SUMO2/3 binding to specific target proteins
- MARK1 suppress malignant progression of hepatocellular carcinoma and improves sorafenib resistance through negatively regulating POTEE
- Analysis of postoperative complications in bladder cancer patients
- Carboplatin combined with arsenic trioxide versus carboplatin combined with docetaxel treatment for LACC: A randomized, open-label, phase II clinical study
- Special Issue Exploring the biological mechanism of human diseases based on MultiOmics Technology - Part I
- Comprehensive pan-cancer investigation of carnosine dipeptidase 1 and its prospective prognostic significance in hepatocellular carcinoma
- Identification of signatures associated with microsatellite instability and immune characteristics to predict the prognostic risk of colon cancer
- Single-cell analysis identified key macrophage subpopulations associated with atherosclerosis