Abstract
Our previous study has demonstrated that miR-455-5p was a tumor suppressor in colorectal cancer (CRC). This study aimed to investigate the role of miR-455-5p in 5-fluorouracil (5-Fu) in CRC. The expression of miR-455-5p, PIK3R1, and DEPDC1 was analyzed in HT-29 cells after treatment with different concentrations (0, 0.5, 2.5, and 12.5 μM) of 5-Fu. The effects of miR-455-5p on cell proliferation and apoptosis were analyzed by CCK-8 and flow cytometry. PIK3R1 and DEPDC1 were overexpressed to measure the mechanism of miR-455-5p on 5-Fu sensitivity. And the direct binding between miR-455-5p and DEPDC1 was detected by a dual-luciferase reporter assay. We found that miR-455-5p decreased, while PIK3R1 and DEPDC1 increased after 5-Fu treatment. miR-455-5p mimic significantly suppressed cell viability and elevated cell apoptosis in 5-Fu-treated HT-29 cells, whereas miR-455-5p inhibitor showed the opposite effects. Overexpression of PIK3R1 and DEPDC1 could attenuate the effects of miR-455-5p mimic on the viability and apoptosis of 5-Fu-treated cells. miR-455-5p could directly bind to DEPDC1 in HT-29 cells. In conclusion, miR-455-5p enhanced 5-Fu sensitivity by targeting PIK3R1 and DEPDC1 in CRC. This study provides a novel role of miR-455-5p in CRC and restoring miR-455-5p might be a therapeutic strategy to enhance chemosensitivity to 5-Fu.
1 Introduction
Colorectal cancer (CRC) is the third most commonly diagnosed cancer and the second leading cause of cancer death in the world, with approximately 1.93 million new cases and 935,000 deaths in 2020 [1]. Currently, the treatment methods of CRC include surgery, chemotherapy, and radiotherapy [2]. However, surgery is the only curative treatment, especially for patients with early stages [3]. About 25% of CRC patients exhibit metastasis at diagnosis, when further treatments with adjuvant chemotherapy and/or radiotherapy are needed [2,4]. Because of the emergence of resistance, patients become tolerant to these adjuvant treatments, resulting in tumor recurrence [3]. It has been reported that the 5-year survival rate of patients with metastatic CRC is low, remaining only about 14% [4]. 5-Fluorouracil (5-Fu) is a most commonly used chemotherapy drug for CRC patients [3]. Hence, it is important to explore a method to improve the 5-Fu sensitivity in CRC cells.
MicroRNAs (miRNAs) are endogenously expressed small noncoding RNA, with approximately 21–25 nucleotides in length. They have been demonstrated to regulate cancer progression via negatively modulating gene expression by inducing target mRNA degradation and/or blocking translation [5]. Aberrantly expressed miRNAs are related to tumor proliferation and metastasis, and act as tumor promotor or suppressor. In recent years, more and more researchers have focused on their role in drug resistance. For example, Huynh et al. [6] found that miR-221 contributed to acquired lapatinib resistance via negatively regulating p27 expression in HER2-positive breast cancer. miR-138-1-3p enhanced sorafenib sensitivity in hepatocellular carcinoma by regulating PAK5-mediated β-catenin/ABCB1 signaling pathway [7]. miR-375-3p, which was downregulated in human CRC cell lines and tissues, has been reported to promote the sensitivity of CRC cells to 5-Fu by targeting thymidylate synthase [8].
In the last decade, miR-455-5p has been validated to be abnormally expressed and plays a critical role in multiple cancers. On one hand, miR-455-5p acted as a tumor promotor. For instance, higher miR-455-5p expression was found in oral squamous cancer (OSCC) tissues than that in the normal samples, and its expression level was related to the nodal status, stage, and overall survival in OSCC patients. miR-455-5p promoted the proliferation of OSCC cells via targeting ubiquitin-conjugating enzyme E2B [9]. miR‑455‑5p was also upregulated in breast cancer, and the increase of miR-455-5p was associated with patients’ poor survival rate. miR‑455‑5p could promote the invasion and migration of breast cancer cells via targeting programmed cell death 4 [10]. On the other hand, miR-455-5p could also function as a tumor inhibitor. For example, decreased miR-455-5p expression predicted a poor prognosis of prostate cancer, and its upregulation significantly inhibited tumor growth and triggered apoptosis via negatively mediating C–C motif chemokine receptor 5 [11]. Overexpression of mR-455-5p suppressed cholangiocarcinoma growth and metastasis via targeting protein phosphatase 1 regulatory subunit 12A, leading to the inactivation of mitogen-activated protein kinases and PI3K/AKT pathways [12]. Liu et al. [13] found that miR-455-5p expression was decreased in gastric cancer. And overexpression of miR-455-5p could suppress gastric cancer proliferation and invasion, but facilitate cell apoptosis. Our previous study has found that miR-455-5p expression was downregulated in CRC tissues when compared to adjacent normal tissues. And miR-455-5p could suppress cell proliferation and migration, whereas promote cell apoptosis in CRC cells [14]. However, the effect of miR-455-5p on 5-Fu sensitivity in CRC cells remains unclear.
In this study, we first analyzed the influence of 5-Fu treatment on miR-455-5p expression in CRC cells. Subsequently, miR-455-5p mimic and inhibitor were used to determine the role of miR-455-5p in 5-Fu sensitivity. Additionally, the underlying mechanism was further explored.
2 Materials and methods
2.1 Cell culture and treatment
CRC cell line HT-29 was provided by Shanghai Nuobai Pharmaceutical Co., Ltd (Shanghai, China) and cultured in dulbecco’s modified eagle’s medium (DMEM) as our previous study [14]. HT-29 cells in logarithmic phase were digested by trypsin and planted into indicated cell culture plates. After culturing for 24 h, the cells were treated with different concentrations (0, 0.5, 2.5, and 12.5 μM) of 5-Fu for 6, 24, 48, and 72 h.
2.2 Cell Counting Kit-8 (CCK-8) assay for cell viability
A total of 2 × 104 HT-29 cells transfected with or without indicated vector for 24 h were seeded into 96-well plates and cultured in DMEM containing 10% fetal bovine serum for 24 h. Subsequently, cell culture medium was changed to that contains designated concentrations of 5-Fu. After maintaining for indicated times, 10 μL of CCK-8 solution (CK04-05, DOJINDO, Japan) was added to each well for 2 h. Then, absorbance was measured using a microplate reader (RT-2100C, Rayto, USA) at a wavelength of 450 nm.
2.3 Cell apoptosis analysis
The apoptosis of HT-29 cells was detected by flow cytometry using an Annexin V-PE/7-AAD apoptosis assay kit (Nanjing KeyGen Biotech Co., Ltd., Nanjing, China). Briefly, HT-29 cells were planted into 6-well plates. After culturing for 24 h, cells were incubated with 2.5 μM 5-Fu for 48 h. Cells were collected and washed twice with PBS. Then, cells were incubated 15 min in the dark at room temperature with 5 μL of 7-AAD solution, which was dissolved in 50 μL of Binding Buffer. After adding 450 μl of Binding Buffer, cells were maintained with Annexin V-PE (1 μL) for 15 min in the dark. Finally, cells were measured by a BD FACS Calibur Flow Cytometry System (BD Biosciences, Franklin Lakes, NJ, USA). Annexin V-PE-positive cells were regarded as apoptotic cells.
2.4 Plasmid construction and transfection
Full-length complementary DNAs (cDNAs) of phosphoinositide-3-kinase regulatory subunit 1 (PIK3R1) and DEP domain containing 1 (DEPDC1) were amplified from HT-29 cells, and inserted into pcDNA3.1 plasmid to construct PIK3R1 and DEPDC1 overexpressing plasmids. pcDNA empty vector was used as a negative control. miR-455-5p mimic, inhibitor, and their controls were provided by Shanghai Nuobai Pharmaceutical Co., Ltd. Constructed recombinant plasmids, miR-455-5p mimic, inhibitor, and corresponding controls were transfected into HT-29 cells using Lipofectamine 2000 reagent (Invitrogen, Carlsbad, CA, USA) based on the manufacturer’s instructions.
2.5 Bioinformatics analysis
The target of miR-455-5p was predicated by Starbase v3.0 software (http://www.sysu.edu.cn/). GSE38061 was downloaded from the Gene Expression Omnibus (GEO) database (https://www.ncbi.nlm.nih.gov/geo/), and differentially expressed genes in 5-Fu-treated HCT116 cells were analyzed by GEO2R with thresholds of |log2 FC (fold-change)| >1 and P < 0.01.
2.6 Dual-luciferase reporter assay
The potential binding site of DEPDC1 (DEPDC1-WT) and its mutant sequence (DEPDC1-MUT) were cloned into the pmirGLO dual-luciferase reporter vector. Then, these plasmids were transfected into HT-29 cells with miR-455-5p mimic or mimic control. The luciferase activity of cells was measured by a dual-luciferase assay system (Promega, Madison, WI, USA) after 48 h. The firefly luciferase activity was normalized to that of Renilla luciferase internal control.
2.7 Real-time PCR
Total RNA from HT-29 cells was extracted by Trizol Reagent (Invitrogen). SuperScriptIII Reverse Transcriptase (Invitrogen) was used to synthesize cDNA. The real-time PCR reaction systems were performed on CFX96TM Real-Time System (Bio-Rad, Hercules, CA, USA) using Platinum Taq DNA Polymerase (Invitrogen). Gene relative expression was processed using the 2−ΔΔCt method. The relative amounts of miR-455-5p were normalized to miR-16 [15], and β-actin was used as an endogenous control of PIK3R1 and DEPDC1. Primer sequences are provided in Table 1.
Primer sequences
| Gene | Primer sequences | 
|---|---|
| miR-455-5p | RT: 5′-CTCAACTGGTGTCGTGGAGTCGGCAATTCAGTTGAGCGATGTAG-3′ | 
| F: 5′-ACACTCCAGCTGGGTATGTGCCTTTGGACT-3′ | |
| R: 5′-TGGTGTCGTGGAGTCG-3′ | |
| miR-16 | RT: 5′-CTCAACTGGTGTCGTGGAGTCGGCAATTCAGTTGAGCGCCAATA-3′ | 
| F: 5′-ACACTCCAGCTGGGTAGCAGCACGTAAATA-3′ | |
| R: 5′-TGGTGTCGTGGAGTCG-3′ | |
| PIK3R1 | F: 5′-GGTGAAGCTCGTGTGTGGA-3′ | 
| R: 5′-CAGCAGAGGACAAAGGACCA-3′ | |
| DEPDC1 | F: 5′-GCTACAAGTAAAGAGGGGATGG-3′ | 
| R: 5′-GGACAGAAAGGTAAGTCAGTGGG-3′ | |
| β-Actin | F: 5′-ACACCCCAGCCATGTACGT-3′ | 
| R: 5′-ATGGGCACAGTGTGGGTGA-3′ | 
2.8 Western blot
Total proteins from HT-29 cells were isolated using RIPA lysis buffer. The protein concentration was tested by a bicinchoninic acid protein assay kit (Thermo Fisher Scientific, Rockford, USA). Then, the western blot assay was carried out as described earlier [14]. Both PIK3R1 (1:1000) and DEPDC1 (1:800) primary antibodies were from Abcam (Cambridge, MA, USA).
2.9 Statistical analysis
All experiments were repeated three times and data were presented as mean ± standard deviation. The statistical analysis was performed with Student’s t test and one-way analysis of variance using Graphpad Prism 8 software. P < 0.05 was considered as statistically significant.
- 
                  Ethical approval: The conducted research is not related to either human or animals use. 
3 Results
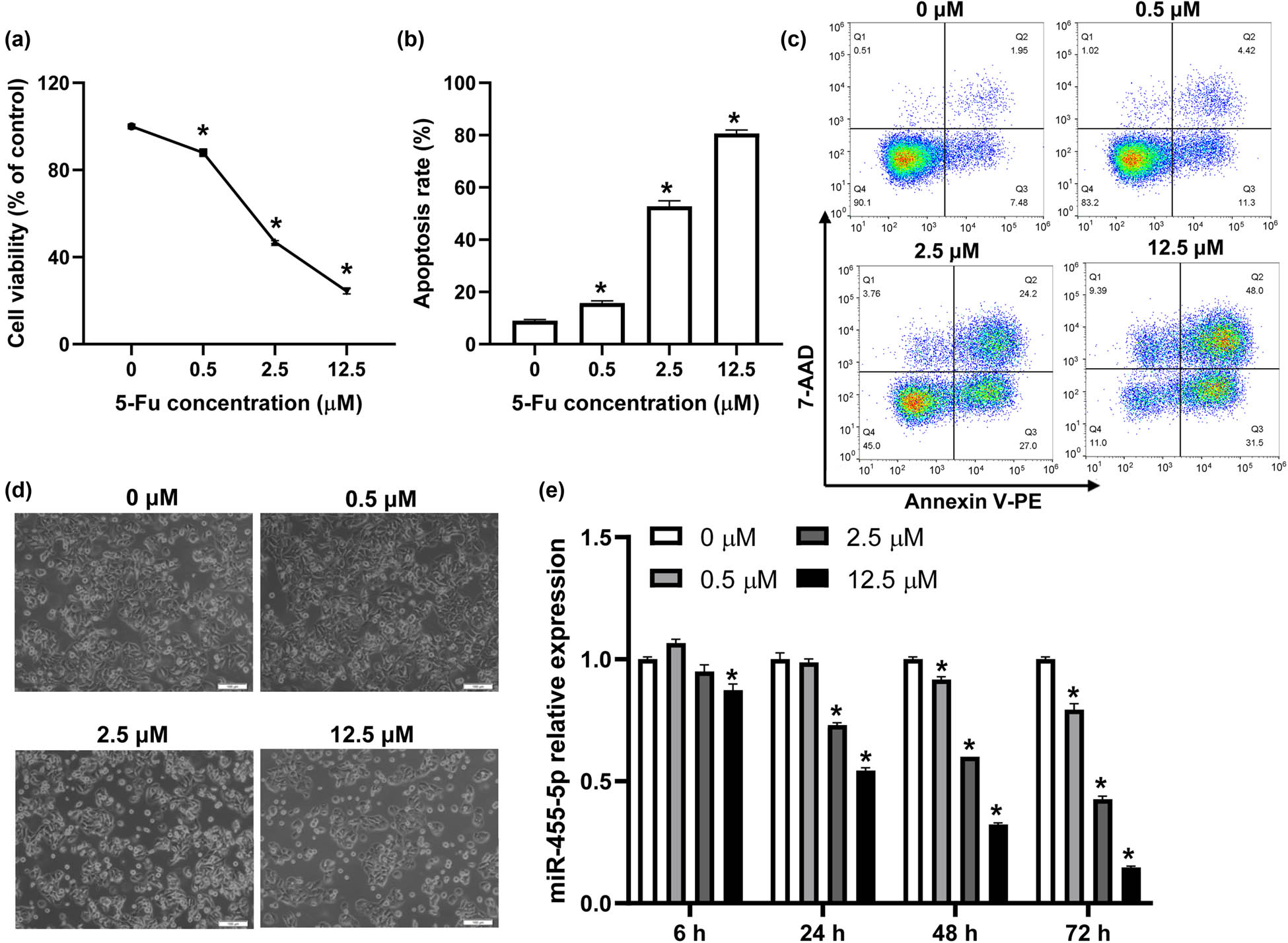
3.1 miR-455-5p expression decreased in 5-Fu-treated CRC cells in a dose- and time-dependent manner
HT-29 cells were treated with different concentrations of 5-Fu (0, 0.5, 2.5, and 12.5 μM), cell viability was significantly suppressed, and cell apoptosis was elevated by 5-Fu in a dose-dependent manner (Figure 1a–c). Also, cell death was observed under a microscope and the results revealed that 5-Fu damaged the morphological integrity of cells, with plenty of cellular debris in cells treated with 5-Fu at concentrations of 2.5 and 12.5 μM (Figure 1d). These results indicated that 5-Fu remarkably inhibited CRC cell growth. Furthermore, we investigated the influence of 5-Fu on miR-455-5p expression by using real-time PCR. The data revealed that miR-455-5p expression was reduced by 5-Fu in a dose- and time-dependent manner (Figure 1e).

miR-455-5p expression decreased in 5-Fu-treated CRC cells. (a) HT-29 cells were treated with different concentrations of 5-Fu for 48 h, CCK-8 was used to assay cell viability. (b and c) Flow cytometry was used to detect the apoptosis of HT-29 cells under different treatments. (d) Cell morphology was observed with a microscope. (e) The expression of miR-455-5p was analyzed by real-time PCR in HT-29 cells after treatment with 5-Fu (0, 0.5, 2.5, and 12.5 μM) for 6, 24, 48, and 72 h. * P < 0.05 vs the control (0 μM) group.
3.2 miR-455-5p sensitizes CRC cells to 5-Fu
Next, we further explored the effect of miR-455-5p on 5-Fu sensitivity in CRC cells. As shown in Figure 2a, miR-455-5p mimic notably decreased, whereas miR-455-5p inhibitor increased the viability of HT-29 cells treated with or without different concentrations of 5-Fu (Figure 2a). Moreover, miR-455-5p mimic promoted the apoptosis of CRC cells under 5-Fu treatment (Figure 2b and c). And compared with the inhibitor control, miR-455-5p inhibitor suppressed the apoptosis of CRC cells treated with 5-Fu (Figure 2b and c). These results indicated that miR-455-5p promoted 5-Fu sensitivity in CRC cells.

miR-455-5p sensitizes CRC cells to 5-Fu. (a) HT-29 cells were transfected with miR-455-5p mimic, inhibitor, and their corresponding control for 48 h, cell viability was analyzed by CCK-8. (b and c) The apoptosis of HT-29 cells was detected by flow cytometry. * P < 0.05 vs the mimic control, # P < 0.05 vs the inhibitor control.
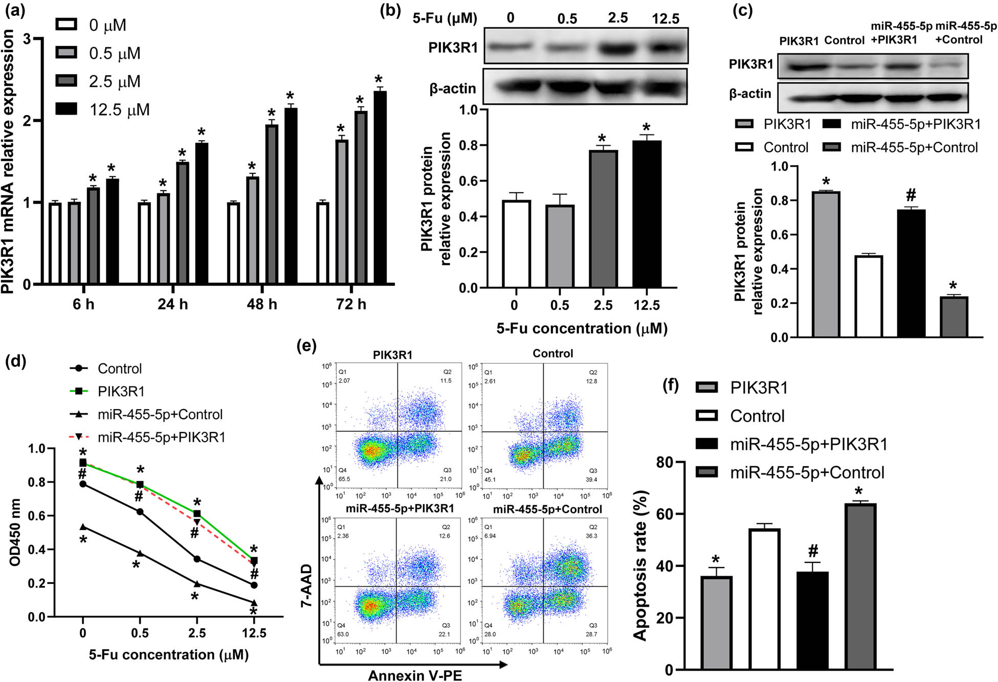
3.3 PIK3R1 was a target of miR-455-5p in 5-Fu-treated CRC cells
Our previous study showed that PIK3R1 was a target of miR-455-5p in CRC cells [14]. And silencing of PIK3R1 in CRC cells enhanced 5-Fu-induced apoptosis [16]. Hence, we analyzed whether miR-455-5p regulated 5-Fu sensitivity in CRC cells via targeting PIK3R1. As shown in Figure 3a and b, the mRNA and protein expression of PIK3R1 increased in CRC cells treated with 5-Fu. miR-455-5p suppressed PIK3R1 protein expression in CRC cells treated with 5-Fu (Figure 3c). Overexpression of PIK3R1 significantly elevated the viability and reduced the apoptosis in HT29 cells (Figure 3d–f). Moreover, upregulation of PIK3R1 attenuated the effects of miR-455-5p mimic affected cell viability and apoptosis (Figure 3d–f). These results indicated that miR-455-5p elevated 5-Fu sensitivity in CRC cells partly via targeting PIK3R1.

PIK3R1 was a target of miR-455-5p in 5-Fu-treated CRC cells. (a) PIK3R1 mRNA expression was detected in HT-29 cells after treatment with different concentrations of 5-Fu for 6, 24, 48, and 72 h. (b) PIK3R1 protein level was analyzed in HT-29 cells treated with 5-Fu for 48 h. (c) HT-29 cells were transfected with PIK3R1 overexpressing plasmid or pcDNA3.1 control plasmid, or co-transfected with miR-455-5p mimic and PIK3R1 overexpressing plasmid or pcDNA3.1 control plasmid for 24 h, and then exposed to 2.5 μM 5-Fu for 48 h. PIK3R1 protein level was measured by western blot. (d) Cell viability was determined by CCK-8. (e and f) Flow cytometry was used to assay the apoptosis of HT-29 cells under different treatments. * P < 0.05 vs the control group, # P < 0.05 vs the miR-455-5p + control group.
3.4 DEPDC1 is another target of miR-455-5p in CRC cells
Studies have demonstrated that one miRNA can regulate multiple genes [17,18]. Hence, we hypothesized that miR-455-5p might target another gene besides PIK3R1. We analyzed the differentially expressed genes in HCT116 cells after 5-Fu treatment in GSE38061 dataset and the target genes of miR-455-5p by Starbase software, and found that 23 candidate genes (PLK1, TRIM2, PLCL2, SECISBP2, BTBD2, DUSP1, ZNF561, SOCS4, SLC7A11, ZMAT3, PRDM1, DEPDC1, SLC7A2, TP53INP1, H6PD, PMAIP1, TNFRSF10B, TGFA, SLC39A10, F3, ZNF804A, TNFRSF10D, and HIST2H2BE) coexisted in these two datasets (Figure 4a). Among these genes, DEPDC1 was selected. Because DEPDC1 expression increased in CRC tumor tissues (Figure 4b) and previous study has demonstrated that high expression of DEPDC1 was related to the poor tumor node metastasis (TNM) stage and recurrence [19]. Also, it could promote cell proliferation, migration, invasion, and epithelial–mesenchymal transition of CRC [20]. It was shown to decrease the sensitivity to chemotherapy in hepatocellular carcinoma [21]. The binding sites between miR-455-5p and DEPDC1 are revealed in Figure 4c. Dual-luciferase assay indicated that miR-455-5p mimic only inhibited the luciferase activity of cells transfected with DEPDC1-WT plasmid (Figure 4d). Moreover, from the real-time PCR and western blot assays, the results showed that miR-455-5p mimic markedly reduced DEPDC1 expression both at transcription and translation levels (Figure 4e and f). These data suggested that DEPDC1 was a target of miR-455-5p in CRC cells.

DEPDC1 is a target of miR-455-5p in CRC cells. (a) Venn diagram of specific genes between potential miR-455-5p target genes from Starbase and differentially expressed genes from the GEO dataset GSE38061. (b) GEPIA2 software assay for DEPDC1 expression in colon adenocarcinoma (COAD) tissues and normal samples. (c) The binding sites between miR-455-5p and DEPDC1. (d) HT-29 cells were co-transfected with DEPDC1-WT/DEPDC1-MUT luciferase reporter vectors and miR-455-5p mimic/mimic control for 48 h, and the luciferase activity was detected. (e and f) miR-455-5p mimic significantly decreased the DEPDC1 mRNA and protein levels in HT-29 cells. * P < 0.05 vs normal tissues, # P < 0.05 vs the mimic control group.
3.5 miR-455-5p enhanced 5-Fu sensitivity of CRC cells via modulating DEPDC1
Subsequently, we further analyzed whether miR-455-5p regulated 5-Fu sensitivity via DEPDC1. DEPDC1 expression was elevated in 5-Fu-treated cells (Figure 5a). Upregulation of DEPDC1 significantly promoted the viability, whereas it inhibited the apoptosis of CRC cells (Figure 5b–d). Moreover, DEPDC1 reversed the effects of miR-455-5p on the viability and apoptosis of CRC cells (Figure 5b–d). Taken together, these data indicated that miR-455-5p elevated 5-Fu sensitivity of CRC cells via targeting DEPDC1. Additionally, we examined whether PIK3R1 and DEPDC1 had interaction with each other, and the results showed that overexpression of PIK3R1 could not affect DEPDC1 expression (Figure 5e). At the same time, PIK3R1 expression was not altered by DEPDC1 in HT-29 cells (Figure 5f). These results indicated that these two candidates have no interaction with each other.

miR-455-5p enhanced 5-Fu sensitivity of CRC cells via modulating DEPDC1. (a) DEPDC1 protein expression was analyzed by western blot in HT-29 cells after treatment with different concentrations of 5-Fu (0, 0.5, 2.5, and 12.5 μM) for 48 h. (b) Cell viability was detected by CCK-8. (c and d) The apoptosis of HT-29 cells was measured by flow cytometry. (e) DEPDC1 expression was analyzed by real-time PCR in HT-29 cells transfected with PIK3R1 overexpressing plasmid or pcDNA3.1 control plasmid. (f) PIK3R1 mRNA expression in HT-29 cells transfected with DEPDC1 overexpressing plasmid or pcDNA3.1 control plasmid. * P < 0.05 vs the control group, # P < 0.05 vs the miR-455-5p + control group.
4 Discussion
In this study, we found that miR-455-5p decreased after 5-Fu treatment in CRC cells. miR-455-5p overexpression notably promoted 5-Fu sensitivity, whereas its inhibitor decreased 5-Fu sensitivity in CRC cells. The mechanism investigation suggested that miR-455-5p participated 5-Fu resistance via targeting PIK3R1 and DEPDC1.
Accumulating evidence has demonstrated that miRNAs play a critical role in drug resistance [6,8]. In the past, we found that miR-455-5p suppressed the proliferation and migration, whereas it promoted the apoptosis of CRC cells [14]. The characteristics of tumor cells, including proliferation, migration, and apoptosis, are closely associated with their sensitivity to chemotherapy [8,22]. Chen et al. [23] have revealed that miR-455-5p promoted cisplatin sensitivity in bladder cancer. 5-Fu resistance is the main cause of failure in the chemotherapy of CRC [3]. Hence, in the current study, we analyzed the effect of miR-455-5p on 5-Fu sensitivity in CRC cells. 5-Fu exposure significantly decreased CRC cell proliferation and induced apoptosis. Furthermore, 5-Fu markedly decreased miR-455-5p expression in a dose- and time-dependent manner. Our results also found that miR-455-5p mimic significantly suppressed the proliferation, but elevated the apoptosis in 5-Fu-treated CRC cells. Contrarily, miR-455-5p inhibitor showed the opposite effects on the proliferation and apoptosis in CRC cells. These results validated that miR-455-5p could enhance the sensitivity of CRC cells to 5-Fu by inhibiting proliferation and promoting apoptosis.
miRNA plays a role in multiple biological process via regulating its downstream target [24]. And we further analyzed the target of miR-455-5p in 5-Fu-treated CRC cells. Our previous study showed that PIK3R1 was a target of miR-455-5p in CRC cells [14]. PIK3R1 encodes the regulatory subunit of PI3K (p85α), a regulator of PI3K/Akt signaling, that is involved in tumorigenesis [25]. Studies have shown that PIK3R1 was responsible for chemotherapy resistance in many cancers [26,27]. And analyzing the public GEO database (GSE122860), we found that PIK3R1 expression was elevated in 5-Fu-treated HCT116 CRC cells (data were not shown). Consistently, this study also revealed that PIK3R1 expression was upregulated after 5-Fu treatment. Upregulation of PIK3R1 led to an increase of cell viability, and a decrease of cell apoptosis in 5-Fu-treated CRC cells. This confirmed that PIK3R1 could reduce the sensitivity of CRC cells to 5-Fu. Moreover, our results showed that PIK3R1 overexpression significantly attenuated the effects of miR-455-5p mimic on 5-Fu-affected cell viability and apoptosis in CRC cells. In general, these results indicated that miR-455-5p enhanced 5-Fu sensitivity in CRC cells via negatively regulating PIK3R1.
DEPDC1 is a newly identified tumor-promotor gene that is abnormally expressed in many cancers and contributes to tumorigenesis, such as breast cancer [28], gastric cancer [29], and lung adenocarcinoma [30]. Similarly, DEPDC1 expression was elevated in CRC. Studies have confirmed that high expression of DEPDC1 was related to the poor TNM stage and recurrence [19], and DEPDC1 could promote proliferation, invasion, and epithelial–mesenchymal transition in CRC via elevating the expression of suppressor of zest 12 [20]. Importantly, increased DEPDC1 has been found to suppress the sensitivity to chemotherapy in hepatocellular carcinoma [21]. By bioinformatics analysis, we found that DEPDC1 coexisted in the potential targets of miR-455-5p and the differentially expressed genes in HCT116 cells after 5-Fu treatment in the GSE38061 database. Hence, we further investigated whether miR-455-5p regulated 5-Fu sensitivity in CRC via DEPDC1. Through dual-luciferase assay and expression level examination, we verified that DEPDC1 was a target of miR-455-5p in CRC. As expected, DEPDC1 expression was elevated in CRC cells after 5-Fu treatment. And upregulation of DEPDC1 attenuated the effects of miR-455-5p on the viability and apoptosis of 5-Fu-treated cells. These results suggested that miR-455-5p elevated 5-Fu sensitivity of CRC cells via targeting DEPDC1. Noteworthy, we also found that PIK3R1 and DEPDC1 could not affect the expression of each other, which indicated that these two candidates were both important for miR-455-5p functioning.
At first sight, it seems somewhat contradictory that 5-Fu treatment increased the PIK3R1 and DEPDC1 expression, and overexpression of PIK3R1 and DEPDC1 could promote cell viability and inhibit the apoptosis of CRC cells. The regulation of cell proliferation and apoptosis is a dynamic equilibrium state, which is mediated by multiple oncogenes and tumor suppressors in cells. 5-Fu treatment increased the expression of PIK3R1 and DEPDC1, which was the anti-apoptotic response of cells. Hence, our conclusions that 5-Fu markedly decreased miR-455-5p expression, and miR-455-5p could enhance 5-Fu sensitivity in CRC cells via negatively regulating PIK3R1 and DEPC1 were not contradictory.
In conclusion, this study elucidated a novel role of miR-455-5p in regulating 5-Fu sensitivity in CRC. It elevated the sensitivity of CRC cells to 5-Fu via targeting PIK3R1 and DEPDC1. However, this study has some limitations, for example, we only investigated the effect and mechanism of miR-455-5p on 5-Fu sensitivity in one cell line. Additionally, the role and mechanism of miR-455-5p in 5-Fu sensitivity in CRC cells need to be further verified in 5-Fu-resistant CRC cell line and in vivo.
- 
            Funding information: This work was supported by Ningbo Natural Science Foundation (2019A610330). 
- 
            Author contributions: TL and KK designed the study. TL, LZ, and ZJ conducted the experiments. CM and JW collected and analyzed the data. TL wrote the manuscript. All authors approved the final manuscript. 
- 
            Conflict of interest: Authors state no conflict of interest. 
- 
            Data availability statement: The datasets generated during and/or analyzed during the current study are available from the corresponding author on reasonable request. 
References
[1] Sung H, Ferlay J, Siegel RL, Laversanne M, Soerjomataram I, Jemal A, et al. Global cancer statistics 2020: GLOBOCAN estimates of incidence and mortality worldwide for 36 cancers in 185 countries. CA Cancer J Clin. 2021;71(3):209–49.10.3322/caac.21660Search in Google Scholar PubMed
[2] Johdi NA, Sukor NF. Colorectal cancer immunotherapy: options and strategies. Front Immunol. 2020;11:1624.10.3389/fimmu.2020.01624Search in Google Scholar PubMed PubMed Central
[3] Blondy S, David V, Verdier M, Mathonnet M, Perraud A, Christou N. 5-Fluorouracil resistance mechanisms in colorectal cancer: from classical pathways to promising processes. Cancer Sci. 2020;111(9):3142–54.10.1111/cas.14532Search in Google Scholar PubMed PubMed Central
[4] Lichtenstern CR, Ngu RK, Shalapour S, Karin M. Immunotherapy, inflammation and colorectal cancer. Cells. 2020;9:3.10.3390/cells9030618Search in Google Scholar PubMed PubMed Central
[5] Liu J, Huang Y, Wang H, Wu D. MiR-106a-5p promotes 5-FU resistance and the metastasis of colorectal cancer by targeting TGFbetaR2. Int J Clin Exp Pathol. 2018;11(12):5622–34.Search in Google Scholar
[6] Huynh TK, Huang CH, Chen JY, Yao JH, Yang YS, Wei YL, et al. MiR-221 confers lapatinib resistance by negatively regulating p27(kip1) in HER2-positive breast cancer. Cancer Sci. 2021;112(10):4234–45.10.1111/cas.15107Search in Google Scholar PubMed PubMed Central
[7] Li TT, Mou J, Pan YJ, Huo FC, Du WQ, Liang J, et al. MicroRNA-138-1-3p sensitizes sorafenib to hepatocellular carcinoma by targeting PAK5 mediated beta-catenin/ABCB1 signaling pathway. J Biomed Sci. 2021;28(1):56.10.1186/s12929-021-00752-4Search in Google Scholar PubMed PubMed Central
[8] Xu F, Ye ML, Zhang YP, Li WJ, Li MT, Wang HZ, et al. MicroRNA-375-3p enhances chemosensitivity to 5-fluorouracil by targeting thymidylate synthase in colorectal cancer. Cancer Sci. 2020;111(5):1528–41.10.1111/cas.14356Search in Google Scholar PubMed PubMed Central
[9] Cheng CM, Shiah SG, Huang CC, Hsiao JR, Chang JY. Up-regulation of miR-455-5p by the TGF-beta-SMAD signalling axis promotes the proliferation of oral squamous cancer cells by targeting UBE2B. J Pathol. 2016;240(1):38–49.10.1002/path.4752Search in Google Scholar PubMed
[10] Aili T, Paizula X, Ayoufu A. miR4555p promotes cell invasion and migration in breast cancer. Mol Med Rep. 2018;17(1):1825–32.Search in Google Scholar
[11] Xing Q, Xie H, Zhu B, Sun Z, Huang Y. MiR-455-5p suppresses the progression of prostate cancer by targeting CCR5. Biomed Res Int. 2019;2019:6394784.10.1155/2019/6394784Search in Google Scholar PubMed PubMed Central
[12] Deng X, Zuo M, Pei Z, Xie Y, Yang Z, Zhang Z, et al. MicroRNA-455-5p contributes to cholangiocarcinoma growth and mediates galangin’s anti-tumor effects. J Cancer. 2021;12(15):4710–21.10.7150/jca.58873Search in Google Scholar PubMed PubMed Central
[13] Liu J, Zhang J, Li Y, Wang L, Sui B, Dai D. MiR-455-5p acts as a novel tumor suppressor in gastric cancer by down-regulating RAB18. Gene. 2016;592(2):308–15.10.1016/j.gene.2016.07.034Search in Google Scholar PubMed
[14] Wang J, Lu Y, Zeng Y, Zhang L, Ke K, Guo Y. Expression profile and biological function of miR-455-5p in colorectal carcinoma. Oncol Lett. 2019;17(2):2131–40.10.3892/ol.2018.9862Search in Google Scholar PubMed PubMed Central
[15] Wei J, Liu LK, Gao W, Zhu CJ, Liu YQ, Cheng T, et al. Reduction of plasma microRNA-21 is associated with chemotherapeutic response in patients with non-small cell lung cancer. Chin J Cancer Res. 2011;23(2):123–8.10.1007/s11670-011-0123-2Search in Google Scholar PubMed PubMed Central
[16] Sun Y, Tian H, Wang L, Yang H. The effects of silencing of PI3K p85alpha on 5-FU-induced colorectal cancer cells apoptosis. Med Oncol. 2013;30(4):704.10.1007/s12032-013-0704-7Search in Google Scholar PubMed
[17] Shao T, Wang G, Chen H, Xie Y, Jin X, Bai J, et al. Survey of miRNA-miRNA cooperative regulation principles across cancer types. Brief Bioinform. 2019;20(5):1621–38.10.1093/bib/bby038Search in Google Scholar PubMed
[18] Zhao L, Qi Y, Xu L, Tao X, Han X, Yin L, et al. MicroRNA-140-5p aggravates doxorubicin-induced cardiotoxicity by promoting myocardial oxidative stress via targeting Nrf2 and Sirt2. Redox Biol. 2018;15:284–96.10.1016/j.redox.2017.12.013Search in Google Scholar PubMed PubMed Central
[19] Shen X, Han J. Overexpression of gene DEP domain containing 1 and its clinical prognostic significance in colorectal cancer. J Clin Lab Anal. 2020;34(12):e23634.10.1002/jcla.23634Search in Google Scholar PubMed PubMed Central
[20] Wang Q, Jiang S, Liu J, Ma G, Zheng J, Zhang Y. DEP domain containing 1 promotes proliferation, invasion, and epithelial-mesenchymal transition in colorectal cancer by enhancing expression of suppressor of zest 12. Cancer Biother Radiopharm. 2021;36(1):36–44.10.1089/cbr.2019.3460Search in Google Scholar PubMed
[21] Zhou C, Wang P, Tu M, Huang Y, Xiong F, Wu Y. DEPDC1 promotes cell proliferation and suppresses sensitivity to chemotherapy in human hepatocellular carcinoma. Biosci Rep. 2019;39:7.10.1042/BSR20190946Search in Google Scholar PubMed PubMed Central
[22] Rezaei T, Hejazi M, Mansoori B, Mohammadi A, Amini M, Mosafer J, et al. microRNA-181a mediates the chemo-sensitivity of glioblastoma to carmustine and regulates cell proliferation, migration, and apoptosis. Eur J Pharmacol. 2020;888:173483.10.1016/j.ejphar.2020.173483Search in Google Scholar PubMed
[23] Chen D, Xie S, Wu Y, Cui Y, Cai Y, Lan L, et al. Reduction of bladder cancer chemosensitivity induced by the effect of HOXA-AS3 as a ceRNA for miR-455-5p that upregulates Notch1. Front Oncol. 2020;10:572672.10.3389/fonc.2020.572672Search in Google Scholar PubMed PubMed Central
[24] Wang L, Li G, Yao ZQ, Moorman JP, Ning S. MicroRNA regulation of viral immunity, latency, and carcinogenesis of selected tumor viruses and HIV. Rev Med Virol. 2015;25(5):320–41.10.1002/rmv.1850Search in Google Scholar PubMed
[25] Hamidi A, Song J, Thakur N, Itoh S, Marcusson A, Bergh A, et al. TGF-beta promotes PI3K-AKT signaling and prostate cancer cell migration through the TRAF6-mediated ubiquitylation of p85alpha. Sci Signal. 2017;10:486.10.1126/scisignal.aal4186Search in Google Scholar PubMed
[26] Huang X, Li Z, Zhang Q, Wang W, Li B, Wang L, et al. Circular RNA AKT3 upregulates PIK3R1 to enhance cisplatin resistance in gastric cancer via miR-198 suppression. Mol Cancer. 2019;18(1):71.10.1186/s12943-019-0969-3Search in Google Scholar PubMed PubMed Central
[27] Pan X, Hong X, Lai J, Cheng L, Cheng Y, Yao M, et al. Exosomal microRNA-221-3p confers adriamycin resistance in breast cancer cells by targeting PIK3R1. Front Oncol. 2020;10:441.10.3389/fonc.2020.00441Search in Google Scholar PubMed PubMed Central
[28] Zhao H, Yu M, Sui L, Gong B, Zhou B, Chen J, et al. High expression of DEPDC1 promotes malignant phenotypes of breast cancer cells and predicts poor prognosis in patients with breast cancer. Front Oncol. 2019;9:262.10.3389/fonc.2019.00262Search in Google Scholar PubMed PubMed Central
[29] Gong Z, Chu H, Chen J, Jiang L, Gong B, Zhu P, et al. DEPDC1 upregulation promotes cell proliferation and predicts poor prognosis in patients with gastric cancer. Cancer Biomark. 2021;30(3):299–307.10.3233/CBM-201760Search in Google Scholar PubMed
[30] Wang W, Li A, Han X, Wang Q, Guo J, Wu Y, et al. DEPDC1 up-regulates RAS expression to inhibit autophagy in lung adenocarcinoma cells. J Cell Mol Med. 2020;24(22):13303–13.10.1111/jcmm.15947Search in Google Scholar PubMed PubMed Central
© 2022 Tingting Lou et al., published by De Gruyter
This work is licensed under the Creative Commons Attribution 4.0 International License.
Articles in the same Issue
- Research Articles
- AMBRA1 attenuates the proliferation of uveal melanoma cells
- A ceRNA network mediated by LINC00475 in papillary thyroid carcinoma
- Differences in complications between hepatitis B-related cirrhosis and alcohol-related cirrhosis
- Effect of gestational diabetes mellitus on lipid profile: A systematic review and meta-analysis
- Long noncoding RNA NR2F1-AS1 stimulates the tumorigenic behavior of non-small cell lung cancer cells by sponging miR-363-3p to increase SOX4
- Promising novel biomarkers and candidate small-molecule drugs for lung adenocarcinoma: Evidence from bioinformatics analysis of high-throughput data
- Plasmapheresis: Is it a potential alternative treatment for chronic urticaria?
- The biomarkers of key miRNAs and gene targets associated with extranodal NK/T-cell lymphoma
- Gene signature to predict prognostic survival of hepatocellular carcinoma
- Effects of miRNA-199a-5p on cell proliferation and apoptosis of uterine leiomyoma by targeting MED12
- Does diabetes affect paraneoplastic thrombocytosis in colorectal cancer?
- Is there any effect on imprinted genes H19, PEG3, and SNRPN during AOA?
- Leptin and PCSK9 concentrations are associated with vascular endothelial cytokines in patients with stable coronary heart disease
- Pericentric inversion of chromosome 6 and male fertility problems
- Staple line reinforcement with nebulized cyanoacrylate glue in laparoscopic sleeve gastrectomy: A propensity score-matched study
- Retrospective analysis of crescent score in clinical prognosis of IgA nephropathy
- Expression of DNM3 is associated with good outcome in colorectal cancer
- Activation of SphK2 contributes to adipocyte-induced EOC cell proliferation
- CRRT influences PICCO measurements in febrile critically ill patients
- SLCO4A1-AS1 mediates pancreatic cancer development via miR-4673/KIF21B axis
- lncRNA ACTA2-AS1 inhibits malignant phenotypes of gastric cancer cells
- circ_AKT3 knockdown suppresses cisplatin resistance in gastric cancer
- Prognostic value of nicotinamide N-methyltransferase in human cancers: Evidence from a meta-analysis and database validation
- GPC2 deficiency inhibits cell growth and metastasis in colon adenocarcinoma
- A pan-cancer analysis of the oncogenic role of Holliday junction recognition protein in human tumors
- Radiation increases COL1A1, COL3A1, and COL1A2 expression in breast cancer
- Association between preventable risk factors and metabolic syndrome
- miR-29c-5p knockdown reduces inflammation and blood–brain barrier disruption by upregulating LRP6
- Cardiac contractility modulation ameliorates myocardial metabolic remodeling in a rabbit model of chronic heart failure through activation of AMPK and PPAR-α pathway
- Quercitrin protects human bronchial epithelial cells from oxidative damage
- Smurf2 suppresses the metastasis of hepatocellular carcinoma via ubiquitin degradation of Smad2
- circRNA_0001679/miR-338-3p/DUSP16 axis aggravates acute lung injury
- Sonoclot’s usefulness in prediction of cardiopulmonary arrest prognosis: A proof of concept study
- Four drug metabolism-related subgroups of pancreatic adenocarcinoma in prognosis, immune infiltration, and gene mutation
- Decreased expression of miR-195 mediated by hypermethylation promotes osteosarcoma
- LMO3 promotes proliferation and metastasis of papillary thyroid carcinoma cells by regulating LIMK1-mediated cofilin and the β-catenin pathway
- Cx43 upregulation in HUVECs under stretch via TGF-β1 and cytoskeletal network
- Evaluation of menstrual irregularities after COVID-19 vaccination: Results of the MECOVAC survey
- Histopathologic findings on removed stomach after sleeve gastrectomy. Do they influence the outcome?
- Analysis of the expression and prognostic value of MT1-MMP, β1-integrin and YAP1 in glioma
- Optimal diagnosis of the skin cancer using a hybrid deep neural network and grasshopper optimization algorithm
- miR-223-3p alleviates TGF-β-induced epithelial-mesenchymal transition and extracellular matrix deposition by targeting SP3 in endometrial epithelial cells
- Clinical value of SIRT1 as a prognostic biomarker in esophageal squamous cell carcinoma, a systematic meta-analysis
- circ_0020123 promotes cell proliferation and migration in lung adenocarcinoma via PDZD8
- miR-22-5p regulates the self-renewal of spermatogonial stem cells by targeting EZH2
- hsa-miR-340-5p inhibits epithelial–mesenchymal transition in endometriosis by targeting MAP3K2 and inactivating MAPK/ERK signaling
- circ_0085296 inhibits the biological functions of trophoblast cells to promote the progression of preeclampsia via the miR-942-5p/THBS2 network
- TCD hemodynamics findings in the subacute phase of anterior circulation stroke patients treated with mechanical thrombectomy
- Development of a risk-stratification scoring system for predicting risk of breast cancer based on non-alcoholic fatty liver disease, non-alcoholic fatty pancreas disease, and uric acid
- Tollip promotes hepatocellular carcinoma progression via PI3K/AKT pathway
- circ_0062491 alleviates periodontitis via the miR-142-5p/IGF1 axis
- Human amniotic fluid as a source of stem cells
- lncRNA NONRATT013819.2 promotes transforming growth factor-β1-induced myofibroblastic transition of hepatic stellate cells by miR24-3p/lox
- NORAD modulates miR-30c-5p-LDHA to protect lung endothelial cells damage
- Idiopathic pulmonary fibrosis telemedicine management during COVID-19 outbreak
- Risk factors for adverse drug reactions associated with clopidogrel therapy
- Serum zinc associated with immunity and inflammatory markers in Covid-19
- The relationship between night shift work and breast cancer incidence: A systematic review and meta-analysis of observational studies
- LncRNA expression in idiopathic achalasia: New insight and preliminary exploration into pathogenesis
- Notoginsenoside R1 alleviates spinal cord injury through the miR-301a/KLF7 axis to activate Wnt/β-catenin pathway
- Moscatilin suppresses the inflammation from macrophages and T cells
- Zoledronate promotes ECM degradation and apoptosis via Wnt/β-catenin
- Epithelial-mesenchymal transition-related genes in coronary artery disease
- The effect evaluation of traditional vaginal surgery and transvaginal mesh surgery for severe pelvic organ prolapse: 5 years follow-up
- Repeated partial splenic artery embolization for hypersplenism improves platelet count
- Low expression of miR-27b in serum exosomes of non-small cell lung cancer facilitates its progression by affecting EGFR
- Exosomal hsa_circ_0000519 modulates the NSCLC cell growth and metastasis via miR-1258/RHOV axis
- miR-455-5p enhances 5-fluorouracil sensitivity in colorectal cancer cells by targeting PIK3R1 and DEPDC1
- The effect of tranexamic acid on the reduction of intraoperative and postoperative blood loss and thromboembolic risk in patients with hip fracture
- Isocitrate dehydrogenase 1 mutation in cholangiocarcinoma impairs tumor progression by sensitizing cells to ferroptosis
- Artemisinin protects against cerebral ischemia and reperfusion injury via inhibiting the NF-κB pathway
- A 16-gene signature associated with homologous recombination deficiency for prognosis prediction in patients with triple-negative breast cancer
- Lidocaine ameliorates chronic constriction injury-induced neuropathic pain through regulating M1/M2 microglia polarization
- MicroRNA 322-5p reduced neuronal inflammation via the TLR4/TRAF6/NF-κB axis in a rat epilepsy model
- miR-1273h-5p suppresses CXCL12 expression and inhibits gastric cancer cell invasion and metastasis
- Clinical characteristics of pneumonia patients of long course of illness infected with SARS-CoV-2
- circRNF20 aggravates the malignancy of retinoblastoma depending on the regulation of miR-132-3p/PAX6 axis
- Linezolid for resistant Gram-positive bacterial infections in children under 12 years: A meta-analysis
- Rack1 regulates pro-inflammatory cytokines by NF-κB in diabetic nephropathy
- Comprehensive analysis of molecular mechanism and a novel prognostic signature based on small nuclear RNA biomarkers in gastric cancer patients
- Smog and risk of maternal and fetal birth outcomes: A retrospective study in Baoding, China
- Let-7i-3p inhibits the cell cycle, proliferation, invasion, and migration of colorectal cancer cells via downregulating CCND1
- β2-Adrenergic receptor expression in subchondral bone of patients with varus knee osteoarthritis
- Possible impact of COVID-19 pandemic and lockdown on suicide behavior among patients in Southeast Serbia
- In vitro antimicrobial activity of ozonated oil in liposome eyedrop against multidrug-resistant bacteria
- Potential biomarkers for inflammatory response in acute lung injury
- A low serum uric acid concentration predicts a poor prognosis in adult patients with candidemia
- Antitumor activity of recombinant oncolytic vaccinia virus with human IL2
- ALKBH5 inhibits TNF-α-induced apoptosis of HUVECs through Bcl-2 pathway
- Risk prediction of cardiovascular disease using machine learning classifiers
- Value of ultrasonography parameters in diagnosing polycystic ovary syndrome
- Bioinformatics analysis reveals three key genes and four survival genes associated with youth-onset NSCLC
- Identification of autophagy-related biomarkers in patients with pulmonary arterial hypertension based on bioinformatics analysis
- Protective effects of glaucocalyxin A on the airway of asthmatic mice
- Overexpression of miR-100-5p inhibits papillary thyroid cancer progression via targeting FZD8
- Bioinformatics-based analysis of SUMOylation-related genes in hepatocellular carcinoma reveals a role of upregulated SAE1 in promoting cell proliferation
- Effectiveness and clinical benefits of new anti-diabetic drugs: A real life experience
- Identification of osteoporosis based on gene biomarkers using support vector machine
- Tanshinone IIA reverses oxaliplatin resistance in colorectal cancer through microRNA-30b-5p/AVEN axis
- miR-212-5p inhibits nasopharyngeal carcinoma progression by targeting METTL3
- Association of ST-T changes with all-cause mortality among patients with peripheral T-cell lymphomas
- LINC00665/miRNAs axis-mediated collagen type XI alpha 1 correlates with immune infiltration and malignant phenotypes in lung adenocarcinoma
- The perinatal factors that influence the excretion of fecal calprotectin in premature-born children
- Effect of femoral head necrosis cystic area on femoral head collapse and stress distribution in femoral head: A clinical and finite element study
- Does the use of 3D-printed cones give a chance to postpone the use of megaprostheses in patients with large bone defects in the knee joint?
- lncRNA HAGLR modulates myocardial ischemia–reperfusion injury in mice through regulating miR-133a-3p/MAPK1 axis
- Protective effect of ghrelin on intestinal I/R injury in rats
- In vivo knee kinematics of an innovative prosthesis design
- Relationship between the height of fibular head and the incidence and severity of knee osteoarthritis
- lncRNA WT1-AS attenuates hypoxia/ischemia-induced neuronal injury during cerebral ischemic stroke via miR-186-5p/XIAP axis
- Correlation of cardiac troponin T and APACHE III score with all-cause in-hospital mortality in critically ill patients with acute pulmonary embolism
- LncRNA LINC01857 reduces metastasis and angiogenesis in breast cancer cells via regulating miR-2052/CENPQ axis
- Endothelial cell-specific molecule 1 (ESM1) promoted by transcription factor SPI1 acts as an oncogene to modulate the malignant phenotype of endometrial cancer
- SELENBP1 inhibits progression of colorectal cancer by suppressing epithelial–mesenchymal transition
- Visfatin is negatively associated with coronary artery lesions in subjects with impaired fasting glucose
- Treatment and outcomes of mechanical complications of acute myocardial infarction during the Covid-19 era: A comparison with the pre-Covid-19 period. A systematic review and meta-analysis
- Neonatal stroke surveillance study protocol in the United Kingdom and Republic of Ireland
- Oncogenic role of TWF2 in human tumors: A pan-cancer analysis
- Mean corpuscular hemoglobin predicts the length of hospital stay independent of severity classification in patients with acute pancreatitis
- Association of gallstone and polymorphisms of UGT1A1*27 and UGT1A1*28 in patients with hepatitis B virus-related liver failure
- TGF-β1 upregulates Sar1a expression and induces procollagen-I secretion in hypertrophic scarring fibroblasts
- Antisense lncRNA PCNA-AS1 promotes esophageal squamous cell carcinoma progression through the miR-2467-3p/PCNA axis
- NK-cell dysfunction of acute myeloid leukemia in relation to the renin–angiotensin system and neurotransmitter genes
- The effect of dilution with glucose and prolonged injection time on dexamethasone-induced perineal irritation – A randomized controlled trial
- miR-146-5p restrains calcification of vascular smooth muscle cells by suppressing TRAF6
- Role of lncRNA MIAT/miR-361-3p/CCAR2 in prostate cancer cells
- lncRNA NORAD promotes lung cancer progression by competitively binding to miR-28-3p with E2F2
- Noninvasive diagnosis of AIH/PBC overlap syndrome based on prediction models
- lncRNA FAM230B is highly expressed in colorectal cancer and suppresses the maturation of miR-1182 to increase cell proliferation
- circ-LIMK1 regulates cisplatin resistance in lung adenocarcinoma by targeting miR-512-5p/HMGA1 axis
- LncRNA SNHG3 promoted cell proliferation, migration, and metastasis of esophageal squamous cell carcinoma via regulating miR-151a-3p/PFN2 axis
- Risk perception and affective state on work exhaustion in obstetrics during the COVID-19 pandemic
- lncRNA-AC130710/miR-129-5p/mGluR1 axis promote migration and invasion by activating PKCα-MAPK signal pathway in melanoma
- SNRPB promotes cell cycle progression in thyroid carcinoma via inhibiting p53
- Xylooligosaccharides and aerobic training regulate metabolism and behavior in rats with streptozotocin-induced type 1 diabetes
- Serpin family A member 1 is an oncogene in glioma and its translation is enhanced by NAD(P)H quinone dehydrogenase 1 through RNA-binding activity
- Silencing of CPSF7 inhibits the proliferation, migration, and invasion of lung adenocarcinoma cells by blocking the AKT/mTOR signaling pathway
- Ultrasound-guided lumbar plexus block versus transversus abdominis plane block for analgesia in children with hip dislocation: A double-blind, randomized trial
- Relationship of plasma MBP and 8-oxo-dG with brain damage in preterm
- Identification of a novel necroptosis-associated miRNA signature for predicting the prognosis in head and neck squamous cell carcinoma
- Delayed femoral vein ligation reduces operative time and blood loss during hip disarticulation in patients with extremity tumors
- The expression of ASAP3 and NOTCH3 and the clinicopathological characteristics of adult glioma patients
- Longitudinal analysis of factors related to Helicobacter pylori infection in Chinese adults
- HOXA10 enhances cell proliferation and suppresses apoptosis in esophageal cancer via activating p38/ERK signaling pathway
- Meta-analysis of early-life antibiotic use and allergic rhinitis
- Marital status and its correlation with age, race, and gender in prognosis of tonsil squamous cell carcinomas
- HPV16 E6E7 up-regulates KIF2A expression by activating JNK/c-Jun signal, is beneficial to migration and invasion of cervical cancer cells
- Amino acid profiles in the tissue and serum of patients with liver cancer
- Pain in critically ill COVID-19 patients: An Italian retrospective study
- Immunohistochemical distribution of Bcl-2 and p53 apoptotic markers in acetamiprid-induced nephrotoxicity
- Estradiol pretreatment in GnRH antagonist protocol for IVF/ICSI treatment
- Long non-coding RNAs LINC00689 inhibits the apoptosis of human nucleus pulposus cells via miR-3127-5p/ATG7 axis-mediated autophagy
- The relationship between oxygen therapy, drug therapy, and COVID-19 mortality
- Monitoring hypertensive disorders in pregnancy to prevent preeclampsia in pregnant women of advanced maternal age: Trial mimicking with retrospective data
- SETD1A promotes the proliferation and glycolysis of nasopharyngeal carcinoma cells by activating the PI3K/Akt pathway
- The role of Shunaoxin pills in the treatment of chronic cerebral hypoperfusion and its main pharmacodynamic components
- TET3 governs malignant behaviors and unfavorable prognosis of esophageal squamous cell carcinoma by activating the PI3K/AKT/GSK3β/β-catenin pathway
- Associations between morphokinetic parameters of temporary-arrest embryos and the clinical prognosis in FET cycles
- Long noncoding RNA WT1-AS regulates trophoblast proliferation, migration, and invasion via the microRNA-186-5p/CADM2 axis
- The incidence of bronchiectasis in chronic obstructive pulmonary disease
- Integrated bioinformatics analysis shows integrin alpha 3 is a prognostic biomarker for pancreatic cancer
- Inhibition of miR-21 improves pulmonary vascular responses in bronchopulmonary dysplasia by targeting the DDAH1/ADMA/NO pathway
- Comparison of hospitalized patients with severe pneumonia caused by COVID-19 and influenza A (H7N9 and H1N1): A retrospective study from a designated hospital
- lncRNA ZFAS1 promotes intervertebral disc degeneration by upregulating AAK1
- Pathological characteristics of liver injury induced by N,N-dimethylformamide: From humans to animal models
- lncRNA ELFN1-AS1 enhances the progression of colon cancer by targeting miR-4270 to upregulate AURKB
- DARS-AS1 modulates cell proliferation and migration of gastric cancer cells by regulating miR-330-3p/NAT10 axis
- Dezocine inhibits cell proliferation, migration, and invasion by targeting CRABP2 in ovarian cancer
- MGST1 alleviates the oxidative stress of trophoblast cells induced by hypoxia/reoxygenation and promotes cell proliferation, migration, and invasion by activating the PI3K/AKT/mTOR pathway
- Bifidobacterium lactis Probio-M8 ameliorated the symptoms of type 2 diabetes mellitus mice by changing ileum FXR-CYP7A1
- circRNA DENND1B inhibits tumorigenicity of clear cell renal cell carcinoma via miR-122-5p/TIMP2 axis
- EphA3 targeted by miR-3666 contributes to melanoma malignancy via activating ERK1/2 and p38 MAPK pathways
- Pacemakers and methylprednisolone pulse therapy in immune-related myocarditis concomitant with complete heart block
- miRNA-130a-3p targets sphingosine-1-phosphate receptor 1 to activate the microglial and astrocytes and to promote neural injury under the high glucose condition
- Review Articles
- Current management of cancer pain in Italy: Expert opinion paper
- Hearing loss and brain disorders: A review of multiple pathologies
- The rationale for using low-molecular weight heparin in the therapy of symptomatic COVID-19 patients
- Amyotrophic lateral sclerosis and delayed onset muscle soreness in light of the impaired blink and stretch reflexes – watch out for Piezo2
- Interleukin-35 in autoimmune dermatoses: Current concepts
- Recent discoveries in microbiota dysbiosis, cholangiocytic factors, and models for studying the pathogenesis of primary sclerosing cholangitis
- Advantages of ketamine in pediatric anesthesia
- Congenital adrenal hyperplasia. Role of dentist in early diagnosis
- Migraine management: Non-pharmacological points for patients and health care professionals
- Atherogenic index of plasma and coronary artery disease: A systematic review
- Physiological and modulatory role of thioredoxins in the cellular function
- Case Reports
- Intrauterine Bakri balloon tamponade plus cervical cerclage for the prevention and treatment of postpartum haemorrhage in late pregnancy complicated with acute aortic dissection: Case series
- A case of successful pembrolizumab monotherapy in a patient with advanced lung adenocarcinoma: Use of multiple biomarkers in combination for clinical practice
- Unusual neurological manifestations of bilateral medial medullary infarction: A case report
- Atypical symptoms of malignant hyperthermia: A rare causative mutation in the RYR1 gene
- A case report of dermatomyositis with the missed diagnosis of non-small cell lung cancer and concurrence of pulmonary tuberculosis
- A rare case of endometrial polyp complicated with uterine inversion: A case report and clinical management
- Spontaneous rupturing of splenic artery aneurysm: Another reason for fatal syncope and shock (Case report and literature review)
- Fungal infection mimicking COVID-19 infection – A case report
- Concurrent aspergillosis and cystic pulmonary metastases in a patient with tongue squamous cell carcinoma
- Paraganglioma-induced inverted takotsubo-like cardiomyopathy leading to cardiogenic shock successfully treated with extracorporeal membrane oxygenation
- Lineage switch from lymphoma to myeloid neoplasms: First case series from a single institution
- Trismus during tracheal extubation as a complication of general anaesthesia – A case report
- Simultaneous treatment of a pubovesical fistula and lymph node metastasis secondary to multimodal treatment for prostate cancer: Case report and review of the literature
- Two case reports of skin vasculitis following the COVID-19 immunization
- Ureteroiliac fistula after oncological surgery: Case report and review of the literature
- Synchronous triple primary malignant tumours in the bladder, prostate, and lung harbouring TP53 and MEK1 mutations accompanied with severe cardiovascular diseases: A case report
- Huge mucinous cystic neoplasms with adhesion to the left colon: A case report and literature review
- Commentary
- Commentary on “Clinicopathological features of programmed cell death-ligand 1 expression in patients with oral squamous cell carcinoma”
- Rapid Communication
- COVID-19 fear, post-traumatic stress, growth, and the role of resilience
- Erratum
- Erratum to “Tollip promotes hepatocellular carcinoma progression via PI3K/AKT pathway”
- Erratum to “Effect of femoral head necrosis cystic area on femoral head collapse and stress distribution in femoral head: A clinical and finite element study”
- Erratum to “lncRNA NORAD promotes lung cancer progression by competitively binding to miR-28-3p with E2F2”
- Retraction
- Expression and role of ABIN1 in sepsis: In vitro and in vivo studies
- Retraction to “miR-519d downregulates LEP expression to inhibit preeclampsia development”
- Special Issue Computational Intelligence Methodologies Meets Recurrent Cancers - Part II
- Usefulness of close surveillance for rectal cancer patients after neoadjuvant chemoradiotherapy
Articles in the same Issue
- Research Articles
- AMBRA1 attenuates the proliferation of uveal melanoma cells
- A ceRNA network mediated by LINC00475 in papillary thyroid carcinoma
- Differences in complications between hepatitis B-related cirrhosis and alcohol-related cirrhosis
- Effect of gestational diabetes mellitus on lipid profile: A systematic review and meta-analysis
- Long noncoding RNA NR2F1-AS1 stimulates the tumorigenic behavior of non-small cell lung cancer cells by sponging miR-363-3p to increase SOX4
- Promising novel biomarkers and candidate small-molecule drugs for lung adenocarcinoma: Evidence from bioinformatics analysis of high-throughput data
- Plasmapheresis: Is it a potential alternative treatment for chronic urticaria?
- The biomarkers of key miRNAs and gene targets associated with extranodal NK/T-cell lymphoma
- Gene signature to predict prognostic survival of hepatocellular carcinoma
- Effects of miRNA-199a-5p on cell proliferation and apoptosis of uterine leiomyoma by targeting MED12
- Does diabetes affect paraneoplastic thrombocytosis in colorectal cancer?
- Is there any effect on imprinted genes H19, PEG3, and SNRPN during AOA?
- Leptin and PCSK9 concentrations are associated with vascular endothelial cytokines in patients with stable coronary heart disease
- Pericentric inversion of chromosome 6 and male fertility problems
- Staple line reinforcement with nebulized cyanoacrylate glue in laparoscopic sleeve gastrectomy: A propensity score-matched study
- Retrospective analysis of crescent score in clinical prognosis of IgA nephropathy
- Expression of DNM3 is associated with good outcome in colorectal cancer
- Activation of SphK2 contributes to adipocyte-induced EOC cell proliferation
- CRRT influences PICCO measurements in febrile critically ill patients
- SLCO4A1-AS1 mediates pancreatic cancer development via miR-4673/KIF21B axis
- lncRNA ACTA2-AS1 inhibits malignant phenotypes of gastric cancer cells
- circ_AKT3 knockdown suppresses cisplatin resistance in gastric cancer
- Prognostic value of nicotinamide N-methyltransferase in human cancers: Evidence from a meta-analysis and database validation
- GPC2 deficiency inhibits cell growth and metastasis in colon adenocarcinoma
- A pan-cancer analysis of the oncogenic role of Holliday junction recognition protein in human tumors
- Radiation increases COL1A1, COL3A1, and COL1A2 expression in breast cancer
- Association between preventable risk factors and metabolic syndrome
- miR-29c-5p knockdown reduces inflammation and blood–brain barrier disruption by upregulating LRP6
- Cardiac contractility modulation ameliorates myocardial metabolic remodeling in a rabbit model of chronic heart failure through activation of AMPK and PPAR-α pathway
- Quercitrin protects human bronchial epithelial cells from oxidative damage
- Smurf2 suppresses the metastasis of hepatocellular carcinoma via ubiquitin degradation of Smad2
- circRNA_0001679/miR-338-3p/DUSP16 axis aggravates acute lung injury
- Sonoclot’s usefulness in prediction of cardiopulmonary arrest prognosis: A proof of concept study
- Four drug metabolism-related subgroups of pancreatic adenocarcinoma in prognosis, immune infiltration, and gene mutation
- Decreased expression of miR-195 mediated by hypermethylation promotes osteosarcoma
- LMO3 promotes proliferation and metastasis of papillary thyroid carcinoma cells by regulating LIMK1-mediated cofilin and the β-catenin pathway
- Cx43 upregulation in HUVECs under stretch via TGF-β1 and cytoskeletal network
- Evaluation of menstrual irregularities after COVID-19 vaccination: Results of the MECOVAC survey
- Histopathologic findings on removed stomach after sleeve gastrectomy. Do they influence the outcome?
- Analysis of the expression and prognostic value of MT1-MMP, β1-integrin and YAP1 in glioma
- Optimal diagnosis of the skin cancer using a hybrid deep neural network and grasshopper optimization algorithm
- miR-223-3p alleviates TGF-β-induced epithelial-mesenchymal transition and extracellular matrix deposition by targeting SP3 in endometrial epithelial cells
- Clinical value of SIRT1 as a prognostic biomarker in esophageal squamous cell carcinoma, a systematic meta-analysis
- circ_0020123 promotes cell proliferation and migration in lung adenocarcinoma via PDZD8
- miR-22-5p regulates the self-renewal of spermatogonial stem cells by targeting EZH2
- hsa-miR-340-5p inhibits epithelial–mesenchymal transition in endometriosis by targeting MAP3K2 and inactivating MAPK/ERK signaling
- circ_0085296 inhibits the biological functions of trophoblast cells to promote the progression of preeclampsia via the miR-942-5p/THBS2 network
- TCD hemodynamics findings in the subacute phase of anterior circulation stroke patients treated with mechanical thrombectomy
- Development of a risk-stratification scoring system for predicting risk of breast cancer based on non-alcoholic fatty liver disease, non-alcoholic fatty pancreas disease, and uric acid
- Tollip promotes hepatocellular carcinoma progression via PI3K/AKT pathway
- circ_0062491 alleviates periodontitis via the miR-142-5p/IGF1 axis
- Human amniotic fluid as a source of stem cells
- lncRNA NONRATT013819.2 promotes transforming growth factor-β1-induced myofibroblastic transition of hepatic stellate cells by miR24-3p/lox
- NORAD modulates miR-30c-5p-LDHA to protect lung endothelial cells damage
- Idiopathic pulmonary fibrosis telemedicine management during COVID-19 outbreak
- Risk factors for adverse drug reactions associated with clopidogrel therapy
- Serum zinc associated with immunity and inflammatory markers in Covid-19
- The relationship between night shift work and breast cancer incidence: A systematic review and meta-analysis of observational studies
- LncRNA expression in idiopathic achalasia: New insight and preliminary exploration into pathogenesis
- Notoginsenoside R1 alleviates spinal cord injury through the miR-301a/KLF7 axis to activate Wnt/β-catenin pathway
- Moscatilin suppresses the inflammation from macrophages and T cells
- Zoledronate promotes ECM degradation and apoptosis via Wnt/β-catenin
- Epithelial-mesenchymal transition-related genes in coronary artery disease
- The effect evaluation of traditional vaginal surgery and transvaginal mesh surgery for severe pelvic organ prolapse: 5 years follow-up
- Repeated partial splenic artery embolization for hypersplenism improves platelet count
- Low expression of miR-27b in serum exosomes of non-small cell lung cancer facilitates its progression by affecting EGFR
- Exosomal hsa_circ_0000519 modulates the NSCLC cell growth and metastasis via miR-1258/RHOV axis
- miR-455-5p enhances 5-fluorouracil sensitivity in colorectal cancer cells by targeting PIK3R1 and DEPDC1
- The effect of tranexamic acid on the reduction of intraoperative and postoperative blood loss and thromboembolic risk in patients with hip fracture
- Isocitrate dehydrogenase 1 mutation in cholangiocarcinoma impairs tumor progression by sensitizing cells to ferroptosis
- Artemisinin protects against cerebral ischemia and reperfusion injury via inhibiting the NF-κB pathway
- A 16-gene signature associated with homologous recombination deficiency for prognosis prediction in patients with triple-negative breast cancer
- Lidocaine ameliorates chronic constriction injury-induced neuropathic pain through regulating M1/M2 microglia polarization
- MicroRNA 322-5p reduced neuronal inflammation via the TLR4/TRAF6/NF-κB axis in a rat epilepsy model
- miR-1273h-5p suppresses CXCL12 expression and inhibits gastric cancer cell invasion and metastasis
- Clinical characteristics of pneumonia patients of long course of illness infected with SARS-CoV-2
- circRNF20 aggravates the malignancy of retinoblastoma depending on the regulation of miR-132-3p/PAX6 axis
- Linezolid for resistant Gram-positive bacterial infections in children under 12 years: A meta-analysis
- Rack1 regulates pro-inflammatory cytokines by NF-κB in diabetic nephropathy
- Comprehensive analysis of molecular mechanism and a novel prognostic signature based on small nuclear RNA biomarkers in gastric cancer patients
- Smog and risk of maternal and fetal birth outcomes: A retrospective study in Baoding, China
- Let-7i-3p inhibits the cell cycle, proliferation, invasion, and migration of colorectal cancer cells via downregulating CCND1
- β2-Adrenergic receptor expression in subchondral bone of patients with varus knee osteoarthritis
- Possible impact of COVID-19 pandemic and lockdown on suicide behavior among patients in Southeast Serbia
- In vitro antimicrobial activity of ozonated oil in liposome eyedrop against multidrug-resistant bacteria
- Potential biomarkers for inflammatory response in acute lung injury
- A low serum uric acid concentration predicts a poor prognosis in adult patients with candidemia
- Antitumor activity of recombinant oncolytic vaccinia virus with human IL2
- ALKBH5 inhibits TNF-α-induced apoptosis of HUVECs through Bcl-2 pathway
- Risk prediction of cardiovascular disease using machine learning classifiers
- Value of ultrasonography parameters in diagnosing polycystic ovary syndrome
- Bioinformatics analysis reveals three key genes and four survival genes associated with youth-onset NSCLC
- Identification of autophagy-related biomarkers in patients with pulmonary arterial hypertension based on bioinformatics analysis
- Protective effects of glaucocalyxin A on the airway of asthmatic mice
- Overexpression of miR-100-5p inhibits papillary thyroid cancer progression via targeting FZD8
- Bioinformatics-based analysis of SUMOylation-related genes in hepatocellular carcinoma reveals a role of upregulated SAE1 in promoting cell proliferation
- Effectiveness and clinical benefits of new anti-diabetic drugs: A real life experience
- Identification of osteoporosis based on gene biomarkers using support vector machine
- Tanshinone IIA reverses oxaliplatin resistance in colorectal cancer through microRNA-30b-5p/AVEN axis
- miR-212-5p inhibits nasopharyngeal carcinoma progression by targeting METTL3
- Association of ST-T changes with all-cause mortality among patients with peripheral T-cell lymphomas
- LINC00665/miRNAs axis-mediated collagen type XI alpha 1 correlates with immune infiltration and malignant phenotypes in lung adenocarcinoma
- The perinatal factors that influence the excretion of fecal calprotectin in premature-born children
- Effect of femoral head necrosis cystic area on femoral head collapse and stress distribution in femoral head: A clinical and finite element study
- Does the use of 3D-printed cones give a chance to postpone the use of megaprostheses in patients with large bone defects in the knee joint?
- lncRNA HAGLR modulates myocardial ischemia–reperfusion injury in mice through regulating miR-133a-3p/MAPK1 axis
- Protective effect of ghrelin on intestinal I/R injury in rats
- In vivo knee kinematics of an innovative prosthesis design
- Relationship between the height of fibular head and the incidence and severity of knee osteoarthritis
- lncRNA WT1-AS attenuates hypoxia/ischemia-induced neuronal injury during cerebral ischemic stroke via miR-186-5p/XIAP axis
- Correlation of cardiac troponin T and APACHE III score with all-cause in-hospital mortality in critically ill patients with acute pulmonary embolism
- LncRNA LINC01857 reduces metastasis and angiogenesis in breast cancer cells via regulating miR-2052/CENPQ axis
- Endothelial cell-specific molecule 1 (ESM1) promoted by transcription factor SPI1 acts as an oncogene to modulate the malignant phenotype of endometrial cancer
- SELENBP1 inhibits progression of colorectal cancer by suppressing epithelial–mesenchymal transition
- Visfatin is negatively associated with coronary artery lesions in subjects with impaired fasting glucose
- Treatment and outcomes of mechanical complications of acute myocardial infarction during the Covid-19 era: A comparison with the pre-Covid-19 period. A systematic review and meta-analysis
- Neonatal stroke surveillance study protocol in the United Kingdom and Republic of Ireland
- Oncogenic role of TWF2 in human tumors: A pan-cancer analysis
- Mean corpuscular hemoglobin predicts the length of hospital stay independent of severity classification in patients with acute pancreatitis
- Association of gallstone and polymorphisms of UGT1A1*27 and UGT1A1*28 in patients with hepatitis B virus-related liver failure
- TGF-β1 upregulates Sar1a expression and induces procollagen-I secretion in hypertrophic scarring fibroblasts
- Antisense lncRNA PCNA-AS1 promotes esophageal squamous cell carcinoma progression through the miR-2467-3p/PCNA axis
- NK-cell dysfunction of acute myeloid leukemia in relation to the renin–angiotensin system and neurotransmitter genes
- The effect of dilution with glucose and prolonged injection time on dexamethasone-induced perineal irritation – A randomized controlled trial
- miR-146-5p restrains calcification of vascular smooth muscle cells by suppressing TRAF6
- Role of lncRNA MIAT/miR-361-3p/CCAR2 in prostate cancer cells
- lncRNA NORAD promotes lung cancer progression by competitively binding to miR-28-3p with E2F2
- Noninvasive diagnosis of AIH/PBC overlap syndrome based on prediction models
- lncRNA FAM230B is highly expressed in colorectal cancer and suppresses the maturation of miR-1182 to increase cell proliferation
- circ-LIMK1 regulates cisplatin resistance in lung adenocarcinoma by targeting miR-512-5p/HMGA1 axis
- LncRNA SNHG3 promoted cell proliferation, migration, and metastasis of esophageal squamous cell carcinoma via regulating miR-151a-3p/PFN2 axis
- Risk perception and affective state on work exhaustion in obstetrics during the COVID-19 pandemic
- lncRNA-AC130710/miR-129-5p/mGluR1 axis promote migration and invasion by activating PKCα-MAPK signal pathway in melanoma
- SNRPB promotes cell cycle progression in thyroid carcinoma via inhibiting p53
- Xylooligosaccharides and aerobic training regulate metabolism and behavior in rats with streptozotocin-induced type 1 diabetes
- Serpin family A member 1 is an oncogene in glioma and its translation is enhanced by NAD(P)H quinone dehydrogenase 1 through RNA-binding activity
- Silencing of CPSF7 inhibits the proliferation, migration, and invasion of lung adenocarcinoma cells by blocking the AKT/mTOR signaling pathway
- Ultrasound-guided lumbar plexus block versus transversus abdominis plane block for analgesia in children with hip dislocation: A double-blind, randomized trial
- Relationship of plasma MBP and 8-oxo-dG with brain damage in preterm
- Identification of a novel necroptosis-associated miRNA signature for predicting the prognosis in head and neck squamous cell carcinoma
- Delayed femoral vein ligation reduces operative time and blood loss during hip disarticulation in patients with extremity tumors
- The expression of ASAP3 and NOTCH3 and the clinicopathological characteristics of adult glioma patients
- Longitudinal analysis of factors related to Helicobacter pylori infection in Chinese adults
- HOXA10 enhances cell proliferation and suppresses apoptosis in esophageal cancer via activating p38/ERK signaling pathway
- Meta-analysis of early-life antibiotic use and allergic rhinitis
- Marital status and its correlation with age, race, and gender in prognosis of tonsil squamous cell carcinomas
- HPV16 E6E7 up-regulates KIF2A expression by activating JNK/c-Jun signal, is beneficial to migration and invasion of cervical cancer cells
- Amino acid profiles in the tissue and serum of patients with liver cancer
- Pain in critically ill COVID-19 patients: An Italian retrospective study
- Immunohistochemical distribution of Bcl-2 and p53 apoptotic markers in acetamiprid-induced nephrotoxicity
- Estradiol pretreatment in GnRH antagonist protocol for IVF/ICSI treatment
- Long non-coding RNAs LINC00689 inhibits the apoptosis of human nucleus pulposus cells via miR-3127-5p/ATG7 axis-mediated autophagy
- The relationship between oxygen therapy, drug therapy, and COVID-19 mortality
- Monitoring hypertensive disorders in pregnancy to prevent preeclampsia in pregnant women of advanced maternal age: Trial mimicking with retrospective data
- SETD1A promotes the proliferation and glycolysis of nasopharyngeal carcinoma cells by activating the PI3K/Akt pathway
- The role of Shunaoxin pills in the treatment of chronic cerebral hypoperfusion and its main pharmacodynamic components
- TET3 governs malignant behaviors and unfavorable prognosis of esophageal squamous cell carcinoma by activating the PI3K/AKT/GSK3β/β-catenin pathway
- Associations between morphokinetic parameters of temporary-arrest embryos and the clinical prognosis in FET cycles
- Long noncoding RNA WT1-AS regulates trophoblast proliferation, migration, and invasion via the microRNA-186-5p/CADM2 axis
- The incidence of bronchiectasis in chronic obstructive pulmonary disease
- Integrated bioinformatics analysis shows integrin alpha 3 is a prognostic biomarker for pancreatic cancer
- Inhibition of miR-21 improves pulmonary vascular responses in bronchopulmonary dysplasia by targeting the DDAH1/ADMA/NO pathway
- Comparison of hospitalized patients with severe pneumonia caused by COVID-19 and influenza A (H7N9 and H1N1): A retrospective study from a designated hospital
- lncRNA ZFAS1 promotes intervertebral disc degeneration by upregulating AAK1
- Pathological characteristics of liver injury induced by N,N-dimethylformamide: From humans to animal models
- lncRNA ELFN1-AS1 enhances the progression of colon cancer by targeting miR-4270 to upregulate AURKB
- DARS-AS1 modulates cell proliferation and migration of gastric cancer cells by regulating miR-330-3p/NAT10 axis
- Dezocine inhibits cell proliferation, migration, and invasion by targeting CRABP2 in ovarian cancer
- MGST1 alleviates the oxidative stress of trophoblast cells induced by hypoxia/reoxygenation and promotes cell proliferation, migration, and invasion by activating the PI3K/AKT/mTOR pathway
- Bifidobacterium lactis Probio-M8 ameliorated the symptoms of type 2 diabetes mellitus mice by changing ileum FXR-CYP7A1
- circRNA DENND1B inhibits tumorigenicity of clear cell renal cell carcinoma via miR-122-5p/TIMP2 axis
- EphA3 targeted by miR-3666 contributes to melanoma malignancy via activating ERK1/2 and p38 MAPK pathways
- Pacemakers and methylprednisolone pulse therapy in immune-related myocarditis concomitant with complete heart block
- miRNA-130a-3p targets sphingosine-1-phosphate receptor 1 to activate the microglial and astrocytes and to promote neural injury under the high glucose condition
- Review Articles
- Current management of cancer pain in Italy: Expert opinion paper
- Hearing loss and brain disorders: A review of multiple pathologies
- The rationale for using low-molecular weight heparin in the therapy of symptomatic COVID-19 patients
- Amyotrophic lateral sclerosis and delayed onset muscle soreness in light of the impaired blink and stretch reflexes – watch out for Piezo2
- Interleukin-35 in autoimmune dermatoses: Current concepts
- Recent discoveries in microbiota dysbiosis, cholangiocytic factors, and models for studying the pathogenesis of primary sclerosing cholangitis
- Advantages of ketamine in pediatric anesthesia
- Congenital adrenal hyperplasia. Role of dentist in early diagnosis
- Migraine management: Non-pharmacological points for patients and health care professionals
- Atherogenic index of plasma and coronary artery disease: A systematic review
- Physiological and modulatory role of thioredoxins in the cellular function
- Case Reports
- Intrauterine Bakri balloon tamponade plus cervical cerclage for the prevention and treatment of postpartum haemorrhage in late pregnancy complicated with acute aortic dissection: Case series
- A case of successful pembrolizumab monotherapy in a patient with advanced lung adenocarcinoma: Use of multiple biomarkers in combination for clinical practice
- Unusual neurological manifestations of bilateral medial medullary infarction: A case report
- Atypical symptoms of malignant hyperthermia: A rare causative mutation in the RYR1 gene
- A case report of dermatomyositis with the missed diagnosis of non-small cell lung cancer and concurrence of pulmonary tuberculosis
- A rare case of endometrial polyp complicated with uterine inversion: A case report and clinical management
- Spontaneous rupturing of splenic artery aneurysm: Another reason for fatal syncope and shock (Case report and literature review)
- Fungal infection mimicking COVID-19 infection – A case report
- Concurrent aspergillosis and cystic pulmonary metastases in a patient with tongue squamous cell carcinoma
- Paraganglioma-induced inverted takotsubo-like cardiomyopathy leading to cardiogenic shock successfully treated with extracorporeal membrane oxygenation
- Lineage switch from lymphoma to myeloid neoplasms: First case series from a single institution
- Trismus during tracheal extubation as a complication of general anaesthesia – A case report
- Simultaneous treatment of a pubovesical fistula and lymph node metastasis secondary to multimodal treatment for prostate cancer: Case report and review of the literature
- Two case reports of skin vasculitis following the COVID-19 immunization
- Ureteroiliac fistula after oncological surgery: Case report and review of the literature
- Synchronous triple primary malignant tumours in the bladder, prostate, and lung harbouring TP53 and MEK1 mutations accompanied with severe cardiovascular diseases: A case report
- Huge mucinous cystic neoplasms with adhesion to the left colon: A case report and literature review
- Commentary
- Commentary on “Clinicopathological features of programmed cell death-ligand 1 expression in patients with oral squamous cell carcinoma”
- Rapid Communication
- COVID-19 fear, post-traumatic stress, growth, and the role of resilience
- Erratum
- Erratum to “Tollip promotes hepatocellular carcinoma progression via PI3K/AKT pathway”
- Erratum to “Effect of femoral head necrosis cystic area on femoral head collapse and stress distribution in femoral head: A clinical and finite element study”
- Erratum to “lncRNA NORAD promotes lung cancer progression by competitively binding to miR-28-3p with E2F2”
- Retraction
- Expression and role of ABIN1 in sepsis: In vitro and in vivo studies
- Retraction to “miR-519d downregulates LEP expression to inhibit preeclampsia development”
- Special Issue Computational Intelligence Methodologies Meets Recurrent Cancers - Part II
- Usefulness of close surveillance for rectal cancer patients after neoadjuvant chemoradiotherapy