Abstract
We investigated the function of lncRNA zinc finger antisense 1 (ZFAS1) in intervertebral disc degeneration (IDD) progression in vitro and in vivo. Nucleus pulposus (NP) tissues were obtained from 20 patients with IDD. IL-1β was used to stimulate primary NP cells to establish the IDD models in vitro. Gene expression was determined by RT-qPCR. 5-Ethynyl-2′-deoxyuridine and flow cytometry were performed to determine cell proliferation and apoptosis, and western blotting was conducted to measure the apoptosis- and extracellular matrix (ECM)-related protein expression. Luciferase reporter assay was used to examine the interactions between the genes. We also investigated the effect of ZFAS1 in a mouse model of IDD induced by needle punctures. Our results showed that ZFAS1 expression was elevated in degenerative NP tissues and IL-1β-treated NP cells. ZFAS1 knockdown inhibited NP cell apoptosis and ECM degradation induced by IL-1β. Mechanically, ZFAS1 sponged miR-4711-5p and adaptor-associated kinase 1 (AAK1) was targeted by miR-4711-5p. Furthermore, AAK1 overexpression partially eliminated the impact of ZFAS1 depletion on NP cell proliferation, apoptosis, and ECM degradation. More importantly, the results of the in vivo studies confirmed the effect of silencing ZFAS1 on alleviating the symptoms of IDD mice. Overall, silencing ZFAS1 inhibits IDD progression by reducing NP cell apoptosis and ECM degradation through the miR-4711-5p/AAK1 axis.
1 Introduction
Lumbar intervertebral disc (IVD) degeneration (IDD) is a disabling condition that can directly cause low back pain [1]. It is a complex cascade associated with manifold factors (e.g., mechanical loading, aging, inflammation, and hormone secretion), which leads to a progressive and irreversible structural disc failure [2,3]. A series of degenerative spinal diseases, such as lumbar spinal canal stenosis, degenerative scoliosis, and lumbar disc herniation are strongly related to the pathogenesis of IDD [4]. Nucleus pulposus (NP) cell death and extracellular matrix (ECM) degradation are the main pathological changes during the progression of IDD [5]. NP cells are mainly responsible for the synthesis of ECM. Imbalance between anabolism and catabolism reduces the amount of proteoglycan and collagen [6]. However, the exact mechanisms in the pathogenesis of IDD are still uncharacterized. There are no effective therapeutic strategies to prevent degeneration of IVD [7]. Therefore, it is needed to perform basic research to elucidate the mechanisms in IDD for improvement of clinical outcomes of this disease.
As a kind of non-coding RNAs containing over 200 nucleotides, lncRNAs function as crucial regulators in various biological processes including epigenetic regulation, immune response, stem cell differentiation, and tumorigenesis [8–10]. lncRNAs are also regarded as important indicators, biomarkers, and therapeutic targets in the pathologic and physiologic processes of chondrogenesis, regeneration, and degeneration [11,12]. Evidence suggests that lncRNAs participate in the development of disease including that of IDD by acting as competitive endogenous RNAs (ceRNAs). For example, LINC00969 increases NP cell death by sponging miR-335-3p to upregulate TXNIP expression in IDD progression [13]. lncRNA HCG18 facilitates the degeneration of IVD by inhibiting NP cell growth through the miR-146a-5p/TRAF6 axis [14]. lncRNA TUG1 accelerates NP cell apoptosis and ECM degradation in IDD by sponging miR-26a to upregulate HMGB1 [15]. Zinc finger antisense 1 (ZFAS1), a lncRNA located at the chromosome 20p 13.13 locus, has been widely identified as an oncogene in tumorigenesis. ZFAS1 was found to increase inflammation and hyperplasia of fibroblast-like synoviocytes in rheumatoid arthritis [16] and aggravates spinal cord injury by facilitating cell apoptosis and inflammatory [17]. Moreover, ZFAS1 was shown to be related to increased disease severity and intensified inflammatory reaction in patients with lumbar IDD [18]. These indicate that ZFAS1 may participate in the pathogenesis of IDD.
In this study, we investigated the role of ZFAS1 in the apoptosis and ECM degradation of NP cells under IL-1β stimulation. We also investigated the effect of ZFAS1 in a mouse model of IDD. Additionally, the ceRNA network addressed by ZFAS1 was investigated.
2 Materials and methods
2.1 Patient samples
NP tissues were collected from 20 patients with IDD who underwent lumbar spine surgery (n = 12 female and n = 8 men; mean age 38 ± 9 years; ranging 30–47 years) and 20 control patients with lumbar vertebrae fractures (n = 10 female and n = 10 men; mean age 35 ± 10 years; ranging 32–50 years). Patients with IDD were clinically diagnosed as IDD by preoperative magnetic resonance imaging and computed tomography. Patients in the control group had no history of low back pain and no symptoms of IDD.
-
Ethics approval and consent to participate: This study was permitted by the Ethics Committee of General Hospital of Northern Theater Command (Liaoning, China). Informed consent was assigned by all participants before the experiment.
2.2 Culture of degenerative NP cells
Briefly, fresh NP tissues were kept in the solution containing 0.9% sodium chloride (S3014; Sigma-Aldrich, MO, USA), and then washed twice with phosphate-buffered saline (P5368-10PAK; Sigma-Aldrich). The samples were treated with 0.25% trypsin-EDTA (40127ES60; Yeasen Biotechnology, Shanghai, China) for 30 min and with 0.2% collagenase type II (17101015; Gibco, NY, USA) containing 0.1% FBS (10270-106; Gibco) and 1% penicillin–streptomycin mix (15140122; Gibco) for 3–4 h at 37°C. After isolation, cells were filtered through a 70 μm mesh filter (352350; BD Biosciences, NJ, USA). Primary NP cells were resuspended in Dulbecco’s Modified Eagle’s Medium (DMEM)/F12 (12400-024; Gibco) containing 20% FBS and 1% penicillin–streptomycin mix and incubated at 37°C with 5% CO2. The third passaged NP cells were used in the subsequent experiments. To establish the models of IDD in vitro, 10 ng/mL IL-1β (ALX-520-001; Enzo Life Science, NY, USA) was treated with NP cells for 6, 12, 24, and 48 h.
2.3 Cell transfection
Full length of ZFAS1 or adaptor-associated kinase 1 (AAK1) sequence was synthesized by RiboBio (Guangzhou, China) and inserted into the pcDNA3.1 vector (V79020; Invitrogen, CA, USA) to generate pcDNA/ZFAS1 or pcDNA/AAK1. The miR-4711-5p mimics (UGCAUCAGGCCAGAAGACAUGAG), control miRNA mimics (NC mimics; AAACACUUCAAGAGGGGUCCAUA), as well as shRNA targeting ZFAS1 (sh-ZFAS1; GAATATATATATACATATA) and scrambled control (sh-NC; TATATGTATATATATATTC) were obtained from RiboBio (Guangzhou, China). NP cells were seeded into 24-well plates at 1 × 107 cells/well, and then 2 µg vectors or 50 nM synthetic oligonucleotides were transfected into NP cells. Transfection was performed by using Lipofectamine 2000 (11668; Invitrogen) according to the manufacturer’s protocol [19,20].
2.4 RT-qPCR
Total RNA from NP tissues and cells was extracted using TRIzol (Cat. No. 16096020, Thermo Fisher Scientific, MA, USA) and RNeasy Mini Kit (74104; Qiagen, Hilden, Germany). Reverse transcription was conducted using the PrimeScriptTM RT reagent Kit with gDNA Eraser (RR047A; Takara, Japan). The quantitative PCR was performed with the SYBR® Premix Ex TaqTMII Kit (RR820A;Takara) on an ABIPRISM® 7300 (Model Prism® 7300, Kunke, Shanghai, China). The levels of miRNAs (miR-4711-5p, miR-6499-3p, miR-5580-5p, miR-3924, and miR-4269) and mRNA (ZFAS1, GADD45A, GTF3A, SCN4B, PSMB6, KRT10, AAK1, ITGA9, VN1R2, CHST14, and ALG13) were calculated using the 2−∆∆Ct method with U6 and GAPDH as internal controls. The sequences of primers are shown in Table 1.
The sequences of primers for RT-qPCR
| Human | Primer sequence (5′-3′) |
|---|---|
| Primer sequences used for RT-qPCR | |
| ZFAS1 | F: GAAGAGGGAGTCACCACTG |
| ZFAS1 | R: CCAACAATAAACTCGTCAGGAG |
| miR-4711-5p | F: GCGCTGCATCAGGCCAGAAGATT |
| miR-4711-5p | R: GTGCAGGGTCCGAGGT |
| miR-6499-3p | F: GCGCAGCAGTGTTTGTTTTGTT |
| miR-6499-3p | R: GTGCAGGGTCCGAGGT |
| miR-5580-5p | F: GCGCTGCTGGCTCATTTCATTT |
| miR-5580-5p | R: GTGCAGGGTCCGAGGT |
| miR-3924 | F: GCGCATATGTATATGTGACTTT |
| miR-3924 | R: GTGCAGGGTCCGAGGT |
| miR-4269 | F: GCAGGCACAGACAGCCCTG |
| miR-4269 | R: GAACATGTCTGCGTATCTC |
| GADD45A | F: ACCGAAAGGATGGATAAGGT |
| GADD45A | R: CACAACACCACGTTATCGG |
| GTF3A | F: CAATGAACCTCTATTCAAGTGTACC |
| GTF3A | R: CCTTGGCATGTCGTTTCAG |
| SCN4B | F: CGCATTCAAGATTCTCATAGAG |
| SCN4B | R: AGTAGAGCCTACCAGAGTG |
| PSMB6 | F: GAAGTTTCCACTGGGACCA |
| PSMB6 | R: AGTGGTTGTTCTGGAGTCC |
| KRT10 | F: ACTGATAATGCCAACATCCT |
| KRT10 | R: CTCATTCTCATACTTCAGCCT |
| AAK1 | F: TAAGTCCAAGTCTGCAACCA |
| AAK1 | R: GACCCTTCTGAAGGATTATAAACG |
| ITGA9 | F: TGATGGGTTCCCAGATGTG |
| ITGA9 | R: GCATCACCATGATAGATATAGACC |
| VN1R2 | F: GGGCTGGACCCTACACTATTC |
| VN1R2 | R: GGATCTTGGCTTGTATCCCCT |
| CHST14 | F: GTGCTGCCTAAGTATATCCTG |
| CHST14 | R: TGGTGACATTAGGCAGTGG |
| ALG13 | F: TATTAGTCACGCAGGTGCA |
| ALG13 | R: TTTGTGTAGCTGCTTTGCC |
| GAPDH | F: TCAAGATCATCAGCAATGCC |
| GAPDH | R: CGATACCAAAGTTGTCATGGA |
| U6 | F: ATACAGAGAAAGTTAGCACGG |
| U6 | R: GGAATGCTTCAAAGAGTTGTG |
| Mouse | |
| ZFAS1 | F: AGCGTTTGCTTTGTTCCC |
| ZFAS1 | R: CTCCCTCGATGCCCTTCT |
| AAK1 | F: GGGAGATCCAGATCATGAGAG |
| AAK1 | R: TGAGAACTTCCCAGACGTC |
| GAPDH | F: ACTCTTCCACCTTCGATGC |
| GAPDH | R: CCGTATTCATTGTCATACCAGG |
|
|
2.5 Western blotting
NP tissues or cells were lysed using RIPA buffer (R0278; Sigma-Aldrich). Total protein was separated by 12% sodium dodecyl sulphate-polyacrylamide (SDS-PAGE; P0012A; Beyotime, Shanghai) electrophoresis and then was transferred to polyvinylidene difluoride membranes (IPVH00010; Millipore, Billerica, MA, USA). Western blotting was performed as previously recorded [21] with primary antibodies: Bax (ab32503; 1:1,000, Abcam), Bcl-2 (ab182858; 1:2,000), cleaved caspase-3 (9661; 1:1,000, Cell Signal Technology), cleaved caspase-9 (9508; 1:1,000), AAK1 (61527; 1:1,000), Collagen II (ab34712; 1:1,000), Aggrecan (MA5-42646; 1:1,000, Invitrogen), MMP-3 (ab52915; 1:1,000), MMP-13 (a39012; 1:3,000), and GAPDH (ab181602; 1:10,000). After the first step incubation, the samples were further incubated with secondary antibodies for 1 h at room temperature. The membranes were washed and observed using ECL Western Blotting Substrate (32106; Thermo Fisher Scientific). Signal quantification was performed using ImageJ software (version 1.8.0; National Institutes of Health).
2.6 Fluorescent in situ hybridization (FISH)
The localization of ZFAS1 in NP cells was detected by performing FISH as previously described [22]. ZFAS1 probes were designed and synthesized by RiboBio (Guangzhou, China). The signals of the probes were detected by FISH kit (C10910; RiboBio) according to the manufacturer’s instructions. The images were acquired with a Nikon A1Si laser scanning confocal microscope (Nikon Instruments Inc., Japan).
2.7 5-Ethynyl-2′-deoxyuridine (EdU) assay
Briefly, NP cells were seeded into 24-well plates at 5 × 104 cells/well. Next, 10 µmol/L EdU reagent was added to each well and incubated for 2 h at room temperature at 37°C according to the protocol of EdU fluorescence staining cell proliferation kit (KGA331-1000; Nanjing KeyGen Biotech, Co., Ltd). Cells were washed and fixed with 4% paraformaldehyde (P6148; Sigma-Aldrich) for 30 min at room temperature. After the staining solution was washed, 10 µmol/L DAPI (F6057; Sigma-Aldrich) was used to stain the nucleus for 5 min at room temperature. Fluorescence images were obtained using an IX73 fluorescence microscope (Olympus Corporation, Japan) and EdU-positive cells were counted using ImageJ software (version 1.8.0; National Institutes of Health).
2.8 Flow cytometry
The apoptosis of NP cells was examined using Annexin V-FITC/PI apoptosis detection kit (A211-01; Novizan Biotechnology Co., Nanjing, China). NP cells in 6-well plates at 1 × 105 cells/well were cultured overnight at 37°C. Cells were cultured at 80% confluence and suspended in binding buffer at 1 × 106 cells/mL. Next, 10 μL Annexin V-FITC and 10 μL PI were added into cells and maintained in the dark for 25 min. Finally, the apoptosis was detected using Elite ESP flow cytometry (FACSCalibur, Becton‑Dickinson Immunocytometry Systems, CA, USA) and data were analyzed using Cell Quest Pro software (version 5.1; BD Biosciences).
2.9 Luciferase reporter assay
The binding sequence of miR-4711-5p at the ZFAS1 or AAK1 3′-UTR was predicted in DIANA database or TargetScan database. The cDNA sequence of wild type ZFAS1 or AAK1 3′-UTR was inserted into the pmirGLO vector (E1330; Promega, USA), and a luciferase reporter plasmid ZFAS1-Wt/AAK1-Wt was established. The mutated ZFAS1 or AAK1 3′-UTR sequence was also cloned into the same vector to generate ZFAS1-Mut/AAK1-Mut luciferase reporter plasmids. HEK293T cells (ATCC, USA) were cultured in 48-well plates at 2 × 103 cells/well. Next, 2.5 µg luciferase reporter plasmids were transfected into HEK293T cells together with 50 nM miR-4711-5p mimics or NC mimics. After 48 h, the firefly luciferase activity was examined using Dual-Luciferase Reporter Assay System (E1960; Promega).
2.10 Construction of ZFAS1 knockdown vector
Adeno-associated virus9 (AAV9) vector was used to carry a shRNA fragment to silence ZFAS1 (shZFAS1). The sh-NC and sh-ZFAS1 were constructed by GenePharma (Shanghai, China). Virus solution (1.3 × 1010 puf/mL) was used to treat mice.
2.11 Mouse model of IDD
Forty C57BL/6J mice (aged 10–14 weeks; Vital River Co. Ltd, Beijing, China) were used for animal experiments. All animals were housed in a specific pathogen free environment with 12 h light or dark cycle (humidity: 50–60%; temperature: 22°C), and they had free access to water and food. Ten mice in the sham group were free of surgical intervention, and the remaining 30 mice received surgery. Animals were intraperitoneally injected with dimethylrazine (10 mg/kg) and ketamine (90 mg/kg) for anesthesia. A sagittal small skin incision was performed from Co6 to Co8 to help locate the disc position for needle insertion in the tail. Subsequently, Co6–Co7 coccygeal discs were punctured using a needle. The syringe needle was inserted into the Co6–Co7 disc along the vertical direction and then rotated in the axial direction by 180° and then was held for 10 s. The puncture was made parallel to the endplates through the annulus fibrosus into the NP using a 31-G needle (Hamilton, Switzerland), which was inserted 1.5 mm into the disc to depressurize the nucleus. The other segments were left undisturbed for contrast. The wound was closed.
After 1 week of IVD puncture, animals receiving surgery were randomly divided into three groups: IDD, IDD-AAV-sh-NC, and IDD-AAV-sh-ZFAS1 (ten mice for each group). After anesthesia, the previously punctured disc from the left side was exposed with a small incision. Next, 3 μL AAV-sh-NC or AAV-sh-ZFAS1 (AAV: 1.3 × 1010 pfu/mL) was inserted within the disk capsule intradiscally using a 33-gauge needle tip (Hamilton), which was connected to a microsyringe (Hamilton). Four weeks after injection, animals were euthanized, and the discs were harvested for histological analysis of hematoxylin–eosin. Animal experiments were strictly in accordance with the Guide to the Management and Use of Laboratory Animals issued by the National Institutes of Health.
-
Ethics approval: The animal study was reviewed and approved by the Animal Ethics Committee of General Hospital of Northern Theater Command (Shenyang, China; ethics approval number: Y (2020) 010).
2.12 Histological examination
The discs from mice were fixed with 4% paraformaldehyde (P6148; Sigma-Aldrich) for 1 day, demineralized in 10% ethylenediaminetetraacetic acid (Wako Osaka, Japan) for 7 days, embedded in paraffin, and cut to obtain a mid-sagittal 7 µm section for histomorphology. Midsagittal sections were stained with hematoxylin (30002; Muto Tokyo, Japan). The histological images were analyzed using an Olympus BX51 microscope. A modified grading system was used to assess the degree of degeneration, based on the grading system of the rabbits and human beings [23,24]. The grading scores ranged from 1 to 4 for both annulus fibrosus and NP. The scores of both annulus fibrosus and NP were summed to evaluate the degree of degeneration.
2.13 Statistical analysis
Data are expressed as mean ± standard deviation, except for histological scores, which were reported as the median with the range. Statistical analysis was performed using SPSS 18.0 software (IBM Corp., Armonk, NY, Chicago, USA). All experiments were performed three times, independently. Student’s t-test or one-way ANOVA with the Tukey–Kramer post-hoc test was performed with a significance level of p < 0.050 with the normality assumption.
3 Results
3.1 Effects of silencing ZFAS1 on NP cell apoptosis and ECM degradation
To elucidate the function of ZFAS1 in the IDD pathogenesis, we measured the ZFAS1 level in NP tissues from patients with lumbar vertebrae fractures (normal control) or patients with IDD using RT-qPCR. The results showed that NP tissues in the IDD group had significantly upregulated ZFAS1 expression compared to those in the normal group (Figure 1a). Many reports have indicated the function of IL-1β in inducing the loss and degeneration of NP cells [25,26]. In this study, 10 ng/mL IL-1β was used to stimulate NP cells for 6, 12, 24, or 48 h. As shown in Figure 1b, the ZFAS1 level peaked at 12 h after IL-1β stimulation. Therefore, the subsequent experiments were performed in NP cells treated with 10 ng/mL IL-1β for 12 h. Interference of ZFAS1 expression in NP cells was performed to explore whether ZFAS1 is involved in IL-1β-mediated NP cell survival, apoptosis, and ECM degradation. The RT-qPCR results indicated that ZFAS1 expression was significantly reduced in sh-ZFAS1-transfected NP cells compared to sh-NC-transfected cells (Figure 1c). EdU assay in Figure 1d and e exhibited that NP cell proliferation treated with IL-1β was significantly inhibited compared to the control group. However, transfection with sh-ZFAS1 restored the proliferation of NP cells inhibited by IL-1β. Additionally, IL-1β markedly accelerated the apoptosis of NP cells, while the apoptosis was suppressed after ZFAS1 was knocked down (Figure 1f and g). The impact of IL-1β on proapoptotic protein (Bax, cleaved caspase-3, cleaved caspase-9) and antiapoptotic protein Bcl-2 was also reversed by transfection with sh-ZFAS1 (Figure 1h and i). Furthermore, we evaluated the function of ZFAS1 on ECM degradation in NP cells. The western blotting results demonstrated that, after IL-1β treatment, collagen II and aggrecan protein levels were downregulated, and MMP-3 and MMP-13 protein levels were elevated, while these changes mediated by IL-1β were reversed by sh-ZFAS1 (Figure 1j and k). These results suggested that ZFAS1 knockdown mitigated IL-1β-induced apoptosis and ECM degradation in NP cells.

Effect of silencing ZFAS1 on NP cell apoptosis and ECM degradation. (a) RT-qPCR analysis of ZFAS1 expression in NP tissues of IDD patients. (b) ZFAS1 expression in NP cells treated with 10 ng/mL IL-1β for 6, 12, 24, and 48 h. NP cells were then treated with 10 ng/mL IL-1β for 12 h. (c) ZFAS1 expression in IL-1β-treated NP cells transfected with sh-NC or sh-ZFAS1. (d and e) EdU assay of cell proliferation in IL-1β-treated NP cells transfected with sh-NC or sh-ZFAS1. (f and g) Flow cytometry of cell apoptosis in IL-1β-treated NP cells transfected with sh-NC or sh-ZFAS1. (h–k) Western blotting analysis of the expression of Bax, cleaved caspase-3, cleaved caspae-9, Bcl-2, Collagen II, Aggrecan, MMP-3, and MMP-13 in IL-1β-treated NP cells transfected with sh-NC or sh-ZFAS1. * p < 0.05, ** p < 0.01, *** p < 0.001.
3.2 ZFSA1 interacts with miR-4711-5p
To explore the mechanisms of ZFAS1 in IDD, we performed FISH to probe the localization of ZFAS1 in NP cells. As presented in Figure 2a, ZFAS1 expression showed a significant distribution in the cytoplasm. Subsequently, the DIANA online tool was used to identify the MicroRNAs (miRNAs) that have complementary base pairing with ZFAS1. Based on the binding score, five miRNAs (miR-6499-3p, miR-4711-5p, miR-5580-5p, miR-3924, and miR-4269) are shown (Figure 2b). Next, we assessed the expression of these candidate mRNAs in NP tissues of IDD patients. The RT-qPCR results indicated that miR-4711-5p exhibited a significant downregulation in IDD, while the other miRNAs had no significant change in the expression levels (Figure 2c). Moreover, the miR-4711-5p level was negatively associated with the ZFAS1 level in IDD samples (Figure 2d). RT-qPCR revealed that miR-4711-5p expression was markedly increased in NP cells after miR-4711-5p mimics were transfected (Figure 2e). The DIANA database shows that miR-4711-5p contains a binding sequence complementary to ZFAS1 (Figure 2f). Luciferase reporter assay indicated that miR-4711-5p overexpression inhibited the luciferase activity of ZFAS1-Wt plasmids without affecting that of ZFAS1-Mut plasmids (Figure 2g). Therefore, ZFAS1 could bind to miR-4711-5p.

ZFSA1 interacts with miR-4711-5p. (a) FISH assay of the localization of ZFAS1 in NP cells. (b) The miRNAs that have complementary base pairing with ZFAS1 in DIANA database. (c) RT-qPCR analysis of miRNA expression in NP tissues of IDD patients. (d) Correlation between ZFAS1 and miR-4711-5p expression in NP tissues of IDD patients. (e) RT-qPCR analysis of miR-4711-5p mimics transfection efficiency in NP cells. (f) Binding sequence of miR-4711-5p complementary to ZFAS1. (g) Luciferase activity in HEK293T cells transfected with ZFAS1-Wt or ZFAS1-Mut reporter vector together with miR-4711-5p mimics. ** p < 0.01, *** p < 0.001.
3.3 AAK1 is targeted by miR-4711-5p
Next, the TargeScan database was examined to identify the downstream targets of miR-4711-5p. As exhibited in Figure 3a, ten mRNAs possibly capable of binding to miR-4711-5p were found based on the cumulative weighted context++ score. The RT-qPCR results revealed that AAK1 had the most significant upregulation in IL-1β-treated NP cells among all mRNA candidates (Figure 3b). The binding sequence of miR-4711-5p complementary to AAK1 is presented in Figure 3c. The overexpression efficiency of pcDNA/ZFAS1 was tested and confirmed by RT-qPCR (Figure 3d). Luciferase reporter experiment showed that miR-4711-5p overexpression suppressed the luciferase activity of the vectors containing AAK1-Wt in HEK293T cells, and this effect was attenuated after ZFAS1 was upregulated (Figure 3e). In parallel, ZFAS1 overexpression restored the AAK1 mRNA and protein expression decreased by miR-4711-5p overexpression (Figure 3f and g). We further discovered that AAK1 expression was high in NP tissues of IDD patients, which was positively associated with ZFAS1 expression (Figure 3h and i). Overall, ZFAS1 upregulated AAK1 through controlling the availability of miR-4711-5p.

AAK1 is targeted by miR-4711-5p. (a) Ten putative mRNAs capable of binding to miR-4711-5p were found in TargetScan database. (b) The mRNA expression in NP cells treated with 10 ng/mL IL-1β. (c) Binding sequence of miR-4711-5p complementary to AAK1. (d) Overexpression efficiency of pcDNA/ZFAS1 in NP cells. (e) Luciferase activity in HEK293T cells transfected with AAK1-Wt or AAK1-Mut reporter vector together with the indicated plasmids. (f and g) RT-qPCR and western blotting analysis of AAK1 expression in NP cells transfected with NC mimics, miR-4711-5p mimics, and miR-4711-5p mimics + pcDNA/ZFAS1. (h) RT-qPCR analysis of AAK1 expression in NP tissues of IDD patients. (i) Correlation between AAK1 and miR-4711-5p expression in NP tissues of IDD patients. ** p < 0.01, *** p < 0.001.
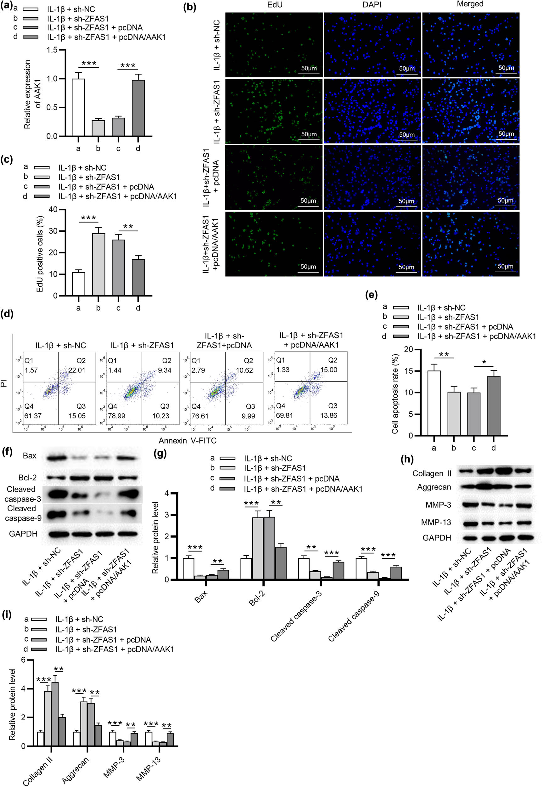
3.4 ZFAS1 facilitates NP cell apoptosis and ECM degradation by AAK1
Rescue experiments were conducted in IL-1β-treated NP cells transfected with sh-NC, sh-ZFAS1, sh-ZFAS1 + pcDNA, and sh-ZFAS1 + pcDNA/AAK1. As illustrated in Figure 4a, the AAK1 level was decreased in sh-ZFAS1-transfected cells and was restored after pcDNA/AAK1 transfection. EdU assay indicated that AAK1 overexpression abrogated the promotive effect of silencing ZFAS1 on NP cell proliferation (Figure 4b and c). Analyses of flow cytometry and apoptosis-related protein levels showed that the apoptosis of NP cells inhibited by ZFAS1 depletion was restored by overexpression of AAK1 (Figure 4d and g). Moreover, the effect of ZFAS1 knockdown on the Collagen II, Aggrecan, MMP-3, and MMP-13 protein expression was eliminated by overexpression of AAK1 (Figure 4h and i). These findings demonstrated that ZFAS1 accelerates NP cell apoptosis and ECM degradation by elevating AAK1.

ZFAS1 facilitates NP cell apoptosis and ECM degradation by AAK1. NP cells were then treated with IL-1β + sh-NC, IL-1β + sh-ZFAS1, IL-1β + pcDNA, and IL-1β + pcDNA/AAK1M, respectively. (a) AAK1 expression in NP cells. (b and c) EdU assay of cell proliferation in each group. (d and e) Flow cytometry analysis of cell apoptosis in each group. (f–i) Western blotting analysis of the expression of Bax, Bcl-2, Collagen II, Aggrecan, MMP-3, and MMP-13 in each group. * p < 0.05, ** p < 0.01, *** p < 0.001.
3.5 ZFAS1 knockdown alleviates IDD in vivo
Hematoxylin–eosin staining of intervertebral disc tissues showed that the IDD mouse model was successfully established. This was shown by increased collagen fibers and disappearance of the reticular structure in the NP in IDD mice. After injection of AAV-sh-NC, IDD mice showed symptoms such as loss of chondrocytes, smaller nuclear size with deepened staining, and blurred or even absent cell cytoplasm structure. However, these symptoms were alleviated in IDD mice injected with AAV-sh-ZFAS1 (Figure 5a). A scoring system was used to assess the grading of IDD, showing that AAV-sh-ZFAS1 significantly reduced histological score of IDD mice (Figure 5b). Moreover, the protein levels of Bax, cleaved caspase-3, cleaved caspase-9, MMP-3, and MMP-13 were increased in DDI mice, and the protein levels of Bcl-2, collagen II, and aggrecan were decreased in DDI mice, while these changes were reversed by AAV-sh-ZFAS1 (Figure 5c–f). Additionally, ZFAS1 and AAK1 expression was upregulated in DDI mice, while AAV-sh-ZFAS1 reversed these changes (Figure 5g and h).

ZFAS1 knockdown alleviates IDD in vivo. (a) Hematoxylin–eosin staining of intervertebral disc tissues of mice. N = 10. (b) Histological score in each group. N = 10. (c–f) Western blotting analysis of the expression of Bax, Bcl-2, Collagen II, Aggrecan, MMP-3, and MMP-13 in intervertebral disc tissues of mice. N = 10. (g and h) RT-qPCR analysis of the expression of ZFAS1 and AAK1 in intervertebral disc tissues of mice. N = 10. * p < 0.05, ** p < 0.01, *** p < 0.001.
4 Discussion
Recently, accumulating reports have shown the dysregulation of lncRNAs in IDD progression [27]. Chen et al. found that multiple lncRNAs such as AC005082.12, RP11-363G2.4, and LINC00917 were differentially expressed in degenerative NP tissues and might play key roles in the development of IDD [28]. Microarray data profiling investigated by Wan et al. showed 67 up and 49 down lncRNAs in human NP tissues, and lncRNA RP11-296A18.3 possibly upregulates Fas-associated protein factor 1 expression to accelerate the death of disc degenerative NP cells [29]. lncRNA HOTAIR [30], TUG1 [31], and PART1 [32] were reported to regulate NP cell senescence, ECM degradation, and apoptosis in IDD progression. Thus, investigating the mechanisms of how lncRNAs mediate IDD progression may help discover novel therapeutic targets for this disease. Many reports have revealed the function of IL-1β in inducing the loss and degeneration of NP cells [25,26]. Here, IL-1β was utilized to stimulate primary NP cells in vitro. The results showed a significant reduction in cell proliferation and increase in cell apoptosis and ECM degradation. Additionally, IL-1β stimulation upregulated the ZFAS1 expression in NP cells. A previous report indicated that lncRNA ZFAS1 was overexpressed in IDD patients compared to control, and it was related to increased disease severity and intensified inflammatory reaction in patients with lumbar IDD [18]. The present study also confirmed the upregulation of ZFAS1 in NP tissues from IDD patients, implying the possible involvement of ZFAS1 in IDD. We found that interference of ZFAS1 expression restored cell proliferation and prevented the apoptosis and ECM degradation in IL-1β-treated NP cells. More importantly, the results of the in vivo studies confirmed the effect of silencing ZFAS1 on alleviating the symptoms of IDD mice.
miRNAs can control protein expression by targeting the mRNA 3′-UTR, playing key roles in physiological and pathological processes [33]. Abnormal miRNA expression is found in types of musculoskeletal diseases, such as rheumatoid arthritis and osteoporosis [34,35]. Evidence suggests that miRNAs are implicated in the process of inducing IDD [36,37]. lncRNA can play a ceRNA role to control downstream gene expression by sponging miRNAs in pathophysiological processes [38]. As an important “sponge,” ZFAS1 competitively interacts with multiple miRNAs. As previously reported, ZFAS1 depletion mitigates rheumatoid arthritis-like symptoms via miR-296-5p-dependent suppression of MMP-15 [39]. ZFAS1 regulates cell phenotypes and inflammatory reaction in fibroblast-like synoviocytes by targeting the miR-2682-5p/ADAMTS9 axis [16]. The present study discovered a predicted miR-4711-5p binding site at the ZFAS1 sequence using online predication database. Luciferase reporter experiments further corroborated the targeted relationship between miR-4711-5p and ZFAS1. Our results indicated that miR-4711-5p exhibited a downregulated expression in NP tissues from IDD patients. We concluded that ZFAS1 may exert ceRNA function in IDD by binding to miR-4711-5p. However, the function of miR-4711-5p in IDD needs to be further elucidated in the future.
Furthermore, we confirmed that miR-4711-5p directly targeted AAK1 mRNA and suppressed the AAK1 expression. AAK1 belongs to the Ark/Prk family and is a key regulatory protein in controlling clathrin-coated endocytosis [40]. A study showed that dysfunction of AAK1 led dysregulation of synaptic vesicle recycling, which was related to the pathology of amyotrophic lateral sclerosis [41]. Inhibition of AAK1 prevents the spontaneous action potentials in the spinal cord of rats with chronic constriction injury, which is considered a new strategy to treat neuropathic pain [42]. Additionally, a locus on chromosome 2 spanning AAK1 is associated with the occurrence of lumbar spinal stenosis [43]. Currently, we found that AAK1 was overexpressed in IL-1β-treated NP cells and IDD patients. AAK1 expression was positively associated with ZFAS1 expression and negatively with miR-4711-5p expression. This demonstrated that ZFAS1 upregulated AAK1 by controlling the availability of miR-4711-5p. Additionally, AAK1 overexpression blocked the inhibitory effect of silencing ZFAS1 on NP cell apoptosis and ECM degradation, and AAK1 was upregulated in DDI mice, suggesting that AAK1 may promote IDD progression.
Collectively, our study is the first to show the functional epigenic regulation of the ZFAS1/miR-4711-5p/AAK1 axis in cell apoptosis and ECM degradation under the IDD condition, which may provide new understanding of the pathogenesis of degenerative disease. Moreover, the in vivo effects of ZFAS1 in DDI mice further persuade our findings.
Acknowledgement
We thank all the participators for their help.
-
Funding information: This work supported by General Project of the Army’s Logistics Scientific Research Plan in 2020 (No. CLB20J040).
-
Author contributions: Zheng Wang, Bin Liu, Wenfeng Han, and Liangbi Xiang conceived and designed the research; Zheng Wang, Bin Liu, Xiangyu Ma, and Yu Wang performed the research; Wenfeng Han and Liangbi Xiang analyzed the data; Zheng Wang and Bin Liu wrote the article. All authors approved the final version of the manuscript.
-
Conflict of interest: The authors declare that there is no conflict of interest regarding the publication of this article.
-
Data availability statement: The datasets used or analyzed during the current study are available from the corresponding author on reasonable request.
References
[1] Luoma K, Riihimäki H, Luukkonen R, Raininko R, Viikari-Juntura E, Lamminen A. Low back pain in relation to lumbar disc degeneration. Spine. 2000;25(4):487–92. 10.1097/00007632-200002150-00016.Search in Google Scholar PubMed
[2] Munir S, Rade M, Määttä JH, Freidin MB, Williams FMK. Intervertebral disc biology: genetic basis of disc degeneration. Curr Mol Biol Rep. 2018;4(4):143–50. 10.1007/s40610-018-0101-2.Search in Google Scholar PubMed PubMed Central
[3] Haughton V. The “dehydrated” lumbar intervertebral disk on MR, its anatomy, biochemistry and biomechanics. Neuroradiology. 2011;53(Suppl 1):S191–4. 10.1007/s00234-011-0923-6.Search in Google Scholar PubMed
[4] Urban JP, Roberts S. Development and degeneration of the intervertebral discs. Mol Med Today. 1995;1(7):329–35. 10.1016/s1357-4310(95)80032-8.Search in Google Scholar PubMed
[5] Cappello R, Bird JL, Pfeiffer D, Bayliss MT, Dudhia J. Notochordal cell produce and assemble extracellular matrix in a distinct manner, which may be responsible for the maintenance of healthy nucleus pulposus. Spine. 2006;31(8):873–82. discussion 83. 10.1097/01.brs.0000209302.00820.fd.Search in Google Scholar PubMed
[6] Ding F, Shao ZW, Xiong LM. Cell death in intervertebral disc degeneration. Apoptosis. 2013;18(7):777–85. 10.1007/s10495-013-0839-1.Search in Google Scholar PubMed
[7] Yang JS, Chu L, Chen CM, Wang XF, Xie PG, Deng R, et al. Foraminoplasty at the tip or base of the superior articular process for lateral recess stenosis in percutaneous endoscopic lumbar discectomy: a multicenter, retrospective, controlled study with 2-year follow-up. Biomed Res Int. 2018;2018:7692794. 10.1155/2018/7692794.Search in Google Scholar PubMed PubMed Central
[8] Boon RA, Jaé N, Holdt L, Dimmeler S. Long noncoding RNAs: from clinical genetics to therapeutic targets? J Am Coll Cardiol. 2016;67(10):1214–26. 10.1016/j.jacc.2015.12.051.Search in Google Scholar PubMed
[9] Huarte M. The emerging role of lncRNAs in cancer. Nat Med. 2015;21(11):1253–61. 10.1038/nm.3981.Search in Google Scholar PubMed
[10] Chen YG, Satpathy AT, Chang HY. Gene regulation in the immune system by long noncoding RNAs. Nat Immunol. 2017;18(9):962–72. 10.1038/ni.3771.Search in Google Scholar PubMed
[11] Fu M, Huang G, Zhang Z, Liu J, Zhang Z, Huang Z, et al. Expression profile of long noncoding RNAs in cartilage from knee osteoarthritis patients. Osteoarthr Cartil. 2015;23(3):423–32. 10.1016/j.joca.2014.12.001.Search in Google Scholar PubMed
[12] Liu Q, Zhang X, Dai L, Hu X, Zhu J, Li L, et al. Long noncoding RNA related to cartilage injury promotes chondrocyte extracellular matrix degradation in osteoarthritis. Arthritis Rheumatol. 2014;66(4):969–78. 10.1002/art.38309.Search in Google Scholar PubMed
[13] Yu L, Hao Y, Xu C, Zhu G, Cai Y. LINC00969 promotes the degeneration of intervertebral disk by sponging miR-335-3p and regulating NLRP3 inflammasome activation. IUBMB Life. 2019;71(5):611–8. 10.1002/iub.1989.Search in Google Scholar PubMed
[14] Xi Y, Jiang T, Wang W, Yu J, Wang Y, Wu X, et al. Long non-coding HCG18 promotes intervertebral disc degeneration by sponging miR-146a-5p and regulating TRAF6 expression. Sci Rep. 2017;7(1):13234. 10.1038/s41598-017-13364-6.Search in Google Scholar PubMed PubMed Central
[15] Tang N, Dong Y, Xiao T, Zhao H. LncRNA TUG1 promotes the intervertebral disc degeneration and nucleus pulposus cell apoptosis though modulating miR-26a/HMGB1 axis and regulating NF-κB activation. Am J Transl Res. 2020;12(9):5449–64.10.2139/ssrn.3493212Search in Google Scholar
[16] Yang S, Yin W, Ding Y, Liu F. Lnc RNA ZFAS1 regulates the proliferation, apoptosis, inflammatory response and autophagy of fibroblast-like synoviocytes via miR-2682-5p/ADAMTS9 axis in rheumatoid arthritis. Biosci Rep. 2020;40(8):BSR20201273. 10.1042/bsr20201273.Search in Google Scholar PubMed PubMed Central
[17] Chen Y, Wei Z, Liu J, Xie H, Wang B, Wu J, et al. Long noncoding RNA ZFAS1 aggravates spinal cord injury by binding with miR-1953 and regulating the PTEN/PI3K/AKT pathway. Neurochem Int. 2021;147:104977. 10.1016/j.neuint.2021.104977.Search in Google Scholar PubMed
[18] Deng RY, Hong T, Li CY, Shi CL, Liu C, Jiang FY, et al. Long non-coding RNA zinc finger antisense 1 expression associates with increased disease risk, elevated disease severity and higher inflammatory cytokines levels in patients with lumbar disc degeneration. Medicine. 2019;98(52):e18465. 10.1097/md.0000000000018465.Search in Google Scholar PubMed PubMed Central
[19] Wang Z, Zhang S, Zhao Y, Qu Z, Zhuang X, Song Q, et al. MicroRNA-140-3p alleviates intervertebral disc degeneration via KLF5/N-cadherin/MDM2/Slug axis. RNA Biol. 2021;18(12):2247–60. 10.1080/15476286.2021.1898176.Search in Google Scholar PubMed PubMed Central
[20] Zhu H, Sun B, Zhu L, Zou G, Shen Q. N6-methyladenosine induced miR-34a-5p promotes TNF-α-induced nucleus pulposus cell senescence by targeting SIRT1. Front Cell Dev Biol. 2021;9:642437. 10.3389/fcell.2021.642437.Search in Google Scholar PubMed PubMed Central
[21] Ge J, Yan Q, Wang Y, Cheng X, Song D, Wu C, et al. IL-10 delays the degeneration of intervertebral discs by suppressing the p38 MAPK signaling pathway. Free Radic Biol Med. 2020;147:262–70. 10.1016/j.freeradbiomed.2019.12.040.Search in Google Scholar PubMed
[22] Vautrot V, Heckler G, Aigueperse C, Behm-Ansmant I. Fluorescence in situ hybridization of small non-coding RNAs. Methods Mol Biol. 2021;2300:73–85. 10.1007/978-1-0716-1386-3_8.Search in Google Scholar PubMed
[23] Nomura T, Mochida J, Okuma M, Nishimura K, Sakabe K. Nucleus pulposus allograft retards intervertebral disc degeneration. Clin Orthop Relat Res. 2001;389:94–101. 10.1097/00003086-200108000-00015.Search in Google Scholar PubMed
[24] Sive JI, Baird P, Jeziorsk M, Watkins A, Hoyland JA, Freemont AJ. Expression of chondrocyte markers by cells of normal and degenerate intervertebral discs. Mol Pathol. 2002;55(2):91–7. 10.1136/mp.55.2.91.Search in Google Scholar PubMed PubMed Central
[25] Luo X, Huan L, Lin F, Kong F, Sun X, Li F, et al. Ulinastatin ameliorates IL-1β-induced cell dysfunction in human nucleus pulposus cells via Nrf2/NF-κB pathway. Oxid Med Cell Longev. 2021;2021:5558687. 10.1155/2021/5558687.Search in Google Scholar PubMed PubMed Central
[26] Sun K, Zhu J, Sun J, Sun X, Huan L, Zhang B, et al. Neuropeptide Y prevents nucleus pulposus cells from cell apoptosis and IL‑1β‑induced extracellular matrix degradation. Cell Cycle. 2021;20(10):960–77. 10.1080/15384101.2021.1911914.Search in Google Scholar PubMed PubMed Central
[27] Chen WK, Yu XH, Yang W, Wang C, He WS, Yan YG, et al. lncRNAs: novel players in intervertebral disc degeneration and osteoarthritis. Cell Prolif. 2017;50(1):e12313. 10.1111/cpr.12313.Search in Google Scholar PubMed PubMed Central
[28] Chen Y, Ni H, Zhao Y, Chen K, Li M, Li C, et al. Potential role of lncrnas in contributing to pathogenesis of intervertebral disc degeneration based on microarray data. Med Sci Monit. 2015;21:3449–58. 10.12659/msm.894638.Search in Google Scholar PubMed PubMed Central
[29] Wan ZY, Song F, Sun Z, Chen YF, Zhang WL, Samartzis D, et al. Aberrantly expressed long noncoding RNAs in human intervertebral disc degeneration: a microarray related study. Arthritis Res Ther. 2014;16(5):465. 10.1186/s13075-014-0465-5.Search in Google Scholar PubMed PubMed Central
[30] Zhan S, Wang K, Song Y, Li S, Yin H, Luo R, et al. Long non-coding RNA HOTAIR modulates intervertebral disc degenerative changes via Wnt/β-catenin pathway. Arthritis Res Ther. 2019;21(1):201. 10.1186/s13075-019-1986-8.Search in Google Scholar PubMed PubMed Central
[31] Chen J, Jia YS, Liu GZ, Sun Q, Zhang F, Ma S, et al. Role of LncRNA TUG1 in intervertebral disc degeneration and nucleus pulposus cells via regulating Wnt/β-catenin signaling pathway. Biochem Biophys Res Commun. 2017;491(3):668–74. 10.1016/j.bbrc.2017.07.146.Search in Google Scholar PubMed
[32] Zhang Z, Huo Y, Zhou Z, Zhang P, Hu J. Role of lncRNA PART1 in intervertebral disc degeneration and associated underlying mechanism. Exp Ther Med. 2021;21(2):131. 10.3892/etm.2020.9563.Search in Google Scholar PubMed PubMed Central
[33] Bartel DP. MicroRNAs: genomics, biogenesis, mechanism, and function. Cell. 2004;116(2):281–97. 10.1016/s0092-8674(04)00045-5.Search in Google Scholar PubMed
[34] Kolhe R, Hunter M, Liu S, Jadeja RN, Pundkar C, Mondal AK, et al. Gender-specific differential expression of exosomal miRNA in synovial fluid of patients with osteoarthritis. Sci Rep. 2017;7(1):2029. 10.1038/s41598-017-01905-y.Search in Google Scholar PubMed PubMed Central
[35] Nakasa T, Miyaki S, Okubo A, Hashimoto M, Nishida K, Ochi M, et al. Expression of microRNA-146 in rheumatoid arthritis synovial tissue. Arthritis Rheum. 2008;58(5):1284–92. 10.1002/art.23429.Search in Google Scholar PubMed PubMed Central
[36] Ji ML, Zhang XJ, Shi PL, Lu J, Wang SZ, Chang Q, et al. Downregulation of microRNA-193a-3p is involved in invertebral disc degeneration by targeting MMP14. J Mol Med (Berl). 2016;94(4):457–68. 10.1007/s00109-015-1371-2.Search in Google Scholar PubMed
[37] Song YQ, Karasugi T, Cheung KM, Chiba K, Ho DW, Miyake A, et al. Lumbar disc degeneration is linked to a carbohydrate sulfotransferase 3 variant. J Clin Invest. 2013;123(11):4909–17. 10.1172/jci69277.Search in Google Scholar
[38] Salmena L, Poliseno L, Tay Y, Kats L, Pandolfi PP. A ceRNA hypothesis: the rosetta stone of a hidden RNA language. Cell. 2011;146(3):353–8. 10.1016/j.cell.2011.07.014.Search in Google Scholar PubMed PubMed Central
[39] Zheng J, Zeng P, Zhang H, Zhou Y, Liao J, Zhu W, et al. Long noncoding RNA ZFAS1 silencing alleviates rheumatoid arthritis via blocking miR-296-5p-mediated down-regulation of MMP-15. Int Immunopharmacol. 2021;90:107061. 10.1016/j.intimp.2020.107061.Search in Google Scholar PubMed
[40] Smythe E, Ayscough KR. The Ark1/Prk1 family of protein kinases. Regulators of endocytosis and the actin skeleton. EMBO Rep. 2003;4(3):246–51. 10.1038/sj.embor.embor776.Search in Google Scholar PubMed PubMed Central
[41] Shi B, Conner SD, Liu J. Dysfunction of endocytic kinase AAK1 in ALS. Int J Mol Sci. 2014;15(12):22918–32. 10.3390/ijms151222918.Search in Google Scholar PubMed PubMed Central
[42] Kostich W, Hamman BD, Li YW, Naidu S, Dandapani K, Feng J, et al. Inhibition of AAK1 kinase as a novel therapeutic approach to treat neuropathic pain. J Pharmacol Exp Ther. 2016;358(3):371–86. 10.1124/jpet.116.235333.Search in Google Scholar PubMed PubMed Central
[43] Suri P, Stanaway IB, Zhang Y, Freidin MB, Tsepilov YA, Carrell DS, et al. Genome-wide association studies of low back pain and lumbar spinal disorders using electronic health record data identify a locus associated with lumbar spinal stenosis. Pain. 2021;162(8):2263–72. 10.1097/j.pain.0000000000002221.Search in Google Scholar PubMed PubMed Central
© 2022 the author(s), published by De Gruyter
This work is licensed under the Creative Commons Attribution 4.0 International License.
Articles in the same Issue
- Research Articles
- AMBRA1 attenuates the proliferation of uveal melanoma cells
- A ceRNA network mediated by LINC00475 in papillary thyroid carcinoma
- Differences in complications between hepatitis B-related cirrhosis and alcohol-related cirrhosis
- Effect of gestational diabetes mellitus on lipid profile: A systematic review and meta-analysis
- Long noncoding RNA NR2F1-AS1 stimulates the tumorigenic behavior of non-small cell lung cancer cells by sponging miR-363-3p to increase SOX4
- Promising novel biomarkers and candidate small-molecule drugs for lung adenocarcinoma: Evidence from bioinformatics analysis of high-throughput data
- Plasmapheresis: Is it a potential alternative treatment for chronic urticaria?
- The biomarkers of key miRNAs and gene targets associated with extranodal NK/T-cell lymphoma
- Gene signature to predict prognostic survival of hepatocellular carcinoma
- Effects of miRNA-199a-5p on cell proliferation and apoptosis of uterine leiomyoma by targeting MED12
- Does diabetes affect paraneoplastic thrombocytosis in colorectal cancer?
- Is there any effect on imprinted genes H19, PEG3, and SNRPN during AOA?
- Leptin and PCSK9 concentrations are associated with vascular endothelial cytokines in patients with stable coronary heart disease
- Pericentric inversion of chromosome 6 and male fertility problems
- Staple line reinforcement with nebulized cyanoacrylate glue in laparoscopic sleeve gastrectomy: A propensity score-matched study
- Retrospective analysis of crescent score in clinical prognosis of IgA nephropathy
- Expression of DNM3 is associated with good outcome in colorectal cancer
- Activation of SphK2 contributes to adipocyte-induced EOC cell proliferation
- CRRT influences PICCO measurements in febrile critically ill patients
- SLCO4A1-AS1 mediates pancreatic cancer development via miR-4673/KIF21B axis
- lncRNA ACTA2-AS1 inhibits malignant phenotypes of gastric cancer cells
- circ_AKT3 knockdown suppresses cisplatin resistance in gastric cancer
- Prognostic value of nicotinamide N-methyltransferase in human cancers: Evidence from a meta-analysis and database validation
- GPC2 deficiency inhibits cell growth and metastasis in colon adenocarcinoma
- A pan-cancer analysis of the oncogenic role of Holliday junction recognition protein in human tumors
- Radiation increases COL1A1, COL3A1, and COL1A2 expression in breast cancer
- Association between preventable risk factors and metabolic syndrome
- miR-29c-5p knockdown reduces inflammation and blood–brain barrier disruption by upregulating LRP6
- Cardiac contractility modulation ameliorates myocardial metabolic remodeling in a rabbit model of chronic heart failure through activation of AMPK and PPAR-α pathway
- Quercitrin protects human bronchial epithelial cells from oxidative damage
- Smurf2 suppresses the metastasis of hepatocellular carcinoma via ubiquitin degradation of Smad2
- circRNA_0001679/miR-338-3p/DUSP16 axis aggravates acute lung injury
- Sonoclot’s usefulness in prediction of cardiopulmonary arrest prognosis: A proof of concept study
- Four drug metabolism-related subgroups of pancreatic adenocarcinoma in prognosis, immune infiltration, and gene mutation
- Decreased expression of miR-195 mediated by hypermethylation promotes osteosarcoma
- LMO3 promotes proliferation and metastasis of papillary thyroid carcinoma cells by regulating LIMK1-mediated cofilin and the β-catenin pathway
- Cx43 upregulation in HUVECs under stretch via TGF-β1 and cytoskeletal network
- Evaluation of menstrual irregularities after COVID-19 vaccination: Results of the MECOVAC survey
- Histopathologic findings on removed stomach after sleeve gastrectomy. Do they influence the outcome?
- Analysis of the expression and prognostic value of MT1-MMP, β1-integrin and YAP1 in glioma
- Optimal diagnosis of the skin cancer using a hybrid deep neural network and grasshopper optimization algorithm
- miR-223-3p alleviates TGF-β-induced epithelial-mesenchymal transition and extracellular matrix deposition by targeting SP3 in endometrial epithelial cells
- Clinical value of SIRT1 as a prognostic biomarker in esophageal squamous cell carcinoma, a systematic meta-analysis
- circ_0020123 promotes cell proliferation and migration in lung adenocarcinoma via PDZD8
- miR-22-5p regulates the self-renewal of spermatogonial stem cells by targeting EZH2
- hsa-miR-340-5p inhibits epithelial–mesenchymal transition in endometriosis by targeting MAP3K2 and inactivating MAPK/ERK signaling
- circ_0085296 inhibits the biological functions of trophoblast cells to promote the progression of preeclampsia via the miR-942-5p/THBS2 network
- TCD hemodynamics findings in the subacute phase of anterior circulation stroke patients treated with mechanical thrombectomy
- Development of a risk-stratification scoring system for predicting risk of breast cancer based on non-alcoholic fatty liver disease, non-alcoholic fatty pancreas disease, and uric acid
- Tollip promotes hepatocellular carcinoma progression via PI3K/AKT pathway
- circ_0062491 alleviates periodontitis via the miR-142-5p/IGF1 axis
- Human amniotic fluid as a source of stem cells
- lncRNA NONRATT013819.2 promotes transforming growth factor-β1-induced myofibroblastic transition of hepatic stellate cells by miR24-3p/lox
- NORAD modulates miR-30c-5p-LDHA to protect lung endothelial cells damage
- Idiopathic pulmonary fibrosis telemedicine management during COVID-19 outbreak
- Risk factors for adverse drug reactions associated with clopidogrel therapy
- Serum zinc associated with immunity and inflammatory markers in Covid-19
- The relationship between night shift work and breast cancer incidence: A systematic review and meta-analysis of observational studies
- LncRNA expression in idiopathic achalasia: New insight and preliminary exploration into pathogenesis
- Notoginsenoside R1 alleviates spinal cord injury through the miR-301a/KLF7 axis to activate Wnt/β-catenin pathway
- Moscatilin suppresses the inflammation from macrophages and T cells
- Zoledronate promotes ECM degradation and apoptosis via Wnt/β-catenin
- Epithelial-mesenchymal transition-related genes in coronary artery disease
- The effect evaluation of traditional vaginal surgery and transvaginal mesh surgery for severe pelvic organ prolapse: 5 years follow-up
- Repeated partial splenic artery embolization for hypersplenism improves platelet count
- Low expression of miR-27b in serum exosomes of non-small cell lung cancer facilitates its progression by affecting EGFR
- Exosomal hsa_circ_0000519 modulates the NSCLC cell growth and metastasis via miR-1258/RHOV axis
- miR-455-5p enhances 5-fluorouracil sensitivity in colorectal cancer cells by targeting PIK3R1 and DEPDC1
- The effect of tranexamic acid on the reduction of intraoperative and postoperative blood loss and thromboembolic risk in patients with hip fracture
- Isocitrate dehydrogenase 1 mutation in cholangiocarcinoma impairs tumor progression by sensitizing cells to ferroptosis
- Artemisinin protects against cerebral ischemia and reperfusion injury via inhibiting the NF-κB pathway
- A 16-gene signature associated with homologous recombination deficiency for prognosis prediction in patients with triple-negative breast cancer
- Lidocaine ameliorates chronic constriction injury-induced neuropathic pain through regulating M1/M2 microglia polarization
- MicroRNA 322-5p reduced neuronal inflammation via the TLR4/TRAF6/NF-κB axis in a rat epilepsy model
- miR-1273h-5p suppresses CXCL12 expression and inhibits gastric cancer cell invasion and metastasis
- Clinical characteristics of pneumonia patients of long course of illness infected with SARS-CoV-2
- circRNF20 aggravates the malignancy of retinoblastoma depending on the regulation of miR-132-3p/PAX6 axis
- Linezolid for resistant Gram-positive bacterial infections in children under 12 years: A meta-analysis
- Rack1 regulates pro-inflammatory cytokines by NF-κB in diabetic nephropathy
- Comprehensive analysis of molecular mechanism and a novel prognostic signature based on small nuclear RNA biomarkers in gastric cancer patients
- Smog and risk of maternal and fetal birth outcomes: A retrospective study in Baoding, China
- Let-7i-3p inhibits the cell cycle, proliferation, invasion, and migration of colorectal cancer cells via downregulating CCND1
- β2-Adrenergic receptor expression in subchondral bone of patients with varus knee osteoarthritis
- Possible impact of COVID-19 pandemic and lockdown on suicide behavior among patients in Southeast Serbia
- In vitro antimicrobial activity of ozonated oil in liposome eyedrop against multidrug-resistant bacteria
- Potential biomarkers for inflammatory response in acute lung injury
- A low serum uric acid concentration predicts a poor prognosis in adult patients with candidemia
- Antitumor activity of recombinant oncolytic vaccinia virus with human IL2
- ALKBH5 inhibits TNF-α-induced apoptosis of HUVECs through Bcl-2 pathway
- Risk prediction of cardiovascular disease using machine learning classifiers
- Value of ultrasonography parameters in diagnosing polycystic ovary syndrome
- Bioinformatics analysis reveals three key genes and four survival genes associated with youth-onset NSCLC
- Identification of autophagy-related biomarkers in patients with pulmonary arterial hypertension based on bioinformatics analysis
- Protective effects of glaucocalyxin A on the airway of asthmatic mice
- Overexpression of miR-100-5p inhibits papillary thyroid cancer progression via targeting FZD8
- Bioinformatics-based analysis of SUMOylation-related genes in hepatocellular carcinoma reveals a role of upregulated SAE1 in promoting cell proliferation
- Effectiveness and clinical benefits of new anti-diabetic drugs: A real life experience
- Identification of osteoporosis based on gene biomarkers using support vector machine
- Tanshinone IIA reverses oxaliplatin resistance in colorectal cancer through microRNA-30b-5p/AVEN axis
- miR-212-5p inhibits nasopharyngeal carcinoma progression by targeting METTL3
- Association of ST-T changes with all-cause mortality among patients with peripheral T-cell lymphomas
- LINC00665/miRNAs axis-mediated collagen type XI alpha 1 correlates with immune infiltration and malignant phenotypes in lung adenocarcinoma
- The perinatal factors that influence the excretion of fecal calprotectin in premature-born children
- Effect of femoral head necrosis cystic area on femoral head collapse and stress distribution in femoral head: A clinical and finite element study
- Does the use of 3D-printed cones give a chance to postpone the use of megaprostheses in patients with large bone defects in the knee joint?
- lncRNA HAGLR modulates myocardial ischemia–reperfusion injury in mice through regulating miR-133a-3p/MAPK1 axis
- Protective effect of ghrelin on intestinal I/R injury in rats
- In vivo knee kinematics of an innovative prosthesis design
- Relationship between the height of fibular head and the incidence and severity of knee osteoarthritis
- lncRNA WT1-AS attenuates hypoxia/ischemia-induced neuronal injury during cerebral ischemic stroke via miR-186-5p/XIAP axis
- Correlation of cardiac troponin T and APACHE III score with all-cause in-hospital mortality in critically ill patients with acute pulmonary embolism
- LncRNA LINC01857 reduces metastasis and angiogenesis in breast cancer cells via regulating miR-2052/CENPQ axis
- Endothelial cell-specific molecule 1 (ESM1) promoted by transcription factor SPI1 acts as an oncogene to modulate the malignant phenotype of endometrial cancer
- SELENBP1 inhibits progression of colorectal cancer by suppressing epithelial–mesenchymal transition
- Visfatin is negatively associated with coronary artery lesions in subjects with impaired fasting glucose
- Treatment and outcomes of mechanical complications of acute myocardial infarction during the Covid-19 era: A comparison with the pre-Covid-19 period. A systematic review and meta-analysis
- Neonatal stroke surveillance study protocol in the United Kingdom and Republic of Ireland
- Oncogenic role of TWF2 in human tumors: A pan-cancer analysis
- Mean corpuscular hemoglobin predicts the length of hospital stay independent of severity classification in patients with acute pancreatitis
- Association of gallstone and polymorphisms of UGT1A1*27 and UGT1A1*28 in patients with hepatitis B virus-related liver failure
- TGF-β1 upregulates Sar1a expression and induces procollagen-I secretion in hypertrophic scarring fibroblasts
- Antisense lncRNA PCNA-AS1 promotes esophageal squamous cell carcinoma progression through the miR-2467-3p/PCNA axis
- NK-cell dysfunction of acute myeloid leukemia in relation to the renin–angiotensin system and neurotransmitter genes
- The effect of dilution with glucose and prolonged injection time on dexamethasone-induced perineal irritation – A randomized controlled trial
- miR-146-5p restrains calcification of vascular smooth muscle cells by suppressing TRAF6
- Role of lncRNA MIAT/miR-361-3p/CCAR2 in prostate cancer cells
- lncRNA NORAD promotes lung cancer progression by competitively binding to miR-28-3p with E2F2
- Noninvasive diagnosis of AIH/PBC overlap syndrome based on prediction models
- lncRNA FAM230B is highly expressed in colorectal cancer and suppresses the maturation of miR-1182 to increase cell proliferation
- circ-LIMK1 regulates cisplatin resistance in lung adenocarcinoma by targeting miR-512-5p/HMGA1 axis
- LncRNA SNHG3 promoted cell proliferation, migration, and metastasis of esophageal squamous cell carcinoma via regulating miR-151a-3p/PFN2 axis
- Risk perception and affective state on work exhaustion in obstetrics during the COVID-19 pandemic
- lncRNA-AC130710/miR-129-5p/mGluR1 axis promote migration and invasion by activating PKCα-MAPK signal pathway in melanoma
- SNRPB promotes cell cycle progression in thyroid carcinoma via inhibiting p53
- Xylooligosaccharides and aerobic training regulate metabolism and behavior in rats with streptozotocin-induced type 1 diabetes
- Serpin family A member 1 is an oncogene in glioma and its translation is enhanced by NAD(P)H quinone dehydrogenase 1 through RNA-binding activity
- Silencing of CPSF7 inhibits the proliferation, migration, and invasion of lung adenocarcinoma cells by blocking the AKT/mTOR signaling pathway
- Ultrasound-guided lumbar plexus block versus transversus abdominis plane block for analgesia in children with hip dislocation: A double-blind, randomized trial
- Relationship of plasma MBP and 8-oxo-dG with brain damage in preterm
- Identification of a novel necroptosis-associated miRNA signature for predicting the prognosis in head and neck squamous cell carcinoma
- Delayed femoral vein ligation reduces operative time and blood loss during hip disarticulation in patients with extremity tumors
- The expression of ASAP3 and NOTCH3 and the clinicopathological characteristics of adult glioma patients
- Longitudinal analysis of factors related to Helicobacter pylori infection in Chinese adults
- HOXA10 enhances cell proliferation and suppresses apoptosis in esophageal cancer via activating p38/ERK signaling pathway
- Meta-analysis of early-life antibiotic use and allergic rhinitis
- Marital status and its correlation with age, race, and gender in prognosis of tonsil squamous cell carcinomas
- HPV16 E6E7 up-regulates KIF2A expression by activating JNK/c-Jun signal, is beneficial to migration and invasion of cervical cancer cells
- Amino acid profiles in the tissue and serum of patients with liver cancer
- Pain in critically ill COVID-19 patients: An Italian retrospective study
- Immunohistochemical distribution of Bcl-2 and p53 apoptotic markers in acetamiprid-induced nephrotoxicity
- Estradiol pretreatment in GnRH antagonist protocol for IVF/ICSI treatment
- Long non-coding RNAs LINC00689 inhibits the apoptosis of human nucleus pulposus cells via miR-3127-5p/ATG7 axis-mediated autophagy
- The relationship between oxygen therapy, drug therapy, and COVID-19 mortality
- Monitoring hypertensive disorders in pregnancy to prevent preeclampsia in pregnant women of advanced maternal age: Trial mimicking with retrospective data
- SETD1A promotes the proliferation and glycolysis of nasopharyngeal carcinoma cells by activating the PI3K/Akt pathway
- The role of Shunaoxin pills in the treatment of chronic cerebral hypoperfusion and its main pharmacodynamic components
- TET3 governs malignant behaviors and unfavorable prognosis of esophageal squamous cell carcinoma by activating the PI3K/AKT/GSK3β/β-catenin pathway
- Associations between morphokinetic parameters of temporary-arrest embryos and the clinical prognosis in FET cycles
- Long noncoding RNA WT1-AS regulates trophoblast proliferation, migration, and invasion via the microRNA-186-5p/CADM2 axis
- The incidence of bronchiectasis in chronic obstructive pulmonary disease
- Integrated bioinformatics analysis shows integrin alpha 3 is a prognostic biomarker for pancreatic cancer
- Inhibition of miR-21 improves pulmonary vascular responses in bronchopulmonary dysplasia by targeting the DDAH1/ADMA/NO pathway
- Comparison of hospitalized patients with severe pneumonia caused by COVID-19 and influenza A (H7N9 and H1N1): A retrospective study from a designated hospital
- lncRNA ZFAS1 promotes intervertebral disc degeneration by upregulating AAK1
- Pathological characteristics of liver injury induced by N,N-dimethylformamide: From humans to animal models
- lncRNA ELFN1-AS1 enhances the progression of colon cancer by targeting miR-4270 to upregulate AURKB
- DARS-AS1 modulates cell proliferation and migration of gastric cancer cells by regulating miR-330-3p/NAT10 axis
- Dezocine inhibits cell proliferation, migration, and invasion by targeting CRABP2 in ovarian cancer
- MGST1 alleviates the oxidative stress of trophoblast cells induced by hypoxia/reoxygenation and promotes cell proliferation, migration, and invasion by activating the PI3K/AKT/mTOR pathway
- Bifidobacterium lactis Probio-M8 ameliorated the symptoms of type 2 diabetes mellitus mice by changing ileum FXR-CYP7A1
- circRNA DENND1B inhibits tumorigenicity of clear cell renal cell carcinoma via miR-122-5p/TIMP2 axis
- EphA3 targeted by miR-3666 contributes to melanoma malignancy via activating ERK1/2 and p38 MAPK pathways
- Pacemakers and methylprednisolone pulse therapy in immune-related myocarditis concomitant with complete heart block
- miRNA-130a-3p targets sphingosine-1-phosphate receptor 1 to activate the microglial and astrocytes and to promote neural injury under the high glucose condition
- Review Articles
- Current management of cancer pain in Italy: Expert opinion paper
- Hearing loss and brain disorders: A review of multiple pathologies
- The rationale for using low-molecular weight heparin in the therapy of symptomatic COVID-19 patients
- Amyotrophic lateral sclerosis and delayed onset muscle soreness in light of the impaired blink and stretch reflexes – watch out for Piezo2
- Interleukin-35 in autoimmune dermatoses: Current concepts
- Recent discoveries in microbiota dysbiosis, cholangiocytic factors, and models for studying the pathogenesis of primary sclerosing cholangitis
- Advantages of ketamine in pediatric anesthesia
- Congenital adrenal hyperplasia. Role of dentist in early diagnosis
- Migraine management: Non-pharmacological points for patients and health care professionals
- Atherogenic index of plasma and coronary artery disease: A systematic review
- Physiological and modulatory role of thioredoxins in the cellular function
- Case Reports
- Intrauterine Bakri balloon tamponade plus cervical cerclage for the prevention and treatment of postpartum haemorrhage in late pregnancy complicated with acute aortic dissection: Case series
- A case of successful pembrolizumab monotherapy in a patient with advanced lung adenocarcinoma: Use of multiple biomarkers in combination for clinical practice
- Unusual neurological manifestations of bilateral medial medullary infarction: A case report
- Atypical symptoms of malignant hyperthermia: A rare causative mutation in the RYR1 gene
- A case report of dermatomyositis with the missed diagnosis of non-small cell lung cancer and concurrence of pulmonary tuberculosis
- A rare case of endometrial polyp complicated with uterine inversion: A case report and clinical management
- Spontaneous rupturing of splenic artery aneurysm: Another reason for fatal syncope and shock (Case report and literature review)
- Fungal infection mimicking COVID-19 infection – A case report
- Concurrent aspergillosis and cystic pulmonary metastases in a patient with tongue squamous cell carcinoma
- Paraganglioma-induced inverted takotsubo-like cardiomyopathy leading to cardiogenic shock successfully treated with extracorporeal membrane oxygenation
- Lineage switch from lymphoma to myeloid neoplasms: First case series from a single institution
- Trismus during tracheal extubation as a complication of general anaesthesia – A case report
- Simultaneous treatment of a pubovesical fistula and lymph node metastasis secondary to multimodal treatment for prostate cancer: Case report and review of the literature
- Two case reports of skin vasculitis following the COVID-19 immunization
- Ureteroiliac fistula after oncological surgery: Case report and review of the literature
- Synchronous triple primary malignant tumours in the bladder, prostate, and lung harbouring TP53 and MEK1 mutations accompanied with severe cardiovascular diseases: A case report
- Huge mucinous cystic neoplasms with adhesion to the left colon: A case report and literature review
- Commentary
- Commentary on “Clinicopathological features of programmed cell death-ligand 1 expression in patients with oral squamous cell carcinoma”
- Rapid Communication
- COVID-19 fear, post-traumatic stress, growth, and the role of resilience
- Erratum
- Erratum to “Tollip promotes hepatocellular carcinoma progression via PI3K/AKT pathway”
- Erratum to “Effect of femoral head necrosis cystic area on femoral head collapse and stress distribution in femoral head: A clinical and finite element study”
- Erratum to “lncRNA NORAD promotes lung cancer progression by competitively binding to miR-28-3p with E2F2”
- Retraction
- Expression and role of ABIN1 in sepsis: In vitro and in vivo studies
- Retraction to “miR-519d downregulates LEP expression to inhibit preeclampsia development”
- Special Issue Computational Intelligence Methodologies Meets Recurrent Cancers - Part II
- Usefulness of close surveillance for rectal cancer patients after neoadjuvant chemoradiotherapy
Articles in the same Issue
- Research Articles
- AMBRA1 attenuates the proliferation of uveal melanoma cells
- A ceRNA network mediated by LINC00475 in papillary thyroid carcinoma
- Differences in complications between hepatitis B-related cirrhosis and alcohol-related cirrhosis
- Effect of gestational diabetes mellitus on lipid profile: A systematic review and meta-analysis
- Long noncoding RNA NR2F1-AS1 stimulates the tumorigenic behavior of non-small cell lung cancer cells by sponging miR-363-3p to increase SOX4
- Promising novel biomarkers and candidate small-molecule drugs for lung adenocarcinoma: Evidence from bioinformatics analysis of high-throughput data
- Plasmapheresis: Is it a potential alternative treatment for chronic urticaria?
- The biomarkers of key miRNAs and gene targets associated with extranodal NK/T-cell lymphoma
- Gene signature to predict prognostic survival of hepatocellular carcinoma
- Effects of miRNA-199a-5p on cell proliferation and apoptosis of uterine leiomyoma by targeting MED12
- Does diabetes affect paraneoplastic thrombocytosis in colorectal cancer?
- Is there any effect on imprinted genes H19, PEG3, and SNRPN during AOA?
- Leptin and PCSK9 concentrations are associated with vascular endothelial cytokines in patients with stable coronary heart disease
- Pericentric inversion of chromosome 6 and male fertility problems
- Staple line reinforcement with nebulized cyanoacrylate glue in laparoscopic sleeve gastrectomy: A propensity score-matched study
- Retrospective analysis of crescent score in clinical prognosis of IgA nephropathy
- Expression of DNM3 is associated with good outcome in colorectal cancer
- Activation of SphK2 contributes to adipocyte-induced EOC cell proliferation
- CRRT influences PICCO measurements in febrile critically ill patients
- SLCO4A1-AS1 mediates pancreatic cancer development via miR-4673/KIF21B axis
- lncRNA ACTA2-AS1 inhibits malignant phenotypes of gastric cancer cells
- circ_AKT3 knockdown suppresses cisplatin resistance in gastric cancer
- Prognostic value of nicotinamide N-methyltransferase in human cancers: Evidence from a meta-analysis and database validation
- GPC2 deficiency inhibits cell growth and metastasis in colon adenocarcinoma
- A pan-cancer analysis of the oncogenic role of Holliday junction recognition protein in human tumors
- Radiation increases COL1A1, COL3A1, and COL1A2 expression in breast cancer
- Association between preventable risk factors and metabolic syndrome
- miR-29c-5p knockdown reduces inflammation and blood–brain barrier disruption by upregulating LRP6
- Cardiac contractility modulation ameliorates myocardial metabolic remodeling in a rabbit model of chronic heart failure through activation of AMPK and PPAR-α pathway
- Quercitrin protects human bronchial epithelial cells from oxidative damage
- Smurf2 suppresses the metastasis of hepatocellular carcinoma via ubiquitin degradation of Smad2
- circRNA_0001679/miR-338-3p/DUSP16 axis aggravates acute lung injury
- Sonoclot’s usefulness in prediction of cardiopulmonary arrest prognosis: A proof of concept study
- Four drug metabolism-related subgroups of pancreatic adenocarcinoma in prognosis, immune infiltration, and gene mutation
- Decreased expression of miR-195 mediated by hypermethylation promotes osteosarcoma
- LMO3 promotes proliferation and metastasis of papillary thyroid carcinoma cells by regulating LIMK1-mediated cofilin and the β-catenin pathway
- Cx43 upregulation in HUVECs under stretch via TGF-β1 and cytoskeletal network
- Evaluation of menstrual irregularities after COVID-19 vaccination: Results of the MECOVAC survey
- Histopathologic findings on removed stomach after sleeve gastrectomy. Do they influence the outcome?
- Analysis of the expression and prognostic value of MT1-MMP, β1-integrin and YAP1 in glioma
- Optimal diagnosis of the skin cancer using a hybrid deep neural network and grasshopper optimization algorithm
- miR-223-3p alleviates TGF-β-induced epithelial-mesenchymal transition and extracellular matrix deposition by targeting SP3 in endometrial epithelial cells
- Clinical value of SIRT1 as a prognostic biomarker in esophageal squamous cell carcinoma, a systematic meta-analysis
- circ_0020123 promotes cell proliferation and migration in lung adenocarcinoma via PDZD8
- miR-22-5p regulates the self-renewal of spermatogonial stem cells by targeting EZH2
- hsa-miR-340-5p inhibits epithelial–mesenchymal transition in endometriosis by targeting MAP3K2 and inactivating MAPK/ERK signaling
- circ_0085296 inhibits the biological functions of trophoblast cells to promote the progression of preeclampsia via the miR-942-5p/THBS2 network
- TCD hemodynamics findings in the subacute phase of anterior circulation stroke patients treated with mechanical thrombectomy
- Development of a risk-stratification scoring system for predicting risk of breast cancer based on non-alcoholic fatty liver disease, non-alcoholic fatty pancreas disease, and uric acid
- Tollip promotes hepatocellular carcinoma progression via PI3K/AKT pathway
- circ_0062491 alleviates periodontitis via the miR-142-5p/IGF1 axis
- Human amniotic fluid as a source of stem cells
- lncRNA NONRATT013819.2 promotes transforming growth factor-β1-induced myofibroblastic transition of hepatic stellate cells by miR24-3p/lox
- NORAD modulates miR-30c-5p-LDHA to protect lung endothelial cells damage
- Idiopathic pulmonary fibrosis telemedicine management during COVID-19 outbreak
- Risk factors for adverse drug reactions associated with clopidogrel therapy
- Serum zinc associated with immunity and inflammatory markers in Covid-19
- The relationship between night shift work and breast cancer incidence: A systematic review and meta-analysis of observational studies
- LncRNA expression in idiopathic achalasia: New insight and preliminary exploration into pathogenesis
- Notoginsenoside R1 alleviates spinal cord injury through the miR-301a/KLF7 axis to activate Wnt/β-catenin pathway
- Moscatilin suppresses the inflammation from macrophages and T cells
- Zoledronate promotes ECM degradation and apoptosis via Wnt/β-catenin
- Epithelial-mesenchymal transition-related genes in coronary artery disease
- The effect evaluation of traditional vaginal surgery and transvaginal mesh surgery for severe pelvic organ prolapse: 5 years follow-up
- Repeated partial splenic artery embolization for hypersplenism improves platelet count
- Low expression of miR-27b in serum exosomes of non-small cell lung cancer facilitates its progression by affecting EGFR
- Exosomal hsa_circ_0000519 modulates the NSCLC cell growth and metastasis via miR-1258/RHOV axis
- miR-455-5p enhances 5-fluorouracil sensitivity in colorectal cancer cells by targeting PIK3R1 and DEPDC1
- The effect of tranexamic acid on the reduction of intraoperative and postoperative blood loss and thromboembolic risk in patients with hip fracture
- Isocitrate dehydrogenase 1 mutation in cholangiocarcinoma impairs tumor progression by sensitizing cells to ferroptosis
- Artemisinin protects against cerebral ischemia and reperfusion injury via inhibiting the NF-κB pathway
- A 16-gene signature associated with homologous recombination deficiency for prognosis prediction in patients with triple-negative breast cancer
- Lidocaine ameliorates chronic constriction injury-induced neuropathic pain through regulating M1/M2 microglia polarization
- MicroRNA 322-5p reduced neuronal inflammation via the TLR4/TRAF6/NF-κB axis in a rat epilepsy model
- miR-1273h-5p suppresses CXCL12 expression and inhibits gastric cancer cell invasion and metastasis
- Clinical characteristics of pneumonia patients of long course of illness infected with SARS-CoV-2
- circRNF20 aggravates the malignancy of retinoblastoma depending on the regulation of miR-132-3p/PAX6 axis
- Linezolid for resistant Gram-positive bacterial infections in children under 12 years: A meta-analysis
- Rack1 regulates pro-inflammatory cytokines by NF-κB in diabetic nephropathy
- Comprehensive analysis of molecular mechanism and a novel prognostic signature based on small nuclear RNA biomarkers in gastric cancer patients
- Smog and risk of maternal and fetal birth outcomes: A retrospective study in Baoding, China
- Let-7i-3p inhibits the cell cycle, proliferation, invasion, and migration of colorectal cancer cells via downregulating CCND1
- β2-Adrenergic receptor expression in subchondral bone of patients with varus knee osteoarthritis
- Possible impact of COVID-19 pandemic and lockdown on suicide behavior among patients in Southeast Serbia
- In vitro antimicrobial activity of ozonated oil in liposome eyedrop against multidrug-resistant bacteria
- Potential biomarkers for inflammatory response in acute lung injury
- A low serum uric acid concentration predicts a poor prognosis in adult patients with candidemia
- Antitumor activity of recombinant oncolytic vaccinia virus with human IL2
- ALKBH5 inhibits TNF-α-induced apoptosis of HUVECs through Bcl-2 pathway
- Risk prediction of cardiovascular disease using machine learning classifiers
- Value of ultrasonography parameters in diagnosing polycystic ovary syndrome
- Bioinformatics analysis reveals three key genes and four survival genes associated with youth-onset NSCLC
- Identification of autophagy-related biomarkers in patients with pulmonary arterial hypertension based on bioinformatics analysis
- Protective effects of glaucocalyxin A on the airway of asthmatic mice
- Overexpression of miR-100-5p inhibits papillary thyroid cancer progression via targeting FZD8
- Bioinformatics-based analysis of SUMOylation-related genes in hepatocellular carcinoma reveals a role of upregulated SAE1 in promoting cell proliferation
- Effectiveness and clinical benefits of new anti-diabetic drugs: A real life experience
- Identification of osteoporosis based on gene biomarkers using support vector machine
- Tanshinone IIA reverses oxaliplatin resistance in colorectal cancer through microRNA-30b-5p/AVEN axis
- miR-212-5p inhibits nasopharyngeal carcinoma progression by targeting METTL3
- Association of ST-T changes with all-cause mortality among patients with peripheral T-cell lymphomas
- LINC00665/miRNAs axis-mediated collagen type XI alpha 1 correlates with immune infiltration and malignant phenotypes in lung adenocarcinoma
- The perinatal factors that influence the excretion of fecal calprotectin in premature-born children
- Effect of femoral head necrosis cystic area on femoral head collapse and stress distribution in femoral head: A clinical and finite element study
- Does the use of 3D-printed cones give a chance to postpone the use of megaprostheses in patients with large bone defects in the knee joint?
- lncRNA HAGLR modulates myocardial ischemia–reperfusion injury in mice through regulating miR-133a-3p/MAPK1 axis
- Protective effect of ghrelin on intestinal I/R injury in rats
- In vivo knee kinematics of an innovative prosthesis design
- Relationship between the height of fibular head and the incidence and severity of knee osteoarthritis
- lncRNA WT1-AS attenuates hypoxia/ischemia-induced neuronal injury during cerebral ischemic stroke via miR-186-5p/XIAP axis
- Correlation of cardiac troponin T and APACHE III score with all-cause in-hospital mortality in critically ill patients with acute pulmonary embolism
- LncRNA LINC01857 reduces metastasis and angiogenesis in breast cancer cells via regulating miR-2052/CENPQ axis
- Endothelial cell-specific molecule 1 (ESM1) promoted by transcription factor SPI1 acts as an oncogene to modulate the malignant phenotype of endometrial cancer
- SELENBP1 inhibits progression of colorectal cancer by suppressing epithelial–mesenchymal transition
- Visfatin is negatively associated with coronary artery lesions in subjects with impaired fasting glucose
- Treatment and outcomes of mechanical complications of acute myocardial infarction during the Covid-19 era: A comparison with the pre-Covid-19 period. A systematic review and meta-analysis
- Neonatal stroke surveillance study protocol in the United Kingdom and Republic of Ireland
- Oncogenic role of TWF2 in human tumors: A pan-cancer analysis
- Mean corpuscular hemoglobin predicts the length of hospital stay independent of severity classification in patients with acute pancreatitis
- Association of gallstone and polymorphisms of UGT1A1*27 and UGT1A1*28 in patients with hepatitis B virus-related liver failure
- TGF-β1 upregulates Sar1a expression and induces procollagen-I secretion in hypertrophic scarring fibroblasts
- Antisense lncRNA PCNA-AS1 promotes esophageal squamous cell carcinoma progression through the miR-2467-3p/PCNA axis
- NK-cell dysfunction of acute myeloid leukemia in relation to the renin–angiotensin system and neurotransmitter genes
- The effect of dilution with glucose and prolonged injection time on dexamethasone-induced perineal irritation – A randomized controlled trial
- miR-146-5p restrains calcification of vascular smooth muscle cells by suppressing TRAF6
- Role of lncRNA MIAT/miR-361-3p/CCAR2 in prostate cancer cells
- lncRNA NORAD promotes lung cancer progression by competitively binding to miR-28-3p with E2F2
- Noninvasive diagnosis of AIH/PBC overlap syndrome based on prediction models
- lncRNA FAM230B is highly expressed in colorectal cancer and suppresses the maturation of miR-1182 to increase cell proliferation
- circ-LIMK1 regulates cisplatin resistance in lung adenocarcinoma by targeting miR-512-5p/HMGA1 axis
- LncRNA SNHG3 promoted cell proliferation, migration, and metastasis of esophageal squamous cell carcinoma via regulating miR-151a-3p/PFN2 axis
- Risk perception and affective state on work exhaustion in obstetrics during the COVID-19 pandemic
- lncRNA-AC130710/miR-129-5p/mGluR1 axis promote migration and invasion by activating PKCα-MAPK signal pathway in melanoma
- SNRPB promotes cell cycle progression in thyroid carcinoma via inhibiting p53
- Xylooligosaccharides and aerobic training regulate metabolism and behavior in rats with streptozotocin-induced type 1 diabetes
- Serpin family A member 1 is an oncogene in glioma and its translation is enhanced by NAD(P)H quinone dehydrogenase 1 through RNA-binding activity
- Silencing of CPSF7 inhibits the proliferation, migration, and invasion of lung adenocarcinoma cells by blocking the AKT/mTOR signaling pathway
- Ultrasound-guided lumbar plexus block versus transversus abdominis plane block for analgesia in children with hip dislocation: A double-blind, randomized trial
- Relationship of plasma MBP and 8-oxo-dG with brain damage in preterm
- Identification of a novel necroptosis-associated miRNA signature for predicting the prognosis in head and neck squamous cell carcinoma
- Delayed femoral vein ligation reduces operative time and blood loss during hip disarticulation in patients with extremity tumors
- The expression of ASAP3 and NOTCH3 and the clinicopathological characteristics of adult glioma patients
- Longitudinal analysis of factors related to Helicobacter pylori infection in Chinese adults
- HOXA10 enhances cell proliferation and suppresses apoptosis in esophageal cancer via activating p38/ERK signaling pathway
- Meta-analysis of early-life antibiotic use and allergic rhinitis
- Marital status and its correlation with age, race, and gender in prognosis of tonsil squamous cell carcinomas
- HPV16 E6E7 up-regulates KIF2A expression by activating JNK/c-Jun signal, is beneficial to migration and invasion of cervical cancer cells
- Amino acid profiles in the tissue and serum of patients with liver cancer
- Pain in critically ill COVID-19 patients: An Italian retrospective study
- Immunohistochemical distribution of Bcl-2 and p53 apoptotic markers in acetamiprid-induced nephrotoxicity
- Estradiol pretreatment in GnRH antagonist protocol for IVF/ICSI treatment
- Long non-coding RNAs LINC00689 inhibits the apoptosis of human nucleus pulposus cells via miR-3127-5p/ATG7 axis-mediated autophagy
- The relationship between oxygen therapy, drug therapy, and COVID-19 mortality
- Monitoring hypertensive disorders in pregnancy to prevent preeclampsia in pregnant women of advanced maternal age: Trial mimicking with retrospective data
- SETD1A promotes the proliferation and glycolysis of nasopharyngeal carcinoma cells by activating the PI3K/Akt pathway
- The role of Shunaoxin pills in the treatment of chronic cerebral hypoperfusion and its main pharmacodynamic components
- TET3 governs malignant behaviors and unfavorable prognosis of esophageal squamous cell carcinoma by activating the PI3K/AKT/GSK3β/β-catenin pathway
- Associations between morphokinetic parameters of temporary-arrest embryos and the clinical prognosis in FET cycles
- Long noncoding RNA WT1-AS regulates trophoblast proliferation, migration, and invasion via the microRNA-186-5p/CADM2 axis
- The incidence of bronchiectasis in chronic obstructive pulmonary disease
- Integrated bioinformatics analysis shows integrin alpha 3 is a prognostic biomarker for pancreatic cancer
- Inhibition of miR-21 improves pulmonary vascular responses in bronchopulmonary dysplasia by targeting the DDAH1/ADMA/NO pathway
- Comparison of hospitalized patients with severe pneumonia caused by COVID-19 and influenza A (H7N9 and H1N1): A retrospective study from a designated hospital
- lncRNA ZFAS1 promotes intervertebral disc degeneration by upregulating AAK1
- Pathological characteristics of liver injury induced by N,N-dimethylformamide: From humans to animal models
- lncRNA ELFN1-AS1 enhances the progression of colon cancer by targeting miR-4270 to upregulate AURKB
- DARS-AS1 modulates cell proliferation and migration of gastric cancer cells by regulating miR-330-3p/NAT10 axis
- Dezocine inhibits cell proliferation, migration, and invasion by targeting CRABP2 in ovarian cancer
- MGST1 alleviates the oxidative stress of trophoblast cells induced by hypoxia/reoxygenation and promotes cell proliferation, migration, and invasion by activating the PI3K/AKT/mTOR pathway
- Bifidobacterium lactis Probio-M8 ameliorated the symptoms of type 2 diabetes mellitus mice by changing ileum FXR-CYP7A1
- circRNA DENND1B inhibits tumorigenicity of clear cell renal cell carcinoma via miR-122-5p/TIMP2 axis
- EphA3 targeted by miR-3666 contributes to melanoma malignancy via activating ERK1/2 and p38 MAPK pathways
- Pacemakers and methylprednisolone pulse therapy in immune-related myocarditis concomitant with complete heart block
- miRNA-130a-3p targets sphingosine-1-phosphate receptor 1 to activate the microglial and astrocytes and to promote neural injury under the high glucose condition
- Review Articles
- Current management of cancer pain in Italy: Expert opinion paper
- Hearing loss and brain disorders: A review of multiple pathologies
- The rationale for using low-molecular weight heparin in the therapy of symptomatic COVID-19 patients
- Amyotrophic lateral sclerosis and delayed onset muscle soreness in light of the impaired blink and stretch reflexes – watch out for Piezo2
- Interleukin-35 in autoimmune dermatoses: Current concepts
- Recent discoveries in microbiota dysbiosis, cholangiocytic factors, and models for studying the pathogenesis of primary sclerosing cholangitis
- Advantages of ketamine in pediatric anesthesia
- Congenital adrenal hyperplasia. Role of dentist in early diagnosis
- Migraine management: Non-pharmacological points for patients and health care professionals
- Atherogenic index of plasma and coronary artery disease: A systematic review
- Physiological and modulatory role of thioredoxins in the cellular function
- Case Reports
- Intrauterine Bakri balloon tamponade plus cervical cerclage for the prevention and treatment of postpartum haemorrhage in late pregnancy complicated with acute aortic dissection: Case series
- A case of successful pembrolizumab monotherapy in a patient with advanced lung adenocarcinoma: Use of multiple biomarkers in combination for clinical practice
- Unusual neurological manifestations of bilateral medial medullary infarction: A case report
- Atypical symptoms of malignant hyperthermia: A rare causative mutation in the RYR1 gene
- A case report of dermatomyositis with the missed diagnosis of non-small cell lung cancer and concurrence of pulmonary tuberculosis
- A rare case of endometrial polyp complicated with uterine inversion: A case report and clinical management
- Spontaneous rupturing of splenic artery aneurysm: Another reason for fatal syncope and shock (Case report and literature review)
- Fungal infection mimicking COVID-19 infection – A case report
- Concurrent aspergillosis and cystic pulmonary metastases in a patient with tongue squamous cell carcinoma
- Paraganglioma-induced inverted takotsubo-like cardiomyopathy leading to cardiogenic shock successfully treated with extracorporeal membrane oxygenation
- Lineage switch from lymphoma to myeloid neoplasms: First case series from a single institution
- Trismus during tracheal extubation as a complication of general anaesthesia – A case report
- Simultaneous treatment of a pubovesical fistula and lymph node metastasis secondary to multimodal treatment for prostate cancer: Case report and review of the literature
- Two case reports of skin vasculitis following the COVID-19 immunization
- Ureteroiliac fistula after oncological surgery: Case report and review of the literature
- Synchronous triple primary malignant tumours in the bladder, prostate, and lung harbouring TP53 and MEK1 mutations accompanied with severe cardiovascular diseases: A case report
- Huge mucinous cystic neoplasms with adhesion to the left colon: A case report and literature review
- Commentary
- Commentary on “Clinicopathological features of programmed cell death-ligand 1 expression in patients with oral squamous cell carcinoma”
- Rapid Communication
- COVID-19 fear, post-traumatic stress, growth, and the role of resilience
- Erratum
- Erratum to “Tollip promotes hepatocellular carcinoma progression via PI3K/AKT pathway”
- Erratum to “Effect of femoral head necrosis cystic area on femoral head collapse and stress distribution in femoral head: A clinical and finite element study”
- Erratum to “lncRNA NORAD promotes lung cancer progression by competitively binding to miR-28-3p with E2F2”
- Retraction
- Expression and role of ABIN1 in sepsis: In vitro and in vivo studies
- Retraction to “miR-519d downregulates LEP expression to inhibit preeclampsia development”
- Special Issue Computational Intelligence Methodologies Meets Recurrent Cancers - Part II
- Usefulness of close surveillance for rectal cancer patients after neoadjuvant chemoradiotherapy