Abstract
Zinc finger nuclear transcription factor, X-box binding 1-type containing 1 antisense RNA 1 (ZFAS1) functions as an oncogenic long noncoding RNA (lncRNA) to promote proliferation and metastasis of endometrial carcinoma cell; however, the underlying mechanism has not been fully understood. First, RT-qPCR analysis of endometrial carcinoma tissues and cells showed that ZFAS1 was enriched in endometrial carcinoma tissues and cells. miR-34b was reduced in endometrial carcinoma and suggested negative correlation with ZFAS1 in endometrial carcinoma. Second, functional assays demonstrated that siRNA-mediated silence of ZFAS1 suppressed endometrial carcinoma cell proliferation and metastasis. Third, ZFAS1 bind to miR-34b and negatively regulate expression of miR-34b in endometrial carcinoma cells. miR-34b also bind to and negatively regulate expression of vascular endothelial growth factor A (VEGFA) in endometrial carcinoma cells. Lastly, knockdown of miR-34b counteracted with the suppressive effects of ZFAS1 silence on endometrial carcinoma cell proliferation and metastasis. In conclusion, lncRNA ZFAS1 functioned as an oncogene to promote endometrial carcinoma cell proliferation and metastasis through miR-34b/VEGFA axis.
1 Introduction
Endometrial cancer is a common epithelial malignancy of the female reproductive system, with the fourth highest incidence among female malignancies and the second leading cause of death from gynecological cancer worldwide [1]. Standard treatment, such as surgical resection, has improved the overall survival rate of patients at early stage of endometrial cancer, while has little effect on the survival rate of patients at advanced stage [2]. The 5-year overall survival rate of patients with advanced endometrial cancer is less than 20% [3]. Therefore, investigation of therapeutic targets for endometrial cancer is of great importance to improve the survival rate.
In recent years, noncoding RNAs, including long noncoding RNA (lncRNAs) and microRNAs (miRNAs), have been shown to be key regulators of cancer, including endometrial cancer [4]. Meanwhile, lncRNAs are reported to be involved in almost all cancer metastasis processes, including proliferation, invasion, and metastasis, through transcriptional or post-transcriptional regulation as well as scaffolds for lncRNA, miRNA, and protein interactions [5]. lncRNA Zinc finger nuclear transcription factor, X-box binding 1-type containing 1 antisense RNA 1 (ZFAS1) was reported to be a prognostic factor in glioma [6] and multiple human cancers [7], and participated in progression of gastric cancer [8], nasopharyngeal carcinoma [9], hepatocellular carcinoma [10], and head and neck squamous cell carcinomas [11]. Downregulation of ZFAS1 repressed thyroid carcinoma progression [12]. Recent study showed that ZFAS1 promoted endometrial carcinoma cell proliferation and epithelial–mesenchymal transition [13]. However, the underlying mechanism involved in ZFAS1-mediated endometrial carcinoma progression has not been fully understood.
lncRNAs function as competing endogenous RNA to mediate miRNA–mRNA signature and participate in progression of endometrial carcinoma [14]. ZFAS1 has been reported to sponge miR-1271-5p to promote lung adenocarcinoma progression [15], and regulate ovarian cancer metastasis through sponging miR-548e [16]. miR-34b was predicted as binding target of ZFAS1 via StarBase website [17]. miR-34b was reported to be a tumor suppressor of endometrial serous adenocarcinoma [18], and miR-34b suppressed endometrial carcinoma cell growth and metastasis [19]. Therefore, we hypothesized that ZFAS1 might promote endometrial carcinoma progression through sponging of miR-34b.
This study first evaluated the expression level of ZFAS1 in endometrial carcinoma tissues and cells and then assessed the functional role of ZFAS1 on endometrial carcinoma cell growth and metastasis. The downstream miRNA–mRNA target involved in ZFAS1-mediated endometrial carcinoma progression was determined in this study.
2 Methods
2.1 Collection of tissue specimen
Sixty pair of tumor and adjacent tissues were collected from patients with endometrial carcinoma via surgical resection. The patients with written informed consents were recruited at Affiliated Hangzhou First People’s Hospital of Zhejiang University, and the experiment was approved by Affiliated Hangzhou First People’s Hospital of Zhejiang University and in accordance with 1964 Helsinki Declaration.
2.2 Cell culture and transfection
Immortalized stromal cell line (hEM15A) and endometrial carcinoma cell lines (HEC-1B, Ishikawa, KLE, and RL-952) were purchased from ATCC (Manassas, VA, USA). DMEM medium (HyClone, Logan, UT, USA) containing 10% of fetal bovine serum (Gibco BRL, Gaithersburg, MD, USA) was used to culture the cells at 37°C in a humidified incubator. The siRNAs targeting ZFAS1 (si-ZFAS1#1 or #2), si- vascular endothelial growth factor A (VEGFA), pcDNA-ZFAS1, miR-34b mimic, and inhibitor, as well as the negative controls (si-NC, pc-DNA, NC-mimic, and inh NC), were synthesized by GenePharma (Suzhou, China). HEC-1B was transfected with siRNAs, pc-DNAs, mimic, or inhibitor via Lipofectamine 2000 (Thermo Fisher Scientific, Waltham, MA, USA).
2.3 Cell viability and proliferation
HEC-1B and Ishikawa were plated in a 96-well plate for 24 h and then conducted with indicated transfections. Cells in each well were incubated with 10 μL CCK8 solution (Sigma-Aldrich, St. Louis, MO, USA) at indicated time post transfection (0, 24, 48, 72 h) for 2 h. Absorbance at 450 nm was measured by a spectrometer (Thermo Fisher Scientific). HEC-1B and Ishikawa were plated in a 6-well plate for 24 h and then conducted with indicated transfections. Two weeks later, cells in each well were fixed in 10% of formaldehyde and stained with 0.4% of crystal violet (Sigma-Aldrich). The colonies were measured under a light microscope (Olympus Corp. Tokyo, Japan).
2.4 Cell migration and invasion
HEC-1B and Ishikawa were plated in a 6-well plate for 24 h and then conducted with indicated transfections for another two days. A pipette tip was used to generate wound scratch in each well. Twenty-four hours later, the wound width was calculated under microscope (Olympus Corp.). Transfected HEC-1B and Ishikawa were suspended in 200 μL serum-free DMEM medium and then seeded into the upper chamber of Transwell insert chamber (Corning, Tewksbury, MA, USA) with matrigel coating (BD Bioscience, San Jose, CA, USA). The lower chamber was filled with 600 µL of DMEM containing 10% of fetal bovine serum. Twenty-four hours later, the invasive cells in the lower chamber were fixed in 4% of paraformaldehyde and stained with 1% of crystal violet. Cells were measured under microscope (Olympus Corp.).
2.5 Cell apoptosis and luciferase reporter assays
HEC-1B and Ishikawa were harvested and then suspended in binding buffer from ApoDETECT Annexin V-FITC Kit (Thermo Fisher Scientific Inc). The cells were analyzed by FACS flow cytometer (Attune, Life Technologies, Darmstadt, Germany) followed by incubation with Annexin V-FITC and PI (Thermo Fisher Scientific Inc). The wildtype sequences of ZFAS1 or VEGFA containing the binding sites of miR-34b were subcloned into the pmirGLO vector (Promega, Madison, WI, USA). The mutant sequences with mutations at the binding sites of miR-34b were also subcloned into the pmirGLO vector. HEC-1B was cotransfected with the pmirGLO vectors and miR-34b mimic or NC mimic for two days. The luciferase activities were determined by luciferase reporter assay kit (Promega).
2.6 RNA immunoprecipitation
HEC-1B was lysed in RIPA lysis buffer (Millipore, Bedford, MA, USA), and the cell extracts (100 μL) were incubated with magnetic beads conjugated to anti-Ago2 or anti-IgG antibodies. Proteinase K was used to digest the proteins, and the immunoprecipitated RNAs were isolated and conducted with qRT-PCR analysis.
2.7 qRT-PCR
RNAs were isolated from endometrial carcinoma tissues or cells by Trizol (Thermo Fisher Scientific), and miRcute miRNA isolation kit (Tiangen, Beijing, China) was used to extract miRNAs. RNAs and miRNAs were then converted into cDNAs by MMLV reverse transcriptase (Promega). The fold changes of ZFAS1, miR-34b and VEGFA expression compared to U6 or GAPDH were determined by SYBR Green Master (TaKaRa, Dalian, China) with primer sequences as listed in Table 1.
Primer
| ID | Sequence (5′–3′) |
|---|---|
| GAPDH F | AGGTCGGTGTGAACGGATTTG |
| GAPDH R | TGTAGACCATGTAGTTGAGGTC |
| U6 F | CTCGCTTCGGCAGCACA |
| U6 R | AACGCTTCACGAATTTGCGT |
| miR-34b F | CCAGGACCAGAGGAAACCT |
| miR-34b R | GCTAGCCTCTGGATTTGA |
| ZFAS1 F | ACGTGCAGACATCTACAACCT |
| ZFAS1 R | TACTTCCAACACCCGCAT |
| VEGFA F | TTGCCTTGCTGCTCTACCT |
| VEGFA R | GATGGCAGTAGCTGCGCTG |
2.8 Western blot
Endometrial carcinoma cells were lysed in RIPA Lysis and Extraction Buffer (Thermo Fisher Scientific), and the protein concentration of the cellular lysates was determined by acid protein kit (Thermo Fisher Scientific). The lysates were separated by SDS-PAGE and then electro-transferred onto PVDF membrane (Millipore, Bedford, MA, USA). The membranes were blocked in 5% of BSA, and probed overnight with the primary antibodies: anti-VEGFA (1:2,000, Cell Signaling, Beverly, MA, USA) and anti-β-actin (1:3,000, Cell Signaling). Following incubation with horseradish peroxidase-labeled secondary antibody (1:5,000; Cell Signaling), the immunoreactivities were detected by enhanced chemiluminescence (KeyGen, Nanjin, China).
2.9 Statistical analysis
Data were expressed as mean value ± SEM, and analyzed with one-way analysis of variance or student’s t test under GraphPad Prism software. The p value <0.05 was considered as statistically significant.
-
Ethics approval: Ethical approval was obtained from the Ethics Committee of Affiliated Hangzhou First People’s Hospital of Zhejiang University.
-
Informed consent: Written informed consent was obtained from a legally authorized representative(s) for anonymized patient information to be published in this article.
3 Results
3.1 Elevated ZFAS1 in endometrial carcinoma
To investigate the relation between ZFAS1 and endometrial carcinoma, expression level of ZFAS1 in endometrial carcinoma tissues and cells were evaluated by qRT-PCR. As shown in Figure 1a, ZFAS1 was enhanced in the endometrial carcinoma tissues compared to adjacent tissues. Similarly, upregulation of ZFAS1 in endometrial carcinoma cell lines (HEC-1B, Ishikawa, KLE, and RL-952) was also verified by qRT-PCR (Figure 1b).

Elevated ZFAS1 in endometrial carcinoma. (a) ZFAS1 was enhanced in the endometrial carcinoma tissues compared to adjacent tissues. (b) ZFAS1 was enhanced in the endometrial carcinoma cell lines (HEC-1B, Ishikawa and KLE, RL-952) compared to hEM15A. *p < 0.05, **p < 0.01 and ***p < 0.0001.
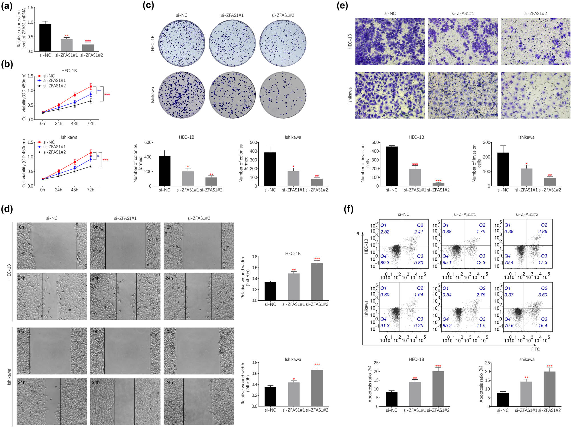
3.2 Silence of ZFAS1 suppressed endometrial carcinoma cell growth and metastasis
Loss-of-functional assays were then applied to detect the role of ZFAS1 on endometrial carcinoma progression. siRNAs-mediated knockdown of ZFAS1 was verified by qRT-PCR (Figure 2a). si-ZFAS1#2 showed lower expression of ZFAS1 than si-ZFAS1#1 (Figure 2a). Transfection with si-ZFAS1#1 and #2 decreased cell proliferation of HEC-1B and Ishikawa (Figure 2b and c). Cell migration (Figure 2d) and invasion (Figure 2e) were repressed by silence of ZFAS1. Moreover, transfection with si-ZFAS1#1 and #2 promoted cell apoptosis of HEC-1B and Ishikawa (Figure 2f). These results suggested the anti-proliferative and anti-invasive capacities of ZFAS1 silence on endometrial carcinoma progression.

Silence of ZFAS1 suppressed endometrial carcinoma cell growth and metastasis. (a) Transfection with si-ZFAS1#1 or #2 decreased expression of ZFAS1 in HEC-1B. (b) Transfection with si-ZFAS1#1 and #2 decreased cell viability of HEC-1B and Ishikawa. (c) Transfection with si-ZFAS1#1 and #2 suppressed cell proliferation of HEC-1B and Ishikawa. (d) Transfection with si-ZFAS1#1 and #2 suppressed cell migration of HEC-1B and Ishikawa. (e) Transfection with si-ZFAS1#1 and #2 suppressed cell invasion of HEC-1B and Ishikawa. (f) Transfection with si-ZFAS1#1 and #2 promoted cell apoptosis of HEC-1B and Ishikawa.**p < 0.01 and ***p < 0.0001.
3.3 ZFAS1 bind to miR-34b
Potential sponging miRNA of ZFAS1 was predicted as miR-34b via lncBase (Figure 3a). Expression level of miR-34b was reduced in endometrial carcinoma tissues (Figure 3b) and cells (Figure 3c). Luciferase activity assay confirmed the binding ability between miR-34b and ZFAS1 by demonstrating that miR-34b mimic decreased the activity of wildtype pmirGLO-ZFAS1, while it had no significant effect on mutant pmirGLO-ZFAS1 (Figure 3d). RNA immunoprecipitation showed that miR-34b and ZFAS1 were enriched in magnetic beads conjugated with anti-AGO2 (Figure 3e), further confirming that ZFAS1 bind to miR-34b. Moreover, expression of miR-34b decreased in HEC-1B transfected with si-ZFAS1#2, while increased by pcDNA-mediated over-expression of ZFAS1 (Figure 3f). The negative correlation between ZFAS1 and miR-34b in endometrial carcinoma tissues (Figure 3g) suggests that ZFAS1 might regulate endometrial carcinoma progression through sponging of miR-34b.

ZFAS1 bind to miR-34b. (a) Potential binding site between ZFAS1 and miR-34b. (b) miR-34b was reduced in the endometrial carcinoma tissues compared to adjacent tissues. (c) miR-34b was reduced in the endometrial carcinoma cell lines (HEC-1B, Ishikawa, KLE and RL-952) compared to hEM15A. (d) miR-34b mimic decreased activity of wild type pmirGLO-ZFAS1, while it had no significant effect on mutant pmirGLO-ZFAS1. (e) Expression of miR-34b was decreased in HEC-1B transfected with si-ZFAS1#2, while increased by pcDNA-mediated over-expression of ZFAS1. (f) Negative correlation between ZFAS1 and miR-34b in endometrial carcinoma tissues. **, ## p < 0.01 and ***p < 0.0001.
3.4 miR-34b bind to VEGFA
Potential binding mRNA of miR-34b was predicted as VEGFA via starBase (Figure 4a). Luciferase activity assay demonstrated that miR-34b mimic decreased the activity of wildtype pmirGLO-VEGFA, while it had no significant effect on mutant pmirGLO-VEGFA (Figure 4b), showing that miR-34b bind to VEGFA. Moreover, mRNA (Figure 4c) and protein (Figure 4d and e) expression of VEGFA were decreased in HEC-1B transfected with miR-34b mimic, while increased by ZFAS1 over-expression (Figure 4c–e). pcDNA-mediated over-expression of ZFAS1 attenuated miR-43b mimic-induced decrease in mRNA (Figure 4c) and protein (Figure 4d and e) expression of VEGFA, indicating that ZFAS1 might sponge miR-34b to increase VEGFA in endometrial carcinoma. HEC-1B was transfected with si-VEGFA (Figure 4f). Knockdown of VEGFA decreased cell proliferation (Figure 4g and h), suppressed cell migration (Figure 4i) and invasion (Figure 4j), and promoted the cell apoptosis (Figure 4k) of HEC-1B.

miR-34b bind to VEGFA. (a) Potential binding site between miR-34b and VEGFA. (b) miR-34b mimic decreased activity of wild type pmirGLO-VEGFA, while it had no significant effect on mutant pmirGLO-VEGFA. (c) mRNA expression of VEGFA was decreased in HEC-1B transfected with miR-34b mimic, while increased by pcDNA-ZFAS1. Over-expression of ZFAS1 attenuated miR-34b mimic-induced decrease in VEGFA. (d) Protein expression of VEGFA was decreased in HEC-1B transfected with miR-34b mimic, while increased by pcDNA-ZFAS1. Over-expression of ZFAS1 attenuated miR-34b mimic-induced decrease in VEGFA. (e) Protein expression of VEGFA was decreased in HEC-1B transfected with miR-34b mimic, while increased by pcDNA-ZFAS1. Over-expression of ZFAS1 attenuated miR-34b mimic-induced decrease in VEGFA. (f) Transfection with si-VEGFA reduced mRNA expression of VEGFA. (g) Transfection with si-VEGFA decreased cell viability of HEC-1B. (h) Transfection with si-VEGFA decreased cell proliferation of HEC-1B. (i) Transfection with si-VEGFA decreased cell migration of HEC-1B. (j) Transfection with si-VEGFA decreased cell invasion of HEC-1B. (k) Transfection with si-VEGFA promoted cell apoptosis of HEC-1B. **p < 0.01 and ***, ### p < 0.0001.
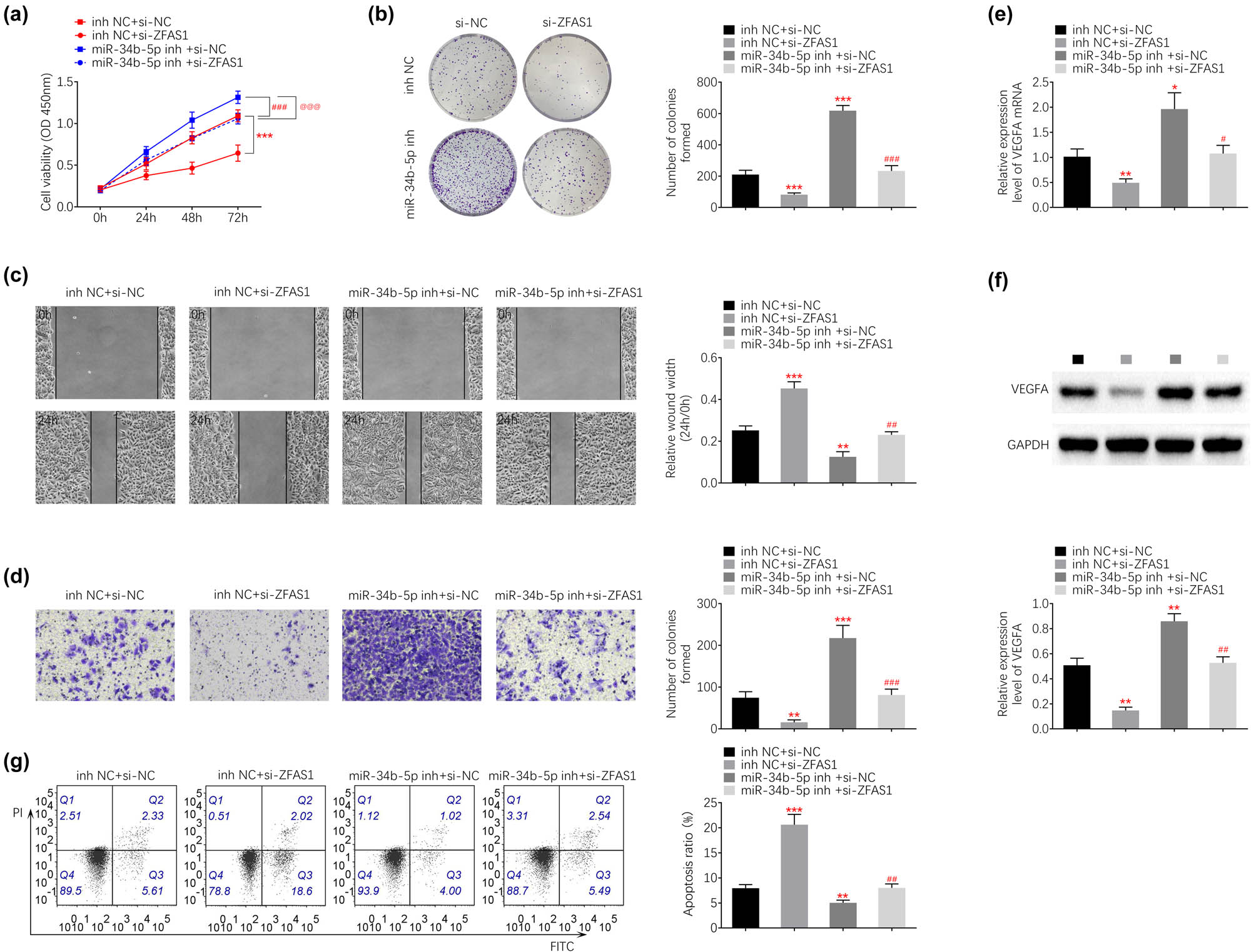
3.5 Silence of ZFAS1 suppressed endometrial carcinoma cell growth and metastasis through increase in miR-34b
To investigate the role of ZFAS1/miR-34b axis on endometrial carcinoma progression, HEC-1B was cotransfected with si-ZFAS1#2 and miR-34b inhibitor. Transfection with miR-34b inhibitor increased cell viability of HEC-1B (Figure 5a), and attenuated ZFAS1 silence-induced decrease in cell viability (Figure 5a). Cell proliferation (Figure 5b), migration (Figure 5c), and invasion (Figure 5d) were promoted by knockdown of miR-34b. Knockdown of miR-34b counteracted with the suppressive effects of ZFAS1 silence on endometrial carcinoma cell proliferation (Figure 5b), migration (Figure 5c), and invasion (Figure 5d). Moreover, silence of ZFAS1-induced decrease in mRNA (Figure 5e) and protein (Figure 5f) expression of VEGFA were reversed by interference of miR-34b. The increased cell apoptosis of HEC-1B induced by silence of ZFAS1 was restored by inhibition of miR-34b (Figure 5g), revealing that silence of ZFAS1 suppressed endometrial carcinoma cell growth and metastasis through increase in miR-34b and decrease in VEGFA.

Silence of ZFAS1 suppressed endometrial carcinoma cell growth and metastasis through increase in miR-34b. (a) Transfection with miR-34b inhibitor increased cell viability of HEC-1B, and attenuated ZFAS1 silence-induced decrease in cell viability. (b) Transfection with miR-34b inhibitor increased cell proliferation of HEC-1B, and attenuated ZFAS1 silence-induced decrease in cell proliferation. (c) Transfection with miR-34b inhibitor increased cell migration of HEC-1B, and attenuated ZFAS1 silence-induced decrease in cell migration. (d) Transfection with miR-34b inhibitor increased cell invasion of HEC-1B, and attenuated ZFAS1 silence-induced decrease in cell invasion. (e) Transfection with miR-34b inhibitor increased mRNA expression of VEGFA, and attenuated ZFAS1 silence-induced decrease in VEGFA. (f) Transfection with miR-34b inhibitor increased protein expression of VEGFA, and attenuated ZFAS1 silence-induced decrease in VEGFA. (g) Transfection with miR-34b inhibitor decreased cell apoptosis of HEC-1B, and attenuated ZFAS1 silence-induced increase in cell apoptosis. *, # p < 0.05, **, ## p < 0.01 and ***, ### p < 0.0001.
4 Discussion
lncRNAs have gained great attention due to the roles in carcinogenesis and cancer progression of endometrial carcinoma [20]. Dysregulated lncRNAs in endometrial carcinoma might promote or suppress the cancer progression, as well as predict poor prognosis [21]. Previous study has shown that upregulation of ZFAS1 in endometrial carcinoma predicted poor prognosis of the patients, and in vitro loss-of-functional assays validated the oncogenic role of ZFAS1 on endometrial carcinoma [13]. The mechanism was then verified in this study.
In line with the previous study [13], results in this study also showed that ZFAS1 was enhanced in endometrial carcinoma tissues and cells, and knockdown of ZFAS1 contributed to the suppression of endometrial carcinoma cell growth and metastasis. Moreover, miR-34b was verified as the sponging miRNA of ZFAS1 in endometrial carcinoma. Three homologous miRNAs, including miR-34a, miR-34b, and miR-34c, in the miR-34 family, have been shown to be dysregulated in cancer tissues, and participate in the occurrence and development of tumors [22]. miR-34a [23] and miR-34b [18] suppressed endometrial carcinoma progression, and miR-34b enhanced paclitaxel-induced cytotoxity in endometrial carcinoma cells [24]. Knockdown of miR-34b in this study contributed to endometrial carcinoma cell growth and metastasis, and attenuated ZFAS1 silence-induced suppression of endometrial carcinoma cell growth and metastasis. Therefore, ZFAS1 might promote endometrial carcinoma progression through sponging of miR-34b.
Results in this study showed that miR-34b bind to VEGFA in endometrial carcinoma cells. VEGFA was reported to be involved in miR-34b-5p-mediated angiogenesis [25] and cell growth [26] of thyroid carcinoma. Reduction of VEGFA by over-expression of miR-34b suppressed thyroid carcinoma cell growth, metastasis, and angiogenesis [25,26]. VEGFA was upregualted in patients with endometrial cancer [27], and functions as a proangiogenic factor in endometrial carcinoma [28]. Therefore, miR-34b might contribute to angiogenesis and progression of endometrial cancer through upregulation of VEGFA, which needs to be further investigated.
ZFAS1 has been shown to promote colorectal cancer progression through competitively binding to miR-150-5p and upregulation of VEGFA [29]. Our results also showed that ZFAS1 enhanced expression of VEGFA in endometrial carcinoma cells through decrease in miR-34b. Therefore, the suppressive effects of VEGFA on endometrial carcinoma cell growth and metastasis might be caused by miR-34b-mediated decrease in VEGFA. Since anti-VEGFA, bevacizumab, was widely used for the prevention of various cancers [30], silence of ZFAS1 might be a promising therapeutic strategy for the prevention of endometrial carcinoma through inhibition of VEGFA.
In summary, lncRNA ZFAS1 was found to be enhanced in endometrial carcinoma tissues and cells. ZFAS1 functioned as a miR-34b sponge to promote the cell growth and metastasis of endometrial carcinoma through upregulation of VEGFA. However, the in vivo regulatory role of ZFAS1 on endometrial carcinoma tumor growth should be investigated to provide more information about the suppressive effect of ZFAS1 on endometrial carcinoma. Results in this study would give a new insight into the mechanism of progression of endometrial carcinoma and so as to suggest that lncRNA ZFAS1 might serve as a potential therapeutic target for the treatment of endometrial carcinoma.
Acknowledgements
Not applicable.
-
Funding information: This work was supported by the Medical Health Science and Technology Project of Zhejiang Provincial Health Commission. (Grant no. 2021KY862).
-
Author contributions: Hongli Zhu designed the study, supervised the data collection; Qihui Cheng analyzed the data, interpreted the data; Hong Cai prepared the manuscript for publication and reviewed the draft of the manuscript. All authors have read and approved the manuscript.
-
Conflict of interest: The authors state that there are no conflicts of interest to disclose.
-
Data availability statement: The datasets generated during and/or analysed during the current study are available from the corresponding author on reasonable request.
Reference
[1] Vanita S, Aashima A. Management of endometrial cancer: a review. Rev Recent Clin Trials. 2015;10(4):309–16. 10.2174/1574887110666150923115228.Suche in Google Scholar PubMed
[2] Brooks RA, Fleming GF, Lastra RR, Lee NK, Moroney JW, Son CH, et al. Current recommendations and recent progress in endometrial cancer. CA A Cancer J Clin. 2019;69(4):258–79. 10.3322/caac.21561.Suche in Google Scholar PubMed
[3] Makker V, Green AK, Wenham RM, Mutch D, Davidson B, Miller DS. New therapies for advanced, recurrent, and metastatic endometrial cancers. Gynecol Oncol Res Pract. 2017;4(1):19. 10.1186/s40661-017-0056-7.Suche in Google Scholar PubMed PubMed Central
[4] Vallone C, Rigon G, Gulia C, Baffa A, Votino R, Morosetti G, et al. Non-coding RNAs and endometrial cancer. Genes. 2018;9(4):187. 10.3390/genes9040187.Suche in Google Scholar PubMed PubMed Central
[5] Liu H, Wan J, Chu J. Long non-coding RNAs and endometrial cancer. Biomed Pharmacother. 2019;119:109396. 10.1016/j.biopha.2019.109396.Suche in Google Scholar PubMed
[6] Gao K, Ji Z, She K, Yang Q, Shao L. Long non-coding RNA ZFAS1 is an unfavourable prognostic factor and promotes glioma cell progression by activation of the Notch signaling pathway. Biomed Pharmacother. 2017;87:555–60. 10.1016/j.biopha.2017.01.014.Suche in Google Scholar PubMed
[7] He A, He S, Li X, Zhou L. ZFAS1: A novel vital oncogenic lncRNA in multiple human cancers. Cell Prolif. 2019;52(1):e12513.10.1111/cpr.12513Suche in Google Scholar PubMed PubMed Central
[8] Pan L, Liang W, Fu M, Huang ZH, Li X, Zhang W, et al. Exosomes-mediated transfer of long noncoding RNA ZFAS1 promotes gastric cancer progression. J Cancer Res Clin Oncol. 2017;143(6):991–1004. 10.1007/s00432-017-2361-2.Suche in Google Scholar PubMed
[9] Wang X, Jin Q, Wang X, Chen W, Cai Z. lncRNA ZFAS1 promotes proliferation and migration and inhibits apoptosis in nasopharyngeal carcinoma via the PI3K/AKT pathway in vitro. Cancer Biomark. 2019;26:1–12. 10.3233/CBM-182080.Suche in Google Scholar PubMed
[10] Guo Z-W, Meng Y, Zhai X-M, Xie C, Zhao N, Li M, et al. Translated long non-coding ribonucleic acid ZFAS1 promotes cancer cell migration by elevating reactive oxygen species production in hepatocellular carcinoma. Front Genet. 2019;10:1111. 10.3389/fgene.2019.01111.Suche in Google Scholar PubMed PubMed Central
[11] Kolenda T, Guglas K, Kopczyńska M, Teresiak A, Bliźniak R, Mackiewicz A, et al. Oncogenic role of ZFAS1 lncRNA in head and neck squamous cell carcinomas. Cells. 2019;8(4):366. 10.3390/cells8040366.Suche in Google Scholar PubMed PubMed Central
[12] Chen W, Zhai L, Liu H, Li Y, Zhang Q, Xu D, et al. Downregulation of lncRNA ZFAS1 inhibits the hallmarks of thyroid carcinoma via the regulation of miR‑302‑3p on cyclin D1. Mol Med Rep. 2020;23(1):1. 10.3892/mmr.2020.11640.Suche in Google Scholar PubMed PubMed Central
[13] Sun Y, Gao X, Li P, Song L, Shi L. lncRNA ZFAS1, as a poor prognostic indicator, promotes cell proliferation and epithelial–mesenchymal transition in endometrial carcinoma. Pers Med. 2020;18(1):43–53. 10.2217/pme-2020-0014.Suche in Google Scholar PubMed
[14] Wang Y, Huang T, Sun X, Wang Y. Identification of a potential prognostic lncRNA–miRNA–mRNA signature in endometrial cancer based on the competing endogenous RNA network. J Cell Biochem. 2019;120(11):18845–53. 10.1002/jcb.29200.Suche in Google Scholar PubMed PubMed Central
[15] Fan G, Jiao J, Shen F, Chu F. Upregulation of lncRNA ZFAS1 promotes lung adenocarcinoma progression by sponging miR-1271-5p and upregulating FRS2. Thorac Cancer. 2020;11(8):2178–87. 10.1111/1759-7714.13525.Suche in Google Scholar PubMed PubMed Central
[16] Zhang J, Quan L-N, Meng Q, Wang H-Y, Wang J, Yu P, et al. miR-548e sponged by ZFAS1 Regulates Metastasis And Cisplatin Resistance of OC by targeting CXCR4 and let-7a/BCL-XL/S signaling axis. Mol Ther Nucleic Acids. 2020;20:621–38. 10.1016/j.omtn.2020.03.013.Suche in Google Scholar PubMed PubMed Central
[17] Zheng J, Zeng P, Zhang H, Zhou Y, Liao J, Zhu W, et al. Long noncoding RNA ZFAS1 silencing alleviates rheumatoid arthritis via blocking miR-296-5p-mediated down-regulation of MMP-15. Int Immunopharmacol. 2021;90:107061. 10.1016/j.intimp.2020.107061.Suche in Google Scholar PubMed
[18] Hiroki E, Suzuki F, Akahira J-i, Nagase S, Ito K, Sugawara J-i, et al. MicroRNA-34b functions as a potential tumor suppressor in endometrial serous adenocarcinoma. Int J Cancer. 2012;131(4):E395–404. 10.1002/ijc.27345.Suche in Google Scholar PubMed
[19] Ullah S, Rahman K, Ahmad T. The effect of miRNA and TRAIL gene expression on endometrium cancer and its chemical and molecular therapy: a short article. Rev Prog. 2014;2:1–3.Suche in Google Scholar
[20] Smolle MA, Bullock MD, Ling H, Pichler M, Haybaeck J. Long non-coding RNAs in endometrial carcinoma. Int J Mol Sci. 2015;16(11):26463–72. 10.3390/ijms161125962.Suche in Google Scholar PubMed PubMed Central
[21] Li B-L, Wan X-P. The role of lncRNAs in the development of endometrial carcinoma. Oncol Lett. 2018;16(3):3424–9. 10.3892/ol.2018.9065.Suche in Google Scholar PubMed PubMed Central
[22] Wang L, Yu J, Xu J, Zheng C, Li X, Du J. The analysis of microRNA-34 family expression in human cancer studies comparing cancer tissues with corresponding pericarcinous tissues. Gene. 2015;554(1):1–8. 10.1016/j.gene.2014.10.032.Suche in Google Scholar PubMed
[23] Schirmer U, Doberstein K, Rupp A-K, Bretz NP, Wuttig D, Kiefel H, et al. Role of miR-34a as a suppressor of L1CAM in endometrial carcinoma. Oncotarget. 2014;5(2):462–72. 10.18632/oncotarget.1552.Suche in Google Scholar PubMed PubMed Central
[24] Yanokura M, Banno K, Aoki D. MicroRNA‑34b expression enhances chemosensitivity of endometrial cancer cells to paclitaxel. Int J Oncol. 2020;57(5):1145–56. 10.3892/ijo.2020.5127.Suche in Google Scholar PubMed PubMed Central
[25] Maroof H, Islam F, Ariana A, Gopalan V, Lam AK. The roles of microRNA-34b-5p in angiogenesis of thyroid carcinoma. Endocrine. 2017;58(1):153–66. 10.1007/s12020-017-1393-3.Suche in Google Scholar PubMed
[26] Maroof H, Islam F, Dong L, Ajjikuttira P, Gopalan V, McMillan NAJ, et al. Liposomal delivery of miR-34b-5p-induced cancer cell death in thyroid carcinoma. Cells. 2018;7(12):265.10.3390/cells7120265Suche in Google Scholar PubMed PubMed Central
[27] Dou X-Q, Chen X-J, Wen M-X, Zhang S-Z, Zhou Q, Zhang S-Q. Alternative splicing of VEGFA is regulated by RBM10 in endometrial cancer. Kaohsiung J Med Sci. 2020;36(1):13–9. 10.1002/kjm2.12127.Suche in Google Scholar PubMed
[28] Sanseverino F, Santopietro R, Torricelli M, D’Andrilli G, Russo G, Cevenini G, et al. pRb2/p130 and VEGF expression in endometrial carcinoma in relation to angiogenesis and histopathologic tumor grade. Cancer Biol Ther. 2006;5:84–8. 10.4161/cbt.5.1.2345.Suche in Google Scholar PubMed
[29] Chen X, Zeng K, Xu M, Hu X, Liu X, Xu T, et al. SP1-induced lncRNA-ZFAS1 contributes to colorectal cancer progression via the miR-150-5p/VEGFA axis. Cell Death Dis. 2018;9:982. 10.1038/s41419-018-0962-6.Suche in Google Scholar PubMed PubMed Central
[30] Papa A, Eleonora Z, Caruso D, Vici P, Pierluigi B, Tomao F. Targeting angiogenesis in endometrial cancer – new agents for tailored treatments. Expert Opin Invest Drugs. 2015;25(1):31–49. 10.1517/13543784.2016.1116517.Suche in Google Scholar PubMed
© 2021 Hongli Zhu et al., published by De Gruyter
This work is licensed under the Creative Commons Attribution 4.0 International License.
Artikel in diesem Heft
- Research Articles
- Identification of ZG16B as a prognostic biomarker in breast cancer
- Behçet’s disease with latent Mycobacterium tuberculosis infection
- Erratum
- Erratum to “Suffering from Cerebral Small Vessel Disease with and without Metabolic Syndrome”
- Research Articles
- GPR37 promotes the malignancy of lung adenocarcinoma via TGF-β/Smad pathway
- Expression and role of ABIN1 in sepsis: In vitro and in vivo studies
- Additional baricitinib loading dose improves clinical outcome in COVID-19
- The co-treatment of rosuvastatin with dapagliflozin synergistically inhibited apoptosis via activating the PI3K/AKt/mTOR signaling pathway in myocardial ischemia/reperfusion injury rats
- SLC12A8 plays a key role in bladder cancer progression and EMT
- LncRNA ATXN8OS enhances tamoxifen resistance in breast cancer
- Case Report
- Serratia marcescens as a cause of unfavorable outcome in the twin pregnancy
- Spleno-adrenal fusion mimicking an adrenal metastasis of a renal cell carcinoma: A case report and embryological background
- Research Articles
- TRIM25 contributes to the malignancy of acute myeloid leukemia and is negatively regulated by microRNA-137
- CircRNA circ_0004370 promotes cell proliferation, migration, and invasion and inhibits cell apoptosis of esophageal cancer via miR-1301-3p/COL1A1 axis
- LncRNA XIST regulates atherosclerosis progression in ox-LDL-induced HUVECs
- Potential role of IFN-γ and IL-5 in sepsis prediction of preterm neonates
- Rapid Communication
- COVID-19 vaccine: Call for employees in international transportation industries and international travelers as the first priority in global distribution
- Case Report
- Rare squamous cell carcinoma of the kidney with concurrent xanthogranulomatous pyelonephritis: A case report and review of the literature
- An infertile female delivered a baby after removal of primary renal carcinoid tumor
- Research Articles
- Hypertension, BMI, and cardiovascular and cerebrovascular diseases
- Case Report
- Coexistence of bilateral macular edema and pale optic disc in the patient with Cohen syndrome
- Research Articles
- Correlation between kinematic sagittal parameters of the cervical lordosis or head posture and disc degeneration in patients with posterior neck pain
- Review Articles
- Hepatoid adenocarcinoma of the lung: An analysis of the Surveillance, Epidemiology, and End Results (SEER) database
- Research Articles
- Thermography in the diagnosis of carpal tunnel syndrome
- Pemetrexed-based first-line chemotherapy had particularly prominent objective response rate for advanced NSCLC: A network meta-analysis
- Comparison of single and double autologous stem cell transplantation in multiple myeloma patients
- The influence of smoking in minimally invasive spinal fusion surgery
- Impact of body mass index on left atrial dimension in HOCM patients
- Expression and clinical significance of CMTM1 in hepatocellular carcinoma
- miR-142-5p promotes cervical cancer progression by targeting LMX1A through Wnt/β-catenin pathway
- Comparison of multiple flatfoot indicators in 5–8-year-old children
- Early MRI imaging and follow-up study in cerebral amyloid angiopathy
- Intestinal fatty acid-binding protein as a biomarker for the diagnosis of strangulated intestinal obstruction: A meta-analysis
- miR-128-3p inhibits apoptosis and inflammation in LPS-induced sepsis by targeting TGFBR2
- Dynamic perfusion CT – A promising tool to diagnose pancreatic ductal adenocarcinoma
- Biomechanical evaluation of self-cinching stitch techniques in rotator cuff repair: The single-loop and double-loop knot stitches
- Review Articles
- The ambiguous role of mannose-binding lectin (MBL) in human immunity
- Case Report
- Membranous nephropathy with pulmonary cryptococcosis with improved 1-year follow-up results: A case report
- Fertility problems in males carrying an inversion of chromosome 10
- Acute myeloid leukemia with leukemic pleural effusion and high levels of pleural adenosine deaminase: A case report and review of literature
- Metastatic renal Ewing’s sarcoma in adult woman: Case report and review of the literature
- Burkitt-like lymphoma with 11q aberration in a patient with AIDS and a patient without AIDS: Two cases reports and literature review
- Skull hemophilia pseudotumor: A case report
- Judicious use of low-dosage corticosteroids for non-severe COVID-19: A case report
- Adult-onset citrullinaemia type II with liver cirrhosis: A rare cause of hyperammonaemia
- Clinicopathologic features of Good’s syndrome: Two cases and literature review
- Fatal immune-related hepatitis with intrahepatic cholestasis and pneumonia associated with camrelizumab: A case report and literature review
- Research Articles
- Effects of hydroxyethyl starch and gelatin on the risk of acute kidney injury following orthotopic liver transplantation: A multicenter retrospective comparative clinical study
- Significance of nucleic acid positive anal swab in COVID-19 patients
- circAPLP2 promotes colorectal cancer progression by upregulating HELLS by targeting miR-335-5p
- Ratios between circulating myeloid cells and lymphocytes are associated with mortality in severe COVID-19 patients
- Risk factors of left atrial appendage thrombus in patients with non-valvular atrial fibrillation
- Clinical features of hypertensive patients with COVID-19 compared with a normotensive group: Single-center experience in China
- Surgical myocardial revascularization outcomes in Kawasaki disease: systematic review and meta-analysis
- Decreased chromobox homologue 7 expression is associated with epithelial–mesenchymal transition and poor prognosis in cervical cancer
- FGF16 regulated by miR-520b enhances the cell proliferation of lung cancer
- Platelet-rich fibrin: Basics of biological actions and protocol modifications
- Accurate diagnosis of prostate cancer using logistic regression
- miR-377 inhibition enhances the survival of trophoblast cells via upregulation of FNDC5 in gestational diabetes mellitus
- Prognostic significance of TRIM28 expression in patients with breast carcinoma
- Integrative bioinformatics analysis of KPNA2 in six major human cancers
- Exosomal-mediated transfer of OIP5-AS1 enhanced cell chemoresistance to trastuzumab in breast cancer via up-regulating HMGB3 by sponging miR-381-3p
- A four-lncRNA signature for predicting prognosis of recurrence patients with gastric cancer
- Knockdown of circ_0003204 alleviates oxidative low-density lipoprotein-induced human umbilical vein endothelial cells injury: Circulating RNAs could explain atherosclerosis disease progression
- Propofol postpones colorectal cancer development through circ_0026344/miR-645/Akt/mTOR signal pathway
- Knockdown of lncRNA TapSAKI alleviates LPS-induced injury in HK-2 cells through the miR-205/IRF3 pathway
- COVID-19 severity in relation to sociodemographics and vitamin D use
- Clinical analysis of 11 cases of nocardiosis
- Cis-regulatory elements in conserved non-coding sequences of nuclear receptor genes indicate for crosstalk between endocrine systems
- Four long noncoding RNAs act as biomarkers in lung adenocarcinoma
- Real-world evidence of cytomegalovirus reactivation in non-Hodgkin lymphomas treated with bendamustine-containing regimens
- Relation between IL-8 level and obstructive sleep apnea syndrome
- circAGFG1 sponges miR-28-5p to promote non-small-cell lung cancer progression through modulating HIF-1α level
- Nomogram prediction model for renal anaemia in IgA nephropathy patients
- Effect of antibiotic use on the efficacy of nivolumab in the treatment of advanced/metastatic non-small cell lung cancer: A meta-analysis
- NDRG2 inhibition facilitates angiogenesis of hepatocellular carcinoma
- A nomogram for predicting metabolic steatohepatitis: The combination of NAMPT, RALGDS, GADD45B, FOSL2, RTP3, and RASD1
- Clinical and prognostic features of MMP-2 and VEGF in AEG patients
- The value of miR-510 in the prognosis and development of colon cancer
- Functional implications of PABPC1 in the development of ovarian cancer
- Prognostic value of preoperative inflammation-based predictors in patients with bladder carcinoma after radical cystectomy
- Sublingual immunotherapy increases Treg/Th17 ratio in allergic rhinitis
- Prediction of improvement after anterior cruciate ligament reconstruction
- Effluent Osteopontin levels reflect the peritoneal solute transport rate
- circ_0038467 promotes PM2.5-induced bronchial epithelial cell dysfunction
- Significance of miR-141 and miR-340 in cervical squamous cell carcinoma
- Association between hair cortisol concentration and metabolic syndrome
- Microvessel density as a prognostic indicator of prostate cancer: A systematic review and meta-analysis
- Characteristics of BCR–ABL gene variants in patients of chronic myeloid leukemia
- Knee alterations in rheumatoid arthritis: Comparison of US and MRI
- Long non-coding RNA TUG1 aggravates cerebral ischemia and reperfusion injury by sponging miR-493-3p/miR-410-3p
- lncRNA MALAT1 regulated ATAD2 to facilitate retinoblastoma progression via miR-655-3p
- Development and validation of a nomogram for predicting severity in patients with hemorrhagic fever with renal syndrome: A retrospective study
- Analysis of COVID-19 outbreak origin in China in 2019 using differentiation method for unusual epidemiological events
- Laparoscopic versus open major liver resection for hepatocellular carcinoma: A case-matched analysis of short- and long-term outcomes
- Travelers’ vaccines and their adverse events in Nara, Japan
- Association between Tfh and PGA in children with Henoch–Schönlein purpura
- Can exchange transfusion be replaced by double-LED phototherapy?
- circ_0005962 functions as an oncogene to aggravate NSCLC progression
- Circular RNA VANGL1 knockdown suppressed viability, promoted apoptosis, and increased doxorubicin sensitivity through targeting miR-145-5p to regulate SOX4 in bladder cancer cells
- Serum intact fibroblast growth factor 23 in healthy paediatric population
- Algorithm of rational approach to reconstruction in Fournier’s disease
- A meta-analysis of exosome in the treatment of spinal cord injury
- Src-1 and SP2 promote the proliferation and epithelial–mesenchymal transition of nasopharyngeal carcinoma
- Dexmedetomidine may decrease the bupivacaine toxicity to heart
- Hypoxia stimulates the migration and invasion of osteosarcoma via up-regulating the NUSAP1 expression
- Long noncoding RNA XIST knockdown relieves the injury of microglia cells after spinal cord injury by sponging miR-219-5p
- External fixation via the anterior inferior iliac spine for proximal femoral fractures in young patients
- miR-128-3p reduced acute lung injury induced by sepsis via targeting PEL12
- HAGLR promotes neuron differentiation through the miR-130a-3p-MeCP2 axis
- Phosphoglycerate mutase 2 is elevated in serum of patients with heart failure and correlates with the disease severity and patient’s prognosis
- Cell population data in identifying active tuberculosis and community-acquired pneumonia
- Prognostic value of microRNA-4521 in non-small cell lung cancer and its regulatory effect on tumor progression
- Mean platelet volume and red blood cell distribution width is associated with prognosis in premature neonates with sepsis
- 3D-printed porous scaffold promotes osteogenic differentiation of hADMSCs
- Association of gene polymorphisms with women urinary incontinence
- Influence of COVID-19 pandemic on stress levels of urologic patients
- miR-496 inhibits proliferation via LYN and AKT pathway in gastric cancer
- miR-519d downregulates LEP expression to inhibit preeclampsia development
- Comparison of single- and triple-port VATS for lung cancer: A meta-analysis
- Fluorescent light energy modulates healing in skin grafted mouse model
- Silencing CDK6-AS1 inhibits LPS-induced inflammatory damage in HK-2 cells
- Predictive effect of DCE-MRI and DWI in brain metastases from NSCLC
- Severe postoperative hyperbilirubinemia in congenital heart disease
- Baicalin improves podocyte injury in rats with diabetic nephropathy by inhibiting PI3K/Akt/mTOR signaling pathway
- Clinical factors predicting ureteral stent failure in patients with external ureteral compression
- Novel H2S donor proglumide-ADT-OH protects HUVECs from ox-LDL-induced injury through NF-κB and JAK/SATA pathway
- Triple-Endobutton and clavicular hook: A propensity score matching analysis
- Long noncoding RNA MIAT inhibits the progression of diabetic nephropathy and the activation of NF-κB pathway in high glucose-treated renal tubular epithelial cells by the miR-182-5p/GPRC5A axis
- Serum exosomal miR-122-5p, GAS, and PGR in the non-invasive diagnosis of CAG
- miR-513b-5p inhibits the proliferation and promotes apoptosis of retinoblastoma cells by targeting TRIB1
- Fer exacerbates renal fibrosis and can be targeted by miR-29c-3p
- The diagnostic and prognostic value of miR-92a in gastric cancer: A systematic review and meta-analysis
- Prognostic value of α2δ1 in hypopharyngeal carcinoma: A retrospective study
- No significant benefit of moderate-dose vitamin C on severe COVID-19 cases
- circ_0000467 promotes the proliferation, metastasis, and angiogenesis in colorectal cancer cells through regulating KLF12 expression by sponging miR-4766-5p
- Downregulation of RAB7 and Caveolin-1 increases MMP-2 activity in renal tubular epithelial cells under hypoxic conditions
- Educational program for orthopedic surgeons’ influences for osteoporosis
- Expression and function analysis of CRABP2 and FABP5, and their ratio in esophageal squamous cell carcinoma
- GJA1 promotes hepatocellular carcinoma progression by mediating TGF-β-induced activation and the epithelial–mesenchymal transition of hepatic stellate cells
- lncRNA-ZFAS1 promotes the progression of endometrial carcinoma by targeting miR-34b to regulate VEGFA expression
- Anticoagulation is the answer in treating noncritical COVID-19 patients
- Effect of late-onset hemorrhagic cystitis on PFS after haplo-PBSCT
- Comparison of Dako HercepTest and Ventana PATHWAY anti-HER2 (4B5) tests and their correlation with silver in situ hybridization in lung adenocarcinoma
- VSTM1 regulates monocyte/macrophage function via the NF-κB signaling pathway
- Comparison of vaginal birth outcomes in midwifery-led versus physician-led setting: A propensity score-matched analysis
- Treatment of osteoporosis with teriparatide: The Slovenian experience
- New targets of morphine postconditioning protection of the myocardium in ischemia/reperfusion injury: Involvement of HSP90/Akt and C5a/NF-κB
- Superenhancer–transcription factor regulatory network in malignant tumors
- β-Cell function is associated with osteosarcopenia in middle-aged and older nonobese patients with type 2 diabetes: A cross-sectional study
- Clinical features of atypical tuberculosis mimicking bacterial pneumonia
- Proteoglycan-depleted regions of annular injury promote nerve ingrowth in a rabbit disc degeneration model
- Effect of electromagnetic field on abortion: A systematic review and meta-analysis
- miR-150-5p affects AS plaque with ASMC proliferation and migration by STAT1
- MALAT1 promotes malignant pleural mesothelioma by sponging miR-141-3p
- Effects of remifentanil and propofol on distant organ lung injury in an ischemia–reperfusion model
- miR-654-5p promotes gastric cancer progression via the GPRIN1/NF-κB pathway
- Identification of LIG1 and LIG3 as prognostic biomarkers in breast cancer
- MitoQ inhibits hepatic stellate cell activation and liver fibrosis by enhancing PINK1/parkin-mediated mitophagy
- Dissecting role of founder mutation p.V727M in GNE in Indian HIBM cohort
- circATP2A2 promotes osteosarcoma progression by upregulating MYH9
- Prognostic role of oxytocin receptor in colon adenocarcinoma
- Review Articles
- The function of non-coding RNAs in idiopathic pulmonary fibrosis
- Efficacy and safety of therapeutic plasma exchange in stiff person syndrome
- Role of cesarean section in the development of neonatal gut microbiota: A systematic review
- Small cell lung cancer transformation during antitumor therapies: A systematic review
- Research progress of gut microbiota and frailty syndrome
- Recommendations for outpatient activity in COVID-19 pandemic
- Rapid Communication
- Disparity in clinical characteristics between 2019 novel coronavirus pneumonia and leptospirosis
- Use of microspheres in embolization for unruptured renal angiomyolipomas
- COVID-19 cases with delayed absorption of lung lesion
- A triple combination of treatments on moderate COVID-19
- Social networks and eating disorders during the Covid-19 pandemic
- Letter
- COVID-19, WHO guidelines, pedagogy, and respite
- Inflammatory factors in alveolar lavage fluid from severe COVID-19 pneumonia: PCT and IL-6 in epithelial lining fluid
- COVID-19: Lessons from Norway tragedy must be considered in vaccine rollout planning in least developed/developing countries
- What is the role of plasma cell in the lamina propria of terminal ileum in Good’s syndrome patient?
- Case Report
- Rivaroxaban triggered multifocal intratumoral hemorrhage of the cabozantinib-treated diffuse brain metastases: A case report and review of literature
- CTU findings of duplex kidney in kidney: A rare duplicated renal malformation
- Synchronous primary malignancy of colon cancer and mantle cell lymphoma: A case report
- Sonazoid-enhanced ultrasonography and pathologic characters of CD68 positive cell in primary hepatic perivascular epithelioid cell tumors: A case report and literature review
- Persistent SARS-CoV-2-positive over 4 months in a COVID-19 patient with CHB
- Pulmonary parenchymal involvement caused by Tropheryma whipplei
- Mediastinal mixed germ cell tumor: A case report and literature review
- Ovarian female adnexal tumor of probable Wolffian origin – Case report
- Rare paratesticular aggressive angiomyxoma mimicking an epididymal tumor in an 82-year-old man: Case report
- Perimenopausal giant hydatidiform mole complicated with preeclampsia and hyperthyroidism: A case report and literature review
- Primary orbital ganglioneuroblastoma: A case report
- Primary aortic intimal sarcoma masquerading as intramural hematoma
- Sustained false-positive results for hepatitis A virus immunoglobulin M: A case report and literature review
- Peritoneal loose body presenting as a hepatic mass: A case report and review of the literature
- Chondroblastoma of mandibular condyle: Case report and literature review
- Trauma-induced complete pacemaker lead fracture 8 months prior to hospitalization: A case report
- Primary intradural extramedullary extraosseous Ewing’s sarcoma/peripheral primitive neuroectodermal tumor (PIEES/PNET) of the thoracolumbar spine: A case report and literature review
- Computer-assisted preoperative planning of reduction of and osteosynthesis of scapular fracture: A case report
- High quality of 58-month life in lung cancer patient with brain metastases sequentially treated with gefitinib and osimertinib
- Rapid response of locally advanced oral squamous cell carcinoma to apatinib: A case report
- Retrieval of intrarenal coiled and ruptured guidewire by retrograde intrarenal surgery: A case report and literature review
- Usage of intermingled skin allografts and autografts in a senior patient with major burn injury
- Retraction
- Retraction on “Dihydromyricetin attenuates inflammation through TLR4/NF-kappa B pathway”
- Special Issue Computational Intelligence Methodologies Meets Recurrent Cancers - Part I
- An artificial immune system with bootstrap sampling for the diagnosis of recurrent endometrial cancers
- Breast cancer recurrence prediction with ensemble methods and cost-sensitive learning
Artikel in diesem Heft
- Research Articles
- Identification of ZG16B as a prognostic biomarker in breast cancer
- Behçet’s disease with latent Mycobacterium tuberculosis infection
- Erratum
- Erratum to “Suffering from Cerebral Small Vessel Disease with and without Metabolic Syndrome”
- Research Articles
- GPR37 promotes the malignancy of lung adenocarcinoma via TGF-β/Smad pathway
- Expression and role of ABIN1 in sepsis: In vitro and in vivo studies
- Additional baricitinib loading dose improves clinical outcome in COVID-19
- The co-treatment of rosuvastatin with dapagliflozin synergistically inhibited apoptosis via activating the PI3K/AKt/mTOR signaling pathway in myocardial ischemia/reperfusion injury rats
- SLC12A8 plays a key role in bladder cancer progression and EMT
- LncRNA ATXN8OS enhances tamoxifen resistance in breast cancer
- Case Report
- Serratia marcescens as a cause of unfavorable outcome in the twin pregnancy
- Spleno-adrenal fusion mimicking an adrenal metastasis of a renal cell carcinoma: A case report and embryological background
- Research Articles
- TRIM25 contributes to the malignancy of acute myeloid leukemia and is negatively regulated by microRNA-137
- CircRNA circ_0004370 promotes cell proliferation, migration, and invasion and inhibits cell apoptosis of esophageal cancer via miR-1301-3p/COL1A1 axis
- LncRNA XIST regulates atherosclerosis progression in ox-LDL-induced HUVECs
- Potential role of IFN-γ and IL-5 in sepsis prediction of preterm neonates
- Rapid Communication
- COVID-19 vaccine: Call for employees in international transportation industries and international travelers as the first priority in global distribution
- Case Report
- Rare squamous cell carcinoma of the kidney with concurrent xanthogranulomatous pyelonephritis: A case report and review of the literature
- An infertile female delivered a baby after removal of primary renal carcinoid tumor
- Research Articles
- Hypertension, BMI, and cardiovascular and cerebrovascular diseases
- Case Report
- Coexistence of bilateral macular edema and pale optic disc in the patient with Cohen syndrome
- Research Articles
- Correlation between kinematic sagittal parameters of the cervical lordosis or head posture and disc degeneration in patients with posterior neck pain
- Review Articles
- Hepatoid adenocarcinoma of the lung: An analysis of the Surveillance, Epidemiology, and End Results (SEER) database
- Research Articles
- Thermography in the diagnosis of carpal tunnel syndrome
- Pemetrexed-based first-line chemotherapy had particularly prominent objective response rate for advanced NSCLC: A network meta-analysis
- Comparison of single and double autologous stem cell transplantation in multiple myeloma patients
- The influence of smoking in minimally invasive spinal fusion surgery
- Impact of body mass index on left atrial dimension in HOCM patients
- Expression and clinical significance of CMTM1 in hepatocellular carcinoma
- miR-142-5p promotes cervical cancer progression by targeting LMX1A through Wnt/β-catenin pathway
- Comparison of multiple flatfoot indicators in 5–8-year-old children
- Early MRI imaging and follow-up study in cerebral amyloid angiopathy
- Intestinal fatty acid-binding protein as a biomarker for the diagnosis of strangulated intestinal obstruction: A meta-analysis
- miR-128-3p inhibits apoptosis and inflammation in LPS-induced sepsis by targeting TGFBR2
- Dynamic perfusion CT – A promising tool to diagnose pancreatic ductal adenocarcinoma
- Biomechanical evaluation of self-cinching stitch techniques in rotator cuff repair: The single-loop and double-loop knot stitches
- Review Articles
- The ambiguous role of mannose-binding lectin (MBL) in human immunity
- Case Report
- Membranous nephropathy with pulmonary cryptococcosis with improved 1-year follow-up results: A case report
- Fertility problems in males carrying an inversion of chromosome 10
- Acute myeloid leukemia with leukemic pleural effusion and high levels of pleural adenosine deaminase: A case report and review of literature
- Metastatic renal Ewing’s sarcoma in adult woman: Case report and review of the literature
- Burkitt-like lymphoma with 11q aberration in a patient with AIDS and a patient without AIDS: Two cases reports and literature review
- Skull hemophilia pseudotumor: A case report
- Judicious use of low-dosage corticosteroids for non-severe COVID-19: A case report
- Adult-onset citrullinaemia type II with liver cirrhosis: A rare cause of hyperammonaemia
- Clinicopathologic features of Good’s syndrome: Two cases and literature review
- Fatal immune-related hepatitis with intrahepatic cholestasis and pneumonia associated with camrelizumab: A case report and literature review
- Research Articles
- Effects of hydroxyethyl starch and gelatin on the risk of acute kidney injury following orthotopic liver transplantation: A multicenter retrospective comparative clinical study
- Significance of nucleic acid positive anal swab in COVID-19 patients
- circAPLP2 promotes colorectal cancer progression by upregulating HELLS by targeting miR-335-5p
- Ratios between circulating myeloid cells and lymphocytes are associated with mortality in severe COVID-19 patients
- Risk factors of left atrial appendage thrombus in patients with non-valvular atrial fibrillation
- Clinical features of hypertensive patients with COVID-19 compared with a normotensive group: Single-center experience in China
- Surgical myocardial revascularization outcomes in Kawasaki disease: systematic review and meta-analysis
- Decreased chromobox homologue 7 expression is associated with epithelial–mesenchymal transition and poor prognosis in cervical cancer
- FGF16 regulated by miR-520b enhances the cell proliferation of lung cancer
- Platelet-rich fibrin: Basics of biological actions and protocol modifications
- Accurate diagnosis of prostate cancer using logistic regression
- miR-377 inhibition enhances the survival of trophoblast cells via upregulation of FNDC5 in gestational diabetes mellitus
- Prognostic significance of TRIM28 expression in patients with breast carcinoma
- Integrative bioinformatics analysis of KPNA2 in six major human cancers
- Exosomal-mediated transfer of OIP5-AS1 enhanced cell chemoresistance to trastuzumab in breast cancer via up-regulating HMGB3 by sponging miR-381-3p
- A four-lncRNA signature for predicting prognosis of recurrence patients with gastric cancer
- Knockdown of circ_0003204 alleviates oxidative low-density lipoprotein-induced human umbilical vein endothelial cells injury: Circulating RNAs could explain atherosclerosis disease progression
- Propofol postpones colorectal cancer development through circ_0026344/miR-645/Akt/mTOR signal pathway
- Knockdown of lncRNA TapSAKI alleviates LPS-induced injury in HK-2 cells through the miR-205/IRF3 pathway
- COVID-19 severity in relation to sociodemographics and vitamin D use
- Clinical analysis of 11 cases of nocardiosis
- Cis-regulatory elements in conserved non-coding sequences of nuclear receptor genes indicate for crosstalk between endocrine systems
- Four long noncoding RNAs act as biomarkers in lung adenocarcinoma
- Real-world evidence of cytomegalovirus reactivation in non-Hodgkin lymphomas treated with bendamustine-containing regimens
- Relation between IL-8 level and obstructive sleep apnea syndrome
- circAGFG1 sponges miR-28-5p to promote non-small-cell lung cancer progression through modulating HIF-1α level
- Nomogram prediction model for renal anaemia in IgA nephropathy patients
- Effect of antibiotic use on the efficacy of nivolumab in the treatment of advanced/metastatic non-small cell lung cancer: A meta-analysis
- NDRG2 inhibition facilitates angiogenesis of hepatocellular carcinoma
- A nomogram for predicting metabolic steatohepatitis: The combination of NAMPT, RALGDS, GADD45B, FOSL2, RTP3, and RASD1
- Clinical and prognostic features of MMP-2 and VEGF in AEG patients
- The value of miR-510 in the prognosis and development of colon cancer
- Functional implications of PABPC1 in the development of ovarian cancer
- Prognostic value of preoperative inflammation-based predictors in patients with bladder carcinoma after radical cystectomy
- Sublingual immunotherapy increases Treg/Th17 ratio in allergic rhinitis
- Prediction of improvement after anterior cruciate ligament reconstruction
- Effluent Osteopontin levels reflect the peritoneal solute transport rate
- circ_0038467 promotes PM2.5-induced bronchial epithelial cell dysfunction
- Significance of miR-141 and miR-340 in cervical squamous cell carcinoma
- Association between hair cortisol concentration and metabolic syndrome
- Microvessel density as a prognostic indicator of prostate cancer: A systematic review and meta-analysis
- Characteristics of BCR–ABL gene variants in patients of chronic myeloid leukemia
- Knee alterations in rheumatoid arthritis: Comparison of US and MRI
- Long non-coding RNA TUG1 aggravates cerebral ischemia and reperfusion injury by sponging miR-493-3p/miR-410-3p
- lncRNA MALAT1 regulated ATAD2 to facilitate retinoblastoma progression via miR-655-3p
- Development and validation of a nomogram for predicting severity in patients with hemorrhagic fever with renal syndrome: A retrospective study
- Analysis of COVID-19 outbreak origin in China in 2019 using differentiation method for unusual epidemiological events
- Laparoscopic versus open major liver resection for hepatocellular carcinoma: A case-matched analysis of short- and long-term outcomes
- Travelers’ vaccines and their adverse events in Nara, Japan
- Association between Tfh and PGA in children with Henoch–Schönlein purpura
- Can exchange transfusion be replaced by double-LED phototherapy?
- circ_0005962 functions as an oncogene to aggravate NSCLC progression
- Circular RNA VANGL1 knockdown suppressed viability, promoted apoptosis, and increased doxorubicin sensitivity through targeting miR-145-5p to regulate SOX4 in bladder cancer cells
- Serum intact fibroblast growth factor 23 in healthy paediatric population
- Algorithm of rational approach to reconstruction in Fournier’s disease
- A meta-analysis of exosome in the treatment of spinal cord injury
- Src-1 and SP2 promote the proliferation and epithelial–mesenchymal transition of nasopharyngeal carcinoma
- Dexmedetomidine may decrease the bupivacaine toxicity to heart
- Hypoxia stimulates the migration and invasion of osteosarcoma via up-regulating the NUSAP1 expression
- Long noncoding RNA XIST knockdown relieves the injury of microglia cells after spinal cord injury by sponging miR-219-5p
- External fixation via the anterior inferior iliac spine for proximal femoral fractures in young patients
- miR-128-3p reduced acute lung injury induced by sepsis via targeting PEL12
- HAGLR promotes neuron differentiation through the miR-130a-3p-MeCP2 axis
- Phosphoglycerate mutase 2 is elevated in serum of patients with heart failure and correlates with the disease severity and patient’s prognosis
- Cell population data in identifying active tuberculosis and community-acquired pneumonia
- Prognostic value of microRNA-4521 in non-small cell lung cancer and its regulatory effect on tumor progression
- Mean platelet volume and red blood cell distribution width is associated with prognosis in premature neonates with sepsis
- 3D-printed porous scaffold promotes osteogenic differentiation of hADMSCs
- Association of gene polymorphisms with women urinary incontinence
- Influence of COVID-19 pandemic on stress levels of urologic patients
- miR-496 inhibits proliferation via LYN and AKT pathway in gastric cancer
- miR-519d downregulates LEP expression to inhibit preeclampsia development
- Comparison of single- and triple-port VATS for lung cancer: A meta-analysis
- Fluorescent light energy modulates healing in skin grafted mouse model
- Silencing CDK6-AS1 inhibits LPS-induced inflammatory damage in HK-2 cells
- Predictive effect of DCE-MRI and DWI in brain metastases from NSCLC
- Severe postoperative hyperbilirubinemia in congenital heart disease
- Baicalin improves podocyte injury in rats with diabetic nephropathy by inhibiting PI3K/Akt/mTOR signaling pathway
- Clinical factors predicting ureteral stent failure in patients with external ureteral compression
- Novel H2S donor proglumide-ADT-OH protects HUVECs from ox-LDL-induced injury through NF-κB and JAK/SATA pathway
- Triple-Endobutton and clavicular hook: A propensity score matching analysis
- Long noncoding RNA MIAT inhibits the progression of diabetic nephropathy and the activation of NF-κB pathway in high glucose-treated renal tubular epithelial cells by the miR-182-5p/GPRC5A axis
- Serum exosomal miR-122-5p, GAS, and PGR in the non-invasive diagnosis of CAG
- miR-513b-5p inhibits the proliferation and promotes apoptosis of retinoblastoma cells by targeting TRIB1
- Fer exacerbates renal fibrosis and can be targeted by miR-29c-3p
- The diagnostic and prognostic value of miR-92a in gastric cancer: A systematic review and meta-analysis
- Prognostic value of α2δ1 in hypopharyngeal carcinoma: A retrospective study
- No significant benefit of moderate-dose vitamin C on severe COVID-19 cases
- circ_0000467 promotes the proliferation, metastasis, and angiogenesis in colorectal cancer cells through regulating KLF12 expression by sponging miR-4766-5p
- Downregulation of RAB7 and Caveolin-1 increases MMP-2 activity in renal tubular epithelial cells under hypoxic conditions
- Educational program for orthopedic surgeons’ influences for osteoporosis
- Expression and function analysis of CRABP2 and FABP5, and their ratio in esophageal squamous cell carcinoma
- GJA1 promotes hepatocellular carcinoma progression by mediating TGF-β-induced activation and the epithelial–mesenchymal transition of hepatic stellate cells
- lncRNA-ZFAS1 promotes the progression of endometrial carcinoma by targeting miR-34b to regulate VEGFA expression
- Anticoagulation is the answer in treating noncritical COVID-19 patients
- Effect of late-onset hemorrhagic cystitis on PFS after haplo-PBSCT
- Comparison of Dako HercepTest and Ventana PATHWAY anti-HER2 (4B5) tests and their correlation with silver in situ hybridization in lung adenocarcinoma
- VSTM1 regulates monocyte/macrophage function via the NF-κB signaling pathway
- Comparison of vaginal birth outcomes in midwifery-led versus physician-led setting: A propensity score-matched analysis
- Treatment of osteoporosis with teriparatide: The Slovenian experience
- New targets of morphine postconditioning protection of the myocardium in ischemia/reperfusion injury: Involvement of HSP90/Akt and C5a/NF-κB
- Superenhancer–transcription factor regulatory network in malignant tumors
- β-Cell function is associated with osteosarcopenia in middle-aged and older nonobese patients with type 2 diabetes: A cross-sectional study
- Clinical features of atypical tuberculosis mimicking bacterial pneumonia
- Proteoglycan-depleted regions of annular injury promote nerve ingrowth in a rabbit disc degeneration model
- Effect of electromagnetic field on abortion: A systematic review and meta-analysis
- miR-150-5p affects AS plaque with ASMC proliferation and migration by STAT1
- MALAT1 promotes malignant pleural mesothelioma by sponging miR-141-3p
- Effects of remifentanil and propofol on distant organ lung injury in an ischemia–reperfusion model
- miR-654-5p promotes gastric cancer progression via the GPRIN1/NF-κB pathway
- Identification of LIG1 and LIG3 as prognostic biomarkers in breast cancer
- MitoQ inhibits hepatic stellate cell activation and liver fibrosis by enhancing PINK1/parkin-mediated mitophagy
- Dissecting role of founder mutation p.V727M in GNE in Indian HIBM cohort
- circATP2A2 promotes osteosarcoma progression by upregulating MYH9
- Prognostic role of oxytocin receptor in colon adenocarcinoma
- Review Articles
- The function of non-coding RNAs in idiopathic pulmonary fibrosis
- Efficacy and safety of therapeutic plasma exchange in stiff person syndrome
- Role of cesarean section in the development of neonatal gut microbiota: A systematic review
- Small cell lung cancer transformation during antitumor therapies: A systematic review
- Research progress of gut microbiota and frailty syndrome
- Recommendations for outpatient activity in COVID-19 pandemic
- Rapid Communication
- Disparity in clinical characteristics between 2019 novel coronavirus pneumonia and leptospirosis
- Use of microspheres in embolization for unruptured renal angiomyolipomas
- COVID-19 cases with delayed absorption of lung lesion
- A triple combination of treatments on moderate COVID-19
- Social networks and eating disorders during the Covid-19 pandemic
- Letter
- COVID-19, WHO guidelines, pedagogy, and respite
- Inflammatory factors in alveolar lavage fluid from severe COVID-19 pneumonia: PCT and IL-6 in epithelial lining fluid
- COVID-19: Lessons from Norway tragedy must be considered in vaccine rollout planning in least developed/developing countries
- What is the role of plasma cell in the lamina propria of terminal ileum in Good’s syndrome patient?
- Case Report
- Rivaroxaban triggered multifocal intratumoral hemorrhage of the cabozantinib-treated diffuse brain metastases: A case report and review of literature
- CTU findings of duplex kidney in kidney: A rare duplicated renal malformation
- Synchronous primary malignancy of colon cancer and mantle cell lymphoma: A case report
- Sonazoid-enhanced ultrasonography and pathologic characters of CD68 positive cell in primary hepatic perivascular epithelioid cell tumors: A case report and literature review
- Persistent SARS-CoV-2-positive over 4 months in a COVID-19 patient with CHB
- Pulmonary parenchymal involvement caused by Tropheryma whipplei
- Mediastinal mixed germ cell tumor: A case report and literature review
- Ovarian female adnexal tumor of probable Wolffian origin – Case report
- Rare paratesticular aggressive angiomyxoma mimicking an epididymal tumor in an 82-year-old man: Case report
- Perimenopausal giant hydatidiform mole complicated with preeclampsia and hyperthyroidism: A case report and literature review
- Primary orbital ganglioneuroblastoma: A case report
- Primary aortic intimal sarcoma masquerading as intramural hematoma
- Sustained false-positive results for hepatitis A virus immunoglobulin M: A case report and literature review
- Peritoneal loose body presenting as a hepatic mass: A case report and review of the literature
- Chondroblastoma of mandibular condyle: Case report and literature review
- Trauma-induced complete pacemaker lead fracture 8 months prior to hospitalization: A case report
- Primary intradural extramedullary extraosseous Ewing’s sarcoma/peripheral primitive neuroectodermal tumor (PIEES/PNET) of the thoracolumbar spine: A case report and literature review
- Computer-assisted preoperative planning of reduction of and osteosynthesis of scapular fracture: A case report
- High quality of 58-month life in lung cancer patient with brain metastases sequentially treated with gefitinib and osimertinib
- Rapid response of locally advanced oral squamous cell carcinoma to apatinib: A case report
- Retrieval of intrarenal coiled and ruptured guidewire by retrograde intrarenal surgery: A case report and literature review
- Usage of intermingled skin allografts and autografts in a senior patient with major burn injury
- Retraction
- Retraction on “Dihydromyricetin attenuates inflammation through TLR4/NF-kappa B pathway”
- Special Issue Computational Intelligence Methodologies Meets Recurrent Cancers - Part I
- An artificial immune system with bootstrap sampling for the diagnosis of recurrent endometrial cancers
- Breast cancer recurrence prediction with ensemble methods and cost-sensitive learning