Abstract
Background
Bladder cancer is a common malignancy in the world. It is reported that circular RNA VANGL1 (circ_VANGL1) was involved in bladder cancer progression. However, the functional role and molecular mechanism of circ_VANGL1 in bladder cancer were still unclear.
Methods
The levels of circ_VANGL1, microRNA-145-5p (miR-145-5p), and Sex-determining region Y-related high-mobility group box 4 (SOX4) in bladder cancer tissues and cells were determined by quantitative real-time polymerase chain (RT-qPCR). The relative protein expression was detected by western blot. Cell counting kit-8 (CCK8) and flow cytometry analysis were used to measure cell viability, IC50 value, and apoptosis rate. The interaction between miR-145-5p and circ_VANGL1 or SOX4 was predicted by online software starBase v2.0 or Targetscan and verified by the dual-luciferase reporter assay. Besides, xenograft mice model was used to detect the effects of circ_VANGL1 in vivo.
Results
The level of circ_VANGL1 and SOX4 was increased, while miR-145-5p was decreased in bladder cancer tissues and cells. Knockdown of circ_VANGL1 suppressed viability, while promoted apoptosis and increased doxorubicin sensitivity in bladder cancer cells. Moreover, circ_VANGL1 acted as a sponge for miR-145-5p. In addition, miR-145-5p partially reversed the effects of miR-145-5p knockdown in T24 and J82 cells. SOX4 was a target of miR-145-5p and negatively regulated by miR-145-5p. Furthermore, miR-145-5p regulated SOX4 to affect cell progression in bladder cancer cells, including viability, apoptosis, and doxorubicin sensitivity. Besides, circ_VANGL1 suppressed tumor growth and enhanced the doxorubicin sensitivity in bladder cancer in vivo.
Conclusion
circ_VANGL1 mediated cell viability, apoptosis, and doxorubicin sensitivity by regulating miR-145-5p/SOX4 axis in bladder cancer, providing a potential therapeutic target for bladder cancer therapy.
1 Introduction
It was reported that there were an estimated 74,690 new cases and 15,580 deaths due to bladder cancer in 2014 in USA [1]. Many factors contributed to bladder cancer, such as increasing age, smoking, or some industrial chemicals [2]. Although surgical resection and chemotherapy are the main therapies for bladder cancer patients, drug-resistance contributes to a critical barrier in bladder cancer therapy. Doxorubicin (DOX) is a natural anthracycline antibiotic and widely used in systemic chemotherapy and intravesical for bladder cancer. Therefore, the molecular mechanisms that regulate bladder cancer development and chemosensitivity are essential for further study.
Emerging evidence indicates that circRNAs are involved in the progression of many diseases, including cancers. A previous research indicated that circRIP2 exerted promotion effects on epithelial-mesenchymal transition in bladder cancer cells [3]. Moreover, circRNA ITCH suppressed bladder cancer development through regulating the expression of p21 and PTEN by targeting miR-224/miR-17 [4]. High-throughput microarray analysis and previous evidence suggested that circRNA VANGL1 (circ_VANGL1) (circBase ID: hsa_circ_0002623) was aberrantly expressed in bladder cancer. However, the functional role and the underlying mechanism in bladder cancer remain unknown.
circRNAs can act as microRNAs (miRNAs) sponges to regulate gene transcription and translation by inhibiting the activity of miRNA [5]. miRNAs, with 19-22 nucleotide, are noncoding RNAs that decrease translation of proteins or promote degradation of the mRNA by targeting 3′-untranslated region (3′-UTR) of mRNA [6]. It is reported that an estimated 60% of the mRNA have potential conserved sites that interact with miRNAs [7]. Nowadays, approximately 2,000 human miRNAs were identified and recorded by the miRBase databases [8]. Present evidence demonstrated that miRNAs play vital roles in various biological processes, including cell proliferation, apoptosis, and migration in human cancers [8,9]. microRNA-145-5p (miR-145-5p), a endogenous miRNA, played multiple roles in various human cancers, such as colorectal cancer [10], breast cancer [11], gastric cancer [12], and bladder cancer [13]. However, whether miR-145-5p participated in the regulatory mechanism of circ_VANGL1 in bladder cancer is still unclear.
In our present research, the expression of circ_VANGL1 in bladder cancer tissues and cells was detected. Moreover, we explored the functional role of circ_VANGL1 and its potential regulatory mechanism in the progression of bladder cancer.
2 Materials and methods
2.1 Tissue samples and cell culture
A total of 36 bladder cancer tissues and the matched adjacent normal tissues were isolated from the bladder cancer patients who underwent surgery at Taizhou First People’s Hospital. The study was approved by the Ethics Committee of Taizhou First People’s Hospital.
Two human bladder cancer cell lines (T24 and J82) and normal cell line (SV-HUC-1) were purchased from American Tissue Culture Collection (ATCC, Manassas, VA, USA). All cells were cultured in Dulbecco’s Modified Eagle Medium (DMEM; Invitrogen, Carlsbad, CA, USA) containing 10% fetal bovine serum (FBS; Thermo Fisher Scientific, Waltham, MA, USA), incubated in an incubator with 95% air and 5% CO2 at 37°C.
2.2 Plasmid construction and cell transfection
The sequence of Sex-determining region Y-related high-mobility group box 4 (SOX4) was cloned into pcDNA3.1 (Invitrogen) to construct SOX4 overexpression vector, termed pcDNA3.1-SOX4 (pc-SOX4). 2 × 105 T24 and J82 cells were added into a 12-well plate. Then, 0.2 μg of pc-SOX4 or pc-NC was transfected into T24 and J82 cells using 0.5 μL of Lipofectamine 3000 reagent (Invitrogen, Carlsbad, CA, US). Small interference RNA against circ_VANGL1 (si-circ) and its control (si-NC), miR-145-5p inhibitor and the negative control (NC inhibitor), miR-145-5p mimic, and the blank control (NC-mimic) were purchased from RIBOBIO (Guangzhou, China). These aforementioned oligonucleotides (0.5 μg) were transfected into T24 and J82 cells with 0.6 μL of Lipofectamine 3000 (Invitrogen).
2.3 RNA extraction and quantitative reverse transcription-PCR (RT-qPCR)
Total RNA was isolated from tissues or cells using TRIzol (Invitrogen, Carlsbad, CA, USA) according to the manufacturer’s instructions. RNA concentration was verified before the reverse transcription reaction that was carried out using Prime Script RT reagent Kit (Takara, Dalian, China). Quantitative real-time polymerase chain reaction (RT-qPCR) was performed with SYBR green (Applied Biosystems, Foster City, CA, USA). The relative expression of genes was analyzed using U6 or GAPDH as reference gene by 2−ΔΔCt method. The primes for circ_VANGL1, miR-145-5p, SOX4, U6, and GAPDH were listed as follows: circ_VANGL1 (forward primer: 5′-GTCCGCTCCACCGATGGCGA-3′, reverse primer: 5′-CTGAACTTCCTCTGTCCGAGT-3′), miR-145-5p (forward primer: 5′-CAGTCTTGTCCAGTTTTCCCAG-3′, reverse primer: 5′-TATGCTTGTTCTCGTCTCTGTGTC-3′), SOX4 (forward primer: 5′-GGCCTGTTTCGCTGTCGGGT-3′, reverse primer: 5′-GCCTGCATGCAACAGACTGGC-3′), U6 (forward primer: 5′-CTCGCTTCGGCAGCACA-3′, reverse primer: 5′-AACGCTTCACGAATTTGCGT-3′), GAPDH (forward primer: 5′-CCGGGAAACTGTGGCGTGATGG-3′, reverse primer: 5′-AGGTGGAGGAGTGGGTGTCGCTGTT-3′).
2.4 Cell viability and apoptosis assay
The Cell Counting Kit-8 (CCK-8; Dojindo Molecular Technologies, Kumamoto, Japan) was used to detect cell viability. 2 × 104 T24 and J82 cells were digested and cultured in a 96-well plate. After transfection, the cells were incubated for 48 h and then the WST-8 reagent was added with a final concentration of 0.5 mg/mL. After another 2 h of incubation at 37°C, cell absorbance was measured at 450 nm using a microplate reader (Bio-Rad, Richmond, CA, USA).
Cell apoptosis assay was performed using the Annexin V-Fluorescein (FITC) Apoptosis Detection Kit (Solarbio, Beijing, China). First, cells were collected and washed by 1× Binding Buffer for 2 times and then were resuspended using 1× Binding Buffer with a final concentration of 1 × 106 cells/mL. Next, 5 µL of Annexin V-FITC and 5 µL of propidium iodide (PI) solution were added to 100 µL cell suspension and cultured for 15 min at room temperature in the dark. Finally, the samples were detected by a FACScan flow cytometry (BD Biosciences, San Jose, CA, USA).
2.5 Chemotherapy resistance assay
T24 and J82 cells were treated with doxorubicin at various concentrations (1, 0.1, 0.01, 0.001, and 0.0001 ng/mL) for 24 h. The cell viability was determined by CCK-8 assay 48 h later. Based on the data, the dose-response curve was charted and the half maximal inhibitory concentration (IC50) was determined using SPSS software.
2.6 Western blot assay
Total proteins were extracted using RIPA buffer (Beyotime, Shanghai, China) and separated by dodecyl sulfate, sodium salt-polyacrylamide gel electrophoresis (SDS-PAGE, 10%), then electrotransferred onto a polyvinylidene didluoride (PVDF) membrane (Millipore, Billerica, MA, USA). The membrane was blocked in 5% skimmed milk at room temperature for 1 h and then incubated with primary antibody at 4°C overnight. After washing with TBST (Tris-buffered saline containing 0.1% Tween-20) buffer for three times, the membrane was incubated with horseradish peroxidase-conjugated secondary antibody at room temperature for 1 h. The chemiluminescent immunoassay was used to detect protein signaling. Primary antibodies used in this study, including c-caspase-3 (1:1,000, ab2302), ki-67 (1:5,000, ab92742), SOX4 (1:1,000, ab90696), and GAPDH (1:1,000, ab181602), were purchased from Abcam (Cambridge, UK).
2.7 The dual-luciferase reporter assay
The potential binding sites between miR-145-5p and circ_VANGL1 or SOX4 were predicted by online software starBase v2.0 (http://starbase.sysu.edu.cn/starbase2/) or TargetScan (http://www.targetscan.org/vert_72/). The wild-type circ_VANGL1 or SOX4-3′UTR sequence containing the putative binding sites and mutated circ_VANGL1 or SOX-3′UTR sequence were amplified through PCR and cloned into pGL3 vector (Promega, Madison, WI, USA), namely circ_VANGL1 wt, circ_VANGL1 mut, SOX4 3′UTR wt, or SOX4 3′UTR mut. Next, the reporter vectors and miR-145-5p mimic or NC-mimic were co-transfected into T24 cells and J82 cells. After incubation for 48 h, the luciferase activity was determined by the Lmax multiwall luminometer (Molecular Devices, LLC, Sunnyvale, CA, USA), followed by normalizing with Renilla luciferase activity.
2.8 Nude mice experiments
All the experiments were approved by the Animal Care and Use Committee of Taizhou First People’s Hospital and performed following guidelines of the national animal protection and ethics institute. Twenty BALB/c nude mice (4 weeks old) bought from Vital River Laboratory Animal Technology (Beijing, China) were used in this study. All the mice were housed in SPF animal room and water, food, and padding were regularly replaced. T24 cells or J82 cells were transfected with short hairpin against circ_VANGL1 (sh-circ) to establish the stable T24 or J82 cell line. 5 × 106 T24 cells, J82 cells, or stable T24 or J82 cells were subcutaneously injected to the forelimb axils of nude mice. The nude mice were divided into 4 groups (6 mice per group): Control, Dox, sh-circ, or sh-circ + Dox. The mice in Dox and sh-circ + Dox group were injected with 3 mg/kg Dox twice per week, while the mice in Control and sh-circ were treated with the equal amount of saline. Tumor volume was measured every 3 days. After 15 days, the mice were euthanized, and tumor tissues were weighted and stored for further research. Tumor volume was computed by the equation V (mm3) = (width)2 × length/2.
2.9 Immunohistochemistry analysis
Immunohistochemistry was performed using antibodies against ki-67 (1:500, ab92742, Abcam). Tissue samples of 5 μm thick paraffin section were stained with IHC. The immunostaining images were captured using Olympus FSX100 microscope (Olympus, Japan).
2.10 Statistical analysis
All data were expressed as mean ± standard deviation of at least three independent experiments. Statistical analyses were performed by SPSS 22.0 software. Student’s t-test or one-way analysis of variance (ANOVA) was utilized to evaluate the difference between two groups or among multiple groups, respectively. P < 0.05 was considered to be statistically significant.
3 Results
3.1 circ_VANGL1 was increased in bladder cancer tissues and cells
To explore the role of circ_VANGL1 in bladder cancer, we detected the expression of circ_VANGL1 in bladder cancer tissues and cells. The result showed that circ_VANGL1 was highly expressed in tumor tissues (n = 36) compared with normal tissues (n = 36) (Figure 1a). Consistently, RT-qPCR indicated that the expression of circ_VANGL1 was enhanced in T24 and J82 cells relative to that in SV-HUC-1 cells (Figure 1b).

The level of circ_VANGL1 in bladder cancer tissues and cells. (a) RT-qPCR was used to detect the level of circ_VANGL1 in tumor tissues (n = 36) and matched normal tissues (n = 36). (b) The level of circ_VANGL1 in bladder cancer cells (T24 and J82) and human normal bladder epithelial cell line (SV-HUC-1) was measured by RT-qPCR. *P < 0.05.
3.2 circ_VANGL1 knockdown suppressed cell viability, promoted cell apoptosis, and elevated doxorubicin sensitivity of bladder cancer cells
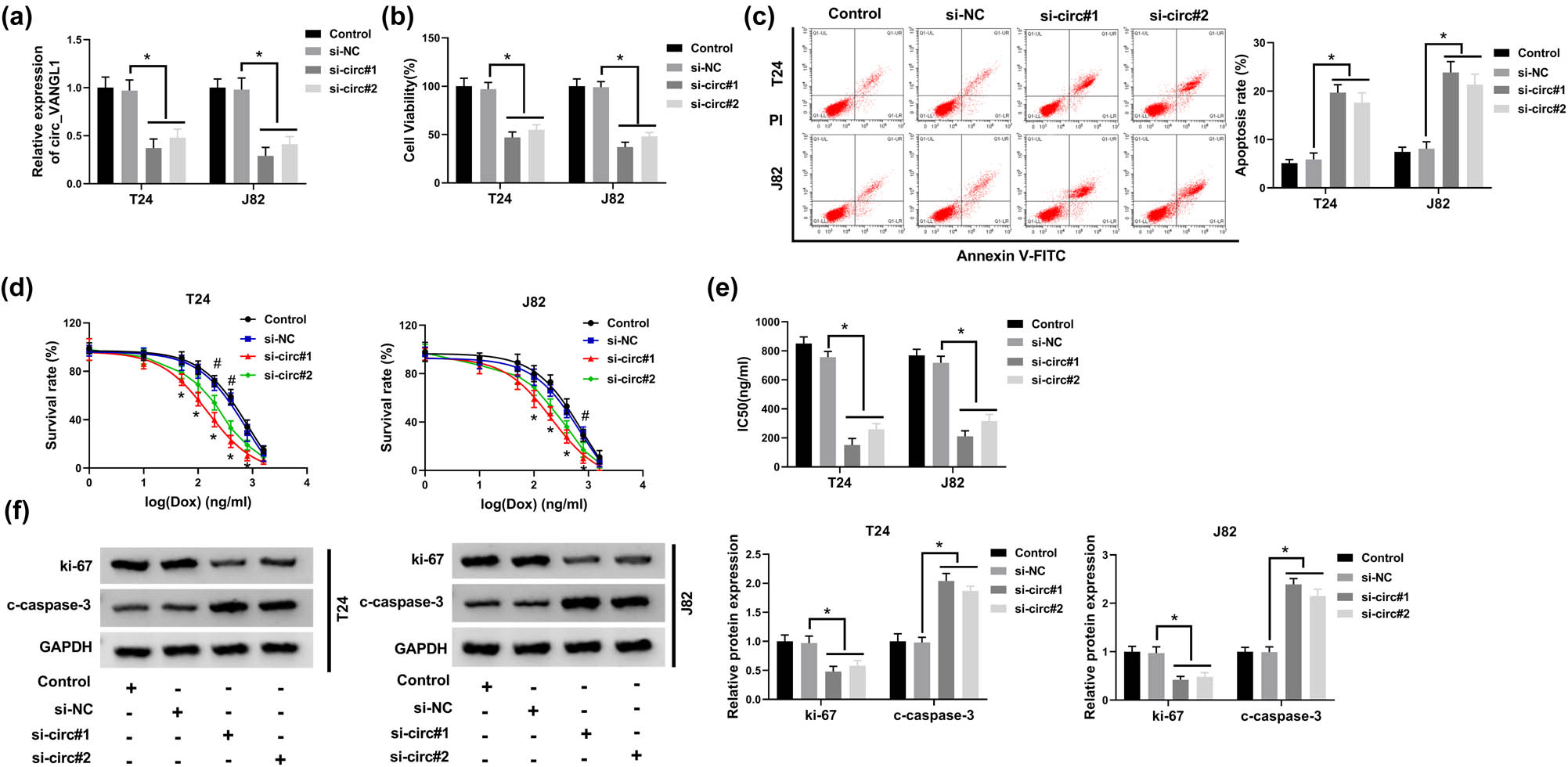
To investigate the effect of circ_VANGL1 on the progression of bladder cancer, T24 and J82 cells were transfected with si-NC or si-circ (si-circ#1 or si-circ#2). RT-qPCR assay revealed that the level of circ_VANGL1 was suppressed more than half in cells transfected with si-circ#1 or si-circ#2, especially in cells with si-circ#1 transfection (Figure 2a). Next, CCK-8 assay and flow cytometry were performed. The results suggested that T24 and J82 cells transfected with si-circ#1 or si-circ#2 exhibited lower cell viability (Figure 2b) and increased cell apoptosis rate in bladder cancer cells (Figure 2c). Meanwhile, CCK-8 assay was performed to detect the survival rate and IC50 values of T24 and J82 cells with doxorubicin treatment and si-circ#1 or si-circ#2 transfection. The results revealed that circ_VANGL1 knockdown decreased cell survival rate and IC50 value of doxorubicin in the T24 and J82 cells, which was shown by a statistical difference between the si-NC group and si-circ#1 or si-circ#2 group (Figure 2d and e). Moreover, we also detected the levels of apoptosis-related protein c-caspase-3 and proliferation-related protein ki-67 in T24 and J82 cells. Our data suggested that knockdown of circ_VANGL1 decreased ki-67 protein level, but increased c-caspase-3 protein level in both T24 and J82 cells (Figure 2f). These data demonstrated that circ_VANGL1 could enhance cell viability and inhibit cell apoptosis and doxorubicin sensitivity in bladder cancer cells.

The effect of circ_VANGL1 knockdown on cell viability, apoptosis, and doxorubicin resistance. (a–f) T24 and J82 cells were transfected with si-NC, si-circ#1, or si-circ#2, respectively. (a) The expression level of circ_VANGL1 in transfected T24 and J82 cells. (b) Cell viability was measured by CCK-8 assay. (c) Flow cytometry analysis was performed to assess cell apoptosis rate. (d) Different concentrations of doxorubicin were incubated with the transfected cells, and then cell apoptosis rate was determined by flow cytometry analysis. (e) IC50 values of the growth of T24 and J82 cells treated with doxorubicin. (f) The protein levels of c-caspase-3 and ki-67 in T24 and J82 cells. *P < 0.05, # P < 0.05.
3.3 circ_VANGL1 acted as a molecular sponge of miR-145-5p
To further explore the mechanism underlying circ_VANGL1 in bladder cancer progression, the directly interacted miRNAs of circ_VANGL1 were predicted by StarBase v2.0. We found that miR-145-5p might be a direct target of circ_VANGL1. RT-qPCR assay indicated that miR-145-5p was prominently downregulated in bladder cancer tumor tissues (n = 36) and cells, compared with matched normal tissues (n = 36) and cells (Figure 3a and b). To confirm the target relationship between circ_VANGL1 and miR-145-5p, circ_VANGL1 sequences containing wild-(circ_VANGL1 wt) or mutant-type (circ_VANGL1 mut) miR-145-5p binding sites were inserted into the luciferase reporter vector (Figure 3c). Transfection efficiencies of miR-145-5p mimic and inhibitor in T24 and J82 cells were detected. As shown in Figure S1a and b, miR-145-5p expression was enhanced six times by miR-145-5p mimic, but was inhibited in half by miR-145-5p inhibitor. Dual-luciferase reporter assay indicated that transfection of miR-145-5p suppressed the luciferase activity of circ_VANGL1 wt group compared with cells with NC-mimic transfection, while it had little effect on the luciferase activity of circ_VANGL1 mut group (Figure 3d). Moreover, miR-145-5p expression was significantly increased in T24 and J82 cells with si-circ#1 or si-circ#2 transfection (Figure 3e). These results indicated circ_VANGL1 as a sponge of miR-145-5p.

miR-145-5p was a target of circ_VANGL1. (a and b) RT-qPCR was used to detect the level of miR-145-5p in bladder cancer tissues (n = 36) and cells. (c) Schematic of the putative or mutant binding sites of miR-145-5p in circ_VANGL1 that predicted by starBase v2.0 tool. (d) The luciferase activity in 293T cells co-transfected with miR-145-5p mimic or NC-mimic and circ_VANGL1 wt or circ_VANGL1 mut. (e) T24 and J82 cells were transfected with si-NC, si-circ#1, or si-circ#2, respectively. And the expression level of miR-145-5p was examined by RT-qPCR. *P < 0.05.
3.4 circ_VANGL1 targeted miR-145-5p to elevate cell viability, repress cell apoptosis, and attenuate doxorubicin sensitivity in bladder cancer cells
Next, we investigated the regulatory mechanism of circ_VANGL1 and miR-145-5p in bladder cancer. As shown in Figure 4a, the decrease of miR-145-5p level induced by circ_VANGL1 knockdown was partially reversed by miR-145-5p inhibitor. CCK-8 results suggested that the inhibition effect of circ_VANGL1 knockdown on cell viability was attenuated by miR-145-5p inhibitor (Figure 4b). Moreover, circ_VANGL1 deletion-induced cell apoptosis was blocked by miR-145-5p downregulation (Figure 4c). Our data indicated that circ_VANGL1 depletion induced a significant decrease in the cell survival rate and IC50 of doxorubicin in T24 and J82 cells treated with doxorubicin, which were partially abolished by miR-145-5p inhibitor (Figure 4d and e). Western blot results revealed that miR-145-5p inhibitor reversed the suppression effect on ki-67 expression and the promotion effect on c-caspase-3 expression that were induced by circ_VANGL1 knockdown (Figure 4f). Overall, circ_VANGL1 regulated cell viability, apoptosis, and the doxorubicin sensitivity in T24 and J82 cells by sponging miR-145-5p.

circ_VANGL1 targeted miR-145-5p to elevate cell viability, repress cell apoptosis, and reduce doxorubicin sensitivity in bladder cancer cells. (a–f) T24 and J82 cells were transfected with si-circ + NC inhibitor or si-circ + miR-145-5p inhibitor, respectively. (a) The level of miR-145-5p was determined by RT-qPCR. (b) CCK8 assay was performed to detect cell viability. (c) Cell apoptosis rate was detected by flow cytometry analysis. (d) T24 and J82 cells treated with different concentrations of doxorubicin, and cell survival rate was determined by flow cytometry analysis. (e) The IC50 values for the growth of the transfected T24 and J82 cells treated with doxorubicin. (f) Western blot was used to detect the protein levels of c-caspase-3 and ki-67. *P < 0.05.
3.5 SOX4 was directly targeted and inhibited by miR-145-5p
To investigate the role of miR-145-5p in bladder cancer cell progression, the molecular targets of miR-145-5p were predicted by Targetscan software. As shown in Figure S2, HMGA1, CCND2, SOX4, VEGFA, and FZD6 expression were altered in T24 and J82 cells. And SOX4 expression was most significantly upregulated in cells transfected with miR-145-5p inhibitor. Besides, the expression of SOX4 in bladder cancer cells was evaluated. As described in Figure 5a and b, SOX4 expression was upregulated in tumor tissues (n = 36) and cells compared with that in normal tissues (n = 36) and cells. To verify the correlation between miR-145-5p and SOX4, Luciferase reporter plasmid vector containing the 3′UTR of wild-type SOX4 (SOX4 3′UTR wt) and mutant-type binding sites of miR-145-5p SOX4 (SOX4 3′UTR mut) was constructed to carry out the dual-luciferase reporter assay (Figure 5c). The results manifested that luciferase activity was diminished by SOX4 3′UTR wt and miR-145-5p, but not SOX4 3′UTR mut and miR-145-5p (Figure 5d). Moreover, our data showed that the protein level of SOX4 was inhibited by miR-145-5p mimic and elevated by miR-145-5p inhibitor (Figure 5e). In summary, miR-145-5p directly targeted to SOX4.

SOX4 was directly targeted and inhibited by miR-145-5p. (a) The mRNA and protein levels of SOX4 in bladder cancer tissues (n = 36) and normal tissues (n = 36) were detected by RT-qPCR and western blot. (b) The mRNA and protein levels of SOX4 in SV-HUC-1, T24, and J82 cells were measured by RT-qPCR. (c) The putative or mutant miR-145-5p binding sites in the 3′UTR of SOX4 were predicted by Targetscan tool. (d) 293T cells were co-transfected with NC-mimic or miR-145-5p mimic and SOX4 3′UTR wt or SOX4 3′UTR mut, and the luciferase activity was detected. (e) T24 and J82 cells were transfected with NC-mimic, miR-145-5p mimic, NC inhibitor, or miR-145-5p inhibitor, respectively. And the expression level of SOX4 was examined by western blot. *P < 0.05.
3.6 SOX4 mediated the effect of miR-145-5p on cell progression in bladder cancer cells
To explore the role of SOX4 on miR-145-5p-mediated cell progression, co-transfection experiment of SOX4 and miR-145-5p was performed. First, transfection efficiency of pc-SOX4 was examined. The protein level of SOX4 was significantly improved by SOX4 overexpressed plasmid (Figure S1c). T24 and J82 cells were co-transfected with miR-145-5p mimic and pc-SOX4 or pc-NC and then the expression level of SOX4 was detected by western blot. The results suggested that overexpression of SOX4 partly reversed the suppression effect of miR-145-5p mimic on the protein level of SOX4 (Figure 6a). Besides, miR-145-5p suppressed cell viability and promoted cell apoptosis, whereas this effect was reversed by upregulation of SOX4 (Figure 6b and c). Meanwhile, cell survival rate and IC50 of doxorubicin were also measured in the transfected cells. It was observed that cell survival rate and IC50 of doxorubicin were significantly reduced by miR-145-5p mimic, but the effect was abated by co-transfection of SOX4 overexpression plasmid (Figure 6d and e). Western blot assay indicated that overexpression of SOX4 could partially reverse the downregulation of ki-67 expression and upregulation of c-caspase-3 expression induced by miR-145-5p mimic (Figure 6f). All data suggested that miR-145-5p regulated cell progression by affecting SOX4 in bladder cancer cells.

Overexpression of SOX4 weakened the effect of miR-145-5p on bladder cancer cells. (a–f) T24 and J82 cells were transfected with miR-145-5p mimic + pc-NC or miR-145-5p mimic + pc-SOX2, respectively. (a) The protein level of SOX4 was determined western blot after co-transfection with miR-145-5p mimic and pc-NC or pc-SOX4. (b) CCK8 assay was performed to detect cell viability. (c) Cell apoptosis rate was detected by flow cytometry analysis. (d) T24 and J82 cells were incubated with different concentrations of doxorubicin and cell survival rate was determined by flow cytometry analysis. (e) The IC50 values of cells treated with doxorubicin. (f) The protein levels of c-caspase-3 and ki-67 in the transfected cells were determined by western blot. *P < 0.05.
3.7 circ_VANGL1 knockdown inhibited tumor growth and enhanced doxorubicin sensitivity in vivo
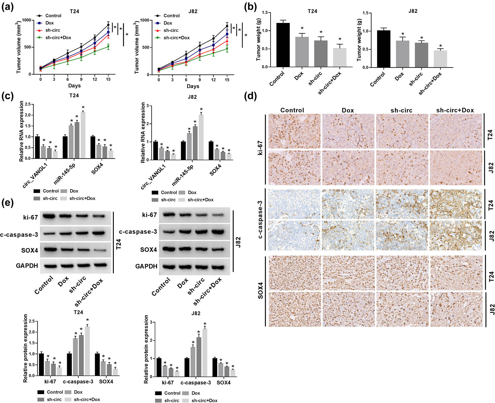
Next, we further explored the effect of circ_VANGL1 in bladder cancer in vivo using xenograft mice model. In contrast with control group, the tumor volume and weight in mice with doxorubicin treatment were declined and further inhibited by circ_VANGL1 knockdown, as well as co-treatment of doxorubicin and sh-circ (Figure 7a and b). Besides, the expression of circ_VANGL1 and SOX4 was downregulated, while miR-145-5p was upregulated in xenograft tumor tissues with doxorubicin treatment, circ_VANGL1 knockdown, and co-treatment of doxorubicin and circ_VANGL1 knockdown (Figure 7c). Using ki-67 as a marker for proliferation, immunohistochemistry showed a significant reduction in proliferation in the mice with doxorubicin treatment, circ_VANGL1 knockdown, and co-treatment of doxorubicin and circ_VANGL1 knockdown (Figure 7d). Besides, we found that the protein levels of ki-67 and SOX4 were decreased and c-caspase-3 was increased in doxorubicin, circ_VANGL1 deletion, and co-treatment of doxorubicin and circ_VANGL1 deletion group (Figure 7e). These results illustrated that circ_VANGL1 knockdown could suppress tumor growth and increase the doxorubicin sensitivity in vivo.

circ_VANGL1 knockdown inhibited tumor growth and enhanced doxorubicin sensitivity in vivo. T24 and J82 cells stably transfected with sh-circ or T24 and J82 cells were subcutaneously injected into the forelimb axils of nude mice, followed by the injection of doxorubicin (3 mg/kg) every 3 days. Fifteen days upon injection, the mice were killed to remove the tumor tissues. (a) Tumor volume was detected every 3 days for 15 days. (b) Tumor weight was measured. (c) The expressions of circ_VANGL1, miR-145-5p, and SOX4 in xenograft tissues were determined by RT-qPCR. (d) Proliferation in xenograft tumors was assessed by Ki67 Immunohistochemistry. (e) The protein levels of SOX4, c-casepase-3, and ki-67 were assessed by western blot. *P < 0.05.
4 Discussion
In the present study, we focused on the role of circ_VANGL1 and its effects on cell growth, apoptosis, and the doxorubicin sensitivity in bladder cancer in vitro and in vivo through molecular and functional experiments and revealed that circ_VANGL1 served as a sponger of miR-145-5p to regulate SOX4 expression. Our data suggested that circ_VANGL1 might be a potential therapeutic target for the treatment of bladder cancer.
Previous studies reported that circ_VANGL1 was increased in non-small cell lung cancer to affect tumor progression [14] and upregulated in bladder cancer [15,16]. Consistently, a significant increase of circ_VANGL1 level was observed in bladder cancer tissues and cell lines, indicating the tumor promotion role in bladder cancer. Herein, loss-function-assays showed that circ_VANGL1 deletion repressed cell viability, induced cell apoptosis, and decreased the resistance to doxorubicin in bladder cancer cells in vitro. Meanwhile, these promotion effects were also supported by in vivo experiments.
StarBase v2.0 showed that miR-145-5p was a target gene of circ_VANGL1, which was confirmed by dual-luciferase reporter assay. Previous studies reported that miR-145-5p was prostate carcinoma [17], breast cancer [18], and bladder cancer [19]. Consistent with the previous research, we found that miR-145-5p was lowly expressed in bladder cancer tissues and cells. Previous evidence proved that circRNAs mainly served as sponge of miRNAs and caused a loss function of miRNA accompanied with upregulated expression of their endogenous targets [5,20]. For instance, CDR1as was involved in hepatocellular carcinoma and colorectal cancer by regulating miR-7 [21,22]. Another study suggested that cir-HIPK3 derived from exon 2 of the HIPK3 was proved to function as a sponge for miR-124 [23]. Moreover, hsa_circ_0007843 elevated cell metastasis of SW480 cells by targeting miR-518c-5p and hsa_circ_RNA_0011780 sponged miR-544a to suppress cell growth, migration, and invasion in non-small cell lung cancer [24,25]. In the present study, we observed that miR-145-5p inhibitor could partially reverse the effects of circ_VANGL1 deletion on cell viability, apoptosis, and the resistance to doxorubicin, suggesting a regulatory network of circ_VANGL1/miR-145-5p in bladder cancer progression.
SOX4, a sox transcription factor, has been demonstrated to play an oncogenic role and was related to tumor progression and development [26]. Multiple researches reported that SOX4 could be regulated by lots of miRNAs in human cancers [27]. For example, miR-140-5p directly targeted SOX4 to participate in tumorigenesis in malignant melanoma [28]. Furthermore, miR-195 repressed cell metastasis and epithelial-mesenchymal transition by regulating the expression of SOX4 in endometrial carcinoma [29]. An earlier study also showed that miR-191-5p increased the doxorubicin sensitivity by targeting SOX4 in breast cancer cells [30]. In our research, the relationship between miR-145-5p and SOX4 was predicted by Targetscan and was verified by dual-luciferase reporter assay. Moreover, our results revealed that SOX4 expression was enhanced in bladder cancer tissues and cells. Besides, miR-145-5p could negatively regulate the expression of SOX4. Rescue experiments demonstrated that the inhibitory effects on cell viability, resistance to doxorubicin, and promotion effects on cell apoptosis were partially blocked by SOX4 overexpression. Thus, we concluded that miR-145-5p exerts it function through the regulation of SOX4.
In conclusion, we found that the expressions of circ_VANGL1 and SOX4 were enhanced, while miR-145-5p was inhibited in bladder cancer tissues and cells. Moreover, circ_VANGL1 promoted cell viability, suppressed cell apoptosis, and increased the doxorubicin sensitivity in vitro and in vivo. Furthermore, we proposed a novel circ_VANGL1/miR-145-5p/SOX4 signaling regulatory network in bladder cancer (Figure 8), which might provide a potential biomarker and therapeutic target for bladder cancer.

Schematic diagram indicates the regulation of circ_VANGL1/miR-145-5p/SOX4 axis in bladder cancer cells.
Appendix

Transfection efficiency of miR-145-5p mimic, miR-145-5p inhibitor, and pc-SOX4 in T24 and J82 cells. (a) T24 and J82 cells was transfected with NC mimic or miR-145-5p mimic, respectively. And the expression of miR-145-5p was detected by RT-qPCR. (b) The expression of miR-145-5p in cells transfected with NC inhibitor or miR-145-5p inhibitor were evaluated by RT-qPCR. (c) T24 and J82 cells was transfected with pc-NC or pc-SOX4, respectively. And the protein level of SOX4 was detected by western blot. *P < 0.05.

Effect of miR-145-5p inhibitor on the expression of its target mRNAs. T24 and J82 cells was transfected NC inhibitor or miR-145-5p inhibitor, respectively. And the mRNA levels of HMGA1, CCND2, SOX4, VEGFA and FZD6 were assessed by RT-qPCR. *P < 0.05.
-
Funding information: This work was supported by Taizhou Science and Technology Projects: 1901ky59, XM2020367.
-
Author contributions: Conception and design: J.Z.; development of methodology, acquisition, analysis and interpretation of data: J.Z.; writing, review, and revision of article: J.Z. and F.Z.; all coauthors have reviewed and approved of the article before submission.
-
Conflict of interest: The authors report no proprietary or commercial interest in any product mentioned or concept discussed in this article.
-
Data availability statement: The analyzed datasets generated during the present study are available from the corresponding author on reasonable request.
References
[1] Siegel R, Ma J, Zou Z, Jemal A. Cancer statistics, 2014. CA Cancer J Clin. 2014;64:9–29.10.3322/caac.21208Suche in Google Scholar PubMed
[2] Guidance NI. Bladder cancer: diagnosis and management of bladder cancer. BJU Int. 2017;120:755–65.10.1111/bju.14045Suche in Google Scholar PubMed
[3] Su Y, Feng W, Shi J, Chen L, Huang J, Lin T. circRIP2 accelerates bladder cancer progression via miR-1305/Tgf-beta2/smad3 pathway. Mol Cancer. 2020;19:23.10.1186/s12943-019-1129-5Suche in Google Scholar PubMed PubMed Central
[4] Yang C, Yuan W, Yang X, Li P, Wang J, Han J, et al. Circular RNA circ-ITCH inhibits bladder cancer progression by sponging miR-17/miR-224 and regulating p21, PTEN expression. Mol Cancer. 2018;17:19.10.1186/s12943-018-0771-7Suche in Google Scholar PubMed PubMed Central
[5] Hansen TB, Jensen TI, Clausen BH, Bramsen JB, Finsen B, Damgaard CK, et al. Natural RNA circles function as efficient microRNA sponges. Nature. 2013;495:384–8.10.1038/nature11993Suche in Google Scholar PubMed
[6] Liu B, Li J, Cairns MJ. Identifying miRNAs, targets and functions. Brief Bioinform. 2014;15:1–19.10.1093/bib/bbs075Suche in Google Scholar PubMed PubMed Central
[7] Friedman RC, Farh KK, Burge CB, Bartel DP. Most mammalian mRNAs are conserved targets of microRNAs. Genome Res. 2009;19:92–105.10.1101/gr.082701.108Suche in Google Scholar PubMed PubMed Central
[8] Tutar L, Ozgur A, Tutar Y. Involvement of miRNAs and Pseudogenes in Cancer. Methods Mol Biol. 2018;1699:45–66.10.1007/978-1-4939-7435-1_3Suche in Google Scholar PubMed
[9] Sittka A, Schmeck B. MicroRNAs in the lung. Adv Exp Med Biol. 2013;774:121–34.10.1007/978-94-007-5590-1_7Suche in Google Scholar PubMed
[10] Chen Q, Zhou L, Ye X, Tao M, Wu J. miR-145-5p suppresses proliferation, metastasis and EMT of colorectal cancer by targeting CDCA3. Pathol Res Pract. 2020;216:152872.10.1016/j.prp.2020.152872Suche in Google Scholar PubMed
[11] Tang W, Zhang X, Tan W, Gao J, Pan L, Ye X, et al. miR-145-5p suppresses breast cancer progression by inhibiting SOX2. J Surg Res. 2019;236:278–87.10.1016/j.jss.2018.11.030Suche in Google Scholar PubMed
[12] Zhou T, Chen S, Mao X. miR-145-5p affects the differentiation of gastric cancer by targeting KLF5 directly. J Cell Physiol. 2019;234:7634–44.10.1002/jcp.27525Suche in Google Scholar PubMed
[13] Sun M, Zhao W, Chen Z, Li M, Li S, Wu B, et al. Circular RNA CEP128 promotes bladder cancer progression by regulating Mir-145-5p/Myd88 via MAPK signaling pathway. Int J Cancer. 2019;145:2170–81.10.1002/ijc.32311Suche in Google Scholar PubMed
[14] Wang L, Ma H, Kong W, Liu B, Zhang X. Up-regulated circular RNA VANGL1 contributes to progression of non-small cell lung cancer through inhibition of miR-195 and activation of Bcl-2. Biosci Rep. 2019;39:BSR20182433.10.1042/BSR20182433Suche in Google Scholar PubMed PubMed Central
[15] Yang D, Qian H, Fang Z, Xu A, Zhao S, Liu B, et al. Silencing circular RNA VANGL1 inhibits progression of bladder cancer by regulating miR-1184/IGFBP2 axis. Cancer Med. 2020;9:700–10.10.1002/cam4.2650Suche in Google Scholar PubMed PubMed Central
[16] Zeng Z, Zhou W, Duan L, Zhang J, Lu X, Jin L, et al. Circular RNA circ-VANGL1 as a competing endogenous RNA contributes to bladder cancer progression by regulating miR-605-3p/VANGL1 pathway. J Cell Physiol. 2019;234:3887–96.10.1002/jcp.27162Suche in Google Scholar PubMed
[17] Chen Z, Zhen M, Zhou J. LncRNA BRE-AS1 interacts with miR-145-5p to regulate cancer cell proliferation and apoptosis in prostate carcinoma and has early diagnostic values. Biosci Rep. 2019;39:BSR20182097. 10.1042/BSR20182097Suche in Google Scholar PubMed PubMed Central
[18] Wang S, Xue X, Wang R, Li X, Li Q, Wang Y, et al. circZNF609 promotes breast cancer cell growth, migration, and invasion by elevating p70S6K1 via sponging miR-145-5p. Cancer Manag Res. 2018;10:3881–90.10.2147/CMAR.S174778Suche in Google Scholar PubMed PubMed Central
[19] Sun M, Zhao W, Chen Z, Li M, Li S, Wu B, et al. circ_0058063 regulates CDK6 to promote bladder cancer progression by sponging miR-145-5p. J Cell Physiol. 2019;234:4812–24.10.1002/jcp.27280Suche in Google Scholar PubMed
[20] Kulcheski FR, Christoff AP, Margis R. Circular RNAs are miRNA sponges and can be used as a new class of biomarker. J Biotechnol. 2016;238:42–51.10.1016/j.jbiotec.2016.09.011Suche in Google Scholar PubMed
[21] Yu L, Gong X, Sun L, Zhou Q, Lu B, Zhu L. The circular RNA Cdr1as act as an oncogene in hepatocellular carcinoma through targeting miR-7 expression. PLoS One. 2016;11:e0158347.10.1371/journal.pone.0158347Suche in Google Scholar PubMed PubMed Central
[22] Tang W, Ji M, He G, Yang L, Niu Z, Jian M, et al. Silencing CDR1as inhibits colorectal cancer progression through regulating microRNA-7. Onco Targets Ther. 2017;10:2045–56.10.2147/OTT.S131597Suche in Google Scholar PubMed PubMed Central
[23] Zheng Q, Bao C, Guo W, Li S, Chen J, Chen B, et al. Circular RNA profiling reveals an abundant circHIPK3 that regulates cell growth by sponging multiple miRNAs. Nat Commun. 2016;7:11215.10.1038/ncomms11215Suche in Google Scholar PubMed PubMed Central
[24] He JH, Han ZP, Luo JG, Jiang JW, Zhou JB, Chen WM, et al. Hsa_circ_0007843 acts as a miR-518c-5p sponge to regulate the migration and invasion of colon cancer SW480 cells. Front Genet. 2020;11:9.10.3389/fgene.2020.00009Suche in Google Scholar PubMed PubMed Central
[25] Liu Y, Yang C, Cao C, Li Q, Jin X, Shi H. Hsa_circ_RNA_0011780 represses the proliferation and metastasis of non-small cell lung cancer by decreasing FBXW7 via targeting miR-544a. Onco Targets Ther. 2020;13:745–55.10.2147/OTT.S236162Suche in Google Scholar PubMed PubMed Central
[26] Moreno CS. SOX4: the unappreciated oncogene. Semin Cancer Biol. 2020;67:57–64.10.1016/j.semcancer.2019.08.027Suche in Google Scholar PubMed PubMed Central
[27] Hanieh H, Ahmed EA, Vishnubalaji R, Alajez NM. SOX4: epigenetic regulation and role in tumorigenesis. Semin Cancer Biol. 2020;67:91–104.10.1016/j.semcancer.2019.06.022Suche in Google Scholar PubMed
[28] Zhao G, Yin Y, Zhao B. miR-140-5p is negatively correlated with proliferation, invasion, and tumorigenesis in malignant melanoma by targeting SOX4 via the Wnt/beta-catenin and NF-kappaB cascades. J Cell Physiol. 2020;235:2161–70.10.1002/jcp.29122Suche in Google Scholar PubMed
[29] Zhao X, Dai L, Yue Q, Wang H, Wang XU, Li Y, et al. MiR-195 inhibits migration, invasion and epithelial-mesenchymal transition (EMT) of endometrial carcinoma cells by targeting SOX4. J Biosci. 2019;44:146.10.1007/s12038-019-9966-3Suche in Google Scholar
[30] Sharma S, Nagpal N, Ghosh PC, Kulshreshtha R. P53-miR-191-SOX4 regulatory loop affects apoptosis in breast cancer. RNA. 2017;23:1237–46.10.1261/rna.060657.117Suche in Google Scholar PubMed PubMed Central
© 2021 Jiangbo Zhu and Fei Zhang, published by De Gruyter
This work is licensed under the Creative Commons Attribution 4.0 International License.
Artikel in diesem Heft
- Research Articles
- Identification of ZG16B as a prognostic biomarker in breast cancer
- Behçet’s disease with latent Mycobacterium tuberculosis infection
- Erratum
- Erratum to “Suffering from Cerebral Small Vessel Disease with and without Metabolic Syndrome”
- Research Articles
- GPR37 promotes the malignancy of lung adenocarcinoma via TGF-β/Smad pathway
- Expression and role of ABIN1 in sepsis: In vitro and in vivo studies
- Additional baricitinib loading dose improves clinical outcome in COVID-19
- The co-treatment of rosuvastatin with dapagliflozin synergistically inhibited apoptosis via activating the PI3K/AKt/mTOR signaling pathway in myocardial ischemia/reperfusion injury rats
- SLC12A8 plays a key role in bladder cancer progression and EMT
- LncRNA ATXN8OS enhances tamoxifen resistance in breast cancer
- Case Report
- Serratia marcescens as a cause of unfavorable outcome in the twin pregnancy
- Spleno-adrenal fusion mimicking an adrenal metastasis of a renal cell carcinoma: A case report and embryological background
- Research Articles
- TRIM25 contributes to the malignancy of acute myeloid leukemia and is negatively regulated by microRNA-137
- CircRNA circ_0004370 promotes cell proliferation, migration, and invasion and inhibits cell apoptosis of esophageal cancer via miR-1301-3p/COL1A1 axis
- LncRNA XIST regulates atherosclerosis progression in ox-LDL-induced HUVECs
- Potential role of IFN-γ and IL-5 in sepsis prediction of preterm neonates
- Rapid Communication
- COVID-19 vaccine: Call for employees in international transportation industries and international travelers as the first priority in global distribution
- Case Report
- Rare squamous cell carcinoma of the kidney with concurrent xanthogranulomatous pyelonephritis: A case report and review of the literature
- An infertile female delivered a baby after removal of primary renal carcinoid tumor
- Research Articles
- Hypertension, BMI, and cardiovascular and cerebrovascular diseases
- Case Report
- Coexistence of bilateral macular edema and pale optic disc in the patient with Cohen syndrome
- Research Articles
- Correlation between kinematic sagittal parameters of the cervical lordosis or head posture and disc degeneration in patients with posterior neck pain
- Review Articles
- Hepatoid adenocarcinoma of the lung: An analysis of the Surveillance, Epidemiology, and End Results (SEER) database
- Research Articles
- Thermography in the diagnosis of carpal tunnel syndrome
- Pemetrexed-based first-line chemotherapy had particularly prominent objective response rate for advanced NSCLC: A network meta-analysis
- Comparison of single and double autologous stem cell transplantation in multiple myeloma patients
- The influence of smoking in minimally invasive spinal fusion surgery
- Impact of body mass index on left atrial dimension in HOCM patients
- Expression and clinical significance of CMTM1 in hepatocellular carcinoma
- miR-142-5p promotes cervical cancer progression by targeting LMX1A through Wnt/β-catenin pathway
- Comparison of multiple flatfoot indicators in 5–8-year-old children
- Early MRI imaging and follow-up study in cerebral amyloid angiopathy
- Intestinal fatty acid-binding protein as a biomarker for the diagnosis of strangulated intestinal obstruction: A meta-analysis
- miR-128-3p inhibits apoptosis and inflammation in LPS-induced sepsis by targeting TGFBR2
- Dynamic perfusion CT – A promising tool to diagnose pancreatic ductal adenocarcinoma
- Biomechanical evaluation of self-cinching stitch techniques in rotator cuff repair: The single-loop and double-loop knot stitches
- Review Articles
- The ambiguous role of mannose-binding lectin (MBL) in human immunity
- Case Report
- Membranous nephropathy with pulmonary cryptococcosis with improved 1-year follow-up results: A case report
- Fertility problems in males carrying an inversion of chromosome 10
- Acute myeloid leukemia with leukemic pleural effusion and high levels of pleural adenosine deaminase: A case report and review of literature
- Metastatic renal Ewing’s sarcoma in adult woman: Case report and review of the literature
- Burkitt-like lymphoma with 11q aberration in a patient with AIDS and a patient without AIDS: Two cases reports and literature review
- Skull hemophilia pseudotumor: A case report
- Judicious use of low-dosage corticosteroids for non-severe COVID-19: A case report
- Adult-onset citrullinaemia type II with liver cirrhosis: A rare cause of hyperammonaemia
- Clinicopathologic features of Good’s syndrome: Two cases and literature review
- Fatal immune-related hepatitis with intrahepatic cholestasis and pneumonia associated with camrelizumab: A case report and literature review
- Research Articles
- Effects of hydroxyethyl starch and gelatin on the risk of acute kidney injury following orthotopic liver transplantation: A multicenter retrospective comparative clinical study
- Significance of nucleic acid positive anal swab in COVID-19 patients
- circAPLP2 promotes colorectal cancer progression by upregulating HELLS by targeting miR-335-5p
- Ratios between circulating myeloid cells and lymphocytes are associated with mortality in severe COVID-19 patients
- Risk factors of left atrial appendage thrombus in patients with non-valvular atrial fibrillation
- Clinical features of hypertensive patients with COVID-19 compared with a normotensive group: Single-center experience in China
- Surgical myocardial revascularization outcomes in Kawasaki disease: systematic review and meta-analysis
- Decreased chromobox homologue 7 expression is associated with epithelial–mesenchymal transition and poor prognosis in cervical cancer
- FGF16 regulated by miR-520b enhances the cell proliferation of lung cancer
- Platelet-rich fibrin: Basics of biological actions and protocol modifications
- Accurate diagnosis of prostate cancer using logistic regression
- miR-377 inhibition enhances the survival of trophoblast cells via upregulation of FNDC5 in gestational diabetes mellitus
- Prognostic significance of TRIM28 expression in patients with breast carcinoma
- Integrative bioinformatics analysis of KPNA2 in six major human cancers
- Exosomal-mediated transfer of OIP5-AS1 enhanced cell chemoresistance to trastuzumab in breast cancer via up-regulating HMGB3 by sponging miR-381-3p
- A four-lncRNA signature for predicting prognosis of recurrence patients with gastric cancer
- Knockdown of circ_0003204 alleviates oxidative low-density lipoprotein-induced human umbilical vein endothelial cells injury: Circulating RNAs could explain atherosclerosis disease progression
- Propofol postpones colorectal cancer development through circ_0026344/miR-645/Akt/mTOR signal pathway
- Knockdown of lncRNA TapSAKI alleviates LPS-induced injury in HK-2 cells through the miR-205/IRF3 pathway
- COVID-19 severity in relation to sociodemographics and vitamin D use
- Clinical analysis of 11 cases of nocardiosis
- Cis-regulatory elements in conserved non-coding sequences of nuclear receptor genes indicate for crosstalk between endocrine systems
- Four long noncoding RNAs act as biomarkers in lung adenocarcinoma
- Real-world evidence of cytomegalovirus reactivation in non-Hodgkin lymphomas treated with bendamustine-containing regimens
- Relation between IL-8 level and obstructive sleep apnea syndrome
- circAGFG1 sponges miR-28-5p to promote non-small-cell lung cancer progression through modulating HIF-1α level
- Nomogram prediction model for renal anaemia in IgA nephropathy patients
- Effect of antibiotic use on the efficacy of nivolumab in the treatment of advanced/metastatic non-small cell lung cancer: A meta-analysis
- NDRG2 inhibition facilitates angiogenesis of hepatocellular carcinoma
- A nomogram for predicting metabolic steatohepatitis: The combination of NAMPT, RALGDS, GADD45B, FOSL2, RTP3, and RASD1
- Clinical and prognostic features of MMP-2 and VEGF in AEG patients
- The value of miR-510 in the prognosis and development of colon cancer
- Functional implications of PABPC1 in the development of ovarian cancer
- Prognostic value of preoperative inflammation-based predictors in patients with bladder carcinoma after radical cystectomy
- Sublingual immunotherapy increases Treg/Th17 ratio in allergic rhinitis
- Prediction of improvement after anterior cruciate ligament reconstruction
- Effluent Osteopontin levels reflect the peritoneal solute transport rate
- circ_0038467 promotes PM2.5-induced bronchial epithelial cell dysfunction
- Significance of miR-141 and miR-340 in cervical squamous cell carcinoma
- Association between hair cortisol concentration and metabolic syndrome
- Microvessel density as a prognostic indicator of prostate cancer: A systematic review and meta-analysis
- Characteristics of BCR–ABL gene variants in patients of chronic myeloid leukemia
- Knee alterations in rheumatoid arthritis: Comparison of US and MRI
- Long non-coding RNA TUG1 aggravates cerebral ischemia and reperfusion injury by sponging miR-493-3p/miR-410-3p
- lncRNA MALAT1 regulated ATAD2 to facilitate retinoblastoma progression via miR-655-3p
- Development and validation of a nomogram for predicting severity in patients with hemorrhagic fever with renal syndrome: A retrospective study
- Analysis of COVID-19 outbreak origin in China in 2019 using differentiation method for unusual epidemiological events
- Laparoscopic versus open major liver resection for hepatocellular carcinoma: A case-matched analysis of short- and long-term outcomes
- Travelers’ vaccines and their adverse events in Nara, Japan
- Association between Tfh and PGA in children with Henoch–Schönlein purpura
- Can exchange transfusion be replaced by double-LED phototherapy?
- circ_0005962 functions as an oncogene to aggravate NSCLC progression
- Circular RNA VANGL1 knockdown suppressed viability, promoted apoptosis, and increased doxorubicin sensitivity through targeting miR-145-5p to regulate SOX4 in bladder cancer cells
- Serum intact fibroblast growth factor 23 in healthy paediatric population
- Algorithm of rational approach to reconstruction in Fournier’s disease
- A meta-analysis of exosome in the treatment of spinal cord injury
- Src-1 and SP2 promote the proliferation and epithelial–mesenchymal transition of nasopharyngeal carcinoma
- Dexmedetomidine may decrease the bupivacaine toxicity to heart
- Hypoxia stimulates the migration and invasion of osteosarcoma via up-regulating the NUSAP1 expression
- Long noncoding RNA XIST knockdown relieves the injury of microglia cells after spinal cord injury by sponging miR-219-5p
- External fixation via the anterior inferior iliac spine for proximal femoral fractures in young patients
- miR-128-3p reduced acute lung injury induced by sepsis via targeting PEL12
- HAGLR promotes neuron differentiation through the miR-130a-3p-MeCP2 axis
- Phosphoglycerate mutase 2 is elevated in serum of patients with heart failure and correlates with the disease severity and patient’s prognosis
- Cell population data in identifying active tuberculosis and community-acquired pneumonia
- Prognostic value of microRNA-4521 in non-small cell lung cancer and its regulatory effect on tumor progression
- Mean platelet volume and red blood cell distribution width is associated with prognosis in premature neonates with sepsis
- 3D-printed porous scaffold promotes osteogenic differentiation of hADMSCs
- Association of gene polymorphisms with women urinary incontinence
- Influence of COVID-19 pandemic on stress levels of urologic patients
- miR-496 inhibits proliferation via LYN and AKT pathway in gastric cancer
- miR-519d downregulates LEP expression to inhibit preeclampsia development
- Comparison of single- and triple-port VATS for lung cancer: A meta-analysis
- Fluorescent light energy modulates healing in skin grafted mouse model
- Silencing CDK6-AS1 inhibits LPS-induced inflammatory damage in HK-2 cells
- Predictive effect of DCE-MRI and DWI in brain metastases from NSCLC
- Severe postoperative hyperbilirubinemia in congenital heart disease
- Baicalin improves podocyte injury in rats with diabetic nephropathy by inhibiting PI3K/Akt/mTOR signaling pathway
- Clinical factors predicting ureteral stent failure in patients with external ureteral compression
- Novel H2S donor proglumide-ADT-OH protects HUVECs from ox-LDL-induced injury through NF-κB and JAK/SATA pathway
- Triple-Endobutton and clavicular hook: A propensity score matching analysis
- Long noncoding RNA MIAT inhibits the progression of diabetic nephropathy and the activation of NF-κB pathway in high glucose-treated renal tubular epithelial cells by the miR-182-5p/GPRC5A axis
- Serum exosomal miR-122-5p, GAS, and PGR in the non-invasive diagnosis of CAG
- miR-513b-5p inhibits the proliferation and promotes apoptosis of retinoblastoma cells by targeting TRIB1
- Fer exacerbates renal fibrosis and can be targeted by miR-29c-3p
- The diagnostic and prognostic value of miR-92a in gastric cancer: A systematic review and meta-analysis
- Prognostic value of α2δ1 in hypopharyngeal carcinoma: A retrospective study
- No significant benefit of moderate-dose vitamin C on severe COVID-19 cases
- circ_0000467 promotes the proliferation, metastasis, and angiogenesis in colorectal cancer cells through regulating KLF12 expression by sponging miR-4766-5p
- Downregulation of RAB7 and Caveolin-1 increases MMP-2 activity in renal tubular epithelial cells under hypoxic conditions
- Educational program for orthopedic surgeons’ influences for osteoporosis
- Expression and function analysis of CRABP2 and FABP5, and their ratio in esophageal squamous cell carcinoma
- GJA1 promotes hepatocellular carcinoma progression by mediating TGF-β-induced activation and the epithelial–mesenchymal transition of hepatic stellate cells
- lncRNA-ZFAS1 promotes the progression of endometrial carcinoma by targeting miR-34b to regulate VEGFA expression
- Anticoagulation is the answer in treating noncritical COVID-19 patients
- Effect of late-onset hemorrhagic cystitis on PFS after haplo-PBSCT
- Comparison of Dako HercepTest and Ventana PATHWAY anti-HER2 (4B5) tests and their correlation with silver in situ hybridization in lung adenocarcinoma
- VSTM1 regulates monocyte/macrophage function via the NF-κB signaling pathway
- Comparison of vaginal birth outcomes in midwifery-led versus physician-led setting: A propensity score-matched analysis
- Treatment of osteoporosis with teriparatide: The Slovenian experience
- New targets of morphine postconditioning protection of the myocardium in ischemia/reperfusion injury: Involvement of HSP90/Akt and C5a/NF-κB
- Superenhancer–transcription factor regulatory network in malignant tumors
- β-Cell function is associated with osteosarcopenia in middle-aged and older nonobese patients with type 2 diabetes: A cross-sectional study
- Clinical features of atypical tuberculosis mimicking bacterial pneumonia
- Proteoglycan-depleted regions of annular injury promote nerve ingrowth in a rabbit disc degeneration model
- Effect of electromagnetic field on abortion: A systematic review and meta-analysis
- miR-150-5p affects AS plaque with ASMC proliferation and migration by STAT1
- MALAT1 promotes malignant pleural mesothelioma by sponging miR-141-3p
- Effects of remifentanil and propofol on distant organ lung injury in an ischemia–reperfusion model
- miR-654-5p promotes gastric cancer progression via the GPRIN1/NF-κB pathway
- Identification of LIG1 and LIG3 as prognostic biomarkers in breast cancer
- MitoQ inhibits hepatic stellate cell activation and liver fibrosis by enhancing PINK1/parkin-mediated mitophagy
- Dissecting role of founder mutation p.V727M in GNE in Indian HIBM cohort
- circATP2A2 promotes osteosarcoma progression by upregulating MYH9
- Prognostic role of oxytocin receptor in colon adenocarcinoma
- Review Articles
- The function of non-coding RNAs in idiopathic pulmonary fibrosis
- Efficacy and safety of therapeutic plasma exchange in stiff person syndrome
- Role of cesarean section in the development of neonatal gut microbiota: A systematic review
- Small cell lung cancer transformation during antitumor therapies: A systematic review
- Research progress of gut microbiota and frailty syndrome
- Recommendations for outpatient activity in COVID-19 pandemic
- Rapid Communication
- Disparity in clinical characteristics between 2019 novel coronavirus pneumonia and leptospirosis
- Use of microspheres in embolization for unruptured renal angiomyolipomas
- COVID-19 cases with delayed absorption of lung lesion
- A triple combination of treatments on moderate COVID-19
- Social networks and eating disorders during the Covid-19 pandemic
- Letter
- COVID-19, WHO guidelines, pedagogy, and respite
- Inflammatory factors in alveolar lavage fluid from severe COVID-19 pneumonia: PCT and IL-6 in epithelial lining fluid
- COVID-19: Lessons from Norway tragedy must be considered in vaccine rollout planning in least developed/developing countries
- What is the role of plasma cell in the lamina propria of terminal ileum in Good’s syndrome patient?
- Case Report
- Rivaroxaban triggered multifocal intratumoral hemorrhage of the cabozantinib-treated diffuse brain metastases: A case report and review of literature
- CTU findings of duplex kidney in kidney: A rare duplicated renal malformation
- Synchronous primary malignancy of colon cancer and mantle cell lymphoma: A case report
- Sonazoid-enhanced ultrasonography and pathologic characters of CD68 positive cell in primary hepatic perivascular epithelioid cell tumors: A case report and literature review
- Persistent SARS-CoV-2-positive over 4 months in a COVID-19 patient with CHB
- Pulmonary parenchymal involvement caused by Tropheryma whipplei
- Mediastinal mixed germ cell tumor: A case report and literature review
- Ovarian female adnexal tumor of probable Wolffian origin – Case report
- Rare paratesticular aggressive angiomyxoma mimicking an epididymal tumor in an 82-year-old man: Case report
- Perimenopausal giant hydatidiform mole complicated with preeclampsia and hyperthyroidism: A case report and literature review
- Primary orbital ganglioneuroblastoma: A case report
- Primary aortic intimal sarcoma masquerading as intramural hematoma
- Sustained false-positive results for hepatitis A virus immunoglobulin M: A case report and literature review
- Peritoneal loose body presenting as a hepatic mass: A case report and review of the literature
- Chondroblastoma of mandibular condyle: Case report and literature review
- Trauma-induced complete pacemaker lead fracture 8 months prior to hospitalization: A case report
- Primary intradural extramedullary extraosseous Ewing’s sarcoma/peripheral primitive neuroectodermal tumor (PIEES/PNET) of the thoracolumbar spine: A case report and literature review
- Computer-assisted preoperative planning of reduction of and osteosynthesis of scapular fracture: A case report
- High quality of 58-month life in lung cancer patient with brain metastases sequentially treated with gefitinib and osimertinib
- Rapid response of locally advanced oral squamous cell carcinoma to apatinib: A case report
- Retrieval of intrarenal coiled and ruptured guidewire by retrograde intrarenal surgery: A case report and literature review
- Usage of intermingled skin allografts and autografts in a senior patient with major burn injury
- Retraction
- Retraction on “Dihydromyricetin attenuates inflammation through TLR4/NF-kappa B pathway”
- Special Issue Computational Intelligence Methodologies Meets Recurrent Cancers - Part I
- An artificial immune system with bootstrap sampling for the diagnosis of recurrent endometrial cancers
- Breast cancer recurrence prediction with ensemble methods and cost-sensitive learning
Artikel in diesem Heft
- Research Articles
- Identification of ZG16B as a prognostic biomarker in breast cancer
- Behçet’s disease with latent Mycobacterium tuberculosis infection
- Erratum
- Erratum to “Suffering from Cerebral Small Vessel Disease with and without Metabolic Syndrome”
- Research Articles
- GPR37 promotes the malignancy of lung adenocarcinoma via TGF-β/Smad pathway
- Expression and role of ABIN1 in sepsis: In vitro and in vivo studies
- Additional baricitinib loading dose improves clinical outcome in COVID-19
- The co-treatment of rosuvastatin with dapagliflozin synergistically inhibited apoptosis via activating the PI3K/AKt/mTOR signaling pathway in myocardial ischemia/reperfusion injury rats
- SLC12A8 plays a key role in bladder cancer progression and EMT
- LncRNA ATXN8OS enhances tamoxifen resistance in breast cancer
- Case Report
- Serratia marcescens as a cause of unfavorable outcome in the twin pregnancy
- Spleno-adrenal fusion mimicking an adrenal metastasis of a renal cell carcinoma: A case report and embryological background
- Research Articles
- TRIM25 contributes to the malignancy of acute myeloid leukemia and is negatively regulated by microRNA-137
- CircRNA circ_0004370 promotes cell proliferation, migration, and invasion and inhibits cell apoptosis of esophageal cancer via miR-1301-3p/COL1A1 axis
- LncRNA XIST regulates atherosclerosis progression in ox-LDL-induced HUVECs
- Potential role of IFN-γ and IL-5 in sepsis prediction of preterm neonates
- Rapid Communication
- COVID-19 vaccine: Call for employees in international transportation industries and international travelers as the first priority in global distribution
- Case Report
- Rare squamous cell carcinoma of the kidney with concurrent xanthogranulomatous pyelonephritis: A case report and review of the literature
- An infertile female delivered a baby after removal of primary renal carcinoid tumor
- Research Articles
- Hypertension, BMI, and cardiovascular and cerebrovascular diseases
- Case Report
- Coexistence of bilateral macular edema and pale optic disc in the patient with Cohen syndrome
- Research Articles
- Correlation between kinematic sagittal parameters of the cervical lordosis or head posture and disc degeneration in patients with posterior neck pain
- Review Articles
- Hepatoid adenocarcinoma of the lung: An analysis of the Surveillance, Epidemiology, and End Results (SEER) database
- Research Articles
- Thermography in the diagnosis of carpal tunnel syndrome
- Pemetrexed-based first-line chemotherapy had particularly prominent objective response rate for advanced NSCLC: A network meta-analysis
- Comparison of single and double autologous stem cell transplantation in multiple myeloma patients
- The influence of smoking in minimally invasive spinal fusion surgery
- Impact of body mass index on left atrial dimension in HOCM patients
- Expression and clinical significance of CMTM1 in hepatocellular carcinoma
- miR-142-5p promotes cervical cancer progression by targeting LMX1A through Wnt/β-catenin pathway
- Comparison of multiple flatfoot indicators in 5–8-year-old children
- Early MRI imaging and follow-up study in cerebral amyloid angiopathy
- Intestinal fatty acid-binding protein as a biomarker for the diagnosis of strangulated intestinal obstruction: A meta-analysis
- miR-128-3p inhibits apoptosis and inflammation in LPS-induced sepsis by targeting TGFBR2
- Dynamic perfusion CT – A promising tool to diagnose pancreatic ductal adenocarcinoma
- Biomechanical evaluation of self-cinching stitch techniques in rotator cuff repair: The single-loop and double-loop knot stitches
- Review Articles
- The ambiguous role of mannose-binding lectin (MBL) in human immunity
- Case Report
- Membranous nephropathy with pulmonary cryptococcosis with improved 1-year follow-up results: A case report
- Fertility problems in males carrying an inversion of chromosome 10
- Acute myeloid leukemia with leukemic pleural effusion and high levels of pleural adenosine deaminase: A case report and review of literature
- Metastatic renal Ewing’s sarcoma in adult woman: Case report and review of the literature
- Burkitt-like lymphoma with 11q aberration in a patient with AIDS and a patient without AIDS: Two cases reports and literature review
- Skull hemophilia pseudotumor: A case report
- Judicious use of low-dosage corticosteroids for non-severe COVID-19: A case report
- Adult-onset citrullinaemia type II with liver cirrhosis: A rare cause of hyperammonaemia
- Clinicopathologic features of Good’s syndrome: Two cases and literature review
- Fatal immune-related hepatitis with intrahepatic cholestasis and pneumonia associated with camrelizumab: A case report and literature review
- Research Articles
- Effects of hydroxyethyl starch and gelatin on the risk of acute kidney injury following orthotopic liver transplantation: A multicenter retrospective comparative clinical study
- Significance of nucleic acid positive anal swab in COVID-19 patients
- circAPLP2 promotes colorectal cancer progression by upregulating HELLS by targeting miR-335-5p
- Ratios between circulating myeloid cells and lymphocytes are associated with mortality in severe COVID-19 patients
- Risk factors of left atrial appendage thrombus in patients with non-valvular atrial fibrillation
- Clinical features of hypertensive patients with COVID-19 compared with a normotensive group: Single-center experience in China
- Surgical myocardial revascularization outcomes in Kawasaki disease: systematic review and meta-analysis
- Decreased chromobox homologue 7 expression is associated with epithelial–mesenchymal transition and poor prognosis in cervical cancer
- FGF16 regulated by miR-520b enhances the cell proliferation of lung cancer
- Platelet-rich fibrin: Basics of biological actions and protocol modifications
- Accurate diagnosis of prostate cancer using logistic regression
- miR-377 inhibition enhances the survival of trophoblast cells via upregulation of FNDC5 in gestational diabetes mellitus
- Prognostic significance of TRIM28 expression in patients with breast carcinoma
- Integrative bioinformatics analysis of KPNA2 in six major human cancers
- Exosomal-mediated transfer of OIP5-AS1 enhanced cell chemoresistance to trastuzumab in breast cancer via up-regulating HMGB3 by sponging miR-381-3p
- A four-lncRNA signature for predicting prognosis of recurrence patients with gastric cancer
- Knockdown of circ_0003204 alleviates oxidative low-density lipoprotein-induced human umbilical vein endothelial cells injury: Circulating RNAs could explain atherosclerosis disease progression
- Propofol postpones colorectal cancer development through circ_0026344/miR-645/Akt/mTOR signal pathway
- Knockdown of lncRNA TapSAKI alleviates LPS-induced injury in HK-2 cells through the miR-205/IRF3 pathway
- COVID-19 severity in relation to sociodemographics and vitamin D use
- Clinical analysis of 11 cases of nocardiosis
- Cis-regulatory elements in conserved non-coding sequences of nuclear receptor genes indicate for crosstalk between endocrine systems
- Four long noncoding RNAs act as biomarkers in lung adenocarcinoma
- Real-world evidence of cytomegalovirus reactivation in non-Hodgkin lymphomas treated with bendamustine-containing regimens
- Relation between IL-8 level and obstructive sleep apnea syndrome
- circAGFG1 sponges miR-28-5p to promote non-small-cell lung cancer progression through modulating HIF-1α level
- Nomogram prediction model for renal anaemia in IgA nephropathy patients
- Effect of antibiotic use on the efficacy of nivolumab in the treatment of advanced/metastatic non-small cell lung cancer: A meta-analysis
- NDRG2 inhibition facilitates angiogenesis of hepatocellular carcinoma
- A nomogram for predicting metabolic steatohepatitis: The combination of NAMPT, RALGDS, GADD45B, FOSL2, RTP3, and RASD1
- Clinical and prognostic features of MMP-2 and VEGF in AEG patients
- The value of miR-510 in the prognosis and development of colon cancer
- Functional implications of PABPC1 in the development of ovarian cancer
- Prognostic value of preoperative inflammation-based predictors in patients with bladder carcinoma after radical cystectomy
- Sublingual immunotherapy increases Treg/Th17 ratio in allergic rhinitis
- Prediction of improvement after anterior cruciate ligament reconstruction
- Effluent Osteopontin levels reflect the peritoneal solute transport rate
- circ_0038467 promotes PM2.5-induced bronchial epithelial cell dysfunction
- Significance of miR-141 and miR-340 in cervical squamous cell carcinoma
- Association between hair cortisol concentration and metabolic syndrome
- Microvessel density as a prognostic indicator of prostate cancer: A systematic review and meta-analysis
- Characteristics of BCR–ABL gene variants in patients of chronic myeloid leukemia
- Knee alterations in rheumatoid arthritis: Comparison of US and MRI
- Long non-coding RNA TUG1 aggravates cerebral ischemia and reperfusion injury by sponging miR-493-3p/miR-410-3p
- lncRNA MALAT1 regulated ATAD2 to facilitate retinoblastoma progression via miR-655-3p
- Development and validation of a nomogram for predicting severity in patients with hemorrhagic fever with renal syndrome: A retrospective study
- Analysis of COVID-19 outbreak origin in China in 2019 using differentiation method for unusual epidemiological events
- Laparoscopic versus open major liver resection for hepatocellular carcinoma: A case-matched analysis of short- and long-term outcomes
- Travelers’ vaccines and their adverse events in Nara, Japan
- Association between Tfh and PGA in children with Henoch–Schönlein purpura
- Can exchange transfusion be replaced by double-LED phototherapy?
- circ_0005962 functions as an oncogene to aggravate NSCLC progression
- Circular RNA VANGL1 knockdown suppressed viability, promoted apoptosis, and increased doxorubicin sensitivity through targeting miR-145-5p to regulate SOX4 in bladder cancer cells
- Serum intact fibroblast growth factor 23 in healthy paediatric population
- Algorithm of rational approach to reconstruction in Fournier’s disease
- A meta-analysis of exosome in the treatment of spinal cord injury
- Src-1 and SP2 promote the proliferation and epithelial–mesenchymal transition of nasopharyngeal carcinoma
- Dexmedetomidine may decrease the bupivacaine toxicity to heart
- Hypoxia stimulates the migration and invasion of osteosarcoma via up-regulating the NUSAP1 expression
- Long noncoding RNA XIST knockdown relieves the injury of microglia cells after spinal cord injury by sponging miR-219-5p
- External fixation via the anterior inferior iliac spine for proximal femoral fractures in young patients
- miR-128-3p reduced acute lung injury induced by sepsis via targeting PEL12
- HAGLR promotes neuron differentiation through the miR-130a-3p-MeCP2 axis
- Phosphoglycerate mutase 2 is elevated in serum of patients with heart failure and correlates with the disease severity and patient’s prognosis
- Cell population data in identifying active tuberculosis and community-acquired pneumonia
- Prognostic value of microRNA-4521 in non-small cell lung cancer and its regulatory effect on tumor progression
- Mean platelet volume and red blood cell distribution width is associated with prognosis in premature neonates with sepsis
- 3D-printed porous scaffold promotes osteogenic differentiation of hADMSCs
- Association of gene polymorphisms with women urinary incontinence
- Influence of COVID-19 pandemic on stress levels of urologic patients
- miR-496 inhibits proliferation via LYN and AKT pathway in gastric cancer
- miR-519d downregulates LEP expression to inhibit preeclampsia development
- Comparison of single- and triple-port VATS for lung cancer: A meta-analysis
- Fluorescent light energy modulates healing in skin grafted mouse model
- Silencing CDK6-AS1 inhibits LPS-induced inflammatory damage in HK-2 cells
- Predictive effect of DCE-MRI and DWI in brain metastases from NSCLC
- Severe postoperative hyperbilirubinemia in congenital heart disease
- Baicalin improves podocyte injury in rats with diabetic nephropathy by inhibiting PI3K/Akt/mTOR signaling pathway
- Clinical factors predicting ureteral stent failure in patients with external ureteral compression
- Novel H2S donor proglumide-ADT-OH protects HUVECs from ox-LDL-induced injury through NF-κB and JAK/SATA pathway
- Triple-Endobutton and clavicular hook: A propensity score matching analysis
- Long noncoding RNA MIAT inhibits the progression of diabetic nephropathy and the activation of NF-κB pathway in high glucose-treated renal tubular epithelial cells by the miR-182-5p/GPRC5A axis
- Serum exosomal miR-122-5p, GAS, and PGR in the non-invasive diagnosis of CAG
- miR-513b-5p inhibits the proliferation and promotes apoptosis of retinoblastoma cells by targeting TRIB1
- Fer exacerbates renal fibrosis and can be targeted by miR-29c-3p
- The diagnostic and prognostic value of miR-92a in gastric cancer: A systematic review and meta-analysis
- Prognostic value of α2δ1 in hypopharyngeal carcinoma: A retrospective study
- No significant benefit of moderate-dose vitamin C on severe COVID-19 cases
- circ_0000467 promotes the proliferation, metastasis, and angiogenesis in colorectal cancer cells through regulating KLF12 expression by sponging miR-4766-5p
- Downregulation of RAB7 and Caveolin-1 increases MMP-2 activity in renal tubular epithelial cells under hypoxic conditions
- Educational program for orthopedic surgeons’ influences for osteoporosis
- Expression and function analysis of CRABP2 and FABP5, and their ratio in esophageal squamous cell carcinoma
- GJA1 promotes hepatocellular carcinoma progression by mediating TGF-β-induced activation and the epithelial–mesenchymal transition of hepatic stellate cells
- lncRNA-ZFAS1 promotes the progression of endometrial carcinoma by targeting miR-34b to regulate VEGFA expression
- Anticoagulation is the answer in treating noncritical COVID-19 patients
- Effect of late-onset hemorrhagic cystitis on PFS after haplo-PBSCT
- Comparison of Dako HercepTest and Ventana PATHWAY anti-HER2 (4B5) tests and their correlation with silver in situ hybridization in lung adenocarcinoma
- VSTM1 regulates monocyte/macrophage function via the NF-κB signaling pathway
- Comparison of vaginal birth outcomes in midwifery-led versus physician-led setting: A propensity score-matched analysis
- Treatment of osteoporosis with teriparatide: The Slovenian experience
- New targets of morphine postconditioning protection of the myocardium in ischemia/reperfusion injury: Involvement of HSP90/Akt and C5a/NF-κB
- Superenhancer–transcription factor regulatory network in malignant tumors
- β-Cell function is associated with osteosarcopenia in middle-aged and older nonobese patients with type 2 diabetes: A cross-sectional study
- Clinical features of atypical tuberculosis mimicking bacterial pneumonia
- Proteoglycan-depleted regions of annular injury promote nerve ingrowth in a rabbit disc degeneration model
- Effect of electromagnetic field on abortion: A systematic review and meta-analysis
- miR-150-5p affects AS plaque with ASMC proliferation and migration by STAT1
- MALAT1 promotes malignant pleural mesothelioma by sponging miR-141-3p
- Effects of remifentanil and propofol on distant organ lung injury in an ischemia–reperfusion model
- miR-654-5p promotes gastric cancer progression via the GPRIN1/NF-κB pathway
- Identification of LIG1 and LIG3 as prognostic biomarkers in breast cancer
- MitoQ inhibits hepatic stellate cell activation and liver fibrosis by enhancing PINK1/parkin-mediated mitophagy
- Dissecting role of founder mutation p.V727M in GNE in Indian HIBM cohort
- circATP2A2 promotes osteosarcoma progression by upregulating MYH9
- Prognostic role of oxytocin receptor in colon adenocarcinoma
- Review Articles
- The function of non-coding RNAs in idiopathic pulmonary fibrosis
- Efficacy and safety of therapeutic plasma exchange in stiff person syndrome
- Role of cesarean section in the development of neonatal gut microbiota: A systematic review
- Small cell lung cancer transformation during antitumor therapies: A systematic review
- Research progress of gut microbiota and frailty syndrome
- Recommendations for outpatient activity in COVID-19 pandemic
- Rapid Communication
- Disparity in clinical characteristics between 2019 novel coronavirus pneumonia and leptospirosis
- Use of microspheres in embolization for unruptured renal angiomyolipomas
- COVID-19 cases with delayed absorption of lung lesion
- A triple combination of treatments on moderate COVID-19
- Social networks and eating disorders during the Covid-19 pandemic
- Letter
- COVID-19, WHO guidelines, pedagogy, and respite
- Inflammatory factors in alveolar lavage fluid from severe COVID-19 pneumonia: PCT and IL-6 in epithelial lining fluid
- COVID-19: Lessons from Norway tragedy must be considered in vaccine rollout planning in least developed/developing countries
- What is the role of plasma cell in the lamina propria of terminal ileum in Good’s syndrome patient?
- Case Report
- Rivaroxaban triggered multifocal intratumoral hemorrhage of the cabozantinib-treated diffuse brain metastases: A case report and review of literature
- CTU findings of duplex kidney in kidney: A rare duplicated renal malformation
- Synchronous primary malignancy of colon cancer and mantle cell lymphoma: A case report
- Sonazoid-enhanced ultrasonography and pathologic characters of CD68 positive cell in primary hepatic perivascular epithelioid cell tumors: A case report and literature review
- Persistent SARS-CoV-2-positive over 4 months in a COVID-19 patient with CHB
- Pulmonary parenchymal involvement caused by Tropheryma whipplei
- Mediastinal mixed germ cell tumor: A case report and literature review
- Ovarian female adnexal tumor of probable Wolffian origin – Case report
- Rare paratesticular aggressive angiomyxoma mimicking an epididymal tumor in an 82-year-old man: Case report
- Perimenopausal giant hydatidiform mole complicated with preeclampsia and hyperthyroidism: A case report and literature review
- Primary orbital ganglioneuroblastoma: A case report
- Primary aortic intimal sarcoma masquerading as intramural hematoma
- Sustained false-positive results for hepatitis A virus immunoglobulin M: A case report and literature review
- Peritoneal loose body presenting as a hepatic mass: A case report and review of the literature
- Chondroblastoma of mandibular condyle: Case report and literature review
- Trauma-induced complete pacemaker lead fracture 8 months prior to hospitalization: A case report
- Primary intradural extramedullary extraosseous Ewing’s sarcoma/peripheral primitive neuroectodermal tumor (PIEES/PNET) of the thoracolumbar spine: A case report and literature review
- Computer-assisted preoperative planning of reduction of and osteosynthesis of scapular fracture: A case report
- High quality of 58-month life in lung cancer patient with brain metastases sequentially treated with gefitinib and osimertinib
- Rapid response of locally advanced oral squamous cell carcinoma to apatinib: A case report
- Retrieval of intrarenal coiled and ruptured guidewire by retrograde intrarenal surgery: A case report and literature review
- Usage of intermingled skin allografts and autografts in a senior patient with major burn injury
- Retraction
- Retraction on “Dihydromyricetin attenuates inflammation through TLR4/NF-kappa B pathway”
- Special Issue Computational Intelligence Methodologies Meets Recurrent Cancers - Part I
- An artificial immune system with bootstrap sampling for the diagnosis of recurrent endometrial cancers
- Breast cancer recurrence prediction with ensemble methods and cost-sensitive learning