Abstract
Natural hazards are the most significant threats in rural areas of Romania, while landslides, floods and bank river erosion are the geomorphological processes that impose the greatest risk in the Moldavian Plateau. We have identified 189 of disappeared, displaced and partially affected villages (in the area between Siret and Prut Rivers), using old cartographic materials as primary tool, and overlapping them with the present situation: ortophoto imagery and LiDAR derived high-resolution Digital Elevation Models (DEMs). The main natural hazards that affected the settlements were landslides (63%), floods (26%) and river bank erosion processes (11%) and in 19% of the cases the settlement completely disappeared. We also present seven study cases, three for landslides, three for floods and one for river bank erosion in order to detail how these natural hazards impacted the physical environment of the settlements. In the Moldavian Plateau the mentioned natural hazards played an important role in the dynamics of the settlement network, with variations induced mainly by the socio-political characteristics and not necessarily by the frequency variation of the natural hazard events. Such studies are needed in order to depict the vulnerability and risk scenarios, especially for the back-analysis, but also considering that future climate changes might impose changes in hazard, vulnerability and risk associated to settlements.
1 Introduction
Natural hazards affect millions of peoples every year around the Globe. Their negative impact register a constantly growing due to the rapid increase of world population, concentration of people and their economic activities and assets, emergence of new vulnerabilities and hazards [1]. As a direct consequence, some scientists are already framing human society in a new "era of catastrophes" [2]. This reality is closely connected with a constant growth of technology in spatial data acquisition, visualization, and analysis [3], communication and media [4], social networks [5], and a general growth of people’s sensitivity to the risks associated with natural hazards.
But natural hazards are not only a present day threat for human society. Natural hazards have always been manifested and, as they do nowadays, they have affected human society with serious consequences and fatalities recorded on all continents [6, 7, 8]. Unfortunately, sometimes many of these past events are less known, sometimes they were lost in time. This is a characteristic for low magnitude events which affected local and isolated communities. More than that, some totalitarian social-political administrations have tried to reduce the impact of natural hazards and even to use their consequences for different purposes.
The study of the past events constitute a milestone in risk analysis and management, due to their capacity to offer a better phenomenological understanding, in order to evaluate the aftermaths, and to offer a background for the future scenario-based vulnerability and risk assessments. These can really increase the capacity of local communities to improve the level of resilience, to increase the level of preparedness and to find any available solution to mitigate the impact of natural hazards at least at a local scale.
As most of the natural hazards affect large territories (droughts, earthquakes, tsunamis, tropical cyclones), some of them are concentrated in a certain location (landslides, snow avalanche, flash floods) generally in a short temporal scale [9]. In these cases, the local topography and the characteristics of landforms can lead to concentration on some areas of the impact of hazards, until reaching thresholds from which damages can be devastating. If these areas are overlapping on highly vulnerable communities, they can decisively affect the structure and functionality of an entire settlement.
Regarding the future impact of natural hazards, climate changes will influence the frequency and the impact of natural hazards in Europe [10, 11, 12, 13, 14] and in Romania [15, 16, 17]. Changes in precipitation extremes [18, 19, 20] will impact river flow [21, 22, 23], floods and landslides [24]. In this context it is very important to study past events and their impact on society, in order to build-up vulnerability scenarios. This back analysis can also reveal mistakes that were made in the past by the society, and should be avoided in the future.
The recent availability of cartographic websites such as https://mapire.eu [25] or http://www.geo-spatial.org [26], remote sensing historical imagery such as Google Earth [27] along with the classic printed maps offer now a real background in identification and mapping the spatial dynamic of settlements. By overlapping with other thematic layers such as high-resolution LiDAR Digital Elevation Models (DEMs), georeferenced aerial photos or Unmanned Aerial Vehicle (UAV) images, new ways in the assessment of hazards and their associated landforms (spatial expansion/mapping, typology, magnitude, consequences), and theirs impacts are emerging [28, 29, 30].
In this study we propose a regional approach of past natural hazards that affected in the last century hundreds of rural settlements in Moldavian Plateau, North Eastern Romania. Due to their geographical location, geological and geomorphological background, this region is exposed to many natural hazards such as climatic (heat waves, droughts, rainstorms, hail, snowstorms), hydrologic (floods), geomorphologic (landslides, river bank and soil erosion) and earthquakes [24, 32, 33, 34, 35, 36, 37, 38, 39, 40, 41]. During the last century, this region registered important land use changes, due to agricultural practices, deforestation, technical works for land improvement [42, 43]. Over time, some of these hazards had a strong spatial concentration and triggered the abandonment of parts or even the entire of some undeveloped, vulnerable rural settlements. It is the case of landslides, floods and associated processes of river bank erosion, which affected 189 in the Moldavian Plateau [44, 45].
Thousands of years ago, people used landslide crowns as the best places to establish their settlements with a pragmatic defensive purpose [36]. In the last centuries people preferred to locate the settlements along the slopes, to avoid windy interfluves or flood plains and to benefit from the shelter location and water resources [42]. Communist period which Romania passed between 1947 and 1989, has been characterized by a policy of territorial systematization [46, 47], based in certain cases on the aftermaths of natural hazards and forced the inhabitants to move to other places [48]. Along with the individual and social traumas that are unfortunately rarely recorded nowadays, the maps remain at present one of the basic tools that any risk assessor needs to study.
We have identified a number of 189 villages affected by natural hazards, part of them have disappeared or displaced in some cases in regions with high susceptibility to floods and landslides, and worrying is that these phenomena are still happening nowadays. These settlements are classified as: disappeared, displaced and partially affected villages. Some characteristic case studies are discussed in a detailed way, and the paper ends with formulating a series of relevant conclusions.
2 Study area
The Moldavian Plateau is located in the North-Eastern part of Romania; it is a hilly area with a monoclinal geological structure, sedimentary strata, and altitudes ranging between 3 and 794 m above sea level (a.s.l.) [39, 49]. In the Moldavian Plateau steep hillslopes (slopes higher than 5 degree) cover 38% of the surface and floodplains 20%; [39]. The physical-geographic conditions induce a high susceptibility to floods and landslides [39] in the conditions of a relatively high degree of vulnerability of rural communities [50]. Landslides cover almost 19% of the total surface [39]. The study area of the present paper, which is a part of the Moldavian Plateau (24,803 sqkm), located between Siret and Prut Rivers, represents 88% of the plateau surface (Figure 1).

The geographical location of the study area. The numbers from 1 to 6 indicate the locations of study cases, according to the Table 2; 7 - Alexandru Ioan Cuza Village.
The cartographic and remote sensing sources used for the cartographic approach indicating the disappearance of the settlements.
| No. | Name | Scale/Resolution | Field reference | |
|---|---|---|---|---|
| 1 | Moldavian Topographic Map | 50k | 1896 | 1894-1896 |
| 2 | Army Plans | 20k | 1916-1952 | 1894-1916 |
| 3 | Ist Edition Romanian Topographic Map of Topographic Military Direction (DTM) | 25k | 1960 | 1950-1959 |
| 4 | IInd edition Romanian Topographic Map of DTM | 25k | 1984 | 1978-1983 |
| 5 | Ist edition topographic map 1/5000 | 5k | 1961-1966 | 1957-1961 |
| 6 | IInd edition topographic map 1/5000 | 5k | 1981-1989 | 1981-1989 |
| 7 | LiDAR data | 0.5 m | 2008/2012 |
-
The dynamics of the settlement surface for the study cases.
| Study case* | Village Name | Area (ha) | Years | |||||
|---|---|---|---|---|---|---|---|---|
| 1920 | 1960 - 1920 | 1960 | 2010 - 1960 | 2010-1920 | 2010 | |||
| 1 | Aldeşti | Total | 40.29 | 33.77 | 74.6 | |||
| Build-up | 11.57 | 3.93 | 20.49 | |||||
| Affected | 18.94 | 14 | 32.94 | |||||
| 2 | Meleşcani | Total | 45.71 | 24.89 | 0 | |||
| Build-up | 5.90 | 2.28 | ||||||
| Affected | 7.76 | 15.61 | 23.37 | |||||
| 3 | Podolenii de Jos | Total | 36.74 | 59.2 | 99.9 | |||
| Build-up | 12.51 | 21.79 | 6.60 | |||||
| Affected | 28.8 | - | ||||||
| 4 | Sălăgeni and Cotu Bucureşti | Total | 31.21 | 176.5 | 56.3 | |||
| Build-up | 9.13 | 5.67 | 1.91 | |||||
| Affected | 20.67 | 108 | 128.67 | |||||
| 5 | Iepureni | Total | 27.46 | ** | 11.06 | |||
| Build-up | 11.49 | ** | 5.29 | |||||
| Affected | - | 9.89 | ||||||
| 6 | Umbrăreşti | Total | 129.7 | ** | 231.9 | |||
| Build-up | 58.79 | ** | 19.85 | |||||
| Affected | - | 73.2 | ||||||
*the locations of the study cases can be seen in Figure 1
**no data for 1960 regarding the region
The climate is temperate continental, with mean annual precipitations ranging between 450 to 750 mm. According to Walter-Lieth plots of meteorological data for Botoşani, Iaşi and Galați meteorological station stations, from the ECA&D dataset [51] for the 1961-2018, the mean annual rainfall quantities are 566-572 mm, the mean monthly rainfall values lower than 40 mm appear in winter and autumn, the mean monthly rainfall maximum is registered in June or July (up to 90 mm) and the August and September period is semi-arid. During the late spring and the beginning of the summer the maximum rainfall quantity falls, generating floods on the major rivers, while during spring, summer and autumn intense rainfall can cause local flashfloods [40, 52, 53, 54]. These floods are related to the circulation induced by the Mediterranean cyclonic circulation, its retrograde movement over the Black Sea and relations with the main anticyclones, convection and blockage conditions and cut-off nucleus appearing over Romania [52, 55, 56]. Usually very big floods were generated by generalized rains during one to three months between May and July [55].
The most quantitatively significant rainfalls that triggered generalized floods both on Siret and Prut catchment were registered in 1504, 1670, 1893, 1897, 1901, 1912, 1914, 1932, 1969, 1970, 1975, 1988, 1991 [55], 2005, 2008, 2010 [57, 58]. On the Siret and Prut tributaries, important floods occurred in the Bârlad basin in 1730, 1846, 1912, 1969, 1985, 1988, in Jijia Basin in 1914 and 1969. In 1969 in the study area the floods were generalized on almost all rivers [54, 55, 59].
The floods before 1960 (when hydrotechnical works were started by the communist regime) generated the biggest losses [53, 54, 55, 60, 61]. After 1990, although the mean discharges registered the lowest values [23], important floods with great losses appeared in 1991, 1998, 2005, 2007, 2008, 2010 [54, 61], on Siret the biggest historical flood being the one from 2005 and on Prut the one from 2008. Flashfloods on small river catchments were registered in 1897 and 2010 in Buhaiu catchment [55], in 1991 in Caina catchment [55], in 1991 in Polocin catchment, in 1994 in Huşi area, in 1985 in Sacovăț catchment, in 1972 in Zeletin and Berheci catchments, in 1965 in Sitna catchment, in 1979 in Miletin catchment and in 1985 in Bahlui catchment [55].
Landslides in the study area are relict and old [36, 39], with reactivations triggered especially by rainfall events of different durations, during spring, summer or autumn [24, 62, 63] Because the magnitude and the movement speed of recent events is not high, there are no human loses, but these phenomena generate serious consequences to human settlements and infrastructure [62]. The climate changes scenarios for the study area [24] show that probably the annual rainfall quantities will increase in future, with the increase of the intense rainfall also. This new wet period, at least similar with the 1960-1990 period, will increase the hazard of floods and landslides [24].
River channel migration is an important natural hazard that physically affects settlements located in the floodplains and on terraces, in Moldavian Plateau. The magnitude of the phenomenon is dependent on the size of the river discharge (water and sediment), on its channel morphometry and typology [64] and on the hydrotechnical works. Continuous adjustments between incision with up to 1.5 m, water and sediment fluxes controlled by climatic factors and disturbed by anthropic influences were shown to exist for Siret River channel in the last 50 years [65]. Siret River showed in the last 60 years rates of up to 15 m/year lateral migration, especially in the sectors with meandered channels [64]. For Prut River both incision and aggradation are recorded downstream of Stânca-Costeşti reservoir [66, 67], finalized in 1978. The Prut River showed remarkable rates of lateral migration before the construction of the Stânca-Costeşti dam (prior to 1978) of up to 400 m in 80 years in the sectors where the meanders evolved through downstream progression toward cut-off [37]. In the last 36 years, in general the lateral migration greatly reduced, but there are small sectors with rates of 50-80 m migration in this period [37].
3 Materials and methods
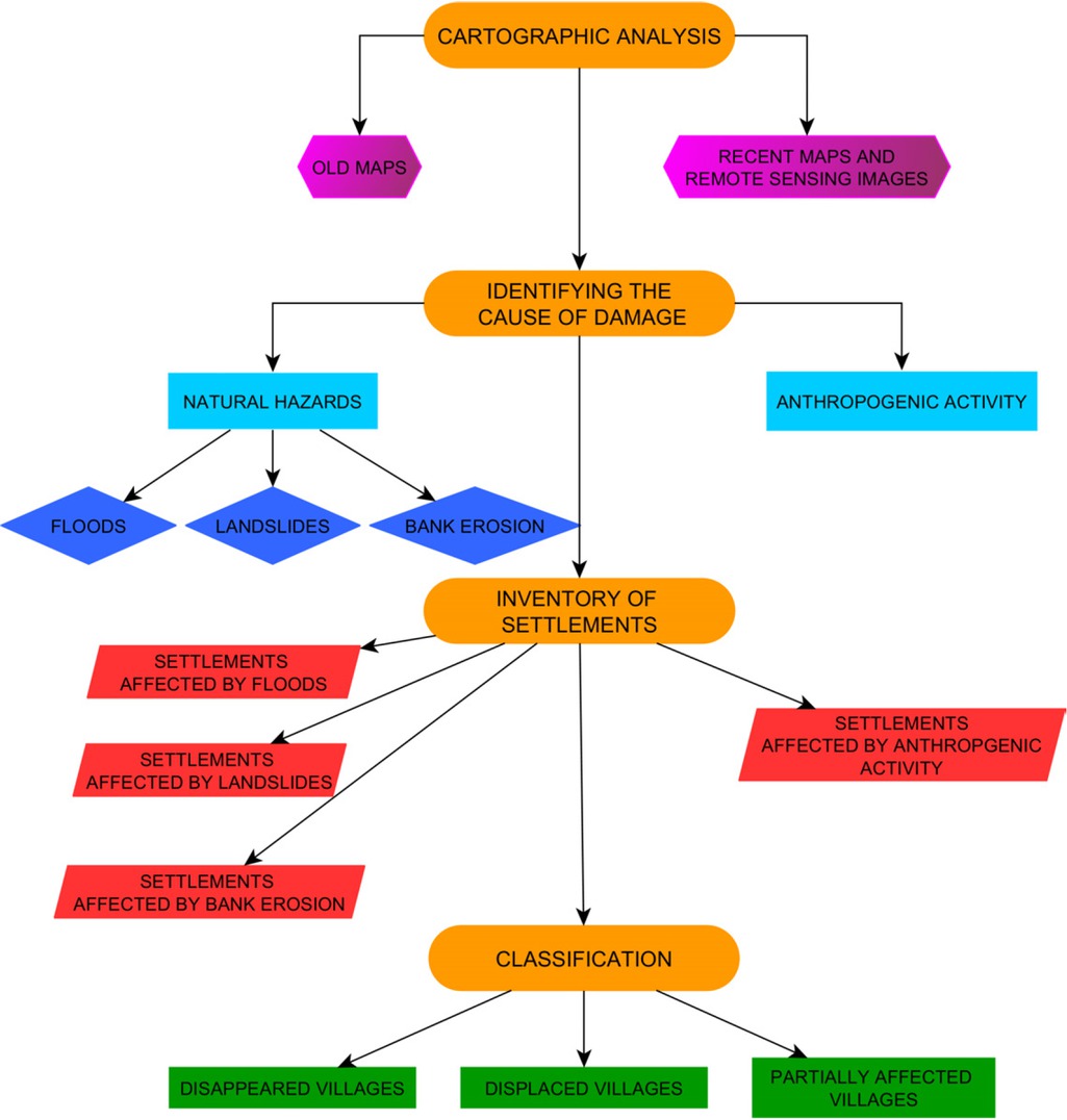
The main approach of study (Figure 2) was the cartography of the settlements using various cartographic sources, covering the last 100 years. Starting from a list of settlements (the list of Romania localities from http://www.geospatial.org/download/romania-seturi-vectoriale [68] and the digitized settlements from the RoHGIS project, http://www.geo-spatial.org/download/rohgis [69]), we have searched, digitized and flagged the areas where there was a negative difference (disappearance) in the extension of the settlement at a certain temporal level. Beside the settlements from the list, we have fully browsed the topographic maps at a certain zoom level in order to identify missing/disappeared settlements (Table 1). For every settlement, where such a variation in extension have been registered, a digital geodatabase was compiled, and furthermore, additional cartographic and remote sensing data were used to identify the spatial extension of the disappeared/affected settlement and the causes. In order to better understand the topographic background of the location of each settlement, LiDAR high-resolution DEMs were extracted from the database provided by Prut-Bârlad and Siret Water Administrations. Furthermore, the scientific literature and archives were studied in order to identify details about the events that generated the disappearance/resettlement of localities as a part or as a whole. Fieldwork was performed in order to assess the causes of disappearance/resettlement.

The methodological flowchart used in the study.
4 Results
Natural hazards vary in magnitude and intensity in time and space [70]. Between Prut and Siret Rivers, in an area of about 23,000 sqkm, we identified 189 settlements which have been damaged by mass movement processes, floods and bank erosion (Figure 3). Natural causes forced the inhabitants to move, rebuild, repair or abandon their houses but a hazard impact may reach thresholds that exceed the resilience of small rural communities. The cartographic analysis and the final inventory, show us that a total of 20.7 sqkm of built area were totally affected by natural hazard impact.

The cartographic and quantitative results of affected, displaced and disappeared settlements.
For a better understanding of the interactions between the natural processes and their consequences on human society, we have chosen and detailed seven study cases (Figure 1 and Table 2).
4.1 Villages affected by landslides
4.1.1 Aldeşti village
Aldești Village (Figures 1, 4 and 5) is located on Covurlui Hills. Since 1920, till present, the village had suffered a big shifting in matter of build up space and land use; almost a half of the old village being damaged and people forced to move. We identified a retreat of built up area from 40.29 ha in 1920 to 33.77 ha in 1960, determined by intensive mass movement processes and gullies evolution. After 1960, the village registered a gradual extension, the estimated total area in 2010, was 74.6 ha. In case of build-up area, the displacement was the right solution, the village suffered an extension in the opposite direction and the affected region reached values from 18.94 ha (1960-1920) to 14 ha (2010-1960). The displacement was conditioned by huge gullies, followed by some complementary earth processes which are still active. Another factor that influenced the settlement negative dynamic is represented by the demographic aging due to the exodus of young/mature individuals to cities and abroad in the last decades. This state of facts generates a high social vulnerability, a low resilience and in some cases the abandonment of the village.

Cartographic representation of the Aldești settlement.

Aerial (UAV aquisition) and terrestrial photos of Aldeşti, Meleşcani and Alexandru Ioan Cuza study cases.
4.1.2 Meleşcani Village
Meleşcani Village is located in Tutovei Hills (Figures 1, 5 and 6), and this case can be considered as representative for many small villages affected or that disappeared in this landslide-prone region of Romania [39, 71, 72]. On a recent map (1984 edition) we found this settlement under a changed name – Bostăneşti Village. The entire settlement is located in a small catchment affected by gullies and landslides (Figures 5 and 6). The most recent buildings that were identified on the maps dated from 1960, after that, the amplitude of the hazard determined the people to move. The phenomenon also involved a political component, the hazard being used as a reason in order to abolish the village. The principal aim was to obtain agricultural land and to concentrate the population in one open region, easy to supervise. This situation is a common problem for a large part of Moldavian villages. Near to Meleşcani Village, we have identified six more villages with the same fate (Dorofei, Bălăneşti, Valea Babei, Boboș, Ghionoaia, Rugetu). The population was forced to move in the neighboring villages and to live in common residences which in rural areas, most of the time, were not connected to the water and sewerage network or gas network.

Cartographic representation of the Meleșcani settlement.
4.1.3 Podolenii de Jos Village
Podolenii de Jos Village is located in Central Moldavian Plateau (Figures 1 and 7). From 1920 till 1960, the village was in expansion, registering a growth of the total area up to 161% and 174% of the built-up area (Table 2). After 1960, mass movement reactivations forced the inhabitants to leave almost 28.8 ha of the total area and to move downward the catchment (Figure 7)

Cartographic representation of the Podolenii de Jos settlement.
4.2 Villages affected by floods
4.2.1 Sălăgeni and Cotu Bucureşti Villages
Sălăgeni and Cotu Bucureşti Villages are located in Prut River floodplain an area with a high degree of flood susceptibility and a permanent threat of river migration (Figures 1 and 8). The village was progressively displaced, first before 1960 when despite the expansion of the village toward the river channel, a flood forced the population to move. The first impact was coated at 20.67 ha of land and build-up area affected, and the second one, after 1960, had a huge impact (108 ha affected), both villages disappearing from the map of the 1984 edition, due to their merging and displacing to SW beyond the levee. According to a social approach from 1992 the last house in this villages were abandoned in 1972, after 3 years of heavy floods [48].

Cartographic representation of the Sălăgeni and Cotu București settlement.
4.2.2 Iepureni Village
Iepureni Village is located in Jijia Hills on Jijia Valley (Figures 1 and 9), being a representative example for many other villages located along Siret and Prut River tributaries and affected by floods. The first location was identified on Army Plans (1:20,000) along to Jijia River channel with a total area of 27.46 ha of which 11.49 ha was represented by build-up space. After the intense flood of 1969, the village was moved toward E on the valley hillslope (Figure 9 and Table 2), location which is susceptible to landslide reactivations.

Cartographic representation of the Iepureni settlement.
4.2.3 Umbrăreşti Village
Umbrăreşti Village is located in Tutova Hills (Figures 1 and 10), along Bârlad River channel. With 231.9 ha as total area in the present, it suffered big changes because of frequent floods. Half of the village (73.2 ha) was displaced and rebuild on the other side of the river channel, in a considered safe area. The last consignment about flood risk impact was in July 2005 when, after several floods in different upstream hydrographic basins, Umbrăreşti Village was one of the most severely affected [73].

Cartographic representation of the Umbrărești settlement.
4.3 Villages affected by river bank erosion
4.3.1 Alexandru Ioan Cuza Village
Alexandru Ioan Cuza village is located in Suceava Plateau, in the Siret River floodplain (Figures 1 and 5), being affected by river bank erosion. After 1920 the Siret River channel migrated toward East and after 1980 reached the base of the 10 m fluvial terrace and eroded a part of it, destroying several houses. The process is in permanent evolution, several houses being threatened.
5 Discussion
In the study area the fully/partially disappearance/displacement of the settlements was directly conditioned by natural hazards. From a total of 2017 inventoried villages (in the first part of the research), a number of 189 of them were identified as having areas affected by natural hazards, while the rest of 28 being moved by regional (County) administration.
Among the before mentioned hydro-geomorphological processes, the largest number of settlements are affected by landslides (63%), followed by floods (26%), and finally by bank erosion (11%). From 189 settlements, 36 were totally affected and disappeared, while the rest were only partially affected (Figure 3). A number of 32 settlements disappeared and the population was displaced in other localities, while 4 settlements were moved in the vicinity of the initial location. From these totally affected settlements, 64% were due to landslides, 28% due to floods and 8% due to bank erosion. Regarding the temporal phases of hazard activity, we can only use the information given by the availability of the cartographic sources. Thus, we can observe that the frequency decreased toward the present day: 70% of the cases happened between 1920 and 1960, 27% between 1960 and 1980 and only 3% after 1980. This situation is not necessarily the effects of a decrease in natural hazard frequency, but rather is related to evolution of the settlement network, and to the decrease of vulnerability of the society a whole.
In terms of spatial density, the settlements affected by landslides are clustered in two regions with the highest susceptibility (Figure 3): Tutova Hills and Central Moldavia Plateau, as was shown in the literature [39, 71, 72]. In the rest of the study area, the settlements affected by landslides appear in all the physiographical regions. The settlements affected by floods and river bank erosion (Figure 3), cluster mainly along Siret and Prut floodplains and their major tributaries (Jijia, Bârlad), but these are also cases on smaller rivers.
The database resulted from the present research shows us just sequentially the interaction between natural hazards and settlements, as where this interaction appeared in the cartographic sources. Many other localities were affected by natural hazards without reaching the required magnitude in order to create consequences that impacted the settlements ability to recover. Often, the impact of natural hazards has given to the authorities the reasons to decide the displacement of the population. Nevertheless, these results show what important role play the natural hazards in the day by day life of the small communities from Moldavian Plateau.
The socio-political changes are also factors that, beside natural hazards, influenced the evolution of settlement network by either favouring or diminishing the effects of natural hazards (Figure 11). For example, the centralization of the localities network was a direct answer to communist doctrine. The traditional rural communities had the tendency to spread into the available space, also in isolated areas prone to negative effects due to natural hazards. Depending on the frequency and the spatial magnitude of the natural hazard event, the rural community was more or less affected, but in general survived in the same geographical space (it was also difficult to move, because of restrictions imposed by the judicial regime of land ownership). A scattered setting of the landscape was also the outcome to the allotment which took place at each Agrarian Romanian Reform from: 1864, 1921 and 1945. The Reform from 1921 was the most radical, the major landowners were expropriated, 6 million hectares were handed over to 1.4 million peasants [74]. After two more decades, in 1945, a new restructuration of agriculture took place. The scattered plots were structured in order to obtain collective farms, peasant associations and co-operatives [74]. Those two were the most significant in matter of land restructuration and settlement centralization, in case of disappeared and displaced villages, some important decisions according the resettle represent a political approach which has used the natural hazards from the region as a perfect excuse intended to promote land systematization. This is why mainly during the communist regime, spatial planning decisions in order to centralize the settlement network generated controlled resettlement (this is why there was a high frequency of resettlement between 1920 and 1960). In this way, the natural hazard impact was considered, when resettlement decisions were made. Beside the negative part of the forced resettlement, we can support a premise which assumes the positive influence of the cultural landscape restructuration. In some cases, the access to the principal roads or to hospital services was difficult, therefore, the society become more vulnerable.

Conceptual factors involved in the temporal and spatial dynamics of settlements in Moldavian Plateau, with focus on natural hazards impact.
Taking into consideration the natural and anthropogenic factors, the spatial and temporal scale over which natural hazards impact upon the natural environment cover many orders of magnitude [9]. In Moldavian Plateau are some regions where the traces of the impact still there, and the value of the resilience is coated at low amplitude. Even if the economic losses are not huge, the social impact still there, people are without houses and the land use is sometimes irreversible affected.
The analysis of past natural hazard events is crucial as far as the assessment of temporal frequency is concerned, but also for hazard purposes [75, 76, 77] and to highlight the creation of vulnerability scenarios.
6 Conclusions
Landslides, floods and river bank erosion represent a major threat especially for rural settlements. This research shows that in the space between Siret and Prut Rivers (about 23,000 sqkm) between 1920 and the present day, 189 settlements or settlement parts disappeared because of these natural hazards, totaling a surface of 20.7 km2 of built up area.
The mechanism through which these natural hazards affect the settlements are related to the physical destruction of the built-up area. Especially for rural populations, for whom the vulnerability to these events is high and the recovery resources are small, the abandonment of the site was the most available solution. Especially during the communist period the decision was made by the regional politico-administrative authorities, by forcing people to move.
The higher frequency of affected settlements between the start of the XXth century and the onset of the communist regime is not necessarily related to a higher frequency of natural hazards, but rather to a low resilience of rural communities. Later, the resilience improved (during the communist regime and after its fall) but the frequency of natural hazard events did not decrease. Of great importance is the modelling of the impact that future climate changes might have on both the natural hazards frequency and magnitudes and on the rural communities vulnerability and resilience. While the present database and results shows a state of facts in the impact of past events on the rural communities, more studies are needed, extending the cartographical approach toward a more quantitative approach involving also susceptibility and hazard modelling, vulnerability assessment and risk mapping. In this regard, the results can offer models of scenario-based hazard and risk assessment which could substantially improve important steps of risk management and mitigation measures.
Acknowledgement
In this work Mihai Niculiță was funded by the grant of Ministery of Research and Innovation CNCS - UEFISCDI, project number PN-III-P1-1.1-PD-2016-0154, within PNCDI III and Mihai Ciprian Mărgărint was funded by the Ministery of Research and Innovation within Program 1 – Development of the national RD system, Subprogram 1.2 – Institutional Performance – RDI excellence funding projects, Contract no.34PFE/19.10.2018. The authors are grateful to Prut-Bârlad and Siret Water Administrations who provided the LIDAR data. The authors have used the computational facilities given by the infrastructure provided through the POSCCE-O 2.2.1, SMIS-CSNR 13984-901, No. 257/28.09.2010 Project, CERNESIM (L4). The authors acknowledge the data providers in the ECA&D project (data and metadata available at http://www.ecad.eu)
References
[1] Gall M., Borden K.A., Emrich C., Cutter S.L., The Unsustainable Trend of Natural Hazards Losses in the United States. Sustainability 2011, 3, 2157-218110.3390/su3112157Search in Google Scholar
[2] Kunreuther H.C., Michel-Kerjan, E.O., Doherty N.A., Grace M.F., Klein R.W., Pauly M.V., At War with the Weather: Managing Large-Scale Risks in a New Era of Catastrophes. MIT Press, 200910.7551/mitpress/9780262012829.001.0001Search in Google Scholar
[3] Van Westen, C.J., Remote Sensing and GIS for Natural Hazards Assessment and Disaster Risk Management. In: (Eds.: Schroder J.F., Bishop M.P.) Treatise on Geomorphology, Academic Press, Elsevier, 2013, 259-29810.1016/B978-0-12-374739-6.00051-8Search in Google Scholar
[4] Kitzinger J., Researching risk and the media. Health Risk Soc., 2007, 1, 55-6910.1080/13698579908407007Search in Google Scholar
[5] Cvetković, V.M., Filipović M., Dragićević S., Novković I., The role of social networks in disaster risk reduction. VIII International scientific conference Archibald Reiss days, Belgrade, 2018, 311-321Search in Google Scholar
[6] Coates L., Flood Fatalities in Australia, 1788-1996. Aust. Geogr., 1999, 30, 391-40810.1080/00049189993657Search in Google Scholar
[7] Ashley S.T., Ashley W.S., Flood Fatalities in the United States. J. Appl. Meteorol. Clim, 2008, 47, 805-81810.1175/2007JAMC1611.1Search in Google Scholar
[8] Paprotny D., Sebastian A., Morales-Nápoles O., Jonkman S.N., Trends in flood losses in Europe over the past 150 years. Nat. Commun, 9, Art. Nr. 1985, 201810.1038/s41467-018-04253-1Search in Google Scholar PubMed PubMed Central
[9] Gill J.C., Malamud B.D., Reviewing and visualizing the interactions of natural hazards. Rev. Geophys., 2014, 52, 680-72210.1002/2013RG000445Search in Google Scholar
[10] Anders I., Stagl J., Auer I., Pavlik D., Climate change in Central and Eastern Europe. In: Rannow S, Neubert M (Eds.) Managing Protected Areas in Central and Eastern Europe Under Climate Change. Advances in Global Change Research 58, Springer Dordrecht, 2014, 17-3010.1007/978-94-007-7960-0_2Search in Google Scholar
[11] Alfieri L., Burek P., Feyen L., Forzieri G., Global warming increases the frequency of river floods in Europe. Hydrol. Earth Syst. Sc, 2015, 19, 2247-226010.5194/hess-19-2247-2015Search in Google Scholar
[12] Forzieri G., Feyen L., Russo S., Vousdoukas M., Alfieri L., Outten S. et al., Multi-hazard assessment in Europe under climate change. Climatic Change, 2016, 137, 105-11910.1007/s10584-016-1661-xSearch in Google Scholar
[13] Ingram W., Extreme precipitation increases all around. Nat. Clim. Change, 2016, 6, 443-44410.1038/nclimate2966Search in Google Scholar
[14] Füssel H.-M., Jol A., Lung T., Introduction. In: Climate change, impacts and vulnerability in Europe 2016. An indicator-based report. European Environment Agency Report 1, 2017, 31-49Search in Google Scholar
[15] Busuioc A., Cuculeanu V., Tuinea P., Geicu A., Climate change estimation in Romania by using GCM simulations. Romanian J. of Meteolorol., 1997, 4, 1-16Search in Google Scholar
[16] Busuioc A., Caian M., Cheval S., Bojariu R., Boroneanț C., Baciu M., Dumitrescu A., Variabilitatea i schimbărea climei în România [Variability tand climate change in Romania], Editura Pro Universitaria, București, 2010, (in Romanian)Search in Google Scholar
[17] Cuculeanu V., Tuinea P., Bălteanu D., Climate change impacts in Romania: Vulnerability and adaptation options. GeoJournal, 2002, 57, 203-20910.1023/B:GEJO.0000003613.15101.d9Search in Google Scholar
[18] Donat M.G., Lowry A.L., Alexander L.V., O’Gorman P.A., Maher N., More extreme precipitation in the world’s dry and wet regions. Nat. Clim. Change, 2016, 6, 508-51310.1038/nclimate2941Search in Google Scholar
[19] Croitoru A.-E., Piticar A., Burada D.C., Changes in precipitation extremes in Romania. Quater. Int., 2016, 415, 325-33510.1016/j.quaint.2015.07.028Search in Google Scholar
[20] Croitoru A.-E., Piticar A., Sfîcă L., Harpa G.-V., Roşca C.-F., Tudose T., et al., Extreme temperature and precipitation events in Romania. Editura Academiei Române, Bucureşti, 2017Search in Google Scholar
[21] Stahl K., Tallaksen L.M., Hannaford J., van Lanen H.A.J. Filling the white space on maps of European runoff trends: estimates from a multi-model ensemble. Hydrol. Earth Syst. Sc., 2012, 16, 2035-204710.5194/hess-16-2035-2012Search in Google Scholar
[22] Stagl J., Mayr E., Koch H., Hattermann F.F., Huang S., Effects of climate change on the hydrological cycle in Central and Eastern Europe. In: Rannow S., Neubert M. (Eds.) Managing Protected Areas in Central and Eastern Europe Under Climate Change. Advances in Global Change Research 58, Springer, Dordrecht, 2014, 31-4310.1007/978-94-007-7960-0_3Search in Google Scholar
[23] Croitoru A.-E., Minea I., The impact of climate changes on rivers discharge in Eastern Romania. Theor. Appl. Climatol. 2015, 120, 563-57310.1007/s00704-014-1194-zSearch in Google Scholar
[24] Niculiță M., Landslide hazard induced by climate changes in North-Eastern Romania. Springer, 2019 (in press)10.1007/978-3-030-37425-9_13Search in Google Scholar
[25] MAPIRE - Historical Maps Online, https://mapire.eu/en/Search in Google Scholar
[26] eHarta: Planurile Directoare de Tragere [EMap: Army Plans], http://www.geo-spatial.org/articole/eHarta-work-planurilede-tragere (in Romanian)Search in Google Scholar
[27] Mori M., Chan Y.L., Application Of Google Earth For Flood Disaster Monitoring. In 3D-GIS, WIT Transactions on the Built Environment, 2011, 119, 271-27610.2495/DMAN110241Search in Google Scholar
[28] Guzzetti F., Mondini A.C., Cardinali M., Fiorucci F., Santangelo M., Chang T.-S., Landslide inventory maps: New tools for an old problem. Earth-Sci. Rev., 2012, 112, 42-6610.1016/j.earscirev.2012.02.001Search in Google Scholar
[29] Tarolli P., High-resolution topography for understanding Earth surface processes: Opportunities and challenges. Geomorphology, 2014, 216, 295-31210.1016/j.geomorph.2014.03.008Search in Google Scholar
[30] Giordan D., Hayakawa Y., Nex F., Remondino F., Tarolli P., The use of remotely piloted aircraft systems (RPASs) for natural hazards monitoring and management. Nat. Hazard Earth Sys., 2018, 18, 1079-109610.5194/nhess-18-1079-2018Search in Google Scholar
[31] Bocancea R.S., Heat Waves Frequencies. A Study Case of Iasi City, Romania, Geographia Technica, 2018, 13(1), 10-1910.21163/GT_2018.131.02Search in Google Scholar
[32] Mărmureanu G., Cioflan C.O., Mărmurenu A., Intensity Seismic Hazard Map of Romania by Probabilistic and (Neo)Deterministic Approaches, Linear and Nonlinear Analyses. Rom. Rep. Phys., 2011, 63, 226-239Search in Google Scholar
[33] Sfîcă L., Andrei A., Bărcăcianu F., Cojocaru., Enea A., Hapciuc E.-O. et al., Analysis of snow-drifting vulnerability. Application to Botoşani County. Lucrările Seminarului Geografic Dimitrie Cantemir, 2013, lași, 43-53.Search in Google Scholar
[34] Istrate V., Dobri R.-V., Bărcăcianu F., Ciobanu R.A., Apostol L., A Ten Years Hail Climatology Based on ESWD Hail Reports in Romania, 2007-2016. Geographia Technica, 2017, 12(2), 110-11810.21163/GT_2017.122.10Search in Google Scholar
[35] Todosi C., Niculiță M., Assessing soil erodability factor for RUSLE2 in Bahluieț catchment, Eastern Romania. Soil Forming Factors and Processes from the Temperate Zone, 2015, 20, 31-44Search in Google Scholar
[36] Niculiță M, Mărgărint M.C., Santangelo M., Archaeological evidence for Holocene landslide activity in the Eastern Carpathian lowland. Quater. Int., 2016, 415, 175-18910.1016/j.quaint.2015.12.048Search in Google Scholar
[37] Butnariu D.G., Stătescu F., Mărgărint M.C., Niculiță M., The recent evolution of the Prut River channel in the territorial administrative unit of Prisăcani commune – Iași County. RevCAD - Journal of Geodesy and Cadastre, 2017, 22, 31-40Search in Google Scholar
[38] Dicu I., Aplicabilitatea tehnicilor S.I.G.i a teledetecției în evaluarea perioadelor de secetă din Județul Iași [Aplicability of GIS and Remote Sensing techniques in the assessment of drought periods in lași County], PhD Thesis, Alexandru Ioan Cuza University, 2017 (in Romanian)Search in Google Scholar
[39] Mărgărint M.C., Niculiță M., Landslide type and pattern in Moldavian Plateau, NE Romania. In: Rădoane M., Vespremeanu–Stroe A. (Eds.), Landform Dynamics and Evolution in Romania. Springer Geography, 2017, 271-30410.1007/978-3-319-32589-7_12Search in Google Scholar
[40] Romanescu G., Cimpianu C.I., Mihu-Pintilie A., Stoleriu C.C., Historic flood events in NE Romania (post-1990), J. Maps, 2017, 13, 787-79810.1080/17445647.2017.1383944Search in Google Scholar
[41] Niacșu L., Sfîcă L., Ursu A., Ichim P., Bobric D.E., Breabăn I.G., Wind erosion on arable lands, associated with extreme blizzard conditions within the hilly area of Eastern Romania. Environ. Res., 2019, 169, 86-10110.1016/j.envres.2018.11.008Search in Google Scholar PubMed
[42] Poghirc P., Satul din Colinele Tutovei - studiu geografic [The village from Tutova Hills - geographical study], Editura Științifică, București, 1972, (in Romanian)Search in Google Scholar
[43] Doru S.C., Analiza spațială a schimbărilor de utilizare a terenului din Județul iaşi în secolele XX-XXI [Spatial analysis of the changes of land use in Iași Conunty in XXth and XXIst centuries], PhD Thesis, Alexandru Ioan Cuza University, 2018 (in Romanian)Search in Google Scholar
[44] Mărgărint M.C., Văculișteanu G., Niculiță M., Landslides, floods and disappeared settlements in NE Romania. International Conference "Natural Hazards - Lessons from the past and contemporary challenges" Abstract book, Novi Sad, 2018, 5-6Search in Google Scholar
[45] Văculișteanu G., Mărgărint M.C., Niculiță M., Natural hazards and disappeared settlements: lessons from NE Romania. Geophysical Research Abstracts, 2018, 20, EGU2018-7296Search in Google Scholar
[46] Turnock D., The Planning of Rural Settlement in Romania. The Geographical Journal, 1991, 157, 251-26410.2307/635500Search in Google Scholar
[47] Carjan R., Idiceanu-Mathe D., Banescu O.A., Rural Systematization as an Instrument of Political Control of the Communist Regime in Romania. IOP Conf Series: Materials Science and Engineering 2017, 245, 1-910.1088/1757-899X/245/5/052053Search in Google Scholar
[48] Dumistrăcel S., Sate dispărute - sate amenințate [Disappeared villages - threatened villages], Institutul European, Iasi, 1995 (in Romanian)Search in Google Scholar
[49] Niculiță M., A landform classification schema for structural landforms of the Moldavian platform (Romania). In: Hengl T., Evans I.S., Wilson J.P., Gould M. (Eds.) Geomorphometry, Redlands, CA, 2011, 129-132Search in Google Scholar
[50] Stângă I.C., Grozavu A.,Quantifying shuman vulnerability in rural areas: case study of Tutova Hills (Eastern Romania), Nat. Hazard Earth Sys., 12, 1987-200110.5194/nhess-12-1987-2012Search in Google Scholar
[51] Klein Tank, A.M.G., Wijngaard J.B., Können G.P., Böhm R., Demarée G., Gocheva A. et al., Daily dataset of 20th-century surface air temperature and precipitation series for the European Climate Assessment. Int. J. Climatol., 2002, 22, 1441-145310.1002/joc.773Search in Google Scholar
[52] Mihăilă D., Câmpia Moldovei: studiu climatic [Moldavian Plain: climatic study], Suceava University Press, 2006 (in Romanian)Search in Google Scholar
[53] Minea I.,Bazinul hidrografic Bahlui. Studiu hidrologic [Bahlui catchment. Hydrological study], Alexandru Ioan Cuza University of lași Press, lași, 2013, (in Romanian)Search in Google Scholar
[54] Buruiană D., Precipitațiile atmosferice, scurgerea şi inundațiile din Câmpia Moldovei [Atmospheric precipitations, water discharge and inundations in the Moldavian Plain], PhD Thesis, Alexandru Ioan Cuza University of laşi, 2015 (in Romanian)Search in Google Scholar
[55] Mustățea, A., Viituri excepționale pe teritoriul României. Geneză ș i efecte [Exceptional floods on Romanian territory. Genesis and Effects], Bucuresti, 2005, (in Romanian)Search in Google Scholar
[56] Tiron G., Oprea C.-I., The 22-27 July 2008 severe weather event – an example of retrograde Mediterranean cyclone flood. Riscuri şi Catastrofe, 2009, 8, 123-130Search in Google Scholar
[57] Romanescu G., Stoleriu C., Romanescu A.M., Water reservoirs and the risk of accidental flood occurrence. Case study: Stânca– Costești reservoir and the historical floods of the Prut River in the period July–August 2008, Romania. Hydrol. Process., 2011, 25, 2056-207010.1002/hyp.7957Search in Google Scholar
[58] Romanescu G., Stoleriu C.C., Exceptional floods in the Prut basin, Romania, in the context of heavy rains in the summer of 2010. Nat. Hazard Earth Sys., 2017, 17, 381-39610.5194/nhess-17-381-2017Search in Google Scholar
[59] Stângă I.C., Bazinul Tutovei. Riscurile naturale şi amenajarea teritoriului [Tutova Catchment. Natural risks and territorial planning], Alexandru Ioan Cuza University of lași Press, lași, 2012 (in Romanian)Search in Google Scholar
[60] Tufescu V., Inundațiile Bahluiului [Bahlui River floodings], Revista Ştiințifică Vasile Adamachi, 1935, 21, 99-103 (in Romanian)Search in Google Scholar
[61] Romanescu G., Jora I., Stoleriu C., The most important high floods in Vaslui River basin – causes and consequences. Carpath J. Earth Env., 2011a, 6, 119-132Search in Google Scholar
[62] Niculiță M., Andrei A., Lupu C., The landslide database of the North–Eastern Romania. tIn: Niculiță M., Mărgărint M.C. (Eds.), Proceedings of Romanian Geomorphology Symposium, 1, 11-14 May 2017, Alexandru loan Cuza University of lași Press, Iași, 2017, 81-84Search in Google Scholar
[63] Niculită M., Stoilov-Linu V., Necula N., Recent landslides from Iași Metropolitan Area. Revista de Geomorfologie, 2018, 20, 90-10110.21094/rg.2018.030Search in Google Scholar
[64] Popa A.D., Geomorfologia albiei minore a râului Siret, pe teritoriul țării noastre [The geomorphology of Siret River channel in Romania], PhD Thesis, Alexandru Ioan Cuza University, 2007 (in Romanian)Search in Google Scholar
[65] Rădoane M., Obreja F., Cristea I., Mihailă D., Changes in the channel-bed level of the eastern Carpathian Rivers: climatic vs. human control over the last 50 years. Geomorphology, 2013, 193, 91-11110.1016/j.geomorph.2013.04.008Search in Google Scholar
[66] Rădoane, M., Rădoane, N., Cristea, I., Gancevici-Oprea, D., Evaluarea modificărilor contemporane ale albiei râului Prut pe granița românească [Assessment of contempopary changes of Prut River channel along Romanian border], Revista de Geomorfologie, 2008, 10, 57-71 (in Romanian, with English summary)Search in Google Scholar
[67] Rădoane M., Perșoiu I., Chiriloaiei F., Cristea I., Robu D., Styles of channel adjustments in the last 150 years. In: Rădoane M. and Vespremeanu-Stroe A. (Eds.), Landform Dynamics and Evolution in Romania, Springer Geography, 2017, 489-51710.1007/978-3-319-32589-7_21Search in Google Scholar
[68] Crăciunescu V., România: seturi de date vectoriale generale [Romania: vectorial data sets], 2007 http://www.geospatial.org/download/romania-seturi-vectoriale (in Romanian)Search in Google Scholar
[69] Crăciunescu V., RoHGIS - date vectoriale istorico-geografice [Ro-HGIS - historical and geographical vectorial data], 2016, http://www.geo-spatial.org/download/rohgis (in Romanian)Search in Google Scholar
[70] Tsakiris G., Flood risk assessment: concepts, modelling, applications. Nat. Hazard Earth Sys., 2014, 14, 1361-136910.5194/nhess-14-1361-2014Search in Google Scholar
[71] Bălteanu D., ChendesV., Sima M., Enciu P., A country-wide spatial assessment of landslide susceptibility in Romania. Geomorphology, 2010, 124, 102-11210.1016/j.geomorph.2010.03.005Search in Google Scholar
[72] Micu M., Jurchescu M.,Șandric I., Mărgărint M.C., Chițu Z., Micu D., et al., Mass Movements. In: Rădoane M, Vespremeanu-Stroe A. (Eds.), Landform Dynamics and Evolution in Romania. Springer Geography, 2017, 765-82010.1007/978-3-319-32589-7_32Search in Google Scholar
[73] Săgeată R., Grigorescu I., Mitrica B., Perșu M.R., Tipologii privind vulnerabilitatea la inundații a oraşelor din România [Typology on vulnerability to floods of Romanian cities], Wulfenia, 2013, 20, 274-290 (in Romanian)Search in Google Scholar
[74] Van Meurs W., Land Reform in Romania – a never-ending story. South-East Eur. Rev., 1999, 2, 109-122Search in Google Scholar
[75] Glade T., Landslide hazard assessment and historical landslide data – an inseparable couple? Advances in Natural and Technological Hazards Research, book series (NTHR, volume 17), 2001,153-168.10.1007/978-94-017-3490-5_12Search in Google Scholar
[76] Lee E.M., Jones D.K.C., Landslide risk assessment. Thomas Telford, 200410.1680/lra.31715Search in Google Scholar
[77] Taylor F.E., Malamud B.D., Freeborough K., Demeritt D., Enriching Great Britain’s National Landslide Database by searching newspaper archives. Geomorphology, 2015, 249, 52-6810.1016/j.geomorph.2015.05.019Search in Google Scholar
© 2019 G. Vaculisteanu et al., published by De Gruyter
This work is licensed under the Creative Commons Attribution 4.0 Public License.
Articles in the same Issue
- Regular Articles
- 2D Seismic Interpretation of the Meyal Area, Northern Potwar Deform Zone, Potwar Basin, Pakistan
- A new method of lithologic identification and distribution characteristics of fine - grained sediments: A case study in southwest of Ordos Basin, China
- Modified Gompertz sigmoidal model removing fine-ending of grain-size distribution
- Diagenesis and its influence on reservoir quality and oil-water relative permeability: A case study in the Yanchang Formation Chang 8 tight sandstone oil reservoir, Ordos Basin, China
- Evaluation of AHRS algorithms for Foot-Mounted Inertial-based Indoor Navigation Systems
- Identification and evaluation of land use vulnerability in a coal mining area under the coupled human-environment
- Hydrocarbon Generation Potential of Chia Gara Formation in Three Selected Wells, Northern Iraq
- Source Analysis of Silicon and Uranium in uranium-rich shale in the Xiuwu Basin, Southern China
- Lithologic heterogeneity of lacustrine shale and its geological significance for shale hydrocarbon-a case study of Zhangjiatan Shale
- Characterization of soil permeability in the former Lake Texcoco, Mexico
- Detrital zircon trace elements from the Mesozoic Jiyuan Basin, central China and its implication on tectonic transition of the Qinling Orogenic Belt
- Turkey OpenStreetMap Dataset - Spatial Analysis of Development and Growth Proxies
- Morphological Changes of the Lower Ping and Chao Phraya Rivers, North and Central Thailand: Flood and Coastal Equilibrium Analyses
- Landscape Transformations in Rapidly Developing Peri-urban Areas of Accra, Ghana: Results of 30 years
- Division of shale sequences and prediction of the favorable shale gas intervals: an example of the Lower Cambrian of Yangtze Region in Xiuwu Basin
- Fractal characteristics of nanopores in lacustrine shales of the Triassic Yanchang Formation, Ordos Basin, NW China
- Selected components of geological structures and numerical modelling of slope stability
- Spatial data quality and uncertainty publication patterns and trends by bibliometric analysis
- Application of microstructure classification for the assessment of the variability of geological-engineering and pore space properties in clay soils
- Shear failure modes and AE characteristics of sandstone and marble fractures
- Ice Age theory: a correspondence between Milutin Milanković and Vojislav Mišković
- Are Serbian tourists worried? The effect of psychological factors on tourists’ behavior based on the perceived risk
- Real-Time Map Matching: A New Algorithm Integrating Spatio-Temporal Proximity and Improved Weighted Circle
- Characteristics and hysteresis of saturated-unsaturated seepage of soil landslides in the Three Gorges Reservoir Area, China
- Petrographical and geophysical investigation of the Ecca Group between Fort Beaufort and Grahamstown, in the Eastern Cape Province, South Africa
- Ecological risk assessment of geohazards in Natural World Heritage Sites: an empirical analysis of Bogda, Tianshan
- Integrated Subsurface Temperature Modeling beneath Mt. Lawu and Mt. Muriah in The Northeast Java Basin, Indonesia
- Go social for your own safety! Review of social networks use on natural disasters – case studies from worldwide
- Forestry Aridity Index in Vojvodina, North Serbia
- Natural Disasters vs Hotel Industry Resilience: An Exploratory Study among Hotel Managers from Europe
- Using Monarch Butterfly Optimization to Solve the Emergency Vehicle Routing Problem with Relief Materials in Sudden Disasters
- Potential influence of meteorological variables on forest fire risk in Serbia during the period 2000-2017
- Controlling factors on the geochemistry of Al-Shuaiba and Al-Mejarma coastal lagoons, Red Sea, Saudi Arabia
- The Influence of Kaolinite - Illite toward mechanical properties of Claystone
- Two critical books in the history of loess investigation: ‘Charakteristik der Felsarten’ by Karl Caesar von Leonhard and ‘Principles of Geology’ by Charles Lyell
- The Mechanism and Control Technology of Strong Strata Behavior in Extra-Thick Coal Seam Mining Influenced by Overlying Coal Pillar
- Shared Aerial Drone Videos — Prospects and Problems for Volunteered Geographic Information Research
- Stable isotopes of C and H in methane fermentation of agriculture substrates at different temperature conditions
- Prediction of Compression and Swelling Index Parameters of Quaternary Sediments from Index Tests at Mersin District
- Detection of old scattered windthrow using low cost resources. The case of Storm Xynthia in the Vosges Mountains, 28 February 2010
- Remediation of Copper and Zinc from wastewater by modified clay in Asir region southwest of Saudi Arabia
- Sedimentary facies of Paleogene lacustrine dolomicrite and implications for petroleum reservoirs in the southern Qianjiang Depression, China
- Correlation between ore particle flow pattern and velocity field through multiple drawpoints under the influence of a flexible barrier
- Atmospheric refractivity estimation from AIS signal power using the quantum-behaved particle swarm optimization algorithm
- A geophysical and hydro physico-chemical study of the contaminant impact of a solid waste landfill (swl) in King Williams’ Town, Eastern Cape, South Africa
- Landscape characterization using photographs from crowdsourced platforms: content analysis of social media photographs
- A Study on Transient Electromagnetic Interpretation Method Based on the Seismic Wave Impedance Inversion Model
- Stratigraphy of Architectural Elements of a Buried Monogenetic Volcanic System
- Variable secondary porosity modeling of carbonate rocks based on μ-CT images
- Traditional versus modern settlement on torrential alluvial fans considering the danger of debris flows: a case study of the Upper Sava Valley (NW Slovenia)
- The Influence of Gangue Particle size and Gangue Feeding Rate on Safety and Service Life of the Suspended Buffer’s Spring
- Research on the Transition Section Length of the Mixed Workface Using Gangue Backfilling Method and Caving Method
- Rainfall erosivity and extreme precipitation in the Pannonian basin
- Structure of the Sediment and Crust in the Northeast North China Craton from Improved Sequential H-k Stacking Method
- Planning Activities Improvements Responding Local Interests Change through Participatory Approach
- GIS-based landslide susceptibility mapping using bivariate statistical methods in North-western Tunisia
- Uncertainty based multi-step seismic analysis for near-surface imaging
- Deformation monitoring and prediction for residential areas in the Panji mining area based on an InSAR time series analysis and the GM-SVR model
- Statistical and expert-based landslide susceptibility modeling on a national scale applied to North Macedonia
- Natural hazards and their impact on rural settlements in NE Romania – A cartographical approach
- Rock fracture initiation and propagation by mechanical and hydraulic impact
- Influence of Rapid Transit on Accessibility Pattern and Economic Linkage at Urban Agglomeration Scale in China
- Near Infrared Spectroscopic Study of Trioctahedral Chlorites and Its Remote Sensing Application
- Problems with collapsible soils: Particle types and inter-particle bonding
- Unification of data from various seismic catalogues to study seismic activity in the Carpathians Mountain arc
- Quality assessment of DEM derived from topographic maps for geomorphometric purposes
- Remote Sensing Monitoring of Soil Moisture in the Daliuta Coal Mine Based on SPOT 5/6 and Worldview-2
- Utilizing Maximum Entropy Spectral Analysis (MESA) to identify Milankovitch cycles in Lower Member of Miocene Zhujiang Formation in north slope of Baiyun Sag, Pearl River Mouth Basin, South China Sea
- Stability Analysis of a Slurry Trench in Cohesive-Frictional Soils
- Integrating Landsat 7 and 8 data to improve basalt formation classification: A case study at Buon Ma Thuot region, Central Highland, Vietnam
- Assessment of the hydrocarbon potentiality of the Late Jurassic formations of NW Iraq: A case study based on TOC and Rock-Eval pyrolysis in selected oil-wells
- Rare earth element geochemistry of sediments from the southern Okinawa Trough since 3 ka: Implications for river-sea processes and sediment source
- Effect of gas adsorption-induced pore radius and effective stress on shale gas permeability in slip flow: New Insights
- Development of the Narva-Jõesuu beach, mineral composition of beach deposits and destruction of the pier, southeastern coast of the Gulf of Finland
- Selecting fracturing interval for the exploitation of tight oil reservoirs from logs: a case study
- A comprehensive scheme for lithological mapping using Sentinel-2A and ASTER GDEM in weathered and vegetated coastal zone, Southern China
- Sedimentary model of K-Successions Sandstones in H21 Area of Huizhou Depression, Pearl River Mouth Basin, South China Sea
- A non-uniform dip slip formula to calculate the coseismic deformation: Case study of Tohoku Mw9.0 Earthquake
- Decision trees in environmental justice research — a case study on the floods of 2001 and 2010 in Hungary
- The Impacts of Climate Change on Maximum Daily Discharge in the Payab Jamash Watershed, Iran
- Mass tourism in protected areas – underestimated threat? Polish National Parks case study
- Decadal variations of total organic carbon production in the inner-shelf of the South China Sea and East China Sea
- Hydrogeothermal potentials of Rogozna mountain and possibility of their valorization
- Postglacial talus slope development imaged by the ERT method: comparison of slopes from SW Spitsbergen, Norway and Tatra Mountains, Poland
- Seismotectonics of Malatya Fault, Eastern Turkey
- Investigating of soil features and landslide risk in Western-Atakent (İstanbul) using resistivity, MASW, Microtremor and boreholes methods
- Assessment of Aquifer Vulnerability Using Integrated Geophysical Approach in Weathered Terrains of South China
- An integrated analysis of mineralogical and microstructural characteristics and petrophysical properties of carbonate rocks in the lower Indus Basin, Pakistan
- Applicability of Hydrological Models for Flash Flood Simulation in Small Catchments of Hilly Area in China
- Heterogeneity analysis of shale reservoir based on multi-stage pumping data
Articles in the same Issue
- Regular Articles
- 2D Seismic Interpretation of the Meyal Area, Northern Potwar Deform Zone, Potwar Basin, Pakistan
- A new method of lithologic identification and distribution characteristics of fine - grained sediments: A case study in southwest of Ordos Basin, China
- Modified Gompertz sigmoidal model removing fine-ending of grain-size distribution
- Diagenesis and its influence on reservoir quality and oil-water relative permeability: A case study in the Yanchang Formation Chang 8 tight sandstone oil reservoir, Ordos Basin, China
- Evaluation of AHRS algorithms for Foot-Mounted Inertial-based Indoor Navigation Systems
- Identification and evaluation of land use vulnerability in a coal mining area under the coupled human-environment
- Hydrocarbon Generation Potential of Chia Gara Formation in Three Selected Wells, Northern Iraq
- Source Analysis of Silicon and Uranium in uranium-rich shale in the Xiuwu Basin, Southern China
- Lithologic heterogeneity of lacustrine shale and its geological significance for shale hydrocarbon-a case study of Zhangjiatan Shale
- Characterization of soil permeability in the former Lake Texcoco, Mexico
- Detrital zircon trace elements from the Mesozoic Jiyuan Basin, central China and its implication on tectonic transition of the Qinling Orogenic Belt
- Turkey OpenStreetMap Dataset - Spatial Analysis of Development and Growth Proxies
- Morphological Changes of the Lower Ping and Chao Phraya Rivers, North and Central Thailand: Flood and Coastal Equilibrium Analyses
- Landscape Transformations in Rapidly Developing Peri-urban Areas of Accra, Ghana: Results of 30 years
- Division of shale sequences and prediction of the favorable shale gas intervals: an example of the Lower Cambrian of Yangtze Region in Xiuwu Basin
- Fractal characteristics of nanopores in lacustrine shales of the Triassic Yanchang Formation, Ordos Basin, NW China
- Selected components of geological structures and numerical modelling of slope stability
- Spatial data quality and uncertainty publication patterns and trends by bibliometric analysis
- Application of microstructure classification for the assessment of the variability of geological-engineering and pore space properties in clay soils
- Shear failure modes and AE characteristics of sandstone and marble fractures
- Ice Age theory: a correspondence between Milutin Milanković and Vojislav Mišković
- Are Serbian tourists worried? The effect of psychological factors on tourists’ behavior based on the perceived risk
- Real-Time Map Matching: A New Algorithm Integrating Spatio-Temporal Proximity and Improved Weighted Circle
- Characteristics and hysteresis of saturated-unsaturated seepage of soil landslides in the Three Gorges Reservoir Area, China
- Petrographical and geophysical investigation of the Ecca Group between Fort Beaufort and Grahamstown, in the Eastern Cape Province, South Africa
- Ecological risk assessment of geohazards in Natural World Heritage Sites: an empirical analysis of Bogda, Tianshan
- Integrated Subsurface Temperature Modeling beneath Mt. Lawu and Mt. Muriah in The Northeast Java Basin, Indonesia
- Go social for your own safety! Review of social networks use on natural disasters – case studies from worldwide
- Forestry Aridity Index in Vojvodina, North Serbia
- Natural Disasters vs Hotel Industry Resilience: An Exploratory Study among Hotel Managers from Europe
- Using Monarch Butterfly Optimization to Solve the Emergency Vehicle Routing Problem with Relief Materials in Sudden Disasters
- Potential influence of meteorological variables on forest fire risk in Serbia during the period 2000-2017
- Controlling factors on the geochemistry of Al-Shuaiba and Al-Mejarma coastal lagoons, Red Sea, Saudi Arabia
- The Influence of Kaolinite - Illite toward mechanical properties of Claystone
- Two critical books in the history of loess investigation: ‘Charakteristik der Felsarten’ by Karl Caesar von Leonhard and ‘Principles of Geology’ by Charles Lyell
- The Mechanism and Control Technology of Strong Strata Behavior in Extra-Thick Coal Seam Mining Influenced by Overlying Coal Pillar
- Shared Aerial Drone Videos — Prospects and Problems for Volunteered Geographic Information Research
- Stable isotopes of C and H in methane fermentation of agriculture substrates at different temperature conditions
- Prediction of Compression and Swelling Index Parameters of Quaternary Sediments from Index Tests at Mersin District
- Detection of old scattered windthrow using low cost resources. The case of Storm Xynthia in the Vosges Mountains, 28 February 2010
- Remediation of Copper and Zinc from wastewater by modified clay in Asir region southwest of Saudi Arabia
- Sedimentary facies of Paleogene lacustrine dolomicrite and implications for petroleum reservoirs in the southern Qianjiang Depression, China
- Correlation between ore particle flow pattern and velocity field through multiple drawpoints under the influence of a flexible barrier
- Atmospheric refractivity estimation from AIS signal power using the quantum-behaved particle swarm optimization algorithm
- A geophysical and hydro physico-chemical study of the contaminant impact of a solid waste landfill (swl) in King Williams’ Town, Eastern Cape, South Africa
- Landscape characterization using photographs from crowdsourced platforms: content analysis of social media photographs
- A Study on Transient Electromagnetic Interpretation Method Based on the Seismic Wave Impedance Inversion Model
- Stratigraphy of Architectural Elements of a Buried Monogenetic Volcanic System
- Variable secondary porosity modeling of carbonate rocks based on μ-CT images
- Traditional versus modern settlement on torrential alluvial fans considering the danger of debris flows: a case study of the Upper Sava Valley (NW Slovenia)
- The Influence of Gangue Particle size and Gangue Feeding Rate on Safety and Service Life of the Suspended Buffer’s Spring
- Research on the Transition Section Length of the Mixed Workface Using Gangue Backfilling Method and Caving Method
- Rainfall erosivity and extreme precipitation in the Pannonian basin
- Structure of the Sediment and Crust in the Northeast North China Craton from Improved Sequential H-k Stacking Method
- Planning Activities Improvements Responding Local Interests Change through Participatory Approach
- GIS-based landslide susceptibility mapping using bivariate statistical methods in North-western Tunisia
- Uncertainty based multi-step seismic analysis for near-surface imaging
- Deformation monitoring and prediction for residential areas in the Panji mining area based on an InSAR time series analysis and the GM-SVR model
- Statistical and expert-based landslide susceptibility modeling on a national scale applied to North Macedonia
- Natural hazards and their impact on rural settlements in NE Romania – A cartographical approach
- Rock fracture initiation and propagation by mechanical and hydraulic impact
- Influence of Rapid Transit on Accessibility Pattern and Economic Linkage at Urban Agglomeration Scale in China
- Near Infrared Spectroscopic Study of Trioctahedral Chlorites and Its Remote Sensing Application
- Problems with collapsible soils: Particle types and inter-particle bonding
- Unification of data from various seismic catalogues to study seismic activity in the Carpathians Mountain arc
- Quality assessment of DEM derived from topographic maps for geomorphometric purposes
- Remote Sensing Monitoring of Soil Moisture in the Daliuta Coal Mine Based on SPOT 5/6 and Worldview-2
- Utilizing Maximum Entropy Spectral Analysis (MESA) to identify Milankovitch cycles in Lower Member of Miocene Zhujiang Formation in north slope of Baiyun Sag, Pearl River Mouth Basin, South China Sea
- Stability Analysis of a Slurry Trench in Cohesive-Frictional Soils
- Integrating Landsat 7 and 8 data to improve basalt formation classification: A case study at Buon Ma Thuot region, Central Highland, Vietnam
- Assessment of the hydrocarbon potentiality of the Late Jurassic formations of NW Iraq: A case study based on TOC and Rock-Eval pyrolysis in selected oil-wells
- Rare earth element geochemistry of sediments from the southern Okinawa Trough since 3 ka: Implications for river-sea processes and sediment source
- Effect of gas adsorption-induced pore radius and effective stress on shale gas permeability in slip flow: New Insights
- Development of the Narva-Jõesuu beach, mineral composition of beach deposits and destruction of the pier, southeastern coast of the Gulf of Finland
- Selecting fracturing interval for the exploitation of tight oil reservoirs from logs: a case study
- A comprehensive scheme for lithological mapping using Sentinel-2A and ASTER GDEM in weathered and vegetated coastal zone, Southern China
- Sedimentary model of K-Successions Sandstones in H21 Area of Huizhou Depression, Pearl River Mouth Basin, South China Sea
- A non-uniform dip slip formula to calculate the coseismic deformation: Case study of Tohoku Mw9.0 Earthquake
- Decision trees in environmental justice research — a case study on the floods of 2001 and 2010 in Hungary
- The Impacts of Climate Change on Maximum Daily Discharge in the Payab Jamash Watershed, Iran
- Mass tourism in protected areas – underestimated threat? Polish National Parks case study
- Decadal variations of total organic carbon production in the inner-shelf of the South China Sea and East China Sea
- Hydrogeothermal potentials of Rogozna mountain and possibility of their valorization
- Postglacial talus slope development imaged by the ERT method: comparison of slopes from SW Spitsbergen, Norway and Tatra Mountains, Poland
- Seismotectonics of Malatya Fault, Eastern Turkey
- Investigating of soil features and landslide risk in Western-Atakent (İstanbul) using resistivity, MASW, Microtremor and boreholes methods
- Assessment of Aquifer Vulnerability Using Integrated Geophysical Approach in Weathered Terrains of South China
- An integrated analysis of mineralogical and microstructural characteristics and petrophysical properties of carbonate rocks in the lower Indus Basin, Pakistan
- Applicability of Hydrological Models for Flash Flood Simulation in Small Catchments of Hilly Area in China
- Heterogeneity analysis of shale reservoir based on multi-stage pumping data