Home MiR-223-3p regulates cell viability, migration, invasion, and apoptosis of non-small cell lung cancer cells by targeting RHOB
Article Open Access

MiR-223-3p regulates cell viability, migration, invasion, and apoptosis of non-small cell lung cancer cells by targeting RHOB

This article has been retracted. Retraction note.
  • Shufang Li , Yuping Feng , Yuxia Huang EMAIL logo , Yu Liu , Yanxi Wang , Yan Liang , Hui Zeng , Hong Qu and Ling Wei
Published/Copyright: June 11, 2020

Abstract

Non-small cell lung cancer (NSCLC) is the most common type of lung cancer with a high fatality rate in men and women worldwide. Recently, microRNAs (miRNAs) have been reported to be diagnostic biomarkers and therapeutic targets in NSCLC. MiR-223-3p was proved to act as a promoter in NSCLC progression. However, the regulatory mechanism of miR-223-3p in NSCLC remains little known. This study aimed to explore the regulatory mechanism between miR-223-3p and its target gene Ras homolog family member B (RHOB) in NSCLC. The mRNA level of miR-223-3p and RHOB was measured by quantitative reverse transcription PCR. Furthermore, cell viability was determined by 3-(4,5-dimethylthiazol-2-yl)-2,5-diphenyltetrazolium bromide assay. Flow cytometry was conducted to analyze cell apoptosis. Transwell assays and wound healing assay were employed to examine migration and invasion. The target relationship between miR-223-3p and RHOB was predicted by starBase online database and verified by dual-luciferase assay. The protein level of RHOB was tested by western blot. Our data suggested that miR-223-3p was upregulated in NSCLC tissues and cell lines and high level of miR-223-3p contributed to a poor survival in NSCLC patients. Knockdown of miR-223-3p exerted inhibitory effects on NSCLC cell viability, migration, and invasion and promotion effect on cell apoptosis. Furthermore, RHOB was directly targeted by miR-223-3p and constrained NSCLC progression. Moreover, knockdown of RHOB rescued the effect of anti-miR-223-3p on NSCLC progression. In vivo experiments indicated that miR-223-3p deletion suppressed tumor growth. MiR-223-3p could regulate the NSCLC cellular processes through targeting RHOB.

1 Introduction

Lung cancer is one of the most common cancers with a high fatality rate worldwide [1,2]. There were 2.1 million new lung cancer patients in 2018 [3]. Approximately 80–85% of lung cancers are non-small cell lung cancer (NSCLC), including adenocarcinoma and squamous cell carcinoma [4]. More importantly, though surgical resection and stereotactic ablative radiotherapy were the main treatments to cure the NSCLC in recent decades, the 5-year survival rate is less than 15% [5,6]. Therefore, it is important to explore the molecular regulatory mechanisms of NSCLC for further therapeutic progression.

MicroRNAs (miRNAs) are a class of small noncoding RNAs with a length of about 22 nt and negatively regulate the gene expression by binding to the 3′-untranslated region (3′-UTR) of target mRNAs [7]. Recently, many studies have indicated that miRNAs played important roles in various human cancers [8]. MiR-223-3p, located on Xq12, was reported to be involved in the regulation of several cancers. For instance, miR-223-3p expression was associated with a high risk for progression in adenocarcinoma patients [9]. A previous study indicated that miR-223-3p could inhibit cancer cell aggressiveness by targeting genes involving in bladder cancer pathogenesis [10]. Moreover, miR-223-3p was found to be significantly upregulated and might be a diagnostic biomarker and therapeutic target in NSCLC [11,12,13]. However, although miR-223-3p inhibition served as a suppressor in NSCLC progression [14], the underlying mechanism was still largely unknown.

MiRNAs exerted effects through regulating Ras homolog family member B (RHOB) which was demonstrated to be an emerging class of “non-oncogene addiction” factor that is critical for maintenance of malignant phenotypes in human cancers [15]. RHOB is a major membrane androgen receptor effector regulating actin cytoskeleton and apoptosis in various tumor cells [16]. Although RHOB expression was inversely correlated with disease progression in several epithelial cancers, accumulating evidence suggested that RHOB might promote malignant phenotypes in certain cancer types, such as glioblastoma and lung adenocarcinoma [15,17]. Moreover, RHOB was proved to be involved in NSCLC progression by regulating cell proliferation and invasion [18]. starBase predicted that RHOB contained the potential binding sites of miR-223-3p. A previous study demonstrated that miR-223 decreases hypoxia-triggered vascular remodeling in pulmonary arterial smooth muscle cells by regulating RHOB [19]. However, the regulatory network of miR-223-3p/RHOB axis in NSCLC remains undefined.

In this study, we aimed to explore the biological functions and underlying mechanism of miR-223-3p in the pathogenesis and development of NSCLC.

2 Materials and methods

2.1 Samples and cell culture

A total of 46 pairs of NSCLC tissues and corresponding adjacent normal tissue samples were collected from 46 NSCLC patients in the Lanzhou University Second Hospital. The patients participated in this study did not receive any treatment before surgery. NSCLC tissues and normal tissues were resected and kept in liquid nitrogen until RNA extraction. The clinicopathologic features of these patients are presented in Table 1.

Table 1

The clinicopathologic features of the patients

Characteristics Patients (N = 46) Tissue miR-378 p
Low High
Sex Male 31 10 21 0.172
Female 15 6 9
Age <60 20 7 13 0.611
≥60 26 11 15
Histology Adenocarcinoma 26 9 17 0.231
Squamous cell carcinoma 17 7 10
Others 3 2 1
Lymph node metastasis Negative 28 15 13 0.034
Positive 18 8 10
Tumor size <5 cm 32 14 18 0.301
≥5 cm 14 6 8

NSCLC cell lines (A549, PC-9, SK-MES-1, and H1299) and lung bronchus epithelial cells (16HBE) used in this study were acquired from Bnbio (Beijing, China). 16HBE, PC-9, SK-MES-1, and H1299 cells were cultured in Dulbecco’s modified Eagle’s medium (DMEM; Gibco, Carlsbad, CA, USA). A549 cells were cultured in F-12K medium (Gibco). The medium used to culture the cells was supplemented with 10% fetal bovine serum (FBS; Gibco), 100 U/mL penicillin, and 100 mg/mL streptomycin (Invitrogen, Carlsbad, CA, USA). All cells were cultured at 37°C in a humidified atmosphere containing 5% CO2.

  1. Informed consent: Informed consent has been obtained from all individuals included in this study.

  2. Ethical approval: The research related to human use has been complied with all the relevant national regulations, institutional policies and in accordance with the tenets of the Helsinki Declaration, and has been approved by the Clinical Ethics Committee of Lanzhou University Second Hospital.

2.2 Transfection

The miR-223-3p inhibitor (anti-miR-223-3p) and its negative control miR-NC inhibitor (anti-NC), miR-223-3p mimic (miR-223-3p) or the negative control (NC), RHOB overexpression vector pcDNA-RHOB (RHOB) and pcDNA empty plasmid (pcDNA), small interfering RNA (siRNA) against RHOB (si-RHOB), and its negative control non-specific control siRNA (si-NC) were purchased from GeneCopoeia (Guangzhou, China). These oligos or plasmids were transfected into SK-MES-1 or H1299 cells using Lipofectamine 3000 (Invitrogen) and harvested after 48 h for further experiments. Cells at 50% confluence were transfected and plated onto six-well plates (GeneCopoeia Inc., Rockville, MD, USA) in accordance with the manufacturer’s recommendations.

2.3 RNA extraction and quantitative reverse transcription PCR (qRT-PCR)

RNA was extracted from NSCLC tissues or cell lines using TRIzol reagent (Invitrogen). Subsequently, RNA was reversely transcribed by a Reverse Transcription Kit (Toyobo, Osaka, OSA, Japan). Next, qPCR was performed on an ABI 7500 (Applied Biosystems, Foster, CA, USA). MiR-223-3p expression was normalized to U6, while β-actin was used as an internal control for RHOB expression. All the procedures were conducted according to the manufacturer’s instructions. This assay was independently repeated three times.

2.4 3-(4,5-Dimethylthiazol-2-yl)-2,5-diphenyltetrazolium bromide (MTT) assay

SK-MES-1 and H1299 cells were seeded into 96-well plates (Corning Costar, Corning, NY, USA) at a density of 2 × 103 cells per well and incubated for 24 h prior to transfection. Then, 20 µL of MTT (Sigma, St. Louis, MO, USA) solution (5 mg/mL) was added to each well at indicated times and cultured for another 4 h at 37°C. After discarding supernatant, intracellular formazan crystals were dissolved by 200 µL of dimethyl sulfoxide (DMSO; Sigma) in each well. Cell viability was determined by measuring the absorbance at 490 nm on a Multiskan Ascent 354 microplate reader (Thermo Labsystems, Waltham, MA, USA). This assay was independently repeated in triplicate.

2.5 Cell apoptosis assay

Transfected SK-MES-1 and H1299 cells were treated with two fluorescent dyes in accordance with the manufacturer’s recommendations: fluorescein isothiocyanate–annexin V and propidium iodide. Finally, the cells were analyzed by using a flow cytometer (FACScan; BD Biosciences, Franklin Lakes, NY, USA). This experiment was independently repeated in triplicate.

2.6 Transwell assay

Cell migration and invasion of SK-MES-1 and H1299 cells were detected by transwell assay. For invasion assay, 1 × 105 cells re-suspended in 100 µL of DMEM containing 0.1% FBS were placed into the upper chamber, which was pre-coated with Matrigel (BD Biosciences). DMEM (500 µL) containing 15% FBS was added into the lower chamber. After a 12-h incubation, cells on the upper membrane were gently removed using cotton swabs. The invaded cells were stained with 0.1% crystal violet, photographed, and counted under an optical microscope (Olympus, Tokyo, Japan). For migration assay, the procedures were similar, except that the upper chamber was not coated with Matrigel. This experiment was independently repeated three times.

2.7 Wound healing assay

For wound healing assay, cells were seeded into six-well plates. A 200 µL pipette tip was used to generate an artificial wound at 12 h post-culture. Then, the cells were cultured for 48 h and the wound closure was observed and photographed. The migrated distance was deemed to represent the migration rate. This assay was carried out in triplicate.

2.8 Western blot assay

Total protein was isolated from SK-MES-1 and H1299 cells, as well as from tumor tissues, by using lysis buffer containing two protease inhibitors (phenylmethylsulfonyl fluoride and ribonuclease inhibitor; Abcam, CA, USA). After quantification by the Bradford method, 40 µg protein was separated by 10% sodium dodecyl sulfate–polyacrylamide gel electrophoresis (SDS-PAGE) and then transferred to 0.22 µm nitrocellulose membranes (Sigma). Then, the membranes were first blocked by nonfat dried milk for 2 h. Next, the membranes were incubated with primary antibody against RHOB or β-actin. Subsequently, the membranes were incubated with secondary antibodies (HRP conjugated) at room temperature for 2 h. Protein bands were visualized using the ECL procedure (Amersham Biosciences, USA) and analyzed using Quantity One software (Bio-Rad, Hercules, CA, USA). All antibodies were purchased from Abcam (Cambridge, MA, USA). In addition, β-actin antibody was used as a control. This experiment was performed in triplicate.

2.9 Dual-luciferase reporter assay

The 3′-UTR of RHOB containing putative binding site between miR-223-3p and RHOB or its mutation was amplified and inserted into the luciferase gene in pGL3 vectors (Promega Corporation, Fitchburg, WI, USA), named as RHOB-WT and RHOB-MUT. Before transfection, H1299 cells were seeded into 24-well plates for 24 h. Then, H1299 cells were co-transfected with 50 ng RHOB-WT or RHOB-MUT and 50 nM miR-NC, miR-223-3p, anti-NC, or anti-miR-223-3p using Lipofectamine 3000 (Invitrogen). After 48 h, the luciferase activity was examined using the Dual-Luciferase Reporter Assay Kit (Promega). This experiment was conducted in triplicate.

2.10 Xenograft tumor model

H1299 cells (2 × 106 in 200 µL) transfected with anti-miR-223-3p or anti-NC were subcutaneously injected into the mice. The tumors were monitored and measured every 7 days after injection. After 35 days, all mice were sacrificed and tumors were removed and weighed. Tumor volume was calculated by the following formula: tumor volume = length × width2/2. Then, the tumor tissues were frozen in liquid nitrogen immediately after collection and stored at −80°C until use.

  1. Ethical approval: The research related to animals' use has been complied with all the relevant national regulations and institutional policies for the care and use of animals, and has been approved by the Institutional Animal Ethics Committee of Lanzhou University Second Hospital.

2.11 Statistical analysis

GraphPad Prism 7 software (GraphPad Software, Inc., La Jolla, CA, USA) was used to analyze the data. Moreover, the data were presented as mean ± standard deviation, and each experiment was conducted in triplicate. Differences between two groups were examined by Student’s t-test, and differences among three or more groups were analyzed via one-way analysis of variance. Spearman’s rank test was employed to verify the correlation between expression of RHOB and miR-592 in human NSCLC specimens (n = 46). In addition, Kaplan–Meier curves with log-rank tests were used to calculate the 5-year survival rate for overall survival (OS). P < 0.05 indicated the statistically significant difference.

3 Results

3.1 MiR-223-3p was highly expressed in NSCLC tissues and cell lines and associated with poor survival in NSCLC patients

To illustrate the function of miR-223-3p, the relative expression of miR-223-3p in NSCLC tissues and adjacent normal tissues, as well as in four NSCLC cell lines and normal cell lines, was measured by qRT-PCR. The result showed that miR-223-3p expression in NSCLC tissues (n = 46) and four cell lines was significantly higher than that in normal tissues (n = 46) and 16 HBE cell line (Figure 1a and c). Hence, SK-MES-1 and H1299 cells with more obvious difference were chosen for the next experiments. For further evaluating the miR-223-3p function in NSCLC, the short OS rate was analyzed and calculated by the Kaplan–Meier curves. The result proved that the patients with low expression of miR-223-3p (n = 30) had higher OS compared with the ones with high expression of miR-223-3p (n = 16) (Figure 1b). The above data showed that miR-223-3p was upregulated in NSCLC tissues and cells and associated with a poor prognosis in NSCLC patients.

Figure 1 
                  MiR-223-3p was highly expressed in NSCLC tissues and cell lines. (a) The miR-223-3p expression in NSCLC tissues (n = 46) and normal tissues (n = 46) was measured by qRT-PCR. (b) Percent survival of patients with high level of miR-223-3p (n = 30) or low level of miR-223-3p (n = 16). (c) The expression of miR-223-3p in NSCLC cell lines (A549, PC-9, H1299, and SK-MES-1) and normal cell lines (16HBE) was tested by qRT-PCR (n = 3). *P < 0.05.
Figure 1

MiR-223-3p was highly expressed in NSCLC tissues and cell lines. (a) The miR-223-3p expression in NSCLC tissues (n = 46) and normal tissues (n = 46) was measured by qRT-PCR. (b) Percent survival of patients with high level of miR-223-3p (n = 30) or low level of miR-223-3p (n = 16). (c) The expression of miR-223-3p in NSCLC cell lines (A549, PC-9, H1299, and SK-MES-1) and normal cell lines (16HBE) was tested by qRT-PCR (n = 3). *P < 0.05.

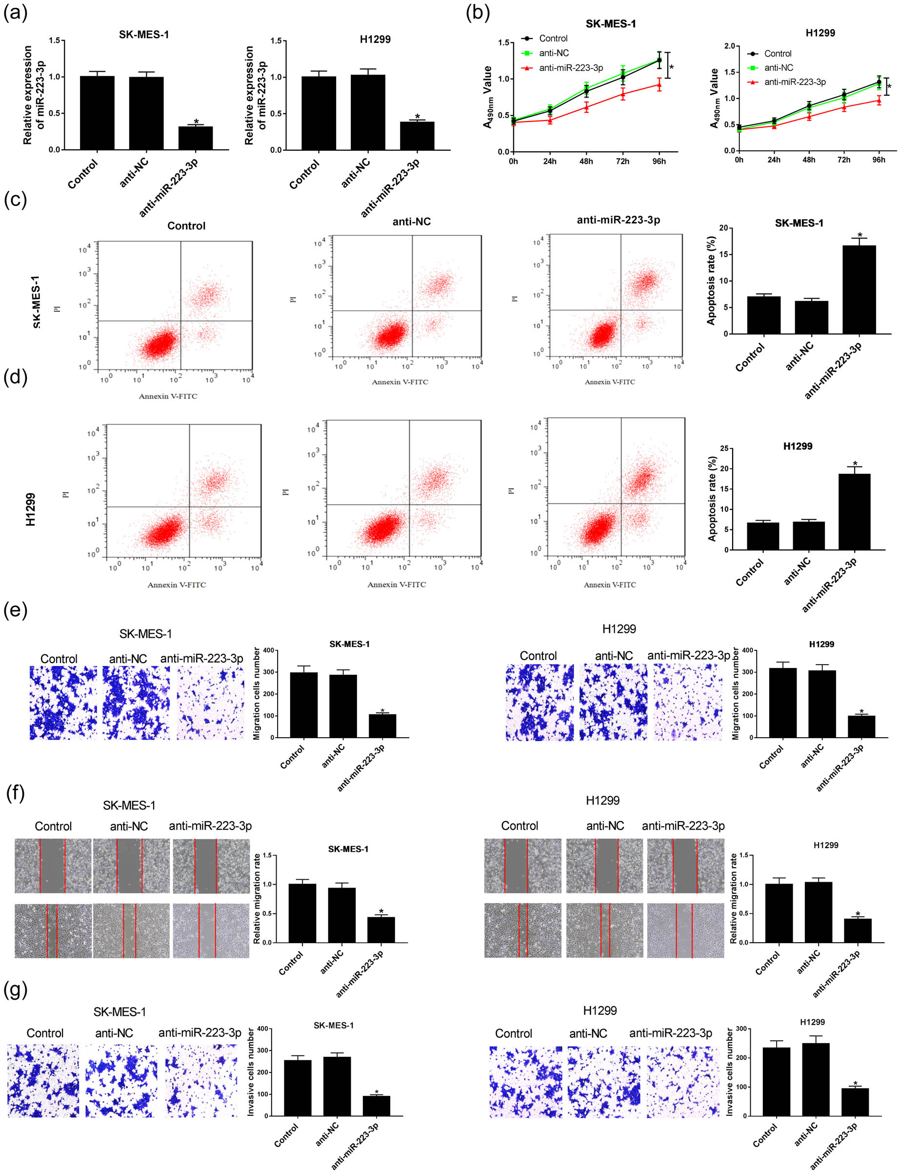
3.2 Knockdown of miR-223-3p repressed cell viability, migration, and invasion, but promoted cell apoptosis in NSCLC cell lines

To further elucidate the role of miR-223-3p in NSCLC, SK-MES-1 and H1299 cells were transfected with anti-NC or anti-miR-223-3p for 48 h. As shown in Figure 2a, miR-223-3p expression was dramatically decreased in SK-MES-1 and H1299 cells transfected with anti-miR-223-3p compared with anti-NC groups. Moreover, cell viability in SK-MES-1 and H1299 cells of anti-miR-223-3p groups was significantly declined compared to that of anti-NC groups from 48 h (Figure 2b). The cell apoptosis rate of SK-MES-1 and H1299 was markedly enhanced by anti-miR-223-3p in comparison with anti-NC groups (Figure 2c and d). Transwell migration assay and wound healing assay showed that cell migration and invasion were suppressed by miR-223-3p deletion in SK-MES-1 and H1299 cells (Figure 2e–g). These data presented that miR-223-3p deletion exerted inhibitive effects on NSCLC cell viability, migration, and invasion and promotion effect on cell apoptosis.

Figure 2 
                  Anti-miR-223-3p had a suppressive influence on NSCLC progression. SK-MES-1 and H1299 cells were transfected with control, anti-NC, or anti-miR-223-3p. (a) The miR-223-3p expression of transfected cells was measured by qRT-PCR (n = 3). (b) The cell viability of the two cell lines was examined by MTT assay (n = 3). (c and d) Flow cytometry was used to test cell apoptosis (n = 3). (e–g) Transwell assays and wound healing assay were applied to examine cell migration and invasion (n = 3). *P < 0.05.
Figure 2

Anti-miR-223-3p had a suppressive influence on NSCLC progression. SK-MES-1 and H1299 cells were transfected with control, anti-NC, or anti-miR-223-3p. (a) The miR-223-3p expression of transfected cells was measured by qRT-PCR (n = 3). (b) The cell viability of the two cell lines was examined by MTT assay (n = 3). (c and d) Flow cytometry was used to test cell apoptosis (n = 3). (e–g) Transwell assays and wound healing assay were applied to examine cell migration and invasion (n = 3). *P < 0.05.

3.3 MiR-223-3p directly targeted RHOB

In order to explore the relationship between miR-223-3p and RHOB, the online starBase bioinformatics tool was used to predict the interaction region. There was a conversed interaction binding site for miR-223-3p in the 3′-UTR of RHOB (Figure 3a). The target relationship was further confirmed by dual-luciferase assay. The luciferase activity of RHOB-WT was prominently repressed by miR-223-3p mimics, but elevated by anti-miR-223-3p. No apparent change was observed in the luciferase activity of RHOB-MUT (Figure 3b). Moreover, the protein level of RHOB was elevated by miR-223-3p downregulation in H1299 and SK-MES-1 cells (Figure 3c). These results concluded that RHOB was directly targeted by miR-223-3p.

Figure 3 
                  The target relationship between miR-223-3p and RHOB was predicted and verified. (a) The binding site between miR-223-3p and RHOB predicted by starBase Web site was exhibited. (b) The luciferase activities of RHOB-WT and RHOB-MUT transfected with miR-223-3p, NC or anti-miR-223-3p, anti-NC were measured by dual-luciferase assay (n = 3). (c) The level of RHOB protein in SK-MES-1 and H1299 cells transfected with anti-NC or anti-miR-223-3p was determined by western blot assay (n = 3). *P < 0.05.
Figure 3

The target relationship between miR-223-3p and RHOB was predicted and verified. (a) The binding site between miR-223-3p and RHOB predicted by starBase Web site was exhibited. (b) The luciferase activities of RHOB-WT and RHOB-MUT transfected with miR-223-3p, NC or anti-miR-223-3p, anti-NC were measured by dual-luciferase assay (n = 3). (c) The level of RHOB protein in SK-MES-1 and H1299 cells transfected with anti-NC or anti-miR-223-3p was determined by western blot assay (n = 3). *P < 0.05.

3.4 Overexpression of RHOB inhibited NSCLC cell progression

To further elucidate the role of RHOB in NSCLC, the expression and the functional role of RHOB were explored. RHOB expression was aberrantly higher in NSCLC tissues than that in normal tissues (Figure 4a). RHOB expression was negatively correlated with miR-223-3p expression (r 2 = −0.888, P < 0.0001) (Figure 4b). Furthermore, RHOB expression was significantly increased in H1299 and SK-MES-1cells transfected with RHOB compared with the pcDNA groups (Figure 4c). Moreover, upregulated RHOB strikingly inhibited the cell viability in both SK-MES-1 and H1299 cells (Figure 4d). Cell apoptosis of the two lines was greatly enhanced by RHOB overexpression (Figure 4e). Cell migration and invasion were notably decreased in RHOB groups compared to pcDNA groups (Figure 4f–h). These findings illustrated that RHOB overexpression constrained NSCLC progression.

Figure 4 
                  The effect of RHOB on NSCLC progression was explored. (a) RHOB expression in NSCLC tissues (n = 46) and normal tissues (n = 46) was measured by qRT-PCR. (b) The correlation between expression of miR-223-3p and RHOB was analyzed via Spearman’s rank test. (c–g) SK-MES-1 and H1299 cells were transfected with pcDNA or RHOB. (c) RHOB protein expression in transfected SK-MES-1 and H1299 cells was measured by western blot assay (n = 3). (d) Cell viability was measured by MTT assay (n = 3). (e) Cell apoptosis was examined by flow cytometry assay after transfection (n = 3). (f–h) Cell migration and invasion of transfected cells were tested through transwell assays and wound healing assay (n = 3). *P < 0.05.
Figure 4

The effect of RHOB on NSCLC progression was explored. (a) RHOB expression in NSCLC tissues (n = 46) and normal tissues (n = 46) was measured by qRT-PCR. (b) The correlation between expression of miR-223-3p and RHOB was analyzed via Spearman’s rank test. (c–g) SK-MES-1 and H1299 cells were transfected with pcDNA or RHOB. (c) RHOB protein expression in transfected SK-MES-1 and H1299 cells was measured by western blot assay (n = 3). (d) Cell viability was measured by MTT assay (n = 3). (e) Cell apoptosis was examined by flow cytometry assay after transfection (n = 3). (f–h) Cell migration and invasion of transfected cells were tested through transwell assays and wound healing assay (n = 3). *P < 0.05.

3.5 Knockdown of RHOB partially reversed the suppressive effect of miR-223-3p deletion on NSCLC progression

In order to determine whether miR-223-3p regulated NSCLC progression through targeting RHOB, si-RHOB and anti-miR-223-3p were co-transfected into SK-MES-1 and H1299 cells to examine RHOB expression, cell viability, apoptosis, migration, and invasion in NSCLC cells. Western blot assay indicated that silenced miR-223-3p remarkably promoted RHOB protein expressed in SK-MES-1 and H1299, while the promoted impact was reversed by knockdown of RHOB (Figure 5a). Furthermore, the cell viability was repressed by knockdown of miR-223-3p, but co-transfection with si-RHOB weakened the repressive effect (Figure 5b). As exhibited in Figure 5c, silencing of RHOB effectively abolished the enhancement of cell apoptosis induced by anti-miR-223-3p in SK-MES-1 and H1299 cells. Moreover, the anti-miR-223-3p-mediated repressive effects on cell migration and invasion were distinctly restored by si-RHOB (Figure 5d–f). In conclusion, si-RHOB rescued the repressive effects of anti-miR-223-3p on NSCLC progression.

Figure 5 
                  si-RHOB recovered the constrained effects of anti-miR-223-3p on NSCLC progression. SK-MES-1 and H1299 cells were transfected with anti-NC, anti-miR-223-3p, anti-miR-223-3p + siRNA, or anti-miR-223-3p + si-RHOB. (a) Western blot assay was conducted to analyze the RHOB protein level in transfected SK-MES-1 and H1299 cells (n = 3). (b) MTT assay was employed to test the cell viability of NSCLC cells (n = 3). (c) Flow cytometry was used to examine cell apoptosis of treated cells (n = 3). (d–f) Cell migration and invasion of transfected cells were measured by transwell assays and wound healing assay (n = 3). *P < 0.05.
Figure 5

si-RHOB recovered the constrained effects of anti-miR-223-3p on NSCLC progression. SK-MES-1 and H1299 cells were transfected with anti-NC, anti-miR-223-3p, anti-miR-223-3p + siRNA, or anti-miR-223-3p + si-RHOB. (a) Western blot assay was conducted to analyze the RHOB protein level in transfected SK-MES-1 and H1299 cells (n = 3). (b) MTT assay was employed to test the cell viability of NSCLC cells (n = 3). (c) Flow cytometry was used to examine cell apoptosis of treated cells (n = 3). (d–f) Cell migration and invasion of transfected cells were measured by transwell assays and wound healing assay (n = 3). *P < 0.05.

3.6 Knockdown of miR-223-3p restrained the NSCLC xenograft tumor model growth in vivo

For the sake of investigating the effect of miR-223-3p on NSCLC progression in vivo, the xenograft tumor model was utilized. For the tumor volume and weight, the tumors of mice injected with cells transfected with anti-miR-223-3p were distinctly decreased in contrast to anti-NC groups (Figure 6a and b). Moreover, miR-223-3p expression was remarkably downregulated, while RHOB protein expression was markedly upregulated in tumors of mice injected with silenced miR-223-3p cells (Figure 6c and d). These results indicated that knockdown of miR-223-3p repressed tumor growth in vivo.

Figure 6 
                  NSCLC tumors were evaluated by tumor volume, weight, miR-223-3p expression, and RHOB protein expression. (a and b) Tumor volume and weight with anti-miR-223-3p or anti-NC were examined (n = 3). (c) RT-PCR was adopted to measure the miR-223-3p expression (n = 3). (d) RHOB protein expression was confirmed by western blot (n = 3). *P < 0.05.
Figure 6

NSCLC tumors were evaluated by tumor volume, weight, miR-223-3p expression, and RHOB protein expression. (a and b) Tumor volume and weight with anti-miR-223-3p or anti-NC were examined (n = 3). (c) RT-PCR was adopted to measure the miR-223-3p expression (n = 3). (d) RHOB protein expression was confirmed by western blot (n = 3). *P < 0.05.

4 Discussion

MiRNAs were proved to participate in the progression of various cancers, including NSCLC. For example, miR-144-5p had an enhancive effect on NSCLC cell radiosensitivity via targeting ATF2 [20]. Moreover, miR-185 also acted as a tumor suppressor by targeting AKT1 in NSCLC [21]. Another previous study reported that miR-5702 suppressed proliferation and invasion in NSCLC via posttranscriptional suppression of ZEB1 [22]. Furthermore, miR-605 promoted cell proliferation, migration, and invasion in NSCLC by directly targeting LATS2 [23]. Besides, miR-223-3p was proved to function as an oncogene in NSCLC [11]. Consistent with the previous studies, we observed that miR-223-3p was increased in NSCLC tissues and cell lines compared with adjacent normal tissues and the normal lung cell line. Besides, we analyzed the relationship between the expression of miR-223-3p and clinicopathologic factors of NSCLC patients. Clinical data showed that miR-223-3p expression was closely associated with lymph node metastasis. Moreover, Kaplan–Meier survival curves disclosed an association between high miR-223-3p expression and the OS in NSCLC patients. Knockdown of miR-223-3p significantly suppressed cell viability, migration, and invasion and promoted the cell apoptosis in vitro, as well as inhibited tumor growth in vivo by directly targeting RHOB.

RHOB, a member of the Ras homolog gene family and GTPase, could regulate intracellular signaling pathways by interfacing with EGFR, RAS, and PI3K/Akt/mammalian target, and RHOB expression was associated with an increased propensity for tumorigenesis [24]. It was reported that RHOB was significantly downregulated in NSCLC tissues [14,25]. In this research, we also found that RHOB was distinctly downregulated in NSCLC tissues and cell lines. Moreover, miR-19a had a promotion effect on bladder cancer cell invasion and epithelial-to-mesenchymal transition by targeting RHOB [26]. In our research, we elucidated that RHOB was directly targeted by miR-223-3p and knockdown of miR-223-3p could repress the NSCLC cell progression via targeting RHOB.

This research demonstrated the relationship between miR-223-3p and RHOB, revealing a novel mechanism regulating NSCLC cell viability, migration, invasion, and apoptosis. Moreover, these results suggested that miR-223-3p deletion exerted an inhibition effect on NSCLC progression, providing a new insight into NSCLC treatment.

In conclusion, we observed that miR-223-3p might be a tumor oncogene in NSCLC cells through repressing RHOB expression, providing a target for therapeutic intervention of this process. However, NSCLC is a complicated cancer, and the novel therapeutic target for the treatment of NSCLC must be further confirmed by in vivo experiments and clinical experiments.


These authors contributed equally to this work.

tel: +86-0931-8942565

  1. Conflict of interest: The authors state no conflict of interest.

References

[1] Schild SE, Vokes EE. Pathways to improving combined modality therapy for stage III nonsmall-cell lung cancer. Ann Oncol. 2016;27:590–9.10.1093/annonc/mdv621Search in Google Scholar PubMed

[2] Ferlay J, Soerjomataram I, Dikshit R, Eser S, Mathers C, Rebelo M, et al. Cancer incidence and mortality worldwide: sources, methods and major patterns in GLOBOCAN 2012. Int J Cancer. 2015;136:E359–86.10.1002/ijc.29210Search in Google Scholar PubMed

[3] Bray F, Ferlay J, Soerjomataram I, Siegel RL, Torre LA, Jemal A. Global cancer statistics 2018: GLOBOCAN estimates of incidence and mortality worldwide for 36 cancers in 185 countries. CA Cancer J Clin. 2018;68:394–424.10.3322/caac.21492Search in Google Scholar PubMed

[4] Osmani L, Askin F, Gabrielson E, Li QK. Current WHO guidelines and the critical role of immunohistochemical markers in the subclassification of non-small cell lung carcinoma (NSCLC): moving from targeted therapy to immunotherapy. Semin Cancer Biol. 2018;52:103–9.10.1016/j.semcancer.2017.11.019Search in Google Scholar PubMed PubMed Central

[5] Song S, Chang JH, Kim HJ, Kim YS, Kim JH, Ahn YC, et al. Survey of the patterns of using stereotactic ablative radiotherapy for early-stage non-small cell lung cancer in Korea. Cancer Res Treat. 2017;49:688–94.10.4143/crt.2016.219Search in Google Scholar PubMed PubMed Central

[6] Molina JR, Yang P, Cassivi SD, Schild SE, Adjei AA. Non-small cell lung cancer: epidemiology, risk factors, treatment, and survivorship. Mayo Clin Proc. 2008;83:584–94.10.1016/S0025-6196(11)60735-0Search in Google Scholar

[7] Bartel DP. MicroRNAs: genomics, biogenesis, mechanism, and function. Cell. 2004;116:281–97.10.1016/S0092-8674(04)00045-5Search in Google Scholar PubMed

[8] D’Angelo B, Benedetti E, Cimini A, Giordano A. MicroRNAs: a puzzling tool in cancer diagnostics and therapy. Anticancer Res. 2016;36:5571–6.10.21873/anticanres.11142Search in Google Scholar PubMed

[9] Sanfiorenzo C, Ilie MI, Belaid A, Barlesi F, Mouroux J, Marquette CH, et al. Two panels of plasma microRNAs as non-invasive biomarkers for prediction of recurrence in resectable NSCLC. PloS One. 2013;8:e54596.10.1371/journal.pone.0054596Search in Google Scholar PubMed PubMed Central

[10] Sugawara S, Yamada Y, Arai T, Okato A, Idichi T, Kato M, et al. Dual strands of the miR-223 duplex (miR-223-5p and miR-223-3p) inhibit cancer cell aggressiveness: targeted genes are involved in bladder cancer pathogenesis. J Hum Genet. 2018;63:657–68.10.1038/s10038-018-0437-8Search in Google Scholar PubMed

[11] Zhao FY, Han J, Chen XW, Wang J, Wang XD, Sun JG, et al. miR-223 enhances the sensitivity of non-small cell lung cancer cells to erlotinib by targeting the insulin-like growth factor-1 receptor. Int J Mol Med. 2016;38:183–91.10.3892/ijmm.2016.2588Search in Google Scholar PubMed PubMed Central

[12] Yang Y, Chen K, Zhou Y, Hu Z, Chen S, Huang Y. Application of serum microRNA-9-5p, 21-5p, and 223-3p combined with tumor markers in the diagnosis of non-small-cell lung cancer in Yunnan in southwestern China. Onco Targets Ther. 2018;11:587–97.10.2147/OTT.S152957Search in Google Scholar PubMed PubMed Central

[13] Zhou Q, Huang SX, Zhang F, Li SJ, Liu C, Xi YY, et al. MicroRNAs: a novel potential biomarker for diagnosis and therapy in patients with non-small cell lung cancer. Cell Prolif. 2017;50(6):e12394.10.1111/cpr.12394Search in Google Scholar PubMed PubMed Central

[14] Liu C, Yang Z, Deng Z, Zhou Y, Gong Q, Zhao R, et al. Upregulated lncRNA ADAMTS9-AS2 suppresses progression of lung cancer through inhibition of miR-223-3p and promotion of TGFBR3. IUBMB Life. 2018;70:536–46.10.1002/iub.1752Search in Google Scholar PubMed

[15] Ma Y, Gong Y, Cheng Z, Loganathan S, Kao C, Sarkaria JN, et al. Critical functions of RhoB in support of glioblastoma tumorigenesis. Neuro Oncol. 2015;17:516–25.10.1093/neuonc/nou228Search in Google Scholar PubMed PubMed Central

[16] Lang F, Alevizopoulos K, Stournaras C. Targeting membrane androgen receptors in tumors. Expert Opin Ther Targets. 2013;17:951–63.10.1517/14728222.2013.806491Search in Google Scholar PubMed

[17] Luis-Ravelo D, Anton I, Zandueta C, Valencia K, Pajares MJ, Agorreta J, et al. RHOB influences lung adenocarcinoma metastasis and resistance in a host-sensitive manner. Mol Oncol. 2014;8:196–206.10.1016/j.molonc.2013.11.001Search in Google Scholar PubMed PubMed Central

[18] Sato N, Fukui T, Taniguchi T, Yokoyama T, Kondo M, Nagasaka T, et al. RhoB is frequently downregulated in non-small-cell lung cancer and resides in the 2p24 homozygous deletion region of a lung cancer cell line. Int J Cancer. 2007;120:543–51.10.1002/ijc.22328Search in Google Scholar PubMed

[19] Zeng Y, Zhang X, Kang K, Chen J, Wu Z, Huang J, et al. MicroRNA-223 attenuates hypoxia-induced vascular remodeling by targeting RhoB/MLC2 in pulmonary arterial smooth muscle cells. Sci Rep. 2016;6:24900.10.1038/srep24900Search in Google Scholar PubMed PubMed Central

[20] Song L, Peng L, Hua S, Li X, Ma L, Jie J, et al. miR-144-5p enhances the radiosensitivity of non-small-cell lung cancer cells via targeting ATF2. Biomed Res Int. 2018;2018:5109497.10.1155/2018/5109497Search in Google Scholar PubMed PubMed Central

[21] Li S, Ma Y, Hou X, Liu Y, Li K, Xu S, et al. MiR-185 acts as a tumor suppressor by targeting AKT1 in non-small cell lung cancer cells. Int J Clin Exp Pathol. 2015;8:11854–62.Search in Google Scholar

[22] Zhang C, Xue Q, Xu Z, Lu C. MiR-5702 suppresses proliferation and invasion in non-small-cell lung cancer cells via posttranscriptional suppression of ZEB1. J Biochem Mol Toxicol. 2018;e22163.10.1002/jbt.22163Search in Google Scholar PubMed

[23] Ye Y, Zhuang J, Wang G, He S, Ni J, Xia W, et al. microRNA-605 promotes cell proliferation, migration and invasion in non-small cell lung cancer by directly targeting LATS2. Exp Ther Med. 2017;14:867–73.10.3892/etm.2017.4538Search in Google Scholar PubMed PubMed Central

[24] Gutierrez E, Cahatol I, Bailey CAR, Lafargue A, Zhang N, Song Y, et al. Regulation of RhoB gene expression during tumorigenesis and aging process and its potential applications in these processes. Cancer. 2019;11:E818.10.3390/cancers11060818Search in Google Scholar PubMed PubMed Central

[25] Sun M, Nie FQ, Zang C, Wang Y, Hou J, Wei C, et al. The pseudogene DUXAP8 promotes non-small-cell lung cancer cell proliferation and invasion by epigenetically silencing EGR1 and RHOB. Mol Ther. 2017;25:739–51.10.1016/j.ymthe.2016.12.018Search in Google Scholar PubMed PubMed Central

[26] Li Z, Li Y, Wang Y. miR-19a promotes invasion and epithelial to mesenchymal transition of bladder cancer cells by targeting RhoB. J BUON. 2019;24:797–804.Search in Google Scholar

Received: 2019-09-27
Revised: 2020-03-25
Accepted: 2020-03-31
Published Online: 2020-06-11

© 2024 the author(s), published by De Gruyter

This work is licensed under the Creative Commons Attribution 4.0 International License.

Articles in the same Issue

  1. Plant Sciences
  2. Dependence of the heterosis effect on genetic distance, determined using various molecular markers
  3. Plant Growth Promoting Rhizobacteria (PGPR) Regulated Phyto and Microbial Beneficial Protein Interactions
  4. Role of strigolactones: Signalling and crosstalk with other phytohormones
  5. An efficient protocol for regenerating shoots from paper mulberry (Broussonetia papyrifera) leaf explants
  6. Functional divergence and adaptive selection of KNOX gene family in plants
  7. In silico identification of Capsicum type III polyketide synthase genes and expression patterns in Capsicum annuum
  8. In vitro induction and characterisation of tetraploid drumstick tree (Moringa oleifera Lam.)
  9. CRISPR/Cas9 or prime editing? – It depends on…
  10. Study on the optimal antagonistic effect of a bacterial complex against Monilinia fructicola in peach
  11. Natural variation in stress response induced by low CO2 in Arabidopsis thaliana
  12. The complete mitogenome sequence of the coral lily (Lilium pumilum) and the Lanzhou lily (Lilium davidii) in China
  13. Ecology and Environmental Sciences
  14. Use of phosphatase and dehydrogenase activities in the assessment of calcium peroxide and citric acid effects in soil contaminated with petrol
  15. Analysis of ethanol dehydration using membrane separation processes
  16. Activity of Vip3Aa1 against Periplaneta americana
  17. Thermostable cellulase biosynthesis from Paenibacillus alvei and its utilization in lactic acid production by simultaneous saccharification and fermentation
  18. Spatiotemporal dynamics of terrestrial invertebrate assemblages in the riparian zone of the Wewe river, Ashanti region, Ghana
  19. Antifungal activity of selected volatile essential oils against Penicillium sp.
  20. Toxic effect of three imidazole ionic liquids on two terrestrial plants
  21. Biosurfactant production by a Bacillus megaterium strain
  22. Distribution and density of Lutraria rhynchaena Jonas, 1844 relate to sediment while reproduction shows multiple peaks per year in Cat Ba-Ha Long Bay, Vietnam
  23. Biomedical Sciences
  24. Treatment of Epilepsy Associated with Common Chromosomal Developmental Diseases
  25. A Mouse Model for Studying Stem Cell Effects on Regeneration of Hair Follicle Outer Root Sheaths
  26. Morphine modulates hippocampal neurogenesis and contextual memory extinction via miR-34c/Notch1 pathway in male ICR mice
  27. Composition, Anticholinesterase and Antipedicular Activities of Satureja capitata L. Volatile Oil
  28. Weight loss may be unrelated to dietary intake in the imiquimod-induced plaque psoriasis mice model
  29. Construction of recombinant lentiviral vector containing human stem cell leukemia gene and its expression in interstitial cells of cajal
  30. Knockdown of lncRNA KCNQ1OT1 inhibits glioma progression by regulating miR-338-3p/RRM2
  31. Protective effect of asiaticoside on radiation-induced proliferation inhibition and DNA damage of fibroblasts and mice death
  32. Prevalence of dyslipidemia in Tibetan monks from Gansu Province, Northwest China
  33. Sevoflurane inhibits proliferation, invasion, but enhances apoptosis of lung cancer cells by Wnt/β-catenin signaling via regulating lncRNA PCAT6/ miR-326 axis
  34. MiR-542-3p suppresses neuroblastoma cell proliferation and invasion by downregulation of KDM1A and ZNF346
  35. Calcium Phosphate Cement Causes Nucleus Pulposus Cell Degeneration Through the ERK Signaling Pathway
  36. Human Dental Pulp Stem Cells Exhibit Osteogenic Differentiation Potential
  37. MiR-489-3p inhibits cell proliferation, migration, and invasion, and induces apoptosis, by targeting the BDNF-mediated PI3K/AKT pathway in glioblastoma
  38. Long non-coding RNA TUG1 knockdown hinders the tumorigenesis of multiple myeloma by regulating the microRNA-34a-5p/NOTCH1 signaling pathway
  39. Large Brunner’s gland adenoma of the duodenum for almost 10 years
  40. Neurotrophin-3 accelerates reendothelialization through inducing EPC mobilization and homing
  41. Hepatoprotective effects of chamazulene against alcohol-induced liver damage by alleviation of oxidative stress in rat models
  42. FXYD6 overexpression in HBV-related hepatocellular carcinoma with cirrhosis
  43. Risk factors for elevated serum colorectal cancer markers in patients with type 2 diabetes mellitus
  44. Effect of hepatic sympathetic nerve removal on energy metabolism in an animal model of cognitive impairment and its relationship to Glut2 expression
  45. Progress in research on the role of fibrinogen in lung cancer
  46. Advanced glycation end product levels were correlated with inflammation and carotid atherosclerosis in type 2 diabetes patients
  47. MiR-223-3p regulates cell viability, migration, invasion, and apoptosis of non-small cell lung cancer cells by targeting RHOB
  48. Knockdown of DDX46 inhibits trophoblast cell proliferation and migration through the PI3K/Akt/mTOR signaling pathway in preeclampsia
  49. Buformin suppresses osteosarcoma via targeting AMPK signaling pathway
  50. Effect of FibroScan test in antiviral therapy for HBV-infected patients with ALT <2 upper limit of normal
  51. LncRNA SNHG15 regulates osteosarcoma progression in vitro and in vivo via sponging miR-346 and regulating TRAF4 expression
  52. LINC00202 promotes retinoblastoma progression by regulating cell proliferation, apoptosis, and aerobic glycolysis through miR-204-5p/HMGCR axis
  53. Coexisting flavonoids and administration route effect on pharmacokinetics of Puerarin in MCAO rats
  54. GeneXpert Technology for the diagnosis of HIV-associated tuberculosis: Is scale-up worth it?
  55. Circ_001569 regulates FLOT2 expression to promote the proliferation, migration, invasion and EMT of osteosarcoma cells through sponging miR-185-5p
  56. Lnc-PICSAR contributes to cisplatin resistance by miR-485-5p/REV3L axis in cutaneous squamous cell carcinoma
  57. BRCA1 subcellular localization regulated by PI3K signaling pathway in triple-negative breast cancer MDA-MB-231 cells and hormone-sensitive T47D cells
  58. MYL6B drives the capabilities of proliferation, invasion, and migration in rectal adenocarcinoma through the EMT process
  59. Inhibition of lncRNA LINC00461/miR-216a/aquaporin 4 pathway suppresses cell proliferation, migration, invasion, and chemoresistance in glioma
  60. Upregulation of miR-150-5p alleviates LPS-induced inflammatory response and apoptosis of RAW264.7 macrophages by targeting Notch1
  61. Long non-coding RNA LINC00704 promotes cell proliferation, migration, and invasion in papillary thyroid carcinoma via miR-204-5p/HMGB1 axis
  62. Neuroanatomy of melanocortin-4 receptor pathway in the mouse brain
  63. Lipopolysaccharides promote pulmonary fibrosis in silicosis through the aggravation of apoptosis and inflammation in alveolar macrophages
  64. Influences of advanced glycosylation end products on the inner blood–retinal barrier in a co-culture cell model in vitro
  65. MiR-4328 inhibits proliferation, metastasis and induces apoptosis in keloid fibroblasts by targeting BCL2 expression
  66. Aberrant expression of microRNA-132-3p and microRNA-146a-5p in Parkinson’s disease patients
  67. Long non-coding RNA SNHG3 accelerates progression in glioma by modulating miR-384/HDGF axis
  68. Long non-coding RNA NEAT1 mediates MPTP/MPP+-induced apoptosis via regulating the miR-124/KLF4 axis in Parkinson’s disease
  69. PCR-detectable Candida DNA exists a short period in the blood of systemic candidiasis murine model
  70. CircHIPK3/miR-381-3p axis modulates proliferation, migration, and glycolysis of lung cancer cells by regulating the AKT/mTOR signaling pathway
  71. Reversine and herbal Xiang–Sha–Liu–Jun–Zi decoction ameliorate thioacetamide-induced hepatic injury by regulating the RelA/NF-κB/caspase signaling pathway
  72. Therapeutic effects of coronary granulocyte colony-stimulating factor on rats with chronic ischemic heart disease
  73. The effects of yam gruel on lowering fasted blood glucose in T2DM rats
  74. Circ_0084043 promotes cell proliferation and glycolysis but blocks cell apoptosis in melanoma via circ_0084043-miR-31-KLF3 axis
  75. CircSAMD4A contributes to cell doxorubicin resistance in osteosarcoma by regulating the miR-218-5p/KLF8 axis
  76. Relationship of FTO gene variations with NAFLD risk in Chinese men
  77. The prognostic and predictive value of platelet parameters in diabetic and nondiabetic patients with sudden sensorineural hearing loss
  78. LncRNA SNHG15 contributes to doxorubicin resistance of osteosarcoma cells through targeting the miR-381-3p/GFRA1 axis
  79. miR-339-3p regulated acute pancreatitis induced by caerulein through targeting TNF receptor-associated factor 3 in AR42J cells
  80. LncRNA RP1-85F18.6 affects osteoblast cells by regulating the cell cycle
  81. MiR-203-3p inhibits the oxidative stress, inflammatory responses and apoptosis of mice podocytes induced by high glucose through regulating Sema3A expression
  82. MiR-30c-5p/ROCK2 axis regulates cell proliferation, apoptosis and EMT via the PI3K/AKT signaling pathway in HG-induced HK-2 cells
  83. CTRP9 protects against MIA-induced inflammation and knee cartilage damage by deactivating the MAPK/NF-κB pathway in rats with osteoarthritis
  84. Relationship between hemodynamic parameters and portal venous pressure in cirrhosis patients with portal hypertension
  85. Long noncoding RNA FTX ameliorates hydrogen peroxide-induced cardiomyocyte injury by regulating the miR-150/KLF13 axis
  86. Ropivacaine inhibits proliferation, migration, and invasion while inducing apoptosis of glioma cells by regulating the SNHG16/miR-424-5p axis
  87. CD11b is involved in coxsackievirus B3-induced viral myocarditis in mice by inducing Th17 cells
  88. Decitabine shows anti-acute myeloid leukemia potential via regulating the miR-212-5p/CCNT2 axis
  89. Testosterone aggravates cerebral vascular injury by reducing plasma HDL levels
  90. Bioengineering and Biotechnology
  91. PL/Vancomycin/Nano-hydroxyapatite Sustained-release Material to Treat Infectious Bone Defect
  92. The thickness of surface grafting layer on bio-materials directly mediates the immuno-reacitivity of macrophages in vitro
  93. Silver nanoparticles: synthesis, characterisation and biomedical applications
  94. Food Science
  95. Bread making potential of Triticum aestivum and Triticum spelta species
  96. Modeling the effect of heat treatment on fatty acid composition in home-made olive oil preparations
  97. Effect of addition of dried potato pulp on selected quality characteristics of shortcrust pastry cookies
  98. Preparation of konjac oligoglucomannans with different molecular weights and their in vitro and in vivo antioxidant activities
  99. Animal Sciences
  100. Changes in the fecal microbiome of the Yangtze finless porpoise during a short-term therapeutic treatment
  101. Agriculture
  102. Influence of inoculation with Lactobacillus on fermentation, production of 1,2-propanediol and 1-propanol as well as Maize silage aerobic stability
  103. Application of extrusion-cooking technology in hatchery waste management
  104. In-field screening for host plant resistance to Delia radicum and Brevicoryne brassicae within selected rapeseed cultivars and new interspecific hybrids
  105. Studying of the promotion mechanism of Bacillus subtilis QM3 on wheat seed germination based on β-amylase
  106. Rapid visual detection of FecB gene expression in sheep
  107. Effects of Bacillus megaterium on growth performance, serum biochemical parameters, antioxidant capacity, and immune function in suckling calves
  108. Effects of center pivot sprinkler fertigation on the yield of continuously cropped soybean
  109. Special Issue On New Approach To Obtain Bioactive Compounds And New Metabolites From Agro-Industrial By-Products
  110. Technological and antioxidant properties of proteins obtained from waste potato juice
  111. The aspects of microbial biomass use in the utilization of selected waste from the agro-food industry
  112. Special Issue on Computing and Artificial Techniques for Life Science Applications - Part I
  113. Automatic detection and segmentation of adenomatous colorectal polyps during colonoscopy using Mask R-CNN
  114. The impedance analysis of small intestine fusion by pulse source
  115. Errata
  116. Erratum to “Diagnostic performance of serum CK-MB, TNF-α and hs-CRP in children with viral myocarditis”
  117. Erratum to “MYL6B drives the capabilities of proliferation, invasion, and migration in rectal adenocarcinoma through the EMT process”
  118. Erratum to “Thermostable cellulase biosynthesis from Paenibacillus alvei and its utilization in lactic acid production by simultaneous saccharification and fermentation”
Downloaded on 28.11.2025 from https://www.degruyterbrill.com/document/doi/10.1515/biol-2020-0040/html
Scroll to top button