Abstract
LINC00202 is a newly identified long noncoding RNA (lncRNA) and has been demonstrated to involve in the progression of retinoblastoma (RB). Here, we further explored the role and the underlying molecular mechanism of LINC00202 on RB malignant properties and glycolysis. LINC00202, microRNA (miR)-204-5p, and 3-hydroxy-3-methyl-glutaryl-coenzyme A reductase (HMGCR) mRNA were detected by a quantitative real-time polymerase chain reaction. Cell proliferation and apoptosis were analyzed using cell counting kit-8 assay and colony formation assay and flow cytometry, respectively. Glucose metabolism was calculated by measuring the extracellular acidification rate (ECRA). Western blot was used to detect the levels of HMGCR, ki67, pro-caspase-3, cleaved-caspase-3, and lactate dehydrogenase A chain (LDHA). The interaction between miR-204-5p and LINC00202 or HMGCR was analyzed by the dual-luciferase reporter assay. Murine xenograft model was established to conduct in vivo experiments. LINC00202 expression was upregulated in RB tumor tissues and LINC00202 knockdown inhibited RB cell proliferation, glycolysis, and stimulated apoptosis in vitro as well as impeded tumor growth in vivo. MiR-204-5p directly bound to LINC00202 and HMGCR in RB cells, and LINC00202 functioned as a competing endogenous RNA in regulating HMGCR through competitively binding to miR-204-5p. More importantly, the regulation of malignant properties and glycolysis of RB cells mediated by LINC00202 could be reversed by abnormal miR-204-5p or HMGCR expression in RB cells. In all, LINC00202 promoted RB cell proliferation, glycolysis, and suppressed apoptosis by regulating the miR-204-5p/HMGCR axis, suggesting a novel therapeutic target for patients with RB.
1 Introduction
Retinoblastoma (RB) is an aggressive intraocular malignancy of infant and childhood, around accounting for 2.5–4% of all pediatric malignancies [1]. Early and effective treatment can preserve part of the visual function and achieve a longer survival time in children with RB; however, the optimal treatment time will be delayed if there is no timely diagnosis and treatment, thus resulting in a poor prognosis in children with RB [2,3]. Therefore, pinpointing the fundamental mechanism in the occurrence and development of RB and finding new targets to improve the treatment and prognosis of RB are necessary.
The molecular genetics and molecular-targeted therapies developing recently have provided promising strategies for improving the overall survival of children with RB [4]. As candidate therapeutic targets, long noncoding RNAs (lncRNAs) have been widely revealed to participate in various physical and pathological processes, such as cell differentiation, proliferation, apoptosis, and metabolism, thereby affecting the development and progression of cancers [5,6,7,8]. In RB, some lncRNAs have also been identified to play significant roles in the biological behaviors of cancers. For example, lncRNA-H19 promoted RB cell viability, metastasis while inhibited apoptosis through regulating runt-related transcription factor 2 (RUNX2) by binding to microRNA (miR)-143 [9]. LncRNA MALAT1 accelerated cell autophagy in RB by miR-124-mediated syntaxin 17 regulation [10]. LncRNA AFAP1-AS1 performed carcinogenic roles by facilitating RB cell tumorigenesis [11]. Up to date, it has been well-recognized that cancer cells suffer a metabolic reprogramming from oxidative phosphorylation to aerobic glycolysis that allows them to utilize glucose via anabolic fates for the enhancement of proliferation and other carcinogenesis-related features [12,13]. Thus, targeting cancer cell glycolytic metabolism may be a promising strategy for developing therapeutic interventions. In addition, abnormal lncRNAs expression has been documented to be related to the regulation of glycolysis [14,15]. LINC00202 is a novel identified lncRNA; Yan et al. demonstrated that LINC00202 was elevated in RB tissues and was related to the poor prognosis; besides, LINC00202 increased RB cell proliferation, migration, and invasion by binding to miR-3619-5p [16]. However, the functions of LINC00202 in vivo and glycolytic metabolism have not been clarified.
This study focused on the evaluation of LINC00202 function in RB carcinogenesis and aerobic glycolysis and explored the molecular mechanism underlying LINC00202 in the malignant properties and glycolysis in RB.
2 Materials and methods
2.1 Clinical specimens
Tumor specimens from 50 patients with RB and 50 normal retina samples from ruptured globes were obtained at Fenghua District People’s Hospital of Ningbo City and immediately preserved in liquid nitrogen. None of the subjects received chemotherapy or local radiotherapy before surgery. Besides that, the clinicopathological parameters of patients with RB, including age, gender, tumor size, affected eye, stages, and metastasis, were collected.
Informed consent: Informed consent has been obtained from all individuals included in this study.
Ethical approval: The research related to human use has been complied with all the relevant national regulations, institutional policies, and in accordance with the tenets of the Helsinki Declaration and has been approved by the research ethics committees of Fenghua District People’s Hospital of Ningbo City.
2.2 Cell culture and transfection
Human RB cell lines Y79 and HXO-RB44 were purchased from the Shanghai Academy of Life Science (Shanghai, China) and grown in the Roswell Park Memorial Institute (RPMI) 1640 medium (Gibco, Grand Island, NY, USA) supplemented with 10% fetal bovine serum (FBS; Gibco) and 1% antibiotic streptomycin/penicillin (Gibco). All cells were incubated at 37°C with 5% CO2.
To calculate the decrease of LINC00202, small interference RNAs (siRNAs) targeting LINC00202 (si-LINC00202), short hairpin RNA (shRNA) targeting LINC00202 (sh-LINC00202), and their negative control nonsense sequence (si-NC or sh-NC) were synthesized by GenePharma (Shanghai, China). For overexpression of LINC00202 and 3-hydroxy-3-methyl-glutaryl-coenzyme A reductase (HMGCR), the lentiviral LINC00202 expression vector (Lv-LINC00202) or lentiviral particles expressing pcDNA-HMGCR (HMGCR) and their negative control (Lv-NC or vector) were synthesized by Invitrogen (Carlsbad, CA, USA). The miR-204-5p mimics (miR-204-5p) and miR-NC, miR-204-5p inhibitors (anti-miR-204-5p) and anti-miR-NC were brought from RIBOBIO (Guangzhou, China). The transfection was carried out using Lipofectamine™ 2000 transfection reagent (Invitrogen).
2.3 Quantitative real-time polymerase chain reaction (qRT-PCR)
The isolation of total RNA was conducted using the TRIzol reagent (Invitrogen). Then, complementary DNA (cDNA) was generated using the PrimeScript reverse transcription reagent kit (Takara, Dalian, China). Next, quantitative PCR was performed on the 7500 Fast Real-Time PCR System using SYBR Green methods. Relative transcription expression was detected by the 2−ΔΔCT method with glyceraldehyde 3-phosphate dehydrogenase (GADPH) and U6 small nuclear B noncoding RNA (U6) as the endogenous controls. The specific primer sequences were presented as follows: LINC00202: F 5′-TCAGTGGGTGTCCTCATTGGT-3′, R 5′-GCACAGTTTCATCCTCCTTCC-3′; miR-204-5p: F 5′-AACCUGAUCCCGUCUGAGAUUG-3′, R 5′-CCGGAUCAAGAUUAGUUCGGUU-3′; HMGCR: F 5′-TAGATTCGTTTCCCCAGG-3′, R 5′-TCGTTATCCAGAACCACC-3′; GADPH: F 5′-GATATTGTTGCCATCAATGAC-3′, R 5′-TTGATTTTGGAGGGATCTCG-3′; U6: F 5′-CTCGCTTCGGCAGCACA-3′, and R 5′-ACGCTTCACGAATTTGCGT-3′.
2.4 Cell proliferation analysis
Cell proliferation was conducted using cell counting kit-8 (CCK-8) assay. Transfected cells were seeded in 96-well plates overnight, then per well was added with 10 µL CCK-8 solution (Beyotime, Shanghai, China), followed by an incubation of 2 h. Finally, the absorbance at 490 nm was measured.
For colony formation assay, transfected cells (5,000/well) were seeded in 6-well plates with RPMI 1640 medium. After 21 days of incubation, cells were fixed with methanol and stained with 0.1% crystal violet, and the number of colonies was counted.
2.5 Cell apoptosis analysis
Transfected cells were collected and resuspended with the binding buffer, then the cells were interacted with 10 µL fluorescein isothiocyanate (FITC) annexin V and propidium iodide (PI) (BD Biosciences, San Jose, CA, USA). Finally, apoptotic cells were evaluated by Flow J software.
2.6 Measurement of extracellular acidification rate
The extracellular acidification rate (ECAR) was measured by using the Seahorse XF Glycolysis Stress Test kit. Transfected cells were grown in a Seahorse XF 96 cell culture microplate in the absence of glucose. After baseline measurements, saturating amounts of glucose, oligomycin, and the glucose analog 2-deoxyglucose (2-DG) were sequentially added into per well at indicated time points. Finally, the data were calculated using the Seahorse XF-96 Wave software.
2.7 Western blot
Total protein was extracted from tissues and cells using radioimmunoprecipitation assay (RIPA) buffer. Then, isolated protein was separated by 10% sodium dodecyl sulfate-polyacrylamide gel electrophoresis (SDS-PAGE) and electrophoretically transferred to polyvinylidene difluoride membrane (Millipore, Billerica, MA, USA). After that, immunoblotting was conducted using primary antibodies against Ki67 (1:1,000, ab16667, Abcam, Cambridge, MA, USA), pro-caspase-3 (pro-c3) (1:1,000, ab32150, Abcam), cleaved-caspase-3 (cleaved-c3) (1:1,000, ab2302, Abcam), lactate dehydrogenase A chain (LDHA) (1:3,000, ab135366, Abcam), HMGCR (1:5,000, ab174830, Abcam), and HRP-conjugated secondary antibody (1:1,000, ab9482, Abcam). GAPDH was as used as an endogenous control. Finally, protein signals were visualized using the chemiluminescence chromogenic substrate (Beyotime).
2.8 Dual-luciferase reporter assay
The LINC00202 and HMGCR 3′ UTR containing the wild-type (WT) or mutant (MUT) binding sites of miR-204-5p were ligated into the psiCHECK2 (Promega, Shanghai, China), respectively. Subsequently, Y79 and HXO-RB44 cells were cotransfected with these constructed reporter plasmids and miR-204-5p mimics or miR-NC using Lipofectamine™ 2000 (Invitrogen). Finally, the activities of luciferases were analyzed by using a dual-luciferase assay kit (Promega).
2.9 Xenograft experiments in vivo
Female BALB/c athymic nude mice (N = 6, 4–6 weeks old) were obtained from the National Laboratory Animal Center (Beijing, China). Y79 cells (1 × 107) stably transfected with lentivirus containing sh-LINC00202 or sh-NC were subcutaneously injected into the flanks of the nude mice. Tumor size was measured and calculated every 4 days. On day 28, the mice were euthanized, and the tumor tissues were weighed and harvested for further study.
Ethical approval: The research related to animals’ use has been complied with all the relevant national regulations and institutional policies for the care and use of animals. This study was approved by the Animal Research Committee of Fenghua District People’s Hospital of Ningbo City and was conducted in line with the guidelines of the National Animal Care and Ethics Institution.
2.10 Statistical analysis
Data were presented as the mean ± standard deviation (SD). Significant differences were analyzed by one-way analysis of variance (ANOVA) or Student’s t-test using GraphPad Prism 7 software (GraphPad Inc., San Diego, CA, USA). The correlation analysis was performed using Spearman’s correlation test. All experiments were repeated three times. The P-value less than 0.05 indicated statistically significant.
3 Results
3.1 LINC00202 knockdown inhibits RB cell proliferation, glycolysis and induces apoptosis in vitro
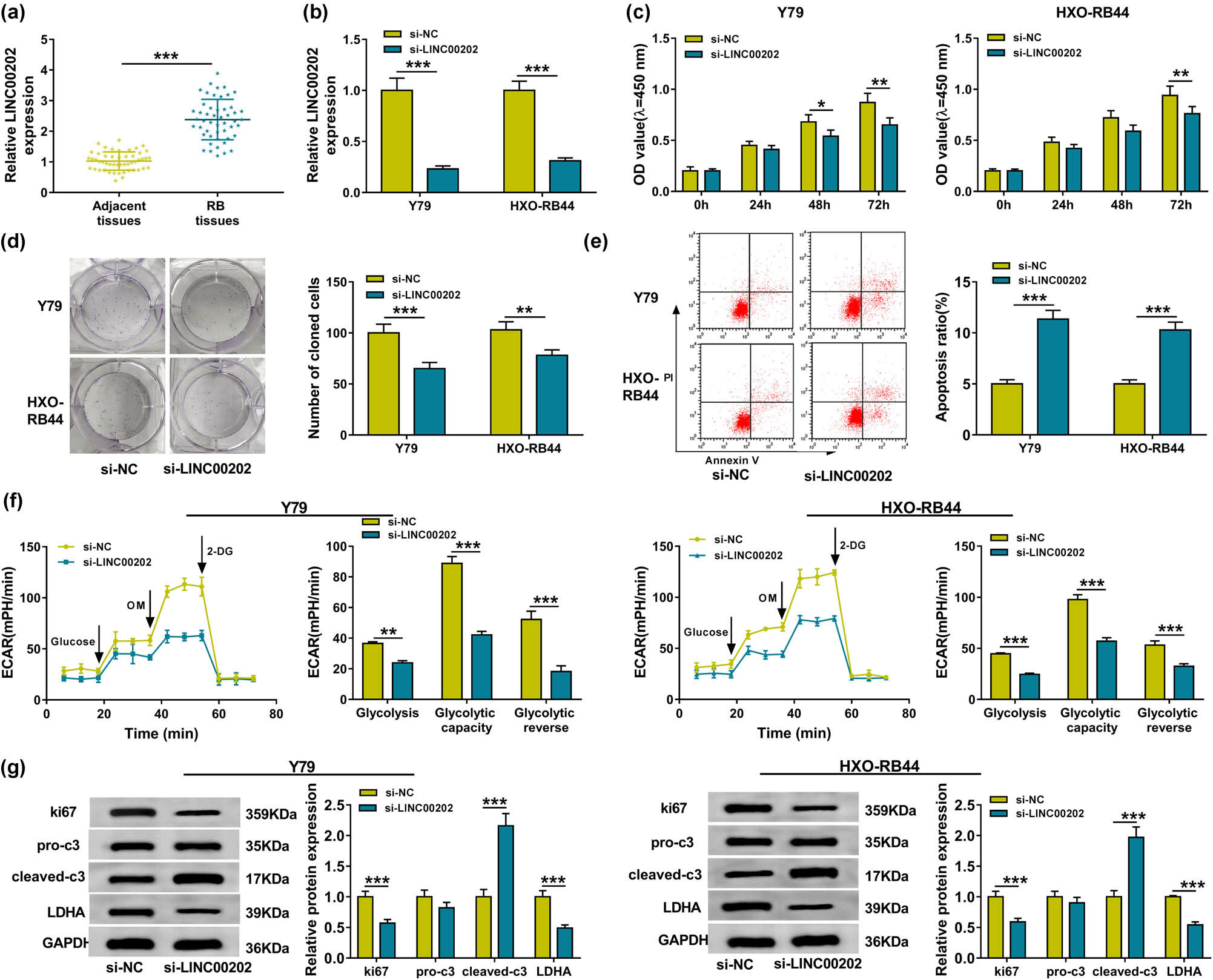
The expression of LINC00202 was analyzed in RB tissues and normal retina samples, and qRT-PCR analysis showed that LINC00202 was elevated in RB tissues (Figure 1a), indicating that LINC00202 expression might be linked with the progression of RB. Additionally, patients with RB were grouped depending on the median level of LINC00202, and we found that higher LINC00202 expression was correlated with tumor size, stages, and metastasis in RB (P < 0.05, Table 1).

LINC00202 knockdown inhibits RB cell proliferation and glycolysis and induces apoptosis in vitro. (a) qRT-PCR analysis of LINC00202 expression in RB tissues and normal retina samples. Y79 and HXO-RB44 cells were transfected with si-LINC00202 or si-NC. After transfection, (b) qRT-PCR analysis of LINC00202 expression in RB cell lines, (c) cell proliferation analysis in Y79 and HXO-RB44 cells with CCK-8 assay; (d) colony formation analysis of Y79 and HXO-RB44 cell proliferation; (e) flow cytometry analysis of Y79 and HXO-RB44 cell apoptosis; (f) glycolysis stress test of ECAR in Y79 and HXO-RB44 cells; (g) western blot analysis of ki67, cleaved-caspase-3, pro-caspase-3, and LDHA expression in Y79 and HXO-RB44 cells. All experiments were repeated three times independently. *P < 0.05, **P < 0.01, ***P < 0.001.
Association of the relative expression levels of LINC00202 with clinicopathological parameters of patients with RB
| Clinical parameter | Number of cases | Relative expression of LINC00202 | ||
|---|---|---|---|---|
| Low | High | P-value | ||
| Total cases | 50 | 24 | 26 | |
| Age (years) | 0.832 | |||
| ≤3 | 40 | 19 | 21 | |
| >3 | 10 | 5 | 5 | |
| Gender | 0.963 | |||
| Male | 29 | 14 | 15 | |
| Female | 21 | 10 | 11 | |
| Tumor size | 0.004** | |||
| ≤10 mm | 23 | 6 | 17 | |
| >10 mm | 27 | 18 | 9 | |
| Affected eye | 0.273 | |||
| Single eye | 19 | 11 | 8 | |
| Both eyes | 31 | 13 | 18 | |
| Stages | 0.011* | |||
| Early stages (A–C) | 28 | 9 | 19 | |
| Advanced stages (D and E) | 22 | 15 | 7 | |
| Metastasis | 0.026* | |||
| Yes | 16 | 4 | 12 | |
| No | 34 | 20 | 14 | |
*P < 0.05.
**P < 0.01.
Next, the potential effects of LINC00202 on RB cell tumorigenesis were investigated; LINC00202 was knocked down in RB cell lines by using small interference RNAs; as expected, si-LINC00202 significantly reduced LINC00202 expression when compared with the si-NC group in Y79 and HXO-RB44 cells (Figure 1b). Subsequently, relative to the si-NC group, LINC00202 silence notably inhibited the proliferation of Y79 and HXO-RB44 cells (Figure 1c). Similarly, colony formation analysis also revealed that LINC00202 silence decreased the number of colonies formed in Y79 and HXO-RB44 cells (Figure 1d). Conversely, LINC00202 downregulation elevated the apoptosis of Y79 and HXO-RB44 cells (Figure 1e). Moreover, western blot analysis exhibited that the level of ki67 was lower, while pro-apoptotic proteins cleaved that caspase-3 level was higher in Y79 and HXO-RB44 cells transfected with si-LINC00202 than transfected with si-NC (Figure 1g). These data suggested that LINC00202 knockdown suppressed RB cell proliferation and induced apoptosis. In addition, we further detected the effect of LINC00202 on glucose metabolism in RB cells, and a glycolysis stress test was conducted. As shown in Figure 1f, with the treatment of glucose, oligomycin, or 2-DG, LINC00202 downregulation decreased the level of glycolysis, glycolytic capacity, and glycolytic reserve in Y79 and HXO-RB44 cells. Consistently, the LDHA level in Y79 and HXO-RB44 cells transfected with si-LINC00202 was inhibited when compared with the cells transfected with si-NC (Figure 1g). Thus, LINC00202 knockdown suppressed glycolysis in RB cells.
3.2 LINC00202 is a sponge of miR-204-5p in RB cells
The mechanism underlying LINC00202 in the malignant properties and glycolysis of RB cells was studied. Through searching the starBase3.0 program, we found miR-204-5p had the binding sites of LINC00202 (Figure 2a). Then, the reduction of luciferase activity in Y79 and HXO-RB44 cells cotransfected with WT-LINC00202 and miR-204-5p confirmed the direct interaction between LINC00202 and miR-204-5p in RB cells (Figure 2b and c). Subsequently, miR-204-5p expression in RB tissues and normal retina samples was investigated, and qRT-PCR analysis showed that miR-204-5p was decreased in RB tissues (Figure 2d), and a negative correlation between miR-204-5p and LINC00202 expression in RB tissues was investigated (Figure 2e). Furthermore, the expression of LINC00202 was upregulated in Y79 and HXO-RB44 cells by transfecting with Lv-LINC00202 (Figure 2f), and then, we found that the level of miR-204-5p was inhibited by LINC00202 overexpression but was elevated by LINC00202 downregulation in Y79 and HXO-RB44 cells (Figure 2g). Taken together, LINC00202 directly bound to miR-204-5p and negatively regulated its expression in RB cells.

LINC00202 is a sponge of miR-204-5p in RB cells. (a) Schematic representation of the predicted binding sites between LINC00202 and miR-204-5p. (b and c) Dual-luciferase reporter assay in Y79 and HXO-RB44 cells cotransfected with WT-LINC00202 or MUT-LINC00202 and the indicated miRNAs. (d) qRT-PCR analysis of miR-204-5p level in RB tissues and normal retina samples (N = 3). (e) Spearman’s correlation analysis of miR-204-5p and LINC00202 expression in RB tissues. (f) qRT-PCR analysis of LINC00202 level in Y79 and HXO-RB44 cells transfected with Lv-LINC00202 or Lv-NC (N = 3). (g) qRT-PCR analysis of miR-204-5p in Y79 and HXO-RB44 cells transfected with Lv-LINC00202, Lv-NC, si-LINC00202, or si-NC (N = 3). N represents the test numbers, and the results represent the average of three independent replicates. *P < 0.05, **P < 0.01, ***P < 0.001.
3.3 LINC00202 promotes RB cell proliferation, glycolysis and inhibits apoptosis by interacting with miR-204-5p
Based on the correlation between LINC00202 and miR-204-5p, we next explored whether LINC00202 functions dependent on miR-204-5p. Y79 and HXO-RB44 cells were cotransfected with Lv-NC, Lv-LINC00202, Lv-LINC00202 + miR-NC, or Lv-LINC00202 + miR-204-5p. Then, the results showed LINC00202 overexpression promoted cell proliferation (Figure 3a) and colonies formation (Figure 3b) but decreased apoptosis (Figure 3c) in Y79 and HXO-RB44 cells, while these effects could be attenuated by miR-204-5p upregulation (Figure 3a–c). Besides that, Lv-LINC00202-transfected Y79 and HXO-RB44 cells displayed significantly higher levels of glycolysis, glycolytic capacity, and glycolytic reserve when compared with the control, whereas these elevations were all abrogated by miR-204-5p mimic (Figure 3d). Also, the increase of ki67 level and LDHA as well as the decrease of leaved-caspase-3 level induced by LINC00202 overexpression in Y79 and HXO-RB44 cells were abolished by miR-204-5p upregulation (Figure 3e). Collectively, LINC00202 promoted cell malignant properties and glycolysis in RB via regulating miR-204-5p.

LINC00202 promotes RB cell proliferation and glycolysis and inhibits apoptosis by interacting with miR-204-5p. Y79 and HXO-RB44 cells were cotransfected with Lv-NC, Lv-LINC00202, Lv-LINC00202 + miR-NC, or Lv-LINC00202 + miR-204-5p. After transfection, (a and b) CCK-8 assay and colony formation analysis for the proliferation of Y79 and HXO-RB44 cells; (c) flow cytometry analysis for the apoptosis of Y79 and HXO-RB44 cells; (d) the glycolysis stress test of ECAR in Y79 and HXO-RB44 cells; (e) western blot analysis of ki67, cleaved-caspase-3, pro-caspase-3, and LDHA expression in Y79 and HXO-RB44 cells. The same experiment was repeated three times, and the average was taken. *P < 0.05, **P < 0.01, ***P < 0.001.
3.4 HMGCR is a target of miR-204-5p in RB cells
By the prediction of the starBase3.0 program, HMGCR might be a potential target of miR-204-5p (Figure 4a). Then, a dual-luciferase reporter assay was performed, and a decline of luciferase activity in Y79 and HXO-RB44 cells cotransfected with WT-HMGCR and miR-204-5p was detected, indicating the direct interaction between HMGCR and miR-204-5p in RB cells (Figure 4b and c). In human tissues, HMGCR expression was elevated in RB tissues relative to the normal control tissues at mRNA and protein levels (Figure 4d and f) and was negatively correlated with miR-204-5p (Figure 4e). Additionally, after downregulating miR-204-5p expression in Y79 and HXO-RB44 cells using anti-miR-204-5p (Figure 4g), and we discovered that miR-204-5p upregulation decreased the level of HMGCR, while miR-204-5p downregulation increased the level of HMGCR in Y79 and HXO-RB44 cells (Figure 4h). These results suggested that miR-204-5p directly targeted HMGCR and negatively modulated its expression in RB cells.

HMGCR is a target of miR-204-5p in RB cells. (a) Potential binding site of HMGCR in the miR-204-5p sequence. (b and c) Dual-luciferase reporter assay in Y79 and HXO-RB44 cells cotransfected with WT-HMGCR or MUT-HMGCR and the indicated miRNAs. (d) qRT-PCR analysis of HMGCR level in RB tissues and normal retina samples (N = 3). (e) Spearman’s correlation analysis of miR-204-5p and HMGCR expression in RB tissues. (f) Western blot analysis of HMGCR level in RB tissues and normal retina samples (N = 3). (g) miR-204-5p level in Y79 and HXO-RB44 cells transfected with anti-NC or anti-miR-204-5p using qRT-PCR analysis (N = 3). (h) Western blot analysis of HMGCR in Y79 and HXO-RB44 cells transfected with anti-NC, anti-miR-204-5p, miR-NC, or miR-204-5p (N = 3). N represents the test numbers, and the results represent the average of three independent replicates. *P < 0.05, **P < 0.01, ***P < 0.001.
3.5 LINC00202 functions as a competing endogenous RNA (ceRNA) in regulating HMGCR through competitively binding to miR-204-5p
Given that LINC00202 was a sponge of miR-204-5p and miR-204-5p targeted HMGCR in RB cells, we explored whether LINC00202 could regulate HMGCR via miR-204-5p. As shown in Figure 5a and b, we discovered that HMGCR expression was upregulated by LINC00202 overexpression, while this condition was reversed by miR-204-5p overexpression in Y79 and HXO-RB44 cells, indicating LINC00202 could regulate HMGCR through competitively binding to miR-204-5p.

LINC00202 functions as a ceRNA in regulating HMGCR through competitively binding to miR-204-5p. (a and b) Western blot analysis of HMGCR expression in Y79 and HXO-RB44 cells transfected with Lv-NC, Lv-LINC00202, Lv-LINC00202 + miR-NC, or Lv-LINC00202 + miR-204-5p, experiments were performed three times, and the average was taken. *P < 0.05, **P < 0.01, ***P < 0.001.
3.6 LINC00202 silence represses RB cell proliferation, glycolysis and induces apoptosis by regulating HMGCR
Considering LINC00202/miR-204-5p/HMGCR axis, we want to know whether HMGCR involved in LINC00202-mediated regulation on RB cell malignant properties and glycolysis. First, Y79 and HXO-RB44 cells were transfected with HMGCR, and HMGCR expression was notably increased in cells transfected with HMGCR when compared with that transfected with vector (Figure 6a). Subsequently, we found that HMGCR expression was decreased by LINC00202 deletion but was rescued by HMGCR transfection in Y79 and HXO-RB44 cells (Figure 6b), suggesting the potential involvement of HMGCR in the action of LINC00202 in RB cells. Next, functional experiment results showed that the effects of LINC00202 downregulation on Y79 and HXO-RB44 cell proliferation (Figure 6c and d), apoptosis (Figure 6e), and ki67 as well as the cleaved-caspase-3 level (Figure 6g) were all reversed by HMGCR overexpression. Besides that, HMGCR overexpression also abrogated LINC00202 knockdown-mediated inhibition on glycolysis, glycolytic capacity, glycolytic reserve (Figure 6f), as well as LDHA expression (Figure 6g) in Y79 and HXO-RB44 cells. Altogether, these results indicated that LINC00202 regulated cell malignant properties and glycolysis in RB by modulating HMGCR.

LINC00202 silence represses RB cell proliferation and glycolysis and induces apoptosis by regulating HMGCR. (a) Western blot analysis of HMGCR expression of HMGCR overexpression Y79 and HXO-RB44 cells. Y79 and HXO-RB44 cells were transfected with si-NC, si-LINC00202, si-LINC00202 + vector, or si-LINC00202 + HMGCR. After transfection, (b) Western blot analysis of HMGCR level in Y79 and HXO-RB44 cells; CCK-8 assay (c) and colony formation analysis (d) for Y79 and HXO-RB44 cell proliferation; (e) Y79 and HXO-RB44 cell apoptosis analysis by flow cytometry; (f) the glycolysis stress test of ECAR in Y79 and HXO-RB44 cells; (g) ki67, cleaved-caspase-3, pro-caspase-3, and LDHA expression analysis in Y79 and HXO-RB44 cells with western blot. Triplicate individual experiments were performed, and the average was taken. *P < 0.05, **P < 0.01, ***P < 0.001.
3.7 LINC00202 knockdown inhibits RB tumor growth in vivo
To investigate the role of LINC00202 in vivo, Y79 cells were transfected with constructed lentiviral-sh-LINC00202 or lentiviral-sh-NC, and sh-LINC00202 transfection notably reduced LINC00202 expression compared with the sh-NC transfection (Figure 7a). Afterward, xenograft experiments exhibited that LINC00202 knockdown suppressed RB tumor growth in vivo, demonstrated by the decrease of tumor volume (Figure 7b) and weight (Figure 7c) in sh-LINC00202 group relative to the sh-NC group. Additionally, molecular analysis in tumor masses showed LINC00202 silence elevated miR-204-5p expression (Figure 7d) and reduced HMGCR expression (Figure 7e). Thus, we concluded that the LINC00202 knockdown might inhibit RB tumor growth in vivo by regulating HMGCR and miR-204-5p expression.

LINC00202 knockdown impeded tumor growth in vivo. (a) qRT-PCR analysis of LINC00202 level in Y79 cells transfected with sh-LINC00202 or sh-NC (N = 3). Tumor volume (b) and weight (c) analysis in xenografts from LINC00202 downregulation Y79 cells and negative control Y79 cells. (d) qRT-PCR analysis of miR-204-5p level in tumor mass from xenografts (N = 3). (e) Western blot analysis of HMGCR level in tumor mass from xenografts (N = 3). (f) Schematic diagram of LINC00202 regulating cell proliferation, apoptosis, and glycolysis in RB cells. N represents the test numbers, and the results represent the average of three independent replicates. *P < 0.05, **P < 0.01, ***P < 0.001.
4 Discussion
Growing studies have reported the deregulation of lncRNAs in multiple tumors and the potential regulatory roles of lncRNAs in tumor cell survival, apoptosis, and proliferation [5,17]. LINC00202 is a newly identified lncRNA, and Liu et al. found that LINC00202 expression was linked with the overall survival (OS) time in patients with renal cancer [18]. Besides, the study of Yan’s team also exhibited that LINC00202 was implicated in the tumorigenesis of RB in vitro [16]. All these studies suggested the involvement of LINC00202 in cancer development. In this study, the function of LINC00202 in RB in vitro and in vivo was investigated. We found LINC00202 was elevated in RB tissues, LINC00202 deletion significantly inhibited cell proliferation and induced cell apoptosis in RB in vitro, while LINC00202 overexpression showed opposite effects. Besides that, LINC00202 downregulation reduced tumor volume and weight in xenograft mouse models. Thus, we concluded LINC00202 is an oncogene in RB.
Proliferative and cancer cells typically show a bias toward aerobic glycolysis rather than oxidative phosphorylation regardless of the oxygen availability to meet their energy demand for rapid growth [19]; relative to normal cells, this metabolic shift is conducive to the growth of cancer cells in tumor environments and also facilitates cancer malignancy by regulating oncogenic signaling [20,21]. In this study, the glycolysis stress test of ECAR was used to evaluate the effect of LINC00202 on RB cell aerobic glycolysis, and we found that LINC00202 deletion downregulated the level of glycolysis, glycolytic capacity, and glycolytic reserve in RB cells, and the expression of glycolytic enzyme LDHA was also reduced by LINC00202 silence. Based on our results, previous studies also uncovered the significant effects of lncRNAs on regulating glycolytic metabolism in cancers [22]. For example, lncRNA-p23154 facilitated cell invasion and metastasis of oral squamous cell carcinoma by the modulation of glucose transporter 1-mediated glycolysis [23]. LncRNA FGF13-AS1 suppressed cell glycolysis and stemness properties via insulin-like growth factor 2 mRNA binding proteins (IGF2BPs)/c-Myc pathway in breast cancer [24]. Taken together, our findings demonstrated that LINC00202 was an oncogene to promote RB progression by regulating cell proliferation, apoptosis, and aerobic glycolysis.
We further investigated the molecular mechanism of LINC00202 in RB. MiRNAs are classes of small noncoding RNAs that participate in the regulation of diverse biological process via targeting sequence of cellular and molecular pathways, and deregulations of these molecules are involved in various stages of RB [25,26]. MiR-204-5p is an important tumor suppressor and has been identified to involve in the development and progression of various cancers. For instance, miR-204-5p repressed tumor metastasis and immune cell reprogramming in breast cancer through modulating PI3K/Akt signaling [27]. MiR-204-5p contributed to cell apoptosis in prostate cancer via downregulating B-cell lymphoma-2 expression [28]. MiR-204-5p exerted antitumor activity by suppressing melanoma cell invasion [29]. More importantly, miR-204 was found to be decreased in RB, and miR-204 re-expression inhibited RB cell tumorigenesis and progression [2,30]. In this study, we confirmed miR-204-5p was a target of LINC00202, and miR-204-5p expression was negatively regulated by LINC00202 in RB cells. Additionally, the effects of LINC00202 upregulation on cell malignant properties and glycolysis could be reversed by miR-204-5p overexpression in RB. Thus, LINC00202 regulated RB progression by miR-204-5p.
HMGCR is a target of satin, widely available cholesterol-lowering drug, and is the rate-limiting enzyme of the mevalonate pathway for cholesterol synthesis [31,32]. Emerging studies have highlighted the oncogenic role of HMGCR in several cancer types, such as gastric cancer [33], breast cancer [34], and glioma [35]. In RB, it has been reported that HMGCR expression is increased in RB tissues and may be associated with the pathogenesis of RB; however, the biological functions of HMGCR in RB remain unknown [36,37]. In this study, HMGCR was found to be upregulated in RB tissues, and miR-204-5p targeted repressed HMGCR expression in RB cells. Besides that, HMGCR expression was positively correlated with LINC00202, and LINC00202 served as a ceRNA for miR-204-5p to modulate HMGCR expression. Subsequently, rescue assay showed HMGCR overexpression reversed LINC00202 silence-mediated repression on RB cell proliferation, glycolysis, and induction on apoptosis. Therefore, LINC00202 also regulated RB progression via HMGCR.
In conclusion, our findings demonstrated that LINC00202 functioned as an oncogene to regulate RB cell proliferation, apoptosis, and glycolysis by the axis of miR-204-5p/HMGCR (Figure 7f), which might be targeted for therapeutic benefits of RB.
Conflict of interest: The authors state no conflict of interest.
Data availability statement: The datasets generated during and/or analyzed during the current study are available from the corresponding author on reasonable request.
References
[1] McEvoy JD, Dyer MA. Genetic and epigenetic discoveries in human retinoblastoma. Crit Rev Oncog. 2015;20:217–25. [PubMed: 26349417].10.1615/CritRevOncog.2015013711Search in Google Scholar PubMed PubMed Central
[2] Ding J, Lu X. Expression of miR-204 in pediatric retinoblastoma and its effects on proliferation and apoptosis of cancer cells. Oncol Lett. 2018;16:7152–7. [PubMed: 30546451].10.3892/ol.2018.9519Search in Google Scholar PubMed PubMed Central
[3] Dimaras H, Dimba EA, Gallie BL. Challenging the global retinoblastoma survival disparity through a collaborative research effort. Br J Ophthalmol. 2010;94(11):1415–6. [PubMed: 20679076].10.1136/bjo.2009.174136Search in Google Scholar PubMed
[4] Grossniklaus HE. Retinoblastoma. Fifty years of progress. The LXXI Edward Jackson Memorial Lecture. Am J Ophthalmol. 2014;158:875–91. [PubMed: 25065496].10.1016/j.ajo.2014.07.025Search in Google Scholar PubMed PubMed Central
[5] Bhan A, Soleimani M, Mandal SS. Long noncoding RNA and cancer: a new paradigm. Cancer Res. 2017;77:3965–81. [PubMed: 28701486].10.1158/0008-5472.CAN-16-2634Search in Google Scholar PubMed PubMed Central
[6] Huang HW, Xie H, Ma X, Zhao F, Gao Y. Upregulation of LncRNA PANDAR predicts poor prognosis and promotes cell proliferation in cervical cancer. Eur Rev Med Pharmacol Sci. 2017;21:4529–35. [PubMed: 29131264].Search in Google Scholar
[7] Hung C-L, Wang L-Y, Yu Y-L, Chen H-W, Srivastava S, Petrovics G, et al. A long noncoding RNA connects c-Myc to tumor metabolism. Proc Natl Acad Sci U S A. 2014;111:18697–702. [PubMed: 31262817].10.1073/pnas.1415669112Search in Google Scholar PubMed PubMed Central
[8] Vafadar A, Shabaninejad Z, Movahedpour A, Mohammadi S, Fathullahzadeh S, Mirzaei HR, et al. Long non-Coding RNAs as epigenetic regulators in cancer. Curr Pharm Des. 2019;25(33):3563–77. [PubMed: 31470781].10.2174/1381612825666190830161528Search in Google Scholar PubMed
[9] Qi D, Wang M, Yu F. Knockdown of lncRNA-H19 inhibits cell viability, migration and invasion while promotes apoptosis via microRNA-143/RUNX2 axis in retinoblastoma. Biomed Pharmacother. 2019;109:798–805. [PubMed: 30551533].10.1016/j.biopha.2018.10.096Search in Google Scholar PubMed
[10] Huang J, Yang Y, Fang F, Liu K. MALAT1 modulates the autophagy of retinoblastoma cell through miR-124-mediated stx17 regulation. J Cell Biochem. 2018;119:3853–63. [PubMed: 29073720].10.1002/jcb.26464Search in Google Scholar PubMed
[11] Hao F, Mou Y, Zhang L, Wang S, Yang Y. LncRNA AFAP1-AS1 is a prognostic biomarker and serves as oncogenic role in retinoblastoma. Biosci Rep. 2018;38:BSR20180384. [PubMed: 29654169].10.1042/BSR20180384Search in Google Scholar PubMed PubMed Central
[12] Ruiz-Perez MV, Sanchez-Jimenez F, Alonso FJ, Segura JA, Marquez J, Medina MA. Glutamine, glucose and other fuels for cancer. Curr Pharm Des. 2014;20:2557–79. [PubMed: 23859613].10.2174/13816128113199990482Search in Google Scholar PubMed
[13] Kroemer G, Pouyssegur J. Tumor cell metabolism: cancer’s Achilles’ heel. Cancer Cell. 2008;13:472–82. [PubMed: 18538731].10.1016/j.ccr.2008.05.005Search in Google Scholar PubMed
[14] Zhang P, Cao L, Fan P, Mei Y, Wu M. LncRNA-MIF, a c-Myc-activated long non-coding RNA, suppresses glycolysis by promoting Fbxw7-mediated c-Myc degradation. EMBO Rep. 2016;17:1204–20. [PubMed: 27317567].10.15252/embr.201642067Search in Google Scholar PubMed PubMed Central
[15] Luo F, Liu X, Ling M, Lu L, Shi L, Lu X, et al. The lncRNA MALAT1, acting through HIF-1alpha stabilization, enhances arsenite-induced glycolysis in human hepatic L-02 cells. Biochim Biophys Acta. 2016;1862:1685–95. [PubMed: 27287256].10.1016/j.bbadis.2016.06.004Search in Google Scholar PubMed
[16] Yan G, Su Y, Ma Z, Yu L, Chen N. Long noncoding RNA LINC00202 promotes tumor progression by sponging miR-3619-5p in retinoblastoma. Cell Struct Funct. 2019;44:51–60. [PubMed: 30905893].10.1247/csf.18033Search in Google Scholar PubMed
[17] Tang Q, Hann SS. HOTAIR: an oncogenic long non-coding RNA in human cancer. Cell Physiol Biochem. 2018;47:893–913. [PubMed: 29843138].10.1159/000490131Search in Google Scholar PubMed
[18] Liu T, Sui J, Zhang Y, Zhang XM, Wu WJ, Yang S, et al. Comprehensive analysis of a novel lncRNA profile reveals potential prognostic biomarkers in clear cell renal cell carcinoma. Oncol Rep. 2018;40:1503–14. [PubMed: 30015930].10.3892/or.2018.6540Search in Google Scholar PubMed
[19] Xu XD, Shao SX, Jiang HP, Cao YW, Wang YH, Yang XC, et al. Warburg effect or reverse Warburg effect? A review of cancer metabolism. Oncol Res Treat. 2015;38:117–22. [PubMed: 25792083].10.1159/000375435Search in Google Scholar PubMed
[20] Enzo E, Santinon G, Pocaterra A, Aragona M, Bresolin S, Forcato M, et al. Aerobic glycolysis tunes YAP/TAZ transcriptional activity. Embo J. 2015;34:1349–70. [PubMed: 25796446].10.15252/embj.201490379Search in Google Scholar PubMed PubMed Central
[21] Ganapathy-Kanniappan S, Geschwind JF. Tumor glycolysis as a target for cancer therapy: progress and prospects. Mol Cancer. 2013;12:152. [PubMed: 24298908].10.1186/1476-4598-12-152Search in Google Scholar PubMed PubMed Central
[22] Fan C, Tang Y, Wang J, Xiong F, Guo C, Wang Y, et al. Role of long non-coding RNAs in glucose metabolism in cancer. Mol Cancer. 2017;16:130. [PubMed: 28738810].10.1186/s12943-017-0699-3Search in Google Scholar PubMed PubMed Central
[23] Wang Y, Zhang X, Wang Z, Hu Q, Wu J, Li Y, et al. LncRNA-p23154 promotes the invasion-metastasis potential of oral squamous cell carcinoma by regulating Glut1-mediated glycolysis. Cancer Lett. 2018;434:172–83. [PubMed: 30026052].10.1016/j.canlet.2018.07.016Search in Google Scholar PubMed
[24] Ma F, Liu X, Zhou S, Li W, Liu C, Chadwick M, et al. Long non-coding RNA FGF13-AS1 inhibits glycolysis and stemness properties of breast cancer cells through FGF13-AS1/IGF2BPs/Myc feedback loop. Cancer Lett. 2019;450:63–75. [PubMed: 30771425].10.1016/j.canlet.2019.02.008Search in Google Scholar PubMed
[25] Saeedi Borujeni MJ, Esfandiary E, Baradaran A, Valiani A, Ghanadian M, Codoner-Franch P, et al. Molecular aspects of pancreatic beta-cell dysfunction: Oxidative stress, microRNA, and long noncoding RNA. J Cell Physiol. 2019;234(6):8411–25. [PubMed: 30565679].10.1002/jcp.27755Search in Google Scholar PubMed
[26] Golabchi K, Soleimani-Jelodar R, Aghadoost N, Momeni F, Moridikia A, Nahand JS, et al. MicroRNAs in retinoblastoma: potential diagnostic and therapeutic biomarkers. J Cell Physiol. 2018;233(4):3016–23. [PubMed: 28657205].10.1002/jcp.26070Search in Google Scholar PubMed
[27] Hong BS, Ryu HS, Kim N, Kim J, Lee E, Moon H, et al. Tumor suppressor miRNA-204-5p regulates growth, metastasis, and immune microenvironment remodeling in breast cancer. Cancer Res. 2019;79:1520–34. [PubMed: 30737233].10.1158/0008-5472.CAN-18-0891Search in Google Scholar PubMed
[28] Lin YC, Lin JF, Tsai TF, Chou KY, Chen HE, Hwang TI. Tumor suppressor miRNA-204-5p promotes apoptosis by targeting BCL2 in prostate cancer cells. Asian J Surg. 2017;40:396–406. [PubMed: 27519795].10.1016/j.asjsur.2016.07.001Search in Google Scholar PubMed
[29] Palkina N, Komina A, Aksenenko M, Moshev A, Savchenko A, Ruksha T. miR-204-5p and miR-3065-5p exert antitumor effects on melanoma cells. Oncol Lett. 2018;15:8269–80. [PubMed: 29844810].10.3892/ol.2018.8443Search in Google Scholar PubMed PubMed Central
[30] Wu X, Zeng Y, Wu S, Zhong J, Wang Y, Xu J. MiR-204, down-regulated in retinoblastoma, regulates proliferation and invasion of human retinoblastoma cells by targeting CyclinD2 and MMP-9. FEBS Lett. 2015;589:645–50. [PubMed: 25647033].10.1016/j.febslet.2015.01.030Search in Google Scholar PubMed
[31] Sharpe LJ, Brown AJ. Controlling cholesterol synthesis beyond 3-hydroxy-3-methylglutaryl-CoA reductase (HMGCR). J Biol Chem. 2013;288:18707–15. [PubMed: 23696639].10.1074/jbc.R113.479808Search in Google Scholar PubMed PubMed Central
[32] Iannelli F, Lombardi R, Milone MR, Pucci B, De Rienzo S, Budillon A, et al. Targeting mevalonate pathway in cancer treatment: repurposing of statins. Recent Pat Anticancer Drug Discov. 2018;13:184–200. [PubMed: 29189178].10.2174/1574892812666171129141211Search in Google Scholar PubMed
[33] Chushi L, Wei W, Kangkang X, Yongzeng F, Ning X, Xiaolei C. HMGCR is up-regulated in gastric cancer and promotes the growth and migration of the cancer cells. Gene. 2016;587:42–7. [PubMed: 27085483].10.1016/j.gene.2016.04.029Search in Google Scholar PubMed
[34] Singh R, Yadav V, Kumar S, Saini N. MicroRNA-195 inhibits proliferation, invasion and metastasis in breast cancer cells by targeting FASN, HMGCR, ACACA and CYP27B1. Sci Rep. 2015;5:17454. [PubMed: 26632252].10.1038/srep17454Search in Google Scholar PubMed PubMed Central
[35] Qiu Z, Yuan W, Chen T, Zhou C, Liu C, Huang Y, et al. HMGCR positively regulated the growth and migration of glioblastoma cells. Gene. 2016;576:22–7. [PubMed: 26432005].10.1016/j.gene.2015.09.067Search in Google Scholar PubMed
[36] Sangeetha M, Deepa PR, Rishi P, Khetan V, Krishnakumar S. Global gene deregulations in FASN silenced retinoblastoma cancer cells: molecular and clinico-pathological correlations. J Cell Biochem. 2015;116:2676–94. [PubMed: 25958981].10.1002/jcb.25217Search in Google Scholar PubMed
[37] Vandhana S, Lakshmi TS, Indra D, Deepa PR, Krishnakumar S. Microarray analysis and biochemical correlations of oxidative stress responsive genes in retinoblastoma. Curr Eye Res. 2012;37:830–41. [PubMed: 22668346].10.3109/02713683.2012.678544Search in Google Scholar PubMed
© 2020 Aimin Wu et al., published by De Gruyter
This work is licensed under the Creative Commons Attribution 4.0 International License.
Articles in the same Issue
- Plant Sciences
- Dependence of the heterosis effect on genetic distance, determined using various molecular markers
- Plant Growth Promoting Rhizobacteria (PGPR) Regulated Phyto and Microbial Beneficial Protein Interactions
- Role of strigolactones: Signalling and crosstalk with other phytohormones
- An efficient protocol for regenerating shoots from paper mulberry (Broussonetia papyrifera) leaf explants
- Functional divergence and adaptive selection of KNOX gene family in plants
- In silico identification of Capsicum type III polyketide synthase genes and expression patterns in Capsicum annuum
- In vitro induction and characterisation of tetraploid drumstick tree (Moringa oleifera Lam.)
- CRISPR/Cas9 or prime editing? – It depends on…
- Study on the optimal antagonistic effect of a bacterial complex against Monilinia fructicola in peach
- Natural variation in stress response induced by low CO2 in Arabidopsis thaliana
- The complete mitogenome sequence of the coral lily (Lilium pumilum) and the Lanzhou lily (Lilium davidii) in China
- Ecology and Environmental Sciences
- Use of phosphatase and dehydrogenase activities in the assessment of calcium peroxide and citric acid effects in soil contaminated with petrol
- Analysis of ethanol dehydration using membrane separation processes
- Activity of Vip3Aa1 against Periplaneta americana
- Thermostable cellulase biosynthesis from Paenibacillus alvei and its utilization in lactic acid production by simultaneous saccharification and fermentation
- Spatiotemporal dynamics of terrestrial invertebrate assemblages in the riparian zone of the Wewe river, Ashanti region, Ghana
- Antifungal activity of selected volatile essential oils against Penicillium sp.
- Toxic effect of three imidazole ionic liquids on two terrestrial plants
- Biosurfactant production by a Bacillus megaterium strain
- Distribution and density of Lutraria rhynchaena Jonas, 1844 relate to sediment while reproduction shows multiple peaks per year in Cat Ba-Ha Long Bay, Vietnam
- Biomedical Sciences
- Treatment of Epilepsy Associated with Common Chromosomal Developmental Diseases
- A Mouse Model for Studying Stem Cell Effects on Regeneration of Hair Follicle Outer Root Sheaths
- Morphine modulates hippocampal neurogenesis and contextual memory extinction via miR-34c/Notch1 pathway in male ICR mice
- Composition, Anticholinesterase and Antipedicular Activities of Satureja capitata L. Volatile Oil
- Weight loss may be unrelated to dietary intake in the imiquimod-induced plaque psoriasis mice model
- Construction of recombinant lentiviral vector containing human stem cell leukemia gene and its expression in interstitial cells of cajal
- Knockdown of lncRNA KCNQ1OT1 inhibits glioma progression by regulating miR-338-3p/RRM2
- Protective effect of asiaticoside on radiation-induced proliferation inhibition and DNA damage of fibroblasts and mice death
- Prevalence of dyslipidemia in Tibetan monks from Gansu Province, Northwest China
- Sevoflurane inhibits proliferation, invasion, but enhances apoptosis of lung cancer cells by Wnt/β-catenin signaling via regulating lncRNA PCAT6/ miR-326 axis
- MiR-542-3p suppresses neuroblastoma cell proliferation and invasion by downregulation of KDM1A and ZNF346
- Calcium Phosphate Cement Causes Nucleus Pulposus Cell Degeneration Through the ERK Signaling Pathway
- Human Dental Pulp Stem Cells Exhibit Osteogenic Differentiation Potential
- MiR-489-3p inhibits cell proliferation, migration, and invasion, and induces apoptosis, by targeting the BDNF-mediated PI3K/AKT pathway in glioblastoma
- Long non-coding RNA TUG1 knockdown hinders the tumorigenesis of multiple myeloma by regulating the microRNA-34a-5p/NOTCH1 signaling pathway
- Large Brunner’s gland adenoma of the duodenum for almost 10 years
- Neurotrophin-3 accelerates reendothelialization through inducing EPC mobilization and homing
- Hepatoprotective effects of chamazulene against alcohol-induced liver damage by alleviation of oxidative stress in rat models
- FXYD6 overexpression in HBV-related hepatocellular carcinoma with cirrhosis
- Risk factors for elevated serum colorectal cancer markers in patients with type 2 diabetes mellitus
- Effect of hepatic sympathetic nerve removal on energy metabolism in an animal model of cognitive impairment and its relationship to Glut2 expression
- Progress in research on the role of fibrinogen in lung cancer
- Advanced glycation end product levels were correlated with inflammation and carotid atherosclerosis in type 2 diabetes patients
- MiR-223-3p regulates cell viability, migration, invasion, and apoptosis of non-small cell lung cancer cells by targeting RHOB
- Knockdown of DDX46 inhibits trophoblast cell proliferation and migration through the PI3K/Akt/mTOR signaling pathway in preeclampsia
- Buformin suppresses osteosarcoma via targeting AMPK signaling pathway
- Effect of FibroScan test in antiviral therapy for HBV-infected patients with ALT <2 upper limit of normal
- LncRNA SNHG15 regulates osteosarcoma progression in vitro and in vivo via sponging miR-346 and regulating TRAF4 expression
- LINC00202 promotes retinoblastoma progression by regulating cell proliferation, apoptosis, and aerobic glycolysis through miR-204-5p/HMGCR axis
- Coexisting flavonoids and administration route effect on pharmacokinetics of Puerarin in MCAO rats
- GeneXpert Technology for the diagnosis of HIV-associated tuberculosis: Is scale-up worth it?
- Circ_001569 regulates FLOT2 expression to promote the proliferation, migration, invasion and EMT of osteosarcoma cells through sponging miR-185-5p
- Lnc-PICSAR contributes to cisplatin resistance by miR-485-5p/REV3L axis in cutaneous squamous cell carcinoma
- BRCA1 subcellular localization regulated by PI3K signaling pathway in triple-negative breast cancer MDA-MB-231 cells and hormone-sensitive T47D cells
- MYL6B drives the capabilities of proliferation, invasion, and migration in rectal adenocarcinoma through the EMT process
- Inhibition of lncRNA LINC00461/miR-216a/aquaporin 4 pathway suppresses cell proliferation, migration, invasion, and chemoresistance in glioma
- Upregulation of miR-150-5p alleviates LPS-induced inflammatory response and apoptosis of RAW264.7 macrophages by targeting Notch1
- Long non-coding RNA LINC00704 promotes cell proliferation, migration, and invasion in papillary thyroid carcinoma via miR-204-5p/HMGB1 axis
- Neuroanatomy of melanocortin-4 receptor pathway in the mouse brain
- Lipopolysaccharides promote pulmonary fibrosis in silicosis through the aggravation of apoptosis and inflammation in alveolar macrophages
- Influences of advanced glycosylation end products on the inner blood–retinal barrier in a co-culture cell model in vitro
- MiR-4328 inhibits proliferation, metastasis and induces apoptosis in keloid fibroblasts by targeting BCL2 expression
- Aberrant expression of microRNA-132-3p and microRNA-146a-5p in Parkinson’s disease patients
- Long non-coding RNA SNHG3 accelerates progression in glioma by modulating miR-384/HDGF axis
- Long non-coding RNA NEAT1 mediates MPTP/MPP+-induced apoptosis via regulating the miR-124/KLF4 axis in Parkinson’s disease
- PCR-detectable Candida DNA exists a short period in the blood of systemic candidiasis murine model
- CircHIPK3/miR-381-3p axis modulates proliferation, migration, and glycolysis of lung cancer cells by regulating the AKT/mTOR signaling pathway
- Reversine and herbal Xiang–Sha–Liu–Jun–Zi decoction ameliorate thioacetamide-induced hepatic injury by regulating the RelA/NF-κB/caspase signaling pathway
- Therapeutic effects of coronary granulocyte colony-stimulating factor on rats with chronic ischemic heart disease
- The effects of yam gruel on lowering fasted blood glucose in T2DM rats
- Circ_0084043 promotes cell proliferation and glycolysis but blocks cell apoptosis in melanoma via circ_0084043-miR-31-KLF3 axis
- CircSAMD4A contributes to cell doxorubicin resistance in osteosarcoma by regulating the miR-218-5p/KLF8 axis
- Relationship of FTO gene variations with NAFLD risk in Chinese men
- The prognostic and predictive value of platelet parameters in diabetic and nondiabetic patients with sudden sensorineural hearing loss
- LncRNA SNHG15 contributes to doxorubicin resistance of osteosarcoma cells through targeting the miR-381-3p/GFRA1 axis
- miR-339-3p regulated acute pancreatitis induced by caerulein through targeting TNF receptor-associated factor 3 in AR42J cells
- LncRNA RP1-85F18.6 affects osteoblast cells by regulating the cell cycle
- MiR-203-3p inhibits the oxidative stress, inflammatory responses and apoptosis of mice podocytes induced by high glucose through regulating Sema3A expression
- MiR-30c-5p/ROCK2 axis regulates cell proliferation, apoptosis and EMT via the PI3K/AKT signaling pathway in HG-induced HK-2 cells
- CTRP9 protects against MIA-induced inflammation and knee cartilage damage by deactivating the MAPK/NF-κB pathway in rats with osteoarthritis
- Relationship between hemodynamic parameters and portal venous pressure in cirrhosis patients with portal hypertension
- Long noncoding RNA FTX ameliorates hydrogen peroxide-induced cardiomyocyte injury by regulating the miR-150/KLF13 axis
- Ropivacaine inhibits proliferation, migration, and invasion while inducing apoptosis of glioma cells by regulating the SNHG16/miR-424-5p axis
- CD11b is involved in coxsackievirus B3-induced viral myocarditis in mice by inducing Th17 cells
- Decitabine shows anti-acute myeloid leukemia potential via regulating the miR-212-5p/CCNT2 axis
- Testosterone aggravates cerebral vascular injury by reducing plasma HDL levels
- Bioengineering and Biotechnology
- PL/Vancomycin/Nano-hydroxyapatite Sustained-release Material to Treat Infectious Bone Defect
- The thickness of surface grafting layer on bio-materials directly mediates the immuno-reacitivity of macrophages in vitro
- Silver nanoparticles: synthesis, characterisation and biomedical applications
- Food Science
- Bread making potential of Triticum aestivum and Triticum spelta species
- Modeling the effect of heat treatment on fatty acid composition in home-made olive oil preparations
- Effect of addition of dried potato pulp on selected quality characteristics of shortcrust pastry cookies
- Preparation of konjac oligoglucomannans with different molecular weights and their in vitro and in vivo antioxidant activities
- Animal Sciences
- Changes in the fecal microbiome of the Yangtze finless porpoise during a short-term therapeutic treatment
- Agriculture
- Influence of inoculation with Lactobacillus on fermentation, production of 1,2-propanediol and 1-propanol as well as Maize silage aerobic stability
- Application of extrusion-cooking technology in hatchery waste management
- In-field screening for host plant resistance to Delia radicum and Brevicoryne brassicae within selected rapeseed cultivars and new interspecific hybrids
- Studying of the promotion mechanism of Bacillus subtilis QM3 on wheat seed germination based on β-amylase
- Rapid visual detection of FecB gene expression in sheep
- Effects of Bacillus megaterium on growth performance, serum biochemical parameters, antioxidant capacity, and immune function in suckling calves
- Effects of center pivot sprinkler fertigation on the yield of continuously cropped soybean
- Special Issue On New Approach To Obtain Bioactive Compounds And New Metabolites From Agro-Industrial By-Products
- Technological and antioxidant properties of proteins obtained from waste potato juice
- The aspects of microbial biomass use in the utilization of selected waste from the agro-food industry
- Special Issue on Computing and Artificial Techniques for Life Science Applications - Part I
- Automatic detection and segmentation of adenomatous colorectal polyps during colonoscopy using Mask R-CNN
- The impedance analysis of small intestine fusion by pulse source
- Errata
- Erratum to “Diagnostic performance of serum CK-MB, TNF-α and hs-CRP in children with viral myocarditis”
- Erratum to “MYL6B drives the capabilities of proliferation, invasion, and migration in rectal adenocarcinoma through the EMT process”
- Erratum to “Thermostable cellulase biosynthesis from Paenibacillus alvei and its utilization in lactic acid production by simultaneous saccharification and fermentation”
Articles in the same Issue
- Plant Sciences
- Dependence of the heterosis effect on genetic distance, determined using various molecular markers
- Plant Growth Promoting Rhizobacteria (PGPR) Regulated Phyto and Microbial Beneficial Protein Interactions
- Role of strigolactones: Signalling and crosstalk with other phytohormones
- An efficient protocol for regenerating shoots from paper mulberry (Broussonetia papyrifera) leaf explants
- Functional divergence and adaptive selection of KNOX gene family in plants
- In silico identification of Capsicum type III polyketide synthase genes and expression patterns in Capsicum annuum
- In vitro induction and characterisation of tetraploid drumstick tree (Moringa oleifera Lam.)
- CRISPR/Cas9 or prime editing? – It depends on…
- Study on the optimal antagonistic effect of a bacterial complex against Monilinia fructicola in peach
- Natural variation in stress response induced by low CO2 in Arabidopsis thaliana
- The complete mitogenome sequence of the coral lily (Lilium pumilum) and the Lanzhou lily (Lilium davidii) in China
- Ecology and Environmental Sciences
- Use of phosphatase and dehydrogenase activities in the assessment of calcium peroxide and citric acid effects in soil contaminated with petrol
- Analysis of ethanol dehydration using membrane separation processes
- Activity of Vip3Aa1 against Periplaneta americana
- Thermostable cellulase biosynthesis from Paenibacillus alvei and its utilization in lactic acid production by simultaneous saccharification and fermentation
- Spatiotemporal dynamics of terrestrial invertebrate assemblages in the riparian zone of the Wewe river, Ashanti region, Ghana
- Antifungal activity of selected volatile essential oils against Penicillium sp.
- Toxic effect of three imidazole ionic liquids on two terrestrial plants
- Biosurfactant production by a Bacillus megaterium strain
- Distribution and density of Lutraria rhynchaena Jonas, 1844 relate to sediment while reproduction shows multiple peaks per year in Cat Ba-Ha Long Bay, Vietnam
- Biomedical Sciences
- Treatment of Epilepsy Associated with Common Chromosomal Developmental Diseases
- A Mouse Model for Studying Stem Cell Effects on Regeneration of Hair Follicle Outer Root Sheaths
- Morphine modulates hippocampal neurogenesis and contextual memory extinction via miR-34c/Notch1 pathway in male ICR mice
- Composition, Anticholinesterase and Antipedicular Activities of Satureja capitata L. Volatile Oil
- Weight loss may be unrelated to dietary intake in the imiquimod-induced plaque psoriasis mice model
- Construction of recombinant lentiviral vector containing human stem cell leukemia gene and its expression in interstitial cells of cajal
- Knockdown of lncRNA KCNQ1OT1 inhibits glioma progression by regulating miR-338-3p/RRM2
- Protective effect of asiaticoside on radiation-induced proliferation inhibition and DNA damage of fibroblasts and mice death
- Prevalence of dyslipidemia in Tibetan monks from Gansu Province, Northwest China
- Sevoflurane inhibits proliferation, invasion, but enhances apoptosis of lung cancer cells by Wnt/β-catenin signaling via regulating lncRNA PCAT6/ miR-326 axis
- MiR-542-3p suppresses neuroblastoma cell proliferation and invasion by downregulation of KDM1A and ZNF346
- Calcium Phosphate Cement Causes Nucleus Pulposus Cell Degeneration Through the ERK Signaling Pathway
- Human Dental Pulp Stem Cells Exhibit Osteogenic Differentiation Potential
- MiR-489-3p inhibits cell proliferation, migration, and invasion, and induces apoptosis, by targeting the BDNF-mediated PI3K/AKT pathway in glioblastoma
- Long non-coding RNA TUG1 knockdown hinders the tumorigenesis of multiple myeloma by regulating the microRNA-34a-5p/NOTCH1 signaling pathway
- Large Brunner’s gland adenoma of the duodenum for almost 10 years
- Neurotrophin-3 accelerates reendothelialization through inducing EPC mobilization and homing
- Hepatoprotective effects of chamazulene against alcohol-induced liver damage by alleviation of oxidative stress in rat models
- FXYD6 overexpression in HBV-related hepatocellular carcinoma with cirrhosis
- Risk factors for elevated serum colorectal cancer markers in patients with type 2 diabetes mellitus
- Effect of hepatic sympathetic nerve removal on energy metabolism in an animal model of cognitive impairment and its relationship to Glut2 expression
- Progress in research on the role of fibrinogen in lung cancer
- Advanced glycation end product levels were correlated with inflammation and carotid atherosclerosis in type 2 diabetes patients
- MiR-223-3p regulates cell viability, migration, invasion, and apoptosis of non-small cell lung cancer cells by targeting RHOB
- Knockdown of DDX46 inhibits trophoblast cell proliferation and migration through the PI3K/Akt/mTOR signaling pathway in preeclampsia
- Buformin suppresses osteosarcoma via targeting AMPK signaling pathway
- Effect of FibroScan test in antiviral therapy for HBV-infected patients with ALT <2 upper limit of normal
- LncRNA SNHG15 regulates osteosarcoma progression in vitro and in vivo via sponging miR-346 and regulating TRAF4 expression
- LINC00202 promotes retinoblastoma progression by regulating cell proliferation, apoptosis, and aerobic glycolysis through miR-204-5p/HMGCR axis
- Coexisting flavonoids and administration route effect on pharmacokinetics of Puerarin in MCAO rats
- GeneXpert Technology for the diagnosis of HIV-associated tuberculosis: Is scale-up worth it?
- Circ_001569 regulates FLOT2 expression to promote the proliferation, migration, invasion and EMT of osteosarcoma cells through sponging miR-185-5p
- Lnc-PICSAR contributes to cisplatin resistance by miR-485-5p/REV3L axis in cutaneous squamous cell carcinoma
- BRCA1 subcellular localization regulated by PI3K signaling pathway in triple-negative breast cancer MDA-MB-231 cells and hormone-sensitive T47D cells
- MYL6B drives the capabilities of proliferation, invasion, and migration in rectal adenocarcinoma through the EMT process
- Inhibition of lncRNA LINC00461/miR-216a/aquaporin 4 pathway suppresses cell proliferation, migration, invasion, and chemoresistance in glioma
- Upregulation of miR-150-5p alleviates LPS-induced inflammatory response and apoptosis of RAW264.7 macrophages by targeting Notch1
- Long non-coding RNA LINC00704 promotes cell proliferation, migration, and invasion in papillary thyroid carcinoma via miR-204-5p/HMGB1 axis
- Neuroanatomy of melanocortin-4 receptor pathway in the mouse brain
- Lipopolysaccharides promote pulmonary fibrosis in silicosis through the aggravation of apoptosis and inflammation in alveolar macrophages
- Influences of advanced glycosylation end products on the inner blood–retinal barrier in a co-culture cell model in vitro
- MiR-4328 inhibits proliferation, metastasis and induces apoptosis in keloid fibroblasts by targeting BCL2 expression
- Aberrant expression of microRNA-132-3p and microRNA-146a-5p in Parkinson’s disease patients
- Long non-coding RNA SNHG3 accelerates progression in glioma by modulating miR-384/HDGF axis
- Long non-coding RNA NEAT1 mediates MPTP/MPP+-induced apoptosis via regulating the miR-124/KLF4 axis in Parkinson’s disease
- PCR-detectable Candida DNA exists a short period in the blood of systemic candidiasis murine model
- CircHIPK3/miR-381-3p axis modulates proliferation, migration, and glycolysis of lung cancer cells by regulating the AKT/mTOR signaling pathway
- Reversine and herbal Xiang–Sha–Liu–Jun–Zi decoction ameliorate thioacetamide-induced hepatic injury by regulating the RelA/NF-κB/caspase signaling pathway
- Therapeutic effects of coronary granulocyte colony-stimulating factor on rats with chronic ischemic heart disease
- The effects of yam gruel on lowering fasted blood glucose in T2DM rats
- Circ_0084043 promotes cell proliferation and glycolysis but blocks cell apoptosis in melanoma via circ_0084043-miR-31-KLF3 axis
- CircSAMD4A contributes to cell doxorubicin resistance in osteosarcoma by regulating the miR-218-5p/KLF8 axis
- Relationship of FTO gene variations with NAFLD risk in Chinese men
- The prognostic and predictive value of platelet parameters in diabetic and nondiabetic patients with sudden sensorineural hearing loss
- LncRNA SNHG15 contributes to doxorubicin resistance of osteosarcoma cells through targeting the miR-381-3p/GFRA1 axis
- miR-339-3p regulated acute pancreatitis induced by caerulein through targeting TNF receptor-associated factor 3 in AR42J cells
- LncRNA RP1-85F18.6 affects osteoblast cells by regulating the cell cycle
- MiR-203-3p inhibits the oxidative stress, inflammatory responses and apoptosis of mice podocytes induced by high glucose through regulating Sema3A expression
- MiR-30c-5p/ROCK2 axis regulates cell proliferation, apoptosis and EMT via the PI3K/AKT signaling pathway in HG-induced HK-2 cells
- CTRP9 protects against MIA-induced inflammation and knee cartilage damage by deactivating the MAPK/NF-κB pathway in rats with osteoarthritis
- Relationship between hemodynamic parameters and portal venous pressure in cirrhosis patients with portal hypertension
- Long noncoding RNA FTX ameliorates hydrogen peroxide-induced cardiomyocyte injury by regulating the miR-150/KLF13 axis
- Ropivacaine inhibits proliferation, migration, and invasion while inducing apoptosis of glioma cells by regulating the SNHG16/miR-424-5p axis
- CD11b is involved in coxsackievirus B3-induced viral myocarditis in mice by inducing Th17 cells
- Decitabine shows anti-acute myeloid leukemia potential via regulating the miR-212-5p/CCNT2 axis
- Testosterone aggravates cerebral vascular injury by reducing plasma HDL levels
- Bioengineering and Biotechnology
- PL/Vancomycin/Nano-hydroxyapatite Sustained-release Material to Treat Infectious Bone Defect
- The thickness of surface grafting layer on bio-materials directly mediates the immuno-reacitivity of macrophages in vitro
- Silver nanoparticles: synthesis, characterisation and biomedical applications
- Food Science
- Bread making potential of Triticum aestivum and Triticum spelta species
- Modeling the effect of heat treatment on fatty acid composition in home-made olive oil preparations
- Effect of addition of dried potato pulp on selected quality characteristics of shortcrust pastry cookies
- Preparation of konjac oligoglucomannans with different molecular weights and their in vitro and in vivo antioxidant activities
- Animal Sciences
- Changes in the fecal microbiome of the Yangtze finless porpoise during a short-term therapeutic treatment
- Agriculture
- Influence of inoculation with Lactobacillus on fermentation, production of 1,2-propanediol and 1-propanol as well as Maize silage aerobic stability
- Application of extrusion-cooking technology in hatchery waste management
- In-field screening for host plant resistance to Delia radicum and Brevicoryne brassicae within selected rapeseed cultivars and new interspecific hybrids
- Studying of the promotion mechanism of Bacillus subtilis QM3 on wheat seed germination based on β-amylase
- Rapid visual detection of FecB gene expression in sheep
- Effects of Bacillus megaterium on growth performance, serum biochemical parameters, antioxidant capacity, and immune function in suckling calves
- Effects of center pivot sprinkler fertigation on the yield of continuously cropped soybean
- Special Issue On New Approach To Obtain Bioactive Compounds And New Metabolites From Agro-Industrial By-Products
- Technological and antioxidant properties of proteins obtained from waste potato juice
- The aspects of microbial biomass use in the utilization of selected waste from the agro-food industry
- Special Issue on Computing and Artificial Techniques for Life Science Applications - Part I
- Automatic detection and segmentation of adenomatous colorectal polyps during colonoscopy using Mask R-CNN
- The impedance analysis of small intestine fusion by pulse source
- Errata
- Erratum to “Diagnostic performance of serum CK-MB, TNF-α and hs-CRP in children with viral myocarditis”
- Erratum to “MYL6B drives the capabilities of proliferation, invasion, and migration in rectal adenocarcinoma through the EMT process”
- Erratum to “Thermostable cellulase biosynthesis from Paenibacillus alvei and its utilization in lactic acid production by simultaneous saccharification and fermentation”