Calcifying nanoparticles initiate the calcification process of mesenchymal stem cells in vitro through the activation of the TGF-β1/Smad signaling pathway and promote the decay of echinococcosis
Abstract
The role of the calcifying nanoparticles (CNPs) in the calcification process of the outer cyst wall in hepatic cystic echinococcosis (HCE) remains unknown. CNPs were isolated from the tissues of the patients with HCE. Western blotting, alkaline phosphatase staining, and alizarin staining were performed to detect the cellular calcium ion deposition induced by the CNPs. CCK-8 and flow cytometry assays were conducted to determine the effect of CNPs on the apoptosis of mesenchymal stem cells (MSCs). Western blot experiments were performed to examine the expression levels of apoptosis-related factors and TGF-β1/Smad signaling pathway constituents. Treatment with CNPs induced the differentiation of MSCs. Calcium-related proteins, including OPN, BMP-2, and RUNX2, were upregulated after the CNP treatment. Similarly, CNP exposure increased the cellular calcium ion deposition in MSCs. In addition, the expression of Bax and Caspase-8 was elevated by the CNPs in MSCs. Treatment with CNPs promoted MSC apoptosis and inhibited the MSC growth. The TGF-β1/Smad signaling pathway was also activated after the CNP treatment. This study indicated that CNPs may play a critical role in initiating calcification of the outer cyst wall of HCE and promote the decay of echinococcosis, providing a new strategy for the treatment of hepatic echinococcosis.
1 Introduction
Hepatic echinococcosis (HE) is a parasitic disease affecting humans and animals. Hepatic cystic echinococcosis (HCE) is caused by an infection with Echinococcus granulosus in the liver [1], and this parasite accounts for more than 90% of all the HCE cases, threatening animal husbandry and human health [2,3]. Surgery is a common treatment modality for HCE, but it causes postoperative complications, and the recurrence rate is high even after surgical treatment. Therefore, drug therapy still plays an irreplaceable role in treating HCE. However, drugs for HCE only exhibit effective therapeutic effects in in vitro experiments, which may be due to the complex environment in vivo, which limits the efficacy of the drugs [4,5]. Therefore, it is necessary to explore the pathogenesis and pathological changes of HCE and develop novel clinical treatment strategies.
The primary harm of HCE is that it causes and increases hydatid cysts, which compress surrounding tissues, especially liver tissues and intrahepatic ducts, and exerts the corresponding toxic effects, thus aggravating liver damage. In severe cases, hydatid cysts can break into the intrahepatic bile duct system and induce a series of complications, such as jaundice, hydatid cyst infection, and bile duct infection, which threaten the lives of patients [6]. Clinical studies have found that in the growth and development of HCE, the rates of calcification and necrosis of the cyst can be as high as 5–15% [7,8]. Previous studies have demonstrated a correlation between a host immune response and the calcification of the hydatid cyst wall [9,10]. Studies have also shown that the calcification of the outer cyst wall of the hydatid cysts hinders nutrient intake, thereby leading to parasite death [11]. Therefore, inducing and accelerating the hepatic hydatid cyst wall calcification may be a new way to treat HCE.
Calcifying nanoparticles (CNPs), also known as nanobacteria, exist in a variety of human tissues and are spherical ball- or rod-shaped, with diameters ranging from 100 to 600 nm [12]. CNPs are a class of nanoscale protein complexes with bionic properties, such as self-replication, self-mineralization, slow metabolism, and resistance to heat and acid [13,14]. CNPs, which are distributed around the cellular nucleus, may take the human serum fetuin-A as the main component to form nanoscale hydroxyapatite calcification crystals (nano-hydroxy-apatite-collagen [NHAC]) and generate a mineralized shell covering their surroundings to form the crystal core, thus causing pathological calcification of cells and inducing cell injury and death [15,16]. CNPs can secrete calcified lipopolysaccharides, which contribute to a series of inflammatory reactions. Growing evidence indicates that CNPs are associated with the pathological calcification of various human tissues, as well as the occurrence and development of chronic inflammatory diseases, such as coronary artery disease, calcified aortic stenosis, atherosclerosis, kidney stones, gallbladder stones, placental calcification, and chronic periodontitis [17,18]. Moreover, dystrophic calcification caused by pathological changes in the body leads to the formation and accumulation of calcium salts in the cyst wall of cystic hepatic hydatids, which is closely related to local infection, inflammation, and cell damage [19,20]. However, the role of CNPs in the calcification process of the outer cyst wall of HCE and its related mechanisms remain unknown.
Mesenchymal stem cells (MSCs) have been reported to be involved in the formation of the cyst wall of HCE and have osteogenic differentiation ability, which could have the potential to induce the calcification of the HCE wall [21,22]. Therefore, in this study, CNPs were isolated from the calcified outer cyst wall and the contents of the hepatic hydatid. MSCs were used to explore the effects of CNPs on the calcification of the outer cyst wall of the hepatic hydatid and the related underlying mechanisms.
2 Materials and methods
2.1 Patient samples
A total of 37 patients (22 males and 15 females) with HCE were recruited at the First Affiliated Hospital of the Medical College of Shihezi University between January 2018 and December 2018. The mean age of these patients was 43.5 ± 7.6 years. All the patients were diagnosed via computed tomography, and the number, size, location, World Health Organization’s image classification, and the hydatid calcification were determined. Postoperative operation was performed to determine whether biliary fistula occurred during and after surgery. Exclusion criteria were the presence of hepatic alveolar echinococcosis, no clinical classification of hepatic hydatids, and no surgical treatment.
-
Informed consent: Informed consent has been obtained from all individuals included in this study.
-
Ethical approval: The research related to human use complied with for all the relevant national regulations and institutional policies, is in accordance with the tenets of the Helsinki Declaration, and has been approved by the Institutional Ethics Committee of the First Affiliated Hospital of the Medical College of Shihezi University (approval number: A2017-122-01, date: 2017/3/5).
2.2 Preparation of CNPs and NHAC
The outer cyst wall and contents of the hydatid cysts that were surgically separated from the patient tissues were washed with phosphate-buffered saline (PBS), ground into a homogenate, and incubated with 1 mol/L hydrochloric acid (HCl) at 37°C for 30 min. The pH was adjusted to 7.0–7.4 by adding 1 mol/L Tris-HCl. After the sample had settled naturally, the supernatant was centrifuged at 6,000×g for 10 min and then at 14,000×g for 40 min at 4°C. The obtained supernatant was sterile-filtered (0.22 µm; Millipore Carrigtwohill, Cork, Ireland) and cultured in RPMI-1640 (Gibco, CA, USA) containing 10% γ-irradiated fetal bovine serum (FBS; Gibco, CA, USA) at 37°C in a humidified atmosphere of 5% CO2. After 4 weeks of inoculation, the mixture was centrifuged at 16,000×g for 50 min, and the sediments were CNPs. During the 4-week culture, the upper layer of the culture medium was removed every week, and an equal amount of fresh RPMI-1640 medium was added. For cellular analysis, the concentration was adjusted to 3 or 6 MacFarland (MCF) before experimental use. NHAC was purchased from DK Nano Technology, Beijing, China, and dissolved in PBS and sonicated for 6 h to prepare 3.0 MCF NHAC for experimental use.
2.3 CNP morphological analysis
The morphology of the CNPs was examined using transmission electron microscopy (TEM) and scanning electron microscopy (SEM; Hitachi, Tokyo, Japan). For the TEM analysis, the CNPs were fixed in 2.5% glutaraldehyde overnight, resuspended in 0.5 mL ddH2O, and embedded on a membrane-coated copper screen. Subsequently, the CNPs were dyed with 10 mL/L phosphotungstic acid for 90 s and observed by TEM at 80 kV. For the SEM analysis, the CNPs were fixed in 2.5% glutaraldehyde for 1–2 h and dehydrated by 50, 70, 80, 90, and 100% ethanol gradient treatment for 10 min. Finally, the CNPs were subjected to cryodesiccation and metal coating, and the samples were then subjected to SEM observation.
2.4 Cell culture
Bone marrow-derived MSCs were isolated from C57BL/6 mice (2 weeks old) and identified using common protocols [23]. The prepared MSCs were grown in MEM alpha modification, with L-Glutamine, with ribo- and deoxyribonucleosides (Invitrogen, CA, USA) supplemented with 100 U/mL penicillin/streptomycin (Invitrogen) and 20% FBS, and were maintained at 37°C in a 5% CO2 atmosphere. For analysis, cultured MSCs were divided into four groups: control group, NHAC group (3 MCF), low-CNP group (L-CNP, 3 MCF), and high-CNP group (H-CNP, 6 MCF). The mouse experiments were conducted in accordance with the National Medical Advisory Committee (NMAC) guidelines, and the approved procedures of the Institutional Animal Care and Use Committee at the First Affiliated Hospital of Medical College of Shihezi University were employed (approval number: A2017-122-01, date: 2017/3/5).
2.5 CCK-8 cell viability assay
MSCs in the logarithmic growth phase were seeded into 96-well plates at a density of 2 × 103 cells per well and treated with PBS, NHAC (3.0 MCF), L-CNPs (3.0 MCF), and H-CNPs (6.0 MCF). At 3 and 6 days post-treatment, 10 μL of CCK-8 solution (Beyotime Biotechnology, Shanghai, China) was added to the culture medium and incubated at 37°C for 6 h, after which the optical density at 450 nm was measured using a microplate spectrophotometer (Bio-Rad, CA, USA).
2.6 Apoptosis assay
Cultured MSCs from the different treatment groups were harvested via centrifugation at 1,000×g for 5 min and resuspended in 100 µL of 1× binding buffer, followed by incubation with Annexin V-FITC/PI (BD Biosciences, NJ, USA) at 4°C for 30 min in the dark according to the manufacturer’s instructions. MSC apoptosis was determined using a flow cytometer (BD Biosciences).
2.7 Western blot
MSCs from the different treatment groups were harvested and lysed in ice-cold RIPA buffer (Beyotime Biotechnology, Shanghai, China) supplemented with 1 mM PMSF (Millipore Carrigtwohill, Cork, Ireland). The total extracted protein was quantified using a BCA Protein Assay Kit (Beyotime Biotechnology, Shanghai, China) and fractionated by SDS-PAGE. The separated proteins were transferred onto polyvinylidene difluoride (Millipore Carrigtwohill, Cork, Ireland) membranes, followed by blocking in 5% non-fat milk for 1 h at room temperature. Subsequently, the membrane was incubated with primary anti-RUNX2 antibody (1:1,000; Abcam), anti-OPN antibody (1:1,000; Abcam), anti-BMP-2 antibody (1:1,000; Abcam), anti-GAPDH antibody (1:1,000; Hangzhou Xianzhi Biological Co., Ltd.), anti-caspase-3 antibody (1:2,000; NOVUS), anti-Bcl-2 antibody (1:1,000; Proteintech Group, Inc.), anti-Bax antibody (1:1,000; Abcam), anti-Smad3 antibody (1:1,000; Abcam), and anti-TGF-β1 antibody (1:1,000; Proteintech Group, Inc.) overnight at 4°C. The membrane was thereafter incubated with the corresponding horseradish peroxidase-linked secondary antibodies (1:5,000; Wuhan Boster Biological Technology Co., Ltd) at room temperature for 1 h. The expression and images of protein bands were visualized and recorded using an ECL Plus Western Blotting Detection System (Bio-Rad, CA, USA).
2.8 Immunofluorescence assays
MSCs from the different treatment groups were fixed with 4% formaldehyde for 10 min, followed by 1% BSA incubation for 1 h at room temperature. After washing three times with PBS, the MSCs were probed at room temperature with the corresponding primary antibodies for 2 h. Then, the MSCs were incubated with secondary antibodies and DAPI for 1 h in the dark. Finally, the MSCs were washed with PBS, and images were taken using a fluorescence microscope.
2.9 Calcium ion deposition detection
Calcium ion deposition in MSCs from the different treatment groups was determined by alkaline phosphatase (ALP) staining and alizarin red S staining. ALP staining was performed using an alkaline phosphatase staining kit II (Stemgent, MA, USA) according to the manufacturer’s instructions. Alizarin-Red S staining analysis was conducted following the commercial guidelines (Solarbio Life Science, Beijing, China). The remaining Alizarin Red S solution was removed, after which the samples were observed, and the images were recorded under a microscope.
2.10 Statistical analysis
Data are presented as mean ± standard deviation (SD). Categorical data were expressed as frequencies and percentages. Statistical analysis was conducted using SPSS 21.0 (IBM, IL, USA) software, and GraphPad Prism 5 (GraphPad Software, San Diego, CA, USA) was used for figure plotting. Student’s t-test was employed for comparisons between two groups. One-way analysis of variance followed by a post-hoc Tukey test was used for comparisons among at least three groups. The threshold for statistical significance was set at P < 0.05.
3 Results
3.1 CNP ultrastructural morphology
According to the TEM observations, the cultured CNPs displayed a coccoid form with diameters ranging from 100 to 600 nm (Figure 1a–d), which indicated that the CNPs were involved in the splitting process of binary fission. Furthermore, SEM analysis revealed that the CNPs were of different sizes, with a certain degree of black compactness on the outer periphery, and that the inside was a concentric ring structure (Figure 1e–h). Both TEM and SEM revealed that the surfaces of the particles were uneven, with crystals resembling burrs, implying that the CNPs were successfully isolated from the tissues of patients with HCE.

The ultrastructural morphology of CNPs observed using TEM and SEM. (a–d) The TEM images of CNP isolates under different magnification times. (e–h) The SEM images of CNP isolates under different magnification times.
3.2 CNPs promoted the expression of calcification-related proteins in MSCs
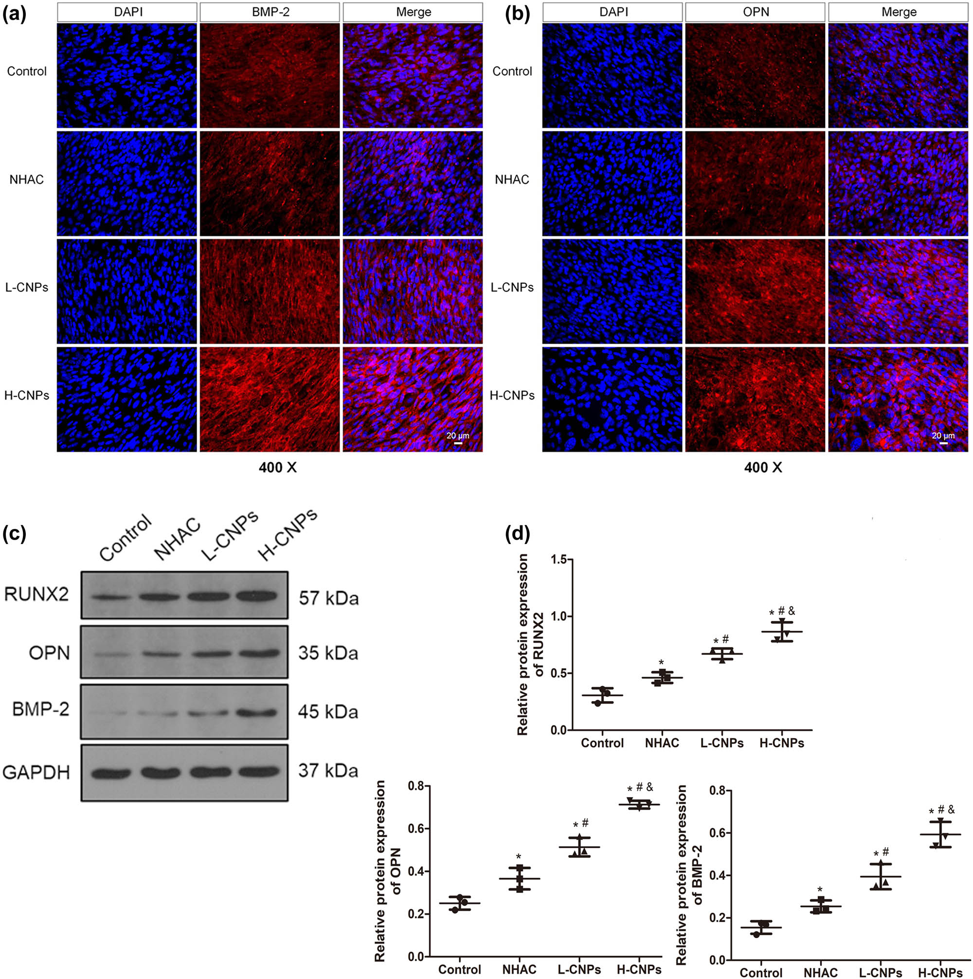
In order to investigate the effects of CNPs on the differentiation of MSCs, we examined the expression of calcification-related proteins, such as bone morphogenetic protein-2 (BMP-2) and osteopontin (OPN), in MSCs subjected to different treatments. As shown in the immunofluorescence assays and western blot experiments, the protein levels of BMP and OPN were markedly upregulated in the CNP group in a dose-dependent manner compared with those in the control and NAHC groups (P < 0.05, Figure 2). Additionally, as a nuclear transcription factor, RUNX2 plays a critical role in chondrocyte differentiation and osteoblast formation [24]. Our western blot assay revealed that the protein expression of RUNX2 was greatly upregulated by CNP treatment, and that the RUNX2 level was positively correlated with the concentration of CNPs (P < 0.05, Figure 2c and d).

Effects of CNPs on calcification-related proteins, including BMP-2, OPN, and RUNX2 in MSCs after 6 days of co-culture. (a) BMP-2 protein expression was determined using immunofluorescence assays. (b) OPN protein expression was measured using immunofluorescence assays. (c) Protein bands of BMP-2, OPN, and RUNX2 were visualized by western blotting. (d) The gray values of BMP-2, OPN, and RUNX2 were quantified using ImageJ software. *P < 0.05, compared to the control group; # P < 0.05, compared to the NHAC group; and P < 0.05, compared to the L-CNP group.
3.3 CNPs accelerated the calcification process of MSCs
To investigate the effect of CNPs on ALP activity, we analyzed the ALP activity in MSCs from the different treatment groups. It was found that the ALP level in the NHAC group was higher than that of the control group, and the CNP group exhibited the highest level of ALP (Figure 3a). To further confirm the roles of CNPs in the calcification of MSCs, calcium ion deposition and the fluorescence intensity of calcium ions in MSCs were quantitatively analyzed via alizarin-red S staining and flow cytometry. Compared with the control group, both the NAHC and CNP groups showed significant calcium ion deposition, and the MSCs incubated with CNP had the highest calcium ion deposition (P < 0.05, Figure 3b and c). In addition, with an increase in the concentration of CNPs, the calcium ion concentration in MSCs also significantly increased in a dose-dependent manner. These results imply that the CNPs could promote calcium deposition and calcium concentration in MSCs, thereby accelerating the process of MSC calcification.

Effects of CNPs on calcium ion deposition in MSCs. (a) ALP staining analysis of MSCs from different treatment groups. (b) Alizarin red S staining was used to analyze calcium deposition in MSCs after different treatments. (c) Fluorescence intensity of calcium ions in MSCs from different treatment groups was quantified using flow cytometry.
3.4 CNPs induced MSC apoptosis in vitro
To detect the effects of the CNPs on the MSC proliferation, CCK-8 analysis was performed. As presented in Figure 4a, compared with the control and NHAC groups, treatment with CNPs significantly inhibited the proliferation rate of MSCs (P < 0.05), and this inhibitory effect was dependent on the concentration and treatment duration. In addition, flow cytometric analysis revealed that CNP treatment markedly increased the apoptotic rate of MSCs in a concentration-dependent manner (P < 0.05; Figure 4b and c). Incubation with CNPs led to a larger number of MSCs in both early and late apoptosis compared to that in the control and NHAC groups (Figure 4c). Similar results were obtained in the western blot assays. CNP exposure induced higher protein expression of pro-apoptotic factors, such as Bax and Caspase-3, and suppressed Bcl-2 expression (Figure 4d). These results indicate that CNPs contribute to the apoptosis of MSCs in vitro.

Effects of CNPs on the proliferation and apoptosis of MSCs in vitro. (a) The growth of MSCs in control, NHAC, L-CNP, and H-CNP groups was measured using a CCK-8 assay. (b) Early apoptosis rates in the MSCs with different treatments were calculated. (c) The apoptosis of MSCs from different treatment groups was analyzed using flow cytometry. **P < 0.01; ***P < 0.001, compared to the control group. (d) The expression of apoptosis-related proteins (Caspase-3, Bcl2, and Bax) detected by western blotting. The panel below represents the gray values of protein bands. *P < 0.05, compared to the control group; # P < 0.05, compared to the NHAC group; and P < 0.05, compared to the L-CNP group.
3.5 CNPs activate the TGF-β signaling pathway to induce the calcification of MSCs
The transforming growth factor-β1 (TGF-β1)/Smad3 signaling pathway plays a critical role in the process of liver fibrosis and the regulation of tissue cell calcification. In the present study, western blot assays revealed that the expression of TGF-β1 and Smad3 was significantly upregulated in the MSCs treated with CNPs, compared with that in the NHAC group (P < 0.05), and that TGF-β1 and Smad3 exhibited the lowest expression levels in the control group (Figure 5). These results suggest that CNPs can activate the TGF-β signaling pathway in MSCs in vitro.

The protein expression of TGF-β1 and Smad3 evaluated by western blotting. *P < 0.05, compared to the control group; # P < 0.05, compared to the NHAC group; and P < 0.05, compared to the L-CNP group.
4 Discussion
In the current study, to explore the effects of CNPs on the calcification process of the outer cyst wall of HE, we first isolated and cultured CNPs from HE cyst wall tissue and identified these particles by TEM and SEM. To eliminate false-positive results, we ensured that there were no suspected particles in the reagents and consumables used during isolation and culture. All metal instruments and glassware applied in the test were used after sterilization, and the specimens were collected in strict accordance with aseptic operations. Under TEM, we observed that these nanoparticles were covered by a dense and burr-like outer shell, which was similar to the previously reported morphological characteristics [25,26,27]. SEM revealed that crystals existed on the surfaces of the nanoparticles, which confirmed that the CNPs had been successfully isolated and could be used for further cellular experiments.
The outer cyst wall of the HCE is mainly composed of fibroblasts. Like osteoblasts, fibroblasts can produce matrix vesicles and induce calcium salt deposition in the vesicles, suggesting that the calcification of the fibrous cyst wall around the hepatic hydatid may be related to the mechanism of bone formation [28]. In addition, MSCs can contribute to the formation of cyst walls in HCE [29]. Therefore, we selected MSCs with osteogenic phenotypic potential as co-culture objects to explore the effects of the CNPs on the MSC osteogenic calcification, and then investigated the potential mechanism of CNP-induced calcification of the hepatic hydatid outer capsule wall.
Furthermore, to investigate the effects of CNPs on the differentiation of MSCs, the MSCs were treated with different concentrations of CNPs, and the expression levels of calcification-related proteins (BMP-2, OPN, and RUNX2) were determined. The main component of the CNPs is hydroxyapatite, which can promote bone formation and the secretion of calcification-related proteins [30]. OPN is a highly phosphorylated glycoprotein that plays a critical role in cardiovascular diseases, kidney stone diseases, and biological mineralization [31]. RUNX2 has been reported to play a key role in the chondrocyte differentiation and osteoblast formation, as well as in the regulation of osteoblast differentiation and the triggering of bone matrix protein expression [32]. Moreover, BMP-2 can promote the differentiation of hepatic hydatid cyst wall cells into osteoblasts. In addition, MSCs can generate BMP-2 via autocrine/paracrine secretion and elevate RUNX2 expression, all of which accelerate calcification [33,34]. These factors can induce calcium salt deposition in MSCs and trigger the formation of calcified cyst walls in hepatic hydatids. Additionally, previous studies have shown that the CNPs could promote the differentiation of MSCs into osteoblasts, and the CNPs’ microenvironment may be crucial for the MSC differentiation and calcification [13,35]. Our quantitative analyses revealed that the CNPs increased the protein levels of BMP-2, OPN, and RUNX2 in MSCs in a dose-dependent manner, indicating that CNPs may act as inducers to differentiate MSCs into osteoblast-like cells and indirectly promote calcification.
Collagen fibers have a certain affinity for ALP, which can effectively accelerate the accumulation of phosphates and initiate calcification [36,37,38]. According to our staining results, incubation with the CNPs significantly upregulated the ALP activity in MSCs. Additionally, alizarin-red S staining and flow cytometric analysis demonstrated that the CNP treatment significantly increased the calcium ion deposition in MSCs, confirming that CNPs could facilitate calcium deposition in MSCs and accelerate the process of cell calcification.
Apoptosis is considered one of the major mechanisms of cardiovascular calcification, particularly the adverse calcification caused by atherosclerosis [39,40]. Calcified cardiovascular valves are caused by a combination of apoptotic bodies, death organelles, senescent cells, and many cell fragments with calcium, gradually resulting in calcium deposition [41,42]. In this study, both CCK-8 and flow cytometry experiments confirmed that the CNP treatment promoted MSC apoptosis. Pro-apoptotic factors such as Bax and Caspase-3 displayed higher expression in the CNP groups than in the control group, while the apoptosis inhibitor Bcl-2 was downregulated by the CNP treatment. Taken together, we hypothesized that the accumulation of cell debris generated by the CNPs could induce MSC apoptosis and that calcified nanoparticles could form a mineralized core. Together with the calcium metabolism disorder caused by hydroxyapatite, they can jointly induce the calcification of the cyst wall cells. Increased calcification may hinder the cells’ access to nutrients, leading to local metabolic disorders of the cells, which in turn leads to apoptosis [13,43].
It has been reported that TGF-β is expressed in the outer cyst wall tissue of the hepatic cystic hydatid [44]. TGF-β is not only involved in the process of liver fibrosis but also participates in cell calcification and apoptosis [45]. Smad transduces the TGF-β receptor signal into the nucleus [46] and initiates the transcription of downstream targeted genes, which play an important role in TGF-β1-mediated liver fibrosis [47,48,49]. In our study, we observed that TGF-β1 and Smad expression was elevated under the CNP treatment, which indicated that CNPs may effectively activate the TGF-β1/Smad3 signaling pathway and further accelerate the calcification process of MSCs.
Interestingly, NHAC also affects the proliferation, apoptosis, calcification, and other aspects of MSCs [50]. However, the action of the MSCs treated with the CNPs was significantly affected compared with that of NHAC-induced MSCs. Although the main component of CNPs is hydroxyapatite, CNPs have a stronger calcification induction effect than NHAC alone. This may be related to the toxicity of the CNPs, which requires further research.
This study had some limitations. First, the frequency of the diameter, specific composition, and the biomechanical and physicochemical properties of the CNPs should be determined in the following studies. Second, the expression of phospho-Smad1/5 and phospho-Smad3 needs to be further examined, and the potential modulatory effects of CNPs on distinct mesenchymal stem cell differentiation pathways require further investigation. Additionally, further experiments will be performed to investigate deeper mechanics through interference experiments (knockdown or overexpression) or the effects of different time points on MSCs and gene/protein expression.
5 Conclusion
In conclusion, CNPs from the calcified outer cyst wall of cystic hepatic hydatids may serve as calcification inducers, leading to calcium ion deposition in MSCs by upregulating the expression of calcification-related proteins (BPM-2, OPN, and RUNX2). In addition, CNPs may promote the differentiation of MSCs into osteoblast-like cells and induce apoptosis of MSCs by activating the TGF-β1/Smad3 signaling pathway, thus persistently causing calcium metabolism disorder in cells and aggravating surface cell calcification. The findings of our study also indicate that the CNPs may be an important factor in initiating the calcification of the outer cyst wall of HCE and promoting the decline of hydatid cysts. This study provides a new research direction for further investigation of the natural course and the clinical treatment of HCE.
-
Funding information: This study was supported by the Non-profit Central Research Institute Fund of the Chinese Academy of Medical Sciences (2020-PT330-003).
-
Author contributions: Conceptualization, Xiangwei Wu and Xinyu Peng; data curation, Jian Yang; formal analysis, Jian Yang and Meiyan Wang; funding acquisition, Xiangwei Wu; investigation, Jian Yang, Jing Yang, Zhiqiang Chu, and Xueling Chen; methodology, Jian Yang and Xueling Chen; project administration, Jian Yang; resources, Xiangwei Wu and Xinyu Peng; software, Meiyan Wang; supervision, Xinyu Peng; validation, Jing Yang and Zhiqiang Chu; visualization, Jing Yang and Zhiqiang Chu; writing – original draft, Jian Yang; writing – review and editing, Xiangwei Wu and Xinyu Peng.
-
Conflict of interest: Authors state no conflict of interest.
-
Data availability statement: The datasets generated during and/or analyzed during the current study are available from the corresponding author on reasonable request.
References
[1] Dehkordi AB, Sanei B, Yousefi M, Sharafi SM, Safarnezhad F, Jafari R, et al. Albendazole and treatment of hydatid cyst: review of the literature. Infect Disord Drug Targets. 2019;19(2):101–4.10.2174/1871526518666180629134511Search in Google Scholar PubMed
[2] Brunetti E, Tamarozzi F, Macpherson C, Filice C, Piontek MS, Kabaalioglu A, et al. Ultrasound and cystic echinococcosis. Ultrasound Int Open. 2018;4(3):E70–8.10.1055/a-0650-3807Search in Google Scholar PubMed PubMed Central
[3] Tamarozzi F, Akhan O, Cretu CM, Vutova K, Fabiani M, Orsten S, et al. Epidemiological factors associated with human cystic echinococcosis: a semi-structured questionnaire from a large population-based ultrasound cross-sectional study in eastern Europe and Turkey. Parasit Vectors. 2019;12(1):371.10.1186/s13071-019-3634-1Search in Google Scholar PubMed PubMed Central
[4] Siles-Lucas M, Casulli A, Cirilli R, Carmena D. Progress in the pharmacological treatment of human cystic and alveolar echinococcosis: Compounds and therapeutic targets. PLoS Negl Trop Dis. 2018;12(4):e0006422.10.1371/journal.pntd.0006422Search in Google Scholar PubMed PubMed Central
[5] Yu XK, Zhang L, Ma WJ, Bi WZ, Ju SG. An Overview of Hepatic Echinococcosis and the Characteristic CT and MRI Imaging Manifestations. Infect Drug Resist. 2021;14:4447–55.10.2147/IDR.S331957Search in Google Scholar PubMed PubMed Central
[6] Castillo S, Manterola C, Grande L, Rojas C. Infected hepatic echinococcosis. Clinical, therapeutic, and prognostic aspects. A systematic review. Ann Hepatol. 2021;22:100237.10.1016/j.aohep.2020.07.009Search in Google Scholar PubMed
[7] Labsi M, Soufli I, Khelifi L, Amir ZC, Touil-Boukoffa C. In vivo treatment with IL-17A attenuates hydatid cyst growth and liver fibrogenesis in an experimental model of echinococcosis. Acta Trop. 2018;181:6–10.10.1016/j.actatropica.2018.01.014Search in Google Scholar PubMed
[8] Peng X, Li J, Wu X, Zhang S, Niu J, Chen X, et al. Detection of Osteopontin in the pericyst of human hepatic Echinococcus granulosus. Acta Trop. 2006;100(3):163–71.10.1016/j.actatropica.2006.08.013Search in Google Scholar PubMed
[9] Gottstein B, Soboslay P, Ortona E, Wang J, Siracusano A, Vuitton D. Immunology of alveolar and cystic echinococcosis (AE and CE). Adv Parasitol. 2017;96:1–54.10.1016/bs.apar.2016.09.005Search in Google Scholar PubMed
[10] Rogan MT, Bodell AJ, Craig PS. Post-encystment/established immunity in cystic echinococcosis: is it really that simple? Parasite Immunol. 2015;37(1):1–9.10.1111/pim.12149Search in Google Scholar PubMed
[11] Woolsey ID, Miller AL. Echinococcus granulosus sensu lato and Echinococcus multilocularis: A review. Res Vet Sci. 2021;135:517–22.10.1016/j.rvsc.2020.11.010Search in Google Scholar PubMed
[12] Zeper LW, de Baaij JHF. Magnesium and calciprotein particles in vascular calcification: the good cop and the bad cop. Curr Opnephrol Hypert. 2019;28(4):368–74.10.1097/MNH.0000000000000509Search in Google Scholar PubMed
[13] Can Demirdöğen B. Potential role of calcifying nanoparticles in the etiology of multiple sclerosis. Med Hypoth. 2019;128:25–7.10.1016/j.mehy.2019.05.005Search in Google Scholar PubMed
[14] Wu J, Tao Z, Deng Y, Liu Q, Liu Y, Guan X, et al. Calcifying nanoparticles induce cytotoxicity mediated by ROS-JNK signaling pathways. Urolithiasis. 2019;47(2):125–35.10.1007/s00240-018-1048-8Search in Google Scholar PubMed
[15] Atmaca HT, Gazyagci AN, Terzi OS, Sumer T. Role of stellate cells in hepatic echinococcosis in cattle. J Parasit Dis. 2019;43(4):576–82.10.1007/s12639-019-01129-zSearch in Google Scholar PubMed PubMed Central
[16] Kang MK, Kim KH, Choi JH. Hepatic cystic echinococcosis due to Echinococcus granulosus, grossly observed by needle aspiration. Korean J Intern Med. 2019;34(6):1394–5.10.3904/kjim.2018.155Search in Google Scholar PubMed PubMed Central
[17] Fayez Hassan N, Khaled Ibrahim M, Yousef El Tablawy S, Abd Allah Farrag H. Characterization of biofilm producer nanobacteria isolated from kidney stones of some Egyptian patients. Pak J Biol Sci PJBS. 2021;24(9):953–70.10.3923/pjbs.2021.953.970Search in Google Scholar PubMed
[18] Sardarabadi H, Mashreghi M, Jamialahmadi K, Matin MM, Darroudi M. Selenium nanoparticle as a bright promising anti-nanobacterial agent. Microb Pathog. 2019;126:6–13.10.1016/j.micpath.2018.10.026Search in Google Scholar PubMed
[19] Chaiin P, Yostaworakul J, Rungnim C, Khemthong P, Yata T, Boonrungsiman S. Self-calcifying lipid nanocarrier for bone tissue engineering. Biochim Biophys Acta Gen Subj. 2022;1866(2):130047.10.1016/j.bbagen.2021.130047Search in Google Scholar PubMed
[20] Chin DD, Wang J, Mel de Fontenay M, Plotkin A, Magee GA, Chung EJ. Hydroxyapatite-binding micelles for the detection of vascular calcification in atherosclerosis. J Mater Chem B. 2019;7(41):6449–57.10.1039/C9TB01918ASearch in Google Scholar
[21] Wilson CS, Jenkins DJ, Barnes TS, Brookes VJ. Evaluation of the diagnostic sensitivity and specificity of meat inspection for hepatic hydatid disease in beef cattle in an Australian abattoir. Prev Vet Med. 2019;167:9–15.10.1016/j.prevetmed.2019.03.014Search in Google Scholar PubMed
[22] Zhang Y, Zhu R, Liu D, Gong M, Hu W, Yi Q, et al. Tetracycline attenuates calcifying nanoparticles-induced renal epithelial injury through suppression of inflammation, oxidative stress, and apoptosis in rat models. Transl Androl Urol. 2019;8(6):619–30.10.21037/tau.2019.11.14Search in Google Scholar PubMed PubMed Central
[23] Otsuka-Yamaguchi R, Kitada M, Kuroda Y, Kushida Y, Wakao S, Dezawa M. Isolation and characterization of bone marrow-derived mesenchymal stem cells in Xenopus laevis. Stem Cell Res. 2021;53:102341.10.1016/j.scr.2021.102341Search in Google Scholar PubMed
[24] Komori T. Runx2, an inducer of osteoblast and chondrocyte differentiation. Histochem Cell Biol. 2018;149(4):313–23.10.1007/s00418-018-1640-6Search in Google Scholar PubMed
[25] Altundag K. Association between nanobacteria and microcalcifications in breast. J buon. 2021;26(1):280–1.Search in Google Scholar
[26] Lin XC, Gao X, Lu GS, Song B, Zhang QH. Role of calcifying nanoparticles in the development of testicular microlithiasis in vivo. BMC Urol. 2017;17(1):99.10.1186/s12894-017-0289-0Search in Google Scholar PubMed PubMed Central
[27] Wu JH, Deng YL, Liu Q, Yu JC, Liu YL, He ZQ, et al. Induction of apoptosis and autophagy by calcifying nanoparticles in human bladder cancer cells. Tumour Biol J Int Soc Oncodev Biol Med. 2017;39(6):1010428317707688.10.1177/1010428317707688Search in Google Scholar PubMed
[28] Jiménez M, Stoore C, Hidalgo C, Corrêa F, Hernández M, Benavides J, et al. Lymphocyte populations in the adventitial layer of hydatid cysts in cattle: relationship with cyst fertility status and fasciola hepatica co-infection. Vet Pathol. 2020;57(1):108–14.10.1177/0300985819875721Search in Google Scholar PubMed
[29] Shams M, Javanmardi E, Nosrati MC, Ghasemi E, Shamsinia S, Yousefi A, et al. Bioinformatics features and immunogenic epitopes of Echinococcus granulosus Myophilin as a promising target for vaccination against cystic echinococcosis. Infect Genet Evol. 2021;89:104714.10.1016/j.meegid.2021.104714Search in Google Scholar PubMed
[30] Vimalraj S. Alkaline phosphatase: Structure, expression and its function in bone mineralization. Gene. 2020;754:144855.10.1016/j.gene.2020.144855Search in Google Scholar PubMed
[31] Si J, Wang C, Zhang D, Wang B, Zhou Y. Osteopontin in bone metabolism and bone diseases. Med Sci Monit. 2020;26:e919159.10.12659/MSM.919159Search in Google Scholar PubMed PubMed Central
[32] Kim WJ, Shin HL, Kim BS, Kim HJ, Ryoo HM. RUNX2-modifying enzymes: therapeutic targets for bone diseases. Exp Mol Med. 2020;52(8):1178–84.10.1038/s12276-020-0471-4Search in Google Scholar PubMed PubMed Central
[33] Halloran D, Durbano HW, Nohe A. Bone Morphogenetic Protein-2 in Development and Bone Homeostasis. J Develop Biol. 2020;8:3.10.3390/jdb8030019Search in Google Scholar PubMed PubMed Central
[34] Han S, Paeng KW, Park S, Jung UW, Cha JK, Hong J. Programmed BMP-2 release from biphasic calcium phosphates for optimal bone regeneration. Biomaterials. 2021;272:120785.10.1016/j.biomaterials.2021.120785Search in Google Scholar PubMed
[35] Zhang SM, Tian F, Jiang XQ, Li J, Xu C, Guo XK, et al. Evidence for calcifying nanoparticles in gingival crevicular fluid and dental calculus in periodontitis. J Periodontol. 2009;80(9):1462–70.10.1902/jop.2009.080659Search in Google Scholar PubMed
[36] Lee SJ, Lee IK, Jeon JH. Vascular calcification-new insights into its mechanism. Int J Mol Sci. 2020;21(8):2685.10.3390/ijms21082685Search in Google Scholar PubMed PubMed Central
[37] Ma WQ, Sun XJ, Zhu Y, Liu NF. Metformin attenuates hyperlipidaemia-associated vascular calcification through anti-ferroptotic effects. Free Radic Biol Med. 2021;165:229–42.10.1016/j.freeradbiomed.2021.01.033Search in Google Scholar PubMed
[38] Yuan C, Ni L, Zhang C, Hu X, Wu X. Vascular calcification: New insights into endothelial cells. Microvas Res. 2021;134:104105.10.1016/j.mvr.2020.104105Search in Google Scholar PubMed
[39] Rogers MA, Aikawa E. Cardiovascular calcification: artificial intelligence and big data accelerate mechanistic discovery. Nat Rev Cardiol. 2019;16(5):261–74.10.1038/s41569-018-0123-8Search in Google Scholar PubMed
[40] Wang SS, Wang C, Chen H. MicroRNAs are critical in regulating smooth muscle cell mineralization and apoptosis during vascular calcification. J Cell Mol Med. 2020;24(23):13564–72.10.1111/jcmm.16005Search in Google Scholar PubMed PubMed Central
[41] Durham AL, Speer MY, Scatena M, Giachelli CM, Shanahan CM. Role of smooth muscle cells in vascular calcification: implications in atherosclerosis and arterial stiffness. Cardiovasc Res. 2018;114(4):590–600.10.1093/cvr/cvy010Search in Google Scholar PubMed PubMed Central
[42] Li W, Su SA, Chen J, Ma H, Xiang M. Emerging roles of fibroblasts in cardiovascular calcification. J Cell Mol Med. 2021;25(4):1808–16.10.1111/jcmm.16150Search in Google Scholar PubMed PubMed Central
[43] Young JD, Martel J, Young D, Young A, Hung CM, Young L, et al. Characterization of granulations of calcium and apatite in serum as pleomorphic mineralo-protein complexes and as precursors of putative nanobacteria. PLoS One. 2009;4(5):e5421.10.1371/journal.pone.0005421Search in Google Scholar PubMed PubMed Central
[44] Tian F, Liu Y, Gao J, Yang N, Shang X, Lv J, et al. Study on the association between TGF-beta1 and liver fibrosis in patients with hepatic cystic echinococcosis. Exp Ther Med. 2020;19(2):1275–80.10.3892/etm.2019.8355Search in Google Scholar
[45] Yang P, Troncone L, Augur ZM, Kim SSJ, McNeil ME, Yu PB. The role of bone morphogenetic protein signaling in vascular calcification. Bone. 2020;141:115542.10.1016/j.bone.2020.115542Search in Google Scholar PubMed PubMed Central
[46] Hu HH, Chen DQ, Wang YN, Feng YL, Cao G, Vaziri ND, et al. New insights into TGF-β/Smad signaling in tissue fibrosis. Chem-Biol Interact. 2018;292:76–83.10.1016/j.cbi.2018.07.008Search in Google Scholar PubMed
[47] Chen Y, Di C, Zhang X, Wang J, Wang F, Yan JF, et al. Transforming growth factor β signaling pathway: A promising therapeutic target for cancer. J Cell Physiol. 2020;235(3):1903–14.10.1002/jcp.29108Search in Google Scholar PubMed
[48] Ongaro L, Schang G, Ho CC, Zhou X, Bernard DJ. TGF-β superfamily regulation of follicle-stimulating hormone synthesis by gonadotrope cells: is there a role for bone morphogenetic proteins? Endocrinology. 2019;160(3):675–83.10.1210/en.2018-01038Search in Google Scholar PubMed PubMed Central
[49] Zhang T, Wang XF, Wang ZC, Lou D, Fang QQ, Hu YY, et al. Current potential therapeutic strategies targeting the TGF-β/Smad signaling pathway to attenuate keloid and hypertrophic scar formation. Biomed Pharmacother. 2020;129:110287.10.1016/j.biopha.2020.110287Search in Google Scholar PubMed
[50] Hassanzadeh A, Ashrafihelan J, Salehi R, Rahbarghazi R, Firouzamandi M, Ahmadi M, et al. Development and biocompatibility of the injectable collagen/nano-hydroxyapatite scaffolds as in situ forming hydrogel for the hard tissue engineering application. Artif Cells Nanomed Biotechnol. 2021;49(1):136–46.10.1080/21691401.2021.1877153Search in Google Scholar PubMed
© 2022 Jian Yang et al., published by De Gruyter
This work is licensed under the Creative Commons Attribution 4.0 International License.
Articles in the same Issue
- Biomedical Sciences
- Effects of direct oral anticoagulants dabigatran and rivaroxaban on the blood coagulation function in rabbits
- The mother of all battles: Viruses vs humans. Can humans avoid extinction in 50–100 years?
- Knockdown of G1P3 inhibits cell proliferation and enhances the cytotoxicity of dexamethasone in acute lymphoblastic leukemia
- LINC00665 regulates hepatocellular carcinoma by modulating mRNA via the m6A enzyme
- Association study of CLDN14 variations in patients with kidney stones
- Concanavalin A-induced autoimmune hepatitis model in mice: Mechanisms and future outlook
- Regulation of miR-30b in cancer development, apoptosis, and drug resistance
- Informatic analysis of the pulmonary microecology in non-cystic fibrosis bronchiectasis at three different stages
- Swimming attenuates tumor growth in CT-26 tumor-bearing mice and suppresses angiogenesis by mediating the HIF-1α/VEGFA pathway
- Characterization of intestinal microbiota and serum metabolites in patients with mild hepatic encephalopathy
- Functional conservation and divergence in plant-specific GRF gene family revealed by sequences and expression analysis
- Application of the FLP/LoxP-FRT recombination system to switch the eGFP expression in a model prokaryote
- Biomedical evaluation of antioxidant properties of lamb meat enriched with iodine and selenium
- Intravenous infusion of the exosomes derived from human umbilical cord mesenchymal stem cells enhance neurological recovery after traumatic brain injury via suppressing the NF-κB pathway
- Effect of dietary pattern on pregnant women with gestational diabetes mellitus and its clinical significance
- Potential regulatory mechanism of TNF-α/TNFR1/ANXA1 in glioma cells and its role in glioma cell proliferation
- Effect of the genetic mutant G71R in uridine diphosphate-glucuronosyltransferase 1A1 on the conjugation of bilirubin
- Quercetin inhibits cytotoxicity of PC12 cells induced by amyloid-beta 25–35 via stimulating estrogen receptor α, activating ERK1/2, and inhibiting apoptosis
- Nutrition intervention in the management of novel coronavirus pneumonia patients
- circ-CFH promotes the development of HCC by regulating cell proliferation, apoptosis, migration, invasion, and glycolysis through the miR-377-3p/RNF38 axis
- Bmi-1 directly upregulates glucose transporter 1 in human gastric adenocarcinoma
- Lacunar infarction aggravates the cognitive deficit in the elderly with white matter lesion
- Hydroxysafflor yellow A improved retinopathy via Nrf2/HO-1 pathway in rats
- Comparison of axon extension: PTFE versus PLA formed by a 3D printer
- Elevated IL-35 level and iTr35 subset increase the bacterial burden and lung lesions in Mycobacterium tuberculosis-infected mice
- A case report of CAT gene and HNF1β gene variations in a patient with early-onset diabetes
- Study on the mechanism of inhibiting patulin production by fengycin
- SOX4 promotes high-glucose-induced inflammation and angiogenesis of retinal endothelial cells by activating NF-κB signaling pathway
- Relationship between blood clots and COVID-19 vaccines: A literature review
- Analysis of genetic characteristics of 436 children with dysplasia and detailed analysis of rare karyotype
- Bioinformatics network analyses of growth differentiation factor 11
- NR4A1 inhibits the epithelial–mesenchymal transition of hepatic stellate cells: Involvement of TGF-β–Smad2/3/4–ZEB signaling
- Expression of Zeb1 in the differentiation of mouse embryonic stem cell
- Study on the genetic damage caused by cadmium sulfide quantum dots in human lymphocytes
- Association between single-nucleotide polymorphisms of NKX2.5 and congenital heart disease in Chinese population: A meta-analysis
- Assessment of the anesthetic effect of modified pentothal sodium solution on Sprague-Dawley rats
- Genetic susceptibility to high myopia in Han Chinese population
- Potential biomarkers and molecular mechanisms in preeclampsia progression
- Silencing circular RNA-friend leukemia virus integration 1 restrained malignancy of CC cells and oxaliplatin resistance by disturbing dyskeratosis congenita 1
- Endostar plus pembrolizumab combined with a platinum-based dual chemotherapy regime for advanced pulmonary large-cell neuroendocrine carcinoma as a first-line treatment: A case report
- The significance of PAK4 in signaling and clinicopathology: A review
- Sorafenib inhibits ovarian cancer cell proliferation and mobility and induces radiosensitivity by targeting the tumor cell epithelial–mesenchymal transition
- Characterization of rabbit polyclonal antibody against camel recombinant nanobodies
- Active legumain promotes invasion and migration of neuroblastoma by regulating epithelial-mesenchymal transition
- Effect of cell receptors in the pathogenesis of osteoarthritis: Current insights
- MT-12 inhibits the proliferation of bladder cells in vitro and in vivo by enhancing autophagy through mitochondrial dysfunction
- Study of hsa_circRNA_000121 and hsa_circRNA_004183 in papillary thyroid microcarcinoma
- BuyangHuanwu Decoction attenuates cerebral vasospasm caused by subarachnoid hemorrhage in rats via PI3K/AKT/eNOS axis
- Effects of the interaction of Notch and TLR4 pathways on inflammation and heart function in septic heart
- Monosodium iodoacetate-induced subchondral bone microstructure and inflammatory changes in an animal model of osteoarthritis
- A rare presentation of type II Abernethy malformation and nephrotic syndrome: Case report and review
- Rapid death due to pulmonary epithelioid haemangioendothelioma in several weeks: A case report
- Hepatoprotective role of peroxisome proliferator-activated receptor-α in non-cancerous hepatic tissues following transcatheter arterial embolization
- Correlation between peripheral blood lymphocyte subpopulations and primary systemic lupus erythematosus
- A novel SLC8A1-ALK fusion in lung adenocarcinoma confers sensitivity to alectinib: A case report
- β-Hydroxybutyrate upregulates FGF21 expression through inhibition of histone deacetylases in hepatocytes
- Identification of metabolic genes for the prediction of prognosis and tumor microenvironment infiltration in early-stage non-small cell lung cancer
- BTBD10 inhibits glioma tumorigenesis by downregulating cyclin D1 and p-Akt
- Mucormycosis co-infection in COVID-19 patients: An update
- Metagenomic next-generation sequencing in diagnosing Pneumocystis jirovecii pneumonia: A case report
- Long non-coding RNA HOXB-AS1 is a prognostic marker and promotes hepatocellular carcinoma cells’ proliferation and invasion
- Preparation and evaluation of LA-PEG-SPION, a targeted MRI contrast agent for liver cancer
- Proteomic analysis of the liver regulating lipid metabolism in Chaohu ducks using two-dimensional electrophoresis
- Nasopharyngeal tuberculosis: A case report
- Characterization and evaluation of anti-Salmonella enteritidis activity of indigenous probiotic lactobacilli in mice
- Aberrant pulmonary immune response of obese mice to periodontal infection
- Bacteriospermia – A formidable player in male subfertility
- In silico and in vivo analysis of TIPE1 expression in diffuse large B cell lymphoma
- Effects of KCa channels on biological behavior of trophoblasts
- Interleukin-17A influences the vulnerability rather than the size of established atherosclerotic plaques in apolipoprotein E-deficient mice
- Multiple organ failure and death caused by Staphylococcus aureus hip infection: A case report
- Prognostic signature related to the immune environment of oral squamous cell carcinoma
- Primary and metastatic squamous cell carcinoma of the thyroid gland: Two case reports
- Neuroprotective effects of crocin and crocin-loaded niosomes against the paraquat-induced oxidative brain damage in rats
- Role of MMP-2 and CD147 in kidney fibrosis
- Geometric basis of action potential of skeletal muscle cells and neurons
- Babesia microti-induced fulminant sepsis in an immunocompromised host: A case report and the case-specific literature review
- Role of cerebellar cortex in associative learning and memory in guinea pigs
- Application of metagenomic next-generation sequencing technique for diagnosing a specific case of necrotizing meningoencephalitis caused by human herpesvirus 2
- Case report: Quadruple primary malignant neoplasms including esophageal, ureteral, and lung in an elderly male
- Long non-coding RNA NEAT1 promotes angiogenesis in hepatoma carcinoma via the miR-125a-5p/VEGF pathway
- Osteogenic differentiation of periodontal membrane stem cells in inflammatory environments
- Knockdown of SHMT2 enhances the sensitivity of gastric cancer cells to radiotherapy through the Wnt/β-catenin pathway
- Continuous renal replacement therapy combined with double filtration plasmapheresis in the treatment of severe lupus complicated by serious bacterial infections in children: A case report
- Simultaneous triple primary malignancies, including bladder cancer, lymphoma, and lung cancer, in an elderly male: A case report
- Preclinical immunogenicity assessment of a cell-based inactivated whole-virion H5N1 influenza vaccine
- One case of iodine-125 therapy – A new minimally invasive treatment of intrahepatic cholangiocarcinoma
- S1P promotes corneal trigeminal neuron differentiation and corneal nerve repair via upregulating nerve growth factor expression in a mouse model
- Early cancer detection by a targeted methylation assay of circulating tumor DNA in plasma
- Calcifying nanoparticles initiate the calcification process of mesenchymal stem cells in vitro through the activation of the TGF-β1/Smad signaling pathway and promote the decay of echinococcosis
- Evaluation of prognostic markers in patients infected with SARS-CoV-2
- N6-Methyladenosine-related alternative splicing events play a role in bladder cancer
- Characterization of the structural, oxidative, and immunological features of testis tissue from Zucker diabetic fatty rats
- Effects of glucose and osmotic pressure on the proliferation and cell cycle of human chorionic trophoblast cells
- Investigation of genotype diversity of 7,804 norovirus sequences in humans and animals of China
- Characteristics and karyotype analysis of a patient with turner syndrome complicated with multiple-site tumors: A case report
- Aggravated renal fibrosis is positively associated with the activation of HMGB1-TLR2/4 signaling in STZ-induced diabetic mice
- Distribution characteristics of SARS-CoV-2 IgM/IgG in false-positive results detected by chemiluminescent immunoassay
- SRPX2 attenuated oxygen–glucose deprivation and reperfusion-induced injury in cardiomyocytes via alleviating endoplasmic reticulum stress-induced apoptosis through targeting PI3K/Akt/mTOR axis
- Aquaporin-8 overexpression is involved in vascular structure and function changes in placentas of gestational diabetes mellitus patients
- Relationship between CRP gene polymorphisms and ischemic stroke risk: A systematic review and meta-analysis
- Effects of growth hormone on lipid metabolism and sexual development in pubertal obese male rats
- Cloning and identification of the CTLA-4IgV gene and functional application of vaccine in Xinjiang sheep
- Antitumor activity of RUNX3: Upregulation of E-cadherin and downregulation of the epithelial–mesenchymal transition in clear-cell renal cell carcinoma
- PHF8 promotes osteogenic differentiation of BMSCs in old rat with osteoporosis by regulating Wnt/β-catenin pathway
- A review of the current state of the computer-aided diagnosis (CAD) systems for breast cancer diagnosis
- Bilateral dacryoadenitis in adult-onset Still’s disease: A case report
- A novel association between Bmi-1 protein expression and the SUVmax obtained by 18F-FDG PET/CT in patients with gastric adenocarcinoma
- The role of erythrocytes and erythroid progenitor cells in tumors
- Relationship between platelet activation markers and spontaneous abortion: A meta-analysis
- Abnormal methylation caused by folic acid deficiency in neural tube defects
- Silencing TLR4 using an ultrasound-targeted microbubble destruction-based shRNA system reduces ischemia-induced seizures in hyperglycemic rats
- Plant Sciences
- Seasonal succession of bacterial communities in cultured Caulerpa lentillifera detected by high-throughput sequencing
- Cloning and prokaryotic expression of WRKY48 from Caragana intermedia
- Novel Brassica hybrids with different resistance to Leptosphaeria maculans reveal unbalanced rDNA signal patterns
- Application of exogenous auxin and gibberellin regulates the bolting of lettuce (Lactuca sativa L.)
- Phytoremediation of pollutants from wastewater: A concise review
- Genome-wide identification and characterization of NBS-encoding genes in the sweet potato wild ancestor Ipomoea trifida (H.B.K.)
- Alleviative effects of magnetic Fe3O4 nanoparticles on the physiological toxicity of 3-nitrophenol to rice (Oryza sativa L.) seedlings
- Selection and functional identification of Dof genes expressed in response to nitrogen in Populus simonii × Populus nigra
- Study on pecan seed germination influenced by seed endocarp
- Identification of active compounds in Ophiopogonis Radix from different geographical origins by UPLC-Q/TOF-MS combined with GC-MS approaches
- The entire chloroplast genome sequence of Asparagus cochinchinensis and genetic comparison to Asparagus species
- Genome-wide identification of MAPK family genes and their response to abiotic stresses in tea plant (Camellia sinensis)
- Selection and validation of reference genes for RT-qPCR analysis of different organs at various development stages in Caragana intermedia
- Cloning and expression analysis of SERK1 gene in Diospyros lotus
- Integrated metabolomic and transcriptomic profiling revealed coping mechanisms of the edible and medicinal homologous plant Plantago asiatica L. cadmium resistance
- A missense variant in NCF1 is associated with susceptibility to unexplained recurrent spontaneous abortion
- Assessment of drought tolerance indices in faba bean genotypes under different irrigation regimes
- The entire chloroplast genome sequence of Asparagus setaceus (Kunth) Jessop: Genome structure, gene composition, and phylogenetic analysis in Asparagaceae
- Food Science
- Dietary food additive monosodium glutamate with or without high-lipid diet induces spleen anomaly: A mechanistic approach on rat model
- Binge eating disorder during COVID-19
- Potential of honey against the onset of autoimmune diabetes and its associated nephropathy, pancreatitis, and retinopathy in type 1 diabetic animal model
- FTO gene expression in diet-induced obesity is downregulated by Solanum fruit supplementation
- Physical activity enhances fecal lactobacilli in rats chronically drinking sweetened cola beverage
- Supercritical CO2 extraction, chemical composition, and antioxidant effects of Coreopsis tinctoria Nutt. oleoresin
- Functional constituents of plant-based foods boost immunity against acute and chronic disorders
- Effect of selenium and methods of protein extraction on the proteomic profile of Saccharomyces yeast
- Microbial diversity of milk ghee in southern Gansu and its effect on the formation of ghee flavor compounds
- Ecology and Environmental Sciences
- Effects of heavy metals on bacterial community surrounding Bijiashan mining area located in northwest China
- Microorganism community composition analysis coupling with 15N tracer experiments reveals the nitrification rate and N2O emissions in low pH soils in Southern China
- Genetic diversity and population structure of Cinnamomum balansae Lecomte inferred by microsatellites
- Preliminary screening of microplastic contamination in different marine fish species of Taif market, Saudi Arabia
- Plant volatile organic compounds attractive to Lygus pratensis
- Effects of organic materials on soil bacterial community structure in long-term continuous cropping of tomato in greenhouse
- Effects of soil treated fungicide fluopimomide on tomato (Solanum lycopersicum L.) disease control and plant growth
- Prevalence of Yersinia pestis among rodents captured in a semi-arid tropical ecosystem of south-western Zimbabwe
- Effects of irrigation and nitrogen fertilization on mitigating salt-induced Na+ toxicity and sustaining sea rice growth
- Bioengineering and Biotechnology
- Poly-l-lysine-caused cell adhesion induces pyroptosis in THP-1 monocytes
- Development of alkaline phosphatase-scFv and its use for one-step enzyme-linked immunosorbent assay for His-tagged protein detection
- Development and validation of a predictive model for immune-related genes in patients with tongue squamous cell carcinoma
- Agriculture
- Effects of chemical-based fertilizer replacement with biochar-based fertilizer on albic soil nutrient content and maize yield
- Genome-wide identification and expression analysis of CPP-like gene family in Triticum aestivum L. under different hormone and stress conditions
- Agronomic and economic performance of mung bean (Vigna radiata L.) varieties in response to rates of blended NPS fertilizer in Kindo Koysha district, Southern Ethiopia
- Influence of furrow irrigation regime on the yield and water consumption indicators of winter wheat based on a multi-level fuzzy comprehensive evaluation
- Discovery of exercise-related genes and pathway analysis based on comparative genomes of Mongolian originated Abaga and Wushen horse
- Lessons from integrated seasonal forecast-crop modelling in Africa: A systematic review
- Evolution trend of soil fertility in tobacco-planting area of Chenzhou, Hunan Province, China
- Animal Sciences
- Morphological and molecular characterization of Tatera indica Hardwicke 1807 (Rodentia: Muridae) from Pothwar, Pakistan
- Research on meat quality of Qianhua Mutton Merino sheep and Small-tail Han sheep
- SI: A Scientific Memoir
- Suggestions on leading an academic research laboratory group
- My scientific genealogy and the Toronto ACDC Laboratory, 1988–2022
- Erratum
- Erratum to “Changes of immune cells in patients with hepatocellular carcinoma treated by radiofrequency ablation and hepatectomy, a pilot study”
- Erratum to “A two-microRNA signature predicts the progression of male thyroid cancer”
- Retraction
- Retraction of “Lidocaine has antitumor effect on hepatocellular carcinoma via the circ_DYNC1H1/miR-520a-3p/USP14 axis”
Articles in the same Issue
- Biomedical Sciences
- Effects of direct oral anticoagulants dabigatran and rivaroxaban on the blood coagulation function in rabbits
- The mother of all battles: Viruses vs humans. Can humans avoid extinction in 50–100 years?
- Knockdown of G1P3 inhibits cell proliferation and enhances the cytotoxicity of dexamethasone in acute lymphoblastic leukemia
- LINC00665 regulates hepatocellular carcinoma by modulating mRNA via the m6A enzyme
- Association study of CLDN14 variations in patients with kidney stones
- Concanavalin A-induced autoimmune hepatitis model in mice: Mechanisms and future outlook
- Regulation of miR-30b in cancer development, apoptosis, and drug resistance
- Informatic analysis of the pulmonary microecology in non-cystic fibrosis bronchiectasis at three different stages
- Swimming attenuates tumor growth in CT-26 tumor-bearing mice and suppresses angiogenesis by mediating the HIF-1α/VEGFA pathway
- Characterization of intestinal microbiota and serum metabolites in patients with mild hepatic encephalopathy
- Functional conservation and divergence in plant-specific GRF gene family revealed by sequences and expression analysis
- Application of the FLP/LoxP-FRT recombination system to switch the eGFP expression in a model prokaryote
- Biomedical evaluation of antioxidant properties of lamb meat enriched with iodine and selenium
- Intravenous infusion of the exosomes derived from human umbilical cord mesenchymal stem cells enhance neurological recovery after traumatic brain injury via suppressing the NF-κB pathway
- Effect of dietary pattern on pregnant women with gestational diabetes mellitus and its clinical significance
- Potential regulatory mechanism of TNF-α/TNFR1/ANXA1 in glioma cells and its role in glioma cell proliferation
- Effect of the genetic mutant G71R in uridine diphosphate-glucuronosyltransferase 1A1 on the conjugation of bilirubin
- Quercetin inhibits cytotoxicity of PC12 cells induced by amyloid-beta 25–35 via stimulating estrogen receptor α, activating ERK1/2, and inhibiting apoptosis
- Nutrition intervention in the management of novel coronavirus pneumonia patients
- circ-CFH promotes the development of HCC by regulating cell proliferation, apoptosis, migration, invasion, and glycolysis through the miR-377-3p/RNF38 axis
- Bmi-1 directly upregulates glucose transporter 1 in human gastric adenocarcinoma
- Lacunar infarction aggravates the cognitive deficit in the elderly with white matter lesion
- Hydroxysafflor yellow A improved retinopathy via Nrf2/HO-1 pathway in rats
- Comparison of axon extension: PTFE versus PLA formed by a 3D printer
- Elevated IL-35 level and iTr35 subset increase the bacterial burden and lung lesions in Mycobacterium tuberculosis-infected mice
- A case report of CAT gene and HNF1β gene variations in a patient with early-onset diabetes
- Study on the mechanism of inhibiting patulin production by fengycin
- SOX4 promotes high-glucose-induced inflammation and angiogenesis of retinal endothelial cells by activating NF-κB signaling pathway
- Relationship between blood clots and COVID-19 vaccines: A literature review
- Analysis of genetic characteristics of 436 children with dysplasia and detailed analysis of rare karyotype
- Bioinformatics network analyses of growth differentiation factor 11
- NR4A1 inhibits the epithelial–mesenchymal transition of hepatic stellate cells: Involvement of TGF-β–Smad2/3/4–ZEB signaling
- Expression of Zeb1 in the differentiation of mouse embryonic stem cell
- Study on the genetic damage caused by cadmium sulfide quantum dots in human lymphocytes
- Association between single-nucleotide polymorphisms of NKX2.5 and congenital heart disease in Chinese population: A meta-analysis
- Assessment of the anesthetic effect of modified pentothal sodium solution on Sprague-Dawley rats
- Genetic susceptibility to high myopia in Han Chinese population
- Potential biomarkers and molecular mechanisms in preeclampsia progression
- Silencing circular RNA-friend leukemia virus integration 1 restrained malignancy of CC cells and oxaliplatin resistance by disturbing dyskeratosis congenita 1
- Endostar plus pembrolizumab combined with a platinum-based dual chemotherapy regime for advanced pulmonary large-cell neuroendocrine carcinoma as a first-line treatment: A case report
- The significance of PAK4 in signaling and clinicopathology: A review
- Sorafenib inhibits ovarian cancer cell proliferation and mobility and induces radiosensitivity by targeting the tumor cell epithelial–mesenchymal transition
- Characterization of rabbit polyclonal antibody against camel recombinant nanobodies
- Active legumain promotes invasion and migration of neuroblastoma by regulating epithelial-mesenchymal transition
- Effect of cell receptors in the pathogenesis of osteoarthritis: Current insights
- MT-12 inhibits the proliferation of bladder cells in vitro and in vivo by enhancing autophagy through mitochondrial dysfunction
- Study of hsa_circRNA_000121 and hsa_circRNA_004183 in papillary thyroid microcarcinoma
- BuyangHuanwu Decoction attenuates cerebral vasospasm caused by subarachnoid hemorrhage in rats via PI3K/AKT/eNOS axis
- Effects of the interaction of Notch and TLR4 pathways on inflammation and heart function in septic heart
- Monosodium iodoacetate-induced subchondral bone microstructure and inflammatory changes in an animal model of osteoarthritis
- A rare presentation of type II Abernethy malformation and nephrotic syndrome: Case report and review
- Rapid death due to pulmonary epithelioid haemangioendothelioma in several weeks: A case report
- Hepatoprotective role of peroxisome proliferator-activated receptor-α in non-cancerous hepatic tissues following transcatheter arterial embolization
- Correlation between peripheral blood lymphocyte subpopulations and primary systemic lupus erythematosus
- A novel SLC8A1-ALK fusion in lung adenocarcinoma confers sensitivity to alectinib: A case report
- β-Hydroxybutyrate upregulates FGF21 expression through inhibition of histone deacetylases in hepatocytes
- Identification of metabolic genes for the prediction of prognosis and tumor microenvironment infiltration in early-stage non-small cell lung cancer
- BTBD10 inhibits glioma tumorigenesis by downregulating cyclin D1 and p-Akt
- Mucormycosis co-infection in COVID-19 patients: An update
- Metagenomic next-generation sequencing in diagnosing Pneumocystis jirovecii pneumonia: A case report
- Long non-coding RNA HOXB-AS1 is a prognostic marker and promotes hepatocellular carcinoma cells’ proliferation and invasion
- Preparation and evaluation of LA-PEG-SPION, a targeted MRI contrast agent for liver cancer
- Proteomic analysis of the liver regulating lipid metabolism in Chaohu ducks using two-dimensional electrophoresis
- Nasopharyngeal tuberculosis: A case report
- Characterization and evaluation of anti-Salmonella enteritidis activity of indigenous probiotic lactobacilli in mice
- Aberrant pulmonary immune response of obese mice to periodontal infection
- Bacteriospermia – A formidable player in male subfertility
- In silico and in vivo analysis of TIPE1 expression in diffuse large B cell lymphoma
- Effects of KCa channels on biological behavior of trophoblasts
- Interleukin-17A influences the vulnerability rather than the size of established atherosclerotic plaques in apolipoprotein E-deficient mice
- Multiple organ failure and death caused by Staphylococcus aureus hip infection: A case report
- Prognostic signature related to the immune environment of oral squamous cell carcinoma
- Primary and metastatic squamous cell carcinoma of the thyroid gland: Two case reports
- Neuroprotective effects of crocin and crocin-loaded niosomes against the paraquat-induced oxidative brain damage in rats
- Role of MMP-2 and CD147 in kidney fibrosis
- Geometric basis of action potential of skeletal muscle cells and neurons
- Babesia microti-induced fulminant sepsis in an immunocompromised host: A case report and the case-specific literature review
- Role of cerebellar cortex in associative learning and memory in guinea pigs
- Application of metagenomic next-generation sequencing technique for diagnosing a specific case of necrotizing meningoencephalitis caused by human herpesvirus 2
- Case report: Quadruple primary malignant neoplasms including esophageal, ureteral, and lung in an elderly male
- Long non-coding RNA NEAT1 promotes angiogenesis in hepatoma carcinoma via the miR-125a-5p/VEGF pathway
- Osteogenic differentiation of periodontal membrane stem cells in inflammatory environments
- Knockdown of SHMT2 enhances the sensitivity of gastric cancer cells to radiotherapy through the Wnt/β-catenin pathway
- Continuous renal replacement therapy combined with double filtration plasmapheresis in the treatment of severe lupus complicated by serious bacterial infections in children: A case report
- Simultaneous triple primary malignancies, including bladder cancer, lymphoma, and lung cancer, in an elderly male: A case report
- Preclinical immunogenicity assessment of a cell-based inactivated whole-virion H5N1 influenza vaccine
- One case of iodine-125 therapy – A new minimally invasive treatment of intrahepatic cholangiocarcinoma
- S1P promotes corneal trigeminal neuron differentiation and corneal nerve repair via upregulating nerve growth factor expression in a mouse model
- Early cancer detection by a targeted methylation assay of circulating tumor DNA in plasma
- Calcifying nanoparticles initiate the calcification process of mesenchymal stem cells in vitro through the activation of the TGF-β1/Smad signaling pathway and promote the decay of echinococcosis
- Evaluation of prognostic markers in patients infected with SARS-CoV-2
- N6-Methyladenosine-related alternative splicing events play a role in bladder cancer
- Characterization of the structural, oxidative, and immunological features of testis tissue from Zucker diabetic fatty rats
- Effects of glucose and osmotic pressure on the proliferation and cell cycle of human chorionic trophoblast cells
- Investigation of genotype diversity of 7,804 norovirus sequences in humans and animals of China
- Characteristics and karyotype analysis of a patient with turner syndrome complicated with multiple-site tumors: A case report
- Aggravated renal fibrosis is positively associated with the activation of HMGB1-TLR2/4 signaling in STZ-induced diabetic mice
- Distribution characteristics of SARS-CoV-2 IgM/IgG in false-positive results detected by chemiluminescent immunoassay
- SRPX2 attenuated oxygen–glucose deprivation and reperfusion-induced injury in cardiomyocytes via alleviating endoplasmic reticulum stress-induced apoptosis through targeting PI3K/Akt/mTOR axis
- Aquaporin-8 overexpression is involved in vascular structure and function changes in placentas of gestational diabetes mellitus patients
- Relationship between CRP gene polymorphisms and ischemic stroke risk: A systematic review and meta-analysis
- Effects of growth hormone on lipid metabolism and sexual development in pubertal obese male rats
- Cloning and identification of the CTLA-4IgV gene and functional application of vaccine in Xinjiang sheep
- Antitumor activity of RUNX3: Upregulation of E-cadherin and downregulation of the epithelial–mesenchymal transition in clear-cell renal cell carcinoma
- PHF8 promotes osteogenic differentiation of BMSCs in old rat with osteoporosis by regulating Wnt/β-catenin pathway
- A review of the current state of the computer-aided diagnosis (CAD) systems for breast cancer diagnosis
- Bilateral dacryoadenitis in adult-onset Still’s disease: A case report
- A novel association between Bmi-1 protein expression and the SUVmax obtained by 18F-FDG PET/CT in patients with gastric adenocarcinoma
- The role of erythrocytes and erythroid progenitor cells in tumors
- Relationship between platelet activation markers and spontaneous abortion: A meta-analysis
- Abnormal methylation caused by folic acid deficiency in neural tube defects
- Silencing TLR4 using an ultrasound-targeted microbubble destruction-based shRNA system reduces ischemia-induced seizures in hyperglycemic rats
- Plant Sciences
- Seasonal succession of bacterial communities in cultured Caulerpa lentillifera detected by high-throughput sequencing
- Cloning and prokaryotic expression of WRKY48 from Caragana intermedia
- Novel Brassica hybrids with different resistance to Leptosphaeria maculans reveal unbalanced rDNA signal patterns
- Application of exogenous auxin and gibberellin regulates the bolting of lettuce (Lactuca sativa L.)
- Phytoremediation of pollutants from wastewater: A concise review
- Genome-wide identification and characterization of NBS-encoding genes in the sweet potato wild ancestor Ipomoea trifida (H.B.K.)
- Alleviative effects of magnetic Fe3O4 nanoparticles on the physiological toxicity of 3-nitrophenol to rice (Oryza sativa L.) seedlings
- Selection and functional identification of Dof genes expressed in response to nitrogen in Populus simonii × Populus nigra
- Study on pecan seed germination influenced by seed endocarp
- Identification of active compounds in Ophiopogonis Radix from different geographical origins by UPLC-Q/TOF-MS combined with GC-MS approaches
- The entire chloroplast genome sequence of Asparagus cochinchinensis and genetic comparison to Asparagus species
- Genome-wide identification of MAPK family genes and their response to abiotic stresses in tea plant (Camellia sinensis)
- Selection and validation of reference genes for RT-qPCR analysis of different organs at various development stages in Caragana intermedia
- Cloning and expression analysis of SERK1 gene in Diospyros lotus
- Integrated metabolomic and transcriptomic profiling revealed coping mechanisms of the edible and medicinal homologous plant Plantago asiatica L. cadmium resistance
- A missense variant in NCF1 is associated with susceptibility to unexplained recurrent spontaneous abortion
- Assessment of drought tolerance indices in faba bean genotypes under different irrigation regimes
- The entire chloroplast genome sequence of Asparagus setaceus (Kunth) Jessop: Genome structure, gene composition, and phylogenetic analysis in Asparagaceae
- Food Science
- Dietary food additive monosodium glutamate with or without high-lipid diet induces spleen anomaly: A mechanistic approach on rat model
- Binge eating disorder during COVID-19
- Potential of honey against the onset of autoimmune diabetes and its associated nephropathy, pancreatitis, and retinopathy in type 1 diabetic animal model
- FTO gene expression in diet-induced obesity is downregulated by Solanum fruit supplementation
- Physical activity enhances fecal lactobacilli in rats chronically drinking sweetened cola beverage
- Supercritical CO2 extraction, chemical composition, and antioxidant effects of Coreopsis tinctoria Nutt. oleoresin
- Functional constituents of plant-based foods boost immunity against acute and chronic disorders
- Effect of selenium and methods of protein extraction on the proteomic profile of Saccharomyces yeast
- Microbial diversity of milk ghee in southern Gansu and its effect on the formation of ghee flavor compounds
- Ecology and Environmental Sciences
- Effects of heavy metals on bacterial community surrounding Bijiashan mining area located in northwest China
- Microorganism community composition analysis coupling with 15N tracer experiments reveals the nitrification rate and N2O emissions in low pH soils in Southern China
- Genetic diversity and population structure of Cinnamomum balansae Lecomte inferred by microsatellites
- Preliminary screening of microplastic contamination in different marine fish species of Taif market, Saudi Arabia
- Plant volatile organic compounds attractive to Lygus pratensis
- Effects of organic materials on soil bacterial community structure in long-term continuous cropping of tomato in greenhouse
- Effects of soil treated fungicide fluopimomide on tomato (Solanum lycopersicum L.) disease control and plant growth
- Prevalence of Yersinia pestis among rodents captured in a semi-arid tropical ecosystem of south-western Zimbabwe
- Effects of irrigation and nitrogen fertilization on mitigating salt-induced Na+ toxicity and sustaining sea rice growth
- Bioengineering and Biotechnology
- Poly-l-lysine-caused cell adhesion induces pyroptosis in THP-1 monocytes
- Development of alkaline phosphatase-scFv and its use for one-step enzyme-linked immunosorbent assay for His-tagged protein detection
- Development and validation of a predictive model for immune-related genes in patients with tongue squamous cell carcinoma
- Agriculture
- Effects of chemical-based fertilizer replacement with biochar-based fertilizer on albic soil nutrient content and maize yield
- Genome-wide identification and expression analysis of CPP-like gene family in Triticum aestivum L. under different hormone and stress conditions
- Agronomic and economic performance of mung bean (Vigna radiata L.) varieties in response to rates of blended NPS fertilizer in Kindo Koysha district, Southern Ethiopia
- Influence of furrow irrigation regime on the yield and water consumption indicators of winter wheat based on a multi-level fuzzy comprehensive evaluation
- Discovery of exercise-related genes and pathway analysis based on comparative genomes of Mongolian originated Abaga and Wushen horse
- Lessons from integrated seasonal forecast-crop modelling in Africa: A systematic review
- Evolution trend of soil fertility in tobacco-planting area of Chenzhou, Hunan Province, China
- Animal Sciences
- Morphological and molecular characterization of Tatera indica Hardwicke 1807 (Rodentia: Muridae) from Pothwar, Pakistan
- Research on meat quality of Qianhua Mutton Merino sheep and Small-tail Han sheep
- SI: A Scientific Memoir
- Suggestions on leading an academic research laboratory group
- My scientific genealogy and the Toronto ACDC Laboratory, 1988–2022
- Erratum
- Erratum to “Changes of immune cells in patients with hepatocellular carcinoma treated by radiofrequency ablation and hepatectomy, a pilot study”
- Erratum to “A two-microRNA signature predicts the progression of male thyroid cancer”
- Retraction
- Retraction of “Lidocaine has antitumor effect on hepatocellular carcinoma via the circ_DYNC1H1/miR-520a-3p/USP14 axis”