Home Life Sciences Indonesian rice farmers’ perceptions of different sources of information and their effect on farmer capability
Article Open Access

Indonesian rice farmers’ perceptions of different sources of information and their effect on farmer capability

  • Maesti Mardiharini , Erizal Jamal , Eni Siti Rohaeni , Chandra Indrawanto , Kurnia Suci Indraningsih , Endro Gunawan EMAIL logo , Rizky Prayogo Ramadhan , Imam Mujahidin Fahmid , Ï Putu Wardana and Ening Ariningsih
Published/Copyright: May 9, 2023

Abstract

The diverse sources of agricultural extension information do not guarantee increased farmers’ capabilities to adopt agricultural innovations. Consequently, efforts to accelerate the adoption of agricultural innovations should pay particular attention to farmers’ compatibility with different information sources. This study aims to analyze farmers’ perceptions of various information sources about rice commodity innovations and determine the information sources influencing farmers’ capabilities in adopting rice innovations. The study was conducted from June to December 2019 through a structured survey approach with 270 rice farmers in Subang, West Java and Boyolali, Central Java, Indonesia, by using structural equation model analysis. The results showed that rice farmers had positive perceptions of government, private, and self-subsistent extension. The capability level of rice farmers showed that all indicators were significantly different. Farmers could improve their capabilities and sustainability of rice farming by adopting agricultural innovations. Information from government and private extension providers had a positive effect on the capacity and capability of rice farmers. The role of self-subsistent extension was more of a facilitator and did not directly affect the capacity and capability of farmers. Participatory extension activities are recommended as a form of intervention that can improve rice farmers’ capacity and capability in terms of technology adoption processes. The extension activities should be provided as a series, rather than one-off events, so that farmer knowledge accumulates over time through a style and pace to match their skills and level of education.

1 Introduction

Rice is a staple food for most Indonesians and an important component of Indonesia’s national food security. Rice production plays a very important role in meeting the nation’s rice demand [1]. Given the importance of rice for Indonesia, the rice produced should meet the needs of consumers in terms of quality, quantity, and safety. The Indonesian government seeks to increase rice production in Indonesia by establishing supporting policies, one of which is by increasing rice productivity [2]. Indonesia’s rice production in the last 5 years has ranged from 54.4 to 56.5 million tons of dry-milled grain, with an average production of 55.2 million tons per year. However, between 2015 and 2020, rice productivity in Indonesia decreased by −0.814 per year. This equates to a decrease from 53.41 quintals per hectare in 2015 to 51.28 quintals per hectare in 2020, even though in that period, many new technologies for rice cultivation have been produced. This indicates that there is a gap between rice technology inventions and the technology applied by the farmers.

Apart from rice farming technology, seasonal changes, especially the long dry season, will affect rice production in Indonesia [3]. This is due to a shift in the planting schedule, which results in a decrease in production. Other researchers also reported that the decline in rice production is greatly affected by climate change [4,5,6,7], a situation that must be anticipated and solutions sought because it will affect national food availability and security [3,8,9]. Indonesia’s rice availability and security must be strengthened by farmers’ mastery of sustainable rice technology to help deal with climate change adaptation and mitigation [10,11]. Farmers’ knowledge, attitude, and abilities in climate change adaptation are strongly related to rice productivity [12].

Farmers generally diversify their business with several commodities, apart from food crops and livestock, including rice farmers. This business diversification is carried out as a source of income, anticipates crop failure, reduces risk and uncertainty in farming, and overcomes poverty and food security [13]. The main product produced in rice farming is rice; besides that, it will produce by-products that have added value [14].

Forty new rice varieties were developed between 2011 and 2018 in Indonesia, but during this period, the rice varieties used by farmers changed little [15]. For example, in 2011, 54.41% of rice farmers in Indonesia only used three old rice varieties, namely, Ciherang, IR64, and Mekongga, and in 2018, 50.59% of farmers were still using these same varieties.

The success of the dissemination of new agricultural technologies is determined by several factors, including farmers’ preferences for technologies that can increase productivity [16,17], the availability of the technology [18], and farmers’ capacity to accept and recognize new technologies [19]. In addition, the new technology must be sustainable, adapted to rural social, cultural, and economic conditions, accompanied by effective training and outreach programs for farmers to encourage productivity and production processes and increase efficiency [20]. A study in Nigeria revealed farmers’ perceptions of high productivity, cooking characteristics, pleasant taste, and rising better while cooking as factors affecting variety preference [21].

The capacity of farmers to accept and recognize new agricultural technologies will increase the capability of farmers to properly utilize any new technologies. Factors that influence the capacity building of farmers include the compatibility of the new technology with the technological needs of the farmers, and the compatibility of the type of information source for the new technology with the farmer’s preferences [22,23,24]. There are six main sources of information on new agricultural technologies available to farmers, namely: (1) Government Agricultural Extension, being government employees assigned as agricultural extension workers; (2) Private Agricultural Extension, being extension workers who come from the business world and/or institutions that have competence in the field of extension; (3) Middlemen Agricultural Extension, being production input sales people who provide farming technology information to farmers while selling their products; (4) Self-Help Agricultural Extension, being farmers who are successful and willing to provide counseling to other farmers; (5) Information through Cyber Media, being media communication through an electronic device that provides data and information about agriculture technology; and (6) Information through Non-Cyber Media, being media communication through a non-electronic device that provides data and information about agriculture technology.

In the context of agricultural innovation adoption, capacity is about emphasizing the “absorption” of farmers to innovations that come from outside, while the capability of farmers is influenced by how far the innovation that has been absorbed is used appropriately in farming activities. Farmers’ decisions to adopt innovations have an impact on farming activities and are expected to be related to the capability levels of farmers. This research focused on rice farming, based on consideration of the level of government intervention in the process of disseminating innovations. This effort became the basis for developing a strategy for accelerating the adoption and diffusion of innovations at the farmer level.

This study aimed to analyze agricultural technology adoption, focusing on farmers’ perceptions of various sources of information about rice commodity innovation, and the effect of these information sources on the capability of farmers to properly utilize the new technology in their farming. The results are expected to contribute to developing dissemination processes for rice technology, which will help to increase the awareness and application of rice technology among farmers.

2 Literature review

Many studies assess the sources of information and factors affecting the adoption and adaptation of new rice farming technologies. Research has been conducted on rice farmers in Nigeria where the main sources of information used by the respondents were friends, relatives, and radio, and mainly for information on pest and disease control practices, mechanized land preparation and planting, use of agricultural machinery, better storage methods, and credit agriculture/loan [25]. In another research, the interpersonal communication approach is highly favored by farmers, as are information materials on pest control, post-harvest technology, added value, and marketing [26]. Farmers have an essential role as trustworthy disseminators of information regarding innovations in locations where farmers’ access to government extension services is limited and when language constraints limit the information dissemination by the extension agents [27]. Information channels such as radio were significantly preferred, but mobile phones were less preferred, despite their relatively wide ownership. In addition, it was stated that the information disseminated would be useful and relevant if it was delivered on time.

Research in Nigeria showed that the mean age of farmers is 46 years, implying that they are in their active age, and that extension agents (72.0%) were the major sources of information for the farmers regarding NERICA rice varieties [28]. This research also revealed that farmers had low adoption index of 23.3% as regards the NERICA rice varieties. This means that the NERICA rice varieties had not been highly adopted by a majority of the surveyed farmers. The study further revealed that years of farming experience were positively significant and influenced the adoption of NERICA rice varieties. This implies that if the adoption rate is to be increased, then this variety needs to be disseminated among the most experienced farmers. The identified major constraints to the adoption of NERICA rice varieties included pest infestation, climate change, and inadequate capital for adopting the technology.

Probit regression analysis revealed that area, use of seeds and pesticides, labor use, tenurial status, irrigation, and power costs all significantly affected farmer adoption of direct-seeded rice (DSR). Addressing the constraints, especially the yield gap between DSR and transplanted rice (TPR), may enhance the adoption of DSR. The study suggests promoting DSR as a viable alternative to TPR in suitable areas through extension services and technology demonstrations; training and encouraging rice farmers to practice efficient weed control techniques including proper water management and land preparation and to use technologies like drum seeder and similar technologies to save on seeds and labor; and developing rice varieties and technologies ideal for DSR [29].

Related to varying sources of information and pathways, there are two possible technology transfer pathways (TTPs) [30]. The first TTP is via the traditional public domain: from research institutions to extension agencies, then to farmers. This pathway involves a set of government agencies who could undertake localization, further development, operation and maintenance, technology assessment and information dissemination, and institutionalization. An alternative TTP would also involve an existing multi-stakeholder platform that could facilitate coordination, feedback, and monitoring. Both pathways have interconnected sub-pathways, coinciding with the Theory of Change which shows that agricultural research for development achieves impact through technology development and adoption, capacity development, and policy influence [31].

Regarding the adoption and adaptation of technology, it has been revealed that age, education level, farm income, farm experience, limited access to agricultural extension, lack of credit facilities, limited access to agricultural markets, and farm size are factors that can have significant impacts on adaptation practices [32]. The farmers had favorable attitudes toward climate change adaptation and were agreeable to addressing climate change issues through appropriate adaptation strategies. However, the study found several adaptation barriers that hinder farmers from implementing climate change adaptation policies. Another study revealed the significant economic, social, and environmental impacts of climate change on farmers’ means of livelihood, which ultimately affected their adaptive capacity [33]. Consequently, it is essential to develop farmers’ adaptive capacity by focusing on the development of human, economic, social, physical, and environmental capital. Governments could establish schools that develop farmers’ focus on adaptation and demonstrate the relevant methods for cultivating climate-resilient crop varieties.

In terms of how farmers use information, previous research showed that 88% of surveyed farmers used climate information services (CIS) in making farming decisions [34]. Farmers’ age, household size, marital status, farming experience, income extension contacts, ownership of televisions, radios, and mobile phones, their proximity to the market, participation in workshops/training, climate events experienced, and knowledge of the appropriate application of fertilizer all significantly influenced both access and utilization of CIS. The use of CIS in planning for farming activities significantly increased rice, maize, and cassava yields. The study demonstrates the important contribution of CIS to crop production [34].

The adoption of new agricultural technologies is also related to the perceptions of farmers about the technology itself. Research by Salassa in 2022 showed that farmers’ perceptions of natural farming systems differ widely [35]. Natural farmers were perceived as good, while conventional farmers were perceived as good enough. Overall, farmers’ perception of the application of the natural farming system shows a good category with a score of 75%. Another study found a significant difference in perceptions of organic and conventional rice farmers regarding production, quality, health and safety, market price, environmental concern, and certification. Organic farmers’ perceptions were considered more positive than those of conventional ones [36]. Social interaction was found to be the most important factor underpinning this perception of the natural farming system [35]. Many farmers will need convincing that organic rice farming is not difficult. Thus, social interaction needs to be improved in shaping the perception of rice farmers toward organic rice farming.

3 Methods

3.1 Study area

This study was conducted from June to December 2019 in Subang Regency, which is a center of rice production in West Java Province, Indonesia, and Boyolali Regency which is a center of rice production in Central Java Province, Indonesia. One sub-district was chosen in West Java and two sub-districts in Central Java, and three villages were chosen in every sub-district.

3.2 Data collection

The research used a quantitative deductive approach supported by qualitative data. The technique of extracting information/data was performed by the study of literature and structured observation using a questionnaire-based survey method. A validity test of the questionnaire was performed using the Pearson correlation, while a reliability test was carried out using the Alpha-Cronbach formula. The validity test results of 30 respondents outside the study location indicated that the questionnaire was feasible to be implemented with an α-value of 0.92 (very valid), and the reliability test resulted in an α-value of 0.97 (perfect).

Primary data were obtained through interviews with respondents using the questionnaire. The questionnaire was divided into three types: (1) a structured questionnaire used for interviews with farmers (respondents), to gather information on the identity of the respondents, patterns of farming, perceptions of sources of information, and farming problems encountered; (2) a semi-structured questionnaire used for interviews with other key informants, to gather information on the general condition of the area, sources of information in the study area, potentials and problems faced by farmers; and (3) a semi-structured questionnaire used for interviews with farmer institutions (i.e., financial, agricultural production facilities, infrastructure conditions), constraints, and opportunities for agribusiness development.

Secondary data were gathered from the Central Bureau of Statistics, the Ministry of Agriculture, and the Assessment Institute for Agricultural Technology. To explain various phenomena obtained from the primary and secondary data, a number of focus group discussions were carried out. A series of the structured questionnaire were used during the interview session. To avoid unreliable judgment, the questionnaires were not shown to the participants before the session began [37].

The number of samples was based on the calculation of 5–10 times the number of research indicator variables as a condition of testing the model using the structural equation model (SEM) [38,39]. The number of indicator variables was 38. Therefore, to fulfill the SEM requirements, the required number (n) of samples was between 190 and 380. The sampling technique used a cluster random sampling with the number of respondents determined proportionally in each village, such as n = 30 rice farmer households. The total respondents were 270 rice farmers.

The capacity and capability of farmers as the dependent variable (Y1 and Y2) were expected to be affected by six independent variables (X1–X6) representing six sources of information – government extension, private extension, self-subsistent extension, middlemen, cyber, and non-cyber sources. Each independent variable was represented by five equal indicator variables – attractiveness, service, availability of innovation, accessibility, and communication intensity (Figure 1).

Figure 1 
                  Analytical framework of the study.
Figure 1

Analytical framework of the study.

Statements from respondents about attitudes and perceptions were measured using a modified tiered Likert scale that measured in the ordinal category and ranked along a continuum. There were only four scale intervals – very low, low, high, and very high, with no neutral answer category to prevent ambiguity [40,41].

3.3 Data analysis

A descriptive analysis was used to answer the first objective, about technology adoption and the perceptions of various sources of information on rice commodity innovation. The second objective was answered using the SEM with LISREL software version 8.72. As one of the statistical inferences, SEM is an estimation technique or prediction of the population. SEM is considered one of the multivariate structural relationship statistical data processing techniques. There are two main components of the SEM, with the following formula [38,39,42]:

  1. The SEM

    η = B η + I ˜ ξ + ζ ,

    where η, eta, is a vector of endogenous variables (latent variable Y); B, beta (besar), is a coefficient matrix that describes the influence of other endogenous variables; Ĩ, gamma, is a coefficient matrix that describes the effect of exogenous variables on endogenous variables; ξ, xi, is a vector of exogenous variables (latent variable X); ζ, zeta, is a vector of residuals or errors in the equation.

  2. The measurement model

    X = Λ x ξ + δ ,

    Y = Λ y ξ + ε ,

    where X is the vector of independent variable measurements; Λx, lambda x, is the matrix of X loading on unobserved exogenous latent variables; δ, delta, is the vector of measurement errors associated with the variables X; Λy, lambda y, is a matrix of loading X on unobserved endogenous variables; ε, epsilon, is a vector of measurement errors associated with the Y variables.

Testing the model using the SEM has the assumption that the normality of the data is normally distributed and there are no symptoms of multicollinearity. That is, there is no perfect correlation of 0.9 or more. The model fit (goodness of fit [GoF]) is assessed after fulfilling these assumptions. Table 1 shows two measurements of the model fit carried out in this study, namely: (a) absolute measures, which have two criteria; and (b) incremental fit measures, which have six criteria. The ratio criterion between the Chi-Square value (X 2) and the degrees of freedom (df) measurements was also used [42,43].

Table 1

GoF test on the SEM

GoF Cut off value
A. Absolute measures
1. Root mean square error of approximation (RMSEA) RMSEA ≤ 0.05 = close fit
0.05 < RMSEA ≤ 0.08 = good fit
0.08 < RMSEA ≤ 0.10 = marginal fit
RMSEA > 0.10 = poor fit
2. Goodness of fit index (GFI) GFI ≥ 0.90 = good fit
0.80 ≤ GFI < 0.90 = marginal fit
GFI < 0.80 = poor fit
A. Incremental fit measures
1. Adjusted goodness of fit index (AGFI) AGFI ≥ 0.90 = good fit
0.80 ≤ AGFI < 0.90 = marginal fit
AGFI < 0.80 = poor fit
2. Normed fit index (NFI) NFI ≥ 0.90 = good fit
0.80 ≤ NFI < 0.90 = marginal fit
NFI < 0.80 = poor fit
3. Tucker-Lewis index/non-normed fit index (TLI/NNFI) NNFI ≥ 0.90 = good fit
0.80 ≤ NNFI < 0.90 = marginal fit
NNFI < 0.80 = poor fit
4. Comparative fit index (CFI) CFI ≥ 0.90 = good fit
0.80 ≤ CFI < 0.90 = marginal fit
CFI < 0.80 = poor fit
5. Incremental fit index (IFI) IFI ≥ 0.90 = good fit
0.80 ≤ IFI < 0.90 = marginal fit
IFI < 0.80 = poor fit
6. Relative fit index (RFI) RFI ≥ 0.90 = good fit
0.80 ≤ RFI < 0.90 = marginal fit
RFI < 0.80 = poor fit
A. Other measurements
  Normed Chi-square (X 2/df) 1.0 ≤ X 2/df ≤ 3.0 = good fit

4 Results

4.1 Rice production and technology adoption

The cultivation of rice is evenly distributed in all regions of Indonesia. This is consistent with the fact that many people in all regions of the country are dependent on rice for consumption. Over the last 4 years, the five main provinces for rice production in Indonesia are East Java, Central Java, West Java, South Sulawesi, and South Sumatra. In 2021, the rice production from these five provinces was around 66.5% of the total Indonesian rice production. The area of rice harvested in Indonesia in 2021 was 10.4 million hectares, with total production being 54.4 million tons and the average productivity being 52.26 quintals per hectare.

Based on BPS Statistics Indonesia, the average rice productivity in irrigated rice fields is 53.50 quintals per hectare, and in non-irrigated rice fields or rainfed rice fields, it is 45.07 quintals per hectare [44]. Among irrigated lands, the average productivity of irrigated rice in Java differs from the average productivity outside Java. Productivity of irrigated rice fields in Java, especially in East Java, West Java, and Central Java, is on average above 55 quintals per hectare. Meanwhile, several provinces appear to have an average irrigated paddy productivity below 35 quintals per hectare, namely, Bangka Belitung Islands, Riau, Central Kalimantan, West Kalimantan, and West Papua (Figure 2).

Figure 2 
                  Map of Wetland Paddy Productivity Distribution in Indonesia, 2020 [44].
Figure 2

Map of Wetland Paddy Productivity Distribution in Indonesia, 2020 [44].

One of the factors that significantly influence rice productivity is the use of quality seeds from new superior varieties (VUB). The contribution of increased productivity of new superior varieties to national rice production is around 56% [45,46]. The role of productivity in increasing rice production reached 56.10%, 26.30% area expansion, and 17.60% by the interaction between the two [47]. According to previous research, rice production is influenced by rice harvest area, rainfall, the number of rainy days, and time of day which are proxies for technological change, land conversion, and climate change [8,48]. Another study reported that rice production is influenced by human capital, labor, wages, wetlands, urban population, and rice prices [49] and climate changes [9].

Currently, certified rice seeds are used in around 57.3% of the 10.4 million hectare rice planting area [15]. The remaining area uses non-certified seeds produced by the farmers themselves or other farmer-saved seeds. Meanwhile, in terms of the distribution of superior rice varieties used by farmers, the dominant superior varieties used are Ciherang (29.87%), Mekongga (12.60%), Inpari 32 HDB (7.47%), IR 64 (6.31%), and Inpari 30 Ciherang Sub1 (4.66%) [15]. The dominant rice varieties used by farmers remain the three old varieties – Ciherang, IR64, and Mekongga, and in 2021, as many as 48.78% of farmers were still using these varieties. Rice planting using quality seeds showed more uniform plant growth, a higher number of tillers/clumps, panicles/clumps, and an increase in grain yield between 12.2 and 15.0% compared to using farmers’ saved seeds [50].

Seed production goes through several stages of seed class before being distributed by distributors to user farmers. Breeder seeds (BS) are produced by plant breeders, government agencies, the private sector, and individuals. The next derivatives are called the Basic Seed (BD) class, or Foundation Seed and Principal Seed class (BP), or Stock Seed, produced by Provincial Seed Centers, District Seed Centers or Seed Producers. Spread Seed Class (BR) or Extension Seed is a class of seeds that are ready for use by farmers and are produced by Seed Producers or Seed Breeders. F1 seeds (hybrid) are equalized to the BR class.

Nowadays, 403 varieties of rice have been released, 266 varieties of corn, and 87 varieties of soybeans. The Indonesian Agency for Research and Development (IAARD) released most of the superior rice varieties (209 varieties) and soybeans (74 varieties), in addition to the National Atomic Energy Agency (BATAN), the Indonesian Institute of Sciences (LIPI), universities, the private sector, and the local government [51]. The private sector only releases domestically bred hybrid rice varieties, and most of their parents come from introduced lines. Conditions are different for corn; the private sector dominates the release of corn varieties (173 varieties), which are mostly hybrid corn. IAARD dominates the release of composite corn.

Common problems faced by rice farmers are limited land use, low motivation to use superior seeds, and inefficient farming management. The problems faced by rice farmers reported that unpredictable weather conditions, narrow land area, limited agricultural labor and water resources, high input costs, and uncertain information about climate change affect production rice and hinder the implementation of climate change adaptive strategies [9]. Small land size causes differences in planting time, which can result in pest and disease attacks. The larger scale of rice farming land also allows the application of agricultural mechanization, leading to more efficient farming. The motivation for technology adoption will increase, including the use of quality seeds for high-yielding varieties whose current application is still low, namely, less than 50% [52]. Apart from that, farmers need to be given rice varieties that are resistant to climate change and need to provide accurate information about changes in the weather [9].

Agricultural extension workers, as a source of information in rice farming, face several problems, including limited institutional support due to changes in institutional capacity and the limited number of extension workers who are not proportional to the number of targeted areas [53]. It has been found that rice farmers’ perceptions of the role of agricultural instructors as facilitators, motivators, mediators, educators, advisors, and communicators can increase their capacity. Perception has an indirect impact on the behavior of rice farmers through attitudes and also a direct influence on the activities of rice farmers to follow the behavior of agricultural extension workers. Increasing the role of extension workers is an important factor that needs to be taken into account by both the government and the extension workers themselves. This role can be carried out by increasing the intensity of meetings with farmers, training, and establishing demonstration plots that are beneficial to farmers. With an increased farmer capacity, their production and income can also be increased [53,54]. However, aside from essential knowledge, farmers’ motivation is also crucial to strengthening their work performance, which subsequently increases rice production [55].

In the future, farmers must be prepared for the challenges of developing agriculture from conventional to modern systems using smart farming technology. Factors that may be an obstacle to the application of smart farming technology, especially for small farmers, are global climate change, and the relatively low quality of human resources for farmers and extension workers [56]. The research results conducted in North Sumatra, South Sumatra, and Yogyakarta show that productive age, educational level, and experience of more than 10 years make it possible to implement an Agricultural Information System if supported by a good internet network, improve security services, ease of application, accuracy, suitability, output interpretation, and accuracy, which will increase user convenience [57].

4.2 Farmer characteristics and perceptions of agricultural innovation information sources

4.2.1 Farmer characteristics

One of the main problems in agricultural development in Indonesia is the inequality of land tenure in the community, and the results of this study confirm this. This problem is consistent with the national Gini ratio, which is around 0.72. This means that there is a very high inequality in land tenure [58]. Of the around 13.1 million rice farming households in Indonesia, 9.8 million (75%) farm on less than 0.5 hectares of land [59].

The macro data on rice farmer characteristics are also consistent with the data from this study (Table 2). Ownership of land is relatively low, with around 71.86% of farmers use land less than 1.0 hectare. Other conditions that need to be considered are low control and utilization of information technology and a low level of cosmopolitan. It is understood that knowledge about farming activities depends on other farmers and their interactions with the extension workers.

Table 2

Characteristics of rice farmers in the research locations

No. Items Frequency (%)
1. Formal education
a. No schooling 4 1.48
b. Elementary 140 51.85
c. Junior high school 36 13.33
d. Senior high school 75 27.78
e. Diploma/S1 15 5.56
Modus Elementary school
2. Non-formal education (frequencies of agriculture training for last 3 years)
a. Never 44 16.30
b. Low (1–3 times) 73 27.04
c. Moderate (4–6 times) 71 26.30
d. High (≥7 times) 82 30.37
Average 2.71 (3–4 times)
3. Land tenure
a. Narrow (≤0.25 ha) 44 16.30
b. Moderate (0.26–1.0 ha) 150 55.56
c. Large (1.0–2.0 ha) 50 18.52
d. Very large (>2.0 ha) 26 9.63
Average 0.91 Moderate (0.26–1 ha)
4. Mastery and utilization of information technology
a. Very low 6 2.22
b. Low 146 54.07
c. High 99 36.67
d. Very high 19 7.04
Average 2.45 (Low)
5. Cosmopolitan level (last year’s mobility)
a. Never 89 32.96
b. Low (<5 times) 165 61.11
c. Moderate (6–10 times) 12 4.44
d. High (>10 times) 4 1.43
Average 1.75 Low (≤5 times)

Because the land ownership is narrow or limited, farmers need the income from the non-agriculture. The benefits derived from agricultural diversification are increased income and employment and, in the long run, have prospects for income growth and more environmentally friendly farming systems [60]. Rice and livestock diversification is an example of a business that many farmers do in Indonesia. Rice and livestock diversification farming has a mutually beneficial relationship, namely, rice plants get organic fertilizer from livestock, and livestock get feed from rice waste.

Agricultural waste is the remaining growth and processing of agricultural products, which if managed properly, will have benefits [61] for livestock as a source of feed ingredients or can be used as an energy source [62,63]. These by-products, if managed and used properly, have added value, including as feed ingredients, industrial raw materials, fertilizers, mulch, and as a source of energy [63]. The by-products in the form of rice straw, bran, broken rice, and husks can be used alone or sold. The processed rice waste contains energy that can be utilized further [62].

The strategy that can be implemented to improve agricultural extension services to farmers with low levels of education is to implement Field Schools that support sustainable agriculture [64]. Another research reported that training, apprenticeship, perception, motivation, counseling activities, and farmer participation in extension activities can support the sustainability of farming [65].

The levels of formal and non-formal education of farmers are relatively low. Between 40–60% of farmers have only completed primary school education, and the frequency of farmer participation in training is very low [36]. The data from BPS Statistics Indonesia showed that 70.72% of rice households did not receive counseling/guidance regarding the management of their rice plant business during the past year [66]. Older farmers generally do not easily accept something new outside their environment [67].

Characteristics of farmers affect their perception of agricultural extension. Factors that influence farmers’ perceptions of and responses to innovation include both internal and external factors [68]. Other research revealed that there is a relationship between internal factors of farmers’ characteristics and external factors (social system) on their perception of the role of agricultural extension workers as technicians, facilitators, and advisors [69]. The research results indicate that access to information technology is relatively low, mainly related to the low levels of land ownership and cosmopolitan level.

4.2.2 Farmers’ perceptions of agricultural innovation information sources

The results indicated that rice farmers had high perceptions (good to very good categories) of government, private, and self-subsistent extension, while their perceptions of other sources of information (middlemen, cyber, and non-cyber information) were relatively low. Farmers’ perception of a particular object is an active activity, as a learning process, renewal, and perspective, which has a reciprocal effect on observation, inferential, and uses learning outcomes to recognize the world [70,71]. The results regarding the factors that influence farmers’ perceptions of agricultural counseling are related to their characteristics, especially the level of education and farming experience [36,72,73], courage to take risks, mobility, and internal and external group cooperation [74].

The farmers’ perceptions of various sources of information about agricultural innovations are shown in Figure 3. Each source of information has its own characteristics, which are taken into consideration for farmers to interact intensively. Rice farmers’ perception of government agricultural extension was determined as “very good” (average score of more than 3.5 on a scale of 4), which was higher than all other sources of information across all aspects, such as attractiveness (intrinsic factor), service (extrinsic factor), availability of innovation, ease of accessibility, and intensity of interaction.

Figure 3 
                     Rice farmers’ perceptions of various information sources of innovation.
Figure 3

Rice farmers’ perceptions of various information sources of innovation.

Most agricultural extension services in Indonesia have a background in food crop production. Of around 31,506 civil servant extension services, around 63.4% are food crop extension services. Extension services with a background in horticulture are only around 8.14%. Government extension services focused on food crops have the opportunity to interact more intensively with rice farmers than other extension services.

The factors that influence farmers’ perceptions of agricultural extension are related to the intensity of collaboration with information sources [74,75,76]. It can be understood that self-subsistent extension services are advanced farmers who live near the farmers, but they cannot work together in the procurement of production facilities and marketing of their farm products.

5 Discussion

Capability is defined as a person’s ability to adapt to innovation and have commitment in managing an innovation for the improvement and sustainability of their business [77]. Information quality influences the capability of farmers to manage an innovation [78]. The quality of information and the accuracy of an innovation together influence a farmer’s decision about adopting an innovation [78,79].

The farmers’ capability in this study was measured via their ability to apply an innovation, according to the accuracy of the innovation in terms of timeliness, quality, quantity, type, and sustainability. The results showed that rice farmers adopted appropriately, with the average across all categories being high (Table 3). The nature of rice innovation is relatively stable, and farmers with experience in farming have adequate provision in terms of capacity to process information. Rice farmers have the confidence or capability to implement innovations appropriately according to the recommendations.

Table 3

Capability of rice farmers in the research locations

Items Frequency (%)
1. Timeliness in implementing innovation
Very low 6 2.22
Low 17 6.30
High 113 41.85
Very high 134 49.63
Average 3.39 (High)
2. Accuracy of innovation quality
Very low 10 3.70
Low 12 4.44
High 109 40.37
Very high 139 51.48
Average 3.40 (High)
3. Accuracy in quantity/quantity of innovation
Very low 8 2.96
Low 20 7.41
High 123 45.56
Very high 119 44.07
Average 3.15 (High)
4. Accuracy of innovation type
Very low 8 5.84
Low 8 5.84
High 66 48.18
Very high 55 40.15
Average 3.40 (High)
5. Accuracy in adoption sustainability
Very low 5 1.85
Low 15 5.56
High 94 34.81
Very high 156 57.78
Average 3.49 (High)

Very low: 1.0–1.49, low: 1.50–2.49, high: 2.50–3.49, very high: 3.50–4.0.

Some innovations in rice farming require appropriate timing in terms of their application, especially with fertilizing. If inappropriately timed, the innovation will not be optimal. Likewise, for the quality, type, quantity, and sustainability of innovations.

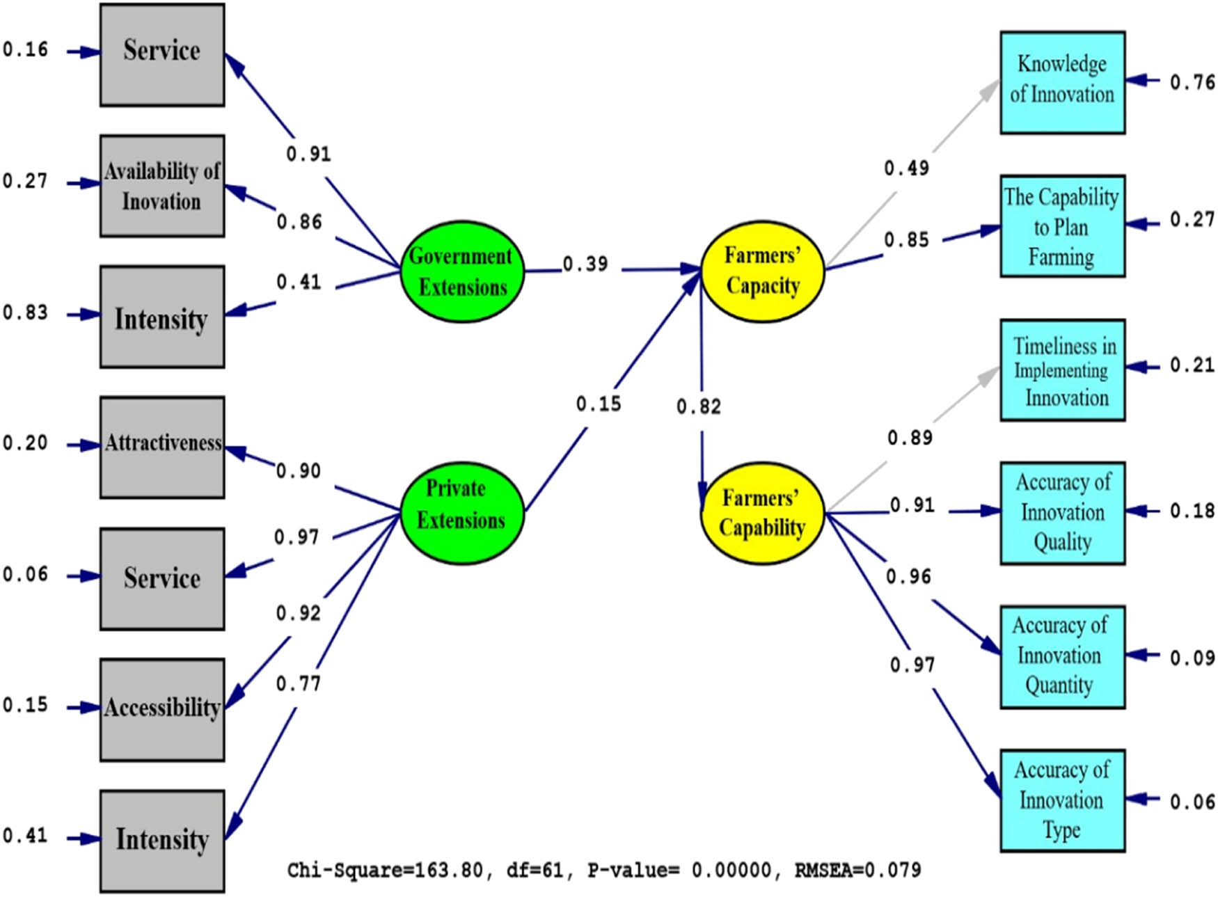
The research results indicate that various sources of information available to farmers have a direct effect on increasing their capacity. Capacity building for rice farmers was influenced by interactions with government and private extension services (Figure 4).

Figure 4 
               Effect of Information Sources on the Capability of Rice Farmers.
Figure 4

Effect of Information Sources on the Capability of Rice Farmers.

The presence of private extension services for rice farmers is expected to increase the capacity and capability of farmers to perform their farming activities. These efforts can be realized if private extension services have sufficient competence [80] and can play a role as extension services who is able to improve the welfare of farmers independently [81]. When implementing innovation as a form of capability, farmers are influenced by sources of information from middlemen. The amount of dependence of farmers on middlemen to provide innovation and selling their farming products causes middlemen to negatively affect the capabilities of farmers. The presence of middlemen is considered as a party that helps farmers with capital and information. However, farmers have a high dependence on middlemen, and this dependency tends to harm the farmers [82].

The role of self-help extension was more as a mediator and facilitator in the implementation of government and private extension. Self-help extension services have a significant role as facilitators of empowerment and bridging the information needs of farmers from government research and extension institutions [73,83]. The role of self-help extension is not optimal in carrying out the extension function as expected [84,85].

The results of other studies in Central Sulawesi, Indonesia, found that the competency level of rice farmers tends to be low, and that this is due to the weak role of agricultural extension workers in the region [75,86]. The role of extension workers as communicators, facilitators, and educators has a positive effect on increasing the competence of rice farmers. However, currently these factors tend to be low, so there is still a lack of sufficient efforts to increase the competency of rice farmers despite the role of extension workers being needed by farmers.

In the regression equation model of the rice farmers’ capacity, the variables of most influence are government and private extension services. The regression equation models for the capacity of rice farmers are as follows:

Rice farmer = 0.39 Government extension + 0.15 Private extension, = 0.20.

Meanwhile, the regression model of rice farmers’ capability is only influenced by the capacity. The regression equation models for the capability of rice farmers are as follows:

Rice farmer = 0.82, Farmer capacity, R² = 0.68.

Increased farmers’ capacity significantly affected the capability of farmers. For rice farmers, the resulting model describes 68% of the effect of capacity on farmers’ capability in the application of agricultural innovations. The relative magnitude of the R 2 value also shows that this model can be used as a reference in increasing the capability of farmers in the adoption process for rice cultivation innovations.

Measurements and all of these criteria, as well as the results of research estimation for the rice models, can be seen in Table 4. The results of testing the model of the influence of information sources on farmers’ capabilities show that of the nine measurement criteria, eight of them are declared “good” (good fit), and one criterion, namely, AGFI, is stated to be sufficient (marginal fit). In general, it can be concluded that the model built in this study is stated to be good for use.

Table 4

GoF test on SEM

GoF Estimation results Categories
A. Absolute measures
1. RMSEA 0.079 Good fit
2. GFI 0.91 Good fit
B. Incremental fit measures
1. AGFI 0.88 Marginal fit
2. NFI 0.96 Good fit
3. TLI/NNFI 0.97 Good fit
4. CFI 0.98 Good fit
5. IFI 0.98 Good fit
6. RFI 0.95 Good fit
C. Other measurements
 Normed Chi-Square (X 2/df) 2.11 Good fit

Agricultural extension services are a tool to connect farmers with sources of information and find solutions to increase farmers’ competence and income. Increasing the role of extension workers is therefore needed to better support farmers. Results of previous research in Indonesia found that the role of extension workers was in the moderate category to increase the independence of rice farmers [87]. Factors that have a strong influence on the implementation of the role of extension workers are the internal characteristics of farmers toward the extension workers themselves, namely position in farmer groups, counseling, ability to communicate, and an ability to motivate and own a business in agriculture. Recommended strategies from this work included strengthening the role of extension workers to support farmers through capacity building in extension methodology.

Agricultural policy in Indonesia is inseparable from a combination of extensification and intensification policies. Extensification is an expansion of agricultural areas by targeting areas outside densely populated areas and other potential areas as sources of new production growth, i.e., in swampland areas [88]. Extensification development strategy, particularly in potential swamplands, should be focusing on water management systems, water management infrastructure rehabilitation, land management, adaptive and potential commodity selection, and farmer institution strengthening and facilitation [89]. The government can also support an increase in rice production and capability of rice farmers through new technology packages as part of intensification programs. Based on this research, agricultural extension workers are seen as a good source of information to deliver technology packages to rice farmers. Agricultural extension services are a tool that connects farmers with sources of information and seeks solutions to overcome problems in applying technology to increase production [75]. However, an agricultural extension does not directly affect farmer productivity [90]. It may increase farmers’ productivity not as a direct result of extension but as a result of improved farmers’ capacity and capability due to interventions from quality extension workers. As a result, high-quality extension workers will boost farmers’ problem-solving abilities.

An effective intensification strategy is involving farmers with the technology packages with guidance from agricultural extension workers. Technology dissemination can also be carried out with participatory extension by trying to improve farmers’ abilities through intensive interactions with extension agents [91].

Agricultural extension in Indonesia is intended to improve agricultural productivity and farm performance and farmer welfare at the micro-level. In Indonesia, agricultural extension is an integral part of the Agricultural Development Program. The government legalized Act 16/2006 to establish the national Agricultural Extension System. The results of this study will play a major role in supporting the implementation of Act 16/2006, especially in the effort to increase rice productivity and production, as the main staple food in Indonesia.

6 Conclusion and implications

Rice farmers in this study had positive perceptions of government and self-help extension. Rice farmers applied farming innovations precisely and included in the high category. Rice farmers with their farming experience had the capacity to process farming innovation information and also had the capability to implement innovations appropriately. This was influenced by the role of government extension services who are still the dominant service provider in terms of providing extension materials for food crops (rice).

Government and private extension services as sources of information significantly affected the capacity and capability of rice farmers, including helping farmers understand innovations and plan for their implementation. Information from middlemen had a negative effect on improving farmers’ capability, due to the unconformity of knowledge conveyed by government extension services and the interests of middlemen. The existence of self-help extension services did not directly affect the capacity and capability of the rice farmers because the role of self-help extension services was more as a facilitator for other sources of information.

Sources of information about agricultural innovations were found to improve farmers’ capability and sustainability of adoption. This was because the information sources have competency as extension services who are able to improve the welfare and independence of farmers, with attractiveness, good service, availability of required innovations, easily accessible, and high intensity of interaction.

Participatory extension activities are recommended as a form of intervention that can improve the farmers’ capacity in terms of technology adoption processes. Increasing the frequency and intensity of government and private extension are other crucial factors in enhancing the capacity and capability of rice farmers and understanding innovations. Findings from this study show that most current extension activities are not optimal in carrying out the extension function as expected. Therefore, it is recommended that a series of easy-to-understand extension activities need to be formulated to enhance farmers’ knowledge of new rice farming technologies. The extension activities should be provided as a series, rather than one-off events, so that farmer knowledge accumulates over time through a style and pace to match their skills and level of education.

Due to the rice farmers having a positive perception of self-help extension, other efforts could be implemented to improve personal capacity building, in particular for selected farmers or peers, through technical training or training of trainers (TOT). Generally, technical training or TOT could contribute to the process of increasing the capacity and capability of farmers.

7 Strengths and limitations of the study

The main strength of this study, which differentiates it from similar research in the literature, is that it involves respondents who use technology just in time, that the technology use based on need assessment result, and representative from main area rice production in Indonesia. Furthermore, this study also explains the differences between farmers’ rice farming capacity and capability. However, due to the sample size and the purposive location sampling strategy in irrigated rice used, the results of this study cannot be generalized to all Indonesian rice production areas. Rice farmers in non-irrigated area may have different behaviors, depending on their daily activities, and should be subject to further research.

Acknowledgments

The authors would like to thank IAARD, the Indonesian Ministry of Agriculture for funding the research.

  1. Funding information: The authors state no funding involved.

  2. Conflict of interest: The authors state no conflict of interest.

  3. Data availability statement: The datasets generated during and/or analyzed during the current study are available from the corresponding author on reasonable request.

References

[1] Irawan S, Antriyandarti E, editors. Physical deterioration of soil and rice productivity in rural Java. Journal of Physics: Conference Series. IOP Publishing; 2021.10.1088/1742-6596/1825/1/012103Search in Google Scholar

[2] Katai J, Zsuposne AO, Tallai M, Alshaal T. Would fertilization history render the soil microbial communities and their activities more resistant to rainfall fluctuations? Ecotoxicol Environ Saf. 2020;201:110803.10.1016/j.ecoenv.2020.110803Search in Google Scholar PubMed

[3] Ansari A, Lin Y-P, Lur H-S. Evaluating and adapting climate change impacts on rice production in Indonesia: a case study of the Keduang subwatershed, Central Java. Environments. 2021;8(11):117.10.3390/environments8110117Search in Google Scholar

[4] Kinose Y, Masutomi Y, Shiotsu F, Hayashi K, Ogawada D, Gomez-Garcia M, et al. Impact assessment of climate change on the major rice cultivar Ciherang in Indonesia. J Agric Meteorol. 2020;76(1):19–28.10.2480/agrmet.D-19-00045Search in Google Scholar

[5] Khairulbahri M. Analyzing the impacts of climate change on rice supply in West Nusa Tenggara, Indonesia. Heliyon. 2021;7(12):e08515.10.1016/j.heliyon.2021.e08515Search in Google Scholar PubMed PubMed Central

[6] Dulbari D, Santosa E, Koesmaryono Y, Sulistyono E, Wahyudi A, Agusta H, et al. Local adaptation to extreme weather and it’s implication on sustainable rice production in Lampung, Indonesia. Agrivita J Agric Sci. 2020;43(1):125–36.10.17503/agrivita.v43i1.2338Search in Google Scholar

[7] Heriansyah P, Anwar P, Prima A. Understanding farmer perception and impact of seasonal climate event on rice farming in Indonesia: Implication for Adaptation Policy in Local Level. Yuz Yıl Univ J Agric Sci. 2022;32(3):462–76.10.29133/yyutbd.1084525Search in Google Scholar

[8] Dhamira A, Irham I. The impact of climatic factors on rice production in Indonesia. Agro Ekonomi. 2020;31(1):46–60.10.22146/ae.55153Search in Google Scholar

[9] Pickson RB, He G. Smallholder farmers’ perceptions, adaptation constraints, and determinants of adaptive capacity to climate change in Chengdu. Sage Open. 2021;11(3):21582440211032638.10.1177/21582440211032638Search in Google Scholar

[10] Connor M, de Guia AH, Pustika AB, Kobarsih M, Hellin J. Rice farming in central Java, Indonesia—adoption of sustainable farming practices, impacts and implications. Agronomy. 2021;11(5):881.10.3390/agronomy11050881Search in Google Scholar

[11] Rondhi M, Fatikhul Khasan A, Mori Y, Kondo T. Assessing the role of the perceived impact of climate change on national adaptation policy: The case of rice farming in Indonesia. Land. 2019;8(5):81.10.3390/land8050081Search in Google Scholar

[12] Listiana I, Indah Nurmayasari I, Bursan R, Muher Sukmayanto S, Helvi Yanfika H. Farmers capacity and rice productivity in climate change adaptation in Central Lampung Regency, Indonesia. Asian J Agric Rural Dev. 2021;11(4):346–53.10.18488/journal.ajard.2021.114.346.353Search in Google Scholar

[13] Getahun W, Haji J, Mehare A, Zemedu L. Drivers of income diversification among rural households in the Ethiopian central highlands. Food Energy Security. 2023;e443.10.1002/fes3.443Search in Google Scholar

[14] Gebru GW, Ichoku HE, Phil-Eze PO. Determinants of livelihood diversification strategies in Eastern Tigray Region of Ethiopia. Agric Food Secur. 2018;7:1–9.10.1186/s40066-018-0214-0Search in Google Scholar

[15] Seed DoFC. Annual Report 2020. Jakarta (ID): Directorate of Food Crop Seeds; 2021.Search in Google Scholar

[16] Siata R. Faktor–faktor yang mempengaruhi petani dalam penerapan benih padi varietas Ciherang di Desa Pudak Kecamatan Kumpeh Ulu. Sosiohumaniora. 2016;18(3):231–9.10.24198/sosiohumaniora.v18i3.12801Search in Google Scholar

[17] Sujianto EG, Datta A, editors. Development Status and Challenges of Organic Rice Farming in Indonesia. IISS 2019. Proceedings of the 13th International Interdisciplinary Studies Seminar, IISS 2019, 30-31 October 2019, Malang, Indonesia. European Alliance for Innovation; 2020.10.4108/eai.23-10-2019.2293038Search in Google Scholar

[18] Sudaryono T. Dissemination on rice’s new high yielding variety through demonstration farming of jajar legowo technology in East Java. Indonesian. J Environ Sustain Dev. 2017;8(2):98–104.10.21776/ub.jpal.2017.008.02.07Search in Google Scholar

[19] Chandio AA, Yuansheng J. Determinants of adoption of improved rice varieties in Northern Sindh, Pakistan. Rice Sci. 2018;25(2):103–10.10.1016/j.rsci.2017.10.003Search in Google Scholar

[20] Pudjiastuti AQ, Arisena GMK, Krisnandika AAK. Rice import development in Indonesia. SOCA: J Sos Ekonomi Pertan. 2021;15(2):390–405.10.24843/SOCA.2021.v15.i02.p14Search in Google Scholar

[21] Okoro JC, Ugah DE, Aroh JA, Obioha OG, Udoye CE, Agwu EA. Perceived factors influencing farmers’ preference for rice varieties in Enugu State, Nigeria. J Agric Ext. 2023;27(1):72–93.10.4314/jae.v27i1.8Search in Google Scholar

[22] Sewnet Y, Elemo E, Derso D. A review of agricultural research, extension and farmers linkage in Ethiopia. Agric Biol JN Am. 2016;7(3):116–20.Search in Google Scholar

[23] Fairburn CG, Patel V. The impact of digital technology on psychological treatments and their dissemination. Behav Res Ther. 2017;88:19–25.10.1016/j.brat.2016.08.012Search in Google Scholar PubMed PubMed Central

[24] Moyo R, Salawu A. An appraisal of factors influencing adoption of agricultural innovations: insights from selected developing countries. J Int Agric Ext Educ. 2017;24(1):7–9.10.5191/jiaee.2016.24102Search in Google Scholar

[25] Adetimehin O, Okunlola J, Owolabi K. Utilization of agricultural information and knowledge for improved production by rice farmers in Ondo State, Nigeria. J Rural Soc Sci. 2018;33(1):76–100.Search in Google Scholar

[26] Opolot H, Obaa B, Isubikalu P, Ebanyat P, Okello D. Quality and dissemination of information for strengthening University-farming community engagement in northern Uganda. Afr J Rural Dev (AFJRD). 2016;1:23–34. (1978-2017-2060)Search in Google Scholar

[27] Martini E, Roshetko JM, Paramita E. Can farmer-to-farmer communication boost the dissemination of agroforestry innovations? A case study from Sulawesi, Indonesia. Agrofor Syst. 2017;91:811–24.10.1007/s10457-016-0011-3Search in Google Scholar

[28] Akinnagbe OM, Akinbobola TP. Farmers adoption level of new rice for Africa (NERICA) varieties in Ekiti State, Nigeria. Agric Res. 2022;11(2):321–9.10.1007/s40003-021-00563-xSearch in Google Scholar

[29] Bautista APG, Mataia AB, Austria CP, Tiongco MM, Laborte AG. Adoption and performance of Direct-seeded Rice (DSR) technology in the Philippines. Philippine J Sci. 2023;152(1):459–84.10.56899/152.01.37Search in Google Scholar

[30] Douthwaite B, Hoffecker E. Towards a complexity-aware theory of change for participatory research programs working within agricultural innovation systems. Agric Syst. 2017;155:88–102.10.1016/j.agsy.2017.04.002Search in Google Scholar

[31] Bugayong ID, Hayashi K, Querijero N, Orden MEM, Agustiani N, Hadiawati L, et al. Technology transfer pathways of information and communication technologies for development (ICT4D): the case of the weather-rice-nutrient integrated decision support system (WeRise) in Indonesia. J ISSAAS. 2019;25:104–17.Search in Google Scholar

[32] Masud MM, Azam MN, Mohiuddin M, Banna H, Akhtar R, Alam AF, et al. Adaptation barriers and strategies towards climate change: Challenges in the agricultural sector. J Clean Prod. 2017;156:698–706.10.1016/j.jclepro.2017.04.060Search in Google Scholar

[33] Akhtar R, Masud MM, Rahman MK. Farmers’ livelihood and adaptive capacity in the face of climate vulnerability. Int J Soc Econ. 2022;49(5):669–84.10.1108/IJSE-04-2021-0239Search in Google Scholar

[34] Onyeneke CJ, Umeh GN, Onyeneke RU. Impact of climate information services on crop yield in Ebonyi state, Nigeria. Climate. 2023;11(1):7.10.3390/cli11010007Search in Google Scholar

[35] Intan Salassa D, editor. The farmers’ perception of the natural farming system in Bulukumba, East Indonesia. E3S Web of Conferences; 2022.Search in Google Scholar

[36] Sujianto, Gunawan E, Saptana, Syahyuti, Darwis V, Ashari, et al. Farmers’ perception, awareness, and constraints of organic rice farming in Indonesia. Open Agriculture. 2022;7(1):284–99.10.1515/opag-2022-0090Search in Google Scholar

[37] Azmi MF, Azah hamzaid N, Mohkta MS, Latif LA. User perception on the use of a custom-built Augmentative and Alternative Communication (AAC) device for elderly with Aphasia in Malaysia. Sains Malays. 2020;49(5):1037–44.10.17576/jsm-2020-4905-08Search in Google Scholar

[38] Mattjik AA, Sumertajaya I, Wibawa GNA, Hadi AF. Sidik peubah ganda dengan menggunakan SAS. Bogor: IPB Press; 2011.Search in Google Scholar

[39] Jöreskog KG, Olsson UH, Wallentin FY. Multivariate analysis with LISREL. Springer; 2016.10.1007/978-3-319-33153-9Search in Google Scholar

[40] Ismail NAM, Puteh SEW, Shamsuddin K, Pannarunothai, Kamaruzaman HF. Gender preferences, socio-demographic and health risks associated with preferred preventive-promotive benefit packages of health insurance for women in Perak and Selangor, Malaysia. Sains Malays. 2020;49(8):1969–80.10.17576/jsm-2020-4908-19Search in Google Scholar

[41] Yusuf ES, Ariningsih E, Gunawan E, Purba HJ, Suhartini SH, Tarigan H, et al. Sustainability of Arabica coffee business in West Java, Indonesia: A multidimensional scaling approach. Open Agric. 2022;7(1):820–36.10.1515/opag-2022-0144Search in Google Scholar

[42] Hair JF. Multivariate data analysis. USA: Kennesaw State University; 2009.Search in Google Scholar

[43] Tarka P. An overview of structural equation modeling: Its beginnings, historical development, usefulness and controversies in the social sciences. Qual Quant. 2018;52:313–54.10.1007/s11135-017-0469-8Search in Google Scholar PubMed PubMed Central

[44] Statistics Indonesia [BPS]. Luas Panen dan Produksi Padi di Indonesia 2021 (Hasil Kegiatan Pendataan Statistik Pertanian Tanaman Pangan Terintegrasi Dengan Metode Kerangka Sampel Area). Jakarta: Badan Pusat Statistik; 2022. p. 345.Search in Google Scholar

[45] Nurhati I, Ramdhaniati S, Zuraida DN. Peranan dan dominasi varietas unggul baru dalam peningkatan produksi padi di Jawa Barat. Jakarta: Indonesian Ministry of Agriculture; 2008.Search in Google Scholar

[46] Purba R, Giametri Y. Performance of yields and profits in rice farming with the introduction of varieties in Banten. J Ilmu Pertan Indones. 2017;22:13–9.10.18343/jipi.22.1.13Search in Google Scholar

[47] Sataral M, Nangge M, Yatim H. The growth and yield of IPB 3S rice variety with NPK and rice straw compost. J Pertan Tropik. 2020;7(1, April):47–55.10.32734/jpt.v7i1.3756Search in Google Scholar

[48] Edi E, Novitri K, Rita F, Edy M, Fithri M. The determinants of the domestic rice production for the need of the population of Bengkulu Province, Indonesia. Russian J Agric Socio-Econ Sci. 2018;74(2):243–50.10.18551/rjoas.2018-02.28Search in Google Scholar

[49] Bashir A, Yuliana S. Identifying factors influencing rice production and consumption in Indonesia. J Ekonomi Pembang: Kaji Masalah Ekonomi dan Pembangunan. 2019;19(2):172–85.10.23917/jep.v19i2.5939Search in Google Scholar

[50] Haque A, Elazegui F, Mia MT, Kamal M, Haque MM. Increase in rice yield through the use of quality seeds in Bangladesh. Afr J Agric Res. 2012;7(26):3819–27.10.5897/AJAR12.541Search in Google Scholar

[51] Widiarta N, Sembiring H. Mewujudkan Kedaulatan Benih Tanaman Pangan Indonesia. In: Pasandaran E, Syakir AM, Heriawan R, Yufdy MP, editors. Menuju Pertanian Modern Berkelanjutan. Jakarta: IAARD Press; 2017. p. 251–71.Search in Google Scholar

[52] Saleh A, Surahman M, Zamzami A, Wetik J, editors. Rice estate areas: a sociocultural and institutional model for lowland rice farming. IOP Conference Series: Earth and Environmental Science. IOP Publishing; 2021.10.1088/1755-1315/694/1/012008Search in Google Scholar

[53] Rahyunanto S, Hariadi SS, Witjaksono R. Perception of rice farmers towards the role of agricultural extension worker in changing behaviors to follow up extension activities, in Magelang District, Central Java, Indonesia. Eur J Mol Clin Med. 2020;7(7):2020.Search in Google Scholar

[54] Bakari N, Managanta AA, Tambingsila M. The increasing capacity of rice farmers through the role agricultural extension. Indones J Agric Res. 2021;4(3):174–86.10.32734/injar.v4i3.6348Search in Google Scholar

[55] Bagum T, Uddin MK, Hassan S, Kamarulzaman NH, Rahman MZ, Haque ANA. Contribution of selected factors on farmers’ work performance towards fertilizer application in rice of Bangladesh. Sustainability. 2021;13(19):10795.10.3390/su131910795Search in Google Scholar

[56] Agussabti A, Rahmaddiansyah R, Hamid AH, Zakaria Z, Munawar AA, Abu Bakar B. Farmers’ perspectives on the adoption of smart farming technology to support food farming in Aceh Province, Indonesia. Open Agriculture. 2022;7(1):857–70.10.1515/opag-2022-0145Search in Google Scholar

[57] Santoso AB, Girsang SS, Raharjo B, Pustika AB, Hutapea Y, Kobarsih M, et al. Assessing the challenges and opportunities of agricultural information systems to enhance farmers’ capacity and target rice production in Indonesia. Sustainability. 2023;15(2):1114.10.3390/su15021114Search in Google Scholar

[58] Shohibuddin M. Memahami dan Menanggulangi persoalan ketimpangan agraria (1). BHUMI: J Agraria dan Pertanah. 2019;5(1):1–12.10.31292/jb.v5i1.315Search in Google Scholar

[59] Statistics Indonesia [BPS]. The result of inter census agricultural survey. Jakarta: BPS Statistics Indonesia; 2019.Search in Google Scholar

[60] Asante BO, Villano RA, Patrick IW, Battese GE. Determinants of farm diversification in integrated crop–livestock farming systems in Ghana. Renew Agric Food Syst. 2018;33(2):131–49.10.1017/S1742170516000545Search in Google Scholar

[61] Obi F, Ugwuishiwu B, Nwakaire J. Agricultural waste concept, generation, utilization and management. Nigerian J Technol. 2016;35(4):957–64.10.4314/njt.v35i4.34Search in Google Scholar

[62] Sudia B, Sudarsono NE, Endriatno N, Aksar P. Potensi Limbah Padi Sebagai Sumber Energi Alternatif Di Provinsi Sulawesi Tenggara. Din J Ilm Tek Mesin. 2020;12(1):44.10.33772/djitm.v12i1.14820Search in Google Scholar

[63] Haryanto A, Suharyatun S, Rahmawati W, Triyono S. Energi terbarukan dari jerami padi: Review potensi dan tantangan bagi Indonesia. J Keteknikan Pertan. 2019;7(2):137–46.10.19028/jtep.07.2.137-146Search in Google Scholar

[64] Bhuiyan MMR, Maharjan KL. Impact of farmer field school on crop income, agroecology, and Farmer’s behavior in farming: A case study on Cumilla district in Bangladesh. Sustainability. 2022;14(7):4190.10.3390/su14074190Search in Google Scholar

[65] Anwarudin O, Dayat D. The effect of farmer participation in agricultural extension on agribusiness sustainability in Bogor, Indonesia. Int J Multicultural Multireligious Underst. 2019;6(3):1061–72.10.18415/ijmmu.v6i3.1028Search in Google Scholar

[66] Statistics Indonesia B. Results of cost structure of paddy cultivation household survey 2017 (SOUT2017-SPD). Jakarta: Statistics Indonesia, BPS; 2017. p. 132.Search in Google Scholar

[67] Wijayanti A, Subejo S, Harsoyo H. Respons petani terhadap inovasi budidaya dan pemanfaatan sorgum di Kecamatan Srandakan Kabupaten Bantul. Agro Ekonomi. 2016;26(2):179–91.10.22146/agroekonomi.17270Search in Google Scholar

[68] Mulieng ZF, Amanah S, Asngari PS. Persepsi petani terhadap kompetensi penyuluh pertanian tanaman pangan di Kabupaten Aceh Utara. J Penyul. 2018;14(1):159–74.10.25015/penyuluhan.v14i1.17556Search in Google Scholar

[69] Krisnawati K, Purnaningsih N, Asngari P. Persepsi petani terhadap peranan penyuluh pertanian di desa Sidomulyo dan Muari, Distrik Oransbari, kabupaten Manokwari Selatan. Sosio Konsepsia J Penelit dan Pengemb Kesejaht Sos. 2013;2(3):303–14.Search in Google Scholar

[70] Jiménez D, Dorado H, Cock J, Prager SD, Delerce S, Grillon A, et al. From observation to information: Data-driven understanding of on farm yield variation. PLoS one. 2016;11(3):e0150015.10.1371/journal.pone.0150015Search in Google Scholar PubMed PubMed Central

[71] Ahuja V. Cyber extension: A convergence of ICT and agricultural development. Glob Media J. 2011;2(2):1–8.Search in Google Scholar

[72] Afzal A, Al-Subaiee FS, Mirza AA. The attitudes of agricultural extension workers towards the use of e-extension for ensuring sustainability in the Kingdom of Saudi Arabia. Sustainability. 2016;8(10):980.10.3390/su8100980Search in Google Scholar

[73] Haryanto Y, Sumardjo S, Amanah S, Tjitropranoto P. Efektivitas peran penyuluh swadaya dalam pemberdayaan petani di Provinsi Jawa Barat. J Pengkaj dan Pengemb Teknol Pertan. 2017;20(2):141–54.10.21082/jpptp.v20n2.2017.p141-154Search in Google Scholar

[74] Kondylis F, Mueller V, Zhu S. Measuring agricultural knowledge and adoption. Agric Econ. 2015;46(3):449–62.10.1111/agec.12173Search in Google Scholar

[75] Managanta AA. The role of agricultural extension in increasing competence and income rice farmers. Indones J Agric Res. 2020;3(2):77–88.10.32734/injar.v3i2.3963Search in Google Scholar

[76] Nnadozie AKO, Ume SI, Isiocha S, Njoku IA. Extension farmer-input linkage system (REFILS) by Agricultural Development Programmes (ADPs) in Nigeria, 1986–2011. Sci J Bus Manag. 2015;3(5–1):41–6.10.11648/j.sjbm.s.2015030501.19Search in Google Scholar

[77] Baser H, Morgan P. Capacity, change and performance: Study report. Maastricht: European centre for development policy management; 2008.Search in Google Scholar

[78] Prawiranegara D, Sumardjo S, Lubis D, Harijati S. Effect of information quality based on cyber toward vegetable farmers capability to manage innovation in west java. Sosiohumaniora. 2016;18(2):166–72.10.24198/sosiohumaniora.v18i2.9954Search in Google Scholar

[79] Hassim MD, Aungsuratana A-O, Champrame S, Poramacom N, Rojanaridpiched C. Assessing Malaysian farmers’ capability, acceptability, and practicality toward a rice Good Agricultural Practices model. Kasetsart J Soc Sci. 2013;34(3):562–72.Search in Google Scholar

[80] Mengal AA, Mirani ZA, Ali S. A comparative analysis of professional competencies possessed by public and private agricultural extension field staff in Baluchistan. Pak J Agric Sci. 2015;52(3):867–71.Search in Google Scholar

[81] Baloch MA, Thapa GB. The effect of agricultural extension services: Date farmers’ case in Balochistan, Pakistan. J Saudi Soc Agric Sci. 2018;17(3):282–9.10.1016/j.jssas.2016.05.007Search in Google Scholar

[82] Abebe GK, Bijman J, Royer A. Are middlemen facilitators or barriers to improve smallholders’ welfare in rural economies? Empirical evidence from Ethiopia. J Rural Stud. 2016;43:203–13.10.1016/j.jrurstud.2015.12.004Search in Google Scholar

[83] Amin M, Sukesi K. The effectiveness of cyber-extension-based information technology to support agricultural activities in Kabupaten Donggala, Central Sulawesi Province, Indonesia. Int J Asian Soc Sci. 2013;3(4):882–9.Search in Google Scholar

[84] Zwane E. Does extension have a role to play in rural development? South Afr J Agric Ext. 2012;40(1):16–24.Search in Google Scholar

[85] Takemura K, Uchida Y, Yoshikawa S. Roles of extension officers to promote social capital in Japanese agricultural communities. PLoS One. 2014;9(3):e91975.10.1371/journal.pone.0091975Search in Google Scholar PubMed PubMed Central

[86] Pullaila A, Amrullah ER, Astuti Y, Ishida A. Factors affecting paddy farmers perception of utilizing agricultural machines in Indonesia. J Agric Ext Rural Dev. 2018;10(8):150–7.10.5897/JAERD2018.0963Search in Google Scholar

[87] Haryanto Y, Yuniarti W. The role of farmer to farmer extension for rice farmer independence in Bogor. Int J Res Soc Sci. 2017;7(4):62–74.Search in Google Scholar

[88] Marwanto S, Pangestu F, editors. Food estate program in Central Kalimantan Province as an integrated and sustainable solution for food security in Indonesia. IOP Conference Series: Earth and Environmental Science. IOP Publishing; 2021.10.1088/1755-1315/794/1/012068Search in Google Scholar

[89] Fahmid IM, Wahyudi, Agustian A, Aldillah R, Gunawan E. The potential swamp land development to support food estates programmes in Central Kalimantan, Indonesia. Environ Urban ASIA. 2022;13(1):44–55.10.1177/09754253221078178Search in Google Scholar

[90] Tamsah H, Yusriadi Y. Quality of agricultural extension on productivity of farmers: Human capital perspective. Uncertain Supply Chain Manag. 2022;10(2):625–36.10.5267/j.uscm.2021.11.003Search in Google Scholar

[91] Apriyana Y, Rejekiningrum P, Alifia AD, Ramadhani F, Darwis V, Setyowati N, et al. The transformation of rice crop technology in indonesia: Innovation and sustainable food security. Agronomy. 2022;13(1):1.10.3390/agronomy13010001Search in Google Scholar

Received: 2023-01-14
Revised: 2023-04-08
Accepted: 2023-04-10
Published Online: 2023-05-09

© 2023 the author(s), published by De Gruyter

This work is licensed under the Creative Commons Attribution 4.0 International License.

Articles in the same Issue

  1. Regular Articles
  2. The impact of COVID-19 pandemic on business risks and potato commercial model
  3. Effects of potato (Solanum tuberosum L.)–Mucuna pruriens intercropping pattern on the agronomic performances of potato and the soil physicochemical properties of the western highlands of Cameroon
  4. Machine learning-based prediction of total phenolic and flavonoid in horticultural products
  5. Revamping agricultural sector and its implications on output and employment generation: Evidence from Nigeria
  6. Does product certification matter? A review of mechanism to influence customer loyalty in the poultry feed industry
  7. Farmer regeneration and knowledge co-creation in the sustainability of coconut agribusiness in Gorontalo, Indonesia
  8. Lablab purpureus: Analysis of landraces cultivation and distribution, farming systems, and some climatic trends in production areas in Tanzania
  9. The effects of carrot (Daucus carota L.) waste juice on the performances of native chicken in North Sulawesi, Indonesia
  10. Properties of potassium dihydrogen phosphate and its effects on plants and soil
  11. Factors influencing the role and performance of independent agricultural extension workers in supporting agricultural extension
  12. The fate of probiotic species applied in intensive grow-out ponds in rearing water and intestinal tracts of white shrimp, Litopenaeus vannamei
  13. Yield stability and agronomic performances of provitamin A maize (Zea mays L.) genotypes in South-East of DR Congo
  14. Diallel analysis of length and shape of rice using Hayman and Griffing method
  15. Physicochemical and microbiological characteristics of various stem bark extracts of Hopea beccariana Burck potential as natural preservatives of coconut sap
  16. Correlation between descriptive and group type traits in the system of cow’s linear classification of Ukrainian Brown dairy breed
  17. Meta-analysis of the influence of the substitution of maize with cassava on performance indices of broiler chickens
  18. Bacteriocin-like inhibitory substance (BLIS) produced by Enterococcus faecium MA115 and its potential use as a seafood biopreservative
  19. Meta-analysis of the benefits of dietary Saccharomyces cerevisiae intervention on milk yield and component characteristics in lactating small ruminants
  20. Growth promotion potential of Bacillus spp. isolates on two tomato (Solanum lycopersicum L.) varieties in the West region of Cameroon
  21. Prioritizing IoT adoption strategies in millennial farming: An analytical network process approach
  22. Soil fertility and pomelo yield influenced by soil conservation practices
  23. Soil macrofauna under laying hens’ grazed fields in two different agroecosystems in Portugal
  24. Factors affecting household carbohydrate food consumption in Central Java: Before and during the COVID-19 pandemic
  25. Properties of paper coated with Prunus serotina (Ehrh.) extract formulation
  26. Fertiliser cost prediction in European Union farms: Machine-learning approaches through artificial neural networks
  27. Molecular and phenotypic markers for pyramiding multiple traits in rice
  28. Natural product nanofibers derived from Trichoderma hamatum K01 to control citrus anthracnose caused by Colletotrichum gloeosporioides
  29. Role of actors in promoting sustainable peatland management in Kubu Raya Regency, West Kalimantan, Indonesia
  30. Small-scale coffee farmers’ perception of climate-adapted attributes in participatory coffee breeding: A case study of Gayo Highland, Aceh, Indonesia
  31. Optimization of extraction using surface response methodology and quantification of cannabinoids in female inflorescences of marijuana (Cannabis sativa L.) at three altitudinal floors of Peru
  32. Production factors, technical, and economic efficiency of soybean (Glycine max L. Merr.) farming in Indonesia
  33. Economic performance of smallholder soya bean production in Kwara State, Nigeria
  34. Indonesian rice farmers’ perceptions of different sources of information and their effect on farmer capability
  35. Feed preference, body condition scoring, and growth performance of Dohne Merino ram fed varying levels of fossil shell flour
  36. Assessing the determinant factors of risk strategy adoption to mitigate various risks: An experience from smallholder rubber farmers in West Kalimantan Province, Indonesia
  37. Analysis of trade potential and factors influencing chili export in Indonesia
  38. Grade-C kenaf fiber (poor quality) as an alternative material for textile crafts
  39. Technical efficiency changes of rice farming in the favorable irrigated areas of Indonesia
  40. Palm oil cluster resilience to enhance indigenous welfare by innovative ability to address land conflicts: Evidence of disaster hierarchy
  41. Factors determining cassava farmers’ accessibility to loan sources: Evidence from Lampung, Indonesia
  42. Tailoring business models for small-medium food enterprises in Eastern Africa can drive the commercialization and utilization of vitamin A rich orange-fleshed sweet potato puree
  43. Revitalizing sub-optimal drylands: Exploring the role of biofertilizers
  44. Effects of salt stress on growth of Quercus ilex L. seedlings
  45. Design and fabrication of a fish feed mixing cum pelleting machine for small-medium scale aquaculture industry
  46. Indicators of swamp buffalo business sustainability using partial least squares structural equation modelling
  47. Effect of arbuscular mycorrhizal fungi on early growth, root colonization, and chlorophyll content of North Maluku nutmeg cultivars
  48. How intergenerational farmers negotiate their identity in the era of Agriculture 4.0: A multiple-case study in Indonesia
  49. Responses of broiler chickens to incremental levels of water deprivation: Growth performance, carcass characteristics, and relative organ weights
  50. The improvement of horticultural villages sustainability in Central Java Province, Indonesia
  51. Effect of short-term grazing exclusion on herbage species composition, dry matter productivity, and chemical composition of subtropical grasslands
  52. Analysis of beef market integration between consumer and producer regions in Indonesia
  53. Analysing the sustainability of swamp buffalo (Bubalus bubalis carabauesis) farming as a protein source and germplasm
  54. Toxicity of Calophyllum soulattri, Piper aduncum, Sesamum indicum and their potential mixture for control Spodoptera frugiperda
  55. Consumption profile of organic fruits and vegetables by a Portuguese consumer’s sample
  56. Phenotypic characterisation of indigenous chicken in the central zone of Tanzania
  57. Diversity and structure of bacterial communities in saline and non-saline rice fields in Cilacap Regency, Indonesia
  58. Isolation and screening of lactic acid bacteria producing anti-Edwardsiella from the gastrointestinal tract of wild catfish (Clarias gariepinus) for probiotic candidates
  59. Effects of land use and slope position on selected soil physicochemical properties in Tekorsh Sub-Watershed, East Gojjam Zone, Ethiopia
  60. Design of smart farming communication and web interface using MQTT and Node.js
  61. Assessment of bread wheat (Triticum aestivum L.) seed quality accessed through different seed sources in northwest Ethiopia
  62. Estimation of water consumption and productivity for wheat using remote sensing and SEBAL model: A case study from central clay plain Ecosystem in Sudan
  63. Agronomic performance, seed chemical composition, and bioactive components of selected Indonesian soybean genotypes (Glycine max [L.] Merr.)
  64. The role of halal requirements, health-environmental factors, and domestic interest in food miles of apple fruit
  65. Subsidized fertilizer management in the rice production centers of South Sulawesi, Indonesia: Bridging the gap between policy and practice
  66. Factors affecting consumers’ loyalty and purchase decisions on honey products: An emerging market perspective
  67. Inclusive rice seed business: Performance and sustainability
  68. Design guidelines for sustainable utilization of agricultural appropriate technology: Enhancing human factors and user experience
  69. Effect of integrate water shortage and soil conditioners on water productivity, growth, and yield of Red Globe grapevines grown in sandy soil
  70. Synergic effect of Arbuscular mycorrhizal fungi and potassium fertilizer improves biomass-related characteristics of cocoa seedlings to enhance their drought resilience and field survival
  71. Control measure of sweet potato weevil (Cylas formicarius Fab.) (Coleoptera: Curculionidae) in endemic land of entisol type using mulch and entomopathogenic fungus Beauveria bassiana
  72. In vitro and in silico study for plant growth promotion potential of indigenous Ochrobactrum ciceri and Bacillus australimaris
  73. Effects of repeated replanting on yield, dry matter, starch, and protein content in different potato (Solanum tuberosum L.) genotypes
  74. Review Articles
  75. Nutritional and chemical composition of black velvet tamarind (Dialium guineense Willd) and its influence on animal production: A review
  76. Black pepper (Piper nigrum Lam) as a natural feed additive and source of beneficial nutrients and phytochemicals in chicken nutrition
  77. The long-crowing chickens in Indonesia: A review
  78. A transformative poultry feed system: The impact of insects as an alternative and transformative poultry-based diet in sub-Saharan Africa
  79. Short Communication
  80. Profiling of carbonyl compounds in fresh cabbage with chemometric analysis for the development of freshness assessment method
  81. Special Issue of The 4th International Conference on Food Science and Engineering (ICFSE) 2022 - Part I
  82. Non-destructive evaluation of soluble solid content in fruits with various skin thicknesses using visible–shortwave near-infrared spectroscopy
  83. Special Issue on FCEM - International Web Conference on Food Choice & Eating Motivation - Part I
  84. Traditional agri-food products and sustainability – A fruitful relationship for the development of rural areas in Portugal
  85. Consumers’ attitudes toward refrigerated ready-to-eat meat and dairy foods
  86. Breakfast habits and knowledge: Study involving participants from Brazil and Portugal
  87. Food determinants and motivation factors impact on consumer behavior in Lebanon
  88. Comparison of three wine routes’ realities in Central Portugal
  89. Special Issue on Agriculture, Climate Change, Information Technology, Food and Animal (ACIFAS 2020)
  90. Environmentally friendly bioameliorant to increase soil fertility and rice (Oryza sativa) production
  91. Enhancing the ability of rice to adapt and grow under saline stress using selected halotolerant rhizobacterial nitrogen fixer
Downloaded on 15.1.2026 from https://www.degruyterbrill.com/document/doi/10.1515/opag-2022-0200/html
Scroll to top button