Abstract
Multimodal metaphor research has received significant attention in recent years, with numerous empirical studies examining metaphors across diverse genres. However, a comprehensive theoretical framework for the qualitative analysis of metaphors in multimodal communication is still lacking. By comparing theoretical approaches from social semiotics and cognitive linguistics, this study emphasizes the complementarity between these two theoretical perspectives and proposes the social semiotic integration model. The model suggests interpreting semiotic representations based on signs’ metafunctions in social semiotics and incorporates conceptual blending theory to explain the metaphors’ cognitive mechanisms. It also emphasizes the influence of pragmatic factors and relevant elements in the interpretation of semiotic representations. Using two editorial cartoons as case studies, the paper demonstrates how this model enhances metaphor analysis in multimodal contexts, leading to a deeper understanding of the text's overall meaning.
1 Einleitung
Die Erforschung der Metapher ist seit der Antike ein Anliegen der Sprachanalyse. Jedoch wurde die Metapher lange Zeit überwiegend als rein rhetorisches Stilmittel betrachtet, bis Lakoff und Johnson (1980) die konzeptuelle Metapherntheorie (CMT) entwickelten. Diese Theorie besagt, dass unser alltägliches Konzeptsystem, nach dem wir sowohl denken als auch handeln, im Kern grundlegend metaphorisch ist (vgl. Lakoff und Johnson 1980: 3). In diesem Sinne gilt die Metapher als verfügbares Mittel in der kognitiven Linguistik, um das Konzeptualisierungsverfahren bzw. die mentalen Prozesse in der menschlichen Kognition zu erforschen. Zudem haben Analysen zu konzeptuellen Metaphern die metaphorischen Wurzelsysteme aufgedeckt, die vielen wissenschaftlichen Bereichen zugrunde liegen, und haben sich als unschätzbares Instrument für WissenschaftlerInnen erwiesen, die sich für Themen wie Erst- und Zweitspracherwerb, pädagogische Praxis, interkulturelle Kommunikation, Werbung und Marketing, Arzt-Patienten-Interaktionen, Psychotherapie, Übersetzungsstudien und Politik interessieren (vgl. Gibbs 2017: 4).
Mit der Entwicklung der modernen Informationstechnologie zeigt sich ein deutlicher Trend: Informationen werden selten nur durch Sprache, sondern vielmehr durch verschiedene Zeichenmodalitäten wie Bilder, Musik, Geräusche und Gesten sowie durch deren Kombinationen verbreitet. Laut Klug und Stöckl (2015: 244) ist die Multimodalität „der natürliche Urzustand unserer kommunikativen Ökologie“. Vor diesem Hintergrund ist es Forceville zufolge unerlässlich zu zeigen, dass und wie die Metaphern sowohl nonverbal und multimodal als auch rein verbal auftreten können (vgl. Forceville 2006: 381).
Das von Forceville eingeführte Konzept der multimodalen Metapher hat große Beachtung gefunden und seither eine Vielzahl empirischer Studien angeregt, die den Einsatz von Metaphern in multimodalen Kontexten untersuchen. Diese Studien konzentrieren sich auf Metaphern in verschiedenen Medien und Genres, wie z. B. in Werbeanzeigen (Forceville 2007; Yu 2009; Urios-Aparisi 2009; Forceville 2013; Pérez-Sobrino 2016), Karikaturen (Yus 2009; Bounegru und Forceville 2011; Zhang und Forceville 2020; Abdel-Raheem 2021), Filmen (Rohdin 2009; Forceville 2016 a; Forceville und Paling 2021; Vermenych 2021), Musikstücken (Zbikowski 2009; Yang und Wang 2013) und Gesten (Mittelberg und Waugh 2009; Müller und Cienki 2009; Lhommet und Marsella 2014; Deng und Wu 2024). Von besonderem Einfluss war in diesem Zusammenhang der Sammelband Multimodal Metaphor von Forceville und Urios-Aparisi (2009), der diese Forschungsfortschritte umfassend thematisiert.
Trotz des reichhaltigen Forschungsmaterials weisen die vorhandenen empirischen Untersuchungen zur multimodalen Metapher jedoch zwei wesentliche Mängel auf. Zum einen herrscht Uneinigkeit darüber, wie eine multimodale Metapher genau definiert werden kann und welche Kriterien erfüllt sein müssen, um eine Metapher als multimodal zu klassifizieren. Diese definitorischen Differenzen führen zu erheblichen Unterschieden in Bezug auf die Auswahl und den Umfang der Untersuchungsobjekte in empirischen Studien. Zum anderen fokussiert sich die Forschung zu multimodalen Metaphern vorwiegend auf zwei Ansätze: Entweder liegt der Schwerpunkt auf der formalen Gestaltung, wobei die Interaktion zwischen verschiedenen Zeichenmodalitäten analysiert wird, oder multimodale Metaphern werden als eine Erweiterung der konzeptuellen Metaphern betrachtet, wobei ihre kognitiven Eigenschaften im Vordergrund stehen. Allerdings fehlt eine integrative Perspektive, die systematisch untersucht, wie die Interaktion zwischen Modalitäten kognitive Assoziationen zwischen verschiedenen Konzepten aktiviert und dadurch metaphorische Bedeutung emergiert.
Um ein besseres Verständnis multimodaler Metaphern zu fördern und eine integrative Perspektive auf bestehende Forschungsansätze zu entwickeln, wird in diesem Beitrag zunächst eine Übersicht über verschiedene Definitionen gegeben und werden deren Stärken sowie Einschränkungen erläutert. Anschließend werden theoretische Ansätze aus der sozialsemiotischen und der kognitionslinguistischen Perspektive verglichen, um ihre Komplementarität in der Metaphernanalyse hervorzuheben: Während die sozialsemiotische Perspektive die Bedeutungskonstitution in semiotischen Repräsentationen untersucht, jedoch die mentalen Prozesse metaphorischer Beziehungen außer Acht lässt, liefert die kognitionslinguistische Perspektive Erklärungsansätze zur kognitiven Konstruktion metaphorischer Verbindungen, ohne jedoch die Rolle der Darstellungsform systematisch zu berücksichtigen.[1] Aufbauend auf den Stärken beider Perspektiven entwickelt dieser Beitrag das sozialsemiotische Integrationsmodell.
Dieses Modell verfolgt das Ziel, theoretische Erklärung und praktische Anwendung zu vereinen und übernimmt dabei eine doppelte Funktion. Einerseits dient es als Erklärmodell, das die kognitiven Mechanismen multimodaler Metaphern theoretisch erläutert. Andererseits fungiert es als Analysemodell und bietet einen methodischen Leitfaden für die empirische Untersuchung multimodaler Metaphern. Diese beiden Funktionen sind eng miteinander verknüpft: Die theoretischen Erkenntnisse des Modells bilden die Grundlage für die Analyse konkreter Beispiele, während die empirische Anwendung zur Weiterentwicklung und Präzisierung der theoretischen Grundlagen beiträgt. Anhand zweier Beispielkarikaturen wird veranschaulicht, wie das sozialsemiotische Integrationsmodell zur schrittweisen Analyse und Interpretation metaphorischer Strukturen in multimodalen Kommunikationsformen eingesetzt werden kann. Abschließend werden die möglichen Grenzen des Modells sowie die zukünftigen Forschungsrichtungen in der Analyse multimodaler Metaphern diskutiert.
2 Debatte über die Definition multimodaler Metaphern
Laut Lakoff und Johnson (1980) ist die Metapher ein kognitives Phänomen, bei dem ein konzeptueller Bereich (der Zielbereich) systematisch mithilfe eines anderen konzeptuellen Bereichs (des Quellbereichs) verstanden wird, was in der Formulierung A ist B zusammengefasst werden kann. Die Verbindung zweier (oder mehrerer) konzeptueller Bereiche führt häufig zu einem „uneigentlichen Sprechen“, wobei „sich zwischen dem wörtlich Gesagten und dem tatsächlich Gemeinten eine Lücke ergibt, die von den Sprachteilhabern geschlossen werden muss“ (Spieß 2014: 37). Solche semantisch widersprüchlichen Ausdrücke sind dennoch in einem bestimmten Kontext verständlich, da die Kommunizierenden zur Aufrechterhaltung der Kommunikation versuchen, Korrelationen zwischen den beiden Konzepten zu finden (vgl. Spieß 2016: 244).
Ausgehend von der Zeichenmodalität der Quell- und Zielbereiche schlägt Forceville die Unterscheidung zwischen monomodalen und multimodalen Metaphern vor: In einer monomodalen Metapher werden der Quell- und Zielbereich nur oder hauptsächlich in einer Zeichenmodalität wiedergegeben, während sie in einer multimodalen Metapher ausschließlich oder überwiegend in unterschiedlichen Zeichenmodalitäten dargestellt werden (vgl. Forceville 2006: 383–384). Die Einführung des Konzepts der multimodalen Metapher ermöglicht es, den Fokus nicht länger auf die Analyse verbaler Metaphern zu beschränken, sondern verstärkt auch die Verwendung von Metaphern in visuellen, auditiven und gestischen Kontexten zu berücksichtigen.
Allerdings wird der Begriff der multimodalen Metapher, wie viele andere linguistische Termini, kontrovers diskutiert. Ein wesentlicher Grund dafür liegt in der Uneinigkeit über die Konzepte der Multimodalität und der ihr zugrunde liegenden Zeichenmodalität, die laut Wildfeuer (2020: 134) „tatsächlich die Grundlage für jede umfassende und anwendungstaugliche Darstellung von ‚Multimodalität‘ [bildet]“. Die Komplexität des Zeichenmodalitätsbegriffs ergibt sich daraus, dass dieser sowohl eine materielle als auch eine semiotische Dimension umfasst. Die materielle Dimension bezieht sich auf die sensorischen Kanäle, über die Zeichenmodalitäten wahrgenommen werden, während die semiotische Dimension beschreibt, dass das verwendete Material durch seine NutzerInnen mit Bedeutung versehen wird (vgl. Wildfeuer 2020: 135–136). Je nachdem, welcher dieser beiden Aspekte im Vordergrund steht, variieren auch die Kriterien, nach denen eine Darstellung als multimodal gilt. So kann beispielsweise eine sprachliche Äußerung sowohl in schriftlicher als auch in gesprochener Form realisiert werden, was die Frage aufwirft, ob es sich hierbei um verschiedene Zeichenmodalitäten oder lediglich um unterschiedliche Erscheinungsformen derselben Zeichenmodalität handelt. In diesem Zusammenhang unterscheidet Fricke zwischen Multimodalität im engeren und im weiteren Sinne: Während sich die Multimodalität im engeren Sinne auf die Situation bezieht, wo verschiedene Sinnesmodalitäten involviert sind, gelten semiotische Produkte als multimodal im weiteren Sinne, wenn sie mindestens zwei Zeichenmodalitäten aufweisen, die aber nur mit einer Sinnesmodalität realisiert werden können (vgl. Fricke 2012: 47–49).
Selbst wenn man der weit gefassten Definition von Multimodalität folgt, wird Forcevilles Konzept der multimodalen Metapher dennoch dafür kritisiert, dass sie zu eng gefasst sei und daher den Forschungsbereich unnötig einschränke. Gibbons (2011: 81) bezeichnet diese enge Definition als „unnecessarily restrictive“. Auch El Refaie plädiert für eine erweiterte Definition, um sämtliche Fälle einzubeziehen, bei denen der Quell- und Zielbereich ausschließlich, hauptsächlich oder teilweise in unterschiedlichen Zeichenmodalitäten dargestellt werden (vgl. El Refaie 2009: 191). Im diesem Zusammenhang schlagen Eggertsson und Forceville vor, zwischen einer engen und einer erweiterten Definition multimodaler Metaphern zu differenzieren: Eine multimodale Metapher im engeren Sinne präsentiert den Zielbereich in einer Zeichenmodalität und den Quellbereich in einer anderen Zeichenmodalität, während der Quellbereich und/oder der Zielbereich in der multimodalen Metapher im weiteren Sinne gleichzeitig in mehr als einer Zeichenmodalität ausgedrückt werden (vgl. Eggertsson und Forceville 2009: 430). Solche multimodalen Metaphern im engeren Sinne werden nur zu analytischen Zwecken unterschieden, da in der praktischen Anwendung die multimodale Metapher im weiteren Sinne weitaus häufiger anzutreffen ist (vgl. Eggertsson und Forceville 2009: 430).
Obwohl die breitere Definition den Forschungsbereich der Metaphern in der multimodalen Kommunikation erheblich erweitert hat, bleibt deren Verständnis weiterhin umstritten. Schilperoord und Maes argumentieren, dass Metaphern nur dann als multimodal betrachtet werden sollten, wenn die Identifizierung eines metaphorischen Begriffs tatsächlich vom Vorhandensein von Informationen aus unterschiedlichen Zeichenmodalitäten abhängt (vgl. Schilperoord und Maes 2009: 234). Diese Auffassung spiegelt sich auch in der methodischen Herangehensweise von Bounegru und Forceville (2011) zur Unterscheidung zwischen bildlichen und multimodalen Metaphern in politischen Karikaturen wider. Ihrer Strategie zufolge kann man sich vorstellen, dass alle sprachlichen Elemente in der Karikatur entfernt werden, und dann überprüfen, ob der Quell- und Zielbereich noch erkennbar sind – nur wenn die Identifizierung beider konzeptuellen Bereiche unmöglich ist, wird die Metapher als multimodal angesehen (vgl. Bounegru und Forceville 2011: 213).
Eine andere Auffassung vertreten Zhao und Feng, indem sie argumentieren, dass es sich um eine multimodale Metapher im weiteren Sinne handelt, solange mindestens zwei Zeichenmodalitäten an der Konstruktion einer Metapher beteiligt sind (vgl. Zhao 2011: 2; vgl. Feng 2011: 28). Diese Ansicht erweitert den Geltungsbereich multimodaler Metaphern noch weiter. Nach dieser Definition würde eine Metapher auch dann als multimodal gelten, wenn sprachliche Informationen in einer Karikatur nur eine wiederholende oder geringfügig ergänzende Rolle zur Bildinformation spielen und keinen entscheidenden Einfluss auf die Identifikation der Metapher haben.
Im Vergleich zur Auffassung von Schilperoord und Maes könnte die Ausdeutung von Zhao und Feng von forschungspraktischem Nutzen sein, weil die Ansicht von Schilperoord und Maes möglicherweise auf folgende Probleme stoßen könnte. Zunächst ist es umstritten, welche Informationen zur Identifikation von Metaphern notwendig sind. Dabei lässt sich hinterfragen, ob Informationen, die projizierte Merkmale betonen oder emotionale Bedeutungen ausdrücken, erforderlich sind. Stöckl weist z. B. darauf hin, dass selbst im Normalfall einer sprachlich dominierten Sprach-Bild-Verbindung die visuelle Gestaltung zusätzliche Bedeutungsebenen und Assoziationspotenziale schaffen kann, wodurch die Rezeption des Gesamttexts bereichert wird (vgl. Stöckl 2004: 254). Zweitens darf nicht außer Acht gelassen werden, dass Faktoren wie das Weltwissen, Kenntnisse über den Kontext und persönliche Interessen die Einschätzung der Relevanz bestimmter Informationen beeinflussen können (eine ähnliche Ansicht vertritt Forceville [2016b: 254]). Individuelle Einschätzungen können stark variieren, und selbst bei derselben Person können je nach Zeit, Ort und Situation unterschiedliche Informationen für die Metaphernerkennung erforderlich sein.
Diese Probleme führen dazu, dass die Grenze zwischen multimodalen und monomodalen Metaphern in der Auffassung von Schilperoord und Maes fließend bleibt, was wiederum die Überprüfbarkeit von Forschungsergebnissen erschweren kann. Im Gegensatz dazu verlagern Zhao und Feng das Unterscheidungskriterium zwischen monomodalen und multimodalen Metaphern von der Perspektive der InterpretInnen auf die des Produkts. Dies bedeutet, dass allein anhand der Anzahl der Modalitäten, die bei der Darstellung der Metapher verwendet werden, festgelegt werden kann, ob eine Metapher multimodal ist oder nicht.
In Anbetracht der obigen Überlegungen wird in diesem Beitrag die Definition von Zhao und Feng für multimodale Metaphern herangezogen. Diese produktorientierte Auffassung bietet eine objektiv überprüfbare Grundlage für die Analyse und bildet somit die konzeptuelle Basis für die in den folgenden Kapiteln vorgestellten Modelle. Im Anschluss werden verschiedene theoretische Ansätze zur Analyse multimodaler Metaphern vorgestellt und miteinander verglichen, um ihre jeweiligen Stärken und Schwächen aufzuzeigen.
3 Theoretische Ansätze zur Analyse multimodaler Metaphern
3.1 Visuelle Grammatik
Die Theorie der visuellen Grammatik von Kress und van Leeuwen (1996) gilt als ein einflussreicher sozialsemiotischer Ansatz im Bereich der visuellen Kommunikation. Laut Kress befassen sich soziosemiotische Theorien mit der Bedeutung in allen ihren Formen, die in sozialen Umgebungen und Interaktionen entsteht (vgl. Kress 2010: 54). Die visuelle Grammatik, die auf Hallidays (1978) drei Metafunktionen der Sprache – ideationell, interpersonell und textuell – basiert, besagt, dass Bilder diese drei Funktionen ebenso wie die Sprache besitzen und ihre Bedeutungen in diesen drei Aspekten interpretiert werden können.
Die ideationelle Metafunktion betont die Darstellungsfähigkeit der Zeichenmodalität. Dies bedeutet, dass in Bildern Konzepte, Ereignisse und Entitäten abgebildet werden können und diese somit die reale oder fiktionale Welt repräsentieren. Die interpersonelle Metafunktion zeigt, dass jede Zeichenmodalität soziale Interaktionsbeziehungen projizieren kann. Diese Beziehungen können zwischen den dargestellten AkteurInnen untereinander, zwischen den dargestellten AkteurInnen und den ProduzentInnen bzw. RezipientInnen oder zwischen den ProduzentInnen und RezipientInnen bestehen. Laut Kress und van Leeuwen sind bei Bildern insbesondere Augenkontakt, Blickdistanz und Blickwinkel wesentliche Indikatoren. Die textuelle Metafunktion besagt, dass jede Zeichenmodalität kohärente Texte (Komplexe von Zeichen) bilden kann. Kress und van Leeuwen erklären dabei, wie textuelle Strukturen von Bildern den Wert, die Auffälligkeit und die Relevanz der enthaltenen Informationen widerspiegeln.
Bei empirischen Studien zu multimodalen Metaphern, in denen Bilder als Medium oder Träger der Metaphern dienen, bietet die Theorie der visuellen Grammatik einen systematischen Leitfaden für die Bildinterpretation. Dies trägt dazu bei, Metaphern im Bild präzise zu identifizieren und zu verstehen. Ein Beispiel dafür ist die Studie von Wang et al. (2024), die diese Theorie effektiv zur Analyse von multimodalen Metaphern in Emoticons angewandt hat. Mithilfe dieser Theorie können Analysierende, die mit komplexen visuellen Informationen konfrontiert sind, ihre Intuition durch eine strukturierte Methode ergänzen und so die Bedeutung und Funktion eines Bildes gezielt entschlüsseln.
Es ist jedoch zu beachten, dass diese Theorie auch ihre Grenzen hat. Obwohl sie von den Einflüssen sozialer Beziehungen und Interaktionen auf Zeichen ausgeht und die Regelmäßigkeiten bzw. Muster bildlicher Darstellungen in der sozialen Anwendung zusammenfasst, besteht die Gefahr, dass AnwenderInnen diese „Grammatik“ isoliert zur Bildinterpretation verwenden. Dabei könnten pragmatische Faktoren wie spezifische Absichten der AutorInnen oder authentische Kontexte vernachlässigt werden, was zu verzerrten oder unvollständigen Bildinterpretationen führen könnte. Ein weiteres Problem besteht darin, dass die visuelle Grammatik, insbesondere bei der Untersuchung multimodaler Metaphern, keine direkte Anleitung zur Analyse metaphorischer Elemente in Bildern bietet und die kognitiven Mechanismen hinter der Entstehung metaphorischer Bedeutungen nicht erklären kann. Daher ist es notwendig, multimodale Metaphern aus der kognitionslinguistischen Perspektive zu analysieren. In diesem Zusammenhang erweist sich die Blending-Theorie (auch konzeptuelle Blending-Theorie bzw. konzeptuelle Integrationstheorie) von Fauconnier und Turner (Turner und Fauconnier 1995; Fauconnier und Turner 1998, 2000, 2002) als besonders hilfreich.
3.2 Blending-Theorie
Die Blending-Theorie basiert auf der konzeptuellen Metapherntheorie (Lakoff und Johnson 1980, 1999; Lakoff und Turner 1989) und wird zugleich von der Interaktionstheorie der Metapher (Black 1996 a, 1996b) stark beeinflusst. Das minimierte Modell der Blending-Theorie besteht aus vier mentalen Räumen, die von Fauconnier und Turner als kleine konzeptionelle Pakete definiert werden, die Menschen zum Zweck des lokalen Verständnisses und Handelns beim Denken und Sprechen aufbauen (vgl. Fauconnier und Turner 2002: 40). Diese Räume umfassen zwei Input-Räume, die bei der Erklärung metaphorischer Phänomene jeweils den Quell- und Zielbereich repräsentieren, einen generischer Raum, der aus gemeinsamen Elementen der Input-Räume besteht, und einen Blend-Raum, der durch eine selektive Projektion der Elemente aus den Input-Räumen entsteht. Im Blend können sich neue Elemente (emergent structure) entwickeln, die in den anderen mentalen Räumen nicht vorhanden sind, was in der Abbildung 1 durch das Viereck dargestellt wird.

Modell der Blending-Theorie (aus Fauconnier und Turner 2002: 46)
Die Blending-Theorie bietet eine prägnante Darstellungsmöglichkeit für die komplexe Interaktion zwischen Konzepten (vgl. Grady et al. 1999: 109). Sie kann nicht nur kognitive Phänomene wie Metaphern und Metonymien erklären, sondern zeichnet sich auch durch ihre hohe Flexibilität und breite Anwendbarkeit aus. Wie zahlreiche Studien (Panther und Radden 1999; Dirven und Pörings 2002; Barcelona 2003) belegen, spielt die Metonymie eine grundlegendere Rolle als die Metapher, da letztere oft auf ersterer aufbaut. Das Blending-Modell ermöglicht in diesem Zusammenhang iterative Prozesse zur Analyse von Metaphern und Metonymien. Durch die temporären und partiellen Strukturen mentaler Räume kann es zudem kreative, kurzlebige Metaphern effektiv verarbeiten. Darüber hinaus erlaubt das Vier-Räume-Minimalmodell die Berücksichtigung mehrerer Input-Räume in der Praxis, wodurch auch Metaphern mit mehreren Quellbereichen analysiert werden können.
3.3 Integrationsmodell multimodaler Metaphern
Obwohl sich das Blending-Modell grundsätzlich als effektives Instrument für die Metaphernanalyse einsetzen lässt, kann die Frage, wie kognitive Vorgänge und semiotische Repräsentationen einer Metapher in multimodalen Kontexten zusammenwirken, nicht allein mit diesem Modell vollständig erfasst werden. Um dieses Zusammenspiel besser zu erläutern, entwickelte Zhao (2013) auf Basis des Blending-Modells und des Integrationsmodells[2] von Brandt und Brandt (2005) das Integrationsmodell multimodaler Metaphern (siehe Abbildung 2).
Der Ausgangspunkt des Modells ist der semiotische Basisraum, der formale Repräsentationen wie Bilder, Texte, Farben, Layout und Symbolik umfasst. Dies motiviert die Input-Räume, die Metonymien oder grundlegendere Metaphern beinhalten, wobei die Quadrate S (Source) und T (Target) jeweils für ihren Quell- und Zielbereich stehen. Der Relevanzraum umfasst pragmatische Informationen sowie dynamische Schemata und ergänzt metaphorische Bedeutungen im Blend-Raum. Der Bedeutungsraum, der daraus entsteht, beeinflusst wiederum semiotische Darstellungen und bildet so ein vollständiges Modell.
Das Integrationsmodell multimodaler Metaphern von Zhao erweitert das Blending-Modell, indem es die Rolle semiotischer Repräsentationen und den Einfluss pragmatischer Faktoren bei der Erklärung von Metaphern berücksichtigt. Wenn man dieses Modell jedoch auf die konkrete Analyse multimodaler Metaphern anwendet, fehlt in Zhaos Modell ein Leitfaden zur Interpretation semiotischer Komponenten, wodurch die Verbindung zwischen formalen Manifestationen und konzeptueller Integration stets unklar bleibt. Besonders bemerkenswert ist dabei, dass dieser Mangel zentrale Themen betrifft, die in soziosemiotischen Ansätzen behandelt werden. Diese Komplementarität unterstreicht das Potenzial für eine weitergehende Optimierung und Vervollständigung des Modells.
4 Synthese: Sozialsemiotisches Integrationsmodell
Obwohl die Komplementarität zwischen der Sozialsemiotik und der kognitiven Linguistik bereits zuvor betont wurde, beispielsweise in den Abhandlungen von Zhao und Su (2010), Zhang und Guo (2013) sowie Feng (2017), bleibt die Frage weiterhin offen, wie diese Komplementarität effektiv genutzt werden kann, um theoretische Modelle weiterzuentwickeln und zu verfeinern. In diesem Kontext schlägt diese Arbeit ein Modell vor, das die sozialsemiotische These über die Metafunktionen von Zeichen in Zhaos Integrationsmodell integriert. Da es sich einerseits auf die konzeptuelle Integration der Metaphern konzentriert und andererseits die Wirkung semiotischer Darstellungen in sozialen Kontexten sowie deren Rolle bei der Konstruktion von Metaphern berücksichtigt, wird es als sozialsemiotisches Integrationsmodell bezeichnet.
Der Ausgangspunkt dieses Modells ist der semiotische Basisraum, der alle vom RezipientInnen wahrgenommenen semiotische Darstellungen, die Bedeutungen oder Funktionen tragen können, umfasst, wie Texte, Bildelemente, Farben und Layouts. Um diese Informationen zu verarbeiten und zu verstehen, fügt das Modell einen Metafunktionsraum zwischen dem semiotischen Basisraum und den Input-Räumen hinzu. Wie Kress und van Leeuwen darauf hinweisen, gelten die von Halliday vorgeschlagenen drei Metafunktionen nicht nur für die geschriebene bzw. gesprochene Sprache, sondern für alle Zeichenmodalitäten (vgl. Kress und van Leeuwen 2006: 41–42). Semiotische Repräsentationen lassen sich hier im Metafunktionsraum aus der Darstellungs-, Interaktions- und Vertextungsebene auslegen. Im Falle visueller Kommunikation ist die visuelle Grammatik als Leitfaden einzusetzen.
Darüber hinaus wird ein Relevanzraum aus dem semiotischen Basisraum motiviert, der pragmatische Faktoren und andere relevante sowie assoziierbare Elemente beinhaltet, wie z. B. Genre, Vorkenntnisse, Hintergrundwissen und Kontext. Diese relevanten Informationen wirken weiterhin auf die Interpretationen im Metafunktionsraum ein, indem sie eine kontextnahe Bedeutungsbildung unterstützen. Daraus werden die Input-Räume (Quell- und Zielbereich) der Metapher identifiziert. Auf Basis der Gemeinsamkeiten der Input-Räume, die den generischen Raum konstruieren, werden die Merkmale der beiden Input-Räume selektiv in den Blend-Raum projiziert, wobei neue Merkmale bzw. Strukturen entstehen könnten. Der Blend-Raum wird zusätzlich durch den Relevanzraum ergänzt und modifiziert, wodurch der Bedeutungsraum entsteht. Dieser Bedeutungsraum umfasst die metaphorischen Bedeutungen sowie ästhetische und emotionale Auswirkungen, die sich aus semiotischen Gestaltungsmitteln wie Layout und Farbwahl ergeben und von den RezipientInnen im Lichte ihrer individuellen und kollektiven Vorerfahrungen wahrgenommen werden. Um diese Bedeutungen auszudrücken, werden entsprechende Darstellungsmittel verwendet, weshalb der Bedeutungsraum schließlich auf den semiotischen Basisraum verweist.

Sozialsemiotisches Integrationsmodell
Dieses Modell kombiniert die sozialsemiotischen und kognitiven Ansichten und zielt darauf ab, deren jeweilige Einschränkungen bei der Metaphernanalyse zu überwinden. Die drei metafunktionalen Dimensionen – Darstellung, Interaktion und Vertextung – dienen dabei als analytischer Rahmen zur Beschreibung multimodaler Bedeutungsstrukturen. Dieser sozialsemiotisch fundierte Analyseansatz bietet damit eine Grundlage für die Identifizierung und Interpretation von Metaphern. Auf dieser Basis kann das Blending-Modell weiterhin erklären, wie die in diesen semiotischen Darstellungen verkörperten Konzepte miteinander interagieren, um metaphorische Bedeutungen zu erzeugen.
Neben der Erweiterung um den Metafunktionsraum besteht ein weiterer Fortschritt des vorliegenden Modells im Vergleich zu dem von Zhao darin, dass pragmatische Faktoren und andere kontextuell relevante Elemente bereits in die Interpretation formaler Manifestationen einbezogen werden – anstatt metaphorische Bedeutungen zunächst isoliert zu bestimmen und sie anschließend an einen Relevanzraum anzupassen. Diese Ergänzung ermöglicht es den Analysierenden, die Elemente der Input-Räume von Beginn an in authentischen Kontexten zu deuten.
Erwähnenswert ist jedoch, dass das Modell zwar grundsätzlich offen für multimodale Texte ist, die sich aus unterschiedlichen Zeichenmodalitäten zusammensetzen, der vorliegende Beitrag den Fokus jedoch zunächst auf Sprache-Bild-Kommunikation legt. Dies ist darauf zurückzuführen, dass bislang nur begrenzt systematische Untersuchungen zu einzelnen Modalitäten im Hinblick auf die drei metafunktionalen Analyseebenen vorliegen. In diesem Zusammenhang dient die Theorie der visuellen Grammatik als zentrale Bezugsperspektive für die Analyse visueller Bedeutungsaspekte.
Für die Anwendung des Modells als Analyseinstrument in der empirischen Forschung bietet sich dabei das folgende mehrstufige Vorgehen an:
Analyseschritte bei der Anwendung des sozialsemiotischen Integrationsmodells
| Schritt 1: Initiierende Arbeit – Identifikation semiotischer Darstellungen, Markierung und Recherche unklarer Stellen. Schritt 2: Interpretation der Metafunktionen semiotischer Darstellungen unter Berücksichtigung pragmatischer, kontextueller und weiterer relevanter Elemente. Schritt 3: Identifikation der Elemente, die verschiedene Input-Räume motivieren, sowie Überprüfung, ob diese Elemente grundlegende metaphorische oder metonymische Bedeutungen aufweisen, um die zentralen Bestandteile der jeweiligen Input-Räume zu bestimmen. Schritt 4: Überprüfung, ob zwischen den Input-Räumen gemeinsame Merkmale sowie metaphori- sche Abbildungsbeziehungen bestehen. Schritt 5: Verbalisierung metaphorischer Ausdrücke, Ableitung der metaphorischen Bedeutungen sowie Überprüfung, ob neue Bedeutungen (emergent structure) entstehen. Schritt 6: Ableitung der Gesamtbedeutung des multimodalen Textes unter Berücksichtigung relevanter Informationen. |
Um das Analyseverfahren zu verdeutlichen, wird im nächsten Kapitel anhand zweier Karikaturen exemplarisch erläutert, wie das sozialsemiotische Integrationsmodell praktisch angewendet wird.
5 Exemplarische Anwendung des sozialsemiotischen Integrationsmodells an zwei Karikaturen
Unter dem Genre der Karikatur versteht Mast eine illustrative Darstellungsform, die durch pointierten Inhalt oder überspitzte Form belustigen, kommentieren oder angreifen will (vgl. Mast 1998: 272). Karikaturen gelten häufig als visueller Kommentar. Um die kommentierten AkteurInnen, Objekte, Sachverhalte oder Phänomene sowie die dazugehörigen Meinungen oder Haltungen präzise darzustellen, bedienen sich Karikaturen jedoch meist nicht nur visueller, sondern auch verbaler Zeichen. Anders gesagt: Karikaturen bestehen meist nicht ausschließlich aus reinen Bildern, sondern stellen eher einen komplexen Verbund sprachlicher und bildlicher Zeichenmodalitäten dar.
Karikaturen sind ideale Forschungsmaterialien für multimodale Metaphern, nicht nur weil ihre Form eine semiotische Grundlage für die Entstehung multimodaler Metaphern bietet, sondern auch weil sie selbst eine Kunstform darstellen, die Metaphern auf besonders effektive Weise einsetzt. Gombrich weist darauf hin, dass die Karikatur ihren Effekt durch den Einsatz von Metaphern erzielt, um auf aktuelle Ereignisse anzuspielen (vgl. Gombrich 1999: 198). Diese Darstellungstechnik richtet sich an ein Publikum, das den humorvollen Vergleich schätzt, welcher eine Situation nicht unbedingt erklärt, sondern vielmehr zusammenfasst (vgl. Gombrich 1999: 198). In diesem Kapitel werden zwei Karikaturen als Fallbeispiele herangezogen, um zu veranschaulichen, wie multimodale Metaphern anhand des sozialsemiotischen Integrationsmodells qualitativ analysiert werden können.
5.1 Fallbeispiel 1
Die Karikatur mit dem Titel KI als Sparringspartner wurde am 20. Februar 2024 von Christian Möller auf der Website Cloud-Science.de veröffentlicht. Zwischen dem Titel und der Karikatur befindet sich eine kurze Anmerkung des Autors, die lautet: In immer mehr Unternehmen wird KI zu einem dynamischen Partner, der mit klugen Analysen und kreativen Ideen zu besseren Geschäftsentscheidungen verhilft.

Karikatur 1_KI als Sparringspartner[4]
Auf der Darstellungsebene zeigt diese Karikatur eine Boxszene mit zwei Hauptakteuren: einem Menschen und einem Roboter. Der Mensch trägt einen blauen Boxhelm und -handschuhe, ein Hemd, Anzughose, Lederschuhe und eine Krawatte, während der Roboter rote Boxkleidung, -stiefel und -handschuhe trägt. Der Roboter sitzt verletzt auf einem Hocker in der Ecke des Boxrings und sagt trotz seiner Verletzungen: EF FREUT MICH, DAFF ICH DIR HELFEN KONNTE! Der Mensch steht siegreich, über seinem Kopf ist eine Glühbirne zu sehen, die eine Idee symbolisiert. Er macht einen Schritt, als ob er den Boxring verlassen will. Kombiniert mit der Anmerkung des Autors lässt sich vermuten, dass der Mensch in dem Bereich der Geschäfts- oder Unternehmensführung tätig ist.
Auf der Interaktionsebene lässt sich die Beziehung zwischen dem Menschen und dem Roboter durch Blickrichtung und Körpersprache deutlich erkennen. Der Mensch steht aufrecht, blickt nach vorne und ist bereit, den nächsten Schritt zu machen. Diese Haltung strahlt Selbstbewusstsein und Entschlossenheit aus. Hinter ihm sitzt der beschädigte Roboter, lächelt jedoch und folgt dem Menschen mit dem Blick. Diese Darstellung zeigt eine unterstützende Dynamik: Der Mensch erscheint als aktiver, selbstbewusster Akteur, während der Zustand des Roboters auf eine instrumentelle Nutzung hindeuten kann.
Auf der Vertextungsebene erläutern Kress und van Leeuwen, dass, wenn Bilder oder Layouts die horizontale Achse signifikant nutzen, die Elemente auf der linken Seite als das Gegebene präsentiert werden, während die auf der rechten Seite als das Neue dargestellt werden (vgl. Kress und van Leeuwen 2006: 180–181). In dieser Karikatur steht der Mensch links für das Bekannte oder Vertraute, während der rechts platzierte Roboter das Neue und Innovative verkörpert. Diese Anordnung spiegelt die Einführung von künstlicher Intelligenz in traditionelle Geschäftsprozesse wider. Zudem fungiert der Boxring als Rahmen bzw. visuelle Begrenzung, die die Interaktion zwischen dem Menschen und dem Roboter fokussiert und betont, dass Innovation und Tradition innerhalb eines definierten Rahmens effektiv zusammenwirken können.
Aus dem Metafunktionsraum lassen sich zwei Input-Räume ableiten: der eine bezieht sich auf das Boxsparring, der andere auf das Geschäftsumfeld. Der Input-Raum des Boxsparrings umfasst zwei Boxer, Boxausrüstung und einen Boxring. Hier handelt es sich um ein kämpferisches Training, bei dem das Ziel darin besteht, die Fähigkeiten der Boxer zu verbessern. Im Input-Raum des Geschäftsumfelds sind zwei Metonymien besonders hervorzuheben: Eine geschäftsführende Person repräsentiert Geschäftsführende in vielen Unternehmen, und ein Roboter steht für künstliche Intelligenz. Kombiniert mit der schriftlichen Anmerkung ist zu erkennen, dass dieser Input-Raum vor allem folgende Elemente beinhaltet: Geschäftsführende Personen, KI, Geschäftsumfeld, Handlungen wie Analysieren, Inspirieren und Diskutieren sowie das Ziel, bessere Geschäftsentscheidungen zu treffen.
Da Gemeinsamkeiten zwischen den beiden Input-Räumen zu finden sind, z. B. zwei Teilnehmer, ein festgelegtes Umfeld und eine unterstützende Beschaffenheit, lassen sich metaphorische Verbindungen herstellen. Hierbei wird die geschäftsführende Person als Boxer betrachtet, KI als Sparringspartner und das wettbewerbsintensive Geschäftsumfeld als Boxring. Die geschäftsführende Person nutzt die Unterstützung der KI, ähnlich wie ein Boxer von seinem Sparringspartner profitiert. Ein Boxer verbessert durch das Sparring seine Techniken, Kondition und Strategie, um im eigentlichen Wettkampf erfolgreicher zu sein. Ebenso hilft die KI der geschäftsführenden Person durch kluge Analysen und kreative Ideen, bessere Geschäftsentscheidungen zu treffen und im Markt erfolgreich zu sein.

Analyse zur Karikatur 1 mit sozialsemiotischem Integrationsmodell
Insgesamt thematisiert die Karikatur die Rolle von künstlicher Intelligenz im Spannungsfeld menschlicher Entscheidungsprozesse im Geschäftsbereich. Die blaue und rote Ausstattung der Figuren bietet nicht nur einen ästhetischen visuellen Reiz, sondern hebt auch die Unterschiede zwischen Mensch und Maschine hervor. Obwohl es unklar ist, ob der Autor bewusst dem Menschen die blaue und dem Roboter die rote Ausrüstung zugewiesen hat, prägen die Farben unterschiedliche Wahrnehmungen. Laut Farbpsychologie wird Blau normalerweise als kühl und Rot als warm wahrgenommen (vgl. Albers 2013: 59). Dies korrespondiert mit dem ruhigen Auftreten des Menschen und dem Verschleiß des Roboters. Darüber hinaus lässt sich die Haltung des Autors zu dem kontroversen Thema der Anwendung von KI im Geschäftsleben wie folgt interpretieren: KI erscheint einerseits als potenziell unterstützendes Instrument für Führungskräfte bei der Entscheidungsfindung, andererseits aber auch als ein System, das an seine funktionalen Grenzen stößt – der Mensch bleibt dabei die zentrale Entscheidungsinstanz.
5.2 Fallbeispiel 2
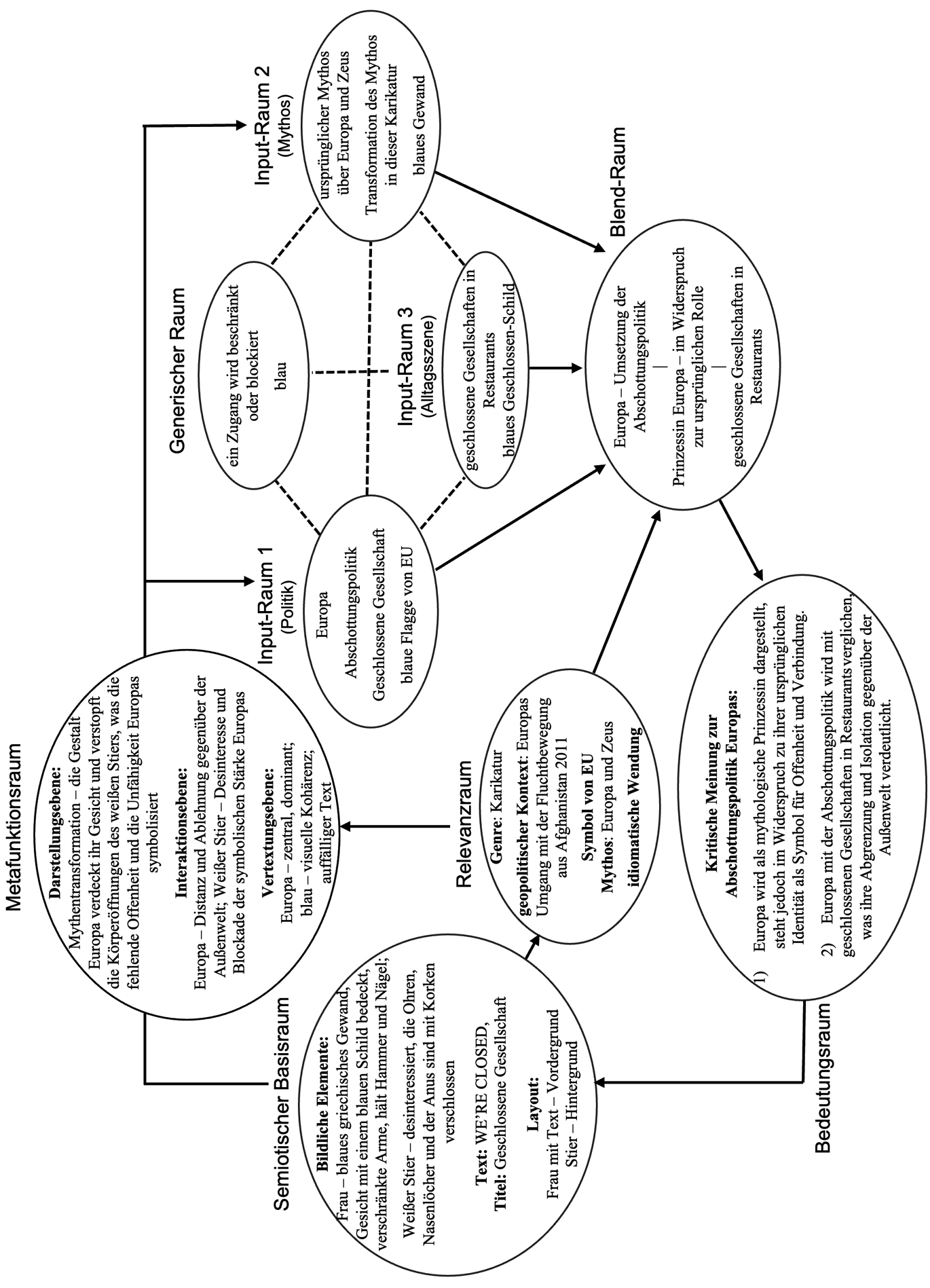
Im Vergleich zur ersten Beispielkarikatur, die zwei Szenen kombiniert und metaphorische Bedeutungen generiert, konstruiert die nächste Karikatur multimodale Metaphern anhand von drei Input-Räumen. Mit dem Titel Geschlossene Gesellschaft wurde diese Karikatur von Paolo Calleri am 1. September 2021 auf de.toonpool.com veröffentlicht. Die Karikatur zeigt eine Frau im blauen griechischen Gewand. Sie hält in einer Hand einen Hammer und in der anderen die Nägel, während ihre Arme vor der Brust verschränkt sind. Das Gesicht dieser Frau wird von einem blauen Schild verdeckt, die mit einem Nagel an ihrer Stirn befestigt ist. Auf diesem Schild steht WE’RE CLOSED (‚Wir haben geschlossen‘). Hinter der Frau befindet sich ein weißer Stier, der desinteressiert schaut. Auffällig ist, dass die Ohren, Nasenlöcher und der Anus des Stiers mit Korken verschlossen sind.
Unter der Karikatur stehen die zugeordneten Kategorien und relevante Schlagwörter. Es lässt sich ersehen, dass die Illustration thematisch politische und gesellschaftliche Debatten verknüpft, die besonders im Jahr 2021 im Zentrum standen, darunter Europas Umgang mit der Fluchtbewegung aus Afghanistan, die humanitäre Krise und die politische Verantwortung Europas. Schlagwörter wie Europa, Afghanistan, Taliban und Menschlichkeit deuten auf den spezifischen geopolitischen Kontext hin, der die politischen und moralischen Herausforderungen Europas im Umgang mit Flüchtlingen und internationalen Konflikten reflektiert.

Karikatur 2_ Geschlossene Gesellschaft[5]
Auf der Darstellungsebene wird der berühmte Mythos von Zeus und Europa mit der modernen politischen Realität verknüpft. Die Deutung der Karikatur als Bezug auf den Mythos von Zeus und Europa setzt spezifisches Hintergrundwissen voraus. Ohne diese Kenntnisse könnten zentrale Bildelemente – etwa das Auftreten eines weißen Stiers oder des griechischen Gewandes – für die RezipientInnen unverständlich bleiben. In solchen Fällen müssten RezipientInnen auf Kontextsignale zurückgreifen und zusätzliche Informationen aktiv suchen, um die tiefere Bedeutung zu erschließen. Der Titel Geschlossene Gesellschaft bezieht sich hier auf das heutige Europa. Das Schlüsselkonzept Europa wird zum einen durch die mythologischen Figuren symbolisiert. Der Name Europa für den Kontinent leitet sich von der phönizischen Prinzessin Europa ab, die laut griechischen Mythos von Zeus in Gestalt eines weißen Stiers entführt wurde. Bemerkenswert ist jedoch, dass die Figuren in dieser Karikatur stark von ihren mythologischen Vorbildern abweichen: Die Europa der Mythologie verkörpert Neugier, Abenteuerlust und Offenheit, während sie hier gleichgültig und verschlossen erscheint. Ebenso erscheint der ursprünglich mächtige weiße Stier hier schwach und gelangweilt. Zum anderen wird Europa durch ein blaues Schild mit zwölf goldenen Sternen symbolisiert, das stark an die EU-Flagge erinnert und bei dem der Sternenkreis den Buchstaben O im Wort CLOSED ersetzt. Darüber hinaus stehen das Schild und der Titel der Karikatur „Geschlossene Gesellschaft“ in einem engen Zusammenhang. „Geschlossene Gesellschaft“ ist eine idiomatische Wendung im Deutschen und bezeichnet eine Situation, in der Restaurants oder Veranstaltungsorte für eine private Gesellschaft reserviert sind und Außenstehende keinen Zutritt haben. Diese Konnotation verstärkt den Eindruck einer abgeschotteten und unzugänglichen Gemeinschaft Europas deutlich.
Auf der Interaktionsebene steht Europa den RezipientInnen dieser Karikatur direkt gegenüber, doch ihr Gesicht wird vollständig von dem Schild verdeckt, sodass kein Augenkontakt möglich ist. Da sie selbst Hammer und Nägel hält, lässt sich schließen, dass diese Abdeckung keine äußere Einwirkung ist, sondern eine bewusste Entscheidung Europas. Mit verschränkten Armen zeigt sie eine abweisende und verteidigende Körpersprache, die ihre Kälte und deutliche Ablehnung gegenüber der Außenwelt symbolisiert. Hinter ihr steht der weiße Stier mit gesenkten Lidern und unfokussierten Augen in ruhender Haltung. Zusammen mit der verschlossenen Haltung Europas entsteht so eine Atmosphäre der Isolation und des Stillstands.
Auf der Vertextungsebene steht Europa zentral im Vordergrund, was ihre dominante Rolle in dieser Situation andeutet. Ihr blaues Gewand bildet nicht nur einen Farbkontrast zum weißen Stier im Hintergrund und hebt sie dadurch hervor, sondern korrespondiert auch mit dem blauen Schild, das der EU-Flagge ähnelt und eine visuelle Kohärenz schafft. Die Textinformation auf dem Schild befindet sich im Mittelpunkt des Bildes und lenkt die Aufmerksamkeit gezielt auf die ablehnende Haltung Europas.
Aus dieser Illustration lassen sich drei Input-Räume für die Konstruktion multimodaler Metaphern identifizieren: die politische Haltung Europas gegenüber Geflüchteten im Jahr 2021 (Input-Raum 1), die Transformation des Mythos von Zeus und Europa (Input-Raum 2) sowie die Alltagsszene geschlossener Gesellschaften in Restaurants (Input-Raum 3). Diese drei Input-Räume weisen eine zentrale Gemeinsamkeit auf: In jedem Szenario wird ein Zugang beschränkt oder blockiert – Europa reguliert den Zugang für Geflüchtete; die Körperöffnungen des weißen Stiers sind durch Korken verschlossen; und das Restaurant ist für alle außer für die Eingeladenen geschlossen. Die Verbindung zwischen Input-Raum 1 und 2 wird durch die gemeinsame Bezeichnung Europa hergestellt. Gleichzeitig ermöglicht die Zuordnung ihrer Rolle als Restaurantmitarbeiterin oder ‑chefin und die Mehrdeutigkeit des Wortes Gesellschaft die Integration des dritten Input-Raums, wodurch alle drei Räume miteinander verschmelzen. Darüber hinaus wird die Verbindung zwischen den drei Input-Räumen durch die gemeinsame blaue Farbe verstärkt – das Blau der EU-Flagge findet sich sowohl auf dem Schild des Ladens als auch auf dem Gewand Europas wieder.

Analyse zur Karikatur 2 mit sozialsemiotischem Integrationsmodell
Durch die Integration der Elemente aus den drei Input-Räumen entstehen im Blend-Raum metaphorische Bedeutungen, bei denen zwei verschiedene Quellbereiche – der Mythos von Zeus und Europa sowie die Reservierung von Restaurants für Feste und Feiern – gemeinsam den Zielbereich der europäischen Politik gegenüber Geflüchteten formen. Zum einen wird Europa als die mythologische Prinzessin dargestellt, die jedoch im Widerspruch zu ihrer ursprünglichen mythologischen und kulturellen Identität steht. Anstatt als Symbol für Offenheit, Bewegung und Verbindung zu erscheinen, verkörpert Europa in der Karikatur Verschlossenheit, Stillstand und Abgrenzung. Zum anderen wird Europa mit einer geschlossenen Gesellschaft verglichen, die – zum Feiern eingeladen – alleine für sich bleiben (und zum Beispiel nicht teilen) will, was die Kritik an Europas Abschottungspolitik gegenüber Geflüchteten verstärkt. Diese absurde Umkehrung und der starke Kontrast erzeugen eine ironische Wirkung, die die BetrachterInnen dazu anregt, über die Diskrepanz zwischen mythologischer Vergangenheit und politischer Gegenwart nachzudenken.
Zusammenfassend lässt sich feststellen, dass das sozialsemiotische Integrationsmodell ein effektives Instrument zur qualitativen Analyse multimodaler Metaphern darstellt. Die Untersuchung der beiden Fallbeispiele zeigt, dass das Modell nicht nur eine klare Struktur für die Analyse bietet, sondern auch ausreichend flexibel ist, um komplexe und kreative Metaphern, wie beispielsweise solche mit fundamentalen Metonymien oder mehreren Quellbereichen, adäquat zu interpretieren.
6 Diskussion und Schluss
In dieser Arbeit wurden die visuelle Grammatik aus der sozialsemiotischen Perspektive und die Blending-Theorie aus der kognitionslinguistischen Sicht verglichen. Dabei wurde die komplementäre Rolle beider Ansätze bei der Analyse von Metaphern in der visuellen Kommunikation hervorgehoben. Auf Grundlage dieser Erkenntnisse und des Integrationsmodells multimodaler Metaphern wurde ein sozialsemiotisches Integrationsmodell vorgeschlagen.
Ein wesentliches Merkmal des neuen Modells ist die Einführung eines Metafunktionsraums, der Analysierenden hilft, die semiotischen Repräsentationen in multimodalen Texten zu interpretieren. Darüber hinaus wird vorgeschlagen, bei der Interpretation von semiotischen Darstellungen die pragmatischen Faktoren und andere relevante Elemente von Anfang an zu berücksichtigen, anstatt metaphorische Bedeutungen zunächst isoliert zu ermitteln und diese dann dem Relevanzraum anzupassen.
Dieses Modell kann für die qualitative Metaphernanalyse in multimodalen Kontexten eingesetzt werden und ermöglicht so ein präziseres Verständnis der Gesamtbedeutung eines multimodalen Textes. Es eignet sich insbesondere zur Untersuchung der Frage, wie metaphorische Strukturen in multimodalen Texten konstruiert werden, welche Rolle unterschiedliche Zeichenmodalitäten bei der Ausgestaltung solcher Metaphern spielen und wie pragmatische und kontextuelle Faktoren auf die Interpretation solcher Metaphern einwirken.
Ein diskutabler Punkt ist jedoch, dass theoretisch zwar alle Zeichenmodalitäten anhand der drei Metafunktionen – ideationell, interpersonell und textuell – interpretiert werden können, bisher jedoch nur für Sprache und Bild relativ umfassende und systematische Leitlinien zur Interpretation vorliegen (siehe Halliday 1994; Kress und van Leeuwen 1996; Fix und Wellmann 2000; van Leeuwen und Jewitt 2001; Große 2011; Klug und Stöckl 2016). Diese Dominanz von Sprache und Bild zeigt sich auch im Bereich der multimodalen Forschung. Wie Bateman hervorhebt, ist unser Verständnis vieler semiotischer Modalitäten und ihrer Kombinationen trotz des wachsenden Forschungsinteresses noch unzureichend entwickelt (vgl. Bateman 2014: 49). In diesem Zusammenhang bietet die Analyse von Text-Bild-Beziehungen einen besonders geeigneten Einstiegspunkt in das komplexe Feld multimodaler Kommunikation (vgl. Bateman 2014: 49). Für andere Zeichentypen besteht noch erheblicher Forschungsbedarf, um die Beziehungen zwischen Ausdrucksformen und deren Bedeutungen bzw. Funktionen zu klären. Vor diesem Hintergrund muss auch die Anwendbarkeit des neuen Modells durch die Analyse einer breiteren Vielfalt an Genres und einer größeren Menge an Korpora validiert werden.
Darüber hinaus ist anzumerken, dass selbst bei multimodalen Texten, die ausschließlich aus Sprache und Bild bestehen, die Beiträge der visuellen Grammatik sowie Ansätze aus linguistischen Forschungsbereichen wie Semantik, Pragmatik oder Textlinguistik zwar wertvolle, datenbasierte Erkenntnisse liefern können, jedoch in ihrer Reichweite begrenzt bleiben. Diese Ansätze bieten eine nützliche Grundlage für allgemeine Interpretationsleitlinien, sind jedoch nicht in der Lage, als universelles Schema zur Erklärung aller Formen künstlerischer Ausdrucksweise zu fungieren. Dies stellt eine zentrale Herausforderung in der Forschung zur multimodalen Metapher dar, verweist jedoch zugleich auf das kreative und oft unvorhersehbare Potenzial von Kunst und Metapher, das sich einer vollständigen Kategorisierung entzieht und Raum für Innovation und Interpretationsvielfalt lässt.
Literatur
Abdel-Raheem, Ahmed. 2021. Multimodal metaphor and (im)politeness in political cartoons: A sociocognitive approach. Journal of Pragmatics 185. 54–72.10.1016/j.pragma.2021.08.006Search in Google Scholar
Albers, Josef. 2013 [1963]. Interaction of color: 50th anniversary edition, 4te Auflage. New Haven & London: Yale University Press.Search in Google Scholar
Barcelona, Antonio (Hrsg.). 2003 [2000]. Metaphor and metonymy at the crossroads: a cognitive perspective (Topics in English Linguistics 30), 2te Auflage. Berlin & New York: De Gruyter Mouton Search in Google Scholar
Bateman, John A. 2014. Text and image: a critical introduction to the visual/verbal divide. London & New York: Routledge.10.4324/9781315773971Search in Google Scholar
Black, Max. 1996 a [1983]. Die Metapher. In Anselm Haverkamp (Hrsg.), Theorie der Metapher, 2te Auflage, 55–79. Darmstadt: Wissenschaftliche Buchgesellschaft.Search in Google Scholar
Black, Max. 1996 b [1983]. Mehr über die Metapher. In Anselm Haverkamp (Hrsg.), Theorie der Metapher, 2te Auflage, 379–413. Darmstadt: Wissenschaftliche Buchgesellschaft.Search in Google Scholar
Bounegru, Liliana & Charles Forceville. 2011. Metaphors in editorial cartoons representing the global financial crisis. Visual Communication 10(2). 209–229.10.1177/1470357211398446Search in Google Scholar
Brandt, Line & Per Aage Brandt. 2005. Cognitive poetics and imagery. European journal of English studies 9. 117–130.10.1080/13825570500171861Search in Google Scholar
Deng, Xuanhui & Xinxin Wu. 2024. Exploring the Role of Multimodal Metaphor through Gestures in Middle School English Education. Journal of Contemporary Language Research 3. 1–9.10.58803/jclr.v3i1.94Search in Google Scholar
Dirven, René & Ralf Pörings (Hrsg.). 2002. Metaphor and metonymy in comparison and contrast (Cognitive linguistics research 20). Berlin & New York: De Gruyter Mouton.10.1515/9783110219197Search in Google Scholar
Eggertsson, Gunnar Theodór & Charles Forceville. 2009. chapter 18. Multimodal expressions of the HUMAN VICTIM IS ANIMAL metaphor in horror films. In Charles Forceville & Eduardo Urios-Aparisi (Hrsg.), Multimodal Metaphor (Applications of Cognitive Linguistics 11), 429–450. Berlin & New York: De Gruyter Mouton.10.1515/9783110215366.7.429Search in Google Scholar
El Refaie, Elisabeth. 2009. chapter 8. Metaphor in political cartoons: Exploring audience responses. In Charles Forceville & Eduardo Urios-Aparisi (Hrsg.), Multimodal Metaphor (Applications of Cognitive Linguistics 11), 173–196. Berlin & New York: De Gruyter Mouton.10.1515/9783110215366.3.173Search in Google Scholar
Fauconnier, Gilles & Mark Turner. 1998. Conceptual integration networks. Cognitive science 22. 133–187.10.1016/S0364-0213(99)80038-XSearch in Google Scholar
Fauconnier, Gilles & Mark Turner. 2000. Compression and global insight. Cognitive linguistics 11. 283–304.10.1515/cogl.2001.017Search in Google Scholar
Fauconnier, Gilles & Mark Turner. 2002. The way we think: conceptual blending and the mind’s hidden complexities. New York: Basic Books.Search in Google Scholar
冯德正 [Feng, Dezheng]. 2011. 多模态隐喻的构建与分类——系统功能视角 [Konstruktion und Klassifikation multimodaler Metaphern: Eine systemfunktionale Perspektive]. 外语研究 [Foreign Languages Research] (01). 24–29.Search in Google Scholar
冯德正 [Feng, Dezheng]. 2017. 多模态语篇分析的基本问题探讨 [Eine Erforschung grundlegender Fragen zur multimodalen Diskursanalyse]. 北京第二外国语学院学报 [Journal of Beijing International Studies University] 39(03). 1–11.Search in Google Scholar
Fix, Ulla & Hans Wellmann (Hrsg.). 2000. Bild im Text – Text und Bild (Sprache – Literatur und Geschichte 20). Heidelberg: Winter.Search in Google Scholar
Forceville, Charles. 2006. Non-verbal and multimodal metaphor in a cognitivist framework: Agendas for research. In Gitte Kristiansen, Michel Achard, René Dirven & Francisco J. Ruiz de Mendoza Ibáñez (Hrsg.), Cognitive Linguistics, 379–402. Berlin & New York: De Gruyter Mouton.10.1515/9783110197761.5.379Search in Google Scholar
Forceville, Charles. 2007. Multimodal metaphor in ten Dutch TV commercials. Public Journal of Semiotics 1. 15–34.10.37693/pjos.2007.1.8812Search in Google Scholar
Forceville, Charles. 2013. 12. Creative visual duality in comics balloons. In Tony Veale, Kurt Feyaerts & Charles Forceville (Hrsg.), Creativity and the Agile Mind (Applications of Cognitive Linguistics 21), 253–274. Berlin & Boston: De Gruyter Mouton.10.1515/9783110295290.253Search in Google Scholar
Forceville, Charles. 2016 a. Visual and multimodal metaphor in film: charting the field. In Kathrin Fahlenbrach (Hrsg.), Embodied Metaphors in Film, Television and Video Games: Cognitive Approaches, 17–32. London: Routledge.10.4324/9781315724522-2Search in Google Scholar
Forceville, Charles 2016 b. 10. Pictorial and Multimodal Metaphor. In Nina-Maria Klug & Hartmut Stöckl (Hrsg.), Handbuch Sprache im multimodalen Kontext (Handbücher Sprachwissen 7), 241–260. Berlin & Boston: De Gruyter.10.1515/9783110296099-011Search in Google Scholar
Forceville, Charles & Sissy Paling. 2021. The metaphorical representation of depression in short, wordless animation films. Visual communication 20(1). 100–120.10.1177/1470357218797994Search in Google Scholar
Forceville, Charles & Eduardo Urios-Aparisi (Hrsg.). 2009. Multimodal Metaphor (Applications of Cognitive Linguistics 11). Berlin & New York: De Gruyter Mouton.10.1515/9783110215366Search in Google Scholar
Fricke, Ellen. 2012. Grammatik multimodal: wie Wörter und Gesten zusammenwirken. Berlin & Boston: De Gruyter.10.1515/9783110218893Search in Google Scholar
Gibbons, Alison. 2011. Book Review: Multimodal Metaphor by Charles J. Forceville and Eduardo Urios-Aparisi (eds), 2009. Berlin and New York: Mouton de Gruyter (Applications of Cognitive Linguistics), pp. 470. ISBN 978 3 11 020515 2 (hbk). Language and Literature 20(1). 78–81.10.1177/09639470110200010503Search in Google Scholar
Gibbs, Raymond W. 2017. Metaphor wars: conceptual metaphors in human life. Cambridge: Cambridge University Press.10.1017/9781107762350Search in Google Scholar
Gombrich, Ernst H. 1999. The uses of images: studies in the social function of art and visual communication. London: Phaidon Press.Search in Google Scholar
Grady, Joseph, Todd Oakley & Seana Coulson. 1999. Blending and Metaphor. In Raymond W. Gibbs & Gerard J. Steen (Hrsg.), Metaphor in Cognitive Linguistics, 101–124. Philadelphia: John Benjamins.10.1075/cilt.175.07graSearch in Google Scholar
Große, Franziska. 2011. Bild-Linguistik: Grundbegriffe und Methoden der linguistischen Bildanalyse in Text- und Diskursumgebungen. Frankfurt am Main, Berlin, Bern & Wien: Lang.Search in Google Scholar
Halliday, Michael A. K. 1978. Language as social semiotic: the social interpretation of language and meaning. London: Arnold.Search in Google Scholar
Halliday, Michael A. K. 1994 [1985]. An introduction to functional grammar, 2te Auflage. London: Arnold.Search in Google Scholar
Klug, Nina-Maria & Hartmut Stöckl. 2015. 11. Sprache Im Multimodalen Kontext. In Ekkehard Felder & Andreas Gardt (Hrsg.), Handbuch Sprache und Wissen (Handbücher Sprachwissen 1), 242–264. Berlin, München & Boston: De Gruyter.10.1515/9783110295979.242Search in Google Scholar
Klug, Nina-Maria & Hartmut Stöckl (Hrsg.). 2016. Handbuch Sprache im multimodalen Kontext (Handbücher Sprachwissen Band 7). Berlin & Boston: De Gruyter.10.1515/9783110296099Search in Google Scholar
Kress, Gunther. 2010. Multimodality: A social semiotic approach to contemporary communication. London: Routledge.Search in Google Scholar
Kress, Gunther & Theo van Leeuwen. 1996. Reading Images: The Grammar of Visual Design. London & New York: Routledge.Search in Google Scholar
Kress, Gunther & Theo van Leeuwen. 2006 [1996]. Reading Images: The Grammar of Visual Design, 2te Auflage. London & New York: Routledge.10.4324/9780203619728Search in Google Scholar
Lakoff, George & Mark Johnson. 1980. Metaphors we live by. Chicago & London: University of Chicago Press.Search in Google Scholar
Lakoff, George & Mark Johnson. 1999. Philosophy in the flesh: the embodied mind and its challenge to western thought. New York: Basic Books.Search in Google Scholar
Lakoff, George & Mark Turner. 1989. More than cool reason: A field guide to poetic metaphor. Chicago: University of Chicago Press.10.7208/chicago/9780226470986.001.0001Search in Google Scholar
Lhommet, Margot & Stacy Marsella. 2014. Metaphoric Gestures: Towards Grounded Mental Spaces. Vortrag im Rahmen der International Conference on Intelligent Virtual Agents, Boston, 27–29 August.10.1007/978-3-319-09767-1_34Search in Google Scholar
Mast, Claudia (Hrsg.). 1998 [1981]. ABC des Journalismus: ein Leitfaden für die Redaktionsarbeit (Praktischer Journalismus 1), 8te Auflage. Konstanz: UVK-Medien.Search in Google Scholar
Mittelberg, Irene & Linda R. Waugh. 2009. chapter 14. Metonymy first, metaphor second: A cognitivesemiotic approach to multimodal figures of thought in co-speech gesture. In Charles Forceville & Eduardo Urios-Aparisi (Hrsg.), Multimodal Metaphor (Applications of Cognitive Linguistics 11), 329–358. Berlin & New York: De Gruyter Mouton.10.1515/9783110215366.5.329Search in Google Scholar
Müller, Cornelia & Alan Cienki. 2009. chapter 13. Words, gestures, and beyond: Forms of multimodal metaphor in the use of spoken language. In Charles Forceville & Eduardo Urios-Aparisi (Hrsg.), Multimodal Metaphor (Applications of Cognitive Linguistics 11), 297–328. Berlin & New York: De Gruyter Mouton.10.1515/9783110215366.5.297Search in Google Scholar
Panther, Klaus-Uwe & Günter Radden (Hrsg.). 1999. Metonymy in Language and Thought (Human cognitive processing 4). Amsterdam & Philadelphia: Benjamins.10.1075/hcp.4Search in Google Scholar
Pérez-Sobrino, Paula. 2016. Multimodal Metaphor and Metonymy in Advertising: A Corpus-Based Account. Metaphor and Symbol 31(2). 73–90.10.1080/10926488.2016.1150759Search in Google Scholar
Rohdin, Mats. 2009. chapter 17. Multimodal metaphor in classical film theory from the 1920 s to the 1950 s. In Charles Forceville & Eduardo Urios-Aparisi (Hrsg.), Multimodal Metaphor (Applications of Cognitive Linguistics 11), 403–428. Berlin & New York: De Gruyter Mouton.10.1515/9783110215366.7.403Search in Google Scholar
Schilperoord, Joost & Alfons Maes. 2009. chapter 10. Visual metaphoric conceptualization in editorial cartoons. In Charles Forceville & Eduardo Urios-Aparisi (Hrsg.), Multimodal Metaphor (Applications of Cognitive Linguistics 11), 213–242. Berlin & New York: De Gruyter Mouton.10.1515/9783110215366.3.213Search in Google Scholar
Spieß, Constanze. 2014. Diskurslinguistische Metaphernanalyse. Wiesbaden: Springer Fachmedien Wiesbaden.10.1007/978-3-658-02094-1_3Search in Google Scholar
Spieß, Constanze. 2016. 3. Metapher als multimodales kognitives Funktionsprinzip. In Nina-Maria Klug & Hartmut Stöckl (Hrsg.), Handbuch Sprache im multimodalen Kontext, 75–98. Berlin & Boston: De Gruyter.10.1515/9783110296099-004Search in Google Scholar
Stöckl, Hartmut. 2004. Die Sprache im Bild – das Bild in der Sprache: zur Verknüpfung von Sprache und Bild im massenmedialen Text; Konzepte, Theorien, Analysemethoden. Berlin & New York: de Gruyter.10.1515/9783110201994Search in Google Scholar
Tunner, Mark & Gilles Fauconnier. 1995. Conceptual Integration and Formal Expression. Metaphor and Symbolic Activity 10(3). 183–204.10.1207/s15327868ms1003_3Search in Google Scholar
Urios-Aparisi, Eduardo. 2009. chapter 5. Interaction of multimodal metaphor and metonymy in TV commercials: Four case studies. In Charles Forceville & Eduardo Urios-Aparisi (Hrsg.), Multimodal Metaphor (Applications of Cognitive Linguistics 11), 95–118. Berlin & New York: De Gruyter Mouton.10.1515/9783110215366.2.95Search in Google Scholar
van Leeuwen, Theo & Carey Jewitt (Hrsg.). 2001. The handbook of visual analysis. London, Thousand Oaks & New Delhi: SAGE Publications.Search in Google Scholar
Vermenych, Yana. 2021. Multimodal Metaphor Patterns in Documentaries About Plastic Pollution. Theory and practice in language studies 11. 878–883.10.17507/tpls.1108.02Search in Google Scholar
Wang, Fangfang, Nalini Arumugam & Danfeng Qiao. 2024. A Multimodal Metaphor Analysis of WeChat Emoticon From the Perspective of Visual Grammar. Theory and practice in language studies 14. 273–278.10.17507/tpls.1401.32Search in Google Scholar
Wildfeuer, Janina, John A. Bateman & Tuomo Hiippala. 2020. Multimodalität: Grundlagen, Forschung und Analyse – eine problemorientierte Einführung. Berlin & Boston: De Gruyter.10.1515/9783110495935Search in Google Scholar
杨旭 & 汪少华 [Yang, Xu & Shaohua Wang]. 2013. 电视广告音乐的多模态隐喻机制分析 [Eine Analyse der multimodalen metaphorischen Mechanismen von Musik in der Fernsehwerbung]. 外国语言文学 [Foreign Language and Literature Studies] 2013(03). 160–165.Search in Google Scholar
Yu, Ning. 2009. chapter 6. Nonverbal and multimodal manifestations of metaphors and metonymies: A case study. In Charles Forceville & Eduardo Urios-Aparisi (Hrsg.), Multimodal Metaphor (Applications of Cognitive Linguistics 11), 119–146. Berlin & New York: De Gruyter Mouton.10.1515/9783110215366.2.119Search in Google Scholar
Yus, Francisco. 2009. chapter 7. Visual metaphor versus verbal metaphor: A unified account. In Charles Forceville & Eduardo Urios-Aparisi (Hrsg.), Multimodal Metaphor (Applications of Cognitive Linguistics 11), 147–172. Berlin & New York: De Gruyter Mouton.10.1515/9783110215366.3.147Search in Google Scholar
Zbikowski, Lawrence M. 2009. chapter 15. Music, language, and multimodal metaphor. In Charles Forceville & Eduardo Urios-Aparisi (Hrsg.), Multimodal Metaphor (Applications of Cognitive Linguistics 11), 359–382. Berlin & New York: De Gruyter Mouton.10.1515/9783110215366.6.359Search in Google Scholar
Zhang, Cun & Charles Forceville. 2020. Metaphor and metonymy in Chinese and American political cartoons (2018–2019) about the Sino-US trade conflict. Pragmatics & cognition 27(2). 474–499.10.1075/pc.20013.zhaSearch in Google Scholar
张德禄 & 郭恩华 [Zhang, Delu & Enhua Guo]. 2013. 多模态话语分析的双重视角——社会符号观与概念隐喻观的连接与互补 [Duale Perspektiven in der multimodalen Diskursanalyse: Verbindung und Ergänzung der sozialsemiotischen und der konzeptionell-metaphorischen Sichtweise]. 外国语 [Journal of Foreign Languages] 36(03). 20–28.Search in Google Scholar
赵秀凤 [Zhao, Xiufeng]. 2011. 概念隐喻研究的新发展——多模态隐喻研究 [Neue Entwicklungen in der Erforschung konzeptueller Metaphern: Multimodale Metaphern]. 外语研究 [Foreign Languages Research] (01). 1–10.Search in Google Scholar
赵秀凤 [Zhao, Xiufeng]. 2013. 多模态隐喻构建的整合模型——以政治漫画为例 [Das Integrationmodell für multimodale Metaphernbildung am Beispiel politischer Karikaturen]. 外语研究 [Foreign Languages Research] 2013(05). 1–8.Search in Google Scholar
赵秀凤 & 苏会艳 [Zhao, Xiufeng & Huiyan Su]. 2010. 多模态隐喻性语篇意义的认知构建——多模态转喻和隐喻互动下的整合 [Kognitive Bedeutungskonstruktion metaphorischer und multimodaler Diskurse: Integration im Zusammenspiel multimodaler Metonymien und Metaphern]. 北京科技大学学报 (社会科学版) [Journal of University of Science and Technology Beijing (Social Science Edition)] 26(04). 18–24.Search in Google Scholar
© 2025 bei den Autorinnen und Autoren, publiziert von De Gruyter im Auftrag der Gesellschaft für Angewandte Linguistik
Dieses Werk ist lizenziert unter der Creative Commons Namensnennung 4.0 International Lizenz.
Articles in the same Issue
- Frontmatter
- Frontmatter
- The Politicization of Linguistic Representations of Age: On the Argumentative Relevance of Age in (Municipal) Political Citizen Participation Formats
- Die deutschsprachige Rechtsterminologie Belgiens
- Mensch versus Natur? Zum Mensch-Wald-Verhältnis in der wirtschaftlichen Waldnutzung
- Mündlichkeit als threshold concept – metasprachliche Hinweise auf eine wissenschafts-/fachdidaktische Herausforderung
- Language attitudes across adolescence and adulthood: Evaluative judgement trajectories and significant life events as critical inflection points
- Metaphernanalyse in der multimodalen Kommunikation
- Rezension
- Eisenberg, Benjamin. 2024. Begriffe für die Komik-Analyse. Terms for the Analysis of the Comic. Weilerswist-Metternich: von Hase & Koehler Verlag. 121 S., € 34,90, ISBN 978-3-7758-1431-7
- Gorter, Durk und Cenoz, Jasone. 2024. A Panorama of Linguistic Landscape Studies. Bristol: Multilingual Matters. 472 S., € 54,95 (paperback), €144.95 (hardback), €1.00 (epub), Open Access (pdf), ISBN 9781800417144, DOI https://doi.org/10.21832/GORTER7144
- Takada, Hiroyuki. 2024. Hitlers Reden 1919–1945. Eine sprachwissenschaftliche Analyse. Berlin: J. B. Metzler. 385 S., € 39,99, ISBN 978–3662678497.
- Ehrhardt, Claus & Eva Neuland. 2021. Sprachliche Höflichkeit (UTB Sprachwissenschaft, Germanistik 5541). Tübingen: Narr Francke Attempto Verlag. 346 S., 32,90 €, ISBN: 9783825255411
- Matschke, Kristina. 2024. Animierte Rede. Eine interaktionslinguistische Studie zu ihren Funktionen im Geschichtsunterricht. Tübingen: Stauffenburg. 395 S., € 68,00, ISBN 978-3-95809-176-4
- Elsen, Hilke. 2023. Gender – Sprache – Stereotype. Geschlechtssensibilität in Alltag und Unterricht. 2., überarbeitete Auflage. Tübingen: Narr. 293 Seiten, € 27,90, ISBN: 978-3-8252-6180-1.
- Angebote zur Rezension
- Corrigendum
- Corrigendum zu: Mehrebenenannotation argumentativer Lerner*innentexte für die automatische Textauswertung
Articles in the same Issue
- Frontmatter
- Frontmatter
- The Politicization of Linguistic Representations of Age: On the Argumentative Relevance of Age in (Municipal) Political Citizen Participation Formats
- Die deutschsprachige Rechtsterminologie Belgiens
- Mensch versus Natur? Zum Mensch-Wald-Verhältnis in der wirtschaftlichen Waldnutzung
- Mündlichkeit als threshold concept – metasprachliche Hinweise auf eine wissenschafts-/fachdidaktische Herausforderung
- Language attitudes across adolescence and adulthood: Evaluative judgement trajectories and significant life events as critical inflection points
- Metaphernanalyse in der multimodalen Kommunikation
- Rezension
- Eisenberg, Benjamin. 2024. Begriffe für die Komik-Analyse. Terms for the Analysis of the Comic. Weilerswist-Metternich: von Hase & Koehler Verlag. 121 S., € 34,90, ISBN 978-3-7758-1431-7
- Gorter, Durk und Cenoz, Jasone. 2024. A Panorama of Linguistic Landscape Studies. Bristol: Multilingual Matters. 472 S., € 54,95 (paperback), €144.95 (hardback), €1.00 (epub), Open Access (pdf), ISBN 9781800417144, DOI https://doi.org/10.21832/GORTER7144
- Takada, Hiroyuki. 2024. Hitlers Reden 1919–1945. Eine sprachwissenschaftliche Analyse. Berlin: J. B. Metzler. 385 S., € 39,99, ISBN 978–3662678497.
- Ehrhardt, Claus & Eva Neuland. 2021. Sprachliche Höflichkeit (UTB Sprachwissenschaft, Germanistik 5541). Tübingen: Narr Francke Attempto Verlag. 346 S., 32,90 €, ISBN: 9783825255411
- Matschke, Kristina. 2024. Animierte Rede. Eine interaktionslinguistische Studie zu ihren Funktionen im Geschichtsunterricht. Tübingen: Stauffenburg. 395 S., € 68,00, ISBN 978-3-95809-176-4
- Elsen, Hilke. 2023. Gender – Sprache – Stereotype. Geschlechtssensibilität in Alltag und Unterricht. 2., überarbeitete Auflage. Tübingen: Narr. 293 Seiten, € 27,90, ISBN: 978-3-8252-6180-1.
- Angebote zur Rezension
- Corrigendum
- Corrigendum zu: Mehrebenenannotation argumentativer Lerner*innentexte für die automatische Textauswertung
