Abstract
Background
Alzheimer’s disease (AD) is characterized by progressive neuronal loss, cognitive disorder, and memory decline. Leptin has been reported to have a neuroprotective effect on neurodegenerative diseases.
Objective
Our aim was to investigate whether intraperitoneal injection of leptin has a neuroprotective effect and to explore its underlying mechanisms in the AD mouse model.
Methods
Aβ1-42 was injected into male C57BL/6J mice to construct an AD mouse model, and leptin was injected intraperitoneally to cure AD. The Morris water maze test was used to investigate spatial learning ability. Neuronal loss was tested by tyrosine hydroxylase expression in the hippocampus, and terminal deoxynucleotidyl transferase mediated dUTP nick-end labeling assay was applied to detect neuronal apoptosis. Pro-inflammatory cytokine levels were monitored by RT-PCR and western blotting was selected to explore which signaling pathway leptin acted on.
Results
Leptin ameliorated spatial learning impairment, restored neuronal loss and apoptosis, and inhibited pro-inflammatory cytokine expression by activating the p-Akt signaling pathway in Aβ1-42-induced AD mice.
Conclusion
Leptin ameliorates Aβ1-42-induced AD by suppressing inflammation via activating the p-Akt signaling pathway.
Graphical abstract

1 Introduction
As a common chronic neurodegenerative disease, Alzheimer’s disease (AD) is the most frequent cause of dementia characterized by progressive neuronal loss, cognitive disorder, and memory decline [1]. It affects almost 40 million patients all over the world and is regarded as one of the global health concerns of the twenty-first century [2,3]. Its main pathological features are the formation of amyloid plaques resulting from extracellular β-amyloid (Aβ) deposition and intracellular neurofibrillary tangles due to hyperphosphorylated tau in neurons [4,5]. The diagnosis of AD is still mainly based on the clinical presentation examined by the doctor; however, thanks to the advances of several new criteria, for example, imaging and fluid biomarkers can aid diagnosis as well. Although researchers are attempting to relieve the pathological changes within the brain, current treatment is primarily targeted toward symptomatic therapy [6,7] such as memantine which is available for mild to moderate AD. However, a treatment capable to stop or modify the course of AD is still under extensive research [8]. In a similar study by Assaf et al., the efficacy of fenofibrate and pioglitazone in amyloidogenesis-induced mouse models when injected intracerebroventricularly, contributed with the combinations to induce behavioral, neurochemical, and histopathological changes in amyloidogenesis model [9]. Therapeutic prospects associated with Akt pathway is already documented [10].
Leptin, a 16 kD endocrine hormone, regulates food intake, energy metabolism, neural activity, insulin sensitivity, immunity, reproduction, and bone formation [11–13]. White adipose tissue is the main source of leptin, though it can also be produced in several other peripheral tissues, such as mammary epithelium, placenta, and skeletal muscle [14]. It has been recently reported that leptin has neuroprotective effects on ischemia [15], epilepsy [16], Parkinson’s disease [17], and even AD [18]. For instance, Tong et al. found that the consecutive injection of leptin into the lateral ventricle reversed the learning and memory deficits in the AD rat model [19].
Based on the fact that leptin can enter the brain by crossing the blood–brain barrier [20], the novelty of the study is to investigate whether intraperitoneal injection of leptin has a neuroprotective effect on the AD mouse model, and to further explore the underlying mechanisms of the neuroprotective effect of leptin in AD. Since Aβ accumulation is a central and initial event in the pathogenesis of AD, and neuroinflammation is another vital driver of AD. Moreover, Akt activation, symbolized by Akt phosphorylation (p-Akt), leads to glycogen synthesis kinase-3β phosphorylation, which inhibits NF-κB activation, resulting in the expression of proinflammatory genes which are decreased [21]. We herein proposed the hypothesis that leptin ameliorates Aβ1-42-induced AD by suppressing inflammation via targeting p-Akt signaling pathway.
2 Methods and materials
2.1 Animals
Male C57BL/6J mice were purchased from Beijing Vital River Laboratory Animal Technology Co., Ltd (Beijing, China). All the mice were maintained at a 12 h light/dark cycle with free access to water and food.
2.2 Modeling and administration
Male C57BL/6J mice were randomized into three groups: sham group, AD model group, and leptin + AD model group (n = 8 in each group). These mice were placed in the mouse brain stereotaxic apparatus after being anesthetized by 45 mg/kg pentobarbital sodium injected intraperitoneally. Aβ1-42 of 4 g/L was dissolved in PBS and incubated at 37°C for 36 h to cause aggregation. All the mice in both the AD model group and the leptin + AD model group were injected with 1 μL Aβ1-42 into bilateral CA1 subregion (3.8 mm posterior to bregma, 2.5 mm lateral to the midline, and 3 mm beneath the bregma) [22], and the mice in the sham group were injected with 1 μL PBS into bilateral CA1 subregion. After surgery, the mice of the leptin + AD model group were intraperitoneally injected with leptin every day for 4 weeks (1 mg/kg) [23].
2.3 Morris water maze (MWM) test
The MWM test was used to investigate the spatial learning ability of the mice of each group. The test basically records the learning capacity and visuospatial memory of animals. A pool containing half-filled water was maintained at room temperature with divisions consisting of four equal quadrants and two threads perpendicular were fixed to the rim of the pool. The Mean Escape Latency was measured which is the time taken by each mouse to find the hidden platform during the trials performed over 4 days. On Day 5, the mice underwent a probe-trial session with the platforms removed from the pool and every mouse was allowed to explore the pool for 60 s. In brief, each mouse performed four trials every day, in which each mouse was allowed to look for the underwater platform for a maximum of 60 s and kept there for 10 s. Once the mouse could not find the submerged platform within 60 s, it should be guided to the platform by the experimenter and stayed there for 30 s. This procedure was conducted each time 1 day for 5 consecutive days. The tracking system was used to record the escape latency (time of finding the submerged platform). Animals were sacrificed after 5 days of MWM, and the hippocampus was isolated from the brain after euthanizing. The samples were fixed in 10% formaldehyde in PBS for 6 h [24].
2.4 Terminal deoxynucleotidyl transferase mediated dUTP nick-end labeling (TUNEL) assay
We isolated the hippocampus from the brain after the mice were euthanized, then it was fixed in 10% formaldehyde in PBS for 6 h, and it was finally embedded in paraffin blocks. Tissue was cut into slices, which were subsequently deparaffinized and dehydrated. After permeabilization by 20 μg/mL Proteinase K solution, the tissue slices were equilibrated in equilibration buffer and then incubated with Alexa Fluor 488-12-dUTP labeling mix and terminal deoxynucleotidyl transferase. All the nuclei were stained by DAPI, followed by the visualization of apoptotic cells under fluorescence microscopy. Finally, the apoptotic rate was evaluated by Image-Pro Plus 6 software [25].
2.5 RT-PCR
After the hippocampus tissues were homogenized, we removed the insoluble material and isolated total RNA from the homogenized samples by TRIZOL extraction. cDNA was synthesized from 3 μg of total RNA. According to the manufacturer’s instructions for a Universal SYBR qPCR Master Mix, real-time PCR was performed using the 1 μL cDNA template. The threshold cycles (C T) of all target genes were normalized to mouse β-Actin mRNA [26]. The primers for different genes are as follows:
| Gene name | Gene sequence | ||
|---|---|---|---|
| β-Actin | Forward | 5′ CCAGCCTTCCTTCTTGGGTA 3′ | |
| Reverse | 5′ CAATGCCTGGGTACATGGTG 3′ | ||
| IL-1β | Forward | 5′ GAAATGCCACCTTTTGACAGTG 3′ | |
| Reverse | 5′ TGGATGCTCTCATCAGGACAG 3′ | ||
| IL-6 | Forward | 5′ GACTGATGCTGGTGACAACC 3′ | |
| Reverse | 5′ AGACAGGTCTGTTGGGAGTG 3′ | ||
| TNF-α | Forward | 5′ ATGAGCACAGAAAGCATGATCCG 3′ | |
| Reverse | 5′ AGAGGCTGAGACATAGGCAC 3′ | ||
2.6 Western blotting
Forty micrograms of protein extracted from the hippocampus was separated in a 12% polyacrylamide gel. The protein bands on the electrophoresis gel were then transferred onto a PVDF membrane, which was incubated with 5% nonfat dry milk in Tris-buffered saline for 1 h. Subsequently, for these proteins with molecular weight, membranes were incubated overnight at 4°C with different primary antibodies (1:1,000) diluted in TBST (0.05% Tween 20, 150 mM NaCl, and 50 mM Tris, pH 7.5) with 5% nonfat dry milk. After being washed with TBST three times, all membranes were incubated in secondary antibody (horseradish peroxidase-linked anti-mouse or anti-rabbit IgG) at 1:1,000 dilutions in TBST containing 5% nonfat dry milk for 1 h. After being washed with TBST three times, a chemiluminescence HRP substrate was added to the protein bands for visualization. The ImageJ software was used to analyze the densitometric quantification of each protein band [26].
2.7 Statistical analysis
All data from three independent experiments were presented as the mean ± standard deviation, and statistical analyses were conducted by SPSS 24.0 software. The t-test was selected to compare two groups, one-way ANOVA was used for comparison among three groups, and two repeated ANOVA was chosen for comparison between two groups in the MWM test. p < 0.05 was considered significant.
-
Ethical approval: The research related to animals’ use has been complied with all the relevant national regulations and institutional policies for the care and use of animals. All animal experimental procedures were carried out strictly according to the guide for the protection of laboratory animals and were also approved by the hospital ethics committee in animal experiments.
3 Results
3.1 Leptin ameliorated spatial learning impairment in Aβ1-42-induced AD mice
The escape latencies of the sham group, AD model group, and leptin + AD model group in the MWM test were gradually decreased in consecutive trials. As shown in Figure 1, two repeated ANOVA analyses indicated that the escape latencies of the AD model group were significantly longer than those of the sham group. Furthermore, the escape latencies of the leptin + AD model group were dramatically shorter than those of the AD model group. These results above showed that leptin could reverse spatial learning deficiency.

Leptin ameliorated spatial learning impairment in AD mice. # p < 0.05 vs AD model; * p < 0.05 vs sham.
3.2 Leptin restored neuronal loss and apoptosis to some extent in Aβ1-42-induced AD mice
To investigate the effect of leptin on the neuronal loss in the hippocampus of Aβ1-42-induced AD mice, we extracted the soluble protein from the hippocampus and applied western blotting to detect the change in the level of tyrosine hydroxylase (TH). The results in Figure 2 showed remarkably reduced expression of TH in the AD model group compared to that of the sham group; however, the leptin + AD model group significantly upregulated the TH expression compared to that of the AD model group. These results above indicated that leptin restored neuronal loss in the hippocampus to some extent caused by Aβ1-42.

Leptin restored neuronal loss to some extent in AD mice. (a) Western blotting analysis of TH expression in the sham group, AD model group, and leptin + AD model group. (b) Semi-quantitative analysis of TH expression in the sham group, AD model group, and leptin + AD model group. # p < 0.05 vs AD model; * p < 0.05 vs sham.
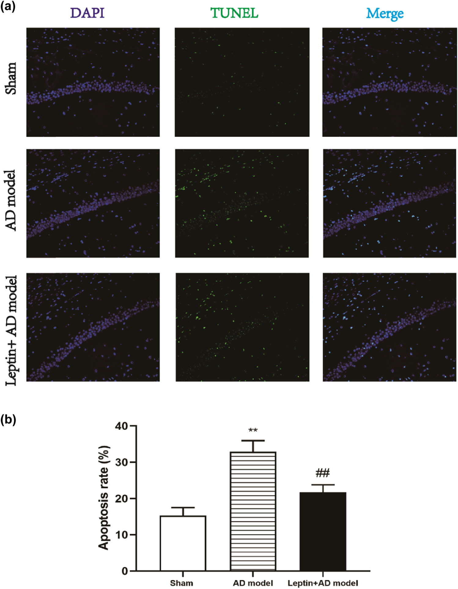
To ascertain whether leptin can protect the Aβ1-42-induced neuronal apoptosis in AD mice. TUNEL assay was applied to test the apoptosis rate of hippocampus tissue slices in the sham group, AD model group, and leptin + AD model group. As shown in Figure 3, the apoptosis rate was significantly increased in the AD model group when compared to the sham group, and there were also significant differences between the AD model group and the leptin + AD model group, indicating the antiapoptotic effect of leptin treatment on the Aβ1-42-induced neuronal apoptosis in AD mice.

Leptin protected neuronal apoptosis to some extent in AD mice. (a) In the sham group, AD model group, and leptin + AD model group, the nuclei were stained by blue DAPI, the green TUNEL positive cells represented apoptotic cells, and merge meant co-localization of DAPI (blue) with TUNEL (green). Magnification ×200. (b) Quantitative analysis of the apoptosis rate in the sham group, AD model group, and leptin + AD model group. # p < 0.05 vs AD model; * p < 0.05 vs sham.
3.3 Leptin inhibited pro-inflammatory cytokine expression by activating the p-Akt signaling pathway in Aβ1-42-induced AD mice
To evaluate the effect of leptin on pro-inflammatory cytokines, the mRNA expression of IL-1β, IL-6, and TNF-α in the hippocampus tissues was measured by real-time PCR in the sham group, AD model group, and leptin + AD model group. As shown in Figure 4, the pro-inflammatory cytokine expression was significantly increased in the AD model group compared to the sham group, and the up-regulated expression was surprisedly retarded by leptin.

Influence of leptin on the relative mRNA expression levels of IL-1β (a), IL-6 (b), and TNF-α (c) in the sham group, AD model group, and leptin + AD model group. # p < 0.05 vs AD model; * p < 0.05 vs sham.
To explore the underlying mechanism of leptin treatment on the inflammatory effect in AD mice, the p-AKT protein expression level in the hippocampus tissues, an important inflammatory response pathway, was evaluated by western blotting in the sham group, AD model group, and leptin + AD model group. As shown in Figure 5, the p-AKT protein expression level was dramatically decreased in the AD model group compared to the sham group, but the p-AKT protein expression level in the leptin + AD model group was significantly higher than that of the AD model group. Taken together, leptin treatment decreased pro-inflammatory cytokine expression via activating the p-AKT signaling pathway.

Leptin activated the p-AKT signaling pathway. (a) Western blotting analysis of p-AKT expression in the sham group, AD model group, and leptin + AD model group. (b) Semi-quantitative analysis of p-AKT expression in the sham group, AD model group, and leptin + AD model group. # p < 0.05 vs AD model; * p < 0.05 vs sham.
4 Discussion
As the most common cause of dementia, AD is characterized by progressive amnesia, cognitive disorder, and behavioral impairment [27]. Recent research showed that leptin is associated with neurological diseases, such as neurodegenerative diseases [28]. Neuroinflammation is one of the fundamental features of AD. Deposition of Aβ deposition initiates a spectrum of microglia-activated neuroinflammation, and microglia and astrocyte activation produce the expression of various inflammatory and anti-inflammatory cytokines [29]. In one other study, the co-administration of fenofibrate and pioglitazone was shown to be effective in reducing the changes induced in the AD model mice than the administration of each intervention alone [9]. This present study was undertaken to investigate the neuroprotective effect of intraperitoneal injection of leptin on the AD mouse model. The detailed mechanisms of the neuroprotective effect of leptin in AD were also explored.
In this study, we constructed an Aβ1-42-induced AD mice model, after injection of leptin intraperitoneally, the MWM test demonstrated that leptin treatment could decrease the escape latencies, indicating that leptin treatment ameliorated spatial learning impairment in AD mice. Neuronal loss and apoptosis play a significant role in the pathological and physiological mechanisms of AD [30]. TH expression levels detection and TUNEL assay in the hippocampus confirmed that leptin treatment restored neuronal loss and apoptosis to some extent in AD mice. In addition, neuroinflammation is closely associated with the progression of AD [31]. Our results showed leptin treatment reversed the upregulated expression of pro-inflammatory cytokine (IL-1β, IL-6, and TNF-α) in AD mice. Moreover, previous research has reported that the p-Akt signaling pathway plays a vital role in inflammation [32,33]. Our results suggested that leptin treatment restored the downregulated p-Akt signaling pathway in AD mice to some extent.
However, our experimental design has some limitations. We need to use the Akt antagonist to reverse the neuroprotective effect of leptin in AD mice, to further confirm the underlying mechanisms of the neuroprotective effect of leptin in AD mice.
This study has demonstrated that leptin could ameliorate spatial learning impairment and reverses the upregulated expression of pro-inflammatory cytokine (IL-1β, IL-6, and TNF-α) via activating p-Akt signaling pathway in Aβ1-42-induced AD mice.
-
Conflict of interest: Authors state no conflict of interest.
-
Data availability statement: The datasets generated during and/or analyzed during the current study are available from the corresponding author on reasonable request.
References
[1] Soria Lopez JA, González HM, Léger GC. Alzheimer’s disease. Handb Clin Neurol. 2019;167:231–55.10.1016/B978-0-12-804766-8.00013-3Search in Google Scholar PubMed
[2] Monteiro F, Sotiropoulos I, Carvalho Ó, Sousa N, Silva FS. Multi-mechanical waves against Alzheimer’s disease pathology: a systematic review. Transl Neurodegener. 2021;10:36.10.1186/s40035-021-00256-zSearch in Google Scholar PubMed PubMed Central
[3] Du Q ZX, Si J. Angelica polysaccharide ameliorates memory impairment in Alzheimer’s disease rat through activating BDNF/TrkB/CREB pathway. Exp Biol Med (Maywood). 2020;245:1–10.10.1177/1535370219894558Search in Google Scholar PubMed PubMed Central
[4] Pinheiro L, Faustino C. Therapeutic strategies targeting amyloid-β in Alzheimer’s disease. Curr Alzheimer Res. 2019;16:418–52.10.2174/1567205016666190321163438Search in Google Scholar PubMed
[5] Gallardo G, Holtzman DM. Amyloid-β and Tau at the crossroads of Alzheimer’s disease. Adv Exp Med Biol. 2019;1184:187–203.10.1007/978-981-32-9358-8_16Search in Google Scholar PubMed
[6] Hane FT, Robinson M, Lee BY, Bai O, Leonenko Z, Albert MS. Recent progress in Alzheimer’s disease research, part 3: diagnosis and treatment. J Alzheimers Dis. 2017;57:645–65.10.3233/JAD-160907Search in Google Scholar PubMed PubMed Central
[7] Weller J, Budson A. Current understanding of Alzheimer’s disease diagnosis and treatment. F1000Res. 2018;7:F1000Faculty Rev-1161.10.12688/f1000research.14506.1Search in Google Scholar PubMed PubMed Central
[8] Yiannopoulou KG, Papageorgiou SG. Current and future treatments for Alzheimer’s disease. Ther Adv Neurol Disord. 2013;6(1):19–33. 10.1177/1756285612461679.Search in Google Scholar PubMed PubMed Central
[9] Assaf N, El-Shamarka ME, Salem NA, Khadrawy YA, El Sayed NS. Neuroprotective effect of PPAR alpha and gamma agonists in a mouse model of amyloidogenesis through modulation of the Wnt/beta catenin pathway via targeting alpha- and beta-secretases. Prog Neuropsychopharmacol Biol Psychiatry. 2020 Mar 8;97:109793. 10.1016/j.pnpbp.2019.109793. Epub 2019 Oct 24. PMID: 31669201.Search in Google Scholar PubMed
[10] Kumar M, Bansal N. Implications of phosphoinositide 3-kinase-Akt (PI3K-Akt) pathway in the pathogenesis of Alzheimer’s disease. Mol Neurobiol. 2022 Jan;59(1):354–85. 10.1007/s12035-021-02611-7. Epub 2021 Oct 26. PMID: 34699027.Search in Google Scholar PubMed
[11] Paz-Filho G, Mastronardi CA, Licinio J. Leptin treatment: facts and expectations. Metabolism. 2015;64:146–56.10.1016/j.metabol.2014.07.014Search in Google Scholar PubMed
[12] Yadav A, Kataria MA, Saini V, Yadav A. Role of leptin and adiponectin in insulin resistance. Clin Chim Acta. 2013;417:80–4.10.1016/j.cca.2012.12.007Search in Google Scholar PubMed
[13] Upadhyay J, Farr OM, Mantzoros CS. The role of leptin in regulating bone metabolism. Metabolism. 2015;64:105–13.10.1016/j.metabol.2014.10.021Search in Google Scholar PubMed PubMed Central
[14] Hamilton K, Harvey J. The neuronal actions of leptin and the implications for treating Alzheimer’s disease. Pharmaceuticals (Basel). 2021;14:52.10.3390/ph14010052Search in Google Scholar PubMed PubMed Central
[15] Zhang F, Wang S, Signore AP, Chen J. Neuroprotective effects of leptin against ischemic injury induced by oxygen-glucose deprivation and transient cerebral ischemia. Stroke. 2007 Aug;38(8):2329–36. 10.1161/STROKEAHA.107.482786. Epub 2007 Jun 28. PMID: 17600230.Search in Google Scholar PubMed
[16] Mora-Muñoz L, Guerrero-Naranjo A, Rodríguez-Jimenez EA, Mastronardi CA, Velez-van-Meerbeke A. Leptin: role over central nervous system in epilepsy. BMC Neurosci. 2018 Sep 5;19(1):51. 10.1186/s12868-018-0453-9. PMID: 30185147; PMCID: PMC6126011.Search in Google Scholar PubMed PubMed Central
[17] Signore AP, Zhang F, Weng Z, Gao Y, Chen J. Leptin neuroprotection in the CNS: mechanisms and therapeutic potentials. J Neurochem. 2008 Sep;106(5):1977–90. 10.1111/j.1471-4159.2008.05457.x. Epub 2008 May 3 PMID: 18466320. PMCID: PMC2634657.Search in Google Scholar PubMed PubMed Central
[18] McGuire MJ, Ishii M. Leptin dysfunction and Alzheimer’s disease: evidence from cellular, animal, and human studies. Cell Mol Neurobiol. 2016 Mar;36(2):203–17. 10.1007/s10571-015-0282-7. Epub 2016 Mar 18 PMID: 26993509. PMCID: PMC4846558.Search in Google Scholar PubMed PubMed Central
[19] Tong JQ, Zhang J, Hao M, Yang J, Han YF, Liu XJ, et al. Leptin attenuates the detrimental effects of β-amyloid on spatial memory and hippocampal later-phase long-term potentiation in rats. Horm Behav. 2015;73:125–30.10.1016/j.yhbeh.2015.06.013Search in Google Scholar PubMed
[20] Banks WA, Kastin AJ, Huang W, Jaspan JB, Maness LM. Leptin enters the brain by a saturable system independent of insulin. Peptides. 1996;17:305–11.10.1016/0196-9781(96)00025-3Search in Google Scholar PubMed
[21] Kao TC, Shyu MH, Yen GC. Glycyrrhizic acid and 18beta-glycyrrhetinic acid inhibit inflammation via PI3K/Akt/GSK3beta signaling and glucocorticoid receptor activation. J Agric Food Chem. 2010;58:8623–9.10.1021/jf101841rSearch in Google Scholar PubMed
[22] Zhu G, Zhao J, Zhang H, Chen W, Wang G. Administration of Bifidobacterium breve improves the brain function of Aβ1-42-treated mice via the modulation of the gut microbiome. Nutrients. 2021;13:1602.10.3390/nu13051602Search in Google Scholar PubMed PubMed Central
[23] Zhang JY, Yan GT, Liao J, Deng ZH, Xue H, Wang LH, et al. Leptin attenuates cerebral ischemia/reperfusion injury partially by CGRP expression. Eur J Pharmacol. 2011;671:61–9.10.1016/j.ejphar.2011.09.170Search in Google Scholar PubMed
[24] Abdel Rasheed NO, El Sayed NS, El-Khatib AS. Targeting central β2 receptors ameliorates streptozotocin-induced neuroinflammation via inhibition of glycogen synthase kinase3 pathway in mice. Prog Neuropsychopharmacol Biol Psychiatry. 2018;86:65–75.10.1016/j.pnpbp.2018.05.010Search in Google Scholar PubMed
[25] Hirfanoglu I, Turkyilmaz C, Turkyilmaz Z, Onal E, Soylemezoglu F, Karabulut R, et al. Neuroprotective effect of L-arginine in a neonatal rat model of hypoxic-ischemia. Int J Neurosci. 2019;129:1139–44.10.1080/00207454.2019.1636794Search in Google Scholar PubMed
[26] Lin SY, Wang TQ, Xu LT, Lai XX, Shen Y, Lin JW, et al. Qingxin kaiqiao recipe improves cognitive performance, inhibits apoptosis, and reduces pathological deposits in APP/PS1 double transgenic mice via the PI3K/Akt pathway. Evid Based Complement Altern Med. 2020;2020:3019674.10.1155/2020/3019674Search in Google Scholar PubMed PubMed Central
[27] Eratne D, Loi SM, Farrand S, Kelso W, Velakoulis D, Looi JC. Alzheimer’s disease: clinical update on epidemiology, pathophysiology, and diagnosis. Australas Psychiatry. 2018;26:347–57.10.1177/1039856218762308Search in Google Scholar PubMed
[28] Agar E. The role of cannabinoids and leptin in neurological diseases. Acta Neurol Scand. 2015;132:371–80.10.1111/ane.12411Search in Google Scholar PubMed
[29] Thakur S, Dhapola R, Sarma P, Medhi B, Reddy DH. Neuroinflammation in Alzheimer’s disease: current progress in molecular signaling and therapeutics. Inflammation. 2023;46(1):1–17. 10.1007/s10753-022-01721-1.Search in Google Scholar PubMed
[30] Radi E, Formichi P, Battisti C, Federico A. Apoptosis and oxidative stress in neurodegenerative diseases. J Alzheimers Dis. 2014;42(Suppl 3):S125–52.10.3233/JAD-132738Search in Google Scholar PubMed
[31] Calsolaro V, Edison P. Neuroinflammation in Alzheimer’s disease: current evidence and future directions. Alzheimer’s Dement. 2016;12:719–32.10.1016/j.jalz.2016.02.010Search in Google Scholar PubMed
[32] Duan MX, Zhou H, Wu QQ, Liu C, Xiao Y, Deng W, et al. Andrographolide protects against HG-induced inflammation, apoptosis, migration, and impairment of angiogenesis via PI3K/AKT-eNOS signalling in HUVECs. Mediators Inflamm. 2019;2019:6168340.10.1155/2019/6168340Search in Google Scholar PubMed PubMed Central
[33] Wang Y, Lin Y, Wang L, Zhan H, Luo X, Zeng Y, et al. TREM2 ameliorates neuroinflammatory response and cognitive impairment via PI3K/AKT/FoxO3a signaling pathway in Alzheimer’s disease mice. Aging (Albany NY), 2020;12:20862–79.10.18632/aging.104104Search in Google Scholar PubMed PubMed Central
© 2023 the author(s), published by De Gruyter
This work is licensed under the Creative Commons Attribution 4.0 International License.
Articles in the same Issue
- Research Articles
- HIF-1α participates in secondary brain injury through regulating neuroinflammation
- Omega-3 polyunsaturated fatty acids alleviate early brain injury after traumatic brain injury by inhibiting neuroinflammation and necroptosis
- The correlation between non-arteritic anterior ischemic optic neuropathy and cerebral infarction
- Enriched environment can reverse chronic sleep deprivation-induced damage to cellular plasticity in the dentate gyrus of the hippocampus
- Middle cerebral artery dynamic cerebral autoregulation is impaired by infarctions in the anterior but not the posterior cerebral artery territory in patients with mild strokes
- Leptin ameliorates Aβ1-42-induced Alzheimer’s disease by suppressing inflammation via activating p-Akt signaling pathway
- TIPE2 knockdown exacerbates isoflurane-induced postoperative cognitive impairment in mice by inducing activation of STAT3 and NF-κB signaling pathways
- Does the patellar tendon reflex affect the postural stability in stroke patients with blocked vision?
- Inactivation of CACNA1H induces cell apoptosis by initiating endoplasmic reticulum stress in glioma
- miR-101-3p improves neuronal morphology and attenuates neuronal apoptosis in ischemic stroke in young mice by downregulating HDAC9
- A custom-made weight-drop impactor to produce consistent spinal cord injury outcomes in a rat model
- Arterial spin labeling for moyamoya angiopathy: A preoperative and postoperative evaluation method
- Thyroid hormone levels paradox in acute ischemic stroke
- Geniposide protected against cerebral ischemic injury through the anti-inflammatory effect via the NF-κB signaling pathway
- The clinical characteristics of acute cerebral infarction patients with thalassemia in a tropic area in China
- Comprehensive behavioral study of C57BL/6.KOR-ApoEshl mice
- Incomplete circle of Willis as a risk factor for intraoperative ischemic events during carotid endarterectomies performed under regional anesthesia – A prospective case-series
- HOTAIRM1 knockdown reduces MPP+-induced oxidative stress injury of SH-SY5Y cells by activating the Nrf2/HO-1 pathway
- Esmolol inhibits cognitive impairment and neuronal inflammation in mice with sepsis-induced brain injury
- EHMT2 affects microglia polarization and aggravates neuronal damage and inflammatory response via regulating HMOX1
- Hematoma evacuation based on active strategies versus conservative treatment in the management of moderate basal ganglia hemorrhage: A retrospective study
- Knockdown of circEXOC6 inhibits cell progression and glycolysis by sponging miR-433-3p and mediating FZD6 in glioma
- CircYIPF6 regulates glioma cell proliferation, apoptosis, and glycolysis through targeting miR-760 to modulate PTBP1 expression
- Relationship between serum HIF-1α and VEGF levels and prognosis in patients with acute cerebral infarction combined with cerebral-cardiac syndrome
- The promoting effect of modified Dioscorea pills on vascular remodeling in chronic cerebral hypoperfusion via the Ang/Tie signaling pathway
- Effects of enriched environment on the expression of β-amyloid and transport-related proteins LRP1 and RAGE in chronic sleep-deprived mice
- An interventional study of baicalin on neuronal pentraxin-1, neuronal pentraxin-2, and C-reactive protein in Alzheimer’s disease rat model
- PD98059 protects SH-SY5Y cells against oxidative stress in oxygen–glucose deprivation/reperfusion
- TPVB and general anesthesia affects postoperative functional recovery in elderly patients with thoracoscopic pulmonary resections based on ERAS pathway
- Brain functional connectivity and network characteristics changes after vagus nerve stimulation in patients with refractory epilepsy
- Association between RS3763040 polymorphism of the AQP4 and idiopathic intracranial hypertension in a Spanish Caucasian population
- Effects of γ-oryzanol on motor function in a spinal cord injury model
- Electroacupuncture inhibits the expression of HMGB1/RAGE and alleviates injury to the primary motor cortex in rats with cerebral ischemia
- Effects of edaravone dexborneol on neurological function and serum inflammatory factor levels in patients with acute anterior circulation large vessel occlusion stroke
- CST3 alleviates bilirubin-induced neurocytes’ damage by promoting autophagy
- Excessive MALAT1 promotes the immunologic process of neuromyelitis optica spectrum disorder by upregulating BAFF expression
- Evaluation of cholinergic enzymes and selected biochemical parameters in the serum of patients with a diagnosis of acute subarachnoid hemorrhage
- 7-Day National Institutes of Health Stroke Scale as a surrogate marker predicting ischemic stroke patients’ outcome following endovascular therapy
- Cdk5 activation promotes Cos-7 cells transition towards neuronal-like cells
- 10.1515/tnsci-2022-0313
- PPARα agonist fenofibrate prevents postoperative cognitive dysfunction by enhancing fatty acid oxidation in mice
- Predicting functional outcome in acute ischemic stroke patients after endovascular treatment by machine learning
- EGCG promotes the sensory function recovery in rats after dorsal root crush injury by upregulating KAT6A and inhibiting pyroptosis
- Preoperatively administered single dose of dexketoprofen decreases pain intensity on the first 5 days after craniotomy: A single-centre placebo-controlled, randomized trial
- Myeloarchitectonic maps of the human cerebral cortex registered to surface and sections of a standard atlas brain
- The BET inhibitor apabetalone decreases neuroendothelial proinflammatory activation in vitro and in a mouse model of systemic inflammation
- Carthamin yellow attenuates brain injury in a neonatal rat model of ischemic–hypoxic encephalopathy by inhibiting neuronal ferroptosis in the hippocampus
- Functional connectivity in ADHD children doing Go/No-Go tasks: An fMRI systematic review and meta-analysis
- Review Articles
- Human prion diseases and the prion protein – what is the current state of knowledge?
- Nanopharmacology as a new approach to treat neuroinflammatory disorders
- Case Report
- Deletion as novel variants in VPS13B gene in Cohen syndrome: Case series
- Commentary
- Translation of surface electromyography to clinical and motor rehabilitation applications: The need for new clinical figures
- Revealing key role of T cells in neurodegenerative diseases, with potential to develop new targeted therapies
- Retraction
- Retraction of “Eriodictyol corrects functional recovery and myelin loss in SCI rats”
- Special Issue “Advances in multimedia-based emerging technologies...”
- Evaluation of the improvement of walking ability in patients with spinal cord injury using lower limb rehabilitation robots based on data science
Articles in the same Issue
- Research Articles
- HIF-1α participates in secondary brain injury through regulating neuroinflammation
- Omega-3 polyunsaturated fatty acids alleviate early brain injury after traumatic brain injury by inhibiting neuroinflammation and necroptosis
- The correlation between non-arteritic anterior ischemic optic neuropathy and cerebral infarction
- Enriched environment can reverse chronic sleep deprivation-induced damage to cellular plasticity in the dentate gyrus of the hippocampus
- Middle cerebral artery dynamic cerebral autoregulation is impaired by infarctions in the anterior but not the posterior cerebral artery territory in patients with mild strokes
- Leptin ameliorates Aβ1-42-induced Alzheimer’s disease by suppressing inflammation via activating p-Akt signaling pathway
- TIPE2 knockdown exacerbates isoflurane-induced postoperative cognitive impairment in mice by inducing activation of STAT3 and NF-κB signaling pathways
- Does the patellar tendon reflex affect the postural stability in stroke patients with blocked vision?
- Inactivation of CACNA1H induces cell apoptosis by initiating endoplasmic reticulum stress in glioma
- miR-101-3p improves neuronal morphology and attenuates neuronal apoptosis in ischemic stroke in young mice by downregulating HDAC9
- A custom-made weight-drop impactor to produce consistent spinal cord injury outcomes in a rat model
- Arterial spin labeling for moyamoya angiopathy: A preoperative and postoperative evaluation method
- Thyroid hormone levels paradox in acute ischemic stroke
- Geniposide protected against cerebral ischemic injury through the anti-inflammatory effect via the NF-κB signaling pathway
- The clinical characteristics of acute cerebral infarction patients with thalassemia in a tropic area in China
- Comprehensive behavioral study of C57BL/6.KOR-ApoEshl mice
- Incomplete circle of Willis as a risk factor for intraoperative ischemic events during carotid endarterectomies performed under regional anesthesia – A prospective case-series
- HOTAIRM1 knockdown reduces MPP+-induced oxidative stress injury of SH-SY5Y cells by activating the Nrf2/HO-1 pathway
- Esmolol inhibits cognitive impairment and neuronal inflammation in mice with sepsis-induced brain injury
- EHMT2 affects microglia polarization and aggravates neuronal damage and inflammatory response via regulating HMOX1
- Hematoma evacuation based on active strategies versus conservative treatment in the management of moderate basal ganglia hemorrhage: A retrospective study
- Knockdown of circEXOC6 inhibits cell progression and glycolysis by sponging miR-433-3p and mediating FZD6 in glioma
- CircYIPF6 regulates glioma cell proliferation, apoptosis, and glycolysis through targeting miR-760 to modulate PTBP1 expression
- Relationship between serum HIF-1α and VEGF levels and prognosis in patients with acute cerebral infarction combined with cerebral-cardiac syndrome
- The promoting effect of modified Dioscorea pills on vascular remodeling in chronic cerebral hypoperfusion via the Ang/Tie signaling pathway
- Effects of enriched environment on the expression of β-amyloid and transport-related proteins LRP1 and RAGE in chronic sleep-deprived mice
- An interventional study of baicalin on neuronal pentraxin-1, neuronal pentraxin-2, and C-reactive protein in Alzheimer’s disease rat model
- PD98059 protects SH-SY5Y cells against oxidative stress in oxygen–glucose deprivation/reperfusion
- TPVB and general anesthesia affects postoperative functional recovery in elderly patients with thoracoscopic pulmonary resections based on ERAS pathway
- Brain functional connectivity and network characteristics changes after vagus nerve stimulation in patients with refractory epilepsy
- Association between RS3763040 polymorphism of the AQP4 and idiopathic intracranial hypertension in a Spanish Caucasian population
- Effects of γ-oryzanol on motor function in a spinal cord injury model
- Electroacupuncture inhibits the expression of HMGB1/RAGE and alleviates injury to the primary motor cortex in rats with cerebral ischemia
- Effects of edaravone dexborneol on neurological function and serum inflammatory factor levels in patients with acute anterior circulation large vessel occlusion stroke
- CST3 alleviates bilirubin-induced neurocytes’ damage by promoting autophagy
- Excessive MALAT1 promotes the immunologic process of neuromyelitis optica spectrum disorder by upregulating BAFF expression
- Evaluation of cholinergic enzymes and selected biochemical parameters in the serum of patients with a diagnosis of acute subarachnoid hemorrhage
- 7-Day National Institutes of Health Stroke Scale as a surrogate marker predicting ischemic stroke patients’ outcome following endovascular therapy
- Cdk5 activation promotes Cos-7 cells transition towards neuronal-like cells
- 10.1515/tnsci-2022-0313
- PPARα agonist fenofibrate prevents postoperative cognitive dysfunction by enhancing fatty acid oxidation in mice
- Predicting functional outcome in acute ischemic stroke patients after endovascular treatment by machine learning
- EGCG promotes the sensory function recovery in rats after dorsal root crush injury by upregulating KAT6A and inhibiting pyroptosis
- Preoperatively administered single dose of dexketoprofen decreases pain intensity on the first 5 days after craniotomy: A single-centre placebo-controlled, randomized trial
- Myeloarchitectonic maps of the human cerebral cortex registered to surface and sections of a standard atlas brain
- The BET inhibitor apabetalone decreases neuroendothelial proinflammatory activation in vitro and in a mouse model of systemic inflammation
- Carthamin yellow attenuates brain injury in a neonatal rat model of ischemic–hypoxic encephalopathy by inhibiting neuronal ferroptosis in the hippocampus
- Functional connectivity in ADHD children doing Go/No-Go tasks: An fMRI systematic review and meta-analysis
- Review Articles
- Human prion diseases and the prion protein – what is the current state of knowledge?
- Nanopharmacology as a new approach to treat neuroinflammatory disorders
- Case Report
- Deletion as novel variants in VPS13B gene in Cohen syndrome: Case series
- Commentary
- Translation of surface electromyography to clinical and motor rehabilitation applications: The need for new clinical figures
- Revealing key role of T cells in neurodegenerative diseases, with potential to develop new targeted therapies
- Retraction
- Retraction of “Eriodictyol corrects functional recovery and myelin loss in SCI rats”
- Special Issue “Advances in multimedia-based emerging technologies...”
- Evaluation of the improvement of walking ability in patients with spinal cord injury using lower limb rehabilitation robots based on data science