Home Mathematics SEMT valuation and strength of subdivided star of K 1,4
Article Open Access

SEMT valuation and strength of subdivided star of K 1,4

  • Salma Kanwal EMAIL logo , Mariam Imtiaz , Nazeran Idrees , Zurdat Iftikhar , Tahira Sumbal Shaikh , Misbah Arshad and Rida Irfan
Published/Copyright: October 20, 2020

Abstract

This study focuses on finding super edge-magic total (SEMT) labeling and deficiency of imbalanced fork and disjoint union of imbalanced fork with star, bistar and path; in addition, the SEMT strength for Imbalanced Fork is investigated.

MSC 2010: 05C78

1 Preliminaries

Labeling is a technique that allots labels to the components of a graph. Total labeling gives us both components (vertices and edges) labeled. A ( ν , ε ) -graph G determines an edge-magic total (EMT) labeling when Γ : V ( G ) E ( G ) { 1 , ν + ε ¯ } is bijective so as the weights at every edge are the same constant (say) c, such a number c is interpreted as a magic constant. If all vertices gain the smallest of the labels, then an EMT labeling is called a super edge-magic total (SEMT) labeling. Kotzig and Rosa [1] and Enomoto et al. [2] found the concepts of EMT and SEMT graphs, respectively, and presented the conjectures: every tree is EMT [1] and every tree is SEMT [2].

If a graph G allows at least one SEMT labeling, then the smallest of the magic constants for all possible distinct SEMT labelings of G describes SEMT strength, sm ( G ) , of G. Avadayappan et al. first introduced the notion of SEMT strength [3] and found the exact values of SEMT strength for some graphs.

In [1], the notion of EMT deficiency was proposed, and Figueroa-Centeno et al. [4] continued it to SEMT graphs. For any graph G, the SEMT deficiency, signified as μ s ( G ) , is the least number n of isolated vertices that we have to take in union with G so that the resulting graph G n K 1 is SEMT, and the case + will arise if no isolated vertex fulfills this criterion. More specifically,

μ s ( G ) = min M ( G ) if M ( G ) , + if M ( G ) = ,

where M ( G ) = { n 0 : G n K 1 is an SEMT graph } .

In [4,5], Figueroa-Centeno et al. proposed a conjecture about the confined deficiencies of the forests. In [6], an assumption was made as a special case of a previous one that says, the deficiency of each two-tree forest is not more than 1. The results in [7,8,9,10,11,12,13,14,15,16,17,18,19,20,21,22] are found to be useful in the aspect of examined labeling here. For more review, see the recent survey of graph labelings by Gallian [23].

In this paper, we formulated the results on SEMT labeling and deficiency of forests consisting of imbalanced fork and disjoint union of imbalanced fork with star, bistar and path, respectively. The values of parameters of the star, bistar and path are totally dependent on the parameters involved in the imbalanced fork.

2 Main results

Definition 2.1

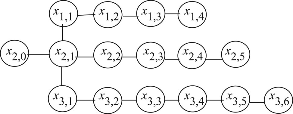
An imbalanced fork, represented as Fr ( l , l + 1 , l + 2 ) , l N , see Figure 1, is also a tree consisting of three paths of lengths l, l + 1 and l + 2 , that is,

P l : x 1 , ȷ ; 1 ȷ l ,

P l + 1 : x 2 , ȷ ; 1 ȷ l + 1 ,

P l + 2 : x 3 , ȷ ; 1 ȷ l + 2 .

A single new vertex x 2 , 0 is added to the path P l + 1 through an edge, and these three paths are joined together by two edges that are x ı , 1 x ı + 1 , 1 , 1 ı 2 . Precisely, the set of vertices and the set of edges of imbalanced fork are as follows:

V ( Fr ( l , l + 1 , l + 2 ) ) = { x 2 , 0 } { x ı , ȷ : ı = 1 , 1 ȷ l } { x ı , ȷ : ı = 2 , 1 ȷ l + 1 } { x ı , ȷ : ı = 3 , 1 ȷ l + 2 } ,

E ( Fr ( l , l + 1 , l + 2 ) ) = { x ı , ȷ x ı , ȷ + 1 : ı = 1 , 1 ȷ l 1 } { x ı , ȷ x ı , ȷ + 1 : ı = 2 , 1 ȷ l } { x ı , ȷ x ı , ȷ + 1 : ı = 3 , 1 ȷ l + 1 } { x ı , 1 x ı + 1 , 1 : 1 ı 2 } { x 2 , 0 x 2 , 1 } ,

respectively.

Note 1. Another way of writing imbalanced fork Fr ( l , l + 1 , l + 2 ) is T ( 1 , l , l , l + 2 ) , l N because of its extraction from a star by its subdivision. In our another paper [24], we have established SEMT labeling and strength, for all positive integers 2 , of fork which is also a subdivision of star K 1 , 4 . Imbalanced Fork is basically a special case of the Fork.

The following lemma is an elementary tool for proving graphs to be SEMT. It will be used as a base in each result presented in this work.

Figure 1 
               Imbalanced Fork 
                     
                        
                        
                           Fr
                           (
                           4
                           ,
                           5
                           ,
                           6
                           )
                        
                        \text{Fr}(4,5,6)
                     
                  .
Figure 1

Imbalanced Fork Fr ( 4 , 5 , 6 ) .

Lemma 2.2

[25] A ( ν , ε ) -graph G is SEMT if and only if a bijective map Γ : V ( G ) { 1 , ν ¯ } s.t. the set of edge-sums

S = { Γ ( l ) + Γ ( m ) : l m E ( G ) }

constructs ε consecutive Z + . In that case, G can extend to an SEMT labeling of G with magic constant c = ν + ε + min ( S ) and

S = { c ( ν + ε ) , c ( ν + ε ) + 1 , , c ( ν + 1 ) } .

The following result of SEMT graphs also holds.

Note 2. [3] Let c ( Γ ) be a magic constant of an SEMT labeling Γ of G ( V , E ) , then we end up on this statement:

(1) ε c ( Γ ) = v V deg G ( v ) Γ ( v ) + p E Γ ( p ) , ε = | E ( G ) | .

For a single graph, many SEMT labelings might exist and of course for a different labeling, there will be a different magic constant. For lower and upper bounds of the magic constants for subdivided stars, see [26,27]. Now we are concerned with evaluating the SEMT labeling and strength of imbalanced fork.

Theorem 2.3

For l 1 , the graph G Fr ( l , l + 1 , l + 2 ) is SEMT with magic constant:

a = 15 l + 22 2 ; l 0 ( mod 2 ) ; 5 ( 3 l + 5 ) 2 ; l 1 ( mod 2 ) .

Proof

Let G Fr ( l , l + 1 , l + 2 ) , l 1 and p = | V ( G ) | , q = | ( E ( G ) | , then p = 3 l + 4 , q = 3 l + 3 .

Consider the vertex labeling f : V ( G ) { 1 , 2 , , p } as follows:

For l 1 ( mod 2 ) :

f ( x 2 , 0 ) = l + 2 ,

f ( x ı , ȷ ) = 1 + ( l + 2 ) ı 1 2 + ȷ 1 2 ; ı 1 ( mod 2 ) , ı = 1 , 3 ; ȷ 1 ( mod 2 ) , ȷ 1 ; l ȷ 2 2 + 1 ; ı 0 ( mod 2 ) , ı = 2 ; ȷ 0 ( mod 2 ) , ȷ 2 ; 3 l + 1 2 + l ı 1 2 + ȷ 2 2 + 4 ; ı 1 ( mod 2 ) , ı = 1 , 3 ; ȷ 0 ( mod 2 ) , ȷ 2 ; 3 l + 1 2 + l ȷ 1 2 + 3 ; ı 0 ( mod 2 ) , ı = 2 ; ȷ 1 ( mod 2 ) , ȷ 1 .

From the above labeling “f”, we obtain consecutive Z + from + 1 to + q , where = 6 + 3 ( l 1 2 ) . Thus, Lemma 2.2 gives the required result with magic constant a = p + q + + 1 , where + 1 = min ( S ) .

For l 0 ( mod 2 ) :

f ( x 2 , 0 ) = 2 l + 3 ,

f ( x ı , ȷ ) = 2 ( l + 1 ) + ( l + 2 ) ı 1 2 ȷ 1 2 ; ı 1 ( mod 2 ) , ı = 1 , 3 ; ȷ 1 ( mod 2 ) , ȷ 1 ; 2 ( l + 2 ) + ȷ 2 2 ; ı 0 ( mod 2 ) , ı = 2 ; ȷ 0 ( mod 2 ) , ȷ 2 ; l 2 + ( l + 2 ) ı 1 2 ȷ 2 2 ; ı 1 ( mod 2 ) , ı = 1 , 3 ; ȷ 0 ( mod 2 ) , ȷ 2 ; l 2 + ȷ 1 2 + 1 ; ı 0 ( mod 2 ) , ı = 2 ; ȷ 1 ( mod 2 ) , ȷ 1 .

From the above labeling “f”, we obtain consecutive Z + from + 1 to + q , where = 6 + 3 ( l 2 2 ) . Thus, Lemma 2.2 gives the required result with magic constant a = p + q + + 1 , where + 1 = min ( S ) .□

This theorem gives us the magic constants a ( f ) = 15 l + 22 2 , for l 0 ( mod 2 ) , and a ( f ) = 5 ( 3 l + 5 ) 2 , for l 1 ( mod 2 ) of imbalanced fork, where l 1 and using the lower bound of magic constants in lemma obtained in [27], we have a ( f ) 5 q 2 + q + 12 2 q , where q = 3 l + 3 , thus we can conclude:

Theorem 2.4

The SEMT strength for Imbalanced Fork Fr ( l , l + 1 , l + 2 ) , l 1 (subdivision of star K 1 , 4 ) is

15 l 2 + 31 l + 20 2 ( l + 1 ) s m ( Fr ( l , l + 1 , l + 2 ) ) 15 l + 22 2 , l 0 ( mod 2 ) ,

15 l 2 + 31 l + 20 2 ( l + 1 ) s m ( Fr ( l , l + 1 , l + 2 ) ) 5 ( 3 l + 5 ) 2 , l 1 ( mod 2 ) .

2.1 SEMT labeling and deficiency of forests formed by imbalanced fork, star, bistar and path

In this section, it is shown that the forests consisting of imbalanced fork, star, bistar and path are SEMT with certain conditions on the parameters.

Theorem 2.6

For l 1 ,

  1. Fr ( l , l + 1 , l + 2 ) K 1 , ϖ is SEMT,

  2. μ s ( F r ( l , l + 1 , l + 2 ) K 1 , ϖ 1 ) 1 ,

where

ϖ = l + 1 2 ; l 1 ( mod 2 ) ; l + 1 ; l 0 ( mod 2 ) .

Proof

  1. Consider the graph G Fr ( l , l + 1 , l + 2 ) K 1 , ϖ .

    Let p = | V ( G ) | and q = | E ( G ) | , then

    p = 3 l + ϖ + 5 ,

    q = 3 l + ϖ + 3 .

    For l 1 ( mod 2 ) :

    We define a labeling f : V ( Fr ( l , l + 1 , l + 2 ) ) { 1 , 2 , , 3 l + 4 } , as

    f ( x ı , ȷ ) = l ȷ 1 2 ; ı 0 ( mod 2 ) , ı = 2 ; ȷ 1 ( mod 2 ) , ȷ 1 ; 1 + l ı 1 2 + ȷ 2 2 ; ı 1 ( mod 2 ) , ı = 1 , 3 ; ȷ 0 ( mod 2 ) , ȷ 2 .

    Now consider the labeling g : V ( G ) { 1 , 2 , , p } .

    For 1 k ϖ + 1 ,

    g ( y k ) = 3 ( l + 1 ) 2 ; k = 1 ; 3 ( l + 1 ) + k ; k 1 .

    Let A = 3 ( l + 1 ) 2 , then

    f ( x ı , ȷ ) = A + ( l + 1 ) ı 1 2 + ȷ 1 2 + 1 ; ı 1 ( mod 2 ) , ı = 1 , 3 ; ȷ 1 ( mod 2 ) , ȷ 1 ; A + l ȷ 2 2 + 1 ; ı 0 ( mod 2 ) , ı = 2 ; ȷ 0 ( mod 2 ) , ȷ 2 ,

    f ( x 2 , 0 ) = g ( x 2 , 0 ) = 3 ( l + 1 ) + ϖ + 2 ,

    g ( x ı , ȷ ) = f ( x ı , ȷ ) ; 1 ı 3 , 1 ȷ ε , l ε l + 2 .

    From the above labeling “f”, we obtain consecutive Z + from + 1 to + q , where = 3 ( l + 1 ) 2 + 1 . Thus, Lemma 2.2 gives the required result with magic constant a = p + q + + 1 , where + 1 = min ( S ) .

    For l 0 ( mod 2 ) :

    We define a labeling f : V ( Fr ( l , l + 1 , l + 2 ) ) { 1 , 2 , , 3 l + 4 } , as

    f ( x ı , ȷ ) = l + 2 2 + ȷ 1 2 ; ı 0 ( mod 2 ) , ı = 2 ; ȷ 1 ( mod 2 ) , ȷ 1 ; l 2 + ( l + 2 ) ı 1 2 ȷ 2 2 ; ı 1 ( mod 2 ) , ı = 1 , 3 ; ȷ 0 ( mod 2 ) , ȷ 2 .

    Now consider the labeling g : V ( G ) { 1 , 2 , , p } .

    For 1 k ϖ + 1 ,

    g ( y k ) = 3 ( l + 2 ) 2 ; k = 1 ; 3 ( l + 1 ) + k ; k 1 .

    Let A = 3 ( l + 2 ) 2 , then

    f ( x ı , ȷ ) = A + l 2 + ( l + 1 ) ı 1 2 ȷ 1 2 ; ı 1 ( mod 2 ) , ı = 1 , 3 ; ȷ 1 ( mod 2 ) , ȷ 1 ; A + l 2 + ȷ 2 2 + 1 ; ı 0 ( mod 2 ) , ı = 2 ; ȷ 0 ( mod 2 ) , ȷ 2 ,

    f ( x 2 , 0 ) = g ( x 2 , 0 ) = 3 ( l + 1 ) + ϖ + 2 ,

    g ( x ı , ȷ ) = f ( x ı , ȷ ) ; 1 ı 3 , 1 ȷ ε , l ε l + 2 .

    From the above labeling “f”, we obtain consecutive Z + from + 1 to + q , where = 3 ( l + 2 ) 2 + 1 . Thus, Lemma 2.2 gives the required result with magic constant a = p + q + + 1 , where + 1 = m i n ( S ) .

  2. Let F r ( l , l + 1 , l + 2 ) K 1 , ϖ 1 K 1

V ( ) = V ( F r ( l , l + 1 , l + 2 ) ) V ( K 1 , ϖ 1 ) { z } .

Let p = | V ( ) | and q = | E ( ) | , then

p = 3 l + ϖ + 5

and

q = 3 l + ϖ + 2 .

For l 1 ( mod 2 ) :

Keeping in mind the valuation f defined in (a), we describe the labeling g : V ( ) { 1 , 2 , , p } as

f ( x ı , ȷ ) = g ( x ı , ȷ ) = g ( x ı , ȷ ) ; 1 ı 3 , 1 ȷ ε , l ε l + 2

with A = g ( y 1 ) = g ( y 1 ) = 3 ( l + 1 ) 2 ,

g ( y k ) = g ( y k ) ; 1 k ϖ ,

g ( z ) = 3 ( l + 1 ) + ϖ + 1 ,

g ( x 2 , 0 ) = g ( x 2 , 0 ) = f ( x 2 , 0 ) = 3 ( l + 1 ) + ϖ + 2 .

From the above labeling “ g ”, we obtain consecutive Z + from + 1 to + q , where = 3 ( l + 1 ) 2 + 1 . Thus, Lemma 2.2 gives the required result with magic constant a = p + q + + 1 , where + 1 = min ( S ) .

For l 0 ( mod 2 ) :

Keeping in mind the valuation f defined in (a), we describe the labeling g : V ( ) { 1 , 2 , , p } as

f ( x ı , ȷ ) = g ( x ı , ȷ ) = g ( x ı , ȷ ) ; 1 ı 3 , 1 ȷ ε , l ε l + 2

with A = g ( y 1 ) = g ( y 1 ) = 3 ( l + 2 ) 2 ,

g ( y k ) = g ( y k ) ; 1 k ϖ ,

g ( z ) = 3 ( l + 1 ) + ϖ + 1 ,

g ( x 2 , 0 ) = g ( x 2 , 0 ) = f ( x 2 , 0 ) = 3 ( l + 1 ) + ϖ + 2 .

From the above labeling “ g ”, we obtain consecutive Z + from + 1 to + q , where = 3 ( l + 2 ) 2 + 1 . Thus, Lemma 2.2 gives the required result with magic constant a = p + q + + 1 , where + 1 = min ( S ) .

Theorem 2.7

For l 1 ,

  1. Fr ( l , l + 1 , l + 2 ) B S ( ζ , ξ ) is SEMT,

  2. μ s ( Fr ( l , l + 1 , l + 2 ) B S ( ζ , ξ 1 ) ) 1 , l 1 ,

where ζ 0 and

ξ = l 1 2 ; l 1 ( mod 2 ) ; l ; l 0 ( mod 2 ) .

Proof

  1. Consider the graph G Fr ( l , l + 1 , l + 2 ) B S ( ζ , ξ ) .

    Let p = | V ( G ) | and q = | E ( G ) | , then

    p = 3 l + ζ + ξ + 6 ,

    q = 3 l + ζ + ξ + 4 .

    For l 1 ( mod 2 ) :

    Keeping in mind the valuation f defined in Theorem 2.6 with A = 3 l + 1 2 + ζ + 1 , we describe the labeling g : V ( G ) { 1 , 2 , , p } as

    g ( z t ) = 3 l + 1 2 + t ; = 1 , 1 t ζ ; 3 l + 1 2 + ζ + 1 ; = 2 , t = 0 ; 3 ( l + 1 ) + ζ + 2 ; = 1 , t = 0 ; 3 ( l + 1 ) + ζ + t + 2 ; = 2 , 1 t ξ ,

    f ( x ı , ȷ ) = g ( x ı , ȷ ) ; 1 ı 3 , 1 ȷ ε , l ε l + 2 ,

    f ( x 2 , 0 ) = g ( x 2 , 0 ) = 3 ( l + 1 ) + ζ + ξ + 3 .

    From the above labeling “g”, we obtain consecutive Z + from + 1 to + q , where = 3 l + 1 2 + ζ + 2 . Thus, Lemma 2.2 gives the required result with magic constant a = p + q + + 1 , where + 1 = min ( S ) .

    For l 0 ( mod 2 ) :

    Keeping in mind the valuation f defined in Theorem 2.6 with A = 3 l + 4 2 + ζ + 1 , we describe the labeling g : V ( G ) { 1 , 2 , , p } as

    g ( z t ) = 3 l + 4 2 + t ; = 1 , 1 t ζ ; 3 l + 4 2 + ζ + 1 ; = 2 , t = 0 ; 3 ( l + 1 ) + ζ + 2 ; = 1 , t = 0 ; 3 ( l + 1 ) + ζ + t + 2 ; = 2 , 1 t ξ ,

    f ( x ı , ȷ ) = g ( x ı , ȷ ) ; 1 ı 3 , 1 ȷ ε , l ε l + 2 ,

    f ( x 2 , 0 ) = g ( x 2 , 0 ) = 3 ( l + 1 ) + ζ + ξ + 3 .

    From the above labeling “g”, we obtain consecutive Z + from + 1 to + q , where = 3 l + 4 2 + ζ + 2 . Thus, Lemma 2.2 gives the required result with magic constant a = p + q + + 1 , where + 1 = min ( S ) .

  2. Let Fr ( l , l + 1 , l + 2 ) BS ( ζ , ξ 1 ) K 1 .

Here,

V ( ) = V ( Fr ( l , l + 1 , l + 2 ) ) V ( BS ( ζ , ξ 1 ) ) { z } .

Let p = | V ( ) | and q = | E ( ) | , then

p = 3 l + ζ + ξ + 6

and

q = 3 l + ζ + ξ + 3 .

For l 1 ( mod 2 ) :

f ( x ı , ȷ ) = g ( x ı , ȷ ) = g ( x ı , ȷ ) ; 1 ı 3 , 1 ȷ ε , l ε l + 2

with A = g ( z 20 ) = g ( z 20 ) = 3 l + 1 2 + ζ + 1 ,

g ( z 1 t ) = g ( z 1 t ) ; 0 t ζ ,

g ( z 2 t ) = g ( z 2 t ) ; 0 t ξ 1 ,

g ( z ) = 3 ( l + 1 ) + ζ + ξ + 2 ,

g ( x 2 , 0 ) = g ( x 2 , 0 ) = f ( x 2 , 0 ) = 3 ( l + 1 ) + ζ + ξ + 3 .

From the above labeling “ g ”, we obtain consecutive Z + from + 1 to + q , where = 3 l + 1 2 + ζ + 2 . Thus, Lemma 2.2 gives the required result with magic constant a = p + q + + 1 , where + 1 = min ( S ) .

For l 0 ( mod 2 ) :

f ( x ı , ȷ ) = g ( x ı , ȷ ) = g ( x ı , ȷ ) ; 1 ı 3 , 1 ȷ ε , l ε l + 2

with A = g ( z 20 ) = g ( z 20 ) = 3 l + 4 2 + ζ + 1 ,

g ( z 1 t ) = g ( z 1 t ) ; 0 t ζ ,

g ( z 2 t ) = g ( z 2 t ) ; 0 t ξ 1 ,

g ( z ) = 3 ( l + 1 ) + ζ + ξ + 2 ,

g ( x 2 , 0 ) = g ( x 2 , 0 ) = f ( x 2 , 0 ) = 3 ( l + 1 ) + ζ + ξ + 3 .

From the above labeling “ g ”, we obtain consecutive Z + from + 1 to + q , where = 3 l + 4 2 + ζ + 2 . Thus, Lemma 2.2 gives the required result with magic constant a = p + q + + 1 , where + 1 = min ( S ) .□

In the following theorems, we present the two distinct SEMT labelings – which are non-dual of each other – for the same forest be composed of disjoint union of path P m and imbalanced fork.

Theorem 2.8

For l 1 ,

  • (a)(i): Fr ( l , l + 1 , l + 2 ) P r is SEMT,

  • (a)(ii): Fr ( l , l + 1 , l + 2 ) P r 1 is SEMT,

  • (b)(i): μ s ( Fr ( l , l + 1 , l + 2 ) P r 2 ) 1 ,

  • (b)(ii): μ s ( Fr ( l , l + 1 , l + 2 ) P r 3 ) 1 ,

where

r = l + 2 ; l 1 ( mod 2 ) ; 2 l + 3 ; l 0 ( mod 2 ) .

Proof

  1. Consider the graph G Fr ( l , l + 1 , l + 2 ) P ϱ , where

ϱ = r ; for a ( i ) ; r 1 ; for a ( i i ) .

Let p = | V ( G ) | and q = | E ( G ) | , so we get

p = 3 l + ϱ + 4 ,

q = 3 l + ϱ + 2 .

For l 1 ( mod 2 ) :

Keeping in mind the valuation f defined in Theorem 2.6 with A = 3 l 2 + ϱ + 1 2 , we describe the labeling g : V ( G ) { 1 , 2 , , p } as

g ( x t ) = 3 l 2 + k ; t = 2 k 1 , 1 k ϱ + 1 2 ; 9 ( l + 1 ) 2 + k l ; t = 2 k , 1 k ϱ 2 , for a ( i ) ; 9 ( l + 1 ) 2 + k l 1 ; t = 2 k , 1 k ϱ 2 , for a ( i i ) ,

g ( x 2 , 0 ) = f ( x 2 , 0 ) = 9 ( l + 1 ) 2 + ϱ 2 l + 1 ; for a ( i ) ; 9 ( l + 1 ) 2 + ϱ 2 l ; for a ( i i ) ,

g ( x ı , ȷ ) = f ( x ı , ȷ ) ; 1 ı 3 , 1 ȷ ε , l ε l + 2 .

From the above labeling “g”, we obtain consecutive Z + from + 1 to + q , where = 3 l 2 + ϱ + 1 2 + 1 . Thus, Lemma 2.2 gives the required result with magic constant a = p + q + min ( S ) , where min ( S ) = + 1 .

For l 0 ( mod 2 ) :

Keeping in mind the valuation f defined in Theorem 2.6 with A = 3 ( l + 1 ) 2 + ϱ + 1 2 , we describe the labeling g : V ( G ) { 1 , 2 , , p } as

g ( x t ) = 3 ( l + 1 ) 2 + k ; t = 2 k 1 , 1 k ϱ + 1 2 ; 3 ( l + 1 ) + 3 ( l + 1 ) 2 + k l 2 + 1 ; t = 2 k , 1 k ϱ 2 , for a ( i ) ; 3 ( l + 1 ) + 3 ( l + 1 ) 2 + k l 2 ; t = 2 k , 1 k ϱ 2 , for a ( i i ) ,

g ( x 2 , 0 ) = f ( x 2 , 0 ) = 3 ( l + 1 ) + 3 ( l + 1 ) 2 + ϱ 2 l 2 + 2 ; for a ( i ) ; 3 ( l + 1 ) + 3 ( l + 1 ) 2 + ϱ 2 l 2 + 1 ; for a ( i i ) ,

g ( x ı , ȷ ) = f ( x ı , ȷ ) ; 1 ı 3 , 1 ȷ ε , l ε l + 2 .

From the above labeling “g”, we obtain consecutive Z + from + 1 to + q , where = 3 ( l + 1 ) 2 + ϱ + 1 2 + 1 . Thus, Lemma 2.2 gives the required result with magic constant a = p + q + min ( S ) , where min ( S ) = + 1 .

  1. Let F r ( l , l + 1 , l + 2 ) P ϱ K 1 , where

V ( ) = V ( F r ( l , l + 1 , l + 2 ) ) V ( P ϱ ) { z } .

Let p = | V ( ) | and q = | E ( ) | , so we get

p = 3 l + ϱ + 5 ,

q = 3 l + ϱ + 2 ,

where

ϱ = r 2 ; for b ( i ) ; r 3 ; for b ( i i ) .

For l 1 ( mod 2 ) :

Keeping in mind the valuation f defined in Theorem 2.6, we describe the labeling g : V ( ) { 1 , 2 , , p } as

f ( x ı , ȷ ) = g ( x ı , ȷ ) = g ( x ı , ȷ ) ; 1 ı 3 , 1 ȷ ε , l ε l + 2 , for both b ( i ) and b ( i i )

with A = 3 l 2 + ϱ + 1 2

g ( x t ) = g ( x t ) , t 1 ( mod 2 ) ,

g ( x t ) = 9 ( l + 1 ) 2 + k l 1 ; t = 2 k , 1 k ϱ 1 2 , for b ( i ) ; 9 ( l + 1 ) 2 + k l 2 ; t = 2 k , 1 k ϱ 1 2 , for b ( i i ) .

Let B = 9 ( l + 1 ) 2 + ϱ 1 2 l 1 and C = 9 ( l + 1 ) 2 + ϱ 1 2 l 2 , then

g ( z ) = B + 1 ; for b ( i ) ; C + 1 ; for b ( i i ) ,

g ( x 2 , 0 ) = B + 2 ; for b ( i ) ; C + 2 ; for b ( i i ) .

From the above labeling “ g ”, we obtain consecutive Z + from + 1 to + q , where = 3 l 2 + ϱ + 1 2 + 1 . Thus, Lemma 2.2 gives the required result with magic constant a = p + q + min ( S ) , where min ( S ) = + 1 .

For l 0 ( mod 2 ) :

Keeping in mind the valuation f defined in Theorem 2.6, we describe the labeling g : V ( ) { 1 , 2 , , p } as

f ( x ı , ȷ ) = g ( x ı , ȷ ) = g ( x ı , ȷ ) ; 1 ı 3 , 1 ȷ ε , l ε l + 2 , for both b ( i ) and b ( i i )

with A = 3 ( l + 1 ) 2 + ϱ + 1 2 ,

g ( x t ) = g ( x t ) , t 1 ( mod 2 ) ,

g ( x t ) = 3 ( l + 1 ) + 3 ( l + 1 ) 2 + k l 2 ; t = 2 k , 1 k ϱ 1 2 , for b ( i ) ; 3 ( l + 1 ) + 3 ( l + 1 ) 2 + k l 2 1 ; t = 2 k , 1 k ϱ 1 2 , for b ( i i ) .

Let B = 3 ( l + 1 ) + 3 ( l + 1 ) 2 + ϱ 1 2 l 2 and C = 3 ( l + 1 ) + 3 ( l + 1 ) 2 + ϱ 1 2 l 2 1 , then

g ( z ) = B + 1 ; for b ( i ) ; C + 1 ; for b ( i i ) ,

g ( x 2 , 0 ) = B + 2 ; for b ( i ) ; C + 2 ; for b ( i i ) .

From the above labeling “ g ”, we obtain consecutive Z + from + 1 to + q , where = 3 ( l + 1 ) 2 + ϱ + 1 2 + 1 . Thus, Lemma 2.2 gives the required result with magic constant a = p + q + min ( S ) , where min ( S ) = + 1 .□

Theorem 2.9

For l 1 ,

  • (a)(i): Fr ( l , l + 1 , l + 2 ) P r is SEMT,

  • (a)(ii): Fr ( l , l + 1 , l + 2 ) P r 1 is SEMT, l 1 ,

  • (b)(i): μ s ( Fr ( l , l + 1 , l + 2 ) P r 2 ) 1 ,

  • (b)(ii): μ s ( Fr ( l , l + 1 , l + 2 ) P r 3 ) 1 , l 1 ,

where

r = l + 1 ; l 1 ( mod 2 ) ; 2 ( l + 1 ) ; l 0 ( mod 2 ) .

Proof

  1. Consider the graph G F r ( l , l + 1 , l + 2 ) P ϱ , where

    ϱ = r ; for a ( i ) ; r 1 ; for a ( i i ) .

    Let p = | V ( G ) | and q = | E ( G ) | , so we get

    p = 3 l + ϱ + 4 ,

    q = 3 l + ϱ + 2 .

    For l 1 ( mod 2 ) :

    Keeping in mind the valuation f defined in Theorem 2.6 with A = 3 l 2 + ϱ 1 2 , we describe the labeling g : V ( G ) { 1 , 2 , , p } as

    g ( x t ) = 3 l 2 + k ; t = 2 k , 1 k ϱ 1 2 ; 9 ( l + 1 ) 2 l + k 1 ; t = 2 k 1 , 1 k ϱ 2 , for a ( i ) ; 9 ( l + 1 ) 2 l + k 2 ; t = 2 k 1 , 1 k ϱ 2 , for a ( i i ) ,

    g ( x 2 , 0 ) = f ( x 2 , 0 ) = 9 ( l + 1 ) 2 l + ϱ 2 ; for a ( i ) ; 9 ( l + 1 ) 2 l + ϱ 2 1 ; for a ( i i ) ,

    g ( x ı , ȷ ) = f ( x ı , ȷ ) ; 1 ı 3 , 1 ȷ ε , l ε l + 2 , for both a ( i ) and a ( i i ) .

    From the above labeling “g”, we obtain consecutive Z + from + 1 to + q , where = 3 l 2 + ϱ 1 2 + 1 . Thus, Lemma 2.2 gives the required result with magic constant a = p + q + min ( S ) , where min ( S ) = + 1 .

    For l 0 (mod 2):

    Keeping in mind the valuation f defined in Theorem 2.6 with A = 3 ( l + 1 ) 2 + ϱ 1 2 , we describe the labeling g : V ( G ) { 1 , 2 , , p } as

    g ( x t ) = 3 ( l + 1 ) 2 + k ; t = 2 k , 1 k ϱ 1 2 ; 3 ( l + 1 ) + 3 ( l + 1 ) 2 + k l 2 ; t = 2 k 1 , 1 k ϱ 2 , for a ( i ) ; 3 ( l + 1 ) + 3 ( l + 1 ) 2 + k l 2 1 ; t = 2 k 1 , 1 k ϱ 2 , for a ( i i ) ,

    g ( x 2 , 0 ) = f ( x 2 , 0 ) = 3 ( l + 1 ) + 3 ( l + 1 ) 2 + ϱ 2 l 2 + 1 ; for a ( i ) ; 3 ( l + 1 ) + 3 ( l + 1 ) 2 + ϱ 2 l 2 ; for a ( i i ) ,

    g ( x ı , ȷ ) = f ( x ı , ȷ ) ; 1 ı 3 , 1 ȷ ε , l ε l + 2 , for both a ( i ) and a ( i i ) .

    From the above labeling “g′”, we obtain consecutive Z + from + 1 to + q , where = 3 ( l + 1 ) 2 + ϱ 1 2 + 1 . Thus, Lemma 2.2 gives the required result with magic constant a = p + q + min ( S ) , where min ( S ) = + 1 .

  2. Let F r ( l , l + 1 , l + 2 ) P ϱ K 1 , where

V ( ) = V ( F r ( l , l + 1 , l + 2 ) ) V ( P ϱ ) { z } ,

where

ϱ = r 2 ; for b ( i ) ; r 3 ; for b ( i i ) .

For l 1 ( mod 2 ) :

Keeping in mind the valuation f defined in Theorem 2.6, we describe the labeling g : V ( ) { 1 , 2 , , p } as

f ( x ı , ȷ ) = g ( x ı , ȷ ) = g ( x ı , ȷ ) ; 1 ı 3 , 1 ȷ ε , l ε l + 2 , for both b ( i ) and b ( i i )

with A = 3 l 2 + ϱ 1 2 ,

g ( x t ) = g ( x t ) , t 0 ( mod 2 ) ,

g ( x t ) = 9 ( l + 1 ) 2 + k l 2 ; t = 2 k 1 , 1 k ϱ + 1 2 , for b ( i ) ; 9 ( l + 1 ) 2 + k l 3 ; t = 2 k 1 , 1 k ϱ + 1 2 , for b ( i i ) .

Let B = 9 ( l + 1 ) 2 + ϱ + 1 2 l 2 and C = 9 ( l + 1 ) 2 + ϱ + 1 2 l 3 , then

g ( z ) = B + 1 ; for b ( i ) ; C + 1 ; for b ( i i ) ,

g ( x 2 , 0 ) = B + 2 ; for b ( i ) ; C + 2 ; for b ( i i ) .

From the above labeling “ g ”, we obtain consecutive Z + from + 1 to + q , where = 3 l 2 + ϱ 1 2 + 1 . Thus, Lemma 2.2 gives the required result with magic constant a = p + q + min ( S ) , where min ( S ) = + 1 .

For l 0 ( mod 2 ) :

Keeping in mind the valuation f defined in Theorem 2.6, we describe the labeling g : V ( ) { 1 , 2 , , p } as

f ( x ı , ȷ ) = g ( x ı , ȷ ) = g ( x ı , ȷ ) ; 1 ı 3 , 1 ȷ ε , l ε l + 2 , for both b ( i ) and b ( i i )

with A = 3 ( l + 1 ) 2 + ϱ 1 2

g ( x t ) = g ( x t ) , t 0 ( mod 2 ) ,

g ( x t ) = 3 ( l + 1 ) + 3 ( l + 1 ) 2 + k l 2 1 ; t = 2 k 1 , 1 k ϱ + 1 2 , for b ( i ) ; 3 ( l + 1 ) + 3 ( l + 1 ) 2 + k l 2 2 ; t = 2 k 1 , 1 k ϱ + 1 2 , for b ( i i ) .

Let B = 3 ( l + 1 ) + 3 ( l + 1 ) 2 + ϱ + 1 2 l 2 1 and C = 3 ( l + 1 ) + 3 ( l + 1 ) 2 + ϱ + 1 2 l 2 2 , then

g ( z ) = B + 1 ; for b ( i ) ; C + 1 ; for b ( i i ) ,

g ( x 2 , 0 ) = B + 2 ; for b ( i ) ; C + 2 ; for b ( i i ) .

From the above labeling “ g ,” we obtain consecutive Z + from + 1 to + q , where = 3 ( l + 1 ) 2 + ϱ 1 2 + 1 . Thus, Lemma 2.2 gives the required result with magic constant a = p + q + min ( S ) , where min ( S ) = + 1 .□

References

[1] A. Kotzig and A. Rosa, Magic valuations of finite graphs, Canad. Math. Bull. 13 (1970), 451–461.10.4153/CMB-1970-084-1Search in Google Scholar

[2] H. Enomoto, A. S. Lladó, T. Nakamigawa, and G. Ringel, Super edge-magic graphs, SUT J. Math. 34 (1998), no. 2, 105–109.10.55937/sut/991985322Search in Google Scholar

[3] S. Avadayappan, P. Jeyanthi, and R. Vasuki, Super magic strength of a graph, Indian J. Pure Appl. Math. 32 (2001), no. 11, 1621–1630.Search in Google Scholar

[4] R. M. Figueroa-Centeno, R. Ichishima, and F. A. Muntaner-Batle, On the super edge-magic deficiency of graphs, Ars Combin. 78 (2006), 33–45.10.1016/S1571-0653(04)00074-5Search in Google Scholar

[5] R. M. Figueroa-Centeno, R. Ichishima, and F. A. Muntaner-Batle, On the super edge-magic deficiency of graphs, Electron. Notes Discrete Math. 11 (2002), 299–314.10.1016/S1571-0653(04)00074-5Search in Google Scholar

[6] R. M. Figueroa-Centeno, R. Ichishima, and F. A. Muntaner-Batle, Some new results on the super edge-magic deficiency of graphs, J. Combin. Math. Combin. Comput. 55 (2005), 17–31.Search in Google Scholar

[7] A. A. Ngurah, E. T. Baskoro, and R. Simanjuntak, On the super edge-magic deficiencies of graphs, Australas. J. Combin. 40 (2008), 3–14.Search in Google Scholar

[8] S. Javed, A. Riasat, and S. Kanwal, On super edge magicness and deficiencies of forests, Utilitas Math. 98 (2015), 149–169.Search in Google Scholar

[9] K. Ali, M. Hussain, H. Shaker, and M. Javed, Super edge-magic total labeling of subdivided stars, Ars Combin. 120 (2015), 161–167.Search in Google Scholar

[10] V. Swamminatan and P. Jeyanthi, Super edge-magic strength of fire crackers, banana trees and unicyclic graphs, Discrete Math. 306 (2006), 1624–1636.10.1016/j.disc.2005.06.038Search in Google Scholar

[11] D. G. Akka and N. S. Warad, Super magic strength of a graph, Indian J. Pure Appl. Math. 41 (2010), no. 4, 557–568.10.1007/s13226-010-0031-zSearch in Google Scholar

[12] S. Kanwal, A. Azam, and Z. Iftikhar, SEMT labelings and deficiencies of forests with two components (II), Punjab Univ. J. Math. 51 (2019), no. 4, 1–12.Search in Google Scholar

[13] S. Kanwal, Z. Iftikhar, and A. Azam, SEMT labelings and deficiencies of forests with two components (I), Punjab Univ. J. Math. 51 (2019), no. 5, 137–149.Search in Google Scholar

[14] S. Kanwal, M. Imtiaz, Z. Iftikhar, R. Ashraf, M. Arshad, R. Irfan, and T. Sumbal, Embedding of supplementary results in strong EMT valuations and strength, Open Math. 17 (2019), no. 1, 527–543.10.1515/math-2019-0044Search in Google Scholar

[15] S. Kanwal and I. Kanwal, SEMT valuations of disjoint union of combs, stars and banana trees, Punjab Univ. J. Math. 50 (2018), no. 3, 131–144.Search in Google Scholar

[16] N. S. Hungund and D. G. Akka, Super edge-magic strength of some new families of graphs, Bull. Marathwada Math. Soc. 12 (2011), no. 1, 47–54.Search in Google Scholar

[17] M. Javaid and A. A. Bhatti, On super (a,d)-edge-antimagic total labeling of subdivided stars, Ars Combin. 105 (2012), 503–512.Search in Google Scholar

[18] M. Javed, M. Hassain, K. Ali, and H. Shaker, On super edge-magic total labeling on subdivision of trees, Util. Math. 89 (2012), 169–177.Search in Google Scholar

[19] A. Ali, M. Javaid, and M. A. Rehman, SEMT labeling on disjoint union of subdivided stars, Punjab Uni. J. Math. 48 (2016), no. 1, 111–122.Search in Google Scholar

[20] V. Swaminathan and P. Jeyanthi, Super edge-magic strength of generalised theta graphs, Int. J. Inf. Manag. Sci. 22 (2006), no. 3, 203–220.Search in Google Scholar

[21] V. Swaminathan and P. Jeyanthi, Strong super edge-magic graphs, Math. Educ. XLII (2008), no. 3, 156–160.Search in Google Scholar

[22] V. Swaminathan and P. Jeyanthi, Super edge-magic labeling of some new classes of graphs, Math. Educ. XLII (2008), no. 2, 91–94.Search in Google Scholar

[23] J. A. Gallian, A dynamic survey of graph labeling, 22th edition, Electron. J. Combin. (Dec. 2019), # DS6.Search in Google Scholar

[24] S. Kanwal, A. Riasat, M. Imtiaz, Z. Iftikhar, S. Javed, and R. Ashraf, Bounds of strong EMT strength for certain subdivision of star and bistar, Open Math. 16 (2018), 1313–1325.10.1515/math-2018-0111Search in Google Scholar

[25] R. M. Figueroa-Centeno, R. Ichishima, and F. A. Muntaner-Batle, The place of super edge-magic labeling among other classes of labeling, Discrete Math. 231 (2001), 153–168.10.1016/S0012-365X(00)00314-9Search in Google Scholar

[26] E. T. Baskoro, A. A. G. Ngurah, and R. Simanjuntak, On (super) edge-magic total labeling of subdivision of K1,3, SUT J. Math. 43 (2007), 127–136.10.55937/sut/1252506095Search in Google Scholar

[27] M. Javaid, Labeling Graphs and Hypergraphs, PhD thesis, FAST-NUCES, Lahore Campus, Pakistan, 2013.Search in Google Scholar

Received: 2019-03-26
Revised: 2020-06-02
Accepted: 2020-07-31
Published Online: 2020-10-20

© 2020 Salma Kanwal et al., published by De Gruyter

This work is licensed under the Creative Commons Attribution 4.0 International License.

Articles in the same Issue

  1. Regular Articles
  2. Non-occurrence of the Lavrentiev phenomenon for a class of convex nonautonomous Lagrangians
  3. Strong and weak convergence of Ishikawa iterations for best proximity pairs
  4. Curve and surface construction based on the generalized toric-Bernstein basis functions
  5. The non-negative spectrum of a digraph
  6. Bounds on F-index of tricyclic graphs with fixed pendant vertices
  7. Crank-Nicolson orthogonal spline collocation method combined with WSGI difference scheme for the two-dimensional time-fractional diffusion-wave equation
  8. Hardy’s inequalities and integral operators on Herz-Morrey spaces
  9. The 2-pebbling property of squares of paths and Graham’s conjecture
  10. Existence conditions for periodic solutions of second-order neutral delay differential equations with piecewise constant arguments
  11. Orthogonal polynomials for exponential weights x2α(1 – x2)2ρe–2Q(x) on [0, 1)
  12. Rough sets based on fuzzy ideals in distributive lattices
  13. On more general forms of proportional fractional operators
  14. The hyperbolic polygons of type (ϵ, n) and Möbius transformations
  15. Tripled best proximity point in complete metric spaces
  16. Metric completions, the Heine-Borel property, and approachability
  17. Functional identities on upper triangular matrix rings
  18. Uniqueness on entire functions and their nth order exact differences with two shared values
  19. The adaptive finite element method for the Steklov eigenvalue problem in inverse scattering
  20. Existence of a common solution to systems of integral equations via fixed point results
  21. Fixed point results for multivalued mappings of Ćirić type via F-contractions on quasi metric spaces
  22. Some inequalities on the spectral radius of nonnegative tensors
  23. Some results in cone metric spaces with applications in homotopy theory
  24. On the Malcev products of some classes of epigroups, I
  25. Self-injectivity of semigroup algebras
  26. Cauchy matrix and Liouville formula of quaternion impulsive dynamic equations on time scales
  27. On the symmetrized s-divergence
  28. On multivalued Suzuki-type θ-contractions and related applications
  29. Approximation operators based on preconcepts
  30. Two types of hypergeometric degenerate Cauchy numbers
  31. The molecular characterization of anisotropic Herz-type Hardy spaces with two variable exponents
  32. Discussions on the almost 𝒵-contraction
  33. On a predator-prey system interaction under fluctuating water level with nonselective harvesting
  34. On split involutive regular BiHom-Lie superalgebras
  35. Weighted CBMO estimates for commutators of matrix Hausdorff operator on the Heisenberg group
  36. Inverse Sturm-Liouville problem with analytical functions in the boundary condition
  37. The L-ordered L-semihypergroups
  38. Global structure of sign-changing solutions for discrete Dirichlet problems
  39. Analysis of F-contractions in function weighted metric spaces with an application
  40. On finite dual Cayley graphs
  41. Left and right inverse eigenpairs problem with a submatrix constraint for the generalized centrosymmetric matrix
  42. Controllability of fractional stochastic evolution equations with nonlocal conditions and noncompact semigroups
  43. Levinson-type inequalities via new Green functions and Montgomery identity
  44. The core inverse and constrained matrix approximation problem
  45. A pair of equations in unlike powers of primes and powers of 2
  46. Miscellaneous equalities for idempotent matrices with applications
  47. B-maximal commutators, commutators of B-singular integral operators and B-Riesz potentials on B-Morrey spaces
  48. Rate of convergence of uniform transport processes to a Brownian sheet
  49. Curves in the Lorentz-Minkowski plane with curvature depending on their position
  50. Sequential change-point detection in a multinomial logistic regression model
  51. Tiny zero-sum sequences over some special groups
  52. A boundedness result for Marcinkiewicz integral operator
  53. On a functional equation that has the quadratic-multiplicative property
  54. The spectrum generated by s-numbers and pre-quasi normed Orlicz-Cesáro mean sequence spaces
  55. Positive coincidence points for a class of nonlinear operators and their applications to matrix equations
  56. Asymptotic relations for the products of elements of some positive sequences
  57. Jordan {g,h}-derivations on triangular algebras
  58. A systolic inequality with remainder in the real projective plane
  59. A new characterization of L2(p2)
  60. Nonlinear boundary value problems for mixed-type fractional equations and Ulam-Hyers stability
  61. Asymptotic normality and mean consistency of LS estimators in the errors-in-variables model with dependent errors
  62. Some non-commuting solutions of the Yang-Baxter-like matrix equation
  63. General (p,q)-mixed projection bodies
  64. An extension of the method of brackets. Part 2
  65. A new approach in the context of ordered incomplete partial b-metric spaces
  66. Sharper existence and uniqueness results for solutions to fourth-order boundary value problems and elastic beam analysis
  67. Remark on subgroup intersection graph of finite abelian groups
  68. Detectable sensation of a stochastic smoking model
  69. Almost Kenmotsu 3-h-manifolds with transversely Killing-type Ricci operators
  70. Some inequalities for star duality of the radial Blaschke-Minkowski homomorphisms
  71. Results on nonlocal stochastic integro-differential equations driven by a fractional Brownian motion
  72. On surrounding quasi-contractions on non-triangular metric spaces
  73. SEMT valuation and strength of subdivided star of K 1,4
  74. Weak solutions and optimal controls of stochastic fractional reaction-diffusion systems
  75. Gradient estimates for a weighted nonlinear parabolic equation and applications
  76. On the equivalence of three-dimensional differential systems
  77. Free nonunitary Rota-Baxter family algebras and typed leaf-spaced decorated planar rooted forests
  78. The prime and maximal spectra and the reticulation of residuated lattices with applications to De Morgan residuated lattices
  79. Explicit determinantal formula for a class of banded matrices
  80. Dynamics of a diffusive delayed competition and cooperation system
  81. Error term of the mean value theorem for binary Egyptian fractions
  82. The integral part of a nonlinear form with a square, a cube and a biquadrate
  83. Meromorphic solutions of certain nonlinear difference equations
  84. Characterizations for the potential operators on Carleson curves in local generalized Morrey spaces
  85. Some integral curves with a new frame
  86. Meromorphic exact solutions of the (2 + 1)-dimensional generalized Calogero-Bogoyavlenskii-Schiff equation
  87. Towards a homological generalization of the direct summand theorem
  88. A standard form in (some) free fields: How to construct minimal linear representations
  89. On the determination of the number of positive and negative polynomial zeros and their isolation
  90. Perturbation of the one-dimensional time-independent Schrödinger equation with a rectangular potential barrier
  91. Simply connected topological spaces of weighted composition operators
  92. Generalized derivatives and optimization problems for n-dimensional fuzzy-number-valued functions
  93. A study of uniformities on the space of uniformly continuous mappings
  94. The strong nil-cleanness of semigroup rings
  95. On an equivalence between regular ordered Γ-semigroups and regular ordered semigroups
  96. Evolution of the first eigenvalue of the Laplace operator and the p-Laplace operator under a forced mean curvature flow
  97. Noetherian properties in composite generalized power series rings
  98. Inequalities for the generalized trigonometric and hyperbolic functions
  99. Blow-up analyses in nonlocal reaction diffusion equations with time-dependent coefficients under Neumann boundary conditions
  100. A new characterization of a proper type B semigroup
  101. Constructions of pseudorandom binary lattices using cyclotomic classes in finite fields
  102. Estimates of entropy numbers in probabilistic setting
  103. Ramsey numbers of partial order graphs (comparability graphs) and implications in ring theory
  104. S-shaped connected component of positive solutions for second-order discrete Neumann boundary value problems
  105. The logarithmic mean of two convex functionals
  106. A modified Tikhonov regularization method based on Hermite expansion for solving the Cauchy problem of the Laplace equation
  107. Approximation properties of tensor norms and operator ideals for Banach spaces
  108. A multi-power and multi-splitting inner-outer iteration for PageRank computation
  109. The edge-regular complete maps
  110. Ramanujan’s function k(τ)=r(τ)r2(2τ) and its modularity
  111. Finite groups with some weakly pronormal subgroups
  112. A new refinement of Jensen’s inequality with applications in information theory
  113. Skew-symmetric and essentially unitary operators via Berezin symbols
  114. The limit Riemann solutions to nonisentropic Chaplygin Euler equations
  115. On singularities of real algebraic sets and applications to kinematics
  116. Results on analytic functions defined by Laplace-Stieltjes transforms with perfect ϕ-type
  117. New (p, q)-estimates for different types of integral inequalities via (α, m)-convex mappings
  118. Boundary value problems of Hilfer-type fractional integro-differential equations and inclusions with nonlocal integro-multipoint boundary conditions
  119. Boundary layer analysis for a 2-D Keller-Segel model
  120. On some extensions of Gauss’ work and applications
  121. A study on strongly convex hyper S-subposets in hyper S-posets
  122. On the Gevrey ultradifferentiability of weak solutions of an abstract evolution equation with a scalar type spectral operator on the real axis
  123. Special Issue on Graph Theory (GWGT 2019), Part II
  124. On applications of bipartite graph associated with algebraic structures
  125. Further new results on strong resolving partitions for graphs
  126. The second out-neighborhood for local tournaments
  127. On the N-spectrum of oriented graphs
  128. The H-force sets of the graphs satisfying the condition of Ore’s theorem
  129. Bipartite graphs with close domination and k-domination numbers
  130. On the sandpile model of modified wheels II
  131. Connected even factors in k-tree
  132. On triangular matroids induced by n3-configurations
  133. The domination number of round digraphs
  134. Special Issue on Variational/Hemivariational Inequalities
  135. A new blow-up criterion for the Nabc family of Camassa-Holm type equation with both dissipation and dispersion
  136. On the finite approximate controllability for Hilfer fractional evolution systems with nonlocal conditions
  137. On the well-posedness of differential quasi-variational-hemivariational inequalities
  138. An efficient approach for the numerical solution of fifth-order KdV equations
  139. Generalized fractional integral inequalities of Hermite-Hadamard-type for a convex function
  140. Karush-Kuhn-Tucker optimality conditions for a class of robust optimization problems with an interval-valued objective function
  141. An equivalent quasinorm for the Lipschitz space of noncommutative martingales
  142. Optimal control of a viscous generalized θ-type dispersive equation with weak dissipation
  143. Special Issue on Problems, Methods and Applications of Nonlinear analysis
  144. Generalized Picone inequalities and their applications to (p,q)-Laplace equations
  145. Positive solutions for parametric (p(z),q(z))-equations
  146. Revisiting the sub- and super-solution method for the classical radial solutions of the mean curvature equation
  147. (p,Q) systems with critical singular exponential nonlinearities in the Heisenberg group
  148. Quasilinear Dirichlet problems with competing operators and convection
  149. Hyers-Ulam-Rassias stability of (m, n)-Jordan derivations
  150. Special Issue on Evolution Equations, Theory and Applications
  151. Instantaneous blow-up of solutions to the Cauchy problem for the fractional Khokhlov-Zabolotskaya equation
  152. Three classes of decomposable distributions
Downloaded on 29.1.2026 from https://www.degruyterbrill.com/document/doi/10.1515/math-2020-0067/html
Scroll to top button