Abstract
Background and aims
Evaluating the degree to which pain has become chronic beyond mere duration poses several problems. The IASP Pain Taxonomy Axis IV employs intensity and duration combined to nine ordered categories. The Chronic Pain Grade links intensity and disability, but only the latter contributes to higher grades. The Mainz Pain Staging System includes temporal and spatial aspects, medication and health care utilization. Their interrelations, scale properties and construct validity are not always known or debatable. The study challenges the generality and homogeneity of the chronicity construct of musculoskeletal pain aiming at necessary and sufficient sub-constructs identified by separable marker clusters. We show chronicity to vary in content and structure with severity and duration and between different populations. This raises the question of validity conditions of general chronicity indices and requires further work on adequate chronicity measures.
Methods
Diagnostic entrance data of 185 patients with chronic regional vs. widespread musculoskeletal pain (unspecific back pain, fibromyalgia) from regional pain clinics and 170 active employees in a nationwide prevention program were included in a retrospective cross-sectional analysis of the combined marker sets of the three chronicity indices above. The samples of patients and employees provided intensity, duration and disability degrees over the whole range of the assumed chronicity. Intensity-duration relations were quantified by correlations and frequency distributions of successive duration classes. The dimensional structure of pain and chronicity variables was assessed by factor and cluster analyses.
Results
Pain intensity distributions showed inhomogeneous courses from short to long durations – lowest intensities predominating at longer durations in patients and at shorter in employees. Moreover, pain intensity and duration related nonlinearly to Chronic Pain Grade and Mainz Pain Stage and differently in patients compared to employees, and these indices correlated only moderately to each other. Factor and cluster analyses revealed different dimensions and clusters of chronicity markers for patients and employees. In the former, three dimensions with four clusters were identified with clinical characteristics (intensity, temporal and spatial aspects) separated from direct consequences (disability/interference with activities, medication usage) and chronic development (duration, healthcare utilization). In employees, only two dimensions with three clusters were obtained and clinical pain characteristics clustered with direct consequences both separated from chronic development. Similar differences were shown between unspecific back pain and fibromyalgia but were less well defined.
Conclusions
There appears to be no coherent “chronicity” entity over the entire range of severity and duration for all pain populations with different clinical pictures and social contexts. Statements about chronicity must be differentiated with respect to those aspects relative to patient career.
Implications
General indices do not capture the complex and changing composition of chronicity. There is evidence for at least three weakly coupled core domains of chronicity, i.e. the primary clinical characteristics, the direct consequences of current interference with activities, and aspects of the patient history. Hence, multivariate assessment is recommended. The particular syndrome, the diagnostic context and the population under investigation should likewise be considered.
1 Introduction
The multidimensionality of pain and the complexity of chronicity factors have led to varied approaches to quantify the general degree to which pain has become chronic beyond the normal healing time, across different populations and syndromes. The latest consensus for ICD-11 has fixed this time at 3 months [1]. However, further aspects of chronic pain, for example, the time course of intensity, quality and location, are important. In addition, cognitive, affective and behavioral characteristics have been related to chronicity [2]. Not all of these aspects may be necessary core variables for a general construct of chronicity and more comprehensive measures have been proposed. For instance, Axis IV of the IASP Taxonomy of pain [3] employs a combination of 3-point intensity and duration scales yielding a composite scale of nine ordinal chronicity categories leaving biometric properties undefined. The internationally used Chronic Pain Grade (CPG; [4]) combines intensity with disability, but only the latter contributes to higher grades due to the item response theory-based scale construction. The multiaxial Mainz Pain Staging System (MPSS; [5], [6]) used in German speaking countries includes temporal and spatial aspects, medication and health care utilization. The relations between different indices and subscales vary, scale metrics are often unclear, and validation studies are based on external criteria like comorbid psychopathology, treatment success or return to work [5]. This raises the question of necessary and sufficient components, the internal structure of the chronicity construct and the stability over time, across different severities, populations and syndromes (internal and construct validity).
We report pertinent results including only the primary properties of duration and intensity at different times and the subscales of extant chronicity indices (CPG, MPSS) in the retrospective analysis of a large data-set from patients of pain clinics and a non-patient group of employees with musculoskeletal pain (MSP). Combining these groups ensured coverage of the full range of pain severity, duration, and impairment. We hypothesized:
Pain intensities develop over time in non-linear ways differing between patients and employees: Monotonic (uniform) increases prevail in employees with lower intensity and shorter duration, whereas this relation gets lost in patients with a longer pain history, leveling off at higher severity.
Intensity increases monotonically with duration in relatively localized (regional) pain, in particular, in chronic unspecific back pain (cUBP). In contrast, widespread pain, in particular, fibromyalgia (FMS), shows variable symptom development, from continuous spreading and higher severity to no change at all.
Combined structural analyses of the chronicity markers (Axis IV of IASP Taxonomy with the subscales of CPG and MPSS) do not reveal one common but multiple factors of chronicity. These differ between patients and employees and between syndromes. In patients, clinical picture, severity, and patient career are most important, while severity and disability constitute the main components in employees.
Analyzing the internal structures of the core marker set of extant indices, we aimed to obtain a minimal set of scales to quantify the necessary chronicity aspects specific to the model populations and syndromes while excluding secondary cofactors and consequences.
2 Materials and methods
2.1 Study sample
The present cross-sectional analysis is based on the initial assessment data of (1) patients participating in a collaborative multicenter project on plasticity and learning in pain becoming chronic and (2) employees taking part in a nationwide prevention program for work-related stress and musculoskeletal disorders in the nutritional and gastronomy businesses. Both studies were approved by the Local Ethics Committee. Patient data were partially acquired in connection with a clinical trial of combined behavioral and cannabinoid treatment for chronic pain (ClinicalTrials.gov Identifier: NCT00176163). Patients were eligible for the study if they reported musculoskeletal pain (MSP) for at least 3 months, and employees were included also when they reported pain for shorter durations. Healthy controls were not considered as the research questions required only comparisons within MSP pain populations. General exclusion criteria collected on first contact and confirmed in the initial medical screening were psychotic disorders and substance abuse, disorders of the central nervous system (epilepsy, craniocerebral injury, stroke, Parkinson’s disease, multiple sclerosis), infectious diseases (HIV, hepatitis), autoimmune diseases (untreated thyroid disease), and/or the current use of neuroleptics, benzodiazepines or mood-stabilizers. Pregnant and nursing women and persons with insufficient German language competence (written and spoken) were also excluded.
Neither patients nor employees were selected for representativeness but systematically recruited according to the quasi-experimental study designs in the original intervention and prevention projects. Thus frequencies in subcategories varied widely due to different base rates and acquisition quota of pain clinics and occupational health centers. However, age, sex and other variables pertinent to the present research questions were matched where possible. Main analyses focused on within-group associations of chronic pain markers more or less neutral against selection effects. Further details on recruiting, exclusions and dropouts (CONSORT flow diagram), sociodemographic and diagnostic data are provided in Supplementary material (Table S1 and Fig. S4).
2.1.1 Patients of regional pain clinics
For the present study, initial assessment data of all n=261 patients eligible for the multicenter study suffering from clinically relevant cUBP or widespread muscle pain were considered. Of the 261 data sets 60 were incomplete or inconsistent leaving 201 patients qualifying. Further 16 patients met additional exclusion criteria so that 185 patients (107 cUBP, 78 FMS) entered the final analysis (CONSORT flow chart in the Supplementary material). Additional exclusion criteria were relevant drug taking or change in medication within 3 months prior to data collection; cardiovascular disease or hypertension not treatable with drugs, and renal insufficiency requiring dialysis assessed by doctor’s checklist (Supplementary material, Fig. S5). Entry assessment for mental disorders was done with the Structured Clinical Interview for DSM IV Axis I Disorders (SKID-I; [7]). Patients with major depression or anxiety disorders remained in the sample because affective comorbidity was a research question of the source projects. Comorbidity relations of chronicity as such were not subject of the present analysis and will be reported elsewhere.
cUBP criteria required that pain in upper or lower back was the primary problem and was not related to acute trauma, inflammatory or neurologic disease; radicular and neuropathic signs were also excluded on final medical investigation (Fig. S5: Doctor’s checklist in Supplementary material). Chronic widespread pain criteria corresponded to earlier ACR fibromyalgia (FMS) criteria based solely on muscle pain (11 of 18 tender points; [8]). This left 107 patients with cUBP and 78 with FMS diagnoses. Of the latter 63 matched also the FMS criteria suggested in 2010/2011 [9].
2.1.2 Employees at risk for musculoskeletal pain
Data of employees currently at work were acquired according to an adapted protocol of the patient study. The cooperating occupational health service centers collected the data, guaranteeing full anonymity of individualized data against employers as well as study partners. Employees were eligible for participating when in jobs requiring a seating or standing activity with high musculoskeletal load and established risk and prevalence of work-related musculoskeletal pain (detailed information on field of work and work schedule in Supplementary material, Table S1). Initially, nine companies in the program were interested and allowed contacting employees. One-hundred-and-forty employees fulfilling the inclusion criteria German language comprehension, age 18–65 years, actively working and reporting musculoskeletal pain at present, continuing or repeatedly during the last years were recruited this way; another 32 participants were acquired through advertisements in the press and brochures displayed in local practitioners’ offices. After exclusion of two persons without pain related to the musculoskeletal system 170 employees remained in the analysis (Table 1).
Sociodemographic characteristics of participants.
| Pain patients: n=185a |
Employees: n=170b | All: n=355 | |||
|---|---|---|---|---|---|
| FMS: n=78 | cUBP: n=107 | All MSP | |||
| Age (years) | |||||
| Mean±SD | 50.8±9.5 | 48.3±12.2 | 49.3±11.1 | 40.5±11.9 | 45.1±12.3 |
| Range | 23–68 | 18–68 | 18–68 | 18–64 | 18–68 |
| Sex | |||||
| Female | 73 (93.6)c | 69 (64.5) | 142 (76.8) | 103 (60.6) | 245 (69.0) |
| Male | 5 (6.4) | 38 (35.5) | 53 (23.2) | 67 (39.6) | 110 (31.0) |
| Work situation | |||||
| Student | 3 (3.8) | 6 (5.6) | 9 (4.9) | 0 (0.0) | 9 (2.5) |
| At work | 23 (29.5) | 40 (37.4) | 63 (34.1) | 170 (100.0) | 233 (65.6) |
| Sick leave | 1 (1.3) | 4 (3.7) | 5 (2.7) | 0 (0.0) | 5 (1.4) |
| Pension/pendg. | 9 (11.5) | 5 (4.7) | 14 (7.6) | 0 (0.0) | 14 (3.9) |
| Retired | 23 (29.5) | 25 (23.4) | 48 (25.9) | 0 (0.0) | 48 (13.5) |
| Unemployed | 14 (17.9) | 17 (15.9) | 31 (16.8) | 0 (0.0) | 31 (8.7) |
| Missings | 5 (6.4) | 10 (9.3) | 15 (8.1) | 0 (0.0) | 15 (4.2) |
| Not workingd | 47 (60.3) | 51 (47.7) | 98 (53.0) | 0 (0.0) | 98 (27.6) |
-
aFibromyalgia (FMS) and chronic unspecific back pain (cUBP) in chronic musculoskeletal pain (MSP) patients of regional pain clinics; boccupational health program; cabsolute n, percentage in brackets; dtotal numbers of persons currently not at work. Widely varying ns in subcategories due to different base rates and acquisition quota of pain clinics and occupational health centers.
2.2 Diagnostic instruments
All assessments were performed using the multidimensional battery of validated instruments initially assembled for the patient multicenter study. The complete battery included established pain questionnaires as well as scales on coping and functional level, quantitative sensory testing, von Korff’s Chronic Pain Grade (CPG; [4]) questionnaire as well as checklists of anxiety, depression, life quality and general health. A subset of this battery was adapted for the occupational group with identical instruments for the core variables of the present study. In the occupational health project additional instruments were included in further diagnostic steps to assess perceived stress at work, psychosocial and physical work factors as well as biological stress markers (MSRA-P; [10]). Only data of the common variable set for both groups at study entry are included here as described below.
2.2.1 Pain assessment
Assessment of pain and related variables comprised the West Haven-Yale Multidimensional Pain Inventory (German version, MPI-D; [11]), the German Pain Questionnaire (Deutscher Schmerzfragebogen, DSF; [12], [13]) and the questionnaire for the Mainz Pain Staging System (MPSS; [14], [15]). The latter was only applied in the employee sample; for pain patients, MPSS variables were recoded from corresponding items of the DSF.
2.2.2 Chronicity measures
Chronicity was first coded according to Axis IV of the IASP Taxonomy of Pain [3], [16] using current pain intensity derived from the MPI-D [11]; item #1: present pain intensity) and the duration parameter of the DSF ([13]; item #25: time since onset). Secondly, von Korff’s Chronic Pain Grade questionnaire (CPG, German version; [17]) and the Mainz Pain Staging System (MPSS; [5]) were included as global chronicity indices and analyzed at item and subscale level. Only the results of the latter are reported here for brevity.
The CPG consists of item response theory based subscales [18], [19], [20] comprising three items on pain intensity (present, average, worst), three items on disability (interference with daily, recreational, social and family and work-related activities) using 11-point Likert scales to derive a disability score. An additional question concerns the number of days the person was not able to perform at work or carry out other relevant activities due to pain.
The MPSS is a multiaxial system for staging pain chronicity used in the German speaking area. Three stages of pain chronicity are derived from a compound sum score ranging from 4 to 12 points out of four “axes” of 3-point items. Axis I evaluates “temporal characteristics” of pain (occurrence pattern, episode duration, changes in intensity). Axis II codes “spatial aspects” of pain (number of painful areas). Axis III evaluates “medication use” (drug intake, previous withdrawal treatments). Axis IV concerns current and previous “utilization of the health care system/patient career” (number of physician changes, pain-related hospitalizations, pain-related operations, pain-related stays in a spa, rehabilitation center or pain center). Scores of 4–6 points on these items correspond to pain chronicity stage I, 7–8 points code as stage II, and 9–12 as stage III. The higher the “pain stage”, the more persistent the pain symptomatology and the more intense therapeutic intervention is needed for complicating factors [21].
2.2.3 Control variables
Control variables were pain medication and psychological comorbidity assessed with the DSF [13], the Center for Epidemiological Studies Depression (German version: ADS; [22]) and the State-Trait Anxiety Inventory (German version: STAI-T; [23]).
2.3 Data analyses
Data were analyzed with the program packages IBM SPSS Statistics (version 23; Armonk, NY, USA) and R (version 3.2.0; The R Foundation for Statistical Computing, Vienna, Austria). Main analyses covered the internal relations between chronicity attributes within the two groups of participants, separately as well as combined to control for Simpson effect-like dependencies [24]. A multimethod strategy was applied, which comprised correlational, contingency and frequency analysis, dimensional analyses with exploratory and confirmatory factor analyses as well as maximum likelihood estimation of latent class models of marker clustering.
2.3.1 Correlation and frequency analyses
Relations of intensities to duration, CPG grades and MPSS stages were calculated as nonparametric correlations (Spearman’s Rho, Kendall’s Tau) or contingency coefficients (Pearson’s contingency coefficient Ccorr, adjusted for number of categories [25]). Specific intensity characteristics at different durations and chronicity levels were further explored by analyses of frequency distributions across single duration classes and chronicity grades. Differences of pain intensity-duration characteristics and global chronicity indices were assessed by non-parametric planned post-hoc tests. Effects of control variables were checked by correlation and median-split analyses. Significance levels were Bonferroni-Holm corrected for multiple testing, family-wise and separately for each chronicity index and dataset of patients and employees. The significance level was set at p<0.05 throughout; exact probabilities are reported where appropriate.
2.3.2 Dimensional analyses at scale and item level
The dimensional structure of the IASP Taxonomy Axis IV coding, CPG and MPSS was explored by principal component analysis (PCA) and principal axis factoring (PAF) with varimax rotation and pairwise exclusion of cases with missing data for both samples separately and combined. The Kaiser and scree criteria were applied to determine the number of components to be extracted. Confirmatory factor analyses (CFA) were conducted with the lavaan package in R [26] to evaluate the dimensions derived from exploratory factor analyses by descriptive fit indices [27].
2.3.3 Latent class analyses
To substantiate the dimensional relations found and to identify specific variable groupings possibly obscured in conventional factor analyses, hierarchical latent class analysis (LCA, R program pvclust; [28], [29], [30]) was employed as second structure finding method. LCA generates variable groupings by a maximum likelihood model. It is apt to support and inform the results of classic dimensional analysis from a different perspective operating on the same data set. In addition, pvclust provides tests of robustness of cluster solutions. Probability values were calculated for each cluster with non-parametric bootstrap probability (BP) and approximately unbiased (AU) p-values in % ranging from 0 (not robust) to 100 (highly robust). To reduce a type 2 error, AU and BP values were uncorrected for multiple testing and used only for descriptive assessment of cluster dendrograms, not for inferential difference testing. Correlations between observed IASP Axis IV, CPG and MPSS marker values entered the cluster analysis with the average linkage method. Data were permuted 1000 times to assess the stability of cluster solutions.
3 Results
3.1 Sample characteristics: pain intensity, duration and chronicity
As expected, due to different recruiting paths and source populations, patients and employees with musculoskeletal pain differed significantly in all chronicity markers included (Table 2): On average, patients reported pain intensities in the medium range and long-term durations; only two indicated no pain at present. In contrast, pain intensities were generally low in employees, none reported the strongest intensity and 54 (31.8%) had no pain at present. Again, long durations >5 years dominated although less frequent than in the patients.
Pain symptoms, medication, and chronicity indices.
| Pain patients: n=185a |
Employees: n=170b | All: n=355 | |||
|---|---|---|---|---|---|
| FMS: n=78 | cUBP: n=107 | All MSP | |||
| Pain intensityc | |||||
| Mean±SD | 3.3±1.3 | 2.9±1.3 | 3.1±1.3 | 1.4±1.3 | 2.3±1.5 |
| Median±IQD | 3±0.5 | 3±1.0 | 3±0.5 | 1±1.0 | 2±0.5 |
| Range | 0–6 | 0–6 | 0–6 | 0–6 | 0–6 |
| Difference patients vs. employees: p<0.001 (t-test, U-test, K-S test) | |||||
| Duration [months]d | n (%) | ||||
| [0–6] | 0 (0)e | 0 (0) | 0 (0) | 18 (10.6) | 18 (5.1) |
| [6–12] | 2 (2.6) | 7 (6.5) | 9 (4.9) | 28 (16.5) | 37 (10.4) |
| [12–24] | 4 (5.1) | 8 (7.5) | 12 (6.5) | 30 (17.7) | 42 (11.8) |
| [24–60] | 14 (18.0) | 15 (14.0) | 29 (15.7) | 44 (25.9) | 73 (20.6) |
| >60 | 53 (68.0) | 68 (63.6) | 121 (65.4) | 50 (29.4) | 171 (48.2) |
| Missings | 5 (6.4) | 9 (8.4) | 14 (7.6) | 0 (0) | 14 (3.9) |
| Mean±SD | 50±25 | 48±32 | 48±29 | 24±16 | 42±22 |
| Median±IQD | 60±18 | 60±18 | 60±18 | 42±27 | 60±24 |
| Difference patients vs. employees: p<0.001 (U-test, K-S test, t-test not applicable) | |||||
| Chronic Pain Grade | n (%) | ||||
| Grade 0 | 0 (0.0)e | 0 (0) | 0 (0) | 2 (1.2) | 2 (0.6) |
| Grade I | 13 (16.7) | 32 (29.9) | 45 (24.3) | 124 (72.9) | 169 (47.6) |
| Grade II | 6 (7.7) | 7 (6.5) | 13 (7.0) | 24 (14.1) | 37 (10.4) |
| Grade III | 14 (18.0) | 19 (17.8) | 33 (17.8) | 13 (7.7) | 46 (13.0) |
| Grade IV | 23 (29.5) | 16 (15.0) | 39 (21.1) | 7 (4.1) | 46 (13.0) |
| Missings | 22 (28.2) | 33 (30.8) | 55 (29.7) | 0 (0.0) | 55 (15.5) |
| Mean±SD | 2.8±1.2 | 2.3±1.2 | 2.5±1.2 | 1.4±0.8 | 1.9±1.2 |
| Median±IQD | 3±1.0 | 2±1.0 | 3±1.5 | 1±0.5 | 1±1.0 |
| Difference patients vs. employees: p<0.001 (U-test, K-S test, t-test not applicable) | |||||
| Mainz Pain Stage | n (%) | ||||
| Stage I | 0 (0.0) e | 0 (0) | 0 (0) | 122 (71.8) | 122 (34.4) |
| Stage II | 10 (12.8) | 16 (15.0) | 26 (14.1) | 38 (22.4) | 64 (18.0) |
| Stage III | 25 (32.1) | 14 (13.1) | 39 (21.1) | 4 (2.4) | 43 (12.1) |
| Missings | 43 (55.1) | 77 (72.0) | 120 (64.9) | 6 (3.5) | 126 (35.5) |
| Mean±SD | 2.7±0.5 | 2.5±0.5 | 2.6±0.5 | 1.3±0.5 | 1.7±0.8 |
| Median±IQD | 3±0.5 | 3±0.5 | 3±0.5 | 1±0.5 | 1±0.5 |
| Difference patients vs. employees: p<0.001 (U-test, K-S test, t-test not applicable) | |||||
| Medication usagef | n (%) | ||||
| None | 26 (33.3)e | 46 (43.0) | 72 (38.9) | 56 (33.0) | 128 (36.1) |
| Seldom-several/week | 1 (1.3) | 7 (6.5) | 8 (4.3) | 105 (61.8) | 113 (31.8) |
| Daily | 39 (50.0) | 24 (22.4) | 63 (34.1) | 7 (4.1) | 70 (19.7) |
| Missings | 12 (15.4) | 30 (28.0) | 42 (22.7) | 2 (1.2) | 44 (12.4) |
| Difference patients vs. employees: p<0.001 (K-S test, U- and t-test not applicable) | |||||
-
aFibromyalgia (FMS) and chronic unspecific back pain (cUBP) in chronic musculoskeletal pain (MSP) patients of regional pain clinics; boccupational health program; cpresent pain intensity ratings in MPI-D [11]; dduration categories […] in left-open/right-closed intervals (without first, including second limit). eAbsolute numbers, % in brackets; varying n due to missings. fFrequency of taking pain-relevant drugs at present (item 38 in DSF; [13]); “seldom – several/week”, as required. IQD, inter-quartile distance=0.5*[Q(75)–Q(25)]; means and medians for CPG and MPSS included for completeness, but not reliable because of few scale categories resulting in many ties; U-tests are of limited value. Results descriptions refer to Kolmogoroff-Smirnow 2-sample tests (K-S) if not stated otherwise.
On average, global chronicity grades were also higher in patients than employees (medians: CPG=III vs. I; MPSS=III vs. I) for the same reasons; no patient was classified with CPG 0 or MPSS stage I. Average chronicity was higher for FMS as in cUBP (medians: CPG III vs. II; MPSS: III for both; modal values: CPG IV vs. III, MPSS: III vs. II). Interestingly, patients’ chronicity indices showed second modes at CPG I and MPSS stage II indicating a mixed composition of low and high chronicity. In employees’ chronicity indices declined consistently in frequency at higher grades. The apparent qualitative differences in distribution are further explored in the following sections.
3.2 Intensity-duration relations
3.2.1 Correlations of intensity and duration
As expected, pain intensities were only weakly although significantly associated with duration for the combined sample of patients and employees (Spearman’s ρ=0.24; Kendall’s τ=0.20; coefficient of association, corrected for number of categories, Ccorr=0.39; p<0.01, adjusted).
However, the low overall correlation is misleading because correlations differed qualitatively and in sign between the subgroups (Table 3). In patients, pain intensity correlated weakly negatively with duration (ρ=−0.156; τ=−0.136; n=170; p<0.05, adjusted) for both cUBP and FMS patients. In contrast, pain intensity correlated weakly positively although insignificantly with duration in employees with MSP (ρ=+0.135; p=0.079; τ=+0.109; p=0.069 adjusted; n=170; Ccorr n.s.).
Associations between pain intensity, duration, and chronicity indices.a
| Pain intensity | Pain duration | CPG | |
|---|---|---|---|
| FMS | |||
| Pain duration | −0.194±0.166a,c (98) | – | |
| CPG grade | 0.478f/0.396f/0.628a,f (74) | −0.412f/−0.374f/0.450a,d (74) | – |
| MPSS stage | 0.273/0.245/0.537a,d (30) | 0.230/0.222/0.421a (30) | 0.718b,e (27) |
| cUBP | |||
| Pain duration | −0.127/−0.109a (72) | – | |
| CPG grade | 0.442e/0.373f/0.687a,d (55) | 0.077/0.068/0.486a (56) | – |
| MPSS stage | 0.311c/0.280c/0.547a,d (35) | −0.032/−0.033/0.482a,c (35) | 0.185b (31) |
| All MSP | |||
| Pain duration | −0.156d/−0.136d (170) | ||
| CPG grade | 0.472f/0.390f/0.580f (129) | −0.203d/−0.181d/0.322 (130) | |
| MPSS stage | 0.275d/0.247d/0.487 (65) | 0.087/0.084/0.428c (65) | 0.391b (58) |
| Employees | |||
| Pain duration | 0.135c/0.109c (170) | ||
| CPG grade | 0.392f/0.345f/0.662f (170) | 0.103/0.087/0.317 (170) | |
| MPSS stage | 0.334f/0.302f/0.544f (164) | 0.250e/0.223e/0.363e (164) | 0.451b,f (164) |
| All | |||
| Pain duration | 0.244f/0.199f (340) | ||
| CPG grade | 0.572f/0.480f/0.612f (299) | 0.191e/0.163f/0.310c (300) | |
| MPSS stage | 0.544f/0.472f/0.632f (229) | 0.471f/0.408f/0.538f (229) | 0.615b,f (222) |
-
aNon-parametric correlation or contingency coefficients, respectively, as appropriate: Spearman’s ρ/Kendall’s τ/Ccorr adjusted for number of categories; ordinal scales throughout (7, 5, 5 and 3 levels). Variable n due to missings after pairwise exclusion. bCcorr only. cp<0.1; dp<0.05; ep<0.01; fp<0.001; 2-tailed, Bonferroni-Holm corrected (k=6 per coefficient family). Correlations within the syndrome groups Fibromyalgia (FMS) and chronic unspecific back pain (cUBP) are not significantly different from those in all chronic musculoskeletal pain (MSP) patients of regional pain clinics.
3.2.2 Frequency distribution analyses
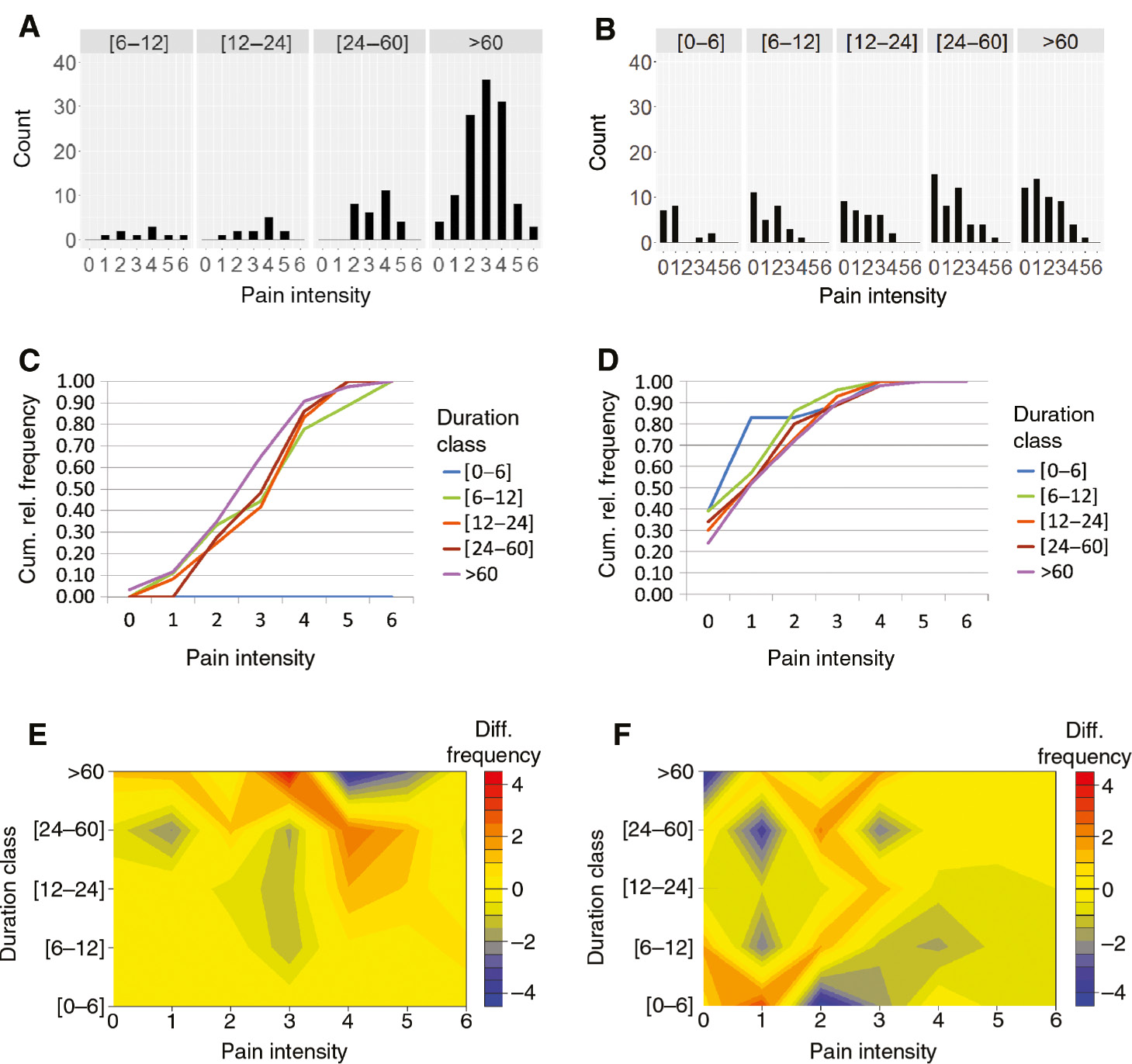
The inconsistent intensity-duration correlations found are likely due to nonlinear and group-dependent relations in accordance with hypothesis 1. This was confirmed by significant differences in cumulative intensity distributions between particular duration classes in the total sample, i.e. between shorter and longer durations (p<0.01; 2-sample K-S, U-test). Further, intensity distributions across duration classes differed between patients and employees in specific ways (Fig. 1): In patients, lower, not higher intensities prevailed at longer durations above 5 years, whereas in employees, lower intensities dominated in shorter durations (p<0.001 and 0.05; 2-sample K-S, U-test; Fig. 1A and D).
![Fig. 1:
Different of intensity-duration characteristics in clinic patients and employees. First and second rows: Histograms (A, B) and cumulative relative frequency distributions (C, D) of pain intensities per duration class in patients and employees (n=170, each). Duration classes d ]i … j]: i<d≤j months; no durations ≤6 months in patients. Differences: (1) Intensity histograms of patients (A) and employees (B) at all durations (p<0.001; K-S and U-tests, corrected). (2) Cumulative relative intensity frequencies at long durations >60 months shifted to lower intensities in patients (C, violet; p<0.05), which tend to dominate at short durations ≤6 months in employees (D, blue; p<0.08). Third row: Temperature plots of the relative intensity frequencies per duration class with marginal distributions controlled: color-coded differences between observed (fobs) and expected (fexp) frequencies; fexp=fi. * f.d/Ntotal; fi.=N of intensity i; f.d =n of duration d. (E) patients; (F) employees. Intensity-duration contours generated with statistical package R, function filled.contour. Note: (1) In patients, difference frequencies concentrated in the red-to-orange area starting from low to medium intensities at very long and long durations and decreasing to high and very high intensities at medium to short durations at the lower right. This indicates a general tendency of lower pain intensities at shorter times since onset consistent with the negative overall-correlation (Table 3 and text). (2) In employees, the difference plane shows a different picture concordant with the zero overall-correlation of intensity and duration. In addition to the low intensity main group with short durations (red, bottom left), subgroups with different intensity-duration relations appeared: one with pain intensity increasing with longer durations, another with decreasing intensity after 1 year since onset and a third subgroup again worse at durations longer than 2 years (bifurcation at pain intensity 2).](/document/doi/10.1515/sjpain-2018-0021/asset/graphic/j_sjpain-2018-0021_fig_004.jpg)
Different of intensity-duration characteristics in clinic patients and employees. First and second rows: Histograms (A, B) and cumulative relative frequency distributions (C, D) of pain intensities per duration class in patients and employees (n=170, each). Duration classes d ]i … j]: i<d≤j months; no durations ≤6 months in patients. Differences: (1) Intensity histograms of patients (A) and employees (B) at all durations (p<0.001; K-S and U-tests, corrected). (2) Cumulative relative intensity frequencies at long durations >60 months shifted to lower intensities in patients (C, violet; p<0.05), which tend to dominate at short durations ≤6 months in employees (D, blue; p<0.08). Third row: Temperature plots of the relative intensity frequencies per duration class with marginal distributions controlled: color-coded differences between observed (fobs) and expected (fexp) frequencies; fexp=fi. * f.d/Ntotal; fi.=N of intensity i; f.d =n of duration d. (E) patients; (F) employees. Intensity-duration contours generated with statistical package R, function filled.contour. Note: (1) In patients, difference frequencies concentrated in the red-to-orange area starting from low to medium intensities at very long and long durations and decreasing to high and very high intensities at medium to short durations at the lower right. This indicates a general tendency of lower pain intensities at shorter times since onset consistent with the negative overall-correlation (Table 3 and text). (2) In employees, the difference plane shows a different picture concordant with the zero overall-correlation of intensity and duration. In addition to the low intensity main group with short durations (red, bottom left), subgroups with different intensity-duration relations appeared: one with pain intensity increasing with longer durations, another with decreasing intensity after 1 year since onset and a third subgroup again worse at durations longer than 2 years (bifurcation at pain intensity 2).
The two-dimensional temperature-plots of intensity-duration distributions corrected for base rates are apt to further clarify these specific relations in patients and employees (Fig. 1E and F): In patients, contrary to hypothesis 1, pain intensities decreased with increasing duration only up to 5 years and leveled out above (Fig. 1E). The picture differed completely in employees (Fig. 1F): Pain intensities first increased with duration at shorter durations (according to hypothesis 1) but decreased again at longer durations (see also in Supplementary material, Figs. S6 and S7).
Finally, contradicting hypothesis 2 and according to the correlational analysis above, there were neither significant syndrome-specific intensity-duration characteristics between cUBP and FMS patients nor significant differences in absolute intensities or durations. However, the negative result may be due to low power, particularly, in males and FMS subgroups.
3.3 Dimensions and clusters of chronicity markers
To investigate whether these variable relations between intensity and duration of pain in patients and employees are connected to the changing composition of chronicity indices, dimensional and cluster analyses including the marker sets of CPG and MPSS were calculated. In an initial step, overall correlations of intensity and duration with the source indices were considered.
3.3.1 Correlations of pain intensity and duration with CPG and MPSS
Pain intensity correlated moderately positively with both chronicity indices (Table 3). These associations were much lower when patients and employees were considered separately, and held also at the syndrome level for both cUBP and FMS patients. Table 3 illustrates that, contrary to expectation, duration correlated negatively with CPG and zero with the MPSS in patients, while CPG correlated zero and the MPSS correlated positively in employees. Similar inconsistent and weak correlations of pain duration with chronicity indices were repeated for the patient sample at the syndrome level, separately for cUBP and FMS patients. Corresponding intensity and duration frequency characteristics underlined these different relations to the chronicity indices in patients and employees. For instance, in patients, lower intensities were more frequent at grade III than at II and the intensity frequencies of grade II did not significantly differ from that of grade IV (Supplementary material, Figs. S8–S10). In employees, in contrast, intensity characteristics progressed with increasing CPG.
Complex relations of the chronicity indices held also for duration: In patients, contra-intuitively, longer durations were more frequent at the lowest CPG and shorter at the highest. In employees, however, duration characteristics across CPG grades resembled the expected sequence of longer durations with increasing grades more closely. The intensity and duration distributions for the MPSS showed a more systematic sequence from lower to higher intensities and from shorter to longer durations with progressive MPSS stages.
The different relation of CPG and MPSS to the primary pain properties intensity and duration shown above raised the question of their relation to each other. Accordingly, correlations differed largely between subgroups and were not significant in patients (Table 3). Frequency distribution analyses specified this (Supplementary material, Figs. S11 and S12).
3.3.2 Exploratory factor analyses of the combined chronicity markers
When data of patients and employees were combined, exploratory factor analyses of pain intensity, duration and CPG/MPSS subscale values produced two principal components and principle axis factors accounting for 58.5% of the total variance (Table 4c). The dominant first component (46.3%) was characterized by disability (CPG disability score and disability days), pain intensity (CPG intensity scale and MPI-D), MPSS scales temporal characteristics and medication use. The second component (12.3%) related closely to chronic development itself indicated by duration and MPSS scales health care utilization/patient career and spatial aspects (number of painful areas). The remaining 41.5% of the variance were distributed over seven non-significant components.
Factor analyses of chronicity markers.
| (a) Pain clinic patients: 3-factor solution, 62.3% of total variance | ||||||
|---|---|---|---|---|---|---|
| Variable | Factor 1: 32.3% |
Factor 2: 15.5% |
Factor 3: 14.5% |
|||
| Direct consequences |
Clinical characteristics |
Chronic development |
||||
| PCA | PAF | PCA | PAF | PCA | PAF | |
| CPG DD | 0.825 | 0.768 | −0.037 | 0.006 | 0.072 | 0.062 |
| CPG DS | 0.810 | 0.778 | 0.284 | 0.298 | −0.077 | −0.083 |
| CPG PI | 0.582 | 0.505 | 0.637 | 0.703 | −0.125 | −0.108 |
| MPS MU | 0.566 | 0.376 | −0.091 | 0.023 | 0.059 | 0.023 |
| MPI PI | 0.454 | 0.356 | 0.678 | 0.700 | −0.140 | −0.097 |
| MPS HC | 0.353 | 0.296 | 0.029 | 0.056 | 0.763 | 0.588 |
| DSF TO | −0.206 | −0.162 | 0.027 | −0.007 | 0.819 | 0.591 |
| MPS SA | −0.097 | −0.016 | 0.620 | 0.356 | 0.168 | 0.083 |
| MPS TC | −0.065 | −0.019 | 0.742 | 0.505 | −0.005 | 0.006 |
| (b) Employees: 2-factor solution, 47.12% of total variance |
||||
|---|---|---|---|---|
| Variable | Factor 1: 33.6% |
Factor 2: 13.6% |
||
| Clinical characteristics and direct consequences |
Chronic development |
|||
| PCA | PAF | PCA | PAF | |
| CPG DS | 0.803 | 0.784 | 0.123 | 0.132 |
| CPG PI | 0.785 | 0.751 | 0.172 | 0.195 |
| MPI PI | 0.748 | 0.654 | 0.182 | 0.252 |
| CPG DD | 0.640 | 0.500 | −0.026 | 0.075 |
| MPS TC | 0.508 | 0.377 | 0.219 | 0.253 |
| MPS MU | 0.445 | 0.292 | −0.014 | 0.120 |
| MPS HC | 0.211 | 0.147 | 0.690 | 0.657 |
| DSF TO | 0.053 | 0.085 | 0.725 | 0.447 |
| MPS SA | 0.025 | 0.109 | 0.616 | 0.258 |
| (c) Patients and employees combined: 2-factor solution, 58.52% of total variance |
||||
|---|---|---|---|---|
| Variable | Factor 1: 46.25% |
Factor 2: 12.27% |
||
| Clinical characteristics and direct consequences |
Chronic development |
|||
| PCA | PAF | PCA | PAF | |
| CPG DS | 0.837 | 0.779 | 0.152 | 0.210 |
| CPG PI | 0.831 | 0.827 | 0.228 | 0.243 |
| MPI PI | 0.797 | 0.748 | 0.249 | 0.287 |
| CPG DD | 0.635 | 0.519 | 0.287 | 0.342 |
| MPS TC | 0.521 | 0.383 | 0.067 | 0.150 |
| MPS MU | 0.502 | 0.417 | 0.368 | 0.360 |
| MPS SA | 0.370 | 0.367 | 0.673 | 0.572 |
| MPS HC | 0.337 | 0.301 | 0.743 | 0.732 |
| DSF TO | 0.004 | 0.110 | 0.836 | 0.566 |
-
PCA=principal component analysis, PAF=principal axis factoring; VARIMAX rotated factor loadings. CPG DD=Chronic Pain Grade (CPG; [17]) disability days; CPG DS=CPG disability score (interference); CPG PI=CPG characteristic pain intensity; DSF DU=German Pain Questionnaire (DSF; [13]) duration (time since onset); MPI PI=West Haven-Yale Multidimensional Pain Inventory (MPI-D; [11]) present pain intensity; MPS MU==Mainz Pain Staging System (MPSS; [5]) medication usage; MPS HC=MPSS utilization of the health care system/patient career; MPS SA=MPSS spatial aspects; MPS TC=MPSS temporal characteristic. Shaded cells: the three highest loading items/scales used in CFA; bold numbers: highest loading for the factor.
The two-factors structure was replicated in the separate analysis for the employee sample (Table 4b); a general common chronicity factor was not detected. However, when the patient data were analyzed separately, three rather than two significant principal factors explaining 62.3% of the variance were necessary (Table 4a). Again, the dominant first component (32.3%) was best characterized by disability, pain intensity and medication use, but not by temporal characteristics of the pain symptoms. Moreover, pain intensity (CPG, MPI-D) loaded most on the second component (15.5%) together with temporal characteristics and spatial aspects (number of painful areas) independently of disability. The third component (14.5%) resembled the chronic development marked by duration (time since onset) and health care utilization/patient career similar to factor 2 in the pooled sample except for the spatial aspects (number of painful areas), which loaded mainly on the second component in the clinical sample.
The stability of these principal dimensions at the syndrome level was checked by separate analyses for cUBP and FMS patients excluding the MPSS scale spatial aspects because of maximal values (≥3) in the latter (Supplementary material, Table S2). The FMS data yielded three significant components explaining 69.2% of the variance mapping well onto the 3-factors structure for all patients. In contrast, the corresponding factor analysis for the cUBP group revealed four significant components accounting for 80.8% of the variance. Three of them were concordant with the previous analyses. An important exception consisted in disability scales forming a separate factor (extracted second) on their own.
The 3- and 2-factor models suggested by the exploratory factor analyses for patients and employees were tested by confirmatory factor analyses (CFA) using the three diagnostic markers with the highest PCA and/or PAF loadings (shaded cells in Table 4). The 3-factor model for patients was confirmed for non-orthogonal (correlated) factors with acceptable fit indices (corrected chi-square, χ2/df<3). The 2-factor model for employees showed excellent fit (corrected chi-square, χ2/df<2; RMSEA=0.00; CFI=1.00; Supplementary material, Table S3).
In summary, no common factor of chronicity was found and dimensional structures of MSP chronicity patterns differed between patients and employees. The composition of the third factor in patients and the second factor in employees suggests that the dimensional structure of the related chronicity was varying with duration. Syndrome-specificity within the patient sample was only partially supported by the 4- vs. 3-factor solutions for cUBP and FMS patient data, respectively.
Qualitative inspection of mutual variable distances in factorial space suggested three conspicuous and clinically meaningful tentative clusters of chronicity markers (Fig. 2A and B; Supplementary material, Fig. S13), which differed in important aspects between patients and employees. In patients, disability and intensity markers from the CPG and IASP Axis IV, on the one hand, and spatial and temporal characteristics from the MPSS, on the other hand, formed three separate groups of closely related variables. Duration (time since onset) and the MPSS variables medication use and health care utilization/patient career remained relatively isolated. In employees, in contrast, markers of the chronic development (duration, healthcare utilization/patient career) formed a cluster with spatial aspects (number of painful areas) while temporal characteristics grouped with medication usage. Interestingly, in the still active employees pain intensity clustered with the disability markers from the CPG (Fig. 2B, at the right).

Dimensions of pain and chronicity markers in clinic patients and employees. (A) Patients: three principal components in relation to main markers and associated variables, symbols as in Table 4: PC 1, Direct Consequences, marked by “disability days” and “disability score (interference)” of the CPG; PC 2, Clinical Characteristics, marked by “pain intensity” and “temporal” and “spatial aspects” (number of painful areas) of the MPSS; PC 3, Chronic Development, marked by “duration (time since onset)” of the DSF and “health care utilization” from the MPSS. Descriptively, four clusters (elliptic frames) of variables may be identified by their distances in the 3D vector space including associated variables with moderate loadings on more than one principal component, labeled tentatively as (1) “intensity cluster”, (2) “temporo-spatial pattern cluster”, (3) “disability cluster” and (4) “chronic development”. (B) Employees: two principal components in relation to main markers and associated variables, symbols as in Table 4: PC 1, Direct Consequences & Clinical Characteristics, marked equally strong by pain intensity and disability variables of the CPG and MPI-D; PC 2, Chronic Development, marked by “duration (time since onset)” of the DSF and “health care utilization/patient career” from the MPSS as in patients. Three descriptively defined clusters of variables differing from those in patients: (1) intensity and disability variables now closely related except for “disability days” of the CPG, all mainly loading on PC 1; (2) “temporal pattern and medication usage”, also near PC 1; (3) a cluster “chronic development” including duration and health care utilization related to the MPSS variable “spatial aspects” (number of painful areas).
3.3.3 Hierarchical latent class analysis of chronic pain markers
The clinically meaningful clustering of variables apparent in the distance mapping of principal pain markers in two- and three-dimensional factor space was cross-examined by hierarchical latent class analyses (LCA) for patients and employees, separately and combined. In the LCA two super-clusters of variables could be distinguished in both patients and employees analyzed separately (Fig. 3) according to the 95%-AU criterion.
![Fig. 3:
Clusters of chronic pain markers of clinic patients and employees at the subscale level. Dendrograms of variable clusters according to latent class analyses of all pain markers of present pain intensity, duration (time since onset) and chronicity scales (CPG, MPSS); multiscale bootstrap resampling technique [28]. Red and green numbers AU/BP (arbitrary unbiased/bootstrap probability) values of significant clusters (AU≥95% significant). Symbols as in Table 4 and Fig. 2; numbers in parentheses refer to tentative descriptive clusters in Fig. 2. (A) Patients: Two super-clusters representing (1) Chronic Development (left dendron) separated from (2) Pain Intensity, Clinical Characteristics and Direct Consequences which related more closely to each other (right dendra): The MPSS marker “healthcare utilization/patient career” (MPS-HC) clustered with “duration (time-since-onset)” (left dendron; AU/BP=99/84) as in the PCA (Fig. 2). Within the second dendron at the right sub-clusters of Pain Intensity and of Disability were detected (AU/BP=98/71). “Temporal characteristic” (MPS-TC) and “spatial aspects” (MPS-SA) were separated from all other variables of supercluster (2) (AU/BP=84/40). (B) Employees: Two super-clusters of variables appeared also in the data of employees similar to those in patients, but less clearly defined and some variables grouping differently: (1) As in patients, “duration (time since onset)” and “healthcare utilization/patient career” clustered strongly together, but “spatial aspects” (MPS-SA, left-most) complicated the picture. (2) The second dendron (right) represents a super-cluster of pain severity with Clinical Characteristics similar to that in patients as well as with Direct Consequences. The general cluster structure is less well defined, mainly because of instable groupings of MPSS variables, but disability and intensity variables remained closely related as in the factor analyses.](/document/doi/10.1515/sjpain-2018-0021/asset/graphic/j_sjpain-2018-0021_fig_006.jpg)
Clusters of chronic pain markers of clinic patients and employees at the subscale level. Dendrograms of variable clusters according to latent class analyses of all pain markers of present pain intensity, duration (time since onset) and chronicity scales (CPG, MPSS); multiscale bootstrap resampling technique [28]. Red and green numbers AU/BP (arbitrary unbiased/bootstrap probability) values of significant clusters (AU≥95% significant). Symbols as in Table 4 and Fig. 2; numbers in parentheses refer to tentative descriptive clusters in Fig. 2. (A) Patients: Two super-clusters representing (1) Chronic Development (left dendron) separated from (2) Pain Intensity, Clinical Characteristics and Direct Consequences which related more closely to each other (right dendra): The MPSS marker “healthcare utilization/patient career” (MPS-HC) clustered with “duration (time-since-onset)” (left dendron; AU/BP=99/84) as in the PCA (Fig. 2). Within the second dendron at the right sub-clusters of Pain Intensity and of Disability were detected (AU/BP=98/71). “Temporal characteristic” (MPS-TC) and “spatial aspects” (MPS-SA) were separated from all other variables of supercluster (2) (AU/BP=84/40). (B) Employees: Two super-clusters of variables appeared also in the data of employees similar to those in patients, but less clearly defined and some variables grouping differently: (1) As in patients, “duration (time since onset)” and “healthcare utilization/patient career” clustered strongly together, but “spatial aspects” (MPS-SA, left-most) complicated the picture. (2) The second dendron (right) represents a super-cluster of pain severity with Clinical Characteristics similar to that in patients as well as with Direct Consequences. The general cluster structure is less well defined, mainly because of instable groupings of MPSS variables, but disability and intensity variables remained closely related as in the factor analyses.
Cluster 1 comprised scales related directly to the chronic development as such (duration/time since onset, healthcare utilization/patient career), while Cluster 2 contained clinical characteristics (intensity, temporal and spatial aspects) and direct consequences of the pain (disability score and disability days) together with medication usage (Fig. 3A and B). Intensity and the direct consequences (disability) were strongly interconnected within a coherent sub-cluster itself connected only weakly with medication use. Temporal characteristics and spatial aspects formed a second less coherent sub-cluster (AU criterion > 80%). This cluster structure was replicated in single analyses for cUBP and FMS patients and for employees analyzed alone, although the cluster pattern for the latter was somewhat less differentiated and spatial aspects did not cluster (Supplementary material, Fig. S14).
4 Discussion
The reported studies applied a multimethod approach to reappraise the generality of the pain chronicity construct in musculoskeletal pain by characterizing the composition and internal structure of frequently used chronicity indices (IASP Axis IV, CPG, MPSS). Two exemplary samples from model populations of patients and a nationwide sample of employees at risk for chronic MSP and currently in pain from two multicenter studies were compared in a cross-sectional retrospective study. The combined entrance data of established instruments for the assessment of chronic pain were analyzed by frequency distribution, correlational, factor and cluster analyses. Three hypotheses were tested assuming intensity-, duration-, population- and syndrome-dependent internal relations between chronicity characteristics with variable composition and dimensional structures.
Hypothesis 1: Non-linear, population-specific relations between intensity and duration
Intensity-duration correlations differed qualitatively and had opposite signs in patients (negative) as compared to the employees (positive). Patients reported lower pain intensities after longer rather than shorter pain duration, while employees recorded the highest intensities at durations below 6 months. Non-monotonic shifts of intensity distributions over successive duration categories suggest that the process of pain becoming chronic is not uniform at all times and that it depends on individual circumstances. The inverse relation of pain severity to duration in patients could not have been due to more effective medication with longer treatment because the current medication was limited by the strict inclusion criteria and controlled by medication records. Instead, we assume that non-medical factors like long-term adaptation to prevailing pain, anchoring effects on scale responses, and/or change in coping caused this state of affairs. In contrast, a monotonic intensity-duration relation prevails in employees at lower intensity and shorter pain durations but this relation disappears at longer pain durations in a subgroup.
Hypothesis 2: Monotonic relations of pain intensity-duration are more pronounced in chronic unspecific back pain compared to widespread pain
Contrary to hypothesis 2, syndrome-specific intensity-duration relations were not found in patients. This may be partially due to generally low overall intensity-duration correlations and/or low power because of low and unbalanced frequencies in several intensity and/or duration categories. However, the general trend of lower pain intensities with longer durations in patients was stronger in FMS than in cUBP (negative correlations, shift to lower intensities). This suggests a difference in the intensity-duration relation in widespread pain compared to regional pain possibly due to more pronounced long-term adaptation. However, the variability in symptom pattern and development and, in particular, of comorbidities of the FMS group may have obliterated the differences. Furthermore, there is evidence for an increase in pain loci in cUBP and gradual development of concurrent widespread pain over time [31], [32], but this would require a longitudinal analysis to clarify. As there is evidence for different underlying mechanisms in both syndromes [33], it remains to be seen whether specific intensity trajectories can be differentiated between MSP subsyndromes.
The complex picture of pain intensity developing unevenly with duration had not been in focus previously and mostly global correlations with variable duration categories have been considered. In part, this may explain the inconsistent intensity differences found between different times since onset (e.g. [34]) and weak or absent relations of intensity as well as duration to global chronicity indices (CPG, MPSS: [4], [5], [35], [36], [37]).
Our results add to these findings demonstrating that the correlation of intensity and duration with each other and with chronicity indices depend on the group considered and possibly also on the MSP syndrome. The results indicate a dynamic interrelation between severity and duration changing from early to later stages and over the life span. This dynamic interaction may not be completely captured by the chronicity indices we examined. In the case of the CPG, this may be due to its scale construction based on IRT, which selects items to form a weakly monotonous (homogeneous) scale [4]. In consequence, pain intensity is not scoring above grade II. However, we showed that the prevailing pain intensity may still have a significant impact on the patient’s degree of suffering during the further chronic development although manifest disability may grow over time decoupled from severity [38]. The chronicity aspect of suffering, although clinically important, may be overlooked by using one-dimensional chronicity indices emphasizing disability. We assume that the extent of suffering expressed in the pain intensity report remains a relevant dimension of pain becoming chronic also in later stages, for treatment decisions and success or relapse through reconditioning [39]. This was further specified by the factor and cluster analyses.
Hypothesis 3: There is no common factor of chronicity but multiple dimensions differing between populations and syndromes
The convergent results of the structure finding approach with factor and cluster analyses demonstrate that chronicity is indeed not a homogeneous construct, but composed of the clinically relevant components of pain, that is, severity, clinical picture and history apart from disability, which are not easily condensed in one single scalar score. Furthermore, the composition is not invariant across subgroups with MSP and may differ between localized and widespread pain. This further limits the scope of global pain chronicity indices despite indirect validation by reports of significant correlations with other health domains such as, general health and well-being (e.g. SF-36; [40]).
Our data suggest that a minimum of three independent marker sets is necessary to grasp the chronicity spectrum of chronic MSP in different subpopulations. This includes (1) primary clinical characteristics, at least, intensity and spatial and temporal extension; (2) direct consequences of current interference with daily functioning; (3) characteristics of the chronic development such as duration, health care utilization and patient career including medication and treatment history. However, it remains unclear where instrumental aspects, like pending compensation and/or early retirement would fit in, because sufficient data were not available. Based on previous studies [41] we expect that these variables would either cluster with the third major component or form a separate cluster of characteristics.
Thus, it is not surprising that different indices reconstruct chronicity differently and we find generally weak and population-specific intercorrelations between the CPG and MPSS. This is in accordance with previous research emphasizing qualitative differences between various chronicity indices [42]. We expect that other indices not considered here such as those derived from the Örebro Musculoskeletal Pain Questionnaire [43] or the Heidelberg Short Questionnaire [44] might show similar deviations.
4.1 Limitations
The generalizability of our results is limited because of the special samples and their recruitment. They were not drawn randomly from the underlying population, but selected by the consent to collaborate of the outpatient clinic or centre and the patient or participant. The sample of employees was restricted to the nutritional industries and gastronomy businesses. However, this should not compromise the core results nor the soundness of the conclusions since these were exemplary cases.
A more serious limitation concerns the necessarily different base distributions of intensity and duration in patients and employees, but it was central for the study to obtain datasets covering the full range of severity, duration and impairment. This was partially compensated by sufficient overlap in intensities but less so in durations. These limitations preclude representativeness for the general MSP population and the syndromes selected, but this was not an aim of this study. The primary aim of the study to differentiate intrinsic structural properties of extant indices and their population-specific composition should not have been impaired by these limitations.
5 Conclusions
The study shows that Chronicity of musculoskeletal pain is no coherent general construct, inherently multifactorial and composed of independent components varying in weight with severity and duration, in different groups and, possibly, in different pain syndromes.
6 Implications
Our results have implications for research and clinical applications as they underline that there is no unique way of assessing chronicity, over the entire range of severity and durations of the pain disorder for all pain populations. The conceptualizations of “chronicity” implied by current indices underestimate the complexity of the development of chronic pain. Chronicity evaluation should be designed specific to the population, the diagnostic context, clinical or occupational, and the particular syndrome of musculoskeletal pain, in particular, of regional vs. widespread pain. We recommend 3- to 4-dimensional (multivariate) instead of global scalar indices in assessing the chronicity of musculoskeletal pain. They should comprise the core components of chronic pain that have emerged as essential aspects from our and previous analyses of extant indices, i.e. the primary clinical characteristics with severity, spatial and temporal extension, the direct consequences of current interference with daily activities, as well as aspects of the chronic development, in particular, duration, health care utilization and patient career including medication and treatment history. Further analyses of time- and population-specific compositions of chronicity are needed, which include characteristics of pain processing, for example, altered pain sensitivity and topography at later stages. The result of our cross-section analysis of three chronicity-coding schemes is suggestive, but requires further support with longitudinal data from a cross-validation sample including other pain syndromes with distinctly different clinical pictures and high chronicity potential such as neuropathic pain.
Acknowledgements
The study is based on data collected in two projects of the Clinical Research Group KFO 107 “Neuroplasticity and Learning in Chronic Pain” (Projects HO 904/11; FL 156/26) of the Deutsche Forschungsgemeinschaft and project “Prevention of Work-related Musculoskeletal Pain” of the German Occupational Health Association, Section Nutrition and Gastronomy Business (Berufsgenossenschaft Nahrungsmittel & Gaststätten, BGN) awarded to RH. The great and congenial support of our colleagues and coworkers of the KFO 107 and the BGN is gratefully acknowledged.
-
Authors’ statements
-
Research funding: The study was funded by the Deutsche Forschungsgemeinschaft (Clinical Research Group 107 “Neuroplasticity and Learning in Chronic Pain”) and the German Occupational Health Association, Section Nutrition and Gastronomy Business (Berufsgenossenschaft Nahrungsmittel & Gaststätten, BGN). Marina Finnern was supported by a PhD grant from the Friedrich Ebert Foundation. None of the funders were involved in the data analysis or manuscript preparation. According to the privacy regulations employee data were collected and managed by the BGN and transferred pseudonomized to the Otto-Selz-Institute, University of Mannheim; pseudonomization documents remained with the BGN.
-
Conflict of interest: The authors declare that there are no conflicts of interest associated with this manuscript.
-
Informed consent: All participants were informed of the purpose of research and gave their informed consent.
-
Ethical approval: The study was approved by the Local Ethics Committee. Patient data were partially acquired in connection with a clinical trial of combined behavioural and cannabinoid treatment for chronic pain (ClinicalTrials.gov Identifier: NCT00176163). The prevention program for the employees was conducted by the nutritional business and gastronomy section of the German employers’ liability insurance association (Berufsgenossenschaft Nahrungsmittel & Gaststätten, BGN) according to legal regulations.
References
[1] Treede RD, Rief W, Barke A, Aziz Q, Bennett MI, Benoliel R, Cohen M, Evers S, Finnerup NB, First MB, Giamberardino MA, Kaasa S, Kosek E, Lavand’homme P, Nicholas M, Perrot S, Scholz J, Schug S, Smith BH, Svensson P, et al. A classification of chronic pain for ICD-11. Pain 2015;156:1003–07.10.1097/j.pain.0000000000000160Search in Google Scholar PubMed PubMed Central
[2] Fordyce WE. Behavioral methods for chronic pain and illness. Saint Louis: Mosby, 1976.Search in Google Scholar
[3] IASP Taxonomy Working Group. Classification of chronic pain. http://www.iasp-pain.org/files/Content/ContentFolders/Publications2/ClassificationofChronicPain/Part_I-Scheme+Topics.pdf. Accessed: 24 February 2017.Search in Google Scholar
[4] Korff M von, Ormel J, Keefe FJ, Dworkin SF. Grading the severity of chronic pain. Pain 1992;50:133–49.10.1016/0304-3959(92)90154-4Search in Google Scholar PubMed
[5] Pfingsten M, Schöps P, Wille T, Terp L, Hildebrandt J. Chronifizierungsausmaß von Schmerzerkrankungen: Quantifizierung und Graduierung anhand des Mainzer Stadienmodells [Classification of chronic pain: Quantification and grading with the Mainz Pain Staging System]. Der Schmerz 2000;14:10–7.10.1007/s004820050003Search in Google Scholar
[6] Sakinc N. Evaluierung des Chronifizierungsgrades bei Patienten mit langjährigen nicht- tumorbedingten Schmerzen [Evaluation of chronicity grade in patients with longtime non-cancer pain]. Dissertation. München, 1998.Search in Google Scholar
[7] Wittchen H-U, Zaudig M, Fydrich T. Strukturiertes Klinisches Interview für DSM-IV. Manual zum SKID-I und SKID-II [Structured clinical interview for DSM-IV. Manual for SCID-I and SCID-II]. Göttingen: Hogrefe, 1997.Search in Google Scholar
[8] Wolfe F, Smythe HA, Yunus MB, Bennett RM, Bombardier C, Goldenberg DL, Tugwell P, Campbell SM, Abeles M, Clark P, Fam AG, Farber SJ, Fiechtner JJ, Franklin CM, Gatter RA, Hamaty D, Lessard J, Lichtbroun AS, Masi AT, Mccain GA, et al. The American College of Rheumatology 1990 Criteria for the Classification of Fibromyalgia. Report of the Multicenter Criteria Committee. Arthritis Rheum 1990;33:160–72.10.1002/art.1780330203Search in Google Scholar PubMed
[9] Wolfe F, Clauw DJ, Fitzcharles M-A, Goldenberg DL, Hauser W, Katz RL, Mease PJ, Russell AS, Russell IJ, Walitt B. 2016 Revisions to the 2010/2011 fibromyalgia diagnostic criteria. Semin Arthritis Rheum 2016;46:319–29.10.1016/j.semarthrit.2016.08.012Search in Google Scholar PubMed
[10] Hölzl R, Baus D, Kiessling U, Becker S, Kleinböhl D, Bernhardt A. Prädiktoren der Chronifizierung muskuloskelettaler Schmerzen: Sequentielle Diagnostik von Stress und Komorbidität [Predictors of chronicity of musculoskeletal pain: sequential diagnostic of stress and comorbidity]. In: Grieshaber R, Stadeler M, Scholle HC, editors. 16. Erfurter Tage – Prävention von arbeitsbedingten Gesundheitsgefahren und Erkrankungen. Erfurt: Dr. Bussert & Stadeler, 2010.Search in Google Scholar
[11] Flor H, Rudy TE, Birbaumer N, Streit B, Schugens MM. Zur Anwendbarkeit des West Haven-Yale Multidimensional Pain Inventory im deutschen Sprachraum: Daten zur Reliabilitat und Validitat des MPI-D [The applicability of the West Haven-Yale multidimensional pain inventory in German-speaking countries: data on the reliability and validity of the MPI-D]. Der Schmerz 1990;4:82–7.10.1007/BF02527839Search in Google Scholar PubMed
[12] Deutsche Schmerzgesellschaft e.V. Deutscher Schmerzfragebogen [The German Pain Questionnaire]. http://www.dgss.org/fileadmin/pdf/pdf_2/DSF_Anamnese_V2015_2_Muster.pdf. Accessed: 2 May 2017.Search in Google Scholar
[13] Nagel B, Gerbershagen HU, Lindena G, Pfingsten M. Entwicklung und empirische Überprüfung des Deutschen Schmerzfragebogens der DGSS [Development and evaluation of the multidimensional German pain questionnaire]. Der Schmerz 2002;16:263–70.10.1007/s00482-002-0162-1Search in Google Scholar PubMed
[14] Gerbershagen HU, Korb J, Nagel B, Nilges P. Das Mainzer Stadienmodell der Schmerz-Chronifizierung (MPSS): Auswertungsformular [The Mainz Pain Staging System: The Mainz Pain Chronicity Scoring System]. http://www.drk-schmerz-zentrum.de/mz/pdf/downloads/mpss_eng.pdf. Accessed: 2 April 2017.Search in Google Scholar
[15] Gerbershagen HU, Korb J, Nagel B, Nilges P. Das Mainzer Stadiensystem der Schmerzchronifizierung, Mainz Pain Staging System (MPSS): Testanweisung [The Mainz Pain Staging System (MPSS): Instructions for use of the MPSS-Scoring Form]. http://www.drk-schmerz-zentrum.de/mz/pdf/downloads/mpss_testinstructions.pdf. Accessed: 2 April 2017.Search in Google Scholar
[16] Merskey H, Bogduk N, editors. Classification of chronic pain. Seattle: IASP Press, 1994.Search in Google Scholar
[17] Klasen BW, Hallner D, Schaub C, Willburger R, Hasenbring M. Validität und Reliabilität der deutschen Version des “Chronic Pain Grade Questionnaire” bei Rückenschmerzpatienten aus der primärärztlichen Versorgung [Validation and reliability of the German version of the Chronic Pain Grade questionnaire in primary care back pain patients]. Psychosoc Med 2004;1:1–12.Search in Google Scholar
[18] Mokken RJ. A theory and procedure of scale analysis: with applications in political research. The Hague: Mouton, 1971.10.1515/9783110813203Search in Google Scholar
[19] Sijtsma K, Molenaar IW. Introduction to nonparametric item response theory. Thousand Oaks, California: SAGE, 2002.10.4135/9781412984676Search in Google Scholar
[20] Korff M von. Epidemiologie and survey methods: chronic pain assessment. In: Turk DC, Melzack R, editors. Handbook of pain assessment, 2nd ed. New York: Guilford Press, 2001:603–18.Search in Google Scholar
[21] Gerbershagen HU, Waisbrod H. Chronic pain management: Part I: factors involved in comprehensive pain patient care evaluation. Der Schmerz: Halbjahresberichte zur interdisziplinären Behandlung chron. Schmerzerkrankungen 1986;2:55–9.Search in Google Scholar
[22] Hautzinger M, Bailer M. Allgemeine Depressionsskala [The German version of Center for Epidemiologic Studies Depression Scale]. Göttingen: Hogrefe, 1993.Search in Google Scholar
[23] Laux L, Glanzmann P, Schaffner P, Spielberger CD. Das State-Trait-Angstinventar (STAI) [The State-Trait-Anxiety-Inventory]. Göttingen, Bern: Hogrefe, 1981.Search in Google Scholar
[24] Simpson EH. The interpretation of interaction in contingency tables. J R Stat Soc Series B Stat Methodol 1951;13:238–41.10.1111/j.2517-6161.1951.tb00088.xSearch in Google Scholar
[25] Cramer E, Kamps U. Grundlagen der Wahrscheinlichkeitsrechnung und Statistik [Principles of probability calculation and statistics]. 3rd ed. Berlin: Springer Spektrum, 2014.10.1007/978-3-662-43973-9Search in Google Scholar
[26] Rosseel Y. lavaan: An R package for structural equation modeling. J Stat Softw 2012;48:1–36.10.18637/jss.v048.i02Search in Google Scholar
[27] Schermelleh-Engel K, Moosbrugger H, Müller H. Evaluating the fit of structural equation models: tests of significance and descriptive goodness-of-fit measures. Meth Psych Res 2003;8:23–74.Search in Google Scholar
[28] Suzuki R, Shimodaira H. Pvclust: hierarchical clustering with p-values via multiscale bootstrap resampling. https://cran.r-project.org/web/packages/pvclust/pvclust.pdf. Accessed: 30 December 2016.Search in Google Scholar
[29] Suzuki R, Shimodaira H. Pvclust: an R package for assessing the uncertainty in hierarchical clustering. Bioinformatics 2006;22:1540–42.10.1093/bioinformatics/btl117Search in Google Scholar PubMed
[30] Shimodaira H. An approximately unbiased test of phylogenetic tree selection. Syst Biol 2002;51:492–508.10.1080/10635150290069913Search in Google Scholar PubMed
[31] Forseth KO, Husby G, Gran JT, Forre O. Prognostic factors for the development of fibromyalgia in women with self-reported musculoskeletal pain. A prospective study. J Rheumatol 1999;26:2458–67.Search in Google Scholar
[32] Lapossy E, Maleitzke R, Hrycaj P, Mennet W, Muller W. The frequency of transition of chronic low back pain to fibromyalgia. Scand J Rheumatol 1995;24:29–33.10.3109/03009749509095151Search in Google Scholar PubMed
[33] Gerhardt A, Eich W, Janke S, Leisner S, Treede R-D, Tesarz J. Chronic widespread back pain is distinct from chronic local back pain: evidence from quantitative sensory testing, pain drawings, and psychometrics. Clin J Pain 2016;32:568–79.10.1097/AJP.0000000000000300Search in Google Scholar PubMed
[34] Boersma K, Linton SJ. How does persistent pain develop? An analysis of the relationship between psychological variables, pain and function across stages of chronicity. Behav Res Ther 2005;43:1495–507.10.1016/j.brat.2004.11.006Search in Google Scholar PubMed
[35] Nilges P, Nagel B. Was ist chronischer Schmerz? [What is chronic pain?]. Deutsche medizinische Wochenschrift 2007;132:2133–38.10.1055/s-2007-985653Search in Google Scholar PubMed
[36] Frettlöh J, Maier C, Gockel H, Hüppe M. Validitat des Mainzer Stadienmodells der Schmerzchronifizierung bei unterschiedlichen Schmerzdiagnosen [Validation of the German Mainz Pain Staging System in different pain syndromes]. Der Schmerz 2003;17:240–51.10.1007/s00482-003-0227-9Search in Google Scholar PubMed
[37] Michalski D, Hinz A. Schmerzchronifizierung bei ambulanten Rückenschmerzpatienten: Anwendung des Mainzer Stadienmodells der Schmerzchronifizierung [Severity of chronic back pain: assessment with the Mainz Pain Staging System]. Der Schmerz 2006;20:198–209.10.1007/s00482-005-0433-8Search in Google Scholar PubMed
[38] Hasenbring MI, Verbunt JA. Fear-avoidance and endurance-related responses to pain: new models of behavior and their consequences for clinical practice. Clin J Pain 2010;26:747–53.10.1097/AJP.0b013e3181e104f2Search in Google Scholar PubMed
[39] Bustan S, Gonzalez-Roldan AM, Kamping S, Brunner M, Loffler M, Flor H, Anton F. Suffering as an independent component of the experience of pain. Eur J Pain 2015;19:1035–48.10.1002/ejp.709Search in Google Scholar PubMed
[40] Elliott AM, Smith BH, Smith WC, Chambers WA. Changes in chronic pain severity over time: the Chronic Pain Grade as a valid measure. Pain 2000;88:303–8.10.1016/S0304-3959(00)00337-7Search in Google Scholar PubMed
[41] Teasell RW. Compensation and chronic pain. Clin J Pain 2001;17:S46–64.10.1097/00002508-200112001-00011Search in Google Scholar PubMed
[42] Ljutow A, Nagel B. Wie schätze ich die Rückenschmerzsituation meines Patienten ein? Die Mainzer Chronifizierungsstadien und ihre prognostische Bedeutung [How can I assess the back pain status in my patients? The Mainz chronic disease staging method and its prognostic value]. Z Orthop 2005;143:311–5.10.1055/s-2005-836634Search in Google Scholar PubMed
[43] Linton SJ, Halldén K. Can we screen for problematic back pain? A screening questionnaire for predicting outcome in acute and subacute back pain. Clin J Pain 1998;14:209–15.10.1097/00002508-199809000-00007Search in Google Scholar PubMed
[44] Neubauer E, Junge A, Pirron P, Seemann H, Schiltenwolf M. HKF-R 10 – screening for predicting chronicity in acute low back pain (LBP): a prospective clinical trial. Eur J Pain 2006;10:559–66.10.1016/j.ejpain.2005.08.002Search in Google Scholar PubMed
Supplementary Material
The online version of this article offers supplementary material (https://doi.org/10.1515/sjpain-2018-0021).
©2018 Scandinavian Association for the Study of Pain. Published by Walter de Gruyter GmbH, Berlin/Boston. All rights reserved.
Articles in the same Issue
- Frontmatter
- Editorial comment
- Diagnosis of carpal tunnel syndrome
- Body image concerns and distortions in people with persistent pain
- The prevalence of recurrent pain in childhood is high and increases with age
- Friends in pain: pain tolerance in a social network
- Clinical pain research
- Correlation of clinical grading, physical tests and nerve conduction study in carpal tunnel syndrome
- Spectroscopic differences in posterior insula in patients with chronic temporomandibular pain
- Deconstructing chronicity of musculoskeletal pain: intensity-duration relations, minimal dimensions and clusters of chronicity
- “When I feel the worst pain, I look like shit” – body image concerns in persistent pain
- The prevalence of neck-shoulder pain, back pain and psychological symptoms in association with daytime sleepiness – a prospective follow-up study of school children aged 10 to 15
- The neglected role of distress in pain management: qualitative research on a gastrointestinal ward
- Pain mapping of the anterior knee: injured athletes know best
- The role of pain in chronic pain patients’ perception of health-related quality of life: a cross-sectional SQRP study of 40,000 patients
- The DoloTest® in a specialized headache center among patients receiving psychological treatment. A pilot study
- Observational study
- Chronic pelvic pain – pain catastrophizing, pelvic pain and quality of life
- Survey of chronic pain in Chile – prevalence and treatment, impact on mood, daily activities and quality of life
- Patients’ pre-operative general and specific outcome expectations predict postoperative pain and function after total knee and total hip arthroplasties
- The peer effect on pain tolerance
- Original experimental
- The effects of propranolol on heart rate variability and quantitative, mechanistic, pain profiling: a randomized placebo-controlled crossover study
- Idiographic measurement of depressive thinking: development and preliminary validation of the Sentence Completion Test for Chronic Pain (SCP)
- Adding steroids to lidocaine in a therapeutic injection regimen for patients with abdominal pain due to anterior cutaneous nerve entrapment syndrome (ACNES): a single blinded randomized clinical trial
- The influence of isometric exercise on endogenous pain modulation: comparing exercise-induced hypoalgesia and offset analgesia in young, active adults
- Do pain-associated contexts increase pain sensitivity? An investigation using virtual reality
- Differences in Swedish and Australian medical student attitudes and beliefs about chronic pain, its management, and the way it is taught
- An experimental investigation of the relationships among race, prayer, and pain
- Educational case report
- Wireless peripheral nerve stimulation for complex regional pain syndrome type I of the upper extremity: a case illustration introducing a novel technology
Articles in the same Issue
- Frontmatter
- Editorial comment
- Diagnosis of carpal tunnel syndrome
- Body image concerns and distortions in people with persistent pain
- The prevalence of recurrent pain in childhood is high and increases with age
- Friends in pain: pain tolerance in a social network
- Clinical pain research
- Correlation of clinical grading, physical tests and nerve conduction study in carpal tunnel syndrome
- Spectroscopic differences in posterior insula in patients with chronic temporomandibular pain
- Deconstructing chronicity of musculoskeletal pain: intensity-duration relations, minimal dimensions and clusters of chronicity
- “When I feel the worst pain, I look like shit” – body image concerns in persistent pain
- The prevalence of neck-shoulder pain, back pain and psychological symptoms in association with daytime sleepiness – a prospective follow-up study of school children aged 10 to 15
- The neglected role of distress in pain management: qualitative research on a gastrointestinal ward
- Pain mapping of the anterior knee: injured athletes know best
- The role of pain in chronic pain patients’ perception of health-related quality of life: a cross-sectional SQRP study of 40,000 patients
- The DoloTest® in a specialized headache center among patients receiving psychological treatment. A pilot study
- Observational study
- Chronic pelvic pain – pain catastrophizing, pelvic pain and quality of life
- Survey of chronic pain in Chile – prevalence and treatment, impact on mood, daily activities and quality of life
- Patients’ pre-operative general and specific outcome expectations predict postoperative pain and function after total knee and total hip arthroplasties
- The peer effect on pain tolerance
- Original experimental
- The effects of propranolol on heart rate variability and quantitative, mechanistic, pain profiling: a randomized placebo-controlled crossover study
- Idiographic measurement of depressive thinking: development and preliminary validation of the Sentence Completion Test for Chronic Pain (SCP)
- Adding steroids to lidocaine in a therapeutic injection regimen for patients with abdominal pain due to anterior cutaneous nerve entrapment syndrome (ACNES): a single blinded randomized clinical trial
- The influence of isometric exercise on endogenous pain modulation: comparing exercise-induced hypoalgesia and offset analgesia in young, active adults
- Do pain-associated contexts increase pain sensitivity? An investigation using virtual reality
- Differences in Swedish and Australian medical student attitudes and beliefs about chronic pain, its management, and the way it is taught
- An experimental investigation of the relationships among race, prayer, and pain
- Educational case report
- Wireless peripheral nerve stimulation for complex regional pain syndrome type I of the upper extremity: a case illustration introducing a novel technology