Abstract
In this paper, the homotopy analysis method (HAM) is employed to solve a class of variational problems (VPs). By using the so-called ħ-curves, we determine the convergence parameter ħ, which plays key role to control convergence of solution series. Also we use Pade’ approximant to improve accuracy of the method. Two test example are given to clarify the applicability and efficiency of the proposed method.
1 Introduction
1.1 Motivation of paper
The investigation of exact solutions to fractional VPs plays an important role in the study of nonlinear physical phenomena.
1.2 Some history
The Homotopy analysis method (HAM) has been presented by Liao [1, 2, 3], to obtain the analytical solutions for various nonlinear problems. There are many letters that deal with Homotopy analysis method such as, Abbasbandy et al. [4] applied the Newton-homotopy analysis method to solve nonlinear algebraic equations, Allan [5] constructed the analytical solutions to Lorenz system by the HAM, Bataineh et al. [6, 7] proposed a new reliable modification of the HAM, Alomari and et al. introduced the solution of delay differential equation by means of homotopy analysis method , Chen and Liu [9] applied the HAM to increase the ciatonvergent region of the harmonic balance method, Liao [10] proposed the HAM to study nonlinear problems and others [11, 12].
1.3 Structure of paper
In this paper, we extend the application of HAM for solving variational problems. The structure of this paper is organized as follows.
In Section 2, we present our main results concerning to our method. In Section 3, we present a test example. Finally, we end the paper with few concluding remarks in Section 4.
2 VPs with Caputo fractional derivative
Consider the following functional
defined on the set of continuous curves y : [0, 1] → R, where F has continuous derivatives with respect to the second, third and fourth variable. Consider the problem of finding the extremum of the functional (1) with boundary conditions y (a) = A and y (b) = B. Let us denote this problem by (P). A necessary condition for problem (P) is given by the next theorem.
3 Solution guidelines for variational problems
First, we rewrite the Euler-Lagrange equation in the following operator form
where L is a linear operator, N is a nonlinear operator which contains differential operators less than 2 and g(x) is a given function.
Let ħ denote a nonzero auxiliary parameter. By means of generalizing the traditional homotopy method, we construct the so-called zero th-order deformation equation
Where pε[0, 1] is the so-called homotopy parameter, (x; p : [a, b] × [0, 1] → R, and Y0 defines the initial approximation of the solution of (3). Assume the solution of (3) to be in the form
In order to determine the functions Yj, j = 1, 2, 3, … substituting (5) into (4) and collecting terms of the same power of p gives
where
and
where
Then, the solution of (2) has the form
If it is difficult to determine the sum of series (6), then as an approximate solution of the equation, we approximate the solution y(x) by the truncated series
3.1 Convergence theorem
Theorem 1
(see [1]) If the solution series defined by (6) is convergent, then it must be the solution of the equation (2).
Theorem 2
(see [13]) Let A(ħ) be a continuous function on [a1 , b1]. Further, suppose that yn (x, A(ħ)) be the approximate solution about A(ħ), then
Theorem 3
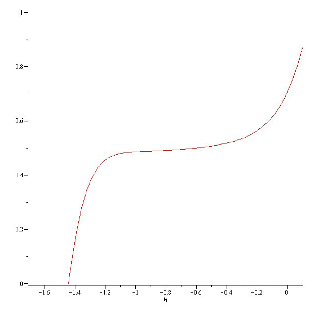
(see [13]) Let A(ħ) be a continuous function on [a1 , b1 ] and yn (x, A(ħ)) be the series of (7) about A(ħ) such that for each fixed ħ is a function of x, then the curve of yn (x, A(ħ)), where x ∊ (a1 , b1), becomes a horizontal line when n → ∞.
3.2 Padé technique
There exist some techniques to improve the convergence rate of a given series by HAM. Among these techniques, the so-called Padé technique is widely applied. The so-called homotopy- Padé technique was suggested by means of combining the Padé technique with HAM [1]. For a give series
the corresponding
The formal power series:
Determine the coefficients rj and qj by equating. Then, we can write out (12) in more details as:
Setting p = 1 provides the
For more details refer to [14].
4 Test examples
In this section, we solve a test problem to demonstrate the accurate nature of the proposed method. The validity of the method is based on assumption that the series (5) converges at q = 1. There is the convergence control parameter A(ħ) which guarantees that this assumption can be satisfied. We need to concentrate on the convergence of the obtained results by properly choosing ħ.
Example 1
Consider the problem of finding the minimum of the functional
with boundary conditions
The exact solution of this problem is y(x) = sinh(0.4812118250596x).
We choose

The ħ -curve of y10(1).
The absolute errors of the solutions for Example 1.
| x | yexact | ħ = −0.9 | ħ = −0.5 |
|---|---|---|---|
| 0.1 | 0.0481397563 | 4.56E–6 | 5.98E–6 |
| 0.2 | 0.0963910086 | 5.60E–6 | 5.24E–6 |
| 0.3 | 0.1448655114 | 6.05E–6 | 6.23E–6 |
| 0.4 | 0.1936755370 | 8.76E–6 | 9.87E–6 |
| 0.5 | 0.2429341332 | 9.36E–6 | 1.56E–5 |
| 0.6 | 0.2927553881 | 6.14E–5 | 7.86E–5 |
| 0.7 | 0.3432546921 | 5.21E–5 | 6.12E–5 |
| 0.8 | 0.3945490069 | 4.77E–4 | 5.87E–4 |
| 0.9 | 0.4467571349 | 5.08E–4 | 7.43E–4 |
We employ the Padé technique to gain more accurate approximations of the solution, as shown in Table 2.
The
| x | |||
|---|---|---|---|
| 0.1 | 0.0481399145 | 0.0481398235 | 0.0481398143 |
| 0.2 | 0.0963913376 | 0.0963912365 | 0.0963911255 |
| 0.3 | 0.1448658458 | 0.1448657355 | 0.1448656331 |
| 0.4 | 0.1936759781 | 0.1936758684 | 0.1936757566 |
| 0.5 | 0.2429344883 | 0.2429343784 | 0.2429332645 |
| 0.6 | 0.2927585751 | 0.2927574832 | 0.2927563297 |
| 0.7 | 0.3432578831 | 0.3432567985 | 0.3432557102 |
| 0.8 | 0.3945754189 | 0.3945653129 | 0.3945562789 |
| 0.9 | 0.4467995789 | 0.4467873909 | 0.4467772909 |
5 Concluding remarks
In this paper, we studied the application of the HAM for solving the variational problems. One advantage of this method is the use of a computational algorithm with fast convergence. We also used Padé approximant to improve accuracy of the HAM. An example is presented to illustrate the accuracy of the present method. The given example reveal that the HAM yields a very effective and convenient technique to the approximate solutions of the variational problems.
References
[1] S. J. Liao: Beyond Perturbation: Introduction to Homotopy Analysis Method, Chapman Hall/ CRC Press, Boca Raton (2003).10.1201/9780203491164Search in Google Scholar
[2] S. Abbasbandy, Y. Tan and S. J. Liao: Newton-homotopy analysis method for nonlinear equations, Appl. Math. Comput. 188(2007) 1794-1800.10.1016/j.amc.2006.11.136Search in Google Scholar
[3] S. Abbasbandy: Solitary wave solutions to the Kuramoto Sivashinsky equation by means of the homotopy analysis method, Nonlinear Dynam. 52 (2008) 35–40.10.1007/s11071-007-9255-9Search in Google Scholar
[4] S. Abbasbandy and E.J. Parkes: Solitary smooth hump solutions of the Camassa-Holm equation by means of the homotopy analysis method, Chaos Solitons Fract. 36 (2008) 581–591.10.1016/j.chaos.2007.10.034Search in Google Scholar
[5] F. M. Allan: Construction of analytic solution to chaotic dynamical systems using the Homotopy analysis method, Chaos Solitons Fractals 39(2009) 1744-1752.10.1016/j.chaos.2007.06.116Search in Google Scholar
[6] A. S. Bataineh, M. S. M. Nooraniand and I. Hashim: Solving systems of ODEs by homotopy analysis method, Commun. Nonlinear Sci. Numer. Simul. 13(2008) 2060-2070.10.1016/j.cnsns.2007.05.026Search in Google Scholar
[7] A. S. Bataineh, M. S. M. Noorani and I. Hashim: On a new reliable modifcation of homotopy analysis method, Commun. Nonlinear Sci. Numer. Simul. 14(2009) 409-423.10.1016/j.cnsns.2007.10.007Search in Google Scholar
[8] A. K. Alomari, M. S. M. Noorani and R. Nazar: Solution of delay differential equation by means of homotopy analysis method, Acta. Appl. Math. 108(2009) 395-412.10.1007/s10440-008-9318-zSearch in Google Scholar
[9] Y. M. Chen and J. K. Liu: Improving convergence of incremental harmonic balance method using homotopy analysis method, Acta. Mech. Sin. 25(2009) 707-712.10.1007/s10409-009-0256-4Search in Google Scholar
[10] S.J. Liao: The proposed homotopy analysis technique for the solution of nonlinear problems, PHD thesis, Shanghai Jiao Tong University (1992).Search in Google Scholar
[11] S. J. Liao: An approximate solution technique not depending on small parameters: a special example, Int. J. Non-linear Mech. 30(1995) 371-380.10.1016/0020-7462(94)00054-ESearch in Google Scholar
[12] T. Odzijewicz, A. B. Malinowska and D. F. M. Torres: Fractional variational calculus with classical and combined Caputo derivatives, Nonlinear Anal . Theory Methods Appl. 75(3) (2012) 1507-1515.10.1016/j.na.2011.01.010Search in Google Scholar
[13] M. Ghasemi, M. Fardi and R. K. Ghaziani: Solution of system of the mixed Volterra-Fredholm integral equations by an analytical method, Math. Comput. Model. 58(2013) 1522-1530.10.1016/j.mcm.2013.06.006Search in Google Scholar
[14] G. A. Baker: Essentials of Padé approximants, Academic Press, London (1975).Search in Google Scholar
© 2017 Walter de Gruyter GmbH, Berlin/Boston
This article is distributed under the terms of the Creative Commons Attribution Non-Commercial License, which permits unrestricted non-commercial use, distribution, and reproduction in any medium, provided the original work is properly cited.
Articles in the same Issue
- Frontmatter
- A New Computational Technique for the Generation of Optimised Aircraft Trajectories
- Modelling of Imbibition Phenomena in Fluid Flow through Heterogeneous Inclined Porous Media with different porous materials
- Double dispersion effects on non-Darcy free convective boundary layer flow of a nanofluid over vertical frustum of a cone with convective boundary condition
- F1 style MGU-H applied to the turbocharger of a gasoline hybrid electric passenger car
- Nonlinear control systems - A brief overview of historical and recent advances
- An analytical method with Padé technique for solving of variational problems
- Influence of Lorentz force, Cattaneo-Christov heat flux and viscous dissipation on the flow of micropolar fluid past a nonlinear convective stretching vertical surface
Articles in the same Issue
- Frontmatter
- A New Computational Technique for the Generation of Optimised Aircraft Trajectories
- Modelling of Imbibition Phenomena in Fluid Flow through Heterogeneous Inclined Porous Media with different porous materials
- Double dispersion effects on non-Darcy free convective boundary layer flow of a nanofluid over vertical frustum of a cone with convective boundary condition
- F1 style MGU-H applied to the turbocharger of a gasoline hybrid electric passenger car
- Nonlinear control systems - A brief overview of historical and recent advances
- An analytical method with Padé technique for solving of variational problems
- Influence of Lorentz force, Cattaneo-Christov heat flux and viscous dissipation on the flow of micropolar fluid past a nonlinear convective stretching vertical surface