Abstract
Background
The RUNX family of transcription factors plays an important regulatory role in tumor development. Although the importance of RUNX in certain cancer types is well known, the pan-cancer landscape remains unclear.
Materials and Methods
Data from The Cancer Genome Atlas (TCGA) provides a pan-cancer overview of the RUNX genes. Hence, herein, we performed a pan-cancer analysis of abnormal RUNX expression and deciphered the potential regulatory mechanism. Specifically, we used TCGA multi-omics data combined with multiple online tools to analyze transcripts, genetic alterations, DNA methylation, clinical prognoses, miRNA networks, and potential target genes.
Results
RUNX genes are consistently overexpressed in esophageal, gastric, pancreatic, and pan-renal cancers. The total protein expression of RUNX1 in lung adenocarcinoma, kidney renal clear cell carcinoma (KIRC), and uterine corpus endometrial carcinoma (UCEC) is consistent with the mRNA expression results. Moreover, increased phosphorylation on the T14 and T18 residues of RUNX1 may represent potential pathogenic factors. The RUNX genes are significantly associated with survival in pan-renal cancer, brain lower-grade glioma, and uveal melanoma. Meanwhile, various mutations and posttranscriptional changes, including the RUNX1 D96 mutation in invasive breast carcinoma, the co-occurrence of RUNX gene mutations in UCEC, and methylation changes in the RUNX2 promoter in KIRC, may be associated with cancer development. Finally, analysis of epigenetic regulator co-expression, miRNA networks, and target genes revealed the carcinogenicity, abnormal expression, and direct regulation of RUNX genes.
Conclusions
We successfully analyzed the pan-cancer abnormal expression and prognostic value of RUNX genes, thereby providing potential biomarkers for various cancers. Further, mutations revealed via genetic alteration analysis may serve as a basis for personalized patient therapies.
Introduction
Transcription factors (TFs), which account for approximately 8% of all human genes, function as master regulators in multiple signaling pathways in eukaryotic cells. In fact, approximately 20% of TFs are associated with at least one human phenotype.[1] However, TF regulation is highly dynamic, where only a single TF can control the transcription of multiple genes in different cell types. Therefore, dysregulated TFs contribute to the pathogenesis of many maladies, including cardiovascular diseases, inflammatory diseases, and various cancers,[2] thus highlighting the physiological importance of the gene regulatory mechanisms mediated by TFs. The activity of TFs can be directly modulated by numerous mechanisms, including point mutations, gene amplification or deletion, and disordered expression. Moreover, indirect changes in noncoding DNA mutations may affect the activity of TFs.[3] Therefore, considering that TFs are gradually being considered as cancer treatment targets,[3,4] characterizing TF abnormalities within a pan-cancer context using a multi-omics approach, although daunting, is necessary. Particularly, these findings would provide insights regarding TF pathophysiology, while helping to decode specific functions of the genome.
The RUNX family comprises metazoan TFs, which serve as the primary development regulators. However, they are often dysregulated in human cancers and play an important, and often contradictory, role in cancer pathogenesis.[5] Three RUNX proteins, namely, RUNX1, RUNX2, and RUNX3, exhibit different tissue-specific expression profiles in mammals[6] and possess the Runt and Runx inhibition (RunxI) domains. The Runt domain is an evolutionarily conserved protein domain responsible for DNA-binding and protein–protein interactions.[7,8] Moreover, RUNX-related TFs contain a RUNXI domain at the C-terminus, which might interact with functional cofactors.[9] Meanwhile, RUNX1-related somatic mutations and chromosomal rearrangements are frequently observed in myeloid and lymphoid leukemia cells.[10] Similarly, aberrant expression of RUNX2 is a key pathological feature of osteosarcoma.[11] However, to the best of our knowledge, pan-cancer research on RUNX2 has not yet been reported.
In this study, we used data from The Cancer Genome Atlas (TCGA) to perform a comprehensive pan-cancer analysis of RUNX genes. Our primary aim was to decipher the commonalities between the various RUNX genes in cancer, while deciphering the mechanisms underlying their aberrant expression. To this end, we analyzed RUNX genes based on the transcript data, protein expression, genetic alteration, DNA methylation, clinical prognosis, miRNA networks, and related functions. We detected that abnormal RUNX expression in certain cancers impacts disease prognosis. Moreover, genetic alterations, changes in DNA methylation levels, and co-expression with RUNX genes may represent potential pathogenic factors. Construction of a miRNA network and identification of putative target genes enabled the generation of a regulatory landscape for the abnormal expression of RUNX genes.
Materials and methods
mRNA expression analysis
RNAseq-HTSeq-FPKM data from 33 types of cancer were downloaded from UCSC Xena (xenabrowser.net). We then compared the expression of RUNX family genes between tumor and healthy tissues using TCGA data. ggpubr R package in R 3.6.2 (www.r-project.org) was used to generate a pan-cancer Box plot for RUNX expression. As certain tumor samples contain very limited healthy tissues, we obtained corresponding normal tissues from the genotype-tissue expression (GTEx) database for expression analysis on GEPIA2 (http://gepia2.cancer-pku.cn/#analysis), under the default parameters of P-value <0.01, |log2 FC| >1, and “Match TCGA normal and GTEx data.” Finally, we set the number of normal tissues to more than five as a valid comparison. To compare the tissue expression specificity and gene similarity in the RUNX gene family, we obtained the gene expression cluster heatmap of various tissues from GTEx (www.gtexportal.org).
Protein expression analysis
We explored the abundance of RUNX family proteins through the Clinical Proteomic Tumor Analysis Consortium (CPTAC) database in the UALCAN portal (ualcan. path.uab.edu/analysis-prot.html).[12] Specifically, we performed differential analysis between the normal and tumor tissues for six tumor types: breast cancer, ovarian cancer, colon cancer, kidney renal clear cell carcinoma (KIRC), uterine corpus endometrial carcinoma (UCEC), and lung adenocarcinoma (LUAD). In addition to total protein content, phosphoproteins at different sites were also analyzed. The T14, S21, T18, S212, T14S17, and T14S21 residues are phosphorylated in RUNX1 (NP_001001890.1). The S28, S275, and S340 residues are phosphorylated in RUNX2 (NP_001019801.3). The T28, S228, and T28S31 residues are phosphorylated in RUNX3 (NP_001026850.1).
Survival prognosis analysis
GEPIA2 was employed to determine overall survival (OS) and disease-free survival (DFS) using TCGA tumor data.[13] The median group cutoff was considered the threshold for grouping high and low expression. Survival plots were obtained through the “Survival Analysis” module, using the log-rank test.
Genetic alteration analysis
The mutation type and copy number alteration in all tumors (TCGA) were summarized using cBioPortal (www. cbioportal.org).[14] After selecting TCGA Pan Cancer Atlas Studies based on the RUNX family, the genetic alteration characteristics, sorted by alteration frequency, were displayed in the “Cancer Types Summary” module. We used the “Mutations” module to depict the mutation sites in the RUNX family proteins (illustrated as a schematic of the protein structure). After identifying cases that carried mutations, the distribution of cases with mutation co-occurrence was assessed. Tumor mutation burden (TMB) based on VarScan2 variant data of somatic mutations from UCSC Xena was calculated as the total mutation incidences per million base pairs. After calculating the correlation between the expression of RUNX genes and TMB, we used the fmsb R package to construct a radar chart illustrating the pan-cancer relationships between RUNX genes and TMB.
Fusion gene analysis
We downloaded the fusion gene data of the RUNX family from TCGA Fusion Gene Database (http://www.tumorfusions.org/), including that of the fusion genes associated with the 33 cancer types (predicted by PRADA).
Methylation analysis
Data related to differential methylation, methylation survival, and methylation to the expression of RUNX family genes were obtained from GSCALite (bioinfo.life. hust.edu.cn/web/GSCALite/).[15] Differential methylation analysis was based on 14 cancer types and included paired tumor versus normal data. To identify the genes that were significantly influenced by genome methylation, we analyzed the association between paired mRNA expression and methylation based on Pearson’s product-moment correlation coefficients. Methylation and clinical OS data were combined, and median methylation level was used to divide gene methylation into two groups. Cox regression was then performed to estimate the hazards (risk of death). The high-methylation group exhibited a worse survival when the Cox coefficient was > 0. Thus, hyper-worse survival was defined as “High,” and otherwise it was defined as “Low.”
To accurately explore the effect of methylation sites, particularly those upstream of the transcription start site (TSS), on RUNX2 expression and its relationship with survival prognosis, we used MEXPRESS and MethSurv online analysis tools. MEXPRESS (mexpress. be) is an online tool that integrates gene expression, DNA methylation, and clinical data in TCGA.[16] It allows us to visualize the relationship between specific methylation sites and gene expression levels. Meanwhile, MethSurv (biit.cs.ut. ee/methsurv/) is an online tool for performing survival analysis based on specific methylation sites by employing methylome data from TCGA.[17]
Epigenetic regulators
To explore the relationship between RUNX and epigenetics in various cancers, we collected genes related to epigenetic processes, such as chromatin remodeling, DNA methylation, histone acetylation, histone methylation, readers, and epigenetic mediators.[18, 19, 20] Using the reshape2 and RColorBrewer R packages, we calculated the co-expression of the RUNX genes and epigenetic regulators based on TCGA pan-cancer RNAseq-HTSeq-FPKM data and visualized the results on a heatmap.
Pathway analysis
The “Pathway Activity” module of GSCALite was used to investigate the correlation between RUNX family members and 10 well-known cancer-related pathways, namely, TSC/ mTOR, RTK, RAS/MAPK, PI3K/AKT, hormone ER, hormone AR, epithelial–mesenchymal transition (EMT), DNA damage response, cell cycle, and apoptosis pathways.[15] Pathway scores were calculated based on TCGA pan-cancer data.[21] Global percentage presents the percentage of 32 cancer types in which a gene affects the cancer pathway. Alternatively, heatmaps show proteins that are inhibited or activated in at least five cancer types.
Stromal and immune infiltration analysis
Stromal and immune fractions were evaluated using the Estimation of STromal and Immune cells in MAlignant Tumor tissues using expression data (ESTIMATE) program.[22] Using the estimate.R package in R 3.6.2, tumor stromal and immune infiltration of TCGA pan-cancer samples was calculated using the profiles of two gene sets that included 141 genes.
miRNA network
The miRNA regulation analysis was conducted using GSCALite, which is based on verified experimental (TarBase, miRTarBase, and mir2disease) and predicted databases (targetscan and miRanda).[15] A correlation analysis of RUNX gene expression between paired mRNA and miRNA was performed to explore the miRNA–gene regulatory network in all the 33 cancer types. A Pearson correlation with an FDR ≤0.05 and an R <0 was considered a significant negative correlation.
Transcriptional regulation of target genes
We used Harmonizome (amp.pharm.mssm.edu/Harmonizome/) to explore the pan-cancer targets of the RUNX genes. Harmonizome is a collection of processed datasets containing gene and protein interaction data.[23] After entering RUNX genes, we selected the following four seed databases: CHEA, JASPAR, TRANSFAC Curated, and TRANSFAC, and subsequently predicted potential RUNX target genes. Using the reshape2 and RColorBrewer R packages, we identified pan-cancer correlations between RUNX genes and potential target genes, which was based on TCGA pan-cancer RNAseq-HTSeq-FPKM data. The results were visualized on a heatmap.
Results
Expression of RUNX genes in various tumors
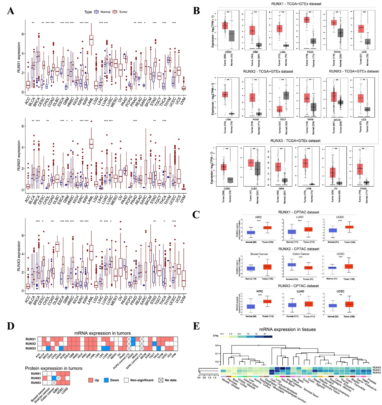
The family of RUNX genes is abnormally expressed in most cancers. In particular, RUNX1 exhibited significant differential overexpression in all assessed cancers (except in prostate adenocarcinoma [PRAD]). RUNX2 and RUNX1 have similar cancer expression characteristics (Figure 1A, B); however, the former exhibited low expression in testicular germ cell tumors (TGCT). Meanwhile, the pan-cancer expression trend of RUNX3 differed from those of RUNX1 and RUNX2, with RUNX3 found downregulated in invasive breast carcinoma (BRCA), colon adenocarcinoma (COAD), liver hepatocellular carcinoma (LIHC), LUAD, and thymoma (THYM; Figure 1A, B).

Pan-cancer expression of RUNX genes. (A) Comparison of RUNX mRNA expression in cancer and adjacent normal tissues. (B) Comparison of RUNX expression data from TCGA and GTEx databases in cancers that lacked or had fewer normal tissues. (C) Total RUNX protein expression in certain cancers. (D) The pan-cancer landscape of RUNX expression at mRNA and protein levels. (E) Heatmap of RUNX gene expression in various tissues. *P < 0.05, **P < 0.01, and ***P < 0.001. TCGA: The Cancer Genome Atlas; GTEx: genotype-tissue expression; BLCA: bladder urothelial carcinoma; BRCA: breast carcinoma; CESC: cervical squamous cell carcinoma and endocervical adenocarcinoma; COAD: colon adenocarcinoma; DLBC: lymphoid neoplasm diffuse large B-cell lymphoma; ESCA: esophageal carcinoma; GBM: glioblastoma multiforme; HNSC: head and neck squamous cell carcinoma; KICH: kidney chromophobe; KIRC: kidney renal clear cell carcinoma; KIRP: kidney renal papillary cell carcinoma; LAML: acute myeloid leukemia; LGG: lower-grade glioma; LIHC: liver hepatocellular carcinoma; LUAD: lung adenocarcinoma; LUSC: lung squamous cell carcinoma; PAAD: pancreatic adenocarcinoma; PRAD: prostate adenocarcinoma; SKCM: skin cutaneous melanoma; STAD: stomach adenocarcinoma; TGCT: testicular germ cell tumors; THCA: thyroid carcinoma; THYM: thymoma; UCEC: uterine corpus endometrial carcinoma; UVM: uveal melanoma.
Collectively, RUNX genes were overexpressed in eight cancers, namely, esophageal carcinoma (ESCA), glioblastoma multiforme (GBM), head and neck squamous cell carcinoma (HNSC), KIRC, kidney renal papillary cell carcinoma (KIRP), acute myeloid leukemia (LAML), pancreatic adenocarcinoma (PAAD), and stomach adenocarcinoma (STAD). Among the six adult tumors in the CPTAC database, RUNX1, RUNX2, and RUNX3 independently influenced three tumor types via significant protein expression (Figure 1C). These TCGA pan-cancer analysis results were summarized using Prism 8 version 8.4.0. The corresponding mRNA and protein expression levels are depicted in heatmaps (Figure 1D).
RUNX gene expression in different tissues
The expression level of RUNX family genes varied between tissues. Based on cluster analysis, the expression of RUNX1 and RUNX2 was most similar. Moreover, RUNX family genes exhibited relatively low expression in the brain, esophagus, liver, kidney, pancreas, and adrenal gland and relatively high expression in the fibroblasts, lungs, and blood (Figure 1E).
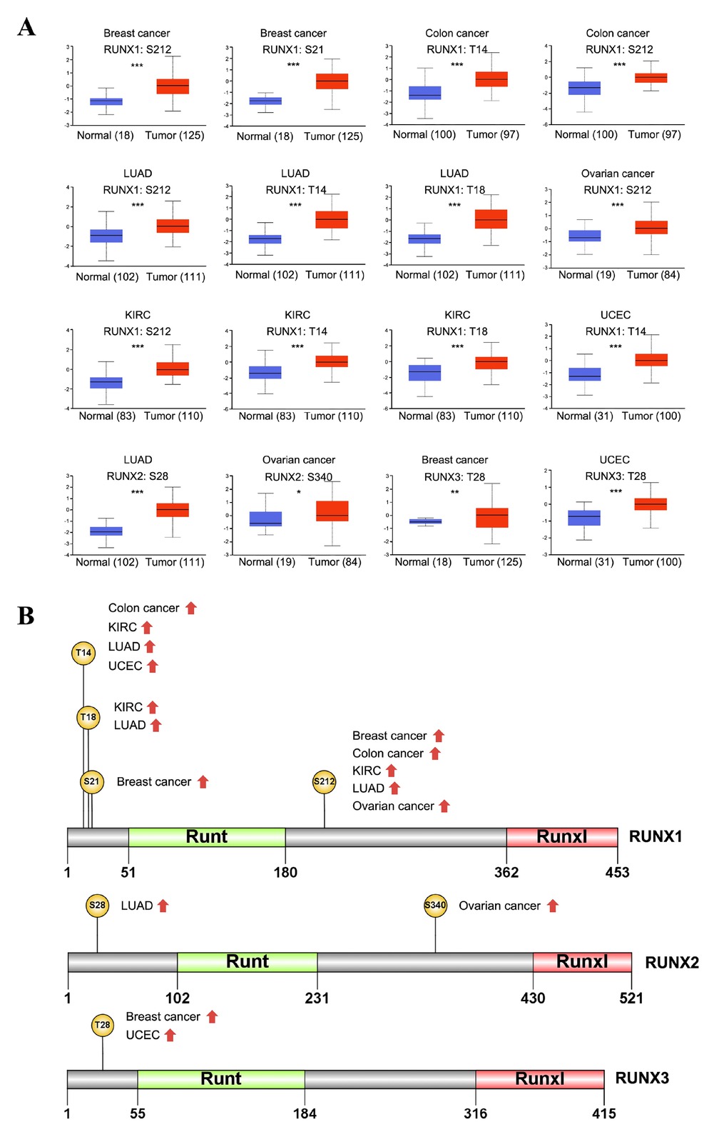
RUNX protein phosphorylation
In the CPTAC database, the phosphorylation levels at different RUNX residues showed consistent trends for all phosphorylation sites (Figure 2A). All phosphorylation sites are located outside the Runt and RunxI domains (Figure 2B). To analyze CPTAC-identified phosphorylation of RUNX family proteins, the PhosphoNET database (www.phosphonet.ca) was used to analyze the evolutionary conservation of these phosphorylation sites. The most functionally important phosphosites are expected to be highly conserved. Importantly, with the exception of the T28 residue of RUNX3, all other phosphorylated residues have been identified in mammals. However, the highly conserved T14 and T18 residues of RUNX1 might have an important role in various cancers. Meanwhile, upon considering the influence of the neighboring phosphosites, the Kinase Predictor module identified extracellular regulated protein kinases 1 (ERK1) and ERK2 as the proteins that are most likely to phosphorylate all of the residues described above.

Phosphorylation analysis of RUNX proteins in different tumors. (A) Box plots show the phosphorylation sites in RUNX proteins that are positively associated with different cancers. (B) The RUNX protein schematic shows phosphoprotein sites with positive results. *P < 0.05, **P < 0.01, and ***P < 0.001. KIRC: kidney renal clear cell carcinoma; LUAD: lung adenocarcinoma; UCEC: uterine corpus endometrial carcinoma.
Survival analysis
In GEPIA2, we analyzed the effect of RUNX family members on the OS and DFS of 33 cancers. With the exception of BRCA, upregulation of RUNX1 was associated with a poor prognosis and was significantly associated with poor OS and DFS (Figure 3A). Similarly, RUNX2 exhibited consistently high pan-cancer expression and was associated with poor prognosis (Figure 3B). Meanwhile, RUNX3 expression was noticeably different from that of RUNX1 and RUNX2 in that it was associated with significant survival outcomes only in individual cancers (Figure 3C). The pan-cancer survival heatmap revealed that brain lower-grade glioma (LGG) exhibited significant, and consistent, survival outcomes in RUNX family analysis (Figure 3D). High RUNX1 and RUNX2 was associated with poor uveal melanoma (UVM) prognosis. Moreover, pan-renal cancer analysis suggested that high RUNX1 and RUNX2 expression was associated with poor prognosis (Figure 3D).

RUNX-associated survival analyses. Positive association of (A) RUNX1, (B) RUNX2, and (C) RUNX3 with OS and DFS. (D) The pan-cancer survival landscape of RUNX genes. OS: overall survival; DFS: disease-free survival; BRCA: breast carcinoma; CESC: cervical squamous cell carcinoma and endocervical adenocarcinoma; COAD: colon adenocarcinoma; GBM: glioblastoma multiforme; KIRC: kidney renal clear cell carcinoma; KIRP: kidney renal papillary cell carcinoma; LGG: lower-grade glioma; UVM: uveal melanoma; BRCA: breast carcinoma; CESC: cervical squamous cell carcinoma and endocervical adenocarcinoma; COAD: colon adenocarcinoma; GBM: glioblastoma multiforme; KIRC: kidney renal clear cell carcinoma; STAD: stomach adenocarcinoma; BLCA: bladder urothelial carcinoma; KICH: kidney chromophobe; SKCM: skin cutaneous melanoma; DLBC: lymphoid neoplasm diffuse large B-cell lymphoma; ESCA: esophageal carcinoma; HNSC: head and neck squamous cell carcinoma; LAML: acute myeloid leukemia; LIHC: liver hepatocellular carcinoma; LUAD: lung adenocarcinoma; LUSC: lung squamous cell carcinoma; PAAD: pancreatic adenocarcinoma; PRAD: prostate adenocarcinoma; TGCT: testicular germ cell tumors; THCA: thyroid carcinoma; THYM: thymoma; UCEC: uterine corpus endometrial carcinoma.
Genetic alteration summary analysis
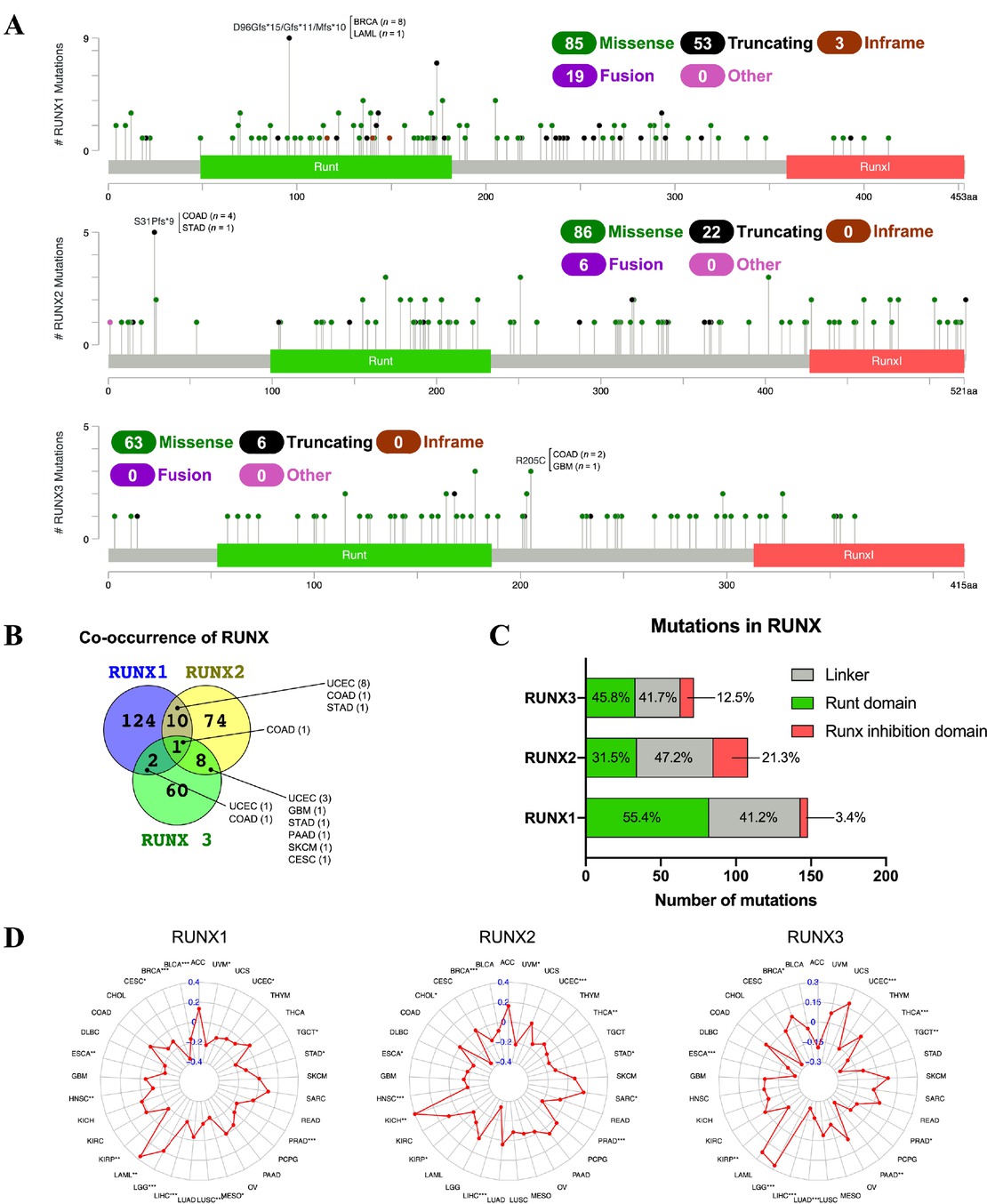
RUNX1 had the highest alteration frequency in LAML, with an approximate 10% mutation frequency and 4% gene fusion. Further, RUNX1 had the second highest alteration frequency in ESCA, with >6% deep deletion (Figure 4A). Meanwhile, RUNX2 had the highest alteration frequency in ESCA, with up to 6% amplification. Indeed, among the 33 cancer types, genetic alterations in RUNX2 were primarily associated with amplification (Figure 4B). However, although the overall genetic alteration frequency of RUNX3 was lower than those of RUNX1 and RUNX2, it had the highest alteration frequency (<4%) in skin cutaneous melanoma (SKCM; Figure 4C).

Pan-cancer genetic alterations in RUNX genes. Bar graphs showing the frequencies of genetic alteration in (A) RUNX1, (B) RUNX2, and (C) RUNX3 genes. Relationship between the genetic alteration and expression of (D) RUNX1 in LAML, ESCA, and UCEC and (E) RUNX2 in ESCA, STAD, and UCEC. *P < 0.05, **P < 0.01, ***P < 0.001. LAML: acute myeloid leukemia; ESCA: esophageal carcinoma; UCEC: uterine corpus endometrial carcinoma; STAD: stomach adenocarcinoma; ns: not significant (P > 0.05); BRCA: breast carcinoma; BLCA: bladder urothelial carcinoma; COAD: colon adenocarcinoma; UVM: uveal melanoma; LUSC: lung squamous cell carcinoma; CESC: cervical squamous cell carcinoma and endocervical adenocarcinoma; LUAD: lung adenocarcinoma; HNSC: head and neck squamous cell carcinoma; SKCM: skin cutaneous melanoma; THYM: thymoma; TGCT: testicular germ cell tumors; PRAD: prostate adenocarcinoma; PAAD: pancreatic adenocarcinoma; GBM: glioblastoma multiforme; KIRC: kidney renal clear cell carcinoma; LGG: lower-grade glioma; KIRP: kidney renal papillary cell carcinoma; DLBC: lymphoid neoplasm diffuse large B-cell lymphoma; KICH: kidney chromophobe; LIHC: liver hepatocellular carcinoma; THCA: thyroid carcinoma; READ: rectum adenocarcinoma; UCS: uterine carcinosarcoma; OV: ovarian serous cystadenocarcinoma; SARC: sarcoma; ACC: adrenocortical carcinoma; PCPG: pheochromocytoma and paraganglioma; CHOL: cholangiocarcinoma; MESO: mesothelioma.
Using the data in cBioPortal, we further analyzed cancers with a relatively high frequency of single-type genetic alteration. We found that missense mutations caused an increase in RUNX1 expression in LAML samples (Figure 4D). Although deep deletion in ESCA caused a decrease in RUNX2 expression (Figure 4D), there was no significant change in RUNX1 expression (Figure 1D). Meanwhile, in UCEC, genetic alterations in the RUNX family ranked among the top five, of which RUNX1 and RUNX2 accounted for approximately 5%; however, this did not affect the RUNX family gene expression (Figure 4D, E). ESCA and STAD, which are similar in terms of anatomical structure, also exhibited RUNX2 amplification; however, this did not contribute to an increase in RUNX2 expression (Figure 4E).
Mutation analysis
Using the “Mutations” module in the cBioPortal, we depicted all mutation sites in the RUNX family and annotated the hotspots. More truncating mutations were identified in RUNX1 than in RUNX2 and RUNX3, while the D96 site marked by the hotspot in the Runt domain had nine frameshift mutations, including eight insertions and one deletion among eight BRCA cases and one LAML case (Figure 5A). The hotspot in RUNX2 was S31Pfs*9 comprising five frameshift deletion samples, including four COAD patients and one STAD patient (Figure 5B). In RUNX3, which had the lowest mutation frequency, a missense mutation of the hotspot R205C was found in two COAD patients and one GBM patient (Figure 5A). The co-occurrence of mutations was primarily observed in patients with RUNX2 mutations. Only one COAD patient exhibited mutations in RUNX1, RUNX2, and RUNX3. Meanwhile, 12 patients with UCEC exhibited RUNX family co-mutations, which was the most frequent among all cancers (Figure 5B).

RUNX mutations in cancer. (A) Pan-cancer amino acid mutations in RUNX in TCGA. Hotspot mutations are indicated. (B) Co-occurrence of RUNX mutations. (C) The distribution frequency of mutations in the domains of each RUNX family protein. (D) Correlation between the expression of RUNX genes and TMB. *P < 0.05, **P < 0.01, and ***P < 0.001. TCGA: The Cancer Genome Atlas; TMB: tumor mutation burden; COAD: colon adenocarcinoma; STAD: stomach adenocarcinoma; GBM: glioblastoma multiforme; UCEC: uterine corpus endometrial carcinoma; PAAD: pancreatic adenocarcinoma; SKCM: skin cutaneous melanoma; CESC: cervical squamous cell carcinoma and endocervical adenocarcinoma; UVM: uveal melanoma; THYM: thymoma; THCA: thyroid carcinoma; TGCT: testicular germ cell tumors; PRAD: prostate adenocarcinoma; LUSC: lung squamous cell carcinoma; LUAD: lung adenocarcinoma; LIHC: liver hepatocellular carcinoma; LGG: lower-grade glioma; LAML: acute myeloid leukemia; KIRP: kidney renal papillary cell carcinoma; KIRC: kidney renal clear cell carcinoma; KICH: kidney chromophobe; HNSC: head and neck squamous cell carcinoma; GBM: glioblastoma multiforme; ESCA: esophageal carcinoma; DLBC: lymphoid neoplasm diffuse large B-cell lymphoma; BRCA: breast carcinoma; BLCA: bladder urothelial carcinoma; ACC: adrenocortical carcinoma; UCS: uterine carcinosarcoma; SARC: sarcoma; MESO: mesothelioma; READ: rectum adenocarcinoma; PCPG: pheochromocytoma and paraganglioma; OV: ovarian serous cystadenocarcinoma; CHOL: cholangiocarcinoma.
The distribution of mutation sites in the protein domain revealed significantly more mutations in the Runt domain than in the RunxI domain in the RUNX family proteins. Specifically, the mutation rate in the Runx1 domain exceeded 55%, while that in the RunxI domain was <5% (Figure 5C). Although a higher correlation was observed in individual cancers, the expression of RUNX family genes was consistently negatively correlated only with TMB in ESCA, KIRP, LIHC, PRAD, and UCEC. The correlation between BRCA and LAML with RUNX1 was approximately −0.4 and 0.4, respectively. Meanwhile, the TMB of kidney chromophobe (KICH) was only significantly correlated (0.4) with RUNX2, whereas RUNX3 was associated with the least tumors significantly correlated with TMB (Figure 5D).
Fusion gene
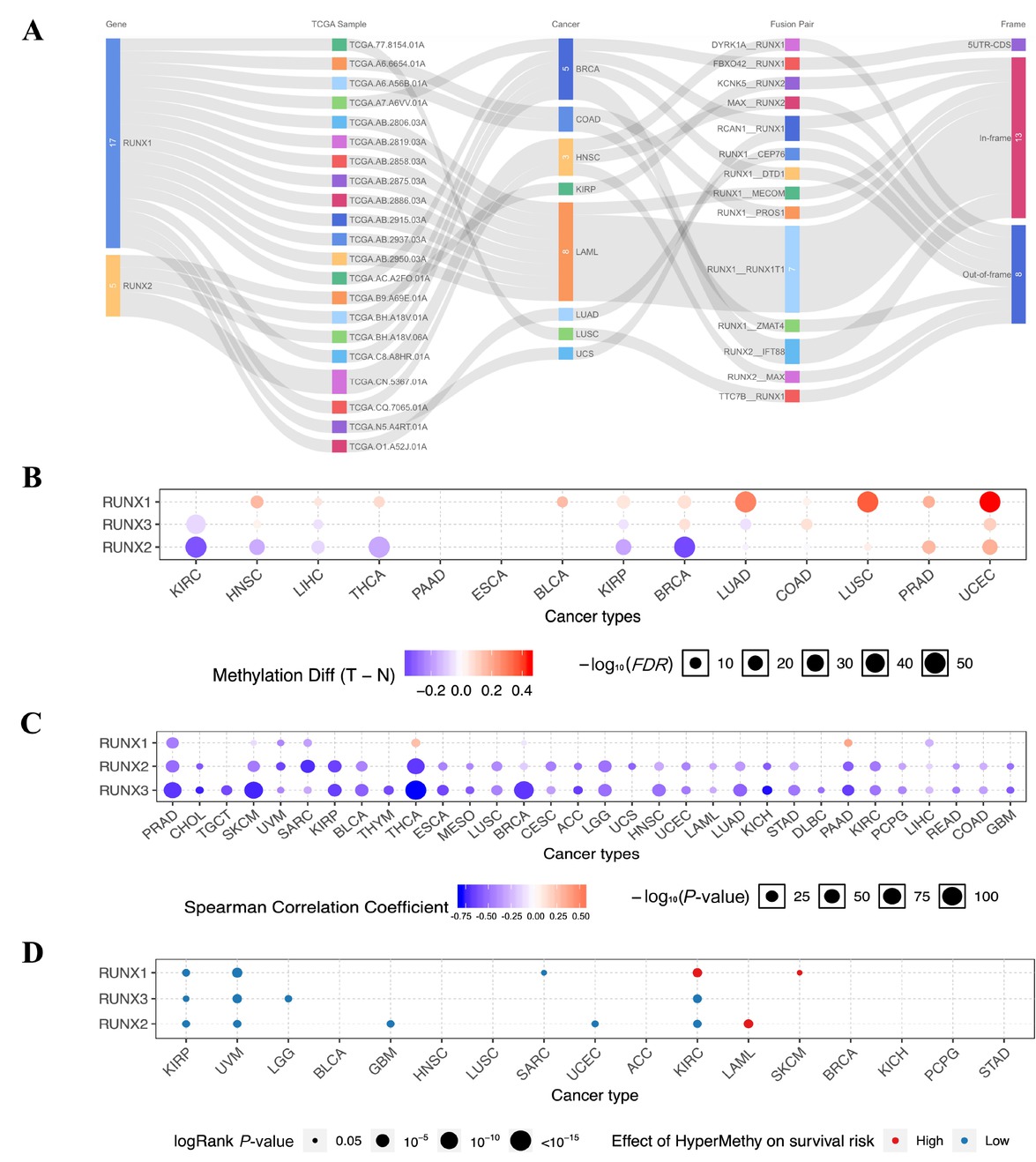
Gene fusion is closely associated with the occurrence and development of various diseases, especially cancer, and is even the direct cause of certain cancers.[24] Hence, we used the Sankey diagram to identify all fusion genes of the RUNX family in TCGA. A total of 17 cases of RUNX1 fusion genes, including eight LAML cases, of which seven comprised the RUNX1–RUNX1T1 fusion, which is a high-frequency chromosomal alteration in LAML (Figure 6A) and plays an important role in LAML development.[25]

Pan-cancer fusion gene and methylation analysis of RUNX. (A) Fusion gene analysis of RUNX in cancer. (B) Differential methylation bubble plot showing changes in RUNX methylation between tumor and normal samples for each cancer type. Blue points represent reduced methylation in tumors; red points represent increased methylation in tumors; the deeper the color, the higher the difference; point size represents significance; bigger the point, higher the significance. (C) Pearson correlation between methylation and RUNX mRNA expression. Blue points represent negative correlations; red points represent positive correlations; the deeper the color, the greater the correlation. (D) Survival difference between individuals with hypermethylated and hypomethylated RUNX genes. Only genes with a significant log P-value (≤0.05) are shown in the figure. The red point indicates the high risk of the high-methylation group; the blue point indicates the low risk of the high-methylation group; BRCA: breast carcinoma; COAD: colon adenocarcinoma; HNSC: head and neck squamous cell carcinoma; KIRP: kidney renal papillary cell carcinoma; LAML: acute myeloid leukemia; LUAD: lung adenocarcinoma; LUSC: lung squamous cell carcinoma; KIRC: kidney renal clear cell carcinoma; LIHC: liver hepatocellular carcinoma; THCA: thyroid carcinoma; PAAD: pancreatic adenocarcinoma; ESCA: esophageal carcinoma; BLCA: bladder urothelial carcinoma; PRAD: prostate adenocarcinoma; UCEC: uterine corpus endometrial carcinoma; TGCT: testicular germ cell tumors; SKCM: skin cutaneous melanoma; UVM: uveal melanoma; THYM: thymoma; CESC: cervical squamous cell carcinoma and endocervical adenocarcinoma; LGG: lower-grade glioma; KICH: kidney chromophobe; STAD: stomach adenocarcinoma; DLBC: lymphoid neoplasm diffuse large B-cell lymphoma; GBM: glioblastoma multiforme; ACC: adrenocortical carcinoma; UCS: uterine carcinosarcoma; SARC: sarcoma; MESO: mesothelioma; READ: rectum adenocarcinoma; PCPG: pheochromocytoma and paraganglioma; CHOL: cholangiocarcinoma.
DNA methylation analysis
We used the online tool GSCALite to conduct a rough methylation analysis. The methylation level of RUNX family genes significantly differed between the tumor and normal samples. In particular, the methylation level of RUNX1 increased significantly in LUAD, lung squamous cell carcinoma (LUSC), and UCEC. Indeed, lung cancer epigenetic changes are important factors in its occurrence and development.[26,27] Meanwhile, RUNX2 methylation was significantly reduced in KIRC and BRCA (Figure 6B). Moreover, a significant and negative correlation was detected between methylation and RUNX2 and RUNX3 expression (Figure 6C). Additionally, survival risk analysis revealed a consistent trend of high methylation and low-risk RUNX family genes in KIRP and UVM (Figure 6D).
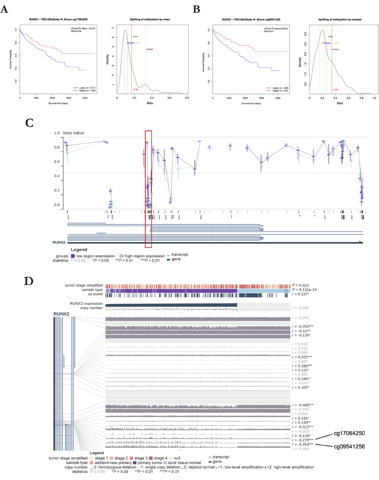
Our results, combined with those of previous transcriptome analyses, revealed that RUNX2 was overex-pressed in KIRC (Figure 1D), possibly due to decreased methylation, which may lead to tumorigenesis and poor prognosis (Figure 6B, D). Moreover, according to the “All cancers” module in MethSurv, which provides the results of Cox proportional-hazards analysis, among the methylation probes near the TSS of RUNX2 in KIRC, cg09541256 and cg17064250 – grouped according to the best split – showed a poor prognosis in the hypomethylation groups (Figure 7A, B). Meanwhile, MEXPRESS further revealed that of the 480 KIRC samples, some transcripts with high RUNX2 expression had lower methylation upstream of TSS (Figure 7C). Moreover, a significant negative correlation between cg09541256 and cg17064250 methylation and RUNX2 mRNA expression was observed (Figure 7D).

Analysis of the methylation probes, cg17064250 and cg09541256, upstream of the RUNX2 TSS in KIRC. Survival analysis and distribution of the methylation level of the RUNX2 probes, (A) cg17064250 and (B) cg09541256, in KIRC. (C) A schematic representing the relationship between the methylation level of all RUNX2 probes and the expression of RUNX2. The red box marked the methylation level in the upstream of RUNX2 TSS. (D) The upstream probes, cg17064250 and cg09541256, of the RUNX2 partial transcript TSS exhibit a significant negative correlation with RUNX2 expression. *P < 0.05, **P < 0.01, and ***P < 0.001. TSS: transcription start site; KIRC: kidney renal clear cell carcinoma.
RUNX and its epigenetic regulators
RUNX genes exhibited significant positive correlations with many epigenetic regulators, suggesting that RUNX genes and epigenetic regulators interact with each other or have a regulatory relationship. Among the RUNX genes, RUNX1 had the highest correlation with epigenetic modifiers. In lymphoid neoplasm diffuse large B-cell lymphoma (DLBC), RUNX genes and epigenetic modifiers were more highly correlated than in other malignant tumors. Moreover, most of these epigenetic modifiers were found related to transcription activation (Figure 8). The co-expression of RUNX genes and epigenetic regulation provide a basis for further research on specific tumors.

Co-expression of RUNX genes and epigenetic regulators. *P < 0.05, **P < 0.01, and ***P < 0.001. BLCA: bladder urothelial carcinoma; BRCA: breast carcinoma; CESC: cervical squamous cell carcinoma and endocervical adenocarcinoma; COAD: colon adenocarcinoma; DLBC: lymphoid neoplasm diffuse large B-cell lymphoma; ESCA: esophageal carcinoma; GBM: glioblastoma multiforme; HNSC: head and neck squamous cell carcinoma; KICH: kidney chromophobe; KIRC: kidney renal clear cell carcinoma; KIRP: kidney renal papillary cell carcinoma; LAML: acute myeloid leukemia; LGG: lower-grade glioma; LIHC: liver hepatocellular carcinoma; LUAD: lung adenocarcinoma; LUSC: lung squamous cell carcinoma; PAAD: pancreatic adenocarcinoma; PRAD: prostate adenocarcinoma; SKCM: skin cutaneous melanoma; STAD: stomach adenocarcinoma; TGCT: testicular germ cell tumors; THCA: thyroid carcinoma; THYM: thymoma; UCEC: uterine corpus endometrial carcinoma; UVM: uveal melanoma; CHOL: cholangiocarcinoma; MESO: mesothelioma; OV: ovarian serous cystadenocarcinoma; PCPG: pheochromocytoma and paraganglioma; READ: rectum adenocarcinoma; SARC: sarcoma; UCS: uterine carcinosarcoma.
RUNX gene-related cancer pathways
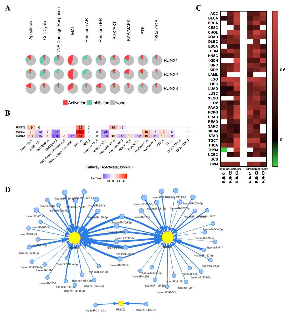
Following the pan-cancer pathway analysis of RUNX family genes, the global percentage data revealed that the EMT pathway was activated, not inhibited (Figure 9A). Moreover, the heatmap revealed that 50% of the cancers have EMT related to RUNX2 (Figure 9B).
![Figure 9 The pan-cancer pathway and miRNA network of RUNX genes. (A) Pathway activity showing the overall influence of RUNX on the tumorigenesis pathway in 32 cancer types ([the number of activated or inhibited cancers/32] × 100%). (B) Heatmap showing RUNX proteins that are functional (inhibited or activated) in at least five cancer types. Pathway_A (red) represents the percentage of cancers whose pathways can be activated by a given gene; pathway_I (blue) represents the percentage of cancers whose pathways can be inhibited by a given gene. (C) Correlation between RUNX genes and immune and stroma infiltration scores. (D) The pan-cancer miRNA network regulating RUNX genes. Edge width is defined by the absolute value of the correlation coefficient. BLCA: bladder urothelial carcinoma; BRCA: breast carcinoma; CESC: cervical squamous cell carcinoma and endocervical adenocarcinoma; COAD: colon adenocarcinoma; DLBC: lymphoid neoplasm diffuse large B-cell lymphoma; ESCA: esophageal carcinoma; GBM: glioblastoma multiforme; HNSC: head and neck squamous cell carcinoma; KICH: kidney chromophobe; KIRC: kidney renal clear cell carcinoma; KIRP: kidney renal papillary cell carcinoma; LAML: acute myeloid leukemia; LGG: lower-grade glioma; LIHC: liver hepatocellular carcinoma; LUAD: lung adenocarcinoma; LUSC: lung squamous cell carcinoma; PAAD: pancreatic adenocarcinoma; PRAD: prostate adenocarcinoma; SKCM: skin cutaneous melanoma; STAD: stomach adenocarcinoma; TGCT: testicular germ cell tumors; THCA: thyroid carcinoma; THYM: thymoma; UCEC: uterine corpus endometrial carcinoma; UVM: uveal melanoma; CHOL: cholangiocarcinoma; MESO: mesothelioma; OV: ovarian serous cystadenocarcinoma; PCPG: pheochromocytoma and paraganglioma; READ: rectum adenocarcinoma; SARC: sarcoma; UCS: uterine carcinosarcoma.](/document/doi/10.2478/jtim-2022-0013/asset/graphic/j_jtim-2022-0013_fig_009.jpg)
The pan-cancer pathway and miRNA network of RUNX genes. (A) Pathway activity showing the overall influence of RUNX on the tumorigenesis pathway in 32 cancer types ([the number of activated or inhibited cancers/32] × 100%). (B) Heatmap showing RUNX proteins that are functional (inhibited or activated) in at least five cancer types. Pathway_A (red) represents the percentage of cancers whose pathways can be activated by a given gene; pathway_I (blue) represents the percentage of cancers whose pathways can be inhibited by a given gene. (C) Correlation between RUNX genes and immune and stroma infiltration scores. (D) The pan-cancer miRNA network regulating RUNX genes. Edge width is defined by the absolute value of the correlation coefficient. BLCA: bladder urothelial carcinoma; BRCA: breast carcinoma; CESC: cervical squamous cell carcinoma and endocervical adenocarcinoma; COAD: colon adenocarcinoma; DLBC: lymphoid neoplasm diffuse large B-cell lymphoma; ESCA: esophageal carcinoma; GBM: glioblastoma multiforme; HNSC: head and neck squamous cell carcinoma; KICH: kidney chromophobe; KIRC: kidney renal clear cell carcinoma; KIRP: kidney renal papillary cell carcinoma; LAML: acute myeloid leukemia; LGG: lower-grade glioma; LIHC: liver hepatocellular carcinoma; LUAD: lung adenocarcinoma; LUSC: lung squamous cell carcinoma; PAAD: pancreatic adenocarcinoma; PRAD: prostate adenocarcinoma; SKCM: skin cutaneous melanoma; STAD: stomach adenocarcinoma; TGCT: testicular germ cell tumors; THCA: thyroid carcinoma; THYM: thymoma; UCEC: uterine corpus endometrial carcinoma; UVM: uveal melanoma; CHOL: cholangiocarcinoma; MESO: mesothelioma; OV: ovarian serous cystadenocarcinoma; PCPG: pheochromocytoma and paraganglioma; READ: rectum adenocarcinoma; SARC: sarcoma; UCS: uterine carcinosarcoma.
ESTIMATE scored the pan-cancer stroma and immune invasion levels based on TCGA transcript data, while Pearson correlation analysis was performed using the obtained score and the expression level of the RUNX family genes. The heatmap showed a significant (P < 0.05) correlation between the RUNX family genes and pan-cancer stroma and immune scores (Figure 9C). That is, the immune and stromal scores in most cancers were positively correlated with RUNX gene expression, possibly indicating that RUNX correlates with tumor purity. A major component of the stroma is cancer-associated fibroblasts (CAFs) that mediate EMT.[28]
miRNA network in RUNX
Using GSCALite, we predicted totally 51 miRNAs potentially targeting the 3′-untranslated region (3′-UTR) of RUNX transcripts. Pan-cancer analysis revealed that miRNAs potentially inhibit RUNX1 and RUNX2 expression more than RUNX3 expression. Specifically, RUNX1 and RUNX2 were both inhibited by six miRNAs, namely, hsa-miR-30a-5p, hsa-miR-30b-5p, hsa-miR-30c-5p, hsa-miR-30d-5p, hsa-miR-30e-5p, and hsa-miR-338-5p (Figure 9D). In osteogenic differentiation, DGCR5 upregulated RUNX2 through miR-30d-5p.[29] Meanwhile, in giant cell bone tumor, miR-30a inhibited osteolysis by targeting RUNX2.[30]
Targeted RUNX genes
In Harmonizome, the four target gene sets selected included putative target genes that had been verified, manually collected, predicted by the TF motif, and enriched based on high-throughput data, such as ChIP-seq. We selected genes contained in three or four gene sets as candidate target genes of the RUNX protein (Figure 10A). Among the RUNX proteins, RUNX3 was excluded from subsequent analysis due to the lack of relevant data. The correlation analysis suggested that 74 RUNX1 target genes and 27 RUNX2 target genes were potentially involved in regulatory mechanisms in various cancers (Figure 10B, C). In particular, the correlation between MMP14 and RUNX1 in PAAD reached 0.84 (Figure 10B), suggesting a possible direct regulatory relationship. Moreover, in GBM, a strong correlation was observed between RAB27A and RUNX2, reaching nearly 0.78 (Figure 10C).

The transcriptional regulatory genes of RUNX proteins. (A) Genes appearing in at least three target gene sets are defined as candidate targets of RUNX genes. The white dashed line delineates candidate target genes in the Venn diagram. Pan-cancer heatmap showing the correlation between candidate target genes and (B) RUNX1 and (C) RUNX2. *P < 0.05, **P < 0.01, and ***P < 0.001. BLCA: bladder urothelial carcinoma; BRCA: breast carcinoma; CESC: cervical squamous cell carcinoma and endocervical adenocarcinoma; COAD: colon adenocarcinoma; DLBC: lymphoid neoplasm diffuse large B-cell lymphoma; ESCA: esophageal carcinoma; GBM: glioblastoma multiforme; HNSC: head and neck squamous cell carcinoma; KICH: kidney chromophobe; KIRC: kidney renal clear cell carcinoma; KIRP: kidney renal papillary cell carcinoma; LAML: acute myeloid leukemia; LGG: lower-grade glioma; LIHC: liver hepatocellular carcinoma; LUAD: lung adenocarcinoma; LUSC: lung squamous cell carcinoma; PAAD: pancreatic adenocarcinoma; PRAD: prostate adenocarcinoma; SKCM: skin cutaneous melanoma; STAD: stomach adenocarcinoma; TGCT: testicular germ cell tumors; THCA: thyroid carcinoma; THYM: thymoma; UCEC: uterine corpus endometrial carcinoma; UVM: uveal melanoma.
Discussion
RUNX proteins are highly conserved TFs that play a role in blood and blood-related cell lineages during both the developmental and adult life stages.[31] Abnormally expressed RUNX genes have been observed in various cancers and have been shown to play a key role in carcinogenesis in some, while eliciting a tumor-suppressor effect in other cancer types.[5] Our research focused on the pan-cancer abnormal changes in RUNX genes, revealing that abnormal RUNX expression is associated with the prognosis of a variety of cancers. In particular, RUNX1 was overexpressed in cervical squamous cell carcinoma and endocervical adenocarcinoma (CESC), COAD, GBM, KIRC, and KIRP, with high expression found to be associated with a worse prognosis. In contrast, RUNX2 overexpression is only associated with a poor prognosis in bladder urothelial carcinoma (BLCA) and KIRC. Meanwhile, RUNX3 exhibited a paradoxical association with prognosis, that is, its downregulation was associated with poor prognosis in BRCA and LIHC, while its upregulation was associated with poor prognosis in LAML and SKCM. Moreover, results from the total protein analysis in the six cancers were inconsistent with the transcriptome data, with RUNX3 exhibiting an opposite trend in LUAD. Additionally, comprehensive analysis of protein phosphorylation, genetic alteration, DNA methylation, co-expression with epigenetic regulators, and miRNA networks revealed the potential carcinogenic mechanism of RUNX genes.
High-throughput data obtained from pan-cancer gene analysis has revealed that TFs with powerful biological functions were hot genes. For instance, MYC is a unique oncogene in human cancers and its alterations are mutually exclusive to PIK3CA, PTEN, APC, or BRAF.[32] Moreover, NFE2L2 has been identified as a potential pan-cancer prognostic biomarker that is associated with immune infiltration.[33] Similarly, TFAP4 is abnormally expressed in most malignancies and is closely associated with OS as well as the degree of tumor infiltration.[34] While these studies were all performed with a single TF target, the current study assessed three TFs of the RUNX family. Moreover, we have carried out in-depth analysis of proteins, DNA methylation, and so on. Finally, we verified that RUNX2 is significantly overexpressed and associated with poor prognosis in KIRC and BLCA. These findings agree with those of previous studies that reported RUNX2 as being associated with cancer progression.[35,36]
TCGA contains data for 33 types of cancer, which can be further divided based on the source of the organ system or histopathologic classification.[37] Pan-squamous cell carcinoma (PSCC) arises from the epithelia of the aerodigestive and genitourinary tracts and includes LUSC, HNSC, ESCA, CESC, and BLCA.[38] RUNX mRNAs were independently overexpressed in four of the five PSCCs, while ESCA and HNSC were overexpressed in all. Moreover, RUNX3 was downregulated in five cancers, including BRCA, COAD, LIHC, LUAD, and thyroid carcinoma (THCA), which are all adenocarcinomas or found in organs with secretory functions. Meanwhile, in PRAD, both RUNX1 and RUNX2 were downregulated. Therefore, identifying these similarities and differences in RUNX gene expression within different cancers – originating from different tissues and with different pathological characteristics – may pave the way for future studies on RUNX genes.
Phosphorylation is a ubiquitous posttranslational modification that, in cancer, can regulate cell proliferation, differentiation, apoptosis, and other functions. In fact, specific phosphorylation sites are recognized as potential therapeutic targets.[39, 40, 41] Most phosphorylation sites reported in RUNX1, including the S21 residue, are modified to activate transcriptional activity.[42] Additionally, we found increased phosphorylation levels of RUNX1 (T14, T18, and S212) in a variety of cancers. For instance, RUNX2 S319 phosphorylation – a potential diagnostic and therapeutic target – was closely associated with the occurrence and progression of PRAD.[43] Moreover, S28 and S340 residues in RUNX2 are potential therapeutic targets as they have previously been shown to regulate the transcriptional activity of RUNX2.[44] Phosphorylation can regulate the ubiquitination and degradation of proteins;[45,46] hence, the preservation and activation of RUNX protein functions may also be related to this mechanism.
Point mutations in RUNX1 and RUNX1–RUNX1T1 fusions are common and critical pathogenic mechanisms in LAML and are related to patient prognosis.[47] Our analysis of genetic alterations also revealed that RUNX1 mutation could result in increased RUNX1 expression. Moreover, RUNX1 expression was most related to the TMB of LAML pan-cancer, revealing a potential mechanism underlying RUNX1-mediated induction of LAML. In fact, all RUNX genes were overexpressed in LAML; however, survival analysis showed that only the high RUNX3 expression group had a worse prognosis in LAML. Interestingly, in LGG, RUNX genes showed a consistent trend in survival analysis (OS and DFS), that is, overexpression was associated with poor prognosis. However, RUNX mRNA was not overexpressed in LGG compared with that in healthy tissues. Therefore, the prognostic value of RUNX genes in LGG requires further exploration. RUNX1 genetic alteration in BRCA was the third most common among the 33 cancers, and it primarily comprised mutations. Eight of the nine truncating mutations at the D96 hotspot could be tagged to BRCA. Moreover, 12 cases of co-occurrence mutations were detected in RUNX genes in UCEC, the most frequent among all cancers. Moreover, in UCEC, the expression of all RUNX genes negatively correlated with TMB. There are a few studies on RUNX genes in UCEC, and these results may aid future research and treatment.
As dominant oncogenes or tumor suppressors, RUNX genes playing dual roles in cancer have garnered considerable research attention.[48] RUNX1 has been shown to inhibit cancer stem cell and tumor growth in BRCA, while also acting as a suppressor of EMT in normal and early-stage breast cancer cells. Meanwhile, RUNX2 has the opposite effect and is involved in a regulatory network that controls EMT.[49,50] This is consistent with the poor prognosis of the RUNX1 low-expression group, as well as the observed upregulation of RUNX2 mRNA and protein expression in BRCA. Approximately 1 million new cases of gastric cancer are reported worldwide each year.[51] RUNX2 has been reported as overexpressed in gastric cancer tissues and promotes metastasis by upregulating CXCR4.[52] In contrast, RUNX3 acts as a tumor suppressor in gastric cancer to inhibit tumor proliferation and metastasis.[53,54]
Most cancer-related reports on DNA methylation of RUNX genes are based on RUNX3 studies. DNA hypermethylation – responsible for a decrease in RUNX3 expression – is associated with lung cancer.[55] Hypermethylation in the promoter region may be an important cause of RUNX3 downregulation in ESCA.[56] Moreover, in breast cancer, hypermethylation of the RUNX3 promoter is considered a valuable marker.[57] Besides, DNA methylation of RUNX3 has also been reported in gastric cancer,[58] colorectal cancer,[59] and laryngeal squamous cell carcinoma.[60] This finding is also consistent with the results of our study in that the mRNA expression of RUNX3 negatively correlated with the DNA methylation level in most cancers. TFs themselves can be modified by methylation, a phenomenon that in turn regulates the expression of other genes. Meanwhile, TFs can bind to the distal enhancer, thereby enabling their demethylation. RUNX1 may function as a scaffold that binds to the enhancer elements in KIRC and GBM to regulate the expression of multiple genes.[61] However, in this study, our DNA methylation analysis – using GSCALite – did not involve the analysis of specific position probes within the gene; therefore, the results can only be presented based on the overall methylation level. Nevertheless, the methylation levels upstream of the RUNX2 promoter (cg09541256 and cg17064250) identified in our study are not only related to KIRC prognosis, but also to RUNX2 expression. Therefore, the activities of RUNX genes and DNA methylation constitute a potential pan-cancer carcinogenic mechanism.
Our results also suggested that RUNX is involved in co-expression relationships with many epigenetic regulators. Numerous modifiers are significantly related to RUNX genes in a variety of malignant tumors. Previous research has supported the interaction of RUNX proteins with epigenetic modifiers, such as histone deacetylases (HDACs),[62,63] the H3K4 methyltransferase in mixed-lineage leukemia (MLL; also known as KMT2A), and acetyltransferase E1A binding protein P300 (EP300).[64, 65, 66] RUNX proteins, as TFs, can recruit epigenetic modifiers to activate or repress transcription,[48] and the co-expression relationships with numerous epigenetic regulators revealed the potential coactivators or corepressors of RUNX proteins in terms of epigenetics.
RUNX proteins can mediate EMT through various signaling pathways, and their activity has been confirmed in various cancers.[5,67] Moreover, in our functional analysis, we observed that pan-cancer, RUNX proteins functioned by activating EMT. In our previous study, we also reported that RUNX2 promotes cancer progression by inducing EMT in renal cell carcinoma.[35] In TME, RUNX expression is related to the degree of immune and stromal infiltration in most cancers. This finding also revealed that RUNX proteins have potentially important roles in TME. Moreover, RUNX proteins contribute to the development of cytotoxic T cells and functioning of dendritic cells and macrophages.[68] CAFs, which account for the largest proportion of cells in the matrix, play a role in EMT.[28,69] In BLCA, we verified that RUNX2 is a CAF infiltration-related gene and significantly promotes cancer progression.[36] Moreover, the observed correlation between RUNX genes and the stromal score revealed that RUNX genes play a pivotal in CAFs.
We also conducted a comprehensive, multi-dimensional analysis of RUNX genes based on biological information. The robust role of RUNX genes in cancer is a cause for concern; however, the detailed mechanisms underlying the pan-cancer role of RUNX genes and their carcinogenic mechanism warrant further experimental exploration.
Conclusion
In summary, this pan-cancer analysis provides a relatively comprehensive understanding of the association of RUNX genes with cancers. The abnormal expression of RUNX genes causes a disturbance in many cancers and interferes with patient prognosis. Our results indicate that genetic alterations in RUNX genes and their co-expression with epigenetic regulators may be the underlying cause of certain cancers. Meanwhile, DNA methylation, miRNA network, and potential target gene analyses revealed the potential mechanisms underlying the abnormal expression and downstream regulation of RUNX genes. Hence, the role of RUNX genes in cancer warrants further in-depth exploration.
-
Data Sharing Statement
In results of RUNX protein phosphorylation and DNA methylation analysis, the details of conservation of RUNX protein phosphorylation sites and potential kinases and results of cox proportional-hazard analysis for all methylation probes of RUNX genes could be obtained by contacting the corresponding author.
-
Authors’ Contributions
Hou Y and Liu B proposed the study concept, designed the study, and drafted the manuscript. Liu B, Sun S, and Pan S collected, analyzed, and interpreted the data. All authors read and approved the final manuscript.
-
Source of Funding
The present study was supported by 345 Talent Project from Shengjing Hospital of China Medical University (No. M0312 and M0340), Doctoral Scientific Research Foundation of Liaoning Province (No. 2020-BS-120), and joint plan of research and development program of Liaoning Province (No. 2020JH 2/10300137).
-
Availability of Data and Materials
The datasets used and/or analyzed during the current study are available from UCSC Xena (https://xenabrowser.net/datapages/).
-
Conflict of Interest
The authors declare that the research was conducted in the absence of any commercial or financial relationships that could be construed as a potential conflict of interest.
References
1 Lambert SA, Jolma A, Campitelli LF, Das PK, Yin Y, Albu M, et al. The Human Transcription Factors. Cell 2018;172:650–65.10.1016/j.cell.2018.01.029Search in Google Scholar
2 Papavassiliou KA, Papavassiliou AG. Transcription Factor Drug Targets. J Cell Biochem 2016;117:2693–6.10.1002/jcb.25605Search in Google Scholar
3 Bushweller JH. Targeting transcription factors in cancer - from undruggable to reality. Nat Rev Cancer 2019;19:611–24.10.1038/s41568-019-0196-7Search in Google Scholar
4 Lambert M, Jambon S, Depauw S, David-Cordonnier MH. Targeting Transcription Factors for Cancer Treatment. Molecules 2018;23:1479.10.3390/molecules23061479Search in Google Scholar
5 Ito Y, Bae SC, Chuang LS. The RUNX family: developmental regulators in cancer. Nat Rev Cancer 2015;15:81–95.10.1038/nrc3877Search in Google Scholar
6 Chuang LS, Ito K, Ito Y. RUNX family: Regulation and diversification of roles through interacting proteins. Int J Cancer 2013;132:1260–71.10.1002/ijc.27964Search in Google Scholar
7 Kagoshima H, Shigesada K, Satake M, Ito Y, Miyoshi H, Ohki M, et al. The Runt domain identifies a new family of heteromeric transcriptional regulators. Trends Genet 1993;9:338–41.10.1016/0168-9525(93)90026-ESearch in Google Scholar
8 Tahirov TH, Inoue-Bungo T, Morii H, Fujikawa A, Sasaki M, Kimura K, et al. Structural analyses of DNA recognition by the AML1/Runx-1 Runt domain and its allosteric control by CBFbeta. Cell 2001;104:755–67.10.1016/S0092-8674(01)00271-9Search in Google Scholar
9 Fukushima-Nakase Y, Naoe Y, Taniuchi I, Hosoi H, Sugimoto T, Okuda T. Shared and distinct roles mediated through C-terminal subdomains of acute myeloid leukemia/Runt-related transcription factor molecules in murine development. Blood 2005;105:4298–307.10.1182/blood-2004-08-3372Search in Google Scholar PubMed
10 Sood R, Kamikubo Y, Liu P. Role of RUNX1 in hematological malignancies. Blood 2017;129:2070–82.10.1182/blood-2016-10-687830Search in Google Scholar PubMed PubMed Central
11 Villanueva F, Araya H, Briceño P, Varela N, Stevenson A, Jerez S, et al. The cancer-related transcription factor RUNX2 modulates expression and secretion of the matricellular protein osteopontin in osteosarcoma cells to promote adhesion to endothelial pulmonary cells and lung metastasis. J Cell Physiol 2019;234:13659–79.10.1002/jcp.28046Search in Google Scholar PubMed
12 Chen F, Chandrashekar DS, Varambally S, Creighton CJ. Pan-cancer molecular subtypes revealed by mass-spectrometry-based proteomic characterization of more than 500 human cancers. Nat Commun 2019;10:5679.10.1038/s41467-019-13528-0Search in Google Scholar PubMed PubMed Central
13 Tang Z, Kang B, Li C, Chen T, Zhang Z. GEPIA2: an enhanced web server for large-scale expression profiling and interactive analysis. Nucleic Acids Res 2019;47:W556–W560.10.1093/nar/gkz430Search in Google Scholar PubMed PubMed Central
14 Cerami E, Gao J, Dogrusoz U, Gross BE, Sumer SO, Aksoy BA, et al. The cBio cancer genomics portal: an open platform for exploring multidimensional cancer genomics data. Cancer Discov 2012;2:401–04.10.1158/2159-8290.CD-12-0095Search in Google Scholar PubMed PubMed Central
15 Liu CJ, Hu FF, Xia MX, Han L, Zhang Q, Guo AY. GSCALite: a web server for gene set cancer analysis. Bioinformatics 2018;34:3771–2.10.1093/bioinformatics/bty411Search in Google Scholar PubMed
16 Koch A, Jeschke J, Van Criekinge W, van Engeland M, De Meyer T. MEXPRESS update 2019. Nucleic Acids Res 2019;47:W561–W565.10.1093/nar/gkz445Search in Google Scholar PubMed PubMed Central
17 Modhukur V, Iljasenko T, Metsalu T, Lokk K, Laisk-Podar T, Vilo J. MethSurv: a web tool to perform multivariable survival analysis using DNA methylation data. Epigenomics 2018;10:277–88.10.2217/epi-2017-0118Search in Google Scholar PubMed
18 Feinberg AP, Koldobskiy MA, Göndör A. Epigenetic modulators, modifiers and mediators in cancer aetiology and progression. Nat Rev Genet 2016;17:284–99.10.1038/nrg.2016.13Search in Google Scholar PubMed PubMed Central
19 Allis CD, Berger SL, Cote J, Dent S, Jenuwien T, Kouzarides T, et al. New nomenclature for chromatin-modifying enzymes. Cell 2007;131:633–6.10.1016/j.cell.2007.10.039Search in Google Scholar PubMed
20 Jones PA. Functions of DNA methylation: islands, start sites, gene bodies and beyond. Nat Rev Genet 2012;13:484–92.10.1038/nrg3230Search in Google Scholar PubMed
21 Akbani R, Ng PK, Werner HM, Shahmoradgoli M, Zhang F, Ju Z, et al. A pan-cancer proteomic perspective on The Cancer Genome Atlas. Nat Commun 2014;5:3887.10.1038/ncomms4887Search in Google Scholar PubMed PubMed Central
22 Yoshihara K, Shahmoradgoli M, Martínez E, Vegesna R, Kim H, Torres-Garcia W, et al. Inferring tumour purity and stromal and immune cell admixture from expression data. Nat Commun 2013;4:2612.10.1038/ncomms3612Search in Google Scholar PubMed PubMed Central
23 Rouillard AD, Gundersen GW, Fernandez NF, Wang Z, Monteiro CD, McDermott MG, et al. The harmonizome: a collection of processed datasets gathered to serve and mine knowledge about genes and proteins. Database (Oxford) 2016;2016.10.1093/database/baw100Search in Google Scholar PubMed PubMed Central
24 Mertens F, Johansson B, Fioretos T, Mitelman F. The emerging complexity of gene fusions in cancer. Nat Rev Cancer 2015;15:371–81.10.1038/nrc3947Search in Google Scholar PubMed
25 Yun JW, Bae YK, Cho SY, Koo H, Kim HJ, Nam DH, et al. Elucidation of Novel Therapeutic Targets for Acute Myeloid Leukemias with RUNX1-RUNX1T1 Fusion. Int J Mol Sci 2019;20:1717.10.3390/ijms20071717Search in Google Scholar PubMed PubMed Central
26 Clementsen PF, Bodtger U, Konge L, Christiansen IS, Nessar R, Salih GN, et al. Diagnosis and staging of lung cancer with the use of one single echoendoscope in both the trachea and the esophagus: A practical guide. Endosc Ultrasound 2021;10:325–34.10.4103/EUS-D-20-00139Search in Google Scholar PubMed PubMed Central
27 Duruisseaux M, Esteller M. Lung cancer epigenetics: From knowledge to applications. Semin Cancer Biol 2018;51:116–28.10.1016/j.semcancer.2017.09.005Search in Google Scholar PubMed
28 Fiori ME, Di Franco S, Villanova L, Bianca P, Stassi G, De Maria R. Cancer-associated fibroblasts as abettors of tumor progression at the crossroads of EMT and therapy resistance. Mol Cancer 2019;18:70.10.1186/s12943-019-0994-2Search in Google Scholar PubMed PubMed Central
29 Wu ZH, Huang KH, Liu K, Wang GT, Sun Q. DGCR5 induces osteogenic differentiation by up-regulating Runx2 through miR-30d-5p. Biochem Biophys Res Commun 2018;505:426–31.10.1016/j.bbrc.2018.09.033Search in Google Scholar PubMed
30 Huang Q, Jiang Z, Meng T, Yin H, Wang J, Wan W, et al. MiR-30a inhibits osteolysis by targeting RunX2 in giant cell tumor of bone. Biochem Biophys Res Commun 2014;453:160–5.10.1016/j.bbrc.2014.09.076Search in Google Scholar PubMed
31 de Bruijn M, Dzierzak E. Runx transcription factors in the development and function of the definitive hematopoietic system. Blood 2017;129:2061–9.10.1182/blood-2016-12-689109Search in Google Scholar PubMed
32 Schaub FX, Dhankani V, Berger AC, Trivedi M, Richardson AB, Shaw R, et al. Pan-cancer Alterations of the MYC Oncogene and Its Proximal Network across the Cancer Genome Atlas. Cell Syst 2018;6:282–300.e2.10.1016/j.cels.2018.03.003Search in Google Scholar PubMed PubMed Central
33 Ju Q, Li X, Zhang H, Yan S, Li Y, Zhao Y. NFE2L2 Is a Potential Prognostic Biomarker and Is Correlated with Immune Infiltration in Brain Lower Grade Glioma: A Pan-Cancer Analysis. Oxid Med Cell Longev 2020;2020:3580719.10.1155/2020/3580719Search in Google Scholar PubMed PubMed Central
34 Liu JN, Kong XS, Sun P, Wang R, Li W, Chen QF. An integrated pan-cancer analysis of TFAP4 aberrations and the potential clinical implications for cancer immunity. J Cell Mol Med 2021;25:2082–97.10.1111/jcmm.16147Search in Google Scholar PubMed PubMed Central
35 Liu B, Liu J, Yu H, Wang C, Kong C. Transcription factor RUNX2 regulates epithelial‑mesenchymal transition and progression in renal cell carcinomas. Oncol Rep 2020;43:609–16.10.3892/or.2019.7428Search in Google Scholar PubMed
36 Liu B, Pan S, Liu J, Kong C. Cancer-associated fibroblasts and the related Runt-related transcription factor 2 (RUNX2) promote bladder cancer progression. Gene 2021;775:145451.10.1016/j.gene.2021.145451Search in Google Scholar PubMed
37 Hoadley KA, Yau C, Hinoue T, Wolf DM, Lazar AJ, Drill E, et al. Cell-of-Origin Patterns Dominate the Molecular Classification of 10,000 Tumors from 33 Types of Cancer. Cell 2018;173:291–304.e6.10.1016/j.cell.2018.03.022Search in Google Scholar PubMed PubMed Central
38 Campbell JD, Yau C, Bowlby R, Liu Y, Brennan K, Fan H, et al. Genomic, Pathway Network, and Immunologic Features Distinguishing Squamous Carcinomas. Cell Rep 2018;23:194–212.e196.10.1016/j.celrep.2018.03.063Search in Google Scholar PubMed PubMed Central
39 Singh V, Ram M, Kumar R, Prasad R, Roy BK, Singh KK. Phosphorylation: Implications in Cancer. Protein J 2017;36:1–6.10.1007/s10930-017-9696-zSearch in Google Scholar PubMed
40 Ashton TM, McKenna WG, Kunz-Schughart LA, Higgins GS. Oxidative Phosphorylation as an Emerging Target in Cancer Therapy. Clin Cancer Res 2018;24:2482–90.10.1158/1078-0432.CCR-17-3070Search in Google Scholar PubMed
41 Marmiroli S, Fabbro D, Miyata Y, Pierobon M, Ruzzene M. Phosphorylation, Signaling, and Cancer: Targets and Targeting. Biomed Res Int 2015;2015:601543.10.1155/2015/601543Search in Google Scholar PubMed PubMed Central
42 Goyama S, Huang G, Kurokawa M, Mulloy JC. Posttranslational modifications of RUNX1 as potential anticancer targets. Oncogene 2015;34:3483–92.10.1038/onc.2014.305Search in Google Scholar PubMed
43 Ge C, Zhao G, Li Y, Li H, Zhao X, Pannone G, et al. Role of Runx2 phosphorylation in prostate cancer and association with metastatic disease. Oncogene 2016;35:366–76.10.1038/onc.2015.91Search in Google Scholar PubMed PubMed Central
44 Selvamurugan N, Shimizu E, Lee M, Liu T, Li H, Partridge NC. Identification and characterization of Runx2 phosphorylation sites involved in matrix metalloproteinase-13 promoter activation. FEBS Lett 2009;583:1141–6.10.1016/j.febslet.2009.02.040Search in Google Scholar PubMed PubMed Central
45 Filipčík P, Curry JR, Mace PD. When Worlds Collide-Mechanisms at the Interface between Phosphorylation and Ubiquitination. J Mol Biol 2017;429:1097–113.10.1016/j.jmb.2017.02.011Search in Google Scholar PubMed
46 Swatek KN, Komander D. Ubiquitin modifications. Cell Res 2016;26:399– 422.10.1038/cr.2016.39Search in Google Scholar PubMed PubMed Central
47 Hornung R, Jurinovic V, Batcha AMN, Bamopoulos SA, Rothenberg-Thurley M, Amler S, et al. Mediation analysis reveals common mechanisms of RUNX1 point mutations and RUNX1/RUNX1T1 fusions influencing survival of patients with acute myeloid leukemia. Sci Rep 2018;8:11293.10.1038/s41598-018-29593-2Search in Google Scholar PubMed PubMed Central
48 Otálora-Otálora BA, Henríquez B, López-Kleine L, Rojas A. RUNX family: Oncogenes or tumor suppressors (Review). Oncol Rep 2019;42:3– 19.10.3892/or.2019.7149Search in Google Scholar
49 Hong D, Fritz AJ, Finstad KH, Fitzgerald MP, Weinheimer A, Viens AL, et al. Suppression of Breast Cancer Stem Cells and Tumor Growth by the RUNX1 Transcription Factor. Mol Cancer Res 2018;16:1952–64.10.1158/1541-7786.MCR-18-0135Search in Google Scholar PubMed PubMed Central
50 Fritz AJ, Hong D, Boyd J, Kost J, Finstaad KH, Fitzgerald MP, et al. RUNX1 and RUNX2 transcription factors function in opposing roles to regulate breast cancer stem cells. J Cell Physiol 2020;235:7261–72.10.1002/jcp.29625Search in Google Scholar PubMed PubMed Central
51 Hoibian S, Giovannini M, Autret A, Pesenti C, Bories E, Ratone JP, et al. Preoperative EUS evaluation of the response to neoadjuvant therapy for gastric and esophagogastric junction cancer is correlated with survival: A single retrospective study of 97 patients. Endosc Ultrasound 2021;10:103–10.10.4103/EUS-D-20-00073Search in Google Scholar PubMed PubMed Central
52 Zhou S, Zhang S, Wang L, Huang S, Yuan Y, Yang J, et al. BET protein inhibitor JQ1 downregulates chromatin accessibility and suppresses metastasis of gastric cancer via inactivating RUNX2/NID1 signaling. Oncogenesis 2020;9:33.10.1038/s41389-020-0218-zSearch in Google Scholar PubMed PubMed Central
53 Xue M, Chen LY, Wang WJ, Su TT, Shi LH, Wang L, et al. HOTAIR induces the ubiquitination of Runx3 by interacting with Mex3b and enhances the invasion of gastric cancer cells. Gastric Cancer 2018;21:756–64.10.1007/s10120-018-0801-6Search in Google Scholar PubMed
54 Yu J, Tian X, Chang J, Liu P, Zhang R. RUNX3 inhibits the proliferation and metastasis of gastric cancer through regulating miR-182/HOXA9. Biomed Pharmacother 2017;96:782–91.10.1016/j.biopha.2017.08.144Search in Google Scholar PubMed
55 Li QL, Kim HR, Kim WJ, Choi JK, Lee YH, Kim HM, et al. Transcriptional silencing of the RUNX3 gene by CpG hypermethylation is associated with lung cancer. Biochem Biophys Res Commun 2004;314:223–8.10.1016/j.bbrc.2003.12.079Search in Google Scholar PubMed
56 Tonomoto Y, Tachibana M, Dhar DK, Onoda T, Hata K, Ohnuma H, et al. Differential expression of RUNX genes in human esophageal squamous cell carcinoma: downregulation of RUNX3 worsens patient prognosis. Oncology 2007;73:346–56.10.1159/000135350Search in Google Scholar PubMed
57 Lau QC, Raja E, Salto-Tellez M, Liu Q, Ito K, Inoue M, et al. RUNX3 is frequently inactivated by dual mechanisms of protein mislocalization and promoter hypermethylation in breast cancer. Cancer Res 2006;66:6512– 20.10.1158/0008-5472.CAN-06-0369Search in Google Scholar PubMed
58 Chen W, Gao N, Shen Y, Cen JN. Hypermethylation downregulates Runx3 gene expression and its restoration suppresses gastric epithelial cell growth by inducing p27 and caspase3 in human gastric cancer. J Gastroenterol Hepatol 2010;25:823–31.10.1111/j.1440-1746.2009.06191.xSearch in Google Scholar PubMed
59 Mu WP, Wang J, Niu Q, Shi N, Lian HF. Clinical significance and association of RUNX3 hypermethylation frequency with colorectal cancer: a meta-analysis. Onco Targets Ther 2014;7:1237–45.10.2147/OTT.S62103Search in Google Scholar PubMed PubMed Central
60 Liu ZH, Liu JJ, Li SS, Yang XM. Association of RUNX3 Methylation with Clinical Outcome and Cell Migration/Invasion in Laryngeal Squamous Cell Carcinoma. Cancer Invest 2016;34:105–13.10.3109/07357907.2015.1104690Search in Google Scholar PubMed
61 Yao L, Shen H, Laird PW, Farnham PJ, Berman BP. Inferring regulatory element landscapes and transcription factor networks from cancer methylomes. Genome Biol 2015;16:105.10.1186/s13059-015-0668-3Search in Google Scholar PubMed PubMed Central
62 Westendorf JJ, Zaidi SK, Cascino JE, Kahler R, van Wijnen AJ, Lian JB, et al. Runx2 (Cbfa1, AML-3) interacts with histone deacetylase 6 and represses the p21(CIP1/WAF1) promoter. Mol Cell Biol 2002;22:7982–92.10.1128/MCB.22.22.7982-7992.2002Search in Google Scholar PubMed PubMed Central
63 Guo H, Friedman AD. Phosphorylation of RUNX1 by cyclin-dependent kinase reduces direct interaction with HDAC1 and HDAC3. J Biol Chem 2011;286:208–15.10.1074/jbc.M110.149013Search in Google Scholar PubMed PubMed Central
64 Huang G, Zhao X, Wang L, Elf S, Xu H, Zhao X, et al. The ability of MLL to bind RUNX1 and methylate H3K4 at PU.1 regulatory regions is impaired by MDS/AML-associated RUNX1/AML1 mutations. Blood 2011;118:6544–52.10.1182/blood-2010-11-317909Search in Google Scholar PubMed PubMed Central
65 Kitabayashi I, Aikawa Y, Nguyen LA, Yokoyama A, Ohki M. Activation of AML1-mediated transcription by MOZ and inhibition by the MOZ-CBP fusion protein. Embo j 2001;20:7184–96.10.1093/emboj/20.24.7184Search in Google Scholar PubMed PubMed Central
66 Aikawa Y, Nguyen LA, Isono K, Takakura N, Tagata Y, Schmitz ML, et al. Roles of HIPK1 and HIPK2 in AML1- and p300-dependent transcription, hematopoiesis and blood vessel formation. Embo j 2006;25:3955–65.10.1038/sj.emboj.7601273Search in Google Scholar PubMed PubMed Central
67 Voon DC, Thiery JP. The Emerging Roles of RUNX Transcription Factors in Epithelial-Mesenchymal Transition. Adv Exp Med Biol 2017;962:471– 89.10.1007/978-981-10-3233-2_28Search in Google Scholar PubMed
68 Seo W, Taniuchi I. The Roles of RUNX Family Proteins in Development of Immune Cells. Mol Cells 2020;43:107–13.Search in Google Scholar
69 Hu JL, Wang W, Lan XL, Zeng ZC, Liang YS, Yan YR, et al. CAFs secreted exosomes promote metastasis and chemotherapy resistance by enhancing cell stemness and epithelial-mesenchymal transition in colorectal cancer. Mol Cancer 2019;18:91.10.1186/s12943-019-1019-xSearch in Google Scholar PubMed PubMed Central
© 2022 Shen Pan, Siyu Sun, Bitian Liu, Yang Hou, published by Sciendo
This work is licensed under the Creative Commons Attribution-NonCommercial-NoDerivatives 3.0 License.
Articles in the same Issue
- Editorial
- Research progress on the role of probiotics in acute liver failure
- Commentary
- A bifunctional enzyme of Legionella that distinctly regulates phosphoribosyl ubiquitination of the SidE family effectors
- The potential role of the brain–gut axis in the development and progression of Alzheimer's disease
- Review Article
- Novel insights into alcoholic liver disease: Iron overload, iron sensing and hemolysis
- Right ventricle remodeling in chronic thromboembolic pulmonary hypertension
- Original Article
- Prevalence and risk factors of hyperuricemia and gout: a cross-sectional survey from 31 provinces in mainland China
- Binding domain characterization of growth hormone secretagogue receptor
- Pan-cancer landscape of the RUNX protein family reveals their potential as carcinogenic biomarkers and the mechanisms underlying their action
- Letter to Editor
- Extracorporeal membrane oxygenation using a modified cardiopulmonary bypass system
- A Case of abdominal pain and diarrhea post immunotherapy: Hypophysitis associated with immune checkpoint inhibitors
Articles in the same Issue
- Editorial
- Research progress on the role of probiotics in acute liver failure
- Commentary
- A bifunctional enzyme of Legionella that distinctly regulates phosphoribosyl ubiquitination of the SidE family effectors
- The potential role of the brain–gut axis in the development and progression of Alzheimer's disease
- Review Article
- Novel insights into alcoholic liver disease: Iron overload, iron sensing and hemolysis
- Right ventricle remodeling in chronic thromboembolic pulmonary hypertension
- Original Article
- Prevalence and risk factors of hyperuricemia and gout: a cross-sectional survey from 31 provinces in mainland China
- Binding domain characterization of growth hormone secretagogue receptor
- Pan-cancer landscape of the RUNX protein family reveals their potential as carcinogenic biomarkers and the mechanisms underlying their action
- Letter to Editor
- Extracorporeal membrane oxygenation using a modified cardiopulmonary bypass system
- A Case of abdominal pain and diarrhea post immunotherapy: Hypophysitis associated with immune checkpoint inhibitors