Abstract
Background and Objectives
Irbesartan has been widely used in the clinical treatment of diabetic kidney disease (DKD). However, the molecular mechanism of its delay of DKD disease progression has not been fully elucidated. The aim of the present study was to investigate the mechanism of irbesartan in the treatment of DKD.
Materials and Methods
C57BL/KsJ db/db mice were randomly divided into the model group and irbesartan-treated group. After treatment with irbesartan for 12 weeks, the effects on blood glucose, body weight, 24-h urinary albumin, and renal injuries were evaluated. Microarray was used to determine the differentially expressed genes (DEGs) in the renal cortex of mice. |Log FC| <0.5 and false discovery rate (FDR) <0.25 were set as the screening criteria. Kyoto Encyclopedia of Genes and Genomes (KEGG), gene ontology (GO), protein–protein interaction (PPI) network and modules, and microRNA (miRNA)-DEGs network analysis were applied to analyze the DEGs. Furthermore, quantitative real-time polymerase chain reaction (qRT-PCR) was used to validate the results of microarray.
Results
The present study demonstrated irbesartan could significantly improve the renal function in db/db mice through decreasing 24-h urinary albumin and alleviating the pathological injury of kidney. Irbesartan may affect the expression of numerous kidney genes involved in circadian rhythm, cell cycle, micoRNAs in cancer, and PI3K–AKT signaling pathway. In the miRNA-DEGs network, miR-1970, miR-703, miR-466f, miR-5135, and miR-132-3p were the potential targets for irbesartan treatment. The validation test confirmed that key genes regulating circadian rhythm (Arntl, Per3, and Dbp) and cell cycle (Prc1, Ccna2, and Ccnb2) were restored in db/db mice on treatment with Irbesartan.
Conclusion
Generally, irbesartan can effectively treat DKD by regulating the circadian rhythm and cell cycle. The DEGs and pathways identified in the study will provide new insights into the potential mechanisms of irbesartan in the treatment of DKD.
Introduction
Diabetes mellitus (DM) accounts for more than 30% morbidity of diabetic kidney disease (DKD) patients, which has been regarded as a leading cause of kidney failure and end-stage renal disease worldwide.[1] Efforts have been made to explore the pathogenesis of DKD and to develop new therapeutic strategies. However, there is still no effective intervention to prevent renal function decline in patients with DKD. Interestingly, although the incidence of diabetes is increasing, multiple studies have demonstrated that strict blood glucose control and the use of renin–angiotensin system (RAS) blockers cause a significant decline in the incidence of DKD.[2] RAS blockers used in DKD not only reduce proteinuria, but also delay disease progression, which is only partly explained by their hemodynamic effects.[3]
The intrarenal activation of RAS plays a pivotal role in the pathophysiology of DKD and participates in its progression. As the main effector molecule produced by RAS, angiotensin II (Ang II) can activate Ang II type 1 receptors (AT1R) and type 2 receptors (AT2R), which are crucial for the development of DKD. The activation of AT1R, associated with vasoconstriction, sodium reabsorption, and growth promotion, leads to inflammation and the production of reactive oxygen species (ROS).[4,5] Therefore, blocking Ang II with an AT1 antagonist has become one of the best clinical options in the treatment of renal disease. Irbesartan is widely used for the treatment of DKD and was shown to ameliorate progressive glomerulosclerosis in animal models and slow disease progression in DKD patients.[6] However, the molecular mechanisms of how RAS inhibition is used to delay the progression of DKD disease have not been fully elucidated.
Several studies have highlighted the importance of gene expression profiling to elucidate the mechanisms of disease progression and drug therapy.[7,8] To the best of our knowledge, there is no gene expression profile analysis of irbesartan in DKD treatment. In the present study, high-throughput microarray screening was used to identify the differentially expressed genes (DEGs) in the kidneys of DKD model mice with or without irbesartan treatment. Then, the DEGs were used for gene ontology (GO) analysis, Kyoto Encyclopedia of Genes and Genomes (KEGG) pathway analysis, gene set enrichment analyses, protein–protein interaction (PPI) network and modules, and microRNA (miRNA)-DEGs network analysis to identify the genes critically involved in the development of DKD, which were followed with validation of DEGs by quantitative real-time polymerase chain reaction (qRT-PCR). These results will provide new insights into the role of irbesartan in the treatment of DKD and guide the clinical use of irbesartan.
Materials and methods
Animal experimentation
All mice used in this study were purchased from the Laboratory Animal Center of Peking University (Beijing, China), including 8-week-old male C57BL/KsJ db/db (n = 12) and db/m mice (n = 6), of which db/m mice were used as the control group. Mice were housed in a holding room with a 12-h light–dark cycle using controlled temperature (23°C ± 3°C) and humidity (55% ± 15%), with a free access to standard laboratory food and water. The db/db mice were randomly divided into the model group (n = 6) and irbesartan (Ambovi, Sanofi Winthrop Industrie)-treated group (n = 6). The db/db mice in the model group and treatment group were administered saline and irbesartan (225 mg/kg/day) by intragastric gavage for 12 weeks, respectively. At the end of the experiment, all the mice were sacrificed and blood and kidney tissues were collected for further analysis.
Ethical approval
All study protocols have been reviewed and approved by the ethics committee of the China–Japan Friendship Hospital and were conducted in accordance with the guidelines of the National Institutes of Health on the Care and Use of Experimental Animals.
Urinary albumin excretion and renal histology
Mice were placed in metabolic cages every 4 weeks to collect urine for 24 h and to measure the urine output. Urine albumin in mice was analyzed by enzyme-linked immunosorbent assay (ELISA) according to the manufacturer’s instructions (Bethyl Laboratories Inc., Montgomery, TX, USA). Kidney tissues were fixed with 10% neutral formalin. The fixed tissue was embedded in paraffin and 3-5 sections were cut, followed by staining with periodic acid-Schiff (PAS). The staining was observed under an optical microscope. The severity of glomerulosclerosis was assessed using the percentage of mesangial matrix, as we described previously.[9]
RNA extraction, amplification, labeling, and hybridization
The renal cortex tissues of mice in each group were carefully collected and cryopreserved at -80°C for further analysis. Total RNA was extracted using TRIzol (Invitrogen, Carlsbad, CA, USA) according to the manufacturer’s instructions. Genomic DNA contamination was removed by incubating with DNase I at 37°C for 15 min. RNA purity and concentration were checked using the NanoPhotometer spectrophotometer (IMPLEN, CA, USA).
Samples with bright bands of ribosomal 28S to 18S RNAs in a ratio of >1.5 : 1 were used for microarray analysis. Microarray experiments were performed by CapitalBio Corporation (Beijing, China), a service provider authorized by Affymetrix, Inc. (Santa Clara, CA, USA), in accordance with the Affymetrix GeneChip manual. As much as 100 ng of total RNA was used for complementary DNA (cDNA) synthesis. Biotin-tagged cRNA was produced using the GeneChip IVT Labeling Kit (Affymetrix). Subsequently, 15 μg of fragmented cRNA, with Control Oligo B2 and eukaryotic hybridization controls (bioB, bioC, bioD, cre), was hybridized to the Affymetrix Mouse Genome 430 2.0 Array at 45°C for 16 h (Affymetrix GeneChip Hybridization Oven 640). After hybridization, the GeneChip arrays were washed and then stained with streptavidin phycoerythrinonan with Affymetrix GeneChip Fluidics Station 450, followed by scanning with Affymetrix GeneChip Scanner 3000 7G. The microarray data have been submitted to the Gene Expression Omnibus repository and are accessible through accession number GSE178939.
Identification of DEGs
Data were analyzed using Affymetrix Expression Console and Transcriptome Analysis Console (TAC) software (Affymetrix). The gene array was run in triplicate, and the significance of the difference for each gene was determined by one-way analysis of variance (ANOVA). Differentially regulated genes were defined according to the threshold of |Log FC| <0.5 and a false discovery rate (FDR) <0.25.
Functional and pathway enrichment analyses
Database for Annotation, Visualization, and Integrated Discovery (DAVID, http://david. ncifcrf.gov/) is an online tool that can investigate the biological meaning behind a mass of genes. In order to analyze DEGs at the functional level, GO and KEGG pathway enrichment analysis were performed. Adjusted P value <0.05 was set as the cutoff criterion.
PPI network construction and module analysis
To explore the interactive relationship among DEGs, we submitted the DEGs to the Search Tool for the Retrieval of Interacting Genes (STRING) database with the confidence score >0.4 set as the cutoff criterion. Then, the PPI network was visualized using Cytoscape. Molecular Complex Detection (MCODE) was used to screen the modules of PPI network with the following criteria: K-core = 2, max. depth = 100, mode score cutoff = 0.2, and degree cutoff = 2. The function and pathway enrichment analyses in the module were performed by DAVID.
miRNA-DEGs network analysis
The Mirwalk2 database (http://www.zmf.umm.uniheidelberg.de/apps/zmf/miRWalk2) provides maximum predictive and experimentally validated miR–target interactions with various miRNA databases. In this study, the Mirwalk2 database was used to predict miRNAs associated with DEGs. Finally, Cytoscape software 2.8 (www.cytoscape.org/; National Resource for Network Biology [NRNB], Bethesda, MD, USA) was used to construct and visualize miRNA–target gene interaction networks.
Validation of DEGs by quantitative polymerase chain reaction
The expression levels of DEGs related with circadian rhythm and cell cycle were measured by quantitative polymerase chain reaction (qPCR) in triplicate for the technical validation of microarray data. Real-time quantitative analysis was carried out using renal RNA extracted from db/m mice (n = 3), db/db mice (n = 3), and db/db mice treated with irbesartan (n = 3), which was performed in three replicates. Results were expressed as fold expression relative to the expression in the control group by using the delta-delta Ct (ΔΔCt) method, and the control group in the study is db/m mice. The level of Gapdh RNA was used as an internal standard. All of these primers are listed in Table 1.
List ands sequence of primers
| Gene | Primer sequences |
|---|---|
| mArntl-forward | TCAAGACGACATAGGACACCT |
| mArntl-reverse | GGACATTGGCTAAAACAACAGTG |
| mPer3-forward | AAAAGCACCACGGATACTGGC |
| mPer3-reverse | GGGAGGCTGTAGCTTGTCA |
| mCcna2-forward | GCCTTCACCATTCATGTGGAT |
| mCcna2-reverse | TTGCTGCGGGTAAAGAGACAG |
| mCcnb-forward | GCCAAGAGCCATGTGACTATC |
| mCcnb-reverse | CAGAGCTGGTACTTTGGTGTTC |
| mPrc1-forward | CAGATGAGTCTATCACATGCCTG |
| mPrc1-reverse | CCTCGGTTCTTTGTAGCCTCT |
| mDbp-forward | GGAAACAGCAAGCCCAAAGAA |
| mDbp-reverse | CAGCGGCGCAAAAAGACTC |
| mGapdh-forward | TGTTTCCTCGTCCCGTAGA |
| mGapdh-reverse | ATCTCCACTTTGCCACTGC |
Statistical analysis
The mRNA expression levels of DEGs were determined using Statistical Package for the Social Sciences (SPSS) 21.0. The data are presented as means ± standard error of the mean (SEM), and independent-samples t-test was applied for the statistical analysis. P < 0.05 was accepted as statistically significant.
Results
Irbesartan alleviated proteinuria and athological changes in kidney
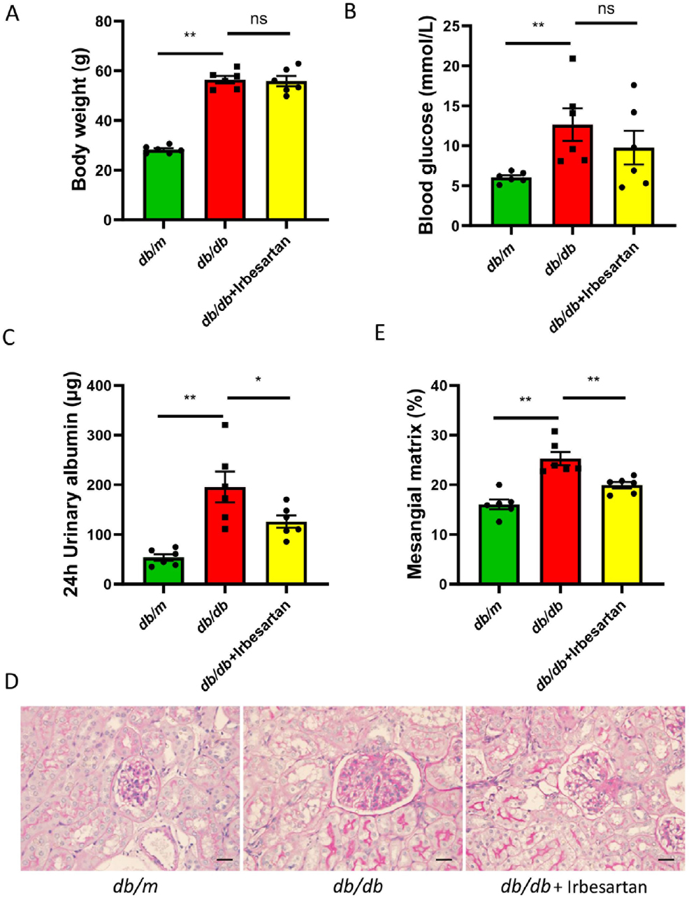
At the end of the experiment, we detected blood glucose, weight, and urinary albumin excretion, which were markedly increased in db/db mice compared to db/m mice. After 16 weeks of treatment with irbesartan, only urinary albumin excretion showed significantly lower values in the irbesartan treatment group than that in db/db mice (Figure 1A–C), indicating that irbesartan significantly improved the renal function in db/db mice.

Irbesartan alleviates proteinuria and pathological injuries of kidney in db/db mice. (A and B) Body weight and blood glucose were measured at the end of the experiment. (C) Twenty-four-hour urinary albumin was found. The magnification of the images is 400×. (D) PAS staining was used to evaluate the renal injuries (scale bar, 50 μm). (E) Semi-quantitative measurements of mesangial matrix area were performed using PAS staining. Data are presented as the mean ± SEM. *P < 0.05, **P < 0.01. PAS: periodic acid-Schiff, SEM: standard error of the mean.
Consistent with the proteinuria results, greater mesangial matrix dilation and thicker glomerular basement membrane of kidney were observed in db/db mice than in db/m mice, and these histological injuries were significantly ameliorated in db/db mice treated with irbesartan, as shown in Figure 1D and E.
Microarray data analysis
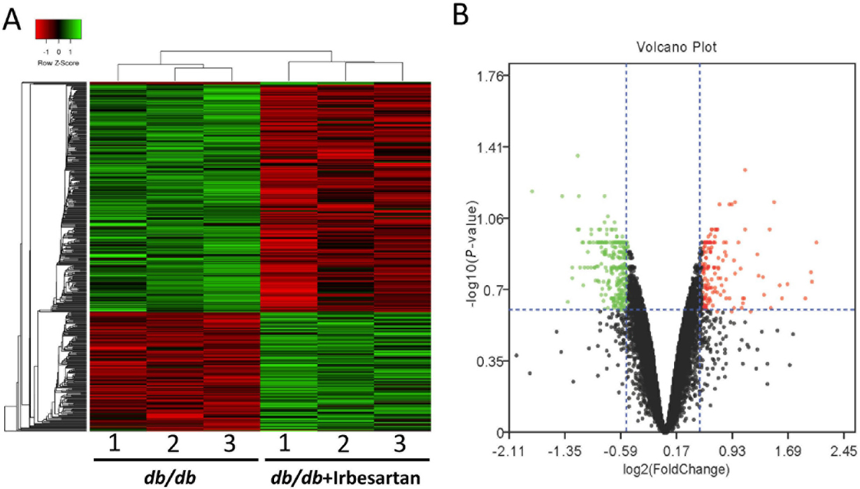
To explore the pharmacological target of irbesartan for T2DM kidney injury, three mice in each group were selected for renal mRNA expression profile analysis and the DEGs were analyzed. Only genes with |Log FC| <0.5 and FDR <0.25 were considered as DEGs. A total of 472 DEGs were identified, including 300 upregulated genes and 172 downregulated genes in db/db mice with irbesartan treatment, compared to untreated db/db mice. The top 30 genes with the most significant differences are listed in Table 2. DEGs were selected to generate the clustering heat map according to the fold change, and the clustering analysis of DEGs could well distinguish the db/db mice with or without irbesartan treatment (Figure 2A, B).

Identification of DEGs in kidneys of db/db mice with or without irbesartan treatment. (A) Heat map of DEGs between db/db mice and db/db mice + irbesartan. (B) Volcano plot shows the distribution of DEGs. DEGs: differentially expressed genes.
Top 30 differentially expressed genes between db/db mice with and without irbesartan
| Genes | logFC | P. adj | P-value |
|---|---|---|---|
| Ciart | 1.99 | 0.01748 | 8.70E-07 |
| Ypel2 | -1.19 | 0.042906 | 4.27E-06 |
| Gm25279 | 1.09 | 0.050326 | 7.51E-06 |
| Arntl | -1.81 | 0.06402 | 1.27E-05 |
| Nfil3 | -1.40 | 0.067422 | 2.10E-05 |
| Gm26226 | -0.83 | 0.067422 | 2.28E-05 |
| Gm25401 | -1.18 | 0.067422 | 2.35E-05 |
| Plk1 | 0.95 | 0.071817 | 3.10E-05 |
| Dbp | 1.48 | 0.071817 | 3.22E-05 |
| Lama1 | 0.87 | 0.07415 | 4.08E-05 |
| Cdh11 | 0.74 | 0.07415 | 4.40E-05 |
| Ldlr | 0.90 | 0.07415 | 4.43E-05 |
| Ren1 | -0.77 | 0.085439 | 5.53E-05 |
| Gm5779 | -0.82 | 0.091245 | 6.74E-05 |
| Rasl11a | -0.69 | 0.091245 | 6.81E-05 |
| Slc16a1 | -1.19 | 0.098574 | 8.80E-05 |
| Slc25a30 | -0.68 | 0.098574 | 9.11E-05 |
| Rorc | -0.80 | 0.098574 | 9.18E-05 |
| Wsb1 | -1.00 | 0.098574 | 9.63E-05 |
| Defb19 | 0.71 | 0.098574 | 0.0001 |
| Zbtb16 | -1.17 | 0.098574 | 0.000106 |
| Nr1d1 | 1.43 | 0.098574 | 0.000114 |
| Gm25383 | -0.73 | 0.098574 | 0.000116 |
| Gm25099 | -0.89 | 0.098574 | 0.000127 |
| Gm7241 | -0.72 | 0.098574 | 0.000133 |
| Ccnb2 | 1.08 | 0.098574 | 0.000135 |
| Gm8765 | 0.68 | 0.098574 | 0.000142 |
| Stard4 | 0.63 | 0.098574 | 0.000143 |
| Hes6 | 0.63 | 0.098574 | 0.000145 |
| Narf | 0.70 | 0.098574 | 0.000147 |
FC: fold change; P. adj: adjusted P-value.
Functional enrichment analysis and KEGG pathway analysis
To further investigate the biological functions of the DEGs, we performed GO and pathway analysis using DAVID. The results showed that DEGs were involved in several biological process (BP) and KEGG pathways. In the BP ontology, the DEGs were mainly enriched in rhythmic process (GO:0048511), circadian rhythm (GO:0007623), circadian regulation of gene expression (GO:0032922), regulation of circadian rhythm (GO:0042752), and positive regulation of circadian rhythm (GO:0042753) (Figure 3A). To gain further insight into the function of the identified DEGs, KEGG analysis identified four enriched pathways of the DEGs, including circadian rhythm (mmu04710), cell cycle (mmu04110), PI3K-AKT signaling pathway (mmu05206), and miRNAs in cancer (Figure 3B).

GO classification and KEGG pathway analysis of related DEGs. (A) GO enrichment analysis of DEGs in the biological process. (B) KEGG pathway analysis of DEGs. DEGs: differentially expressed genes, GO: gene ontology, KEGG: Kyoto Encyclopedia of Genes and Genomes.
PPI network construction and module analysis
To evaluate the associations between the identified DEGs, a PPI network constructed with the DEGs consisted of 3844 nodes and 6727 edges (Figure 4A). Based on information from the STRING database, the DEGs with higher degrees (degree ≥20) were screened and selected as hub genes, including Mki67, Rps15a-ps5, Rps13, Cdk1, Rps11, Ccna2, Plk1, Gm13777, Rps13a-ps1, Gm6570, Rpl17, Gm17541, Gm8973, Gm16519, Gm4978, Rpl13-ps3, and Rpl28-ps4 (Figure 4B). In addition, the top four most significant modules were selected, and module 1 was mainly enriched in cell cycle. Module 2 was mainly enriched in circadian rhythm. Furthermore, module 3, screened from the PPI network, was enriched in ribosome. Module 4 was enriched in drug metabolism (Figure 5A–D and Table 3).

PPI network constructed with the DEGs to screen crucial genes. (A) PPI network for DEGs between db/db mice with and without irbesartan. Circles represent nodes and lines between nodes represent edges, which indicate DEGs and interactions between two DEGs, respectively. The red circle is the upregulated gene, and the green circle is the downregulated gene. (B) The most significant 30 node degree genes in the PPI network. DEGs: differentially expressed genes, PPI: protein–protein interaction.

Significant modules screened from PPI network. Red circles represent upregulated genes and green ones represent downregulated genes in db/db mice treated with irbesartan. (A) Significant module is related with cell cycle. (B) Significant module is related with circadian rhythm. (C) Significant module is related with ribosome. (D) Significant module is related with drug metabolism. PPI: protein–protein interaction.
Significantly enriched functions for differentially expressed genes of the PPI network
| Term ID | Term description | Gene count | FDR | Genes |
|---|---|---|---|---|
| GO:0007623 | Circadian rhythm | 12 | 0.0012 | Cry1, Rorc, Bhlhe41, Arntl, Npas2, Nfil3, Nr1d1, Klf10, Dbp, Per3, Arntl2, Ciart |
| GO:0032922 | Circadian regulation of gene expression | 8 | 0.0013 | Cry1, Rorc, Bhlhe41, Arntl, Npas2, Nr1d1, Per3, Ciart |
| GO:0042752 | Regulation of circadian rhythm | 10 | 0.0013 | Cry1, Rorc, Arntl, Npas2, Top2a, Nr1d1, Klf10, Nr1d2, Per3, Arntl2 |
| GO:0048511 | Rhythmic process | 15 | 0.0013 | Cry1, Rorc, Bhlhe41, Arntl, Npas2, Nfil3, Top2a, Nr1d1, Egr1, Klf10, Dbp, Nr1d2, Per3, Arntl2, Ciart |
| mmu04710 | Circadian rhythm | 7 | 2.55E-05 | Cry1, Rorc, Bhlhe41, Arntl, Npas2, Nr1d1, Per3 |
| mmu03010 | Ribosome | 9 | 0.002 | Rps11, Rplp1, Rpl21, Rps15, Rpl17, Rps2, Rpl30, Rps15a, Rps13 |
| mmu04110 | Cell cycle | 8 | 0.006 | Cdk1, Myc, Mcm6, Ccna2, Plk1, Ccnb2, Cdc6, Ccnd1 |
FDR: false discovery rate; PPI: protein–protein interaction.
DEGs-related miRNAs
After searching the Mirwalk2 database, we used 222 miRNAs that regulated the above DEGs to construct a miRNA-DEGs network, including 432 interaction pairs and 24 DEGs. Among them, mmu-miR-1970, mmu-miR-703, mmu-miR-466f, mmu-miR-5135, and miR-132-3p were identified to be the differentiated miRNAs according to DEGs from our microarray data, as shown in Figure 6. Tagap1 and Narf were regulated by mmu-miR-1970; Ldlr was regulated by miR-132-3p; Acot2 was regulated by mmu-miR-466f; and Acot2 and Ldlrad2 were regulated by mmu-miR-5135. The results indicate that irbesartan may regulate DEGs by regulating miRNA to improve DKD.

The miRNA–gene interaction network. Red ellipses indicate upregulated genes, and green ellipses indicate downregulated genes. Blue hexagons indicate the identified differential miRNAs from the DEGs. DEGs: differentially expressed genes, miRNA: microRNA.
Validation of hub genes in kidneys of db/db mice with or without irbesartan treatment
According to the PPI network analysis, we verified the mRNA expression of representative genes in two pathways: circadian rhythm and cell cycle. As shown in Figure 7, significant upregulation of Per3 and Dbp genes and significant downregulation of Arntl gene were confirmed in the kidney of db/db mice, which was significantly reversed in irbesartan-treated db/db mice (Figure 7A–C). In addition, the upregulated genes related to cell cycle in db/db mice, Prc1, Ccna2, and Ccnb2, were significantly downregulated by irbesartan (Figure 7D–E). These outcomes were consistent with the microarray results, demonstrating that circadian rhythm and cell cycle may be particularly important mechanisms in the treatment of DKD by irbesartan.

The differentially expressed genes validated by qRT-PCR. (A–C) The expression of circadian rhythm-related genes, including Arntl, Dbp, and Per3. (D, E) The expression of cell cycle-related genes, including Prc1, Ccna2, and Ccnb2. Data are expressed as the mean ± SEM, **P < 0.01. qRT-PCR: quantitative real-time polymerase chain reaction, SEM: standard error of the mean.
Discussion
DKD is a major public health problem that harms people’s lives and health, and the main clinical features of DKD are proteinuria and a progressive decline in renal function, which are associated with structural and functional changes in the kidney.[10] The pathogenesis of DKD is multifactorial, including genetic, metabolic, and hemodynamic factors.[11] ARBs can effectively reduce urinary protein and delay the decline of renal function, so they are recommended as the first-line treatment of DKD.[12] There is increasing evidence showing that irbesartan plays a key role in the treatment of DKD, which may be due to blocking the effects of Ang II on blood pressure, renal hemodynamic and nonhemodynamic effects, thereby inhibiting the growth-promoting, profibrotic, and other actions.[13,14] Previous studies have also shown that irbesartan ameliorates DKD by suppressing the RANKL–RANK–NF-κB pathway in type 2 diabetic db/db mice.[15] However, the protective mechanism of irbesartan on kidney may be complicated. Microarray gene expression profile is a high-throughput technique that can quickly generate the gene expression pattern of the sample at a given time point, and bioinformatics analysis helps to identify potential DEGs. Therefore, we used microarray gene expression profiles to explore the key genes and pathways of irbesartan in the treatment of DKD, so as to further improve the molecular mechanism of irbesartan therapy for DKD.
In the present study, we observed the kidney injury of db/m mice and db/db mice with or without irbesartan treatment. We found that irbesartan significantly reduced urinary albumin secretion and ameliorated renal histological injuries. To elucidate the underlying molecular mechanisms, we performed microarray profile screening of DEGs in db/db mice with or without irbesartan treatment. Four hundred and seventy-two DEGs were identified, including 300 upregulated genes and 172 downregulated genes, in db/db mice with irbesartan treatment compared to db/db mice. Functional enrichment analysis and KEGG pathway analysis showed DEGs were mainly enriched in circadian rhythm, cell cycle, miRNAs in cancer, and PI3K–AKT signaling pathway. PPI network construction and module analysis were also performed with the DEGs, and several DEGs with higher degrees were identified, including cell cycle, circadian rhythm, ribosome, and drug metabolism. What is more, the results of qRT-PCR were consistent with the results of gene expression microarray, which indicated that specific DEGs might play a key role in the treatment of DKD with irbesartan.
To the best of our knowledge, this study is the first to conduct a high-throughput analysis of gene expression patterns in the kidney of db/db mice and compare it with irbesartan treatment. Analysis of significant enrichment of DEGs in the BP showed the DEGs were mainly enriched in rhythmic process, circadian rhythm, and circadian regulation of gene expression. Circadian rhythm also showed the most significant difference in KEGG analysis, suggesting that abnormal circadian rhythm plays a key role in the occurrence of DKD and may be the vital target for irbesartan treatment. Therefore, renal tissue of mice was used to verify and analyze the expression of three key genes related to the circadian rhythm, including Arntl, Per3, and Dbp. The results revealed that compared to control mice, the model mice had lower expression of Arntl and higher expression of Per3 and Dbp. Importantly, when db/db mice were treated with irbesartan, the expression of Arntl was significantly increased and the expression of Per3 and Dbp was markedly downregulated. It is widely accepted that circadian rhythm is essential for maintaining physiological functions and homeostasis.[16,17] Circadian rhythm is a universal phenomenon that plays an important role in maintaining physiological processes and regulating the adaptability of the body to internal and external environments. Currently, it is widely believed that the generation and maintenance of circadian rhythm depends on the clock feedback regulation system, which is composed of clock genes (BMAL1, CLOCK, CRY, PER) and clock control genes (Rev-ERBα, RORα, DBP, TEF, and HLF). Mammalian major feedback loops are activated by heterodimeric transcriptional activation of Brain and Muscle ARNT-like 1 (BMAL1 or ARNTL) and Circadian Locomotor Output Cycles protein Kaput (CLOCK). CLOCK and BMAL1 form a heterodimer and combine with the E response element (E-box) in the upstream promoter region of target genes (PER, CRY, Rev-ERBα, and RORα) to initiate the transcription process. The accumulation of PER and CRY proteins negatively regulates transcription of CLOCK–BMAL1 heterodimers. Moreover, Rev-ERBα binds to BMAL1 promoter to inhibit BMAL1 transcription, whereas RORα acts as a positive regulator to promote BMAL1 transcription. In addition, DBP, TEF, HLF, and other CLOCK control genes are also direct target genes of BMAL1–CLOCK heterodimer and participate in the regulation of circadian rhythm.[18] It has been reported that BMAL1-knockout mice developed circadian rhythm disorders and metabolic damage, including impaired glucose and fatty acid metabolism, which are potential factors that accelerate the development of DKD.[19]
Circadian rhythm disorders increase the risk of various diseases, including sleep disorders, metabolic diseases, and cancer.[20,21,22] As far as we know, there are few studies on the biological rhythm of DKD. Several studies have shown that circadian rhythm is strongly associated with chronic kidney disease (CKD), suggesting that it may be a potential mechanism for DKD.[23,24] Disruption of the circadian clock in animal models has been shown to lead to abnormal blood pressure and disruption of the circadian rhythm pattern of water and electrolyte excretion in urine.[25] A disrupted circadian rhythm is associated with an increased risk of hypertension, kidney fibrosis, and kidney stones.[26,27,28] In addition, the renal circadian clock may interfere with the pharmacokinetics and/or pharmacodynamics of various drugs and is, therefore, an important consideration during the treatment of some renal diseases.[29,30] Temporal pharmacological studies have shown that duration of treatment affects blood pressure control. A clinical study of patients with CKD has shown that antihypertensive drugs taken at night are more effective in controlling the blood pressure than those taken in the morning, suggesting that taking antihypertensive drugs such as valsartan before bedtime can improve the blood pressure in patients with CKD.[24,31] Irbesartan, an ARB, is widely used in blood pressure control. Previous studies have shown that taking irbesartan once a night has a greater therapeutic effect on blood pressure during sleep than in the morning, as it significantly promotes reduction in blood pressure during sleep.[32] Circadian rhythm of blood pressure exists in most healthy people, and loss of circadian rhythm of blood pressure can lead to damage of target organs, such as stroke and left ventricular hypertrophy. Irbesartan not only has a good antihypertensive effect, but also can restore the circadian rhythm of blood pressure, which is an effective choice for reducing cardiovascular risk.[33] The present study demonstrates that irbesartan may improve diabetic renal injuries by restoring the circadian rhythm.
Many studies have shown that excessive proliferation of renal cells can aggravate the progression of glomerular sclerosis and renal interstitial fibrosis.[34,35] The proliferation of glomerular cells causes the accumulation of extracellular matrix (ECM), which eventually leads to glomerular sclerosis. Inhibition of glomerular cell proliferation significantly reduced ECM accumulation.[36] Renal interstitial fibrosis is an important pathological change in the progression of DKD to end-stage renal failure, and excessive proliferation of fibroblast cells is the key factor leading to renal interstitial fibrosis.[35] Therefore, inhibition of fibroblasts may slow down or even reverse renal interstitial fibrosis. In this study, we found that irbesartan can regulate the expression of genes related to cell cycle in the kidney of db/db mice, suggesting that irbesartan may improve DKD by regulating cell proliferation. The protein encoded by Prc1 is involved in cytokinesis and has been shown to be the substrate for a variety of cyclin-dependent kinases (CDKs), and it is present at high levels during the S and G2/M phases of mitosis, but decreases sharply when cells enter the G1 phase.[37]Ccna2 encodes a highly conserved cyclin protein that promotes transition through G1/S and G2/M by activating CDK2.[38] It has been found that G2/M arrest in renal tubular epithelial cells leads to renal fibrosis by activating JNK signals and upregulating the production of profibrotic cytokines. Renal fibrosis can be reversed by bypassing G2/M arrest with a p53 inhibitor, suggesting that the cell cycle is a key target for the treatment of CKD.[39] It has been found that irbesartan regulates the cell cycle by antagonizing AT1R, thus inhibiting the proliferation of breast cancer cells.[40] Studies have shown that hypertrophy is an important pathological feature of renal diseases such as diabetic nephropathy. Ang II induced renal tubular epithelial cell cycle arrest in G0/G1 phase, resulting in hypertrophy. It was found that cell cycle was significantly reversed after irbesartan treatment, to improve cell hypertrophy.[41] Our results support the idea that irbesartan may reduce diabetic kidney injury by regulating the cell cycle; however, further mechanistic studies are required.
miRNAs are small noncoding RNAs that regulate gene expression by inducing mRNA degradation to block protein translation. Increasing research evidence shows that miRNAs play a key role in the development of DKD and are expected to become potential biomarkers for DKD. Expression of miRNAs has been analyzed in renal biopsy, urine/urinary exosomes, and total blood/plasma/serum.[42] Multiple miRNAs, including miR-21-5p, miR-29a-3p, miR-126-3p, miR-192-5p, miR-214-3p, and miR-342-3p, were persistently dysregulated in patients with DKD. These miRNAs are associated with multiple pathways related to the pathogenesis of DKD, such as apoptosis, fibrosis, and accumulation of ECM. [43] Therefore, miRNAs play an important role in the treatment and clinical diagnosis of DKD. Experimental evidence showed that Ang II could significantly reduce the expression of miR-133a and miR-29b in cardiomyocytes and increase the expression of its target gene Col1A1, leading to myocardial fibrosis. Irbesartan effectively prevented the downregulation of miR-133a and miR-29b in cardiomyocytes and inhibited the expression of Col1A1 and myocardial fibrosis.[44] In order to explore whether the therapeutic effect of irbesartan on DKD involved miRNAs, we also predicted miRNAs related to key DEGs. The results suggested that there were five miRNAs with significant differences in our data, including miR-1970, miR-703, miR-466f, miR-5135, and miR-132-3p. In an expression profile of miRNA in the kidney of DKD model mice, it was found that the expression of miR-703 and miR-466f in the kidney of DKD mice was significantly increased, which is consistent with our results.[45] Studies have found that miR-132-3p promotes cell proliferation by directly regulating BCL2L11, an apoptosis activator, leading to tuberous sclerosis.[46] In addition, miR-132-3p could also promote oxidative stress by targeting FOXO3, leading to autosomal dominant polycystic kidney disease.[47] However, there is no report on the above five miRNAs in DKD. Therefore, further experimental studies are needed to prove their role in the occurrence of DKD.
Limitations
In the present study, we have demonstrated that irbesartan could effectively treat DKD by regulating the circadian rhythm and cell cycle in diabetic db/db mice. However, there are some limitations to our study. First, although the diabetic db/db mice model has the metabolic disorders characteristic of diabetic nephropathy, it is only an animal model reflecting early to middle-stage diabetic nephropathy, with relatively mild renal pathological damage, and therefore may have limited relevance to the actual clinical status. Second, our study showed that irbesartan was effective in reducing kidney injury in db/db mice, but a dosing effect analysis was performed. Moreover, the results confirmed that circadian rhythm and cell cycle played an important role in treatment of DKD with irbesartan; however, its potential regulatory mechanisms still need to be validated in vivo or in vitro.
Conclusion
Our study suggests Irbesartan is an effective treatment for DKD, and its mechanism is related to the restoration of circadian rhythm and cell proliferation, and the key role of miRNA may be involved. These conclusions need to be confirmed by further mechanistic studies, and the potential mechanisms need to be further verified.
Funding statement: This study was supported by the National Natural Science Foundation of China (Grant No. 81873140, 81773958 and 82074221), the Natural Science Foundation of Beijing, China (Grant No. 7192191), and Elite Medical Professionals project of China-Japan Friendship Hospital (No. ZRJY2021-QM15).
-
Conflicts of Interest The authors declare no competing interests.
-
Ethnics Approval All study protocols have been reviewed and approved by the ethics committee of the China–Japan Friendship Hospital and were conducted in accordance with the guidelines of the National Institutes of Health on the Care and Use of Experimental Animals.
-
Author Contributions Haojun Zhang and Ping Li contributed to the conception and design of the study. Hailing Zhao and Zhiguo Li were responsible for data acquisition, analysis, and manuscript writing. Meihua Yan and Liang Ma participated in animal experiments and data collection. Xi Dong and Xin Li focused on the revision of intellectual content in the manuscript.
-
Data Availability Statement The microarray data in this study has been submitted to the Gene Expression Omnibus database and are accessible through accession number GSE178939.
References
1 Umanath K, Lewis JB. Update on Diabetic Nephropathy: Core Curriculum 2018. Am J Kidney Dis 2018;71:884-95.10.1053/j.ajkd.2017.10.026Search in Google Scholar PubMed
2 Warren AM, Knudsen ST, Cooper ME. Diabetic nephropathy: an insight into molecular mechanisms and emerging therapies. Expert Opin Ther Targets 2019;23:579-91.10.1080/14728222.2019.1624721Search in Google Scholar PubMed
3 Malek V, Suryavanshi SV, Sharma N, Kulkarni YA, Mulay SR, Gaikwad AB. Potential of Renin-Angiotensin-Aldosterone System Modulations in Diabetic Kidney Disease: Old Players to New Hope! Rev Physiol Biochem Pharmacol 2021;179:31-71.10.1007/112_2020_50Search in Google Scholar PubMed
4 Qin B, Wang Q, Lu Y, Li C, Hu H, Zhang J, et al. Losartan Ameliorates Calcium Oxalate-Induced Elevation of Stone-Related Proteins in Renal Tubular Cells by Inhibiting NADPH Oxidase and Oxidative Stress. Oxid Med Cell Longev 2018;2018:1271864.10.1155/2018/1271864Search in Google Scholar PubMed PubMed Central
5 Panico K, Abrahao MV, Trentin-Sonoda M, Muzi-Filho H, Vieyra A, Carneiro-Ramos MS. Cardiac Inflammation after Ischemia-Reperfusion of the Kidney: Role of the Sympathetic Nervous System and the Renin-Angiotensin System. Cell Physiol Biochem 2019;53:587-605.10.33594/000000159Search in Google Scholar PubMed
6 Koszegi S, Molnar A, Lenart L, Hodrea J, Balogh DB, Lakat T, et al. RAAS inhibitors directly reduce diabetes-induced renal fibrosis via growth factor inhibition. J Physiol 2019;597:193-209.10.1113/JP277002Search in Google Scholar PubMed PubMed Central
7 Ciccocioppo R, Panelli S, Conti Bellocchi MC, Cangemi GC, Frulloni L, Capelli E, et al. The Transcriptomic Analysis of Circulating Immune Cells in a Celiac Family Unveils Further Insights Into Disease Pathogenesis. Front Med (Lausanne) 2018;5:182.10.3389/fmed.2018.00182Search in Google Scholar PubMed PubMed Central
8 Zhao YB, Li W, Zhang Q, Yin Y, Yang CJ, Xu WX, et al. Distinct miRNA Gene Expression Profiles Among the Nodule Tissues of Lung Sarcoidosis, Tuberculous Lymphadenitis and Normal Healthy Control Individuals. Front Med (Lausanne) 2020;7:527433.10.3389/fmed.2020.527433Search in Google Scholar PubMed PubMed Central
9 Zhang H, Zhao T, Gong Y, Dong X, Zhang W, Sun S, et al. Attenuation of diabetic nephropathy by Chaihuang-Yishen granule through anti-inflammatory mechanism in streptozotocin-induced rat model of diabetics. J Ethnopharmacol 2014;151:556-64.10.1016/j.jep.2013.11.020Search in Google Scholar PubMed
10 Lin YC, Chang YH, Yang SY, Wu KD, Chu TS. Update of pathophysiology and management of diabetic kidney disease. J Formos Med Assoc 2018;117:662-75.10.1016/j.jfma.2018.02.007Search in Google Scholar PubMed
11 Yoshida Y, Kashiwabara K, Hirakawa Y, Tanaka T, Noso S, Ikegami H, et al. Conditions, pathogenesis, and progression of diabetic kidney disease and early decliner in Japan. BMJ Open Diabetes Res Care 2020;8:e000902.10.1136/bmjdrc-2019-000902Search in Google Scholar PubMed PubMed Central
12 He D, Zhang Y, Zhang W, Xing Y, Guo Y, Wang F, et al. Effects of ACE Inhibitors and Angiotensin Receptor Blockers in Normotensive Patients with Diabetic Kidney Disease. Horm Metab Res 2020;52:289-97.10.1055/a-1138-0959Search in Google Scholar PubMed
13 Simoes ESAC, Teixeira MM. ACE inhibition, ACE2 and angiotensin-(1-7) axis in kidney and cardiac inflammation and fibrosis. Pharmacol Res 2016; 107: 154-62.10.1016/j.phrs.2016.03.018Search in Google Scholar PubMed
14 Rodrigues Prestes TR, Rocha NP, Miranda AS, Teixeira AL, Simoes ESAC. The Anti-Inflammatory Potential of ACE2/Angiotensin-(1-7)/ Mas Receptor Axis: Evidence from Basic and Clinical Research. Curr Drug Targets 2017;18:1301-13.10.2174/1389450117666160727142401Search in Google Scholar PubMed
15 Chen XW, Du XY, Wang YX, Wang JC, Liu WT, Chen WJ, et al. Irbesartan Ameliorates Diabetic Nephropathy by Suppressing the RANKL-RANK-NF-κB Pathway in Type 2 Diabetic db/db Mice. Mediators Inflamm 2016;2016:1405924.10.1155/2016/1405924Search in Google Scholar PubMed PubMed Central
16 Huang W, Ramsey KM, Marcheva B, Bass J. Circadian rhythms, sleep, and metabolism. J Clin Invest 2011;121:2133-41.10.1172/JCI46043Search in Google Scholar PubMed PubMed Central
17 Huang S, Jiao X, Lu D, Pei X, Qi D, Li Z. Recent advances in modulators of circadian rhythms: an update and perspective. J Enzyme Inhib Med Chem 2020;35:1267-86.10.1080/14756366.2020.1772249Search in Google Scholar PubMed PubMed Central
18 Olaoye OA, Masten SH, Mohandas R, Gumz ML. Circadian Clock Genes in Diabetic Kidney Disease (DKD). Curr Diab Rep 2019;19:42.10.1007/s11892-019-1156-zSearch in Google Scholar PubMed PubMed Central
19 Pan X, Mota S, Zhang B. Circadian Clock Regulation on Lipid Metabolism and Metabolic Diseases. Adv Exp Med Biol 2020;1276:53-66.10.1007/978-981-15-6082-8_5Search in Google Scholar PubMed PubMed Central
20 Faulkner SM, Bee PE, Meyer N, Dijk DJ, Drake RJ. Light therapies to improve sleep in intrinsic circadian rhythm sleep disorders and neuropsychiatric illness: A systematic review and meta-analysis. Sleep Med Rev 2019;46:108-23.10.1016/j.smrv.2019.04.012Search in Google Scholar PubMed
21 Gabriel BM, Zierath JR. Circadian rhythms and exercise - re-setting the clock in metabolic disease. Nat Rev Endocrinol 2019;15:197-206.10.1038/s41574-018-0150-xSearch in Google Scholar PubMed
22 Maiese K. Moving to the Rhythm with Clock (Circadian) Genes, Autophagy, mTOR, and SIRT1 in Degenerative Disease and Cancer. Curr Neurovasc Res 2017;14:299-304.10.2174/1567202614666170718092010Search in Google Scholar PubMed PubMed Central
23 Zhang J, Rao J, Liu M, Zhou W, Li Y, Wu J, et al. Abnormal circadian rhythm of urinary sodium excretion correlates closely with hypertension and target organ damage in Chinese patients with CKD. Int J Med Sci 2020;17:702-11.10.7150/ijms.42875Search in Google Scholar PubMed PubMed Central
24 Ohashi N, Isobe S, Ishigaki S, Yasuda H. Circadian rhythm of blood pressure and the renin-angiotensin system in the kidney. Hypertens Res 2017;40:413-22.10.1038/hr.2016.166Search in Google Scholar PubMed
25 Hill AM, Crislip GR, Stowie A, Ellis I, Ramsey A, Castanon-Cervantes O, et al. Environmental circadian disruption suppresses rhythms in kidney function and accelerates excretion of renal injury markers in urine of male hypertensive rats. Am J Physiol Renal Physiol 2021;320:F224-F33.10.1152/ajprenal.00421.2020Search in Google Scholar PubMed PubMed Central
26 Lin L, Zhang H, Yang J, Zhang J, Li K, Huo B, et al. Nocturnal and Circadian Rhythm of Blood Pressure Is Associated with Renal Structure Damage and Function in Patients with IgAN. Arch Med Res 2016;47:25-32.10.1016/j.arcmed.2016.01.001Search in Google Scholar PubMed
27 Motohashi H, Tahara Y, Whittaker DS, Wang HB, Yamaji T, Wakui H, et al. The circadian clock is disrupted in mice with adenine-induced tubulointerstitial nephropathy. Kidney Int 2020;97:728-40.10.1016/j.kint.2019.09.032Search in Google Scholar PubMed
28 Kushwaha RS, Gupta RC, Sharma JP, Sharma S, Singh RK, Cornelissen G. Circadian Periodicity of Circulating Plasma Lipid Peroxides, Uric Acid and Ascorbic Acid in Renal Stone Formers. Indian J Clin Biochem 2017;32:220-4.10.1007/s12291-016-0594-5Search in Google Scholar PubMed PubMed Central
29 Torres R, Kramer WG, Baroldi P. Pharmacokinetics of the dual melatonin receptor agonist tasimelteon in subjects with hepatic or renal impairment. J Clin Pharmacol 2015;55:525-33.10.1002/jcph.440Search in Google Scholar PubMed PubMed Central
30 Firsov D, Bonny O. Circadian rhythms and the kidney. Nat Rev Nephrol 2018;14:626-35.10.1038/s41581-018-0048-9Search in Google Scholar PubMed
31 Di Daniele N, Fegatelli DA, Rovella V, Castagnola V, Gabriele M, Scuteri A. Circadian blood pressure patterns and blood pressure control in patients with chronic kidney disease. Atherosclerosis 2017;267:139-45.10.1016/j.atherosclerosis.2017.10.031Search in Google Scholar PubMed
32 Hermida RC, Ayala DE, Fernandez JR, Portaluppi F, Fabbian F, Smolensky MH. Circadian rhythms in blood pressure regulation and optimization of hypertension treatment with ACE inhibitor and ARB medications. Am J Hypertens 2011;24:383-91.10.1038/ajh.2010.217Search in Google Scholar PubMed
33 Douma LG, Gumz ML. Circadian clock-mediated regulation of blood pressure. Free Radic Biol Med 2018;119:108-14.10.1016/j.freeradbiomed.2017.11.024Search in Google Scholar PubMed PubMed Central
34 Masuda Y, Shimizu A, Kataoka M, Arai T, Ishikawa A, Du X, et al. Inhibition of capillary repair in proliferative glomerulonephritis results in persistent glomerular inflammation with glomerular sclerosis. Lab Invest 2010;90:1468-81.10.1038/labinvest.2010.130Search in Google Scholar PubMed
35 Li M, Jia F, Zhou H, Di J, Yang M. Elevated aerobic glycolysis in renal tubular epithelial cells influences the proliferation and differentiation of podocytes and promotes renal interstitial fibrosis. Eur Rev Med Pharmacol Sci 2018;22:5082-90.Search in Google Scholar
36 Wang S, Wen X, Han XR, Wang YJ, Shen M, Fan SH, et al. Repression of microRNA-382 inhibits glomerular mesangial cell proliferation and extracellular matrix accumulation via FoxO1 in mice with diabetic nephropathy. Cell Prolif 2018;51:e12462.10.1111/cpr.12462Search in Google Scholar PubMed PubMed Central
37 Hernandez-Ortega S, Sanchez-Botet A, Quandt E, Masip N, Gasa L, Verde G, et al. Phosphoregulation of the oncogenic protein regulator of cytokinesis 1 (PRC1) by the atypical CDK16/CCNY complex. Exp Mol Med 2019;51:1-17.10.1038/s12276-019-0242-2Search in Google Scholar PubMed PubMed Central
38 Yan J, Hao C, DeLucia M, Swanson S, Florens L, Washburn MP, et al. CyclinA2-Cyclin-dependent Kinase Regulates SAMHD1 Protein Phosphohydrolase Domain. J Biol Chem 2015;290:13279-92.10.1074/jbc.M115.646588Search in Google Scholar PubMed PubMed Central
39 Yang L, Besschetnova TY, Brooks CR, Shah JV, Bonventre JV. Epithelial cell cycle arrest in G2/M mediates kidney fibrosis after injury. Nat Med 2010;16:535-43, 1p following 143.10.1038/nm.2144Search in Google Scholar PubMed PubMed Central
40 Du N, Feng J, Hu LJ, Sun X, Sun HB, Zhao Y, et al. Angiotensin II receptor type 1 blockers suppress the cell proliferation effects of angiotensin II in breast cancer cells by inhibiting AT1R signaling. Oncol Rep 2012;27:1893-903.Search in Google Scholar
41 Liu BC, Sun J, Chen Q, Luo DD, Ma KL, Ruan XZ. Effect of irbesartan on angiotensin II-induced hypertrophy of human proximal tubular cells. Chin Med J (Engl) 2004;117:547-51.Search in Google Scholar
42 Assmann TS, Recamonde-Mendoza M, de Souza BM, Bauer AC, Crispim D. MicroRNAs and diabetic kidney disease: Systematic review and bioinformatic analysis. Mol Cell Endocrinol 2018;477:90-102.10.1016/j.mce.2018.06.005Search in Google Scholar PubMed
43 Nascimento LRD, Domingueti CP. MicroRNAs: new biomarkers and promising therapeutic targets for diabetic kidney disease. J Bras Nefrol 2019;41:412-22.10.1590/2175-8239-jbn-2018-0165Search in Google Scholar
44 Castoldi G, Di Gioia CR, Bombardi C, Catalucci D, Corradi B, Gualazzi MG, et al. MiR-133a regulates collagen 1A1: potential role of miR-133a in myocardial fibrosis in angiotensin II-dependent hypertension. J Cell Physiol 2012;227:850-6.10.1002/jcp.22939Search in Google Scholar PubMed
45 Chen YQ, Wang XX, Yao XM, Zhang DL, Yang XF, Tian SF, et al. Abated microRNA-195 expression protected mesangial cells from apoptosis in early diabetic renal injury in mice. J Nephrol 2012;25:566-76.10.5301/jn.5000034Search in Google Scholar PubMed
46 Cai Y, Wang W, Guo H, Li H, Xiao Y, Zhang Y. miR-9-5p, miR-124-3p, and miR-132-3p regulate BCL2L11 in tuberous sclerosis complex angiomyolipoma. Lab Invest 2018;98:856-70.10.1038/s41374-018-0051-6Search in Google Scholar PubMed
47 Choi S, Kim DY, Ahn Y, Lee EJ, Park JH. Suppression of Foxo3-Gatm by miR-132-3p Accelerates Cyst Formation by Up-Regulating ROS in Autosomal Dominant Polycystic Kidney Disease. Biomol Ther (Seoul) 2021;29:311-20.10.4062/biomolther.2020.197Search in Google Scholar PubMed PubMed Central
© 2024 Hailing Zhao, Zhiguo Li, Meihua Yan, Liang Ma, Xi Dong, Xin Li, Haojun Zhang, Ping Li, published by De Gruyter on behalf of Scholar Media Publishing
This work is licensed under the Creative Commons Attribution 4.0 International License.
Articles in the same Issue
- Irbesartan ameliorates diabetic kidney injury in db/db mice by restoring circadian rhythm and cell cycle
- Commentary
- Biomarker development perspective: Exploring comorbid chronic pain in depression through deep transcranial magnetic stimulation
- Perspective
- Progress in therapeutic targets on podocyte for Alport syndrome
- Review Article
- Latest advances on new promising molecular-based therapeutic approaches for Huntington’s disease
- Original Article
- Insufficiency of quality of life as the treatment endpoint for balloon pulmonary angioplasty in inoperable chronic thromboembolic pulmonary hypertension
- Irbesartan ameliorates diabetic kidney injury in db/db mice by restoring circadian rhythm and cell cycle
- Microarray analysis of microrna expression in peripheral blood mononuclear cells of patients with polymyositis and dermatomyositis
- Development and status quo of digestive endoscopy in China: An analysis based on the national census in 2013 and 2020
- Comparison of admission glycemic variability and glycosylated hemoglobin in predicting major adverse cardiac events among type 2 diabetes patients with heart failure following acute ST-segment elevation myocardial infarction
- Impact of the Alberta Stroke Program CT Score subregions on long-term functional outcomes in acute ischemic stroke: Results from two multicenter studies in China
- Letter to Editor
- EV-Call 120: A new-generation emergency medical service system in China
- Acute esophageal necrosis syndrome as a rare complication of diabetic ketoacidosis
Articles in the same Issue
- Irbesartan ameliorates diabetic kidney injury in db/db mice by restoring circadian rhythm and cell cycle
- Commentary
- Biomarker development perspective: Exploring comorbid chronic pain in depression through deep transcranial magnetic stimulation
- Perspective
- Progress in therapeutic targets on podocyte for Alport syndrome
- Review Article
- Latest advances on new promising molecular-based therapeutic approaches for Huntington’s disease
- Original Article
- Insufficiency of quality of life as the treatment endpoint for balloon pulmonary angioplasty in inoperable chronic thromboembolic pulmonary hypertension
- Irbesartan ameliorates diabetic kidney injury in db/db mice by restoring circadian rhythm and cell cycle
- Microarray analysis of microrna expression in peripheral blood mononuclear cells of patients with polymyositis and dermatomyositis
- Development and status quo of digestive endoscopy in China: An analysis based on the national census in 2013 and 2020
- Comparison of admission glycemic variability and glycosylated hemoglobin in predicting major adverse cardiac events among type 2 diabetes patients with heart failure following acute ST-segment elevation myocardial infarction
- Impact of the Alberta Stroke Program CT Score subregions on long-term functional outcomes in acute ischemic stroke: Results from two multicenter studies in China
- Letter to Editor
- EV-Call 120: A new-generation emergency medical service system in China
- Acute esophageal necrosis syndrome as a rare complication of diabetic ketoacidosis