Circ_0088200 acts as a sponge for miR-127-5p to promote the migration and invasion of rheumatoid arthritis fibroblast-like synoviocytes
-
Yujie Cai
, Rong Qiu , Qin Huang , Weinan Lai , Yipeng Han , Xiaoxi Lu , Jiayu Qin , Qingqing Ouyangand Min Yang
Abstract
Background
Circular RNAs (circRNAs) play a crucial role in the development of various diseases. However, few studies have investigated the role of circRNAs in rheumatoid arthritis (RA). Herein, we aimed to identified the novel circRNAs involved in the migration and invasion of RA fibroblast-like synoviocytes (RA-FLS).
Methods
The RA-FLS were isolated from the synovial membrane of patients with RA. The CircRNA profile was screened by CircRNA microarray analysis. Circ_0088200 and miR-127–5p expression levels were detected using quantitative real-time reverse transcription polymerase chain reaction (qRT-PCR). The protein level of matrix metalloproteinase 1 (MMP1) was evaluated by western blotting. Wound healing and Transwell assays were performed to analyze the migration and invasion of RA-FLS. RNA immunoprecipitation (RIP) and dual-luciferase reporter assays were used to validate the interaction between Circ_0088200 and miR-127–5p. Collagen-induced arthritis (CIA) mouse models were established to evaluate the role of Circ_0088200 in the development of arthritis in vivo.
Results
Circ_0088200 was highly expressed in RA-FLS compared with osteoarthritis fibroblast-like synoviocytes (OAFLS) and correlated positively with the disease activity score in 28 joints. Inhibition of Circ_0088200 suppressed the migration and invasion of RA-FLS. Conversely, overexpression of Circ_0088200 significant promoted the migration and invasion of RA-FLS. Mechanistically, Circ_0088200 functions as a sponge for miR-127–5p and relieve its repressive effect on MMP1, thereby promoting the migration and invasion of RA-FLS. Importantly, intra-articular injection of Adenoassociated virus expressing Circ_0088200 significantly increased the severity of arthritis in mice with CIA.
Conclusion
Circ_0088200 promotes the migration and invasion of RA-FLS by sponging miR-127–5p. Thus Circ_0088200 is a potential therapeutic target for RA.
Introduction
Rheumatoid arthritis (RA) is the most prevalent chronic inflammatory disease, characterized by chronic synovial inflammation and joint structure destruction.[1] Although the use of biological agents has greatly improved the treatment of RA, some patients still show a poor response to currently available treatment.[2,3] Therefore, it is necessary to investigate the pathogenesis of RA and identify potential therapeutic targets.
RA-affected joints mainly present with synovial inflammation. In these joints, fibroblast-like synoviocytes (FLS) in the syno-vial lining layer play a pivotal role in the pathogenesis of RA.[4] During RA inflammation, activated FLS show biological behavior similar to tumor cells, and their migration and invasion are significantly enhanced.[5] RA-FLS migrate to the surface of bone and cartilage in response to a variety of inflammatory mediators and cytokines, and produce proteolytic enzymes, resulting in erosion of cartilage and bone, and destruction of joints.[6] Moreover, activated RAFLS can also migrate to distant joint inflammation sites and have a certain impact on the destruction of multiple joints.[7] However, the molecular mechanism underlying the migration and invasion of RA-FLS remain largely unknown.
Circular RNAs (circRNAs) are a class of RNA molecule with a closed loop structure formed by covalent bonds, which do not have a 5’ terminal cap and a 3’ poly A tail.[8] They are widely present in eukaryotic cells and show tissue specificity, disease specificity, and timing specificity.[9] Numerous studies have revealed the important role of circRNAs in a variety of diseases, including cancer, osteoarthritis (OA), and autoimmune diseases.[10, 11, 12] For instance, CircFNDC3B is upregulated in oral squamous cell carcinoma (OSCC) and is associated with lymph node metastasis; CircFNDC3B sequesters miR-181c-5p to induce epithelial–mesenchymal transition, migration, and invasion of OSCC cells.[13] CircRPN2 is down-regulated in hepatocellular carcinoma (HCC) and inhibits the migration and invasion of HCC cells; CircRPN2 inhibits glucose metabolism by acting as a competing endogenous RNA (ceRNA) for miR-183–5p, thereby inhibiting HCC cell migration and invasion.[14] RA-FLS have unique aggressive behaviors similar to cancer cells and play a key role in the pathogenesis and progression of RA. However, few studies have investigated the roles of circRNAs in the migration and invasion of RA-FLS. In our previous study, we used a cir-cRNA microarray to analyze the differential expression profile of circRNAs between RA-FLS and OA-FLS.[15] We identified that circRNA Circ_0088194 could promote the migration and invasion of RA-FLS. Circ_0088194 acts as an miR-766–3p sponge to relieve the repressive effect on its target mRNA, MMP2 (encoding matrix metalloproteinase 2 protein), thus promoting migration and invasion.
In the present study, we continued to investigate the differentially expressed circRNAs between RA-FLS and OA-FLS. We identified that Circ_0088200 was significantly upregulated in RA-FLS and involved in the migration and invasion of RAFLS. Circ_0088200 is a potential therapeutic target for RA.
Materials and Methods
Patient Samples and Cell Preparation
Nine RA synovial tissues and seven OA synovial tissues were acquired from patients with end-stage symptomatic hip RA or OA at the time of total hip replacement surgery, as performed at the Department of Orthopedic Surgery, Nanfang Hospital, Southern Medical University, Guangzhou, China. Patients with RA or OA were diagnosed according to the 2010 American College of Rheumatology/European League Against Rheumatism (ACR/EULAR) classification criteria or the 1995 American College of Rheumatology (ACR) classification criteria, respectively.[16,17] The Ethics Committee of the Southern Medical University approved the study and its associated protocols (Guangzhou, China, NFEC-20120201). All participants provided written informed consent. The clinical characteristics and laboratory measures of the participants are listed in Supplementary Table 1.
CircRNA Microarray Analysis
Sample labeling and array hybridization were performed according to the manufacturer’s protocol (Arraystar Inc., Rockville, MD, USA). The microarray analysis was carried out by KangChen Bio-tech, Shanghai, China. More details about CircRNA microarray analysis are provided in Supplementary Methods and Materials.
Culture of FLS
FLS were isolated from human synovial tissue specimens and cultured in Dulbecco’s modified Eagle’s medium (DMEM) (Thermo Fisher Scientific Inc., Waltham, MA, USA) with 10% added fetal bovine serum (FBS)(Gibco BRL, Grand Island, NY, USA). FLS were used from passage four to six, during which time they were confirmed using vimentin immunofluo-rescent staining as a homogenous population with a purity > 98%.
Quantitative real-time polymerase chain reaction (qRTPCR) Analysis
Total RNA was obtained from cultured cells using the TRIzol reagent (Takara, Shiga, Japan), according to the manufacturer’s instructions, and reverse transcribed into cDNA. The qRTPCR step was carried out using the cDNA as the template and SYBR Premix DimerEraser (Takara). Supplementary Table 2 shows the details of the primers used for qRT-PCR. The details about qRT-PCR analysis are provided in Supplementary Methods and Materials.
Electrophoresis of Nucleic Acids
Agarose gel electrophoresis (4%) with Tris acetate ethyl-enediaminetetraacetic acid running buffer (Thermo Fisher Scientific) was used to analyze genomic DNA (gDNA), PCR products, and cDNAs. Electrophoresis was performed at 110 V for 50 min to isolate DNA. A 20 bp DNA marker (Takara) was used and bands were examined under ultraviolet irradiation.
Fluorescence In Situ Hybridization
Fluorescence in situ Hybridization (FISH) analysis of RAFLS used biotin-labeled probes specific to Circ_0088200 (GenePharma Co. Ltd., Shanghai, China). We used FISH (GenePharma) to detect the signals of these probes according to the manufacturer’s instructions. 4, 6-diamidino-2-phe-nylindole (DAPI) was used to counterstain the nuclei. A Leica TCS SP2 AOBS confocal microscope (Leica Microsystems, Mannheim, Germany) was used to acquire images.
Western Blotting Analysis
Cultured RA-FLS were lysed in ice-cold radioimmunoprecipi-tation assay buffer (BestBio, Shanghai, China). The proteins in the cell lysates were separated using 10% SDS-PAGE, followed by electroblotting onto a polyvinylidene difluoride membrane (Millipore, Billerica, MA, USA). The signals from the immunoreactive proteins were quantified using Quantity One Software (Bio-Rad, Hercules, CA, USA). The details about western blotting analysis are listed in Supplementary Methods and Materials.
Adenoviral Vector Construction and in Vitro Transduction
The adenoviral expression vector for Circ_0088200 over-expression was constructed by Genepharma (Shanghai, China). For overexpression of Circ_0088200, the full length CircRNA_0088200 sequence was inserted into the pHBADVCMV-circ-EF1-ZsGreen vector (to form Adv Circ_0088200), with an empty Adv vector being used as the control. The target and primer sequences for the circRNA are listed in Supplementary Table 2. The transfection process was performed using Lipofectamine 3000 (Hanbio Biotechnology, Shanghai, China) according to the manufacturer’s protocol. The expression levels of Circ_0088200 were determined using qRT-PCR.
Oligonucleotides and siRNA Transfection
Small interfering RNAs (siRNAs), miRNA mimics, and miRNA inhibitors were obtained from RiboBio (Guangzhou, China). Cells were transfected with 50 nM of Circ_0088200 siRNAs, MMP1 siRNAs, miR-127–5p mimics, miR-127–5p inhibitors, or the corresponding controls using RNAiMAX (RiboBio) according to the manufacturer’s instructions. All relevant sequences are listed in Supplementary Table S2.
Cell Migration and Invasion Assays
For the migration assay, 1 × 104 cells in 200 mL of DMEM (serum free) were seeded into the top chamber of a Transwell insert, and then DMEM with 10% FBS (600 mL) was added to the bottom chamber. The invasion assay started the same, except that in addition to the above, 50 μL of Matrigel was layered onto the top chamber. More details about cell migration and invasion assays are provided in Supplementary Methods and Materials.
RNA Immunoprecipitation
RNA immunoprecipitation (RIP) experiments were conducted following the instructions of the Magna RIP RNA-Binding Protein Immunoprecipitation Kit (Millipore, Bedford, MA, USA). More details about RNA Immunoprecipitation are available in Supplementary Methods and Materials.
Microarrays Analysis
Microarray analysis was performed on RA-FLS transduced with the adenoviral vector encoding Circ_0088200 and RAFLS transduced with adenoviral empty vector. Agilent Human 4x44K Gene Expression Microarrays v2 was performed to analysis the global gene expression profile. The details about microarrays analysis are listed in Supplementary Methods and Materials.
Dual-luciferase Reporter Assay
A Circ_0088200 segment and a fragment of the MMP1 mRNA were synthesized with either mutant (MUT) or wild-type (WT) miR-127–5p seed regions and cloned into the pmirGLO vector (Promega, Madison, WI, USA). RA-FLS (1 × 105) were transfected with either the WT or MUT Circ_0088200, miR-127–5p mimics or mimics control, and WT or MUT MMP1 mRNA. The luciferase activity was assessed using a dualluciferase reporter kit (Promega). The detailed information is provided in Supplementary Methods and Materials.
Bioinformatic Analysis
Potential miRNA targets were predicted using two publicly available databases: TargetScan (https://www.targetscan.org/vert_80/) and circular RNA interactome (https://circinter-actome.nia.nih.gov). Targets were accepted only when they appeared in both databases.
Experimental Collagen-Induced Arthritis (CIA) Mouse Model
All animal-related experiments in this study were performed with approval from the Medical Ethics Committee of Nanfang Hospital and carried out in strict compliance with the animal ethics requirements. A model of CIA was induced by intra-dermal immunization with emulsions prepared using Bovine type II collagen (CII) and complete Freund’s adjuvant (CFA, Sigma, Kawasaki, Japan) in a 1: 1 ratio. More details are listed in Supplementary Methods and Materials.
Articular Injection of Circ_0088200
The Adeno-associated virus vector encoding Circ_0088200 (AAV-Circ_0088200) and Adeno-associated virus empty vector were constructed and packaged by Hanbio Biotechnology. A 10 μL solution containing the experimental virus or control virus was slowly injected into each knee joint on the 28 day. The injection procedure was repeated after 1 week and the mice were sacrificed at 60 days. The details about articular injection of Circ_0088200 are available in Supplementary Methods and Materials.
Histological Analysis, H&E Staining, and Safranin O-fast Green Staining
The arthritis scores and measurement of paw thickness were carried out 2–3 times per week beginning from day 27. Each section (see below) was assessed by two blinded, independent graders, and the average score was used for statistical analysis. On day 60 after the first immunization, the hind paws were dissected from sacrificed mice and fixed in 4% paraformaldehyde (Reagen Technology Co. Ltd., Beijing, China) for paraffin embedding. Subsequently, each paraffin-embedded sample was sectioned at 5 μm, and the sections were stained with hematoxylin-eosin (H&E) and Safranin O-fast Green solution (Guangshi Reagent Technology Co. Ltd., Guangzhou, China) according to standard methods.
Immunohistochemical Staining
For immunohistochemistry (IHC), the sections were incubated at 4 °C overnight with specific antibodies (Zeye Technology Co. Ltd, Shanghai, China) and then for 30 min at room temperature with secondary antibodies (Hongmai Biotechnology Co. Ltd., Guangzhou, China). Subsequently, a 3, 3′-Diaminobenzidine (DAB) color development kit (Zeye Technology) solution was dropped onto to each section and incubated for 2 min at room temperature for staining.
Micro-Computed Tomography (CT) Analysis
After the specimens were processed in 4% paraformalde-hyde, the fixed knee samples were evaluated in a scanning tube with a volex size of 8.8 μm and scanned for 40 min of acquisition time using a SCANCO high-resolution MicroCT instrument (SCANCO Medical AG, Brüttisellen, Switzerland). During scanning, the samples were wrapped in a paper soaked in PBS to avoid dehydration, and the data were analyzed using Data View software (Chauvin Arnoux UK Ltd., Dewsbury, UK).
Statistical Analysis
All experiments were carried out three times. Data are shown as the mean ± the standard deviation (SD). For comparisons between two groups or among multiple groups, we used Student’s t-test and one-way analysis of variance (ANOVA), respectively. Spearman rank correlation was used to analyze the association of Circ_0088200 expression with disease activity. All statistical analyses were performed using the SPSS 20.0 software (IBM Corp. Armonk, NY, USA), and graphs were drawn using GraphPad Prism 7.0 (GraphPad Software Inc., La Jolla, CA, USA). P < 0.05 was considered statistically significant.
Results
Characterization and Expression Analysis of Circ_0088200
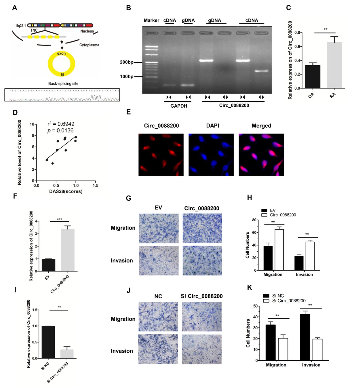
In our previous study, we performed circRNA microarray to analyze the differential expression circRNAs between RAFLS and OA-FLS.[15] We identified that twelve circRNAs that were significantly differentially expressed (fold change > 2.5 and P < 0.05), including seven upregulated and five downregulated circRNAs in RA-FLS compared with OA-FLS. Among the differentially expressed circRNAs, Circ_0088200 which was 3.50-fold upregulated in RA-FLS, attracted our attention. The gene encoding Circ_0088200 is located at chr9: 117819431–117819704 and Circ_0088200 is formed by the reverse splicing of exon 15 of the TNC (tenascin C) gene (Figure 1A). The existence of Circ_0088200 was confirmed in numerous circRNA databases. According to the circBase database, Circ_0088200 exists in many tissue and cell types, such as normal human epidermal keratinocytes. Two groups of primers were designed: Divergent primers were designed to amplify Circ_0088200, and convergent primers were designed to amplify the TNC mRNA. The cDNA and gDNA samples were used as templates for qPCR. Using the divergent primers, we could amplify Circ_0088200 using the cDNA as a template, but not using the gDNA. Sanger sequencing of the PCR products amplified using the divergent primers further confirmed the back-splice junction of Circ_0088200 (Figure 1B). These results indicated that the Circ_0088200 could be specifically amplified by qRT-PCR and confirmed that Circ_0088200 exists in RA-FLS.

Circ_0088200 promotes the migration and invasion of RA-FLS. (A) Schematic diagram of Circ_0088200 formation via the circularization of exon 15 of TNC (encoding tenascin C). (B) Divergent primers amplified Circ_0088200 from cDNA but not from genomic DNA (gDNA). (C) The expression levels of Circ_0088200 were detected using qRT-PCR. RA-FLS, n = 9; OA-FLS, n = 7. (D) Circ_0088200 expression in RA-FLS correlated positively with the RA disease activity score in 28 joints (DAS28 score). (n = 9; r2= 0.6949, P = 0.0136). (E) The localization of Circ_0088200 in RA-FLS was detected using FISH. Scale bar, 50 μm. (F) RA-FLS were transduced with adenovirus expressing Circ_0088200. The expression of Circ_0088200 was detected using qRT-PCR. (G-H) Migratory and invasive activities of RA-FLS were assessed by Transwell migration and Matrigel invasion assays. (I) The expression of Circ_0088200 was detected using qRT-PCR. RA-FLS were transfected with Circ_0088200 siRNAs. (J-K) Migratory and invasive activities of RA-FLS were assessed by Transwell migration and Matrigel invasion assays. Data are shown as the mean ± SD. NS: not significant. *P < 0.05, **P < 0.01, ***P < 0.001.
Next, we expanded the sample size to validate the expression of Circ_0088200 in nine RA-FLS and seven OA-FLS samples using qRT-PCR. Compared with that in OAFLS, the expression level of Circ_0088200 was significantly upregulated in RAFLS (Figure 1C). We found that the Circ_0088200 expression levels correlated positively with the disease activity score in 28 joints (DAS28)(r2 = 0.6949, P = 0.0136) (Figure 1D). Moreover, a FISH assay revealed that Circ_0088200 was localized mainly in the cytoplasm of RA-FLS (Figure 1E). Collectively, these results indicated that Circ_0088200 was significantly upregulated in RA-FLS and correlated with the DAS28.
Circ_0088200 Promotes Migration and Invasion of RAFLS
To investigate the effect of Circ_0088200 on migration and invasion of RA-FLS, an adenoviral vector encoding Circ_0088200 was constructed and siRNAs targeting the junction sites of Circ_0088200 were designed. We found that the migration and invasion abilities of RA-FLS were significantly increased after transduction with the adenoviral vector encoding Circ_0088200 (Figure 1F-H). Conversely, the migration and invasion abilities of RA-FLS were decreased after transfection with Circ_0088200 siRNA (Figure 1I-K). These data demonstrated that Circ_0088200 promotes the migration and invasion of RA-FLS.
Circ_0088200 Induces MMP1 Expression in RA-FLS
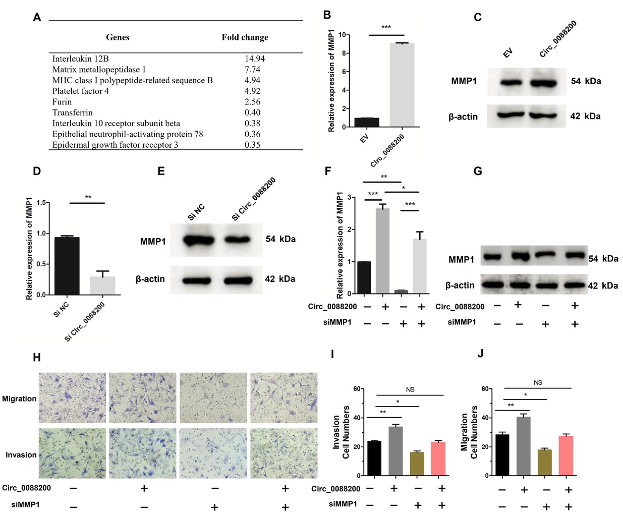
To investigate the mechanism by which Circ_0088200 promotes RA-FLS migration and invasion, we performed microarray analysis to identify the differentially expressed genes in RA-FLS after transduction with the adenoviral vector encoding Circ_0088200. We found that five genes were up-regulated and four genes were downregulated (fold change > 2, P < 0.05) in RA-FLS transduced with the adenoviral vector encoding Circ_0088200 (Figure 2A). Among the upregulated genes, MMP1 aroused our attention. Previous studies have indicated that MMP1 can promote the migration and invasion of RA-FLS.[18,19] Therefore, we speculated that Circ_0088200 might promote RA-FLS migration and invasion by increasing the level of MMP1. Consistently, we observed that over-expression of Circ_0088200 increased the expression of MMP1 at both the mRNA and protein levels (Figure 2B, C). Conversely, inhibition of Circ_0088200 reduced the mRNA and protein levels of MMP1 (Figure 2D, E). These results indicated that Circ_0088200 can promote MMP1 expression in RA-FLS.

Circ_0088200 induces MMP1 expression in RA-FLS. (A) Microarrays analysis of dysregulated genes in RA-FLS expressing Circ_0088200 and control RA-FLS. (B-C) MMP1 mRNA and protein levels were detected using qRT-PCR and western blotting. RAFLS were transfected with adenovirus expressing Circ_0088200. (D-E) MMP1 mRNA and protein levels were detected using qRT-PCR and western blotting. RA-FLS were transfected with Circ_0088200 siRNA. (F-G) MMP1 mRNA and protein levels were detected using qRT-PCR and western blotting. RA-FLS were cotransfected with the adenovirus expressing Circ_0088200 or/and MMP1 siRNA. (H-J) Migratory and invasive activities of RA-FLS were assessed using Transwell migration and Matrigel invasion assays. RA-FLS were cotransfected with the adenovirus expressing Circ_0088200 or/and MMP1 siRNA. Data are shown as the mean ± SD. NS: not significant. *P < 0.05, **P < 0.01, ***P < 0.001.
Next, we cotransfected adenoviral vector encoding Circ_0088200 and the MMP1 siRNA into RA-FLS, and then assessed the MMP1 mRNA and protein expression levels, as well as the migration and invasion abilities of RAFLS. Consistently, the upregulation of MMP1 induced by Circ_0088200 overexpression was abrogated by transfection with the MMP1 siRNA (Figure 2F, G). We found that silencing of MMP1 significant inhibited the migration and invasion of RA-FLS. Importantly, silencing of MMP1 could block the Circ_0088200 overexpression-induced migration and invasion in RA-FLS (Figure 2H-J). Taken together, these results demonstrated that Circ_0088200 promotes the migration and invasion of RA-FLS dependent on MMP1.
Circ_0088200 Sponges miR-127–5p in RA-FLS
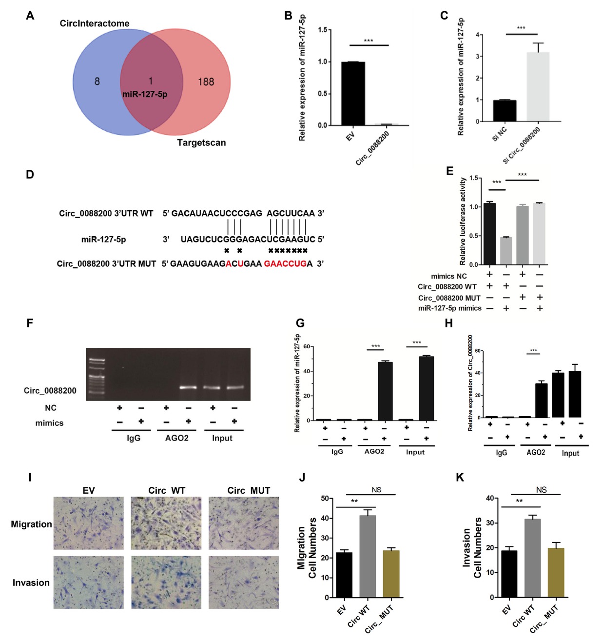
CircRNAs located in the cytoplasm might competitively bind to miRNAs and subsequently regulate the expression of their target genes by acting as miRNA sponges.[20] Circ_0088200 is mostly localized in the cytoplasm of RA-FLS. Therefore, we hypothesized that Circ_0088200 functions as a miRNA sponge in RA-FLS. Two publicly available databases (TargetScan and circular RNA interactome) indicated that only miR-127–5p could bind to both Circ_0088200 and the 3′-untranslated region (UTR) of MMP1 mRNA (Figure 3A). Consistently, overexpression of Circ_0088200 decreased the level of miR-127–5p; while inhibition of Circ_0088200 increased the level of miR-1275p in RA-FLS (Figure 3B, C).

Circ_0088200 acts as sponge of miR-127-5p in RA-FLS. (A) Schematic illustration showing the identification of miR-127-5p, predicted from two available databases (circinteractome and Targetscan). (B-C) qRT-PCR analysis of the expression of miR-127-5p after transfection with adenovirus expressing Circ_0088200 or Circ_0088200 siRNA. (D) Wild-type (WT) or mutant (MUT) miR127-5p target sequences of Circ_0088200. (E) The relative luciferase activities were detected in RA-FLS after co-transfection with luciferase reporter plasmids containing WT or MUT Circ_0088200 sequences and miR-127-5p mimics. (F) RA-FLS were transfected with the miR-127-5p mimics or the negative control. Anti-argonaute 2 (AGO2) RNA immunoprecipitation (RIP) was used to investigate AGO2 binding to Circ_0088200 and miR-127-5p; IgG was used as a negative control. (G-H) The expression of Circ_0088200 and miR-127-5p were detected by qRT-PCR. (I-K) Migratory and invasive activities of RA-FLS were assessed using Transwell migration and Matrigel invasion assays. RA-FLS were transfected with the adenovirus expressing Circ_0088200 or the adenovirus expressing Circ_0088200 with mutated miR-127-5p binding sites. Data are shown as the mean ± SD. NS: not significant. *P < 0.05, **P < 0.01, *** P < 0.001.
To confirm the binding between miR-127–5p and Circ_0088200, we performed dual-luciferase assays. The results showed that the miR-127–5p mimics decreased the luciferase activity of the wild-type Circ_0088200 vector, but not that of the mutant Circ_0088200 vector (Figure 3D, E). Furthermore, we performed an RIP experiment using anti-argonaute 2 (AGO2) antibodies to explore whether Circ_008820 could serve as a binding platform for AGO2 and miR-127–5p. The results showed that Circ_0088200 and miR127–5p were enriched in the AGO2 immunoprecipitates compared with those in the IgG immunoprecipitates (Figure 3F-H). Importantly, overexpression of Circ_0088200 with mutated miR-127–5p binding sites had no significant effect on the migration and invasion of RA-FLS (Figure 3I-K). Collectively, our findings suggested that Circ_0088200 acts as a sponge for miR-127–5p.
miR-127–5p Inhibits Migration and Invasion by Targeting MMP1
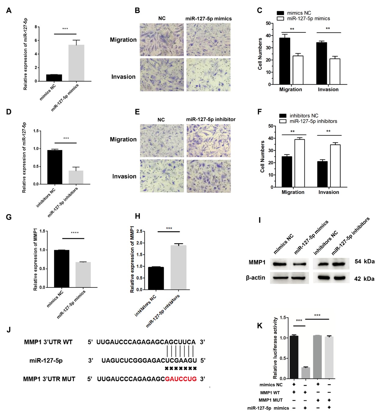
To investigate whether miR-127–5p is involved in RA-FLS migration and invasion, RA-FLS were transfected with miR-127–5p mimics or inhibitors. Overexpression of miR-127–5p reduced RA-FLS migration and invasion (Figure 4A-C). Conversely, transfection with the miR-766–3p inhibitors increased the migration and invasion of RA-FLS (Figure 4D-F). Moreover, transfection of miR-127–5p mimics reduced the level of MMP1, whereas transfection of miR-766–3p inhibitors increased the level of MMP1 (Figure 4G-I). These results indicate that miR-127–5p inhibits RA-FLS migration and invasion as well as downregulates the expression of MMP1.

miR-127-5p inhibits RA-FLS migration and invasion. (A) RA-FLS were transfected with the miR-127-5p mimics or the negative control (NC). The expression level of miR-127-5p was determined using qRT-PCR. (B-C) Migratory and invasive activities of RA-FLS were assessed using Transwell migration and Matrigel invasion assays. RA-FLS were transfected with miR-127-5p mimics. (D) The expression level of miR-127-5p was analyzed by qRT-PCR. RA-FLS were transfected with miR-127-5p inhibitors. (E-F) Migratory and invasive activities of RA-FLS were assessed using Transwell migration and Matrigel invasion assays. RA-FLS were transfected with miR-127-5p inhibitors. (G-H) MMP1 mRNA expression was detected using qRT-PCR. RA-FLS were transfected with miR-127-5p inhibitors or miR-127-5p mimics. (I) Western blotting analysis of MMP1 levels. RA-FLS were transfected with miR-127-5p inhibitors or miR-127-5p mimics. (J) Wild-type (WT) or mutant (MUT) miR-127-5p target sequences in the MMP1′ untranslated region (UTR). (K) The relative luciferase activities were detected in RA-FLS co-transfected with luciferase reporter plasmids containing WT or MUT MMP1 sequences and miR-127-5p mimics. Data are shown as the mean ± SD. NS: not significant. * P < 0.05, ** P < 0.01, ***P < 0.001.
Two publicly available databases (TargetScan and circular RNA interactome) predicted MMP1 is a target of miR-127–5p. To further determine whether miR-127–5p can targeting MMP1, we constructed luciferase reporter plasmids containing the WT 3-UTR of the MMP1 mRNA and a version of the MMP1 3UTR in which the miR-127–5p binding sites were mutated, followed by dual-luciferase assays (Figure 4J). The results showed that the miR-127–5p mimics decreased the luciferase activity from the WT construct. However, the mimics had no effect on the luciferase activity from the MUT construct (Figure 5K). These results confirmed that MMP1 is a target of miR-127–5p. Taken together, our findings implied that miR-127–5p inhibits RA-FLS migration and invasion by targeting MMP1.

Circ_0088200 promotes RA-FLS migration and invasion via the miR-127-5p/MMP1 axis. (A) The expression of MMP1 mRNA was detected using qRT-PCR in RAFLS cotransfected with miR-127-5p mimics and adenovirus expressing Circ_0088200. (B) Western blotting analysis of MMP1 levels in RA-FLS after cotransfection with miR127-5p mimics and adenovirus expressing Circ_0088200. (C-D) The migratory and invasive abilities of RA-FLS were assessed using Transwell migration and Matrigel invasion assays. RA-FLS were co-transfected with miR-127-5p mimics and adenovirus expressing Circ_0088200. Data are shown as the mean ± SD. NS: not significant. *P < 0.05, **P < 0.01, ***P < 0.001.
Circ_0088200 Promotes RA-FLS Migration and Invasion Via the MiR1275p/MMP1 Axis
Our results indicated that Circ_0088200 promotes RA-FLS migration and invasion by sponging miR-127–5p, and miR-127–5p promoted RA-FLS migration and invasion by targeting MMP1. Therefore, we hypothesized that Circ_0088200 sponging of miR127–5p might rescue the inhibition of MMP1 by miR-127–5p, thereby promoting the migration and invasion of RA-FLS. To test this hypothesis, we co-transfected the adenoviral vector encoding Circ_0088200 and miR-127–5p mimics into RA-FLS. We found that the miR-127–5p mimics blocked the upregulation of MMP1 induced by Circ_0088200 overexpression (Figure 5A, B). Consistently, transfection of the adenoviral vector encoding Circ_0088200 promoted RAFLS migration and invasion, but transfection of miR-127–5p mimics could reverse the migration and invasion induced by Circ_0088200 overexpression (Figure 5C, D). These results confirmed that Circ_0088200 promotes RA-FLS migration and invasion via the miR-127–5p/MMP1 axis.
Circ_0088200 Aggravates the Severity of Arthritis in a Model of RA
Finally, we established an RA animal model (mice with CIA), to determine the role of Circ_0088200 in the development of arthritis in vivo. The Adeno-associated virus vector encoding Circ_0088200 (AAV-Circ_0088200) or Adeno-associated virus empty vector (AAV-NC) were administered intraarticularly to the CIA mice (Figure 6A). The results showed that the arthritis index (AI) score in the AAV-Circ_0088200 group was significantly increased compared with that in the AAV-NC group (Figure 6B). Furthermore, we observed that the paw thickness in the AAV-Circ_0088200 group was significantly increased compared with that in the AAV-NC group (Figure 6C). The AAV-Circ_0088200 group showed more severe joint redness and swelling (Figure 6D). Moreover, the three-dimensional reconstruction of the micro-CT images demonstrated that intra-articular injection of AAV-Circ_0088200 promoted cartilage erosion and increased the number of osteophytes (Figure 6E). Additionally, H& E and Safranin O-fast green staining showed that the synovial inflammation and damage to cartilage surfaces in the CIA mice were aggravated after the injection of AAV-Circ_0088200 (Figure 6F). Importantly, intra-articular injection of AAV-Circ_0088200 upregulated the expression of MMP1 in knee joint synovial tissues of mice with CIA (Figure 6G). Taken together, these results indicated that Circ_0088200 could aggravate the destruction of bone and cartilage tissue in CIA mice models.

Circ_0088200 aggravates the severity of arthritis in a model of RA. (A) The flowchart for constructing the CIA mouse model (four mice per group). (B) Intra-articular injection of adeno-associated virus vector encoding Circ_0088200 (AAV-Circ_0088200) increased the arthritis scores compared with those in the Adeno-associated virus empty vector (AAV-NC) group and CIA group. (C) Intra-articular injection of adeno-associated virus vector encoding Circ_0088200 increased paw thickness compared with that in the AAV-NC group and CIA group. (D) Representative images of the CIA mouse model. (E) Three-dimensional reconstruction of a CIA mouse knee joint in MicroCT. (F) Representative H& E staining and Safranin O-fast green staining of knee joint sections showing increased cartilage erosions in the AAV-Circ_0088200 group. Scale bar=100 μm. (G) Representative immunohistochemistry sections showing that intra-articular injection of adeno-associated virus vector encoding Circ_0088200 upregulated the expression of MMP1 in the CIA mouse model. Scale bar= 50 μm. (H) Schematic showing that Circ_0088200 promoted the migration and invasion of RA-FLS by sponging miR-127-5p. Data are shown as the mean ± SD. NS: not significant. *P < 0.05, **P < 0.01, ***P < 0.001.
Discussion
CircRNAs are an important part of the human genome, being involved in multiple biological processes.[10] In this study, we identified a novel circRNA, Circ_0088200, which was upregu-lated in RA-FLS and can promote the migration and invasion of RA-FLS. Mechanistically, Circ_0088200 acts as a sponge for miR-127–5p to relieve the repression of MMP1, thereby promoting migration and invasion. We demonstrated that the Circ_0088200/miR-127–5p/MMP1 axis plays a key role in the progression of RA (Figure 6H). Circ_0088200 represent a potential therapeutic target for RA.
CircRNAs are specifically expressed in tissues or cells, have unique molecular structures, are associated with multiple biological processes, and are considered as diagnostic markers and therapeutic targets.[8] Recently, several cir-cRNAs have been shown to be associated with autoimmune diseases, including systemic lupus erythematosus, multiple sclerosis, and RA.[21,22] Studies have focused on dysregulat-ed expression of circRNAs in peripheral blood mononuclear cells in RA.[23,24] However, the roles of most circRNAs in RA development remain unclear. Herein, we demonstrated that Circ_0088200 promotes the migration and invasion of RAFLS. The Circ_0088200 expression levels correlated positively with the disease activity score in 28 joints. These results suggested that Circ_0088200 is a potential prognostic marker for RA.
To better understand RA, several animal models of arthritis have been used.[25] The most common of these is the CIA mouse model, which shows similar clinical, histopathologi-cal, and immunological features to those of human RA.[26] Therefore, we selected the CIA mouse model to investigate the role of Circ_0088200 in the development of arthritis in vivo. Consistent with the results in vitro, intra-articular injection of adenoviral expressing Circ_0088200 aggravated synovial inflammation, joint swelling, and increased bone destruction in CIA mice. These results indicated that Circ_0088200 plays a pathogenic role in RA progression.
RA-FLS migration and invasion results in erosion of cartilage and bone, and joint destruction.[27] Moreover, activated RA-FLS also can migrate to distant joint inflammation sites and contribute to the destruction of multiple joints.[28] In this study, we used a gene microarray to analyze the potential genes regulated by Circ_0088200. We found that overexpression of Circ_0088200 result in widespread alteration in gene expression and Circ_0088200 can upregulated the expression of MMP1. MMP1 is expressed robustly by many cell types and degrades all three stromal collagens, making it the foremost player in collagen degradation in many diseases, including cancer and RA.[29,30] Consistently, silencing of MMP1 significantly attenuated the migration and invasion induce by Circ_0088200. Moreover, intra-articular injection of adeno-associated virus expressing Circ_0088200 in CIA mice significantly increased MMP1 expression levels in sy-novial tissue. These results indicated that Circ_0088200 promotes the invasion and migration of RA-FLS a least partially dependent on MMP1. However, becasue of the complex and multiple regulation mechanisms of circRNAs, whether Circ_0088200 can promote the migration and invasion of RA-FLS independent of MMP1 requires further investigation.
CircRNAs can exert their biological functions by acting as miRNA sponges and regulating binding proteins; however, a few circRNAs also encode proteins.[8,31] CircRNA molecules, which consist of exons and are mainly distributed in the cytoplasm, often exert their functions by acting as miRNA sponges.[32] For example, CircRNA_000203 is mainly localized in cytoplasm and aggravates cardiac hypertrophy by suppressing miR-26b-5p and miR-140–3p.[33] CircPTN sponges miR-145–5p/miR-330–5p to promote the proliferation and stemness in glioma.[34] In the present study, bioinformatic analyses using circinteractome and TargetScan databases showed that miR-127–5p has target sites in both Circ_0088200 and MMP1. We performed luciferase reporter assays and RIP assays to confirm the interaction between Circ_0088200 and miR-127–5p, as well as between miR-127–5p and MMP1. Moreover, miR-127–5p could block the upregulation of MMP1, and the migration and invasion induced by Circ_0088200 overexpression. Thus, we demonstrated that Circ_0088200 acts as a sponge toward miR-127–5p, which upregulates MMP1 expression at the post-transcription level, leading to the promotion of RAFLS migration and invasion. To the best of our knowledge, this is the first report that Circ_0088200 acts as a sponge for miR-127–5p to promote the migration and invasion of RA-FLS. The Circ_0088200/miR127–5p/MMP1 axis plays an important role in the progression of RA. This study improves our understanding of the molecular mechanism of the migration and invasion of RA-FLS.
Conclusions
We identified that Circ_0088200 promotes the migration and invasion of RA-FLS. Mechanistically, Circ_0088200 acts as a sponge of miR-127–5p to relieve the repression of MMP1 expression, thereby promoting the migration and invasion. We demonstrated that the Circ_0088200/miR-127–5p/MMP1 axis plays a key role in the progression of RA. Circ_0088200 represents a potential therapeutic target for RA.
Funding statement: This work was supported by the National Natural Science Fund of China [grant number 81771747], the Natural Science Foundation of Guangdong Province of China [grant numbers 2017A030313475, 2023A1515111036] and the President Foundation of Nanfang Hospital, Southern Medical University [grant number 2023B042].
Acknowledgements
We thank the patients with RA and OA and healthy donors who contributed to this study.
Supplementary materials
Supplementary materials are only available at the official site of the journal.
-
Author contributions
Qingqing Ouyang and Min Yang conceived and designed the study. Yujie Cai and Rong Qiu drafted the manuscript and created the figure. Xiaoxi Lu and Jiayu Qin performed western blotting analysis and cell migration and invasion assays. Yipeng Han performed IHC staining and H&E staining, and Safranin O-fast green staining. Qin Huang and Weinan Lai performed the animal experiments. All authors reviewed and approved the final version of the manuscript.
-
Ethical approval
The study protocol and associated research protocols were approved by the Ethics Committee of the Southern Medical University (NFEC-20120201). All animal-related experiments received approval from the Medical Ethics Committee of Nanfang Hospital (Approval No. NFYY-20210549) and were conducted in strict compliance with the animal ethics guidelines.
-
Informed consent
Written informed consents obtained from participants before enrollment.
-
Conflict of interest
The authors declare no competing interests.
-
Use of large language models, AI and machine learning tools
None declared.
-
Data availability statement
The data that support the findings of this study are available from the corresponding author upon reasonable request.
References
[1] Safiri S, Kolahi AA, Hoy D, et al. Global, regional and national burden of rheumatoid arthritis 1990–2017: a systematic analysis of the Global Burden of Disease study 2017. Ann Rheum Dis. 2019;78:1463–1471.10.1136/annrheumdis-2019-215920Search in Google Scholar PubMed
[2] Burmester GR, Pope JE. Novel treatment strategies in rheumatoid arthritis. Lancet. 2017;389:2338–2348.10.1016/S0140-6736(17)31491-5Search in Google Scholar PubMed
[3] Aletaha D, Smolen JS. Diagnosis and Management of Rheumatoid Arthritis: A Review. JAMA. 2018;320:1360–1372.10.1001/jama.2018.13103Search in Google Scholar PubMed
[4] Nygaard G, Firestein GS. Restoring synovial homeostasis in rheumatoid arthritis by targeting fibroblast-like synoviocytes. Nat Rev Rheumatol. 2020;16:316–333.10.1038/s41584-020-0413-5Search in Google Scholar PubMed PubMed Central
[5] Bustamante MF, Garcia-Carbonell R, Whisenant KD, et al. Fibroblast-like synoviocyte metabolism in the pathogenesis of rheumatoid arthritis. Arthritis Res Ther. 2017;19:110.10.1186/s13075-017-1303-3Search in Google Scholar PubMed PubMed Central
[6] Németh T, Nagy G, Pap T. Synovial fibroblasts as potential drug targets in rheumatoid arthritis, where do we stand and where shall we go? Ann Rheum Dis. 2022;81:1055–1064.10.1136/annrheumdis-2021-222021Search in Google Scholar PubMed PubMed Central
[7] Harre U, Schett G. Cellular and molecular pathways of structural damage in rheumatoid arthritis. Semin Immunopathol. 2017;39:355–363.10.1007/s00281-017-0634-0Search in Google Scholar PubMed
[8] Liu CX, Chen LL. Circular RNAs: Characterization, cellular roles, and applications [published correction appears in Cell. Cell. 2022;185:2016-2034.10.1016/j.cell.2022.04.021Search in Google Scholar PubMed
[9] Kristensen LS, Andersen MS, Stagsted LVW, et al. The biogen-esis, biology and characterization of circular RNAs. Nat Rev Genet. 2019;20:675–691.10.1038/s41576-019-0158-7Search in Google Scholar PubMed
[10] Verduci L, Tarcitano E, Strano S, et al. CircRNAs: role in human diseases and potential use as biomarkers. Cell Death Dis. 2021;12:468.10.1038/s41419-021-03743-3Search in Google Scholar PubMed PubMed Central
[11] Kristensen LS, Jakobsen T, Hager H, et al. The emerging roles of circRNAs in cancer and oncology. Nat Rev Clin Oncol. 2022;19:188–206.10.1038/s41571-021-00585-ySearch in Google Scholar PubMed
[12] Ali SA, Peffers MJ, Ormseth MJ, et al. The non-coding RNA interactome in joint health and disease. Nat Rev Rheumatol. 2021;17:692–705.10.1038/s41584-021-00687-ySearch in Google Scholar PubMed
[13] Li X, Wang C, Zhang H, et al. circFNDC3B Accelerates Vascu-lature Formation and Metastasis in Oral Squamous Cell Carcinoma. Cancer Res. 2023;83:1459–1475.10.1158/0008-5472.CAN-22-2585Search in Google Scholar PubMed PubMed Central
[14] Li J, Hu ZQ, Yu SY, et al. CircRPN2 Inhibits Aerobic Glycoly-sis and Metastasis in Hepatocellular Carcinoma. Cancer Res. 2022;82:1055–1069.10.1158/0008-5472.CAN-21-1259Search in Google Scholar PubMed
[15] Cai Y, Liang R, Xiao S, et al. Circ_0088194 Promotes the Invasion and Migration of Rheumatoid Arthritis Fibroblast-Like Synoviocytes via the miR-766–3p/MMP2 Axis. Front Immunol. 2021;12:628654.10.3389/fimmu.2021.628654Search in Google Scholar PubMed PubMed Central
[16] Schouten JS, Valkenburg HA. Classification criteria: methodological considerations and results from a 12 year following study in the general population. J Rheumatol Suppl. 1995;43:44-45.Search in Google Scholar
[17] Aletaha D, Neogi T, Silman AJ, et al. 2010 rheumatoid arthritis classification criteria: an American College of Rheumatology/European League Against Rheumatism collaborative initiative. Ann Rheum Dis. 2010;69:1580–1588.10.1136/ard.2010.138461Search in Google Scholar PubMed
[18] Huang TL, Mu N, Gu JT, et al. DDR2-CYR61-MMP1 Signaling Pathway Promotes Bone Erosion in Rheumatoid Arthritis Through Regulating Migration and Invasion of Fibroblast-Like Synoviocytes. J Bone Miner Res. 2017;32:407–418.10.1002/jbmr.2993Search in Google Scholar PubMed
[19] Qin Y, Cai ML, Jin HZ, et al. Age-associated B cells contribute to the pathogenesis of rheumatoid arthritis by inducing activation of fibroblast-like synoviocytes via TNF-α-mediated ERK1/2 and JAK-STAT1 pathways. Ann Rheum Dis. 2022;81:1504–1514.10.1136/ard-2022-222605Search in Google Scholar PubMed
[20] Chen LL. The expanding regulatory mechanisms and cellular functions of circular RNAs. Nat Rev Mol Cell Biol. 2020;21:475–490.10.1038/s41580-020-0243-ySearch in Google Scholar PubMed
[21] Zhou Z, Sun B, Huang S, et al. Roles of circular RNAs in immune regulation and autoimmune diseases. Cell Death Dis. 2019;10:503.10.1038/s41419-019-1744-5Search in Google Scholar PubMed PubMed Central
[22] Xia X, Tang X, Wang S. Roles of CircRNAs in Autoimmune Diseases. Front Immunol. 2019;10:639.10.3389/fimmu.2019.00639Search in Google Scholar PubMed PubMed Central
[23] Lu H, Yang Y, Kuang D, et al. Expression profile of circRNA in peripheral blood mononuclear cells of patients with rheumatoid arthritis. BMC Med Genomics. 2022;15:77.10.1186/s12920-022-01225-9Search in Google Scholar PubMed PubMed Central
[24] Xue L, Wang B, Zhu J, et al. Profiling of differentially expressed circRNAs and functional prediction in peripheral blood mononuclear cells from patients with rheumatoid arthritis. Ann Med. 2023;55:175–189.10.1080/07853890.2022.2156596Search in Google Scholar PubMed PubMed Central
[25] Kannan K, Ortmann RA, Kimpel D. Animal models of rheumatoid arthritis and their relevance to human disease. Pathophysiology. 2005;12:167–181.10.1016/j.pathophys.2005.07.011Search in Google Scholar PubMed
[26] Wooley PH. The usefulness and the limitations of animal models in identifying targets for therapy in arthritis. Best Pract Res Clin Rheumatol. 2004;18:47–58.10.1016/j.berh.2003.09.007Search in Google Scholar PubMed
[27] Korb-Pap A, Bertrand J, Sherwood J, Pap T. Stable activation of fibroblasts in rheumatic arthritis-causes and consequences. Rheumatology (Oxford). 2016;55:ii64-ii67.10.1093/rheumatology/kew347Search in Google Scholar PubMed
[28] Bottini N, Firestein GS. Duality of fibroblast-like synoviocytes in RA: passive responders and imprinted aggressors. Nat Rev Rheumatol. 2013;9:24–33.10.1038/nrrheum.2012.190Search in Google Scholar PubMed PubMed Central
[29] Lim JP, Nair S, Shyamasundar S, et al. Silencing Y-box binding protein-1 inhibits triple-negative breast cancer cell invasiveness via regulation of MMP1 and beta-catenin expression. Cancer Lett. 2019;452:119–131.10.1016/j.canlet.2019.03.014Search in Google Scholar PubMed
[30] Du F, Lü LJ, Teng JL, et al. T-614 alters the production of matrix metalloproteinases (MMP-1 andMMP-3) and inhibits the migratory expansion of rheumatoid synovial fibroblasts, in vitro. Int Immunopharmacol. 2012;13:54–60.10.1016/j.intimp.2012.03.003Search in Google Scholar PubMed
[31] Li Z, Huang C, Bao C, et al. Exon-intron circular RNAs regulate transcription in the nucleus. Nat Struct Mol Biol. 2015;22:256–264.10.1038/nsmb.2959Search in Google Scholar PubMed
[32] Hansen TB, Jensen TI, Clausen BH, et al. Natural RNA circles function as efficient microRNA sponges. Nature. 2013;495:384–388.10.1038/nature11993Search in Google Scholar PubMed
[33] Li H, Xu JD, Fang XH, et al. Circular RNA circRNA_000203 aggravates cardiac hypertrophy via suppressing miR-26b-5p and miR-140–3p binding to Gata4. Cardiovasc Res. 2020;116:1323–1334.10.1093/cvr/cvz215Search in Google Scholar PubMed PubMed Central
[34] Chen J, Chen T, Zhu Y, et al. circPTN sponges miR-145–5p/miR-330–5p to promote proliferation and stemness in glioma. J Exp Clin Cancer Res. 2019;38:398.10.1186/s13046-019-1376-8Search in Google Scholar PubMed PubMed Central
© 2025 Yujie Cai, Rong Qiu, Qin Huang, Weinan Lai, Yipeng Han, Xiaoxi Lu, Jiayu Qin, Qingqing Ouyang, Min Yang, published by De Gruyter on behalf of NCRC-DID
This work is licensed under the Creative Commons Attribution 4.0 International License.
Articles in the same Issue
- Original Article
- Angular assessment of joints in juvenile idiopathic arthritis
- Circ_0088200 acts as a sponge for miR-127-5p to promote the migration and invasion of rheumatoid arthritis fibroblast-like synoviocytes
- Insights into familial Mediterranean fever: Chronic disease correlations with arthralgia and current health status of patients with familial Mediterranean fever in Jordan
- Nitazoxanide alleviates CFA-induced rheumatoid arthritis in Wistar rats by modulating the STAT-3 and NF-κB pathways
- The causal relationship between obstructive sleep apnea and rheumatic disease: A bidirectional Mendelian randomization study
- Efficacy and safety of 2% isosorbide cream in systemic sclerosis patients with digital ulcers and Raynaud’s phenomenon
- Letter to the Editor
- Insights into the clinical and immunological significance of anti-α-fodrin antibodies in systemic lupus erythematosus
- Images
- Antiphospholipid antibody-associated cystic lesion of the pancreatic head with concurrent acute pancreatitis
Articles in the same Issue
- Original Article
- Angular assessment of joints in juvenile idiopathic arthritis
- Circ_0088200 acts as a sponge for miR-127-5p to promote the migration and invasion of rheumatoid arthritis fibroblast-like synoviocytes
- Insights into familial Mediterranean fever: Chronic disease correlations with arthralgia and current health status of patients with familial Mediterranean fever in Jordan
- Nitazoxanide alleviates CFA-induced rheumatoid arthritis in Wistar rats by modulating the STAT-3 and NF-κB pathways
- The causal relationship between obstructive sleep apnea and rheumatic disease: A bidirectional Mendelian randomization study
- Efficacy and safety of 2% isosorbide cream in systemic sclerosis patients with digital ulcers and Raynaud’s phenomenon
- Letter to the Editor
- Insights into the clinical and immunological significance of anti-α-fodrin antibodies in systemic lupus erythematosus
- Images
- Antiphospholipid antibody-associated cystic lesion of the pancreatic head with concurrent acute pancreatitis