Startseite Linguistik & Semiotik Examining Chinese EFL learners’ acceptance of mobile-assisted vocabulary learning applications and its influencing factors
Artikel Open Access

Examining Chinese EFL learners’ acceptance of mobile-assisted vocabulary learning applications and its influencing factors

  • Yining Han

    Yining Han is a master student studying MSc in Applied Linguistics and Second Language Acquisition at University of Oxford. Her research interests include second-language acquisition and technology-enhanced language learning.

    ORCID logo EMAIL logo
    und Chen Chen

    Chen Chen is an Assistant Professor in the Department of Applied Linguistics at Xi’an Jiaotong-Liverpool University. She obtained her PhD from the University of Exeter and her MPhil from the University of Cambridge. Her research interests include corpus linguistics, L2 vocabulary, and EAP. Her publications can be found in international journals and books, including International Journal of Applied Linguistics and Reading in a Foreign Language.

    ORCID logo
Veröffentlicht/Copyright: 15. August 2024

Abstract

Significant advancements in mobile technology have offered tremendous potential for mobile-assisted vocabulary learning (MAVL). Given the relatively few studies on learners’ acceptance of MAVL, this study integrates the Technology Acceptance Model (TAM) with the Self-Determination Theory to assess participants’ acceptance and motivation levels regarding MAVL applications and to identify predictors of users’ intention to utilise these applications. Questionnaire data from 270 Chinese English as a foreign language university students revealed that the participants exhibited a strong intention to learn English vocabulary via mobile applications, and they reported high levels of motivation. Additionally, structural equation modelling analysis results indicated that perceived usefulness, perceived ease of use, and perceived competence accounted for 61 % of the variance in users’ behavioural intention to use MAVL applications, which demonstrated a stronger explanatory power than the original TAM. Perceived autonomy and perceived competence, however, failed to predict usage intention of MAVL. The proposed theoretical framework extends the original TAM and offers implications for application developers, suggesting the importance of designing user-friendly applications.

1 Introduction

The rapid advancement of mobile technology has fundamentally transformed students’ way of learning (Duman et al., 2014; Kukulska-Hulme et al., 2017). According to Park et al. (2012), mobile learning (m-learning) refers to the acquisition of knowledge anytime and anywhere on handheld or palmtop devices. With the increasing ubiquity of mobile devices such as smartphones, tablet computers, and laptops in education, m-learning is gaining popularity among language learners, which facilitates the rise of mobile-assisted language learning (MALL) (Burston, 2015; Chen et al., 2020; Hwang and Fu, 2019). In the post-pandemic era, mobile technology continues to play a significant role in assisting students’ language learning (Li, 2024).

Researchers have highlighted several affordances of MALL, including providing abundant learning resources (Zhang & Pérez-Paredes, 2021), individualising extracurricular self-study (Lai & Zheng, 2018), and reducing learning stress (Ilic, 2015). Despite the enormous potential of MALL, complex technical problems (Lin & Lin, 2019) and uneven quality of study materials (Zou & Yan, 2014) may cause resistance to mobile technology among language learners. The benefits and challenges influence levels of willingness to accept mobile learning applications, which play an essential role in the successful implementation of MALL. Therefore, it is important to examine students’ acceptance levels and their influencing factors. In educational technology research, an emerging trend is adopting the technology acceptance model to examine factors that affect users’ intention to accept burgeoning technologies, such as online learning (Chahal & Rani, 2022; Park, 2009). Nevertheless, relatively few studies have systematically examined users’ acceptance of MALL under a theoretical framework.

Vocabulary learning is an integral task for language learners, as it lays the foundation for mastering listening, speaking, reading, and writing skills (Nation, 2022). However, memorizing vocabulary is also a challenging task that might impose an onerous burden on foreign language learners (Lin & Lin, 2019). The booming development of mobile technologies offers promising solutions to the challenges of vocabulary acquisition (Yu & Trainin, 2022). Accordingly, there has been a growing trend towards integrating mobile technologies into vocabulary acquisition in English as a foreign language (EFL) countries such as China. As Zhang and Pérez-Paredes (2021) found, Chinese EFL learners demonstrated a strong motivation to learn and memorize English vocabulary on mobile devices. This strong motivation makes it worthwhile to investigate motivational factors that might affect technology acceptance among Chinese learners.

Considering the aforementioned research gaps, this study proposes a research model combining the Technology Acceptance Model (Davis, 1989) and the Self-Determination Theory of Motivation (Deci & Ryan, 1985) to identify factors that impact Chinese EFL learners’ acceptance of mobile vocabulary learning applications. It is hoped that the research findings could guide the rapidly growing m-learning industry in China to develop more effective vocabulary learning applications.

2 Literature review

2.1 Mobile-assisted vocabulary learning

As a novel strand of computer-assisted language learning (CALL), mobile-assisted language learning (MALL) has garnered considerable scholarly attention, particularly in the domain of mobile-assisted vocabulary learning (MAVL) (Burston, 2015; Burston & Giannakou, 2022; Hwang & Fu, 2019). According to Okumuş Dağdeler’s (2023) systematic review, two research foci of MAVL research are vocabulary achievement and learners’ attitudes.

Studies on vocabulary achievement typically employed the pre-test-post-test design, which has consistently demonstrated the effectiveness of mobile applications in improving vocabulary learning outcomes (cf. Li, 2021; Li & Hafner, 2022; Shadiev et al., 2020). For instance, Li and Hafner (2022) compared the effect of mobile vocabulary learning and paper-based vocabulary learning on Chinese EFL undergraduate students’ vocabulary knowledge gains. Results showed that both digitized (t = 21.25, p < 0.05) and paper-based (t = 13.74, p < 0.05) word cards significantly improved students’ word knowledge, and students using word cards on the mobile app benefited more. A meta-analysis by Lin and Lin (2019) also yielded a positive and large effect size of MAVL intervention (Hedge’s g = 1.005, ES = 0.94). In summary, these findings collectively suggest the potential of mobile applications in vocabulary acquisition.

Research on learners’ perceptions of MAVL has reported mixed findings. Data from self-report questionnaires and interviews reveal affordances of MAVL in increasing efficacy, enhancing motivation, and elevating interest. For instance, Shadiev et al. (2020) identified that learners generally perceived MAVL as useful, easy to use, and engaging, which aligned with Kohnke’s (2020) finding. In Li and Hafner’s (2022) study, interviewees recognised that mobile applications boosted their learning motivation and interest, and some of them indicated continuous intention to use mobile applications for future vocabulary learning. Nevertheless, negative aspects of MAVL have also been pointed out. For example, researchers noted that mobile devices could be a distraction, thereby diminishing the effectiveness of vocabulary learning (Reinders & Hubbard, 2013). Additionally, technical problems such as small screens might negatively influence user experience (Stockwell, 2010).

Overall, previous research has shown consistent results on the effectiveness of MAVL but inconclusive findings on students’ perceptions. Understanding users’ acceptance of certain technologies is important for effective implementation (Botero et al., 2018). Despite the extensive literature on MAVL, few studies have systematically examined learners’ acceptance of mobile vocabulary learning applications under theoretical guidance. Moreover, given the efficacy of MAVL, it is worthwhile to explore the behavioural (e.g., perceived usefulness) and psychological factors (e.g., motivation) that influence technology acceptance. Therefore, this study will address this research gap by employing technology acceptance models as theoretical underpinnings, which will be elaborated on below.

2.2 Technology acceptance model

Rooted in the Theory of Reasoned Action (TRA) (Fishbein and Ajzen, 1975), the Technology Acceptance Model (TAM) (Davis, 1989) utilizes the constructs of perceived usefulness (PU), perceived ease of use (PEOU), attitude toward using (ATU) to predict prospective users’ behavioural intention (BI) to accept and adopt certain technology. Consistent with TRA, TAM theorizes BI as a determinant of actual behaviour. To illustrate the relationships between these constructs, Figure 1 was depicted based on Davis’ (1989) descriptions. As shown, PU and ATU directly determine BI. PEOU exerts an indirect influence on BI via the mediation of ATU. Additionally, PU and PEOU mediate the impacts of external variables upon BI. A further study by Venkatesh and Davis (2000) identified a weak mediating effect of ATU. They proposed a refined model (i.e., TAM2) by excluding the construct of ATU and introducing the construct of subjective norm from TRA, which refers to an individual’s perception of social expectations from family and friends to perform certain behaviours or not. Another adaptation of TAM is the Unified Theory of Acceptance and Use of Technology (UTAUT) (Venkatesh et al., 2003), which combines TRA, TAM, and six other theories to explain user behaviour. According to UTAUT, demographic factors such as gender and age moderate the impact of four predicting constructs on BI. These extended models suggest the adaptability of TAM, providing a rationale for incorporating other theories into TAM in this study.

Figure 1: 
Technology acceptance model (Davis, 1989).
Figure 1:

Technology acceptance model (Davis, 1989).

TAM was initially proposed to predict users’ acceptance of information and communication technology (Davis, 1989; Davis et al., 1989). To date, the model has been extensively applied and tested in diverse fields, with the educational context being no exception (King & He, 2006; Teo, 2011). Granić’s (2022) systematic review indicated that the past two decades have witnessed researchers building on the original TAM to investigate the acceptance of various educational technologies, such as online learning (Chahal & Rani, 2022; Park, 2009), m-learning (Hsu & Lin, 2021; Pratama, 2021), and Learning Management Systems (Sánchez & Hueros, 2010), among different user groups, including students (Prasetyo et al., 2021) and teachers (Teo et al., 2019). For example, Hsu and Lin (2021) focused on college students’ acceptance of MALL in Chinese Taiwan, confirming the causal relationship between PU, PEOU, and BI. Additionally, recent studies have explored the emerging AI-assisted language learning tools (An et al., 2023; Li et al., 2019; Zhai & Ma, 2021). For example, to examine factors influencing Chinese college students’ acceptance of automated writing evaluation systems, Zhai and Ma (2021) incorporated seven external factors, including perceived trust, self-efficacy, system anxiety, subjective norm, facilitating conditions, cognitive feedback, and system characteristics into the original TAM. Their study verified PU and PEOU as primary determinants of BI and indicated the significant impact of all proposed external factors on BI except for system anxiety.

Despite its broad applicability, TAM has been scarcely used to examine MAVL acceptance. Additionally, the original TAM has been criticized for neglecting motivational factors (Fagan et al., 2008; Hsu & Lin, 2021), though motivation has long been a significant construct in language acquisition research. Therefore, further work is needed to examine motivating factors for BI in the field of MAVL research. The subsequent part will review how motivation theory has been incorporated into technology acceptance studies to address the limitations of TAM.

2.3 Technology acceptance research from the motivational perspective

Since the inception of TAM, Davis (1989) has pointed out its ignorance of motivation as a limitation and suggested taking motivational factors into consideration; thus, one strand of technology acceptance research is using motivation theory to predict users’ acceptance. In another study by Davis et al. (1992), the researchers conceptualized extrinsic motivation as perceived usefulness (PU) and intrinsic motivation as perceived enjoyment (PE), finding that both types of motivation could explain a high percentage of variance in graduate business students’ intention to use computers in the workplace. Similar conclusions on the influence of motivation on technology acceptance have been reached by Teo et al. (1999), Venkatesh (2000), and Fagan et al. (2008). More recently, Hsu and Lin (2021) also reported the crucial role of intrinsic motivation in predicting BI through PU and PEOU in the context of MALL.

Among the theories of motivation developed to explain human behaviour, a well-established one is the Self-Determination Theory (SDT) proposed by Deci and Ryan (1985). SDT distinguishes between extrinsic motivation, which refers to initiating an activity due to external rewards or punishment, and intrinsic motivation, which refers to undertaking an activity for inherent interests and enjoyment. A sub-theory of SDT is Cognitive Evaluation Theory (CET), which theorizes that the fulfilment of basic psychological needs of autonomy, competence, and relatedness could catalyze intrinsic motivation or the internalization of external motivation (Deci & Ryan, 1985). According to Ryan and Deci (2020), SDT has profound implications in educational settings. For example, Yang and Lou (2024) integrated SDT with TAM, identifying the predictive role of autonomy, competence, and relatedness in PU and PEOU among international students learning Chinese in China, which thereby influenced their acceptance of m-learning. Similarly, to investigate students’ acceptance of an online knowledge-sharing system, Lee et al. (2015) related SDT with UTAUT and recognized the significant association between constructs in the two theories. Sørebø et al. (2009) also found that intrinsic motivation is influenced by the three constructs in CET and could predict teachers’ continuance intention to adopt e-learning. Accordingly, incorporating SDT into TAM may provide a more comprehensive framework for understanding the driving factors for technology acceptance, suggesting a theoretical connection between the two theories.

Overall, these studies highlight the need for incorporating motivational factors into technology acceptance research. To the best of our knowledge, since little research has investigated the antecedents of students’ acceptance of mobile vocabulary applications, the current study proposes an extended technology acceptance model to fill this gap.

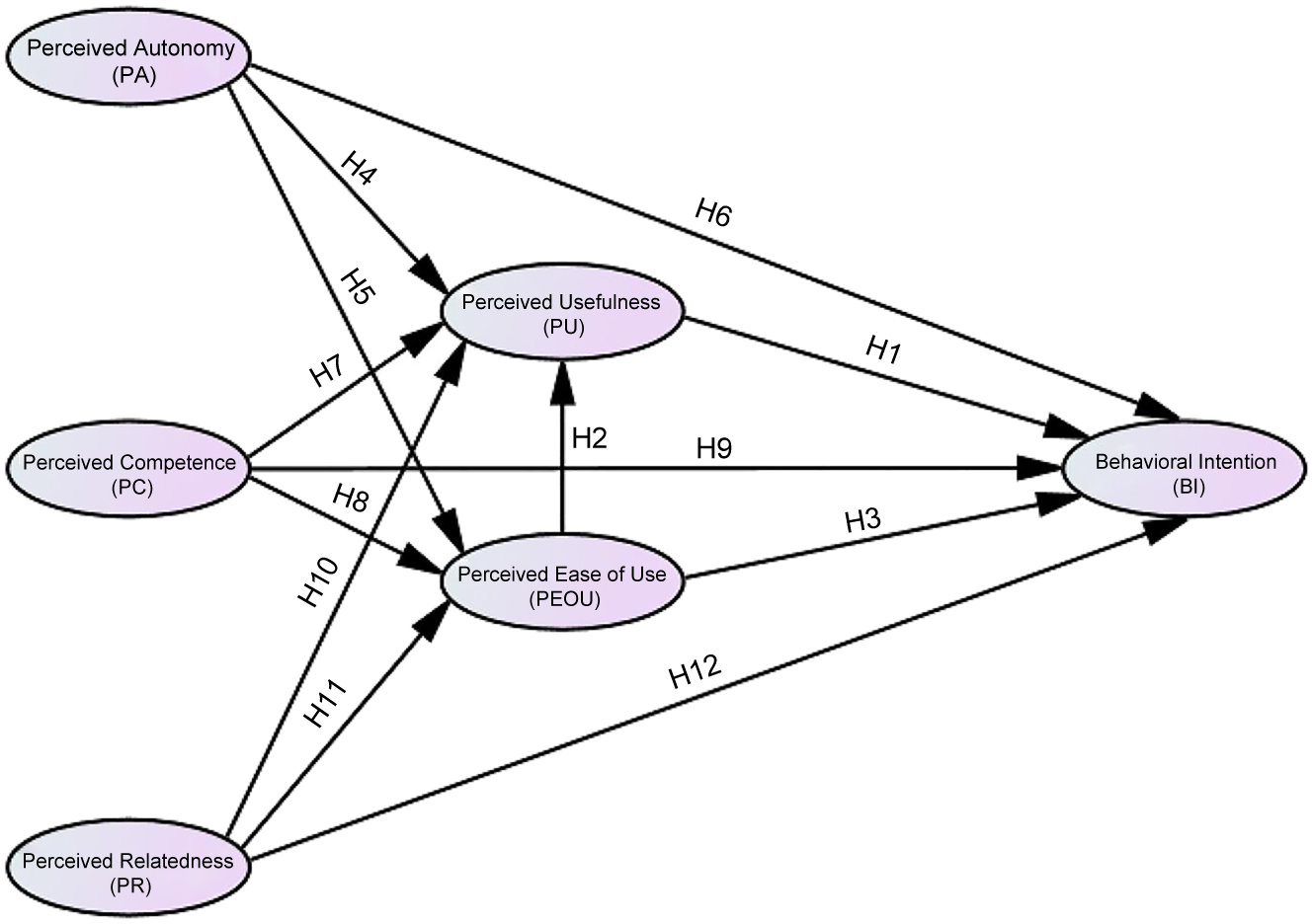
3 Conceptual framework

Drawing from the literature reviewed above, the conceptual framework for this study integrates three constructs in TAM with three constructs in SDT (see Figure 2). The study aims to examine the extent to which the model could predict Chinese EFL learners’ acceptance of mobile-assisted vocabulary learning applications. The hypothesized relationship between the constructs will be expounded below.

Figure 2: 
The proposed conceptual framework.
Figure 2:

The proposed conceptual framework.

3.1 Perceived usefulness (PU)

Davis (1989) defines PU as the degree to which the users believe certain technology could improve their job performance. In the current study, PU represents students’ perceptions that mobile vocabulary learning applications will enhance three aspects of their vocabulary knowledge, namely form, meaning, and use (Nation, 2022).

A large body of literature has examined and supported the causal relationship between PU and BI (Huang et al., 2021; Li et al., 2019; Zhai & Ma, 2021). The causal relationship has also been verified in prior research on m-learning acceptance (Hsu & Lin, 2021; Liu et al., 2010; Pratama, 2021). Therefore, PU is hypothesized as a direct predictor of students’ BI to use mobile-assisted vocabulary learning applications in this study.

  • H1: PU has a significant positive effect on BI.

3.2 Perceived ease of use (PEOU)

PEOU is defined as the extent to which the users believe using certain technology would be effortless (Davis, 1989). TAM theorises PEOU as an antecedent for PU. In the educational sector, previous research on students’ acceptance of e-learning (Park, 2009), m-learning (Park et al., 2012), Learning Management Systems (Sánchez & Hueros, 2010), and automated writing evaluation systems (Li et al., 2019) has corroborated that PEOU significantly influences PU. Some researchers also identified a causal relationship between PEOU and BI (Hsu & Lin, 2021; Nikou & Economides, 2017; Zhai & Ma, 2021). Based on prior literature, the following hypotheses are proposed.

  • H2: PEOU has a significant positive effect on PU.

  • H3: PEOU has a significant positive effect on BI.

3.3 Perceived autonomy (PA)

As an original construct in SDT, the need for autonomy refers to an individual’s desire to get his or her behaviour regulated and controlled (Ryan & Deci, 2020). SDT assumes PA as an influential precursor of both extrinsic and intrinsic motivation (Ryan & Deci, 2000). Since extrinsic motivation is operationalized as PU in previous research (Davis et al., 1992; Fagan et al., 2008), a positive association between PA and PU has been proposed (Roca & Gagné, 2008). Later research has also identified the positive impact of autonomy on PEOU (Sørebø et al., 2009). More recently, in an empirical study conducted by Osei et al. (2022), the researchers examined Ghanaian students’ e-learning acceptance during the pandemic and identified that PA positively influenced BI. Hence, the hypotheses below are developed.

  • H4: PA has a significant positive effect on PU.

  • H5: PA has a significant positive effect on PEOU.

  • H6: PA has a significant positive effect on BI.

3.4 Perceived competence (PC)

Competence is defined as an individual’s desire to perform effectively in an activity (Deci & Ryan, 1985). In this context, the construct means users’ belief in their abilities to gain vocabulary knowledge by using these applications. In the case of e-learning, Sørebø et al. (2009) found that PC has a positive influence on users’ PU and PEOU. Moreover, Khan et al. (2018) confirmed the positive association between students’ PC and their intention to use MOOCs. In line with previous research, the following hypotheses are proposed.

  • H7: PC has a significant positive effect on PU.

  • H8: PC has a significant positive effect on PEOU.

  • H9: PC has a significant positive effect on BI.

3.5 Perceived relatedness (PR)

The psychological need for relatedness refers to an individual’s desire to connect with others (Deci & Ryan, 1985). SDT asserts that satisfying this need will influence an individual’s level of motivation. Previous research on e-learning (Roca & Gagné, 2008) and m-learning acceptance (Yang & Lou, 2024) has shown a positive effect of PR on PU and PEOU. Khan et al. (2018) identified that PR positively impacted BI in the context of MOOCs adoption.

Studies have demonstrated the potential of mobile applications to trigger a sense of community and interaction among language learners. Zhang and Pérez-Paredes (2021) note that the function of sharing everyday achievements offered by mobile-assisted vocabulary learning applications such as Shanbay Words facilitates mutual comparison and interactive learning among users. Additionally, the teaming-up function of these applications enables students to get connected with their peers (Li, 2021). Therefore, according to the previous research on SDT and MALL, the following hypotheses are proposed.

  • H10: PR has a significant positive effect on PU.

  • H11: PR has a significant positive effect on PEOU.

  • H12: PR has a significant positive effect on BI.

4 Research questions

Based on the studies and hypotheses presented above, this study aims to address the following research questions (RQs).

  • RQ1: What are Chinese EFL learners’ perceptions of mobile vocabulary learning applications in terms of motivation and technology acceptance?

  • RQ2: How do the motivational factors and factors of TAM influence Chinese EFL learners’ behavioural intention to use mobile vocabulary learning applications?

5 Methods

5.1 Instruments

An online questionnaire was used to collect data from the participants. The questionnaire consisted of two sections. The first section was designed to gather the respondents’ demographic information, including gender, year of study, and major. The second section contained 27 statements (see Appendix A) for the six constructs in the proposed framework. All the statements were modified from previously validated technology acceptance questionnaires (Davis, 1989; Lee et al., 2015). The modification involved three aspects. First, all the items were adapted from user acceptance of information and communication technology to the context of MAVL applications. Second, the original item of PU in Davis (1989, p. 340) (i.e., “Using CHART-MASTER would improve my job performance.”) was subdivided into three observed items based on Nation’s (2022) Form, Meaning, and Use framework. The subdivision aimed to evaluate the usefulness in memorizing pronunciation (PU2), spelling (PU3), meaning (PU4), and collocations (PU5) of a word. Lastly, one measurement item of PEOU “Using mobile vocabulary learning applications requires a lot of my mental effort.” (PEOU6) was designed as an attention check question. Assuming participants perceived mobile vocabulary learning applications as easy to use, they would specify a relatively high level of agreement when rating the first five items of PEOU. If the participants reported consistently high scores for PEOU6, their answers would be considered invalid. In the subsequent data analysis, results for PEOU6 would be reversed coded so that a higher score corresponded to a higher level of agreement on ease of use. All items were evaluated by a seven-point Likert scale (1 = “Strongly disagree”, 7 = “Strongly agree”). The seven-point scale was chosen because it had been widely adopted in previous technology acceptance studies (e.g., Davis, 1989; Hsu & Lin, 2021; Li et al., 2019).

The newly designed questionnaire was then translated into simplified Chinese to facilitate the understanding of the potential participants who were Chinese native speakers.

5.2 Participants

The target participants for this study were Chinese EFL university students who had experience using m-learning. Non-probability convenience sampling was utilised to recruit a total of 333 participants with varying levels of English proficiency from universities across China. Among them, 9 reported that they had no experience using vocabulary learning applications, and their responses were removed. The researcher then discarded responses that did not meet the minimum response time of 120 seconds. Ultimately, 270 valid answers from 109 males (40.4 %), 157 females (58.1 %), and 4 unspecified genders (1.5 %) were collected for further investigation. The majority of the participants (85.2 %) were undergraduate students, followed by 12.6 % master students and 2.2 % PhD students. While demographic information was not considered as an influencing factor in this study, the authors recognised that the heterogeneity among participants’ language learning backgrounds could potentially influence their technology acceptance and acknowledged it as one of the limitations (cf. Section 8.2).

5.3 Data analysis

SPSS 22.0 and AMOS 22.0 were employed to analyze the data. To address RQ1, a descriptive analysis of all constructs in the proposed model was conducted by calculating the mean value and standard deviation of each statement.

Concerning RQ2, the data obtained was imported into AMOS for further analysis and model testing. A two-step structural equation modelling (SEM) approach (Anderson & Gerbing, 1988) was followed. In the first step, the measurement model was evaluated by confirmatory factor analysis (CFA) to test its reliability and validity. Figure 3 illustrates the procedures for assessing the measurement model. Subsequently, the structural model was examined to assess the hypothetical relationships among the latent variables. Path coefficients and variance (R 2 ) were calculated to test the hypotheses.

Figure 3: 
The procedures of measurement model analysis.
Figure 3:

The procedures of measurement model analysis.

5.4 Reliability and validity

Before conducting statistical analysis, the reliability and validity of the second section of the questionnaire were tested. As shown in Table 1, Cronbach’s alpha coefficients for all constructs were above the threshold of 0.7 recommended by Hair et al. (2010). Therefore, the Likert scale items in the current questionnaire indicated a high level of reliability for further statistical analysis.

Table 1:

The reliability of the questionnaire.

Constructs Cronbach’s alpha Cronbach’s alpha based on standardized items
PA 0.739 0.741
PC 0.852 0.852
PR 0.892 0.891
PU 0.820 0.825
PEOU 0.842 0.851
BI 0.885 0.886
  1. PA, perceived autonomy; PC, perceived competence; PR, perceived relatedness; PU, perceived usefulness; PEOU, perceived ease of use; BI, behavioral intention.

The Kaiser-Meyer-Olkin (KMO) measure of sampling adequacy (Kaiser, 1974) and Bartlett’s test of sphericity (Bartlett, 1954) were checked to assess the validity of the questionnaire. As shown in Table 2, the KMO value (0.909) exceeded the minimum threshold of 0.6 for an adequate factor analysis (Tabachnick & Fidell, 2007). Moreover, Bartlett’s test of sphericity was below 0.001, indicating its significance. The results of these two metrics indicated that the data set was appropriate for the subsequent factor analysis.

Table 2:

The validity of the questionnaire.

Kaiser-Meyer-Olkin measure of sampling adequacy 0.909
Bartlett’s test of sphericity Approx. chi-square 4,265.406
df 351
Sig. <0.001

6 Results

Following data analysis procedures, descriptive statistics were calculated to provide a preliminary understanding of the participants’ sense of autonomy, competence, relatedness, usefulness, and ease of use while using mobile-assisted vocabulary learning (MAVL) applications. Subsequent SEM analysis further revealed the interrelationships between constructs to identify key predictors of technology acceptance.

6.1 Descriptive statistics for technology acceptance and motivation levels

The first research question was addressed by calculating descriptive statistics for each construct in the proposed research model (see Table 3). The skewness values for all items were below Kline’s (2016) threshold of |3.0|, and the kurtosis values were all below |10.0|, indicating that the statistics were normally distributed. The mean values for all items of perceived autonomy, perceived ease of use, and behavioural intention were between 5 (“Somewhat agree”) and 6 (“Agree”) on the seven-point scale. The results revealed that the participants generally perceived mobile vocabulary learning applications as easy to use, and they had the autonomy and intention to adopt these applications for language learning. The averages of most items of perceived competence and perceived usefulness exceeded 5, except for PC4 (M = 4.99, SD = 1.33) and PU3 (M = 4.90, SD = 1.44). From these statistics, it can be found that some respondents were less confident in their learning performance. Additionally, the participants might regard mobile vocabulary learning applications as less useful in helping them memorize the spelling of vocabulary than in assisting their memorization of pronunciation, meaning, and use. Regarding items for perceived relatedness, the means of PR1 (M = 4.14, SD = 1.75), PR2 (M = 3.99, SD = 1.76), and PR3 (M = 3.86, SD = 1.72) were around the neutral value of four, which suggested that learning vocabulary on mobile applications may not necessarily give users a sense of connection with others. Nevertheless, most participants tended to agree that they would be motivated to use these word-learning applications when their peers also adopt them for vocabulary acquisition (PR4: M = 4.90, SD = 1.63).

Table 3:

Descriptive statistics for each construct.

Constructs Items Mean SD Skewness Kurtosis
PA PA1 5.62 1.03 −1.21 2.47
PA2 5.71 1.03 −1.04 1.41
PA3 5.37 1.27 −0.92 0.97
PA4 5.49 1.20 −1.02 1.10
PC PC1 5.74 1.11 −0.90 0.66
PC2 5.21 1.25 −0.75 0.25
PC3 5.40 1.24 −0.81 0.47
PC4 4.99 1.33 −0.55 0.02
PR PR1 4.14 1.75 −0.10 −1.08
PR2 3.99 1.76 0.05 −1.00
PR3 3.86 1.72 0.06 −0.93
PR4 4.90 1.63 −0.84 −0.02
PU PU1 5.23 1.16 −0.57 0.35
PU2 5.59 1.09 −0.78 1.04
PU3 4.90 1.44 −0.82 0.35
PU4 5.45 1.15 −0.83 0.75
PU5 5.03 1.32 −0.59 0.12
PU6 5.31 1.15 −1.00 2.01
PEOU PEOU1 5.73 0.95 −0.96 1.56
PEOU2 5.80 1.16 −1.47 2.72
PEOU3 5.72 1.04 −1.09 1.73
PEOU4 5.80 1.09 −1.28 2.60
PEOU5 5.43 1.19 −0.76 0.24
PEOU6 5.36 1.35 −1.07 1.00
BI BI1 5.59 1.38 −1.37 1.87
BI2 5.52 1.45 −1.20 1.10
BI3 5.26 1.46 −0.90 0.50
  1. PA, perceived autonomy; PC, perceived competence; PR, perceived relatedness; PU, perceived usefulness; PEOU, perceived ease of use; BI, behavioral intention.

6.2 Evaluation of the measurement model

For the second research question, a two-step SEM approach was taken to assess firstly the measurement model and secondly the structural model. In the first step, indicator reliability was examined to test the reliability of the measurement model on the indicator level. This metric indicates the extent to which the variance of each indicator (also known as observed variables) could be explained by its construct (also known as latent variables) (Hair et al., 2021). According to Hair et al. (2010), indicator loadings should exceed 0.5 to suggest acceptable indicator reliability. As can be seen from Table 4, factor loadings of all items are greater than 0.5; thus, the measurement model shows indicator reliability.

Table 4:

Reliability and validity of the measurement model.

Constructs Items Factor loading (>0.5, Hair et al., 2010) Composite reliability (>0.7, Hair et al., 2010) Average variance extracted (>0.5, Fornell & Larcker, 1981)
PA PA1 0.65 0.73 0.41
PA2 0.77
PA3 0.57
PA4 0.55
PC PC1 0.64 0.86 0.6
PC2 0.82
PC3 0.87
PC4 0.76
PR PR1 0.85 0.9 0.7
PR2 0.96
PR3 0.9
PR4 0.58
PU PU1 0.78 0.83 0.45
PU2 0.57
PU3 0.6
PU4 0.69
PU5 0.56
PU6 0.78
PEOU PEOU1 0.75 0.86 0.5
PEOU2 0.71
PEOU3 0.81
PEOU4 0.73
PEOU5 0.71
PEOU6 0.51
BI BI1 0.95 0.9 0.74
BI2 0.93
BI3 0.7
  1. PA, perceived autonomy; PC, perceived competence; PR, perceived relatedness; PU, perceived usefulness; PEOU, perceived ease of use; BI, behavioral intention.

Secondly, internal consistency reliability was evaluated to check the reliability of the measurement model on the construct level. This criterion refers to the degree to which indicators of the same construct are correlated with each other, which could be measured by composite reliability (CR) (Hair et al., 2021). Since the CR values for all constructs are above the threshold value of 0.7 recommended by Hair et al. (2010), the internal consistency reliability of the measurement model is confirmed.

The third step involved checking convergent validity to evaluate the validity of the measurement model. Convergent validity suggests how the construct converges to account for its indicator’s variance (Hair et al., 2021). To accept convergent validity, the value of average variance extracted (AVE) for each construct should surpass 0.5 (Fornell & Larcker, 1981). As demonstrated in Table 4, most constructs have an AVE value of more than 0.5 other than the perceived autonomy and perceived usefulness constructs. However, according to Huang et al.’s (2013) suggestion, the convergent validity of the measurement model remains acceptable when the construct with an AVE value below 0.5 has a CR value above 0.7.

Lastly, discriminant validity was assessed to evaluate the degree to which a construct is not associated with other constructs (Hair et al., 2021). The metric is considered to be adequate when the square root of the AVE value for each construct is greater than the construct correlation coefficients (Fornell & Larcker, 1981). By comparing the AVE values on the diagonals with the off-diagonal inter-factor correlations in Table 5, it is found that the perceived relatedness (PR) and perceived ease of use (PEOU) constructs fulfil Fornell and Larcker’s (1981) criterion, whereas other constructs fail to reach the threshold. As suggested by Chin (1998), a further cross-loading analysis could be conducted to examine the discriminant validity problem. According to Table 6, all item loadings (see elements in bold) are greater than the cross loadings in each row. Therefore, the discriminant validity of the measurement is testified. Overall, based on the preceding analysis, the measurement model is reliable and valid for further analysis.

Table 5:

Discriminant validity of the measurement model.

PA PC PR PU PEOU BI
PA 0.64
PC 0.67 0.78
PR 0.31 0.43 0.84
PU 0.69 0.79 0.38 0.67
PEOU 0.65 0.57 0.18 0.59 0.71
BI 0.46 0.66 0.28 0.71 0.62 0.86
  1. The square roots of AVE are on the diagonal in bold. PA, perceived autonomy; PC, perceived competence; PR, perceived relatedness; PU, perceived usefulness; PEOU, perceived ease of use; BI, behavioral intention.

Table 6:

Cross-loadings factor analysis.

PA PC PR PU PEOU BI
PA1 0.65 0.44 0.20 0.45 0.42 0.30
PA2 0.77 0.52 0.24 0.53 0.50 0.35
PA3 0.57 0.38 0.17 0.39 0.37 0.26
PA4 0.55 0.37 0.17 0.38 0.36 0.25
PC1 0.43 0.64 0.28 0.50 0.37 0.43
PC2 0.55 0.82 0.35 0.64 0.47 0.54
PC3 0.58 0.87 0.37 0.68 0.49 0.58
PC4 0.51 0.76 0.33 0.60 0.43 0.51
PR1 0.26 0.37 0.85 0.32 0.15 0.23
PR2 0.30 0.42 0.96 0.36 0.17 0.27
PR3 0.28 0.39 0.90 0.34 0.16 0.25
PR4 0.18 0.25 0.58 0.22 0.10 0.16
PU1 0.54 0.61 0.29 0.78 0.46 0.55
PU2 0.39 0.45 0.21 0.57 0.34 0.40
PU3 0.42 0.48 0.23 0.61 0.36 0.43
PU4 0.47 0.54 0.26 0.69 0.41 0.49
PU5 0.39 0.44 0.21 0.56 0.33 0.40
PU6 0.54 0.61 0.29 0.78 0.46 0.55
PEOU1 0.49 0.43 0.13 0.45 0.75 0.47
PEOU2 0.46 0.40 0.12 0.42 0.71 0.44
PEOU3 0.52 0.46 0.14 0.48 0.81 0.50
PEOU4 0.48 0.42 0.13 0.44 0.74 0.46
PEOU5 0.46 0.41 0.13 0.42 0.71 0.44
PEOU6 0.33 0.29 0.09 0.30 0.51 0.31
BI1 0.43 0.63 0.26 0.67 0.59 0.95
BI2 0.42 0.61 0.25 0.65 0.57 0.92
BI3 0.32 0.47 0.19 0.50 0.44 0.70
  1. The values in bold are item loadings, while other values in the same row are cross loadings. PA, perceived autonomy; PC, perceived competence; PR, perceived relatedness; PU, perceived usefulness; PEOU, perceived ease of use; BI, behavioral intention.

6.3 Analysis of the structural model

After establishing the reliability and validity of the measurement model, the next step involved analyzing the structural model. Firstly, the fit of the structural model was examined to evaluate whether the model fits the data well. Specifically, six model fit indices were computed, including normed chi-square (CMIN/DF), goodness-of-fit index (GFI), adjusted goodness-of-fit index (AGFI), root-mean-square error of approximation (RMSEA), comparative fit index (CFI), and Tucker-Lewis index (TLI). As presented in Table 7, all the fit indices satisfy the thresholds recommended by Hu and Bentler (1999) or Bagozzi and Yi (1988). Accordingly, the structural model shows an adequate model fit.

Table 7:

Fit indices of the proposed model.

Criterion Result Threshold Reference
CMIN/DF 2.032 <3 Hu and Bentler (1999)
GFI 0.849 >0.8 Bagozzi and Yi (1988)
AGFI 0.815 >0.8 Bagozzi and Yi (1988)
RMSEA 0.062 <0.08 Hu and Bentler (1999)
CFI 0.922 >0.9 Bagozzi and Yi (1988)
TLI 0.911 >0.9 Hu and Bentler (1999)

Next, the R square (R 2 ) values were checked to assess the extent to which the proportion of variance in endogenous variables could be explained by the proposed model. According to Figure 4, the R square values suggest that the model could explain 46 % of the variance in perceived ease of use, 68 % of the variance in perceived usefulness, and 61 % of the variance in behavioural intention. Compared with the original Technology Acceptance Model, which typically accounts for around 40 % of the variance in behavioural intention (Venkatesh & Davis, 2000), the proposed model in the current study has a stronger explanatory power.

Figure 4: 
Parameter estimates of the research model: R
2
 (PEOU = 0.46, PU = 0.68, BI = 0.61).
Figure 4:

Parameter estimates of the research model: R 2 (PEOU = 0.46, PU = 0.68, BI = 0.61).

The final step of the structural model analysis involved examining the causal relationships between the constructs to test the hypothetical relationships in the proposed model (cf. Section 3 for more). Table 8 summarises the results of whether the proposed causal relationships were supported or rejected. According to Kline (2016), the statistically significant relationship between constructs could be established when the t-value exceeds the critical value of 1.96. Based on the benchmark, 7 out of the 12 hypotheses were accepted except for H2, H6, H10, H11, and H12. Standardized path coefficients were further checked to examine the influence on three endogenous variables.

Table 8:

Hypothesis test results.

Hypothesis Path t-value p-Value Β Conclusion
H1 PU- > BI 4.22 0.000*** 0.46 Yes
H2 PEOU- > PU 1.73 0.083 0.13 No
H3 PEOU- > BI 4.38 0.000*** 0.38 Yes
H4 PA- > PU 2.34 0.019* 0.23 Yes
H5 PA- > PEOU 4.05 0.000*** 0.48 Yes
H6 PA- > BI −2.84 0.004** −0.30 No
H7 PC- > PU 5.92 0.000*** 0.53 Yes
H8 PC- > PEOU 2.82 0.005** 0.29 Yes
H9 PC- > BI 2.74 0.006** 0.28 Yes
H10 PR- > PU 0.99 0.321 0.05 No
H11 PR- > PEOU −1.51 0.131 −0.10 No
H12 PR- > BI 0.09 0.931 0.01 No
  1. *p < 0.05, **p < 0.01, ***p < 0.001. PA, perceived autonomy; PC, perceived competence; PR, perceived relatedness; PU, perceived usefulness; PEOU, perceived ease of use; BI, behavioral intention.

In terms of factors that directly influence perceived ease of use (PEOU), PEOU was positively influenced by perceived autonomy (β = 0.48, p = 0.000, t-value = 4.050) and perceived competence (β = 0.29, p = 0.005, t-value = 2.281). Thus, H5 and H8 were confirmed. By contrast, no significant relationship could be identified between perceived relatedness and PEOU (β = −0.10, p = 0.131, t-value = −1.512), which rejected H11.

Similarly, perceived usefulness (PU) was significantly predicted by perceived autonomy (β = 0.23, p = 0.019, t-value = 2.338) and perceived competence (β = 0.53, p = 0.000, t-value = 5.918). However, the association between PU and perceived ease of use (β = 0.13, p = 0.083, t-value = 1.731), PU and perceived relatedness (β = 0.05, p = 0.321, t-value = 0.993) was not significant. Therefore, H4 and H7 were supported, while H2 and H10 were rejected.

Regarding behavioural intention (BI), the positive effect of perceived usefulness (β = 0.46, p = 0.000, t-value = 4.216), perceived ease of use (β = 0.38, p < 0.000, t-value = 4.375) and perceived competence (β = 0.28, p = 0.006, t-value = 2.744) could be identified. The results suggested that H1, H3, and H9 were accepted. However, perceived autonomy failed to positively influence BI, and perceived relatedness could not exert a significant influence on BI.

7 Discussion

This study developed a conceptual framework which integrated three constructs in the Technology Acceptance Model (TAM) (Davis, 1989) with three constructs in the Self-Determination Theory (SDT) (Deci & Ryan, 1985) to investigate influencing factors for Chinese EFL learners’ acceptance of mobile-assisted vocabulary learning (MAVL) applications. The research questions checked the six constructs and the twelve hypotheses in the proposed model (see Figure 2) to examine how the model could predict and explain Chinese EFL learners’ behavioural intention to use these applications. In what follows, this section will first discuss participants’ perceptions of adopting various vocabulary learning applications and then analyse the supported and unsupported hypotheses by comparing the results with previous technology acceptance research.

7.1 Perceptions of mobile-assisted vocabulary learning applications

The descriptive statistics in Section 6.2 provided further support for Chinese EFL learners’ perceptions of the effectiveness of mobile-assisted vocabulary learning applications under a theoretical framework. The overall high scores of self-determined motivational factors corroborated Zhang and Pérez-Paredes’ (2021) finding that Chinese English language learners had a particularly strong motivation to learn and memorize English vocabulary on mobile applications. The relatively low scores of items for perceived connectedness might be explained by what has been found in Zhang et al.’s (2022) interview results. According to the researchers, most MAVL application users considered it awkward to interact with other users to form study groups or compete with peers. Hence, they perceived the interaction on mobile vocabulary learning applications as useless and had a relatively low intention to be involved in these activities. These findings imply that the MAVL applications could be simplified in terms of interactive features, as they contradict the individualized learning experience favoured by most users.

7.2 Supported relationships in the proposed model

As presented in Section 6.4, seven hypothetical relationships in the proposed research model were confirmed (see Table 8). It was found that perceived autonomy (PA) and perceived competence (PC) exerted a significant positive influence on perceived ease of use (PEOU), explaining 46 % of the variance in PEOU. Therefore, H5 and H8 were verified. The results echoed Sørebø et al.’s (2009) research findings on the role of PA and PC in determining teachers’ acceptance of e-learning technology. These studies proved that when participants could control their behaviour effectively while using certain technology, they tended to regard the technology as easy to use.

Perceived autonomy (PA) and perceived competence (PC) were also significant determiners of perceived usefulness (PU), explaining 68 % of the variance in PU. Similar results were also shown in prior technology acceptance research on e-learning (Roca & Gagné, 2008; Sørebø et al., 2009) and m-learning (Yang & Lou, 2024). In terms of vocabulary acquisition, Tseng and Schmitt (2008) argued that metacognitive control and self-efficacy in the learning process could contribute to efficient vocabulary learning. Since mobile learning (m-learning) has been hailed for providing individualized learning where learners could determine the learning pace and learning contents (Lai & Zheng, 2018), users were more likely to agree on the usefulness of these applications.

Lastly, Chinese EFL learners’ behavioural intention (BI) to use mobile-assisted vocabulary learning applications was predicted by perceived usefulness (PU) (i.e., H1), perceived ease of use (PEOU) (i.e., H3), and perceived competence (PC) (i.e., H9). Moreover, PU, PEOU, and PC could account for approximately 61 % of the variance in the participants’ behavioural intention to adopt word-learning applications. The significant positive relationship between PU and BI was consistent with what has been found in the original TAM (Davis, 1989) and subsequent technology acceptance research on e-learning (Chahal & Rani, 2022; Huang et al., 2021), m-learning (Hsu & Lin, 2021; Pratama, 2021), and automated writing evaluation system (Li et al., 2019; Zhai & Ma, 2021). The results imply the importance of designing useful and easy-to-use educational technologies. In the case of vocabulary learning applications, unique learning modes could be used to facilitate users’ acquisition of different components of word knowledge, as has been manifested in their effectiveness in pronunciation, meaning, and use memorization. Although Davis’ (1989) TAM did not posit a direct relationship between PEOU and BI, the current study provided evidence for the causal relationship between the two constructs. The finding is consistent with what has been confirmed in TAM2 (Venkatesh & Davis, 2000) and more recent technology acceptance research (Hsu & Lin, 2021; Zhai & Ma, 2021). With regards to H9, the positive association between PC and BI proved that when participants believed in their competence to effectively acquire English vocabulary on mobile devices, they would have a stronger intention to use mobile-assisted vocabulary learning applications. The finding echoed what Khan et al. (2018) reported in their study on influencing factors for Pakistani university students’ acceptance of Massive Open Online Courses. However, the current study which identified PC as a direct antecedent of behavioural intention to adopt certain technology differed from some published literature (e.g., Sørebø et al., 2009) which established PC as exerting an indirect influence on BI through the mediation of perceived usefulness. Consequently, a more influential role of perceived competence in predicting behavioural intention has been substantiated in this research. The result could be explained by Tseng and Schmitt (2008) who found self-motivated learners generally had a higher level of confidence in the positive outcome of learning tasks; thus, they were more inclined to participate in these learning activities. Moreover, the direct influence of PC might be a result of students’ familiarity with the MAVL applications compared with emerging technologies.

7.3 Unsupported relationships in the proposed model

Having examined the verified relationships in the research model, the remaining part will discuss the five hypothetical relationships that could not be accepted.

As shown in Table 8, perceived ease of use (PEOU) was not a significant predictor for perceived usefulness (PU) in this study; thus, H2 was rejected. The result was inconsistent with what has been reported in previous technology acceptance research on information technology system (Venkatesh & Davis, 2000), Learning Management Systems (Sánchez & Hueros, 2010), and automated writing system (Zhai & Ma, 2021). Several factors specific to the MAVL context might explain the non-significant relationship between PEOU and PU. Firstly, MAVL applications differ from the aforementioned applications because vocabulary learning has been identified as a long-term task whose outcomes of efficacy could not be manifested immediately due to the multidimensionality of vocabulary knowledge (Nation, 2022). Additionally, current university students, as part of the digital native generation, are so accustomed to using mobile applications that they tend to view ease of use as a baseline expectation rather than a factor that enhances perceived usefulness (An et al., 2023). Moreover, the discrepancy might be attributed to the adaptation of the questionnaire which split one item of the PU construct in the original TAM questionnaire into four components corresponding to the effectiveness of MAVL applications in enhancing pronunciation (PU2), spelling (PU3), meaning (PU4), and collocation (PU5) memorization. The participants might show different levels of agreement when measuring several sub-components and when measuring one component as a whole.

Perceived autonomy (PA) was found not to significantly impact behavioural intention (BI), which contradicts what Osei et al. (2022) presented in their research on e-learning adoption in Ghana. One plausible explanation for this unsupported relationship might be that English learning and teaching in China tend to be teacher-led and exam-oriented (Lin & Lin, 2019; Zhang & Pérez-Paredes, 2021). Due to an orientation towards improving test scores rather than developing language skills (Wang & Littlewood, 2021), many Chinese EFL learners would lose the autonomy and intrinsic motivation to continue their language learning after passing exams. The majority (51.1 %) of participants in this study were Chinese senior students who had passed English proficiency tests such as CET-4 (College English Test Band 4), CET-6, and IELTS; thus, they may be less automated to use mobile vocabulary applications for learning after their exams. A note of caution is that it is unknown if the hypothesis would be verified if most participants are in need of passing exams. Future research could investigate the question and make comparisons.

It is worth noting that perceived relatedness failed to predict all three endogenous variables, including PU, PEOU, and BI (see H10, H11, and H12 in Table 8), which was inconsistent with previous technology acceptance research on e-learning (Khan et al., 2018; Osei et al., 2022) and m-learning (Yang & Lou, 2024). The contradictory results might be explained by the nature of vocabulary learning, which, compared to the acquisition of other language skills like listening and speaking, involves more individual study techniques such as spaced repetition that depend on learners’ own progress (Zhang et al., 2022). Hence, Chinese EFL learners generally had a relatively low intention to be involved in these interactive activities on mobile vocabulary learning applications. Additionally, compared with Yang and Lou’s (2024) study among overseas students studying Chinese in China, this study involved Chinese students in the EFL learning contexts who have a lower level of desire for social adaptation and interaction. Differences in social needs may account for the unsupported relationship between relatedness and other constructs in the model.

8 Conclusions

As mobile technologies become increasingly important in language learning, particularly for vocabulary acquisition, it is worthwhile to examine learners’ acceptance of MAVL under a theoretical framework. Therefore, this study incorporated three motivational variables in the Self-Determination Theory (PA, PC, PR) into the Technology Acceptance Model (PEOU, PU, BI) to systematically investigate factors that might influence Chinese EFL learners’ behavioural intention (BI) to use mobile applications for vocabulary learning. An overall of 12 hypotheses were tested to evaluate the proposed model. It was found that perceived autonomy and perceived competence were significant predictors of both perceived usefulness and perceived ease of use. Perceived usefulness, perceived ease of use, and perceived competence could have a significant positive influence on BI. However, the significant positive correlation could not be identified between perceived ease of use and perceived usefulness, as well as perceived autonomy and behavioural intention. Also, perceived relatedness could predict none of the three constructs in the technology acceptance model.

8.1 Theoretical and practical implications

The contributions of this study could be summarized into the theoretical and practical aspects. Theoretically, this study extended the original Technology Acceptance Model by introducing motivational factors in the Self-Determination Theory. The greater explanatory power of the proposed model suggested its applicability in assessing technology acceptance, particularly in educational settings. Additionally, this study was among the few technology acceptance studies within the MAVL context; thus, it filled the research gap that few technology acceptance research focuses on MAVL and offered insights into the behavioural (e.g., PU, PEOU) and psychological factors (PA, PC) that influenced MAVL adoption.

The findings could also provide practical implications for designing effective mobile applications for vocabulary learning. Application developers could draw upon the findings to enhance the effectiveness and usability of the applications. For instance, with an awareness of the significant positive effect of perceived usefulness, perceived ease of use, and perceived competence on BI, application developers could attach greater importance to creating user-friendly learning environments and optimize the effectiveness of the applications through various learning modes, such as multimodality and personalised learning, to facilitate the acquisition of multidimensional vocabulary knowledge. Moreover, considering the lower level of willingness to interact with others on MAVL applications, developers could simplify functions designed to enhance the interactivity of these applications.

8.2 Limitations and suggestions for future research

Despite the aforementioned findings and implications, several limitations of the current research should be noted. Firstly, this study drew conclusions only from quantitative data. It is suggested that a mixed-method approach combining quantitative and qualitative data could be adopted to probe the reasons for Chinese EFL learners’ varying acceptance levels of MAVL applications.

Secondly, while the respondents’ view of technology may change over time (Venkatesh et al., 2003), the respondents’ technology acceptance was measured only once in this study. To address this limitation, longitudinal studies could be conducted to trace their technology acceptance and examine which features of applications contribute to users’ continuous intention to use these applications.

Thirdly, the study ignored the effect of demographic information, which has been validated as a significant moderator in existing technology acceptance models (e.g., UTAUT). Future research could also examine the demographic variables that might influence learners’ technology acceptance such as gender, age, and socioeconomic status, and language learning backgrounds.


Corresponding author: Yining Han, Department of Education, University of Oxford, 15 Norham Gardens, OX2 6PY, Oxford, UK, E-mail:

About the authors

Yining Han

Yining Han is a master student studying MSc in Applied Linguistics and Second Language Acquisition at University of Oxford. Her research interests include second-language acquisition and technology-enhanced language learning.

Chen Chen

Chen Chen is an Assistant Professor in the Department of Applied Linguistics at Xi’an Jiaotong-Liverpool University. She obtained her PhD from the University of Exeter and her MPhil from the University of Cambridge. Her research interests include corpus linguistics, L2 vocabulary, and EAP. Her publications can be found in international journals and books, including International Journal of Applied Linguistics and Reading in a Foreign Language.

Acknowledgments

The authors would like to thank all anonymous participants for their contributions.

Appendix A: Constructs and questionnaire items

Construct 1: Perceived autonomy 感知自主性
1) I would be able to determine the content of learning while using mobile vocabulary learning applications.

在使用手机背单词软件时, 我能够决定学习的内容.
2) I would be able to control the pace of learning while using mobile vocabulary learning applications.

在使用手机背单词软件时, 我能够控制学习的节奏.
3) Mobile vocabulary learning applications provide me with interesting modes of learning (e.g., flashcards, game exercises, etc.).

手机背单词软件为我提供了有趣的学习模式(如抽认卡片、游戏练习等).
4) Mobile vocabulary learning applications provide me with interesting choices of learning materials (e.g., pictures, audio, and videos).

手机背单词软件为我提供了有趣的学习资源(如图片、音频和视频等).
Construct 2: Perceived competence 感知胜任性
5) I feel a sense of accomplishment from completing the learning tasks on mobile vocabulary learning applications.

在手机背单词软件上完成学习任务让我有成就感.
6) I am confident in my capability to learn on mobile vocabulary learning applications.

我对自己在手机背单词软件上学习词汇的能力充满信心.
7) I am confident in my ability to select appropriate mobile vocabulary learning applications for study.

我有信心选择合适的手机背单词软件进行词汇学习.
8) I think I did pretty well in vocabulary learning on mobile vocabulary learning applications.

我认为自己在手机背单词软件上的学习表现很好.
Construct 3: Perceived relatedness 感知归属性
9) Mobile vocabulary learning applications give me chances to be close to other learners. (e.g., I can form a study group.)

手机背单词软件让我有机会接触其他学习者(比如我可以组建背单词小组).
10) I feel connected with my peers in the study groups on mobile vocabulary learning applications.

在手机背单词软件的背单词小组中, 我感觉与同伴们之间有联系.
11) I feel supported by my peers in the study groups on mobile vocabulary learning applications.

在手机背单词软件的背单词小组中, 我感受到同伴们的支持.
12) I would feel motivated to use mobile vocabulary learning applications when I see my friends or colleagues use these applications for study.

看到我的朋友或同学使用手机软件背单词, 我会有使用这些软件的动力.
Construct 4: Perceived usefulness 感知有用性
13) Using mobile vocabulary learning applications enables me to memorise English vocabulary quickly.

手机背单词软件能够让我快速记忆英语单词.
14) Using mobile vocabulary learning applications enables me to memorise the pronunciation of English vocabulary.

手机背单词软件能够让我记住英语单词的发音.
15) Using mobile vocabulary learning applications enables me to memorise the spelling of English vocabulary.

手机背单词软件能够让我记住英语单词的拼写.
16) Using mobile vocabulary learning applications enables me to memorise the meaning of English vocabulary.

手机背单词软件能够让我记住英语单词的含义.
17) Using mobile vocabulary learning applications enables me to know how to use English vocabulary. (e.g., I know what word should collocate with another.)

手机背单词软件能够让我记住英语单词的用法(比如我知道单词的搭配).
18) Using mobile vocabulary learning applications improves my English ability.

使用手机背词软件提高了我的英语能力.
Construct 5: Perceived ease of use 感知易用性
19) Functions of mobile vocabulary learning applications are clear and understandable.

手机背词软件功能清晰、易懂.
20) It is easy for me to learn how to use mobile vocabulary learning.

学习如何使用手机背词软件对我来说很容易.
21) It is easy for me to use learning resources in mobile vocabulary learning applications.

使用手机背词软件中的学习资源对我来说很容易.
22) It is easy to access mobile vocabulary learning applications anywhere and anytime.

我觉得随时随地使用手机背词软件都很容易.
23) It is easy to have personalized learning on mobile vocabulary learning applications.

我觉得使用手机背单词软件进行个性化学习很容易.
24) Using mobile vocabulary learning applications requires a lot of my mental effort.

我觉得手机背词软件用起来很费劲.
Construct 6: Behavioral intention 行为意图
25) If I need to learn English in the future, I intend to use mobile vocabulary learning applications.

如果我将来需要学习英语, 我还打算使用手机背单词软件.
26) If I need to learn English in the future, I will use mobile vocabulary learning applications often.

如果我将来需要学习英语, 我会经常使用手机背单词软件.
27) I want to recommend the mobile vocabulary learning applications I have used to others.

我想把使用过的手机背单词软件推荐给别人.

References

An, X., C. S. Chai, Y. Li, Y. Zhou & B. Yang. 2023. Modeling students’ perceptions of artificial intelligence assisted language learning. Computer Assisted Language Learning 1–22. https://doi.org/10.1080/09588221.2023.2246519.Suche in Google Scholar

Anderson, J. C. & D. W. Gerbing. 1998. Structural equation modeling in practice: A review and recommended two-step approach. Psychological Bulletin 103(3). 411–423. https://doi.org/10.1037/0033-2909.103.3.411.Suche in Google Scholar

Bagozzi, R. P. & Y. Yi. 1988. On the evaluation of structural equation models. Journal of the Academy of Marketing Science 16. 74–94. https://doi.org/10.1177/009207038801600107.Suche in Google Scholar

Bartlett, M. S. 1954. A note on the multiplying factors for various chi square approximations. Journal of the Royal Statistical Society 16(Series B). 296–298. https://doi.org/10.1111/j.2517-6161.1954.tb00174.x.Suche in Google Scholar

Botero, G. G., F. Questier, S. Cincinnato, T. He & C. Zhu. 2018. Acceptance and usage of mobile assisted language learning by higher education students. Journal of Computing in Higher Education 30(3). 426–451. https://doi.org/10.1007/s12528-018-9177-1.Suche in Google Scholar

Burston, J. 2015. Twenty years of MALL project implementation: A meta-analysis of learning outcomes. ReCALL 27(1). 4–20. https://doi.org/10.1017/S0958344014000159.Suche in Google Scholar

Burston, J. & K. Giannakou. 2022. MALL language learning outcomes: A comprehensive meta-analysis 1994–2019. ReCALL 34(2). 147–168. https://doi.org/10.1017/S0958344021000240.Suche in Google Scholar

Chahal, J. & N. Rani. 2022. Exploring the acceptance for e-learning among higher education students in India: Combining technology acceptance model with external variables. Journal of Computing in Higher Education 34(3). 844–867. https://doi.org/10.1007/s12528-022-09327-0Suche in Google Scholar

Chen, Z., W. Chen, J. Jia & A. Huili. 2020. The effects of using mobile devices on language learning: A meta-analysis. Educational Technology Research & Development 68(4). 1769–1789. https://doi.org/10.1007/s11423-020-09801-5.Suche in Google Scholar

Chin, W. W. 1998. The partial least squares approach for structural equation modelling. In G. A. Marcoulides (ed.). Modern methods for business research (pp. 295–336). Psychology Press.Suche in Google Scholar

Davis, F. D. 1989. Perceived usefulness, perceived ease of use, and user acceptance of information technology. MIS Quarterly 13(3). 319–340. https://doi.org/10.2307/249008.Suche in Google Scholar

Davis, F. D., R. P. Bagozzi & P. R. Warshaw. 1989. User acceptance of computer technology: A comparison of two theoretical models. Management Science 35(8). 982–1003. https://doi.org/10.1287/mnsc.35.8.982.Suche in Google Scholar

Davis, F. D., R. P. Bagozzi & P. R. Warshaw. 1992. Extrinsic and intrinsic motivation to use computers in the workplace. Journal of Applied Social Psychology 22(14). 1111–1132. https://doi.org/10.1111/j.1559-1816.1992.tb00945.x.Suche in Google Scholar

Deci, E. L. & R. M. Ryan. 1985. Intrinsic motivation and self-determination in human behavior. Springer.10.1007/978-1-4899-2271-7Suche in Google Scholar

Duman, G., G. Orhon & N. Gedik. 2014. Research trends in mobile assisted language learning from 2000 to 2012. ReCALL 27(2). 197–216. https://doi.org/10.1017/S0958344014000287.Suche in Google Scholar

Fagan, M. H., S. Neill & B. R. Wooldridge. 2008. Exploring the intention to use computers: An empirical investigation of the role of intrinsic motivation, extrinsic motivation, and perceived ease of use. Journal of Computer Information System 48(3). 31–37.Suche in Google Scholar

Fishbein, M. A. & A. I. A. Icek. 1975. Belief, attitude, intention, and behavior. Addison-Wesley.Suche in Google Scholar

Fornell, C. & D. F. Larcker. 1981. Evaluating structural equation models with unobservable variables and measurement error. Journal of Marketing Research 18(1). 39–50. https://doi.org/10.1177/002224378101800104.Suche in Google Scholar

Granić, A. 2022. Educational technology adoption: A systematic review. Education and Information Technologies 27(7). 9725–9744. https://doi.org/10.1007/s10639-022-10951-7.Suche in Google Scholar

Hair, J. F., W. C. Black, B. J. Babin & R. E. Anderson. 2010. Multivariate data analysis: A global perspective, 7th ed: Pearson.Suche in Google Scholar

Hair, J. F., T. Hult, C. M. Ringle, M. Sarstedt, N. Danks & S. Ray. 2021. Partial least squares structural equation modelling (PLS-SEM) using R. Springer.10.1007/978-3-030-80519-7Suche in Google Scholar

Hsu, H.-T. & C.-C. Lin. 2021. Extending the technology acceptance model of college learners’ mobile-assisted language learning by incorporating psychological constructs. British Journal of Educational Technology 53(2). 286–306. https://doi.org/10.1111/bjet.13165.Suche in Google Scholar

Hu, L.-tze & P. M. Bentler. 1999. Cutoff criteria for fit indexes in covariance structure analysis: Conventional criteria versus new alternatives. Structural Equation Modeling 6(1). 1–55. https://doi.org/10.1080/10705519909540118.Suche in Google Scholar

Huang, F., T. Teo & J. Guo. 2021. Understanding English teachers’ non-volitional use of online teaching: A Chinese study. System 101. 1–11. https://doi.org/10.1016/j.system.2021.102574.Suche in Google Scholar

Huang, C.-C., Y.-M. Wang, T.-W. Wu & P.-A Wang. 2013. An empirical analysis of the antecedents and performance consequences of using the moodle platform. International Journal of Information and Education Technology 3(2). 217–221. https://doi.org/10.7763/IJIET.2013.V3.267.Suche in Google Scholar

Hwang, G.-J. & Q.-K. Fu. 2019. Trends in the research design and application of mobile language learning: A review of 2007–2016 publications in selected SSCI journals. Interactive Learning Environments 27(4). 567–581. https://doi.org/10.1080/10494820.2018.1486861.Suche in Google Scholar

Ilic, P. 2015. The effects of mobile collaborative activities in a second language course. International Journal of Mobile and Blended Learning 7(4). 16–37. https://doi.org/10.4018/IJMBL.2015100102.Suche in Google Scholar

Kaiser, H. F. 1974. An index of factorial simplicity. Psychometrika 39. 31–36. https://doi.org/10.1007/BF02291575.Suche in Google Scholar

Khan, I. U., Z. Hameed, Y. Yu, I. Tahir, Z. Sheikh & S. U. Khan. 2018. Predicting the acceptance of MOOCs in a developing country: Application of task-technology fit model, social motivation, and self-determination theory. Telematics and Informatics 35(4). 964–978. https://doi.org/10.1016/j.tele.2017.09.009.Suche in Google Scholar

King, W. R. & J. He. 2006. A meta-analysis of the technology acceptance model. Information & Management 43(6). 740–755. https://doi.org/10.1016/j.im.2006.05.003.Suche in Google Scholar

Kline, R. B. 2016. Principles and practice of structural equation modelling, 4th ed. The Guilford Press.Suche in Google Scholar

Kohnke, L. 2020. Exploring learner perception, experience and motivation of using a mobile app in L2 vocabulary acquisition. International Journal of Computer-Assisted Language Learning and Teaching 10(1). 15–26. https://doi.org/10.4018/IJCALLT.2020010102.Suche in Google Scholar

Kukulska-Hulme, A., H. Lee & L. Norris. 2017. Mobile learning revolution: Implications for language pedagogy. In C. A. Chapelle & S. Sauro (eds.). The handbook of technology and second language teaching and learning (pp. 217–233). John Wiley & Sons.10.1002/9781118914069.ch15Suche in Google Scholar

Lai, C. & D. Zheng. 2018. Self-directed use of mobile devices for language learning beyond the classroom. ReCALL 30(3). 299–318. https://doi.org/10.1017/S0958344017000258.Suche in Google Scholar

Lee, Y., J. Lee & Y. Hwang. 2015. Relating motivation to information and communication technology acceptance: Self-determination theory perspective. Computers in Human Behavior 51. 418–428. https://doi.org/10.1016/j.chb.2015.05.021.Suche in Google Scholar

Li, R. 2021. Does game-based vocabulary learning APP influence Chinese EFL learners’ vocabulary achievement, motivation, and self-confidence? Sage Open 11(1). 1–12. https://doi.org/10.1177/21582440211003092.Suche in Google Scholar

Li, C. 2024. A review of theories, pedagogies and vocabulary learning tasks of English vocabulary learning apps for Chinese EFL learners. Journal of China Computer-Assisted Language Learning. 1–30. https://doi.org/10.1515/jccall-2023-0026.Suche in Google Scholar

Li, Y. & C. A. Hafner. 2022. Mobile-assisted vocabulary learning: Investigating receptive and productive vocabulary knowledge of Chinese EFL learners. ReCALL 34(1). 66–80. https://doi.org/10.1017/S0958344021000161.Suche in Google Scholar

Li, R., Z. Meng, M. Tian, Z. Zhang, C. Ni & W. Xiao. 2019. Examining EFL learners’ individual antecedents on the adoption of automated writing evaluation in China. Computer Assisted Language Learning 32(7). 784–804. https://doi.org/10.1080/09588221.2018.1540433.Suche in Google Scholar

Lin, J.-J. & H. Lin. 2019. Mobile-assisted ESL/EFL vocabulary learning: A systematic review and meta-analysis. Computer Assisted Language Learning 32(8). 878–919. https://doi.org/10.1080/09588221.2018.1541359.Suche in Google Scholar

Liu, Y., H. Li & C. Carlsson. 2010. Factors driving the adoption of m-learning: An empirical study. Computers & Education 55(3). 1211–1219. https://doi.org/10.1016/j.compedu.2010.05.018.Suche in Google Scholar

Nation, I. S. P. 2022. Learning vocabulary in another language, 3rd ed. Cambridge University Press.10.1017/9781009093873Suche in Google Scholar

Nikou, S. A. & A. A. Economides. 2017. Mobile-based assessment: Integrating acceptance and motivational factors into a combined model of self-determination theory and technology acceptance. Computers in Human Behavior 68. 83–95. https://doi.org/10.1016/j.chb.2016.11.020.Suche in Google Scholar

Okumuş Dağdeler, K. 2023. A systematic review of Mobile-Assisted Vocabulary Learning research. Smart Learning Environments 10(1). 1–17. https://doi.org/10.1186/s40561-023-00235-z.Suche in Google Scholar

Osei, H. V., K. O. Kwateng & K. A. Boateng. 2022. Integration of personality trait, motivation and UTAUT 2 to understand e-learning adoption in the era of COVID-19 pandemic. Education and Information Technologies 27(8). 10705–10730. https://doi.org/10.1007/s10639-022-11047-y.Suche in Google Scholar

Park, S. Y. 2009. An analysis of the technology acceptance model in understanding university students’ behavioral intention to use e-learning. Education Technology & Society 12(3). 150–162.Suche in Google Scholar

Park, S. Y., M.-W. Nam & S.-B. Cha. 2012. University students’ behavioral intention to use mobile learning: Evaluating the technology acceptance model. British Journal of Educational Technology 43(4). 592–605. https://doi.org/10.1111/j.1467-8535.2011.01229.x.Suche in Google Scholar

Prasetyo, Y. T., A. K. S. Ong, G. Krissianne Frances Concepcion, F. M. B. Navata, R. A. V. Robles, I. J. T. Tomagos, M. N. Young, J. F. T. Diaz, R. Nadlifatin, A. A. N. Perwira Redi. 2021. Determining factors affecting acceptance of E-learning platforms during the COVID-19 pandemic: Integrating extended technology acceptance model and DeLone & McLean IS success model. Sustainability 13(15). 1–16. https://doi.org/10.3390/su13158365.Suche in Google Scholar

Pratama, A. R. 2021. Fun first, useful later: Mobile learning acceptance among secondary school students in Indonesia. Education and Information Technologies 26(2). 1737–1753. https://doi.org/10.1007/s10639-020-10334-w.Suche in Google Scholar

Reinders, H. & P. Hubbard. 2013. CALL and learner autonomy: Affordances and constraints. In M. Thomas, H. Reinders & M. Warschauer (eds.). Contemporary computer assisted language learning (pp. 359–375). Continuum.Suche in Google Scholar

Roca, J. C. & M. Gagné. 2008. Understanding e-learning continuance intention in the workplace: A self-determination theory perspective. Computers in Human Behavior 24(4). 1585–1604. https://doi.org/10.1016/j.chb.2007.06.001.Suche in Google Scholar

Ryan, R. M. & E. L. Deci. 2000. Intrinsic and extrinsic motivations: Classic definitions and new directions. Contemporary Educational Psychology 25(1). 54–67. https://doi.org/10.1006/ceps.1999.1020.Suche in Google Scholar

Ryan, R. M. & E. L. Deci. 2020. Intrinsic and extrinsic motivation from a self-determination theory perspective: Definitions, theory, practices, and future directions. Contemporary Educational Psychology 61. 1–11. https://doi.org/10.1016/j.cedpsych.2020.101860.Suche in Google Scholar

Sánchez, R. A. & A. D. H. & A. D. Hueros. 2010. Motivational factors that influence the acceptance of Moodle using TAM. Computers in Human Behavior 26(6). 1632–1640. https://doi.org/10.1016/j.chb.2010.06.011.Suche in Google Scholar

Shadiev, R., T.-T. Wu & Y.-M. Huang. 2020. Using image-to-text recognition technology to facilitate vocabulary acquisition in authentic contexts. ReCALL 32(2). 195–212. https://doi.org/10.1017/S0958344020000038.Suche in Google Scholar

Sørebø, Ø., H. Halvari, V. F. Gulli & K. Roar. 2009. The role of self-determination theory in explaining teachers’ motivation to continue to use e-learning technology. Computers & Education 53(4). 1177–1187. https://doi.org/10.1016/j.compedu.2009.06.001.Suche in Google Scholar

Stockwell, G. 2010. Using mobile phones for vocabulary activities: Examining the effect of the platform. Language, Learning and Technology 14(2). 95–110.Suche in Google Scholar

Tabachnick, B. G. & L. S. Fidell. 2007. Using multivariate statistics, 5th ed. Pearson Education.Suche in Google Scholar

Teo, T. (ed.). 2011. Technology acceptance research in education: research and issues. Sense Publishers.10.1007/978-94-6091-487-4_1Suche in Google Scholar

Teo, T. S. H., V. K. G. Lim & R. Y. C. Lai. 1999. Intrinsic and extrinsic motivation in Internet usage. Omega 27(1). 25–37. https://doi.org/10.1016/S0305-0483(98)00028-0.Suche in Google Scholar

Teo, T., G. Sang, B. Mei & C.Ka W. Hoi. 2019. Investigating pre-service teachers’ acceptance of web 2.0 technologies in their future teaching: A Chinese perspective. Interactive Learning Environments 27(4). 530–546. https://doi.org/10.1080/10494820.2018.1489290.Suche in Google Scholar

Tseng, W.-Ta & N. Schmitt. 2008. Toward a model of motivated vocabulary learning: A structural equation modeling approach. Language Learning 58(2). 357–400. https://doi.org/10.1111/j.1467-9922.2008.00444.x.Suche in Google Scholar

Venkatesh, V. 2000. Determinants of perceived ease of use: Integrating control, intrinsic motivation, and emotion into the technology acceptance model. Information Systems Research 11(4). 342–365. https://doi.org/10.1287/isre.11.4.342.11872.Suche in Google Scholar

Venkatesh, V. & F. D. Davis. 2000. A theoretical extension of the technology acceptance model: Four longitudinal field studies. Management Science 46(2). 186–204. https://doi.org/10.1287/mnsc.46.2.186.11926.Suche in Google Scholar

Venkatesh, V., M. G. Morris, G. B. Davis & F. D. Davis. 2003. User acceptance of information technology: Toward a unified view. MIS Quarterly 27(3). 425–478. https://doi.org/10.2307/30036540.Suche in Google Scholar

Wang, S. & W. Littlewood. 2021. Exploring students’ demotivation and remotivation in learning English. System 103. 1–10. https://doi.org/10.1016/j.system.2021.102617.Suche in Google Scholar

Yang, J. & K. Lou. 2024. Psychological determinants and technology acceptance in mobile learning for overseas students studying Chinese in China: A self-determination theory perspective. Learning and Motivation 86. 1–11. https://doi.org/10.1016/j.lmot.2024.101986.Suche in Google Scholar

Yu, A. & T. Guy. 2022. A meta-analysis examining technology-assisted L2 vocabulary learning. ReCALL 34(2). 235–252. https://doi.org/10.1017/S0958344021000239.Suche in Google Scholar

Zhai, Na & X. Ma. 2021. Automated writing evaluation (awe) feedback: A systematic investigation of college students’ acceptance. Computer Assisted Language Learning 35(9). 1–26. https://doi.org/10.1080/09588221.2021.1897019.Suche in Google Scholar

Zhang, D. & P. Pérez-Paredes. 2021. Chinese postgraduate EFL learners’ self-directed use of mobile English learning resources. Computer Assisted Language Learning 34(8). 1128–1153. https://doi.org/10.1080/09588221.2019.1662455.Suche in Google Scholar

Zhang, R., D. Zou & H. Xie. 2022. Spaced repetition for authentic mobile-assisted word learning: Nature, learner perceptions, and factors leading to positive perceptions. Computer Assisted Language Learning 35(9). 2593–2626. https://doi.org/10.1080/09588221.2021.1888752.Suche in Google Scholar

Zou, B. & X. Yan. 2014. Chinese students’ perceptions of using mobile devices for English learning. International Journal of Computer-Assisted Language Learning and Teaching 4(3). 20–33. https://doi.org/10.4018/ijcallt.2014070102.Suche in Google Scholar

Received: 2024-04-06
Accepted: 2024-07-16
Published Online: 2024-08-15

© 2024 the author(s), published by De Gruyter and FLTRP on behalf of BFSU

This work is licensed under the Creative Commons Attribution 4.0 International License.

Heruntergeladen am 17.1.2026 von https://www.degruyterbrill.com/document/doi/10.1515/jccall-2024-0005/html
Button zum nach oben scrollen