Abstract
Background and Objectives
Asthma is a chronic inflammatory airway disease and brings heavy economic and spiritual burdens to patients’ families and the society. Airway smooth muscle cells (ASMCs) afect the development of asthma by secreting cytokines, growth factors, and prostates. The stress-inducing protein, Sestrin2, plays a vital role in antioxidant defense. The aim of this study is to investigate the role of Sestrin2 in asthma and its corresponding molecular mechanism.
Materials and Methods
Airway remodeling was induced by construction of asthma rat model. Primary ASMCs were isolated through combining tissue block adherence and enzymatic digestion and identified by immunofluorescence staining. Gene expression was measured by quantitative real-time PCR (qPCR) and western blot (WB) experiments. Cell viability, proliferation, migration, and calcium flow of ASMCs were measured by Cell Counting Kit-8 (CCK-8), 5-ethynyl-deoxyuridine (EdU), Transwell, and Fluo-3AM, respectively. The binding of miR-182 and Sestrin2 3′-untranslated region (3′-UTR) was measured by luciferase reporter system and RNA-binding protein immunoprecipitation (RIP) analysis.
Results
Sestrin2 expression was upregulated in asthma rat model and cell model. Overexpression of Sestrin2 enhanced the growth, migration, and calcium flow, and inversely, repression of Sestrin2 was reduced in ASMCs from the asthma group. MiR-182, one of the microRNAs (miRNAs) that possesses the potential to regulate Sestrin2, was downregulated in ASMCs from the asthma group. Further experiments revealed that Sestrin2 was inhibited by miR-182 and that overexpression of Sestrin2 reversed the miR-182–induced inhibition of the cellular progression of ASMCs from the asthma group. This study further investigated the downstream signaling pathway of Sestrin2 and found that increased expression of Sestrin2 activated 5′-adenosine monophosphate-activated protein kinase (AMPK), leading to the inactivation of mammalian target of rapamycin (mTOR) and thus promoting the growth, migration, and calcium flow of ASMCs from the asthma group.
Conclusion
This study investigated the role of Sestrin2 for the first time and further dissected the regulatory factor of Sestrin2, ultimately elucidating the downstream signaling pathway of Sestrin2 in asthma, providing a novel pathway, and improving the understanding of the development and progression of asthma.
Introduction
Asthma is a chronic airway inflammatory disease characterized by reversible airway obstruction and airway hyper-responsiveness and clinical symptoms, including coughing, wheezing, chest tightness, and dyspnea.[1] It affects 1%–18% of the population in different countries,[2] causing a heavy economic burden to the patients’ family and society. Airway remodeling is an important pathological change in asthma.[3] Its typical structural changes include epithelial damage, mucus gland proliferation, basement membrane thickening, blood vessel regeneration, and airway smooth muscle cell (ASMC) hyperplasia and hypertrophy.[4] Abnormal proliferation of ASMCs can lead to persistent structural damage.[5] It is the most important cause of airway remodeling in asthma and the pathological basis of airflow limitation and airway hyper-responsiveness.[3] Studies have shown that airway remodeling is related to the onset of severe asthma, which is one of the reasons why asthma patients are less responsive or even resistant to drugs used in conventional treatment.[6, 7, 8] Therefore, exploration of the proliferation mechanism of ASMCs is a hotspot in the current research in airway remodeling of bronchial asthma, and looking for new targets to effectively prevent and treat the proliferation of ASMCs has become the key to the prevention and treatment of asthma.
Sestrin (sesn) proteins are a family of stress-inducing proteins that are highly conserved in evolution, and their expression is affected by cellular stress.[9] Sesns are widely found in animals, and vertebrates have three sesn genes, namely, sesn1, sesn2, and sesn3. Among the three mammalian sesns (Sestrin1–3), sesn1 and sesn2 (also known as PA26 and Hi95) were initially identified as p53 target genes and sesn3 was identified as the forkhead winged helix transcription factor target gene (FOXO) family member.[4] Sesn2 (SESN2, also known as Hi95) is an important member of the sesn protein family, which can be activated by a variety of metabolic conditions, such as hypoxia, DNA damage, oxidative stress, and endoplasmic reticulum stress (ERS).[11] Studies have shown that activation of sesn2 expression plays an important role in reducing oxygen cluster (reactive oxygen species [ROS]) accumulation, maintaining energy balance, enhancing autophagy, reducing protein synthesis, slowing the progression of metabolic diseases, and regulating cell growth.[5] Studies have shown that increased expression of Sestrin2 can inhibit inflammation and protect cardiomyocytes from damage.[6] Early studies have shown that sesns are related to the regulation of human age-related diseases such as cancer, chronic inflammation, cardiovascular diseases, neuromuscular degenerative diseases, and metabolic-related diseases.[7] Studies have shown that high expression of Sestrin2 in vitro can inhibit tumor cell proliferation.[7] The role of sesn2 in inflammatory diseases and the immune system is poorly understood. Studies have confirmed that sesn2 can be expressed in M1 macrophages, and macrophages that highly express Sestrin2 have anti-inflammatory and repair effects.[8] Furthermore, Sestrin2 significantly inhibits the mammalian target of rapamycin (mTOR) complex 1 (mTORC1) signal transduction of M1 macrophages, indicating that Sestrin2 has an important protective effect on the role of M1 macrophages in cardiac inflammation.[8]
A large number of studies have shown that activation of the 5′-adenosine monophosphate-activated protein kinase (AMPK)/mTOR pathway can regulate cell metabolism and inhibit cell proliferation in a variety of ways.[9] A previous study demonstrated that activation of AMPK negatively regulates the activity of mTOR to inhibit the proliferation of ASMCs.[10] Metformin, a widely used clinical treatment for type 2 diabetes, exerts anti-inflammatory and anti-proliferative effects by activating AMPK to inhibit tissue inflammation and tissue remodeling.[11] Previous studies demonstrated that Sestrin2 played its role by modulating the AMPK/mTOR signaling pathway.[12,13] Studies have found that Sestrin2 can control cell growth and metabolism by regulating the activity of the cellular AMPK/mTOR signaling pathway.[14,15] Another study showed that Sestrin2 is a scaffold protein that mediates AMPK activation in the ischemic myocardium and interacts with the serine– threonine liver kinase B1 (LKB1), which is an upstream regulator of AMPK, to mediate AMPK activation in the ischemic myocardium, thereby inhibiting myocardial inflammation and protecting myocardial cells.[16] However, whether Sestrin2 plays its role through modulating the AMPK/mTOR pathway in asthma is still unclear.
Therefore, the purpose of this study is to investigate the role of Sestrin2 in asthma and further dissect the regulatory and functional mechanisms of Sestrin2 in asthma. This study demonstrated that increased Sestrin2 expression in asthmatic rat and cell models, and that Sestrin2 promoted cell growth, migration, and calcium flow in asthmatic ASMCs. Furthermore, we investigated the regulation of Sestrin2 by miR-182 and ultimately verified that Sestrin2 exerted its function by affecting the AMPK/mTOR pathway in asthma, providing a novel signaling pathway, miR-182/Sestrin2/AMPK/mTOR, which might act as a potential diagnostic and therapeutic biomarker for asthma.
Materials and Methods
Model of airway remodeling in asthmatic rats
All experiments that were conducted in animals conformed to the ethical guidelines and were approved by the Research Ethics Committee of the Zhengzhou University. Twenty male Wistar rats (6 weeks old, 180–200 g body weight) were obtained from the Animal Experiment Center of Zhengzhou University and randomly divided into two groups: the control group (10 rats) and the asthma group (10 rats). One hundred milligrams of ovalbumin (OVA) antigen suspension (Med Chem Express, NJ, USA) and 1 mg of aluminum hydroxide (Med Chem Express) were intraperitoneally injected into the rats in the asthma group on days 1, 7, and 14. On day 21, the rats in the asthma group were administered atomized 2% OVA solution daily for 30 min for 6 weeks. Rats in the control group were intraperitoneally injected with phosphate-buffered saline (PBS) and subjected to atomized PBS for similar procedures. The animals were euthanized using chloral hydrate. The tracheal tissue was taken, washed with PBS, and fixed in 4% paraformaldehyde (PFA). H&E staining was commissioned by Wuhan Servicebio Biotechnology Co. Ltd. (Wuhan, China).
Primary ASMC isolation and culture
Rats from the control and asthmatic groups were euthanized by intraperitoneal injection of 10% chloral hydrate. Tracheal smooth muscle was dissected and cut into 1 × 1 mm pieces under sterile conditions. Tissue samples were digested by an enzyme solution containing type I collagenase and trypsin (Invitrogen, USA) in a 37°C water bath for 30 min. Undigested tissues were removed by centrifugation, and the cells were cultured in Dulbecco's modified Eagle's medium (DMEM; HyClone, USA) containing 10% fetal bovine serum (FBS; HyClone), 0.1 mg/mL streptomycin, and 100 U/mL penicillin (Sangon Biotech, Shanghai, China) in an incubator with 5% CO2 at 37°C.
Immunofluorescence analysis
The cells were washed with precooled PBS, fixed with 4% PFA dissolved in PBS, and permeabilized with 0.1% Triton X-100 dissolved in PBS. After blocking in bovine serum albumin (BSA) dissolved in PBS-Tween 20, the cells were probed with primary antibodies specific against α-smooth muscle actin (α-SMA) (1:50; Abcam, USA) at 4°C overnight, followed by incubation with Alexa 488 Fluor-conjugated IgG secondary antibodies (1:1000; Abcam). The nuclei were stained with Hoechst (Sangon Biotech). Images were recorded with a fluorescence microscope (Nikon, Tokyo, Japan).
Gene regulation and transfection
Gene regulation of Sestrin2 was based on the lentivirus system. The ectopic expression clones of Sestrin2 were constructed based on the pcDH-puro plasmids (Lenti-Sestrin2), and small interfering RNA of Sestrin2 (siSestrin2) was obtained from Guangzhou RiboBio Co. Ltd. (Guangzhou, China). All plasmids were transferred into 293 cells using Lipofectamine-2000 reagent (Invitrogen) according to the manufacturer's protocol for 48 h, and the medium was harvested and added to the ASMCs to study the changes in gene expression.
MiR- 182 mimics, miR- 182 inhibitor, and their control small RNAs were obtained from Guangzhou RiboBio Co. Ltd. and transfected into cells using Lipofectamine-2000 for 48 h based on the manufacturer's protocol.
RNA extraction and quantitative reverse transcription-PCR
The endothelial layer and the outer cortex of tracheal were removed, and the tracheal smooth muscle tissues were ground into white powder in liquid nitrogen. The cells were washed with PBS and harvested on ice. Total RNA was extracted using an RNA isolation kit (Junxin, Suzhou, China) based on the manufacturer's instructions. The purity of total RNA was determined using a NanoDrop Spectrophotometer (Thermo, USA). Five-hundred nanograms of total RNA was used for the synthesis of first-strand cDNA using the M-MLV Reverse Transcriptase Kit (Fermentas, USA) following the manufacturer's instructions. Gene expression was measured with the aid of the primers (GENEray Biotech, Shanghai, China) listed in Table 1 and the SYBR Green I-based qPCR detection kit (Junxin). A melting curve was established, and the PCR products were identified with a 1% agarose gel. The differences in gene expression were determined by the 2−ΔΔCT method. The housekeeping gene β-actin was chosen as an internal control.
Sequence of primers
| Genes | Sequence | |
|---|---|---|
| Rat-Sestrin2 | Forward | 5′-CGGTATCGCCAGTTCTCCTC-3′ |
| Reverse | 5′-AGGTAAGAACACTGGTGGCG-3′ | |
| Rat-β-actin | Forward | 5′-ATGGATGACGATATCGCTGC-3′ |
| Reverse | 5′-CTTCTGACCCATACCCACCA-3′ | |
| Rat-miR-182 | Forward | 5′-CGGCGTTTGGCAATGGTAGAAC-3′ |
| RT | 5′-GTCGTATCCAGTGCAGGGTCCGAGGTATTCGCACTGGATACGACAGAGTGTG-3′ | |
| Rat-U6 | Forward | 5′-CTCGCTTCGGCAGCACA-3′ |
| Reverse | 5′-AACGCTTCACGAATTTGCGT-3′ |
Western blotting
The endothelial layer and the outer cortex of tracheal were removed, and the tracheal smooth muscle tissues were ground into white powder in liquid nitrogen. The cells were washed with precooled PBS and harvested on ice. The samples were lysed with radioimmunoprecipitation assay (RIPA) lysis buffer (Sangon Biotech) supplemented with 1 mg/mL leupeptin (Sigma, China), and the concentration was determined using a bicinchoninic acid (BCA) kit (Junxin Biotech, Suzhou, China) based on the manufacturer's protocol. In total, protein extracts (20 μg) were loaded for electrophoresis on sodium dodecyl sulphate (SDS)-polyacrylamide gels (5%) and subsequently transferred to nitrocellulose membranes (Millipore, USA). The membranes were blocked with skimmed milk (5%) dissolved in TBS-Tween 20 buffer for 1 h at room temperature. The membranes were probed with primary antibodies against Sestrin2 (dilution of 1:1000, Ab 178518; Cambridge, UK), AMPK (dilution of 1:1000, Ab207442), p-AMPK (dilution of 1:1000, Ab133448), mTOR (dilution of 1:1000, CST2972; MA, USA), p-mTOR (dilution of 1:1000, CST5536), and β-actin (dilution of 1:3000; Proteintech, USA) at 4°C overnight, followed by incubation with HRP-conjugated IgG secondary antibodies (dilution of 1:3000; Proteintech, USA). The target genes were then developed using an enhanced chemiluminescence (ECL) kit (Junxin Biotech) following the manufacturer's instructions.
Cell Counting Kit-8 analysis
Cell Counting Kit-8 (CCK-8) solution (10 μL; Junxin Biotech) was added to 96-well plates and kept in an incubator with 5% CO2 at 37°C for 2 h. The optical absorbance was detected at a wavelength of 450 nm using a spectrophotometer (Zuofei, Shanghai, China). Each experiment was performed in triplicate.
5-Ethynyl-deoxyuridine analysis
The cells were treated with 5-ethynyl-deoxyuridine (EdU; 200 μL; Junxin Biotech) and kept in an incubator with 5% CO2 at 37°C for 2 h. The cells were washed with precooled PBS, fixed with 4% PFA dissolved in PBS, permeabilized with 0.1% Triton X-100 dissolved in PBS, and stained with Apollo staining solution. The nuclei were stained with Hoechst (Sangon Biotech). Images were recorded with a fluorescence microscope (Nikon).
Transwell analysis
The cells were washed with PBS, resuspended in DMEM without FBS, and plated into the inner Transwell chamber (Corning, USA). The 24-well plates were supplemented with DMEM supplemented with 10% FBS and kept in an incubator with 5% CO2 at 37°C overnight. The cells on the inner face of the Transwell chamber were removed. The cells on the upper face of the Transwell chamber were stained with 1% purple crystal and recorded with a fluorescence microscope (Nikon).
Target prediction and luciferase reporter assay
TargetScan (www.targetscan.org) and microrna.org(http://www.microrna.org) were combined to predict the microRNAs (miRNAs) that might target the 3′-untranslated region (3′-UTR) sequences of Sestrin2 mRNA.
The 3′-UTR of Sestrin2 mRNA, which possesses the wild-type (Sestrin2-wt) or mutant (Sestrin2-mut) putative binding sites of miR-182, was cloned into the psiCheck-2 luciferase reporter plasmid. Sestrin2-wt and Sestrin2-mut were cotransfected with miR-182 mimics and mimic negative controls (NC) into ASMCs using Lipofectamine 2000 (Invitrogen) based on the manufacturer's protocol for 48 h. The luciferase activity was determined using a Luciferase Detection Kit (Junxin Biotech) following the manufacturer's instructions.
RNA-binding protein immunoprecipitation analysis
The cells were washed with PBS and lysed by RIPA buffer and then, cells were incubated with Protein A/G beads (Biolinkedin biotechnology, Shanghai, China) at 4°C for 1 h. Then, they were centrifuged at 800 g for 1 min at 4°C. Take 50 μL supernatant from each sample as the input sample. To the remaining samples were added Protein A/G beads and Argonaute 2 (Ago 2) antibodies and incubated at 4°C overnight. Next day, the samples were centrifuged at 800 g for 1 min at 4°C and the supernatants were discarded. Then, the pellets were added to 1 mL Trizol and the RNA was extracted. The enrichment of miR-182 and Sestrin2 were measured by qPCR analysis.
Statistical analysis
Statistical analyses were carried out using GraphPad Prism, version 5.03 (GraphPad Software, San Diego, CA, USA), and data are shown as the mean ± standard deviation. Student's t-test was performed in case of normal distribution and Kruskal–Wallis test in case of abnormal distribution. Statistical significance, which was defined as P < 0.05, was evaluated by Student's t-test.
Results
Upregulation of Sestrin2 in the airway and ASMCs of asthmatic rats
To measure Sestrin2 expression in asthma in vivo, an asthma rat model was constructed. According to the pathological results, there is a thicker airway wall, basement membrane, and airway smooth muscle (ASM) layer in asthmatic rats than in control rats (Figure 1A), suggesting that an asthmatic rat model was successfully constructed in this study. Sestrin2 expression in rats from the asthma group was measured using quantitative reverse transcription-PCR (qRT-PCR) analysis. The data showed an increase in Sestrin2 expression in rats from the asthma group compared to the rats from the control group (Figure 1B). To determine Sestrin2 expression in asthma in vitro, primary ASMCs were isolated and immunofluorescence analysis was performed to identify the purity of primary ASMCs. According to the experimental results, almost all the cells were positive for α-SMA, which is a marker of smooth muscle cells (Figure 1C), suggesting that this study successfully isolated primary ASMCs. Next, Sestrin2 expression in ASMCs from the asthma group or control group was detected using qRT-PCR and western blotting analysis. The results displayed an increase in Sestrin2 expression in ASMCs from the asthma group compared to the ASMCs from the control group (Figure 1D and 1E), indicating that Sestrin2 might be involved in the progression of asthma.

Upregulation of Sestrin2 in the airway of the asthma model. (A) HE assay analysis of the airway in an asthma rat model. (B) qPCR analysis of Sestrin2 expression in an asthma rat model. Ten rats in each group. (C) Immunofluorescence assay analysis of α-SMA expression in ASMCs. (D and E) qPCR and western blotting analysis of Sestrin2 expression in ASMCs. qPCR analysis was repeated three times. “Asthma group 1” represents the ASMCs isolated and cultured from the tracheal smooth muscle tissue of an asthmatic rat, while “Asthma group 2” represents the ASMCs isolated from another asthmatic rat. β-Actin served as an internal reference. **P < 0.01.
Sestrin2 promoted the cellular function of ASMCs from the asthma group
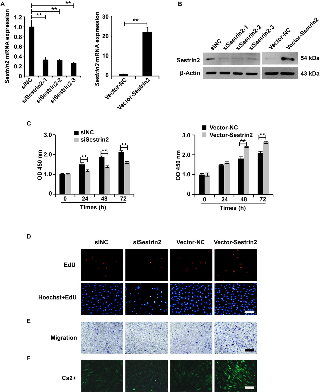
The overexpression and downregulation system of Sestrin2 expression was constructed, and the efficiency of this system was assessed using qRT-PCR and western blotting analysis. Based on the results, we observed that Sestrin2 expression was significantly inhibited by Lenti-shSestrin2 and dramatically promoted by Lenti-Sestrin2 in ASMCs from the asthma group (Figure 2A and 2B), indicating that we successfully constructed an overexpression and downregulation system of Sestrin2 expression.

Sestrin2 promoted the cellular function of ASMCs from the asthma group. (A) qPCR analysis of Sestrin2 expression. qPCR analysis was repeated three times. (B) Western blotting analysis of Sestrin2 expression. (C) CCK-8 assay analysis of cell viability. qPCR analysis was repeated three times. (D) EdU assay analysis of cell proliferation. (E) Transwell assay analysis of cell migration. (F) Fluo-3AM assay analysis of calcium flow. β-Actin served as an internal reference. qPCR and CCK-8 analysis were repeated three times. **P < 0.01.
Then, we aimed to investigate the role of Sestrin2 in the cellular function of ASMCs from the asthma group. According to the results of the CCK-8, EdU, Transwell, and Fluo-3AM assays, the downregulation of Sestrin2 was inhibited, and the ectopic expression of Sestrin2 enhanced the cellular function, including the viability, proliferation, migration, and calcium flow, of ASMCs in the asthma group (Figure 2C–2F). Overall, these data revealed that Sestrin2 promoted the cellular function of ASMCs from the asthma group.
Sestrin2 was regulated by miR-182 in ASMCs from the asthma group
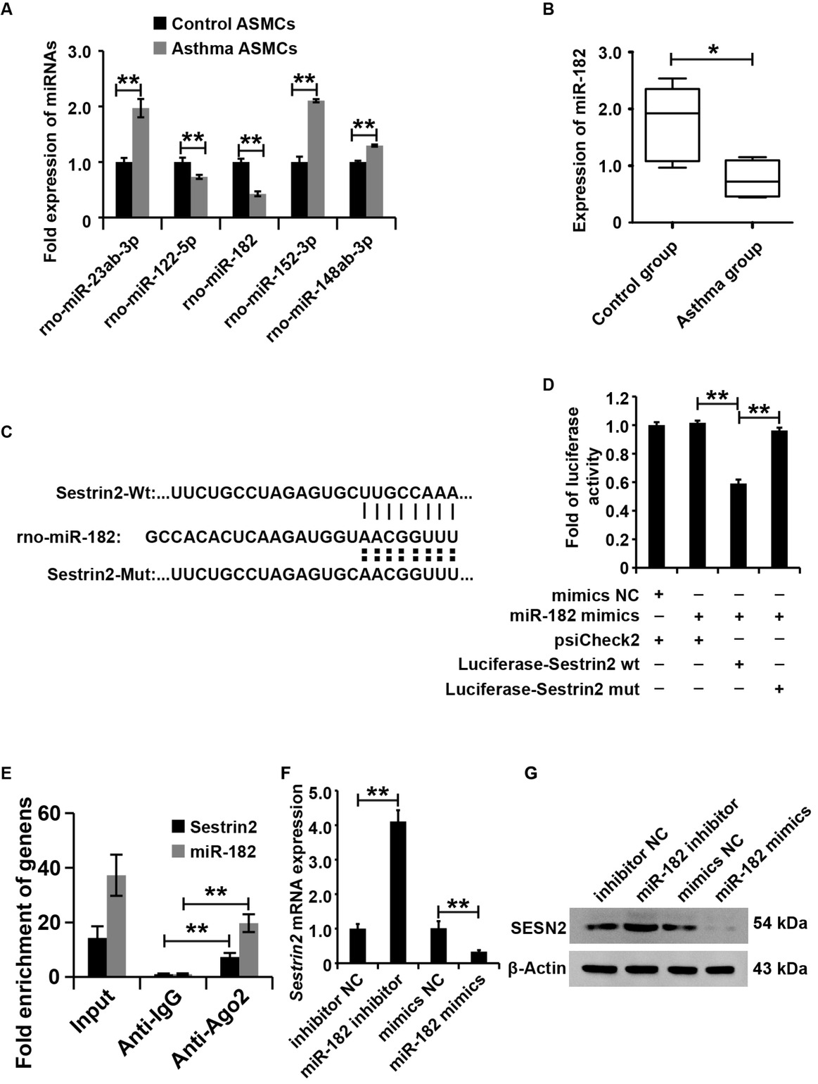
As noted earlier, Sestrin2 expression was upregulated in asthma both in vivo and in vitro. This study aimed to investigate the regulation of Sestrin2 expression in asthma. TargetScan (www. targetscan.org) and microrna.org (http://www.microrna.org) were combined to predict the miRNAs that might target the 3′-UTR sequences of Sestrin2 mRNA. According to the prediction results, several miRNAs, including miR-23ab, miR-122-5p, miR-182, miR-152-3p, and miR-148ab-3p, have the potential to regulate Sestrin2 expression. As shown in the qRT-PCR analysis data, miR-182 was significantly decreased in ASMCs from the asthma group compared to ASMCs from the control group (Figure 3A). The data in the rat model showed that miR-182 was dramatically lower in the airways of rats from the asthma group than in those from the control group (Figure 3B). Overall, these data revealed that miR-182, which is the candidate regulator of Sestrin2, was decreased in asthma both in vitro and in vivo.

Sestrin2 was regulated by miR-182 in ASMCs from the asthma group. (A) qPCR assay analysis of miRNA expression in asthma and control ASMC cells. U6 served as an internal reference. (B) qPCR analysis of miR-182 expression in the air of asthmatic rats. U6 served as an internal reference. (C and D) Luciferase reporter assay analysis of the interaction between miR-182 and the 3'-UTR of Sestrin2. (E) Ago-RIP analysis of the interaction between miR-182 and Sestrin2. (F) qPCR analysis of Sestrin2 expression. (G) Western blot analysis of Sestrin2 expression. qPCR, luciferase reporter assay was repeated three times. miRNA expression was normalized to U6, and Sestrin2 expression was normalized to β-actin. *P < 0.05, **P < 0.01.
To investigate whether miR-182 directly inhibited Sestrin2 expression in ASMCs, we cloned the 3′-UTR of Sestrin2 with wild-type (Luciferase-Sestrin2-wt) or mutant (Luciferase-Sestrin2-mut) miR-182–binding sites into luciferase reporter plasmids (Figure 3C) and detected the effect of the miR-182 mimics on luciferase activity. As shown in Figure 3D, miR-182 mimics inhibited the luciferase activity of ASMCs transfected with Luciferase-Sestrin2-wt, but no alteration of luciferase activity was observed in ASMCs transfected with Luciferase-Sestrin2-mut groups. To further confirm the interaction of Sestrin2 and miR-182, we performed the Ago-RIP to analysis of the binding among Ago, Sestrin2, and miR-182. The results demonstrated that Ago could recruit Sestrin2 and miR-182 (Figure 3E). Then, this study altered the miR-182 expression by transforming miR-182 mimics, mimic NC, miR-182 inhibitor, and inhibitor NC into ASCMs. According to the results of qRT-PCR and western blot analysis, miR-182 inhibited Sestrin2 expression in ASMCs (Figure 3F and 3G). Overall, these results indicated that miR-182 inhibited Sestrin2 expression in ASMCs.
miR-182/Sestrin2 pathway affected the cellular function of ASMCs from the asthma group
The ASMCs were treated with the mimics NC+Lenti-NC, miR-182 mimics+Lenti-NC, or miR-182 mimics+Lenti-Sestrin2, and the cellular functions were measured using CCK-8, EdU, Transwell, and Fluo-3AM assays. Based on the data in Figure 4, Lenti-Sestrin2 reversed the cellular functions that were repressed by miR-182 mimics in ASMCs from the asthma group, indicating that miR-182 inhibited the cellular function of ASMCs from the asthma group by suppressing Sestrin2 expression.

miR-182/Sestrin2 pathway affected the cellular function of ASMCs from the asthma group. (A) CCK-8 assay analysis of cell viability. (B) EdU assay analysis of cell proliferation. (C) Transwell assay analysis of cell migration. (D) Fluo-3AM assay analysis of calcium flow. CCK-8 analysis was repeated three times. **P < 0.01.
Sestrin2 activated the AMPK/mTOR signaling pathway in ASMCs from the asthma group
As noted previously, this study investigated the upstream regulatory factors of Sestrin2 and then aimed to study the downstream signaling pathway of Sestrin2. According to the results of western blotting analysis, the AMPK signaling pathway was inactivated and the mTOR signaling pathway was activated in ASMCs from the asthma group (Figure 5A). Then, Sestrin2 expression was modulated to investigate whether the AMPK/mTOR signaling pathway could be regulated by Sestrin2. Based on the results of western blot analysis, upregulation of Sestrin2 induced inactivation of AMPK and activation of the mTOR signaling pathway, while downregulation of Sestrin2 reversed these effects in ASMCs from the asthma group (Figure 5B and 5C). Collectively, these data suggested that Sestrin2 induced alterations in the AMPK/mTOR signaling pathway in ASMCs from the asthma group.

Sestrin2 activated the AMPK/mTOR signaling pathway in ASMCs from the asthma group. (A) Western blotting analysis of the AMPK/mTOR pathway in asthmatic and control ASMCs. (B and C) Western blotting analysis of the AMPK/mTOR pathway in ASMCs with altered Sestrin2 expression.
Sestrin2 affected cellular function via activation of the AMPK/mTOR signaling pathway in ASMCs from the asthma group
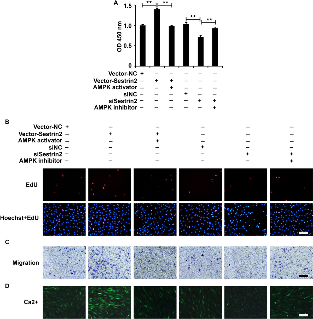
To elucidate whether Sestrin2 played its role via the activation of the AMPK/mTOR signaling pathway in ASMCs from the asthma group, we overexpressed Sestrin2, followed by administration of an AMPK/mTOR inhibitor, or inhibited Sestrin2, followed by administration of an AMPK/mTOR activator in ASMCs from the asthma group. Based on the results of the CCK-8, EdU, Transwell, and Fluo-3AM assays, an AMPK/mTOR inhibitor inhibited the ectopic expression of Sestrin2 and an AMPK/mTOR activator attenuated the cellular function of silenced Sestrin2, including the viability, proliferation, migration, and calcium flow, in ASMCs in the asthma group (Figure 6A–6D). Collectively, these data revealed that Sestrin2 played its role via activation of the AMPK/mTOR signaling pathway in ASMCs from the asthma group.

Modulation of the AMPK/mTOR signaling pathway affected the role of Sestrin2 in ASMCs from the asthma group. (A) CCK-8 assay analysis of cell viability. (B) EdU assay analysis of cell proliferation. (C) Transwell assay analysis of cell migration. (D) Fluo-3AM assay analysis of calcium flow. β-Actin served as an internal reference. CCK-8 analysis was repeated three times. **P < 0.01.
Discussion
As a widespread chronic inflammatory lung disease, asthma brings heavy economic and social burdens to patients’ families and the society.[1] Features of asthma include chronic airflow obstruction and chronic airway inflammation and remodeling. ASM causes the airway to thicken and narrow through hyperplasia.[17] ASM cells may also participate in chronic airway inflammation by expressing cytokines, growth factors, and proteases and induce phenotypic changes in ASM.[18] In this study, a thicker airway wall and ASM layer was observed in the established asthma rat model compared to the control rats. In addition, the characteristics of overgrowth, enhanced migration ability, and enhanced calcium ion current were displayed in the ASMCs isolated from the airway of rats from the asthma model groups. This study showed that the ASMCs isolated from animal models of asthma still have overactivated cell biological functions.
As a family of stress-inducing proteins, Sestrins are highly conserved among species.[19] Sestrins play important roles in homeostasis maintenance, cellular repair, and elimination of toxic metabolites formed by various injuries.[19] Sestrins have three subtypes in mammals, including Sestrin1, Sestrin2, and Sestrin3. Also known as the p53 activation gene, Sestrin1 responds to stress, including ultraviolet light and g-rays, and is activated in a p53-dependent manner. [14] Sestrin2 is regulated by various damages, including hypoxia, oxidative stress, and DNA damage, and plays a vital role in antioxidant defense.[5] Recently, Tsilogianni et al.[20] first reported that Sestrin2 expression is upregulated in patients with severe asthma, indicating the involvement of Sestrin2 in the development and progression of asthma. Nevertheless, Tsilogianni et al.[20] did not further study the function of Sestrin2 in animal models and cell models of asthma, nor did they study the regulation of Sestrin2 expression or the downstream regulatory signaling pathways of Sestrin2. This study revealed increased expression of Sestrin2 both in an asthma animal model and in a cell model and further elucidated the role of Sestrin2 in the cellular progression of ASMCs from a rat asthma model in which Sestrin2 enhanced cell growth, migration ability, and calcium ion current.
miRNAs are a well-studied class of encoding single-stranded RNA molecules with a length of approximately 22 nucleotides encoded by endogenous genes.[21] miRNAs affect many kinds of cellular processes, regulating large numbers of genes by binding to the response elements in mRNA transcripts.[22] Several studies have reported that Sestrin2 could be regulated by miRNAs. Hua et al.[23] reported that Sestrin2 was regulated by miR-27a in human bladder cancer cells treated with ChlA-F. Kozak et al.[24] showed that Sestrin2 was inhibited by the microRNA-200 family in endometrial cancer cell lines. Here, this study first systematically predicted that the miRNAs have a high potential to regulate Sestrin2 expression; it further tested these miRNAs in ASMCs from asthmatic rats and control rats and found that miR-182 had the lowest expression in ASMCs of asthmatic rats, which is the opposite of the expression of Sestrin2. Further research showed that Sestrin2 was regulated by miR-182 and that miR-182/Sestrin2 exerted an important role in the cellular progression of ASMCs from asthmatic rats. Thus, for the first time, our study elucidated the regulation of Sestrin2 by miR-182 in asthma.
As a highly conserved protein kinase, AMPK exists in all eukaryotic cells and is activated by phosphorylation of LKB1 kinase, and AMPK activation leads to mTORC1 inhibition.[25] The AMPK/mTORC1 signaling pathway affects a variety of cellular processes.[26] Sundararajan et al.[27] reported that Sestrin2 induced the activation of AMPK and thus resulted in the inactivation of mTOR in monocyte activation. Shi et al.[28] revealed that Sestrin2 afforded neuroprotection by activating AMPK and thus inactivating mTOR in neonatal hypoxic–ischemic encephalopathy. This study showed that the AMPK/mTOR pathway was modulated in asthma. Modulation of Sestrin2 affected activation of the AMPK/mTOR pathway in ASMCs, and further, modulating the AMPK/mTOR pathway affected the role of Sestrin2 in asthma.
This study identified the upregulation of Sestrin2 in an asthma rat model and cell model and revealed that the increased Sestrin2 promoted the growth, migration, and calcium flow of ASMCs in the asthma group, showed the regulation of Sestrin2 by miR-182, and elucidated the involvement of the AMPK/mTOR pathway in the role of Sestrin2 in ASMCs of asthma. Nevertheless, our research still has great shortcomings. First, our animal sample size is only 10, so we cannot rigorously demonstrate the argument of this study. We will increase the animal model sample size to verify the argument of this study in future work. Then, we need to comprehensively use mRNA expression profiling and other omics research methods to systematically screen the downstream target genes of Sestrin2 and further explore its function and molecular mechanism in the occurrence and development of asthma.
Conclusion
This study identified the role of the increased expression of Sestrin2 in asthma and further dissected the upstream regulatory factor and the downstream regulatory signaling pathways of Sestrin2 in the cellular progression of ASMCs from the asthma group, providing a novel regulatory pathway in the development and progression of asthma.
Funding statement: This work was supported by the special research project of traditional Chinese medicine in Henan Province (20-21ZY1068) and the National Natural Science Foundation of China (U2004120).
-
Author Contributions
Yali Xiao, He Zhu, and Limin Zhao designed the research; Yali Xiao and He Zhu performed the experiments; Yali Xiao, Jing Xie, and Wenbo Gu analyzed data and interpreted the results and figures; Jinxin Ma, Dongxue wei, Zhenhui Shu, and Ke Wu provided part of the materials and methods; Yali Xiao drafted the manuscript; and Yali Xiao, Jiahui Lei, and Limin Zhao approved the final version of the manuscript.
-
Conflict of Interest
The authors declare that they have no competing interests.
-
Data Availability Statement
Data will be available on request.
References
1 Mims JW. Asthma: definitions and pathophysiology. International forum of allergy & rhinology. 2015;5 Suppl 1:S2–6.10.1002/alr.21609Search in Google Scholar PubMed
2 Bateman ED, Hurd SS, Barnes PJ, Bousquet J, Drazen JM, FitzGerald JM, et al. Global strategy for asthma management and prevention: GINA executive summary. The European respiratory journal. 2008;31:143–178.10.1183/09031936.00138707Search in Google Scholar PubMed
3 Zhang XY, Tang XY, Ma LJ, Guo YL, Li XS, Zhao LM, et al. Schisandrin B down-regulated lncRNA BCYRN1 expression of airway smooth muscle cells by improving miR-150 expression to inhibit the proliferation and migration of ASMC in asthmatic rats. Cell proliferation. 2017;50.10.1111/cpr.12382Search in Google Scholar PubMed PubMed Central
4 Chen SD, Yang JL, Lin TK, Yang DI. Emerging Roles of Sestrins in Neurodegenerative Diseases: Counteracting Oxidative Stress and Beyond. Journal of clinical medicine. 2019;8.10.3390/jcm8071001Search in Google Scholar PubMed PubMed Central
5 Wang LX, Zhu XM, Yao YM. Sestrin2: Its Potential Role and Regulatory Mechanism in Host Immune Response in Diseases. Frontiers in immunology. 2019;10:2797.10.3389/fimmu.2019.02797Search in Google Scholar PubMed PubMed Central
6 Wang Z, Bu L, Yang P, Feng S, Xu F. Alleviation of sepsisinduced cardiac dysfunction by overexpression of Sestrin2 is associated with inhibition of pS6K and activation of the pAMPK pathway. Molecular medicine reports. 2019;20:2511–2518.10.3892/mmr.2019.10520Search in Google Scholar PubMed PubMed Central
7 Pasha M, Eid AH, Eid AA, Gorin Y, Munusamy S. Sestrin2 as a Novel Biomarker and Therapeutic Target for Various Diseases. Oxidative medicine and cellular longevity. 2017;2017:3296294.10.1155/2017/3296294Search in Google Scholar PubMed PubMed Central
8 Yang K, Xu C, Zhang Y, He S, Li D. Sestrin2 Suppresses Classically Activated Macrophages-Mediated Inflammatory Response in Myocardial Infarction through Inhibition of mTORC1 Signaling. Frontiers in immunology. 2017;8:728.10.3389/fimmu.2017.00728Search in Google Scholar PubMed PubMed Central
9 Sebbagh M, Olschwang S, Santoni MJ, Borg JP. The LKB1 complex-AMPK pathway: the tree that hides the forest. Familial cancer. 2011;10:415–424.10.1007/s10689-011-9457-7Search in Google Scholar PubMed PubMed Central
10 Liu L, Pan Y, Song Y, Su X, Ke R, Yang L, et al. Activation of AMPK alpha2 inhibits airway smooth muscle cells proliferation. European journal of pharmacology. 2016;791:235–243.10.1016/j.ejphar.2016.09.003Search in Google Scholar PubMed
11 Bianco A, Nigro E, Monaco ML, Matera MG, Scudiero O, Mazzarella G, et al. The burden of obesity in asthma and COPD: Role of adiponectin. Pulmonary pharmacology & therapeutics. 2017;43:20–25.10.1016/j.pupt.2017.01.004Search in Google Scholar PubMed
12 Wei JL, Fang M, Fu ZX, Zhang SR, Guo JB, Wang R, et al. Sestrin 2 suppresses cells proliferation through AMPK/mTORC1 pathway activation in colorectal cancer. Oncotarget. 2017;8:49318–49328.10.18632/oncotarget.17595Search in Google Scholar PubMed PubMed Central
13 Lin LT, Liu SY, Leu JD, Chang CY, Chiou SH, Lee TC, et al. Arsenic trioxide-mediated suppression of miR- 182-5p is associated with potent anti-oxidant effects through up-regulation of SESN2. Oncotarget. 2018;9:16028–16042.10.18632/oncotarget.24678Search in Google Scholar PubMed PubMed Central
14 Budanov AV, Karin M. p53 target genes sestrin1 and sestrin2 connect genotoxic stress and mTOR signaling. Cell. 2008;134:451–460.10.1016/j.cell.2008.06.028Search in Google Scholar PubMed PubMed Central
15 Sanli T, Linher-Melville K, Tsakiridis T, Singh G. Sestrin2 modulates AMPK subunit expression and its response to ionizing radiation in breast cancer cells. PloS one. 2012;7:e32035.10.1371/journal.pone.0032035Search in Google Scholar PubMed PubMed Central
16 Quan N, Sun W, Wang L, Chen X, Bogan JS, Zhou X, et al. Sestrin2 prevents age-related intolerance to ischemia and reperfusion injury by modulating substrate metabolism. FASEB journal : official publication of the Federation of American Societies for Experimental Biology. 2017;31:4153–4167.10.1096/fj.201700063RSearch in Google Scholar PubMed PubMed Central
17 Boulet LP. Airway remodeling in asthma: update on mechanisms and therapeutic approaches. Current opinion in pulmonary medicine. 2018;24:56–62.10.1097/MCP.0000000000000441Search in Google Scholar PubMed
18 Salter B, Pray C, Radford K, Martin JG, Nair P. Regulation of human airway smooth muscle cell migration and relevance to asthma. Respiratory research. 2017;18:156.10.1186/s12931-017-0640-8Search in Google Scholar PubMed PubMed Central
19 Sanchis-Gomar F. Sestrins: novel antioxidant and AMPK-modulating functions regulated by exercise? Journal of cellular physiology. 2013;228:1647–1650.10.1002/jcp.24338Search in Google Scholar PubMed
20 Tsilogianni Z, Baker JR, Papaporfyriou A, Papaioannou AI, Papathanasiou E, Koulouris NG, et al. Sirtuin 1: Endocan and Sestrin 2 in Different Biological Samples in Patients with Asthma. Does Severity Make the Difference? Journal of clinical medicine. 2020;9.10.3390/jcm9020473Search in Google Scholar PubMed PubMed Central
21 Tafrihi M, Hasheminasab E. MiRNAs: Biology, Biogenesis, their Web-based Tools, and Databases. MicroRNA. 2019;8:4–27.10.2174/2211536607666180827111633Search in Google Scholar PubMed
22 Cai Y, Yu X, Hu S, Yu J. A brief review on the mechanisms of miRNA regulation. Genomics, proteomics & bioinformatics. 2009;7:147–154.10.1016/S1672-0229(08)60044-3Search in Google Scholar PubMed PubMed Central
23 Hua X, Xu J, Deng X, Xu J, Li J, Zhu DQ, et al. New compound ChlA-F induces autophagy-dependent anti-cancer effect via upregulating Sestrin-2 in human bladder cancer. Cancer letters. 2018;436:38–51.10.1016/j.canlet.2018.08.013Search in Google Scholar PubMed PubMed Central
24 Kozak J, Wdowiak P, Maciejewski R, Torres A. Interactions between microRNA-200 family and Sestrin proteins in endometrial cancer cell lines and their significance to anoikis. Molecular and cellular biochemistry. 2019;459:21–34.10.1007/s11010-019-03547-2Search in Google Scholar PubMed PubMed Central
25 Beirowski B. The LKB1-AMPK and mTORC1 Metabolic Signaling Networks in Schwann Cells Control Axon Integrity and Myelination: Assembling and upholding nerves by metabolic signaling in Schwann cells. BioEssays : news and reviews in molecular, cellular and developmental biology. 2019;41:e1800075.10.1002/bies.201800075Search in Google Scholar PubMed
26 Villanueva-Paz M, Cotan D, Garrido-Maraver J, Oropesa-Avila M, de la Mata M, Delgado-Pavon A, et al. AMPK Regulation of Cell Growth, Apoptosis, Autophagy, and Bioenergetics. Experientia supplementum. 2016;107:45–71.10.1007/978-3-319-43589-3_3Search in Google Scholar PubMed
27 Sundararajan S, Jayachandran I, Balasubramanyam M, Mohan V, Venkatesan B, Manickam N. Sestrin2 regulates monocyte activation through AMPK-mTOR nexus under high-glucose and dyslipidemic conditions. Journal of cellular biochemistry. 2018.10.1002/jcb.28102Search in Google Scholar PubMed
28 Shi X, Xu L, Doycheva DM, Tang J, Yan M, Zhang JH. Sestrin2, as a negative feedback regulator of mTOR, provides neuroprotection by activation AMPK phosphorylation in neonatal hypoxic-ischemic encephalopathy in rat pups. Journal of cerebral blood flow and metabolism : official journal of the International Society of Cerebral Blood Flow and Metabolism. 2017;37:1447–1460.10.1177/0271678X16656201Search in Google Scholar PubMed PubMed Central
© 2023 Yali Xiao, He Zhu, Jiahui Lei, Jing Xie, Ke Wu, Wenbo Gu, Jinxin Ma, Dongxue wei, Zhenhui Shu, Limin Zhao, published by De Gruyter on behalf of Scholar Media Publishing
This work is licensed under the Creative Commons Attribution 4.0 International License.
Articles in the same Issue
- Perspective
- Blood eosinophils in chronic obstructive pulmonary disease: A potential biomarker
- Approach to different thrombolysis techniques and timing of thrombolysis in the management of portal vein thrombosis in cirrhotic patients
- Commentary
- Network-guided neuromodulation for epilepsy: Unveiling the pathway to personalized therapy
- Review Article
- Endoscopic diagnosis and treatment of superficial non-ampullary duodenal epithelial tumors: A review
- Tracing down the updates on Ebola virus surges: An update on anti-ebola therapeutic strategies
- Chronic stress-induced immune dysregulation in breast cancer: Implications of psychosocial factors
- Original Article
- Long-term outcomes of esophageal and gastric cancer patients with cardiovascular and metabolic diseases: A two-center propensity score-matched cohort study
- Total and individual PBC-40 scores are reliable for the assessment of health-related quality of life in Greek patients with primary biliary cholangitis
- Mini-dose methotrexate combined with methylprednisolone as a first-line treatment for acute graft-versus-host disease: A phase 2 trial
- Protective role of autophagy in triptolide-induced apoptosis of TM3 Leydig cells
- Long-term blood pressure outcomes of laparoscopic adrenalectomy in trHTN patients
- MiR-182/Sestrin2 affects the function of asthmatic airway smooth muscle cells by the AMPK/mTOR pathway
- FOSL2 participates in renal fibrosis via SGK1-mediated epithelial-mesenchymal transition of proximal tubular epithelial cells
- Letter to Editor
- A first case report of using chimeric antigen receptor T-cell immunotherapy to treat high-risk smoldering multiple myeloma
Articles in the same Issue
- Perspective
- Blood eosinophils in chronic obstructive pulmonary disease: A potential biomarker
- Approach to different thrombolysis techniques and timing of thrombolysis in the management of portal vein thrombosis in cirrhotic patients
- Commentary
- Network-guided neuromodulation for epilepsy: Unveiling the pathway to personalized therapy
- Review Article
- Endoscopic diagnosis and treatment of superficial non-ampullary duodenal epithelial tumors: A review
- Tracing down the updates on Ebola virus surges: An update on anti-ebola therapeutic strategies
- Chronic stress-induced immune dysregulation in breast cancer: Implications of psychosocial factors
- Original Article
- Long-term outcomes of esophageal and gastric cancer patients with cardiovascular and metabolic diseases: A two-center propensity score-matched cohort study
- Total and individual PBC-40 scores are reliable for the assessment of health-related quality of life in Greek patients with primary biliary cholangitis
- Mini-dose methotrexate combined with methylprednisolone as a first-line treatment for acute graft-versus-host disease: A phase 2 trial
- Protective role of autophagy in triptolide-induced apoptosis of TM3 Leydig cells
- Long-term blood pressure outcomes of laparoscopic adrenalectomy in trHTN patients
- MiR-182/Sestrin2 affects the function of asthmatic airway smooth muscle cells by the AMPK/mTOR pathway
- FOSL2 participates in renal fibrosis via SGK1-mediated epithelial-mesenchymal transition of proximal tubular epithelial cells
- Letter to Editor
- A first case report of using chimeric antigen receptor T-cell immunotherapy to treat high-risk smoldering multiple myeloma