Abstract
This review explores the potential of gravity-driven ultrafiltration (GDU) systems as a sustainable solution to global drinking water challenges. Leveraging hydrostatic pressure instead of external energy inputs, GDU systems offer a low-maintenance, cost-effective approach well-suited for decentralized and resource-constrained settings. The paper provides a detailed analysis of the fluid dynamics and transport mechanisms that underpin GDU operation, emphasizing the influence of biofilm formation, membrane morphology, and material selectivity on system performance. Recent advancements in membrane materials have demonstrated significant improvements in antifouling performance, flux stability, and contaminant removal. Innovative membrane designs are also reviewed for their potential to enhance adaptability and multifunctionality. Real-world case studies highlight the operational feasibility and economic advantages of GDU systems, while identifying key barriers such as long-term reliability, feedwater variability, and limited community-based monitoring capacity. Socio-economic considerations, including modular design strategies and institutional engagement, are examined to support scalable implementation. This comprehensive review offers interdisciplinary insights to inform future research, technology development, and policy planning aimed at advancing sustainable water purification solutions worldwide.
1 Introduction
Access to clean and safe drinking water remains a pressing global challenge (Jayawardena 2021). According to the World Health Organization (WHO) and the United Nations (UN), billions of people globally face water scarcity and contamination, posing severe health risks, hindering socio-economic development, and threatening environmental sustainability. While conventional water treatment technologies are effective, their high energy demands and infrastructure requirements often render them impractical in resource-limited settings. Ultrafiltration has emerged as a compelling alternative due to its ability to remove pathogens and contaminants at the molecular level while maintaining high flow rates. In particular, gravity-driven membrane (GDM) or gravity-driven ultrafiltration (GDU) systems offer an energy-efficient, low-maintenance solution well-suited for decentralized and off-grid applications. By utilizing gravity rather than external pressure to drive filtration, GDU systems significantly reduce energy consumption and operational complexity. Their design promotes biofilm formation on the membrane surface, which stabilizes flux and enhances long-term performance, making them especially viable for sustainable drinking water provision in remote areas (Derlon et al. 2014).
Moreover, GDU systems offer a practical solution for treating nutrient-rich water bodies prone to cyanobacterial blooms, a challenge increasingly intensified by climate change. Blooms dominated by Microcystis aeruginosa produce hepatotoxins associated with liver cancer and are often inadequately addressed by conventional treatment methods. GDU provides an affordable, electricity-free alternative capable of effectively removing pathogens and suspended solids. Notably, biofilms formed on GDU membranes have demonstrated the ability to degrade cyanotoxins, further improving water quality and system efficacy (Kohler et al. 2014).
The effectiveness of GDM systems is well-documented across a range of environmental conditions. Biofilm formation – a hallmark of GDU operation – plays a key role in stabilizing water flux by modulating hydraulic resistance (Desmond et al. 2018b). To further improve performance and manage biofilm-related fouling, techniques such as the pre-deposition of porous materials onto membranes have been explored, although issues like particle clogging persist (Song et al. 2020). The inherent adaptability, low operational cost, and energy independence of GDU systems position them as an ideal solution for small-scale, decentralized water treatment. Their successful implementation in diverse settings, from Europe to Africa, underscores their potential to support global water safety objectives (Boulestreau et al. 2012).
However, the detrimental effects of particle clogging and biofilm formation on ultrafiltration performance remain significant. Particle clogging – caused by the accumulation of solutes and colloidal matter – leads to decreased permeate flux and elevated transmembrane pressure, thereby undermining operational efficiency (Dmitrenko et al. 2021; Li et al. 2019). Additionally, the sieving effect and subsequent cake layer formation intensify membrane fouling, further reducing filtration capacity and increasing maintenance demands (Álvarez-Arroyo et al. 2023; Scutariu et al. 2020).
Biofilm formation, while stabilizing hydraulic resistance, poses challenges for membrane durability and filtration efficiency. The extracellular polymeric substances (EPS) produced by biofilms increase resistance to water flow, causing a decline in permeate flux over time (Javier et al. 2022). Additionally, biofilm growth can alter the surface properties of membranes, leading to mechanical degradation and reduced lifespan (Pu et al. 2022). Operational strategies, such as optimizing hydraulic conditions and incorporating antifouling surface modifications, are critical to mitigating these effects (Aronu et al. 2019; Beril Melbiah et al. 2019).
The historical development of GDU research underscores its rising importance, fueled by advances in membrane technology and the global demand for sustainable water treatment solutions. Since the first publication in 1952, the field has experienced steady growth, with a marked acceleration from the mid-1990s and a notable peak of 24 publications in 2023 (Figure 1a). This surge reflects both a deepening understanding of gravity-driven systems and an alignment with global priorities for energy-efficient, environmentally sustainable purification technologies. The increasing research momentum is largely driven by the escalating global water crisis and the pressing need for innovative, accessible treatment approaches, positioning GDU as a critical focus in water research. GDU research is inherently interdisciplinary. Environmental science (19 %) and chemical engineering (17 %) dominate, highlighting the field’s relevance to water treatment and process design (Figure 1b). Engineering and chemistry collectively contribute 25 %, reflecting the technical innovation driving the field, while materials science (10 %) and biochemistry (9 %) focus on novel filtration materials and bio-interfacial dynamics. Beyond water treatment, GDU applications extend to medical, energy, and geosciences, underscoring its broad impact. The research landscape, illustrated in Figure 1c, reveals four key thematic clusters: the red cluster centers on “water treatment” and “membrane fouling”; the blue cluster emphasizes “hydrophilicity” and “pore size”; the yellow cluster highlights material innovation; and the green cluster focuses on “organic carbon” and “pollutant removal.” These interconnected themes demonstrate the collaborative, evolving nature of GDU research.

Bibliographic analysis on publications related to gravity driven ultrafiltration. (a) Annual publication: (b) publication by subject; (c) keyword network generated by VOSviewer. Data source: scopus; queries: TITL-ABS-KEY; date: 19 February 2024.
Ultrafiltration research encompasses a wide range of applications aimed at addressing global water challenges. Studies have investigated adsorptive ultrafiltration membranes for the removal of heavy metals and organic compounds, with a focus on mitigating fouling (Yu et al. 2022). Reviews on oily wastewater treatment emphasize membrane synthesis techniques and separation efficiencies, while also identifying fouling and material durability as ongoing limitations (Baig et al. 2022). Emerging hybrid approaches, such as magnetic ion exchange coupled with ultrafiltration, show potential for estrogen removal, though issues with retention efficiency remain (Imbrogno et al. 2017). Maggay et al. (2021) highlighted the importance of high porosity and controlled pore size in functionalized porous media for effective oil–water separation, and Pronk et al. (2019) underscored the advantages of GDM systems, particularly in terms of flux stabilization and low energy consumption for decentralized applications. This review presents a novel perspective by focusing on GDU as a sustainable solution to the global water crisis. In contrast to previous studies centered on specific technologies, it integrates theoretical insights and molecular-level interactions to advance membrane selectivity and permeability. The review evaluates recent innovations in materials and design strategies aimed at reducing fouling and extending membrane lifespan, while also assessing the economic and environmental advantages of GDU systems in resource-constrained environments. By offering a comprehensive analysis, this review seeks to inform and guide future research directions, underscoring the critical role of GDU in advancing global water security.
2 Fluid dynamics in gravity-driven systems
GDU systems operate based on fundamental principles of fluid dynamics, where gravity serves as the driving force for filtration, eliminating the need for external energy inputs. A comprehensive understanding of fluid behavior – including flow regimes, pressure gradients, and fluid properties – is essential for optimizing system efficiency. Pilot-scale studies, such as those by Yue et al. (2021), have demonstrated the operational viability of micro-flocculation/GDM (C-GDM) systems over extended periods without backwashing (Figure 2a and b). Their findings show a flux decline from over 10 to ∼5.3 L m−2 h−1 within six days, stabilizing thereafter under 70 mbar pressure. Notably, polyferric sulfate (PFS) outperformed FeCl3 as a coagulant, achieving over 75 % total aluminum removal and meeting WHO water quality standards. However, the application of FeCl3 may increase total dissolved solids and iron levels, requiring post-treatment. Moreover, relatively low flux rates in the current setup limit its applicability for high-demand scenarios, highlighting the need for further optimization of coagulant dosing and membrane performance.

Flux profile of GDU. (a) Flux trends in C-GDM-1 (using FeCl3 as a coagulant), C-GDM-2 (using PFS as a coagulant), and a GDM system without any coagulant, all operating at a pressure of 70 mbar; reproduced from (Yue et al. 2021) with permission from Elsevier. (b) Mechanism of Al removal by GDM and by micro-flocculation-based C-GDM; reproduced from (Yue et al. 2021) with permission from Elsevier. (c) Flux and (d) membrane resistance during filtration in the standard GDM and PAC/GDM systems; reproduced from (Huang et al. 2023) with permission from Elsevier.
Fluid dynamics within GDU systems critically influence membrane performance, fouling behavior, and water flux. These systems utilize gravitational pressure to drive water through membranes, making fluid flow characteristics essential for optimizing efficiency without external energy inputs. Studies employing computational fluid dynamics and optical coherence tomography have revealed that hydrodynamic conditions within the dual-layer system – comprising the biofilm and membrane – significantly impact mass transfer and fouling dynamics. For instance, flow simulations in systems incorporating pre-deposited powdered activated carbon-manganese oxide (PAC-MnOx) layers demonstrate that biofilm integrity and flow uniformity affect manganese removal and membrane resistance (Wang et al. 2024). Porous biofilms modulate shear stress and solute transport, influencing pollutant degradation efficiency. Furthermore, the inclusion of open slot modules enhances internal flushing by maintaining flow velocities that prevent contaminant buildup in dead zones, thereby sustaining permeability and reducing fouling (Lee et al. 2024). These insights underscore the necessity of tailoring fluid dynamics through structural and operational design to optimize GDM ultrafiltration performance in diverse water treatment scenarios.
Biofilm development plays a central role in GDU operation, influencing flux stabilization and fouling resistance. Derlon et al. (2022) reported that while shear frequency alters the initial cohesion and elasticity of biofilms, the final stabilized flux converges across conditions to 12–15 L m−2 h−1, with hydraulic resistances ranging from 2.1 × 1012 to 2.4 × 1012 m−1. These findings suggest that biofilms adapt to hydraulic conditions, limiting the feasibility of engineering membranes with custom permeability profiles. Nonetheless, uncontrolled biofilm growth can impair membrane throughput, increase fouling resistance, and damage membrane integrity through bacterial activity. Strategies such as enhanced cleaning, antifouling surface modifications, and incorporation of antimicrobial agents are vital for mitigating these effects.
Transmembrane pressure is another key parameter influencing GDM performance. Increasing pressure from 50 to 150 mbar has been shown to enhance normalized permeability and reduce overall membrane resistance, thereby improving filtration efficiency (Wu et al. 2024). Additionally, the integration of powdered activated carbon (PAC) contributes to the removal of dissolved organic matter and modulates biofilm structure, leading to decreased hydraulic resistance (Huang et al. 2023). Figure 2c and d demonstrate how PAC simultaneously mitigates and aggravates fouling by altering cake layer resistance and promoting cleaner membrane pores via adsorption of small molecules.
Advanced monitoring techniques offer valuable insights into membrane behavior and fouling dynamics. In-situ tools such as optical coherence tomography (OCT) and confocal laser scanning microscopy (CLSM) provide high-resolution visualization of biofilm development. For instance, OCT measurements revealed biofilm thicknesses reaching 150 µm, correlating with increased hydraulic resistance and decreased flux (Derlon et al. 2022). Complementary molecular-level analyses using Fourier-transform infrared spectroscopy (FTIR) and X-ray photoelectron spectroscopy (XPS) have identified protein and polysaccharide signatures within fouling layers, confirming their organic composition and elucidating interactions between foulants and membrane surfaces (Huang et al. 2023).
3 Transport mechanisms in ultrafiltration
Ultrafiltration membranes function through a variety of interconnected transport mechanisms that regulate the movement of solvents and solutes across the membrane. Additionally, the morphology of the membrane significantly influences these transport processes.
3.1 Solvent and solute transport
Convective transport is a key mechanism in ultrafiltration, driven by the pressure differential across the membrane. Both the solvent flux (J v ) and solute flux (J s ) through the membrane are described using a phenomenological transport model, represented by the following equations (Park and Cho 2008):
Here, L p denotes pure water permeability, Δπ is the osmotic pressure, ΔP shows trans-membrane pressure, σ represents the reflection coefficient (selectivity), and P m refers to solute diffusive permeability. In Equation (2), C m , and C p represent the concentration at the membrane surface and the permeate concentration, respectively, while C* is the logarithmic mean difference of C m and C p .
In gravity-driven systems, this pressure differential (ΔP) is primarily generated by gravitational forces instead of external pressure provided by a pump, facilitating the movement of the solvent through membrane pores. This process is particularly important for the transfer of larger molecules or particles, and its efficiency is strongly influenced by membrane properties and operational parameters, such as flow rate and the composition of the feed solution. For instance, a study employing a two-dimensional model effectively predicted permeate fluxes, quantitatively demonstrating the significant impact of variables such as feed velocity and initial solute concentration (Paris et al. 2002).
In contrast, diffusion plays a complementary role in ultrafiltration, particularly for smaller solute molecules. This mechanism involves the migration of solutes from regions of higher concentration to lower concentration across the membrane, driven by the concentration gradient. Quantitative findings show that the diffusivity of natural organic matter decreases with the membrane’s molecular weight cutoff (MWCO), underscoring the importance of the sieving effect in controlling diffusive transport (Park and Cho 2008).
Osmotic pressure (Δπ), arising from solute concentration differences across the membrane, imposes a significant limitation on solvent transport in ultrafiltration systems. In gravity-driven configurations, the osmotic pressure often counteracts the driving force provided by hydrostatic pressure, making such systems impractical for high-solute concentrations. A detailed model incorporating electrostatic interactions and steric hindrance (Menon and Zydney 1999) highlights the challenges posed by osmotic pressure in ultrafiltration, highlighting the need for additional driving forces, such as applied pressure, to overcome this limitation.
The transport of solutes and the mechanisms underlying fouling in ultrafiltration systems involve a complex interplay of physical, chemical, and biological interactions. Classical and extended interaction theories, combined with molecular-level modeling approaches, offer critical insights into these processes. The Derjaguin–Landau–Verwey–Overbeek (DLVO) theory provides a foundational framework for understanding colloidal stability and particle-membrane interactions by quantifying the total interaction energy (Vtotal) as the sum of attractive van der Waals forces (Vtotal) and repulsive electrostatic double-layer forces (Vᴇᴅʟ). Elevated ionic strength compresses the electrostatic double layer, thereby reducing Vᴇᴅʟ and enhancing particle adhesion and fouling (Henry et al. 2011; Hupka et al. 2010). In contrast, lower ionic strength increases electrostatic repulsion, mitigating fouling potential (Kumar and Biswas 2010).
The extended DLVO (XDLVO) theory expands upon this by incorporating acid-base interactions (Vᴬᴮ), accounting for hydrophilic and hydrophobic effects. This extension enables a more comprehensive evaluation of fouling behavior. For example, XDLVO analyses have shown that hydrophilic surface modifications increase repulsive interactions, thereby reducing the membrane’s fouling tendency (Ma et al. 2021; Sun et al. 2023). Additionally, operational variables such as pH and ionic strength can modulate Vtotal, offering practical strategies for fouling control.
At the molecular scale, density functional theory (DFT) provides a powerful computational approach for modeling membrane–solute interactions through calculations of electronic structures and interaction potentials. The Kohn–Sham formulation of DFT is particularly effective for determining binding energies and electrostatic interactions, which are essential for elucidating adsorption mechanisms (Huang and Carter 2011). Classical DFT (cDFT) has been employed to examine solute concentration effects on transport phenomena, informing the development of more effective fouling and cleaning strategies (Ramos and Pavanello 2016). Furthermore, advancements in embedding theories enhance the ability to analyze localized interactions, reinforcing DFT’s value in optimizing ultrafiltration membrane performance (Manby et al. 2012).
3.2 Membrane properties and transport mechanisms
The performance of ultrafiltration is largely determined by their physical and chemical properties, such as pore size distribution, surface charge, and hydrophobicity/hydrophilicity of the membrane. Quantitative analysis in (Nguyen and Neel 1983) evaluates how modifications by polyelectrolytes can improve rejection capabilities and diffusion permeability, showing how membrane characteristics can be tuned to enhance separation processes.
Figure 3a and b illustrate the diverse mechanisms governing mass transport through membranes, spanning dense polymers and porous structures, and their application in both gas and liquid separations. In dense membranes, transport is primarily described by the solution-diffusion model, wherein solutes dissolve into the membrane matrix and diffuse across it. This process is governed by the solute’s physicochemical interactions with the membrane material as well as the structural attributes of the solute itself.

Transport mechanims in membrane. (a) Membrane transport mechanisms by length scales. The diagram on the bottom left shows the relative sizes of gas and water molecules, hydrated ions, and the average free path of gas molecules. Key factors such as Q for flux, D for diffusivity, S for the sorption coefficient, m for molecular mass, and μ for viscosity are included; reproduced from (Wang et al. 2017) with permission from Springer Nature. (b) Mechanisms of mass transport in water separation, illustrated across an expanding length scale (from left to right); reproduced from (Lim et al. 2022) with permission from Royal Society of Chemistry.
In contrast, porous membranes rely on molecular sieving as the principal separation mechanism. As shown in Figure 3a; (Wang et al. 2017), nano-sized pores selectively permit smaller molecules to pass while rejecting larger species. For gas transport, the dominant mechanism is pore-size dependent: Knudsen diffusion governs transport in sub-micron pores, favoring lighter gases with higher kinetic energy, whereas Poiseuille (viscous) flow dominates in micron-scale pores, allowing bulk flow without molecular selectivity.
Figure 3b further illustrates how nanoconfinement alters mass transport behavior, deviating from classical fluid dynamics. At sub-micron scales, hydrodynamic filtration enables size-based exclusion of solutes. As pore diameters approach the nanometer and sub-nanometer range, molecular sieving becomes increasingly dominant, often modulated by interfacial phenomena. These include electrostatic interactions such as the Donnan exclusion effect, where charged membrane surfaces repel ions of like charge, enhancing selectivity.
At the ångström scale, transport is predominantly governed by the solution-diffusion mechanism, in which solute partitioning into and diffusion through the membrane material dictate permeation. This multi-scale framework underscores the intricate interplay between membrane morphology, pore size, and surface chemistry in controlling selective separation performance across a broad range of applications.
4 Membrane selectivity: molecular and nano-scale perspectives
The selectivity and performance of ultrafiltration membranes are primarily determined by their structural characteristics, which encompass material composition, pore morphology, and stability under operational conditions. A comprehensive understanding of how these factors influence membrane behavior is crucial for optimizing filtration efficiency.
4.1 Structural design
The physical structure of ultrafiltration membranes, particularly their pore architecture and material composition, is critical in determining transport properties and separation efficiency. Numerous studies have shown that solvent composition and fabrication techniques significantly influence membrane morphology. For instance, cellulose acetate (CA) ultrafiltration membranes, fabricated by varying the ratio of N,N-dimethylacetamide (DMAc) to methyl acetate (MAC) (Lin et al. 2023), demonstrated significant enhancements in performance. Specifically, membranes with an optimized solvent ratio achieved a pure water flux of 188.0 L/m² h and a bovine serum albumin (BSA) rejection ratio of 95.2 %, indicating an approximate 20 % improvement over the control (Lin et al. 2023). Figure 4a illustrates the cross-sectional topography of CA membranes fabricated with varying solvent ratios (Lin et al. 2023). Variations in the solvent mixture result in distinct membrane structures, which in turn affect permeate flux and BSA rejection (Figure 4b). The M0 membrane, characterized by its sponge-like structure, exhibited the highest BSA rejection.

Membrane morphologies and performances. (a) Cross section of the membranes with different solvent ratios. (b) Pure water flux and BSA rejection; reproduced from (Lin et al. 2023) with permission from Elsevier. (c) SEM image of membrane with PANI particles (2 %-wt). (d) Effect of PANI concentration on flux and rejection of UF membrane; reproduced from (Mukherjee et al. 2015) with permission from RSC Publications.
Further investigation into the influence of membrane structure on performance is presented in a study of cellulose acetate–silica asymmetric membranes (Cunha et al. 2022). This research utilized advanced NMR techniques to correlate the confinement effects of the porous matrix with water dynamics. The findings revealed that smaller pore sizes in the less permeable membranes induced a significant orientational order among the water molecules. This molecular ordering influenced the ultrafiltration permeation characteristics, indicating how structural features at the nano-scale can impact macro-scale performance (Cunha et al. 2022).
Material innovation is essential for improving membrane functionality. For example, ceramic ultrafiltration membranes produced through a co-sintering process exhibited a mean pore size of approximately 5 nm and a water permeance of 72 L/m2h bar (Zou et al. 2022). These membranes demonstrated the ability to reject nearly 99 % of dyes while allowing over 99 % of salts to pass through. This highlights the effectiveness of gradient pore structures in optimizing membrane performance (Zou et al. 2022).
4.2 Enhancing membrane selectivity through material innovations
Membrane selectivity is influenced by pore size distribution, surface charge, and solute-membrane interactions. Although smaller pore sizes improve rejection efficiency through size exclusion, they also increase resistance to flow. To mitigate this trade-off, researchers have investigated advanced nanocomposite materials and various surface modifications (Wang et al. 2018). Research has investigated various strategies to improve membrane selectivity while ensuring sufficient permeability. For example, the development of nanocomposite membranes with novel additives, such as MXene-MOF nanolaminates, has been investigated to enhance pollutant filtration performance and address the challenge of balancing permeability and selectivity (Zhang et al. 2023).
Another strategy for enhancing ultrafiltration membrane efficiency involves modifying surface chemistry through electrostatic interactions. Research has demonstrated that negatively charged membranes improve salt rejection by repelling anions, thereby increasing selectivity. A notable example is the study reported in (Mukherjee et al. 2015), which incorporated polyanilinei (PANI) nanoparticles into polysulfone (PSF) membranes to enhance both performance and selectivity. The incorporation of polyaniline (PANI) nanoparticles resulted in a threefold enhancement in permeability, increasing from 8 × 10−12 to 16 × 10−12 m3 m−2 Pa−1 s−1, while concurrently elevating porosity from 20 % to 64 %. As depicted in Figure 4c, the structural modifications induced by the incorporation of PANI nanoparticles facilitated pore expansion, acting as a porogen and leading to an increase in membrane density. These alterations significantly enhanced the hydrophilicity of the membranes, as evidenced by a reduction in the surface contact angle from 82° to 69°. Furthermore, zeta potential analysis revealed that the negative surface charge of the PANI-modified membranes increased from −4 mV to −28 mV at pH 7, which contributed to improved ion rejection capabilities. Figure 4d illustrates the effect of varying PANI concentrations on both flux and sodium sulfate (Na2SO4) rejection. While the increase in PANI content from 0 wt% to 3 wt% enhanced permeability, it also resulted in a gradual decline in salt rejection, highlighting the trade-off between convective transport and electrostatic exclusion.
Overall, these studies underscore the critical importance of the structural characteristics of ultrafiltration membranes, which range from the molecular to the macro-scale, in influencing their performance. Recent advancements in material science and membrane technology have effectively leveraged these structural features to achieve substantial improvements in filtration efficiency. Such innovations are vital for facilitating the wider adoption of ultrafiltration technology across a variety of applications and industries.
5 The role of membrane morphology and surface chemistry
The performance of ultrafiltration membranes in gravity-driven membrane (GDM) systems is governed by membrane morphology and surface chemistry. These characteristics determine key functional outcomes including fouling resistance, flux stability, and contaminant rejection. Recent advances in material synthesis and modification strategies have enabled the development of membranes with enhanced operational robustness for passive filtration applications.
Membrane morphology, defined by pore size, distribution, and porosity, directly influences hydraulic resistance and solute transport. High porosity reduces resistance to flow and increases flux, while narrow pore size distributions improve selectivity and reduce fouling susceptibility. Zhang et al. reported that membranes with controlled pore architectures demonstrated improved permeability and rejection compared to those with heterogeneous structures (Zhang et al. 2016).
Emerging fabrication methods offer improved control over membrane structure. Lin et al. achieved enhanced rejection and antifouling properties in cellulose acetate membranes by adjusting solvent composition during casting (Lin et al. 2023). Incorporation of nanomaterials, including graphene oxide (GO) and metal-organic frameworks (MOFs), has been shown to improve flux and fouling resistance in hybrid membranes, particularly under high fouling loads (Yan et al. 2022).
Surface chemistry modulates interactions at the membrane–solution interface. Enhanced hydrophilicity reduces fouling by promoting hydration layer formation, which acts as a barrier to foulant adhesion. Tong et al. showed that surface hydrophilization altered foulant accumulation dynamics (Tong et al. 2021). Functional coatings such as GO or polyelectrolytes increase hydration and repel hydrophobic contaminants (Plisko et al. 2023; Yan et al. 2022).
Nanoparticle functionalization further augments surface properties. TiO2 nanoparticles enhance hydrophilicity and impart antimicrobial activity (Razmjou et al. 2011). Under UV irradiation, TiO2 promotes in-situ degradation of organic foulants, extending membrane lifespan (Rahimpour et al. 2008). Other strategies, such as polydopamine or hydrous manganese dioxide functionalization, improve fouling resistance and flux recovery (Vetrivel et al. 2019).
Flux stability correlates with hydrophilicity and structural integrity. Al-Shaeli et al. demonstrated that polysulfone membranes modified with hydroxyl additives maintained 97 % flux recovery over extended operation (Al-Shaeli et al. 2021). Ceramic membranes, due to their mechanical durability, offer long-term flux stability and chemical resistance (Meng et al. 2019).
Contaminant rejection is essential for water quality. Membranes incorporating TiO2 or zeolite reject >95 % of bovine serum albumin and maintain high flux (Asadollahi et al. 2020). Hybrid membranes with carbon nanotubes and TiO2 exhibit superior antifouling and rejection performance relative to conventional polymers (Dmitrenko et al. 2021).
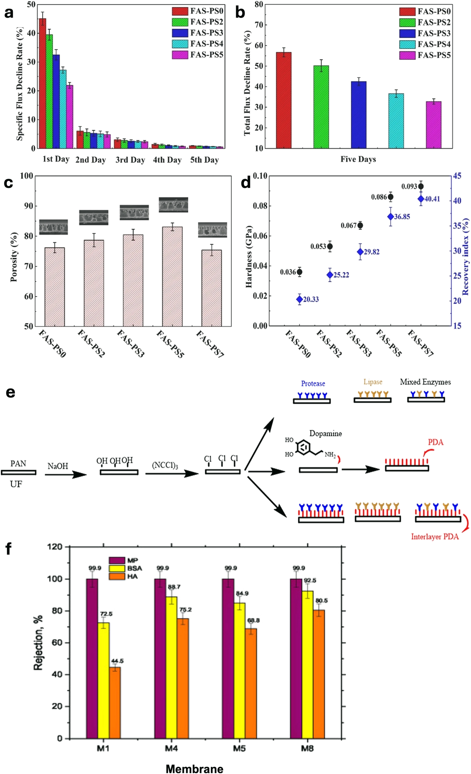
Jiang et al. developed PVDF membranes modified with four-arm star polystyrene microspheres (Figure 5a–d), achieving a fivefold increase in flux and reduced fouling (Jiang et al. 2022). Asadi et al. introduced a membrane functionalized with dopamine, protease, and lipase (Asadi et al. 2023). This enzyme-functionalized membrane showed improved surface hydrophilicity and charge repulsion, yielding high removal rates for bovine serum albumin (92.5 %), milk powder (99.9 %), and humic acid (80.5 %) (Figure 5e–f). The membrane also exhibited antibacterial activity against Escherichia coli and Staphylococcus aureus, supporting enhanced biofouling resistance.

Modified UF membranes and performance improvements. (a) Flux decline rate and (b) total flux decline of PVDF and PVDF@FAS-PS membranes. (c) Membrane porosity upon the introduction of FAS-PS copolymer. (d) Membrane hardness and recovery index data; panels (a–d): reprinted from (Jiang et al. 2022) with permission from Elsevier. (e) UF membrane modified by dopamine, protease, and lipase. (f) NOM rejection by modified UF membranes; reproduced from (Asadi et al. 2023) with permission Elsevier).
Membrane morphology and surface chemistry remain central to improving GDM system performance. Ongoing development of nanostructured and biofunctional materials holds promise for scalable, high-efficiency water treatment technologies.
6 Molecular dynamics of water and contaminants
Water molecules exhibit intrinsic physicochemical properties – most notably, their polarity and capacity to form extensive hydrogen-bonding networks – that govern their interactions with membrane materials. These interactions are critical in dictating the transport behavior of water across membrane layers and, by extension, the efficiency of filtration processes. Structural features of the membrane, such as pore size, geometry, hydrophilicity, and surface roughness, modulate these interactions and thereby influence permeability and selectivity. For example, the dynamic hydrogen-bond network among water molecules plays a key role in mediating intra-membrane fluid transport and can facilitate proton conduction, enhancing filtration performance under hydrated conditions (Paparo et al. 2009).
The selectivity of ultrafiltration membranes, defined by their ability to discriminate among solutes based on physicochemical size and interaction potential, is central to their utility in removing a broad spectrum of contaminants, including organic molecules, inorganic ions, and microbial agents. This selectivity is inherently linked to the membrane’s microstructure and chemical composition. The complex interplay between water, solutes, and membrane surfaces presents a formidable challenge to experimental characterization. To address this, molecular dynamics (MD) simulations have emerged as a powerful tool for probing hydration structures, solute–membrane interactions, and transport phenomena at atomistic resolution (Kalra et al. 2003; Mohammadi et al. 2020). These computational methods enable predictive modeling of membrane performance across varying operational conditions and offer a rational basis for the design of next-generation filtration materials optimized for water purification.
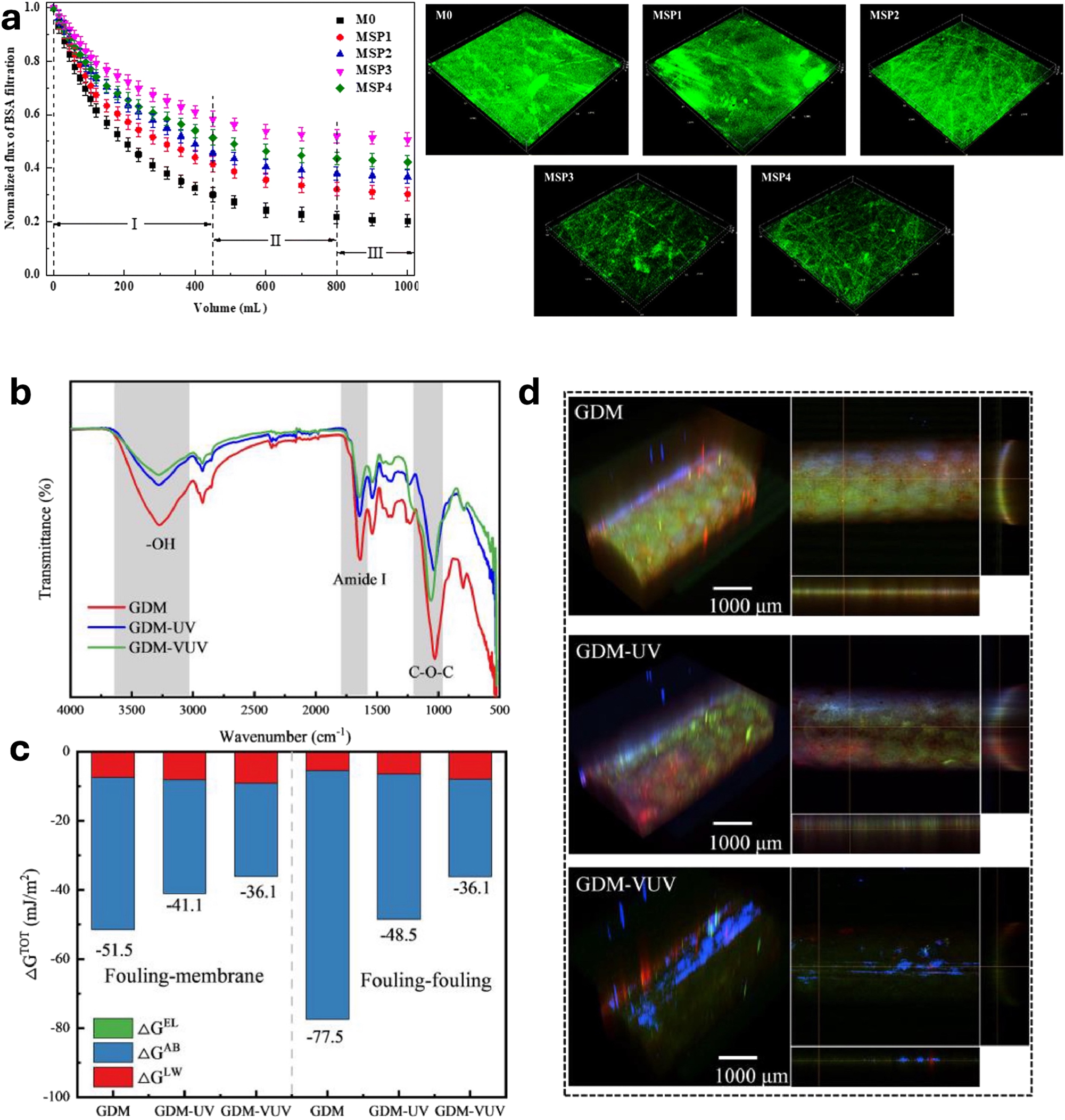
In a recent study, Wu et al. investigated the role of water quality factors – specifically the presence of divalent calcium ions (Ca2+) – on the structural organization of cake layers and the subsequent implications for water transport (Wu et al. 2023). Their results showed that Ca2+ ions induce a transition from a sandwich-like to an isotropic configuration of the cake layer by promoting cross-linking between sodium alginate (SA) and humic acid (HA) molecules (Figure 6a–d). This reorganization enhances the spatial distribution of macromolecules, thereby increasing void volume and forming additional water channels. The isotropic architecture yielded a 147 % increase in water transport coefficient, a 60 % reduction in resistance, and a 21 % improvement in membrane-specific flux. Molecular dynamics (MD) simulations revealed that cake layers composed of high-molecular-weight HA contained 65.6 % fewer water channels compared to those formed with low-molecular-weight HA. The mixed-molecular-weight configuration exhibited a 31.8 % increase in the mean-square displacement of water molecules and a 59.2 % enhancement in transport coefficient, highlighting a distinct structure–property relationship.

Water transport in ultrafiltration membrane. (a) Water molecules with solute contents; (b) free volume or voids in water molecular dynamic simulation; (c) the mean-square displacement (MSD) of water molecules. (d) Distribution of water filtration resistance in various cake layer structures; panels (a–d) reproduced from (Wu et al. 2023) with permission from Elsevier. (e) Water molecule transport through graphene oxide coated UF membrane; reproduced from (Ding et al. 2021) with permission from Elsevier.
Design strategies for high-performance membranes increasingly focus on tailoring pore structure and surface functionality to control fouling and enhance selectivity. Isoporous membranes fabricated via micro- and nanoengineering provide well-defined transport pathways and have shown superior contaminant removal efficiency across a range of particle sizes (Warkiani et al. 2013). These membranes are particularly beneficial for water treatment applications where precise solute separation is essential (Maru et al. 2024; Mohammadi et al. 2020). Advances in material chemistry have further enabled the incorporation of metal-organic frameworks (MOFs), graphene oxide (GO), and other nanomaterials to improve surface reactivity and mechanical stability. In one such example, Ding et al. introduced holey graphene oxide (HGO), derived by hydrothermal etching of GO, to enhance ultrafiltration performance (Ding et al. 2021). Membranes modified with HGO at a loading of 0.08 g m−2 exhibited more than double the water permeability of their GO-modified counterparts, with corresponding improvements in rejection rates for HA (92 %), SA (72 %), and bovine serum albumin (85 %). This enhancement was attributed to increased porosity (∼10.2 %) and the formation of ∼3 nm in-plane nanopores, which facilitated greater water flux and improved hydrophilicity, as evidenced by a reduction in contact angle from 71° to 35° (Figure 6e).
Solute–solvent interactions are an additional layer of complexity in UF processes. The solubility, diffusivity, and molecular size of dissolved species influence their transport through and interactions with the membrane matrix. In multicomponent systems, these interactions can either promote or inhibit the separation of specific contaminants, depending on the chemical environment (Banerjee 1984). Such considerations necessitate the use of predictive tools to evaluate system-level behavior under variable water chemistries.
Surface functionalization remains a prominent route for improving antifouling behavior. Functional groups such as hydroxyl (–OH) and carboxyl (–COOH) enhance membrane hydrophilicity and facilitate the formation of hydration layers that deter foulant adhesion. Wu et al. demonstrated that the inclusion of hydroxyl-functionalized additives in mixed-matrix membranes suppressed HA-induced fouling and preserved flux stability (Wu et al. 2023). Similarly, carboxyl-rich surfaces promote electrostatic repulsion and hydrogen bonding with hydrophilic solutes, yielding membranes with higher resistance to organic fouling (Wu et al. 2023).
Material innovations extend beyond polymer chemistry to include ceramic and hybrid platforms. Silicon-based membranes functionalized with silica nanoparticles exhibit improved hydrophilicity and reduced foulant adhesion, largely due to enhanced surface charge and hydration effects (Tomina et al. 2019). Kaolinite-based ceramic membranes provide similar advantages through intrinsic surface hydroxylation, enabling effective mitigation of biofouling and organic accumulation (Li et al. 2022). These materials also offer superior mechanical and thermal stability, essential for sustained operation in harsh environments. Composite structures that integrate kaolinite into silicon matrices further improve mechanical robustness, ensuring long-term integrity under elevated pressure and temperature (Li et al. 2022).
Surface pretreatments, particularly oxidative conditioning, have been shown to amplify membrane performance by modifying surface energy and functional group density. Agoudjil et al. reported that oxidized silicon-based membranes demonstrated enhanced antifouling characteristics and higher flux recovery rates across diverse operational settings (Agoudjil et al. 2015). Analogous improvements were observed in kaolinite-ceramic membranes subjected to oxidative treatments, which increased their rejection of organic pollutants and reduced irreversible fouling.
Beyond antifouling, these advanced materials also exhibit improved mechanical and thermal stability. The integration of kaolinite into silicon-based membranes provides additional structural reinforcement, enabling these membranes to maintain their integrity under high-pressure or high-temperature conditions (Ravishankar et al. 2018). This combination of chemical and structural advantages positions silicon-based and kaolinite-ceramic membranes as promising candidates for long-term, sustainable GDM applications.
Membrane fouling, where contaminants accumulate on the membrane surface, poses a significant challenge in filtration systems. It results from the complex interactions between water constituents and the membrane surfaces. To combat this issue, the development of antifouling membranes and enhancements in membrane materials, such as the incorporation of PVDF nanofibre layers, have been explored. These innovations improve the membranes’ permeability and wettability, which are essential for maintaining high levels of filtration efficiency over time (Roche and Yalcinkaya 2018). Furthermore, the hierarchical porous structure of some nanofibrous membranes offers excellent flexibility and high permeate flux, which are beneficial for efficient molecular separation (Shan et al. 2017).
The intricate relationship between the composition and structure of membranes and their interaction with water molecules and contaminants is fundamental to understanding and improving the filtration process. Continued advancements in materials science and membrane technology are critical for developing more effective filtration systems. These efforts are directed towards creating membranes that not only meet stringent requirements for water permeability and mechanical stability but also demonstrate superior selectivity and efficiency in removing a wide range of contaminants.
GDM systems rely solely on gravitational force, offering an energy-efficient and practical solution for decentralized water treatment, particularly in areas with limited resources. These systems provide clean drinking water with minimal infrastructure and energy requirements, making them a viable strategy to combat global water scarcity. GDM filtration operates through the hydrostatic pressure generated by gravity, driving water or other liquids through the membrane. This simplicity makes GDM systems especially suitable for rural and emergency water treatment scenarios, as they function without relying on external energy sources (Kota et al. 2012; Lee et al. 2020).
The transmembrane pressures (TMPs) utilized in GDM studies, as summarized in Figure 7, illustrate the feasibility of ultralow-pressure operation sustained by the hydrostatic head of feed water. Figure 7 highlights notable differences between membranes based on polyvinylidene fluoride (PVDF) and polyethersulfone (PES). PVDF membranes demonstrate superior performance, with flux values ranging from 10 to 140 LMH across TMPs of 10–150 mbar, outperforming PES membranes, which cluster at flux values below 50 LMH and TMPs under 5 mbar. Permeability measurements further highlight the superior performance of PVDF membranes, with values ranging from 200 to 3,000 LMH/bar, significantly surpassing the 100 to 1,200 LMH/bar range observed for PES membranes.

(a) Flux, transmembrane pressure (TMP), and permeabilities of (b) PES and (c) PVDF membranes used in GDM studies. Sources: (Akhondi et al. 2015; Chang et al. 2022; Chomiak et al. 2014; de Souza et al. 2023; Derlon et al. 2016, 2013; Desmond et al. 2018a; Ding et al. 2017; Huang et al. 2023; Ishak et al. 2022; C. Liu et al. 2020; Peter-Varbanets et al. 2010; Shao et al. 2017; Shi et al. 2020; Stoffel et al. 2023; Wu et al. 2017, 2016, 2024; Zhang et al. 2022).
To address challenges such as fouling and to further enhance GDM performance, researchers are actively developing innovative materials. Recent advancements include the incorporation of nanomaterials, advanced polymers, and bio-inspired coatings, which have collectively improved permeability, fouling resistance, and selectivity. These advancements will be explored in greater detail in the subsequent section.
7 Fouling and its mitigation
Fouling remains a major challenge in membrane filtration systems, involving a combination of organic, inorganic, colloidal, and biological mechanisms that collectively diminish filtration efficiency and overall system performance. Organic fouling typically arises from the accumulation of natural organic matter (NOM), proteins, and polysaccharides, whereas inorganic fouling is driven by the scaling of salts and minerals. Biofouling, characterized by microbial colonization and the production of extracellular polymeric substances (EPS), and colloidal fouling, caused by fine particulate matter, further contribute to the decline in membrane performance. These mechanisms often act synergistically, presenting complex operational challenges (Jensen et al. 2014; Liao et al. 2004).
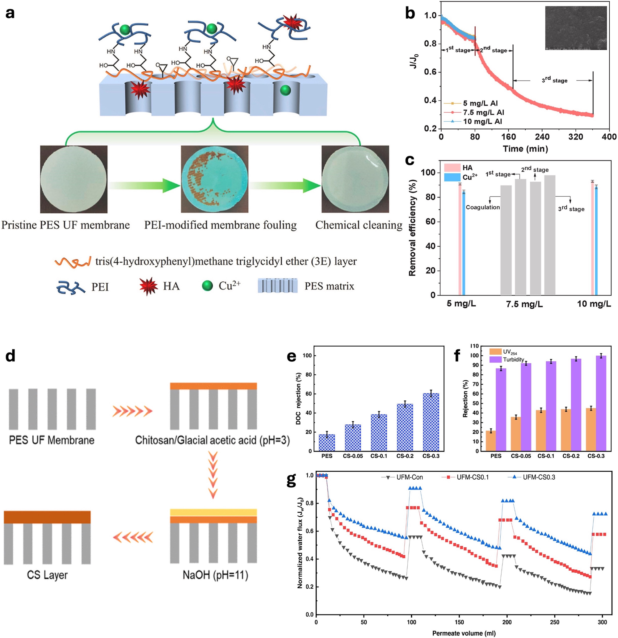
Recent advances have improved our understanding of fouling processes at the molecular level (Figure 8). Membrane properties such as pore size distribution, surface charge, and hydrophilicity significantly influence fouling susceptibility (Wu et al. 2024). Molecular dynamics simulations have provided insights into how interactions among water molecules, solutes, and foulants contribute to membrane fouling. For instance, divalent cations such as calcium can promote EPS aggregation, resulting in denser biofilm formation and increased resistance to cleaning (Chen et al. 2024). Additionally, the irreversible adsorption of NOM on hydrophobic membrane surfaces underscores the need for hydrophilic surface modifications to mitigate fouling (Wang et al. 2017).

Fouling characterizations. (a) Flux profile and foulant layer on the membranes taken by CLSM; reproduced from (Wang et al. 2024) with permission from RSC publications. (b) ATR-FTIR spectra, (c) Gibbs free energy of fouling-membrane and fouling-fouling interactions, and (d) CLSM images of component distribution on membrane surface; panels (b–d) reproduced from (Feng et al. 2023) with permission from Elsevier.
Effective fouling mitigation requires material innovation, operational adjustments, and system design optimization. Advances in membrane materials have yielded significant improvements in antifouling performance. For instance, membranes grafted with zwitterionic polymers exhibit enhanced hydrophilicity and resistance to both organic and biofouling. Studies (Liu et al. 2020) showed that such modifications maintained stable flux over 30-day operations using wastewater, outperforming conventional membranes.
Material innovations have also enabled the development of hybrid membranes incorporating advanced materials such as graphene oxide, silicon nanoparticles, and kaolinite ceramics. These additives enhance not only antifouling performance but also mechanical strength and thermal stability – properties essential for long-term operational reliability (Ravishankar et al. 2018). Nanoparticles such as titanium dioxide (TiO2), zirconium dioxide (ZrO2), and silver (Ag) have demonstrated notable antifouling capabilities. For example, ZrO2–LiCl-modified polyvinylidene fluoride (PVDF) membranes exhibited enhanced hydrophilicity, with a contact angle reduction to 64°, and achieved a flux recovery rate (FRR) of 96.9 %, alongside a total organic carbon (TOC) rejection rate of 96 % (Aryanti et al. 2024). Similarly, silver nanoparticles (AgNPs) synthesized via in-situ methods improved membrane hydrophilicity and antimicrobial activity, achieving a remarkable 98.64 % FRR and over 99.99 % bacterial inhibition (Jiang et al. 2024). Additionally, graphene oxide (GO) and cerium-doped TiO2 composites (GO/Ce–TiO2) exhibited synergistic effects, reducing fouling through photocatalytic degradation (97.4 % BSA degradation) and enhancing flux recovery to 82.38 % (Ma et al. 2024).
Polymeric additives, such as poly(ethylene glycol)-block-poly(propylene glycol) (PEG-PPG) and polyzwitterionic hydrogels, significantly enhance membrane hydrophilicity. The combination of PEG-PPG with nitrogen-doped TiO2 (N–TiO2) resulted in a 499 % increase in water flux and reduced fouling through photocatalytic activity (Wang et al. 2024). Zwitterionic coatings, such as l-cysteine-functionalized halloysite nanotubes (Cys-PDA-HNTs), effectively reduced irreversible fouling by 18.5 % and improved flux recovery to 81.5 % due to enhanced surface hydration (Zhang et al. 2023). However, it is important to note that such coatings may exacerbate inorganic fouling, highlighting the trade-offs inherent in membrane design (Lin et al. 2024).
Photocatalytic nanoparticles, including bismuth vanadate (BiVO4) combined with reduced graphene oxide (rGO) and silver@bismuth oxychloride (Ag@BiOCl), utilize light to degrade organic contaminants and mitigate fouling. BiVO4/rGO membranes achieved over 99 % TOC removal and 89 % flux recovery under visible light (Esmaili et al. 2023). Ag@BiOCl composites expanded light absorption to 508 nm, enabling visible-light-driven self-cleaning and achieving an FRR of 85.98 % (Gao et al. 2025). These materials also generate reactive oxygen species that disrupt the adhesion of foulants.
Bio-inspired approaches, such as the use of magnetotactic bacteria (MTB), have been shown to reduce transmembrane pressure (TMP) by 5 kPa under magnetic fields while enhancing chromium (Cr6+) removal by 20.10 % (Lu et al. 2025). Hybrid systems, such as sulfonated graphene oxide-zinc oxide (SGO-ZnO), created interlayer pathways that significantly boosted water flux to 601 L/m² h−¹ while maintaining over 98 % BSA rejection (Ding et al. 2025). Additionally, zeolite nanoparticles (S-β) improved flux recovery to 100 % at 50 ppm oil through optimized pore structures (Mousavi et al. 2024).
Innovative fabrication methods, such as dual-casting for PVDF-PAN membranes, have preserved interconnected microchannels, achieving a water permeance of 640 LMH·bar−1 – four times higher than that of commercial membranes (Güldiken et al. 2025). Non-solvent-induced phase separation (NIPS) with UiO-66-NH2@GO mixed-matrix membranes (MMMs) combined high flux (591.25 L/m² h−1) with 94.74 % antifouling efficiency (Wang et al. 2024).
Multifunctional nanomaterials are revolutionizing ultrafiltration membranes by integrating multiple properties, such as enhanced adsorption, antimicrobial activity, and improved mechanical strength. Magnesium-aluminum-titanium (Mg–Al–Ti) ternary oxides incorporated into polysulfone membranes have demonstrated the ability to adsorb heavy metals (e.g., 256.6 mg/g As) while resisting biofouling, achieving a 92.5 % FRR and inhibiting microbial growth (Banerjee et al. 2024). These materials demonstrate the trend toward multifunctionality in the design of UF membranes, addressing multiple challenges simultaneously.
Pretreatment methods such as coagulation and granular upflow slow biofilters (GUSB) are other alternatives to fouling mitigation strategies. Coagulation encapsulates NOM into larger flocs, minimizing pore blockage and facilitating easier removal during cleaning. GUSB systems effectively reduce biopolymer concentrations, slowing fouling progression and extending membrane life (Xu et al. 2021). These methods are particularly effective when combined with gravity-driven systems, which inherently operate at lower pressures, reducing fouling rates (Figure 9a–d). Du et al. (2022) investigated fouling mitigation in GDM systems through coagulation and adsorption techniques. The combined coagulation and anionic adsorption/GDM (CAA/GDM) system reduced irreversible fouling by promoting loose floc formation, which created a porous biofouling layer on the membrane surface. This porous layer allowed for improved flux stability and reduced fouling resistance compared to control systems. Their findings highlighted the critical role of microbial community dynamics in fouling mitigation, with specific bacteria such as Bdellovibrio effectively removing EPS and low-molecular-weight organics and reducing overall fouling rates (Figure 9e). Pre-oxidation treatments, including ozonation and permanganate application, have also been shown to reduce fouling by altering foulant chemistry and improving membrane surface wettability (Feng et al. 2023).

Fouling mitigations. (a) TMP progression in GDU with gravity-driven up-flow slow biofilter GUSB-UF and UF systems during both operational phases. Surface morphology of (b) the pristine membrane, and the membranes from (c) GUSB-UF and (d) UF systems after cleaning; panels (a–d) reproduced from (Xu et al. 2021) with permission from Elsevier. (e) Mechanisms behind flux stabilization and water quality in the four systems. L denotes low level, H denotes high level; reproduced from (Du et al. 2022) with permission from Elsevier.
Operational parameters such as feed water composition, flow rate, and TMP significantly influence fouling dynamics. Intermittent operation, allowing for relaxation and cleaning cycles, has proven effective in stabilizing flux and reducing fouling resistance. Chemical cleaning protocols targeting specific foulants, including caustic agents for organic deposits and acids for inorganic scaling, are essential components of maintenance regimens (Chawla et al. 2017).
To realize the full potential of GDU systems in resource-limited settings, fouling mitigation strategies (Table 1) must prioritize operational simplicity, low energy demand, and minimal chemical use, as complex procedures and frequent dosing undermine accessibility and sustainability. While pretreatment methods such as prefiltration, coagulation, chemical injection, they introduce chemical inputs and added complexity that may limit decentralized implementation. Passive membrane modifications – such as incorporating advanced nanomaterials – offer energy-free antifouling benefits but require careful consideration of fabrication costs and long-term stability. Operational optimizations, including passive hydraulic control and relaxation protocols, are particularly promising for maintaining flux and mitigating fouling without chemicals or energy-intensive equipment. Though cleaning remains necessary, methods must balance effectiveness with ease of use and durability; solid-state disinfectants like sodium dichloroisocyanurate provide practical handling advantages but still demand user intervention.
Strategies for fouling mitigation in gravity driven membrane.
| Mitigation technique | Effectiveness | Cost implications | Scalability potential | References |
|---|---|---|---|---|
| Membrane modification | ||||
|
|
||||
| Multi-walled carbon nanotubes (MWCNTs) membrane modification | Flux recovery rate (FRR) 98.5 %, 12.4 % flux increase | Commercial-grade MWCNTs cost ∼$1.0/g, increasing membrane cost by 7.7–13.7 % | Industrially scalable | Chen et al. (2025) |
| Blending PVDF membranes with polyacrylonitrile (PAN) via dual-casting technique | FRR improved to 71 %; protein adsorption was reduced | PAN is a low-cost hydrophilic additive | Fabrication method is straightforward and suitable for large-scale membrane production | Güldiken et al. (2025) |
| Sandwich-like sulfonated graphene oxide (SGO)-ZnO composite in polysulfone ultrafiltration membrane | FRR improved from 60 % to >80 %; irreversible fouling was reduced from ∼40 % to ∼10 % | ZnO is inexpensive | Fabrication method is straightforward and suitable for large-scale membrane production | Ding et al. (2025) |
| Pre-deposition of biochar (BC) and iron-modified biochar (FBC) | BC increased stable flux and pollutant removal; FBC enhanced pollutant removal but decreased flux | Biochar costs ∼1/10 of commercial activated carbon; low-cost agricultural waste source reduces costs | Scalability implied | Liu et al. (2024) |
| Pre-coating with aluminum-based flocs (ABF) | Stable flux at low hydrostatic pressure (60 mbar) comparable to higher pressure (100 mbar) | 38.5 % energy savings (compared to GDM) | Scalable for larger capacity | Sun et al. (2025) |
| Manganese oxide (MnOx) film coating on membranes | Increased stable flux by ∼16.3 % | Simple, cost-effective approach | Scalable for larger capacity; possibility of particle detachment | Luo et al. (2024) |
| Pre-deposition of powdered activated carbon-manganese oxide (PAC-MnOx) | Biofilm integrity influenced flux and removal trends | Cost not mentioned | Scalable for larger capacity; possibility of particle detachment | Wang et al. (2024) |
|
|
||||
| Improvement of hydrodynamic and operating conditions | ||||
|
|
||||
| Fluidized ceramsite in fixed-bed ceramic membrane filtration (GDFBCM) | Reduced membrane fouling by 29 % | Continuous fluidization with high-pressure gas | Limited scalability due to operational costs | Lin et al. (2025a) |
| Continuous aeration to fluidize birnessite in ceramic membranes | Maintained high flux (∼34 L/m2 h), improved permeability by scouring effect | Low energy demand; reduced treatment costs compared to conventional methods | Suitable for small-scale rural; modular installation promising for decentralized use | Song et al. (2024) |
| Relaxation strategies (varying durations and frequencies) | Up to 528 % flux enhancement; up to 80 % reduction in irreversible fouling; thinner fouling layers and fewer foulants | Reduced maintenance cost | Scalable for larger scale; required intensive operation control | Lee et al. (2025) |
|
|
||||
| Integration of pre-treatment system | ||||
|
|
||||
| Pre-chlorination of feedwater | Reduced EPS content, formed thinner, looser fouling layers | Inexpensive chlorine use | Scalable in resource-limited settings; widely applicable; possibility of disinfection by product generation | Miwa et al. (2025) |
| Biological ion exchange (BIEX) resin pre-treatment | BIEX pre-treatment doubled stabilized flux; removed ∼74 % DOC before membrane filtration | Kaolin-based ceramic membranes cost-effective; BIEX reduces chemical use and waste, lowering expenses | Good scalability potential for decentralized small water treatment systems | Rasouli et al. (2024b) |
| Gravity-driven up-flow slow biofilter (GUSB) pre-treatment | Reduced membrane fouling by removing natural organic matter and biopolymers; improved effluent quality | Additional cost for biofilter | Scalable for larger scale | Xu et al. (2021) |
|
|
||||
| Hybrid system | ||||
|
|
||||
| Electro-functionalization: in-situ electro-oxidation (ISEO) | Increased permeability by 22 % | SEC = ∼0.13 kWh/m3; increased energy cost | Scalable for larger scale | Lin et al. (2025b) |
| Electro-functionalization: ex-situ electro-coagulation (ESEC) | Membrane flux nearly 4.8 times that of GDM | SEC = 3.47 × 10−3 kWh/m3; increased energy cost | Scalable for larger scale | Lin et al. (2025b) |
| Electro-functionalization: KMnO4-enhanced electro-oxidation | Facilitated active chlorine oxidation of ammonia and algal toxins; fouling layer more porous | SEC = ∼0.14 sun kWh/m3; increased energy cost | Scalable for larger scale | Lin et al. (2025b) |
| In-situ coagulation combined with activated alumina filtration (CAA) | Enhanced GDM flux (from 2.0 to 8.3 L/(m2 h)) and stable water production | GDM: 0.32 CNY/m3; GDM + in-situ coagulation (CGDM) = 0.97 CNY/m3; GDM + activated alumina filtration (AA-GDM) = 0.12 CNY/m3; combination of them (CAA-GDM) = 0.54 CNY/m3 | Scalable for larger scale | Du et al. (2022) |
| Biological pretreatment (tubular fillers, fiber bundles, aeration) | Improved stabilized flux (e.g., 3.69 ± 0.89 L/m2 h) and organic contaminant removal (COD 59.7 %, DOC 48.3 %) | Reduced operation and maintenance costs | Applied in decentralized wastewater treatment; scalability not explicitly evaluated | Gong et al. (2024) |
| Octadecyl-quaternium hybrid coagulant (OQHC) pre-coagulation | Achieved 93.45 % microplastic removal, outperforming conventional coagulants; improved GDM stability and permeability | Increased chemical cost; required dosing monitoring | Scalability not evaluated; recommended for future research | Chen et al. (2024) |
|
|
||||
| Membrane cleaning | ||||
|
|
||||
| Passive gravity-driven membrane filtration (PGDMF) | Maintained ∼60 % of initial permeability over 3 years, outperforming systems without hydraulic control | Capital cost ∼$36,000 USD for community-scale system (excluding disinfection) | Scalable for larger scale; required intensive hydraulic control | Wei et al. (2025) |
| Sodium dichloroisocyanurate (NaDCC) tablets for cleaning | Achieved 46.55 % permeability recovery, comparable to sodium hypochlorite (48.29 %), effective for organic fouling | Required chemical consumption | Scalable for larger scale; needs dosage monitoring | Lee et al. (2025) |
| Simple forward flushing with sludge discharge | Quickly restored pressure drop, enabling stable long-term operation without hydraulic or chemical cleaning | Low operational costs; minimal cleaning and low power consumption (1–2 kWh daily) | Scalable for larger scale | Liu et al. (2025) |
| Physical cleaning: air/water backwash | Membranes showed 70–79 % reversible fouling removal; polymeric membranes 57–69 % | Physical cleaning preferred over chemical to reduce operating costs | Scalable for larger scale | Rasouli et al. (2024a) |
| Chemical cleaning: NaOH and NaOCl | Chemical cleaning less effective for irreversible fouling; NaOH increased recovery modestly; NaOCl recovery varied | Chemical cost | Scalable for larger scale; required chemical dosage monitoring | Rasouli et al. (2024a) |
| Disinfection with hydrogen peroxide (H2O2) | Increased flux by ∼15 LMH after initial cycles; oxidized organic matter and microbubble shearing alleviated fouling | Chemical cost | Scalable for larger scale; required chemical dosage monitoring | Fang et al. (2024) |
8 System design and process optimization
GDU systems have evolved significantly, focusing on achieving sustainable and efficient water treatment solutions. The optimization process emphasizes material innovation, biofilm dynamics, modular designs, and operational adaptability to meet diverse global water treatment needs.
Material selection remains essential in improving GDU performance. Polyvinylidene fluoride (PVDF) membranes, modified with micro-fine powdered activated carbon (MFPAC) or zeolite (MFPZ), have demonstrated enhanced flux behavior and permeate quality by optimizing the cake layer resistance while maintaining cleaner membrane pores (Song et al. 2020). Similarly, advancements in surface chemistry, such as hydrophilic modifications and plasma treatments, have improved the antifouling properties of membranes. Modular innovations, such as the integration of four-arm star polystyrene (FAS-PS) microspheres, have further enhanced water flux and deformation resistance, demonstrating the versatility of design approaches in addressing specific purification needs (Jiang et al. 2022).
Biofilm management is another critical component of GDU optimization. Controlled biofilm formation enhances the degradation of dissolved organics while stabilizing permeate flux. For instance, introducing powdered activated carbon (PAC) into the GDU has shown significant improvements in dissolved organic carbon removal while simultaneously influencing biofilm characteristics (Huang et al. 2023). However, biofilm aging and dynamic interactions with feed water quality necessitate pre-treatment methods, such as slow sand filtration or packed bed biofilm reactors, to maintain high permeate quality and system performance (Derlon et al. 2014). The summarized performance of these strategies across studies is presented in Table 2.
Performances of GDU.
| Study focus | Description | Key results | References |
|---|---|---|---|
| Micro fine particles in UF | Application of micro fine particles to enhance UF membrane performance | Flux attenuation differences observed; TOC, NH4+-N, and TN removal increased by 48 %, 93 %, 22 % (MFPAC-PVDF) and 18 %, 89 %, 20 % (MFPZ-PVDF) | Song et al. (2020) |
| Gravity-driven UF with pressure variations | Effects of varying transmembrane pressure on GDU performance | Removal efficiency of UV254 improved by 11.91 % at lower pressure; better DBP control at 50 mbar | Wu et al. (2024) |
| PAC in GDM filtration | Introduction of powdered activated carbon in GDU | Enhanced removal of DOC by 31 %, ammonia nitrogen by a significant margin; permeability reduced by 39 % | Huang et al. (2023) |
| Aluminum removal | Fe-based coagulants compared in a micro-flocculation/GDU system for Al removal | Al removal reached 75 %; particulate Al and dissolved inorganically bound Al removal at 94.9 % and 92.6 % | Yue et al. (2021) |
| Gravity-driven home UF device | Evaluation of in-home gravity UF for microbial removal | Effective removal of all tested microbial indicators; post-treatment contamination observed after 24 h | Chaidez et al. (2016) |
| Gravity-driven UF with rigid pores | Development of a PVDF membrane with rigid pores | Water flux of PVDF@FAS-PS membrane was approximately 5 times that of control; reduced BSA fouling | Jiang et al. (2022) |
| Large-scale GDM UF evaluation | Evaluation of new and second-life UF modules | Stable fluxes around 10 L/m2/h maintained for 142 days; biopolymer removal unaffected by backwash | Stoffel et al. (2023) |
| UF in algae-laden water treatment | Effect of a composite coagulant on GDU performance in algae-laden water | Alleviation of membrane fouling by 23.74 % and 58.80 % compared to control; 98.32 % algae cells removal | Du et al. (2020) |
| Biofilm impact on UF | Influence of biofilm aging on permeate quality in GDM UF | Young biofilms increase AOC degradation >80 %; permeate flux stabilized at 7.5–8.9 L/m2/h | Derlon et al. (2014) |
| Pathogen removal in gravity-driven UF | Efficacy of hollow fiber UF under gravity in removing E. coli from water | E. coli removal up to 97.70–99.03 %; flux recovery up to 94 % after backwashing | Ishak et al. (2022) |
| Performance of biofilm-controlled gravity-driven UF | GDU performance under different pressures for well water treatment | E. coli removal efficiencies at 3-log; average fluxes of 4.4–6.5 L/m2/h | de Souza et al. (2023) |
Operational parameters such as transmembrane pressure (TMP), flow rate, and backwashing frequency are crucial for optimizing system performance. Studies demonstrate that lower TMP levels (e.g., 50 mbar) improve normalized permeability and reduce fouling, offering better control over disinfection by-products (DBPs) formation and humic substance removal (Wu et al. 2024). Regular backwashing schedules, such as daily cleaning, have also been shown to stabilize flux levels, particularly in compact hollow-fiber membrane systems (Stoffel et al. 2023). Mathematical modeling and machine learning techniques are increasingly employed to fine-tune these operational parameters, ensuring consistent performance across varied applications.
GDU systems are particularly suited for decentralized water treatment applications due to their low energy requirements and minimal dependence on chemical additives. Field studies have validated their effectiveness in treating diverse water sources, including river water, groundwater, and algae-laden water. For example, using GDU systems with intermittent permanganate addition during startup has improved manganese removal and flux stabilization, addressing specific challenges in groundwater treatment (Ke et al. 2024) (Figure 10a–c). Additionally, innovative housing designs, such as spiral-wound modules, have facilitated cost-effective deployment in rural and urban settings, showcasing the scalability of GDU (García-Pacheco et al. 2021) (Figure 10d).

System design and optimization. (a) Schematic of permanganate-assisted GDM. (b) Mechanism in permanganate assisted GDM start up. (c) Flux profile; reproduced from (Ke et al. 2024) with permission from Elsevier. (d) GDM in various set-up; reproduced from (García-Pacheco et al. 2021) with permission from Elsevier.
9 Advancements in ultrafiltration membranes
Recent advancements in ultrafiltration technology have transformed membrane development, shifting from traditional materials to innovative nanocomposites have significantly enhanced membrane performance (Janakiram et al. 2018; Kausar et al. 2022; Shukla et al. 2017). Studies have highlighted the effectiveness of nanocomposite membranes in improving filtration properties, including enhanced water permeability, and resistance to fouling (Khosravi et al. 2023; Liu et al. 2019). These innovations not only increase filtration efficiency but also balance water permeability and contaminant selectivity, surpassing previous limitations.
Nanocomposite membranes represent a significant advancement in membrane technology, leveraging nanoparticles such as metal oxides, carbon nanotubes, and graphene oxide to enhance mechanical strength and chemical resistance. These improvements not only increase filtration efficiency but also contribute to better contaminant removal, reduced membrane fouling, prolonged operational lifespan, and higher water quality.
A notable development in this area is the incorporation of two-dimensional (2D) materials like GO and MXene into UF membranes, marking a transformative step forward. These materials offer exceptional mechanical strength, chemical stability, and antifouling properties, attributed to their atomic-scale thickness and large surface area. The integration of 2D materials enables precise control over pore size and distribution, enhancing separation efficiency and achieving a well-balanced selectivity-permeability ratio, essential for specific molecular separations. Moreover, the chemical inertness of 2D materials helps to mitigate oxidative degradation, a common issue with polymer-based membranes such as PES, thereby extending membrane lifespan. The smooth surface characteristics of GO further reduce fouling potential by minimizing particle adhesion, simplifying cleaning processes, and maintaining consistent performance (Almanassra et al. 2024).
The integration of graphene-based materials into UF membranes has significantly enhanced membrane technology. For example, membranes incorporating quaternized graphene oxide (QGO) demonstrate remarkable enhancements in anti-biofouling performance, hydrophilicity, antibacterial properties, and mechanical strength (Liu et al. 2020). Further advancements include membranes embedded with graphene oxide nanosheets and modified halloysite nanotubes, which exhibit superior hydrophilicity and a record pure water flux of 1340 L/m2 h, achieving 100 % rejection efficiency of olive oil in ultrafiltration tests (Amid et al. 2020). Graphene oxide functionalized with 3-aminopropyltriethoxysilane (APTS) has expanded its use from ultrafiltration to nanofiltration, demonstrating high water permeance values and over 95 % rejection of dyes and bovine serum albumin (Luque-Alled et al. 2020).
Significant enhancements in UF membrane performance have been achieved through the integration of GO and its derivatives. For instance, incorporating graphene oxide-polyethylene glycol (GO-PEG) into PVDF membranes has substantially increased water flux to 93 L/m2 h while improving antifouling properties, achieving a flux recovery ratio of 78 % (Ma et al. 2020). Similarly, polysulfone hollow fiber membranes functionalized with zwitterionic graphene oxide have demonstrated high rejection rates for specific dyes, coupled with a pure water flux of 49.6 L/m2 h and a flux recovery ratio of 73 % against bovine serum albumin (BSA) fouling (Syed Ibrahim et al. 2020).
Further advancements include the use of azido-functionalized graphene oxide (AGO) in polysulfone membranes, yielding an impressive pure water flux of 245.1 L/m2 h and a BSA rejection rate of 95.8 % (Figure 11a). Additionally, these membranes exhibit significant long-term antibacterial activity against E. coli and S. aureus, underscoring their potential for extended operational life in water treatment applications (Xu et al. 2022). The inclusion of dodecylamine-functionalized graphene oxide (rGO-DDA) has been shown to enhance antifouling and antibacterial properties while improving flux recovery ratios, effectively preventing fouling and maintaining membrane cleanliness (Alkhouzaam and Qiblawey 2021).

UF membranes incorporated with 2D materials. (a) Graphene oxide; reproduced from (Xu et al. 2022) with permission from Elsevier. (b) Mxene; reproduced from (Li et al. 2023) with permission from Elsevier.
Moreover, polysulfone composite UF membranes incorporating polydopamine-functionalized graphene oxide (rGO-PDA) exhibit a notable improvement in pure water flux, approximately doubling the flux of pristine membranes. The flux recovery ratio after three fouling cycles demonstrates a significant enhancement, reflecting the membrane’s resilience and improved operational efficiency (Alkhouzaam and Qiblawey 2021).
MXene, a two-dimensional material known for its ultrathin structure, mechanical robustness, and thermal stability, provides numerous advantages for ultrafiltration membrane applications. Its high hydrophilicity, derived from abundant surface functional groups, enhances water affinity and imparts superior antifouling properties, essential for maintaining long-term membrane performance. Incorporating MXene into polymeric matrices has demonstrated significant improvements in water flux, oil rejection efficiency, and membrane stability (Nabeeh et al. 2024).
Building on these properties, Li et al. developed composite membranes by integrating polyaniline (PANI) and Ti3C2Tx (MXene) using an electrostatic assembly method (Li et al. 2023). PANI was employed to regulate the interlayer spacing of MXene, creating a conductive network within the membrane structure. The resulting mixed ultrafiltration membranes, fabricated through non-solvent-induced phase separation, exhibited a 200.9 % enhancement in pure water permeation flux (Figure 11b). Additionally, they maintained high retention rates for bovine serum albumin (BSA) (>99 %) and dyes such as Congo Red (99.1 %) and Methyl Blue (98.4 %). The membranes also achieved a conductivity of 0.5 S m−1, enabling electrostatic repulsion to minimize contaminant deposition, resulting in a flux recovery ratio (FRR) of 93.7 %. This study highlights the substantial potential of MXene-based composite membranes in advancing permeability, selective separation, and antifouling properties through improved conductivity and electrostatic repulsion mechanisms.
Graphitic carbon nitride (g-C3N4), another two-dimensional material with a hexagonal lattice structure, has proven to enhance UF membranes by improving their chemical stability, hydrophilicity, and antifouling capabilities. These benefits are attributed to its high surface area and abundant functional groups (Almanassra et al. 2024). For example, blending g-C3N4 with sulfur-doped nanoparticles in polysulfone membranes increased porosity to 46 % and boosted the BSA rejection rate to 99 %, compared to 84.8 % for unmodified membranes, reflecting significant filtration efficiency gains (Vilakati et al. 2023). Similarly, integrating g-C3N4 into polysulfone (PSF) and polyvinylidene fluoride (PVDF) membranes significantly enhanced water flux while achieving dye rejection rates exceeding 80 % and chemical oxygen demand (COD) removal efficiency over 45 % (Senol-Arslan et al. 2023).
Further advancements include PVDF nanocomposite membranes modified with dopamine-coated g-C3N4 (PDA@DCN), which achieved a pure water flux of 390 L/(m2 h) and a BSA rejection rate of 95.9 %. These membranes also demonstrated exceptional self-cleaning performance under visible light irradiation, achieving a flux recovery rate of 84.5 %, underscoring their potential for environmentally sustainable water treatment applications (Zhou et al. 2023).
Surface modification techniques have played a critical role in enhancing the performance of ultrafiltration membranes. Methods such as grafting, coating, and plasma treatment have been employed to alter the surface properties of membranes, making them more hydrophilic and less prone to fouling. For example, applying graphene oxide coatings has been shown to improve the antifouling performance of membranes by reducing the adhesion of foulants to the membrane surface. Several studies have investigated different methods to modify ultrafiltration membranes to achieve these objectives. The study by Sun et al. involved UV-assisted graft polymerization of N-vinyl-2-pyrrolidinone onto PES membranes to enhance surface wettability and reduce adsorptive fouling during diafiltration, demonstrating the enhanced antifouling property of PES ultrafiltration membranes by incorporating a silica−PVP nanocomposite additive (Sun et al. 2009). Plisko et al. focused on modifying polysulfone ultrafiltration membranes by introducing an anionic polyelectrolyte (PASA) into the coagulation bath during membrane preparation, aiming to improve antifouling performance in water treatment applications (Plisko et al. 2020). Dobosz et al. highlighted the use of electrospun nanofibers to enhance ultrafiltration membranes, leading to improved flux and fouling resistance, showcasing the potential of nanofiber-enhanced membranes in enhancing overall membrane performance (Dobosz et al. 2017). Yan et al. explored the modification of polyamide 66 ultrafiltration membranes with graphene oxide to enhance anti-fouling performance, involving surface modification with corona air plasma and TiO2 nanoparticles coating to enhance separation efficiency (Yan et al. 2022). These studies collectively demonstrate the critical role of surface modification in improving the performance of ultrafiltration membranes. Techniques such as incorporating nanocomposite additives, enhancing membranes with nanofibers, applying graphene oxide coatings, and utilizing plasma treatments have proven effective in boosting antifouling properties, increasing flux, and enhancing separation efficiency.
To enhance ultrafiltration membranes, the layer-by-layer (LbL) method has been extensively researched and proven effective in improving membrane properties. Studies have shown that techniques such as spray-assisted LbL can create anti-fouling properties on composite ultrafiltration membranes (Liu et al. 2014). Additionally, the coating-decoating-recoating strategy, as demonstrated in the modification of membranes with pH-responsive chitosan sacrificial layers, can enhance ultrafiltration performance and sustainable fouling control (Zhou et al. 2023). Furthermore, the deposition of polyelectrolytes using the LbL method on membranes like polyacrylonitrile has been demonstrated to enhance selectivity in separating similar-sized proteins (Yasar Mahlicli et al. 2012). Various methods have been explored to modify ultrafiltration membranes, such as surface modification using gamma-ray irradiation to graft polymers like polyethylene glycol onto polyethersulfone membranes (Mok et al. 1994). Moreover, the use of nanofiber structures containing silver for membrane modification has shown promising results in enhancing the biocidal properties of membranes (Dolina et al. 2013). Additionally, incorporating carbon nanotube buckypaper onto membranes has been found to alleviate fouling, showcasing the versatility of different modification techniques (Guo et al. 2015). Studies have also focused on enhancing membrane performance by integrating nanofibers, nanowires, and metal-organic frameworks into ultrafiltration membranes (Dobosz et al. 2017; Low et al. 2015; Tham et al. 2018). These modifications have led to improved flux, fouling resistance, and selectivity in membrane separations. Furthermore, the introduction of materials like graphene oxide and cellulose nanofibers has been shown to enhance hydrophilicity and antifouling properties of membranes (Wang et al. 2017; Wu et al. 2015). The layer-by-layer method provides a versatile approach to modify ultrafiltration membranes, allowing for the enhancement of various properties such as anti-fouling, selectivity, and permeability. By utilizing different materials and techniques in the layer-by-layer process, researchers have been able to tailor membranes to specific applications, making them more efficient and sustainable in water purification and other processes.
Plasma treatment has emerged as a promising method for modifying ultrafiltration membranes to enhance their performance. By subjecting ultrafiltration membranes to low-temperature plasma treatment, various improvements can be achieved. Tang (Wang and Tang 2011) investigated the fouling of ultrafiltration membranes by protein mixtures and highlighted the role of inter-foulant-species interaction, emphasizing the need for effective surface modifications. Vladkova et al. demonstrated that plasma-chemical surface modification can lead to surface etching, grafting of functional groups, and deposition of thin plasma coatings, all of which contribute to enhancing membrane properties like fouling resistance and productivity (Vladkova et al. 2013). Pegalajar-Jurado et al. (2016) further supported this by showing that hydrophilic modification through water vapor plasma treatment can extend the lifetime of ultrafiltration membranes.
Moreover, the application of plasma treatment in membrane modification extends to addressing biofouling challenges. Prince et al. discussed the use of various methods, including coating and graft polymerization, to enhance the hydrophilicity of ultrafiltration membranes, thereby mitigating biofouling issues (Prince et al. 2014). Cho et al. explored the effects of different plasma treatments on membrane surfaces, highlighting the potential of plasma modification in improving membrane performance during the ultrafiltration of wastewater (Cho et al. 2004). Wang et al. emphasized blending as a common method for hydrophilic modification of ultrafiltration membranes, showcasing the versatility of approaches in combating biofouling (Wang et al. 2021). These studies collectively suggest that plasma treatment can play a crucial role in developing antifouling membranes for efficient water treatment processes.
Furthermore, the integration of plasma treatment with other techniques has shown significant promise in enhancing membrane performance. Xie et al. introduced a sequential ultrafiltration-catalysis membrane designed for the efficient removal of multiple pollutants in water, showcasing the potential of combining different processes for enhanced water treatment (Xie et al. 2020). Zhou et al. proposed a pH-responsive sacrificial layer for sustainable membrane fouling control, indicating the feasibility of using innovative strategies in membrane modification (Zhou et al. 2023). Additionally, Li et al. demonstrated the enhanced hydrophilicity and antifouling performance of ultrafiltration membranes through specific modifications, highlighting the importance of tailored approaches in membrane design (Li et al. 2022). These studies collectively suggest that combining plasma treatment with other techniques can lead to the development of high-performance ultrafiltration membranes with improved fouling resistance and water treatment capabilities. In conclusion, plasma treatment stands out as a versatile and effective method for modifying ultrafiltration membranes to enhance their performance, particularly in terms of fouling resistance and antifouling properties. By altering the surface characteristics of membranes through plasma-chemical modifications, researchers have been able to improve membrane properties such as hydrophilicity, fouling resistance, and productivity. The studies reviewed demonstrate the potential of plasma treatment either alone or in combination with other techniques to address biofouling challenges and improve the efficiency of ultrafiltration processes. These advancements in membrane modification hold significant promise for the development of next-generation ultrafiltration membranes with enhanced performance for various water treatment applications.
To enhance the performance of ultrafiltration membranes, various grafting methods have been explored in recent research. One method involves grafting poly(N-isopropylacrylamide) onto polyvinylidene fluoride (PVDF) ultrafiltration membranes using surface-initiated atom transfer radical polymerization (SI-ATRP) to improve fouling resistance and self-cleaning properties during emulsified oil/water separation (Pourziad et al. 2019). Another study focused on modifying PVDF ultrafiltration membranes through UV-grafting techniques using polyacrylic acid to achieve high performance with good antifouling properties, particularly beneficial for applications in the textile industry (Chiao et al. 2020). Additionally, the grafting of acrylic acid onto polyethersulfone (PES) ultrafiltration membranes via plasma surface activation has been shown to significantly enhance separation and antifouling properties (Zhang and Li 2022). Moreover, covalently grafting activated graphene oxide (GO) nanosheets onto ultrafiltration membranes using polydopamine has been demonstrated to effectively enhance antifouling properties (Chen et al. 2020). Another innovative approach involved grafting poly(2-hydroxyethyl methacrylate) chains onto regenerated cellulose ultrafiltration membranes to create magnetically responsive membranes, offering the ability to tailor and remotely switch membrane performance (Vu et al. 2020). Furthermore, aptamers have been covalently attached to ultrafiltration membranes by grafting poly(methacrylic acid) to facilitate the sequestration and removal of multiple small-molecule contaminants (Romero-Reyes and Heemstra 2021). In a different study, self-oscillating copolymers were grafted onto ultrafiltration membranes to induce conformational changes that alter pore size, leading to improved flux disruption and reduced fouling during protein filtration processes (Pirkin-Benameur et al. 2023). Additionally, the impact of methacrylic acid monomer on UV-grafted polyethersulfone forward osmosis membranes has been investigated, highlighting the prevalence of UV grafting as a technique for membrane enhancement (Aziz et al. 2023). Moreover, the surface modification of ultrafiltration membranes with tannic acid coblended polyethersulfone for hemodialysis applications has been explored, emphasizing the importance of regulating pore structures through comodification with additives (Zhang et al. 2023). Furthermore, the modification and acidification of polysulfone to enhance adsorptive ability and separation properties of ultrafiltration membranes have been studied, showcasing the effectiveness of grafting strategies in improving membrane performance (Huang et al. 2022). Another study focused on enhancing the hydrophilicity and antifouling performance of phenolphthalein polyethersulfone ultrafiltration membranes by modifying them with emodin using a phase-inversion method (Li et al. 2022). Additionally, zwitterionic copolymers have been grafted onto polysulfone/sulfonated polysulfone membranes to enhance dye/salt selective separation ( Liu et al. 2022). Moreover, the integration of biomass-based carbon nanoparticles into polysulfone ultrafiltration membranes has been shown to significantly enhance separation and anti-fouling performance (Zheng et al. 2021). Additionally, the preparation of a mixed matrix ultrafiltration membrane using cellulose acetate butyrate and graphene oxide to enhance antifouling performance has been explored (Wu et al. 2023).
In their study, Ma et al. explored the efficacy of a PES-based UF membrane modified with polyethylenimine (PEI) for removing humic acid (HA) and copper (Cu2+) from water (Ma et al. 2023). The membrane, with a molecular weight cut-off of approximately 110 kDa, demonstrated enhanced removal efficiencies, achieving 88.2 % ± 0.8 % for HA and 82.8 % ± 0.1 % for Cu2+. This improvement is attributed to the smaller pore size and additional adsorption capabilities compared to the unmodified membrane. Although the flux was reduced, the fouling was significantly alleviated, indicating a trade-off between permeability and fouling resistance (Figure 12a–c). The use of Fe-based and Al-based coagulants as pretreatment particularly enhanced performance, with Al-based coagulants being more effective in improving both removal efficiencies and membrane flux. Notably, the modified membrane had a minimal impact on essential mineral substances like Ca2+ and Mg2+, preserving these in treated water. The durability of the PEI-modified membrane was confirmed as it maintained high removal efficiencies even after 4 months of storage and could be effectively cleaned using traditional chemical methods.

Surface modified UF membrane. (a) Illustration, (b) normalized flux profile, and (c) removal efficiency of PEI-modified PES UF; panels (a–c) reproduced from (Ma et al. 2023) with permission from Elsevier. (d) Preparation scheme, (e) DOC rejection, (f) turbidity and UV254 rejection, and (g) normalized flux profile of CS-modified PES UF membrane; panels (d–g) reproduced from (W. Zhou et al. 2023) with permission from ACS Publications.
In their study, Zhou et al. explored enhancing UF membrane performance using a pH-responsive chitosan sacrificial layer with a coating–decoating–recoating strategy to improve antifouling capabilities and regenerative properties (Zhou et al. 2023). Systematic evaluations revealed that the modified membranes exhibited increased hydrophilicity and reduced pore sizes, leading to enhanced separation efficiencies and improved antifouling behaviors, though water flux reductions ranged from 3.4 % to 18.8 % (Figure 12d–g). The chitosan layer served as a protective sacrificial barrier, absorbing foulants and shielding the underlying membrane, which could be completely removed and regenerated by dissolution in an acidic solution for recoating, maintaining performance over multiple cycles. During tests with natural surface water, the optimized chitosan-coated membrane achieved a 95 % flux recovery rate after fouling and cleaning cycles, significantly higher than the control membrane’s 60.3 %. These findings underline the effectiveness of the coating–decoating–recoating strategy using chitosan, demonstrating its economic and environmental sustainability and its potential in producing high-quality drinking water.
Extensive research on surface modification techniques for ultrafiltration membranes highlights their crucial role in enhancing membrane performance, especially in antifouling properties, water flux, and separation efficiency. Methods such as graft polymerization, adding nanocomposite materials, nanofiber enhancements, graphene oxide coatings, plasma treatments, and layer-by-layer approaches have shown significant improvements in hydrophilicity, fouling resistance, and overall membrane functionality. These advancements provide promising solutions for overcoming challenges in water treatment and other separation processes, emphasizing the potential of modified ultrafiltration membranes to achieve high efficiency and sustainability in practical applications, especially in GDM.
10 Emerging trends in gravity-driven membrane technology
Recent advancements in GDM technology reflect its dynamic evolution and expanding applications. For instance, the development of gravity-driven biomimetic membranes (GDBM) has extended the use of GDM systems to open natural water systems, showcasing their ecological benefits and water purification capabilities (Zhu et al. 2020). In parallel, the integration of GDM membranes into advanced treatment processes, such as electrocatalytic membrane reactors, has demonstrated significant potential for efficient micropollutant degradation with minimal energy input (Li et al. 2020). Additionally, the incorporation of nanomaterials like graphene oxide and zero-valent iron into GDM systems has yielded promising results in groundwater remediation, highlighting the versatility and effectiveness of GDM technology in addressing diverse environmental challenges (Ren et al. 2019).
Breakthroughs in membrane design and architecture play a important role in the continued development of GDU technology. Innovative structures, such as asymmetric and hierarchical membrane architectures, enable superior control over pore size and distribution, thereby enhancing selectivity and permeability. These advancements are facilitated by cutting-edge manufacturing techniques like 3D printing, which allows for the precise customization of membrane shapes to suit specific filtration requirements (Sun et al. 2013).
Material science advancements have further improved membrane performance by enabling the creation of surfaces with unique properties and molecular structures. These developments enhance contaminant filtration efficiency while maintaining high water flow rates. Notably, the incorporation of nanostructured materials and hybrid composites has leveraged the complementary strengths of different components. For example, polyethersulfone membranes enhanced with graphene oxide and titanium nanoribbons exhibit improvements in efficiency, water flow, hydrophilicity, porosity, and fouling resistance (Ashraf et al. 2022).
The inclusion of inorganic nanomaterials, such as silver nanoparticles, graphene oxides, and carbon nanotubes, into metal-phenolic network-based membranes has further enhanced water filtration system performance. These innovations focus on increasing filtration efficiency while extending membrane lifespan and durability, which is essential for practical applications (Said et al. 2022).
Surface patterning has emerged as a promising strategy to enhance ultrafiltration membrane performance. Micropatterned membranes are designed to minimize fouling in processes such as reverse osmosis and ultrafiltration. By introducing patterns on the membrane surface, researchers can modify the roughness-fouling relationship, thereby reducing fouling and improving overall filtration efficiency (Shang et al. 2020). Comparative studies have demonstrated that patterned membranes exhibit significantly lower fouling tendencies than flat membranes, underscoring the potential of surface patterning to enhance membrane functionality (Denizer et al. 2021).
Patterned membranes also help reduce bacterial fouling. For example, nanoscale line-and-groove patterns on ultrafiltration membranes create physical barriers that impede bacterial adhesion and growth, enhancing the cleanliness and efficiency of the filtration process (Ward et al. 2022). Additionally, membrane surface patterning using techniques like nanoimprint lithography has been shown to induce antifouling characteristics on membranes, enhancing their resistance to fouling (Lee et al. 2021).
Abdulhamid et al. developed organic solvent nanofiltration (OSN) membranes using spirobisindane-based intrinsically microporous poly(ether-ether-ketone) (iPEEK-SBI) with varying molecular weights (MW) (Abdulhamid et al. 2021). Membranes made from low Mw polymers had honeycomb surfaces, while high MW polymers resulted in flat surfaces (Figure 13a). Honeycomb-patterned membranes demonstrated an 18 %–26 % higher solvent permeance compared to flat membranes made from high Mw polymer, despite having similar molecular weight cutoffs (408–772 g/mol). Computational fluid dynamics (CFD) analysis revealed that honeycomb membranes had varied concentration and shear stress profiles compared to flat membranes. Honeycomb structures showed higher concentration within the features and lower concentration between, which correlated with higher permeate flux at the start, decreasing along the channel due to increased osmotic pressure.

Patterned membrane. (a) Membrane with honeycomb structure; reproduced from (Abdulhamid et al. 2021) with permission from Elsevier. (b) Vortices on curved membrane and permeate flux versus velocity; reproduced from (Chauhan et al. 2024) with permission from Elsevier.
Chauhan et al. used CFD simulations to analyze novel mixed triangular-rectangular (tri-rec) shaped patterned surfaces on membranes used in water treatment processes like microfiltration, ultrafiltration, reverse osmosis, and nanofiltration (Chauhan et al. 2024). The mixed tri-rec patterned membranes were compared with flat, triangular, and rectangular patterned membranes. The analysis showed that pattern geometry significantly influences the distribution of shear stress and concentration polarization, which directly affects permeate flux (PF) (Figure 13b). Patterned membranes, especially with mixed tri-rec shapes, exhibited higher wall shear stress compared to flat membranes. For instance, the maximum wall shear stress increased from 0.020 Pa to 0.88 Pa, 0.023 Pa–0.94 Pa, and 0.040 Pa–1.45 Pa for triangular, mixed tri-rec, and rectangular patterns respectively as crossflow velocity increased from 0.05 m/s to 0.15 m/s. The results indicate enhanced fouling mitigation and improved permeate flux for the patterned membranes over the flat membranes, providing insights into the potential benefits of specific pattern geometries in reducing fouling and increasing water permeance.
The development and use of curved, patterned, or non-flat ultrafiltration membranes represent significant advancements in membrane technology. These innovative designs offer enhanced filtration capabilities, improved resistance to fouling, and increased efficiency in various separation processes. By leveraging surface patterning techniques, nature-inspired structures, and advanced materials, researchers are pushing the boundaries of membrane performance to meet the evolving needs of diverse industries and applications. These advancements are driving the evolution of water purification technologies, heralding a new era of highly efficient and durable membranes tailored for diverse applications in the water treatment industry.
Smart membranes merge traditional porous membrane substrates with smart functional gates, enabling self-regulation of permeability and selectivity based on environmental stimuli (Liu et al. 2016). These membranes can modify pore sizes and surface properties by opening and closing smart gates in response to various stimuli such as pH, temperature, and light (Hou et al. 2011). By imitating the gating mechanism of ion channels in cell membranes, smart gating membranes can effectively control substance transport across membranes in response to environmental cues (Schäfer et al. 2018). Various types of smart membranes include liquid gating membranes that react to multiple external stimuli like light, temperature, and specific ions/molecules (Liu et al. 2022). These membranes have demonstrated potential in applications like smart piston and valve systems due to their intelligent permeability control (Liu et al. 2019).
Additionally, smart membranes with in-situ self-assembled responsive nanogels as functional gates have been created, allowing for adjustable pore sizes through stimuli-responsive physico-chemical property changes (Wang et al. 2022). Moreover, smart membranes are being investigated for applications beyond conventional filtration, such as in salinity power generation, where asymmetric polypyrrole membranes have been devised to harness energy from salinity differentials (Yu et al. 2018). These membranes, capable of selectively regulating the transfer of light, air, humidity, and temperature, are important in achieving indoor climate regulation (Schäfer et al. 2018). Smart membranes represent a rapidly advancing field with significant potential across various sectors, from nanotechnology to materials science. By integrating stimuli-responsive components, these membranes can adapt their characteristics to changing environments, providing improved performance and broader application possibilities compared to traditional membranes (Yu et al. 2023).
Li et al. introduced a novel smart separation membrane that exhibits adaptable wettability by functionalizing steel mesh with polydopamine (PDA) and an amphiphilic synthetic copolymer (Li et al. 2020). This biomimetic approach, inspired by natural adaptable wettability, allows the membrane to switch between “water-removing” and “oil-removing” modes based on its pre-wetting conditions (Figure 14a and b). Demonstrating exceptional performance under ambient pressure, the membrane efficiently separates various oil/water mixtures, including surfactant-stabilized emulsions. Remarkably, it maintains its high efficiency after multiple regeneration cycles involving simple washing and drying. This easy and scalable surface functionalization method promises wide applications in environmental and industrial settings, such as oil spill remediation and wastewater treatment, offering a significant advancement in smart membrane technology.

Smart membranes. (a) The preparation process of the polymer/PDA-coated membrane. (b) Functional mechanism of the polymer/PDA-coated membrane in oil/water separation; panels (a, b) reproduced from (Li et al. 2020) with permission from Elsevier. (c) Stacking configurations of PVPES-SiO2 nanoparticles on the cellulose membrane. (d) Cross-sectional of PVPES-SiO2 membrane. (e) Projected areas of geometrically compact packing apertures. (f) Effective filtration areas based on geometrically compact packing of the apertures. (e) Water permeance of the pristine SiO2 membrane and M6h and M24h PVPES-SiO2 membranes at varying salt concentrations. (f) Influence of cations and anions on the water permeance of the M6h PVPES-SiO2 membrane (1 mol/L); panels (c–h) reproduced from (Wang et al. 2023) with permission from Elsevier.
Wang et al. developed a smart gating membrane that combines accurate porous architecture with stimuli-responsive features to regulate water permeance and detect environmental changes (Wang et al. 2023). By embedding zwitterionic PVPES-grafted SiO2 nanoparticles into a cellulose matrix, they crafted a membrane capable of altering its water permeance from 0 to 15,330 L/m2 h·bar, responsive to external salt stimulation and intrinsic shell thickness adjustments (Figure 14c–h). The membrane also excels in in-situ detection of heavy metals and pH variations through its pH-induced color changes and fluorescence responses. Alongside showcasing remarkable mechanical durability and anti-fouling properties that ensure a long service life, this membrane integrates effective water treatment capabilities with crucial environmental monitoring functions, marking a significant step forward in the practical application of smart gating membranes in water treatment processes.
Integrating GDM with smart membranes and sensing technologies is a transformative step toward more sustainable, efficient, and reliable water treatment systems. These advancements address environmental and accessibility challenges, offering promising solutions for clean water in remote and off-grid locations.
11 Socio-economic and environmental considerations
With low energy requirements and minimal mechanical complexity, GDU systems reduce both initial capital expenditures and ongoing operational costs, enhancing their practicality for widespread adoption. For instance, PVDF membranes enhanced with in-situ formed polystyrene microspheres exemplify technological progress in this field. These enhancements not only improve filtration efficiency but also extend membrane lifespan by mitigating fouling and pore deformation, thereby increasing the economic viability and long-term sustainability of GDU systems (Jiang et al. 2022; Stoffel et al. 2023).
In densely populated urban areas, integrating GDM systems with existing water infrastructure provides substantial cost and operational benefits. By alleviating the burden on municipal water supplies and treatment facilities, GDM systems contribute to more efficient urban water management. Their gravity-driven operation eliminates the need for energy-intensive pumps, significantly lowering operational costs associated with maintenance and periodic membrane replacement. This makes GDM systems an attractive option for urban settings where both cost-efficiency and environmental sustainability are critical considerations (de Souza et al. 2023).
To ensure the widespread adoption of GDU, exploring diverse funding avenues and financial models is critical. Innovative financing strategies, such as forming public-private partnerships and encouraging community-driven funding models, have proven effective. These approaches facilitate the deployment of GDU systems in various settings, from small communities to larger municipal areas, particularly in developing countries where securing adequate funding remains a significant challenge. Microfinancing and government or NGO-driven subsidies have also emerged as viable solutions, enabling economically strained communities to gain access to clean, safe water without imposing a substantial financial burden (González-Camejo et al. 2023; Ishak et al. 2021).
Moreover, the case study from South Africa serves as a practical example of the adaptability of GDM systems, showing that a GDU pilot plant can meet its design specifications effectively as long as the raw water turbidity remains within manageable levels. This case study highlights the direct correlation between the environmental conditions and the operational efficiency of GDM systems, emphasizing the need for careful consideration of local water conditions in the economic analysis and system design (Boulestreau et al. 2012).
Du et al. reported on the efficiency of a GDU system for rainwater harvesting and energy recovery (Du et al. 2019). Over a 140-day period, the pilot GDU system maintained a relatively stable permeate flux of approximately 4.0 L/(m2 h) under a water head (ΔH) of 0.4 m (Figure 15a). When the water head was increased to 0.6 m, the stabilized flux did not see a significant rise, only reaching about 2.4 L/(m2 h) towards the end of a 20-day operation. The GDU filtration effectively removed particles, but only a small fraction of organic matter and trace metals like Cr, Al, Fe, Cu, Mn, and Ca, as shown by EEM and EDS analyses. Bacterial counts in the permeate were significantly reduced to about 8.45 × 102 cells/mL from 1.85 × 105 cells/mL in the GDU tank, suggesting potential biofilm formation, which was confirmed by high microbial activity indicators such as EPS, ATP, and AOC, and observations of biofilm morphology through SEM and CLSM. Additionally, the biofilm effectively removed NH3–N through the action of Nitrospira identified in the microbial community analysis, indicating a novel method for enhancing municipal water availability and stormwater management.

Roof rainwater reuse with GDU system. (a) Schematic, performance, and biofilm formation of GDU system for the reuse of roofing rainwater; reproduced from (Du et al. 2019) with permission from Elsevier. (b) Flux, water temperature, and various bacteria on GDU membrane used in roofing rainwater purification; reproduced from (Du et al. 2023) with permission from ACS Publications.
In another study, Du et al. explored an innovative oblique membrane tank layout in electrocoagulation (EC) coupled with a GDU for stormwater harvesting (Du et al. 2023). This design aimed to address water scarcity by treating roof rainwater for domestic use and featured improved system dynamics over traditional lateral-EC/GDM configurations. After 82 days, the oblique-EC/GDU demonstrated superior performance, achieving a higher permeation flux of about 40 LMH compared to 34 LMH in the lateral system and showing lower irreversible fouling resistance (1.68 × 109 m−1 versus 2.02 × 109 m−1). Enhanced biofilm formation and porosity contributed to these improvements, with confocal laser scanning microscopy (CLSM) and ATP content confirming higher biological activity in the oblique system. The microbial analyses revealed significant populations of Denitratisoma (15.38 % in sludge) and Nitrospira (3.35 % in biofilm), indicating effective nitrogen removal (Figure 15b). The system demonstrated excellent water purification capabilities, meeting standard effluent quality, and presenting a reliable solution for sustainable rainwater treatment in water-scarce regions.
IGW Groundwater Spring is a membrane-based filtration process designed to mimic natural filtration in the formation of artesian water (Figure 16). It is another concept of GDU application for mimicking natural groundwater spring. The filtration process in this embedded membrane consists of several stages including filtration by sand, rocks, membrane, and bioceramics. Black sand, primarily composed of iron oxide, serves as the initial filtration stage as well as an antibacterial agent. Rocks in the next stage assist in the remineralization process of the water. The polypropylene membrane layered with polydopamine is the main filter in this system. The relatively small pore size helps to effectively remove iron, particulates, colloids, and microbes while still preserving the mineral content in the water. Filtration by the membrane produces water that is as clear as crystal. The polydopamine layer of the membrane is permanently hydrophilic. Since this system is operated by gravity, the membrane flux will last for a long time without the need for intensive maintenance. Meanwhile, bioceramics in the final stage produce fresher water with preserved mineral content.

IGW groundwater spring. A technology concept for future GDU application.
Institut Teknologi Bandung (ITB) has implemented a GDU system known as IGW Green Ultrafiltration Technology. This system, illustrated in Figure 17, integrates multiple filtration stages, effectively removing a wide range of contaminants and enhancing water quality for both municipal and groundwater use (Nindita 2023). This introduction sets the stage for an in-depth examination of the advancements in ultrafiltration technology, especially gravity-driven systems, and their role in addressing critical global water challenges, ensuring sustainable and efficient water treatment solutions. It utilizes GDM system known as IGW Green Ultrafiltration Technology, which combines several stages of water filtration into a unified device (Figure 17). The water is thoroughly purified by using a superhydrophilic modified polysulfone hollow fiber ultrafiltration membrane, which efficiently eliminates insoluble iron, colloids, microorganisms, and particles. Activated carbon removes odors, organic compounds, and residual chlorine, while bio-ceramics replenish freshness and vital minerals such as salt, calcium, and magnesium. The method preserves the mineral content, rendering it appropriate for both municipal and groundwater applications. The hollow fiber ultrafiltration membrane was fabricated utilizing the phase inversion technique, facilitated by a spinning machine as depicted in Figure 17d and e. The station strategic location on campus serves as a platform to encourage the reduction of plastic waste. It enhances accessibility, encouraging the adoption of healthy behaviors and contributing to the reduction of plastic waste. The ITB Water Refill Station, funded by ITB’s Research and Community Service Institute and with plans for expansion supported by corporate social responsibility (CSR) initiatives, showcases the university’s dedication to environmental sustainability through the use of cutting-edge membrane-based water treatment technology.

Water refill station at Institut Teknologi Bandung (ITB) equipped with GDU. (a) Photograph (Nindita 2023), and (b) the schematic illustration. (c) Gravity driven ultrafiltration membrane and potting system. (d) Schematic and (e) photograph of spinning machine for hollow fiber ultrafiltration membrane fabrication. All identifiable individuals in this image have provided explicit consent for their photo to be published in this journal.
Real-world applications of GDU systems in resource-limited settings provide compelling evidence of their cost-effectiveness and sustainability. In South Africa, a pilot GDU unit with a design capacity of 5 m3/day was deployed in Ogunjini to serve 100–200 people over 60 days without the use of pumps or chemicals, relying solely on manual daily drainage (Boulestreau et al. 2012). The system maintained stable fluxes of 4–6 L/m2/h under normal conditions and effectively met WHO water quality standards, though flux declined to 2–4 L/m2/h during high turbidity events (>600 NTU), highlighting the need for pre-treatment. The specific water production cost ranged from €2.8–7/m3, demonstrating its economic viability for rural deployment. Complementing this, Chawla et al. (2017) examined point-of-use GDU systems at the household scale, finding that intermittent operation and inside-out configurations significantly mitigated membrane fouling. Flat sheet membranes exhibited gradual cake-layer formation, while hollow fiber membranes were more prone to rapid pore blockage. Despite these challenges, annual operating costs remained under €9 per household, underscoring the affordability of these systems. Similarly, Lee et al. (2020) evaluated a gravity-driven free-end membrane (E-GDU) system against two commercial units using kaolin and municipal wastewater as feedwaters. The E-GDU outperformed the commercial systems in permeability (up to 12.94 L/m2/h/kPa), daily water production (up to 215 L/day), and microbial removal, maintaining filtrate turbidity below 0.13 NTU and ensuring full E. coli removal. With an operational lifespan exceeding 8.6 years and an annual household cost of US$5.71, the E-GDU demonstrated clear advantages in durability and economic feasibility for low-income settings. At the full-scale level, Wei (2023)reported on a Passive Gravity Driven Membrane Filtration (PGDMF) plant implemented in the Kleekhoot Reserve, British Columbia, Canada, serving eight households over 16 months without pumps or chemicals. The system maintained regulatory compliance, showed resilience to seasonal variations and operational interruptions, and demonstrated slower permeability decline and higher output compared to conventional GDM systems. Although detailed cost metrics were not disclosed, the passive design implies substantial operational savings.
While GDU systems offer notable advantages – including low energy requirements, minimal mechanical complexity, and cost-effective operation – their broader adoption faces several critical challenges that warrant careful examination. Chief among these is the limited evidence of long-term operational reliability; few systems have demonstrated continuous, multi-year performance while consistently producing water that meets drinking standards. This raises concerns about membrane durability and fouling under variable real-world conditions. Moreover, the heterogeneity of feedwater quality across regions and seasons necessitates highly adaptable system designs. Technical capacity limitations in rural and resource-constrained settings further complicate implementation, as the absence of trained personnel and infrastructure can impede proper operation and maintenance. When systems are transferred to communities without sustained support or monitoring frameworks, long-term water safety may be compromised. Addressing this issue requires the development of simple, community-manageable monitoring tools and continued institutional engagement. Additionally, socio-institutional barriers – such as weak local ownership and the absence of sustainable financial models – can restrict scalability, particularly in projects reliant on short-term donor funding. Overcoming these challenges demands holistic strategies, including modular system design, community capacity-building, and innovative financing mechanisms. Bridging the gap between technological promise and operational resilience is essential for realizing the full potential of GDU systems in addressing global water security, especially in decentralized and underserved contexts.
12 Conclusions
GDU systems have emerged as effective, energy-independent solutions for addressing water scarcity and providing safe drinking water, particularly in resource-limited settings. By utilizing gravity as the driving force, these systems eliminate the need for external energy inputs, offering a cost-effective and environmentally sustainable alternative to conventional technologies. A key feature of GDU systems is the formation of biofilms on membrane surfaces, which contribute to pollutant degradation and water quality improvement. However, when these biofilms become overly dense, they significantly increase hydraulic resistance and contribute to membrane fouling. Operational conditions have been shown to influence biofilm behavior, with recent studies suggesting that strategic modulation of biofilm structure and microbial composition can reduce fouling while preserving filtration efficacy.
Advances in pretreatment methods, such as coagulation and pre-oxidation, have enhanced GDU performance by mitigating specific fouling and scaling challenges. These pretreatment strategies have increased the resilience and adaptability of GDU systems for treating complex water sources. Material innovations have also significantly advanced ultrafiltration technologies. Hybrid membranes incorporating nanoparticles and surface modifications such as hydrophilic coatings have demonstrated improved antifouling properties, chemical resistance, and structural stability. Advanced fabrication methods have yielded membranes with optimized pore architecture for enhanced selectivity and permeability.
Fouling continues to challenge the implementation of ultrafiltration membranes in drinking water treatment. Scaling caused by calcium and magnesium ion deposition reduces membrane efficiency and lifespan. However, the integration of coagulation as a pretreatment step has proven effective in mitigating these effects, improving membrane durability and overall system performance. The continued evolution of GDU systems and ultrafiltration membrane technologies holds great potential for delivering sustainable and scalable water treatment solutions. By addressing current limitations through advances in materials, pretreatment strategies, and monitoring technologies, these systems can play a critical role in ensuring reliable access to clean water across diverse and resource-constrained environments.
Funding source: Promoting Research and Innovation Through Modern and Efficient Science and Technology Parks Project (PRIME STeP) Asian Development Bank (ADB) Institut Teknologi Bandung
Award Identifier / Grant number: PRIME STeP 2024, 3070R/IT1.B07.2/TA.02/2024
-
Research ethics: Not applicable.
-
Informed consent: Not applicable.
-
Author contributions: The authors have accepted responsibility for the entire content of this manuscript and approved its submission. I G. Wenten: conceptualization; writing – original draft; writing – review & editing. K. Khoiruddin: writing – original draft.
-
Use of Large Language Models, AI and Machine Learning Tools: During the preparation of this work the author(s) used AI (ChatGPT 4.0) for English proofreading of the manuscript.
-
Conflict of interest: The authors state no conflict of interest.
-
Research funding: This research is partially funded by Promoting Research and Innovation Through Modern and Efficient Science and Technology Parks Project (PRIME STEP) Asian Development Bank (ADB) Institut Teknologi Bandung.
-
Data availability: Not applicable.
References
Abdulhamid, M.A., Park, S.-H., Zhou, Z., Ladner, D.A., and Szekely, G. (2021). Surface engineering of intrinsically microporous poly(ether-ether-ketone) membranes: from flat to honeycomb structures. J. Memb. Sci. 621: 118997, https://doi.org/10.1016/j.memsci.2020.118997.Search in Google Scholar
Agoudjil, N., Lamrani, N., and Larbot, A. (2015). Silica porous membranes synthesis and characterization. Desalination Water Treat. 55: 2988–2995, https://doi.org/10.1080/19443994.2014.939498.Search in Google Scholar
Akhondi, E., Wu, B., Sun, S., Marxer, B., Lim, W., Gu, J., Liu, L., Burkhardt, M., McDougald, D., Pronk, W., et al.. (2015). Gravity-driven membrane filtration as pretreatment for seawater reverse osmosis: linking biofouling layer morphology with flux stabilization. Water Res. 70: 158–173, https://doi.org/10.1016/j.watres.2014.12.001.Search in Google Scholar PubMed
Alkhouzaam, A. and Qiblawey, H. (2021). Synergetic effects of dodecylamine-functionalized graphene oxide nanoparticles on antifouling and antibacterial properties of polysulfone ultrafiltration membranes. J. Water Process Eng. 42: 102120, https://doi.org/10.1016/j.jwpe.2021.102120.Search in Google Scholar
Almanassra, I.W., Jaber, L., Manawi, Y., Sobri Takriff, M., Alawadhi, H., Ali Atieh, M., and Ulbricht, M. (2024). Recent advances in 2D materials for improved performance and antifouling characteristics of ultrafiltration membranes. Chem. Eng. J. 488: 151029, https://doi.org/10.1016/j.cej.2024.151029.Search in Google Scholar
Al-Shaeli, M., Smith, S.J.D., Jiang, S., Wang, H., Zhang, K., and Ladewig, B.P. (2021). Anti-fouling performance of mixed matrix PVDF membranes with mono-hydroxyl poly(dimethylsiloxane) (PDMS-OH) grafted silica nanoparticles. ChemRxiv June(Version 2), https://doi.org/10.26434/chemrxiv.13186982.v1.Search in Google Scholar
Álvarez‐Arroyo, R., Pérez, J.I., Ruiz, L.M., and Gómez, M.Á. (2023). Analysis of the evolution of ultra‐filtered water quality in a drinking water distribution system by particle size distribution: influence of pre‐ozonation. Water Environ. Res. 95, https://doi.org/10.1002/wer.10840.Search in Google Scholar PubMed PubMed Central
Amid, M., Nabian, N., and Delavar, M. (2020). Fabrication of polycarbonate ultrafiltration mixed matrix membranes including modified halloysite nanotubes and graphene oxide nanosheets for olive oil/water emulsion separation. Sep. Purif. Technol. 251: 117332, https://doi.org/10.1016/j.seppur.2020.117332.Search in Google Scholar
Aronu, O., Abramowitz, H., and Nnanna, A.G. (2019). Membrane fouling mitigation in water filtration using piezoelectrics. In: Proceedings of the ASME 2019 international mechanical engineering congress and exposition. Volume 8: heat transfer and thermal engineering, November 11–14, 2019. ASME, Salt Lake City, Utah, USA.10.1115/IMECE2019-11313Search in Google Scholar
Aryanti, N., Nafiunisa, A., Adina, A.R., and Kusworo, T.D. (2024). Synthesis, characterization and anti-fouling properties of poly[vinylidene fluoride]-incorporated SiO2, TiO2, ZrO2 nanoparticle-LiCl pore former ultrafiltration membranes. Case Stud. Chem. Environ. Eng. 9: 100664, https://doi.org/10.1016/j.cscee.2024.100664.Search in Google Scholar
Asadi, A., Nazari, S., Gholami, F., and Dolatshah, M. (2023). Facile and effectual surface modification of polyacrylonitrile (PAN)-based ultrafiltration membranes via manipulating the synergistic interaction of dopamine and enzymes. J. Water Process Eng. 52: 103562, https://doi.org/10.1016/j.jwpe.2023.103562.Search in Google Scholar
Asadollahi, M., Bastani, D., Mousavi, S.A., Heydari, H., and Mousavi, D.V. (2020). Improvement of performance and fouling resistance of polyamide reverse osmosis membranes using acrylamide and TiO2 nanoparticles under UV irradiation for water desalination. J. Appl. Polym. Sci. 137, https://doi.org/10.1002/app.48461.Search in Google Scholar
Ashraf, T., Alfryyan, N., Nasr, M., Ahmed, S., and Shaban, M. (2022). Removal of scale-forming ions and oil traces from oil field produced water using graphene oxide/polyethersulfone and TiO2 nanoribbons/polyethersulfone nanofiltration membranes. Polymers 14: 2572, https://doi.org/10.3390/polym14132572.Search in Google Scholar PubMed PubMed Central
Aziz, S.N.S.A., Abu Seman, M.N., Saufi, S.M., Mohammad, A.W., and Khayet, M. (2023). Effect of methacrylic acid monomer on UV-grafted polyethersulfone forward osmosis membrane. Membranes 13: 232, https://doi.org/10.3390/membranes13020232.Search in Google Scholar PubMed PubMed Central
Baig, N., Salhi, B., Sajid, M., and Aljundi, I.H. (2022). Recent progress in microfiltration/ultrafiltration membranes for separation of oil and water emulsions. Chem. Record 22, https://doi.org/10.1002/tcr.202100320.Search in Google Scholar PubMed
Banerjee, S. (1984). Solubility of organic mixtures in water. Environ. Sci. Technol. 18: 587–591, https://doi.org/10.1021/es00126a004.Search in Google Scholar PubMed
Banerjee, S., Das, A., Das, R., and Bhattacharjee, C. (2024). Mesoporous Mg–Al–Ti composite oxide incorporated mixed matrix ultrafiltration membrane with superior multi-heavy metal removal capacity, anti-fouling & anti-microbial property. J. Memb. Sci. 703: 122836, https://doi.org/10.1016/j.memsci.2024.122836.Search in Google Scholar
Beril Melbiah, J.S., Joseph, P., Rana, D., Nagendran, A., Nagendra Gandhi, N., and Mohan, D.R. (2019). Customized antifouling polyacrylonitrile ultrafiltration membranes for effective removal of organic contaminants from aqueous stream. J. Chem. Technol. Biotechnol. 94: 859–868, https://doi.org/10.1002/jctb.5833.Search in Google Scholar
Boulestreau, M., Hoa, E., Peter-Verbanets, M., Pronk, W., Rajagopaul, R., and Lesjean, B. (2012). Operation of gravity-driven ultrafiltration prototype for decentralised water supply. Desalination Water Treat. 42: 125–130, https://doi.org/10.1080/19443994.2012.683073.Search in Google Scholar
Chaidez, C., Ibarra-Rodríguez, J.R., Valdez-Torres, J.B., Soto, M., Gerba, C.P., and Castro-del Campo, N. (2016). Point-of-use unit based on gravity ultrafiltration removes waterborne gastrointestinal pathogens from untreated water sources in rural communities. Wilderness Environ. Med. 27: 379–385, https://doi.org/10.1016/j.wem.2016.05.006.Search in Google Scholar PubMed
Chang, H., Sun, W., Wang, Y., Jiang, S., Wang, J., Liang, H., Li, G., and Tang, X. (2022). Effects of organics concentration on the gravity-driven membrane (GDM) filtration in treating iron- and manganese-containing surface water. Water Res. 226: 119223, https://doi.org/10.1016/j.watres.2022.119223.Search in Google Scholar PubMed
Chauhan, D., Nagar, P.K., Pandey, K., and Pandey, H. (2024). Simulations of novel mixed-patterned membrane surfaces: enhanced hydrodynamics and concentration polarization to mitigate fouling in water treatment. J. Water Process Eng. 62: 105371, https://doi.org/10.1016/j.jwpe.2024.105371.Search in Google Scholar
Chawla, C., Zwijnenburg, A., Kemperman, A.J.B., and Nijmeijer, K. (2017). Fouling in gravity driven point-of-use drinking water treatment systems. Chem. Eng. J. 319: 89–97, https://doi.org/10.1016/j.cej.2017.02.120.Search in Google Scholar
Chen, X., Deng, E., Park, D., Pfeifer, B.A., Dai, N., and Lin, H. (2020). Grafting activated graphene oxide nanosheets onto ultrafiltration membranes using polydopamine to enhance antifouling properties. ACS Appl. Mater. Interfaces 12: 48179–48187, https://doi.org/10.1021/acsami.0c14210.Search in Google Scholar PubMed
Chen, G., Li, S., Li, X., Li, X., and Liu, B. (2025). Enhanced gravity-driven membrane filtration for purifying roof rainwater using multi-walled carbon nanotubes tuned PVDF hollow fiber membranes. Sep. Purif. Technol. 356: 129869, https://doi.org/10.1016/j.seppur.2024.129869.Search in Google Scholar
Chen, M., Nan, J., Song, L., Jin, W., Chen, S., Ge, Z., Wu, F., and Ye, X. (2024). Superior microplastic removal and gravity-driven membrane filtration optimization: the role of octadecyl-quaternium hybrid coagulant and molecular dynamics insights. Chem. Eng. J. 497: 154817, https://doi.org/10.1016/j.cej.2024.154817.Search in Google Scholar
Chen, R., Xu, D., Zhao, J., Tang, X., Yang, H., and Liang, H. (2024). Effects of cations on biofilms in gravity-driven membrane system: filtration performance and mechanism investigation. Water Res. 254: 121383, https://doi.org/10.1016/j.watres.2024.121383.Search in Google Scholar PubMed
Chiao, Y.-H., Chen, S.-T., Yap Ang, M.B.M., Patra, T., Castilla-Casadiego, D.A., Fan, R., Almodovar, J., Hung, W.-S., and Wickramasinghe, S.R. (2020). High-performance polyacrylic acid-grafted PVDF nanofiltration membrane with good antifouling property for the textile industry. Polymers 12: 2443, https://doi.org/10.3390/polym12112443.Search in Google Scholar PubMed PubMed Central
Cho, D.L., Kim, S.-H., Huh, Y. I., Kim, D., Cho, S.Y., and Kim, B.-H. (2004). Effects of surface modification of the membrane in the ultrafiltration of waste water. Macromol. Res. 12: 553–558, https://doi.org/10.1007/BF03218443.Search in Google Scholar
Chomiak, A., Sinnet, B., Derlon, N., and Morgenroth, E. (2014). Inorganic particles increase biofilm heterogeneity and enhance permeate flux. Water Res. 64: 177–186, https://doi.org/10.1016/j.watres.2014.06.045.Search in Google Scholar PubMed
Cunha, J., da Silva, M.P., Beira, M.J., Corvo, M.C., Almeida, P.L., Sebastião, P.J., Figueirinhas, J.L., and de Pinho, M.N. (2022). Water molecular dynamics in the porous structures of ultrafiltration/nanofiltration asymmetric cellulose acetate–silica membranes. Membranes 12: 1122, https://doi.org/10.3390/membranes12111122.Search in Google Scholar PubMed PubMed Central
de Souza, F.B., Teixeira, R.A., da Silva, S.W., and Benetti, A.D. (2023). Influence of pressure in a point-of-use treatment of well water using gravity-driven ultrafiltration membranes for drinking purposes in developing countries. J. Water Process Eng. 53, https://doi.org/10.1016/j.jwpe.2023.103645.Search in Google Scholar
Denizer, D., ElSherbiny, I.M.A., Ulbricht, M., and Panglisch, S. (2021). Studying fluid characteristics atop surface patterned membranes via particle image velocimetry. Chem. Ing. Tech. 93: 1401–1407, https://doi.org/10.1002/cite.202100043.Search in Google Scholar
Derlon, N., Desmond, P., Rühs, P.A., and Morgenroth, E. (2022). Cross flow frequency determines the physical structure and cohesion of membrane biofilms developed during gravity-driven membrane ultrafiltration of river water: implication for hydraulic resistance. J. Memb. Sci. 643, https://doi.org/10.1016/j.memsci.2021.120079.Search in Google Scholar
Derlon, N., Grütter, A., Brandenberger, F., Sutter, A., Kuhlicke, U., Neu, T.R., and Morgenroth, E. (2016). The composition and compression of biofilms developed on ultrafiltration membranes determine hydraulic biofilm resistance. Water Res. 102: 63–72, https://doi.org/10.1016/j.watres.2016.06.019.Search in Google Scholar PubMed
Derlon, N., Koch, N., Eugster, B., Posch, T., Pernthaler, J., Pronk, W., and Morgenroth, E. (2013). Activity of metazoa governs biofilm structure formation and enhances permeate flux during gravity-driven membrane (GDM) filtration. Water Res. 47: 2085–2095, https://doi.org/10.1016/j.watres.2013.01.033.Search in Google Scholar PubMed
Derlon, N., Mimoso, J., Klein, T., Koetzsch, S., and Morgenroth, E. (2014). Presence of biofilms on ultrafiltration membrane surfaces increases the quality of permeate produced during ultra-low pressure gravity-driven membrane filtration. Water Res. 60: 164–173, https://doi.org/10.1016/j.watres.2014.04.045.Search in Google Scholar PubMed
Desmond, P., Best, J.P., Morgenroth, E., and Derlon, N. (2018a). Linking composition of extracellular polymeric substances (EPS) to the physical structure and hydraulic resistance of membrane biofilms. Water Res. 132: 211–221, https://doi.org/10.1016/j.watres.2017.12.058.Search in Google Scholar PubMed
Desmond, P., Morgenroth, E., and Derlon, N. (2018b). Physical structure determines compression of membrane biofilms during gravity driven membrane (GDM) ultrafiltration. Water Res. 143: 539–549, https://doi.org/10.1016/j.watres.2018.07.008.Search in Google Scholar PubMed
Ding, A., Ren, Z., Zhang, Y., Ma, J., Bai, L., Wang, B., and Cheng, X. (2021). Evaluations of holey graphene oxide modified ultrafiltration membrane and the performance for water purification. Chemosphere 285: 131459, https://doi.org/10.1016/j.chemosphere.2021.131459.Search in Google Scholar PubMed
Ding, A., Wang, J., Lin, D., Tang, X., Cheng, X., Li, G., Ren, N., and Liang, H. (2017). In situ coagulation versus pre-coagulation for gravity-driven membrane bioreactor during decentralized sewage treatment: permeability stabilization, fouling layer formation and biological activity. Water Res. 126: 197–207, https://doi.org/10.1016/j.watres.2017.09.027.Search in Google Scholar PubMed
Ding, Z., Yu, R., Li, C., Li, Y., Xiang, L., Zhao, Y., Liu, Z., Jiang, Y., Pan, J., and Liu, Y. (2025). A novel polysulfone ultrafiltration membrane constructed with the sandwich-like structure SGO-ZnO for ultra-easy water transport and enhanced anti-fouling. Sep. Purif. Technol. 357: 130110, https://doi.org/10.1016/j.seppur.2024.130110.Search in Google Scholar
Dmitrenko, M., Kuzminova, A., Zolotarev, A., Liamin, V., Plisko, T., Burts, K., Bildyukevich, A., Ermakov, S., and Penkova, A. (2021). Novel high flux poly(m-phenylene isophtalamide)/TiO2 membranes for ultrafiltration with enhanced antifouling performance. Polymers 13: 2804, https://doi.org/10.3390/polym13162804.Search in Google Scholar PubMed PubMed Central
Dobosz, K.M., Kuo-Leblanc, C.A., Martin, T.J., and Schiffman, J.D. (2017). Ultrafiltration membranes enhanced with electrospun nanofibers exhibit improved flux and fouling resistance. Ind. Eng. Chem. Res. 56: 5724–5733, https://doi.org/10.1021/acs.iecr.7b00631.Search in Google Scholar PubMed PubMed Central
Dolina, J., Jiříček, T., and Lederer, T. (2013). Membrane modification with nanofiber structures containing silver. Ind. Eng. Chem. Res. 52: 13971–13978, https://doi.org/10.1021/ie303120j.Search in Google Scholar
Du, P., Li, X., Yang, Y., Zhou, Z., Fan, X., Chang, H., and Liang, H. (2022). Regulated-biofilms enhance the permeate flux and quality of gravity-driven membrane (GDM) by in situ coagulation combined with activated alumina filtration. Water Res. 209: 117947, https://doi.org/10.1016/j.watres.2021.117947.Search in Google Scholar PubMed
Du, P., Li, X., Yang, Y., Zhou, Z., Fan, X., and Feng, J. (2020). Algae-laden fouling control by gravity-driven membrane ultrafiltration with aluminum sulfate-chitosan: the property of floc and cake layer. Water 12, https://doi.org/10.3390/w12071990.Search in Google Scholar
Du, X., Ma, R., Liang, Z., Kuang, K., Chu, L., Liu, L., Song, W., and Tian, J. (2023). Improvement and biofilm performance of an oblique gravity-driven ceramic membrane bioreactor coupled with electrocoagulation for roofing rainwater purification. ACS ES T Eng. 3: 1813–1825, https://doi.org/10.1021/acsestengg.3c00236.Search in Google Scholar
Du, X., Xu, J., Mo, Z., Luo, Y., Su, J., Nie, J., Wang, Z., Liu, L., and Liang, H. (2019). The performance of gravity-driven membrane (GDM) filtration for roofing rainwater reuse: implications of roofing rainwater energy and rainwater purification. Sci. Total Environ. 697: 134187, https://doi.org/10.1016/j.scitotenv.2019.134187.Search in Google Scholar PubMed
Esmaili, Z., Sadeghian, Z., and Ashrafizadeh, S.N. (2023). Anti-fouling and self-cleaning ability of BiVO4/rGO and BiVO4/g-C3N4 visible light-driven photocatalysts modified ceramic membrane in high performance ultrafiltration of oily wastewater. J. Memb. Sci. 688, https://doi.org/10.1016/j.memsci.2023.122147.Search in Google Scholar
Fang, K., Wang, X., Peng, Z., Dong, J., Du, X., and Luo, Y. (2024). Gravity driven ceramic membrane loaded birnessite functional layer for manganese removal from groundwater: the significance of disinfection on biofilm. Sep. Purif. Technol. 332: 125735, https://doi.org/10.1016/j.seppur.2023.125735.Search in Google Scholar
Feng, J., Li, X., Lu, Z., Yang, Y., Zhou, Z., and Liang, H. (2023). Enhanced permeation performance of biofiltration-facilitated gravity-driven membrane (GDM) systems by in-situ application of UV and VUV: comprehensive insights from thermodynamic and multi-omics perspectives. Water Res. 242: 120254, https://doi.org/10.1016/j.watres.2023.120254.Search in Google Scholar PubMed
Gao, C., Tan, W., Liang, B., Guo, Y., Xing, Y., and Ji, S. (2025). Ultrahigh antifouling ultrafiltration membrane based on Ag NPs photoreduction modified PVP/BiOCl nanoflower for efficient membrane fouling removal. Environ. Res. 270: 120842, https://doi.org/10.1016/j.envres.2025.120842.Search in Google Scholar PubMed
García-Pacheco, R., Li, Q., Comas, J., Taylor, R.A., and Le-Clech, P. (2021). Novel housing designs for nanofiltration and ultrafiltration gravity-driven recycled membrane-based systems. Sci. Total Environ. 767, https://doi.org/10.1016/j.scitotenv.2020.144181.Search in Google Scholar PubMed
Gong, W., Zhao, Y., Jiang, M., Luo, J., Liu, X., Wang, J., Huang, C., Chang, H., Liang, H., and Tang, X. (2024). Biological pretreatment coupled gravity-driven membrane filtration for purifying decentralized domestic wastewater toward resource reuse. J. Clean. Prod. 439: 140675, https://doi.org/10.1016/j.jclepro.2024.140675.Search in Google Scholar
González-Camejo, J., Morales, A., Peña-Lamas, J., Lafita, C., Enguídanos, S., Seco, A., and Martí, N. (2023). Feasibility of rapid gravity filtration and membrane ultrafiltration for the removal of microplastics and microlitter in sewage and wastewater from plastic industry. J. Water Process Eng. 51, https://doi.org/10.1016/j.jwpe.2022.103452.Search in Google Scholar
Güldiken, Ç.G., Peng, H., and Li, K. (2025). Crystalline nuclei-templated PVDF/PAN_PVDF ultrafiltration membranes prepared via a dual-casting technique: high water permeation with improved anti-fouling and flux recovery. J. Memb. Sci. 717: 123580, https://doi.org/10.1016/j.memsci.2024.123580.Search in Google Scholar
Guo, J., Liu, J.-H., Wang, L.-Y., and Liu, H. (2015). Modification of ultrafiltration membranes with carbon nanotube buckypaper for fouling alleviation. Membr. Water Treat. 6: 1–13, https://doi.org/10.12989/mwt.2015.6.1.001.Search in Google Scholar
Henry, C., Minier, J.-P., Lefèvre, G., and Hurisse, O. (2011). Numerical study on the deposition rate of hematite particles on polypropylene walls: role of surface roughness. Langmuir 27: 4603–4612, https://doi.org/10.1021/la104488a.Search in Google Scholar PubMed
Hou, X., Guo, W., and Jiang, L. (2011). Biomimetic smart nanopores and nanochannels. Chem. Soc. Rev. 40: 2385, https://doi.org/10.1039/c0cs00053a.Search in Google Scholar PubMed
Huang, C. and Carter, E.A. (2011). Potential-functional embedding theory for molecules and materials. J. Chem. Phys. 135, https://doi.org/10.1063/1.3659293.Search in Google Scholar PubMed
Huang, Z., Cai, W., and Zhang, Z. (2022). Modification and acidification of polysulfone as effective strategies to enhance adsorptive ability of chromium (VI) and separation properties of ultrafiltration membrane. J. Appl. Polym. Sci. 139, https://doi.org/10.1002/app.52127.Search in Google Scholar
Huang, Y., Liu, Y., Fan, K., and Xia, S. (2023). Influence of powdered activated carbon on gravity-driven ultrafiltration for decentralized drinking water treatment: insights from microbial community and biofilm structure. Sep. Purif. Technol. 313, https://doi.org/10.1016/j.seppur.2023.123451.Search in Google Scholar
Hupka, L., Nalaskowski, J., and Miller, J.D. (2010). Interaction forces for symmetric hydrophilic and hydrophobic systems in aqueous isopropanol solutions. Langmuir 26: 2200–2208, https://doi.org/10.1021/la903906b.Search in Google Scholar PubMed
Imbrogno, A., Biscarat, J., and Schafer, A.I. (2017). Estradiol uptake in a combined magnetic ion exchange - ultrafiltration (MIEX-UF) process during water treatment. Curr. Pharm. Des. 23: 328–337, https://doi.org/10.2174/1381612822666161021142412.Search in Google Scholar PubMed
Ishak, N.I.I., Chieh, D.C.J., and Seng, O.B. (2021). Decontaminate river water via portable gravity-driven ultrafiltration (GDU) unit: fouling and cleaning efficiencies studies. J. Environ. Chem. Eng. 9, https://doi.org/10.1016/j.jece.2021.106213.Search in Google Scholar
Ishak, N.I.I., Seng, O.B., Chieh, D.C.J., Yao, A.K.Z., Shi, C.Y., and Hwa, N.Q. (2022). Treatment of river water using modular gravity-driven ultrafiltration (GDU) for individual contingency water supply. Water Supply 22: 5618–5637, https://doi.org/10.2166/ws.2022.164.Search in Google Scholar
Janakiram, S., Ahmadi, M., Dai, Z., Ansaloni, L., and Deng, L. (2018). Performance of nanocomposite membranes containing 0D to 2D nanofillers for CO2 separation: a review. Membranes 8: 24, https://doi.org/10.3390/membranes8020024.Search in Google Scholar PubMed PubMed Central
Javier, L., Pulido-Beltran, L., Vrouwenvelder, J.S., and Farhat, N.M. (2022). Permeation increases biofilm development in nanofiltration membranes operated with varying feed water phosphorous concentrations. Membranes 12: 335, https://doi.org/10.3390/membranes12030335.Search in Google Scholar PubMed PubMed Central
Jayawardena, A.W. (2021). An inconvenient truth about access to safe drinking water. Int. J. Environ. Clim. Change: 158–168, https://doi.org/10.9734/ijecc/2021/v11i1030503.Search in Google Scholar
Jensen, K.H., Valente, A.X.C.N., and Stone, H.A. (2014). Flow rate through microfilters: influence of the pore size distribution, hydrodynamic interactions, wall slip, and inertia. Phys. Fluids 26, https://doi.org/10.1063/1.4876937.Search in Google Scholar
Jiang, H., Wang, P., Zhao, Q., Wang, Z., Sun, X., Chen, M., Han, B., and Ma, J. (2022). Enhanced water permeance and antifouling performance of gravity-driven ultrafiltration membrane with in-situ formed rigid pore structure. J. Memb. Sci. 644, https://doi.org/10.1016/j.memsci.2021.120154.Search in Google Scholar
Jiang, S., Zhang, M., Zhang, Y., Chang, H., Wang, Y., Wang, H., Cheng, N., Hu, L., Liang, H., and Tang, X. (2024). Engineering dual-reinforced antibacterial and anti-fouling ultrafiltration membrane by in-situ synthesising super-dispersion and high-activity silver nanoparticles (AgNPs). Chem. Eng. J. 500: 156671, https://doi.org/10.1016/j.cej.2024.156671.Search in Google Scholar
Kalra, A., Garde, S., and Hummer, G. (2003). Osmotic water transport through carbon nanotube membranes. Proc. Natl. Acad. Sci. U. S. A. 100: 10175–10180, https://doi.org/10.1073/pnas.1633354100.Search in Google Scholar PubMed PubMed Central
Kausar, A., Ahmad, I., Maaza, M., and Eisa, M.H. (2022). State-of-the-art of polymer/fullerene C60 nanocomposite membranes for water treatment: conceptions, structural diversity, and topographies. Membranes 13: 27, https://doi.org/10.3390/membranes13010027.Search in Google Scholar PubMed PubMed Central
Ke, Z., Liang, H., Sun, Y., Wang, T., Luo, J., Tang, Y., Li, G., Tang, X., and Wang, J. (2024). Permanganate-assisted pilot-scale gravity-driven membrane (GDM) filtration in treating Mn(II)-containing groundwater: fast startup and mechanism. J. Environ. Chem. Eng. 12: 112073, https://doi.org/10.1016/j.jece.2024.112073.Search in Google Scholar
Khosravi, M.J., Hosseini, S.M., Vatanpour, V., and Heydari, S. (2023). Study of antifouling and decolorization effect in polyethersulfone membranes improved with dendrimer‐modified metal–organic frameworks. J. Appl. Polym. Sci. 140, https://doi.org/10.1002/app.54479.Search in Google Scholar
Kohler, E., Villiger, J., Posch, T., Derlon, N., Shabarova, T., Morgenroth, E., Pernthaler, J., and Blom, J.F. (2014). Biodegradation of microcystins during gravity-driven membrane (GDM) ultrafiltration. PLoS One 9, https://doi.org/10.1371/journal.pone.0111794.Search in Google Scholar PubMed PubMed Central
Kota, A.K., Kwon, G., Choi, W., Mabry, J.M., and Tuteja, A. (2012). Hygro-responsive membranes for effective oil–water separation. Nat. Commun. 3: 1025, https://doi.org/10.1038/ncomms2027.Search in Google Scholar PubMed
Kumar, D. and Biswas, S.K. (2010). Contribution of different physical forces to the disjoining pressure of a thin water film being pressed by an oil droplet. J. Colloid Interface Sci. 348: 255–264, https://doi.org/10.1016/j.jcis.2010.04.009.Search in Google Scholar PubMed
Lee, D., Cha, Y.J., Baek, Y., Choi, S.S., and Lee, Y. (2020). Relationships among permeability, membrane roughness, and eukaryote inhabitation during submerged gravity-driven membrane (GDM) filtration. Appl. Sci. 10: 8111, https://doi.org/10.3390/app10228111.Search in Google Scholar
Lee, D., Chae, S., and Lee, Y. (2025). Boosting water flux in gravity-driven membrane filtration: impacts of relaxation strategies, module configurations, and feed water characteristics. Chem. Eng. J. 505: 159248, https://doi.org/10.1016/j.cej.2025.159248.Search in Google Scholar
Lee, J., Jung, H., Jun, B.-M., Yoon, Y., Choi, J.-S., and Rho, H. (2025). Comprehensive evaluation of sodium dichloroisocyanurate (NaDCC) tablets as a novel solid-state alternative to conventional membrane cleaning agents in gravity-driven filtration systems. Chemosphere 370: 144034, https://doi.org/10.1016/j.chemosphere.2024.144034.Search in Google Scholar PubMed
Lee, J., Nam, S., Rho, H., Noh, S.H., and Choi, J.-S. (2024). Structural analysis and optimization of gravity-driven membrane (GDM) for water treatment using computational fluid dynamics (CFD) with open slot implementation. Desalination Water Treat. 317: 100296, https://doi.org/10.1016/j.dwt.2024.100296.Search in Google Scholar
Lee, Y., Yun, K.H., Sethunga, D., and Bae, T.-H. (2021). Membrane contactors for maximizing biomethane recovery in anaerobic wastewater treatments: recent efforts and future prospects. Appl. Sci. 11: 1372, https://doi.org/10.3390/app11041372.Search in Google Scholar
Li, K., Li, S., Huang, T., Dong, C., Li, J., Zhao, B., and Zhang, S. (2019). Chemical cleaning of ultrafiltration membrane fouled by humic substances: comparison between hydrogen peroxide and sodium hypochlorite. Int. J. Environ. Res. Public Health 16: 2568, https://doi.org/10.3390/ijerph16142568.Search in Google Scholar PubMed PubMed Central
Li, N., Lou, T.-J., Wang, W., Li, M., Jing, L.-C., Yang, Z.-X., Chang, R.-Y., Li, J., and Geng, H.-Z. (2023). MXene-PANI/PES composite ultrafiltration membranes with conductive properties for anti-fouling and dye removal. J. Memb. Sci. 668, https://doi.org/10.1016/j.memsci.2022.121271.Search in Google Scholar
Li, X., Shao, S., Yang, Y., Mei, Y., Qing, W., Guo, H., Peng, L.E., Wang, P., and Tang, C.Y. (2020). Engineering interface with a one-dimensional RuO2/TiO2 heteronanostructure in an electrocatalytic membrane electrode: toward highly efficient micropollutant decomposition. ACS Appl. Mater. Interfaces 12: 21596–21604, https://doi.org/10.1021/acsami.0c02552.Search in Google Scholar PubMed
Li, J., Wu, Y., Li, B., Hu, M., and Zhang, J. (2022). Enhanced hydrophilicity and antifouling performance of PES-C/emodin ultrafiltration membrane. High Perform. Polym. 34: 3–14, https://doi.org/10.1177/09540083211035963.Search in Google Scholar
Li, L., Xu, Z., Sun, W., Chen, J., Dai, C., Yan, B., and Zeng, H. (2020). Bio-inspired membrane with adaptable wettability for smart oil/water separation. J. Memb. Sci. 598: 117661, https://doi.org/10.1016/j.memsci.2019.117661.Search in Google Scholar
Liao, B.Q., Bagley, D.M., Kraemer, H.E., Leppard, G.G., and Liss, S.N. (2004). A review of biofouling and its control in membrane separation bioreactors. Water Environ. Res. 76: 425–436, https://doi.org/10.2175/106143004X151527.Search in Google Scholar PubMed
Lim, Y.J., Goh, K., and Wang, R. (2022). The coming of age of water channels for separation membranes: from biological to biomimetic to synthetic. Chem. Soc. Rev. 51: 4537–4582, https://doi.org/10.1039/D1CS01061A.Search in Google Scholar
Lin, J., Fu, C., Zeng, W., Wang, D., Huang, F., Lin, S., Cao, S., Chen, L., Ni, Y., and Huang, L. (2023). Regulating the structure of cellulose-based ultrafiltration membrane to improve its performance for water purification. Ind. Crops Prod. 192: 116082, https://doi.org/10.1016/j.indcrop.2022.116082.Search in Google Scholar
Lin, D., Peng, Z., Zhang, X., Wang, Z., Wu, Y., Ma, X., Zhang, H., Song, W., Liu, L., Nie, J., et al.. (2025a). A novel gravity-driven fixed-bed ceramic membrane filtration (GDFBCM) with critical PAC-MnOx-ceramsite filters for simultaneously removing hazardous manganese and ammonia from groundwater. J. Hazard. Mater. 487: 137210, https://doi.org/10.1016/j.jhazmat.2025.137210.Search in Google Scholar PubMed
Lin, D., Shen, X., Tan, C., Zhang, H., Chen, R., Du, X., and Liang, H. (2025b). Establishing electro-functionalized gravity-driven ceramic membrane filtration (EGDCM) for decentralized treatment of algae-laden brackish water: comparison of in-situ electro-oxidation and ex-situ electro-coagulation. Water Res. 272: 122940, https://doi.org/10.1016/j.watres.2024.122940.Search in Google Scholar PubMed
Lin, D., Xu, D., Fang, K., Wang, Z., Du, X., Ke, Q., Liang, H., and Ulbricht, M. (2024). How in situ fabricated polyzwitterionic hydrogel coating on nanofiltration and ultrafiltration membranes influences mass transfer processes and fouling development. J. Memb. Sci. 711: 123174, https://doi.org/10.1016/j.memsci.2024.123174.Search in Google Scholar
Liu, H., Liu, X., Zhao, F., Liu, Y., Liu, L., Wang, L., Geng, C., and Huang, P. (2020). Preparation of a hydrophilic and antibacterial dual function ultrafiltration membrane with quaternized graphene oxide as a modifier. J. Colloid Interface Sci. 562: 182–192, https://doi.org/10.1016/j.jcis.2019.12.017.Search in Google Scholar PubMed
Liu, S., Low, Z.-X., Hegab, H.M., Xie, Z., Ou, R., Yang, G., Simon, G.P., Zhang, X., Zhang, L., and Wang, H. (2019). Enhancement of desalination performance of thin-film nanocomposite membrane by cellulose nanofibers. J. Memb. Sci. 592: 117363, https://doi.org/10.1016/j.memsci.2019.117363.Search in Google Scholar
Liu, L., Son, M., Park, H., Celik, E., Bhattacharjee, C., and Choi, H. (2014). Efficacy of CNT-bound polyelectrolyte membrane by spray-assisted layer-by-layer (LbL) technique on water purification. RSC Adv. 4: 32858–32865, https://doi.org/10.1039/C4RA05272B.Search in Google Scholar
Liu, C., Song, D., Zhang, W., He, Q., Huangfu, X., Sun, S., Sun, Z., Cheng, W., and Ma, J. (2020). Constructing zwitterionic polymer brush layer to enhance gravity-driven membrane performance by governing biofilm formation. Water Res. 168: 115181, https://doi.org/10.1016/j.watres.2019.115181.Search in Google Scholar PubMed
Liu, G., Tao, R., Hu, M., Liu, X., Matindi, C., Kadanyo, S., Chen, R., Mao, L., Fang, K., and Li, J. (2022). Zwitterionic copolymer modified polyethersulphone/sulfonated polysulphone membranes for enhancing dye/salt selective separation. J. Polym. Sci. 60: 3009–3021, https://doi.org/10.1002/pol.20210679.Search in Google Scholar
Liu, W., Wang, M., Sheng, Z., Zhang, Y., Wang, S., Qiao, L., Hou, Y., Zhang, M., Chen, X., and Hou, X. (2019). Mobile liquid gating membrane system for smart piston and valve applications. Ind. Eng. Chem. Res. 58: 11976–11984, https://doi.org/10.1021/acs.iecr.9b01696.Search in Google Scholar
Liu, Z., Wang, W., Xie, R., Ju, X.-J., and Chu, L.-Y. (2016). Stimuli-responsive smart gating membranes. Chem. Soc. Rev. 45: 460–475, https://doi.org/10.1039/C5CS00692A.Search in Google Scholar PubMed
Liu, J., Xu, X., Lei, Y., Zhang, M., Sheng, Z., Wang, H., Cao, M., Zhang, J., and Hou, X. (2022). Liquid gating meniscus-shaped deformable magnetoelastic membranes with self-driven regulation of gas/liquid release. Adv. Mater. 34, https://doi.org/10.1002/adma.202107327.Search in Google Scholar PubMed
Liu, W., Yang, Y., Lu, Z., Li, T., Li, X., and Sun, Y. (2025). Impact of variable hydrostatic pressure and intermittent operation on filtration performance and biofouling layer in gravity-driven membrane system for practical decentralized water supply. Sep. Purif. Technol. 355: 129668, https://doi.org/10.1016/j.seppur.2024.129668.Search in Google Scholar
Liu, C., Zuo, Q., Bo, J., Chang, H., Li, L., He, Q., Song, D., and Ma, J. (2024). Pre-deposited biochar enhanced flux stabilization and pollutant removal in gravity-driven membrane system. Chem. Eng. J. 495: 153502, https://doi.org/10.1016/j.cej.2024.153502.Search in Google Scholar
Low, Z.-X., Liu, Q., Shamsaei, E., Zhang, X., and Wang, H. (2015). Preparation and characterization of thin-film composite membrane with nanowire-modified support for forward osmosis process. Membranes 5: 136–149, https://doi.org/10.3390/membranes5010136.Search in Google Scholar PubMed PubMed Central
Lu, S., Liu, G., Dou, Y., Zhang, Z., Zhou, Z., and Xie, K. (2025). Effects of magnetotactic bacteria (MTB) on membrane fouling control in an ultrafiltration treatment of chromium-containing surface water. Water Sci. Technol. 91: 40–55, https://doi.org/10.2166/wst.2024.400.Search in Google Scholar PubMed
Luo, J., Zhang, Y., Chang, H., Lin, C., Hu, Y., Wang, H., Wang, Y., and Tang, X. (2024). Manganese oxide enhanced gravity-driven membrane (GDM) filtration in treating iron- and manganese-containing surface water. Water 16: 2374, https://doi.org/10.3390/w16172374.Search in Google Scholar
Luque-Alled, J.M., Abdel-Karim, A., Alberto, M., Leaper, S., Perez-Page, M., Huang, K., Vijayaraghavan, A., El-Kalliny, A.S., Holmes, S.M., and Gorgojo, P. (2020). Polyethersulfone membranes: from ultrafiltration to nanofiltration via the incorporation of APTS functionalized-graphene oxide. Sep. Purif. Technol. 230: 115836, https://doi.org/10.1016/j.seppur.2019.115836.Search in Google Scholar
Ma, C., Hu, J., Sun, W., Ma, Z., Yang, W., Wang, L., Ran, Z., Zhao, B., Zhang, Z., and Zhang, H. (2020). Graphene oxide-polyethylene glycol incorporated PVDF nanocomposite ultrafiltration membrane with enhanced hydrophilicity, permeability, and antifouling performance. Chemosphere 253: 126649, https://doi.org/10.1016/j.chemosphere.2020.126649.Search in Google Scholar
Ma, B., Ke, Q., and Ulbricht, M. (2023). Simultaneous removal of natural organic matters and copper (II) with ultrafiltration for drinking water treatment. J. Memb. Sci. 671: 121408, https://doi.org/10.1016/j.memsci.2023.121408.Search in Google Scholar
Ma, K., Liu, L., Wang, Y., Wu, D., Zhao, Q., and Xing, J. (2024). Enhanced anti-fouling and self-cleaning performances of GO/Ce-TiO2-PVDF ultrafiltration membrane under UV light induction. Mater. Today Commun. 38, https://doi.org/10.1016/j.mtcomm.2024.108259.Search in Google Scholar
Ma, Z., Zhang, L., Liu, Y., Ji, X., Xu, Y., Wang, Q., Sun, Y., Wang, X., Wang, J., Xue, J., et al.. (2021). Influential mechanism of natural organic matters with calcium ion on the anion exchange membrane fouling behavior via xDLVO theory. Membranes 11: 968, https://doi.org/10.3390/membranes11120968.Search in Google Scholar
Maggay, I.V., Chang, Y., Venault, A., Dizon, G.V., and Wu, C.-J. (2021). Functionalized porous filtration media for gravity-driven filtration: reviewing a new emerging approach for oil and water emulsions separation. Sep. Purif. Technol. 259: 117983, https://doi.org/10.1016/j.seppur.2020.117983.Search in Google Scholar
Manby, F.R., Stella, M., Goodpaster, J.D., and Miller, T.F. (2012). A simple, exact density-functional-theory embedding scheme. J. Chem. Theory Comput. 8: 2564–2568, https://doi.org/10.1021/ct300544e.Search in Google Scholar
Maru, K., Kalla, S., and Jangir, R. (2024). Efficient dye extraction from wastewater using indium-MOF-immobilized polyvinylidene fluoride membranes with selective filtration for enhanced remediation. Langmuir 40: 8144–8161, https://doi.org/10.1021/acs.langmuir.4c00194.Search in Google Scholar
Meng, S., Zhang, M., Yao, M., Qiu, Z., Hong, Y., Lan, W., Xia, H., and Jin, X. (2019). Membrane fouling and performance of flat ceramic membranes in the application of drinking water purification. Water 11: 2606, https://doi.org/10.3390/w11122606.Search in Google Scholar
Menon, M.K. and Zydney, A.L. (1999). Effect of ion binding on protein transport through ultrafiltration membranes. Biotechnol. Bioeng. 63: 298–307, https://doi.org/https://doi.org/10.1002/(SICI)1097-0290(19990505)63:3<298::AID-BIT6>3.0.CO;2-#.10.1002/(SICI)1097-0290(19990505)63:3<298::AID-BIT6>3.3.CO;2-RSearch in Google Scholar
Miwa, T., Watari, T., Tokunaga, S., Adlin, N., Hatamoto, M., Yajima, T., and Yamaguchi, T. (2025). Development of rainwater harvesting system using sponge-filled channel and gravity driven ceramic membrane with pre chlorination. J. Water Process. Eng. 71: 107247, https://doi.org/10.1016/j.jwpe.2025.107247.Search in Google Scholar
Mohammadi, A., Daymond, M.R., and Docoslis, A. (2020). Graphene oxide membranes for isotopic water mixture filtration: preparation, physicochemical characterization, and performance assessment. ACS Appl. Mater. Interfaces 12: 34736–34745, https://doi.org/10.1021/acsami.0c04122.Search in Google Scholar PubMed
Mok, S., Worsfold, D.J., Fouda, A., and Matsuura, T. (1994). Surface modification of polyethersulfone hollow‐fiber membranes by γ‐ray irradiation. J. Appl. Polym. Sci. 51: 193–199, https://doi.org/10.1002/app.1994.070510120.Search in Google Scholar
Mousavi, F., Narimani, M., and Emadzadeh, D. (2024). Synthesis and characterization of anti-fouling ultrafiltration nanocomposite membranes integrated with S-β zeolite nanoparticles for oily wastewater treatment. ChemistrySelect 9, https://doi.org/10.1002/slct.202303555.Search in Google Scholar
Mukherjee, R., Sharma, R., Saini, P., and De, S. (2015). Nanostructured polyaniline incorporated ultrafiltration membrane for desalination of brackish water. Environ. Sci. 1: 893–904, https://doi.org/10.1039/C5EW00163C.Search in Google Scholar
Nabeeh, A., Abdalla, O., Rehman, A., Ghouri, Z.K., Abdel-Wahab, A., Mahmoud, K., and Abdala, A. (2024). Ultrafiltration polyethersulfone-MXene mixed matrix membranes with enhanced air dehumidification and oil-water separation performance. Sep. Purif. Technol. 346: 127285, https://doi.org/10.1016/j.seppur.2024.127285.Search in Google Scholar
Nguyen, Q.T. and Neel, J. (1983). Characterization of ultrafiltration membranes. J. Memb. Sci. 14: 111–127, https://doi.org/10.1016/S0376-7388(00)80098-8.Search in Google Scholar
Nindita, A. (2023). ITB water refill station, teknologi untuk gaya hidup berkelanjutan [WWW Document]. URL https://www.itb.ac.id/berita/itb-water-refill-station-teknologi-untuk-gaya-hidup-berkelanjutan/59953 (Accessed 25 May 2024).Search in Google Scholar
Paparo, D., Tielrooij, K.-J., Bakker, H., and Bonn, M. (2009). TeraHertz dielectric relaxation of biological water confined in model membranes made of lyotropic phospholipids. Mol. Cryst. Liq. Cryst. 500: 108–117, https://doi.org/10.1080/15421400802713769.Search in Google Scholar
Paris, J., Guichardon, P., and Charbit, F. (2002). Transport phenomena in ultrafiltration: a new two-dimensional model compared with classical models. J. Memb. Sci. 207: 43–58, https://doi.org/10.1016/S0376-7388(01)00752-9.Search in Google Scholar
Park, N. and Cho, J. (2008). Natural organic matter diffusivity for transport characterizations in nanofiltration and ultrafiltration membranes. J. Memb. Sci. 315: 133–140, https://doi.org/10.1016/j.memsci.2008.02.011.Search in Google Scholar
Pegalajar‐Jurado, A., Mann, M.N., Maynard, M.R., and Fisher, E.R. (2016). Hydrophilic modification of polysulfone ultrafiltration membranes by low-temperature water vapor plasma treatment to enhance performance. Plasma Processes Polym. 13: 598–610, https://doi.org/10.1002/ppap.201500121.Search in Google Scholar
Peter-Varbanets, M., Hammes, F., Vital, M., and Pronk, W. (2010). Stabilization of flux during dead-end ultra-low pressure ultrafiltration. Water Res. 44: 3607–3616, https://doi.org/10.1016/j.watres.2010.04.020.Search in Google Scholar PubMed
Pirkin‐Benameur, J., Bouad, V., Lefèbvre, F., Bouyer, D., Sénéchal‐David, K., Rebilly, J., Banse, F., Fournier, D., Woisel, P., Lyskawa, J., et al.. (2023). Revitalizing inert materials: grafting self-oscillating, stimuli-responsive organometallic polymers for pulsating systems. Adv. Mater. Interfaces 10, https://doi.org/10.1002/admi.202300346.Search in Google Scholar
Plisko, T.V., Bildyukevich, A.V., Burts, K.S., Hliavitskaya, T.A., Penkova, A.V., Ermakov, S.S., and Ulbricht, M. (2020). Modification of polysulfone ultrafiltration membranes via addition of anionic polyelectrolyte based on acrylamide and sodium acrylate to the coagulation bath to improve antifouling performance in water treatment. Membranes 10: 264, https://doi.org/10.3390/membranes10100264.Search in Google Scholar PubMed PubMed Central
Plisko, T., Burts, K., Penkova, A., Dmitrenko, M., Kuzminova, A., Ermakov, S., and Bildyukevich, A. (2023). Effect of the addition of polyacrylic acid of different molecular weights to coagulation bath on the structure and performance of polysulfone ultrafiltration membranes. Polymers 15: 1664, https://doi.org/10.3390/polym15071664.Search in Google Scholar PubMed PubMed Central
Pourziad, S., Omidkhah, M.R., and Abdollahi, M. (2019). Preparation of fouling‐resistant and self‐cleaning PVDF membrane via surface‐initiated atom transfer radical polymerization for emulsified oil/water separation. Can. J. Chem. Eng. 97: 1581–1588, https://doi.org/10.1002/cjce.23372.Search in Google Scholar
Prince, J.A., Bhuvana, S., Anbharasi, V., Ayyanar, N., Boodhoo, K.V.K., and Singh, G. (2014). Self-cleaning metal organic framework (MOF) based ultra filtration membranes: a solution to bio-fouling in membrane separation processes. Sci. Rep. 4: 6555, https://doi.org/10.1038/srep06555.Search in Google Scholar PubMed PubMed Central
Pronk, W., Ding, A., Morgenroth, E., Derlon, N., Desmond, P., Burkhardt, M., Wu, B., and Fane, A.G. (2019). Gravity-driven membrane filtration for water and wastewater treatment: a review. Water Res. 149: 553–565, https://doi.org/10.1016/j.watres.2018.11.062.Search in Google Scholar PubMed
Pu, Y., Fu, Z., Li, T., Chen, Y., and Zhou, Z. (2022). A novel anaerobic gravity-driven dynamic membrane bioreactor (AnGDMBR): performance and fouling characterization. Membranes 12, https://doi.org/10.3390/membranes12070683.Search in Google Scholar PubMed PubMed Central
Rahimpour, A., Madaeni, S.S., Taheri, A.H., and Mansourpanah, Y. (2008). Coupling TiO2 nanoparticles with UV irradiation for modification of polyethersulfone ultrafiltration membranes. J. Memb. Sci. 313: 158–169, https://doi.org/10.1016/j.memsci.2007.12.075.Search in Google Scholar
Ramos, P. and Pavanello, M. (2016). Constrained subsystem density functional theory. Phys. Chem. Chem. Phys. 18: 21172–21178, https://doi.org/10.1039/C6CP00528D.Search in Google Scholar
Rasouli, Y., Barbeau, B., Maltais-Tariant, R., Boudoux, C., and Claveau-Mallet, D. (2024a). Impact of cleaning on membrane performance during surface water treatment: a hybrid process with biological ion exchange and gravity-driven membranes. Membranes 14: 33, https://doi.org/10.3390/membranes14020033.Search in Google Scholar PubMed PubMed Central
Rasouli, Y., Maltais-Tariant, R., Barbeau, B., Peldszus, S., Boudoux, C., and Claveau-Mallet, D. (2024b). Performance of biological ion exchange resin and gravity-driven ceramic membrane hybrid process for surface water treatment. Sep. Purif. Technol. 332: 125769, https://doi.org/10.1016/j.seppur.2023.125769.Search in Google Scholar
Ravishankar, H., Christy, J., and Jegatheesan, V. (2018). Graphene oxide (GO)-blended polysulfone (PSf) ultrafiltration membranes for lead ion rejection. Membranes 8: 77, https://doi.org/10.3390/membranes8030077.Search in Google Scholar PubMed PubMed Central
Razmjou, A., Mansouri, J., and Chen, V. (2011). The effects of mechanical and chemical modification of TiO2 nanoparticles on the surface chemistry, structure and fouling performance of PES ultrafiltration membranes. J. Memb. Sci. 378: 73–84, https://doi.org/10.1016/j.memsci.2010.10.019.Search in Google Scholar
Ren, J., Woo, Y.C., Yao, M., Lim, S., Tijing, L.D., and Shon, H.K. (2019). Nanoscale zero-valent iron (nZVI) immobilization onto graphene oxide (GO)-incorporated electrospun polyvinylidene fluoride (PVDF) nanofiber membrane for groundwater remediation via gravity-driven membrane filtration. Sci. Total Environ. 688: 787–796, https://doi.org/10.1016/j.scitotenv.2019.05.393.Search in Google Scholar PubMed
Roche, R. and Yalcinkaya, F. (2018). Incorporation of PVDF nanofiber multilayers into functional structures for filtration applications. Nanomaterials 8: 771, https://doi.org/10.3390/nano8100771.Search in Google Scholar PubMed PubMed Central
Romero-Reyes, M.A. and Heemstra, J.M. (2021). Sequestration and removal of multiple small-molecule contaminants using an optimized aptamer-based ultrafiltration system. Bioconjug. Chem. 32: 2043–2051, https://doi.org/10.1021/acs.bioconjchem.1c00344.Search in Google Scholar PubMed
Said, S.M., Wang, T., Feng, Y.-N., Ren, Y., and Zhao, Z.-P. (2022). Recent progress in membrane technologies based on metal–phenolic networks: a review. Ind. Eng. Chem. Res. 61: 15030–15045, https://doi.org/10.1021/acs.iecr.2c02651.Search in Google Scholar
Schäfer, A.I., Shen, J., and Richards, B.S. (2018). Renewable energy-powered membrane technology in Tanzanian communities. NPJ Clean Water 1: 24, https://doi.org/10.1038/s41545-018-0026-6.Search in Google Scholar
Scutariu, R., Batrinescu, G., Nechifor, G., Popescu, M., and Tenea, A.G. (2020). Separation of the collagen protein by ultrafiltration: effects of concentration on the membrane’s characteristics. Polym. Eng. Sci. 60: 2487–2495, https://doi.org/10.1002/pen.25486.Search in Google Scholar
Senol‐Arslan, D., Gul, A., Dizge, N., Ocakoglu, K., and Uzal, N. (2023). The different impacts of g‐C3N4 nanosheets on PVDF and PSF ultrafiltration membranes for Remazol black 5 dye rejection. J. Appl. Polym. Sci. 140, https://doi.org/10.1002/app.54514.Search in Google Scholar
Shan, H., Wang, X., Shi, F., Yan, J., Yu, J., and Ding, B. (2017). Hierarchical porous structured SiO2/SnO2 nanofibrous membrane with superb flexibility for molecular filtration. ACS Appl. Mater. Interfaces 9: 18966–18976, https://doi.org/10.1021/acsami.7b04518.Search in Google Scholar PubMed
Shang, C., Pranantyo, D., and Zhang, S. (2020). Understanding the roughness–fouling relationship in reverse osmosis: mechanism and implications. Environ. Sci. Technol. 54: 5288–5296, https://doi.org/10.1021/acs.est.0c00535.Search in Google Scholar PubMed
Shao, S., Feng, Y., Yu, H., Li, J., Li, G., and Liang, H. (2017). Presence of an adsorbent cake layer improves the performance of gravity-driven membrane (GDM) filtration system. Water Res. 108: 240–249, https://doi.org/10.1016/j.watres.2016.10.081.Search in Google Scholar PubMed
Shi, D., Liu, Y., Fu, W., Li, J., Fang, Z., and Shao, S. (2020). A combination of membrane relaxation and shear stress significantly improve the flux of gravity-driven membrane system. Water Res. 175: 115694, https://doi.org/10.1016/j.watres.2020.115694.Search in Google Scholar PubMed
Shukla, A.K., Alam, J., Alhoshan, M., Dass, L.A., and Muthumareeswaran, M.R. (2017). Development of a nanocomposite ultrafiltration membrane based on polyphenylsulfone blended with graphene oxide. Sci. Rep. 7: 41976, https://doi.org/10.1038/srep41976.Search in Google Scholar PubMed PubMed Central
Song, W., Dong, J., Chen, W., Lin, D., Du, X., Nie, J., Wang, Z., and Tian, J. (2024). Simultaneous removal of groundwater manganese and ammonia nitrogen based on high-flux gravity driven ceramic membrane (HF-GDCM) coupled with aerated fluidized birnessite. Environ. Pollut. 363: 125046, https://doi.org/10.1016/j.envpol.2024.125046.Search in Google Scholar PubMed
Song, D., Zhang, W., Cheng, W., Jia, B., Wang, P., Sun, Z., Ma, J., Zhai, X., Qi, J., and Liu, C. (2020). Micro fine particles deposition on gravity-driven ultrafiltration membrane to modify the surface properties and biofilm compositions: water quality improvement and biofouling mitigation. Chem. Eng. J. 393, https://doi.org/10.1016/j.cej.2019.123270.Search in Google Scholar
Stoffel, D., Derlon, N., Traber, J., Staaks, C., Heijnen, M., Morgenroth, E., and Jacquin, C. (2023). Gravity-driven membrane filtration with compact second-life modules daily backwashed: an alternative to conventional ultrafiltration for centralized facilities. Water Res. X 18, https://doi.org/10.1016/j.wroa.2023.100178.Search in Google Scholar PubMed PubMed Central
Sun, Y., Lu, Z., Li, X., Wang, S., Feng, J., Yang, Y., Zhou, Z., Ren, J., and Liang, H. (2025). Enhancing performance in gravity-driven membrane systems through pre-coating with aluminum-based flocs: mechanism and energy saving analysis. J. Environ. Manag. 373: 123725, https://doi.org/10.1016/j.jenvman.2024.123725.Search in Google Scholar PubMed
Sun, M., Su, Y., Mu, C., and Jiang, Z. (2009). Improved antifouling property of PES ultrafiltration membranes using an additive of silica−PVP nanocomposite. Ind. Eng. Chem. Res. 49: 790–796, https://doi.org/10.1021/ie900560e.Search in Google Scholar
Sun, Y., Zhang, R., Sun, C., Liu, Z., Zhang, J., Liang, S., and Wang, X. (2023). Quantitative assessment of interfacial interactions governing ultrafiltration membrane fouling by the mixture of silica nanoparticles (SiO2 NPs) and natural organic matter (NOM): effects of solution chemistry. Membranes 13, https://doi.org/10.3390/membranes13040449.Search in Google Scholar PubMed PubMed Central
Sun, P., Zhu, M., Wang, K., Zhong, M., Wei, J., Wu, D., Xu, Z., and Zhu, H. (2013). Selective ion penetration of graphene oxide membranes. ACS Nano 7: 428–437, https://doi.org/10.1021/nn304471w.Search in Google Scholar PubMed
Syed Ibrahim, G.P., Isloor, A.M., Ismail, A.F., and Farnood, R. (2020). One-step synthesis of zwitterionic graphene oxide nanohybrid: application to polysulfone tight ultrafiltration hollow fiber membrane. Sci. Rep. 10: 6880, https://doi.org/10.1038/s41598-020-63356-2.Search in Google Scholar PubMed PubMed Central
Tham, H.M., Japip, S., Hua, D., and Chung, T. (2018). Green layer-by-layer method for the preparation of polyacrylonitrile-supported zinc benzene-1,4-dicarboxylic acid membranes. ChemSusChem 11: 2612–2619, https://doi.org/10.1002/cssc.201800740.Search in Google Scholar PubMed
Tomina, V.V., Nazarchuk, G.I., and Melnyk, I.V. (2019). Modification of ceramic membranes by silica nanoparticles with thiourea functions. J. Nanomater. 2019: 1–8, https://doi.org/10.1155/2019/2534934.Search in Google Scholar
Tong, Y., Huang, L., Zuo, C., Li, W., and Xing, W. (2021). Novel PVDF-g-NMA copolymer for fabricating hydrophilic ultrafiltration membranes with enhanced antifouling properties. Ind. Eng. Chem. Res. 60: 541–550, https://doi.org/10.1021/acs.iecr.0c04303.Search in Google Scholar
Vetrivel, S., Rana, D., Sri Abirami Saraswathi, M.S., Divya, K., Kaleekkal, N.J., and Nagendran, A. (2019). Cellulose acetate nanocomposite ultrafiltration membranes tailored with hydrous manganese dioxide nanoparticles for water treatment applications. Polym. Adv. Technol. 30: 1943–1950, https://doi.org/10.1002/pat.4626.Search in Google Scholar
Vilakati, G.D., Mtsetfwa, A.S., Mafu, L.D., Mamba, G., Dlamini, D.S., and Motsa, M.M. (2023). Probing the separation efficiency of sulfur-doped graphitic carbon nitride (g-C3N4)/polysulfone low-pressure ultrafiltration mixed matrix membranes. Polym. Bull. 80: 8759–8782, https://doi.org/10.1007/s00289-022-04465-y.Search in Google Scholar
Vladkova, T., Atanasova, P., Petrov, S., and Dineff, P. (2013). Surface modification of polymeric ultrafiltration membranes: III. Effect of plasma-chemical surface modification onto some characteristics of polyacrylonitrile ultrafiltration membranes. High Energy Chem. 47: 346–352, https://doi.org/10.1134/S0018143913060118.Search in Google Scholar
Vu, A., Sengupta, A., Freeman, E., Qian, X., Ulbricht, M., and Wickramasinghe, S. (2020). Tailoring and remotely switching the performance of ultrafiltration membranes using magnetically responsive polymer chains. Membranes 10: 219, https://doi.org/10.3390/membranes10090219.Search in Google Scholar PubMed PubMed Central
Wang, Y.-N. and Tang, C.Y. (2011). Fouling of nanofiltration, reverse osmosis, and ultrafiltration membranes by protein mixtures: the role of inter-foulant-species interaction. Environ. Sci. Technol. 45: 6373–6379, https://doi.org/10.1021/es2013177.Search in Google Scholar PubMed
Wang, L., Boutilier, M.S.H., Kidambi, P.R., Jang, D., Hadjiconstantinou, N.G., and Karnik, R. (2017). Fundamental transport mechanisms, fabrication and potential applications of nanoporous atomically thin membranes. Nat. Nanotechnol. 12: 509–522, https://doi.org/10.1038/nnano.2017.72.Search in Google Scholar PubMed
Wang, Y., Fortunato, L., Jeong, S., and Leiknes, T. (2017). Gravity-driven membrane system for secondary wastewater effluent treatment: filtration performance and fouling characterization. Sep. Purif. Technol. 184: 26–33, https://doi.org/10.1016/j.seppur.2017.04.027.Search in Google Scholar
Wang, W., Li, P., Xie, R., Ju, X., Liu, Z., and Chu, L. (2022). Designable micro-/nano-structured smart polymeric materials. Adv. Mater. 34, https://doi.org/10.1002/adma.202107877.Search in Google Scholar PubMed
Wang, Z., Li, W., Zhang, Y., Cheng, Y., Yu, J., Dong, T., Chi, X., Liu, D., and Wang, Z. (2024). Amine-functionalized metal organic framework@graphene oxide as filler in PAEK-containing carboxyl group membrane for ultrafiltration with ultra-high permeability and strong fouling resistance. Chin. J. Chem. Eng. 70: 93–103, https://doi.org/10.1016/j.cjche.2024.03.004.Search in Google Scholar
Wang, Z., Ma, H., Chu, B., and Hsiao, B.S. (2017). Fabrication of cellulose nanofiber‐based ultrafiltration membranes by spray coating approach. J. Appl. Polym. Sci. 134, https://doi.org/10.1002/app.44583.Search in Google Scholar
Wang, W., Shi, Y.P., Zhang, P., Zhang, Z.C., and Xu, X. (2021). Fabrication of an antifouling GO‐TiO2/PES ultrafiltration membrane. J. Appl. Polym. Sci. 138, https://doi.org/10.1002/app.51165.Search in Google Scholar
Wang, H., Wang, H., Cheng, L., Lu, X., Li, R., Ma, J., and Ma, F. (2024). Improved stable flux and antifouling properties of a PSF gravity-driven membrane by blending with hydrophilic functionalized mesoporous silicon. Environ. Sci. 10: 510–523, https://doi.org/10.1039/D3EW00816A.Search in Google Scholar
Wang, P., Wang, M., Liu, F., Ding, S., Wang, X., Du, G., Liu, J., Apel, P., Kluth, P., Trautmann, C., et al.. (2018). Ultrafast ion sieving using nanoporous polymeric membranes. Nat. Commun. 9: 569, https://doi.org/10.1038/s41467-018-02941-6.Search in Google Scholar PubMed PubMed Central
Wang, Q., Xiao, M., Fang, K., Du, X., Wang, Z., and Lu, X. (2024). Enhancing manganese removal through pre-deposition of powdered activated carbon-manganese oxide (PAC-MnOx) film on gravity-driven ceramic membrane: the impact of biofilm integrity and fluid dynamics. Sep. Purif. Technol. 342: 127051, https://doi.org/10.1016/j.seppur.2024.127051.Search in Google Scholar
Wang, J., Yan, J., Ma, D., Zou, X., Ma, R., Bi, B., Sheng, Y., and Zhang, K. (2024). Polyethersulfone ultrafiltration membranes co‐blended with amphiphilic polymers and nitrogen‐doped titanium dioxide nanoparticles for anti‐fouling and photocatalysis. J. Appl. Polym. Sci. 141, https://doi.org/10.1002/app.56272.Search in Google Scholar
Wang, S., Yin, L., Chen, P., Wang, S., Zhao, X., Chen, C., and Zhou, H. (2024). Enhanced permeability and antifouling properties of carboxylated polysulfone/quaternized polyimide blend ultrafiltration membrane. J. Appl. Polym. Sci. 141, https://doi.org/10.1002/app.55820.Search in Google Scholar
Wang, X., Zhang, D., Wang, G., Wang, S., Si, M., Zhou, J., Xu, Y., Du, G., Zheng, S.Y., and Yang, J. (2023). Smart gating membrane based on polyzwitterion-modified SiO2 nanoparticles for water treatment and in-situ multi-modal detection. Chem. Eng. J. 472: 145185, https://doi.org/10.1016/j.cej.2023.145185.Search in Google Scholar
Ward, L.M., Shah, R.M., Schiffman, J.D., and Weinman, S.T. (2022). Nanopatterning reduces bacteria fouling in ultrafiltration. ACS ES&T Water 2: 1593–1601, https://doi.org/10.1021/acsestwater.2c00256.Search in Google Scholar
Warkiani, M.E., Bhagat, A.A.S., Khoo, B.L., Han, J., Lim, C.T., Gong, H.Q., and Fane, A.G. (2013). Isoporous micro/nanoengineered membranes. ACS Nano 7: 1882–1904, https://doi.org/10.1021/nn305616k.Search in Google Scholar PubMed
Wei, Y. (2023). Full-scale implementation of passive gravity driven membrane filtration for drinking water treatment, Doctoral dissertation. Vancouver, BC, University of British Columbia.Search in Google Scholar
Wei, Y., Abkar, L., Senavirathna, B., Beck, S.E., Mohn, W., Seitcher, M., and Bérubé, P.R. (2025). Gravity-driven membrane filtration with passive hydraulic fouling control for drinking water treatment: demonstration of long-term performance at full scale. ACS ES T Water 5: 70–80, https://doi.org/10.1021/acsestwater.4c00553.Search in Google Scholar PubMed PubMed Central
Wu, B., Christen, T., Tan, H.S., Hochstrasser, F., Suwarno, S.R., Liu, X., Chong, T.H., Burkhardt, M., Pronk, W., and Fane, A.G. (2017). Improved performance of gravity-driven membrane filtration for seawater pretreatment: implications of membrane module configuration. Water Res. 114: 59–68, https://doi.org/10.1016/j.watres.2017.02.022.Search in Google Scholar PubMed
Wu, B., Hochstrasser, F., Akhondi, E., Ambauen, N., Tschirren, L., Burkhardt, M., Fane, A.G., and Pronk, W. (2016). Optimization of gravity-driven membrane (GDM) filtration process for seawater pretreatment. Water Res. 93: 133–140, https://doi.org/10.1016/j.watres.2016.02.021.Search in Google Scholar PubMed
Wu, X., Li, Y., Su, Z., Tian, L., Siddique, M.S., and Yu, W. (2024). Less pressure contributes to gravity-driven membrane ultrafiltration with greater performance: enhanced driving efficiency and reduced disinfection by-products formation potential. J. Environ. Sci. 137: 407–419, https://doi.org/10.1016/j.jes.2023.02.049.Search in Google Scholar PubMed
Wu, S., Ma, B., Fan, H., Hua, X., Hu, C., Ulbricht, M., and Qu, J. (2023). Influence of water quality factors on cake layer 3D structures and water channels during ultrafiltration process. Water Res. 242: 120226, https://doi.org/10.1016/j.watres.2023.120226.Search in Google Scholar PubMed
Wu, H., Wang, L., Xu, W., Xu, Z., and Zhang, G. (2023). Preparation of a CAB−GO/PES mixed matrix ultrafiltration membrane and its antifouling performance. Membranes 13: 241, https://doi.org/10.3390/membranes13020241.Search in Google Scholar PubMed PubMed Central
Wu, T., Zhou, B., Zhu, T., Shi, J., Xu, Z., Hu, C., and Wang, J. (2015). Facile and low-cost approach towards a PVDF ultrafiltration membrane with enhanced hydrophilicity and antifouling performance via graphene oxide/water-bath coagulation. RSC Adv. 5: 7880–7889, https://doi.org/10.1039/C4RA13476A.Search in Google Scholar
Xie, J., Liao, Z., Zhang, M., Ni, L., Qi, J., Wang, C., Sun, X., Wang, L., Wang, S., and Li, J. (2020). Sequential ultrafiltration-catalysis membrane for excellent removal of multiple pollutants in water. Environ. Sci. Technol. 55: 2652–2661, https://doi.org/10.1021/acs.est.0c07418.Search in Google Scholar PubMed
Xu, Z., Ye, X., Hu, P., Yin, M., Lv, B., Zhang, G., Meng, Q., and Gao, C. (2022). Azido-group functionalized graphene oxide/polysulfone mixed matrix ultrafiltration membrane with enhanced interfacial compatibility for efficient water and wastewater treatment. Sep. Purif. Technol. 283: 120162, https://doi.org/10.1016/j.seppur.2021.120162.Search in Google Scholar
Xu, L., Zhou, Z., Graham, N.J.D., Liu, M., and Yu, W. (2021). Enhancing ultrafiltration performance by gravity-driven up-flow slow biofilter pre-treatment to remove natural organic matters and biopolymer foulants. Water Res. 195, https://doi.org/10.1016/j.watres.2021.117010.Search in Google Scholar PubMed
Yan, J., Nie, L., Li, G., Zhu, Y., Gao, M., Wu, R., and Wang, B. (2022). Graphene oxide modified polyamide 66 ultrafiltration membranes with enhanced anti-fouling performance. Membranes 12, https://doi.org/10.3390/membranes12050458.Search in Google Scholar PubMed PubMed Central
Yasar Mahlicli, F., Alsoy Altinkaya, S., and Yurekli, Y. (2012). Preparation and characterization of polyacrylonitrile membranes modified with polyelectrolyte deposition for separating similar sized proteins. J. Memb. Sci. 415–416: 383–390, https://doi.org/10.1016/j.memsci.2012.05.028.Search in Google Scholar
Yu, D., Xiao, X., Shokoohi, C., Wang, Y., Sun, L., Juan, Z., Kipper, M.J., Tang, J., Huang, L., Han, G.S., et al.. (2023). Recent advances in stimuli‐responsive smart membranes for nanofiltration. Adv. Funct. Mater. 33, https://doi.org/10.1002/adfm.202211983.Search in Google Scholar
Yu, T., Zhou, J., Liu, F., Xu, B.-M., and Pan, Y. (2022). Recent progress of adsorptive ultrafiltration membranes in water treatment: a mini review. Membranes 12: 519, https://doi.org/10.3390/membranes12050519.Search in Google Scholar PubMed PubMed Central
Yu, C., Zhu, X., Wang, C., Zhou, Y., Jia, X., Jiang, L., Liu, X., and Wallace, G.G. (2018). A smart cyto-compatible asymmetric polypyrrole membrane for salinity power generation. Nano Energy 53: 475–482, https://doi.org/10.1016/j.nanoen.2018.08.073.Search in Google Scholar
Yue, X., Yang, Y., Li, X., Ren, J., Zhou, Z., Zhang, Y., and Yu, H. (2021). Effect of Fe-based micro-flocculation combined with gravity-driven membrane ultrafiltration on removal of aluminum species during water treatment. J. Environ. Chem. Eng. 9, https://doi.org/10.1016/j.jece.2021.106803.Search in Google Scholar
Zhang, P. and Li, R. (2022). Preparation and performance of acrylic acid grafted PES ultrafiltration membrane via plasma surface activation. High Perform. Polym. 34: 1131–1142, https://doi.org/10.1177/09540083221104391.Search in Google Scholar
Zhang, Z., Feng, S., Wei, Q., and Wu, L. (2023). Preparation and surface modification of ultrahigh throughput tannic acid coblended polyethersulfone ultrafiltration membranes for hemodialysis. J. Appl. Polym. Sci. 140, https://doi.org/10.1002/app.53640.Search in Google Scholar
Zhang, L., Graham, N., Kimura, K., Li, G., and Yu, W. (2022). Targeting membrane fouling with low dose oxidant in drinking water treatment: beneficial effect and biological mechanism. Water Res. 209: 117953, https://doi.org/10.1016/j.watres.2021.117953.Search in Google Scholar PubMed
Zhang, Q., Gu, Y., Li, Y.M., Beaucage, P.A., Kao, T., and Wiesner, U. (2016). Dynamically responsive multifunctional asymmetric triblock terpolymer membranes with intrinsic binding sites for covalent molecule attachment. Chem. Mater. 28: 3870–3876, https://doi.org/10.1021/acs.chemmater.6b01044.Search in Google Scholar
Zhang, J., Li, Z., Zhang, Q., Zhang, L., Ma, T., Ma, X., Liang, K., Ying, Y., and Fu, Y. (2023). Nanoconfined MXene-MOF nanolaminate film for molecular removal/collection and multiple sieving. ACS Appl. Mater. Interfaces 15: 17222–17232, https://doi.org/10.1021/acsami.3c00909.Search in Google Scholar PubMed
Zhang, X., Wang, M., Lin, P., Ma, H., Liu, Y., Zhu, Y., and Zhou, Q. (2023). L-Cysteine functionalized halloysite nanotubes/PVDF ultrafiltration membrane for improving anti-fouling performance. J. Environ. Chem. Eng. 11, https://doi.org/10.1016/j.jece.2023.111400.Search in Google Scholar
Zheng, Z., Chen, J., Wu, J., Feng, M., Xu, L., Yan, N., and Xie, H. (2021). Incorporation of biomass-based carbon nanoparticles into polysulfone ultrafiltration membranes for enhanced separation and anti-fouling performance. Nanomaterials 11, https://doi.org/10.3390/nano11092303.Search in Google Scholar PubMed PubMed Central
Zhou, W., Li, Y., Zhao, X., Wang, J., Zhu, X., Lai, C., Wu, D., Cheng, X., Xu, J., and Liang, H. (2023). pH-Responsive chitosan sacrificial layer for simultaneous enhancement of ultrafiltration performance and sustainable membrane fouling control. ACS Appl. Polym. Mater. 5: 6875–6885, https://doi.org/10.1021/acsapm.3c00920.Search in Google Scholar
Zhou, C., Wang, J., Zhang, Q., Dou, M., Huo, K., Han, C., and Gao, B. (2023). Explication of polydopamine modified g-C3N4 as effective additive in PVDF nanocomposite membrane fabrication for enhanced ultrafiltration and self-cleaning performance. J. Environ. Chem. Eng. 11: 110577, https://doi.org/10.1016/j.jece.2023.110577.Search in Google Scholar
Zhu, Z., Chen, Z., Luo, X., Zhang, W., and Meng, S. (2020). Gravity-driven biomimetic membrane (GDBM): an ecological water treatment technology for water purification in the open natural water system. Chem. Eng. J. 399: 125650, https://doi.org/10.1016/j.cej.2020.125650.Search in Google Scholar
Zou, D., Ni, S., Yao, H., Hu, C., Low, Z.-X.N., and Zhong, Z. (2022). Co-sintering of ceramic ultrafiltration membrane with gradient pore structures for separation of dye/salt wastewater. Sep. Purif. Technol. 302: 122030, https://doi.org/10.1016/j.seppur.2022.122030.Search in Google Scholar
© 2025 the author(s), published by De Gruyter, Berlin/Boston
This work is licensed under the Creative Commons Attribution 4.0 International License.
Articles in the same Issue
- Frontmatter
- Reviews
- Effect of water matrix on photocatalytic degradation of organic pollutants in water: a literature review
- Low-temperature hydrogenation of CO2 to methanol: progress in constructing catalytic active sites
- Gravity-driven highly selective ultrafiltration: a sustainable solution for addressing global drinking water scarcity
Articles in the same Issue
- Frontmatter
- Reviews
- Effect of water matrix on photocatalytic degradation of organic pollutants in water: a literature review
- Low-temperature hydrogenation of CO2 to methanol: progress in constructing catalytic active sites
- Gravity-driven highly selective ultrafiltration: a sustainable solution for addressing global drinking water scarcity