Construction of top university identity in high-stakes genres of public communication – a systemic functional discourse analysis of three genres of PKU and THU presidential talk and letter to prospective students
-
Jianqiu Tian
Jianqiu Tian
ABSTRACT
This article highlights the pivotal role of genre in text production and identity construction by an analysis of three high-stakes genres of public communication by presidents of the top universities in China, Peking University (PKU) and Tsinghua University (THU). A brief review of the Systemic Functional Linguistic (SFL) research on identity indicates that the current approach did not take into account the role of text structure as an important means of identity construction, which can be attributed to flaws in the SFL theorization of genre. In view of this, the Genre as a Nexus of meaning making (GaN) model is proposed, followed by a reinforced analytical framework of text analysis encompassing Halliday (and Matthiessen)’s functional grammar and Martin (and Rose)’s discourse semantics, which is subsequently deployed to study the texts of concern from an SFL vantage point. The results indicate that not only are different aspects of the university represented in the different genres, but the generic structure of the texts is indispensable in the university’s identity construction. Moreover, the comparison of the genres with those in other culture and of the results with previous research underscores culture’s powerful impact on genre and the universities at the forefront of globalization.
1. Introduction
Fairclough’s (1993) seminal work reveals the marketization of higher education by discourse analysis of four genres of external and internal communication of UK universities. The issue has since been a growing concern, with similar results reported in subsequent investigations in other cultures and societies in genres encompassing prospectus (Askehave 2007), brochure (Osman 2008), university webpages (Y. Zhang and O’Halloran 2013; T. Zhang 2017), graduation ceremony (Han 2014), advertisements for academic posts and others (Feng 2019; Xiong 2012). Nevertheless, Osman’s (2008) claim of a dearth of research into the promotional genres of academic institutions still rings true today.
As a theory of language that is strongly oriented to the description of how language makes meaning in context, Systemic Functional Linguistics (SFL) has proved appliable to solve problems that arise in communities around the world, involving both reflection and action, with its powerful analytical tools that include but are not restricted to SF grammar, discourse semantics, appraisal theory and multimodal discourse analysis. Therefore, SFL has the potential to provide solid linguistic support for analysis of promotional genres of academic institutions, particularly through the lens of identity construction of universities. However, a brief review of the SFL research on identity indicates that the current approach did not take into account the role of generic structure of texts as an important means of identity construction, which can be attributed to the flaws in SFL for the theorization of genre. In view of this, this paper, following up Tian’s (2016) endeavor to reconcile the two paradigms, i.e., the register model and the genre model, in order to release the full potential of SFL in dealing with social issues, pursues the issue of identity along the lines of her Genre-as-Nexus-of-meaning-making model (the GaN model).
To be specific, after an analysis of the pros and cons of the SFL context models, the GaN model is proposed, followed by an analytical framework that is a reinforced version of Martin’s function/stratum model for text analysis encompassing Halliday (and Matthiessen)’s (1985, 1994, 2004, 2014) functional grammar and Martin (and Rose)’s (1992, 2003, 2007) discourse semantics on the basis of the GaN model.
Then, the reinforced analytical framework was employed to study three high-stakes genres of public communication by university presidents of the two most privileged universities, Peking University (PKU) and Tsinghua University (THU), as actions of promotion from a Systemic Functional Linguistic (SFL) vantage point. The universities receive the most generous governmental funding to build first-rate universities in the world, and are also well known for fierce competition in their campaign for talents from high schools in China. With the letter to prospective students, the president directly pitches the university to prospective students. The other two genres target slightly different audience, but as public communication available to anyone concerned, they are also important means of university promotion. The paper will analyze how the identity of university is performed on all the levels of the texts, encompassing the action, semantics and lexicogrammar levels. Moreover, the genres will be compared with those in other culture and with the results of previous research where applicable, which probes into culture’s powerful influence on genre and the universities at the forefront of globalization.
2. SFL research on identity
Mainstream SFL research on identity has primarily followed two lines: Hasan’s semantic variation and Martin’s individuation within the framework of his stratified context model.
Hasan (1986) was among the earliest to investigate identity construction from the SFL perspective. She argued for a relationship between ideology and “fashions of speaking” by examining 24 mothers’ talks to their children in four common mother roles – instructor, laborer, provider of emotional support, and companion. Subsequent work of Hasan (e.g. Hasan 1992, 1995, 1996, 2005) and her colleagues (e.g. Cloran 1989, 1999, 2000; Hasan and Cloran 1990; Williams 2001) on coding orientation in particular contexts explores mediating ideological forces in the child’s development of language, with a focus on their learning of the culturally available meaning potential and their differentiated repertoires.
The other line of research starts from Martin (2009), in which he proposed the individuation hierarchy as complementary to the realization and instantiation hierarchies to explore the roles played by young offenders in Australia’s youth justice conferences. The realization hierarchy in SFL describes the relationship not only between the linguistic hierarchies but between language and context, i.e. context is realized in the content layers of language, including semantics and lexicogrammar, which is in turn realized by phonology. Instantiation is a hierarchy that refers to the specialization of the meaning potential of a culture text by text, and individuation specializes that meaning potential according to people (for users rather than uses of language).
Martin drew on Bernstein’s (1996, 2000, 157f.) terms of reservoir and repertoire to elaborate his argument on individuation: repertoire refers to “the set of strategies and their analogic potential possessed by any one individual” and reservoir refers to “the total of sets and its potential of the community as a whole”. Martin posits individuation along two trajectories, classifying identities or negotiating them. Recognition rules apply along the reservoir to repertoire trajectory, with a culture dividing into smaller and smaller communities as we move from the community as whole, through master identities (generation, gender, class, ethnicity, dis/ability) and sub-cultures to the personas that compose individual members, resulting in boundaries between identities. Reversing direction, with persona aligning themselves into sub-cultures, configuring master identities and constituting a culture, we are concerned with realization rules that enable speakers to produce culturally specific texts and practices, with negotiation among and across identities.
These tools enabled finely tuned readings of differentiations between sensitive issues such as gender, generation and social class, which has been epitomized in the articles in Bednarek and Martin (2010). They recognize not just the semantic styles associated with “master” identities such as gender and generation (Knight 2010; P. Tian 2010) but the styles of smaller social groups, including nations (Tann 2010), circles of friends (Knight 2010), couples and individual personalities themselves.
Moreover, Caldwell (2010), Knox, Patpong, and Piriyasilpa (2010), Caple (2010) and P. Tian (2010) explored the pivotal role played by the media and popular culture in negotiating identity.
Other SFL-based identity research studied identity by examining the lexicogrammatical realizations of interpersonal meaning (Harman and Zhang 2015), or more than one type of meaning, either unrelatedly (Kong 2001; McDonald and Woodward-Kron 2016) or in an inter-related manner (Yang 2017).
Tracy and Robles (2013) devoted a whole book to the issue of identity construction in everyday talk, in which they presented an illuminating division of identities into three main kinds: master identities, references those aspects of personhood that are presumed to be relatively stable and unchanging: gender, ethnicity, age, national and regional origins; interactional identity, refers to specific roles that people take on in a communicative context with regard to specific other people; and Personal identities include individuals’ personality and character, their relationships with others, and their attitudes about events, issues, and other people.
It is particularly noteworthy that they relate identity to genres, suggesting that genres, as identifiable packages of communicative actions, are an important component of identity work. Performance in a certain speech genre straightforwardly attributes a communicator a legitimate interactional identity, and embedding a genre within another to accomplish a complex interactional meaning endows a communicator with a different kind of identity. Moreover, they also emphasize the role of culture in identity performance, stating that although many genres occur in all cultures, most genres include culturally distinct features.
Speaking of genre, Martin (2010) incorporates the discussion of stage and phase in his concept of instantiation, stipulating that stage refers to the conventional recurrent syntagmatic structure of a genre, and phase, or sub-staging, may vary across text types or even instances. However, he did not relate this to identity construction.
These discussions of genre and identity are intriguing, yet it is regrettable that neither of these approaches achieved a thorough account of the performance of identity in genre because of an inadequate theorization of genre and instantiation. As a matter of fact, in addition to embedded genres, the different arrangement of phases in a text is also a performance of identity. This will be accounted for by J. Tian’s (2016) GaN model that provided a more plausible context model and reconciled the divergence of views on genre and register long held among the SFL community.
3. SFL context models
SFL has undergone a crooked path in their theorization of context, for which there is no consensus yet. The major divergence lies in Martin’s stratified context model where context is stratified into two planes, genre and register, and Halliday’s matrix model, which views register as functional variation in the semantics stratum and genre as an alternative term for register. The following part will sketch the prominent models briefly, with Martin’s stratified model to start with, as it is the first in appearance, followed by Halliday’s model (Halliday 1991/1999) and subsequent account by Matthiessen (1993) and Hasan (2001).
3.1. Martin’s stratified context model, or genre model
Martin’s genre model was first raised at the inaugural Australian Systemic Linguistics Conference, held at Deakin University, January 1990, in a paper entitled Systemic typology and topology coauthored with Matthiessen. Martin (Martin and Matthiessen 1990) proposed a stratified context model, in which genre was in a realization relationship with ideology above and register below, which in turn is above semantics, the highest level of language (Figure 1).

Language and its semiotic environment. Source: Martin (1992, 496). © John Benjamins Publishing Company. https://benjamins.com/catalog/z.59
After its publication in Martin’s (1992) famous book English Text, the model was severely criticized by Hasan, intensively in two long articles (Hasan 1995, 1999), and cursorily in where she presented a diagram of text in society, the details of which will be accounted for in a later section.
Hasan (1995) criticized Martin’s model primarily for the dubious stratification of genre and register, which collapsed the social and the verbal at both planes, and entails a questionable view of language as being homogeneous. The stratification also created a misleading impression that “text structure is derived from given forms of talk that represent the ways things are done in our culture, as if the culture is unchanging and as if the participants are simply preprogrammed instead of being activated from active, feeling, reacting participants co-engaged in some interaction”. The criticism was corroborated by Lemke (1988) and Rhetorical Genre Studies scholars from North America (Bawarshi and Reiff 2010).
In response to Hasan’s criticism, Martin made revisions (e.g. 1997) by removing the level of ideology (Figure 2) and stressing complementary role of genre and m-register (FTM) (Figure 3), and later adding an instantiation hierarchy to account for the production of text. The revisions mitigated some issues, but the confusion resulting from “extending” Halliday’s use of the term register to be a cover term for field, tenor and mode is still there, the relationship between genre and register is still vague despite Martin’s subsequent interpretations and the misleading impression of an unchanging culture of the model remains.

Language and context, with a stratified context plane. Source: Martin (1999, 39). © John Benjamins Publishing Company. https://benjamins.com/catalog/cilt.169

Stratified content planes–for context and language. Source: Martin (1999,, 40). © John Benjamins Publishing Company. https://benjamins.com/catalog/cilt.169
Martin’s (2013, 2015) representation of the supervenience project, which incorporated modalities other than language (such as image, sound, gesture and so on) into a multimodal supervenience perspective on the realization of genre, imaged as Figure 4, made the redundancy of m-register prominent.

The inter-modal realization of genre (across denotative semiotics). Source: Martin (2013, 38). © Carlos Gouveia & Marta Alexandre 2013.
Figure 4 indicates that genre is realized by the coordination of language and other semiotic systems. As the highest stratum within language is discourse semantics, the question of the location of register in this account naturally follows. This difficulty in positioning register undermines the positioning of m-register [Martin’s register] as a stratum in the realization hierarchy, which seems to indicate that m-register is really redundant in the realization hierarchy.
Another issue with Martin’s stratified context model lies in the difficulty in assigning syntagmatic structure to the register stratum. There are syntagmatic structures at all the other strata, namely phonology, lexicogrammar, semantics, and genre, if we acknowledge Martin’s concept of genre. If there is such structure in the register stratum, it is either the same as that of the semantics stratum or as that of the genre stratum; then there is no reason not to combine register with that stratum. This also seems to suggest that the register stratum is redundant (not in Martin’s sense of metaredundancy).
3.2. Halliday’s register model
Halliday’s register model was raised a year later than Martin’s genre model, in a paper entitled “The Notion of ‘Context’ in Language Education” presented at an international conference of Language Education: Interaction and Development held at Vietnam in April 1991. The model adds the dimension of instantiation to SFL’s widely accepted concept of realization. The dimension of instantiation indicates that the language system and the text are the same phenomenon viewed from different perspectives; likewise the context of culture and context of situation also bear this relationship.

Language and context: system and instance. Source: Halliday (1991/1999, 8). © John Benjamins Publishing Company. https://benjamins.com/catalog/cilt.169
Taken from Reid (1956) and after years of exploration by himself and his colleagues in the 1960s (e.g. Halliday et al. 1964; Gregory 1967; Hasan 1973), Halliday (1978, 111) formally defined the term register as “the configuration of semantic resources that the member of a culture typically associates with a situation type”.
The register model provided a very solid foundation for the SFL theory of language in its social context. However, it has several inadequacies. It did not account for the context of culture adequately, for which Halliday (1985) admitted that it does not offer “a separate linguistic model of the context of culture”. Moreover, the concept of instantiation is obscure, which results in the inadequate account for the relationship between text and context of culture. Furthermore, the realization between the context of culture and the system of language is vague.
The inadequacy in the account of culture was particularly noticeable in the definition of culture as “potential clusters of field, tenor, mode” on the top left corner of Table 1, which clearly indicates the deficiency of the model, where social issues such as ideology and class are regrettably left out.
The problem might be accounted for by Lemke’s (1999) ecosocial semiotics, which states that the complementary system-perspective and text-perspective on meaning-making do not exhaustively account for the metaredundancy relations that characterize an ecosocial system. System tells what can be done; it provides speakers with many independent sets of options, which can in principle be combined in many ways. Text tells what has been done; it tells speakers how, on each occasion, they were combined. There is some gap that needs to be filled, namely, what is normally, typically, or usually done in a particular context. This information, information about which combinations go together when, is comprised in the “context of culture” and needs to be represented by the cultural semiotic formations of a community, one of which could be genre.
3.3. Matthiessen’s (1993) article “Register in the round”
Matthiessen’s (1993) “Register in the round” is the concluding article for the monograph “Register analysis: Theory and practice”, in which he assigned register analysis a unique theoretical position, rendering registerial variation as functional variation in language according to context of use (Matthiessen 2020, 4).
In this long paper, Matthiessen did not cite either his coauthored article with Martin (Martin and Matthiessen 1990), which marks the beginning of Martin’s model, or Halliday’s (1991/1999) article, but used the text-in-context complex as a basic element in his figures to position register in the language architecture.

Context of culture and context of situation along dimension of long-term potentiality. Source: Matthiessen (1993, Figure 11.24 on p. 272). © Matthiessen, 1993, Register Analysis: Theory and Practice, Pinter (UK), an imprint of Bloomsbury Publishing Plc.
In Figure 6, register is posited in the middle of the instantiation/potentiality axis with text at the instance end and linguistic system at the system end while in a realization relationship with situation type, which is in the middle of the instantiation/potentiality axis with situation at the instance end and culture at the system end. Figure 6 is a reformulation of Figure 5 in Halliday (1991/1999), which we can see if we swap the two circles at the ends and pulled the circles straight (Matthiessen, personal communication, Guangzhou, China, September 2015).
In terms of the instantiation relation, a register is “a generalization about recurrent patterns across instances” if looked at from the point of view of the instance and “variation within this potential” if looked at from the point of view of the general potential. Moreover, the relation between potential and instance is argued to be crucial to the interpretation of register, because “it is the foundation for the systemic interpretation of frequencies of text instances … as instantiations of probabilities in the potential”, which “begins to suggest both how the system can vary and how it may change” (271). The probabilistic nature of register is later stated in Halliday and Matthiessen (2014) as “[a] register can be represented as a particular setting of systemic probabilities” (29).
This probabilistic nature is a valuable contribution of the SFL theory and it results from the separation of the semantic and contextual strata. However, this treatment fails to account for the complexity in the process of instantiation. The system varies and changes because of the participation of the text-in-context complex in social practice. In this formulation, register variation or the probabilistic property of register is a result of the process, i.e., linguistic traces of social practices (cf. Lemke 1999).
It is notable that Halliday and Matthiessen (1999) seem to partly acknowledge the role of the text-in-context complex in social practice. In the explanation of a figure captioned “The intersection of potentiality and register variation”, as reproduced in Figure 7, any given model of experience exists at different orders of abstraction in a strata relationship: a configuration of higher-level meanings within the context of culture and its semantic construal in the ideation base at the same time. At both strata, models are also located along the cline of instantiation, running between the potential – the overall resources for making meaning, within the context of culture, and the instance – instantial “texts” constituted of meanings that have been selected from this potential, within particular contexts of situation. In particular, the instance end is marked as “instantiation of domain model in text within particular situation”, which indicates that the complex of text-in-context is treated holistically. Moreover, although the two strata at the potential end and at the midpoint are marked separately, the semantic stratum is put within the contextual stratum.

The different orders of abstraction in a model and the different degrees of instantiation. Source: Halliday and Matthiessen (1999, Fig. 14–1 on p. 566). Printed with permission from Bloomsbury Publishing Plc. Halliday and Matthiessen © 1999.
3.4. Hasan’s (2001) ARC hypothesis and “Text in Society” model
Hasan proposes two improvements on the classic register model: the ARC hypothesis and a model of “Text in Society”, as a distillation from and an adaptation of some figures in Bernstein (1990: see esp. 13–62; 165–218 and 1996: 17–34 and 91–144).
The ARC hypothesis accounts for the role of context in the exchange of meaning between the neonate and its care-givers. For this stage of the protolinguistic communication, the “context of discourse”, specific to register, was inadequate as a viable frame because semantic phenomena, i.e., mediation by means of linguistic meanings was obviously out of question. As a result, the ARC hypothesis arose from the search for a contextual frame that could be applied to a social practice of any kind where cultural mediation was not limited only to the linguistic means.
Hasan established three domains of human experience that every social practice requires, namely, Action, Relation and Contact (ARC). A social practice entails some action (activity/doing/act), significant enough to attract the co-engagement. Being social, some relation is implied between the doers even if just that arising from doing something together (c.f., “agentive role”, and “social distance”, Hasan 1978): in the nature of things each participant is socially positioned (Bernstein 1990); they cannot but be “related”. And there has to be some way of establishing contact between the actors of those actions, i.e., some means of enabling access to what is going on; without this, both the initiation and the pursuit of the shared activity would be jeopardised.
Following this, the dimensions of the context of situation, Field, Tenor and Mode (FTM), are viewed as a special case of the ARC template, because using language to perform an action with an “other” is clearly a variety of human social practice. Hasan (2014) further suggests the implications of validating contextual parameters by reference to ARC. First, taking FTM as a more specific instance of ARC provides a clearer guide to the concerns of each contextual parameter. Second, and following from the above, this conceptualization of FTM should provide a comprehensive account of the situational features relevant to the exchange of the meaning-wording by the speaker-addressee. Third, seen in this perspective, the nature of the parameter is very likely to validate the 1973 CMR hypothesis: the metaphor of “resonance” is apt for referring to the reciprocal relations of context and metafunction. Fourth, the significance of the context of situation cannot be explained in terms of the material situation as such: the identity of the situation is created by its association with specific types of social practices; and finally, social practice is as central to the development of culture as speaking is to that of language.
In addition to the ARC hypothesis, Hasan has attempted to model the interconnections of social structure and ideology in text, as shown in Figure 8. She offers a sociological linguistic, instead of a sociolinguistic, interpretation, with the top half of the diagram dealing essentially in phenomena of a sociological nature, and the lower half being phenomena pertaining to language. The two parts meet around the principles relating to the recognition and participation in contexts of situation a point of contact which is simultaneously psychological (concerned with internal/internalised phenomena), sociological (mapping the social relations which correlate with orientations to context) and linguistic (postulating the existence of semantic variation, that is, configurations of meaning construed by options in the linguistic system and sensitive to contextual relations).
In the construction of this model, Hasan (2001) consulted Bernstein’s work as compatible existing social theory to elaborate the complex area of instantiation relationship between the system of culture and the instance of a specific situation, and claimed that her diagram was better suited than Martin’s genre model, which posed problems in a functional model such as SFL (Hasan 1995).

Text in society. Source: Hasan (2001).
Without doubt, Hasan’s modelling is better than Martin’s fallible stratified context model. Nevertheless, this complex account of the meeting point between the social and the linguistic is not only cumbersome, but may also involve flaws. Before presenting the diagram, Hasan posits that
What enables language to participate in construing distinct ideological stances is the possibility of semantic choice, which is what underlies semantic variation. The claim is then that speaking with reference to context presupposes a recognition of that context; to recognise a context is to recognize what would be the appropriate ways of being doing and saying in that environment, and these perceptions are far from uniform in any speech community. In other words, there are variant performances, variant text types, relating to what from some point of view is the same context, the same register at the primary degree of delicacy. (15)
Rhetorical Genre Studies (RGS) scholars from North America have long suggested that the context of situation is the result of definition instead of perception. As Miller (1994, 29) puts it, “[S]ituations … are the result, not of ‘perception,’ but of ‘definition’”. Moreover, this definition is made possible by genres, the “socially derived, intersubjective, rhetorical typifications” (Bawarshi and Reiff 2010, 69).
As to ARC, Hasan intended to use the ARC framework as a clearer guide to the concerns of each parameter. However, to operationalize this, a point that needs to consider is that when linguists determine what it is, in the context, that activates particular choices in a text, they are already reasoning from the text (or with an imaginary text in mind), i.e. they always reason from language (Hasan 2009, quoted from Taverniers 2019). The conception of “relevant context”, different from the more general non-linguistic “eco-social context”, is itself a consequence and an inherent feature of language as a semiotic dynamic open system with relations of metaredundancy between its strata, hence also between semantics and context-as-seen-from-semantics.
As a result of this limited view of context, the concepts of register and CC may also be inadequate even for dealing with linguistic social practices, because as special cases of social practice in which language is the exclusive means of accomplishing the social practice, linguistic social practices also need to address the dimensions of Action and Relation for a comprehensive understanding.
3.5. Discussion
As can be seen from the above analysis, the two major SFL context models, the register model, or Halliday’s matrix model, and the genre model, or Martin’s stratified context model, coexist. There were debates in the 1990s and early 2000s as shown in Hasan (2001). Later, Hasan (2009) acknowledged that the two perspectives are complementary, and in an interview, Hasan suggested reconstructing a unified theory to account for semantic variation (Butt and Liang 2016), yet there has been no serious efforts in reconciling the two perspectives, which has resulted in the inadequacies of both models in addressing social issues from a linguistic perspective.
Martin (2013) claims “the lack of agreement about whether to deploy a stratified model of context (Matthiessen 1988) and lack of constructive dialogue across alternative perspectives (Hasan 1995, 2009; Martin 1992, 1999; Matthiessen 2009)” as one of the four weakness of SFL, implicitly urging the community to accept his stratified context model. However, there were not signs of his proposal being taken; instead, more research has been following the register path, which can be seen from the analysis above.
Nevertheless, the dispatch from register path has not been encouraging so far. Matthiessen’s (2020) latest article on register suggests viewing register trinocularly along the lines of the hierarchy of stratification, the cline of instantiation and the spectrum of metafunction to achieve a comprehensive understanding, posits register at the intersection of realization and instantiation and promotes his work on registerial cartography. Nevertheless, he admits that this has not “covered everything that needs to be said about register”. A thorough understanding, he adds, requires considering phenomenologically the ordered typology of systems operating in different phenomenal domains and viewing register not only semiotically, but also socially, biologically and physically, going meta – or finding or creating a framework of observations that transcends SFL since a great deal of very valuable work on register has been done and is being done outside SFL, and reaching consensus among the community on phenomena like ideology (see Lukin 2019) and individuation (discussed by various contributors to Bednarek and Martin 2010).
All these seem to suggest that the present SFL framework with register alone is inadequate in handling issues related to context. Lemke (1999) attributes the reason why register was not enough to do the job of accounting for the specific choices made in texts and directs the answer to the fact that it was still purely system, or purely potential. There was also a more detailed explanation regarding this issue in Lemke (1988): register, as a resource semiotic system, ought not also be asked to describe the strategies by which those resources are actually co-deployed to make the regular meanings of a community; another type of semiotic system, actional semiotic system, is appropriate to account for the typical patterns of use of those systems in a given community (genres, activity structures, and the thematic and discourse formations). Moreover, the complete description of the latter would rely on the description of the context-dependencies of both their occurrences and their social meanings.
In this sense, Martin’s endeavor to include genre as an important theoretical concept in SFL is commendable, and his mistake in conflating realization and instantiation is unfortunate since “SFL theory is a good theory and that it will work”, as Hasan (Butt and Liang 2016) suggested.
J. Tian (2016) attributes the divergence between the register model and the genre model to Halliday’s separation of the social and the linguistic aspects of the speech event when he adopted Firth’s notion of context of situation in the development of his context model. She argues that this treatment provides the foundation for the Context-Metafunction Resonance (CMR) hypothesis and reveals the mutual prediction of the text and its context of situation, yet it undermines the inseparability of text and its context. As a result of this separation, Firth’s element of “the effect of the verbal communication” was left out in Halliday’s register model, which is just the element of “rhetorical purpose” Martin has strived to include in his conceptualization of genre. To make matters worse, the exclusion of this critical link between the social and the linguistic caused the insurmountable inadequacy of the register model.
As a matter of fact, a moderate adjustment of the theorization of genre as a crucial element in the context model would compensate for the inadequacies of the register model and elevate the value of Martin’s genre model and its analytical tools, as has been demonstrated in J. Tian (2016). In particular, with Tian’s Genre-as-Nexus-of-meaning-making model (the GaN model) Halliday’s Matrix Context Model (The Register Model) (Halliday 1991/1999) and Martin’s Genre Model (Martin and Rose 2008) were reconciled and Martin’s function/stratum model for text analysis was slightly modified, and more socially oriented analytical frameworks could also be integrated, such as Bhatia (1993), Swales (1990) and the three-layered generic scheme (generic structure–stages–speech acts) discussed in Van Leeuwen (2008).
4. The GaN model
In the GaN model, genre is defined as a typified configuration of meaning to accomplish social actions in recurrent situations in a particular sphere of communication (in a culture). It is type of “text-in-context” (Halliday), or type of speech event (Hasan), or type of utterance (using Bakhtin’s term), or typified social actions (Miller 1984).
Situated at the middle of the model (Figure 9), genre is a nexus of meaning making that not only are directly related to all the four elements at the system and instance ends of the linguistic and the social system but also mediates both the realization and the instantiation relationships.

The genre-as-nexus-of-meaning-making model.
Genres are the preconditions for textual performances; at the same time, genres are continuously reconstituted through textual performances. Genres help define context of situation; the context of situation has the potential of changing the genre, but this potential is actualized by recurrent texts in response to the situation. Culture shapes genres; genres reflect, maintain and may change culture. The genre relations in the genre set complements Martin’s account of genre system and the addition of genre in the genre set illustrates the possibility of change in culture. The language system provides the resources for genre and governs genres; at the same time, genre also monitors the entry of new elements into the language system.
As a central nexus of meaning making, genre mediates both the realization relationship and the instantiation relationship. As the mediator of the realization relationship between text and context of situation, genre helps the language user define the context of situation; at the same time, at the instance end, the context of situation has its relative independence from genre; therefore, genre and context of situation work together in shaping the structure of a text. The mediating role of genre in language and context of culture has been illustrated by the fact that different subdisciplines (subculture) draw on different elements of the language system in different ways.
Genre is also the mediator of the instantiation relationship: new meanings enter the language system through genre and new situations also become culturally acceptable through genres; by the same token, a text and a context of situation become culturally recognizable because of genre.
Apart from mediating the relationships of realization and of instantiation, genre also mediates the relationship between text and context of culture, a relationship that is dubbed as indirect by Hasan. Genre is the precondition for the creation and the reading of texts, because it provides the ideological context in which a text and its users' function, relate to other genres and texts, and attain cultural value.
It is notable that this formulation with the GaN model distinguishes genre from register, with genre being type of speech event and register being type of text, or the linguistic aspect of the speech event. In particular, the definition of register follows the register model, i.e., text type or language variety according to use. In this view, genres, as types of speech event, or types of text-in-context, participate in social processes, and register, on the other hand, is the product of the process. The system varies and changes because of the participation of the text-in-context complex in social practice. In this view, register variation or the probabilistic property of register is a result of the process, i.e., linguistic traces of social practices (cf. Lemke 1999). The distinction between genre and register can also be rendered in Lemke’s terms, with register being resource semiotic system and genre actional semiotic system.
Therefore, register and genre provide two perspectives on text: the register perspective focuses on the linguistic aspect of text, involving both the semantic and the lexicogrammatical strata, while the genre perspective focuses on the whole text as an action performed by linguistic and/or other semiotic means. Genre, as actional semiotic system, participates in the social process, and register is the result of the process, which constitute resource semiotic system.
This understanding of genre as presented in the GaN model epitomizes the cogenetic relation between language and social action. It takes context-dependency into account and has the potential of explaining language use, including text structure, more plausibly.
Here it would be interesting to note that although Matthiessen has always presented himself as a committed researcher from the register camp, there are traces of the genre perspectives, alongside the register perspective, in his writing. In Figure 7, the instance end is marked as “instantiation of domain model in text within particular situation”, which indicates that the complex of text-in-context is treated holistically, i.e., the genre perspective. On the other hand, in Figure 6, although register is embedded in the situation type in the middle, this arrangement has already separated text and context, i.e., the register perspective.
With the GaN model, Hasan’s account for text-culture relationship (Figure 8) can be reformulated as Figure 10, where genre encompasses the elements at the interface of the social and the linguistic.

Adaptation of Hasan’s text-in-context framing with the GaN model.
This conceptualization is congenial to Miller’s (1984) definition of genres not only in terms of the fusion of substantive and formal features they embody within recurrent situations, but also by the social actions they help produce. Within recurrent situations, genres maintain social motives for acting and provide their users with typified rhetorical strategies for doing so. Therefore, genres not only provide typified ways of acting within recurrent situations, but also function as cultural artifacts that can tell us things about how a particular culture defines and configures situations and ways of acting. As such, genres embrace the rules of classification, recognition and participation of contexts.
The GaN model adopts RGS scholars’ view that situations are the result of definition instead of perception (Miller 1994, 29) and that this definition is made possible by genres, the “socially derived, intersubjective, rhetorical typifications” (Bawarshi and Reiff 2010, 69). To be specific, genres provide our shared interpretation of a situation, make the situation recognizable as recurrent and give it meaning and value. In other words, genre is this specific type of social practice that helps define the context of situation.
Genres are not only a classificatory tool, a way of sorting and organizing kinds of texts and other cultural objects, but are powerful, ideologically active, and historically changing shaper of texts, meanings, and social actions. They are forms of cultural knowledge that conceptually frame and mediate how we understand and typically act within various situations. In this sense genres both organize and generate kinds of texts and social actions, in complex, dynamic relation to one another.
The GaN model’s conceptualization of genre as the mediator of social action and meaning and also of system and instance would point the way to understanding the linguistic system, the culture, the text and the context of situation and to reconciling the discrepancy between the register model and the genre model.
The model can also reconcile the debate between Hasan and Martin. Hasan’s point of departure is “language always occurs in some social context” (Hasan 2010, 275); on the other hand, Martin’s supervenient perspective treats context as a higher stratum of meaning. In other words, Hasan’s perspective in GSP is that of language-in-society, but Martin’s genre model is one of society-in-language. The GaN model integrates the two perspectives and gives credit to both their contributions.
5. The analytical framework
The implication of the genre perspective on text enabled by GaN model is that with a thorough analysis of a text facilitated by genre, we can probe into culture with tools that have a solid linguistic foundation. In particular, in this paper, more insights into the identity construction of universities would be obtained from text analysis at all the relevant levels.
SFL has always suggested a trinocular vision in studying linguistic phenomena, i.e. “from above”, “from below” and “from roundabout” (e.g. Halliday 1978, 130–131, 1996; Halliday and Matthiessen 2014, 48–49). As semantics serves as the interface between context and lexicogrammar, phenomenon at the level of semantics should address all the three strata. Therefore, a text, as the basic unit of semantics and as language functioning in context, needs to be analyzed from above at the context level, from below at the lexicogrammar level and from roundabout at the semantics level.
This treatment can be associated with Halliday’s levels of “can do”, “can mean” and “can say” in his sociolinguistic, or inter-organism, perspective on language. In this formulation, what the human organism “can do” (“behavior potential”), in interaction with other human organisms, is realized by what he “can mean” (“meaning potential”), and what he “can mean”, is realized by, or encoded into, or expressed by, what he “can say”.
In a later formulation, at the “can do” level, the “behavior potential” is instantiated as context of situation, as a diagram summarizing the salient features of the relationship between situation (context), text (semantics) and clause (lexicogrammar) indicates (Halliday and Matthiessen 2014) (Figure 11).
At the semantics level, a text is organized internally as patterns of logical, experiential, interpersonal and textual meaning, as semantic domains of different sizes. At the same time, it is organized externally as a unit operating in context. The register model would render this as the structure of the situation, or the social activity, projected onto the text. However, from the GaN vantage point, the external structure, or global structure, of a text is just its generic structure, or how the particular social action is conducted.

Semantics as an “interlevel” between context and lexicogrammar. Source: Halliday and Matthiessen (2014, 45). © Taylor & Francis 2014.
The figure indicates that texts have “depth”, just as clauses have ranks of units. There are ordered layers of semantic patterns in a text, ranging from the global semantic domain of the whole text to local semantic domain; these local units are realized lexicogrammatically by clauses. However, unlike lexicogrammatical ranks which tend to be universal to all clauses, the semantic ranks may vary with registers, as noted by Halliday and Matthiessen (2004, 588; 2014, 661). This point is corroborated by Martin’s conception that the stages of a genre are relatively fixed but the phases in the stages tend to be flexible (Martin and Rose 2008).
This trinocular perspective is represented in Martin and Rose’s (2007) placement of discourse analysis between analysis of grammar and analysis of social activity in accordance with the SFL practice of using cotangent circles to indicate realization relation, as shown in Figure 12. They stipulate that discourse analysis uses the tools of grammarians to identify the roles of wordings in a text, and uses the tools of social theorists to explain why they make the meanings in the text.

Points of view on discourse: from social activity and from grammar. Source: Martin and Rose (2007, 5). © Martin and Rose, 2007, Working with Discourse, Continuum UK, an imprint of Bloomsbury Publishing Plc.
The above analysis indicates that the analysis of a pure linguistic text should also involve a level of action because a linguistic action is “a type of social action that is itself defined by language” (Halliday 1978, 144), or the situation where the sociosemiotic activity is “meaning” (Halliday and Matthiessen 2014).
Therefore, a text, as an instance of the language system, can be analyzed at three levels, the contextual, the semantic and the lexicogrammatical stratum, corresponding to can do, can mean and can say, labeled as “doing”, “meaning” and “saying”, respectively.
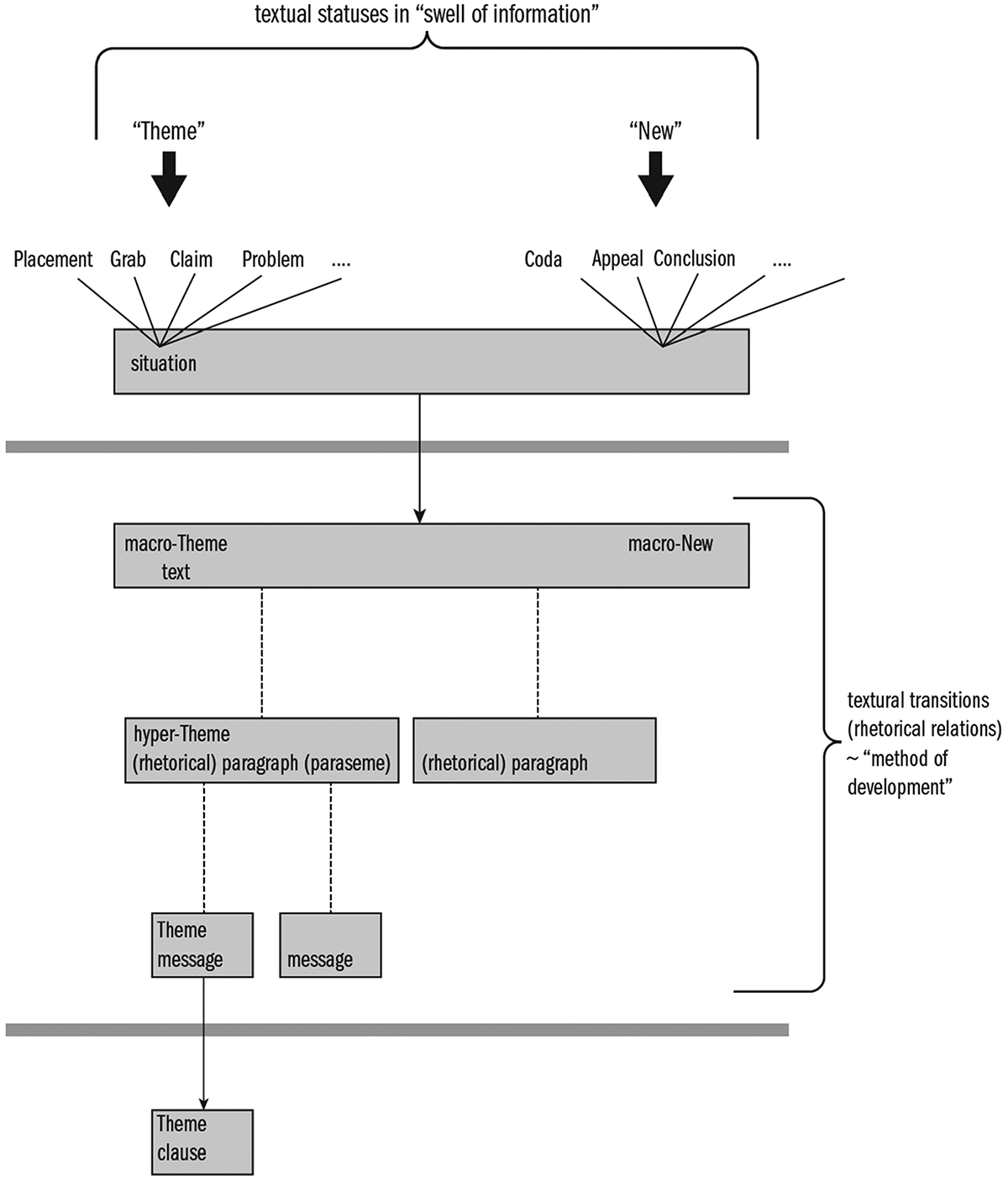
Considering the fact that the levels of action and of meaning are mediated by genre in the GaN model, a more accurate formulation of text analysis at the three levels will be presented as follows in Figure 13.

The three levels of text analysis.
With the GaN model, identity is constructed at all the levels of the text, from the action to semantics and lexicogrammar and straight down to phonology or graphology.
In accordance with the GaN model, adjustments have been to make Martin’s most comprehensive set of tools for text analysis, as summarized in Martin (2009, 335–336) and Martin et al. (2010) as cited in Table 2 here.
A function/stratum matrix for text analysis.
Metafunction Stratum | Ideational | Interpersonal | Textual |
---|---|---|---|
GenreMartin and Rose (2008) | Orbital/serial structure | Prosodic structure | Periodic structure |
Register Martin (1992) | Field – activity sequences, participant taxonomies | Tenor – power, solidarity | Mode – action/reflection, monologue/dialogue |
Discourse semantics Martin and Rose (2003, 2007) | Ideation, external conjunction | Appraisal, negotiation | Identification, internal conjunction, information flow |
Lexicogrammar [verbiage] Halliday and Matthiessen (2004) [image] Kress and Van Leeuwen (1996) | Transitivity; nomimal group classification, description, enumeration | Mood, modality, polarity, comment, vocation; nominal group attitude, person | Theme and information; tense and deixis; ellipsis and substitution |
Graphology/phonology Halliday and Greaves (2008) | Tone sequence | Formatting, emoticons, colour; tone, voice quality, phonaesthesia | Punctuation, layout; tonality, tonicity |
The reformulation of Martin’s frameworks is shown in Table 3, in which the relationship between the rows is that of realization, and between the columns metafunctional. Realizationally (Vertically), the bottom level graphology/phonology is omitted and the level of lexicogrammar almost remains intact, but Martin’s register and discourse semantics strata are combined as this model views Martin’s stratum of register (m-register) as redundant and field and tenor are the entry conditions for Martin’s discourse semantic systems, and Martin’s term genre has been changed into action, because genre is not a level but a mediator of the levels of action and meaning and a mediator of system and instance. Metafunctionally, the textual metafunction is singled out as an enabling/interfacing one (Matthiessen 1992), marked with double vertical line, and it mediates the realization of the generic structure by the semantic structure, organizes the semantic stratum and coordinates the ideational and interpersonal functions. The action structure at the top-level is rendered as holistic, with only the periodic structure, by which the action is derived from coupling of ideational and interpersonal metafunctions, complemented by textual metafunction at the semantic stratum. Last but not least, all the names of the structures are underlined, which indicates that these types of structure cover the stratum itself and the stratum or strata below.
Tools for a three-level analysis of text.
Metafunction Stratum | Ideational | Interpersonal | Textual |
---|---|---|---|
Action (Martin’s genre) Martin and Rose (2008) | Action | ||
Coupling | Periodic structure: Organizing Mode – action/reflection, monologue/dialogue | ||
Meaning/Semantics (Martin’s Register) Martin (1992) and Discourse semantics Martin and Rose (2003/2007) | Orbital/serial structure: Field – activity sequences, participant taxonomies: Ideation, external conjunction | Prosodic structure: Tenor – power, solidarity: Appraisal, negotiation | Identification, internal conjunction, information flow |
Saying/Lexicogrammar [verbiage] Halliday and Matthiessen (2004)[image] Kress and Van Leeuwen (1996/2006) | Transitivity; nomimal group classification, description, enumeration | Mood, modality, polarity, comment, vocation; nominal group attitude, person | Theme and information; tense and deixis; ellipsis and substitution |
It is worth noting here that the GaN model provides a smooth theoretical interface for analysis of social issues from a social perspective, but Martin’s work in text analysis has been sound despite his theoretical flaw, of which Martin (2009) represents an excellent model. Therefore, the analysis section part follows the example of Martin (2009), and the linguistic details are omitted for most of the analysis for the sake of space.
6. The generic structure of the three genres of public communication
6.1. Speech at university anniversary celebration
This section will be divided into two parts, the overall generic structure and a focus on the semantic structure of the most important stage of reviewing past achievements.
6.1.1. The generic structure of the two speeches
The generic structure of the speeches at university anniversary celebration is shown in Table 4, which indicates that the speech can roughly be divided into the following stages: Announcing the anniversary, Expressing gratitude and best wishes, Reviewing past achievements and Looking forward to the future.
The generic structure of the speeches at university anniversary celebration.
PKU | Stages | THU |
---|---|---|
今天, 我们在这里隆重集会, 庆祝北京大学建校120周年。 Today, we are here to celebrate the 120th anniversary of Peking University. | Announcing the anniversary | 在这芳华吐露, 春意盈盈的四月, 我们迎来了清华大学的107岁生日。 In April, with the blossoming of flowers and awakening of spring, we ushered in the 107th anniversary of Tsinghua University. |
首先, 我代表学校, 并以个人名义, 感谢大家的到来。 First of all, on behalf of the school, and in my personal name, I would like to thank everyone for coming. | Welcoming guests | |
Expressing gratitude and best wishes | 我谨代表学校向海内外广大校友和全体师生员工致以亲切的问候和良好的祝愿, 向多年来关心支持我校发展的各界人士和朋友表示衷心的感谢! On behalf of the school, I would like to extend my cordial greetings and best wishes to the alumni and all the teachers and students at home and abroad. … to all the people and friends … ! | |
就在前天, 习近平总书记来学校视察, … … Just the day before yesterday, General Secretary Xi Jinping came to the school to inspect, … | Mentioning President Xi’s visit | |
寻求民族的未来路 Seeking the future of the nation 改革开放的伟大时代 The great era of reform and opening up 120年光阴, 转瞬即逝。北京大学从一个旧体制脱胎出来的婴儿, 已经成长为屹立于世界的现代大学。 120 years is fleeting. Peking University, a baby born out of an old system, have grown into a modern university standing in the world … …. | Reviewing past achievements | 过去一年, 学校 … …, 各项事业都呈现出新的面貌。 In the past year, the school … has shown a new look. … 过去一年, … … 。迎来107周年校庆的清华大学充满了生机, 活力。百年积淀厚, 清华正芳华! In the past year., …. Tsinghua University, which is celebrating its 107th anniversary, is full of vigor and vitality. With a hundred years of thick accumulation, Tsinghua is now thriving! |
迎接未来挑战 Meeting the challenges of the future 老师们, 同学们, 朋友们, 120年并不短, 但与世界上动辄数百年乃至近千年的著名学府相比, 北大仍是很年轻的, 我们还需要在未来时光的流淌中, 增进学术积淀, 累积对人类文明的贡献。 Teachers, students, friends, 120 years is not short, but …, Peking University is still very young. We also need to enhance academic accumulation and contribute to human civilization in the future. … … 今天, 展望未来, 我们有决心, 也有信心, 在党的领导下, 坚持社会主义办学方向, 守正创新, 把北大建设好, 发展好, 真正使她成为世人向往和景仰的伟大学术殿堂。 Today, …. …. Looking ahead, we have the resolve and confidence, … …, to construct and develop Peking University well, making her truly great academic halls which the world aspires to and admires. | Looking forward to the future | 2018年是 … … 关键之年。清华大学将 … …, 努力实现高质量, 内涵式发展。我相信, … …, 清华大学一定能够在新时代的新起点上展现新气象, 开启新征程, 取得新成绩! 2018 is. …. a crucial year. Tsinghua University will … strive to achieve high quality, connotative development. I believe that … Tsinghua University will be able to present a new outlook, start a new journey and achieve new results in a new era! |
感恩与祝福 Thanksgiving and blessing 老师们, 同学们, 朋友们, 过去的120年, 是北大发展的一个璀璨的篇章, Teachers, students, friends, The past 120 years is a bright chapter in the development of Beijing University, … …. 我们庆祝北大建校120年, 特别要感谢伴随北大成长的一代代教职员工, 他们深厚的学术造诣和远见卓识, 以及深深的家国情怀滋养了北大, 培育北大的菁菁学子。我们要感谢千千万万的北大校友, 他们在各行各业的卓越成就和巨大贡献, 成就了北大的辉煌。我们还要感谢一直关心和支持北大的各界朋友, 无论在战争和艰难岁月, 还是快速发展的今天, 他们始终与我们站在在一起。我还要感谢在校的4万多北大学生, 你们的青春, 独立, 敢为和梦想, 让我们对未来充满了信心和希望。 先贤们用他们的心血, 铸就了今日的北大, 在这个庄严的时刻, 让我们对他们再次表示最崇高的敬意! As we celebrate 120 years of the founding of Peking University, I extend special thanks to … faculty and staff … alumni … the concern and support of friends from various circles for Peking University … the students at Peking University …. In this solemn moment, let us once again express our highest respect to them (the sagesa)! | Expressing gratitude and best wishes |
However, there are two extra stages in the PKU speech and the position of the stage of “Expressing gratitude and best wishes” is different with the two speeches. The two extra stages in the PKU speech are Welcoming guests and Mentioning President Xi’s visit. The stage of “Expressing gratitude and best wishes” in the PKU speech is placed towards the end, while it is the second stage in the THU speech. This may be associated with the fact that it is an occasion of celebrating a very special 120th anniversary for PKU, for which there is a grand ceremony and President Xi went to inspect 2 days before the celebration. The additional stages of Welcoming guests and Mentioning President Xi’s visit may render the stage of “Expressing gratitude and best wishes” to its current position.
6.1.2. The semantic structure of the stage of reviewing past achievements
The phases in the stage of “reviewing the past achievements” are different for the two universities. As this is a summary of achievements of 120 years for PKU, there are necessarily more phases for PKU than for THU, for instance an account of the founding of the university and a summary of its role in the nation. To make a solid comparison, here I only focus on the part of “The great era of reform and opening up” for PKU, which corresponds to the review of past achievements for THU.
As is shown in Table 5, the PKU stage covers the aspects of education, the faculty, the research system and the management of universities, while on the other hand, the THU stage includes the reform of education and teaching, the reform of scientific research system, the implementation of global strategy and the construction of “double first class” university.
The phases in the stage of reviewing past achievements.
PKU | THU |
---|---|
北大的核心使命是培养能够引领未来的人。 The core mission of Peking University is to cultivate people who can lead the future. | 教育教学改革取得重大突破。 A major breakthrough was made in the reform of education and teaching. |
学术队伍是大学的核心。 The academic team is the core of the university. | |
产生推动国家发展和人类进步的新思想, 前沿科学和未来技术, 是北大学术发展的核心任务。 It is the core task of Peking University’s academic development to produce new ideas, cutting-edge science and future technologies that promote national development and human progress. | 科研体制机制改革全面推进。 The reform of scientific research system and mechanism has been comprehensively promoted. |
大学是高度依赖个人创造力的学术机构, 大学管理的真谛就是使每个基层组织, 每个人的创造潜力都充分释放出来。 The university is an academic institution that relies heavily on individual creativity. The essence of university management is to fully release the creative potential of each grassroots organization and everyone. | |
全球战略深入实施。 The global strategy is implemented in depth. | |
“双一流”建设迈上新台阶。 The construction of “double first class” has reached a new level. |
There are overlaps between the two universities, namely the education and the research system. At the same time, difference in terms of ideation is also apparent: For PKU, the education aims at “cultivating people who can lead the future”, while for THU, there is a “breakthrough” in the “reform of education”, which is a difference between people and actions; for research system, PKU emphasizes its core task as producing new ideas, and science and technology that promote “national development and human progress”, whereas for THU, there is the promotion of reform of the research system, again a different between human welfare and actions.
For the other two items that do apparently overlap, PKU stresses its faculty for the humanity resources system and the individual creativity for university management, while on the other hand, THU highlights the global strategy and the construction of “double first class” university. These echoes the above theme of people versus actions.
Consistent with this is the lexicogrammar system of transitivity, with relational processes for all the PKU theme clauses and material processes for THU ones.
6.2. Letter to prospective students
6.2.1. The generic structure of letter to prospective students
The generic structure of the letter to prospective students is shown in Table 6, which indicates that the letter is quite formulaic and can roughly be divided into the following stages: Addressing the reader, Invitation to join the university, Reasons for the choice of the university and Invitation again in the concluding part.
The generic structure of the letters to prospective students.
PKU | Stages | THU |
---|---|---|
亲爱的同学们: Dear students, | Addressing the reader | 亲爱的年轻朋友们: Dear young friends, |
此时的你 … … 如今, 进入第三个甲子的北大, 同方才经历过高考洗礼的你一样, 正站在新时代的起点, 将踏上新的征程。我谨代表北京大学, 诚挚地邀请你与北大一起, 相约未来。 At this point you …. Peking University, as you, … …. On behalf of Peking University, I sincerely invite you to join us in an appointment with the future. | Invitation to join the university | 此时此刻, 你 … … ?在此我代表清华大学诚挚地邀请你加入清华人的行列, 在美丽的清华园开启新的人生旅程。 At this moment, you …. On behalf of Tsinghua University, I sincerely invite you to join the ranks of Tsinghua people and start a new life journey in the beautiful Tsinghua Garden. |
来到北大, 你将与时代同行。 Come to Peking University, and you will keep pace with the times … …. 来到北大, 你将体验一流的教育。 Come to Peking University and you will experience first class education. … … 来到北大, 你将发现自己的无限可能。 When you come to Peking University, you will discover your infinite possibilities. … … | Reasons for the choice of the university | … … 清华自1911年建校以来, … … 清华大学是一所勇于担当的学校。教育部本科教学评估专家组这样评价清华:“一所大学和她所培养的人才, 在一个大国自强和崛起的过程中发挥了如此重要的作用, 放眼全球, 也是少有的精彩!” . …. Tsinghua since its founding in 1911, … ….Tsinghua University is a school that is courageous to shoulder responsibilities. The Ministry of Education’s undergraduate teaching evaluation expert group commented on Tsinghua:” A university … is also rare in its exceptional excellence! ” 来清华, 你将在通专融合的天地里获得全面成长。 Come to Tsinghua, and you will gain full growth in the world of integration. … … 来清华, 你将在多样的平台上展露个性风采。 Come to Tsinghua, and you will show your personality on a variety of platforms … …. 来清华, 你将在国际化的格局中提升全球视野。 Come to Tsinghua, and you will enhance the global vision in the international situation. … … 一所大学往往因其传统而被大家铭记。清华的传统是 … … 。我相信, 来到清华, 你将深深感受到清华传统的力量, 并由此焕发出新的人生光彩! A university is often remembered for its traditions. Tsinghua tradition … …. I believe that when you come to Tsinghua, you will deeply feel the power of Tsinghua tradition and will achieve a new glory in life! |
同学们, 未来已来!相信在你们很多人心中, 北大早已是你心驰神往的地方, 希望你不忘初心, 继续前行。历久弥新之北大, 期待和风华正茂的你们共赴与国家, 与民族的时代相约。 … … Students, the future has come! I believe that in the hearts of many of you, Peking University has long been a place which you are have fascinated. I hope that you will not forget your original intention and move on. The time-honored Peking University is looking forward to meeting you with the appointment with the country and the nation. … 百廿北大, 愿与你共同谱写更加美好的未来。 Peking University, with a 120-year history, is willing to work with you to write a better future. | Concluding: Invitation again | 亲爱的同学, 我无比激动地期待着你的到来。来到清华, 你一定会被人文日新的清华所吸引。如果你要问我:“‘少有的精彩’有多精彩?”我会告诉你:“有你的清华更精彩!” Dear student, I am very excited to look forward to your arrival. When you come to Tsinghua, you will be attracted to the new humanistic Tsinghua University. If you want to ask me: “How wonderful is ‘rarely wonderful’?” I will tell you: “It is more exciting to have you at Tsinghua!” |
It is exposition in Martin’s genre depiction (Martin and Rose 2008), consisting of the stages of Thesis ^ arguments ^ Reiteration, in the disguise of a letter.
6.2.2. The semantic structure of the stage of reasons for choosing the university
As in the speech for the university anniversary, the phases are arranged differently for the two universities, as shown in Table 7.
The reasons for choosing the university.
PKU | THU |
---|---|
来到北大, 你将与时代同行。 Come to Peking University, you will keep pace with the times … …. | |
来到北大, 你将体验一流的教育。 Come to Peking University and you will experience first class education. … … | 来清华, 你将在通专融合的天地里获得全面成长。 Come to Tsinghua, you will gain full growth in the world of integration of general and specialized education.. …. |
来到北大, 你将发现自己的无限可能。 When you come to Peking University, you will find your infinite possibilities. … … | 来清华, 你将在多样的平台上展露个性风采。 Come to Tsinghua, you will show your personality on a variety of platforms … …. |
来清华, 你将在国际化的格局中提升全球视野。 Come to Tsinghua, you will enhance the global vision in the international situation. … … |
For PKU, the three reasons are to keep pace with the times, to experience first-class education and to discover the students’ infinite possibilities. This is arranged in an order from the general to the specific, from the times at large to the education at PKU and then to the development of the individual student. On the other hand, for THU, there is a list of the parallel aspects of the students’ personal development, including gaining full growth, demonstrating personal strengths and enhancing global vision.
Another difference is that the three reasons for choosing THU are encapsulated in the opening report and summary of THU and its people. In the opening report, it is an overall evaluation of the University and its people; in the summary part, there is an explicate statement of the tradition of THU. On the other hand, these aspects are either integrated in the three reasons or omitted for PKU. This may be related to the fact that as PKU has just celebrated its 120th anniversary and presumably its tradition is deeply inscribed in people’s minds.
6.3. The generic structure of commencement address
The analysis of the generic structure of commencement address of the two universities has similar results to that in Han (2014). As is shown in Table 8, the major stages are: Congratulations on graduation, Reminiscence of campus life, Teaching the last lesson and The farewell message.
The generic structure of commencement address.
PKU | Stages | THU |
---|---|---|
又是一个离别的季节, 这也是收获与感恩的时刻。祝贺大家顺利毕业!让我们把最美好的祝福送给每一位同学! It is another parting season, which is also a moment of harvest and gratitude. Congratulations on your graduation! Let us give the best wishes to every student! | Congratulations on graduation | 今天是一个难忘的日子。 … … 作为校长, 我 … … 向你们和你们的家人表示最热烈的祝贺!向悉心指导你们的老师表示最衷心的感谢! Today is an unforgettable day. … … As the principal, … I would like to extend my warmest congratulations to you and your family! I would like to express my heartfelt thanks to the teachers who have carefully guided you! |
Reminiscence of campus life | 2014年, … … 你们来到清华园, 开始与新百年的清华共同成长。2014, you. …. Tshinghua. 2015年, 学校 2015, the school. … (some) of you …. 2016年, 我校 … … 。你们 … …, 你们中 … … 。2017年, 学校 … … 。清华新百年的美好画卷正徐徐展开。 2016, the school. …. (some) of you …. 2017, the school …. The beautiful picture of Tsinghua’s new century is slowly unfolding. “一番新风景, 为君开设。” … … 我很欣慰你们都在清华园中成就了更好的自己, 相信你们未来的人生会充满更多的奇迹和更多的精彩。 “A new landscape is open for you.” … I am very pleased that you have achieved a better self in Tsinghua campus, and I believe that your future life will be filled with more miracles and more wonderful moments. | |
从今天开始, 大家将开启一段新的人生旅程。 … … Starting today, everyone will start a new journey of life …., 在这里, 我想与大家分享一个小故事。几周前我去了弥渡, 这是云南大理的一个县, 北大的对口扶贫县。 Here, I want to share a little story with you. I went to Midu a few weeks ago. This is a county in Dali, Yunnan, and the target support county of Peking University. … … 走在崎岖的山路上, 我一直在想一个问题:什么是北大?什么是北大人?北大是一所伟大的学校, … … Walking on the rugged mountain road, I have been thinking about a question: What is Peking University? What is the people of Peking University? Peking University is a great school. … | Teaching the last lesson | 今天是你们人生中一个特别有意义的日子。但是, … … 我想告诉大家, … … 意义需要我们持续去追寻和挖掘。希望大家在今后的生活中努力追寻意义, 努力成就有价值的人生。 Today is a particularly meaningful day in your life. However, … I want to tell you, … meaning requires us to continue to pursue and explore. I hope that everyone will strive to pursue meaning in the future life and strive to achieve a worthwhile life. 要从对自我的深入了解中去追寻意义, 做内心想做的事情。 It is necessary to pursue meaning from the deep understanding of the self and do what you want to do. … … 要以长远的眼光去追寻意义, 选择有价值的事业。 We must pursue the meaning in a long-term perspective and choose a valuable cause. … … 要用“大我”的情怀去追寻意义, 引领人生不断迈上新的高度。 Use the ”spiritual self” to search for the meaning of feelings, leading the life to a new level. … … |
同学们, 我们国家的发展仍然不平衡, 不充分, 消除贫困是一场实现全面小康的攻坚战, 也是一代代北大人的追求和理想。 Students, the development of our country is still uneven and inadequate. Eliminating poverty is a tough battle to achieve a comprehensive well-off society. It is also the pursuit and ideal of generations of Peking University. … … 从此后, 无论披星戴月, 跋山涉水, 无论身在何方, 从事什么职业, 愿北大人远离平庸, 勇敢担当, 学在路上! 祝大家一路平安!谢谢! From now on, no matter where you are, travelling day and night or wading through the mountains and rivers, no matter where you are or what career you are doing, I hope you are willing to stay away from mediocrity, take on responsibilities bravely, and learn on the road! I wish you all the best! Thank you! | The farewell message | 同学们, … … 。我希望你们 … … 。我相信, 随着对意义追寻的深入, 你们对意义的感受会越发强烈, 生命也会变得更加丰满和强大。意义, 值得你们用一生去追寻。 Students, …. I hope … … … …. I believe that with the deepening of meaning pursuit, your feelings of meaning will become stronger and stronger, and life will become more full and powerful. Meaning is worth your life to pursue. 今天是一个让人眷恋的日子。我希望你们记住, 清华永远是你们温暖的家。欢迎你们随时回家! Today is a day of love. I hope that you remember that Tsinghua is always your warm home. Welcome to go home anytime! |
As the other two genres, there are also divergences for the two universities. There is no stage “reminiscence of campus life” in the PKU speech. Furthermore, the stage “the last lesson” is also very different with the two speeches. For PKU, it is a story followed by its moral whereas for PKU, it is three arguments for pursuing meaning. For the stage of “Reminiscence of campus life”, THU adds content of its own development to the account of its students’ life. For all the years 2014, 2015, 2016 and 2017, the theme of the sentence is the school or our school, which then is followed by you (the students) or the students.
It is worth noting that for PKU the stage of the last lesson is a case of embedded genre, i.e., a whole genre is made to function as one multivariate stage in the development of another (Martin 1994, 102). In this embedding process, the realities represented by the genres become recontextualized within the reality of the embedding genre, e.g. novel in Bakhtin (1986) and Bawarshi and Reiff (2010). The embedded genre loses their immediate relation to actual reality (in this case the graduation ceremony itself) but their moral function remains and is added to the moralizing function of the graduation ceremony. In this particular case, in the stage of teaching the last lesson the PKU president integrates into the telling of the story the inquiry of “What is Peking University? And what are the People of Peking University?” and combined the moralizing function of the story of the mission of eliminating poverty with the PKU ideal of serving the nation and the people. The THU stage, on the other hand, is a typical lesson, with three arguments for pursuing values.
6.4. Discussion
Analysis of generic structure of the three types of public communication indicates that genre is conventionalized but highly flexible. The general stages of the texts of the same genre for the two universities are roughly the same, but there are variations depending on the particular occasion. Moreover, there is great room for variation in the phases, as is shown in the continuum of the genres analysed in Figure 14.

A continuum of the genres.
The commencement address is the most flexible genre, which leaves plenty of space for the speaker. Except for the obligatory moves of celebrating the students for graduation and wishing them a bright future, the speaker has almost full freedom for the address, and therefore it provides a perfect opportunity for identity construction.
More importantly, these variations are just the university presidents’ performance of the identity of the university. For THU, there are lists of parallel aspects of actions for all the three genres, whereas for PKU texts of the three genres follow different organizing principles but all address the theme of the people of Peking University as leaders who shoulder responsibility for the nation. For THU, it is the parallel aspects of construction of university: actions they take for the university anniversary address, actions the students should take for the commencement address and aspects of personal development, or what the university has done and what the students can do for the letter to prospective students. On the other hand, the different organizations for the different genres of Peking University all revolve around the theme of PKU people. For the anniversary address, it is the important role of PKU and its people in China in the past, present and future; for the letter to prospective students, its apparently parallel structure entails the logic of moving from the general to the specific, i.e., from a concern about the times to the students’ development; and for the commencement address, it is a story and its moral embedded in the overall structure of the genre.
7. Recurrent themes of the two universities in the genres
This section focuses on the themes that are covered in all the genres of each university, which can be seen as an indicator of the university’s performance of identity at the semantic level.
7.1. Recurrent themes among the genres for PKU
Recurrent in the three genres of PKU is the theme of reflecting on the identity of Peking University and its people, as is asked explicitly in the commencement address. Peking University is depicted as one that is closely related to the fate of the nation ever since its foundation, and the people are the backbone of the society with a strong commitment to the welfare of the nation and its people.
7.1.1. Peking University at the stages in the texts of the three genres
Peking University is constructed as the leading university that shoulders the fate of the nation in different ways in the three genres.
The recurrent theme of the identity of Peking University is explicitly asked in the commencement address, in the phase of story-telling which connects the story with the thinking about Peking University as a part of the last lesson, as follows.
走在崎岖的山路上, 我一直在想一个问题:什么是北大?什么是北大人?北大是一所伟大的学校, 她的伟大不仅体现在卓越的教育和学术上, 体现在追求真理的科学精神上, 还体现在对社会正义的不懈追求和深深的人文情怀上。
Walking on the rugged mountain road, I have been thinking about a question: What is Peking University? What is the people of Peking University? Peking University is a great school. Her greatness is not only reflected in the excellent education and academics, but also in the scientific spirit of pursuing truth. It is also reflected in the unremitting pursuit of social justice and deep humanistic feelings.
In the university anniversary address, this theme recurs in several stages and phases in the text, which is shown in Table 9.
PKU identity in the stages of the university anniversary address.
The stage/phase | The PKU identity | Linguistic means |
---|---|---|
Mentioning President Xi’s visit | 就在前天, 习近平总书记来学校视察, 高度评价了北京大学对民族解放和国家建设做出的卓越贡献, 对学校的改革发展和所取得的成就和进步, 给予了充分肯定。 Just the day before yesterday, General Secretary Xi Jinping came to the school to inspect, highly praised Peking University’s outstanding contribution to national liberation and nation building, and fully affirmed the reform and development of the school and the achievements and progress made. | Appraisal |
The past | 120年前, 甲午战败, 维新变法运动兴起。“变法之本, 在育人才;人才之本, 在开学校。”改革旧教育, 建立新学堂, 成为了变法的第一要务, 北京大学也由此而生, 并从一开始, 就以探求民族的未来为己任。 120 years ago, the defeat of the Sino-Japanese War led to the rise of the reform movement. “Reform of the country lies in bringing up talent; the key to the talent of the country lies in opening schools”. Reform of the old education and the establishment of new schools have become a top priority of reform. Peking university also arose with this policy, and from the outset, it shoulders the duty to explore the future of the nation. … … 120年来, 北京大学始终坚守着建校的初心和使命, 坚守对国家, 民族和社会的庄严承诺, 为国家富强, 民族振兴和人民福祉, 不避艰险, 披荆斩棘, 勇往直前。 For 120 years, Peking University has always adhered to the initial intention and mission at its foundation, adhered to the solemn commitment to the country, the nation and the society, and for the country’s prosperity, national rejuvenation and the well-being of the people, and avoiding the dangers, thorns, and courage. | Ideation with positive connotation Appraisal |
The present | 120年光阴, 转瞬即逝。北京大学从一个旧体制脱胎出来的婴儿, 已经成长为屹立于世界的现代大学。先贤们的渴望, 追求和对未来期许, 很多已经成为今天的现实;那些已经淡出人们记忆的纷争, 质疑, 疑惑和彷徨, 都使我们变得更加成熟, 更加坚定。北大从未忘怀肩上担负的家国责任, 始终坚守着“爱国, 进步, 民主, 科学”的优良传统和“思想自由, 兼容并包”的学术精神, 以敢为天下先和大无畏的反思与批判精神, 激励自己不惧艰险, 砥砺前行。 120 years has fleeted. Peking University, a baby born out of an old system, have grown into modern universities standing in the world. The sage’s desire, pursuit and expectations for the future, many have become today’s reality … … Peking University has never forgotten the responsibility for the nation it shoulders, and has always adhered to the honorable tradition of “patriotism, progress, democracy, science” and the academic spirit of “freedom of thought and all-inclusiveness”, with the spirit of daring to be the first and fearless reflection and criticism, she inspires herself not to be afraid of danger and to move forward. | Appraisal: judgment Appraisal: value |
The future | 在一个新的甲子, 北京大学如何能够不辱使命, 续写新的绚丽篇章?这是北大和北大人必须要面对和回答的问题。 In a new Jiazi (60 years), how can Peking University continue to succeed in writing a new chapter? This is a question that Peking University and the people of Peking University must face and answer. | Appraisal: judgement |
Gratitude and best wishes | 过去的120年, 是北大发展的一个璀璨的篇章, 其中的每一页, 每个字都承载了北大人对国家民族的情感与奉献, 这让我们万分珍惜, 无比自豪。 The past 120 years have been a bright chapter in the development of Peking University. Each page and every word carry the obligation and dedication of Peking University to the nation. We cherish it and are extremely proud. | Appraisal: judgment |
In the address, the president first quotes President Xi’s commendation of the university’s outstanding contribution to national liberation and nation building. Then, the image of being a leader in terms of the sense of responsibility for the nation and contribution to the country manifests itself throughout the past, the present, and the future. In the past, the university was founded in the aftermath of national crisis and it has strong sense of duty from the outset; at present, it keeps the spirit since its foundation; and looking forward to the future, it is thinking seriously about how to continue its splendidness. Finally in the concluding session, it highlights the obligation and dedication of Peking University to the nation.
In the letter to prospective students, the theme is integrated into the reasons for choosing Peking University, as is shown in Table 10.
Identity of Peking University in the stages of the letter to prospective students.
Phase | PKU identity |
---|---|
Come to Peking University, you will keep pace with the times. | 作为中国第一所国立综合性大学, 北大始终与祖国和人民同呼吸, 共命运, 与时代和社会同发展, 共进步。北大从来不止是一所学校, 在过去两个甲子的历史中, 北大始终与国家和民族的命运紧密相连, 在思想创新, 社会变革, 国家振兴的过程中从未缺席, 不断致力于以知识和思想推动中华民族的进步。 As the first national comprehensive university in China, Peking University has always shared the same destiny with the motherland and the people, and developed and progressed together with the times and the society. Peking University has never been merely a school. In the past history of the two Jiazis (60 years), Peking University has always been closely linked to the destiny of the country and the nation. It has never been absent from the process of ideological innovation, social change, and national rejuvenation, constantly committed to promoting the progress of the Chinese nation with knowledge and thoughts. |
When you come to Peking University, you will discover your infinite possibilities. | 今天的北京大学已经成为在诸多领域位于国际前沿, 具有世界影响力的一流研究型大学。 Today, Peking University has become a leading research university with international influence in many fields. |
In the reason of keeping pace with the times, the theme of PKU being closely linked to the fate of the nation as has been discussed in the anniversary address is repeated, which appeals to the prospective students’ feeling of being a leader of the nation. Moreover, in the reason of discovering infinite possibilities, the university is depicted as a leading research university with international influence that provides a desirable environment conducive to the students’ overall development.
7.1.2. The people of Peking University at the stages in the texts of the three genres
The people of Peking University is constructed as having strong sense of responsibility for the nation and its people and being the backbones of the society.
In the university anniversary address, this theme recurs in the present, the future and the summary, which is shown in Table 11.
People of Peking University in the university anniversary address.
Stage/phase | Identity of people of Peking University |
---|---|
The present | 120年光阴, 转瞬即逝。北京大学 … … 这种精神和价值理念, 已深深根植在北大人的灵魂深处, 时刻影响着我们的价值判断, 思维方式和举止言行。 120 years has fleeted. … This spirit and value have been deeply rooted in the soul of Peking University, and it always influences our value judgment, way of thinking and behavior. |
The future | 在一个新的甲子, 北京大学如何能够不辱使命, 续写新的绚丽篇章?这是北大和北大人必须要面对和回答的问题。 In a new Jiazi (60 years), how can Peking University continue to write a new chapter? This is a question that Peking University and the people of Peking University must face and answer. |
Gratitude and best wishes | 过去的120年, 是北大发展的一个璀璨的篇章, 其中的每一页, 每个字都承载了北大人对国家民族的情感与奉献, 这让我们万分珍惜, 无比自豪。 The past 120 years have been a bright chapter in the development of Peking University. Each page and every word carry the obligation and dedication of Peking University to the nation. This makes us cherish and be extremely proud. |
In the letter to prospective students, this theme appears in two reasons for choosing Peking University, which is shown in Table 12.
People of Peking University in the letter to prospective stages.
The reason | The identity of people of Peking University |
---|---|
Come to Peking University, and you will keep pace with the times. | 北大人始终怀有强烈的家国情怀和广阔的全球视野, 努力成为国家和民族的中流砥柱。 Peking University people always have a strong sense of responsibility for the nation and a broad global vision, and strive to become the mainstay of the country and the nation. |
Come to Peking University and you will experience first class education. | “培养引领未来的人”是北大的核心使命 “Cultivating people who lead the future” is the core mission of Peking University. |
In the reason of keeping pace with the times, it follows the identity of the university in a further emphasis of the sense of responsibility for the nation and adding to it with global vision and the people being the mainstay of the country. Furthermore, in the reason of experiencing first-class education, it is stated that the core mission of PKU is to cultivate future leaders, which also appeals to the students.
In the stage of teaching the last lesson in the commencement address, after the explicit question of the identity of PKU and its people the president asked in relation to the Midu story, he instils in the students several desirable qualities for PKU graduates at multiple places, as shown in Table 13. Then, all these virtues and good wishes for the students are emphasized in the final message as a last call for greatness.
Qualities of people of Peking University in the commencement address.
Qualities | The part of the text |
---|---|
Equality (PKU people in history) | 早在一百年前, 蔡元培就提出“劳工神圣, 人人平等”, 并倡导创办了“校役夜班”, 傅斯年, 罗家伦等一批学术大家亲自授课。邓中夏, 廖书仓等人还组建了“平民学校”, “平民教育讲演团”, 传播知识, 唤起民众的自觉。直到今天, 北大仍然保持着“平民学校”的传统, 很多在工勤服务岗位上的工友, 白天工作, 夜间学习, 在这里追寻着自己的人生梦想。你们中也有很多同学, 担任了这个学校的志愿者工作。北大永远要追求卓越, 但我们的精神应当是平等的, 我们的心胸是开放的, 我们的爱是没有疆界的。 As early as one hundred years ago, Cai Yuanpei proposed “labor is sacred and everyone is equal”, and advocated the establishment of “school night shift”, Fu Sinian, Luo Jialun and other academics taught personally. Deng Zhongxia, Liao Shucang and others also formed a “civilian school” and a “civilian education lecture group” to spread knowledge and arouse the consciousness of the people. Until today, Peking University still maintains the tradition of “civilian school”. Many workers in the job service position work during the day study at night, pursuing their dreams of life here. There are also many of you who have volunteered for this school. Peking University always pursues excellence, but our spirit should be equal, our hearts are open, and our love has no boundaries. |
Devotion (the past) | 北大人满怀着一腔的青春热血。在艰难险阻的中国第一次西部科学考察中, 在千里跋涉的西南联大路上, 在祖国的西北边陲, 在荒漠深处原子弹的实验现场, 到处都可以看到北大人坚定的足迹。 Peking University is full of youthful blood. In the first scientific investigation of China’s Western regions that was extremely tough, on the Southwestern United University road that traveled thousands of miles, on the northwestern side of the motherland, and at the experimental site of the atomic bomb deep in the desert, the steady footsteps of Peking University can be seen everywhere. |
Fearlessness of difficulties (the present) | 今天, 有更多的北大人选择去西部, 去部队, 去基层, 去开创不同的人生。“只要天下还有贫穷的人, 就是我们自己在贫穷中;只要天下还有苦难的人, 就是我们自己在苦难中。”林毅夫老师的这段话道出了北大人的心声和胸怀。 Today, more Peking University people choose to go to the west, go to the army, go to the grassroots, and create different lives. ”As long as there are still poor people in the world, we are ourselves in poverty; as long as there are people suffering in the world, we are in our own suffering.” Lin Yifu’s words conveyed the voices and minds of Peking University. |
The mission of eliminating poverty as ideal of PKU | 同学们, 我们国家的发展仍然不平衡, 不充分, 消除贫困是一场实现全面小康的攻坚战, 也是一代代北大人的追求和理想。 Students, the development of our country is still uneven and inadequate. Eliminating poverty is a tough battle to achieve a comprehensive well-off society. It is also the pursuit and ideal of generations of Peking University. |
Gratitude | 我们要感恩弥渡。作为一所学校, 我们能为弥渡人民做的事情并不多, 对弥渡脱贫的贡献可能真的微不足道。但弥渡人民却给予我们极大的信任和关照, 使我们能够亲身体会消除贫困的艰辛, 使我们能够在实践中磨练意志, 践行理想。我们从弥渡人民身上学到的, 体会到的精神营养和力量, 远远超过了我们能够给予他们的帮助。谢谢他们! We must be grateful for Midu. As a school, we can do very little for the people of Midu, and the contribution to the poverty alleviation may be negligible. However, the people of Midu have given us great trust and care, so that we can personally understand the hardships of poverty eradication, so that we can hone our will and practice our ideals in practice. The spiritual nutrition and strength we have learned from the people of Midu far exceeds the help we can give them. Let’s thank them! |
Shouldering responsibility | 两个月前, 习近平总书记来到北大考察, 希望青年人要“爱国, 励志, 求真, 力行”。人生就像是一部书, 每个字, 每一行, 每一页都是用我们的行动书写的。责任并不是一个甜美的, 轻盈的词汇, 而是一副沉甸甸的担子。负重前行正是一代又一代中流砥柱最美的英姿。 Two months ago, General Secretary Xi Jinping came to Peking University to investigate, hoping that young people should be “patriotic, inspiring, truth-seeking, and practical.” Life is like a book. Every word, every line, every page is written with our actions. Responsibility is not a sweet, light vocabulary, but a heavy burden. Carrying forward the weight is the most beautiful heroic position of the generation after generation. |
Everyday benefaction | 当你帮助山区孩子实现梦想的时候, 当你用智慧和勇气帮助人们摆脱贫困的时候, 当你的科研成果造福社会的时候, 当你竭尽全力使无助的人重燃生命之火的时候, 你是在用爱书写着自己的人生。帮助别人就是在塑造一个更好的自己。感恩与珍惜会使你的心胸更宽, 奉献与付出会使你的视野更广。在未来的人生路上, 我们要思考和探索大道理, 更要从身边的事情做起, “勿以善小而不为, 勿以恶小而为之”。 When you help children realize their dreams when the mountain, when you use the wisdom and courage to help lift people out of poverty, when you research for the benefit of society, when you make every effort to make people helpless Heavy fuel the fire of life, when, You are writing your own life in love. Helping others is shaping a better self. Gratefulness and cherish will make your heart wider, and dedication and dedication will make your vision wider. On the road of life in the future, we must think about and explore the principles, but we must start from the things around us. “Do not be good or small, do not be evil.” |
In the final stage of the address, the president summarizes his hopes and wishes for the students to shoulder responsibilities for the nation and be cheerful and great people.
最后, 再次感谢大山和弥渡人民给予我们的爱和包容, 让我们谨记为国家, 为民族复兴奉献与奋斗的誓言, 也让我们为身边认识或不认识的每个人绽开我们的笑脸。
从此后, 无论披星戴月, 跋山涉水, 无论身在何方, 从事什么职业, 愿北大人远离平庸, 勇敢担当, 学在路上!
Finally, I would like to thank the people of Dashan and Midu for their love and tolerance. Let us remember the vows of dedication and struggle for the country and the national rejuvenation. Let us also open our smiles for everyone who knows or does not know.
From now on, no matter where you are, traveling day and night or wading through mountains and rivers, no matter where you are or what career you are doing, I wish you are willing to stay away from mediocrity, take on responsibilities bravely, and learn on the road!
7.2. Recurrent themes among the genres for THU
The recurrent themes in the THU genres are the educational reform and its global strategy, as shown in Table 14.
Recurrent themes in the THU genres.
Speech at university anniversary | Letter to prospective students | Commencement address |
---|---|---|
教育教学改革取得重大突破。高校的立身之本在于立德树人。只有培养出一流人才的高校, 才能够成为世界一流大学。学校把教育教学改革作为攻坚任务, 全面实施本科大类招生和大类培养, 成立大类培养领导小组, 聘请16位大类首席教授, 为学生的成长成才创造更为宽广的空间。在全校范围内对本科培养方案进行重构, 降低总学分, 设置自主发展课程, 支持学生根据自身特点和发展志趣自主选择学习成长路径。 A major breakthrough was made in the reform of education and teaching. The foundation of the university is Lide Shuren. Only a university that has developed top-notch talents can become a world-class university. The school regards the education and teaching reform as the key task, comprehensively implements the undergraduate enrolment and training in large categories, establishes a large-scale training leading group, and employs 16 major class chief professors to create a broader space for the students to grow up. Reconstruct the undergraduate training program throughout the school, reduce the total credits, set up independent development courses, and support students to choose their own learning growth path according to their own characteristics and development interests. | 来清华, 你将在通专融合的天地里获得全面成长。一个具备健全人格的人, 既要有渊博的知识, 又要有高尚的情怀, 还要有一流的专业素养。通识教育和专业教育的有机融合是培养健全人格的重要途径。正在全面实施的大类招生和大类培养, 能使你在比较中找到自己的人生志趣, 又能为你的未来发展奠定宽厚的知识基础。你可以选修第二学位和辅修学位, 从跨学科的学习中汲取丰富的营养。 Come to Tsinghua, you will gain full growth in the world of integration. A person with a sound personality must have both profound knowledge and noble feelings, as well as first-class professionalism. The organic integration of general education and professional education is an important way to cultivate a healthy personality. The enrolment and training in large categories that is being fully implemented will enable you to find your own life interests in comparison and lay a broad knowledge base for your future development. You can pursue an elective second degree and a minor, learn from the nutrient-rich interdisciplinary learning. | 2017年, 学校全面实施大类招生和大类培养, 大力推进通识教育课程建设, 持续增设第二学位和辅修专业, 为同学们的自主成长提供了更大的空间。清华新百年的美好画卷正徐徐展开。 In 2017, the school fully implemented enrolment and training in large categories, vigorously promoted the construction of general education courses, and continued to add second degree and minor majors, providing more space for students to grow up independently. |
来清华, 你将在多样的平台上展露个性风采。自主选择是个性化发展的前提, 也是多样成长的基础。在清华, 你的大学你做主。 Come to Tsinghua, and you will show your personality on a variety of platforms. Self-selection is the premise of individualized development and the basis for diverse growth. In Tsinghua, you are the master of your university. | ||
全球战略深入实施。开放是21世纪高等教育的最重要特征。中国正日益走近世界舞台的中央, 以更开放的姿态积极参与全球高等教育的竞争与合作, 培养具有全球视野的人才是一流大学义不容辞的责任。2017年2月, 在中国国家主席习近平和意大利总统马塔雷拉的共同见证下, 清华与米兰理工大学签署合作建设中意设计创新基地协议。2018年4月17日, 中意设计创新基地正式启用, 清华大学米兰艺术设计学院同时挂牌, 中意两所高校将共同打造具有全球影响力的设计创新中心。2017年4月, 清华发起成立第一个由中国高校牵头的高级别国际大学联盟——亚洲大学联盟。2018年4月, 亚洲大学联盟创始成员应邀出席在博鳌亚洲论坛举行的“亚洲大学崛起”教育圆桌会议。第一份亚洲大学联盟高等教育年度报告将于今年7月发布。2015年建立的全球创新学院是中国高校在美国建立的首个教育科研平台, 2017年9月, 全球创新学院教研大楼正式落成启用。 The global strategy is implemented in depth. Openness is the most important feature of higher education in the 21st century. China is increasingly approaching the center of the world stage. It is the unshirkable responsibility of top universities to actively participate in the competition and cooperation of global higher education in a more open manner and to cultivate talents with global vision. In February 2017, under the joint witness of Chinese President Xi Jinping and Italian President Matarella, Tsinghua and Milan Polytechnic University signed an agreement to build a Sino-Italian design and innovation base. On 17 April 2018, the Sino-Italian Design Innovation Base was officially opened. The Milan Art and Design Institute of Tsinghua University was simultaneously listed. The two universities of China and Italy will jointly create a design innovation | 来清华, 你将在国际化的格局中提升全球视野。全球化是21世纪的重要特征, 21世纪的一流人才必须拥有全球的视野。在清华, 你可以与来自全球128个国家的国际学生共同学习, 不出国门就可以在多元文化环境中与不同背景的人交流合作。你可以从众多的海外交流学习项目中做出选择, 在“读万卷书, 行万里路”中不断提升自己的国际视野。从苏世民书院到美国西雅图全球创新学院, 从意大利米兰的中意设计创新基地到印度尼西亚的东南亚中心, 还有第一个由中国高校牵头的高级别国际大学联盟——亚洲大学联盟, 这些优质的国际化项目让你从清华走向世界, 用梦想连接未来。目之所及虽在一处, 心之所向应在四海。 Come to Tsinghua, you will enhance the global vision in the international situation. Globalization is an important feature of the 21st century, and the first-class talents of the 21st century must have a global vision. In Tsinghua, you can study with international students from 128 countries around the world, and you can communicate and cooperate with people from different backgrounds in a multicultural environment without going abroad. You can make choices from a variety of overseas exchange learning projects, and constantly improve your international vision in “Reading ten thounsand book and traveling Miles”. From Su Shimin College to the Seattle Institute of Global Innovation, from the Sino-Italian Design Innovation Base in Milan, Italy to the Southeast Asia Center in Indonesia, and the first high-level international university alliance led by Chinese universities – the Asian University Alliance, these high-quality internationalizations The project allows you to move from Tsinghua to the world and connect with the future with your dreams. Although it is in one place, the heart should be in the world. | 2016年, 我校制定并实施了清华历史上第一个全球战略, 着力培养具备全球胜任力的拔尖创新人才。你们共同见证了清华-伯克利深圳学院, 西雅图全球创新学院, 苏世民书院, 米兰中意设计创新基地的建立与亚洲大学联盟的启动, 你们中超过60%的同学有海外访学交流的经历。 In 2016, our school formulated and implemented the first global strategy in Tsinghua’s history, focusing on cultivating top-notch innovative talents with global competence. You have witnessed the establishment of the Tsinghua-Berkeley Shenzhen Institute, the Seattle Institute of Global Innovation, the Su Shimin Academy, the establishment of the Milan Sino-Italian Design Innovation Base and the launch of the Asian University Alliance. More than 60% of your students have experience in overseas exchanges. |
center with global influence. In April 2017, Tsinghua initiated the establishment of the first high-level international university alliance led by Chinese universities – the Asian University Alliance. April 2018, a founding member of the Asian University Consortium was invited to the “rise of Asian universities” education round table seats held in Boao Forum for Asia. The first annual report of the Asian University Alliance Higher Education will be released in July this year. The Global Innovation Institute established in 2015 is the first education and research platform established by Chinese universities in the United States. In September 2017, the Global Innovation Institute Teaching and Research Building was officially opened. |
With the educational reform, two aspects are specially emphasized, the enrolment and training in large categories and providing more choices for the students, which are covered as two different aspects in the letter to prospective students, but in the same part for the anniversary and commencement addresses. Again, all these aspects are actions, as consistent with the analysis of the semantic structure of the texts in Sections 6.1.2, 6.2.2 and 6.3.
The identity of the university and its people is only explicitly discussed in the letter to prospective students, where the university is depicted as being splendid in making contribution to the large country of China in its rise and self-improvement process and the people identified as academic masters, talents in the industry, and governing talents in the letter to prospective students.
7.3. Discussion
This section reports the result of analysis at the semantic stratum, with a mixed analysis of ideation and appraisal.
Recurrent in the three genres of PKU is the theme of examining the identity of Peking University and its people, as is asked explicitly in the commencement address. Peking University is depicted as one that is closely related to the fate of the nation ever since its foundation, and the people are the backbone of the society with a strong commitment to the welfare of the nation and its people.
On the other hand, the recurrent themes in the THU genres are the educational reform and its global strategy. The university is depicted as being splendid in making contribution to the large country of China in its rise and self-improvement process and the people identified as academic masters, talents in the industry, and governing talents in the letter to prospective students.
The difference in the construction of the two university is evident from the analysis: PKU emphasizes its people and their ideals, whereas THU emphasizes its performance, and the recognition and actions of the people.
In summary, the identity of the two universities is also intensively constructed at the semantic stratum with ideation and appraisal means.
8. East and west, past, present and future
This section extends the actional and semantic analysis in the previous parts to a broader cultural context and probes further into the role of the two top universities in China and their relationships with the world. The first section compares two PKU genres with those of western universities and other Chinese universities, and the second section discusses the universities’ accounts of their view of the world.
8.1. A comparison of two genres of PKU with western universities
The first subsection compares the 120th anniversary celebration of PKU and the 375th anniversary celebration of Harvard (Harvard 2011), and the second the commencement address of PKU and western and other Chinese ones.
8.1.1. A comparison of the anniversary celebration of Peking University and of Harvard University
A comparison of the address at the university anniversary celebration of PKU and of Harvard indicate that the same genre may function very differently in different cultures.
For Harvard, the 375th anniversary celebration in 2011 is a happy occasion which is like a huge birthday party. On the other hand, the 120th anniversary celebration is a “solemn” moment for PKU as stated in the President’s speech. Moreover, the Harvard President only makes a short remark that expresses wishes for the future and the Dean of Harvard College gives a short speech to kick start the occasion. However, it is an extended speech for the PKU president.
This comparison clearly indicates that genre is a product of culture, here as a case of a culture of academia, as the similar kind of occasion is celebrated in prominently different ways in the two universities of different cultures. The PKU occasion is representative of the Chinese characteristics of the occasion.
8.1.2. The commencement address of PKU and that of western and other Chinese universities
In the commencement address of PKU, the president integrated a story into the stage of giving the last lesson, which is not typical practice of Chinese university, as conversational discourse interspersed in bureaucratically authoritative discourse analysed in Han (2014). Rather, this practice of teaching the last lesson by stories is quite common in commencement address of western universities, with Steve Jobs’ 2005 Stanford address as a popular example. This seems to indicate that the top Chinese university is integrating some western element into its Chinese core.
8.1.3. Discussion
The above analysis suggests that the top university in China is deeply rooted in the Chinese culture, but at the same time is also integrating effective elements from western universities. The next section will focus on the universities’ statement of their position in and relationship with the world.
8.2. PKU and THU at the forefront of globalization
This section analyses the statements on globalization, or the relationship between Chinese universities and outstanding universities in the world.
8.2.1. PKU
As a modern phenomenon, the issue of globalization is discussed in the stages of the present and the future of the university anniversary address, as indicated in Table 15, with two rows for the future because the statements are in two separate blocks of the text.
Globalization in PKU anniversary address.
The stage/phase | Globalization |
---|---|
The great era of reform and opening up | 创建世界一流大学, 促使我们以更广阔的胸怀和更大的信心, 重新审视自己, 审视世界。我们虚心学习和借鉴世界一流大学的成功经验, 结合中国和北大实际, 全力推进学校的改革发展, 取得了举世瞩目的进步和成就。 Creating a world-class university has enabled us to re-examine ourselves and examine the world with a broader mind and greater confidence. We humbly learn from the successful experiences of world-class universities, combine the reality of China and Peking University, and fully promote the reform and development of the school, and have achieved remarkable progress and achievements. |
Meeting the challenges of the future | 120年并不短, 但与世界上动辄数百年乃至近千年的著名学府相比, 北大仍是很年轻的, 我们还需要在未来时光的流淌中, 增进学术积淀, 累积对人类文明的贡献。 120 years is not short, but compared with the famous universities in the world that have been going on for hundreds of years or even nearly a thousand years, Peking University is still very young. We also need to enhance academic accumulation and contribute to human civilization in the future.. |
Meeting the challenges of the future | 知识是人类共同财富, 一所真正的大学, 莫不将自己置身于璀璨的世界大学星群之中, 思想和心灵的交流是没有国界的, 大学是世界的!同时, 任何一所优秀大学都要根植于深厚的国家和民族土壤, 大学又是国家的, 民族的! Knowledge is the common wealth of mankind. Rarely does a real university not place itself in the world of university clusters. The exchange of thoughts and hearts is without borders, and the university is of the world! At the same time, any outstanding university must be rooted in a profound national soil, and the university is also of the nation! 我们创建世界一流大学, 既要向世界其他优秀大学学习, 携手并进, 更要扎根中国大地, 融入中国发展, 弘扬中华文化, 探寻中国大学面向未来的发展道路。 We create world-class universities, both to learn from the other world class universities, making progress with them, but also to take root in the land of China, integrating ourselves into the China development, promote Chinese culture and to explore a development path for Chinese universities in the future. 今天的北大像是一座桥, 连接着民族的过去与未来。在这里, 人们可以静下心来, 反思过去, 眺望未来。应对新技术时代, 需要我们创造更多的新思想, 新文化, 前沿科学和未来技术。面对国际化挑战, 需要我们以更宽广的胸怀和视野, 使世界读懂中国, 让中国读懂世界, 共同维护世界和平, 建立人类共同体。 Today’s Peking University is like a bridge that connects the nation’s past and future. Here, people can calm down, reflect on the past and look to the future. Responding to the new technology era requires us to create more new ideas, new cultures, cutting-edge science and future technologies. Faced with the challenges of internationalization, we need to use a broader mind and vision to make the world understand China, let China understand the world, jointly safeguard world peace, and build a human community. |
In the part about the present, the achievement has been attributed to learning from the world-class universities and integrating them in the China practice. In the part about the future, the position is further consolidated, with the addition of the point of university being a bridge between China and the world, and past and future. This is consistent with the analysis in Section 8.1.
8.2.2. THU
The theme of globalization is also addressed in the text of the three genres of THU, although in slightly different wordings.
In the university anniversary address, in the part of the global strategy, it is stated that top universities should participate in the competition and cooperation of global higher education and cultivate talents with global vision.
开放是21世纪高等教育的最重要特征。中国正日益走近世界舞台的中央, 以更开放的姿态积极参与全球高等教育的竞争与合作, 培养具有全球视野的人才是一流大学义不容辞的责任。
Openness is the most important feature of higher education in the 21st century. China is increasingly approaching the center of the world stage. It is the unshirkable responsibility of top universities to actively participate in the competition and cooperation of global higher education in a more open manner and to cultivate talents with global vision.
In the letter to prospective students, in the reason of enhance the global vision in the international situation, it is stated that “Globalization is an important feature of the 21st century” and “first-class talents of the 21st century must have a global perspective,” with the paragraph ending with “although we can only see one place, the heart should be in the world”.
In the commencement address, in the part of the reminiscence of school life, the universities measures of globalization is mentioned, followed by the fact that “More than 60% of your students have experience in overseas exchanges”.
8.2.3. Discussion
The above analysis suggests that the two top universities in China are leaders of the globalization of Chinese universities. While they are making great endeavour to achieve academic excellence in a par with outstanding western universities, they are at the same time deeply rooted in the Chinese culture. Moreover, they are committed to serving as the bridge between China and the world. And it is worth noting that here again, we see a difference between focusing on ideas and focusing on actions, with PKU being the former and THU being the latter.
9. Conclusion
This article has analyzed the construction of top university identity of PKU and THU in China at both the actional and semantic level, and then extended the analysis to cultural context.
It is evident that identity construction is conducted both at the level of the generic structure and that of ideation. At the generic/action level, the different arrangement of the stages is not only a reflection of the occasion as the 120th anniversary of PKU but also a deliberate act of performing identity as the story-telling in the commencement address of PKU. At the semantic level, the top university identity of the two universities is constructed via different linguistic means in the same genre, and moreover, for the same university different linguistic means are deployed in different genres.
There are common themes to the two universities, including significant contributions to the society and high-quality comprehensive education provided by a top research university with a variety of opportunities, the presidents highlight different aspects of their strengths via different linguistics means. With more account of the feelings that are strongly associated with the whole nation and more referring to the future, Peking University is constructing an image of leader of the nation responsible for its welfare. On the other hand, through more statements of hard facts and referring to the present, Tsinghua University is constructing an image of solid backbones of the society.
Moreover, the extension of the analysis to a broader cultural context suggests the top universities with Chinese root but playing a leading role in the globalization of higher education in China.
However, there are limitations to this study. For one thing, the relationship between genre and field, tenor and mode needs further elaboration. Moreover, the corpus does not address multimodality, which would be a fruitful area of research for the deployment of the GaN model for text analysis.
Nevertheless, the analysis indicates that the GaN model has provided a valid context model that has the potential to effectively integrate social perspectives into SFL linguistic analysis. In particular, it highlights the pivotal role of genre in text production and identity construction, with a particular emphasis on its crucial role of mediating culture and text, as shown in Figure 15.

Genre as the mediator of text and context of culture.
About the author
Jianqiu Tian is an associate Professor in linguistics. Her main research interests are Systemic Functional Linguistics, discourse analysis, corpus linguistics and ecolinguistics. She is currently conducting research on multimodal genre analysis.
Disclosure statement
No potential conflict of interest was reported by the author.
References
Askehave I. 2007 . “ The Impact of Marketization on Higher Education genres — The International Student Prospectus as a Case in Point .” Discourse Studies 9 ( 6 ): 723 – 742 . doi: 10.1177/1461445607082576 . Search in Google Scholar
Bakhtin M. M. 1986 . “ The Problem of Speech Genres .” In Speech Genres and Other Late Essays , edited by C. Emerson and M.Holquist , 60 – 102 . Austin : University of Texas Press . Search in Google Scholar
Bawarshi A. S. , and M. J.Reiff . 2010 . Genre: An Introduction to History, Theory, Research, and Pedagogy . West Lafayette, IN : Parlor Press . Search in Google Scholar
Bednarek M. , and J. R.Martin . 2010 . New Discourse on Language: Functional Perspectives on Multimodality, Identity, and Affiliation . London: Bloomsbury Publishing . Search in Google Scholar
Bernstein B. 1996 . Pedagogy, Symbolic Control and Identity: Theory, Research, Critique . London : Taylor & Francis . Search in Google Scholar
Bernstein B. 1996 . Pedagogy, Symbolic Control and Identity: Theory, Research, Critique . London : Taylor & Francis . Search in Google Scholar
Bernstein B. 2000 . Pedagogy, symbolic control, and identity : Theory, Research, Critique . Vol. 5. revised edn. Lanhan, Maryland : Rowman & Littlefield . Search in Google Scholar
Bernstein, B . 1990 . The structuring of pedagogic discourse: Class, Codes and Control . Vol. 4 . London : Routledge . Search in Google Scholar
Bhatia V. K. 1993 . Analysing Genre: Language Use in Professional Settings . London : Longman . Search in Google Scholar
Butt D. G. , and J. Y.Liang . 2016 . “ In Her Own Words: An Interview with Ruqaiya Hasan .” In Society in Language, Language in Society , edited by W. L. Bowcher and J. Y.Liang , 381 – 411 . London: Palgrave Macmillan. 10.1057/9781137402868_16Search in Google Scholar
Caldwell D. 2010 . “ Making Metre Mean: Identity and Affiliation in the Rap Music of Kanye West .” In New Discourse on Language: Functional Perspectives on Multimodality, Identity, and Affiliation , edited by M. Bednarek and J. R. Martin, 59 – 79 . London: Bloomsbury Publishing. Search in Google Scholar
Caple H. 2010 . “ Doubling-up: Allusion and Bonding in Multisemiotic News Stories .” In New Discourse on Language: Functional Perspectives on Multimodality, Identity, and Affiliation , edited by M. Bednarek and J. R. Martin, 111 – 133 . London: Bloomsbury Publishing. Search in Google Scholar
Cloran C. 1989 . “ Learning through Language: The Social Construction of Gender .” In Language development: Learning Language , Learning Culture: Meaning and Choice in Language: Studies for Michael Halliday , edited by R. Hasan and J. R.Martin , 111 – 151 . New York : Ablex . Search in Google Scholar
Cloran C. 1999 . “ Contexts for Learning .” In Pedagogy and the Shaping of Consciousness: Linguistic and Social Processes , edited by F. Christie , 31 –65 . London : Cassell . Search in Google Scholar
Cloran C. 2000 . “Socio-Semantic Variation: Different Wordings, Different Meanings.” In Researching Language in Schools and Communities: Functional Linguistic Perspectives , edited by L. Unsworth , 152 – 183 . London : Cassell . Search in Google Scholar
Fairclough N. 1993 . “ Critical Discourse Analysis and the Marketization of Public Discourse: The Universities .” Discourse & Society 4 ( 2 ): 133 – 168 . doi: 10.1177/0957926593004002002 . Search in Google Scholar
Feng D. W. 2019 . “ Interdiscursivity, Social Media and Marketized University Discourse: A Genre Analysis of Universities’ Recruitment Posts on WeChat .” Journal of Pragmatics 143 : 121 – 134 . doi: 10.1016/j.pragma.2019.02.007 . Search in Google Scholar
Gregory M. 1967 . “ Aspects of varieties differentiation .” Journal of linguistics 3 ( 2 ): 177 – 198 . 10.1017/S0022226700016601Search in Google Scholar
Halliday M. A. K. 1978 . Language as Social Semiotic: The Social Interpretation of Language and Meaning . London: Hodder Arnold . Search in Google Scholar
Halliday M. A. K. 1991/1999 . “ The Notion of “Context” in Language Education .” In Language Education: Interaction and Development: Proceedings of the International Conference, Vietnam 30 March – 1 April 1991 , edited by T. Lê and M.Mike . Launceston : University of Tasmania . Search in Google Scholar
Halliday M. A. K. 1995/2005 . “ Computing Meanings: Some Reflections on past Experience and Present Prospects .” In Computational and Quantitative Studies , edited by J. Webster, In The Collected Works of M. A. K. Halliday, 239–267. London: Continuum. Original edition, The 2nd Conf. of the Pacific Association for Computational Linguistics, Brisbane, 19–22. Search in Google Scholar
Halliday M. A. K. 1996 . “ On Grammar and Grammatics .” In Functional Descriptions: Language Form and Linguistic Theory , edited by R. Hasan , C. B.Cloran, and D. G.Butt , 1 – 38 . Amsterdam : Benjamins . 10.1075/cilt.121.03halSearch in Google Scholar
Halliday M. A. K. , and C.Matthiessen . 1999 . Construing Experience through Meaning: A Language-based Approach to Cognition . Cambridge : MIT Press . Search in Google Scholar
Halliday M. A. K. , and C. M. I. M.Matthiessen . 2014 . An Introduction to Functional Grammar . 4th ed. London: Routledge . 10.4324/9780203783771Search in Google Scholar
Halliday M . A.K . 1985 . An Introduction to Functional Grammar . London : Arnold . Search in Google Scholar
Halliday M . A.K . 1985 . An Introduction to Functional Grammar . London : Arnold . Search in Google Scholar
Halliday M . A.K . 1994 . An Introduction to Functional Grammar . 2nd ed . London : Arnold . Search in Google Scholar
Halliday M. A. K. , and C. M. I. M. Matthiessen. 2004 . An Introduction to Functional Grammar . 3rd ed . London : Arnold . Search in Google Scholar
Halliday M . A.K., A.McIntosh, and P.Strevens . 1964 . The Linguistic Sciences and Language Teaching . London : Longman . Search in Google Scholar
Halliday M . A.K., and W. S.Greaves . 2008 . Intonation in the Grammar of English . London : Equinox Pub . Search in Google Scholar
Han Z. 2014 . “ The Marketization of Public Discourse: The Chinese Universities .” Discourse & Communication 8 ( 1 ): 85 – 103 . doi: 10.1177/1750481313503221 . Search in Google Scholar
Harman R. M. , and X.Zhang . 2015 . “ Performance, Performativity and Second Language Identities: How Can We Know the Actor from the Act? ” Linguistics and Education 32 : 68 – 81 . doi: 10.1016/j.linged.2015.03.008 . Search in Google Scholar
Harvard . 2011 . “ 375th Anniversary .” Accessed 2704 . https://www.harvard.edu/about-harvard/harvard-glance/history/375th-anniversary Search in Google Scholar
Hasan R. 1995 . “ The Conception of Context in Text .” In Discourse in Society: Systemic Functional Perspectives , edited by P. H. Fries , M.Gregory, and M. A. K.Halliday , 183 – 283 . London: Ablex . Search in Google Scholar
Hasan R. 1999 . “ Speaking with Reference to Context .” In Text and Context in Functional Linguistics , edited by M. Ghadessy , 219 – 328 . Amsterdam: John Benjamins . 10.1075/cilt.169.11hasSearch in Google Scholar
Hasan R. 2001 . “ Wherefore Context? The Place of Context in the System and Process of Language .” In Grammar and Discourse: Proceedings of the International Conference on Discourse Analysis , edited by S. Ren , G.William, and I. W.Ronald Fong , 1 – 21 . Macau : University of Macau . Search in Google Scholar
Hasan R. 2009 . “ The Place of Context in a Systemic Functional Model .” In Continuum Companion to Systemic Functional Linguistics , edited by M. A. K. Halliday and J. J.Webster , 166 – 189 . London : Continuum . Search in Google Scholar
Hasan R. 1973 . “Code, Register and Social Dialect.” In Class, Codes and Control: Applied Studies towards a Sociology of Language , edited by B. Bernstein , 253 –292 . London : Routledge & Kegan Paul . Search in Google Scholar
Hasan R. 1978 . “ Text in the Systemic-Functional Model .” In Current Trends in Textlinguistics , edited by W. U. Dressler , 229 –45 . Berlin : Walter de Gruyter . 10.1515/9783110853759.228Search in Google Scholar
Hasan R. 1986 . “ The Ontogenesis of Ideology: An Interpretation of Mother Child Talk .” In Semiotics – Ideology – Language , edited by T. Threadgold , E. A.Grosz, G.Kress and M. A. K.Hallida , 125 –146 . Sydney : Sydney Association for Studies in Society and Culture . Search in Google Scholar
Hasan R. 1992 . “ Speech Genre, Semiotic Mediation and the Development of Higher Mental Functions .” Language Sciences 14 ( 4 ): 489 –528 . 10.1016/0388-0001(92)90027-CSearch in Google Scholar
Hasan R. 1996 . “ Ways of Saying: Ways of Meaning: Selected Papers of Ruqaiya Hasan .” edited by C. Cloran , D.Butt and G.Williams . London : Cassell . Search in Google Scholar
Hasan R. 2005 . Language, Society and Consciousness . edited by J. Webster . London : Equinox Pub . Search in Google Scholar
Hasan R. 2014 . “ Towards a Paradigmatic Description of Context: Systems, Metafunctions, and Semantics .” Functional Linguistics 1 ( 1 ): 9 . 10.1186/s40554-014-0009-ySearch in Google Scholar
Hasan R , and C.Cloran . 1990 . “A Sociolinguistic Interpretation of Everyday Talk between Mothers and Children.” In Learning, Keeping and Using Language: Selected Papers from the Eighth World Congress of Applied Linguistics, Sydney, 16–21 August 1987 , edited by M. A. K. Halliday , J.Gibbons and HowardNicholas , 67 –99 . Philadelphia : John Benjamins . 10.1075/z.lkul1.10hasSearch in Google Scholar
Hasan, R . 2010 . “The Meaning of ‘not’ is not in ‘not’.” In Appliable Linguistics , edited by A. Mahboob and N. K. Knight, 267 – 306 . London : Continuum . Search in Google Scholar
Knight N. K. 2010 . “ Wrinkling Complexity: Concepts of Identity and Affiliation in Humour .” In New Discourse on Language: Functional Perspectives on Multimodality, Identity, and Affiliation , London: Continuum , edited by M. Bednarek and J. R. Martin, 35 – 58 . London : Bloomsbury Publishing . Search in Google Scholar
Knox J. S. , P.Patpong, and Y.Piriyasilpa . 2010 . “ ขาว หนา หน ง (Khao Naa Nung): A Multimodal Analysis of Thai-language Newspaper Front Pages .” In New Discourse on Language: Functional Perspectives on Multimodality, Identity, and Affiliation , edited by M. Bednarek and J. R.Martin , 80-110 . Bloomsbury Publishing . Search in Google Scholar
Kong K. C. C. 2001 . “ Marketing of Belief: Intertextual Construction of Network Marketers’ Identities .” Discourse & Society 12 ( 4 ): 473 – 503 . doi: 10.1177/0957926501012004004 . Search in Google Scholar
Kress G. R. , and TV. Leeuwen. 1996 . Reading Images: The Grammar of Visual Design . London: Psychology Press. Reprint, revised edn. 2000 . Search in Google Scholar
Lemke J. L. 1988 . “ Text Structure and Text Semantics .” In Pragmatics, Discourse and Text: Some Systemically-inspired Approaches . Ablex . Accessed 01 May 2016 . http://static1.1.sqspcdn.com/static/f/694454/12424818/1306519432767/TextStructure-and-TextSemantics.pdf?token=KxbfCTrTTg860pbSvokrSglFSFg%3D Search in Google Scholar
Lemke J. L. 1999 . “ Typology, Topology, Topography: Genre Semantics .” Network . Accessed 01 May 2016 . http://www-personal.umich.edu/~jaylemke/papers/Genre-topology-revised.htm Search in Google Scholar
Lukin A. 2019 . “Ideology in the Act of Meaning .” In War and Its Ideologies , 107 –140 . Singapore : Springer . 10.1007/978-981-13-0996-0_5Search in Google Scholar
Martin J. R. 1992 . English Text: System and Structure . Philadelphia: John Benjamins Publishing . 10.1075/z.59Search in Google Scholar
Martin J. R. 1999 . “ Modelling Context: The Crooked Path of Progress in Contextual Linguistics .” In Text and Context in Functional Linguistics , edited by M. Ghadessy, 25 – 61 . Amsterdam : John Benjamins . 10.1075/cilt.169.05marSearch in Google Scholar
Martin J. R. 2009 . “ Boomer Dreaming: The Texture of Re-colonisation in a Lifestyle Magazine .” In Text Type and Texture , edited by G. Forey and G. Thompson, 252 – 284 . London: Equinox. Search in Google Scholar
Martin J. R. 2010 . “ Semantic Variation: Modelling Realisation, Instantiation and Individuation in Social Semiosis .” In New Discourse on Language: Functional Perspectives on Multimodality, Identity, and Affiliation , edited by M. Bednarek and J. R.Martin , 1 – 34 . London: Bloomsbury Publishing . Search in Google Scholar
Martin J. R. 2013 . “ Modelling Context: Matter as Meaning .” In Languages, Metalanguages, Modalities, Cultures: Functional and Socio-discoursive Perspectives , edited by C. Gouveia and M.Alexandre , 10 – 64 . Lisbon : BonD & ILTEC . Search in Google Scholar
Martin J. R. 2015 . “ One of Three Traditions: Genre, Functional Linguistics and the ‘Sydney School’ .” In Genre Studies around the Globe: Beyond the Three Traditions , edited by N. Artemeva and A.Freedman , 31 – 79 . Bloomington : Trafford Publishing . Search in Google Scholar
Martin J. R. , and C. M. I. M.Matthiessen . 1990 . “ Systemic Typology and Topology .” In Literacy in Social Processes: Papers from the Inaugural Australian Systemic Linguistics Conference , held at Deakin University, edited by F. Christie, 345–383. Deakin University: Centre for Studies of Language in Education, Northern Territory University . Search in Google Scholar
Martin J. R. , C. M. I. M.Matthiessen, C.Painter, and J. J.Webster . 2010 . Deploying Functional Grammar . Beijing : Commercial Press . Search in Google Scholar
Martin J. R. , and D.Rose . 2008 . Genre Relations: Mapping Culture . London: Equinox Pub . Search in Google Scholar
Martin J. R. 1994 . “Macro-Genres: The Ecology of the Page .” Network 21 ( 1 ): 29 –52 . Search in Google Scholar
Martin J. R ., and D.Rose . 2007 . Working with Discourse: Meaning beyond the Clause . 2nd ed . London : Continuum . Search in Google Scholar
Martin J . R ., and D. Rose. 2003 . Working with Discourse: Meaning beyond the Clause. London : Bloomsbury Publishing . Search in Google Scholar
Matthiessen C. M. I. M. 1988 . “ Representational Issues in Systemic Functional Grammar .” In Systemic Functional Approaches to Discourse , edited by J. D. Benson and W. S.Greaves , 136 – 175 . Norwood, NJ : Ablex . Search in Google Scholar
Matthiessen C. M. I. M. 1992 . “ Interpreting the Textual Metafunction .” In Advances in Systemic Linguistics: Recent Theory and Practice , edited by M. Davies and L.Ravelli , 37 – 81 . London : Pinter . Search in Google Scholar
Matthiessen C. M. I. M. 1993 . “ Register in the Round: Diversity in a Unified Theory of Register .” In Register Analysis: Theory and Practice , edited by M. Ghadessy , 221 – 292 . London: Pinter . Search in Google Scholar
Matthiessen C. M. I. M. 2009 . “ Multisemiosis and Context-based Register Typology: Registerial Variation in the Complementarity of Semiotic Systems .” In The World Told and the World Shown: Multisemiotic Issues , edited by E. Ventola and J. M.Guijarro , 11 – 38 . London : Palgrave Macmillan . Search in Google Scholar
Matthiessen C. M. I. M. 2020 . “ Trinocular Views of Register: Approaching Register Trinocularly .” Language, Context and Text 2 ( 1 ): 3 – 21 . doi: 10.1075/langct.00019.mat . Search in Google Scholar
McDonald D. , and R.Woodward-Kron . 2016 . “ Member Roles and Identities in Online Support Groups: Perspectives from Corpus and Systemic Functional Linguistics .” Discourse & Communication 10 ( 2 ): 157 – 175 . doi: 10.1177/1750481315615985 . Search in Google Scholar
Miller C. R. 1984 . “ Genre as Social Action .” Quarterly Journal of Speech 70 ( 2 ): 151 – 167 . doi: 10.1080/00335638409383686 . Search in Google Scholar
Miller C. R. 1994 . “Genre as Social Action.” In Genre and the New Rhetoric , edited by A. Freedman and P.Medway , 23 –42 . Bristol : Taylor and Francis . Search in Google Scholar
Osman H. 2008 . “ Re-branding Academic Institutions with Corporate Advertising: A Genre Perspective .” Discourse & Communication 2 ( 1 ): 57 – 77 . doi: 10.1177/1750481307085577 . Search in Google Scholar
Reid T. B. W. 1956 . “ Linguistics, Structuralism and Philology .” Archivum Linguisticum 8 ( 1 ): 28 –37 . Search in Google Scholar
Swales J. 1990 . Genre Analysis: English in Academic and Research Settings . Cambridge: Cambridge University Press . Search in Google Scholar
Tann K. 2010 . “ Imagining Communities: A Multifunctional Approach to Identity Management in Texts .” In New Discourse on Language: Functional Perspectives on Multimodality, Identity, and Affiliation , edited by M. Bednarek and J. R. Martin, 163 – 194 . London: Bloomsbury Publishing. Search in Google Scholar
Taverniers M. 2019 . “ Semantics .” In The Cambridge Handbook of Systemic Functional Linguistics. Cambridge Handbooks in Language and Linguistics , edited by D. Schönthal , G.Thompson, L.Fontaine, and W. L.Bowcher , 55 – 91 . Cambridge : Cambridge University Press . 10.1017/9781316337936.005Search in Google Scholar
Tian J. 2016 . “ A Context Model of Genre as Nexus of Meaning Making: A Case Study of Discursive Psychology Publications .” Unpublished PhD diss. , Peking University . Search in Google Scholar
Tian P. 2010 . “ Playing with ‘Femininity’: An Intermodal Analysis of the Bilingual Picture Book the Ballad of Mulan .” In New Discourse on Language: Functional Perspectives on Multimodality, Identity and Affiliation , edited by M. Bednarek and J. R.Martin , 134 – 162 . London: Bloomsbury Publishing . Search in Google Scholar
Tracy K. , and J. S.Robles . 2013 . Everyday Talk: Building and Reflecting Identities . 2nd ed. New York : Guilford Press . Search in Google Scholar
Van Leeuwen T. 2008 . “ News Genres .” In Handbook of Communication in the Public Sphere , edited by R. Wodak and V.Koller , 343 – 362 . Berlin: Mouton de Gruyter . 10.1515/9783110198980.4.345Search in Google Scholar
Williams G. 2001 . “Literacy Pedagogy Prior to Schooling: Relations between Social Positioning and Semantic Variation.” In Towards a Sociology of Pedagogy: The Contribution of Basil Bernstein to Research , edited by A. Morais , H.Baillie and B.Thomas , 17 –45 . New York : Peter Lang . Search in Google Scholar
Xiong T. 2012 . “ Discourse and Marketization of Higher Education in China: The Genre of Advertisements for Academic Posts .” Discourse & Society 23 ( 3 ): 318 – 337 . doi: 10.1177/0957926511433786 . Search in Google Scholar
Yang X. 2017 . “ Father Identities Constructed through Meaning Choices: A Systemic-functional Analysis of Fathers’ Letters in Dad Where are We Going .” Text & Talk 37 (3): 359–385. 10.1515/text-2017-0009Search in Google Scholar
Zhang T. 2017 . “ The Marketization of Higher Education Discourse: A Genre Analysis of University Website Homepages in China .” Higher Education Studies 7 ( 3 ): 64 – 79 . doi: 10.5539/hes.v7n3p64 . Search in Google Scholar
Zhang Y. , and K. L.O’Halloran . 2013 . “ ‘Toward a Global Knowledge Enterprise’: University Websites as Portals to the Ongoing Marketization of Higher Education .” Critical Discourse Studies 10 ( 4 ): 468 – 485 . doi: 10.1080/17405904.2013.813777 . Search in Google Scholar
© 2020 Informa UK Limited, trading as Taylor & Francis Group
This work is licensed under the Creative Commons Attribution-NonCommercial-NoDerivatives 4.0 International License.
Articles in the same Issue
- Correction
- Editorial
- New directions of systemic functional linguistics
- Other
- Address at the 2018 SFL forum of Peking University
- Research Article
- Metaphors we feel by: stratal tension
- A multi-stratal perspective on circumstantial meaning
- Marked themes in spoken Chinese: a discourse semantics perspective
- Toward a linguistically informed, responsive and embedded pedagogy in secondary literacy instruction
- Autonomy: the next phase of dialogue between systemic functional linguistics and Legitimation Code Theory
- Construction of top university identity in high-stakes genres of public communication – a systemic functional discourse analysis of three genres of PKU and THU presidential talk and letter to prospective students
Articles in the same Issue
- Correction
- Editorial
- New directions of systemic functional linguistics
- Other
- Address at the 2018 SFL forum of Peking University
- Research Article
- Metaphors we feel by: stratal tension
- A multi-stratal perspective on circumstantial meaning
- Marked themes in spoken Chinese: a discourse semantics perspective
- Toward a linguistically informed, responsive and embedded pedagogy in secondary literacy instruction
- Autonomy: the next phase of dialogue between systemic functional linguistics and Legitimation Code Theory
- Construction of top university identity in high-stakes genres of public communication – a systemic functional discourse analysis of three genres of PKU and THU presidential talk and letter to prospective students