Abstract
The notion of style has been the subject of much research and theoretical development in prehistoric archaeology. This vast concept touches several fields, including the morphology of artefacts, technical gestures and their function. The lithic typology of arrowhead armatures was widely developed in the twentieth century for the study of the French Mesolithic and includes some of these aspects. The functional, technical, or aesthetic nature of the morphological characteristics of these artefacts has received little attention, while the mapping of types has been overvalued This article presents a new approach combining statistical analysis with the use-wear analysis of arrowhead from several Breton sites, dated to the Late Mesolithic.
1 Introduction
The concept of style has a long history in archaeological research and as a result, several different uses. The first stylistic study aimed at a typological classification of artefacts, and their distribution in space and time led to the establishment of periods and chronological tables at the end of the nineteenth and beginning of the twentieth centuries (Bertrand, 1864). This work was echoed in research until the 1990s, when the chrono-cultural framework of the Mesolithic lithic industries was created (Rozoy, 1978; Thévenin, 1990, 1991). Indeed, a major classification of knapped tools was drawn up at that time (Barrière et al., 1969, 1972; Daniel & Rozoy, 1966; Fortea Pérez, 1973; Kozlowski, 2009; Rozoy, 1967, 1968, 1991). In France, stylistic studies are strongly associated with arrowhead armatures, considered to be a “factor of group identity in prehistory” (Thévenin, 1995, p. 28) due to their significant morphological variation. In this context, style is understood as a set of formal characteristics observed in the lithic industry, both in the shaping of tools and in the appearance of debitage products, as for example Coincy, Montbani, or Montclus styles defined by Rozoy. Their distribution over space and time makes it possible to define regional cultures or “cultural components” (Thévenin, 1990, p. 178).
At the same time, but in other academic circles, several researchers attempted to understand the origin of these changes. The process of making and the use of artefacts were questioned. Each object was thought to have a specific mode of action and a shape adapted to a targeted activity (Leroi-Gourhan, 1971, 1973). This refers to the “active” aspect of artefacts (Sackett, 1977) and their functioning (Sigaut, 1991). Nevertheless, the final morphology of the object is not exclusively determined by its utilitarian role, as suggested by marked variations in armatures during the Mesolithic. Other works look more precisely at the technical gestures and the operational chain implemented during the manufacture of these objects. The concept of “technical style” is thus defined by the way an artefact is shaped (Lechtman, 1977). This not only includes the chaîne opératoire but also the organisation of work and ritual gestures observed by ethno-archaeologists (Coupaye, 2015).
On the other hand, the functional analysis of prehistoric tools through the use-wear studies (Semenov, 1964) continues to be nowadays one of the few objectifiable methods to approach the function of prehistoric tools. Nevertheless, the morphology of objects is not merely the result of their presumed functioning (Pfaffenberger, 1992), but in addition, of a much deep ideological inheritance.
The final morphology of an object is the conjunction of the techniques employed during its manufacture and the mode of use for which it is intended. The combination of different technical and functional solutions results in the creation of a range of shapes with equivalent uses (Sackett, 1982), reflecting various possibilities. Ancient populations were thus able to choose between these options, intentionally or not (Lemonnier, 1993, pp. 1–35). Style thus resides in this notion of choice, since the sum of technical and functional choices results in a “highly specific and characteristic manner of doing something and […] this manner is always peculiar to a specific time and place” (Sackett, 1977, p. 370).
2 Expanding the Notion of Style in the Study of the Mesolithic
Theoretical work on the style of archaeological objects does not seem to have undergone many practical developments in studies conducted on the Mesolithic in France. This rapid re-contextualisation of stylistic studies shows that they are still based on the search for the geographical outline of cultures and their movements over time. This obviously overlooks the fact that the geographic distribution of these different stylistic markers is rarely superimposable (Marchand, 2014; Michel, 2011). On the other hand, morphological descriptions of knapped stone tools overlook the functional, technical, and aesthetic parameters of the examined features.
In this article, we propose a first attempt to broaden these perspectives by investigating the origin of the morphological characteristics observed on the armatures of the Late Mesolithic in Brittany. To this end, this work is built on the theoretical developments mentioned above, which highlight the notion of choice in the style of objects (Lechtman, 1977; Lemonnier, 1993; Leroi-Gourhan, 1971, 1973; Sackett, 1977, 1982). However, except for the functional studies based on the use-wear methodology (Semenov, 1964), there is little or no analytical method for this concept to objectify observations made on past productions and societies. In this work, we propose a new methodological framework to address the style of knapped objects from the Late Mesolithic, based on a statistical approach that aims to quantify the degree of stylistic similarity of archaeological collections. At the same time, the use modes of the tools are questioned, based on a classical use-wear analysis intended to identify the function and functioning of lithic armatures. The aim here is to understand to what extent the morphology of armatures is defined by the way they are used, and consequently, what is the influence that function has on the style of the object.
3 Materials and Methods
3.1 Choice of the Corpus
Several habitats occupied during the Late Mesolithic in the West of France were selected. The corpus includes settlements that underwent archaeological operations (excavations or test pits) with published radiocarbon dates (Table 1). These two conditions ensure the comparability of the collected data. The selected sites are relatively well distributed across the study area, although most of them are located on the coast (Figure 1). In fact, only Pont-Glas (Marchand, Le Goffic, & Marcoux, 2011; Marchand, Goffic, Donnart, Marcoux, & Quesnel, 2017) is located inland; Beg-an-Dorchenn (Rault, 1992), Beg-er-Vil, and La Gilardière (Marchand, 1999) are in coastal situation.
Some general information about the selected sites, which include the SU, city, chronological period of occupation (dating made with OxCal 4.4) and the bibliographical references
Site | SU | Commune | Cal. dating (lower) | Cal. dating (higher) | Reference |
---|---|---|---|---|---|
La Gilardière | 3 and 4 | Pornic | −5666 | −5218 | (Marchand, 1999) |
Beg-an-Dorchenn | 4 | Plomeur | −6460 | −5305 | (Kayser, 1984, 1985, 1986, 1987; Rault, 1992) |
Pont-Glas | Ind. | Plounéour-Ménez | −5476 | −5227 | (Marchand et al., 2011, 2017) |
Beg-er-Vil | Ind. | Quiberon | −6315 | −6015 | (Marchand, 1999; Marchand et al., 2018) |

Location of the selected archaeological sites for the study (CAD: L. Hauguel-Bleuven).
The bibliographic data available for each site were consulted and analysed, in order to retain information relating to the archaeological intervention, raw dates, and technological data relating to the lithic industry. It was possible to consult the collections resulting from this work for Beg-er-Vil and Beg-an-Dorchenn, and observations from these sites were particularly useful for the use-wear study. The choices made in the different corpus led to a representation bias between the technological and the use-wear study (Table 2). This difference is less significant for Beg-an-Dorchenn, as the collection could be seen by all the authors (the 12 pieces missing from the typo-technological analysis correspond to armatures that were too fractured to be accurately classified).
Count of microliths concerned for the technological study on the one hand, and for the use-wear analysis on the other hand
Site | SU | Count (technological study) | Count (use-wear analysis) |
---|---|---|---|
La Gilardière | 3 and 4 | 115 | 0 |
Beg-an-Dorchenn | 4 | 50 | 62 |
Pont-Glas | Ind. | 27 | 0 |
Beg-er-Vil | Ind. | 58 | 319 |
3.2 Technological Approach
Technological choices are approached through different characteristics considered to structure the production of blanks: the percussion techniques used, when they could be estimated (Pelegrin, 2000), the original knapped block (core, debris, blade, or flake), the volumetric designs, and orientation of debitage (unipolar, bipolar, discoid, etc.). Subsequently, elements related to armature shaping are retained, such as the methods of blank truncation or the type of retouch used to regularise the edges (Inizan, Reduron, Roche, & Tixier, 1995). This information is noted on a presence/absence basis in a database (Table 3).
Data base of technological gestures studied in this article
Technique (Table 1/3) | Hard direct percussion | Soft direct percussion (mineral) | Soft direct percussion (animal) | Indirect percussion | Unipolar core | Bipolar core | Second striking plan | Discoïd core | Core on blank | Sum |
---|---|---|---|---|---|---|---|---|---|---|
La Gilardière 3-4 | 1 | 0 | 0 | 1 | 1 | 1 | 1 | 0 | 0 | 5 |
Beg-an-Dorchenn | 1 | 1 | 1 | 1 | 1 | 1 | 0 | 1 | 1 | 8 |
Pont-Glas 5.6 | 1 | 0 | 0 | 1 | 1 | 1 | 0 | 0 | 1 | 5 |
Beg-er-Vil_2016 101 et 4 | 0 | 0 | 0 | 0 | 1 | 1 | 1 | 1 | 1 | 5 |
Beg-er-Vil_2012 4 et 5 | 1 | 0 | 0 | 1 | 1 | 1 | 0 | 1 | 1 | 6 |
Beg-er-Vil_2013 4 et 5 | 1 | 0 | 0 | 1 | 1 | 1 | 0 | 1 | 1 | 6 |
Sum | 5 | 1 | 1 | 5 | 6 | 6 | 2 | 4 | 5 | |
Percentage of representation | 7.35% | 1.47% | 1.47% | 7.35% | 8.82% | 8.82% | 2.94% | 5.88% | 7.35% |
Technique (Table 2/3) | Trihedral point | Microburin | Abrupt direct retouch | Flat direct retouch | Low direct retouch | Semi-abrupt direct retouch | Abrupt reverse retouch | Flat reverse retouch | Sum |
---|---|---|---|---|---|---|---|---|---|
La Gilardière 3-4 | 1 | 1 | 1 | 0 | 0 | 0 | 0 | 0 | 3 |
Beg-an-Dorchenn | 0 | 1 | 1 | 1 | 1 | 1 | 1 | 1 | 7 |
Pont Glas 5.6 | 1 | 1 | 1 | 0 | 0 | 0 | 1 | 0 | 4 |
Beg-er-Vil_2016 101 et 4 | 0 | 0 | 1 | 0 | 0 | 0 | 0 | 0 | 1 |
Beg-er-Vil_2012 4 et 5 | 0 | 0 | 1 | 0 | 0 | 0 | 0 | 0 | 1 |
Beg-er-Vil_2013 4 et 5 | 0 | 0 | 1 | 0 | 0 | 0 | 0 | 0 | 1 |
Sum | 2 | 3 | 6 | 1 | 1 | 1 | 2 | 1 | |
Percentage of representation | 2.94 | 4.41 | 8.82 | 1.47 | 1.47 | 1.47 | 2.94 | 1.47 |
Technique (table 3/3) | Low reverse retouch | Semi-abrupte reverse retouch | Alternate abrupt retouch | Alternate semi-abrupt retouch | Alternating retouch | Alternating semi-abrupt retouch | Cross abrupt retouch | Bifacial semi-abrupte retouch | Sum | Sum of the three tables |
---|---|---|---|---|---|---|---|---|---|---|
La Gilardière 3-4 | 1 | 1 | 0 | 0 | 0 | 0 | 1 | 1 | 4 | 12 |
Beg-an-Dorchenn | 1 | 1 | 1 | 1 | 1 | 1 | 1 | 1 | 8 | 23 |
Pont Glas 5.6 | 0 | 0 | 1 | 0 | 1 | 0 | 0 | 0 | 2 | 11 |
Beg-er-Vil_2016 101 et 4 | 0 | 0 | 0 | 0 | 0 | 0 | 0 | 0 | 0 | 6 |
Beg-er-Vil_2012 4 et 5 | 0 | 0 | 0 | 0 | 0 | 0 | 1 | 0 | 1 | 8 |
Beg-er-Vil_2013 4 et 5 | 0 | 0 | 0 | 0 | 0 | 0 | 1 | 0 | 1 | 8 |
Sum | 2 | 2 | 2 | 1 | 2 | 1 | 4 | 2 | 68 | |
Pourcentage of representation | 2.94 | 2.94 | 2.94 | 1.47 | 2.94 | 1.47 | 5.88 | 2.94 |
3.3 Typological Approach
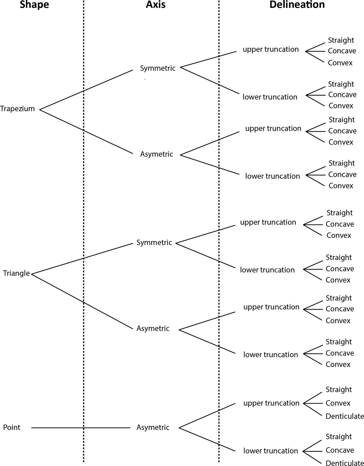
The general morphology of the armatures was also taken into account for redefined types. Structuring attributes were selected, such as the general shape of the tip (triangular, trapezoidal, or pointed), the symmetry axis of the piece and the delineation of truncations (Inizan et al., 1995; Perrin, 2001). These characteristics have been ranked from the most general to the most specific (Figure 2). Three classes of armatures are thus considered, according to their shape. These classes are then divided into sub-classes, based on the symmetry axis of the piece. Finally, types are defined according to the delineation of each truncation. This classification makes it possible to describe the pieces more accurately and creates a uniform interpretative grid for the studied sites. Morphological information is given in the form of counts (Table 4).

Hierarchisation of the visible characteristics view on microliths, with the different possibilities observed (CAD: L. Hauguel-Bleuven).
Database in which types of armatures studied here are gathered
Typology (Table 1/3) | Symmetrical trapeze (indefinite) | Symmetrical trapeze (straight truncations) | Symmetrical trapeze (concave truncations) | Asymmetrical trapeze (straight truncations) | Asymmetrical trapeze (concave truncations) | Sum |
---|---|---|---|---|---|---|
Beg-an-Dorchenn | 0 | 4 | 3 | 6 | 12 | 25 |
Pont-Glas | 0 | 3 | 8 | 0 | 0 | 11 |
La Gilardière 3-4 | 0 | 6 | 8 | 0 | 19 | 33 |
Beg-er-Vil_2016 - 10-102-107-112 | 0 | 1 | 3 | 0 | 1 | 5 |
Beg-er-Vil_2012 - 4 et 5 | 4 | 19 | 7 | 0 | 0 | 30 |
Beg-er-Vil_2013 - 4 et 5 | 0 | 30 | 19 | 5 | 3 | 57 |
Sum | 4 | 63 | 48 | 11 | 35 | |
Percentage of representation | 1.32 | 20.79 | 15.84 | 3.63 | 11.55 |
Typology (Table 2/3) | Symmetrical triangle (straight truncations) | Asymmetrical triangle (straight truncations) | Asymmetrical triangle (concave truncations) | Point (indeterminate) | Oblique truncation point | Sum |
---|---|---|---|---|---|---|
Beg-an-Dorchenn | 1 | 9 | 9 | 0 | 4 | 23 |
Pont-Glas | 0 | 7 | 1 | 0 | 1 | 9 |
La Gilardière 3-4 | 18 | 7 | 5 | 0 | 9 | 39 |
Beg-er-Vil_2016 - 10-102-107-112 | 0 | 0 | 0 | 1 | 0 | 1 |
Beg-er-Vil_2012 - 4 et 5 | 0 | 0 | 0 | 0 | 4 | 4 |
Beg-er-Vil_2013 - 4 et 5 | 2 | 0 | 0 | 0 | 0 | 2 |
Sum | 21 | 23 | 15 | 1 | 18 | |
Percentage of representation | 6.93 | 7.59 | 4.95 | 0.33 | 5.94 |
Typology (Table 3/3) | Point with natural base | Point with retouched base | Backed point | Pointe à éperon | Segment | Sum | Sum of the three table |
---|---|---|---|---|---|---|---|
Beg-an-Dorchenn | 0 | 1 | 3 | 0 | 1 | 5 | 53 |
Pont-Glas | 3 | 1 | 4 | 0 | 0 | 8 | 56 |
La Gilardière 3-4 | 0 | 3 | 0 | 20 | 0 | 23 | 95 |
Beg-er-Vil_2016 - 10-102-107-112 | 0 | 0 | 0 | 0 | 0 | 0 | 6 |
Beg-er-Vil_2012 - 4 et 5 | 0 | 0 | 0 | 0 | 0 | 0 | 34 |
Beg-er-Vil_2013 - 4 et 5 | 0 | 0 | 0 | 0 | 0 | 0 | 59 |
Sum | 3 | 5 | 7 | 20 | 1 | / | 303 |
Percentage of representation | 0.99 | 1.65 | 2.31 | 6.60 | 0.33 |
3.4 Statistical Approach
Statistical tools are used to compare the typo-morphological assemblages of armatures from each archaeological site, as well as the technical gestures applied to each of them. The aim here is to estimate the differences between the assemblages, in an objective way. In order to do this, a dissimilarity matrix is constructed for each dataset as a first step. Since there are two kinds of datasets, one with counts and one with presence/absence information, two dissimilarity indices are used here. The Jaccard index is used for the technological dataset, which contain qualitative information. Based on the counting of common characteristics, it is the best suited to this type of data (Hammer, 2002). The typo-morphological information is handled with the Bray–Curtis index, because the information is quantitative here. This index compares the population gap of the different objects studied here, and divide them by the total population (Greenacre & Primicerio 2014, pp. 62–63; Hammer, 2002).
Then, these matrices are analysed by using a Principal Coordinate Analysis (PCoA), an ordination method adapted for this kind of information (Carlson, 2017, pp. 297–303; Gower, 1968; Rigaud, 2011, p. 55). PCoA is combined with ascending hierarchical classification (HC) (Shennan, 1988), in order to better visualise the clusters.
The aim of this approach is to not only assess the technical similarity of the occupations, but also the degree of resemblance of the armature’s collections. These two aspects are studied separately, by calculating two PCoAs: one for each dataset. The cross-referencing of these results aims to evaluate the influence of technical gestures on the morphology of the armatures. Statistical processing is carried out in the Rstudio software, version 3.6.2.
3.5 Use-Wear Methodology
In order to question the function of the trapezoidal industries of the Late Mesolithic period in Brittany, a use-wear analysis was carried out. The discovery of several arrow shafts armed with trapezoidal bitruncations (Kozlowski, 2009), preserved in an archaeological context in Northern Europe, led researchers to interpret the geometric industries as projectile elements (Marchand, 1999). Nevertheless, a precise understanding of the functioning of these types of tools can only really be grasped from a use-wear approach (Semenov, 1964). The functional interpretation of arrowheads can not only involve the examination of certain types of diagnostic fractures, but also requires an integrated analysis of all the macro and microscopic attributes of the impact wears, on large samples of materials (Coppe & Rots, 2017; Rots & Plisson, 2014).
In our case, we decided to systematically study and describe all the macroscopic and microscopic attributes of the impact wears of the trapezoidal bitruncations from the sites of Beg-er-Vil (Quiberon, Morbihan) and Beg-an-Dorchenn (Plomeur, Finistère), to be able to compare the functional data with PCoA. Macroscopic attributes were observed, such as the initiation of removals (Ho Ho Committee, 1979), their shape (González Urquijo & Ibáñez Estévez, 1994), their termination (Fischer, Hansen, & Rasmussen, 1984), their length, quantity, orientation, and distribution over the active area of the tool. A total of 381 armatures were studied. Microscopic attributes have been described in terms of micro-topography, brightness, orientation, and distribution (González Urquijo & Ibáñez Estévez, 1994). Several analytical experiments with trapezoidal bitruncations allowed us to establish a use-wear reference collection to infer the function of the archaeological traces (Calvo-Gómez, 2018, 2021).
4 Main Results
As the analyses of the technical and typo-morphological data were carried out separately, the results are presented one after the other.
4.1 Technical Choices
Before the calculation of technical dissimilarity index, data selection was necessary to limit the over-representation of “zeros.” For this, the technical gestures that are absent in all sites studied here were removed from the table. The same treatment is made for techniques thar are site-specific (Table 5). After the computation of the PCoA, the justified variance reaches 80.55% on the two first dimensions. In addition, the correlation between the original distance and the results of the PCoA give a good coefficient, which is equal to 0.98. To put it differently, there is a good correspondence between the results and the original values.
Distance matrix of the technological data
La Gilardière 3-4 | Beg-an-Dorchenn | Pont-Glas 5.6 | Beg-er-Vil_2016 101 et 4 | Beg-er-Vil_2012-2013 4 et 5 | |
---|---|---|---|---|---|
La Gilardière 3-4 | 0 | 0.41 | 0.56 | 0.71 | 0.57 |
Beg-an-Dorchenn | 0.41 | 0 | 0.38 | 0.69 | 0.47 |
Pont-Glas 5.6 | 0.56 | 0.38 | 0 | 0.69 | 0.54 |
Beg-er-Vil_2016 101 et 4 | 0.71 | 0.69 | 0.69 | 0 | 0.44 |
Beg-er-Vil_2012-2013 4 et 5 | 0.57 | 0.47 | 0.54 | 0.44 | 0 |
The projection of the two first dimension brings into opposition the Beg-er-Vil levels and the other occupations (Figure 3, left). The HC confirms this observation (Figure 3, right). The stratigraphical unit 101 and 4 of Beg-er-Vil are quite similar, with a medium-low dissimilarity index between 0.25 and 0.50 on a scale from 0 (perfect similarity) to 1 (perfect difference) (Table 5). In the same way, the Beg-an-Dorchenn and Pont-Glas sites share a good similarity, with a distance of 0.38 only (Table 5). Finally, La Gilardière getting closer to Beg-an-Dorchenn (with a distance of 0.41), but remains distant from the other sites (Table 5, Figure 3).

Graphical results of the PCoA (on the left) and its hierarchical clustering (on the right), based on the technological data (CAD: L. Hauguel-Bleuven).
This bipartition seems due to the absence of microburin technique at Beg-er-Vil, but also to the retouch used in the shaping of microliths (Table 3). The microburin technique is a method of blank fragmentation: a notch on the blank is made by percussion and enlarged until this bipartition (Figure 4, 1–3). The fracture formed by this process looks like a trihedral point, sometime visible on the microlith (Figure 4, 4b). Characteristics debris are also produced, called “microburins” (Figure 4, 4a) (Albarello, 1987; Inizan et al., 1995, pp. 84–86; Rozoy, 1968). This technique is identified at Beg-an-Dorchenn, Pont-Glas, and La Gilardière not only by the presence of “microburin,” but also by the conservation of the trihedral point on some arrowhead. Moreover, these sites show a greater diversification of retouch type, compared at Beg-er-Vil, on which only the direct abrupt and the crossed retouched are known (Figure 5a and b). The rest of the reduction process is rather homogenous between the Mesolithic sites studied here. In fact, the direct (hard hammer) and undirect percussion (punch) are used during the exploitation of unidirectional and bidirectional cores, and core on flake. At Beg-er-Vil and Beg-an-Dorchenn, discoïd cores seem to be used for the blank production too (Table 3 and Figure 6).

Explanatory diagram about the “Microburin technique” (1–3) and the reproduction of one microburin (4a) and one trihedral point (4b) (Inizan et al., 1995, p. 85).

Explanatory diagram which shows the direct retouch (a) and the crossed retouch (b) (Inizan et al., 1995, p. 148).

4.2 Morphological Choices
As for the technical choices, a selection of the information was necessary to limit the over-representation of “zeros.” The types which are site-specific and whose representation is lower than 4% of the total population are removed before the calculation of the dissimilarity matrix. This threshold is chosen arbitrarily to reduce the number of “zeros” without depleting too much dataset. Moreover, the level 101 of Beg-er-Vil is also excluded, due to its low number of microliths (Table 4). After the computation of the PCoA, the justified variance reaches 79.93% on the two first dimensions. In addition, the correlation analysis between the original distance and the results of the PCoA show that there is a good correspondence between them (with a coefficient equal to 0.96).
The projection of the PCoA show the opposition between Beg-er-Vil and the other sites, along the first dimension (Figure 7, left part). La Gilardière seems to be isolated in the second dimension too, and is located in the superior right corner of the diagram (Figure 7, left part). Pont-Glas and Beg-an-Dorchenn share the lower dissimilarity index, with a distance of 0.52 from each-other (Table 6). In a general way, the sites are quite unsimilar with indices between 0.50 and 0.80 (on a scale from 0 to 1). The HC reflects this despite the absence of clear bipartition (Figure 7, right part).

Graphical results of the PCoA (on the left) and its hierarchical clustering (on the right), based on the typological data (CAD: L. Hauguel-Bleuven).
Distance matrix of the typological data
Beg-an-Dorchenn | Pont-Glas | La Gilardière 3-4 | Beg-er-Vil US4-5 | |
---|---|---|---|---|
Beg-an-Dorchenn | 0 | 0.52 | 0.60 | 0.73 |
Pont-Glas | 0.52 | 0 | 0.65 | 0.80 |
La Gilardière 3-4 | 0.60 | 0.65 | 0 | 0.79 |
Beg-er-Vil US4-5 | 0.73 | 0.80 | 0.79 | 0 |
Beg-er-Vil shows a high number of symmetrical trapezes with straight truncations and a great number of symmetrical trapezes with concave truncations (Figure 8, numbers 1 and 4). Beg-er-Vil is also marked by the poor representation of points, more frequent at Pont-Glas and Beg-an-Dorchenn (Table 4). La Gilardière is marked by a higher quantity of asymmetrical trapezes with concave truncations as well as by the presence of symmetrical triangles with straight truncations (Table 4 and Figure 8, number 15). Moreover, this site is also characterised by the presence of some “armatures à éperon,” specifics at La Gilardière (Figure 8, number 19). Finally, Pont-Glas and Beg-an-Dorchenn share some microlith types, more precisely among the points: points with oblique truncation, points with retouched based, and backed points (Table 4 and Figure 8, numbers 16, 17, 18, 20, 21, and 22).

Selection of Microlith. Typology: (1 and 2) symmetrical trapezes with straight truncations; (3–5) symmetrical trapezes with concaves truncations; (6 and 10) asymmetrical trapezes with concave truncations; (7–9) asymmetrical trapezes with straight truncations; (11–13), asymmetrical triangle with straight truncations; (14) Chatelet point; (15) symmetrical triangle with straight truncations; (16 and 17) truncated point; (18), point with retouched base; (19) “pointe à éperon”; (20–22) backed point. Source: 1, 4, 11, Beg-er-Vil (Marchand, 1999, pp. 427); 2, 3, 6, 7, 8, 9, 10, 12, 14, 17, 18, La Gilardière (Marchand, 1999, pp. 399–400); 5, 13, 22, Beg-an-Dorchenn (Rault, 1992, pp. 73–76); 6, 7, 16, 17, 20, 21, Pont-Glas (Marchand et al., 2017, pp. 262–263).
4.3 Results of the Use-Wear Study
The study of impact wears provided numerous results concerning the function and functionality of Teviecian bitruncations. On one hand, 11 out of the 62 trapezoidal armatures from the Beg-an-Dorchenn site were interpreted as impacted armature elements. Generally speaking, the asymmetrical bitruncations bear impact wears parallel to the large base of the trapeze, i.e. they were impacted as piercing arrow elements (in 32.9% of cases; Figure 9a and b). On the other hand, symmetrical bitruncations often bear impact traces organised perpendicular to the large base of the trapeze, suggesting the use of transverse-edged arrows (in 18.5% of cases; Figure 9e). These impact wears consist of mainly fractures and scars of the active areas, especially on the large base of trapezes, as well as microscopic linear elements that follow the direction of the macroscopic removals. Most of the time, functional removals are fractures of the angles, with very different shapes. The fractures are usually caused by hard materials, that creates cone initiations, and have feather or step terminations. Finally, the rare microscopic attributes related to impacts accompany the direction of removals in the form of striations with a rough bottom.

Impact wears of the Beg-an-Dorchenn armatures. (a) Burin-like fracture (×5). (b) Bending initiated scars (×10). (c) Isolated striation, parallel to the axis of the trapezoidal bitruncation (×500). (d) Burin-like apical fracture (×8). (e) Scars and fractures on the large base of a symmetrical bitruncation (×5).
On the other hand, the use-wear study of the 319 bitruncations from the Beg-er-Vil site allowed us to identify 49 elements with clear impact wears. Almost systematically, the symmetrical bitruncations were also interpreted as transverse arrowheads, due to the location and organisation of the macro- and microscopic attributes, which are always perpendicular to the large base of the trapeze (Figure 10). The initiation of the removals associated with a projectile impact was predominantly conical, with very pronounced and glossy striations. This suggests impacts against hard mineral materials. The predominant morphologies were elongated or pseudo-burin type removals starting from the corners of the large trapeze base. Again, in the studied Beg-er-Vil collection, removal terminations have often feather or step shapes.

Impact wears of the Beg-er-Vil armatures. (a) Several scars and fractures on the large base of a symmetrical trapeze, with marked cone initiations (×5). (b) Burin-like fracture (×10). (c) Microscopic striations, perpendicular to the large base of the symmetrical trapeze (×100). (d) Several impact scars on the edge of a symmetrical trapeze (×5). (e) Cone-initiated scar, with a semi-circular shape and feather-like termination (×10). (f) Bright microscopical striations, running perpendicular to the large base of the trapeze (×100). (g) Burin-like fracture (×10). (h) Burin-like fracture (×10). (i) Scars and fractures with cone initiations (×10). (j) Microscopic linear traces, running perpendicular to the large base of the trapeze (×100).
5 Interpretations and Discussion
5.1 The Technical and Typological Variations in Regard of the Chrono-Cultural Framework
Several ethno-archaeological studies highlight the relationship between the morphology of the produced objects and technical choices. This is a recurrent research topic in works on traditional pottery craftsmen. It appears that certain technical aspects carry strong identity markers, transmitted through generations of craftsmen, while others attest to direct contacts (at markets or during visits) or indirect contacts (through the diffusion of finished products) between potter communities (Gosselain, 1992, 1995, 2017; Roux et al., 2017). These works highlight the social and significant character of technical choices for the populations that implement them. In our study, recurrent technical gestures could point to a common basis for knapping and shaping lithic tools. This is the case for percussion techniques (direct and/or indirect) and the volumetric organisation of cores (mainly unipolar frontal debitage with one or two successive debitage planes), identified in all the examined occupations. On the other hand, other technical elements, such as microburin technique or retouch types, are more likely to be local choices (Beaune de, 2008; Leroi-Gourhan, 1973; Roux, 2015). This mixture of technical, aesthetic, and social characteristics makes it possible to define “communities of practices.” This expression refers to the behaviours shared on a daily basis by a human community. The term “practice” refers to the gestures and techniques used as well as to the objects used and the relationships between the actors (Wenger, 2000). Keeping this in mind, the PCoA of technical information would therefore indicate the coexistence of three communities of practices in Western France during the Late Mesolithic (Figure 3).
These three communities of practices echo the chrono-cultural framework known in this region. The Late Mesolithic of Western France is characterised by the opposition between Tevecian and Retzian, defined by Rozoy (1978, pp. 747–748). A bipartition of Tevecian group has been proposed by Marchand, who identifies two successive phases, the Beg-er-Vil facies and the Hoedic facies (Marchand, 2014). Furthermore, the spatial distribution of symmetrical trapezium subtypes in Brittany points to three different regions in the sixth millennium cal BC. (Marchand, 2000, 2005). The definition of these groups is made on the basis of the microliths typology. Tevecian sites are marked by high proportions of trapezoidal bitruncations (symmetrical or not) and asymmetrical triangles (Figure 8, numbers 1–13), while the Retzian group is defined by a more diversified quiver and the presence of “pointes à éperon” or Chaville points (Figure 8, numbers 14 and 19) (Marchand, 2000, 2005; 2014, pp. 234–239; Rozoy, 1978, pp. 747–748). Nevertheless, the distinction between Tevecian and Retzian sites is not as clear as we thought. In fact, La Gilardière get close to Pont-Glas and Beg-an-Dorchenn on the basis of their dissimilarity index (Table 5). From a technical point of view, Tevecian and Retzian debitage are quite similar with the exploitation of unipolar core by indirect or direct percussion (Marchand, 2014, pp. 234–239). The absence of microburin technique is specific to the Tevecian. But this observation can be restricted to the “oriental Tevecian,” since only Beg-er-Vil stand out by this aspect.
5.2 The Function of Microliths
Although the statistical results show that there is no strict correspondence between technical gestures and the final shape of the armatures, their functioning distinctly relies on their morphology. Use-wear analyses provide useful hints to objectify the functioning of the Mesolithic arrowheads. Even though there are always some exceptions to the rule, impact wears show clear tendencies on the fitting of the arrowheads, depending on their geometrical shape. Symmetrical trapezes almost always have impact wears running perpendicular to the large base of the trapeze, meaning their use as transversal arrowheads. On the other hand, asymmetrical trapezes and triangles deliver frequently impact wears on the apical angles, parallel to the axis of the armature, which indicates their use as piercing arrowheads.
Thus, we consider that the statement that the morphology is not essentially linked to their use (Pfaffenberger, 1992) must be, at the very least, relativised. It is clear that the function of the archaeological tools cannot be exclusively inferred by their shape alone. Since their very beginning (Keeley, 1980; Plisson, 1985; Semenov, 1964), use-wear analyses have repeatedly demonstrated the spectrum of potential technical choices while the object implemented are much wider than their morphology would initially suggest. However, in our opinion, while these observations are objectifiable, they also imply the meaninglessness of the shape of an object. Since the shape of an object is an independent character of their function and their social meaning, the shaping of an object is meaningless.
We consider on the opposite that the morphology could be understood as an actant role on the potentialities of the object. In our case, the strict correlation between the use of symmetrical trapezes as transversal arrowheads is a good example. Their shape seems to be a defining character of their use. The same statement is valid for the asymmetrical bitruncations. While the human techniques can make several technical procedures with a similar tool, the tool itself is an actant. Social meaning of the objects is not determined by their morphology, but by their use. The social meaning of the symmetrical bitruncations is totally meaningless without their use. The social meaning of the hunting activities and their techniques themselves is, in our opinion, what fulfils the identarian role of these objects.
5.3 What About the Concavity of Some Truncation?
By studying the technical and functional aspect of microliths, one last thing can be highlighted here: the variation in the delineation of the retouched line used to shape the armatures. If a straight line of retouch is enough to determine triangle from trapezoidal bitruncations or to differentiate the symmetrical and asymmetrical one, some truncations are marked by a deeply concave retouch. This fact is all the more striking because it is less visible, or not at all visible on the object once hafted. Moreover, the delineation does not seem to have a function: this characteristic can help to join the microlith and the shaft on the microliths, but it is not mandatory. In fact, symmetrical trapezes with straight truncations are hafted in the same way that similar pieces with concave truncations. Furthermore, this characteristic seems to be specific to some places. For example, the assemblage of Beg-an-Dorchenn is known for the important presence of trapezes with concave truncations, while Beg-er-Vil is marked by the predominance of straight bitruncations. The delineation of the truncation can be another characteristic of style, like the retouch type (Lenoir, 1975). But the discretion of this feature puts it closer to the notion of “adjunct form,” an element not necessary for the use of the tool but present for other reasons, aesthetical of identical ones (Sackett, 1982, p. 71).
5.4 Limitations of This Study
Through this study, the difference between Beg-er-Vil and the rest of the corpus has been highlighted, on a technical and typological point of view. This observation can be due to a real distinction, or to the constitution of the corpus itself. In fact, only four archaeological sites have been chosen here, corresponding to occupations which have been studied and properly dated with radiocarbon. But this selection limits the number of comparisons possible. Moreover, the technological and typological information are uneven between different sites. Actually, the data come from former and published studies for Pont-Glas and La Gilardière. More recent publications have been consulted for Beg-an-Dorchenn and Beg-er-Vil, and the re-examination of the lithic assemblage has been possible too. In consequence, Beg-er-Vil has more complete information about its assemblage, which is probably reflected in the statistical analysis presented here.
This fact constitutes the most important limit of this study. A small corpus makes the difference between the number of sites and characteristics more important, which can affect the results of the analysis and his reliability. About this point, it seems that the PCoA presented here are quite reliable, with great goodness-of-fit. Second, this lack of information makes impossible the use of PCoA, or other statistical analysis, to compare the functional information between sites. Effectively, this kind of data concern only two sites, which make useless this method.
6 Conclusion
The results obtained here shed further light on the morphological diversity of arrowheads from the Late Mesolithic in Brittany. If two communities of technical practice are defined on the basis of the blank fragmentation and the shaping of microliths, a three-way split is observable from the arrowhead’s types. This distribution echoes with the chrono-cultural framework known in this region, with the differentiation of Retzian sites (like La Gilardière) and Tevecian occupation (like Beg-er-Vil, Beg-an-Dorchenn, and Pont-Glas). This last entity can be subdivided in two sub-group, depending of the presence of microburin and of the proportion of symmetrical or asymmetrical trapezes (Marchand, 2014, p. 237). This observation suggests the existence of a common basis of technical know-how, based on blank debitage on the one hand, and on the other hand, on tool shaping methods with a more local connotation, which can be imitated and/or borrowed. Nevertheless, this assertion must be taken with care since the dissimilarity index between sites is quite high, on the typological data. In consequence, this three-way split is visible only on the PCoA diagram, not on the hierarchical clustering (which cannot properly classify the sites).
On the other side, the use-wear study identified a correlation between the symmetrical aspect of microliths and the way in which they are hafted. Symmetrical pieces were generally used as cutting arrows, while asymmetrical elements were mainly piercing arrows. This observation questions the assumption in which the shape of an artefact is not linked to his function (Pfaffenberger, 1992). In this study, the function clearly determines one aspect of microliths. Furthermore, the use of microlith is an important key to understand the role of this kind of tool, and its meaning in a social point of view.
Finally, technical and functional considerations about microlith lead to question other little variations in their shapes. It is the case of the concave truncations observed on some pieces. This characteristic may come as a surprise, as it remains very discreet when the microlith is hafted. Moreover, the concavity of truncations seems specific to some places in Bretagne. It leads to place this feature as an “adjunct form,” something that is not necessary for the use of microliths, but added for other purpose (aesthetic, identity, or symbolic one?) (Sackett, 1982, p. 71).
The conclusions of this work are not definitive and must be completed in order to better understand the settlement dynamics during the Mesolithic. In fact, this approach can lead to interesting conclusions or to a different view of lithic industry, but is limited here by the choices operated in the corpus constitution. Only four sites are selected, which is quite few for the statistical analysis. Moreover, the functional analysis of microliths has been led on two sites only, which makes the statistical analysis on this information impossible, or unreliable. By consequence, the interpretation given here must be put into perspective. To overcome these biases, it would be necessary to include more Mesolithic sites in order to have more comparisons possible. Moreover, use-wear analysis must be generalised in this region, to have more precise details about the function of object. Furthermore, this type of study should integrate common everyday tools. Indeed, projectile armatures only concern one of the activities of past populations, linked to hunting or war. Style can also be gleaned from domestic tools, associated with technological choices and functional considerations. Finally, style also has a social connotation through the relationship between craftsmen and the people who use these objects. Although it seems impossible to identify individual craftsmen in occupations using the methods chosen here, it is still possible to study the relationships described by technological, morphological, and functional choices. For this, the use of another analytical tool is required: social network analysis.
-
Funding information: Authors state no funding involved.
-
Author contributions: All authors have accepted responsibility for the entire content of this manuscript and approved its submission. Lola Hauguel-Bleuven and Jorge Calvo-Gómez designed the research subject. Lola Hauguel-Bleuven provided the thought about style and the statistical analysis. Jorge Calvo-Gómez furnished the use-wear analysis and the interpretation of functional aspect of style. Gregor Marchand proposed some interpretations of the results and helped for the outline of the article.
-
Conflict of interest: Authors state no conflict of interest.
-
Data availability statement: The datasets generated and/or analysed during the current study are included in this published article. The script of statistical manipulation is available from the first author on reasonable request.
References
Albarello, B. (1987). Technique du « coup du Microburin » par pression. Bulletin de la Société préhistorique française. 84(4), 111–115. doi: 10.3406/bspf.1987.9818.Suche in Google Scholar
Barrière, C., Daniel, R., Delporte, H., Escalon de Fonton, M., Parent, R., Roche, J., & Rozoy, J.-G. (1972). Epipaléolithique - Mésolithique. Les armatures non géométriques. Bulletin de la Société Préhistorique Française, 69(1), 364–375. https://www.persee.fr/doc/bspf_0249-7638_1972_hos_69_1_8171.10.3406/bspf.1972.8171Suche in Google Scholar
Barrière, C., Daniel, R., Delporte, H., Escalon de Fonton, M., Parent, R., Roche, J., & Rozoy, J.-G. (1969). Epipaléolithique - Mésolithique. Les microlithes géométriques. Bulletin de la Société Préhistorique Française, 66(1), 355–366. https://www.persee.fr/doc/bspf_0249-7638_1969_hos_66_1_4190.10.3406/bspf.1969.4190Suche in Google Scholar
Beaune de, S. A. (2008). L’homme et l’outil. Paris: CNRS Editions.Suche in Google Scholar
Bertrand, A. (1864). De la distribution des dolmens sur la surface de la France. Nouvelle note avec Carte. Revue Archéologique, 10, 144–154. https://www.jstor.org/stable/pdf/41734296.pdf.Suche in Google Scholar
Calvo-Gómez, J. (2018). Las flechas tranchantes del segundo Mesolítico en Bretaña. Interpretación funcional a través de la experimentación. In L. Agudo Pérez, C. Duarte, A. García-Escárzaga, A. Higuero Pliego, J. Marie Geiling, S. Nuñez de la Fuente, F. Rodríguez Santos, & R. Suárez Revilla (Eds.), Actas de las IX Jornadas de Jóvenes en Investigación Arqueológica (pp. 81–90). Santander.Suche in Google Scholar
Calvo-Gómez, J. (2021). Assessing the function of trapezoidal bitruncations from Beg-er-Vil (Quiberon, France) through use-wear analysis. In S. Beyries, C. Hamon & Y. Maigrot (Eds.), Beyong use-wears traces. Going from tools to people by means of archaeological wear and residue analyses (pp. 155–170). Nice: Sidestone Press.Suche in Google Scholar
Carlson, D. L. (2017). Quantitative methods in archaeology using R. Cambridge: Cambridge University Press.10.1017/9781139628730Suche in Google Scholar
Coppe, J., & Rots, V. (2017). Focus on the target. The importance of a transparent fracture terminology for understanding projectile points and projecting modes. Journal of Archaeological Science: Reports, 12, 109–123. doi: 10.1016/j.jasrep.2017.01.010.Suche in Google Scholar
Coupaye, L. (2015). Chaîne opératoire, transects et théories: Quelques réflexions et suggestions sur le parcours d’une méthode Classique. In P. Soulier De Boccard (Ed.), André Leroi-Gourhan, « l’homme tout simplement » (pp. 69–84). Paris: Edition de Boccard. https://discovery.ucl.ac.uk/id/eprint/1466639/.Suche in Google Scholar
Daniel, R., & Rozoy, J.-G. (1966). Divers types d’armatures tardenoisienne à base non retouchée. Bulletin de la Société Préhistorique Française. Etudes et Travaux, 63(2), 251–261. https://www.jstor.org/stable/27916605.10.3406/bspf.1966.4069Suche in Google Scholar
Fischer, A., Hansen, P. V., & Rasmussen, P. (1984). Macro and micro wear traces on lithic projectile points. Experimental results and prehistoric examples. Journal of Danish Archaeology, 3, 19–46. doi: 10.1080/0108464X.1984.10589910.Suche in Google Scholar
Fortea Pérez, J. (1973). Los complejos microlaminares y geometricos del epipaleolitico mediterraneo español. Salamanca: Facultad de Filosofia y Letras.Suche in Google Scholar
González Urquijo, J. E. G., & Ibáñez Estévez, J. J. (1994). Metodología de análisis funcional de instrumentos tallados en sílex. Cuadernos de arqueología de Deusto, 14(1), 301. https://dialnet.unirioja.es/servlet/libro?codigo=74108.Suche in Google Scholar
Gosselain, O. P. (1992). Technology and style: Potters and pottery among Bafia of Cameroon. Man New Series, 27(3), 559–586. doi: 10.2307/2803929.Suche in Google Scholar
Gosselain, O. P. (1995). The ceramic and society project: An ethnographic and experimental approach to technological choices. KVHAA Kanferenser, 34, 147–160.Suche in Google Scholar
Gosselain, O. P. (2017). A tradition in nine maps. Un-layering Niger River polychrome water jars. In M. Gori & M. Ivanova (Eds.), Balkan dialogues: Negociating identity between prehistory and the present (pp. 85–108). London: Routledge.10.4324/9781315673875-6Suche in Google Scholar
Gower, J. C. (1968). Some distance properties of latent root and vector methods used in multivariate analysis. Biométries, 53(3 and 4), 325–338. doi: 10.1093/biomet/53.3-4.325.Suche in Google Scholar
Greenacre, M., Primicerio, R. (2014). Multivariate analysis of ecological data. Bilbao: Fundacion BBVA.Suche in Google Scholar
Hammer, O. (2002). Palaeontological community and diversity analysis – brief notes. Zürich.Suche in Google Scholar
Ho Ho Committee. (1979). The Ho Ho Classification and Nomenclature Committee Report. In B. Hayden (Ed.), Proceedings of the Conference on Lithic Use-wear Analysis (Studies in Archaeology) (pp. 133–135). Burnaby: Academic Press. https://www.improbable.com/2015/03/21/the-ho-ho-classification-and-nomenclature-committee-report/.Suche in Google Scholar
Inizan, M.-L., Reduron, M., Roche, H., & Tixier, J. (1995). Technologie de la pierre taillée. Meudon: CREP.Suche in Google Scholar
Kayser, O. (1984). Plomeur. Beg-an-Dorchenn, Pointe de la Torche (Report No. RAP00696). Service Régional d’Archéologie de Bretagne. http://bibliotheque.numerique.sra-bretagne.fr/items/show/1739.Suche in Google Scholar
Kayser, O. (1985). Plomeur. Beg-an-Dorchenn, Pointe de la Torche (Report No. RAP00697). Service Régional d’Archéologie de Bretagne. http://bibliotheque.numerique.sra-bretagne.fr/items/show/1755.Suche in Google Scholar
Kayser, O. (1986). Plomeur. Beg-an-Dorchenn, Pointe de la Torche (Report No. RAP00698). Service Régional d’Archéologie de Bretagne. http://bibliotheque.numerique.sra-bretagne.fr/items/show/1738.Suche in Google Scholar
Kayser, O. (1987). Plomeur. Beg-an-Dorchenn, Pointe de la Torche (Report No. RAP00460). Service Régional d’Archéologie de Bretagne. http://bibliotheque.numerique.srabretagne.fr/items/show/17366.Suche in Google Scholar
Keeley, L. H. (1980). Experimental determination of stone tool uses: A microwear analysis. Chicago: University Of Chicago Press.Suche in Google Scholar
Kozlowski, S. K. (2009). Thinking Mesolithic. Oxford: Oxbow Books. http://www.jstor.org/stable/j.ctt1cd0p44.Suche in Google Scholar
Lechtman, H. (1977). Style in technology, some early thoughts. In H. Lechtman & R. Merrill (Eds.), Material culture: Styles, organization, and dynamics (pp. 3–20). Saint-Paul: American Ethnological. http://www.bcin.ca/bcin/detail.app?id=436778.Suche in Google Scholar
Lemonnier, P. (1993). Technological choices: Transformation in material cultures since the Neolithic. London and New York: Routledge.Suche in Google Scholar
Lenoir, M. (1975). Style et technologie lithique. Bulletin de la Société Préhistorique Française. Compte rendu des séances mensuelles, 72(2), 46–49. https://www.jstor.org/stable/27916722.10.3406/bspf.1975.8346Suche in Google Scholar
Leroi-Gourhan, A. (1971). Evolution et techniques: L’Homme et la matière. Paris: Albin Michel (Sciences d’aujourd’hui 1).Suche in Google Scholar
Leroi-Gourhan, A. (1973). Evolution et techniques: Milieu et techniques. Paris: Albin Michel (Sciences d’aujourd’hui 2).Suche in Google Scholar
Marchand, G. (1999). La néolithisation de l’ouest de la France: Caractérisation des industries lithiques. Oxford: BAR.10.30861/9780860549826Suche in Google Scholar
Marchand, G. (2000). Facteurs de variabilité des systèmes techniques lithiques au Mésolithique récent et final dans l’Ouest de la France. In P. Crotti (Ed.), Méso'97. Actes de la table ronde « Épipaléolithique et mésolithique » (pp. 37–48). Lausanne: Cahiers d’archéologie Romande, 81.Suche in Google Scholar
Marchand, G. (2005). Le Mésolithique final en Bretagne: Une combinaison des faits archéologiques. In G. Marchand & A. Tresset (Eds.), Unité et diversité des processus de néolithisation sur la façade atlantique de l’Europe (VII-IVe millénaires av. J.-C.) (pp. 67–89). Réunion de la Société Préhistorique Française (Nantes, 26 avril 2002), Bulletin de la Société Préhistorique française, mémoire 36. http://www.prehistoire.org/offres/file_inline_src/515/515_pj_090119_115122.pdf.Suche in Google Scholar
Marchand, G. (2014). Préhistoire Atlantique. Fonctionnement et évolution des sociétés du Paléolithique au Néolithique (Collection des Hespérides). Arles: Editions Errance.Suche in Google Scholar
Marchand, G., Le Goffic, M., & Marcoux, N. (2011). Occupations Mésolithiques fugaces dans l’abri-sous-roche de Pont Glas: Une analyse de la segmentation des chaînes opératoires dans l’espace pour évoquer la mobilité des groupes préhistoriques en Bretagne. In T. Dachy (Ed.), Haltes de chasse en Préhistoire. Quelles réalités archéologiques? (pp. 315–331). Toulouse: Palethnologie. https://hal.archives-ouvertes.fr/hal-01987092.Suche in Google Scholar
Marchand, G., Goffic, M. L., Donnart, K., Marcoux, N., & Quesnel, L. (2017). Comprendre les systèmes de mobilité au Mésolithique: L’abri-sous-roche de Pont-Glas à Plounéour-Ménez (Finistère). Gallia Préhistoire, 57, 225–288. doi: 10.4000/galliap.524.Suche in Google Scholar
Marchand, G., Dupont, C., Laforge, M., Le Bannier, J.-C., Netter, C., Nukushina, D., … Stéphan, P. (2018). Before the spatial analysis of Beg-er-Vil: A journey through the multiple archaeological dimensions of a Mesolithic dwelling in Atlantic France. Journal of Archaeological Science: Reports, 18, 973–983. doi: 10.1016/j.jasrep.2017.07.014.Suche in Google Scholar
Michel, S. (2011). Le pays-de-Retz au début du Mésolithique: Le site des Vingt-Deux Boisselées-1 (Saint-Père-en-Retz, Loire-Atlantique). Revue Archéologique de l’Ouest, 28, 19–36. doi: 10.4000/rao.1439.Suche in Google Scholar
Pelegrin, J. (2000). Les techniques de débitage laminaire au Tardiglaciaire: Critères de diagnose et quelques réflexions. In V. Boris, P. Bodu, & M. Christensen (Eds.), L’Europe centrale et septentrionale au Tardiglaciaire (pp. 73–86). Nemours: Musée de Préhistoire d’Ile de France.Suche in Google Scholar
Perrin, T. (2001). Evolution du silex taillé dans le Néolithique haut-rodanien. Autour de la stratigraphie du Gardon (Ambérieu-en-Bugey, Ain). Villeneuve d’Ascq, France: Septentrion Presse Universitaire.Suche in Google Scholar
Pfaffenberger, B. (1992). Social anthropology of technology. Annual review of Anthropology, 21, 491–516. doi: 10.1146/annurev.an.21.100192.002423.Suche in Google Scholar
Plisson, H. (1985). Etude fonctionnelle d’outillages lithiques préhistoriques par l’analyse des micro-usures. (PHD tesis). Université Paris 1 Panthéon-Sorbonne, Paris, France.Suche in Google Scholar
Rault, O. (1992). L’économie du débitage sur le site mésolithique récent - final de Beg-an-Dorchenn (Plomeur, Finistère): Analyse techno-économique: Première approche pour une analyse spatiale. (Unpublished Master’s Tesis). Université de Paris 1 – Panthéon-Sorbonne, Paris, France.Suche in Google Scholar
Rigaud, S. (2011). La parure: Traceur de la géographie culturelle et des dynamiques de peuplement au passage Mésolithique-Néolithique en Europe. (Unpublished PHD Tesis). Université Bordeaux 1, Bordeaux. https://tel.archives-ouvertes.fr/tel-00668694.Suche in Google Scholar
Rots, V., & Plisson, H. (2014). Projectiles and the abuse of the use-wear method in a search for impact. Journal of Archaeological Science, 48, 154–165. doi: 10.1016/j.jas.2013.10.027.Suche in Google Scholar
Roux, V. (2015). Standardization of ceramic assemblages: Transmission mechanisms and diffusion of morpho-functional traits across social boundaries. Journal of Anthropological Archaeology, 40, 1–9. doi: 10.1016/j.jaa.2015.04.004.Suche in Google Scholar
Roux, V., Bril, B., Cauliez, J., Goujon, A.-L., Lara, C., Manen, C., … Zantago, E. (2017). Persisting technological boundaries: Social interactions, cognitive correlations and polarization. Journal of Anthropological Archaeology, 48, 320–335. doi: 10.1016/j.jaa.2017.09.004.Suche in Google Scholar
Rozoy, J.-G. (1967). Typologie de l’Epipaléolithique franco-belge. Bulletin de la Société Préhistorique Française. Etudes et Travaux, 64(1), 227–260. doi: 10.3406/bspf.1968.4156.Suche in Google Scholar
Rozoy, J.-G. (1968). L’étude du matériel brut et des microburins dans l’Epipaléolithique (Mésolithique) franco-belge. Bulletin de la Société Préhistorique Française. Etudes et Travaux, 65(1), 365–390. doi: 10.3406/bspf.1968.4157.Suche in Google Scholar
Rozoy, J.-G. (1978). Les derniers chasseurs. Charleville-Mézières: Bulletin de la Société Archéologique Champenoise.Suche in Google Scholar
Rozoy, J.-G. (1991). Typologie et chronologie. Paléo, 3, 207–211. doi: 10.3406/pal.1991.1048.Suche in Google Scholar
Sackett, J. R. (1977). The Meaning of Style in Archaeology: A general model. American Antiquity, 42(3), 369–380. doi: 10.2307/279062.Suche in Google Scholar
Sackett, J. R. (1982). Approaches to Style in Lithic Archaeology. Journal of Anthropological Archaeology, 1, 59–112. doi: 10.1016/0278-4165(82)90008-3.Suche in Google Scholar
Semenov, S. A. (1964). Prehistoric technology: An experimental study of the oldest tools and artefacts from traces of manufacture and wear. London: Adams & Dart.Suche in Google Scholar
Shennan, S. (1988). Quantifying archaeology. Edinburgh: University Press.Suche in Google Scholar
Sigaut, F. (1991). Un couteau ne sert pas à couper, mais en coupant: Structure, fonctionnement et fonction dans l’analyse des objets. In S. Beyries, L. Meignen, & P.-J. Texier (Eds.), 25 ans d'études technologiques en Préhistoire (pp. 21–34). Antibes: APDCA.Suche in Google Scholar
Thévenin, A. (1990). Du Dryass III au début de l’Atlantique: pour une approche méthodologique des industries et des territoires dans l’est de la France (1er partie). Revue Archéologique de l’Est, 41, 177–212.Suche in Google Scholar
Thévenin, A. (1991). Du Dryass III au début de l’Atlantique: Pour une approche méthodologique des industries et des territoires dans l’est de la France (2er partie). Revue Archéologique de l’Est, 42, 3–62.Suche in Google Scholar
Thévenin, A. (1995). Pour une réinterprétation des données en Préhistoire?. In J.-L. Voruz (Ed.), Chronologies néolithiques. De 6000 à 2000 avant notre ère dans le Bassin rhodanien (pp. 27–30). Genèvre: Société Préhistorique Rhodanienne.Suche in Google Scholar
Wenger, E. (2000). Communities of practice: Learning, meaning, and identity. Cambridge: Cambridge University Press.Suche in Google Scholar
© 2023 the author(s), published by De Gruyter
This work is licensed under the Creative Commons Attribution 4.0 International License.
Artikel in diesem Heft
- Regular Articles
- A 2D Geometric Morphometric Assessment of Chrono-Cultural Trends in Osseous Barbed Points of the European Final Palaeolithic and Early Mesolithic
- Wealth Consumption, Sociopolitical Organization, and Change: A Perspective from Burial Analysis on the Middle Bronze Age in the Carpathian Basin
- Everything Has a Role to Play: Reconstruction of Vessel Function From Early Copper Age Graves in the Upper Tisza Region (Eastern Hungary)
- Urban Success and Urban Adaptation Over the Long Run
- Exploring Hypotheses on Early Holocene Caspian Seafaring Through Personal Ornaments: A Study of Changing Styles and Symbols in Western Central Asia
- Victims of Heritage Crimes: Aspects of Legal and Socio-Economic Justice
- On the (Non-)Scalability of Target Media for Evaluating the Performance of Ancient Projectile Weapons
- Small Houses of the Dead: A Model of Collective Funerary Activity in the Chalcolithic Tombs of Southwestern Iberia. La Orden-Seminario Site (Huelva, Spain)
- Bigger Fish to Fry: Evidence (or Lack of) for Fish Consumption in Ancient Syracuse (Sicily)
- Terminal Ballistics of Stone-Tipped Atlatl Darts and Arrows: Results From Exploratory Naturalistic Experiments
- First Archaeological Record of the Torture and Mutilation of Indigenous Mapuche During the “War of Arauco,” Sixteenth Century
- The Story of the Architectural Documentation of Hagia Sophia’s Hypogeum
- Iconographic Trends in Roman Imperial Coinage in the Context of Societal Changes in the Second and Third Centuries CE: A Small-Scale Test of the Affluence Hypothesis
- Circular Economy in the Roman Period and the Early Middle Ages – Methods of Analysis for a Future Agenda
- New Insights Into the Water Management System at Tetzcotzinco, Mexico
- How Linguistic Data Can Inform Archaeological Investigations: An Australian Pilot Study Around Combustion Features
- Leadership in the Emergent Baekje State: State Formation in Central-Western Korea (ca. 200–400 CE)
- Middle Bronze Age Settlement in Czeladź Wielka – The Next Step Toward Determining the Habitation Model, Chronology, and Pottery of the Silesian-Greater Poland Tumulus Culture
- On Class and Elitism in Archaeology
- Archaeology of the Late Local Landscapes of the Hualfín Valley (Catamarca, Argentina): A Political Perspective from Cerro Colorado of La Ciénaga de Abajo
- Review Article
- The State of the Debate: Nuragic Metal Trade in the Bronze Age and Early Iron Age
- A Review of Malta’s Pre-Temple Neolithic Pottery Wares
- Commentary Article
- Paradise Found or Common Sense Lost? Göbekli Tepe’s Last Decade as a Pre-Farming Cult Centre
- Special Issue Published in Cooperation with Meso’2020 – Tenth International Conference on the Mesolithic in Europe, edited by Thomas Perrin, Benjamin Marquebielle, Sylvie Philibert, and Nicolas Valdeyron - Part II
- The Time of the Last Hunters: Chronocultural Aspects of Early Holocene Societies in the Western Mediterranean
- Fishing Nets and String at the Final Mesolithic and Early Neolithic Site of Zamostje 2, Sergiev Posad (Russia)
- Investigating the Early-to-Late Mesolithic Transition in Northeastern Italy: A Multifaceted Regional Perspective
- Socioeconomic, Technological, and Cultural Adaptation of the Mesolithic Population in Central-Eastern Cantabria (Spain) in the Early and Middle Holocene
- From Coastal Sites to Elevated Hinterland Locations in the Mesolithic – Discussing Human–Woodland Interaction in the Oslo Fjord Region, Southeast Norway
- Exploitation of Osseous Materials During the Mesolithic in the Iron Gates
- Motorways of Prehistory? Boats, Rivers and Moving in Mesolithic Ireland
- Environment and Plant Use at La Tourasse (South-West France) at the Late Glacial–Holocene Transition
- Stylistic Study of the Late Mesolithic Industries in Western France: Combined Principal Coordinate Analysis and Use-Wear Analysis
- Mesolithic Occupations During the Boreal Climatic Fluctuations at La Baume de Monthiver (Var, France)
- Pressure Flakers of Late Neolithic Forest Hunter-Gatherer-Fishers of Eastern Europe and Their Remote Counterparts
- The Site Groß Fredenwalde, NE-Germany, and the Early Cemeteries of Northern Europe
- Special Issue on Archaeology of Migration: Moving Beyond Historical Paradigms, edited by Catharine Judson & Hagit Nol
- The Blurry Third Millennium. “Neolithisation” in a Norwegian Context
- Movement or Diaspora? Understanding a Multigenerational Puebloan and Ndee Community on the Central Great Plains
- Human Mobility and the Spread of Innovations – Case Studies from Neolithic Central and Southeast Europe
- The Thule Migration: A Culture in a Hurry?
- The Transformation of Domes in Medieval Chinese Mosques: From Immigrant Muslims to Local Followers
- Landscapes of Movement Along the (Pre)Historical Libyan Sea: Keys for a Socio-Ecological History
- Arab Migration During Early Islam: The Seventh to Eighth Century AD from an Archaeological Perspective
- Special Issue on Ancient Cultural Routes: Past Transportations Infrastructures as a Two-Way Interaction Between Society and Environment, edited by Francesca Fulminante, Francesca Mazzilli & Franziska Engelbogen
- The Impact of Transportation on Pottery Industries in Roman Britain
- The Role of the Road in Settling a Mountainous Region
- An Example of Geographic Network Analysis: The Case Study of the Fortore Valley (Molise and Apulia, Italy)
- Water, Communication, Sight, and the Location of Fortifications on the Strata Diocletiana (Syria) in Late Antiquity
- Transport, Interaction, and Connectivity
- Special Issue on Scales of Interaction in the Bronze and Iron Age Central Mediterranean, edited by Emily Holt & Davide Schirru
- Tracing Mobility Patterns of Buried Species of the Late Iron Age Funerary Staggered Turriform of Son Ferrer (Calvià, Spain)
- Approaching Interaction in Iron Age Sardinia: Multi-Scalar Survey Evidence from the Sinis Archaeological Project and the Progetto S’Urachi
- From the Atlantic to the Mediterranean and Back: Sardinia, Iberia, and the Transfer of Knowledge in Late Bronze Age Networks
- Special Issue on Bricks Under the Scope: Microscopic and Macroscopic Approaches to the Study of Earthen Architecture, edited by Marta Lorenzon, Moritz Kinzel, & Benjamín Cutillas-Victoria
- Earthen Architecture in Nordic Countries: Future Directions
- Earthen Architecture and Craft Practices of Early Iron Age Ramparts: Geoarchaeological Analysis of Villares de la Encarnación, South-Eastern Iberia
- Earthen Architecture in Southern Algeria: An Assessment of Social Values and the Impact of Industrial Building Practices
- Studying the Use of Earth in Early Architecture of Southwest and Central Asia
- Roof Tiles and Bricks of the Etruscan Domus dei Dolia (Vetulonia, Italy): An Archaeological and Archaeometric Study of Construction Materials
- The Building Blocks of Circular Economies: Rethinking Prehistoric Turf Architecture Through Archaeological and Architectural Analysis
- Undecorated Roman-Period Roof Tiles – An Old Material Providing New Results
- Turf Building in Iceland – Past, Present, and Future
- Special Issue on Past Sounds: New Perspectives in the Field of Archaeoacoustics, edited by Margarita Díaz-Andreu & Neemias Santos da Rosa
- Employing Psychoacoustics in Sensory Archaeology: Developments at the Ancient Sanctuary of Zeus on Mount Lykaion
- One, Two, Three! Can Everybody Hear Me? Acoustics of Roman Contiones. Case Studies of the Capitoline Hill and the Temple of Bellona in Rome
- Ringing Tone and Drumming Sages in the Crevice Cave of Pirunkirkko, Koli, Finland
- Music and Storytelling at Rock Art Sites? The Archaeoacoustics of the Urkosh Area (Russian Altai)
- Listening in Sacred Spaces: The Sanctuary of Poseidonia and Selinunte’s Main Urban Sanctuary
- Presenting Archaeoacoustics Results Using Multimedia and VR Technologies
- Special Issue on Reconsidering the Chaîne Opératoire: Towards a Multifaceted Approach to the Archaeology of Techniques, edited by Marie-Elise Porqueddu, Claudia Sciuto & Anaïs Lamesa
- Reconsidering the Chaîne Opératoire: At the Crossroad Between People and Materials
- Materiality of Plaster Vessels: The Problem of Southwest Asian Neolithic White Ware
- The Chaîne Opératoire Approach for Interpreting Personal Ornament Production: Marble Beads in Copper Age Tuscany (Italy)
- Seriality and Individualization: Carving the Fluted Sarcophagi from Hierapolis of Phrygia
- Making Vessels for the Dead: Pottery-Making Practices, Chaîne Opératoire and the Use of Grog (Crushed Sherds) as a Technological and Cultural Choice during Late and Inca Periods in the Northwestern Argentine Region (Southern Andes)
- An Invention Shading Light to the Socio-History of Bonneuil Quarry Basin: The Roadheaders with Rotating Drill Bits
- The Ugly Duckling: Understanding the Making of an Early Copper Age Atypical Ceramic Vessel from the Great Hungarian Plain
- Synopsis of a Treasure. A Transdisciplinary Study of Medieval Gold Workings Biographies
- Identification of Ceramic Traditions on the Prehistoric Mines of Gavà (Barcelona, Spain)
Artikel in diesem Heft
- Regular Articles
- A 2D Geometric Morphometric Assessment of Chrono-Cultural Trends in Osseous Barbed Points of the European Final Palaeolithic and Early Mesolithic
- Wealth Consumption, Sociopolitical Organization, and Change: A Perspective from Burial Analysis on the Middle Bronze Age in the Carpathian Basin
- Everything Has a Role to Play: Reconstruction of Vessel Function From Early Copper Age Graves in the Upper Tisza Region (Eastern Hungary)
- Urban Success and Urban Adaptation Over the Long Run
- Exploring Hypotheses on Early Holocene Caspian Seafaring Through Personal Ornaments: A Study of Changing Styles and Symbols in Western Central Asia
- Victims of Heritage Crimes: Aspects of Legal and Socio-Economic Justice
- On the (Non-)Scalability of Target Media for Evaluating the Performance of Ancient Projectile Weapons
- Small Houses of the Dead: A Model of Collective Funerary Activity in the Chalcolithic Tombs of Southwestern Iberia. La Orden-Seminario Site (Huelva, Spain)
- Bigger Fish to Fry: Evidence (or Lack of) for Fish Consumption in Ancient Syracuse (Sicily)
- Terminal Ballistics of Stone-Tipped Atlatl Darts and Arrows: Results From Exploratory Naturalistic Experiments
- First Archaeological Record of the Torture and Mutilation of Indigenous Mapuche During the “War of Arauco,” Sixteenth Century
- The Story of the Architectural Documentation of Hagia Sophia’s Hypogeum
- Iconographic Trends in Roman Imperial Coinage in the Context of Societal Changes in the Second and Third Centuries CE: A Small-Scale Test of the Affluence Hypothesis
- Circular Economy in the Roman Period and the Early Middle Ages – Methods of Analysis for a Future Agenda
- New Insights Into the Water Management System at Tetzcotzinco, Mexico
- How Linguistic Data Can Inform Archaeological Investigations: An Australian Pilot Study Around Combustion Features
- Leadership in the Emergent Baekje State: State Formation in Central-Western Korea (ca. 200–400 CE)
- Middle Bronze Age Settlement in Czeladź Wielka – The Next Step Toward Determining the Habitation Model, Chronology, and Pottery of the Silesian-Greater Poland Tumulus Culture
- On Class and Elitism in Archaeology
- Archaeology of the Late Local Landscapes of the Hualfín Valley (Catamarca, Argentina): A Political Perspective from Cerro Colorado of La Ciénaga de Abajo
- Review Article
- The State of the Debate: Nuragic Metal Trade in the Bronze Age and Early Iron Age
- A Review of Malta’s Pre-Temple Neolithic Pottery Wares
- Commentary Article
- Paradise Found or Common Sense Lost? Göbekli Tepe’s Last Decade as a Pre-Farming Cult Centre
- Special Issue Published in Cooperation with Meso’2020 – Tenth International Conference on the Mesolithic in Europe, edited by Thomas Perrin, Benjamin Marquebielle, Sylvie Philibert, and Nicolas Valdeyron - Part II
- The Time of the Last Hunters: Chronocultural Aspects of Early Holocene Societies in the Western Mediterranean
- Fishing Nets and String at the Final Mesolithic and Early Neolithic Site of Zamostje 2, Sergiev Posad (Russia)
- Investigating the Early-to-Late Mesolithic Transition in Northeastern Italy: A Multifaceted Regional Perspective
- Socioeconomic, Technological, and Cultural Adaptation of the Mesolithic Population in Central-Eastern Cantabria (Spain) in the Early and Middle Holocene
- From Coastal Sites to Elevated Hinterland Locations in the Mesolithic – Discussing Human–Woodland Interaction in the Oslo Fjord Region, Southeast Norway
- Exploitation of Osseous Materials During the Mesolithic in the Iron Gates
- Motorways of Prehistory? Boats, Rivers and Moving in Mesolithic Ireland
- Environment and Plant Use at La Tourasse (South-West France) at the Late Glacial–Holocene Transition
- Stylistic Study of the Late Mesolithic Industries in Western France: Combined Principal Coordinate Analysis and Use-Wear Analysis
- Mesolithic Occupations During the Boreal Climatic Fluctuations at La Baume de Monthiver (Var, France)
- Pressure Flakers of Late Neolithic Forest Hunter-Gatherer-Fishers of Eastern Europe and Their Remote Counterparts
- The Site Groß Fredenwalde, NE-Germany, and the Early Cemeteries of Northern Europe
- Special Issue on Archaeology of Migration: Moving Beyond Historical Paradigms, edited by Catharine Judson & Hagit Nol
- The Blurry Third Millennium. “Neolithisation” in a Norwegian Context
- Movement or Diaspora? Understanding a Multigenerational Puebloan and Ndee Community on the Central Great Plains
- Human Mobility and the Spread of Innovations – Case Studies from Neolithic Central and Southeast Europe
- The Thule Migration: A Culture in a Hurry?
- The Transformation of Domes in Medieval Chinese Mosques: From Immigrant Muslims to Local Followers
- Landscapes of Movement Along the (Pre)Historical Libyan Sea: Keys for a Socio-Ecological History
- Arab Migration During Early Islam: The Seventh to Eighth Century AD from an Archaeological Perspective
- Special Issue on Ancient Cultural Routes: Past Transportations Infrastructures as a Two-Way Interaction Between Society and Environment, edited by Francesca Fulminante, Francesca Mazzilli & Franziska Engelbogen
- The Impact of Transportation on Pottery Industries in Roman Britain
- The Role of the Road in Settling a Mountainous Region
- An Example of Geographic Network Analysis: The Case Study of the Fortore Valley (Molise and Apulia, Italy)
- Water, Communication, Sight, and the Location of Fortifications on the Strata Diocletiana (Syria) in Late Antiquity
- Transport, Interaction, and Connectivity
- Special Issue on Scales of Interaction in the Bronze and Iron Age Central Mediterranean, edited by Emily Holt & Davide Schirru
- Tracing Mobility Patterns of Buried Species of the Late Iron Age Funerary Staggered Turriform of Son Ferrer (Calvià, Spain)
- Approaching Interaction in Iron Age Sardinia: Multi-Scalar Survey Evidence from the Sinis Archaeological Project and the Progetto S’Urachi
- From the Atlantic to the Mediterranean and Back: Sardinia, Iberia, and the Transfer of Knowledge in Late Bronze Age Networks
- Special Issue on Bricks Under the Scope: Microscopic and Macroscopic Approaches to the Study of Earthen Architecture, edited by Marta Lorenzon, Moritz Kinzel, & Benjamín Cutillas-Victoria
- Earthen Architecture in Nordic Countries: Future Directions
- Earthen Architecture and Craft Practices of Early Iron Age Ramparts: Geoarchaeological Analysis of Villares de la Encarnación, South-Eastern Iberia
- Earthen Architecture in Southern Algeria: An Assessment of Social Values and the Impact of Industrial Building Practices
- Studying the Use of Earth in Early Architecture of Southwest and Central Asia
- Roof Tiles and Bricks of the Etruscan Domus dei Dolia (Vetulonia, Italy): An Archaeological and Archaeometric Study of Construction Materials
- The Building Blocks of Circular Economies: Rethinking Prehistoric Turf Architecture Through Archaeological and Architectural Analysis
- Undecorated Roman-Period Roof Tiles – An Old Material Providing New Results
- Turf Building in Iceland – Past, Present, and Future
- Special Issue on Past Sounds: New Perspectives in the Field of Archaeoacoustics, edited by Margarita Díaz-Andreu & Neemias Santos da Rosa
- Employing Psychoacoustics in Sensory Archaeology: Developments at the Ancient Sanctuary of Zeus on Mount Lykaion
- One, Two, Three! Can Everybody Hear Me? Acoustics of Roman Contiones. Case Studies of the Capitoline Hill and the Temple of Bellona in Rome
- Ringing Tone and Drumming Sages in the Crevice Cave of Pirunkirkko, Koli, Finland
- Music and Storytelling at Rock Art Sites? The Archaeoacoustics of the Urkosh Area (Russian Altai)
- Listening in Sacred Spaces: The Sanctuary of Poseidonia and Selinunte’s Main Urban Sanctuary
- Presenting Archaeoacoustics Results Using Multimedia and VR Technologies
- Special Issue on Reconsidering the Chaîne Opératoire: Towards a Multifaceted Approach to the Archaeology of Techniques, edited by Marie-Elise Porqueddu, Claudia Sciuto & Anaïs Lamesa
- Reconsidering the Chaîne Opératoire: At the Crossroad Between People and Materials
- Materiality of Plaster Vessels: The Problem of Southwest Asian Neolithic White Ware
- The Chaîne Opératoire Approach for Interpreting Personal Ornament Production: Marble Beads in Copper Age Tuscany (Italy)
- Seriality and Individualization: Carving the Fluted Sarcophagi from Hierapolis of Phrygia
- Making Vessels for the Dead: Pottery-Making Practices, Chaîne Opératoire and the Use of Grog (Crushed Sherds) as a Technological and Cultural Choice during Late and Inca Periods in the Northwestern Argentine Region (Southern Andes)
- An Invention Shading Light to the Socio-History of Bonneuil Quarry Basin: The Roadheaders with Rotating Drill Bits
- The Ugly Duckling: Understanding the Making of an Early Copper Age Atypical Ceramic Vessel from the Great Hungarian Plain
- Synopsis of a Treasure. A Transdisciplinary Study of Medieval Gold Workings Biographies
- Identification of Ceramic Traditions on the Prehistoric Mines of Gavà (Barcelona, Spain)